Yamaha M7CL 32/M7CL 48/M7CL 48ES Owner's Manual V3 M7clv3 Zh Om J0
使用手册: Yamaha M7CL V3 Owner's Manual
Open the PDF directly: View PDF
.
Page Count: 307 [warning: Documents this large are best viewed by clicking the View PDF Link!]

ZH

M7CL ֯⭘䈤᰾Җ
2
The above warning is located on the rear of the unit.
L’avertissement ci-dessus est situé sur l’arrière de l’unité.
Explanation of Graphical Symbols
Explication des symboles
The lightning flash with arrowhead symbol within an equilateral triangle is intended to alert the user to the presence of uninsulated “danger-
ous voltage” within the product’s enclosure that may be of sufficient magnitude to constitute a risk of electric shock to persons.
L’éclair avec une flèche à l’intérieur d’un triangle équilatéral est destiné à attirer l’attention de l’utilisateur sur la présence d’une « tension
dangereuse » non isolée à l’intérieur de l’appareil, pouvant être suffisamment élevée pour constituer un risque d’électrocution.
The exclamation point within an equilateral triangle is intended to alert the user to the presence of important operating and maintenance (ser-
vicing) instructions in the literature accompanying the product.
Le point d’exclamation à l’intérieur d’un triangle équilatéral est destiné à attirer l’attention de l’utilisateur sur la présence d’instructions
importantes sur l’emploi ou la maintenance (réparation) de l’appareil dans la documentation fournie.
IMPORTANT SAFETY
INSTRUCTIONS
1 Read these instructions.
2 Keep these instructions.
3 Heed all warnings.
4 Follow all instructions.
5 Do not use this apparatus near water.
6 Clean only with dry cloth.
7 Do not block any ventilation openings. Install in accordance with the
manufacturer’s instructions.
8 Do not install near any heat sources such as radiators, heat registers,
stoves, or other apparatus (including amplifiers) that produce heat.
9 Do not defeat the safety purpose of the polarized or grounding-type
plug. A polarized plug has two blades with one wider than the other. A
grounding type plug has two blades and a third grounding prong. The
wide blade or the third prong are provided for your safety. If the pro-
vided plug does not fit into your outlet, consult an electrician for
replacement of the obsolete outlet.
10 Protect the power cord from being walked on or pinched particularly
at plugs, convenience receptacles, and the point where they exit from
the apparatus.
11 Only use attachments/accessories specified by the manufacturer.
12 Use only with the cart, stand, tripod, bracket, or
table specified by the manufacturer, or sold with
the apparatus. When a cart is used, use caution
when moving the cart/apparatus combination to
avoid injury from tip-over.
13 Unplug this apparatus during lightning storms
or when unused for long periods of time.
14 Refer all servicing to qualified service personnel. Servicing is
required when the apparatus has been damaged in any way, such as
power-supply cord or plug is damaged, liquid has been spilled or
objects have fallen into the apparatus, the apparatus has been
exposed to rain or moisture, does not operate normally, or has been
dropped.
(UL60065_03)
PRÉCAUTIONS CONCER-
NANT LA SÉCURITÉ
1 Lire ces instructions.
2 Conserver ces instructions.
3 Tenir compte de tous les avertissements.
4 Suivre toutes les instructions.
5 Ne pas utiliser ce produit à proximité d’eau.
6 Nettoyer uniquement avec un chiffon propre et sec.
7 Ne pas bloquer les orifices de ventilation. Installer l’appareil confor-
mément aux instructions du fabricant.
8 Ne pas installer l’appareil à proximité d’une source de chaleur comme
un radiateur, une bouche de chaleur, un poêle ou tout autre appareil
(y compris un amplificateur) produisant de la chaleur.
9 Ne pas modifier le système de sécurité de la fiche polarisée ou de la
fiche de terre. Une fiche polarisée dispose de deux broches dont une
est plus large que l’autre. Une fiche de terre dispose de deux broches
et d’une troisième pour le raccordement à la terre. Cette broche plus
large ou cette troisième broche est destinée à assurer la sécurité de
l’utilisateur. Si la fiche équipant l’appareil n’est pas compatible avec
les prises de courant disponibles, faire remplacer les prises par un
électricien.
10 Acheminer les cordons d’alimentation de sorte qu’ils ne soient pas
piétinés ni coincés, en faisant tout spécialement attention aux fiches,
prises de courant et au point de sortie de l’appareil.
11 Utiliser exclusivement les fixations et accessoires spécifiés par le
fabricant.
12 Utiliser exclusivement le chariot, le stand, le
trépied, le support ou la table recommandés par
le fabricant ou vendus avec cet appareil. Si
l’appareil est posé sur un chariot, déplacer le
chariot avec précaution pour éviter tout risque
de chute et de blessure.
13 Débrancher l’appareil en cas d’orage ou
lorsqu’il doit rester hors service pendant une période prolongée.
14 Confier toute réparation à un personnel qualifié. Faire réparer l’appa-
reil s’il a subi tout dommage, par exemple si la fiche ou le cordon
d’alimentation est endommagé, si du liquide a coulé ou des objets
sont tombés à l’intérieur de l’appareil, si l’appareil a été exposé à la
pluie ou à de l’humidité, si l’appareil ne fonctionne pas normalement
ou est tombé.
(UL60065_03)
WARNING
TO REDUCE THE RISK OF FIRE OR ELECTRIC SHOCK, DO NOT
EXPOSE THIS APPARATUS TO RAIN OR MOISTURE.
AVERTISSEMENT
POUR RÉDUIRE LES RISQUES D’INCENDIE OU DE DÉCHARGE
ÉLECTRIQUE, N’EXPOSEZ PAS CET APPAREIL À LA PLUIE OU À
L’ H U M I D I T É .

3
M7CL 使用说明书
᳝ᆇ⠽䋼
ḋ␥ᶑ㙭⬗䇍岌䗨⍱䥔⌮⎏愳
㚐埌㞠ἁ㋒!TK0U!22475!䗨夨⫾乺↚Ɂ
ȳ!濕埌䢞孉㙭⬗䇍岌⚌孉恌Ṛㆤ㙭⚫岌㚴㓽ᶑ䗨⎏愳⚫⚌!HC0U!37683!夨⫾䗨斴愳壥㮦ṉᵯɁ
!!!濕埌䢞孉㙭⬗䇍岌兗⚌孉恌Ṛ䗨㜴ᵤ⚫岌㚴㓽ᶑ䗨⎏愳峩⅞!HC0U!37683!夨⫾䗨斴愳壥㮦Ɂ
ֱᡸ⦃๗
⣦㜀晤壥⸃嬢⡫㕚濇孛ᵲ㚐⚔䙜⃗㚞㛨侸䱟濇匛⌺㫇䟒䗨⸃㔝㰹Ɂ
孛≣⭪嬢⡫旳びᶆㅺỀᶞ䒃㲟⛧⚢⡨䍪Ɂ

(5)-8 1/2
M7CL 使用说明书
4
注意事项
请在操作使用前,首先仔细阅读下述内容
* 请将本说明书存放在安全的地方,以便将来随时参阅。
警告
为了避免因触电、短路、损伤、火灾或其它危险可能导致的严重受伤甚至死亡,请务必遵守下列基本注意事项。
这些注意事项包括但不限于下列情况:
•只能使用本设备所规定的额定电压。所要求的电压被印在本设
备的铭牌上。
•只能使用附带的电源线。如果要使用外接电源,务必使用指定的
电源(PW800W)。如果您想要在购买本设备所在地区之外的地区
使用本设备,则附带的电源线可能会不兼容。请与 Ya m a h a 经销
商确认。
•请勿将电源线放在热源如加热器或散热器附近,不要过分弯折
或损伤电源线,不要在其上加压重物,不要将其放在可能被踩踏
引起绊倒或可能被碾压的地方。
•请务必连接到带有保护接地连接的适当电源插座。接地不当可
能引起触电。
•请勿打开本设备并试图拆卸其内部零件或进行任何方式的改
造。本设备不含任何用户可自行修理的零件。若出现异常,请立
即停止使用,并请有资格的 YAMAHA 维修人员进行检修。
•请勿让本设备淋雨或在水附近及潮湿环境中使用,或将盛有液
体的容器放在其上,否则可能会导致液体溅入任何开口。
如果水等任何液体渗入本设备,请立即关闭电源并从交流电源
插座拔出电源线。然后请有资格的 YAMAH A 维修人员对本设备
进行检修。
•切勿用湿手插拔电源线插头。
•若电源线出现磨损或损坏,使用设备过程中声音突然中断或因
此而发出异常气味或冒烟,请立即关闭电源开关,从电源插座中
拔出电源线插头,并请有资格的 YAMAHA 维修人员对设备进行
检修。
•若本设备电源发生摔落或损坏,请立即关闭电源开关,从电源插
座中拔出电源线插头,并请有资格的 YAMAHA 维修人员对设备
进行检修。
注意
为了避免您或周围他人可能发生的人身伤害、设备或财产损失,请务必遵守下列基本注意事项。这些注意事项包
括但不限于下列情况:
•当准备长期不使用本设备或发生雷电时,请从电源插座中拔出
电源线插头。
•当从本设备或电源插座中拔出电源线插头时,请务必抓住插头
而不是电源线。直接拽拉电源线可能会导致损坏。
只能使用附带的电源线。如果要使用外接电源,务必使用指定的
电源(PW800W)。如果您想要在购买本设备所在地区之外的地区
使用本设备,则附带的电源线可能会不兼容。请与 Ya m a h a 经销
商确认。
•当运输或移动本设备时,请务必由两个或两个以上的人进行。独
自一人搬动设备可能损伤背部,导致其它伤害,或者对设备本身
造成损坏。
•搬动或移动设备时,请勿抓住显示屏。
•移动设备之前,请务必拔出所有的连接电缆。
•设置设备时,请确认可方便地打开 / 关闭后面板上的电源。如果
发生某些问题或故障,请立即关闭电源开关,然后从电源插座上
拔下插头。即使关闭电源开关,仍有极小量的电流流入本产品。
长时间不使用本产品时,请务必从交流电源插座上拔下电源线。
•请勿将任何均衡器和衰减器设定在最大位置。否则,根据所连接
设备的具体状态,可能会导致反馈而损坏扬声器。
•为了避免操作面板发生变形或损坏内部组件,请勿将本设备放
在有大量灰尘、震动、极端寒冷或炎热 (如阳光直射、靠近加
热器或烈日下的汽车里)的环境中。
•请勿将本设备放在不稳定的地方,否则可能会导致突然翻倒。
•请勿堵塞通风孔。本设备在背面都有通风孔,用以防止设备内部
温度过高。特别要注意不要侧面或上下颠倒放置本设备。通风不
畅可能导致过热,并可能损坏设备,甚至引起火灾。
•请勿在电视机、收音机、立体声设备、手机或其他电子设备附近
使用本设备。这可能会在设备本身以及靠近设备的电视机或收
音机中引起噪音。
•请勿将本设备放置在可能会接触到腐蚀性气体或含盐份空气的
地方。否则可能会造成故障。
•将本设备连接到其它设备之前,请关闭所有设备的电源开关。在
打开或关闭所有设备的电源开关之前,请将所有音量都调到最
小。
电源 / 电源线
请勿打开
关于潮湿的警告
当意识到任何异常情况时
电源 / 电源线
安放位置
连接

5
M7CL 使用说明书
(5)-8 2/2
ѪׯҾᛘ⨶䀓֯⭘䈤᰾ҖⲴᇩˈᵜޜਨᐢ㓿ᦞഭᇦⲴޣḷ߶ቭਟ㜭ⲴሶަѝⲴ㤡᮷㺘䘠䜘࠶㘫䈁ᡀѝ᮷DŽ
նᱟˈ⭡Ҿуъᙗǃ䙊⭘ᙗ৺⢩↺ᙗˈӽᴹ䜘࠶ᇩӵԕ᮷ᖒᔿҸԕ䇠䖭DŽྲᛘᴹԫօ䰞仈ˈ✖䈧䲿ᰦоᵜޜਨᇒᴽ㚄㌫
˄✝㓯˖˅DŽ

M7CL 使用说明书
6
目录
1. 序言 9
鸣谢 .............................................................................. 9
M7CL 概况.................................................................... 9
关于各型号 ................................................................. 11
M7CL 的通道结构....................................................... 14
关于 MIX 总线类型 (VARI / FIXED) ............................ 15
关于字时钟 ................................................................. 15
本说明书中的约定....................................................... 15
关于固件版本.............................................................. 16
2. 面板和控制器 17
上面板......................................................................... 17
后面板......................................................................... 24
前面板下方 ................................................................. 27
3. M7CL 的基本操作 29
上面板 /触摸屏上的基本操作 ..................................... 29
按触摸屏 .............................................................. 29
多重选择 (指定一个范围)................................. 29
按键的特殊操作 ................................................... 29
编码器操作........................................................... 29
多功能编码器操作................................................ 30
屏幕上的用户界面....................................................... 30
选项卡.................................................................. 30
按钮 ..................................................................... 30
推子 /旋钮 ........................................................... 31
列表窗口 .............................................................. 31
键盘窗口 .............................................................. 31
弹出式窗口........................................................... 32
对话框.................................................................. 32
查看触摸屏 ................................................................. 32
功能存取区域 ....................................................... 32
主区域.................................................................. 33
输入名称 ..................................................................... 34
使用工具按钮.............................................................. 35
关于工具按钮 ....................................................... 35
使用库.................................................................. 35
初始化设定........................................................... 39
复制 /粘贴设定 .................................................... 40
比较 2个设定....................................................... 40
4. 连接和设定 43
使用 STAGE BOX SETUP 功能将 SB168-ES
设备连接到 M7CL-48ES ........................................ 43
音频输入 /输出连接.................................................... 46
初次启动 M7CL 时所需的设定项目............................. 50
将当前场景恢复至默认状态 ................................. 50
字时钟连接和设定................................................ 50
进行 HA (前置放大)增益设定...........................51
将输入通道信号发送到 STEREO 总线 .................54
5. 输入通道的操作 57
输入通道的信号流程 ...................................................57
指定通道名和图标.......................................................59
进行 HA (前置放大)设定.........................................61
将信号从输入通道发送至 STEREO/MONO 总线 ........63
将信号从输入通道发送到 MIX 总线.............................67
使用 SELECTED CHANNEL 部分........................67
使用 Centralogic 部分...........................................69
使用推子 (SENDS ON FADER 模式)...............70
将信号从输入通道发送到 MATRIX 总线 .....................72
使用 SELECTED CHANNEL 部分........................72
使用 Centralogic 部分...........................................74
使用推子 (SENDS ON FADER 模式)...............75
通道库的操作 ..............................................................77
6. 输出通道的操作 79
输出通道的信号流程 ...................................................79
指定通道名和图标.......................................................81
将信号从 MIX 通道发送到 STEREO/MONO 总线 .......82
将信号从 MIX 通道和 STEREO/MONO 通道发送到
MATRIX 总线 .........................................................85
使用 SELECTED CHANNEL 部分........................85
使用 Centralogic 部分...........................................86
通道库的操作 ..............................................................88
7. SELECTED CHANNEL 部分中的操作 89
关于 SELECTED CHANNEL 部分..............................89
关于 SELECTED CHANNEL VIEW 画面....................90
SELECTED CHANNEL 部分中的操作 .......................91
8. Centralogic 部分中的操作 97
关于 Centralogic 部分................................................97
关于 OVERVIEW 画面 ................................................98
Centralogic 部分中的操作 .......................................100
固定 Centralogic 部分的通道或 DCA 组..................104
9. 输入 /输出分配 105
改变输出分配设定.....................................................105
改变输入分配设定.....................................................108
将外接设备插入通道 .................................................110
直接输出 INPUT 通道................................................112

7
M7CL 使用说明书
索引
10. EQ 和动态 115
关于 EQ 和动态 ........................................................ 115
使用 EQ .................................................................... 115
使用动态 ................................................................... 118
使用 EQ 或动态库..................................................... 121
EQ 库................................................................. 121
动态库................................................................ 121
11. 编组和链接 123
关于 DCA 组和静音组............................................... 123
使用 DCA 组............................................................. 123
对DCA 组分配通道............................................ 123
控制 DCA 组...................................................... 125
使用静音组 ............................................................... 126
对静音组分配通道.............................................. 126
控制静音组......................................................... 127
使用静音安全功能.............................................. 129
通道链接功能............................................................ 130
链接所需的输入通道 .......................................... 130
复制、移动或初始化通道.......................................... 132
复制通道参数 ..................................................... 132
移动通道的参数 ................................................. 133
初始化通道参数 ................................................. 134
12. 场景记忆 135
关于场景记忆............................................................ 135
使用场景记忆............................................................ 135
存储场景 ............................................................ 135
调用场景 ............................................................ 138
使用用户定义键进行调用 ................................... 139
编辑场景记忆............................................................ 140
排序和重命名场景记忆....................................... 140
场景记忆编辑 ..................................................... 142
复制 /粘贴场景 .................................................. 142
清除场景 ............................................................ 143
剪切场景 ............................................................ 144
插入场景 ............................................................ 144
使用通用粘贴............................................................ 145
使用通用粘贴功能.............................................. 145
使用焦点功能............................................................ 147
使用调用安全功能..................................................... 148
使用渐变功能............................................................ 151
13. 监听 /提示 153
关于监听 /提示功能.................................................. 153
使用监听功能............................................................ 154
使用提示功能............................................................ 157
关于提示组......................................................... 157
操作提示功能............................................................ 158
14. 对讲 /振荡器 161
关于对讲和振荡器功能..............................................161
使用对讲 ...................................................................162
使用振荡器................................................................164
15. 电平表 167
METER 画面中的操作...............................................167
使用 MBM7CL 电平表头 (选购设备).....................169
16. 图示 EQ 和效果 171
关于虚拟机架 ............................................................171
虚拟机架的操作..................................................172
图示 EQ 的操作.........................................................175
关于图示 EQ ......................................................175
在通道中插入 GEQ ............................................175
使用 31BandGEQ ..............................................177
使用 Flex15GEQ ................................................178
关于内部效果 ............................................................180
通过发送 /返回使用内部效果.............................181
将内部效果插入通道...........................................183
编辑内部效果参数 ..............................................184
使用轻敲速度功能 ..............................................186
使用冻结效果 .....................................................188
使用图示 EQ 和效果库..............................................189
使用外接前置放大器 .................................................190
将M7CL-32/48 连接到 AD8HR..........................190
将M7CL-48ES 连接到 AD8HR ..........................191
将M7CL-32/48 连接到 SB168-ES .....................192
远程控制外接前置放大器 ...................................193
17. MIDI 197
M7CL 上的 MIDI 功能 ...............................................197
基本 MIDI 设定..........................................................198
使用程序变更调用场景和库项目 ...............................200
使用控制变更控制参数..............................................203
使用参数变更控制参数..............................................205
18. 用户设定 (安全) 207
用户等级设定 ............................................................207
用户类型和用户验证密钥 ...................................207
设定管理员密码..................................................208
创建用户验证密钥 ..............................................209
登录....................................................................209
更改密码.............................................................211
编辑用户验证密钥 ..............................................212
更改用户等级 .....................................................212
偏好...........................................................................214
用户定义键................................................................216

9
M7CL 使用说明书
序言
1
第1章
序言
感谢您购买 YAMAHA M7CL 数字调音台。为了充分发挥 M7CL 的优异功能以及确保长期无故障使
用,请阅读本说明书以后再使用本产品。在您阅读了本说明书后,请将其存放在稳妥的地方。
M7CL 是一款具有以下特色的数字调音台。
M7CL 是一款包含最新数字技术、专为已安装的系统
或SR 应用程序设计的全能型数字调音台。使用 24 位
线性 AD/DA 转换器,最多可达 108 dB 的动态范围,可
产生令人惊讶的音质。
M7CL 带有 32
(M7CL-32 型号)或 48
(M7CL-48 型号)
个单声道 INPUT 通道,以及 4个立体声 ST IN 通道。
M7CL-48ES 型号带有 EtherSound 输入通道和 8个单声
道INPUT 通道 (OMNI IN)。
在输出通道方面,提供了16个MIX声道、
8个MATRIX
声道、
1个STEREO 通道和 1个MONO 通道。同时支
持用 STEREO/MONO 通道输出的 L/C/R 3 通道。
用户界面已完全重新设计,更易于方便直观地进行操
作。
所有经常使用的输入通道和STEREO/MONO通道均配
备了带有推子、提示和开 /关控制的专用通道条。即使
是新手也可方便地操作本调音台。
使用显示屏左侧的 SELECTED CHANNEL 部分,您可
以用旋钮控制所需特定通道的主要参数(增益、
EQ、
动态阀值、总线发送电平等)。可如同模拟调音台上的
模块一样操作此部分。
上面板的中央是新开发的 Centralogic 部分,可一次控
制8个通道。您只需按单个按键,即可控制 8个通道的
推子、提示和开 /关设定或调用至此部分的 DCA 组。
显示屏为触摸屏设计。只需碰触画面上的按钮或旋钮
即可打开 /关闭功能或选择项目。
混音参数设定(包括输入通道的前置放大器增益和幻
相供电)可作为“场景”进行存储和调用。所有在面板
上的推子都是电动推子,当您调用场景时,之前的推
子位置会立即再现。
内置高品质多效果处理器,最多可同时使用 4个处理
器。混响、延迟、多频段压缩等效果和各种调制效果可
通过内部总线进行路由或插入所需的通道。还附带 31-
band graphic EQ 和新开发的 Flex15GEQ,可插入任何
通道或输出。
Flex15GEQ 可让您调节 31 频段的任意 15 个频段的增
益。
由于 2个GEQ 单元可以安装在同一个机架上,因此最
多可同时使用 16 个GEQ 单元。若要使用效果或图形
EQ,您需要将其安装在触摸屏幕中显示的 8个虚拟机
架上。当前安装的模块一目了然,您可直观地切换模
块及改变输入 /输出分配。
鸣谢
M7CL 概况
■一种结合了尖端数字技术和模
拟型操作的调音系统
■效果和图形 EQ 可分配至所需的
信号通道

M7CL 使用说明书
M7CL 概况
10
第二台 M7CL 或数字调音台,如经由安装在插槽中的
数字 I/O 卡连接的 YAMAHA PM5D 可以在数字域中进
行级联连接。在 MIX 总线、
MATRIX 总线、
STEREO/
MONO 总线和 CUE 总线中,最多可单独级联连接 24
条总线。
可对管理员以外的用户限制可使用的功能,安全级别
共分 3级:管理员、来宾和用户。可对管理者和用户指
定密码,防止意外更改重要设定。
可将各用户(用户级别、系统设定和用户定义键设定)
的特定信息作为“用户验证密钥”存储在 USB 存储设
备中。通过从 USB 存储设备载入您自己的用户验证密
钥,可迅速设定您自己的理想操作环境。
后面板上提供了 3个插槽,可安装另售的微型 YGDAI
卡。可在这些插槽中安装 AD 卡、
DA 卡或数字 I/O 卡
以增加输入和输出端。如果 REMOTE 接口上连接了支
持特殊协议的外接前置放大器设备(如 YAMAHA
AD8HR),则也可从 M7CL 上远程控制外接前置放大
器的幻相供电和增益设定。
使用舞台箱 SB168-ES 或类似产品可以在远离调音台
的地方(如舞台上)远程设定输入和输出,从而改善系
统设计,使得布线更加灵活。将 SB168-ES 与
M7CL-48ES 一起使用可以极大地方便各种设置。您可
方便地设定SB168-ES的DIP开关并通过调音台的EXT-
HA 区域使用 STAGE BOX SETUP 功能快速设定前置
放大器遥控器、音频数据包等。
■数字域中的级联连接
■可指定用户级或系统级的安全
功能
■I/O 卡扩展
■通过 SB168-ES 进行广播

关于各型号
11
M7CL 使用说明书
序言
1
M7CL 有3种型号可供选择:
M7CL-48、
M7CL-32 和M7CL-48ES。这 3个型号的区别如下所示。
此型号带有 48 个INPUT 插孔、4个 ST IN 插孔和 16 个OMNI OUT 插孔,因此可以使用 48 个INPUT 通道。其还
带有可以远程控制支持特殊协议的外接前置放大设备。
INPUT 插孔 1–32 位于后面板右侧,
INPUT 插孔 33–48 位于后面板左侧。
1INPUT 插孔 1–32
2INPUT 插孔 33–48
3ST IN 插孔 1–4
4REMOTE 插孔
5OMNI OUT 插孔 1–16
除了位于前面板左侧的 INPUT 通道 1–32 的通道条以外,还有一个位于前面板右侧的 INPUT 通道 33–48 的通道条。
1INPUT 通道 1–32 的通道条
2INPUT 通道 33–48 的通道条
关于各型号
■M7CL-48
15
43
2
12

M7CL 使用说明书
关于各型号
12
此型号带有 32 个INPUT 插孔、4个 ST IN 插孔和 16 个 OMNI OUT 插孔,因此可使用 32 个INPUT 通道。其还带
有1个REMOTE 插孔,可远程控制支持特殊协议的外接前置放大设备。
INPUT 插孔 1–32 位于右面板右侧,和 M7CL-48 型号一样,但是后面板左侧没有 INPUT 插孔。
1INPUT 插孔 1–32
2ST IN 插孔 1–4
3REMOTE 插孔
4OMNI OUT 插孔 1–16
INPUT 通道 1–32 的通道条位于前面板左侧,和 M7CL-48 型号一样,但是右侧没有 INPUT 通道的通道条。
1INPUT 通道 1–32 的通道条
■M7CL-32
3 2
1
4
1
•
在本使用说明书中,无论
M7CL-32
型号
M7CL-48
型号之间的差异如何,只适用于
M7CL-48
型号的规格包含在大括弧
{ }
中(例如,
INPUT
插孔
1–32 {1–48}
)。

关于各型号
13
M7CL 使用说明书
序言
1
此型号带有 8 个OMNI IN 插孔、
8 个OMNI OUT 插孔和 EtherSound 接口,因此可以使用 48 个INPUT 和24 个
OUTPUT 通道。
您可通过最多连接 3 台SB168-ES 设备或其它性能相当的 EtherSound 设备增加输入和输出端的数量。您可通过
EtherSound 接口远程控制支持特殊协议的外接前置放大设备。
1OMNI IN 插孔 1–8
2EtherSound 接口
3OMNI OUT 插孔 1–8
除了前面板左侧的 INPUT 通道 1-32 通道条以外,前面板右侧带带有 INPUT 通道 33-48 的通道条。
1INPUT 通道 1–32 的通道条
2INPUT 通道 33–48 的通道条
■M7CL-48ES
12 3
12

关于 MIX 总线类型 (VARI / FIXED)
15
M7CL 使用说明书
序言
1
M7CL 上提供的 16 个MIX 总线可分配为若干对相邻的奇数 /偶数总线的 VARI 或FIXED 类型
(→第 234 页)。每种类型具有如下所示的特性。
●VARI
该类型允许改变从输入通道发送至 MIX 总线的信号的
发送电平。可从 EQ 之前、推子之前或 [ON] 键之后(推
子之后)中选择从输入通道发送信号到 VA R I 型MIX
总线的位置。该类型主要用于发送信号到监控系统或
外部效果。
●FIXED
使用此类型,从输入通道发送到 MIX 总线的信号发送
电平是固定的 (0dB)。从输入通道发送到 FIXED 型
MIX 总线的信号从紧接在 [ON] 键后面(推子后面)的
位置发送。此类型主要用于当您想要用与 STEREO/
MONO 总线相同的混音平衡将信号发送到外部设备
时。
“字时钟”指的是为数字音频信号处理提供基本计时的时钟。
通常,一台设备传送参考字时钟信号,另一台设备接收这个字时钟信号并与其同步。
若要通过安装在 M7CL 插槽或 M7CL-48ES 的EtherSound 插孔的数字 I/O 卡与外接设备之间传送
或接收数字音频信号,必须使设备之间的字时钟同步。请注意,若字时钟不同步,信号将不能正确
的发送,或出现讨厌的噪声。(有关使 M7CL 的字时钟与外接设备同步的详细说明,请参见
→第 230 页。)
在本说明书中,面板上的切换型控制器称为“按键”。在面板上的控制旋钮中,那些从最小值调到
最大值的称为“旋钮”,而那些可无限制旋转的则称为“编码器”。
面板上的控制器包含在方括弧 [ ] 中(例如,
[CUE]
键),以便将其与画面上显示的虚拟按钮和旋钮进行
区分。对于某些控制器,其所属部分的名称显示在 [ ]
之前(例如,
SCENE MEMORY [STORE] 键)。
无论 M7CL-32 型号 M7CL-48型号之间的差异如何,只
适用于 M7CL-48 型号的规格包含在大括弧 { } 中(例
如,
INPUT 插孔 1–32 {1–48})。
关于 MIX 总线类型 (VARI / FIXED)
关于字时钟
本说明书中的约定

M7CL 使用说明书
关于固件版本
16
您可在 SETUP 画面(→第 229 页)中查看固件版本编号。
您也可从网站下载最新版本的固件。
http://www.yamahaproaudio.com/
当将 M7CL-48ES 和SB168-ES 一起使用时,
SB168-
ES 固件必须等于或高于以下版本:
SB168-ES 设备固件 :V1.1
EtherSound 模块固件 :C16
有关查看版本编号和更新固件的信息,请参见“
SB168-
ES
固件更新指南”
可从连接至后面板上的 NETWORK 接口的电脑上更
新SB168-ES 固件。
有关最新版本和固件下载的信息,请访问 Yamah a 专
业音响网站 SB168-ES 产品页面:
http://www.yamahaproaudio.com/
可从连接至 EtherSound 接口的电脑上更新 EtherSound
模块的固件。
有关最新版本和固件下载的信息,请访问以下
AuviTran
网站:
http://www.auvitran.com/
关于固件版本

17
M7CL 使用说明书
面板和控制器
2
第2章
面板和控制器
此章节介绍 M7CL 各部分的名称和功能。
M7CL 的上面板分成以下几部分。
上面板
SELECTED CHANNEL 部分
(第 19 页)
电平表头(选购件)(第 19 页)
显示屏部分(第 20 页)
SCENE MEMORY/
MONITOR 部分
(第 22 页)
INPUT 部分(第 18 页) ST IN
(立体声输入)部分
(第 18 页)
Centralogic 部分(第 21 页)
USER DEFINED KEYS 部分(第 22 页) NAVIGATION KEYS 部分
(第 23 页)
STEREO/MONO MASTER 部分
(第 23 页)
INPUT 部分(第 18 页)
•
上图所示为
M7CL-48/48ES
的上面板。
M7CL-32
的右侧不带有
INPUT
部分(通道
33–48
)。
䗑⊼

M7CL 使用说明书
上面板
18
1[SEL] 键
这些键可选择要控制的通道。当您按此键使 LED 点亮
时,相应通道将被选定在 SELECTED CHANNEL 部分
和触摸屏上进行控制。
在SENDS ON FADER 模式中,所有通道的 [SEL] 键将
点亮。
2[CUE] 键
这些键可选择要提示监听的通道。如果提示开启,则
LED 将点亮。
3电平表 LED
这些 LED 表示通道的输入电平。
4[ON] 键
此键可切换通道的开 /关状态。如果通道开启,则按键
的LED 将点亮。在 SENDS ON FADER 模式中,此键
是开启 /关闭从各通道发送信号至当前所选 MIX/
MATRIX 总线的开关。
5推子
用于调节通道的输入电平。在 SENDS ON FADER 模
式中,推子可调节从各通道发送至当前所选 MIX/
MATRIX 总线的信号的发送电平。
•ST IN
通道电平表
LED
表示最大
L
或
R
电平。
䗑⊼
在此部分中,您可控制单声道输入通道 1–32 {1–48} 的
主要参数。
在此部分中,您可控制立体声 ST IN 通道 1–4的主要参
数。除了每次按 [SEL] 键时控制对象会在 L和R通道
之间进行切换以外,这些控制器的操作方法与 INPUT
通道的相同。
■INPUT 部分
1
2
3
4
5
■ST IN
(立体声输入)部分
1
2
3
4
5

上面板
面板和控制器
19
M7CL 使用说明书
2
如果安装了选购的 MBM7CL 电平表头,则可随时监听
MIX/MATRIX 通道的电平。可从 PRE EQ
(恰在衰减器
之前)、
PRE FADER
(恰在推子之前)或 POST ON
(恰在 [ON] 键之后)中选择监听位置。
1MIX 电平表
显示 MIX 通道 1–16 的电平。
2MATRIX 电平表
显示 MATRIX 通道 1–8的电平。
在此部分中,您可控制当前所选输入通道或输出通道
的混音参数。
1[MIX/MATRIX] 编码器
●当选择了输入通道时
此编码器可调节从该通道发送至 MIX/MATRIX 总
线的信号的发送电平。
●当选择了 MIX/STEREO/MONO 通道时
此编码器可调节从所选 MIX 通道发送至 MIX/
STEREO/MONO 总线的信号的发送电平。
●当选择了 MATRIX 通道时
此编码器可调节从各 MIX 通道发送至所选
MATRIX 总线的发送电平。
●当选择 SENDS ON FADER 模式时
推入编码器选择相应的目的地总线。
2[HA] 编码器
此编码器可调节输入通道的前置放大器增益。如果选
择了任何其它类型的通道,则此编码器无效。
3[PAN] 编码器
●当选择了输入通道时
此编码器可调节从所选通道发送至 STEREO 总线
的L/R 通道(或 L/C/R 通道)的信号的移相。
●当选择了 ST IN 通道时
此编码器可调节从所选的 2个通道发送至 STEREO
总线的的信号的左 /右平衡。
●当选择了 MIX 通道 (MONO x 2) 时
此编码器可调节从所选通道发送至STEREO总线的
L/R 通道的信号的移相。
●当选择了 MIX 通道 (STEREO) 时
此编码器可调节从 2个所选通道发送到 STEREO 总
线的 L/R 通道信号的左 /右平衡或输出信号的左 /
右平衡。
●当选择了 MATRIX 通道 (MONOx2) 时
此编码器将被禁用。
●当选择了 MATRIX 通道 (STEREO) 时
此编码器可调节从 2个所选通道输出信号的左 /右
平衡。
●当选择了 STEREO 通道时
此编码器可调节从 STEREO 总线的 L/R 通道输出
的信号的左 /右平衡。
■电平表头(选购件)
1 2
■SELECTED CHANNEL 部分
4
5
6
7
1 2 3
•
如果目的地的
SIGNAL TYPE
设定为
STEREO
,则使用左边
的编码器可调节
PA N
,使用右边的编码器可调节发送电平。
䗑⊼
•
当在
-14 dB
和
-13 dB
之间调节
HA
增益时,
PA D
将被内部打开或关
闭。请注意,如果在使用幻相供电时,如果在与
INPUT
接口相连的
外接设备的火线零线输出阻抗之间存在差异,则可能会产生噪音。
䗑⊼
•
您可将此设定链接到发送至
MIX
或
MATRIX
通道(
BUS
TYPE
设定为
STEREO
)的 信 号 的
PA N
设定。(→第
234
页)
䗑⊼

M7CL 使用说明书
上面板
20
4[DYNAMICS 1] 编码器
●当选择了输入通道时
此编码器可调节门限的 THRESHOLD 等参数。
●当选择了 MIX, MATRIX 或STEREO/MONO 通道
时
此编码器可调节压缩器的 THRESHOLD 等参数。
5[DYNAMICS 2] 编码器
●当选择了输入通道时
此编码器可调节压缩器的 THRESHOLD 等参数。
●当选择了 MIX, MATRIX 或STEREO/MONO 通道
时
无功能。
6[HPF] 编码器
此编码器可调节输入通道的 HPF 截止频率。此编码器
对其它类型的通道无效。
7EQ [Q], EQ [FREQUENCY], EQ [GAIN] 编码器
对于 4频段 EQ 的各频段,这些编码器可调节 Q、中 央
频率(截止频率)和增益。
同时按EQ [Q]和EQ [GAIN]编码器可将各频段的GAIN
设定复位至默认设定 (0.0 dB)。
这是一个触摸屏,您可通过触摸屏幕表面来进行操
作。在显示屏右侧配备了一个 USB 接口。
1显示屏(触摸屏)
此显示屏显示操作 M7CL 所需的信息,并可进行系统
全体设定以及控制输入和输出通道的混音参数。由于
这是一个触摸屏,您可在屏幕上用手指选择菜单或设
定参数。但是,无法按 2个以上位置来进行同时操作。
2USB 接口
你可在此处连接一个 USB 存储设备以保存 /载入内部
数据。可将决定用户级别的 USER KEY 数据保存在
USB 存储设备上,以限制各用户可使用的功能。
购买供本设备使用的 USB 存储设备之前,请访问下列
网页:
http://www.yamahaproaudio.com/
■显示屏部分
2
1
•
如果触摸屏变脏,请用柔软干布进行擦拭。
䗑⊼
•
切勿使用锋利或尖锐物体(如指甲)操作触摸屏。否则可能会刮伤屏
幕,造成触摸屏无法使用。
⊼ᛣ
•
您可将
USB
存储设备连接至
USB
接口。但是,仅可保证
USB
闪存的
可操作性。
䗑⊼

上面板
面板和控制器
21
M7CL 使用说明书
2
■ USB 存储设备的功能和格式
最大支持容量为 16GB 的存储设备。(但是,不一定
保证能使用所有 USB 存储媒体。)支持 FAT12、
FAT16 和FAT32 格式。在 M7CL V1.12 或更高版本
上,
4GB以上容量的存储媒体将被格式化为FAT32 格
式,
2GB以下容量的存储媒体将被格式化为FAT16 格
式。
■避免意外删除
某些 USB 存储设备具有写保护设定,可防止数据被
意外删除。如果您的存储设备含有重要数据,强烈推
荐您使用写保护设定防止数据被意外删除。
另一方面,在保存数据前,需要确认 USB 存储设备的
写保护设定已关闭。
•
当存取数据(保存、载入或删除)时,功能存取区域中将显示
ACCESS
指示。当显示此指示时,请勿断开
USB
接口的连接或关闭
M7CL
的电源。否则可能会损坏存储媒体,或可能会破坏
M7CL
中或
媒体上的数据。
⊼ᛣ
■Centralogic 部分
在此部分中,您可控制 1组(最多)
8个通道或
NAVIGATION KEYS 部分中所选的 DCA 组。
1多功能编码器
根据当前所选的画面类型,这些编码器可控制触摸屏
上所选的旋钮。
2[SEL] 键
这些键可选择要控制的通道。当您按此键使 LED 点亮
时,相应通道将被选定在 SELECTED CHANNEL 部分
和触摸屏上进行控制。
3[CUE] 键
这些键可选择要提示监听的通道。如果提示开启,则
LED 将点亮。
4电平表 LED
这些 LED 表示通道的输入 /输出电平。
5[ON] 键
此键可切换通道的开 /关状态。如果通道开启,则按键
的LED 将点亮。
6推子
可调节通道的输入 /输出电平。您也可进行内部设定
(→第 177 页),使得这些推子可用作调节各 GEQ 频
段增益的控制器。
2
1
3
4
5
6

M7CL 使用说明书
上面板
22
在此部分中,您可对场景记忆和监听进行操作。 1SCENE MEMORY [STORE] 键
此键可将当前混音参数设定存储至专用场景记忆。
2SCENE MEMORY [RECALL] 键
此键可从场景记忆中调用之前保存的设定。
3SCENE MEMORY [▲]/[▼]键
使用这些键可选择您想要存储或调用的场景编号。当
前所选场景的编号显示在触摸屏右侧的功能存取区域
中。您可同时按 [▲]/[▼]键返回当前场景编号。
4[MONITOR LEVEL] 旋钮
此旋钮可调节监听输出的信号电平。如果在
MONITOR 画面中打开了 PHONES LEVEL LINK 功
能,则此旋钮也可用于调节前面板的 [PHONES] 插孔
的电平。
■SCENE MEMORY/MONITOR 部分
421
3
这些键可执行用户自定义的功能。 1用户定义键 [1]–[12]
这些键可执行用户自定义的功能(场景变换、打开 /关
闭对讲或内部振荡器等)。
■USER DEFINED KEYS 部分
1

上面板
面板和控制器
23
M7CL 使用说明书
2
在此部分中,您可控制 STEREO/MONO 通道的主要参
数。
1[SEL] 键
此键可选择要控制的通道。当您按此键使 LED 点亮
时,相应通道将被选定在 SELECTED CHANNEL 部分
和触摸屏上进行控制。
对于 STEREO 通道,每次按 [SEL] 键时所选的控制对
象将在 L和R通道之间进行切换。
2[CUE] 键
此键可选择要提示监听的通道。如果提示开启,则
LED 将点亮。
3[ON] 键
此键可切换通道的开 /关状态。如果 MONITOR
FADER 的FADER ASSIGN MODE 设定为 MONO 或
STEREO,则此键可打开或关闭监听输出。
4推子
可调节通道的输出电平。如果 MONITOR FADER 的
FADER ASSIGN MODE 设定为 MONO 或STEREO,
则此推子可调节监听输出电平。
在此部分中,您可选择将由 Centralogic 部分和触摸屏
控制的通道。
1[IN 1-8] 键
2[IN 9-16] 键
3[IN 17-24] 键
4[IN 25-32] 键
这些键可分别选择 INPUT 通道 1–8,
9–16,
17–24 和
25–32。
5[ST IN] 键
此键可选择 ST IN 通道 1–4。
6[DCA] 键
此键可选择 DCA 组。
7[MIX 1-8] 键
8[MIX 9-16] 键
这些键可分别选择 MIX 通道 1–8和9–16。
9[MATRIX] 键
此键可选择 MATRIX 通道 1–8。
0[STEREO] 键
此键可将 STEREO 通道 L/R 和MONO 通道分配至
Centralogic 部分的模块 1–3。在该情况下,不使用模块
4–8。
A[IN 33-40] 键(仅限 M7CL-48/48ES)
B[IN 41-48] 键(仅限 M7CL-48/48ES)
这些键可分别选择 INPUT 通道 33–40 和41–48。
■STEREO/MONO MASTER 部分
2
1
3
4
■NAVIGATION KEYS 部分
•
如果您按住导航键
2
秒或以上,则该键将闪烁。此时,只有
Centralogic
部分的控制对象将改变为相应的通道并固定下来。当第
一个键闪烁时如果按另一个导航键,则只有触摸屏上的控制对象将
改变。
䗑⊼
1 52
3 4
9 8
76
B
0 A

M7CL 使用说明书
后面板
24
1INPUT 插孔 (M7CL-32/48)
这些插孔为平衡型 XLR-3-31 凹入式输入插孔,用于从
线路电平设备或麦克风输入模拟音频信号。标称输入
电平为 -62 dBu 至+10 dBu。
2OMNI IN 插孔 (M7CL48-ES)
这些平衡式 XLR-3-31 凹入式输入插孔用于输入来自
线路电平设备或麦克风的模拟音频信号。标称输入电
平为 -62 dBu 至+10 dBu。
后面板
1 5G E 1 1H
D098764 3F4
M7CL-48
244 6890
5G AH E
F
BC
D
M7CL-48ES
1
2
(火线)
3
(零线)
1
(接线)
插入式 XLR 插头
2
2
(火线)
3
(零线)
1
(接线)
插入式 XLR 插头

后面板
面板和控制器
25
M7CL 使用说明书
2
3ST IN 插孔 1-4 (M7CL-32/48)
这些插孔为平衡型 XLR-3-31 凹入式输入插孔,用于从
线路电平设备或麦克风输入模拟音频信号。标称输入
电平为 -62 dBu 至+10 dBu。
4LAMP 接口
此接口为 4针凹入式 XLR 输出插孔,可对另售的鹅颈
灯( 如 YAMAHA LA5000)供电。{M7CL-48 在两处位
置有这样的接口。}
5OMNI OUT 插孔
这些 XLR-3-32 插入式输出插孔可输出模拟音频信号。
这些插孔主要用于输出 MIX 通道或 MATRIX 通道的信
号。标称输出电平为 +4 dBu。
62TR OUT DIGITAL 插孔
此AES/EBU
(XLR-3-32 插入式)插孔可以 AES/EBU
格式输出所需通道的数字音频信号。此插孔主要用于
输出 STEREO/MONO 通道的信号。
7REMOTE 接口 (M7CL-32/48)
这是用于远程控制支持特殊协议的外接前置放大设备
(如 YAMAHA AD8HR)的 D-sub 9 针插入式接口。此
接口也可用于与外接设备之间传送 /接收 MIDI 讯息。
有关插脚分配的信息,请参见插脚分配表。(→第 298
页)
在M7CL-48ES 上,
EtherSound 接口具有和此接口相同
的功能。
8WORD CLOCK IN/OUT 接口
这些 BNC 接口用于与外接设备之间传送 /接收字时钟
信号。
WORD CLOCK IN 接口内部经 75 欧姆电阻终
止。
9MIDI IN/OUT 接口
这些接口用于与外接 MIDI 设备之间传送和接收 MIDI
讯息。
MIDI IN 接口从外接设备接收讯息,而 MIDI
OUT 接口从 M7CL 传送讯息。这些接口主要用于将
M7CL 的参数操作或场景 /库选择记录到外接设备上,
或从外接设备控制 M7CL 的参数。
0NETWORK 接口
使用此 RJ-45 接口可将 M7CL 通过以太网电缆(建议
使用 CAT5 以上的电缆)连接电脑。此接口主要用于控
制混音参数或从专用的“M7CL V3 Editor”应用程序
编辑场景存储器和库。
3
4
2
(火线)
3
(零线)
1
(接线)
插入式 XLR 插头
5
2
(火线)
3
(零线)
1(接地)
插入式 XLR 插头
•
虽然
OMNI OUT
插孔的标称输入
/
输出电平为
+4
(最大电平为
+24 dBu
),但是如有需要,可使用内置开关将此电平变为
-2 dBu
(最大电平
+18 dBU
)。(此更改需要收费。)
详情,请联系
YA M A H A
经销商。
䗑⊼
670 98
•
连接以太网接口需要使用的
DME-N
网络驱动程序、启动
M7CL V3
编辑器需要使用的
Studio Manager
以及
M7CL V3
编辑器可从以下
Yamaha
网站下载。
http://www.yamahaproaudio.com/
䗑⊼

M7CL 使用说明书
后面板
26
AEtherSound [IN]/[OUT] 接口
使用这些 etherCON CAT5 (RJ-45) 接口可以通过以太网
电缆(推荐使用 CAT5e 以上类型)将 M7CL-48ES 连接
到SB168-ES 或其它 EtherSound 设备。使用 [IN] 和
[OUT] 接口还可对 EtherSound 设备进行菊链或环形连
接。直型电缆或双绞电缆都可使用。
B[3rd] 接口
使用此RJ-45 接口可通过以太网电缆(建议使用CAT5e
以上的类型)将 M7CL-48ES 连接到已安装了 AV S - E S
监听程序的电脑。直型电缆或双绞电缆都可使用。当
调音台与电脑相连时,
[LINK/ACT] 指示灯将点亮,当
调音台与电脑进行通信时,该指示灯将闪烁。当通过
100BASE-TX 将调音台连接到电脑时,
[100] 指示灯将
点亮。
CIN/OUT [TX]/[RX] 指示灯
当从 EtherSound [IN]/[OUT]接口传送 (TX) 或接收 (RX)
数据时,相应的指示灯将闪烁。
D插槽 1–3
这些插槽中可安装另售的微型 YGDAI I/O 卡以扩展输
入/输出端口。
EAC IN
(电源输入)接口
可将附带的电源线连接至此接口。
使用电源线固定器牢牢固定 AC 电源线,以防止从 AC
IN 接口意外松脱。
F电源开关
当电源开关设定为 时,设备的电源将开启。当电源
开关设定为 时,设备的电源将关闭。
GDC POWER INPUT 接口
您可将另售的 PW800W 电源连接在此处作为备用外接
电源使用。如果连接了 PW800W,则即使 M7CL 自己
的内部电源由于故障而关闭,其仍将接收来自
PW800W 的供电。
H接地螺钉
交流电源线为 3线型。如果交流电源插座已接地,则本
设备也将被正确接地。
此外,接地螺钉有时也能降低电源噪音。
C CAB
•
建议使用带有符合
Neutrik EtherCon®
标准的
RJ-45
插头的以太
网电缆。也可使用标准
RJ45
插头。
•
请使用
STP
(屏蔽双绞)电缆以防止电磁干扰。务必使用导电胶带
或与之相当的手段将插头的金属部分连接到
STP
电缆的屏蔽层。
•
有关可使用的电缆长度信息,请访问以下
EtherSound
网站。
http://www.ethersound.com/
䗑⊼
•
请使用
STP
(屏蔽双绞)电缆以防止电磁干扰(美国、加拿大、韩
国)。
䗑⊼
•
当您在
AVS-ES
监听程序中单击
M7CL-48ES [Identify]
按钮,所有
4
个指示灯都将闪烁,且闪烁将持续到您按该按钮第
2
下为止。
䗑⊼
DHFGE
固定电源线固定器
¥快速反复打开和关闭电源开关可能会造成故障。关闭电源后,请等
待约
6
秒钟后,再次打开电源。
⊼ᛣ
•
如果您连接了
PW800W
,则您必须先关闭
M7CL
和
PW800W
的电
源。然后使用选购的电源线
(PSL360)
进行连接。否则可能会造成故
障或触电。
⊼ᛣ
•
如果连接了
PW800W
,则无论其本身的内部电源和
PW800W
的电
源都打开,还是只打开其中之一,
M7CL
都可正常运行。
•
如果两个电源都打开,且检测到两者之一有故障,则
M7CL
将自动
切换至另一个电源。如果出现这种情况,触摸屏上将显示一条讯息
以提示您。

前面板下方
面板和控制器
27
M7CL 使用说明书
2
1PHONES LEVEL 旋钮
此旋钮可调节从 PHONES OUT 插孔输出信号的电平。
2PHONES OUT
(耳机输出)插孔
此耳机插孔可监听 MONITOR OUT 或CUE 信号。
3TALKBACK 插孔
这是一个可连接对讲麦克风的平衡型 XLR-3-31 插孔。
您可在屏幕上进行设定以向此插孔提供 +48V 幻相供
电。此插孔用于调音师发送指示到所需的输出通道。
4TALKBACK GAIN 旋钮
此旋钮可调节与 TALK BAC K 插孔相连麦克风的输入
电平。
前面板下方
1234

M7CL 使用说明书
28

29
M7CL 使用说明书
M7CL 的基本操作
3
第3章
M7CL 的基本操作
此章节介绍 M7CL 的用户界面及其基本操作。
此部分介绍可在 M7CL 上面板和触摸屏上执行的基本步骤。通常,您将使用本章节中介绍的正确
操作组合来操作 M7CL。
将您的指尖放在按钮、旋钮或触摸屏区域中,然后轻
按。这些操作主要用于切换画面和页面、选择要操作
的参数以及打开 /关闭按钮。视按钮类型而定,数字可
能会根据您所按的位置增大或减小。
当用手指按触摸屏时,沿着左/右方向移动手指可在字
符串上指定一个范围。对场景或库指定名称时,主要
使用此操作。
对于通道选择按钮,您可通过在按住手指的同时在触
摸屏上移动来选择多个按钮。
通常您需要按一下上面板上的按键,但是在某些情况
下,您可通过快速连续按键两次来进入特殊功能。
通常,向左 /向右旋转编码器可改变相应参数的数值。
按编码器可调用指定画面。对于某些参数,您可通过
在按住编码器的同时旋转编码器来微调数值。
上面板 /触摸屏上的基本操作
按触摸屏
多重选择(指定一个范围)
•
当要同时打开
/
关闭一系列按钮时,此操作相当有用。
按键的特殊操作
编码器操作

M7CL 使用说明书
30
多功能编码器1–8用于操作在触摸屏上选择的旋钮(→
第31 页)。
当您按此编码器选择由多功能编码器控制的旋钮时,
其周围将出现一圈粗线。(通常,此类型的旋钮对应位
于该旋钮正下方的多功能编码器,可允许您同时控制
最多 8个参数。)
选择一个旋钮时,转动位于该旋钮正
下方的多功能编码器将改变相应参数的数值。
在SCENE LIST画面中,您可在按住编码器的同时转动
多功能编码器来进行多重选择。
混音和调节各通道声音等操作由上面板推子、按键和编码器执行。但是,若要进行更详细设定,您
需要进入相应功能并在触摸屏上编辑参数值。以下部分介绍了触摸屏上显示的各种用户界面组成
部分及其使用方法。
显示屏上显示的某些画面由多个页面组成。在此类型
的画面中,页面名称显示在上方和底部。显示页面名
称的显示屏区域称为“选项卡”。选项卡用于在同一画
面的页面之间进行切换。
显示屏中的按钮用于执行指定功能、打开 /关闭参数,
或从多个选项中选择一个。当按钮打开时,执行开 /关
操作的按钮显示白、黄或绿色等颜色,按钮关闭时则
显示蓝色或黑色。
当您按带有 ▼符号的按钮时,将打开另外一个窗口,
在其中可进行详细设定。
多功能编码器操作
按触摸屏选择您
想要操作的旋
钮。
使用多功能编码
器控制参数。
屏幕上的用户界面
选项卡 按钮
上面板 /触摸屏上的基本操作 •屏幕上的用户界面

屏幕上的用户界面
31
M7CL 使用说明书
M7CL 的基本操作
3
画面上的推子主要用于目视确认相应通道的电平,当
您操作上面板的推子时,画面上的推子也将跟着一起
移动。当前数值也以数字形式显示于推子正下方。
屏幕上的旋钮可目视确认相应参数的数值。
大多数旋钮与 SELECTED CHANNEL 部分的编码器或
多功能编码器的操作相链接。当前数值以数字形式显
示于旋钮正下方。
当按一下可由多功能编码器操作的旋钮(即,
SELECTED CHANNEL VIEW 画面之外的旋钮)时,
旋钮四周将显示一个粗框。此框表示该旋钮被选定使
用多功能编码器进行操作。
当您使用多功能编码器操作旋钮时,表示旋钮设定的
线将延长,圆周周围的线将变细;这样可清楚地区分
您正在操作的旋钮。此外,数值周围将出现一个框。
显示双框的旋钮表示 PAN/BALANCE。
当您需要从列表中选择项目时,将出现以下类型的窗
口,如用户定义键列表。
在列表中,中央始终显示的加亮项目为选择用于操作
的项目。按列表下方的
/
将使列表向上或向下滚动。
当您需要为场景或库指定名称或说明或当您需要指定
通道名称时,将出现以下键盘窗口。按窗口中的字符
可输入所需字符(有关操作步骤,请参见→第 34 页)。
推子 /旋钮
•
对于某些旋钮,当按钮被粗框包围时,再次按按钮将打开一个窗
口,在该窗口中可进行更多详细设定。
列表窗口
•
您也可使用多功能编码器向上
/
向下滚动。
•
如果画面中有
1
个以上的列表,则您的操作将应用于被黄框包围的
列表。您可按多功能编码器将操作对象移动到下一栏。
键盘窗口

M7CL 使用说明书
32
当您在画面中按特定参数的按钮或字段时,将出现一
个显示详细参数或列表的窗口。此类型的窗口称为
“弹出式窗口”。
有3种类型的弹出式窗口:只显示特定通道的“1 ch”窗
口、显示当前所选 8个通道的组的“8 ch”窗口以及在
单个视图中显示所有通道的“ALL”窗口。您可使用选
项卡在这些窗口之间进行切换。
某些弹出式窗口在窗口顶部显示多个称为“工具按
钮”的按钮。您也使用这些工具按钮调用库或执行复
制/粘贴操作。
按“X”符号可关闭弹出式窗口并返回之前的画面。
当您需要确认刚才已执行的操作时,将出现诸如以下
所示的对话框。
按OK 按钮执行操作。如果您按 CANCEL 按钮,则操
作将被取消。
M7CL 的触摸屏显示以下信息,大致可分为 2个区域。
1所选通道
此区域显示当前所选通道的编码、名称和图标。(有关
指定名称的详细说明,请参见 →第 34 页, 有关选择图
标的详细说明,请参见→第59页)。您也可以按此区域
切换通道。按左半部分将选择前一个通道,按右半部
分将选择下一个通道。
2时间
此区域显示当前时间。(有关设定时间的方法,请参见
→第 235 页)。
3用户名
此区域显示当前登录(即,经过验证并允许操作系统)
的用户名。
弹出式窗口
工具按钮
对话框
查看触摸屏
1
9
0
A
4
5
6
2
8
3
7
功能存取区域
主区域
功能存取区域
屏幕上的用户界面 • 查看触摸屏

查看触摸屏
33
M7CL 使用说明书
M7CL 的基本操作
3
如果启用了振荡器或对讲,则此区域将分别显示
“OSC”或“TB”。如果打开了提示监听,则将显示正
在被提示监听的信号类型 (IN/OUT/DCA/KEY IN/
EFFECT)。当正在存取插在 USB 接口的 USB 存储设备
时,将显示“ACCESS”。
4帮助
此按钮用于在主区域显示在线帮助。若要查看在线帮
助,您必须先从USB 存储设备下载帮助文件(→第225
页)。
5SENDS ON FADER
按此按钮可切换至 SENDS ON FADER 模式,在此模式
中您可使用上面板的推子调节 MIX/MATRIX 发送电平
(→第 70 页)。此时,触摸屏的功能存取区域将变为可
选择发送目的地 MIX/MATRIX 总线的画面。
6CH JOB
(通道作业)
按此按钮可切换至CH JOB模式,在此模式中您可对通
道编组和链接进行设定(→第 123 页)。此时,触摸屏
的功能存取区域将变为可选择您想要操作功能的画
面。
7RACK
(机架)
当您按此按钮时,主区域中将出现 VIRTUAL RACK 画
面,在此画面中您可编辑 GEQ 或效果设定
(→第 172 页)。
8MONITOR
(监听)
当您按此按钮时,主区域主将出现MONITOR画面,在
此画面中您可编辑监听或振荡器设定(→第 154 页)。
9METER
(电平表)
这些电平表用于监控 STEREO 总线 (L/R)、
MONO 总
线(M) 和提示信号 (CUE) 的电平。当您按此区域时,主
区域中将出现METER画面,一次显示所有通道的电平
表和推子状态(→第 167 页)。当提示监听开启时,如
果您按此区域,则提示监听将被取消(相当于 CUE
CLEAR)。
0SETUP
(设定)
当您按此按钮时,主区域中将出现 SYSTEM 画面,在
此画面中您可进行基本系统设定和用户特定设定
(→第 229 页)。
ASCENE
(场景)
此处显示上次存储或调用的场景的编号和名称。只读
场景上将显示“R”符号,写保护场景上将显示锁定图
标。
如果您从上次存储或调用状态编辑参数,则右下
方将出现“ ”符号。
当您按此区域时,主区域中将出现 SCENE LIST 画面,
在此画面中您可存储或调用场景(→第 135 页)。
当您按按钮 7到A进入相应画面时,按钮将加亮显
示。在此状态下,再按一下此按钮将返回最近调用的
SELECTED CHANNEL VIEW 画面或 OVERVIEW 画
面。
主区域的内容将根据当前所选的功能进行变化。混音
操作主要包括下列 2种画面。
■SELECTED CHANNEL VIEW 画面
此画面显示了当前所选通道的混音参数。若要进入此
画面,单击 SELECTED CHANNEL 部分的编码器之
一。
■OVERVIEW 画面
此画面可同时显示当前分配至 Centralogic 部分的(最
多)
8个通道的主要参数。若要进入此画面,按
NAVIGATION KEYS 部分的按键或多功能编码器之
一。
•
当此处显示“
ACCESS
”时 ,请 勿 断 开
USB
接口的连接。否则可能
会损坏
USB
存储设备上的数据。
䗑⊼
主区域
•
当主区域中显示
HELP, METER
或
SCENE
画面时,即使您按了
NAVIGATION KEYS
部分中的按键,也不会打开
OVERVIEW
画面。
若要返回
OVERVIEW
画面,请按分配了
OVERVIEW
功能的用户定
义键。也可再按一下
HELP
、
METER
或
SCENE
区域。

M7CL 使用说明书
输入名称
34
在M7CL 上,您可对各输入通道、输出通道和 DCA 组指定名称,并可在保存场景和库数据时指定
一个标题。
若要指定名称,请使用画面上显示的键盘窗口。
1进入指定名称画面。
下图所示为用于输入场景标题或注释的 SCENE
STORE 窗口的示例。
显示您所输入字符的框将显示一个垂直线,此线称
为“光标”,表示当前位置。
2使用触摸屏上的键盘窗口输入所需的字符。
当您按键盘窗口中的字符时,相应字符将被输入到
框中,光标将向右移动。
3以相同方式输入后续字符。
输入字符时,您可使用键盘窗口中的下列按钮。
●COPY 按钮
复制文本框中选定(加亮显示)的字符串。
●CUT 按钮
删除及复制文本框中选定(加亮显示)的字符
串。
●PASTE 按钮
插入在光标位置通过 COPY 或CUT 复制的字符
串(或覆盖当前所选范围的字符)。
●CLEAR 按钮
删除文字输入框中已输入的所有字符。
●INS 按钮
在光标位置插入一个空格。
●DEL 按钮
删除光标右侧的字符(或文本框中所选的字符
串)。
●BS 按钮
删除光标左侧的字符(或文本框中所选的字符
串)。
●TAB 按钮
此按钮可进入下一个可选项目。例如,在 SCENE
STORE 窗口中,您可使用此按钮在 2个文本输入
框中进行切换,在 PAT C H/ NAM E 窗口中,您可
使用此按钮切换通道。
●SHIFT LOCK 按钮
在大小写字母字符之间进行切换。此按钮启用
时,您可输入大写字符和符号,当此按钮关闭
时,您可输入小写字符和数字。
●ENTER 按钮
确定您输入的名称。在 SCENE STORE 窗口中,
此按钮与按 STORE 按钮效果相同。
4当您输入了名称后,请按 STORE 按钮或
ENTER 按钮。
您输入的名称将被应用。
输入名称
光标
•
此基本操作步骤也适用于输入通道或其它库项目的画面。当您
对通道输入名称时,您的输入将立即反映出来,而无须按
ENTER
按钮。
•
通过按文本输入框内部,您可将输入位置移动到您所按的位
置。如果您选择了一个在框中输入的字符区域,然后输入新字
符,则新输入的字符将覆盖所选区域。

使用工具按钮
35
M7CL 使用说明书
M7CL 的基本操作
3
在某些弹出式窗口中,窗口顶部的标题栏包含附加功能的工具按钮。您可使用这些按钮进入相关库
或将参数从一个通道复制到另一个通道。本部分介绍如何使用工具按钮。
在ATT/HPF/EQ、
DYNAMICS 1/2、
GEQ 和EFFECT 弹
出式菜单窗口中,显示有下列工具按钮。
1LIBRARY 按钮
此按钮可打开与当前弹出式窗口相关的库(EQ、动
态、
GEQ 或效果库)。
2DEFAULT 按钮
此按钮可将当前所选通道(EQ/ 动态)或机架(效果)
复位到默认状态。
3COPY 按钮
此按钮可对当前所选通道(EQ/ 动态)或机架(GEQ/
效果)的设定进行复制。复制的内容被保存在缓存
(临时存储区域)中。
4PA S T E 按钮
此按钮可将设定从缓存粘贴到当前所选通道(EQ/ 动
态)或机架(GEQ/ 效果)。
5COMPARE 按钮
此按钮可对缓存和当前所选通道(EQ/ 动态)或机架
(GEQ/ 效果)的设定进行互换和比较。
对于某些窗口,还会显示下列工具按钮。
•SET ALL ...... 设定窗口中的所有参数。
•CLEAR ALL ... 清除窗口中的所有参数。
•ALL PRE ...... 将 PRE 指定为将所有信号发送至指定
总线的位置。
•ALL POST..... 将 POST 指定为将所有信号发送至指
定总线的位置。
此部分介绍库的基本操作。使用库可存储和调用当前
所选通道(EQ/ 动态)或机架(GEQ/ 效果)的设定。
可用库有以下几种类型。
•输入通道库
•输出通道库
•输入 EQ 库
•输出 EQ 库
•动态库
•GEQ 库
•效果库
各种库的操作方法基本上相同。
●从库中调用设定
1打开带有工具按钮的弹出式窗口。
若要进入各弹出式窗口,请按照以下步骤进行操
作。
若要调用通道库的设定,请先显示 SELECTED
CHANNEL VIEW 画面。然后再进到步骤 3。
[SELECTED CHANNEL VIEW 画面 ]
按SELECTED CHANNEL 部分中的编码器进入
SELECTED CHANNEL VIEW 画面。
使用工具按钮
关于工具按钮
1 2 3 4 5
使用库

M7CL 使用说明书
使用工具按钮
36
[ATT/HPF/EQ 弹出式窗口]
[DYNAMICS 1/2 弹出式窗口]
在SELECTED CHANNEL VIEW 画面或
OVERVIEW 画面中,按 EQ 或Dynamics 1/2 的相
应区域。
1EQ 图表区域
2Dynamics 1/2 区域
1EQ 图表区域
2Dynamics 1/2 区域
[GEQ/EFFECT 弹出式窗口]
在按功能存取区域中的 RACK 按钮后出现的
VIRTUAL RACK 窗口中,按已经安装了 GEQ/ 效果
的机架。
1RACK 按钮
2机架
2选择您要调用设定的通道(EQ/ 动态)或机架
(GEQ/ 效果)。
通道或机架的选择方法视显示的弹出式窗口类型
而定。
[ATT/HPF/EQ 弹出式窗口 (1 ch)]
[DYNAMICS 1/2 弹出式窗口 (1 ch)]
使用功能存取区域中的面板 [SEL] 键或通道选择
按钮选择通道。
[ATT/HPF/EQ 弹出式窗口 (8 ch/ALL)]
[DYNAMICS 1/2 弹出式窗口 (8 ch/ALL)]
除了使用功能存取区域中的面板 [SEL] 键或通道选
择按钮以外,您还可通过按弹出式窗口中的通道编
号/通道名称按钮来选择通道。
1
2
2
1
2
1
通道选择按钮
通道编号 /通道名称按钮

使用工具按钮
37
M7CL 使用说明书
M7CL 的基本操作
3
如果您使用 8 ch/ALL 弹出式窗口中的通道编号 /通
道名称按钮,您可通过选择区域来选择多个通道。
在这种情况下,相同的库数据将被调用至所有所选
通道。
[GEQ/EFFECT 弹出式窗口]
使用弹出式窗口底部的机架选择选项卡选择机
架。
3按LIBRARY 工具按钮打开相应的库窗口。
库窗口中包含下列项目。
1CURRENT TYPE
(仅限输出通道库)
此区域显示通过 [SEL] 键所选的通道类型。
2列表
此区域显示库中保存的数据。加亮显示的线表示
选定用于操作的数据。只读数据用 R符号表示。
3RECALL 按钮
此按钮可将列表中所选数据调用到当前所选通道
(EQ/ 动态)或机架(GEQ/ 效果)。
4通过转动任意一个多功能编码器,可在列表中
移动加亮显示线以选择您想要调用的库项目。
视选择调用的数据而定,可能无法将其调用至当前
所选通道或机架。各库都有如下所示的限制。
●通道库
如果通过 [SEL] 键所选的通道类型与输出通道库
的列表中所选类型不同,则 CURRENT TYPE 的
右侧将出现“CONFLICT”。即使出现
“CONFLICT”,数据中包含不同参数,仍可以调
用数据。库中不存在的参数也将被设定为默认
值。
●动态库
动态库包含 3种数据类型:用于输入通道的
Dynamics 1 和Dynamics 2,以及用于输出通道的
Dynamics 1。如果在库种选择了不正确类型的动
态数据,则您无法调用数据。
●GEQ 库
GEQ 库包含 2种数据类型:
31BandGEQ 或
Flex15GEQ。如果库中所选类型与调用目的地
GEQ 的类型不同,则您无法调用数据。
●效果库
使用效果类型“HQ.Pitch”和“Freeze”的效果库
项目只可调用至机架 5或7。如果选择了任何其
它机架,则无法进行调用。
如果您选择了无法调用的库编号,则无法按
RECALL 按钮。
所选的区域
机架选择选项卡
•
您无法选择了未安装
GEQ
或效果的机架的机架选择选项卡。
䗑⊼
3
2
1
•
列表右侧显示了相关设定数据(如所使用的输出通道类型、动
态类型或效果类型)动态库中也显示有表示数据是否可被调用
至
Dynamic 1
和
/
或
Dynamics 2
的符号。

M7CL 使用说明书
使用工具按钮
38
5按RECALL 按钮。
6所选数据将被立即载入您在步骤 2中所选的通
道( EQ/ 动态)或机架(GEQ/ 效果)。
●将设定保存到库中
1打开带有工具按钮的弹出式窗口。
2选择您要存储其设定的通道(EQ/ 动态)或机架
(GEQ/ 效果)。
3在弹出式窗口的上部,按 LIBRARY 按钮进入
库。
1STORE 按钮
当前所选通道(EQ/ 动态)或机架(GEQ/ 效果)的
设定将被存储至列表中所选位置。
4转动任意一个多功能编码器选择存储目的地库
编号。
5当您选择完存储目的地后,按 STORE 按钮。
将出现 LIBRARY STORE 弹出式窗口,在此窗口中
您可对设定指定标题。有关输入文字的详细说明,
请参见“输入名称”(→ 第 34 页)。
6当您对设定指定完标题后,按 LIBRARY 存储弹
出式窗口中的 STORE 按钮。
对话框将提示您确认存储操作。
7若要执行存储操作,请按 OK 按钮。
当前设定将被存储至您在步骤 4中选择的库编号。
如果您决定取消存储操作,请按 CANCEL 按钮而
不要按 OK 按钮。
•
您可进行设定,使出现提示您确认调用操作的对话框。有关此
设定的详细说明,请参见第
214
页。
•
如果您将通道库数据调用到与另一个通道相链接的通道,则调
用数据通道的链接设定将被取消。
䗑⊼
•
您可只选择一个通道或机架作为存储源。如果在动态
/EQ
弹出
式窗口(
8 ch
或
ALL
)中选择了多个通道,则无法执行存储操
作。
䗑⊼
1
•
您无法存储至包含只读数据(用
R
符号表示)的库编号。
䗑⊼
•
即使您存储了设定后,您也可通过按列表中的数据标题进入
LIBRARY TITLE EDIT
弹出式窗口来编辑设定标题。但是,您
无法编辑只读库项目(用
R
符号表示)的标题。
•
请注意,如果您将设定存储到已经包含数据的位置,则现有数
据将被覆盖。(无法覆盖只读数据。)
䗑⊼

使用工具按钮
39
M7CL 使用说明书
M7CL 的基本操作
3
●删除库中的设定
1打开带有工具按钮的弹出式窗口。
2在弹出式窗口的上部,按 LIBRARY 按钮进入
库。
1CLEAR 按钮
此按钮可清除(删除)在列表中选择的设定。
3转动任意一个多功能编码器选择您想要清除的
库项目。
4按CLEAR 按钮。
将出现一个提示您确认清除操作的对话框。
5若要执行清除操作,请按 OK 按钮。
您在第 3步骤中所选的数据将被清除。如果您决定
取消清除操作,请按 CANCEL 按钮而不要按 OK 按
钮。
本部分介绍如何将当前所选通道的 EQ/ 动态设定或机
架的效果设定返回其默认状态。使用屏幕上的 FLAT
按钮,可对 GEQ 进行初始化。
1打开带有工具按钮的弹出式窗口。
2选择您想要初始化其设定的通道(EQ/ 动态)或
机架(效果)。
3按DEFAULT 按钮。
将出现一个提示您确认初始化操作的对话框。
4若要执行初始化操作,请按 OK 按钮。
您在第步骤 2中所选通道的 EQ/ 动态,或机架的效
果设定将被初始化。如果您决定取消初始化,请按
CANCEL 按钮而不要按 OK 按钮。
1
•
您无法清除只读数据(用“
R
”符号表示)。
初始化设定
•
对于
EQ/
动态,您可使用
8 ch/ALL
弹出式窗口中的通道编号
/
通道名称按钮选择一系列通道并以单步操作对其进行初始化。

M7CL 使用说明书
使用工具按钮
40
本部分介绍如何将当前所选通道的 EQ/ 动态设定或机
架的 GEQ/ 效果设定复制到缓存并粘贴至另一个通道
或机架。
复制 /粘贴操作不可用于下列组合。
•在输入通道 EQ 设定之间
•在输出通道 EQ 设定之间
•在粘贴目的地与复制源具有相同类型(GATE、
DUCKING、
COMPRESSOR、
EXPANDER、
COMPANDER-H、
COMPANDER-S 或
DE-ESSER)的动态处理器之间
•在安装在机架上的效果 / GEQ 之间。
1打开带有工具按钮的弹出式窗口。
2选择您想要复制其设定的通道(EQ/ 动态)或机
架( GEQ/ 效果)。
3按COPY 按钮。
当前设定将被保存在缓存中。
4选择粘贴目的地通道或机架。
5按PASTE 按钮。
您在步骤 2中所选的通道(EQ/ 动态)或机架
(GEQ/ 效果)设定将被粘贴。
您可使用 COMPARE 按钮将缓存中保存的设定与当前
所选通道(EQ/ 动态)或机架(GEQ/ 效果)的设定进行
互换。当您想要临时将设定保存在某个位置并随后将
其与后续编辑的设定进行比较时,此按钮非常方便。
1打开带有工具按钮的弹出式窗口。
2选择通道(EQ/ 动态)或机架(GEQ/ 效果)。
3按COPY 按钮将当前设定放到缓存中。
这是第一次保存的设定。
4编辑当前所选通道(EQ/ 动态)或机架(GEQ/
效果)的设定。
这是第二次保存的设定。
复制 /粘贴设定
•
只可将使用小于
15
频段的
31BandGEQ
设定复制到
Flex15GEQ
。
•
请注意,如果您在粘贴前复制其它设定,则缓存将被覆盖。
•
您可只选择一个通道或机架作为复制源。如果在
8 ch/ALL
弹出
式窗口中选择了多个通道,则无法按
COPY
按钮。
䗑⊼
•
如果您要粘贴
EQ/
动态设定,您可使用
8 ch/ALL
弹出式窗口选
择多个通道作为粘贴目的地。在这种情况下,相同的内容将被
粘贴到所有所选通道。
•
请注意,当您粘贴时,设定将覆盖粘贴目的地。
•
如果缓存中没有存储任何数据,则无法按
PA S T E
按钮。
•
在
2
种
GEQ
中,使用选择了
Flex15GEQ
的机架中的工具按钮
将使设定被单独复制
/
粘贴。
•
无法将效果类型为“
HQ.Pitch
”或“
Freeze
”的效果设定粘贴至
机架
6
或
8
。
䗑⊼
比较 2个设定
•
请注意,如果您在比较前复制其它设定,则缓存将被覆盖。
䗑⊼
•
在您将第一次保存的设定存储到缓存中以后,您可对通道或机
架进行初始化,并可根据需要从初始化后的状态编辑第二次保
存的设定。

使用工具按钮
41
M7CL 使用说明书
M7CL 的基本操作
3
5若要比较第一次保存的设定与当前设定(第二
次保存的设定),请 按 COMPARE 按钮。
您将返回第一次保存的设定。此时,第二次保存的
设定将被保存到缓存中。
6您可反复按 COMPARE 按钮将第一次设定与第
二次设定进行比较。
每次您按 COMPARE 按钮,当前设定将与保存在缓
存中的设定进行互换。
与粘贴操作不同,只要缓存没有被覆盖,比较操作
将始终让您返回之前的设定。
复制
第一次设定
第一次设定
第一次设定
第一次设定
编辑设定
第二次设定
缓存
缓存
缓存
(第二次设定)
比较
•
缓存中的设定也可用于粘贴操作。
•
在
2
种
GEQ
中,使用选择了
Flex15GEQ
的机架中的工具按钮
将使设定单独与缓存进行互换。
䗑⊼

M7CL 使用说明书
42

43
M7CL 使用说明书
连接和设定
4
第4章
连接和设定
本章节介绍如何将SB168-ES 设备连接到 M7CL 、进行音频输入和输出连接以
及初次启动 M7CL 时所需的设定操作。
本部分介绍如何使用
STAGE BOX SETUP
功能将
SB168-ES
设备连接到
M7CL-48ES
。您可使用
菊链链接或环形链接方式。
●菊链连接的特点
•3
台采用菊链连接方式连接的 SB168-ES 设备总共可
以提供 48 个输入通道和 24 个输出通道。
•如果菊链网络中的连接断开,则信号流将在该位置
中断,且信号将无法越过该位置进行传送。
●环形连接的特点
• EtherSound 规格限制了此种网络中的输入和输出通
道的总数只能为 64。
3台采用菊链方式链接的
SB168-ES 设备总共可提供 48 个输入通道和 16 个输
出通道。
•电缆断开连接等网络问题不会影响整个网络的运
行。
有关 EtherSound 的详细信息,请访问 EtherSound 网站:
http://www.ethersound.com/
以及 Yama ha 专业音响网站的 M7CL 产品页面上的“EtherSound 设置指南”:
http://www.yamahaproaudio.com/
当设备出厂时,
AUTO CONFIGURE 按钮设定为 ON ,连接设定为 DAISY CHAIN ,且字时钟主机设定为 INT
48kHz。
若要对设备进行环形连接的设定,请使用 STAGE BOX SETUP 功能(第 45 页)。
本部分中的说明基于设备设定为出厂默认设定的假设。如果您不确定设备是否设定为出厂默认设定,建议您对
M7CL-48ES 的内存进行初始化(第 238 页)。
使用 STAGE BOX SETUP 功能将 SB168-ES
设备连接到 M7CL-48ES
•
如果您想要使用
STAGE BOX SETUP
功能连接
SB168-ES
设备,则
EtherSound
模块的固件必须更新到相
应版本。(→第
16
页)
䗑⊼

M7CL 使用说明书
使用 STAGE BOX SETUP 功能将 SB168-ES 设备连接到 M7CL-48ES
44
1如下图所示,将 M7CL-48ES 上的 EtherSound [OUT]接口连接到第一台 SB168-ES 设备上的 [IN] 接口,
然后连接菊链中的后续设备。
2如下表所示,设定 SB168-ES 设备上的双排直列开关。
3打开M7CL-48ES 和SB168-ES 设备的电源。如果未选择M7CL-48ES 的#000 场景,则请调用#000 场景
(第 138 页)。
完成上述步骤后,将如下进行分配:
SB168-ES 设备的数量 ID #1 ID #2 ID #3
Three 1&7 2&7 3&8
Tw o 1 & 7 2 & 8 —
One 1&8 ——
SB168-ES 通过自动配置设定的
EtherSound 分配
通过 000 场景设定的
M7CL-48ES 分配
ID #1
INPUT 1–16 插孔 ES IN 1–16 CH 1–16
OUTPUT 1–6 插孔 ES OUT 1–6 MIX 1–6
OUTPUT 7/8 插孔 ES OUT 7/8 STEREO L/R
ID #2
INPUT 1–16 插孔 ES IN 17–32 CH 17–32
OUTPUT 1–6 插孔 ES OUT 9–14 MIX 7–12
OUTPUT 7/8 插孔 ES OUT 15/16 STEREO L/R
ID #3
INPUT 1–16 插孔 ES IN 33–48 CH 33–48
OUTPUT 1–6 插孔 ES OUT 17–22 MATRIX 1–6
OUTPUT 7/8 插孔 ES OUT 23/24 STEREO L/R
■
菊链连接
M7CL-48ES
SB168-ES (ID #1)
OUT IN
SB168-ES (ID #2) SB168-ES (ID #3)
OUT IN OUT IN
EtherSound
•
若要改变
M7CL-48ES
上的输入或输出通道分配,请进入
M7CL-48ES
的
PATCH/NAME
弹出式窗口。
•
如果您想要从
AVS - ESMonitor
更改
EtherSound
分配,请参见“从
AVS-ESMonitor (M7CL-48ES)
更改
EtherSound
设
定”(→第
243
页)。
•
如果
AUTO CONFIGURE
按钮开启,则无法更改字时钟设定。
•
有关
AUTO CONFIGURE
按钮的详细信息,请参见“使用
STAGE BOX SETUP
功能将
SB168-ES
设备链接到
M7CL-
48ES
”(→第
242
页)。
䗑⊼

使用 STAGE BOX SETUP 功能将 SB168-ES 设备连接到 M7CL-48ES
45
M7CL 使用说明书
连接和设定
4
1如下图所示,将 M7CL-48ES 上的 EtherSound [OUT]接口连接到第一台 SB168-ES 设备上的 [IN] 接口,
接着连接菊链中的后续设备,最后将最后一台 SB168-ES 设备的 [OUT] 接口链接到 M7CL-48ES 的[IN]
接口,从而完成环形连接。
2如下表所示,设定 SB168-ES 设备上的双排直列开关。
3打开 M7CL-48ES 和SB168-ES 设备的电源。
4在画面右侧的功能存取区域中,按 RACK 按钮 (1)进入 VIRTUAL RACK 窗口。
5按EXT-ES HA 选项卡 (2)显示 EXT-ES HA 区域。
6按EXT-ES HA 区域下方的 AUTO CONFIGURE 按钮。
AUTO CONFIGURE 按钮设定为关闭,且其指示灯熄灭。
7按AUTO CONFIGURE 按钮右侧的 RING 按钮。
环形连接的连接设定即告完成。
8按AUTO CONFIGURE 按钮。
将显示用于确认变更的对话框。
9按OK 按钮。
AUTO CONFIGURE 按钮及其指示灯将点亮。
10
如果未选择 M7CL-48ES 的#000 场景,请调用 #000 场景(第 138 页)。
SB168-ES 设备的数量 ID #1 ID #2 ID #3
Three 1&5 2&5 3&6
Tw o 1 & 5 2 &6 —
One 1&6 ——
■环形连接
OUT IN OUT IN OUT
SB168-ES (ID #1) SB168-ES (ID #2) SB168-ES (ID #3)
M7CL-48ES
IN IN OUT
EtherSound
2
1

M7CL 使用说明书
音频输入 /输出连接
46
上述步骤完成后,分配如下:
*1: 由于环形网络中的输入和输出通道总数最大为 64 ,相同的音频信号将被输出至 SB168-ES 设备 ID#2 和ID#3 。
INPUT 和OMNI IN 插孔主要用于连接麦克风或单声道线路电平设备。
ST IN 插孔主要用于连接麦克风或立体声线
路电平设备。
SB168-ES 通过 AUTO CONFIGURE 设定的
EtherSound 分配
通过 000 场景设定的
M7CL-48ES 分配
ID #1
INPUT 1–16 插孔 ES IN 1–16 CH 1–16
OUTPUT 1–6 插孔 ES OUT 1–6 MIX 1–6
OUTPUT 7/8 插孔 ES OUT 7/8 STEREO L/R
ID #2
INPUT 1–16 插孔 ES IN 17–32 CH 17–32
OUTPUT 1–6 插孔 ES OUT 9–14 MIX 7–12
OUTPUT 7/8 插孔 ES OUT 15/16 STEREO L/R
ID #3
INPUT 1–16 插孔 ES IN 33–48 CH 33–48
OUTPUT 1–6 插孔 ES OUT 9–14 *1 MIX 7–12 *1
OUTPUT 7/8 插孔 ES OUT 15/16 *1 STEREO L/R *1
•
如果您选择了环形连接,则字时钟主机将被设定为
EtherSound (48kHz )
。
•
若要更改
M7CL-48ES
上的输入或输出通道分配,请进入
M7CL-48ES PATCH/NAME
弹出式窗口。
•
如果您想要从
AVS-ESMonitor
更改
EtherSound
分配,请参见“从
AVS-ESMonitor (M7CL-48ES)
更改
EtherSound
设定”
(→第
243
页)。
•
如果
AUTO CONFIGURE
按钮开启,则无法更改字时钟设定。
•
有关
AUTO CONFIGURE
按钮的详细信息,请参见“使用
STAGE BOX SETUP
功能将
SB168-ES
设备链接到
M7CL-
48ES
”(→第
242
页)。
䗑⊼
音频输入 /输出连接
■模拟输入连接
M7CL-48 SB168-ES
•
在默认状态下,
ST IN
或
OMNI IN
插孔是没有分配的。(支架
5-8
分配到
ST IN
通道。)若要将此处连接的
信号用作输入,则需要进行分配设定。
䗑⊼

音频输入 /输出连接
47
M7CL 使用说明书
连接和设定
4
您可将输出通道 (MIX、
MATRIX、
STEREO (L/R)、
MONO (C)) 的输出信号、监听信号(MONITOR OUT L/R/C 通
道)和输入通道的直接输出信号分配到 M7CL 上的 OMNI OUT 插孔和 SB168-ES 设备上的 OUTPUT 插孔。
当M7CL 处在默认状态下时,以下通道的信号将被分配到各输出端口。(您可根据需要自由更改此分配。)
• M7CL-32/48 • M7CL-48ES
M7CL 前面板下方有一个用于监听的 PHONES OUT 插孔,此插孔可始终让您监听选择作为监控源的信号
(→第 153 页)。通过将 MONITOR OUT L/R/C 通道分配至于所需的输出插孔,您可通过外接扬声器监听相同的信
号(→第 154 页)。
■模拟输出连接
PW800W 电源
监听扬声器 (返送)
监听扬声器
电源线
主扬声器
M7CL-48
OMNI OUT 插孔 1–12 MIX 通道 1–12
OMNI OUT 插孔 13/14 MATRIX 通道 1/2
OMNI OUT 插孔 15/16 STEREO 通道 (L/R)
OMNI OUT 插孔 1–4MATRIX 通道 1–4
OMNI OUT 插孔 5/6 MONITOR OUT 通道 (L/R)
OMNI OUT 插孔 7/8 STEREO 通道 (L/R)
•
有关与
M7CL-48ES
相连的
SB168-ES
设备上的
OUTPUT
插孔分配的详细信息,“使用
STAGE BOX SETUP
功能将
SB168-ES
设备连接到
M7CL-48ES
”(→
第
43
页)。
-
䗑⊼
•
如果您将电源线连接至
AC IN
插孔并连接另售的
PW800W
电源,即使内部电源由于故障而关闭,仍旧可以通过
PW800W
继续供电。

M7CL 使用说明书
音频输入 /输出连接
48
使用2TR OUT DIGITAL插孔将M7CL的内部信号发送至外接数字音频设备。当M7CL处在默认状态下时,
STEREO
通道的输出信号分配至 2TR OUT DIGITAL 插孔,并可用于将主混音记录到 CD 录放机或其它设备。
通过将另售的 mini-YGDAI I/O 卡安装到插槽 1–3,您可将输入 /输出插孔添加至 M7CL 或连接 HDR
(硬盘刻录机)
或扬声器处理器设备。
有关 I/O 卡的最新信息,请访问 Ya m ah a 专业音响网站。
http://www.yamahaproaudio.com/
■数字输入 /输出连接
CD 录放机
主扬声器
扬声器处理器 (例如
YAMAHA DME64N)
数字 I/O 卡
M7CL-48
•
若要通过
2TR OUT DIGITAL
插孔或插槽
1–3
发送和接收数字音频信号,两个设备的字时钟必须进行同步
(→第
230
页)。
䗑⊼

音频输入 /输出连接
49
M7CL 使用说明书
连接和设定
4
在将 I/O 卡安装到插槽 1–3之前,您必须在 YAMAHA 网站上查看此卡是否与 M7CL 兼容,并确认可与此卡组合安
装的 YAMAHA 或第三方卡的总数。
YAMAHA 网站:
http://www.yamahaproaudio.com/
若要安装选购的微型 YGDAI 卡,请执行以下操作。
1确保电源关闭。
2松开固定插槽盖的螺钉,然后拆下插槽盖。
请将拆下的插槽盖妥善存放在安全的地方。
3将卡的边缘对准插槽内的导轨,然后将卡插入
插槽。
将卡完全推入插槽内,使卡末端的连接器正确插
入插槽内的连接器。
4使用卡附带的螺钉将卡固定到位。
如果卡未固定到位,则可能会造成故障或运行异
常。
■安装选购卡
插槽盖
卡
•
将另售的微型
YGDAI I/O
卡连接至
M7CL
之前,您必须关闭
M7CL
电
源开关以及
PC800W
电源。
否则可能会造成故障或触电。
⊼ᛣ

M7CL 使用说明书
初次启动 M7CL 时所需的设定项目
50
本部分介绍初次启动 M7CL 时所需的设定。我们也将介绍从 STEREO 总线发送输入通道信号的基
本操作,以便您可查看连接。
如果您已经通过 AUTO CONFIGURE 功能将 SB168-ES 设备连接到 M7CL-48ES,则“ 字 时 钟 连 接
和设定”的设定项目即告完成。请按照“将当前场景恢复至默认状态”章节中的步骤操作,然后进
到“ 进 行 HA
(前置放大)增益设定”的设定项目(→第 51 页)。
打开 M7CL 的电源,然后调用(载入)默认设定场景
(场景编号 000)。
1打开 M7CL 的电源。
当您打开 M7CL 的电源时,您应先打开 M7CL 的电
源,然后打开功率放大器的电源并对系统进行监
听。(关闭电源时,请按照相反的顺序。)
2使用上面板的 SCENE MEMORY [▲]/[▼]键使
场景编号“000”出现在显示屏功能存取区域的
SCENE 区域中。
1SCENE MEMORY [▲]/[▼]键
2SCENE MEMORY [RECALL] 键
3按上面板的 SCENE MEMORY [RECALL] 键。
将载入场景编号“000”,且混音参数和总线设定将
返回默认状态。
“字时钟”指的是为数字音频信号处理提供基本计时
的时钟数据。
如果将 DAW 系统或 HDR
(硬盘刻录机)等外接设备连
接至安装于插槽 1–3中的数字 I/O 卡,则为了在 M7CL
和外接设备之间传送数字音频信号,此设备必须同步
为与M7CL相同的字时钟。若要这样做,请将一台设备
设定为字时钟主机(传送设备),将另一台设备设定为
从机(接收设备),使从机与字时钟主机相同步。
M7CL 可以 2种方式作为与外部字时钟同步的字时钟
从机,
M7CL 可使用从数字 I/O 卡输入的数字音频信号
中附带的时钟数据,或者其可使用提供至后面板
WORD CLOCK IN 插孔的另外的字时钟信号。
在任一情况下,您都必须用以下所示步骤指定 M7CL
将使用的字时钟源。
初次启动 M7CL 时所需的设定项目
将当前场景恢复至默认状态
•
在上述步骤中,会提示您调用此默认设定场景,以便可正确执
行本章节中的剩余步骤。在实际操作中,不需要每次都调用默
认设定场景。
䗑⊼
•
如果
PW800W
电源与
M7CL
相连,无论您先打开
M7CL
的电源
开关还是先打开
PW800W
的电源,电源都会开启。
1
2
SCENE 区域
•
请注意,当载入场景编号“
000
”时,输入分配、输出分配、内
部效果和
HA
(前置放大器)设定也将返回其默认状态。
字时钟连接和设定
数字音频信号
+
时钟数据
插槽 1–3
HDR 或其它数字音频设备
(字时钟主机)
M7CL (字时钟从机)
时钟数据
插槽 1–3
数字 MTR 或其它数字音
频设备 (字时钟主机)
M7CL (字时钟从机)
数字音频信号
WORD
CLOCK IN
插孔
•
如果您要将
M7CL
用作字时钟主机,如果没有外接设备以数字方式
连接到
M7CL
,或者如果
M7CL-48ES
上的
AUTO CONFIGURE
功
能开启,则不必执行以下步骤。

初次启动 M7CL 时所需的设定项目
51
M7CL 使用说明书
连接和设定
4
1在功能存取区域中,按SETUP按钮进入SETUP
画面。
在SETUP 画面中,您可进行应用于整个 M7CL 的
设定。
1SYSTEM SETUP 区域
2WORD CLOCK/SLOT SETUP 按钮
2在窗口中央的 SYSTEM SETUP 区域中,按
WORD CLOCK/SLOT SETUP按钮打开WORD
CLOCK/SLOT SETUP 弹出式窗口。
1WORD CLOCK SELECT 区域
3在WORD CLOCK SELECT 区域中,选择时钟
源。
在WORD CLOCK SELECT 区域中,使用按钮选择
您想要用作字时钟主机的时钟源。
●当使用来自数字音频信号的时钟数据作为时钟源
时
按相应插槽的有效双通道按钮。
●当使用来自 WORD CLOCK IN 插孔的字时钟数据
作为时钟源时
按WORD CLOCK IN 按钮。
如果 M7CL 按照所选的时钟正确运行,则相应按钮
正上方的符号将变为淡蓝色。
4若要关闭 WORD CLOCK/SLOT SETUP 弹出
式窗口,请按位于右上部分的“×”符号。
您将返回到 SETUP 画面。
5若要关闭 SETUP 画面,请按功能存取区域中的
SETUP 按钮。
本部分介绍如何调节连接了麦克风或乐器的各输入通
道的 HA
(前置放大)增益。
在M7CL 上,可使用 SELECTED CHANNEL 部分进行
单个通道的设定,也可使用 Centralogic 部分进行最多 8
通道的设定,从而对通道参数进行控制。请使用适合
您实际情况的方式。
●使用 SELECTED CHANNEL 部分(设定一
个通道)
使用此方式,您可选择您想要调节其设定的输入通
道,也可使用 SELECTED CHANNEL 部分的编码器调
节该通道的设定。
1请确认麦克风或乐器已连接到了 INPUT 插孔
(→第 46 页)。
2在上面板的 INPUT 部分中,按您想要控制的
INPUT 插孔相应通道的 [SEL] 键。
在刚调用场景 000 之后的状态中,来自 INPUT 插孔
1–32 {1–48} 的输入信号正分别发送至 INPUT 通道
1–32 {1–48},且可由相应通道条控制。
1 2
1
•
当您切换字时钟源时,由于同步丧失可能会出现噪音。在您进
行执行下列步骤之前,请务必降低功率放大器和监听系统的音
量。
䗑⊼
•
经由插槽
1–3
中的数字
I/O
卡提供的数字音频信号的时钟数据
可以
2
个通道为单位进行选择。
•
有关字时钟的详细说明,请参见“字时钟和插槽设定”
(→
第
230
页)。
进行
HA
(前置放大)增益设定

M7CL 使用说明书
初次启动 M7CL 时所需的设定项目
52
例如,如果您想要设定 INPUT 插孔 7的前置放大设
定,请按 INPUT 通道 7的通道条的 [SEL] 键。
[INPUT 部分的通道条]
1[SEL] 键
2电平表
当您按 [SEL] 键时,按键的 LED 将点亮。点亮的
LED 表示此通道选定用于操作。该通道条的电平
表将显示该通道的输入电平。
3在触摸屏左侧的 SELECTED CHANNEL 部分
中,按任意一个编码器。
当您按 SELECTED CHANNEL 部分中的任意 1个
编码器时,触摸屏中将出现 SELECTED CHANNEL
VIEW 画面。
[SELECTED CHANNEL 部分]
1[HA] 编码器
SELECTED CHANNNEL 部分中集中了当前所有
通道的控制器(即,
[SEL] 键点亮的通道)。
[SELECTED CHANNEL VIEW 画面]
1HA 区域
SELECTED CHANNEL VIEW 画面显示用 [SEL] 键
当前所选通道的大部分参数。
1
3
1
1
•
实际上,即使不显示
SELECTED CHANNEL VIEW
画面,您也
可使用
SELECTED CHANNEL
部分的编码器操作用
[SEL]
键
所选的通道。(在这种情况下,将出现弹出式窗口以显示您正
在操作的参数值。)

初次启动 M7CL 时所需的设定项目
53
M7CL 使用说明书
连接和设定
4
4在演奏乐器或对着麦克风说话或唱歌时,转动
SELECTED CHANNEL 部分中的 [HA] 编码器
可调节当前所选通道的增益。
尽量调高增益电平,不要让通道条电平表的 OVER
档点亮在最高音频输入电平处。
当您转动 SELECTED CHANNEL 部分中的 [HA] 编
码器时,
SELECTED CHANNEL VIEW 画面的 HA
区域中的旋钮将跟着编码器一起移动。
5按另一个输入通道的 [SEL] 键,然后以相同方式
调节前置放大增益。
当您按 [SEL] 键选择另一个通道时,
SELECTED
CHANNEL VIEW 画面中显示的通道将相应改变。
●使用 Centralogic 部分(设定 8个通道)
使用 Centralogic 部分和 OVERVIEW 画面最多可设定 8
通道的前置放大设定。当您想要一次性调节多个通道
的相同参数时,此方法非常方便。
1将麦克风或乐器连接至 INPUT 插孔。(有关进
行连接的详细说明,请参见→第 46 页)。
2按NAVIGATION KEYS 部分中的导航键,使得
您想要控制的输入通道分配至 Centralogic 部
分。
NAVIGATION KEYS 部分的导航键可选择将由
Centralogic 部分控制的 8个通道或 DCA 组。在此部
分中,下列按键与输入通道相对应。
●[IN 1-8] 键
●[IN 9-16] 键
●[IN 17-24] 键
●[IN 25-32] 键
这些键可分别选择 INPUT 通道 1–8,
9–16、
17–24
和25–32。
●[ST IN] 键
此键可选择 ST IN 通道 1–4。
●[IN 33-40] 键(仅限 M7CL-48/48ES)
●[IN 41-48] 键(仅限 M7CL-48/48ES)
这些键可分别选择 INPUT 通道 33–40 和41–48。
当您按导航键时,显示屏上将出现 OVERVIEW 画
面,将同时显示最多 8个所选通道的主要参数。您
可使用 Centralogic 部分的按键和推子控制电平、
开/关状态以及所选的 8个通道或 DCA 组的提示
操作。
1多功能编码器
2[SEL] 键
3[CUE] 键
4电平表
5[ON] 键
6推子
•
当在
-14 dB
和
-13 dB
之间调节
HA
增益时,
PA D
将被内部打开
或关闭。请注意,如果在使用幻相供电时,如果在与
INPUT
接
口相连的外接设备的火线零线阻抗之间存在差异,则可能会产
生噪音。
•
如果即使升高
[HA]
编码器,电平表仍旧没有显示任何移动,
可能是
[SEL]
键所选的
INPUT
通道与麦克风或乐器所连接的
INPUT
插孔不匹配。确认连接和
[SEL]
键的选择是否正确。如
有必要,请再次调用场景编号
000
。
䗑⊼
•
在
SELECTED CHANNEL VIEW
画面中,您也可打开
/
关闭前
置放大器的幻相供电,并将相位在正相和反相之间进行切换。
若要这样做,请按
HA/PHASE
区域进入弹出式窗口。(有关操
作步骤的详细说明,请参见→第
61
页)。
2
1
3
4
5
6
•
您可通过按
Centralogic
部分中的多功能编码器之一,从
SELECTED CHANNEL VIEW
画面迅速切换至
OVERVIEW
画
面。

M7CL 使用说明书
54
例如,下图显示 INPUT 通道 1–8的OVERVIEW 画
面。
HA/PHASE 区域的旋钮表示各通道的 HA 增益
量。
1HA/PHASE 区域
3按画面的 HA/PHASE 区域中的一个旋钮进行选
择。
当您按 OVERVIEW 画面中显示的旋钮时,相同类
型的水平行的旋钮四周将显示粗框。此框表示您可
使用 Centralogic 部分的多功能编码器操作相应旋
钮。
4在操作麦克风或乐器时,请使用 Centralogic 部
分的多功能编码器 1–8调节各通道的 HA 增益。
尽量调高电平至当以高音量使用麦克风或乐器时,
Centralogic 部分中的通道电平表的 OVER 档不点亮
为止。
输入电平也显示在相应的 INPUT 部分或 ST IN 部
分的电平表中。
5使用导航键切换由 Centralogic 部分控制的 8个
通道,并以相同方式调节其它输入通道的增益。
此部分介绍如何调节增益以设定从输入通道发送到
STEREO 总线的信号电平,以及如何调节声相 /平衡以
便通过与 STEREO 通道相连的外接扬声器监听信号。
使用以下步骤可帮助您查看从麦克风或乐器到外接扬
声器的连接是否正确。
在这种情况下,您可使用 SELECTED CHANNEL 部分
一次设定一个通道的设定,也可使用 Centralogic 部分
同时对最多 8个通道进行设定。
●使用 SELECTED CHANNEL 部分(设定一
个通道)
1按您想要控制的输入通道的 [SEL] 键。
2按SELECTED CHANNEL部分中的任意一个编
码器。
将出现所选通道的 SELECTED CHANNEL VIEW
画面。
1TO ST PAN/BALANCE 区域
3在SELECTED CHANNEL VIEW 画面的 To ST
PAN/BALANCE 区域中,确认 ST 按钮打开(粉
红背景上的白色字符)。
在TO ST PAN/BALANCE 区域中,您可使用 ST/
MONO按钮打开/关闭从输入通道发送至STEREO/
MONO 总线的信号。此区域中的旋钮表示发送至
STEREO 总线的信号的声相 /平衡。
如果 ST 按钮关闭(蓝色背景上的黑色字符),请 按
此按钮将其打开。
4在上面板上确认相应输入通道的 [ON] 键是否打
开。
[ON] 键可打开或关闭相应通道。如果 [ON] 键关闭
(LED 熄灭),请按此按键将其打开(LED 点亮)。
1
•
当在
-14 dB
和
-13 dB
之间调节
HA
增益时,
PA D
将被内部打开
或关闭。请注意,如果在使用幻相供电时,如果在与
INPUT
接
口相连的外接设备的火线零线阻抗之间存在差异,则可能会产
生噪音。
䗑⊼
•
在
OVERVIEW
画面中,您也可打开
/
关闭前置放大器的幻相供
电,并将相位在正相和反相之间进行切换。若要这样做,请再
次按
HA/PHASE
区域中所选的旋钮进入弹出式窗口。(详细说
明,请参见→第
61
页)。
将输入通道信号发送到
STEREO 总线
1

初次启动 M7CL 时所需的设定项目
55
M7CL 使用说明书
连接和设定
4
5在STEREO/MONO MASTER 部分中,请确认
STEREO 通道的 [ON] 键为开启,然后推高
STEREO 通道的推子到 0 dB。
1STEREO 通道的 [ON] 键
2STEREO 通道的推子
6将当前所选输入通道的推子推到合适音量。
在这种状态下,您应该能听到从分配至 STEREO
通道的扬声器系统发出的声音。
如果您听不到声音,请检查功能存取区域的
METER 区域中的 LR 电平表是否正在移动。
[功能存取区域的 METER 区域]
●如果 LR 电平表正在移动
可能是 STEREO 通道未正确分配至与扬声器系
统相连的输出插孔。请检查输出端口的分配
(→第 105 页)。
●如果 LR 电平表没有移动
确认信号是否正确发送到已分配的输入通道。
7若要调节从输入通道发送至 STEREO 总线的信
号的声相/平衡,请转动SELECTED CHANNEL
部分的 [PAN] 编码器。
当您转动 [PAN] 编码器时,
SELECTED CHANNEL
VIEW 画面的 HA 区域中的旋钮将跟着编码器一起
移动。
8按另一个输入通道的 [SEL] 键,然后重复从步骤
2开始的操作步骤。
当您按 [SEL] 键选择另一个通道时,
SELECTED
CHANNEL VIEW 画面中显示的通道将相应改变。
●使用 Centralogic 部分(设定 8个通道)
本部分介绍如何使用 Centralogic 部分和 OVERVIEW画
面同时调节发送至 STEREO 总线的最多 8个信号的输
入电平和声相 /平衡。
1按NAVIGATION KEYS 部分中的导航键,使得
您想要控制的输入通道分配至 Centralogic 部
分。
所选的 8个通道显示在 OVERVIEW 画面中。
1TO STEREO/MONO 区域
2在画面 TO STEREO/MONO 区域中确认各通道
的ST 符号点亮(粉红背景上的白色字符)。
OVERVIEW 画面中的 ST/MONO 符号表示从该输
入通道发送至 STEREO/MONO 总线的信号的开 /
关状态。如果 ST 符号熄灭(黑色背景上的灰色字
符),请单击 SELECTED CHANNEL VIEW 页面上
的TO ST PAN/BALANCE区域以显示弹出式窗口,
然后打开该符号。(→第 54 页)。
1
2
•
使用连接至前面板下方的
PHONES OUT
插孔的耳机也
可监听
从
STEREO
通道输出的信号
(→第
154
页)。
1

M7CL 使用说明书
初次启动 M7CL 时所需的设定项目
56
3在Centralogic 部分确认相应输入通道的 [ON]
键为打开。
4在STEREO/MONO MASTER 部分中,确认
STEREO 通道的 [ON] 键为打开,然后推高
STEREO 通道的推子到 0 dB。
5在Centralogic 部分中,将相应输入通道的推子
推高到合适音量。
在这种状态下,您应该能听到从分配至 STEREO 通
道的扬声器系统发出的声音。
如果您听不到声音,请检查功能存取区域的
METER 区域中的 LR 电平表是否正在移动。
●如果 LR 电平表正在移动
可能是STEREO通道未正确分配至与扬声器系统
相连的输出插孔。请检查输出端口的分配
(→第 105 页)。
●如果 LR 电平表没有移动
确认信号是否正确发送到已分配的输入通道。
6若要调节从各输入通道发送至 STEREO 总线的
信号的声相 /平衡,请按画面 TO STEREO/
MONO 区域中的旋钮进行选择,然后转动
Centralogic 部分的多功能编码器。
当您转动多功能编码器时,
OVERVIEW 画面的 TO
STEREO/MONO 区域中的旋钮也将转动。
7使用导航键切换由 Centralogic 部分控制的 8个
通道,并以相同方式调节其它输入通道。
•
您也可使用
INPUT
部分或
ST IN
部分的推子而不使用
Centralogic
部分的推子调节输入电平。
•
使用连接至前面板下方的
PHONES OUT
插孔的耳机也
可监听
从
STEREO
通道输出的信号
(→第
154
页)。

57
M7CL 使用说明书
输入通道的操作
5
第5章
输入通道的操作
本章节介绍输入通道(INPUT 通道和 ST IN 通道)的操作。
输入通道是对接收自后面板输入插孔或插槽 1–3的信号进行处理,并将其发送到 STEREO 总线、
MONO 总线和 MATRIX 总线的部分。有两种输入通道类型,如下所示。
这些通道用于处理单声道信号。当 M7CL 处在默认状态下时,来自 INPUT 插孔的输入信号将被分
配到这些通道。
这些通道用于处理立体声信号。当 M7CL 处在默认状态下时,来自 RACK-5-8 的信号将被分配到这
些通道。
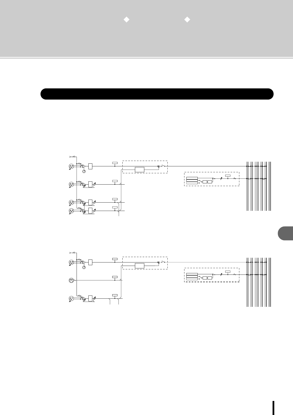
输入通道的信号流程
■INPUT 通道
MATRIX CUE
MIX ST
L R (C) L R
1 2 1516
1 2 7 8
M
O
N
O
···
···
INPUT PATCH
CH 1-32 {48}
INSERT OUT 1-32 {48}
INSERT IN 1-32 {48}
INSERT POINT
INSERT
POST PAN L
POST PAN R
POST ON
4BAND
EQ
PRE EQ INSERT OUT
PRE FADER INSERT OUT
POST ON INSERT OUT
METER
METER METER METER METER LR MONO
METER METER
INSERT
INSERT
POST ON
MONO (C)
ST L
ST R
PAN
PAN
PAN
LEVEL
LEVEL
LEVEL
LEVEL
LEVEL
LEVEL
LEVEL
LEVEL/
DCA1-8
To RACKIN PATCH
To OUTPUT PATCH CH
CH
PRE HPF
(PRE FADER)PFL / (POST ON)AFL/POST PAN L
(PRE FADER)PFL / (POST ON)AFL/POST PAN R
INSERT OUT
PRE EQ EQ OUT DYNA1OUT PRE FADER
KEYIN CUE PRE FADER
PRE FADER
POST ON
INSERT OUT
POST ON
POST PAN R
POST PAN L
PAN MODE
PAN LINK
MIX1,3...15
MIX2,4...16
MATRIX1,3...7
MATRIX2,4...8
CUE L
CUE R
PRE EQ / PRE FADER / POST ON
PRE EQ / PRE FADER / POST ON
PRE EQ / PRE FADER / POST ON
PRE EQ / PRE FADER / POST ON
DYNA2OUT
PRE EQPRE HPF
Keyin
Self PRE EQ
Self POST EQ
MIX13-16 OUT
CH[1-8,9-16,17-24,25-32]POST EQ {32}
CH[1-8,9-16,17-24,25-32,33-40,41-48]POST EQ{48}
PRE EQ
INSERT OUT
POST EQ
ATT
To MIX
To MIX
To MATRIX
To MATRIX
To MIX
To MIX
VARI
VARI
FIXED
FIXED
STEREO
VARI
STEREO
VARI
STEREO
GATE
DUCK
EXPAND
COMP
COMP
COMPAND
DE-ESSER
HPF
GR METER GR METER
PRE HPF / PRE EQ / PRE FADER / POST ON
ON
ON
Keyin Filter
ON
ON LCR TO LCR
TO MONO TO ST
CSR
ON
ON
ON
ON
ON
ON
ON
ON
ON
ON
To OUTPUT PATCH
DIRECT OUT 1-32 {48}
32
{48}
■ST IN 通道
PRE HPF
PRE HPF PRE EQ POST EQ
PRE EQ PRE FADER POST ON
POST ON
PAN LINK
MIX 1 ,3... 1 5
MIX 2 ,4... 1 6
MATRIX1,3...7
MATRIX2,4...8
LR MONO TO MONO TO ST
TO LCR
PRE FADER
METER
METER METER
To MIX POST ON
POST PAN L
PRE EQ / PRE FADER / POST ON
PRE EQ / PRE FADER / POST ON
PRE EQ / PRE FADER / POST ON
PRE EQ / PRE FADER / POST ON
POST PAN R
To MIX
To MATRIX
To MATRIX
To MIX
To MIX
FIXED
VARI
VARI
FIXED
STEREO
VARI
STEREO
VARI
STEREO
METER
GR METER
KEYIN CUE
GR METER
METER
LEVEL/
DCA 1-8
METER METER
BAL
POST PAN L
POST PAN R PAN MODE ST L
ST R
ON
ON
ON
ON
ON
ON
LEVEL
LEVEL
LEVEL
LEVEL
LEVEL
LEVEL
BAL
BAL
ON
ON
ON
ON
ON
ON
ON
MATRIX CUE
MIX ST
(PRE FADER)PFL/(POST ON)AFL / POST PAN L
(PRE FADER)PFL/(POST ON)AFL / POST PAN R
Keyin
Self PRE EQ
Self POST EQ
MIX13-16 OUT
STCH 1L-4R POST EQ
STCH 1L-4R
ATT
HPF
EQ OUT DYNA 1OUT DYNA 2OUT
4BAND
EQ
GATE
DUCK
EXPAND
COMP
COMP
COMPAND
DE-ESSER
Keyin Filter
LCR
CSR
MONO (C)
CUE R
CUE L
L R (C) L R
1 2 1516
1 2 7 8
M
O
N
O
8
···
···
INPUT PATCH

M7CL 使用说明书
输入通道的信号流程
58
●INPUT PATCH
(输入分配)
其将输入信号分配至输入通道。
●ø (相位)
切换输入信号的相位。
●HPF
(高通滤波器)
这是一种切去指定频率以下区域的高通滤波器。
●ATT
(衰减器)
降低 /提高输入信号的电平。
●4 BAND EQ
(4频段均衡器)
具有4个频段的参数EQ
:
HIGH, HIGH MID, LOW MID
和LOW。
●DYNAMICS 1
这是可用于门限、降音、扩展器或压缩器上的动态处
理器。
●DYNAMICS 2
这是一种可用作压缩器、压缩扩展器或嘶声消除器的
动态处理器。
●LEVEL/DCA 1–8
用于调节通道的输入电平。
●ON
(开 /关)
打开 /关闭输入通道。如果此处设定为关闭,则该通道
被静音。
●PAN
(声相)
调节从 INPUT 通道发送至 STEREO 总线的信号的声相
位置。如有必要,您可打开 BUS SETUP 弹出式窗口中
的PAN LINK,使此参数的设定也应用到发送到立体声
的2个MIX 或MATRIX 总线。
●BALANCE
(平衡)
在ST IN 通道上,使用 BALANCE 参数而不使用 PAN。
BALANCE 参数可调节从 ST IN 通道发送至 STEREO
总线的左 /右信号的音量平衡。如有必要,您可在 BUS
SETUP 弹出式窗口中打开 PAN LINK,使得此参数的
设定也被应用到发送到设定为立体声的 2个MIX 或
MATRIX 总线的信号。
●LCR
(左 /中/右)
该项将输入通道信号作为 3通道输出(MONO (C) 通
道和 L/R 通道)发送至 STEREO 总线 /MONO 总线。
●MIX ON/OFF
(MIX 发送开 /关)
这是一个打开 /关闭从输入通道发送至 MIX 总线 1–16
的信号开关。
●MIX LEVEL 1-16
(MIX 发送电平 1–16)
此项可调节从输入通道发送至 VA R I 型MIX 总线 1–16
的信号的发送电平。对于信号发送至 MIX 总线的位
置,您可从以下位置进行选择:恰在 AT T 之前、推子前
或推子后。
●MATRIX ON/OFF
(MATRIX 发送开 /关)
这是一个打开 /关闭从输入通道发送至 MATRIX 总线
1–8的信号开关。
●MATRIX LEVEL 1–8
(MATRIX 发送电平 1–8)
调节从输入通道发送至 MATRIX 总线 1–8的信号的发
送电平。对于信号发送至 MATRIX 总线的位置,您可
从以下位置进行选择:恰在 AT T 之前、推子前或推子
后。
●INSERT
(仅限 INPUT 通道)
您可分配所需的输出 /输入端口,以便插入效果处理器
等外接设备。对于切出 /插入点的位置,您可恰在 AT T
之前、恰在推子之前或恰在 [ON] 键之后。
●DIRECT OUT
(仅限 INPUT 通道)
可将其分配至任何输出端口以及直接从该输出端口发
送的输入信号。对于直接输出的位置,您可选择恰在
HPF 之前、恰在 AT T 之前、恰在推子之前或恰在 [ON]
键之后。
●METER
(电平表)
此电平表可测量输入通道的电平。您可切换检测电平
的位置。

指定通道名和图标
59
M7CL 使用说明书
输入通道的操作
5
在M7CL 上,可对各输入通道指定屏幕中显示的名称和图标。在本部分中将介绍如何指定通道名和
图标。
1使用导航键进入包含您想要指定其通道名 /图标
的输入通道的 OVERVIEW 画面。
1通道编号 /通道名区域
2按您想要指定其通道名/图标的通道的通道编号/
通道名区域,进入 PATCH/NAME 弹出式窗口。
弹出式窗口中显示以下所示的项目。
1输入端口按钮
该项显示当前所选的输入端口。如果您在选择图标
或改变通道名时按此按钮,您将返回输入端口选择
画面。
2图标按钮
该项显示该通道所选的图标。当您按此按钮时,将
出现一个画面,在该画面上您可选择一个图标或样
本名。
3通道名输入框
该项显示为该通道指定的名称。当您按此区域时,
将出现一个键盘窗口,在该窗口上可指定名称。
4选项卡
使用这些选项卡可在项目之间进行切换。
3若要选择该通道的图标,请按图标按钮。
弹出式窗口的下部将如下所示进行变化。
1图标选择按钮
这些按钮可选择用于此通道的图标。
2样本名选择按钮
这些按钮可选择与当前所选图标相关联的样本名。
当您按此按钮时,此样本名会被输入到通道名区域
中。
4使用图标选择按钮选择您想要用于该通道的图
标。
所选的图标显示在窗口上部的图标按钮中。
5若要根据样本名称编辑通道名称,请使用样本
名称选择按钮选择样本名称。您所选的样本名
称将被输入到窗口上部的 channel name 区域
中。
若要直接输入通道名称,请进到步骤6。
指定通道名和图标
1
1
4
23
1
2
•
即使您已经输入了样本名,您也可在通道名区域中添加或编辑
字符。如果您想要指定连续编号的通道名(如“
Voc al1
”和
“
Vocal2
”),只需输入样本名然后添加编号即可方便地完成。

进行 HA
(前置放大)设定
61
M7CL 使用说明书
输入通道的操作
5
本部分介绍如何对各输入通道进行 HA
(前置放大器)相关设定(如幻相电源开 /关、增益、相位)。
1如果您只想调节HA增益,您可使用SELECTED
CHANNEL 部分的 HA 编码器。(第 19 页)
2如果您想要编辑幻相供电开 /关或相位等详细参
数,请使用导航键进入 OVERVIEW 画面,在该
画面中包含您想要编辑其 HA 的输入通道。
1HA/PHASE 区域
3按您想要调节其 HA 的通道的 HA/PHASE 区
域,将出现 HA/PATCH 弹出式窗口。
可以 3种视图类型 (1 ch, 8 ch, ALL) 查看此弹出式
窗口,您可使用画面底部的选项卡在这些类型之间
进行切换。这些窗口包含下列项目。
[HA/PATCH 弹出式窗口 (1 ch)]
在此区域中,您可编辑当前所选通道的 HA 相关参
数。
1图标 /通道编号 /通道名
此项显示该通道的图标、通道编号和通道名。
2+48V 按钮
此按键可打开(红)或关闭(黑)分配到此通道的
前置放大器的幻相供电。
3GAIN 旋钮
此旋钮显示分配到此通道的前置放大器的增益。若
要调节此数值,请使用多功能编码器 3。旋钮右边
的电平表显示相应端口的输入电平。
4ø (相位)按钮
此按钮可将分配到该通道的前置放大器在正相
(黑)和反相(橙)之间进行切换。
5INPUT PORT 弹出式按钮
此按钮显示分配至此通道的输入端口。您可按此按
钮进入 INPUT PORT SELECT 弹出式窗口,在该窗
口中可选择各通道的输入端口。
6图标 /通道名按钮
此按钮显示该通道的编号、图标和通道名。您可按
此按钮进入 PATCH / NA ME 弹出式窗口,在该窗
口中可编辑输入端口分配并指定通道名。
进行 HA
(前置放大)设定
1
2 43 5 6
1
•
如果您已经在
SETUP
画面的
SYSTEM SETUP
区域中关闭了
幻相供电主控设定,则即使打开了各通道的
+48V
按钮,幻相
供电也不会提供。
䗑⊼
•
如果您不需要幻相供电,请务必关闭此按钮。
•
在打开幻相供电之前,请务必确认未连接电容式麦克风等非幻相供
电设备。否则,可能会造成设备损坏。
•
当应用幻相供电时,请勿连接或断开设备的连接。否则可能会损坏
相连的设备和 / 或设备本身。
•
若要保护您的扬声器系统,当打开/关闭幻相供电时,请使功率放大
器(有源扬声器)关闭。也建议您将所有输入电平推子设定为最低
位置。否则,高音量输出可能会损伤您的听力或设备。
⊼ᛣ

M7CL 使用说明书
进行 HA
(前置放大)设定
62
[HA/PATCH 弹出式窗口 (8 ch)]
在此窗口中您可进行 1组8个通道的 HA 相关设
定。
1通道选择按钮
此按钮显示通道的图标、通道编号和通道名。当您
按此按钮时,该通道将被选定用于操作,且相应的
[SEL] 键将点亮。
2INPUT PATCH 按钮
此按钮显示当前所选的输入端口。您可按此按钮进
入INPUT PORT SELECT 弹出式窗口,在该窗口中
可选择各通道的输入端口。
3+48V 按钮
此按钮可打开(红)或关闭(黑)分配到此通道的
前置放大器的幻相供电。
4GAIN 旋钮
此旋钮显示分配到此通道的前置放大器的增益。使
用多功能编码器 1–8可调节数值。旋钮右边的电平
表显示相应端口的输入电平。
5ø (相位)按钮
此按钮可将分配到该通道的前置放大器在正相
(黑)和反相(橙)之间进行切换。
[HA/PATCH 弹式窗口 (ALL)]
此窗口显示所有输入通道的前置放大器设定。在此
窗口中您也可以组为单位调节所选 8个通道的前置
放大器增益。
1通道选择按钮
此按钮显示通道编号、该通道选定的图标以及通
道名。当您按此按钮时,该通道将被选定用于操
作,且相应的 [SEL] 键将点亮。
2GAIN 旋钮
此旋钮显示分配到此通道的前置放大器的增益。若
要调节数值,请按旋钮进行选择,并操作多功能编
码器 1–8。
旋钮右侧的指示灯显示相应端口信号的有无。
3+48V
此项显示分配到此通道的前置放大器的幻相供电
的打开(红)或关闭(黑)状态。
4ø (相位)
此项显示分配到该通道的前置放大器的正相(黑)
或反相(橙)状态。
4进入 1 ch 或8 ch HA/PATCH 弹出式窗口。
5使用画面上的按钮或多功能编码器编辑前置放
大器增益、相位以及幻相供电的开 /关设定。
6根据需要,对其它输入通道执行相同操作。
如果您正在 1 ch HA/PATCH 弹出式窗口中进行查
看,您也可使用 [SEL] 键切换要编辑的通道。
如果您正在 8 ch HA/PATCH 弹出式窗口中进行查
看,可使用导航键以 8个通道一组为单位切换正在
控制的通道。
7当您完成编辑后,按窗口右上方的“×”符号。
1
2
3
4
5
34
1
2
•
当在
-14 dB
和
-13 dB
之间调节
HA
增益时,
PA D
将被内部打开
或关闭。请注意,如果在使用幻相供电时,如果在与
INPUT
接
口相连的外接设备的火线零线阻抗之间存在差异,则可能会产
生噪音。
•GAIN
旋钮、
+48V
按钮和按钮仅对于其分配的输入端口为
INPUT
插孔、
ST IN
插孔
(M7CL-32/48)
、
OMNI IN
插孔
(M7CL-48ES)
或连接至外接前置放大器设备(例如
Ya m a h a
AD8HR
、
SB168-ES
)的插槽有效。(有关连接外接前置放大设
备的详细说明,请参见→第
190
页)。
䗑⊼

将信号从输入通道发送至 STEREO/MONO 总线
63
M7CL 使用说明书
输入通道的操作
5
本部分介绍如何将输入通道的信号发送到 STEREO 总线或 MONO 总线。
STEREO 总线和 MONO 总线主要用于将信号发送到主扬声器。有 2种方式可将信号发送到
STEREO 总线或 MONO 总线:
ST/MONO 模式和 LCR 模式。您可对各通道单独选择模式。这些
模式的区别如下。
此模式将信号从输入通道单独发送到 STEREO 总线和 MONO 总线。
•可单独打开 /关闭从输入通道发送到 STEREO 总线和 MONO 总线的信号。
•从INPUT 通道发送到 STEREO 总线 L/R 的信号的声相位置可用 TO ST PAN 旋钮进行控制。(发送到 MONO 总
线的信号不会受到此旋钮的影响。)
•从ST IN 通道发送到 STEREO 总线的信号的左 /右音量平衡由此旋钮控制。(发送到 MONO 总线的信号不会受
到此旋钮的影响。)
此模式将输入通道的信号一起发送到总共 3个总线(STEREO (L/R) 和MONO (C))。
•可全部打开 /关闭从输入通道发送到 STEREO 总线和 MONO 总线的信号。
•CSR
(中侧比)旋钮可指定从输入通道发送到 STEREO (L/R) 总线的信号以及发送到 MONO (C) 总线的信号之间
的电平比。
•TO ST PAN 旋钮 / BALANCE 旋钮可指定从输入通道发送到 STEREO (L/R) 总线以及 MONO (C) 总线的信号电
平。
1确认输入源已连接至您正在调节的输入通道,
并设定幻相供电、增益和前置放大器的相位以
获取最佳输入信号(→第 61 页)。
2使用导航键进入 OVERVIEW 画面,在该画面上
包含您想要发送至 STEREO/MONO 总线的输
入通道。
1STEREO/MONO 区域
3在STEREO/MONO 区域中,按旋钮选择您想要
调节的通道,然后再次按此旋钮进入 TO
STEREO/MONO 弹出式窗口。
在TO STEREO/MONO 弹出式窗口中,您可控制从
输入通道发送至 STEREO/MONO 总线的信号。您
可以 2种形式查看此弹出式窗口:
8ch 和ALL,使用
窗口下方的选项卡可在各形式之间进行切换。这些
窗口包含下列项目。
[TO STEREO/MONO 弹出式窗口 (8 ch)]
在此窗口中,您可控制从输入通道发送至 STEREO
(L/R) 总线以及 MONO (C) 总线的信号的开 /关和
声相 /平衡设定,以 1组8个通道为单位。
将信号从输入通道发送至
STEREO/MONO
总线
■ST/MONO 模式
■LCR 模式
•
如果您想要通过耳机等设备监听
STEREO
总线或
MONO
总线的信号,在继续下列步骤之前您应按功能存取区域中
的
MONITOR
按钮选择“
LCR
”作为监听源(→第
154
页)。
1
1
3
2
4

M7CL 使用说明书
将信号从输入通道发送至 STEREO/MONO 总线
64
1通道选择按钮
此按钮显示通道的图标、通道编号和通道名。当您
按此按钮时,该通道将被选定用于操作,且相应的
[SEL] 键将点亮。
2模式按钮
此按钮可选择 ST/MONO 模式或 LCR 模式作为将
信号发送到 STEREO 总线或 MONO 总线的方式。
可单独对各通道指定模式。
每次您按下按钮,
2个模式将切换。按钮正上方的
指示(ST/MONO 或LCR)将点亮以显示当前所选
模式。
3STEREO/MONO 按钮
当MONO 按钮设定为 ST/MONO 模式时,这些按
钮可单独打开/关闭从各通道发送至STEREO总线/
MONO 总线的信号。
4TO ST PAN/TO ST BALANCE 旋钮
对于INPUT 通道,此旋钮作为调节发送到STEREO
总线的信号的左 /右声相位置的 PA N 旋钮。
对于 ST IN 通道,此旋钮作为调节发送到 STEREO
总线的左右信号音量的 BALANCE 旋钮。若要调
节数值,按旋钮进行选择,并操作相应的多功能编
码器。
如果 MODE 模式设定为 LCR 模式,则将显示下列
按钮和旋钮而不显示 STEREO/MONO 按钮 (3)。
5LCR 按钮
此按钮是打开 /关闭从通道发送到 STEREO 总线和
MONO 总线的信号总开关。如果此按钮关闭,则将
没有信号从相应输入通道发送到 STEREO 总线或
MONO 总线。
6CSR 旋钮
此旋钮可调节从声道发送到 STEREO (L/R) 总线和
发送到 MONO (C) 总线的信号的相对电平,调节范
围为 0–100%。若要调节数值,请按旋钮进行选择,
并操作相应的多功能编码器。
[TO STEREO/MONO 弹出式窗口 (ALL)]
此画面显示从所有输入通道发送到 STEREO 总线 /
MIX 总线的信号状态。在此画面中也以一组 8个通
道为单位调节声相或平衡。
1通道选择按钮
此按钮显示通道编号、该通道选定的图标以及通
道名。当您按此按钮时,该通道将被选定用于操
作,且相应的 [SEL] 键将点亮。
2TO ST PAN/TO ST BALANCE 旋钮
对于INPUT 通道,此旋钮作为调节发送到STEREO
总线的信号的左 /右声相位置的 PAN 旋钮。对于 ST
IN 通道,此旋钮作为调节发送到 STEREO 总线的
左右信号音量的 BALANCE 旋钮。
若要调节数值,请按旋钮进行选择,并操作相应的
多功能编码器。
如果信号达到该通道任何电平表检测点的过载点,
则旋钮右侧的指示灯将点亮。
3ST/MONO 指示
如果某个通道设定为 ST/MONO 模式,则此指示单
独显示从通道发送到 STEREO 总线 / MONO 总线
信号的开 /关状态。
如果某个通道设定为 LCR 模式,则此位置显示
LCR指示。
LCR 指示显示从该通道发送到STEREO
总线和 MONO 总线的所有信号的开 /关状态。
4进入 8通道 TO STEREO/MONO 弹出式窗口。
5用MODE 按钮为各通道选择 ST/MONO 模式或
LCR 模式。
6在上面板的 STEREO/MONO MASTER 部分
中,确认 STEREO 通道 /MONO 通道的 [ON] 键
为打开,然后推高推子到合适的位置。
5
6
33
1
2

将信号从输入通道发送至 STEREO/MONO 总线
65
M7CL 使用说明书
输入通道的操作
5
7在上面板的INPUT部分或 ST IN部分中,确认您
要操作的输入通道的 [ON] 键为打开,然后将推
子推到适当的位置。
●选择了 ST/MONO 模式的通道
8在TO STEREO/MONO 弹出式窗口中,使用
STEREO/MONO 按钮打开或关闭从输入通道发
送到 STEREO 总线 /MONO 总线的 STEREO/
MONO 按钮。
对于设定为 ST/MONO 模式的通道,可单独打开 /
关闭发送到 STEREO 总线和 MONO 总线的信号。
9在TO STEREO/MONO 弹出式窗口中,使用 TO
ST PAN 旋钮设定从输入通道发送到 STEREO
总线的信号的声相位置。
●选择了 LCR 模式的通道
8在TO STEREO/MONO 弹出式窗口中,使用
LCR 按钮一起打开或关闭从输入通道发送到
STEREO 总线 /MONO 总线的信号。
对于设定为 LCR 模式的通道,可一起打开 /关闭发
送到 STEREO 总线和 MONO 总线的信号。
9在TO STEREO/MONO 弹出式窗口中,使用
CSR 旋钮调节从该通道发送到 STEREO (L/R)
总线和发送到 MONO (C) 总线的信号之间的电
平差。
10
在TO STEREO/MONO 弹出式窗口中,使用 TO
ST PAN 旋钮设定从输入通道发送到 STEREO
总线和 MONO (C) 总线的信号的声相位置。
如果 CSR 旋钮设定为 0%,操作 INPUT 通道的 TO
ST PAN 旋钮将改变发送到 STEREO (L/R) 总线和
MONO (C) 总线的信号电平,如下图所示。在此情
况下,
TO ST PAN 旋钮将作为常规 PAN 旋钮,而没
有信号发送到 MONO (C) 总线。
操作 ST IN 通道的 TO ST BALANCE 旋钮将改变从
ST IN L/R 通道发送到 STEREO (L/R) 总线以及
MONO (C) 总线的信号电平,如下图所示。在此情
况下,
TO ST PAN 旋钮将作为常规 BALANCE 旋
钮,而没有信号发送到 MONO (C) 总线。
如果 CSR 旋钮设定为 100%,操 作 INPUT TO ST
PAN 旋钮将改变发送到 STEREO (L/R) 总线和
MONO (C) 总线的信号电平,如下图所示。
根据步骤 5中所选的是 ST/MONO 模式或 LCR 模式
而定,后续步骤也将有所不同。
信号电平
CLR
发送到 STEREO
(R) 总线的信号
发送到 STEREO
(L) 总线的信号
TO ST PAN 旋钮
CLR
从ST IN (L) 通道
发送到 STEREO
(L) 总线的信号
TO ST BALANCE 旋钮
信号电平
CLR
从ST IN(右)通
道发送到
STEREO (R) 总
线的信号
TO ST BALANCE 旋钮
信号电平
CLR
发送到 STEREO
(R) 总线的信号
发送到 STEREO
(L) 总线的信号
PAN 旋钮
发送到 MONO (C)
总线的信号
信号电平

M7CL 使用说明书
将信号从输入通道发送至 STEREO/MONO 总线
66
操作 ST IN 通道的 TO ST BALANCE 旋钮将改变从
ST IN L/R 通道发送到 STEREO (L/R) 总线以及
MONO (C) 总线的信号电平,如下图所示。
从ST IN (L) 通道发送
到STEREO (L) 总线
的信号
从ST IN (L)通道发送
到MONO (C) 总线的
信号
TO ST BALANCE 旋钮
CLR
信号电平
CLR
从ST IN (R) 通道发
送到STEREO (R)总
线的信号
从ST IN (R) 通道发
送到 MONO (C) 总线
的信号
TO ST BALANCE 旋钮
信号电平

将信号从输入通道发送到 MIX 总线
67
M7CL 使用说明书
输入通道的操作
5
此部分介绍如何将信号从输入通道发送到 MIX 总线 1–16。
MIX 总线主要用于将信号发送到舞台上的返送扬声器或发送到效果处理器。您可按照以下 3种方式
将信号从输入通道发送到 MIX 总线。
通过此方式,您可使用 SELECTED CHANNEL 部分的编码器调节发送到 MIX 总线的发送电平。使用此方式,可同
时调节从特定输入通道发送到所有 MIX 总线的信号。
通过此方式,您可使用 Centralogic 部分的多功能编码器调节发送到 MIX 总线的发送电平。使用此方式,可同时调
节从 8个连续输入通道发送到特定 MIX 总线的信号。
通过此方式,您可将 M7CL 切换到 SENDS ON FADER 模式,并使用上面板推子调节发送到 MIX 总线的发送电平。
使用此方式,可同时调节从所有输入通道发送到特定 MIX 总线的信号。
本部分介绍如何使用 SELECTED CHANNEL 部分的编
码器调节从特定输入通道发送到所有 MIX 总线信号的
发送电平。
1确认输出端口已分配到您想要发送信号的各目
的地MIX总线,以及监听系统或外接效果处理器
等设备已连接到相应输出端口。
有关将输出端口分配到 MIX 总线的详细说明,请
参见第 105 页。有关连接外接设备的详细说明,请
参见第 46 页。
2使用上面板的 [SEL] 键选择将发送信号到 MIX
总线的输入通道。
3按SELECTED CHANNEL部分的任意一个编码
器进入 SELECTED CHANNEL VIEW 画面。
SELECTED CHANNEL VIEW 画面将显示相应输
入通道的所有混音参数。发送到 MIX/MATRIX 总
线的发送电平的调节在此画面的 TO MIX/TO
MATRIX 区域中完成。
1TO MIX/TO MATRIX 区域
在此区域中,您可转换开 /关状态,以及调节从输
入通道发送到 MIX 总线 /MATRIX 总线的信号电
平。
2TO MIX/TO MATRIX 按钮
这些按钮可选择由 TO MIX/TO MATRIX 区域控制
的发送目的地。如果 TO MIX 按钮打开,则您控制
的是发送到 MIX 总线的信号。
3TO MIX SEND LEVEL 旋钮
此旋钮可调节从输入通道发送到 MIX 总线的信号
的发送电平。若要调节发送电平,请使用
SELECTED CHANNEL 部分的编码器。
如果发送目的地 MIX 总线设定为立体声,则 2个
相邻旋钮的左侧旋钮将作为 PA N 旋钮(对于 ST IN
通道,作为 BALANCE 旋钮)。如果 TO MIX SEND
ON/OFF (4)关闭,旋钮将变暗。
将信号从输入通道发送到
MIX
总线
■使用 SELECTED CHANNEL 部分
■使用 Centralogic 部分
■使用推子(SENDS ON FADER 模式)
使用 SELECTED CHANNEL 部分 1
2
4
3

M7CL 使用说明书
将信号从输入通道发送到 MIX 总线
68
4TO MIX SEND ON/OFF 按钮
这是一个打开 /关闭从输入通道发送到 MIX 总线的
信号开关。
仅当 PRE
(推子前)选择为信号从输入通道发送的
起始位置时,这些按钮的上方会显示白底黑字的
“PRE”指示。
POST
(推子后)不显示此指示。(有
关如何在 PRE 和POST 之间进行切换的详细说明,
请参见→第 70 页)。
4在画面的 TO MIX/TO MATRIX 区域中,确认 TO
MIX 按钮打开。
当TO MIX 按钮打开时,
TO MIX/TO MATRIX 区域
将显示 MIX 总线 1–16 的旋钮和按钮。如果此按钮
关闭,请按按钮将其打开。
MIX 总线可以是发送电平固定的 FIXED 型,也可
以是发送电平可变的 VA R I 型。您可对每 2个相邻
奇数 /偶数 MIX 总线切换 FIXED 和VA R I 型(有关
操作步骤,请参见→第 234 页)。
如果发送目的地 MIX 总线是 FIXED 型,将显示 O
符号,而不显示 TO MIX SEND LEVEL 旋钮。在这
种情况下,您将无法调节发送电平。
如果发送目的地 MIX 总线为 VA R I 型,
TO MIX
SEND LEVEL 旋钮将显示与 SELECTED
CHANNEL 部分的相应编码器相同的颜色。在这种
情况下,您可使用 SELECTED CHANNEL 部分的
相应编码器调节发送电平。
如有必要,您可将 2个相邻奇数 /偶数 MIX 总线指
定为立体声总线,并链接主要参数(→第 234 页)。
如果发送目的地 MIX 总线指定为立体声,则 2个
相邻 TO MIX SEND LEVEL 旋钮的左侧旋钮将作
为TO MIX PAN 旋钮(对于 ST IN 通道,其将作为
TO MIX BALANCE 旋钮)。
对于 INPUT 通道,右旋钮将调节发送到 2个MIX
总线的通用发送电平,左旋钮将调节 2个MIX 总线
之间的声相位置。将左侧 TO MIX SEND LEVEL 旋
钮向左转动将增大发送到奇数MIX总线的信号量,
而将其向右转动将增大发送到偶数 MIX 总线的信
号量。
对于 ST IN 通道,右旋钮调节 2个MIX 总线的通用
发送电平,而左旋钮调节发送到 2个MIX 总线的
左右信号的音量平衡。将左侧 TO MIX SEND
LEVEL 旋钮向左转动将增大从 L通道发送到奇数
MIX 总线的信号量,而将其向右转动将增大从 R通
道发送到偶数 MIX 总线的信号量。
5确认发送目的地 MIX 总线的 TO MIX SEND ON/
OFF 按钮打开。
如果此按钮关闭,请按此按钮将其打开。
6在SELECTED CHANNEL 部分中,使用 MIX
SEND LEVEL 旋钮调节发送到 MIX 总线的发送
电平。
7您可使用上面板的 [SEL] 键以相同方式切换输
入通道并控制发送到所有MIX总线的发送电平。
•
如果将
PRE
选择为发送到
MIX
总线的发送位置,您将可进一步
为各
MIX
总线选择
PRE EQ
(恰在衰减器之前)或
PRE FADER
(恰在推子之前)(→第
234
页)。
•
如有必要,
TO MIX PAN/TO MIX BALANCE
旋钮设定可与
OVERVIEW
画面
STEREO/MONO
区域中显示的
TO ST PAN/
TO ST BALANCE
旋钮操作进行链接(→第
234
页)。
•
如果您想要监听发送到特定
MIX
总线的信号,请使用导航键进
入相应的
MIX
通道,并按
Centralogic
部分中相应的
[CUE]
键。

将信号从输入通道发送到 MIX 总线
69
M7CL 使用说明书
输入通道的操作
5
本部分介绍如何使用 Centralogic 部分的多功能编码器
调节从 8个连续输入通道发送到特定 MIX 总线信号的
发送电平。
1确认输出端口已分配到您想要发送信号的各目
的地MIX总线,以及监听系统或外接效果器等设
备已连接到相应输出端口。
有关将输出端口分配到 MIX 总线的详细说明,请
参见第 105 页。有关连接外接设备的详细说明,请
参见第 46 页。
2使用导航键进入 OVERVIEW 画面,此画面中包
含您想要控制的输入通道。
在OVERVIEW 画面中,您可使用 TO MIX/TO
MATRIX 区域调节发送到 MIX/MATRIX 总线的发
送电平。
1TO MIX/TO MATRIX 区域
在此区域中,您可转换开 /关状态,以及调节从输
入通道发送到 MIX 总线 /MATRIX 总线的信号电
平。使用 SELECTED CHANNEL VIEW 画面的 TO
MIX/TO MATRIX 按钮在此区域中切换发送目的地
的类型(→第 92 页)。
2TO MIX SEND LEVEL 旋钮
此画面显示从输入通道发送到 MIX 总线的信号的
发送电平。仅当发送目的地 MIX 总线为 VA R I 型
时,才会显示这些旋钮。
若要调节发送电平,请按相应旋钮进行选择,并操
作多功能编码器 1–8。如果发送目的地 MIX 总线设
定为立体声,则 2个相邻旋钮的左侧旋钮将作为
PAN 旋钮(对于 ST IN 通道,作为 BALANCE 旋
钮)。如果 TO MIX SEND ON/OFF 按钮关闭,旋钮
将变暗。
3TO MIX SEND ON/OFF 按钮
这些按钮是打开 /关闭从输入通道发送到 MIX 总
线的信号开关。仅当发送目的地 MIX 总线为
FIXED 型时,才会显示这些旋钮。
3对所需的发送目的地 MIX 总线按 TO MIX SEND
LEVEL 旋钮。
在该 MIX 总线的所有 TO MIX SEND LEVEL 旋钮
周围将出现粗框。
4使用多功能编码器 1–8调节从最多 8个输入通
道发送到所选 MIX 总线的信号的发送电平。
如有需要,您可使用导航键切换分配至 Centralogic
部分的输入通道,并调节从其它输入通道发送到所
选MIX 总线的发送电平。
5如果您想要进行 MIX 发送的详细设定,请再按
一下粗框里面的 TO MIX SEND LEVEL 旋钮。
当您再按一下当前所选TO MIX SEND LEVEL旋钮
时,将出现 MIX SEND 弹出式窗口。该窗口包含以
下所示的项目。
1SEND TO
此项显示当前选择为信号发送目的地的 MIX 总线
的编号、通道名和图标。
2←/→按钮
使用这些按钮可在发送目的地总线之间进行切换。
您可在 MIX 总线 1–16 和MATRIX 总线 1–8之间进
行连续切换。
3通道选择按钮
此按钮显示通道编号、该通道选定的图标以及通
道名。当您按此按钮时,该通道将被选定用于操
作,且相应的 [SEL] 键将点亮。
使用 Centralogic 部分
1
2
3
•
如果您想要监听正在发送到特定
MIX
总线的信号,请使用导航
键进入逻辑部分中相应的
MIX
通道,并按该
MIX
通道的
[CUE]
键。
1 7 8
2
3
4
5
6

M7CL 使用说明书
将信号从输入通道发送到 MIX 总线
70
4PRE 按钮
此按钮可切换信号从输入通道发送到 VA R I 型MIX
总线的位置。当此按钮关闭时信号从推子后位置发
送,当此按钮打开时从推子前位置发送。
5TO MIX SEND ON/OFF 按钮
这些按钮是打开 /关闭从输入通道发送至 MIX 总
线的信号的开关。
6TO MIX SEND LEVEL 旋钮
此画面显示从输入通道发送到 MIX 总线的信号的
发送电平。若要调节电平,请操作多功能编码器
1–8。
如果发送目的地 MIX 总线设定为立体声,则此位
置将显示 TO MIX PAN 旋钮(对于 ST IN 通道,则
显示 TO MIX BALANCE 旋钮)和 TO MIX SEND
LEVEL 旋钮。
7ALL PRE 按钮
此按钮可选择 PRE 作为信号从所有输入通道发送
到VA R I 型MIX 总线的信号位置。
8ALL POST 按钮
此按钮可选择 POST 作为信号从所有输入通道发
送到 VA R I 型MIX 总线的信号位置。
6使用 TO MIX SEND ON/OFF 按钮打开 /关闭从
输入通道发送到当前所选 MIX 总线的信号。
7如有需要,请使用 PRE 按钮选择信号从各输入
通道发送到 VARI 型MIX 总线的位置。
8以相同方式重复步骤 3–6调节其它 MIX 总线的
发送电平。
本部分介绍如何使用上面板的推子调节从所有输入通
道发送到特定 MIX 总线的信号。
1确认输出端口已分配到您想要发送信号的各目
的地 MIX 总线,以及监听系统或外接效果器等
设备已连接到相应输出端口。
有关将输出端口分配到 MIX 总线的详细说明,请
参见第 105 页。有关连接外接设备的详细说明,请
参见第 46 页。
2在功能存取区域中,按 SENDS ON FADER 按
钮。
M7CL 将切换到 SENDS ON FADER 模式。最近所
选的 MIX 或MATRIX 组将被分配到 Centralogic 部
分。
INPUT 部分和 ST IN 部分的推子将移动到当前
所选 MIX 或MATRIX 总线各通道的发送电平值。
在SENDS ON FADER 模式中,显示屏上的功能存
取区域将显示可在 MIX ON FADER 模式和
MATRIX ON FADER 模式之间切换的按钮,以及
可选择目的地 MIX/MATRIX 总线的按钮。取区域
将显示用于选择发送目的地 MIX 总线的按钮。
1MIX/MTRX ON FADER 切换按钮
反复按此按钮将在 MIX ON FADER 模式和
MATRIX ON FADER 模式之间切换。
2MIX/MATRIX 总线选择按钮
使用这些按钮可选择目的地 MIX/MATRIX 总线。
如果 2个总线是立体声中的一对总线,则将只出现
一个按钮。
3按MIX/MTRX ON FADER 开关按钮选择 MIX
ON FADER 模式。
这样做,您可使用 MIX/MATRIX 总线选择按钮指
定目的地 MIX 总线。
•
如果
PRE
按钮打开,您也可对各
MIX
总线选择
PRE EQ
(恰在衰
减器之前)或
PRE FADER
(恰在推子之前)。此设定在
BUS
SETUP
弹出式窗口中进行(→第
234
页)。
•
对于
FIXED
型
MIX
总线不显示
PRE
按钮。
使用推子(SENDS ON FADER 模
式)
2
1

将信号从输入通道发送到 MIX 总线
71
M7CL 使用说明书
输入通道的操作
5
4使用功能存取区域中的 MIX 总线选择按钮选择
发送目的地 MIX 总线。
5使用上面板 INPUT 部分或 ST IN 部分的推子调
节从输入通道发送到所选MIX总线的发送电平。
6以相同方式重复步骤 4–5调节其它 MIX 总线的
发送电平。
7当您结束调节 MIX 发送电平时,按功能存取区
域中的“×”符号。
功能存取区域将返回其之前的状态,
M7CL 将退出
SENDS ON FADER 模式并返回普通模式。
•
您也可按
SELECTED CHANNEL
部分中的
SEND LEVEL
旋钮
显示弹出式窗口,在该窗口中您可选择
MIX
总线。
•
您也可使用导航键和
Centralogic
部分中的
[SEL]
键选择
MIX
总
线。如果您在按
[SEL]
键时选择了
MIX
总线或
MATRIX
总线,
则
MIX/MATRIX ON FADER
开关按钮的设定将自动变更。
•
如果您再按一下当前所选的
MIX
按钮选择按钮,相应
MIX
总线
的提示监听将被打开。当您想要监听正发送到所选
MIX
总线的
信号时,此方式很方便。
•
您可将
SENDS ON FADER
功能分配到用户定义键。这样您可
快速切换到特定
MIX
总线的
SENDS ON FADER
模式,并快速
切换回来。

M7CL 使用说明书
将信号从输入通道发送到 MATRIX 总线
72
此部分介绍如何将信号从输入通道发送到 MATRIX 总线 1–8。
MATRIX 总线用于产生独立于
STEREO 总线或 MIX 总线的混音,主要用于发送到主控录音机或音乐家的监听系统。
您可按照以下 3种方式将信号从输入通道发送到 MATRIX 总线。
通过此方式,您可使用 SELECTED CHANNEL 部分的编码器调节发送到 MATRIX 总线的发送电平。使用此方式,
可同时调节从特定输入通道发送到所有 MATRIX 总线的信号。
通过此方式,您可使用 Centralogic 部分的多功能编码器调节发送到 MATRIX 总线的发送电平。使用此方式,可同
时调节从 8个连续输入通道发送到特定 MATRIX 总线的信号。
通过此方式,您可将 M7CL 切换到 SENDS ON FADER 模式,并使用上面板上的推子调节发送到 MATRIX 总线的
发送电平。使用此方式时,可同时调节从所有输入通道发送到指定 MATRIX 总线的信号。
本部分介绍如何使用 SELECTED CHANNEL 部分的编
码器调节从特定输入通道发送到所有 MATRIX 总线信
号的发送电平。
1确认输出端口已分配到您想要将信号发送到的
MATRIX 总线,以及外接设备已连接到相应输出
端口。
有关将输出端口分配到MATRIX总线的详细说明,
请参见第 105 页。有关连接外接设备的详细说明,
请参见第 46 页。
2使用上面板的 [SEL] 键选择将发送信号到
MATRIX 总线的输入通道。
3按SELECTED CHANNEL 部分的任意一个编码
器进入 SELECTED CHANNEL VIEW 画面。
从输入通道发送到 MIX 总线 /MATRIX 总线的发送
电平的调节在此画面的 TO MIX/TO MATRIX 区域
中完成。
1TO MIX/TO MATRIX 区域
在此区域中,您可转换开 /关状态,以及调节从输
入通道发送到 MIX 总线 /MATRIX 总线的信号电
平。
2TO MIX/TO MATRIX 按钮
这些按钮可选择由 TO MIX/TO MATRIX 区域控制
的发送目的地。如果 TO MATRIX 按钮打开,则您
可控制发送到 MATRIX 总线的信号。
3TO MATRIX SEND LEVEL 旋钮
此旋钮可调节从输入通道发送到 MATRIX 总线的
信号的发送电平。若要调节发送电平,请使用
SELECTED CHANNEL 部分的编码器。
如果发送目的地 MATRIX 总线设定为立体声,则 2
个相邻旋钮的左侧旋钮将作为 PAN 旋钮(对于 ST
IN 通道,作为 BALANCE 旋钮)。
将信号从输入通道发送到
MATRIX
总线
■使用 SELECTED CHANNEL 部分
■使用 Centralogic 部分
■使用推子(SENDS ON FADER 模式)
使用 SELECTED CHANNEL 部分 1
2
4
3

将信号从输入通道发送到 MATRIX 总线
73
M7CL 使用说明书
输入通道的操作
5
4TO MATRIX SEND ON/OFF 按钮
这是一个打开 /关闭从输入通道发送到 MATRIX 总
线的信号开关。
仅当 PRE
(推子前)选择为信号从输入通道发送的
起始位置时,这些按钮的上方会显示白底黑字的
“PRE”指示。
POST
(推子后)不显示此指示。(有
关如何在 PRE 和POST 之间进行切换的详细说明,
请参见→第 87 页)。
4在画面的 TO MIX/TO MATRIX 区域中,确认 TO
MATRIX 按钮打开。
当TO MATRIX 按钮打开时,
TO MIX/TO MATRIX
区域将显示 MATRIX 总线 1–8的旋钮和按钮。如果
此按钮关闭,请按此按钮将其打开。
如有必要,您可将 2个相邻奇数 /偶数 MATRIX
总线指定为立体声总线,并链接主要参数
(→第 234 页)。
如果发送目的地 MATRIX 总线指定为立体声,则 2
个相邻TO MATRIX SEND LEVEL 旋钮的左侧旋钮
将作为 TO MATRIX PAN 旋钮(对于 ST IN 通道,
其将作为 TO MATRIX BALANCE 旋钮)。
对于 INPUT 通道,右旋钮将调节发送到 2个
MATRIX 总线的通用发送电平,左旋钮将调节 2个
MATRIX 总线之间的声相位置。将左侧 TO
MATRIX SEND LEVEL 旋钮向左转动将增大发送
到奇数MATRIX 总线的信号量,而将其向右转动将
增大发送到偶数 MATRIX 总线的信号量。
对于 ST IN 通道,右旋钮调节 2个MATRIX 总线的
通用发送电平,而左旋钮调节发送到 2个MATRIX
总线的左右信号的音量平衡。将左侧 TO MATRIX
SEND LEVEL 旋钮向左转动将增大从 L通道发送
到奇数MATRIX 总线的信号量,而将其向右转动将
增大从 R通道发送到偶数 MATRIX 总线的信号量。
5确认发送目的地 MATRIX 总线的 TO MATRIX
SEND ON/OFF 按钮打开。
如果此按钮关闭,请按画面中的此按钮将其打开。
6在SELECTED CHANNEL 部分中,使用
MATRIX SEND LEVEL 旋钮调节发送到
MATRIX 总线的发送电平。
7您可使用上面板的 [SEL] 键以相同方式切换输
入通道并控制发送到 MATRIX总线的发送电平。
•
如有必要,
TO MATRIX PAN/TO MATRIX BALANCE
旋钮设定
可与
OVERVIEW
画面
STEREO/MONO
区域中显示的
TO ST
PAN/TO ST BALANCE
旋钮操作进行链接(→第
234
页)。
•
如果您想要监听正发送到特定
MATRIX
总线的信号,请使用导
航键进入相应的
MATRIX
通道,并按
Centralogic
部分中相应的
[CUE]
键。

M7CL 使用说明书
将信号从输入通道发送到 MATRIX 总线
74
本部分介绍如何使用 Centralogic 部分的多功能编码器
调节从 8个连续输入通道发送到特定 MATRIX 总线信
号的发送电平。
1确认输出端口已分配到您想要发送信号的各目
的地MATRIX总线,以及监听系统或外接效果器
等设备已连接到相应输出端口。
有关将输出端口分配到MATRIX总线的详细说明,
请参见第 105 页。有关连接外接设备的详细说明,
请参见第 46 页。
2使用导航键进入 OVERVIEW 画面,此画面中包
含您想要控制的输入通道。
在OVERVIEW 画面中,您可使用 TO MIX/TO
MATRIX 区域调节发送到 MIX/MATRIX 总线的发
送电平。
1TO MIX/TO MATRIX 区域
在此区域中,您可转换开 /关状态,以及调节从输
入通道发送到 MIX 总线 /MATRIX 总线的信号电
平。使用 SELECTED CHANNEL VIEW 画面的 TO
MIX/TO MATRIX 按钮在此区域中切换发送目的地
的类型(→第 92 页)。
2TO MATRIX SEND LEVEL 旋钮
此画面显示从输入通道发送至 MATRIX 总线的信
号的发送电平。
若要调节发送电平,请按相应旋钮进行选择,并操
作多功能编码器 1–8。如果发送目的地 MATRIX 总
线设定为立体声,则 2个相邻旋钮的左侧那个将被
链接为 TO MATRIX PAN 旋钮。
3对所需的发送目的地 MATRIX 总线按 TO
MATRIX SEND LEVEL 旋钮。
在该 MATRIX 总线的所有 TO MATRIX SEND
LEVEL 旋钮周围将出现粗框。
4使用多功能编码器 1–8调节从最多 8个输入通
道发送到所选MATRIX 总线的信号的发送电平。
如有需要,您可使用导航键切换分配至 Centralogic
部分的输入通道,并调节从其它输入通道发送到所
选MATRIX 总线的发送电平。
5如果您想要进行 MATRIX发送的详细设定,请再
按一下粗框里面的 TO MATRIX SEND LEVEL
旋钮。
当您再按一下当前所选 TO MATRIX SEND LEVEL
旋钮时,将出现 MATRIX SEND 弹出式窗口。该窗
口包含以下所示的项目。
1SEND TO
此项显示当前选择为信号发送目的地的 MATRIX
总线的编号、通道名和图标。
2←/→按钮
使用这些按钮可在发送目的地总线之间进行切换。
您可在 MIX 总线 1–16 和MATRIX 总线 1–8之间进
行连续切换。
3通道选择按钮
此按钮显示通道编号、该通道选定的图标以及通
道名。当您按此按钮时,该通道将被选定用于操
作,且相应的 [SEL] 键将点亮。
使用 Centralogic 部分
1
2
•
如果您想要监听正在发送到特定
MATRIX
总线的信号,请使用
导航键进入逻辑部分中相应的
MATRIX
通道,并按该
MATRIX
通道的
[CUE]
键。
1 7 8
2
3
4
5
6

将信号从输入通道发送到 MATRIX 总线
75
M7CL 使用说明书
输入通道的操作
5
4PRE 按钮
此按钮可选择将输入通道信号发送到 MATRIX 总
线的发出位置。如果此按钮关闭,信号将从 POST
(恰在 [ON] 键之后)位置发送。如果此按钮打开,
则信号将从 BUS SETUP 弹出式窗口中指定的 PRE
EQ
(恰在衰减器之前)或 PRE FADER
(恰在推子
之前)发送出去。
5TO MATRIX SEND ON/OFF 按钮
这些按钮是打开 /关闭从输入通道发送至 MATRIX
总线的信号的开关。
6TO MATRIX SEND LEVEL 旋钮
此画面显示从输入通道发送到 MATRIX 总线的信
号的发送电平。若要调节电平,请操作多功能编码
器1–8。
如果发送目的地MATRIX总线设定为立体声,则此
位置将显示 TO MATRIX PAN 旋钮(对于 ST IN 通
道,则显示 TO MATRIX BALANCE 旋钮)和 TO
MATRIX SEND LEVEL 旋钮。
7ALL PRE 按钮
此按钮可选择 PRE 作为信号从所有输入通道发送
到VA R I 型MATRIX 总线的信号位置。
8ALL POST 按钮
此按钮可选择 POST 作为信号从所有输入通道发
送到 VA R I 型MATRIX 总线的信号位置。
6使用TO MATRIX SEND ON/OFF按钮打开/关闭
从输入通道发送到当前所选 MATRIX 总线的信
号。
7如有需要,请使用 PRE 按钮选择信号从各输入
通道发送到 MATRIX 总线的发出位置。
8以相同方式重复步骤 3–6调节其它 MATRIX 总
线的发送电平。
本部分介绍如何使用上面板上的推子调节从所有输入
通道发送到指定 MATRIX 总线的信号。
1确认已对您想要将信号发送到的各 MATRIX 总
线分配了输出端口,且您的监听系统或外接效
果器等已连接到相应的输出端口。
有关将输出端口分配到 MATRIX 总线的详细说
明,请参见第 105 页。有关连接外接设备的详细说
明,请参见第 46 页。
2在功能存取区域中,按 SENDS ON FADER 按
钮。
M7CL 将切换到 SENDS ON FADER 模式。最近所
选的 MIX/MATRIX 总线组将被分配到 Centralogic
部分。
INPUT 部分和 ST IN 部分中的推子将移动以
反映从各通道发送到当前所选 MIX/MATRIX 总线
信号的发送电平。
在SENDS ON FADER 模式中,显示屏中的功能存
取区域将显示可在 MIX ON FADER 模式和
MATRIX ON FADER 模式之间切换的开关,以及
可选择目的地 MIX/MATRIX 总线的按钮。
1MIX/MTRX ON FADE 开关按钮
反复按此按钮将在 MIX ON FADER 模式和
MATRIX ON FADER 模式之间切换。
2MIX/MATRIX 总线选择按钮
使用这些按钮可选择目的地 MIX/MATRIX 总线。
如果 2 个总线是立体声中的一对,则只会出现一个
按钮。
3按MIX/MTRX ON FADER 开关按钮选择
MATRIX ON FADER 模式。
这样做,您可使用 MIX/MATRIX 总线选择按钮指
定目的地 MATRIX 总线。
使用推子(SENDS ON FADER
模式)
2
1

M7CL 使用说明书
将信号从输入通道发送到 MATRIX 总线
76
4使用功能存取区域中的 MATRIX 总线选择按钮
选择发送目的地 MATRIX 总线。
您也可按 SELECTED CHANNEL 部分中的 SEND
LEVEL 旋钮显示弹出式窗口,在该窗口中您可选
择M MATRIX 总线。
5使用上面板的 INPUT 或ST IN 部分中的推子调
节从输入通道发送到所选 MATRIX 总线信号的
发送电平。
6按照相同方法重复步骤4-5 调节其它MATRIX 总
线的发送电平。
7当您已经完成了对 MATRIX 发送电平的调节
时,请按功能存取区域中的“X”符号。
功能存取区域的显示将返回其初始状态,且 M7CL
将退出 SNEDS ON FADER 模式并返回普通模式。
•
您也可按
SELECTED CHANNEL
部分中的
SEND LEVEL
旋
钮显示弹出式窗口,在该窗口中您可选择
MIX
总线。
•
您也可使用导航键和
Centralogic
部分中的
[SEL]
键选择
MIX
总线。如果您在按
[SEL]
键时选择了
MIX
总线或
MATRIX
总
线,则
MIX/MATRIX ON FADER
开关按钮的设定将自动变更。
•
如果您按了当前所选的
MATRIX
总线选择按钮,则相关
MATRIX
通道的提示监听将被打开。当您想要监听发送到所选
MATRIX
总线的信号时,此方法很有用。
•
您可将
SENDS ON FADER
功能分配到用户定义键。这样可快
速切换到指定
MATRIX
总线的
SENDS ON FADER
模式,并
再次快速切换回来。

M7CL 使用说明书
78

79
M7CL 使用说明书
输出通道的操作
6
第6章
输出通道的操作
本章节介绍输出通道(MIX通道、
MATRIX通道、
STEREO通道、
MONO通道)
的操作。
输出通道部分接收从输入通道发送到各种总线的信号,用 EQ 和动态对其进行处理,然后发送到输
出端口或其它总线。提供下列类型的输出通道。
这些通道可对从输入通道发送到MIX总线的信号进行处理,将其输出到相应输出端口、
MATRIX 总线、
STEREO 总
线或 MONO (C) 总线。当 M7CL 处在默认状态下时,分配下列输出端口。
这些通道中的任一个可处理从输入通道发送到 STEREO 总线或 MONO (C) 总线的信号,并将其发送到相应输出端
口或 MATRIX 总线。如果输入通道处在 LCR 模式中,则可将 STEREO (L/R) 通道和 MONO (C) 通道一起用作一套
3个输出通道。当 M7CL 处在默认状态下时,指定下列输出端口。
输出通道的信号流程
■MIX 通道
MATRIX CUE
MIX ST
L R (C) L R
1 2 1516
1 2 7 8
M
O
N
O
···
···
MIX 1-16
To RACKIN PATCH
INSERT POINT
4 BAND
EQ
METER
LEVEL
LEVEL
LEVEL
METERMETER
Keyin
INSERT
LEVEL
METER METER
PRE EQ
PRE EQ
INSERT OUT
INSERT
CUE ON
ST L
PAN
ST R
MONO (C)
MATRIX1,3...7
MATRIX2,4...8
PRE EQ
POST EQ
PRE FADER
INSERT OUT
(PRE FADER) PFL / (POST ON) AFL
PRE FADER / POST ON
PRE FADER / POST ON
EQ OUT
GR METER
DYNA OUT
COMP
COMPAND
EXPAND
PRE FADER
To OUTPUT PATCH
INSERT OUT 1-16
INSERT IN 1-16
MIX OUT1-16
PRE FADER INSERT OUT
POST ON INSERT OUT
PRE EQ INSERT OUT
MIX
MIX
ON
VARI
STEREO
POST ON
POST ONPRE FADER
To MATRIX
PAN MODE TO ST
TO LCR LCR
CSR
VARI
To MATRIX
Self PRE EQ / Self POST EQ / MIX13-16 OUT/
MIX(1-8,9-16)POST EQ
ATT
(13-16)To KEYIN
To RACKIN PATCH
To OUTPUT PATCH
To MONITOR SELECT
ON
ON
ON
TO MONO PAN
LR MONO
POST ON
INSERT
POST ON
INSERT OUT
• M7CL-32/48
MIX 通道 1–12 OMNI OUT 插孔 1–126
MIX 通道 13–16 支架 5–8
MIX 通道 1–8插槽 1输出通道 1–8,9–16
MIX 通道 9–16 插槽 2输出通道 1–8,9–16
•M7CL-48ES
(菊链)
MIX 通道 1–6EtherSound 输出通道 1–6
MIX 通道 7–12 EtherSound 输出通道 9–14
MIX 通道 13–16 机架 5–8
MIX 通道 1–8插槽 1输出通道 1–8、9–16
MIX 通道 9–16 插槽 2输出通道 1–8、9–16
■STEREO 通道 /MONO (C) 通道
• M7CL-32/48
STEREO 通道 (L/R) OMNI OUT 插孔 15/16,
2TR OUT DIGITAL 插孔 (L/R)
•M7CL-48ES
(菊链)
STEREO 通道 (L/R)
EtherSound 输出通道 7/8、15/16、23/24、
OMNI OUT 插孔 7/8、
2TR OUT DIGITAL 插孔 (L/R)

M7CL 使用说明书
输出通道的信号流程
80
这些通道可处理从 MIX 通道和 STEREO/MONO 通道发送到 MATRIX 总线的信号,并将其发送到相应的输出端
口。当 M7CL 处在默认状态下时,指定下列输出端口。
●ATT
(衰减器)
削弱 /提高信号的电平。
●4 BAND EQ
(4频段均衡器)
具有4个频段的参数EQ
:
HIGH, HIGH MID, LOW MID
和LOW。
●DYNAMICS 1
这是可用作压缩器、压缩扩展器或扩展器的动态处理
器。
●LEVEL
(电平)
可调节通道的输出电平。
●BALANCE
(仅限 STEREO 通道)
调节 STEREO (L/R) 通道的左 /右音量平衡。
●ON
(开 /关)
打开 /关闭输出通道。如果此项设定为关闭,则该通道
被静音。
●MATRIX ON/OFF
(MATRIX 发送开 /关)
这是一个信号开关,可打开 /关闭从 MIX 通道、
STEREO (L/R) 通道或 MONO (C) 通道发送到各
MATRIX 总线的信号。
●MATRIX
(MATRIX 发送电平)
此项可调节从 MIX 通道、
STEREO (L/R) 通道或
MONO (C) 通道发送到各 MATRIX 总线的发送电平。
对于信号发送到 MATRIX 总线的发出位置,您可选择
恰在推子之前或恰在 [ON] 键之后。
如果发送目的地 MATRIX 总线设定为立体声,则您可
使用 PAN 旋钮调节 2个MATRIX 总线之间的声相位
置。如果发送源为立体声 MIX 通道或 STEREO 通道,
请使用 BALANCE 旋钮调节发送到 2个MATRIX 总线
的左右通道的音量平衡。
●INSERT
(插入)
您可分配所需的输出 /输入端口,以便插入效果处理器
等外接设备。您可切换切出点和插入点位置。
●METER
(电平表)
此项可测量输出通道的电平。您可切换检测电平的位
置。
●KEY IN
(仅限 MIX 通道 13–16)
您可发送 MIX 通道 13–16 的输出信号到动态处理器,
然后将其用作键入信号控制动态。
●RACK IN PATCH
(机架输入分配)
此项可将输出通道的输出信号分配到机架的输入端。
●OUTPUT PATCH
(输出分配)
该项将一个输出端口分配到输出通道。
●MONITOR SELECT
(监听选择)
该项选择输出通道的输出信号作为监听源。
MATRIX CUE
MIX ST
L R (C) L R
1 2 1516
1 2 7 8
M
O
N
O
···
···
To RACKIN PATCH
To OUTPUT PACH
INSERT POIN
GR METER
COMP
COMPAND
EXPAND
DYNA OUT
EQ OUT
LEVEL BAL ON
POST ON
POST
ON
4BAND
EQ
PRE EQ
ATT INSERT
PRE FADER
PRE FADER PRE FADER
INSERT OUT
METER
INSERT
LEVEL ON
ON
ON
LEVEL
LEVEL
PAN
CUE ON
MATRIX2,4...8
MATRIX1,3...7
PRE EQ POST EQ
METER METER METER
METER
STEREO
INSERT OUT L,R,MONO (C)
STEREO
INSERT IN L,R,MONO (C)
STEREO OUT
L,R,MONO (C)
To OUTPUT PATCH
To MONITOR SELECT
STEREO L,R,MONO(C)
POST ON INSERT OUT
PRE FADER INSERT OUT
PRE EQ INSERT OUT
PRE EQ
INSERT OUT
Keyin
Self PRE EQ / Self POST EQ / MIX13-16 OUT /
ST (L,R,MONO (C)) POST EQ
(PRE FADER) PFL / (POST ON) AFL
PRE FADER / POST ON
PRE FADER / POST ON
To MATRIX
To MATRIX
VARI
STEREO
VARI
INSERT
POST ON
INSERT OUT
■MATRIX 通道
MATRIX CUE
MIX ST
L R (C) L R
1 2 1516
1 2 7 8
M
O
N
O
···
···
To RACKIN PATCH
To OUTPUT PATCH
PRE EQ
PRE EQ
POST EQ
INSERT
Keyin PRE FADER
MATRIX1-8 POST EQ
(PRE FADER) PFL / (POST ON) AFL
PRE FADER
INSERT OUT
LEVEL
INSERT
POST
ON
POST ON
ON
PRE EQ
INSERT OUT
CUE ON
ATT 4BAND
EQ
EQ OUT DYNA OUT
GR METER
PRE FADER
METER METER METER METER METER
MATRIX OUT 1-8
MATRIX
INSERT OUT 1-8
MATRIX
INSERT IN 1-8
To OUTPUT PATCH
To MONITOR SELECT
MATRIX 1-8
INSERT POINT
PRE FADER INSERT OUT
POST ON INSERT OUT
PRE EQ INSERT OUT
COMP
COMPAND
EXPAND
Self PRE EQ / Self POST EQ / MIX13-16 OUT/
INSERT
POST ON
INSERT OUT
• M7CL-32/48
MATRIX 通道 1–8插槽 3输出通道 1–8, 9–16
MATRIX 通道 1/2 OMNI OUT 插孔 13/14
•M7CL-48ES
(菊链)
MATRIX 通道 1–6 EtherSound 输出通道 17–22
MATRIX 通道 1–4 OMNI OUT 插孔 1–4
MATRIX 通道 1–8 插槽 3输出通道 1–8, 9–16

指定通道名和图标
81
M7CL 使用说明书
输出通道的操作
6
本部分介绍如何指定各输出通道在屏幕上显示的名称和图标。
1使用导航键进入包含您想要指定其通道名和图
标的输出通道的 OVERVIEW 画面。
1通道编号 /通道名区域
2按您想要指定其通道名/图标的通道的通道编号/
通道名区域,进入 PATCH/NAME 弹出式窗口。
该弹出式窗口包含以下所示的项目。
1图标按钮
该项显示该通道所选的图标。当您按此按钮时,将
出现一个画面,在该画面上您可选择一个图标或样
本名。
2通道名输入框
该项显示为该通道指定的名称。当您按此区域时,
将出现一个键盘窗口,在该窗口上可指定名称。
3输出端口按钮
此按钮显示当前所选的输出端口。如果您在选择图
标或改变通道名时按此按钮,您将返回输出端口选
择画面。
4选项卡
这些选项卡可选择画面下部显示的项目。
3若要选择通道的图标,请按图标按钮。
弹出式窗口的下部将如下所示进行变化。
1图标选择按钮
这些按钮可选择用于此通道的图标。
2样本名选择按钮
这些按钮可选择与当前所选图标相关联的样本名。
当您按此按钮时,此样本名会被输入到通道名区域
中。
4使用图标选择按钮选择您想要用于该通道的图
标。
所选的图标显示在窗口上部的图标按钮中。
5如有必要,请使用样本名选择按钮选择样本名。
所选的样本名将被输入到窗口上部的通道名区域
中。
指定通道名和图标
1
3
1
4
2
1
2
•
即使您已经输入了样本名,您也可在通道名区域中添加或编辑
字符。如果您想要指定连续编号的通道名(如“
Chorus 1
”和
“
Chorus 2
”),只需输入样本名然后添加编号即可方便地完
成。

M7CL 使用说明书
82
6如果您想要直接输入通道名(或对已输入的样
本名进行编辑),按窗口上部的通道名区域。
键盘窗口将出现在窗口下方,允许您输入或编辑
字符。有关如何使用键盘窗口的详细说明,请参见
第34 页。
7用Centralogic 部分的 [SEL] 键切换输出通道,
并以相同方式为其它通道指定图标或通道名。
当显示 PATC H / NA M E 弹出式窗口时,您可用
Centralogic 部分的 [SEL] 键在当前所选 8个通道之
间切换通道。
如果您想要操作当前所选 8个通道以外的输出通
道,请使用导航键 逻辑部分的 [SEL] 键选择所需
通道。
8当您完成输入后,按窗口右上方的“×” 符号。
本部分介绍如何将 MIX 通道的信号发送到 STEREO 总线或 MONO 总线。
有2种方式可将信号从 MIX 通道发送到 STEREO 总线或 MONO 总线
:
ST/MONO 模式和 LCR 模
式。您可对各通道单独选择模式。这些模式的区别如下。
该模式可将信号从 MIX 通道单独发送到 STEREO 总线和 MONO 总线。
•可单独打开 /关闭从 MIX 通道发送到 STEREO 总线和 MONO 总线的信号。
•从单声道MIX通道发送到STEREO总线L/R的信号的声相位置可用TO ST PAN旋钮进行控制。(发送到MONO总
线的信号不会受到此旋钮的影响。)
•从立体声 MIX 通道发送到 STEREO 总线的信号的左 /右音量平衡由 BALANCE 旋钮控制。(发送到 MONO 总线
的信号不会受到此旋钮的影响。)
该模式可将 MIX 通道的信号一起发送到总共 3个总线(STEREO (L/R) 和MONO (C))。
•将整体打开 /关闭从 MIX 通道发送到 STEREO (L/R) 总线和 MONO (C) 总线的信号。
•CSR
(中侧比)旋钮可指定从 MIX通道发送到STEREO (L/R) 总线的信号以及发送到MONO (C)总线的信号之间
的电平比。
•
TO ST PAN
旋钮
/ BALANCE
旋钮可指定从
MIX
通道发送到
STEREO (L/R)
总线以及 MONO (C) 总线的信号电平。
将信号从 MIX 通道发送到 STEREO/MONO 总线
■ST/MONO 模式
■LCR 模式
•
如果您想要通过耳机等设备监听
STEREO
总线或
MONO
总线的信号,在继续下列步骤之前您应按功能存取区域中
的
MONITOR
按钮选择“
LCR
”作为监听源(→第
154
页)。
指定通道名和图标 •将信号从 MIX 通道发送到 STEREO/MONO 总线

将信号从 MIX 通道发送到 STEREO/MONO 总线
83
M7CL 使用说明书
输出通道的操作
6
1使用导航键进入 OVERVIEW 画面,在该画面上
包含您想要发送至 STEREO/MONO 总线的 MIX
通道。
1STEREO/MONO 区域
2在STEREO/MONO 区域中,按旋钮选择您想要
调节的 MIX 通道,然后再次按此旋钮进入 TO
STEREO/MONO 弹出式窗口。
在TO STEREO/MONO 弹出式窗口中,您可控制从
MIX 通道发送到 STEREO/MONO 总线的信号。您
可以 2种形式查看此弹出式窗口:
8ch 和ALL,使 用
窗口下方的选项卡可在各形式之间进行切换。这些
窗口包含下列项目。
[TO STEREO/MONO 弹出式窗口 (8 ch)]
在此窗口中,您可控制从 MIX通道发送至 STEREO
(L/R) 总线以及 MONO (C) 总线的信号的开 /关和
声相 /平衡设定,以 1组8个通道为单位。
1通道选择按钮
此按钮显示通道的图标、通道编号和通道名。当您
按此按钮时,该通道将被选定用于操作,且
Centralogic 部分的相应 [SEL] 键将点亮。
2MODE 按钮
此按钮可选择 ST/MONO 模式或 LCR 模式作为将
信号发送到 STEREO 总线或 MONO 总线的方式。
可单独对各通道指定模式。
每次您按下按钮,
2个模式将切换。按钮正上方的
指示(ST/MONO 或LCR)将点亮以显示当前所选
模式。
3STEREO/MONO 按钮
当MONO 按钮设定为 ST/MONO 模式时,这些按
钮可单独打开/关闭从各通道发送至STEREO 总线/
MONO 总线的信号。
4TO ST PAN/BALANCE 旋钮
对于单声道 MIX 通道,此旋钮作为调节发送到
STEREO 总线的信号的左右声相位置的 PAN 旋钮。
对于立体声 MIX 通道,此旋钮作为调节音量的
BALANCE 旋钮。若要调节数值,请按旋钮进行选
择,并操作相应的多功能编码器。
如果 MODE 模式设定为 LCR 模式,则将显示下列
按钮和旋钮而不显示 STEREO/MONO 按钮 (3)。
5LCR 按钮
此按钮是打开 /关闭从 MIX 通道发送到 STEREO
(L/R) 总线和 MONO (C) 总线的信号总开关。如果
此按钮关闭,则将没有信号从相应 MIX 通道发送
到STEREO 总线或 MONO 总线。
6CSR
(中侧比)旋钮
此旋钮可调节从通道发送到 STEREO (L/R) 总线和
发送到 MONO (C) 总线的信号的相对电平,调节范
围为 0–100%。若要调节数值,请按旋钮进行选择,
并操作相应的多功能编码器。
[TO STEREO/MONO 弹出式窗口 (ALL)]
此项显示从所有 MIX 通道发送到 STEREO 总线 /
MONO 总线的信号状态,并可调节 8个所选通道的
声相或平衡。
对于 MATRIX 通道和 STEREO/MONO 通道,只显
示通道编号、图标和通道名。
1
1
3
2
4
5
6
33
1
2

M7CL 使用说明书
将信号从 MIX 通道发送到 STEREO/MONO 总线
84
1通道选择按钮
此按钮显示通道编号、该通道选定的图标以及通
道名。当您按此按钮时,该通道将被选定用于操
作,且相应的 [SEL] 键将点亮。
2TO ST PAN/BALANCE 旋钮
对于单声道 MIX 通道,此旋钮作为调节发送到
STEREO 总线信号的左 /右声相位置的 PAN 旋钮。
对于立体声 MIX 通道,此旋钮作为调节音量的
BALANCE 旋钮。
若要调节数值,请按旋钮进行选择,并操作相应的
多功能编码器。
如果信号达到该通道任何电平表检测点的过载点,
则旋钮右侧的指示灯将点亮。
3ST/MONO 指示
如果 MIX 通道设定为 ST/MONO 模式,则此指示
单独显示从通道发送到 STEREO 总线 / MONO 总
线信号的开 /关状态。
如果某个通道设定为 LCR 模式,则此位置显示
LCR指示。
LCR 指示显示从该通道发送到STEREO
总线和 MONO 总线的所有信号的开 /关状态。
3进入 8通道 TO STEREO/MONO 弹出式窗口。
4用MODE 按钮为各通道选择 ST/MONO 模式或
LCR 模式。
5在上面板的 STEREO/MONO MASTER 部分
中,确认 STEREO 通道 /MONO 通道的 [ON] 键
为打开,然后推高推子到合适的位置。
6按[MIX 1-8] 键或 [MIX 9-16] 键,使您想要控制
的MIX 通道调用到 Centralogic 部分中。
7确认该通道的 [ON] 键打开,然后使用
Centralogic 部分中的推子将 MIX 通道的主电平
升高到合适位置。
●选择了 ST/MONO 模式的通道
8在TO STEREO/MONO 弹出式窗口中,使用
STEREO/MONO 按钮打开或关闭从 MIX 通道发
送到 STEREO 总线 /MONO 总线的 STEREO/
MONO 按钮。
对于设定为 ST/MONO 模式的通道,可单独打开 /
关闭发送到 STEREO 总线和 MONO 总线的信号。
9在TO STEREO/MONO 弹出式窗口中,按 TO
ST PAN 旋钮进行选择,然后使用多功能编码器
调节从 MIX 通道发送到 STEREO 总线信号的声
相。
●选择了 LCR 模式的通道
8确认 TO STEREO/MONO 弹出式窗口中的 LCR
按钮打开。
关闭了 LCR 按钮的通道将不会发送任何信号到
STEREO 总线或 MONO 总线。
9在TO STEREO/MONO 弹出式窗口中,按 CSR
旋钮进行选择,然后使用多功能编码器 1–8调节
从该通道发送到 STEREO (L/R) 总线和发送到
MONO (C) 总线的信号之间的电平差。
CSR 旋钮设定与输入通道的设定相同。(有关详细
说明,请参见→第 65 页)
10
在TO STEREO/MONO 弹出式窗口中,按 TO
ST PAN 旋钮进行选择,然后使用多功能编码器
1–8调节从 MIX 通道发送到 STEREO (L/R) 总
线信号的声相位置以及发送到 MONO (C) 总线
和的 STEREO (L/R) 总线的信号平衡。
有关从 LCR 模式 MIX 通道发送到各总线的信号电
平如何根据 TO ST PAN 旋钮操作进行改变的详细
说明,请参见第 65 页。
根据步骤 5中所选的是 ST/MONO 模式或 LCR 模式
而定,后续步骤也将有所不同。

将信号从 MIX 通道和 STEREO/MONO 通道发送到 MATRIX 总线
85
M7CL 使用说明书
输出通道的操作
6
本部分介绍如何将信号从 MIX 或STEREO/MONO 通道发送到 MATRIX 总线 1–8。您可在以下 2种
方式中选择一种进行操作。
通过此方式,您可使用 SELECTED CHANNEL 部分的编码器调节发送到 MATRIX 总线的发送电平。此方式可同时
控制从特定 MIX、
STEREO (L/R) 或MONO (C) 通道发送到所有 MATRIX 总线的信号。
通过此方式,您可使用 Centralogic 部分的多功能编码器调节发送到 MATRIX 总线的发送电平。此方式可同时控制
从最多 8个MIX、
STEREO (L/R) 或MONO (C) 通道发送到特定 MATRIX 总线的信号。
使用SELECTED CHANNEL 部分的编码器调节从所需
MIX、
STEREO (L/R) 或MONO (C) 通道发送到所有
MATRIX 总线的信号的发送电平。
1确认输出端口已分配到您想要将信号发送到的
MATRIX 总线,以及已连接了外接设备。
有关将输出端口分配到 MATRIX总线的详细说明,
请参见第 105 页。有关连接外接设备的详细说明,
请参见第 46 页。
2使用导航键将所需的 MIX 通道 1–8、
9–16 或
STEREO/MONO 通道分配到 Centralogic 部
分。
3使用 Centralogic 部分的 [SEL] 键选择将发送信
号到 MATRIX 总线的输入通道。
使用 STEREO/MONO MASTER 部分的 [SEL] 键也
可直接选择 STEREO/MONO 通道。
4按SELECTED CHANNEL部分的任意一个编码
器进入 SELECTED CHANNEL VIEW 画面。
SELECTED CHANNEL VIEW 画面将显示相应通
道的所有混音参数。发送到 MATRIX总线的发送电
平的调节在此画面的 TO MATRIX 区域中完成。
1TO MATRIX 区域
在此区域中,您可切换开 /关状态,并可调节从该
通道发送到 MATRIX 总线的信号电平。
2TO MATRIX SEND LEVEL 旋钮
此旋钮可调节从该通道发送到 MATRIX 总线的信
号的发送电平。若要调节发送电平,请使用
SELECTED CHANNEL 部分的编码器。
如果发送目的地 MATRIX 总线设定为立体声,则 2
个相邻旋钮的左侧旋钮将作为 PA N 旋钮(对于
STEREO 通道或立体声 MIX 通道,作为 BALANCE
旋钮)。如 果 TO MATRIX SEND ON/OFF 按钮 (3)
关闭,旋钮将变暗。
3TO MATRIX SEND ON/OFF 按钮
用作打开 /关闭从该通道发送至 MATRIX 总线的信
号的开关。
仅当信号发送位置为 PRE
(推子前)时,这些按钮
上方才会显示白底黑字的“PRE”指示。
POST
(推
子后)不显示此指示。(有关如何在 PRE 和POST
之间进行切换的详细说明,请参见→第 87 页)。
将信号从
MIX
通道和
STEREO/MONO
通道发送到
MATRIX
总线
■使用 SELECTED CHANNEL 部分
■使用 Centralogic 部分
使用 SELECTED CHANNEL 部分 2
3
1
•
如果将
PRE
选择为信号发送到
MATRIX
总线的发出位置,则无
论
BUS SETUP
画面中的设定如何,信号都将从推子前位置发
出。

M7CL 使用说明书
将信号从 MIX 通道和 STEREO/MONO 通道发送到 MATRIX 总线
86
5确认发送目的地 MATRIX 总线的 TO MATRIX
SEND ON/OFF 按钮打开。
如果此按钮关闭,请按此按钮将其打开。
6在SELECTED CHANNEL 部分中,使用 MIX/
MATRIX SEND LEVEL 旋钮调节发送到
MATRIX 总线的发送电平。
7使用Centralogic 部分的导航键和 [SEL] 键切换
通道,并以相同方式调节从其它通道发送到
MATRIX 总线的发送电平。
此方式可让您同时使用多功能编码器调节从
Centralogic 部分中的 8个通道发送到所需 MATRIX 总
线的发送电平。
1确认输出端口已分配到您想要将信号发送到的
MATRIX 总线,以及外接设备已连接到相应输出
端口。
有关将输出端口分配到MATRIX 总线的详细说明,
请参见第 105 页。有关连接外接设备的详细说明,
请参见第 46 页。
2使用导航键进入 OVERVIEW 画面,在该画面中
包含您想要控制的通道(MIX 通道 1–8、
9–16 或
STEREO/MONO 通道)。
在OVERVIEW 画面中,您可使用 TO MATRIX 区
域调节发送到 MATRIX 总线的发送电平。
1TO MATRIX 区域
此区域可指定从 MIX 和STEREO/MONO 通道发送
到MATRIX 总线的信号的发送电平。
2TO MATRIX SEND LEVEL 旋钮
此旋钮可调节从 MIX 或STEREO/MONO 通道发送
到MATRIX 总线的信号的发送电平。
若要调节发送电平,请按相应旋钮进行选择,并操
作多功能编码器 1–8。如果发送目的地 MATRIX 总
线设定为立体声,则 2个相邻旋钮的左侧旋钮将作
为PAN 旋钮(对于立体声 MIX 通道或 STEREO 通
道,作为 BALANCE 旋钮)。
3对所需的发送目的地 MATRIX 总线按 TO
MATRIX SEND LEVEL 旋钮。
在该 MATRIX 总线的所有 TO MATRIX SEND
LEVEL 旋钮周围将出现粗框。
•
如果您想要监听正发送到特定
MATRIX
总线的信号,请使用导
航键进入相应的
MATRIX
通道,并按
Centralogic
部分中相应的
[CUE]
键。
使用 Centralogic 部分
1
2

将信号从 MIX 通道和 STEREO/MONO 通道发送到 MATRIX 总线
87
M7CL 使用说明书
输出通道的操作
6
4使用多功能编码器 1–8调节从最多 8个MIX 通
道或 STEREO/MONO 通道发送到所选 MATRIX
总线的信号的发送电平。
如有需要,您可使用 Centralogic 部分的导航键和
[SEL] 键切换发送目的地通道。
5如果您想要进行 MATRIX发送的详细设定,请再
按一下粗框里面的 TO MATRIX SEND LEVEL
旋钮。
当您再按一下当前所选 TO MATRIX SEND LEVEL
旋钮时,将出现 MATRIX SEND 弹出式窗口。该窗
口包含以下所示的项目。
1SEND TO
此项显示当前选择为信号发送目的地的 MATRIX
总线的编号、通道名和图标。
2←/→按钮
使用这些按钮可在发送目的地 MATRIX 总线之间
进行切换。
3通道选择按钮
此按钮显示通道编号、该通道选定的图标以及通道
名。当您按此按钮时,该通道将被选定用于操作,
且相应的 [SEL] 键将点亮。
4PRE 按钮
此按钮可选择 MIX 或STEREO/MONO 通道信号将
发送到MATRIX 总线的发出位置。当此按钮关闭时
信号从推子后位置发送,当此按钮打开时从推子前
位置发送。
5TO MATRIX SEND ON/OFF 按钮
这是打开 /关闭从 MIX 或STEREO/MONO 通道发
送到 MATRIX 总线信号的开关。
6TO MATRIX SEND LEVEL 旋钮
此旋钮可调节从 MIX 或STEREO/MONO 通道发送
到MATRIX 总线的信号的发送电平。若要调节电
平,请操作多功能编码器 1–8。
如果发送目的地MATRIX总线设定为立体声,则此
位置将显示 TO MATRIX PAN 旋钮(对于立体声
MIX 通道或 STEREO 通道,则显示 TO MATRIX
BALANCE 旋钮)和 TO MATRIX SEND LEVEL 旋
钮。
7ALL PRE 按钮
此按钮可设定 PRE 作为信号从所有通道发送到
MATRIX 总线的发出位置。
8ALL POST 按钮
此按钮可设定 POST 作为信号从所有通道发送到
MATRIX 总线的发出位置。
6使用TO MATRIX SEND ON/OFF按钮打开/关闭
从MIX 和STEREO/MONO 通道发送到当前所
选MATRIX 总线的信号。
7如有需要,您可使用 PRE 按钮选择信号从各通
道发送到 MATRIX 总线的发出位置。
8以相同方式重复步骤 3–6调节其它 MATRIX 总
线的发送电平。
•
如果您想要监听正在发送到特定
MATRIX
总线的信号,请使用
导航键进入逻辑部分中相应的
MATRIX
通道,并按该
MATRIX
通道的
[CUE]
键。
•
如果您再按一下当前所选
MATRIX
总线选择按钮,将打开相关
MATRIX
通道的提示监听。当您想要监听发送到所选
MATRIX
总线的信号时,此方法很有用。
1 2
3
4
5
6
7 8

89
M7CL 使用说明书
SELECTED CHANNEL 部分中的操作
7
第7章
SELECTED CHANNEL 部分中的操作
本章节介绍如何使用 SELECTED CHANNEL 部分和 SELECTED CHANNEL
VIEW 画面控制所选通道。
SELECTED CHANNEL 部分位于显示屏左侧,相当于传统模拟调音台的调音模块,允许您用手动
调节当前所选通道的所有主要参数。
本部分中的操作将影响到通过 [SEL] 键最常选择的通道。对于 ST IN 通道或 STEREO 通道,选择 L
或R通道,链接主要参数。
您可用面板上的编码器控制混音参数,如前置放大器增益、
HPF/EQ 设定、动态处理器的阀值设
定、声相 /平衡设定,以及发送到 MIX/MATRIX 总线的发送电平。
关于 SELECTED CHANNEL 部分
SELECTED CHANNEL 部分

M7CL 使用说明书
关于 SELECTED CHANNEL VIEW 画面
90
当您按 SELECTED CHANNEL 部分中的任意一个编码器时,触摸屏上将出现 SELECTED
CHANNEL VIEW 画面。
SELECTED CHANNEL VIEW 画面显示用 [SEL] 键当前所选通道的大部分
参数。在此画面上您可查看由 SELECTED CHANNEL 部分的编码器控制的设定。
SELECTED CHANNEL VIEW 画面包含以下项目。
1TO MIX/TO MATRIX 区域
•当选择了输入通道时
..... 在此您可切换从该通道发送至各 MIX 总
线和 MATRIX 总线信号的开 /关状态,以
及查看发送电平。通过在 TO MIX 和TO
MATRIX 按钮之间切换,您可切换在
SELECTED CHANNEL VIEW 画面或
OVERVIEW 画面中显示的总线。
•当选择了 MIX、
STEREO 或MONO 通道时
..... 在此您可切换从该通道发送到各MATRIX
总线信号的开 /关状态,以及查看发送电
平。
•当选择了 MATRIX 通道时
..... 在此您可切换从各通道发送到MATRIX总
线信号的开 /关状态,以及查看发送电
平。
2HA 区域(仅限输入通道)
此区域显示分配到输入通道的输入端口、前置放大器
增益、幻相供电开 /关、状态、相位设定以及输入电平
OVER 指示。
3PATCH 区域(仅限输出通道)
对于输出通道,
PATCH 区域显示在 (2)区域中。此区
域显示分配到输出通道的输出端口。如果分配了两个
或更多输出端口,则将只显示一个端口作为代表。
4TO ST PAN/BALANCE 区域
•当选择了 INPUT 通道或单声道 MIX 通道时
..... 此区域作为一个打开 /关闭从该通道发送
到STEREO/MONO 总线的开关。在此也
显示发送到 STEREO 总线信号的声相位
置。
•当选择了 ST IN 通道或立体声 MIX 通道时
..... 此区域作为一个打开 /关闭从该通道发送
到STEREO/MONO 总线的开关。此区域
中也显示从该通道发送到 STEREO 总线
的左 /右信号的平衡。
•当选择了立体声 MATRIX 通道时
..... 此区域显示发送自 MATRIX 通道的左 /右
信号的平衡。
•当选择了 STEREO 通道时
..... 该区域显示发送自 STEREO 通道的左 /
右信号的平衡。
5DYNAMICS 1 区域
6DYNAMICS 2 区域(仅限输入通道)
此区域显示 Dynamics 1/2 参数。从此区域还可进入可
编辑详细动态参数的弹出式窗口,这些动态参数是您
无法在 SELECTED CHANNEL 部分中进行编辑的。
7HPF 区域(仅限输入通道)
这些控制器可打开 /关闭 HPF
(高通滤波器),并调节
其截止频率。
8EQ 区域
您可在此切换 4频段 EQ 的开 /关,以及查看其参数。
关于 SELECTED CHANNEL VIEW 画面
1564
8
9
237
C
0
A
D E
B

91
M7CL 使用说明书
SELECTED CHANNEL 部分中的操作
7
9EQ 图表区域
此区域显示 EQ/HPF 的响应。
0INSERT 区域(仅限 INPUT、
MIX、
MATRIX、
STEREO 和MONO 通道)
在此处可打开 /关闭用于插入通道的信号路径。
ADIRECT OUT 区域(仅限 INPUT 通道)
此区域是一个打开 /关闭从通道直接输出信号的开关。
输出电平也显示在此处。
BRECALL SAFE 区域
打开/关闭该通道的调用安全状态。如果只有某些通道
参数设定为调用安全,则 PARTI AL 指示器将点亮。
CFADER 区域
在此您可查看通道的输入 /输出电平以及打开 /关闭通
道。
DDCA 区域(仅限输入通道)
您可在此选择分配了该通道的 DCA 组。
EMUTE 区域
您可在此选择分配了该通道的静音组。
本章节介绍如何使用 SELECTED CHANNEL 部分控制特定通道的所有参数。
1使用 [SEL] 键选择您想要控制的通道。
SELECTED CHANNEL 部分可控制上次由其 [SEL]
键所选的通道。
若要选择INPUT、
ST IN、
STEREO或MONO通道,
请在上面板的 INPUT 部分、
ST IN 部分或 STEREO/
MONO MASTER 部分按相应的 [SEL] 键。
若要选择 MIX 或MATRIX 通道,请使用导航键将
所需通道调用到 Centralogic 部分,然后按所需通道
的[SEL] 键。
当前所选通道的编号和名称显示在触摸屏功能存
取区域中的通道选择区域中。
2按SELECTED CHANNEL部分中的任意一个旋
钮。
当您按 SELECTED CHANNEL 部分中的某个旋钮
时,将出现当前所选通道的 SELECTED
CHANNEL VIEW 画面。如果您不关闭此画面,则
当操作 SELECTED CHANNEL 部分的某个编码器
时,您将一直能在屏幕上查看设定。
即使选择了另一个画面,
SELECTED CHANNEL
部分的旋钮将始终影响当前所选通道。在此情况
下,当您操作旋钮时,画面中将出现显示该参数数
值的窗口。
3使用 SELECTED CHANNEL 部分的编码器和
SELECTED CHANNEL VIEW 画面中的按钮编
辑所选通道的参数。
SELECTED CHANNEL 部分中的操作
通道编号
通道名称
•
对于
ST IN
通道或
STEREO
通道,通过反复按同一个
[SEL]
键,
您可在
L
和
R
之间切换。
•
您也可按功能存取区域中的通道选择区域切换通道。按左侧将
选择前一个通道,按右侧将选择下一个通道。
•
此外,您可在
PREFERENCE
画面中进行设定,从而存取无法
在
SELECTED CHANNEL
部分中编辑的详细参数。(有关详细
说明,请参见第
214
页)。
关于 SELECTED CHANNEL VIEW 画面 • SELECTED CHANNEL 部分中的操作

M7CL 使用说明书
SELECTED CHANNEL 部分中的操作
92
●调节发送到 MIX 总线或MATRIX 总线的发送
电平
当您想要将信号从 INPUT/ST IN 通道发送到 MIX 总
线,或从 INPUT、
ST IN、
MIX 或STEREO 通道发送到
MATRIX 总线时,使用 TO MIX/TO MATRIX 区域。
1TO MIX/TO MATRIX 按钮(仅限输入通道)
这些按钮可选择将被控制的总线。如果 TO MIX 按
钮打开,此区域将显示 MIX 总线,如果 TO
MATRIX 按钮打开,则将显示 MATRIX 总线。
2TO MIX/TO MATRIX SEND LEVEL 旋钮
这些旋钮显示从该输入通道发送到各 MIX 总线或
MATRIX 总线的信号的发送电平。若要调节数值,
请使用 SELECTED CHANNEL 部分的相应 [MIX/
MATRIX] 编码器。
如果发送目的地 MIX 总线 /MATRIX 总线设定为立
体声,则 2个相邻旋钮的左侧旋钮将作为 PAN 旋钮
操作。(对于 ST IN 通道、立体声 MIX 通道或
STEREO 通道,将作为 BALANCE 旋钮操作。)
当
您按此旋钮时,将出现相应的 MIX/MATRIX SEND
弹出式窗口。
3TO MIX/TO MATRIX SEND ON/OFF 按钮
这些按钮是打开 /关闭从通道发送到各 MIX 总线 /
MATRIX 总线的信号开关。
若要调节发送到 MIX 总线或 MATRIX 总线的发送电
平,请先使用 TO MIX / TO MATRIX 按钮选择您想要
将信号发送到的总线(仅限输入通道)。
接着,使用 SELECTED CHANNEL 部分的相应 [MIX/
MATRIX] 编码器(在屏幕上用颜色进行标记)调节发
送到各总线信号的发送电平。
如有需要,您可使用 TO MIX/TO MATRIX SEND ON/
OFF 按钮打开 /关闭发送到各总线的信号。这些按钮的
每个按钮上方显示了信号从当前通道发出的位置。
(有关改变发送位置的详细说明,请参见→第 70 页)。
●调节从 MIX 通道发送到特定 MATRIX 总线
的发送电平
若要调节从 MIX 通道发送到特定 MATRIX 总线的发
送电平,请先选择发送目的地 MATRIX 通道,然后进
入SELECTED CHANNEL VIEW 画面。如果您已经选
择了一个 MATRIX 通道,
FROM MIX 区域将显示在
SELECTED CHANNEL VIEW 画面的左侧。该区域包
含下列项目。
1FROM MIX SEND LEVEL 旋钮
这些旋钮可调节信号从各 MIX 通道发送到当前所
选MATRIX 总线的信号的发送电平。
2FROM MIX SEND ON/OFF 按钮
这些按钮是打开 /关闭从各 MIX 通道发送到
MATRIX 总线的信号的开关。
若要调节 MIX 总线的发送电平,请转动 SELECTED
CHANNEL 部分中的相应 [MIX/MATRIX] 编码器(在
屏幕上这些编码器用颜色进行标记)。
如有需要,您可使用 FROM MIX SEND ON/OFF 按钮
打开 /关闭从各 MIX 通道发送到 MATRIX 总线的信
号。这些按钮的每个按钮上方显示了信号从 MIX 通道
发出的位置。(有关改变发送位置的详细说明,请参见
→第 87 页)。
后续操作将视您要调节的参数而异。
3
1
2
•
如果发送目的地
MIX
总线是
FIXED
型,此旋钮将不会出现,只
显示
TO MIX SEND ON/OFF
按钮
(
3)
。
䗑⊼
2
1

SELECTED CHANNEL 部分中的操作
93
M7CL 使用说明书
SELECTED CHANNEL 部分中的操作
7
●进行 HA 设定(仅限输入通道)
若要控制分配到 INPUT/ST IN 通道的前置放大器
(HA),您可用 SELECTED CHANNEL 部分的 [HA] 编
码器,以及 SELECTED CHANNEL VIEW 画面的 HA
区域。
HA 区域包括以下项目。
1GAIN 旋钮
此旋钮显示分配到通道的前置放大器的增益。若
要调节数值,请使用 SELECTED CHANNEL 部分
的[HA] 编码器。
2INPUT PORT 弹出式按钮
此按钮显示分配至此通道的输入端口。此按钮也
可进入可选择输入端口的弹出式窗口。
3+48V
此项显示分配到通道的前置放大器的幻相供电的
打开(红)或关闭(黑)状态。
4ø
(相位)
此项显示分配到通道的输入的正相(黑)或反相
(橙)状态。
5OVER 指示器
当来自 HA 的输入信号达到过载点时,此指示器将
点亮。
若要调节前置放大器增益,请使用 SELECTED
CHANNEL 部分的 [HA] 编码器。
当您按画面中的 GAIN 旋钮时,将出现 HA/PATCH 弹
出式窗口 (1 ch),在该窗口中可进行前置放大器的设
定。(有关弹出式窗口的详细说明,请参见→第 61
页)。当您按 INPUT PORT 按钮时,将出现 PATC H/
NAME 弹出式窗口,允许您为各通道选择输入端口。
(关于弹出式窗口的详细说明,请参见→第 108 页)。
●设定声相 /平衡
若要调节从该通道发送到STEREO总线的信号的声相/
平衡,请使用 SELECTED CHANNEL 部分的 [PAN] 编
码器,以及 SELECTED CHANNEL VIEW 画面的 TO
ST PAN/BALANCE 区域。
TO ST PAN/BALANCE 区域
包含下列项目。
1PAN/BALANCE 旋钮
根据所选的通道,以下参数将会变化。
2ST/MONO 按钮
(仅限 INPUT、
ST IN 和MIX 通道)
此按钮可切换从该通道发送到 STEREO (L/R) 总线
和MONO (C) 总线的信号开 /关状态。
3LCR 按钮(仅限 INPUT、
ST IN 和MIX 通道)
如果 INPUT,
ST IN 或MIX 通道设定为 LCR 模式,
则LCR 按钮将显示在此位置 (2)。
LCR 按钮是一
个为打开 /关闭从通道发送到 STEREO 总线和
MONO 总线的信号的总开关。
若要调节各通道的声相 /平衡,请使用 ST/MONO 按钮
或LCR 按钮选择发送目的地总线,然后操作
SELECTED CHANNEL 部分的 [PAN] 编码器。
12
34
5
•
当在
-14 dB
和
-13 dB
之间调节
HA
增益时,
PA D
将被内部打开或
关闭。请注意,如果在使用幻相供电时,如果在与
INPUT
接口相连
的外接设备的火线零线阻抗之间存在差异,则可能会产生噪音。
䗑⊼
INPUT 通道 TO STEREO PAN
ST IN 通道 TO STEREO BALANCE
MIX (MONO ×2) 通道 TO STEREO PAN
MIX (STEREO) 通道 MIX BALANCE
MATRIX (MONO ×2) 通道 不显示
MATRIX (STEREO) 通道 MATRIX BALANCE
STEREO 通道 STEREO BALANCE
MONO 通道 不显示
1 2
3

M7CL 使用说明书
SELECTED CHANNEL 部分中的操作
94
●改变输出分配(仅限输出通道)
若要在 SELECTED CHANNEL VIEW 画面中改变输出
通道的输出分配,请使用 PATCH 区域中的弹出式按
钮。
当您按弹出式按钮时,将出现 PATCH/NAME 弹出式
窗口,可让您选择输出端口并指定通道名和图标。
(关于弹出式窗口的详细说明,请参见→第 108 页)。
●进行动态设定
若要编辑当前所选通道的动态,请使用 SELECTED
CHANNEL VIEW 画面的 DYNAMICS 1/DYNAMICS 2
区域或 SELECTED CHANNEL 部分的 [DYNAMICS 1]/
[DYNAMICS 2] 编码器。
SELECTED CHANNEL VIEW 画面的 DYNAMICS 1/
DYNAMICS 2 区域包含下列项目。
1THRESHOLD 旋钮
此旋钮显示门限或压缩器的 THRESHOLD 参数设
定。若要编辑设定,请使用 SELECTED CHANNEL
部分的 [DYNAMICS 1]/[DYNAMICS 2] 编码器。
2OVER 指示器
如果动态输出电平达到过载点,则此指示器将点
亮。
3电平表
该项显示输入到动态(开启 =绿色,关闭 =灰色)
的信号电平和增益缩减量(橙色)的条线图指示。
THRESHOLD 设定以数字形式垂直显示。
4DYNAMICS ON/OFF 按钮
这些按钮可打开 /关闭动态处理器 1/2。
5参数旋钮
这些旋钮显示 THRESHOLD 以外的参数值。
若要编辑动态设定,打开 DYNAMICS ON/OFF 按钮,
然后用 SELECTED CHANNEL 部分的 [DYNAMICS 1]/
[DYNAMICS 2] 编码器调节 THRESHOLD 参数。
如果您想要编辑 THRESHOLD 以外的参数,或者要从
库中调用已有数据,请按此区域中的任意位置进入
DYNAMICS 1/DYNAMICS 2 弹出式窗口。(关于弹出
式窗口的详细说明,请参见→第 118 页)。
●进行 HPF/EQ 设定
若要编辑当前所选通道的 HPF,请使用 SELECTED
CHANNEL VIEW 画面的 HPF 区域或 SELECTED
CHANNEL 部分的 [HPF] 编码器(仅限输入通道)。
SELECTED CHANNEL VIEW 画面的 HPF 区域包含以
下项目。
1FREQUENCY 旋钮
此旋钮显示 HPF 的截至频率。
2HPF ON/OFF 按钮
打开 /关闭 HPF。
若要编辑 HPF,请打开 HPF ON/OFF,然后使用
SELECTED CHANNEL 部分的 [HPF] 编码器调节截止
频率。
若要编辑当前所选通道的 EQ,请使用 SELECTED
CHANNEL VIEW 功能的 EQ 区域或 EQ [Q]、
EQ
[FREQUENCY] 和SELECTED CHANNEL 部分的 EQ
[GAIN] 编码器。
SELECTED CHANNEL VIEW 画面的
EQ 区域包含以下项目。
1Q/FREQUENCY/GAIN 旋钮
这些旋钮显示各频段(LOW, LOW-MID, HIGH-
MID 和HIGH)的 Q、
FREQUENCY
(中央频率)以
及GAIN
(升高 /降低量)。
•
仅当选择了输入声道时,
SELECTED CHANNEL VIEW
画面的
DYNAMICS 2
区域和
SELECTED CHANNEL
部分的
[DYNAMICS 2]
编码器才有效。
䗑⊼
2 3 4
15
1
2
2 3
1

SELECTED CHANNEL 部分中的操作
95
M7CL 使用说明书
SELECTED CHANNEL 部分中的操作
7
2OVER 指示器
当EQ 后信号达到过载点时,此指示器将点亮。
3EQ ON/OFF 按钮
打开 /关闭 EQ。
若要编辑 EQ,请打开 EQ ON/OFF 按钮,然后用
SELECTED CHANNEL 部分 EQ [Q],
EQ
[FREQUENCY] 和EQ [GAIN] 旋钮调节提示、中央频
率和升高 /降低量。
如果您想要编辑更多详细参数,或从库中调用已有设
定,请按任意 EQ 或HPF 旋钮或 EQ 条形图区域中的位
置进入 EQ 弹出式窗口。(有关弹出式窗口的详细说
明,请参见→第 115 页)。
●进行插入设定
(仅限
INPUT
、
MIX
、
MATRIX
、
STEREO
和
MONO
通道)
使用 INSSERT 区域在 SELECTED CHANNEL VIEW
画面中仅限插入相关设定。该区域包含下列项目。
1INSERT 弹出式按钮
当您按此按钮时,将出现 INSERT/DIRECT OUT 弹
出式窗口,可让您进行插入和直接输出的设定。
2IN 指示器
此指示器显示分配到 INSERT IN 的输入端口有无
信号。
3INSERT ON/OFF 按钮
打开 /关闭插入。
若要在 SELECTED CHANNEL VIEW 画面中进行插入
设定,请按 INSERT 弹出式按钮进入 INSERT/DIRECT
OUT弹出式窗口(1 ch),然后对切出点和插入点分配输
出端口和输入端口(→第 112 页)。当您已经分配了端
口时,按INSERT ON/OFF 按钮将其打开。
●进行直接输出设定(仅限 INPUT 通道)
用DIRECT OUT 区域为 SELECTED CHANNEL VIEW
画面的输入通道进行直接输出相关设定。此区域包含
下列项目。
1DIRECT OUT 弹出式按键
当您按此按钮时,将出现 INSERT/DIRECT OUT 弹
出式窗口,可让您进行插入和直接输出的设定。
2DIRECT OUT LEVEL 指示器
此指示器显示当前指定的 DIRECT OUT LEVEL 数
值。
3DIRECT OUT ON/OFF 按钮
打开 /关闭直接输出。
若要在 SELECTED CHANNEL VIEW 画面中进行直接
输出设定,请按 DIRECT OUT 弹出式按钮进入
INSERT/DIRECT OUT 弹出式窗口 (1 ch),然后对直接
输出分配输出端口(→第 112 页)。按 DIRECT OUT
ON/OFF 按钮将其打开,然后使用 DIRECT OUT
LEVEL 旋钮调节输出电平。
●对通道设定调用安全
使用 RECALL SAFE 区域对 SELECTED CHANNEL
VIEW 画面中当前所选通道指定调用安全。此区域包
含下列项目。
1RECALL SAFE 弹出式按钮
此按钮可打开 RECALL SAFE MODE 弹出式窗口,
在该窗口中您可进行调用安全的相关设定。
2PART IAL 指示器
仅当该通道的某些参数设定为调用安全时,此指
示器将点亮。
3RECALL SAFE ON/OFF 按钮
切换通道调用安全的开 /关状态。
若要将通道设定为调用安全模式,请按 RECALL
SAFE ON/OFF 按钮将其打开。如果您指想对特定参数
指定调用安全,请按 RECALL SAFE 弹出式窗口打开
RECALL SAFE MODE 弹出式窗口,然后选择您想要
指定调用安全的参数。(有关弹出式窗口的详细说明,
请参见→第 148 页)。
•LOW
频段
EQ
类型或
HIGH
频段
EQ
类型无法在
SELECTED
CHANNEL VIEW
画面中进行切换。如有需要,您可进入
EQ
弹
出式窗口,然后切换
EQ
类型。
•
如果
HIGH
频段
EQ
类型已经设定为低通滤波器,
HIGH
频段
Q
旋钮将无法显示,而
GAIN
旋钮将作为打开
/
关闭低通滤波器的
开关。
•
同时按
EQ [Q]
和
EQ [GAIN]
编码器可将各频段的
GAIN
设定复
位到默认值
(0.0dB)
。
䗑⊼
1
2
3
1
2
3
2
13

M7CL 使用说明书
SELECTED CHANNEL 部分中的操作
96
●打开 /关闭通道
使用 FADER 区域在 SELECTED CHANNEL VIEW 画
面中打开 /关闭通道。此区域包含下列项目。
1FADER
(推子)
可显示通道的输入 /输出电平。推子是与上面板上
的推子相链接。
2∑CLIP 指示器
即使该通道的一个电平检测点出现过载,此指示器
都将点亮。
3输入 /输出电平
该项显示推子的当前设定。
4CH ON/OFF 按钮
此按钮可打开 /关闭通道。此按钮与上面板的 [ON]
按钮相链接。
当您按 FADER 区域中的 CH ON/OFF 按钮时,该通道
将被打开 /关闭,上面板的 [ON] 键将跟着一起联动。
●对DCA 组分配通道(仅限输入通道)
使用 SELECTED CHANNEL VIEW 画面的 DCA 区域
对DCA 组分配通道。此区域包含下列项目。
1DCA 弹出式按钮
此按钮可进入 DCA/MUTE GROUP ASSIGN MODE
弹出式窗口,在该窗口中您可选择将分配到各
DCA 组或静音组的通道。
2DCA 按钮 1–8
这些按钮可选择此通道将被分配到的 DCA 组。
若要对 DCA 组分配通道,请打开所需的 DCA 按钮
1–8
(允许多重选择)。若要查看分配到各 DCA 组的通
道,请按 DCA 弹出式按钮打开 DCA/MUTE GROUP
ASSIGN MODE 弹出式窗口。(有关弹出式窗口的详
细说明,请参见→第 124 页)。
●对静音组分配通道
使用 SELECTED CHANNEL VIEW 画面的 MUTE 区域
对静音组分配通道。此区域包含下列项目。
1MUTE 弹出式按钮
此按钮可进入 DCA/MUTE GROUP ASSIGN MODE
弹出式窗口,在该窗口中您可选择将分配到各
DCA 组或静音组的通道。
2MUTE SAFE 指示器
如果此通道设定为静音安全,则此指示器将点亮。
您可在 DCA/MUTE GROUP ASSIGN MODE 弹出
式窗口中进行静音安全设定。
3MUTE 按钮 1–8
这些按钮可选择此通道要分配到的静音组。
若要对静音组分配通道,请打开所需的静音按钮 1–8
(允许多重选择)。若要查看分配到各静音组的通道,
请按 MUTE 弹出式按钮打开 DCA/MUTE GROUP
ASSIGN MODE 弹出式窗口。(有关弹出式窗口的详
细说明,请参见→第 124 页)。
3
2
4
1
2
1
3
1
2

97
M7CL 使用说明书
Centralogic 部分中的操作
8
第8章
Centralogic 部分中的操作
本章节介绍如何使用 Centralogic 部分和 OVERVIEW 画面最多同时控制 8个
通道。
Centralogic部分位于触摸屏下方,可调用和同时控制一组最多8个输入通道、输出通道或DCA组。
使用 NAVIGATION KEYS 部分的导航键选择将要控制的通道。
当您按 NAVIGATION KEYS 部分中的任意一个导航键时,该键所对应的通道 /DCA 组将被分配到 Centralogic 部
分,可使用 Centralogic 部分的推子、
[ON] 键和 [CUE] 键进行控制。
关于 Centralogic 部分
Centralogic 部分
NAVIGATION KEYS 部分

M7CL 使用说明书
关于 OVERVIEW 画面
98
OVERVIEW 画面可同时显示当前分配到 Centralogic 部分的(最多)
8个通道的主要参数。
当您使用导航键选择将被分配到 Centralogic 部分的 8个通道时,触摸屏将显示那些通道的
OVERVIEW 画面。([DCA] 键例外。)
当您按 OVERVIEW 画面中的任意一个旋钮时,各通道
的相同类型旋钮将被粗框包围。
此粗框表示可对这些旋钮的相应参数进行编辑。在此
状态下,您可操作多功能编码器 1–8编辑相应通道的
参数值。
DCA 组没有 OVERVIEW 画面。这就是说,如果您按
[DCA] 键将 DCA 组分配到 Centralogic 部分,则
OVERVIEW 画面将继续显示之前已经显示的 8个通
道。在这种情况下,
Centralogic 部分的推子和 [ON] 键
将控制 DCA 组的操作,多功能编码器和 [SEL]/[CUE]
键将控制 OVERVIEW 画面中显示的最多 8个通道。
OVERVIEW 画面包含下列项目。
1通道编号 /通道名区域
此区域显示选定用于在 OVERVIEW 画面中进行控制
的最多 8个通道的编号、名称和图标。
2HA/PHASE 区域(仅限输入通道)
有关分配有后面板输入插孔或外接前置放大器设备
(例如 Yamaha AD8HR、
SB168-ES)的输入通道,此处
显示前置放大器设定(增益设定、幻相供电开 /关、相
位设定)。
对于分配了另一个输入端口或机架输出(内置效果或
GWQ)的输入通道,将显示输入源信息(端口 /机架名
称和编号、卡名称和效果模块名称、相位设定)。
如果选择了输出通道,
2区域将如下进行变化。
3OUTPUT PORT 区域(仅限输出通道)
此区域显示分配到各通道的输出端口的名称和编号。
4INSERT/DIRECT OUT 区域
•当选择了输入通道时
...... 此区域显示各通道的插入或直接输出开/关状
态。
•当选择了输出通道时
...... 此区域显示各通道的插入开 /关状态。
关于 OVERVIEW 画面
0
B
1
A
2
4
5
6
7
8
3
4
•
如果分配了
2
个或多个输出端口,则其中一个输出端口名称的后面
将显示“
+
”符 号 。

关于 OVERVIEW 画面
99
M7CL 使用说明书
Centralogic 部分中的操作
8
5EQ 区域
此区域显示的是各通道的大致 EQ 响应图表。
6DYNAMICS 1 区域
7DYNAMICS 2 区域(仅限输入通道)
对于各通道,此区域显示为 Dynamics 1、输入电平、增
益减小量和阈值所选类型的名称。如果将 GATE 选择
为动态类型,则 3档指示器将显示有无信号、以及门
限的开 /关状态。
8TO MIX/TO MATRIX 区域
此区域显示从各通道发送至 MIX 总线 /MATRIX 总线
的信号的发送电平。(如果发送目的地为 MATRIX 总
线,则区域底部将显示“TO MATRIX”指示。)
若要调节各总线的发送电平,请按相应旋钮进行选
择,并操作多功能编码器 1–8。
如果选择了 MATRIX 通道,则 8区域将如下进行变
化。
9FROM MIX 区域
此区域显示从 MIX 通道 1–16 发送到各 MATRIX 总线
的信号的发送电平。若要调节各总线的发送电平,请
按相应的旋钮进行选择,并操作多功能编码器 1–8。
0TO STEREO/MONO 区域
此区域显示从各通道发送到 STEREO 总线和 MONO
总线的信号的开 /关状态,以及发送到 STEREO 总线
的信号的声相位置(如果发送源为立体声,则显示信
号的左 /右音量平衡)。
若要调节数值,请按旋钮进行选择,并操作多功能编
码器 1–8。
ADCA/MUTE GROUP 区域
此区域显示各通道所属的 DCA 组(仅限输入通道)和
静音组。
B通道编号 /通道名区域
此区域显示当前选定用于在 Centralogic 部分中操作的
最多 8个通道的编号、通道名和图标(不包括多功能编
码器)。
1区域显示可由 OVERVIEW 画面、多功能编码器、
[SEL] 键和 [CUE] 键控制的通道。
B区域显示可由
Centralogic 部分的推子和 [ON] 键控制的通道或 DCA
组。
例如,如果您将 DCA 组分配到 Centralogic 部分,则
OVERVIEW 画面将继续显示一直显示至今的 8个通
道,在这种情况下,
1和B区域中显示的通道或 DCA
组将不同。
在M7CL 上,您可固定分配到 Centralogic 部分的通道 /
组,并只切换 OVERVIEW 画面(→第 104 页)中显示
的8通道组,此时 1和B中显示的内容也将不同。
•
如果显示输入通道,则您可使用
SELECTED CHANNEL VIEW
画面
中的
TO MIX / TO MATRIX
按钮改变此区域中显示的发送目的地。
•
您也可将
SEND ENCODER MODE
功能分配到用户定义键,并以相
同方式使用此键改变发送目的地。
9

M7CL 使用说明书
Centralogic 部分中的操作
100
本部分介绍如何使用 Centralogic 部分和 OVERVIEW 画面同时控制最多 8个通道的参数。
1使用 NAVIGATION KEYS 部分的导航键选择您
想要控制的通道或 DCA 组。
当您按导航键时,该键的 LED 将点亮。触摸屏将显
示OVERVIEW 画面,然后将出现最多 8通道的参
数。
2使用 Centralogic 部分的推子和 [ON] 键调节
(最多)
8 个所选通道的电平并打开 /关闭这些
通道。
3使用 OVERVIEW 画面中的区域和多功能编码
器以及 [CUE] 键调节(最多)
8 个通道的参
数。
●指定通道名和图标
在OVERVIEW 画面中,您可使用通道编号和通道名区
域为各通道指定名称和图标。此区域包含下列项目。
1通道编号
该通道或 DCA 组的编号。
2通道名称
3图标
上述项显示为该通道或 DCA 组所选的名称和图
标。
如果您想要改变名称或图标,请按此区域进入
PATCH/NAME 弹出式窗口。(有关弹出式窗口的
详细说明,请参见→第 59 页)。
●进行 HA 设定(仅限于输入通道)
对于分配了后面板输入插孔或外接前置放大器设备
(例如,
Yamaha AD8HR、
SB168-ES)的输入通道,您
可使用 OVERVIEW 画面的 HA/PHASE 区域控制前置
放大器。
HA/PHASE 区域包含下列项目。
1GAIN 旋钮
此旋钮显示分配到通道的前置放大器的增益。若要
调节数值,请按旋钮进行选择,并操作多功能编码
器1–8。
2+48V
此项显示分配到通道的前置放大器的幻相供电的
打开(红)或关闭(黑)状态。
3ø (相位)
此项显示分配到该通道的前置放大器的正相(黑)
或反相(橙)状态。
Centralogic 部分中的操作
•
当显示
SELECTED CHANNEL VIEW
画面时,您可按多功能编
码器
1–8
中的任意一个切换到
OVERVIEW
画面。这在您想要
在保留相同通道或
DCA
组选定用于控制的同时快速切换到
OVERVIEW
画面时,此方式相当方便。
•OVERVIEW
画面的最下面一行显示可由
Centralogic
部分的推
子、
[ON]
键和
[CUE]
键控制的通道或
DCA
组。
•OVERVIEW
画面的最上面一行显示可由
Centralogic
部分的
多功能编码器
1–8
控制的通道。
后续操作将视您要调节的参数而异。
1
23
12
3
•
当在
-14 dB
和
-13 dB
之间调节
HA
增益时,
PA D
将被内部打开
或关闭。请注意,如果在使用幻相供电时,如果在与
INPUT
接
口相连的外接设备的火线零线阻抗之间存在差异,则可能会产
生噪音。
䗑⊼

Centralogic 部分中的操作
101
M7CL 使用说明书
Centralogic 部分中的操作
8
如果通道分配到了没有前置放大器的输入端口或者分
配到了机架(内置效果或 GEQ),将显示端口名、编号
和相位。
如果您想要打开 /关闭幻相供电、切换相位的正相 /反
相或者改变为各通道分配的输入端口,请按 HA/
PHASE 区域(如果显示 GAIN 旋钮,按此旋钮进入选
择,然后再按一下此旋钮)进入 HA/PATCH 弹出式窗
口。(有关弹出式窗口的详细说明,请参见→第 61
页)。
●改变输出分配(仅限于输出通道)
在OVERVIEW 画面中,您按 OVERVIEW 画面的
OUTPUT PORT 区域进入 PATCH/NAME 弹出式窗口,
在该窗口中可改变分配到输出通道的输出端口。(有
关弹出式窗口的详细说明,请参见→第 59 页)。
●进行插入(除 ST IN 通道 /监听以外)或直接输出
(仅限 INPUT 通道)设定
在OVERVIEW 画面中,您可使用 INSERT / DIRECT
OUT 区域进行与插入和直接输出相关的设定。此区域
包含下列项目。
1INS
此项显示插入的开 /关状态。
2D.OUT
(仅限 INPUT 通道)
此项显示直接输出的开 /关状态。
若要进行插入或直接输出的详细设定,请按 INSERT/
DIRECT OUT 区域进入 INSERT/DIRECT OUT 弹出式
窗口 (8 ch)。(有关弹出式窗口的详细说明,请参见
→第 110 页)。
●进行 ATT/HPF/EQ 设定
在OVERVIEW 画面中,您可使用 EQ 图形区域进行各
通道的 ATT
(衰减)、
HPF
(高通滤波器)和 EQ 设定。
当您按 EQ 图形区域时,将出现 ATT/HPF/EQ 弹出式窗
口(1 ch)。在此窗口中,您可使用画面上的按钮和多功
能编码器控制所有 ATT/HPF/EQ 参数。(有关弹出式窗
口的详细说明,请参见→第 115 页)。
●进行 Dynamics 1/2 设定
在
OVERVIEW
画面中,您可使用
DYNAMICS
1/DYNAMICS 2
区域为各通道进行
Dynamics 1/2
设定。
这些区域包含下列项目。
1输入电平表
此绿色条形图显示信号经过动态处理后的信号电
平。
2GR 电平表
此橙色条形图显示由动态处理器产生的增益减小
量。
3阈值
垂直线表示当前指定的阈值及其在 GR 电平表中的
大致位置。
仅当类型选择 GATE 时,
1–2区域才会如下改变。
4GATE 指示灯
此电平表显示门限的运行状态。下列各颜色档将根
据穿过门限的信号的有无以及门限的开 /关状态点
亮。
•红色 ..... 如果没有信号穿过 Dynamics 1
(增益减
小量= 30 dB 或以上),此档将会点
亮。
•黄色 ..... 如果信号穿过 Dynamics 1 且门限稍稍关
上(增益减小量= 30 dB 以下),此档
将点亮。
•绿色 ..... 如果信号穿过 Dynamics 1 且门限打开
(增益减小量= 0 dB),此档将点亮。
如果您想要从 OVERVIEW 画面控制动态,请按
DYNAMICS 1/2 区域打开 DYNAMICS 1 / DYNAMICS
2弹出式窗口(1 ch)。(有关弹出式窗口的详细说明,请
参见→第 118 页)。
2
1
1 3
2
4
红色
黄色
绿色
•
仅当选择了输入通道时,
OVERVIEW
画面的
DYNAMICS 2
区
域才可使用。
䗑⊼

M7CL 使用说明书
Centralogic 部分中的操作
102
●调节从通道发送到所有 MIX 总线 /MATRIX 总线
的发送电平
在OVERVIEW画面中,您可使用TO MIX/TO MATRIX
区域将信号从通道发送到 MIX 总线和 MATRIX 总线。
此区域包含下列项目。
1TO MIX/TO MATRIX SEND LEVEL 旋钮
调节从输入通道发送到各 MIX 总线 /MATRIX 总线
的信号的发送电平。若要调节数值,请按所需总线
的旋钮进行选择,并操作多功能编码器 1–8。
如果发送源为输入通道,您需要先选择发送目的
地总线(MIX 总线或 MATRIX 总线)。使用
SELECTED CHANNEL VIEW 画面的 TO MIX/TO
MATRIX 按钮(→第 92 页)进行此选择。画面将根
据您所选择的总线进行变化,如下所示。
再按一下所选的旋钮,将出现 MIX SEND /
MATRIX SEND 弹出式窗口 (8 ch),取决于您所选
择的发送目的地。此弹出式窗口包含打开 /关闭从
通道发送到相应总线的信号开关,您还可选择发送
点( PRE 或POST)。(有关弹出式窗口的详细说
明,请参见→第 234 页)。
如果发送目的地 MIX 总线或 MATRIX 总线设定为
立体声,则 2个相邻旋钮的左边那个将作为 TO
MIX PAN 或TO MATRIX PAN 旋钮(如果发送源通
道为立体声,则作为 BALANCE 旋钮)。
这些旋钮可调节设定为立体声的 2个总线之间的声
相位置。(对于立体声通道,这些旋钮可调节发送
到2个总线的左右通道的音量平衡。)
2TO MIX SEND ON/OFF 按钮
这些按钮是打开 /关闭从输入通道发送到 MIX 总
线的信号的开关。仅当发送源为输入通道且发送
目的地为 FIX 型MIX 总线时,才显示这些按钮。
若要切换从通道发送到 VA R I 型MIX 总线或 MATRIX
总线的信号的开 /关状态,请再按一下所选旋钮打开
MIX SEND / MATRIX SEND 弹出式窗口 (8 ch)。(您也
可使用 SELECTED CHANNEL VIEW 画面。)
●调节从所有 MIX 通道发送到 MATRIX 总线的发
送电平
在OVERVIEW 画面中,您可同时调节从所有 MIX 通
道发送到各 MATRIX 总线的信号的发送电平。
若要这样做,使用 NAVIGATION KEYS 部分的
[MATRIX] 键将 MATRIX 通道 1–8分配到 Centralogic
部分。此时,
OVERVIEW 画面将显示 FROM MIX 区
域。此区域包含下列项目。
1FROM MIX SEND LEVEL 旋钮
对于各 MATRIX 总线,此旋钮显示从 MIX 通道
1–16 发送的信号的发送电平。若要调节数值,请按
旋钮进行选择,并操作多功能编码器 1–8。
如果您再按一下所选旋钮,将出现 MATRIX SEND
弹出式窗口 (8 ch)。在此弹出式窗口中,您可切换
从特定 MIX 通道发送到 MATRIX 总线 1–8的信号
的开 /关状态,以及选择发送位置 (PRE/POST)。
(使用窗口中的 /按钮选择 MIX 通道。有关弹
出式窗口的详细说明,请参见→第 70 页)。
1
如果将 MIX 总线选择
为发送目的地
如果将 MATRIX 总线
选择为发送目的地
TO MIIX PAN/
TO MATRIX PAN 旋钮
2
1

Centralogic 部分中的操作
103
M7CL 使用说明书
Centralogic 部分中的操作
8
●调节声相 /平衡
(仅限 INPUT、
ST IN、
STEREO
和MIX 通道)
在OVERVIEW 画面中,您可使用 TO STEREO/MONO
区域切换开 /关状态,以及调节从各通道发送到
STEREO/MONO 总线的信号的声相 /平衡。下列项目
显示在 TO STEREO/MONO 区域中。
1PAN/BALANCE 旋钮
•当选择了 INPUT 通道或单声道 MIX 通道时
.... 显示发送到 STEREO 总线的信号的声相
位置。
•当选择了 ST IN 通道或立体声 MIX 通道时
.... 显示发送到 STEREO 总线的左 /右信号,
并可调节 STEREO 总线的输出平衡。
•当选择了 STEREO 通道或立体声 MATRIX 通道时
.... 显示左 /右输出信号的平衡。
若要调节数值,请按旋钮进行选择,并操作多功能
编码器 1–8。
如果您再按一下所选旋钮,将出现 TO STEREO/
MONO 弹出式窗口 (8 ch)。在此弹出式窗口中,您
可在 ST/MONO 模式和 LCR 模式之间进行切换,
并可同时对最多 8个通道改变发送到 STEREO/
MONO 总线的信号的开 /关状态。(有关弹出式窗
口的详细说明,请参见→第 63 页)。
2OVER 指示器
如果在各通道中检测到任何达到 OVER 电平的电
平,此指示器将点亮。
3ST/MONO 指示器
(仅限于 INPUT、
ST IN 和
MIX 通道)
此指示器显示从该通道发送到 STEREO (L/R) 总线
和MONO (C) 总线的信号的开 /关状态。若要打开 /
关闭此指示器,请再按一下所选按钮打开 TO
STEREO/MONO 弹出式窗口。
如果 INPUT、
ST IN 或MIX 通道设定为 LCR 模式,则
3区域将如下所示进行变化。
4LCR 指示器(仅限 INPUT、
ST IN 和MIX 通道)
LCR 指示器显示从该通道发送到 STEREO (L/R) 总
线和 MONO (C) 总线的信号的总体开 /关状态。
若要打开 /关闭此指示器,请再按一下所选旋钮打
开TO STEREO/MONO 弹出式窗口。
●对DCA 组或静音组分配通道
在OVERVIEW 画面中,您可使用 DCA/MUTE GROUP
区域对 DCA 组(仅限输入通道)或静音组分配通道。
此区域包含下列项目。
1DCA 指示器(仅限输入通道)
此指示器可显示分配了输入通道的 DCA 组。此通
道所属的 DCA 组编号将加亮显示。
2静音指示器
此指示器显示分配了通道到的静音组。此通道所
属的静音组编号将加亮显示。
若要对 DCA 组或静音组分配通道,请按 DCA/MUTE
GROUP 区域打开DCA/MUTE GROUP ASSIGN弹出式
窗口。(有关弹出式窗口的详细说明,请参见
→第 124 页)。
1 2 3
4
1
2

M7CL 使用说明书
固定 Centralogic 部分的通道或 DCA 组
104
如有需要,您可固定由 Centralogic 部分的推子、
[ON] 键、电平表、
[CUE] 键和 [SEL] 键控制的通道
或DCA 组。
在这种情况下,多功能编码器将控制 Centralogic 部分的推子和 [ON] 键所控制的通道以外的另一
组8通道。
1在NAVIGATION KEYS 部分中,在Centralogic
部分中按您想要固定的通道或 DCA 组的导航
键,然后将其按住 2秒或更长时间。
导航键的 LED 将闪烁。闪烁表示相应通道或 DCA
组已经固定到 Centralogic 部分。
2按导航键(不包括 [DCA] 键)选择您想要在
OVERVIEW 画面中控制的 8个通道。
您在步骤 2中选择的导航键的 LED 将点亮。点亮状
态表示相应通道可在 OVERVIEW 画面中以及使用
多功能编码器进行控制。
下图显示的是当 DCA 组固定到 Centralogic 部分,
且INPUT 通道 1–8在OVERVIEW 画面中进行控制
时的示例。
3如有需要,请使用导航键切换切换由
OVERVIEW 画面和多功能编码器控制的一组 8
个通道。
4若要取消固定到 Centralogic 部分中的通道或
DCA 组,请再按一下您在步骤 1中操作的导航
键,并将其按住直到导航键 LED 从闪烁变为点
亮为止。
当导航键 LED 变为点亮时,其通道或 DCA 组将被
同时分配到 Centralogic 部分和 OVERVIEW 画面。
固定 Centralogic 部分的通道或 DCA 组
•
您无法使用多功能编码器在
OVERVIEW
画面中操作
DCA
组。
因此,在步骤
2
中按
[DCA]
键将无效。
䗑⊼
在OVERVIEW 画面中
控制 INPUT
通道 1–8。
控制 DCA 组
1–8。

105
M7CL 使用说明书
输入 /输出分配
9
第9章
输入 /输出分配
本章节介绍如何编辑输入分配和输出分配设定,以及如何使用插入连接和直接
输出的方法。
当M7CL 处在默认状态下时,输出端口分配到下列通
道。
• M7CL-32/48
•M7CL-48
(菊链)
但是,可以根据需要更改上述分配。
若要改变分配,您可以选择将作为各通道输出目的地
的输出端口,或您可以为每个输出端口选择将作为输
出源的输出通道。
●为每个输出通道选择输出端口。
本部分介绍如何为每个输出通道选择作为输出的目的
地的输出端口。
1使用导航键进入 OVERVIEW 画面,此画面包含
您想要指定其输出端口的输出通道。
1通道编号 /通道名
2在画面的上部,按通道编号 /通道名区域进入
PATCH / NAME 弹出式窗口。
在PATCH / NAME 弹出式窗口中,您可改变分配到
各输出通道的通道名、图标和输出端口。该窗口包
含以下所示的项目。
改变输出分配设定
OMNI OUT 插孔 1–12 MIX 通道 1–12
OMNI OUT 插孔 13/14 MATRIX 通道 1/2
OMNI OUT 插孔 15/16 STEREO 通道 (L/R)
2TR OUT DIGITAL 插孔 STEREO 通道 (L/R)
插槽 1输出通道 1–8MIX 通道 1–8
插槽 1输出通道 9–16 MIX 通道 1–8
插槽 2输出通道 1–8MIX 通道 9–16
插槽 2输出通道 9–16 MIX 通道 9–16
插槽 3输出通道 1–8MATRIX 通道 1–8
插槽 3输出通道 9–16 MATRIX 通道 1–8
SB168-ES (ID#1) OUTPUT 插孔 1–6 MIX 通道 1–6
SB168-ES (ID#1) OUTPUT 插孔 7/8 STEREO 通道 (L/R)
SB168-ES (ID#2) OUTPUT 插孔 1–6 MIX 通道 7–12
SB168-ES (ID #2) OUTPUT 插孔 7/8 STEREO 通道 (L/R)
SB168-ES (ID #3) OUTPUT 插孔 1–6 MATRIX 通道 1–6
SB168-ES (ID #3) OUTPUT 插孔 7/8 STEREO 通道 (L/R)
OMNI OUT 插孔 1–4 MATRIX 通道 1–4
OMNI OUT 插孔 5/6
MONITOR OUT
通道
(L/R)
OMNI OUT 插孔 7/8 STEREO 通道 (L/R)
2TR OUT DIGITAL 插孔 STEREO 通道 (L/R)
插槽 1输出通道 1–8 MIX 通道 1–8
插槽 1输出通道 9–16 MIX 通道 1–8
插槽 2输出通道 1–8 MIX 通道 9–16
插槽 2输出通道 9–16 MIX 通道 9–16
插槽 3输出通道 1–8 MATRIX 通道 1–8
插槽 3输出通道 9–16 MATRIX 通道 1–8
1
1 2 3
4
6
5

M7CL 使用说明书
改变输出分配设定
106
1图标按钮
该项显示该通道所选的图标。当您按此按钮时,将
出现一个画面,在该画面上您可选择一个图标或样
本名。
2通道名输入框
该项显示为该通道指定的名称。当您按此区域时,
将出现一个键盘窗口,在该窗口上可指定名称。
3输出端口按钮
此按钮显示当前所选的输出端口。如果您在选择图
标或改变通道名时按此按钮,您将返回输出端口选
择画面。
4输出端口选择选项卡
这些选项卡可选择显示在弹出式窗口中的输出端
口。每个选项卡对应下列输出端口。
●OMNI/2TR OUT (M7CL-32/48)
将显示 OMNI OUT 插孔 1–16 和2TR OUT
DIGITAL 插孔。
●ES/2TR OUT (M7CL-48ES)
将显示 EtherSound 输出通道 1–24 和2TR OUT
DIGITAL 插孔。
●SLOT 1–SLOT 3
将显示插槽 1–3的输出通道 1–16。
●RACK
(机架)
将显示机架 1–8的输入端口。
5输出端口选择按钮
这些按钮可对当前所选输出通道分配输出端口。
6选项卡
使用这些选项卡可在项目之间进行切换。
3使用输出端口选择选项卡和输出端口选择按钮
指定将分配到该通道的输出端口。
如果窗口底部未显示输出端口选择按钮,请按
PATCH 选项卡。
4使用导航键和 [SEL] 键切换正在控制的输出通
道,并以相同方式指定其输出端口。
5当您完成设定后,按右上方的“×”符号关闭窗
口。
您将返回到 OVERVIEW 画面。
●为每个输出端口选择输出通道
本部分介绍如何选择将作为各输出端口输出源的输出
通道。
1在功能存取区域中,按SETUP按钮进入 SETUP
画面。
2在画面中央的 SYSTEM SETUP 区域中,按
OUTPORT SETUP 按钮打开 OUTPUT PORT
弹出式窗口。
在OUTPUT PORT 弹出式窗口中,您可为每个输出
端口分配源通道。该弹出式窗口包含以下所示的项
目。
1插槽编号 /卡类型
如果插槽 1–3中的某个输出通道被选定用于操作,
则此项将显示插槽编号和安装在该插槽中的 I/O 卡
的类型。
2DELAY SCALE 区域
在此处您可选择显示在延迟时间旋钮 (5)下方的
延迟时间的单位。
•METER
(米)
(343.59m/s)
........... 延迟时间显示为米制单位的
距离,该距离通过气温 20°C
(68°F)时的音速 (343.59 m/s)
乘以延迟时间(秒)计算得
出。
•
有关
GEQ
的详细说明,请参见第
175
页。
OUTPORT SETUP 按钮
1
3
5
6
8
0
7
9
4
2

改变输出分配设定
107
M7CL 使用说明书
输入 /输出分配
9
•FEET
(英尺)
(1127.26ft/s)
...... 延迟时间显示为英制单位的
距离,该距离通过气温 20°C
(68°F)时的音速 (1127.26
feet/s) 乘以延迟时间(秒)计
算得出。
•SAMPLE
(样本) ... 延迟时间显示为样本数。如
果您改变M7CL工作的采样频
率,则样本数将相应改变。
•msec
(毫秒) ...... 延迟时间以毫秒为单位显
示。如果此按钮打开,则在延
迟时间旋钮 (5)的上下方
将显示相同的数值。
3输出端口
此项显示分配了通道的输出端口的类型和编号。
4通道选择弹出式按钮
此按钮可选择分配到输出端口的通道。显示当前所
选通道的名称。
5延迟时间旋钮
此旋钮可设定输出端口的延迟时间。按此旋钮进行
选择,然后使用多功能编码器 1–8调节设定。毫秒
数值显示在旋钮上方,以 DELAY SCALE 区域
(2)中所选单位显示的延迟时间数值显示在旋钮下
方。
6DELAY 按钮
打开 /关闭输出端口延迟。
7ø (相位)按钮
在正相(黑)和反相(橙)之间切换分配到输出端
口信号的相位。
8ATT 旋钮
调节分配到输出端口信号的衰减量。若要调节此数
值,请按画面上的旋钮进行选择,并操作多功能编
码器 1–8。您可在 -96 到+24 dB 的范围内以 0.1 dB
为单位调节设定。当前值显示在旋钮正下方。
9电平表
此电平表显示分配到输出端口的信号电平。
0输出端口选择选项卡
这些选项卡可在各组 8端口中切换弹出式窗口中
控制的输出端口。
3使用弹出式窗口底部的输出端口选择选项卡选
择您想要控制的输出端口。
每个选项卡对应下列输出端口。
●ES1-8、
9-16、
17-24 (M7CL-48ES)
这些选项卡可分别控制 EtherSound 输出通道
1–8、
9–16 和17–24。
●OMNI 1–8
此选项卡可控制 OMNI OUT 插孔 1–8。
●OMNI 9–16 (M7CL-32/48)
此选项卡可控制 OMNI OUT 插孔 9–16。
●SLOT1 1–8, 9–16
●SLOT2 1–8, 9–16
●SLOT2 1–8, 9–16
这些端口可分别控制插槽 1–3的输出通道 1–8和
9–16。
●2TR OUT
控制 2TR OUT DIGITAL 插孔的 L/R 通道。
4若要对输出端口分配通道,请按该端口的通道
选择弹出式窗口。
将出现 OUTPUT CH SELECT 弹出式窗口。该弹出
式窗口包含以下所示的项目。
1通道选择选项卡
这些选项卡可选择显示在弹出式窗口中的通道
类型。每个选项卡对应下列通道。
•OUT CH ........... 显示输出通道(MIX 通道
1–16、
MATRIX 通道 1–8、
STEREO L/R 通道和 MONO
(C) 通道)。
•MONITOR OUT
(监听输出)
........... 显示 MONITOR OUT L/R/C
通道。
•CH 1–32
•CH 33–48
(仅限 M7CL-48/48ES)
........... 显示 INPUT 通道 1–32
{1–48}。
2通道选择按钮
选择要分配到步骤 3中所选输出端口的通道。
1
2
•
如果您选择
CH 1–32
或
CH 33–48
{仅限
M7CL–48
},您选择的
输入通道将直接从相应输出端口输出。此时,
OUTPUT PORT
弹出式窗口中的通道选择按钮将显示为“
DIR CH xx
”(
xx
=通
道编号)。(有关直接输出的详细说明,请参见→第
112
页)。

M7CL 使用说明书
108
5使用通道选择选项卡和通道选择按钮选择源通
道,然后按 CLOSE 按钮。
您将返回 OUTPUT PORT 弹出式窗口。
6根据需要进行延迟、相位和衰减器的设定。
7重复步骤 3–6对其它输出端口分配通道。
8当您完成设定后,单击窗口右上方的“×”符号
将返回之前的画面。
当M7CL 处在默认状态下时,下列输入端口分配到各
输入通道。
• M7CL-32/48
•M7CL-48ES
(菊链)
但是,可以根据需要更改上述分配。本部分将介绍如
何改变各输入通道的分配。
1使用导航键进入 OVERVIEW 画面,该画面包含
您想要改变其输入源的输入通道。
1通道编号 /通道名
2在画面的上部,按通道编号 /通道名区域进入
PATCH / NAME 弹出式窗口。
在PATCH / NAME 弹出式窗口中,您可改变分配到
各输入通道的通道名、图标和输入端口。
[PATCH / NAME 弹出式窗口
(分配)]
1输入端口按钮
此按钮显示当前所选的输入端口。如果您在选择图
标或改变通道名时按此按钮,您将返回输入端口选
择画面。
2图标按钮
该项显示该通道所选的图标。当您按此按钮时,将
出现一个画面,在该画面上您可选择一个图标或样
本名。
3通道名输入框
该项显示为该通道指定的名称。当您按此区域时,
将出现一个键盘窗口,在该窗口上可指定名称。
•
如果
PATCH CONFIRMATION
设定为
ON
,当您尝试改变分配
设定时,将出现一个确认对话框。如果
STEAL PATCH
CONFIRMATION
设定为
ON
,当您试图改变已经分配到其它地
方的位置时,将出现一个确认对话框。(有关详细说明,请参见
→第
214
页)。
改变输入分配设定
INPUT 通道 1–32 {1–48} INPUT 插孔 1–32 {1–48}
ST IN 通道 1–4EFFECT RETURN 1–4 (L/R)
INPUT 通道 1–16 SB168-ES (ID #1) INPUT 插孔 1–16
INPUT 通道 17–32 SB168-ES (ID #2) INPUT 插孔 1–16
INPUT 通道 33–48 SB168-ES (ID #3) INPUT 插孔 1–16
ST IN 通道 1–4 机架 5–8
1
1
4
5
6
2 3
改变输出分配设定 •改变输入分配设定

改变输入分配设定
109
M7CL 使用说明书
输入 /输出分配
9
4输入端口选择选项卡
这些选项卡可选择显示在弹出式窗口中的输入端
口。每个选项卡对应下列输入端口。
•IN 1-32(M7CL-32/48)
........... 将显示 INPUT 插孔 1–32。
•IN 33–48 (M7CL-48)
........... 将显示 INPUT 插孔 33–48。
•ES 1–32、
33–48 (M7CL-48ES)
........... 将显示 EtherSound 输入通道
1–32 和33–48。
•ST IN (M7CL-32/48)
........... 将显示 ST IN 插孔 1–4 的L/R
通道。
•OMNI (M7CL-48ES)
........... 将显示OMNI OUT插孔1–8。
•SLOT 1–SLOT 3
........... 将显示插槽 1–3的输入通道
1–16。
•RACK ............. 将显示机架 1–8的输出端口。
5输入端口选择按钮
这些按钮可对当前所选输入通道分配输入端口。
6选项卡
使用这些选项卡可在项目之间进行切换。
3进入 PATCH / NAME 弹出式窗口的输入端口选
择画面,然后使用输入端口选择选项卡和输入
端口选择按钮选择输入端口。
4当您完成设定后,按右上方的“×”符号关闭窗
口。
您将返回到 OVERVIEW 画面。
5重复步骤 2–4对其它通道分配输入端口。
•
如果
PATCH CONFIRMATION
设定为
ON
,当您尝试改变分配
设定时,将出现一个确认对话框。如果
STEAL PATCH
CONFIRMATION
设定为
ON
,当您试图改变已经分配到其它地
方的位置时,将出现一个确认对话框。(有关详细说明,请参见
→第
214
页)。
•
在
PATCH / NAME
弹出式窗口中,您可为通道选择图标并对其
指定名称(→第
59
页)。
•
您也可从
HA/PATCH
弹出式窗口中选择输入端口。

M7CL 使用说明书
将外接设备插入通道
110
如有需要,您可将效果处理器或其它外接设备插入 INPUT、
MIX、
MATRIX、
STEREO 或MONO 通
道的信号通道。这样,可单独对各通道指定用于插入的输入 /输出端口类型以及插入 /切出的位置。
1根据需要,将外接设备连接至插槽 1–3的I/O
卡。
如果要使用 M7CL-48ES,您也可将外接设备连接
到OMNI IN/OUT 插孔。
2使用导航键进入 OVERVIEW 画面,该画面包含
您想要分配输入源的通道。
3按INSERT/DIRECT OUT 区域进入 INSERT/
DIRECT OUT 弹出式窗口。
在INSERT/DIRECT OUT 弹出式窗口中,您可查看
或改变用于插入的输入 /输出端口类型以及将发生
插入的位置。此弹出式窗口具有2种类型:单通道和
8通道。这些窗口包含下列项目。
[INSERT/DIRECT OUT 弹出式窗口 (1ch)]
1图标 /通道编号 /通道名
此区域显示该通道选定的图标、通道编号以及通
道名。
2INSERT 区域
在此可进行与插入相关的设定。按这 3个区域之一
将PRE EQ
(恰在衰减器之前)、
PRE FADER
(恰在
推子之前)或POST ON
(恰在[ON] 键之后)作为切
出/插入位置。
3INSERT IN HA 区域(仅限 M7CL-48ES)
如果将 OMNI IN 插孔用作切入,则将出现此区域,
在该区域中可打开或关闭 OMNI IN 插孔的幻相供
电以及设定 HA 增益。
4INSERT IN 弹出式按钮
此按钮显示选择作为此通道的插入点的输入端口。
按此按钮打开弹出式窗口,在该窗口中您可选择输
入端口。
5INSERT ON/OFF 按钮
此按钮可打开 /关闭插入。如果此按钮关闭,则插
入信号通路将被旁通。
[INSERT/DIRECT OUT 弹出式窗口 (8ch)]
1通道编号 /图标
此项显示为该通道选择的通道编号和图标。您可按
此区域改变所选通道。
2通道名
该项显示为该通道指定的名称。
3INSERT OUT 弹出式按钮
此按钮显示选择作为此通道的切出点的输出端口。
按此按钮打开弹出式窗口,在该窗口中您可选择输
出端口。当前指定的切出 /插入位置显示在按钮下
方。
将外接设备插入通道
M7CL
DIGITAL INDIGITAL OUT
DIGITAL INDIGITAL OUT
数字
I/O 卡音效处理器
•
如果您在插槽中安装了数字
I/O
卡,并以数字方式连接了外接
设备,则您需要使
M7CL
和外接设备之间的字时钟同步
(→第
230
页)。
4 5 6
132
1
3
5
2
4

将外接设备插入通道
111
M7CL 使用说明书
输入 /输出分配
9
4INSERT ON/OFF 按钮
此按钮可打开 /关闭插入。如果此按钮关闭,则切
出/插入信号通路将被旁通。
5INSERT IN 弹出式按钮
此按钮显示选择作为此通道的插入点的输入端口。
按此按钮打开弹出式窗口,在该窗口中您可选择输
入端口。
4进入单通道或 8通道 INSERT/DIRECT OUT 弹
出式窗口,然后按 INSERT OUT 弹出式按钮。
将出现 OUTPUT PORT SELECT 弹出式窗口,允许
您选择用于切出点的输出端口。该窗口包含以下所
示的项目。
1输出端口选择选项卡
这些选项卡可选择显示在窗口中的输出端口。每个
选项卡对应下列输出端口。
•OMNI
(仅限 M7CL-48ES)
...... 将显示OMNI-OUT插孔1–8。
•SLOT 1–SLOT 3
...... 将显示插槽 1–3的输出通道
1–16。
•RACK ............. 将显示机架 1–8的输入端口。
2输出端口选择按钮
这些按钮可分配将用作当前所选通道的切出点的
输出端口。
5使用输出端口选择选项卡和输出端口选择按钮
指定将被用作切出点的输出端口,然后按
CLOSE 按钮。
您将返回 INSERT/DIRECT OUT 弹出式窗口。
6按INSERT IN 弹出式按钮。
将出现 INPUT PORT SELECT 弹出式窗口,允许您
选择用于插入点的输入端口。每个选项卡对应以下
输入端口。
•OMNI
(仅限 M7CL-48ES)
...... 将显示 OMNI IN 插孔 1–8。
•SLOT 1-SLOT 3
...... 将显示插槽 1–3的输入通道
1–16。
•RACK ............. 将显示机架 1–8的输出端口。
7指定将用于插入点的输入端口,然后按 CLOSE
按钮。
8按INSERT ON/OFF 按钮将其打开。
在此状态下,切出 /插入被启用。如有需要,可调节
外接设备的输入 /输出电平。
9如果您想要改变切出 /插入点位置,请进入单通
道INSERT/DIRECT OUT 弹出式按钮,然后按
3个INSERT 区域其中的一个。
您所按下的 INSERT 区域将被启用。
10
当您完成所有设定后,单击右上方的“×”符号
关闭窗口。
您将返回到 OVERVIEW 画面。
11
根据需要,也可对其它通道进行插入设定。
1
2
•
如果将安装了
GEQ
的机架指定为切出或插入点,则其它分配点
将被自动分配到同一个机架。此外,插入模式将被自动开启。
如果您取消了安装了
GEQ
的机架的切出或插入,则其它分配点
也将同时自动被取消,且插入模式将被自动关闭。
䗑⊼
•
如果您已经将
M7CL-48ES
上的
OMNI IN
插孔选择为用于插入
的输入端口,请在
INSERT IN HA
区域中进行
HA
设定。

M7CL 使用说明书
直接输出 INPUT 通道
112
INPUT 通道的信号可直接从所需 OMNI OUT 插孔、
SB168-ES 装置上的 OUTPUT 插孔或从所需插
槽的输出通道输出。例如,可通过安装在插槽中的数字 I/O 卡将信号发送到外接数字录音机,以便
进行现场录音,而不会受到 M7CL 的混音操作的影响。
1根据需要,可将您的外部设备连接到 OMNI OUT
插孔、
SB168-ES 装置上的OUTPUT 插孔或者插
槽1-3 中的 I/O 卡。
2使用导航键进入 OVERVIEW 画面,此画面中包
含您想要直接输出的输入通道。
3按INSERT/DIRECT OUT 区域进入 INSERT/
DIRECT OUT 弹出式窗口。
此弹出式窗口具有 2种类型:单通道和 8通道。这些
窗口包含下列项目。
[INSERT/DIRECT OUT 弹出式窗口 (1ch)]
1图标 /通道编号 /通道名
此区域显示该通道选定的图标、通道编号以及通道
名。
2DIRECT OUT 区域
在此您可进行直接输出的设定。按某个区域将 PRE
HPF
(在 HPF 之前)、
PRE EQ
(在衰减器之后)、
PRE FADER
(在推子之前)或 POST ON
(在 [ON]
键之后)选择为用于直接输出的位置。
3DIRECT OUT 弹出式按键
此按钮显示用于直接输出的输出端口。按此按钮打
开弹出式窗口,在该窗口中您可选择输出端口。
4DIRECT OUT ON/OFF 按钮
打开 /关闭直接输出。
5DIRECT OUT LEVEL 旋钮
调节直接输出的信号电平。
直接输出 INPUT 通道
M7CL
DIGITAL IN
DIGITAL OUT
数字
I/O 卡数字录音机
•
如果您在插槽中安装了数字
I/O
卡,并以数字方式连接了外接
设备,则您需要使
M7CL
和外接设备之间的字时钟同步
(→第
230
页)。
43 2 5
1
M7CL-48ES

直接输出 INPUT 通道
113
M7CL 使用说明书
输入 /输出分配
9
[INSERT/DIRECT OUT 弹出式窗口 (8ch)]
1通道编号 /图标
此项显示为该通道选择的通道编号和图标。您可按
此区域改变所选通道。
2通道名
该项显示为该通道指定的名称。
3DIRECT OUT ON/OFF 按钮
此按钮可打开 /关闭直接输出。如果此按钮关闭,
则该通道的直接输出将被禁用。
当前所选的直接输出位置显示在按钮上方。
4DIRECT OUT 弹出式按键
此按钮显示用于直接输出的输出端口。按此按钮打
开弹出式窗口,在该窗口中您可选择输出端口。
5DIRECT OUT LEVEL 旋钮
调节直接输出的信号电平。
4进入单通道或 8通道 INSERT/DIRECT OUT 弹
出式窗口,然后按 DIRECT OUT 弹出式按钮。
将出现 OUTPUT PORT SELECT 弹出式窗口,允许
您选择用于直接输出的输出端口。该窗口包含以下
所示的项目。
1输出端口选择选项卡
这些选项卡可选择显示在窗口中的输出端口。每
个选项卡对应下列输出端口。
•ES (M7CL-48ES).... 将显示 EtherSound 输出通道
1–24。
•OMNI .............. 将显示 OMNI OUT 插孔 1–16
(M7CL-48ES 上的 1–8)。
•SLOT 1–SLOT 3
.............. 将显示插槽 1–3的输出通道
1–16。
2输出端口选择按钮
这些按钮可分配用于当前所选 INPUT 通道的直接
输出的输出端口。
5使用输出端口选择选项卡和输出端口选择按钮
指定将被用于直接输出的输出端口,然后按
CLOSE 按钮。
您将返回 INSERT/DIRECT OUT 弹出式窗口。
6按DIRECT OUT ON/OFF 按钮将其打开。
在此状态下,直接输出将被启用。如有需要,可调
节外接设备的输入电平。
7如果您想要改变直接输出的位置,请进入单通
道INSERT/DIRECT OUT 弹出式按钮,然后按
3个DIRECT OUT 区域其中的一个。
您所按下的 DIRECT OUT 区域将被启用。
8如果您想要调节直接输出的电平,请进入单通
道或 8通道 INSERT/DIRECT OUT 弹出式窗
口,然后操作 DIRECT OUT LEVEL 旋钮。
9当您完成所有设定后,单击右上方的“×”符号
关闭窗口。
您将返回到 OVERVIEW 画面。
10
根据需要,也可对其它通道进行直接输出设定。
1
3
5
2
4
1
2
•
在出厂设定状态下,所有设定均为关闭。

M7CL 使用说明书
114

115
M7CL 使用说明书
EQ 和动态
10
第10 章
EQ 和动态
本章节介绍 M7CL 的各通道提供的 EQ
(均衡器)和动态。
M7CL 的各输入通道和所有输出通道都提供一个 4频段 EQ 和动态。
EQ可用于所有输入通道和输出通道。恰在EQ 之前有一个衰减器,允许您调节输入信号的电平。输
入通道还带有独立于 EQ 的高通滤波器。
输入通道带有 2个动态处理器:
Dynamics 1 可用作门限、降音压缩器或扩展器,而 Dynamics 2 可
用作压缩器、硬压缩扩展器、软压缩扩展器或嘶声消除器。输出通道带有一个动态处理器,其可被
用作压缩器,扩展器,硬压缩扩展器或软压缩扩展器。
本部分介绍输入通道和输出通道上带有的 4频段 EQ。
1使用导航键进入 OVERVIEW 画面,此画面中包
含您想要控制其 EQ 的通道。
EQ 区域显示 EQ 的响应。在 OVERVIEW 画面中,
您可使用 SELECTED CHANNEL 部分的 EQ 编码
器编辑参数设定。
2如果在查看 ATT/HPF/EQ 参数值时您想要进行
编辑,请按 OVERVIEW 画面中的 EQ 区域进入
ATT/HPF/EQ 弹出式窗口。
在ATT/HPF/EQ 弹出式窗口中,您可编辑 EQ 和高
通滤波器参数,并将其打开 /关闭。
此弹出式窗口具有 3种类型:单通道、
8通道和
ALL。这些窗口包含下列项目。
[ATT/HPF/EQ 弹出式窗口 (1 ch)]
在此窗口中您可查看和编辑当前所选通道的所有
EQ 参数。当您想要对特定通道进行详细 EQ 设定
时,此窗口非常有用。
1TYPE I, II 按钮
这些按钮可选择 EQ 类型。如果您想要使用与以前
YAMAHA 数字调音台相同的算法,请打开 TYPE I
按钮,如果您想要使用新开发的算法,请打开
TYPE II 按钮。
TYPE II 可减少频段间的干扰。
2LOW 坡形按钮
如果此按钮打开,则LOW频段EQ将用作坡形EQ。
在这种情况下,
LOW 频段 Q旋钮将不显示。
关于 EQ 和动态
使用 EQ
EQ 区域 1
9 A0
2 3 8 4 5 67

M7CL 使用说明书
使用 EQ
116
3FLAT 按钮
此按钮将所有频段的 GAIN 参数复位为默认值
(0.0 dB)。如果按此按钮时,会出现一个确认对话
框。
4HIGH 坡形按钮
如果此按钮打开,则 HIGH 频段 EQ 将用作坡形
EQ。在这种情况下,
HIGH 频段 Q旋钮将不显示。
5低通滤波器按钮
如果此按键打开,
HIGH 频段 EQ 将作为低通滤波
器使用。在这种情况下,
HIGH 频段 Q旋钮将不显
示,
GAIN 旋钮将作为打开 /关闭低通滤波器的开
关。
6EQ ON/OFF 按钮
打开 /关闭 EQ。
7电平表
这些计量表指示 EQ 之前和 EQ 之后的峰值电平。
如果信号在 EQ 之前或之后削波,则 OVER 区域将
亮起。如果相应通道为立体声(一个 ST IN 通道,
一个设定为立体声的 MIX/MATRIX 通道,或
STEREO 通道),将显示两个通道的电平表。
8EQ 图
此图形显示 EQ 参数的大致响应。在每个频段峰值
处有一个指针。当编辑各频段的 Q、
FREQUENCY
或GAIN 时,响应曲线将改变。如果 EQ 或高通滤
波器打开,响应曲线将被加亮显示。
9ATT 旋钮
此旋钮可调节进入 EQ 之前的衰减 /增益量,调节
范围为 –96 dB– +24 dB。使用此选项可补偿 EQ 引
起的电平变化。您可使用多功能编码器 1控制此旋
钮。
0HPF 旋钮、
HPF ON/OFF 按钮
(仅限输入通道)
在此处您可打开 /关闭衰减之后和 EQ 之前的高通
滤波器,并且可以调节其截止频率。您可使用多功
能编码器 2调节截止频率,调节范围为 20–600 Hz。
AQ/FREQUENCY/GAIN 旋钮
这些旋钮可调节各频段(LOW, LOW-MID, HIGH-
MID 和HIGH)的 Q、
FREQUENCY
(中央频率)以
及GAIN
(升高 /降低量)。按旋钮选择您想要控制
的频段,并使用多功能编码器 3–8进行调节。
B高通滤波器按钮
(仅限输出通道)
如果此按钮打开,则 LOW 频段 EQ 将用作高通滤
波器。在这种情况下,
LOW 频段 Q旋钮将不显示,
GAIN 旋钮将作为打开 /关闭高通滤波器的开关。
[ATT/HPF/EQ 弹出式窗口 (8 ch)]
此窗口同时显示各组 8通道中的输入通道或输出通
道EQ 设定。
使用 SELECTED CHANNEL 部分的编码器编辑 EQ
设定。此窗口可控制显示的所有 8个通道的 AT T 和
HPF 设定。
1通道选择按钮
此按钮显示通道编号、该通道选定的图标以及通道
名。按这些按钮可选择您想要复制和粘贴的通道,
或选择多个通道。
2EQ 图
此微型图显示 EQ 参数的大致响应。您可按 EQ 图
切换至所选通道的单通道窗口。如果 EQ 或高通滤
波器打开,响应曲线将被加亮显示。
3EQ ON/OFF 按钮
打开 /关闭 EQ。
4ATT 旋钮
此旋钮可调节信号进入 EQ 之前的衰减 /增益量。
您可按AT T 旋钮进行选择,然后使用多功能编码器
1–8进行调节。
5HPF 旋钮、
HPF ON/OFF 按钮
(仅限于输入通
道)
这些按钮可打开 /关闭高通滤波器,并调节其截止
频率。您可按 HPF 旋钮进行选择,然后使用多功能
编码器 1–8进行调节。
B
1
2
3
4
5

使用 EQ
117
M7CL 使用说明书
EQ 和动态
10
[EQ 弹式窗口 (ALL)]
此窗口可同时显示所有输入通道(或输出通道)。
此页面仅用于显示,无法对参数进行编辑。当您需
要快速查看所有通道的 EQ 设定时,或当您想要在
远距离通道之间复制 /粘贴 EQ 设定时,此方法很
有用。
1通道选择按钮
此按钮显示通道编号、该通道选定的图标以及通道
名。按这些按钮可选择您想要复制和粘贴的通道,
或选择多个通道。
2EQ 图
此微型图显示 EQ 参数的大致响应。您可按 EQ 图
切换至所选通道的单通道窗口。如果 EQ 或高通滤
波器打开,响应曲线将被加亮显示。
3进入 ATT/HPF/EQ 弹出式窗口 (1 ch),然 后 按
EQ ON 按钮启用 EQ。
如果显示 ATT/HPF/EQ 弹出式窗口,您将可编辑所
有EQ 参数。
4如果您想要在输入通道上使用高通滤波器,请
操作 ATT/HPF/EQ 弹出式窗口中的 HPF 旋钮或
HPF ON/OFF 按钮。
输入通道带有一个独立于 4频段 EQ 的高通滤波
器。
HPF ON/OFF 按钮可打开 /关闭高通滤波器,
HPF 可调节截止频率。
5如果您想将 EQ 设定复制到另一个通道或初始化
EQ 设定,请使用在 ATT/HPF/EQ 弹出式窗口中
的工具按钮。
有关如何使用这些按钮的详细说明,请参见“使用
工具按钮”(→ 第 35 页)。
1
2
•
输出通道不带有独立于
EQ
的高通滤波器。但是,您可打开弹
出式窗口中的高通按钮将
LOW
频段
EQ
用作高通滤波器。
•
对于输入和输出通道,您可以打开低通滤波器按钮将
HIGH
频
段
EQ
用作低通滤波器。
•
使用专用库可随时对
EQ
设定进行保存
/
载入(→第
35
页 )。本 设
备还提供了适合各种乐器或用途的预设设定。
•
您也可进入
SELECTED CHANNEL VIEW
画面,使用
SELECTED CHANNEL
部分的编码器编辑
EQ
和高通滤波器
(→第
91
页)。
•
即使在显示
ATT/HPF/EQ
弹出式窗口时,您也可使用
SELECTED CHANNEL
部分的编码器控制
EQ
。

M7CL 使用说明书
使用动态
118
输入通道带有 2个动态处理器,输出通道带有一个动态处理器。
1使用导航键进入 OVERVIEW 画面,此画面中包
含您想要控制其动态的通道。
DYNAMICS 1/2 区域显示动态的开 /关状态以及增
益减小量。
2在OVERVIEW 画面中,按 DYNAMICS 1/2 区域
进入 DYNAMICS 1 (2) 弹出式窗口。
在DYNAMICS 1 (2) 弹出式窗口中,您可编辑动态
设定以及打开 /关闭处理器。
此弹出式窗口具有 3种类型:单通道、
8通道和
ALL。这些窗口包含下列项目。
[DYNAMICS 1 (2) 弹出式窗口 (1ch)]
此窗口只显示当前所选通道。可查看和编辑所有
动态参数。当您想要对特定通道进行详细动态设
定时,此窗口非常有用。
1动态类型按钮
使用这些按钮可选择下列 4个动态类型中的一个。
•输入通道
•输出通道
2动态图形
此图显示动态处理器的大致响应。
3电平表
这些电平表显示增益衰减量 (GR),门限前 (IN) 和
门限后 (OUT) 的峰值电平。如果信号削波,则
OVER 区域将亮起。如果相应通道为立体声(一个
ST IN 通道,一个设定为立体声的 MIX/MATRIX 通
道,或STEREO 通道),将显示两个通道的电平
表。
4DYNAMICS ON/OFF 按钮
打开 /关闭动态。
5KEY IN CUE 按钮(仅限于 GATE 和
DUCKING)
此按钮将会提示性监控当前所选的键入信号。
6THRESHOLD 旋钮
此旋钮可指定动态将开始工作的阈值。您可使用多
功能编码器 1控制此旋钮。
7其它参数
此处显示动态处理器的其它参数。显示的参数取决
于所选择的动态类型。您可使用多功能编码器调节
这些参数。
使用动态
DYNAMICS 1 GATE (门限)
DUCKING (降音)
COMPRESSOR (压缩器)
EXPANDER (扩展器)
DYNAMICS 2 COMPRESSOR (压缩器)
COMPANDER-H (硬扩展压缩器)
COMPANDER-S (软扩展压缩器)
DE-ESSER (嘶声消除器)
DYNAMICS 2 区域
DYNAMICS 1 区域
1
6 87
2 3
4
5
9
DYNAMICS 1 COMPRESSOR (压缩器)
EXPANDER (扩展器)
COMPANDER-H (硬扩展压缩器)
COMPANDER-S (软扩展压缩器)
•
有关动态参数的详细说明,请参见本书末尾的附录。
(→第
249
页)
•
即使提示模式设定为
MIX CUE
(在此模式中所有
[CUE]
键打开
的通道被混音以进行监听),打开
KEY IN CUE
按钮将只监听
相应通道的信号。之前已经打开的所有
[CUE]
键都将被强行关
闭。
•
有关参数的详细说明,请参见本书末尾的附录。(→第
249
页)

使用动态
119
M7CL 使用说明书
EQ 和动态
10
8KEY IN FILTER 按钮
(仅限于 GATE 和
DUCKING)
此区域可对键入信号应用滤波器。对于要使用的滤
波器,请选择 HPF
(高通滤波器)、
BPF
(带通滤波
器)或LPF
(低通滤波器)。如果所有这些按钮都关
闭,则将不会应用滤波器。
如果启用了滤波器,则您可使用多功能编码器 6/7
调节 Q和FREQUENCY
(截止频率 /中央频率)。
9KEY IN SOURCE 按钮
此按钮可显示 KEY IN SOURCE SELECT 弹出式窗
口,在该窗口中您可选择键入信号。
[DYNAMICS 1 (2) 弹出式窗口 (8 ch)]
此窗口显示8个通道(包括当前所选通道)的设定。
您可在 8通道组(如 1–8和9–16)之间进行切换。
与单通道画面相比,可控制的参数要少一点。当您
在查看左右相邻通道时想要调节阈值或某个其它
参数,此窗口非常方便。
1通道选择按钮
此按钮显示通道编号、该通道选定的图标以及通道
名。您可按这些按钮选择通道或通道范围。
2GR 电平表 / GAIN 指示灯
此电平表显示增益减小量。如果您要将“GATE”
用作动态类型,则将显示表示门限开 /关状态的指
示器。
3动态图形
此微型图显示动态处理器的大致响应。
4THRESHOLD 旋钮
此旋钮可指定动态处理器将开始工作的阈值。您可
使用多功能编码器 1–8控制此旋钮。
5DYNAMICS ON/OFF 按钮
此按钮可打开 /关闭动态处理器。
[DYNAMICS 1 (2) 弹出式窗口 (ALL)]
此窗口可同时显示所有输入通道的动态设定。此页
面仅用于显示,无法对参数进行编辑。当您需要快
速查看所有通道的动态设定时,或当您想要在远距
离通道之间复制/粘贴动态设定时,此方法很有用。
1通道选择按钮
此按钮显示通道编号、该通道选定的图标以及通
道名。您可按这些按钮选择通道或通道范围。
2GR 电平表
此电平表显示增益减小量。电平表显示与 8通道窗
口中的相同。您可按 GR 电平表切换至所选通道的
单通道弹出式窗口。
3进入 DYNAMICS 1 (2) 弹出式窗口 (1 ch),然 后
按DYNAMICS ON 按钮启用动态处理器。
如果您进入 DYNAMICS 1 (2) 弹出式窗口(1 ch),则
可编辑所有参数。
门限状态指示 (红色) (黄色) (绿色)
开/关状态 打开 打开 打开 关闭
打开/关闭状态 关闭 打开 打开 –
增益减小量 30 dB 或以
上0–30 dB 0 dB –
1
2
3
4
5
1
2

M7CL 使用说明书
使用动态
120
4若要选择键入信号,请按照以下步骤进行操作。
1在DYNAMICS 1 (2)弹出式窗口(1 ch)中,按KEY
IN SOURCE 按钮进入 KEY IN SOURCE
SELECT 弹出式窗口。
2从下列项目中选择一个作为键入信号。
•对于输入通道
*1 可选择的信号范围限制为该通道所属的组,共 7个组:
CH 1–8, CH 9–16, CH 17–24, CH 25–32, CH 33–40,
CH 41–48 和STIN 1L/1R–4 L/4 R。
•对于输出通道
*2 可选择的信号范围限制于该通道所属的组,共 4组:
MIX 1–8,MIX 9–16,MATRIX 1–8和ST/MONO (C)。
3按CLOSE 按钮关闭弹出式窗口。
5如果您想将动态设定复制到另一个通道或初始
化动态设定,请使用弹出式窗口中的工具按钮。
有关如何使用这些按钮的详细说明,请参见“使用
工具按钮”(→ 第 35 页)。
SELF PRE EQ 当前所选输入通道的 EQ 前(衰减器)信号
SELF POST EQ 当前所选输入通道的 EQ 后信号
CH 1–48 POST EQ,
STIN 1L/1R–4L/4R
POST EQ
相应输入通道的 EQ 后信号 (*1)
MIX OUT 13–16 相应 MIX 通道的 EQ 后信号
SELF PRE EQ 当前所选输出通道的 EQ 前(衰减器)信号
SELF POST EQ 当前所选输出通道的 EQ 后信号
MIX 1–16 POST EQ,
MTRX 1–8 POST
EQ, ST L/R, MONO
(C), POST EQ
相应输出通道的 EQ 后信号 (*2)
MIX OUT 13–16 相应 MIX 通道的 EQ 后信号
•
使用专用库可随时对动态设定进行保存
/
载入(→第
35
页)。本
设备还提供了适合各种乐器或用途的预设设定。
•
您也可进入
SELECTED CHANNEL VIEW
画面,使用
SELECTED CHANNEL
部分的编码器编辑动态设定
(→第
91
页)。
•
即使在显示
DYNAMICS 1 (2)
弹出式窗口时,您也可使用
SELECTED CHANNEL
部分的编码器控制动态。

使用 EQ 或动态库
121
M7CL 使用说明书
EQ 和动态
10
您可使用专用库储存和调用 EQ 和动态设定。
其中有一个“ INPUT EQ LIBRARY”,可存储 /调用输
入通道的 EQ 设定,还有一个“OUTPUT EQ
LIBRARY”,可存储 /调用输出通道的 EQ 设定。
若要从库中调用设定,请按 ATT/HPF/EQ 弹出式窗口
中的 LIBRARY 工具按钮。
有关使用库的详细说明,请参见“使用库”(→ 第 35
页)。
使用“动态库”储存 /调用动态设定。所有 M7CL 的动
态处理器都使用这个动态库。(但是,输入通道的
Dynamics 1 和Dynamics 2 以及输出通道的 Dynamics 1
的可用类型将有所不同。无法调用无法选择的类
型。)
若要从动态库中调用项目,请按DYNAMICS 1 (2) 弹出
式窗口中的 LIBRARY 工具按钮。
有关使用库的详细说明,请参见“使用库”(→ 第 35
页)。
使用 EQ 或动态库
EQ 库
Library (库)按钮
•
您可分别从输入
EQ
库和输出
EQ
库调用
199
个不同设定。其中
40
个输入库项目为只读预设设定,
3
个输出库项目为只读预设
设定。
•
关于如何进入
AT T / H P F / E Q
弹出式窗口的详细说明,请参见
“使用
EQ
”(→
第
115
页)。
动态库
Library (库)按钮
•199
个项目可以从库中调用。其中
41
个项目为只读预设设定。
•
有关如何进入
DYNAMICS 1(2)
弹出式窗口的详细说明,请参见
“使用动态”(→
第
118
页)。

M7CL 使用说明书
122

123
M7CL 使用说明书
编组和链接
11
第11 章
编组和链接
本章节介绍可同时控制多个通道的电平或静音的 DCA 组和静音组功能、链接
多个通道的通道链接功能以及可在通道之间复制或移动参数的操作。
M7CL
带有
8
个
DCA
组和
8
个静音组,可同时控制多个通道的电平。
DCA
组可对
8
个组分配输入通道,从而使
Centralogic
部分的推子
1–8
可用于控制各组中所有通道的电
平。单个
DCA
推子可控制属于相同
DCA
组的所有输入通道的电平,而同时保持通道间的电平差。这提
供了对鼓麦克风等进行编组的方便途径。
静音组可让您使用用户定义键
[1]–[12]
单步操作对多个通道进行静音
/
解除静音。您可使用此功能同时
剪去多个通道。静音组
1–8
既可用于输入通道,也可用于输出通道。这两种类型的通道可在同一个组中
存在。
本部分介绍如何对 8个DCA 组分配输入通道,以及使用 Centralogic 部分的推子对其进行控制。
若要对 DCA 组分配通道,您可先选择特定 DCA 组然
后指定要分配到组的通道,也可选择特定通道然后指
定要将其分配到的 DCA 组。
●选择属于特定 DCA 组的通道
1在功能存取区域中,按 CH JOB 按钮。
CH JOB 按钮可进行编组、链接以及在通道之间进
行复制操作。当您按此按钮时,功能存取区域将
如下进行变化。
关于 DCA 组和静音组
使用 DCA 组
对DCA 组分配通道
•DCA
组只可与输入通道一起使用。
•DCA
组的设定会保存为场景的一部分。
䗑⊼
DCA GROUP 按钮

M7CL 使用说明书
使用 DCA 组
124
2按DCA GROUP 按钮进入 DCA/MUTE GROUP
ASSIGN MODE 弹出式窗口。
在DCA/MUTE GROUP ASSIGN MODE 弹出式窗
口中,您可选择要分配到 DCA 组的通道。该弹出
式窗口包含以下项目。
1通道显示区域
分配到由 DCA GROUP 1–8 (3)选择的 DCA 组的
通道以黄色加亮显示。
2DCA GROUP ASSIGN 按钮
使用此按钮切换到想要分配 DCA 组的模式。
3DCA GROUP 1–8按钮
使用这些按钮选择您想要进行分配的 DCA 组。
4CLEAR ALL 按钮
按此按钮清除分配到所选 DCA 组的所有通道。
3使用 DCA GROUP 1–8按钮选择您想要分配通
道到的 DCA 组。
4使用 INPUT 部分或 ST IN 部分的 [SEL] 键选择
您想要分配道到组的通道(可进行多重选择)。
所分配通道的 [SEL] 键将点亮,相应通道将在窗口
通道显示区域中以黄色加亮显示。
若要取消分配,再按一下点亮的 [SEL] 键,让它变
暗。
5以相同方式将通道分配至其它 DCA 组。
6当您完成分配时,按 CLOSE 按钮关闭弹出式窗
口,然后按功能存取区域(CH JOB 画面)中的
“×”符号。
您将返回到之前的画面。
OVERVIEW 画面的 DCA/
MUTE GROUP 区域显示各通道分配到的 DCA 组。
此区域最上面一行亮起黄色的编号表示该通道所
属的 DCA 组。
●选择特定通道所属的 DCA 组
1按[SEL] 键选择您想要进行分配的输入通道。
2按SELECTED CHANNEL部分的任意一个编码
器进入 SELECTED CHANNEL VIEW 画面。
在此画面中,您可查看当前所选通道的所有混音参
数。
1DCA 区域
在此区域中,您可进行当前所选通道的 DCA 组参
数。
2弹出式按钮
按此按钮打开 DCA/MUTE GROUP ASSIGN MODE
弹出式窗口。有关详细说明,请参见“选择属于特
定DCA 组的通道”(→ 第 123 页)。
1
2
3
4
•
如果在
NAVIGATION KEYS
部分中选择了
[DCA]
键,您可快速
连续按
Centralogic
部分的
[SEL]
键
2
次进入
DCA/MUTE
GROUP ASSIGN MODE
弹出式窗口。
在这种情况下,该
DCA
组所选的
DCA GROUP 1–8
按钮将出
现
DCA/MUTE GROUP ASSIGN MODE
弹出式窗口。
•
如果在
NAVIGATION KEYS
部分中选择了
[DCA]
键,您也可按
Centralogic
部分中的
[SEL]
键选择分配目的地
DCA
组。
•
您可将单个通道分配到一个以上的
DCA
组。在这种情况下,数
值将为所有已分配的
DCA
推子的电平总和。
DCA/MUTE
GROUP 区域
•
您也可按
OVERVIEW
画面中的
DCA/MUTE GROUP
区域进入
DCA/MUTE GROUP ASSIGN MODE
弹出式窗口。
1
3
2

使用 DCA 组
125
M7CL 使用说明书
编组和链接
11
3DCA 组选择按钮 1–8
这些按钮可选择当前所选通道将被分配到的 DCA
组。
3使用 DCA 组选择按钮选择当前所选通道将被分
配到的 DCA 组(可进行多重选择)。
4按照相同的方式为其它通道选择 DCA 组。
使用 Centralogic 部分的推子控制 DCA 组。
1将输入通道分配到 DCA 组。
2使用上面板INPUT部分或ST IN部分的推子调节
属于您想要使用的 DCA 组的输入通道之间的相
对平衡。
3在NAVIGATION KEYS 部分中,按 [DCA] 键使
其点亮,以便用 Centralogic 部分控制 DCA 组。
4操作您想使用的 DCA 组相对应的 Centralogic
部分的推子。
分配至该 DCA 组的通道电平将发生改变,而在步
骤1中建立的电平差将保持不变。
5若要打开 /关闭 DCA 组,请按该 DCA 组的
Centralogic 部分的 [ON] 键。
当您按Centralogic部分的[ON]键使其熄灭时,分配
到该 DCA 组的通道将被关闭(与推子降低到
-∞ dB 位置时相同状态)。
6若要提示监听 DCA 组,请按该 DCA 组的
Centralogic 部分的 [CUE] 键。
当您按 Centralogic 部分的 [CUE] 键使其点亮时,分
配到该 DCA 组的通道的 [CUE] 键将闪烁,且提示
监听将被启用。有关提示的详细说明,请参见“使
用提示功能”(→ 第 157 页)。
控制 DCA 组
•
此时输入推子将不工作。
䗑⊼

M7CL 使用说明书
使用静音组
126
本部分介绍如何将通道分配至静音组以及使用用户定义键进行控制的方法。
若要对静音组分配通道,您可选择特定静音组然后对
该静音组分配通道,也可选择特定通道,然后指定其
将所属的静音组。
●选择将属于特定静音组的通道
1在功能存取区域中,按 CH JOB 按钮。
功能存取区域将如下进行变化。
2按MUTE MASTER 按钮进入 DCA/MUTE
GROUP ASSIGN MODE 弹出式窗口。
在此弹出式窗口中,您可选择将被分配到各静音
组的通道。该弹出式窗口包含以下项目。
1通道显示区域
分配到由 MUTE GROUP 1–8按钮选择的静音组的
通道以红色加亮显示。如果选择了 MUTE SAFE 按
钮,则临时从所有静音组排除的通道以绿色加亮显
示。
2MUTE GROUP ASSIGN 按钮
使用此按钮切换到可分配静音组的模式。
3MUTE GROUP 1–8按钮
这些按钮可选择静音组 1–8。
4MUTE SAFE 按钮
当您想要暂时将特定通道从所有静音组排除时,请
使用此按钮。通道显示区域显示暂时从静音组排除
的通道。有关静音安全的详细说明,请参见“使用
静音安全功能”(→ 第 129 页)。
5CLEAR ALL 按钮
您可按此按钮清除分配到静音组的通道。
3使用 MUTE GROUP 1–8按钮选择您想要对其
分配通道的静音组。
4按下您要分配的输入 /输出通道(您可选择一个
以上)的 [SEL] 键。
所分配通道的 [SEL] 键将点亮,相应通道将在窗口
的通道显示区域中以红色加亮显示。若要取消分
配,再按一下点亮的 [SEL] 键,让它变暗。
5以相同方式将通道分配至其它静音组。
6当您完成分配时,按 CLOSE 按钮关闭弹出式窗
口,然后按功能存取区域
(CH JOB 画面)
中的
“×”符号。
您将返回到之前的画面。
OVERVIEW 画面的 DCA/
MUTE GROUP 区域显示各通道分配到的静音组。
此区域最下面一行亮起红色的编号表示该通道所
属的静音组。
使用静音组
对静音组分配通道
•
若要操作静音组,您需要对静音组分配所需通道,然后对用户定义
键分配
MUTE MASTER
。
䗑⊼
•
静音组既可用于输入通道,也可用于输出通道。两个类型的通道可
在相同组中存在。
•
静音组的设定会保存为场景的一部分。
MUTE GROUP 按钮
1 5
2
34
•
您可任意将单个通道分配到一个以上的静音组。

使用静音组
127
M7CL 使用说明书
编组和链接
11
●选择特定通道将所属的静音组
1按您想要分配的输入通道/输出通道的[SEL]键。
2按SELECTED CHANNEL部分的任意一个编码
器进入 SELECTED CHANNEL VIEW 画面。
在此画面中,您可查看当前所选通道的混音参数。
1MUTE 区域
在此区域中,您可进行当前所选通道的静音组设
定。
2弹出式按钮
按此按钮打开 DCA/MUTE GROUP ASSIGN MODE
弹出式窗口。有关详细说明,请参见“选择分配到
特定静音组的通道”。
3MUTE SAFE 指示器
如果当前所选通道设定为静音安全,则此指示器
将点亮。有关静音安全的详细说明,请参见
“使用静音安全功能”(→ 第 129 页)。
4静音组选择按钮 1–8
这些按钮可选择当前所选通道将被分配到的静音
组。
3使用静音组选择按钮选择当前所选通道将被分
配到的静音组(可进行多重选择)。
4按照相同的方式为其它通道选择静音组。
若要使用静音组,您必须先对用户定义键分配静音组
1–8的静音开 /关,然后操作该用户定义键。
1在功能存取区域中,按SETUP按钮进入SETUP
画面。
2在画面的左上方,按 USER SETUP 按钮进入
USER SETUP 弹出式窗口。
此弹出式窗口可限制用户可使用的功能,也可进
行系统整体设定。此窗口包括若干个页面,使用窗
口底部的选项卡可在各页面之间进行切换。
3按USER DEFINED KEYS 选项卡选择 USER
DEFINED KEYS 页。
USER DEFINED KEYS 页面可将功能分配至用户
定义键 [1]–[12]。
1用户定义键弹出式按钮
4按您想要分配静音开 /关功能的用户定义键的弹
出式按钮。
将出现 USER DEFINED KEY SETUP 弹出式窗口。
DCA/MUTE
GROUP 区域
1
4
2
3
控制静音组
1

M7CL 使用说明书
使用静音组
128
5在FUNCTION 栏中选择“MUTE MASTER”,
然后在 PAR AME TER 1 栏中选择“MUTE
GROUP x”(“ x”为静音组编号)。然后按 OK
按钮。
若要选择各栏中的项目,请使用↑ /↓按钮或多功
能编码器。当您按 OK 按钮时,特定静音组的静音
开/功能将被分配到您在步骤 4中所选的用户定义
键,且您将返回 USER DEFINED KEYS 页面。
6以相同方式将另一个静音组的静音开 /功能分配
到不同的用户定义键。
7当您将功能分配到用户定义键以后,按“×”符
号关闭 USER DEFINED KEYS 页面。
8在功能存取区域中,按SETUP按钮关闭 SETUP
画面。
9若要对某个静音组进行静音,请按分配到所需
静音组的用户定义键 [1]–[12]。
用户定义键的 LED 将点亮,所有属于所需静音组
的通道将被静音。此时,被静音通道的 [ON] 键将
闪烁。您也可打开一个以上的用户定义键对多个静
音组进行静音。
10
若要取消静音组的静音,请按您在步骤 9中点亮
的用户定义键。
•
有关用户定义键的详细说明,请参见“用户定义键”(→
第
216
页)。
•
即使某个通道已分配到静音组,如果该通道的
[ON]
键已经关
闭,则该通道将不会受到用户定义键操作的影响。
•
如果您取消用户定义键的分配,则该静音组将被强制设定为未
静音状态。
如果,与
M7CL
编辑器进行同步后,系统脱机,未分配到用户定
义键的静音组将被强制取消静音。

使用静音组
129
M7CL 使用说明书
编组和链接
11
如有需要,可将属于静音组的特定通道临时从静音组
操作中删除(静音安全功能)。
1在功能存取区域中,按 CH JOB 按钮。
2按MUTE GROUP 按钮进入 DCA/MUTE
GROUP ASSIGN MODE 弹出式窗口。
1通道显示区域
当MUTE SAFE 按钮打开时,临时从静音组排除的
通道将在此区域中加亮显示。
2MUTE SAFE 按钮
该按钮可让您选择将设定为静音安全状态的通道。
3按MUTE SAFE 按钮。
4按[SEL] 键选择您想要从静音组中排除的通道
(可进行多重选择)。
[SEL] 键将点亮,而在窗口通道显示区域中的相应
通道将以绿色加亮显示。您可通过再次按下亮着的
[SEL] 键使其变暗,从而取消静音安全状态。
当您对通道所属静音组进行静音时,设定为静音安
全的通道将不受影响。
使用静音安全功能
1
2
•
静音安全设定不会保存在场景中。它们将保持有效到您取消设
置。

M7CL 使用说明书
通道链接功能
130
通道链接是一项链接输入通道间的参数(如推子和 EQ)操作的功能。
要连接的参数可从以下选项中选择。
•前置放大器设定
•EQ 设定
•Dynamics 1 和2设定
•发送到 MIX 总线信号的开 /关状态
•发送到 MIX 总线的信号的发送电平
•发送到 MATRIX 总线信号的开 /关状态
•发送到 MATRIX 总线的信号的发送电平
•推子操作
•[ON] 键操作
两个或更多被链接的输入通道被称为“链接组”。对于您可创建的链接组数量或可包含在这些链接
组中的输入通道的数量和组合没有限制。但是,被链接参数的类型将对所有链接组相同。
本部分介绍如何链接输入通道的特定参数。
1在功能存取区域中,按 CH JOB 按钮。
2按CH LINK按钮打开CH LINK MODE弹出式窗
口。
在此弹出式窗口中,您可查看已链接的通道,并指
定将被链接的参数。该窗口包含以下所示的项目。
1通道显示区域
当您创建了一个链接组,相应的通道将加亮显示。
如果有两个或更多链接组,各组以不同颜色显示。
2LINK PARAMETER 区域
用此区域的按钮选择您想要链接的参数。这些设定
是所有链接组共享的。
3SEND PARAMETER 区域
如果您已经在 LINK PARAMETER 区域中打开了
MIX ON, MIX SEND, MATRIX ON 或MATRIX 发
送按钮,请使用此区域的按钮指定发送目的地总
线。
通道链接功能
链接所需的输入通道
•
通道链接设定保存为场景的一部分。
•
调用安全不影响通道链接。当您调用场景时,链接状态将始终重
现。
CH LINK 按钮
1
2
3
•ST IN
通道
L/R
的所有参数始终链接在一起。

通道链接功能
131
M7CL 使用说明书
编组和链接
11
3用LINK PARAMETER 区域的按钮选择将被链
接的参数(允许多重选择)。
以下表格是您可在 LINK PARAMETER区域选择的
参数列表。
4如果您在步骤 3中打开了 MIX ON, MIX SEND,
MATRIX ON 或MATRIX 发送按钮,请使用
SEND PARAMETER 区域的按钮指定您想要链
接操作的总线(允许多重选择)。
以下表格是您可在 SEND PARAMETER 区域选择
的参数列表。
5若要链接通道,请按住链接源输入通道的 [SEL]
键,并按链接目的地通道的 [SEL] 键。
此时,在步骤 3和4中所选的参数值将从链接源被
复制到链接目的地通道。您在步骤 3和4中所选参
数的后续操作将在属于相同链接组的通道之间被
链接。
当前链接状态显示在窗口的通道显示区域中。
6如果您想要对已有链接组添加一个新通道,请
按住组内的任意 [SEL] 键,然后按您想要添加到
组中的 [SEL] 键。
7若要移除链接组中的通道,请按住相同链接组
中的任意 [SEL] 键,然后按您想要移除通道的
[SEL] 键。
HA 按钮 前置放大器设定
EQ 按钮 EQ 设定 (包括 AT T / H P F )
DYNAMICS 1, 2 按钮 Dynamics 1 和2设定
MIX ON 按钮 发送到MIX总线信号的开 /关状态
MIX SEND 按钮 发送到 MIX 总线的信号的发送电
平
MATRIX ON 按钮 发送到MATRIX 总线信号的开 /关
状态
MATRIX SEND 按钮 发送到 MATRIX 总线的信号的发
送电平
FADER 按钮 推子操作
CH ON 按钮 [ON] 键操作
MX 1–16 按钮 MIX 总线 1–16
MT 1–8按钮 MATRIX 总线 1–8
•
如果您链接了
2
个或更多输入通道的
Dynamic 1
和
2
,参数值将
被链接,但是键入信号不被链接。有关动态的详细说明,请参
见“使用动态”(→
第
118
页)。
•
如果您打开
EQ
按钮或
DYNAMICS 1, 2
按钮,库调用操作将同
样被链接。
•HA
增益设定和推子操作将被链接,且通道之间将保持同样的
相对电平差。
•
如果在
SEND PARAMETER
区域没有作任何选择,则发送开
/
关和发送电平将不被链接。
䗑⊼
•
如果您想要链接
3
个和更多通道,请按住链接源的
[SEL]
键并连
续按您想要添加到链接组的各通道的
[SEL]
键。
•
当您按属于某个链接组的通道的
[SEL]
键使其点亮时,属于相
同链接组的所有通道的
[SEL]
键都将闪烁。
•
如果您将一个
INPUT
通道链接到一个
ST IN
通道,
ST IN
通道不
存在的参数将被忽略。
•
如果链接目的地通道已经分配到另一个链接组,则其与之前组
的分配将被取消,而它将被添加到新分配的组。
•
如果您想要在保持相对电平差的情况下编辑
2
个相互链接的参
数,如
HA
增益和推子,则您也可暂时从同一个链接组中删除所
有链接通道(例如,如果您想要更改属于同一个链接组的通道
之间的电平平衡。)。请在对所需链接通道按住
[SEL]
键的同
时,更改参数值。当您按住
[SEL]
键时,
HA
增益和推子数值将
取消链接。(但是,在调用场景的“衰减”阶段,无法临时取消
此链接。)

M7CL 使用说明书
复制、移动或初始化通道
132
您可在通道之间复制或移动混音参数,或将特定通道的参数恢复到其默认设定。
您可将通道的混音参数设定复制到另一个通道。当您
执行复制操作时,设定将覆盖复制目的地的参数。
您可在以下通道组合之间进行复制。
•在输入通道之间
•在STEREO L/R 通道和 MONO 通道之间
•在MIX 通道之间
•在MATRIX 通道之间
1在功能存取区域中,按 CH JOB 按钮进入 CH
JOB 菜单。
2按COPY 按钮进入 CH COPY MODE 弹出式窗
口。
此弹出式窗口可复制通道设定。窗口包含下列项
目。
1SOURCE CH 区域
显示选择为复制源的通道。您可按此区域取消显
示的通道。
2DESTINATION CHs 区域
显示选择为复制目的地的通道。您可按此区域取
消显示的通道。
3COPY TARGET 区域
如果您已经将MIX通道、
MATRIX通道或STEREO/
MONO 通道选择为复制源,请使用此区域的按钮
选择将被复制的参数。如有需要,您可同时打开 2
个按钮。
如果 2个按钮都打开,以下参数将被复制。
•MODULE PARAMETERS 按钮
............ 复制源通道的所有参数
•SENDS 按钮
............ 发送到复制源通道的发送信
号的开 /关状态以及发送电平
设定
4COPY
(复制)
执行复制。
3若要选择复制源通道,请按相应的 [SEL] 键使其
点亮。
相应通道在窗口的 SOURCE CH 区域中加亮显示。
当您选择复制源通道时,
DESTINATION CHs 区域
将自动加亮,允许您选择复制目的地。
如果您想要重新选择复制源通道,请按 SOURCE
CH 区域。
4若要选择复制目的地通道,请按相应的 [SEL] 键
使其点亮(允许多重选择)。
相应通道在窗口的 DESTINATION CHs 区域中加亮
显示。可选择的通道将取决于您在步骤 3中选择的
通道。
如果您想要取消所有所选的复制目的地通道,请按
DESTINATION CHs 区域。
5如果您选择了MIX/MATRIX通道作为复制源,请
用COPY TARGET 区域的按钮选择您要复制的
参数。
复制、移动或初始化通道
复制通道参数
COPY 按钮
1
4
3
2
•
复制设定只能按照“复制源”→“复制目的地”的顺序进行。
䗑⊼

复制、移动或初始化通道
133
M7CL 使用说明书
编组和链接
11
6若要执行复制,请按 COPY 按钮。
复制将被执行,而设定将覆盖复制目的地通道的
参数。复制被执行之后,
SOURCE CH 区域和
DESTINATION CHs 区域将返回到未设定状态。
7若要关闭 CH COPY MODE 弹出式窗口,请按
CLOSE 按钮。
可将特定输入通道的设定移动到另一个输入通道。当
您执行移动操作时,移动源和移动目的地之间的通道
编号将向前或向后移动一个数字。
您可在下列通道组合之间移动设定。
•在INPUT 通道之间
•在ST IN 通道之间
1在功能存取区域中,按 CH JOB 按钮进入 CH
JOB 菜单。
2按MOVE 按钮进入 CH MOVE MODE 弹出式窗
口。
此弹出式窗口可移动通道设定。
1SOURCE CH 区域
该区域显示移动源通道。您可按此区域取消显示的
通道。
2DESTINATION CH 区域
该区域显示移动目的地通道。您可按此区域取消显
示的通道。
3MOVE
(移动)
执行移动。
3若要选择移动源通道,请按相应的 [SEL] 键使其
点亮。
相应通道在窗口的 SOURCE CH 区域中加亮显示。
当您选择移动源通道,
DESTINATION CHs 区域自
动加亮,允许您选择移动目的地。
如果您想要重新选择移动源通道,请按 SOURCE
CH 区域。
4若要选择移动目的地通道,请按相应的 [SEL] 键
使其点亮。
相应通道在窗口的 DESTINATION CH 区域中加亮
显示。可选择的通道将取决于您在步骤 3中选择的
通道。
如果您想要取消所有所选的移动目的地通道,请按
DESTINATION CH 区域。
5若要执行移动,请按 MOVE 按钮。
移动源和移动目的地之间所有通道的设定将朝着
移动源移动一个通道的位置,且通道设定将从移
动源移动到移动目的地。当移动被执行,
SOURCE
CH 区域和 DESTINATION CH 区域将返回到未设
定的状态。
6若要关闭 CH MOVE MODE 弹出式窗口,请按
CLOSE 按钮。
移动通道的参数
1 2 3 4 5
1 5 2 3 4
移动
移动一个位置
MOVE 按钮
1
3
2
•
对移动操作的设定只可按照“移动源”“移动目的地”的顺序进
行。
䗑⊼

M7CL 使用说明书
复制、移动或初始化通道
134
如有需要,您可将通道参数恢复到初始化状态。该操
作可对任何通道执行。
1在功能存取区域中,按 CH JOB 按钮进入 CH
JOB 菜单。
2按CLEAR 按钮进入 CH CLEAR MODE 弹出式
窗口。
此弹出式窗口可对参数进行初始化。
1TARGET CHs 区域
在此区域中,选择您要初始化的通道。您可按此区
域取消所选通道。
2CLEAR
(清除)
执行初始化。
3若要选择要初始化的通道,请按相应的 [SEL] 键
使其点亮(允许多重选择)。
相应通道在窗口的TARGET CHs区域中加亮显示。
如果您想要取消所有所选通道的选择,请按
TAR GET CHs 区域。
4若要执行初始化操作,请按 CLEAR 按钮。
所选通道的参数将被初始化。
初始化之后,
TARGET CHs 区域将返回到未作任何
选择的状态。
5若要关闭 CH CLEAR MODE 弹出式窗口,请按
CLOSE 按钮。
初始化通道参数
CLEAR 按钮
1
2

135
M7CL 使用说明书
场景记忆
12
第12 章
场景记忆
本章节介绍如何执行场景记忆操作。
在M7CL 上,可对混音参数设定和输入 /输出端口分配指定名称并作为“场景”存储到存储器中
(随后可从存储器中调用)。
每个场景可指定的编号范围为 000–300。场 景 000 为用于初始化混音参数的只读场景,而场景
001–300 为可写入场景。
各场景包含上面板推子和 [ON] 键的位置,以及下列参数。
•输入 /输出端口分配
•总线设定
•前置放大器设定
•EQ 设定
•Dynamics 1 和2设定
•机架(GEQ/ 效果)设定
•声相 /平衡设定
•插入 /直接输出设定
•开/关状态以及发送到 MIX 总线的信号的发送电平
•开/关状态以及发送到 MATRIX 总线的信号的发送电平
•DCA 组设定
•静音组设定
•通道链接设定
本部分介绍如何将 M7CL 混音参数作为“场景”进行存储和调用。
若要将当前混音设定存储为场景记忆,您可使用上面
板的 SCENE MEMORY/MONITOR 部分的键或使用
SCENE LIST 窗口。
●使用 SCENE MEMORY/MONITOR 部分的
键
1使用上面板的触摸控制器或触摸屏上的按钮,
根据需要设定混音参数。
2使用 SCENE MEMORY [▲]/[▼]键选择存储目
的地的场景编号。
当前所选场景的编号显示在功能存取区域的
SCENE 区域中。当您选择了一个新场景编号时,编
号将闪烁。闪烁表示所显示的场景编号与当前载入
的场景编号不同。
关于场景记忆
使用场景记忆
存储场景
SCENE MEMORY
[▲]/[▼]键

M7CL 使用说明书
使用场景记忆
136
1SCENE 区域
此区域始终显示有关场景的普通信息。您可按此区
域进入 SCENE LIST 窗口,在该窗口中您可查看和
编辑更多场景详细设定。
2场景编号
此项显示当前所选场景的编号。
3R符号(READ ONLY 符号)
/保护符号
只读场景在此处显示 R符号(只读符号)。写保护
场景用保护符号表示。
4场景标题
此项显示当前所选场景的标题。
5E符号(EDIT 符号)
当您编辑当前载入场景的混音参数时,将出现此符
号。此符号表示如果您想要保留已进行的更改,必
须执行存储操作。
3按SCENE MEMORY [STORE] 键。
SCENE STORE 弹出式窗口将出现,允许您对场景
指定标题或注释。
1SCENE TITLE 区域
按此区域进行选择,然后输入场景标题(最多 16 字
符)。
2COMMENT 区域
按此区域进行选择,然后输入场景注释。您可将此
作为各场景的备忘录(最多 32 字符)。
4根据需要对场景指定标题或注释。
有关输入文字的详细说明,请参见“输入名称”
(→ 第 34 页)。
5按SCENE MEMORY [STORE] 键或 SCENE
STORE 弹出式窗口下部的 STORE 按钮。
SCENE STORE 弹出式窗口将关闭,将出现一个对
话框提示您确认存储操作。
6若要执行存储操作,请按 OK 按钮。
当前混音设定将被存储到您在步骤 2所选的场景
号。存储完成后,功能存取区域中的场景编号将停
止闪烁。如果您决定取消存储操作,请按 CANCEL
按钮而不要按 OK 按钮。
1 2 3
4
5
•
如果您按住
SCENE MEMORY [
▲
]/[
▼
]
键的任意一个键,场景
编号将连续变化。
•
如果您同时按
SCENE MEMORY [
▲
]/[
▼
]
键,则
SCENE
区域指
示将返回当前载入场景的编号。
•
您无法存储到显示有保护符号或
R
符号的场景编号。
䗑⊼
1 2
•
可随后对标题和注释进行编辑(→第
140
页)。
•
您也可进行选项设定使存储确认对话框不出现(→第
214
页)。
在这种情况下,按一下
SCENE MEMORY [STORE]
键,通常将
出现
SCENE STORE
弹出式窗口;再按一下此键可执行存储
操作。您也可快速按
SCENE MEMORY [STORE]
键
2
次在不
出现
SCENE STORE
弹出式窗口的情况下进行存储。
•
如果您存储到已经存储有场景的场景编号,先前的数据将覆
盖。可在覆盖场景后立即取消场景存储操作(→第
138
页)。
䗑⊼

使用场景记忆
137
M7CL 使用说明书
场景记忆
12
●使用 SCENE LIST 窗口
1使用上面板的触摸控制器或触摸屏上的按钮根
据需要设定混音参数。
2按功能存取区域中的 SCENE 区域。
将出现 SCENE LIST 窗口,在该窗口中您可执行各
种场景相关操作。该窗口包含以下所示的项目。
1场景列表
此列表显示存储在场景记忆中的场景。以蓝色高亮
显示的行表示此场景编号被选定用于操作。只读场
景用 R符号表示,而写保护场景用保护符号表示。
2STORE 按钮
此按钮可将当前混音设定存储到场景列表中当前
所选的位置。
3STORE UNDO 按钮
该按钮可取消(撤销)或再执行(重做)最近执行
的场景存储操作。此按钮只有在您执行覆盖存储
后的很短时间内有效。
4场景选择旋钮
此旋钮可快速选择所需的场景编号。您可使用任
意一个多功能编码器操作此旋钮。此外,您可在转
动多功能编码器的同时按多功能编码器来选择多
个场景。
5MULTI SELECT 按钮
您可通过此按钮并转动多功能编码器来选择多个
场景。(此操作与在转动按钮的同时按场景选择旋
钮效果相同。)
3转动任意一个多功能编码器选择存储目的地场
景编号。
4按STORE 按钮。
SCENE STORE 弹出式窗口将出现,允许您对场景
指定标题或注释。
5根据需要对场景指定标题或注释。
有关输入文字的详细说明,请参见“输入名称”
(→ 第 34 页)。
6按SCENE STORE 弹出式窗口底部的 STORE
按钮。
SCENE STORE 弹出式窗口将关闭,将出现一个对
话框提示您确认存储操作。
7若要执行存储操作,请按 OK 按钮。
当前混音设定将被存储到您在步骤 3所选的场景
号。如果您决定取消存储操作,请按 CANCEL 按钮
而不要按 OK 按钮。
8如果您想要取消场景覆盖存储操作,请按
STORE UNDO 按钮。
在覆盖存储场景后不久,您可使用 STORE UNDO
按钮撤销(取消)最近执行的场景存储操作。当您
按STORE UNDO 按钮时,将出现一个对话框提示
您确认撤销操作。如果您想要执行撤销操作,请按
OK 按钮。执行撤销之后,您可再按一下 STORE
UNDO 按钮重做(再执行)存储操作。
1
4253
•
您可将多个场景编号选择为存储目的地。若要这样做,请打开
MULTI SELECT
按钮并转动多功能编码器,或在按多功能编码
器的同时按多功能编码器。
•
如果您已经将多个场景选择为存储目的地,则相同内容将被存
储在所有场景编号中。当您想要创建相同混音设定的多个不同
版本时,此方法很方便。
•
您也可使用
SCENE MEMORY [
▲
]/[
▼
]
键选择场景编号。
•
请注意,如果您已经同时存储了多个场景,则您无法使用
STORE UNDO
按钮。
䗑⊼
•STORE UNDO
按钮只有在刚执行完覆盖存储后才可使用。
䗑⊼
•
您也可将与
STORE UNDO
按钮相同的功能分配到用户定义
键。(→第
216
页)

M7CL 使用说明书
使用场景记忆
138
本部分介绍如何从场景记忆中调用已存储的场景。您
可使用上面板的 SCENE MEMORY / MONITOR 部分
或使用 SCENE LIST 窗口调用场景。
●使用 SCENE MEMORY/MONITOR 部分的
键
1使用 SCENE MEMORY [▲]/[▼]键选择您想要
调用的场景编号。
当前所选场景的编号显示在功能存取区域的
SCENE 区域中。
2按SCENE MEMORY [RECALL] 键。
将出现一个对话框提示您确认调用操作。
3若要执行调用操作,请按 OK 按钮。
您在步骤 1中所选的场景将被调用。如果您决定取
消调用操作,请按 CANCEL 按钮而不要按 OK 按
钮。
●使用 SCENE LIST 窗口
1按功能存取区域中的 SCENE 区域。
将出现 SCENE LIST 窗口,在该窗口中您可执行各
种场景记忆操作。
1场景列表
此列表显示存储在场景记忆中的场景。以蓝色高亮
显示的行表示此场景编号被选定用于操作。
2RECALL 按钮
此项可调用在场景列表中当前所选的场景。
3RECALL UNDO 按钮
此按钮可取消(撤销)或再执行(重做)最近执行
的场景调用操作。
4场景选择旋钮
此旋钮可快速选择所需的场景编号。您可使用任意
一个多功能编码器操作此旋钮。
2转动任意一个多功能编码器选择调用源场景编
号。
3按RECALL 按钮。
将出现一个对话框提示您确认调用操作。
4若要执行调用操作,请按 OK 按钮。
您在步骤 2中所选的场景将被调用。如果您决定取
消调用操作,请按 CANCEL 按钮而不要按 OK 按
钮。
5如果您想要取消场景调用,请按 RECALL
UNDO 按钮。
将出现一个对话框提示您确认撤销操作,如果您想
要执行此操作,则按OK按钮。执行撤销之后,您可
再按一下 STORE UNDO 按钮重做(再执行)操作。
调用场景
SCENE MEMORY
[▲]/[▼]键
SCENE 区域
•
您也可进行选项设定,使调用确认对话框在步骤
2
中不出现
(→第
214
页)。
1
423
•
您也可使用
SCENE MEMORY [
▲
]/[▼]
键选择场景编号。
•
您也可将与
RECALL UNDO
按钮相同的功能分配到用户定义
键。(→第
216
页)
•
您也可使用
MIDI
讯息(程序变更)调用场景。(→第
200
页)

使用场景记忆
139
M7CL 使用说明书
场景记忆
12
您可以单键击用户自定义键直接调用所选场景,或切
换场景。
要这样做,您必须首先分配一个场景调用操作到用户
自定义键。下列调用操作可分配到用户自定义键。
•INC RECALL
..... 立即调用当前载入场景之后的下一个场
景编号。
•DEC RECALL
..... 立即调用当前载入场景之前的前一个场
景编号。
•DIRECT RECALL
..... 直接调用您已分配到用户定义键的场景
编号。当您按已分配了此功能的用户定
义键时,已分配的场景将被立即调用。
若要将这些功能中的任意一个分配到用户定义键,以
便只需单击即可调用场景,请按照下列步骤进行操
作。
1在功能存取区域中,按SETUP按钮进入SETUP
画面。
2在画面的左上方,按 USER SETUP 按钮进入
USER SETUP 弹出式窗口。
此窗口包括若干个页面,使用窗口底部的选项卡
可在各页面之间进行切换。
3按USER DEFINED KEYS 选项卡选择 USER
DEFINED KEYS 页。
USER DEFINED KEYS 页面可将功能分配至用户
定义键 [1]–[12]。
4按您想要分配功能的用户定义键的弹出式按
钮。
USER DEFINED KEY SETUP 弹出式菜单窗口将
出现。
5在FUNCTION 一栏中,选择“SCENE”。
根据您想要分配的功能,进行如下操作。
●分配 INC RECALL 或DEC RECALL
在PARAMETER 1 一栏中选择“ INC RECALL”
或“DEC RECALL”。
●分配 DIRECT RECALL
在PARAMETER 1 一栏中选择“DIRECT
RECALL”,然后在 PARAMETER 2 一栏中选择
“SCENE #xxx”(xxx 为场景编号)。
6当您完成设定后,按 OK 按钮关闭弹出式窗口。
如有需要,用相同方法将场景调用功能分配到其它
用户自定键。
7按已分配了调用功能的用户自定义键。
相应的场景将被调用。
使用用户定义键进行调用
•
如果在当前载入场景的前一个或后一个编号未存储场景,则最
靠近的存储有场景的场景编号将被调用。
用户定义键
弹出式按钮

M7CL 使用说明书
编辑场景记忆
140
本部分介绍如何对存储在场景记忆中的场景进行排序,编辑它们的标题,以及进行复制 /粘贴。
您可用专用窗口按照场景记忆标题的字母或创建日期
顺序进行排序。您也可编辑它们的标题。
1按功能存取区域中的 SCENE 区域。
将出现 SCENE LIST 窗口,在该窗口中您可执行各
种场景记忆操作。您可使用选项卡在 SCENE LIST
窗口的右半部分的 3个不同区域中进行切换。
1SCENE 区域
2COMMENT 区域
2按SCENE LIST 窗口底部的 COMMENT 选项
卡。
COMMENT 区域将出现在 SCENE LIST 窗口的右
半部分中。
1场景列表
此列表列出存储在场景记忆中的场景。以蓝色加
亮显示的行表示当前选定用于操作的场景。
2场景编号
此项为场景编号 000–300。您也可按此场景编号选
择场景。
3标题
此项是为各场景指定的名称(最多 16 个字符)。您
可按此区域进入 SCENE STORE 弹出式窗口,在该
窗口中您可对场景指定标题或注释。
4R符号(READ ONLY 符号)
/保护符号
只读场景用 R符号表示,而写保护场景用保护符号
表示。按场景 001–300 的此区域,您可在受保护和
未受保护的设定之间进行切换。
5场景选择旋钮
此旋钮可选择场景列表中显示的场景编号。您可使
用任意一个多功能编码器操作此旋钮。
此外,您可在转动多功能编码器的同时按多功能编
码器来选择多个场景。
6MULTI SELECT 按钮
您可通过打开此按钮并转动多功能编码器来选择
多个场景。(此操作与在转动按钮的同时按场景选
择旋钮效果相同。)
7存储 /调用按钮
这些按钮用来存储 /调用场景。您还可撤销(取消)
或重做(再执行)存储 /调用操作。有关详细说明,
请参见“使用场景记忆”(→ 第 135 页)。
8工具按钮
用这些按钮执行操作,例如在场景记忆中被存储场
景上进行复制和粘贴操作。有关详细说明,请参见
“场景记忆编辑”(→ 第 142 页)。
9COMMENT 区域
在此区域中,您可对各场景指定注释,并可查看焦
点功能或渐变功能的状态。
0注释
此项是为各场景指定的注释(最多 32 个字符)。您
可按此区域进入 SCENE STORE 弹出式窗口,在该
窗口中您可对场景指定标题或注释。
编辑场景记忆
排序和重命名场景记忆
1
2
19
5
6D7C
8
BA0432
•
若要改变列表排序方式的默认设定(按照场景编号的升序或
降序顺序排列),请 进 入
USER SETUP
弹出式窗口的
PREFERENCE
选项卡,然后更改“
LIST ORDER
”。
(→第
214
页)

编辑场景记忆
141
M7CL 使用说明书
场景记忆
12
ASTATUS 区域
该区域显示各场景的状态。对于在焦点功能中选择
了ALL 以外按钮的场景(→第 147 页),以及启用
了渐变功能的场景(→第 151 页),“FOCUS”和
“FADING”指示将分别点亮。
B时间戳记
此项显示上次存储场景时的日期和时间,显示格式
为年 /月/日以及时 /分/秒。
C区域选择选项卡
这些选项卡可切换 SCENE LIST 窗口右半部分显示
的区域。有关焦点区域的详细说明,请参见“使用
焦点功能”(→ 第 147页),有关渐变时间区域,请
参见“使用渐变功能”(→ 第 151 页)。
DGLOBAL PASTE 按钮
此按钮可打开 GLOBAL PASTE 窗口。有关使用
GLOBAL PASTE窗口的详细说明,请参见“使用通
用粘贴”(→ 第 145 页)。
3若要选择场景编号,请打开上面板上的多功能
编码器。
在场景列表中以蓝色加亮显示的行表示当前选定
用于进行操作的场景。
4若要对列表进行排序,请按场景列表顶部的栏
目标题“NO.”、“TITLE”、“COMMENT”或
“TIME STAMP”和 COMMENT 区域。
列表将根据您按的位置如下进行排序。
1NO.
(编号)
按照场景编号顺序进行排序。
2TITLE
(标题)
按照标题的数字 /字母顺序进行排序。
3COMMENT
(注释)
按照注释的数字 /字母顺序进行排序。
4TIME STAMP
(时间戳记)
按照创建日期顺序进行排序。
5如果您想要编辑场景的标题或注释,请按场景
的TITLE 区域或 COMMENT 区域进入 SCENE
TITLE EDIT 或COMMENT EDIT 弹出式窗口。
有关输入文字的详细说明,请参见“输入名称”
(→ 第 34 页)。
1SCENE TITLE 区域
按此区域进行选择,然后输入场景标题(最多 16 个
字符)。
2COMMENT 区域
按此区域进行选择,然后输入场景注释。(最多 32
个字符。)
6若要启用 /禁用保护设定,请按保护符号。
写保护场景上显示保护符号,这些场景无法被覆
盖。
7使用工具按钮编辑场景记忆。
有关详细说明,请参见下文中的“场景记忆编辑”
部分。
•
您也可使用
SCENE MEMORY [
▲
]/[▼]
键选择场景编号。
•
当您按
SCENE MEMORY [
▲
]/[▼]
键时发生的操作(编号会向
上
/
向下移动,还是列表本身会向上
/
向下移动)可在
PREFERENCE
画面的
SCENE UP/DOWN
区域中进行指定。
1 2 3 4
•
再次按下相同位置,您可改变列表排序的方向(向前或向后)。
1 2
•
您无法编辑只读场景或写保护场景的标题或注释。
•
场景号
000
上的
R
符号无法被取消。
䗑⊼

M7CL 使用说明书
编辑场景记忆
142
在场景记忆中存储的场景可复制 /粘贴到其它场景编
号,或被清除(删除)。
1按功能存取区域中的 SCENE 区域。
将出现 SCENE LIST 窗口,在该窗口中您可执行各
种场景记忆操作。场景记忆使用 SCENE LIST 窗口
上部的按钮进行编辑。
各按钮具有下列功能。
1COPY 按钮
将场景复制到记忆缓存(一个临时存储区域)内。
有关使用方法的详细说明,请参见“复制 /粘贴场
景”。
2PAS TE 按钮
此按钮可将场景(先前复制到记忆缓存内的)粘贴
到其它场景编号。有关使用方法的详细说明,请参
见“复制 /粘贴场景”。
3CLEAR 按钮
该按钮可清除(删除)所选的场景。有关使用方法
的详细说明,请参见“清除场景”(→ 第 143 页)。
4CUT 按钮
可剪切场景,然后将其放到记忆缓存内。编号跟在
您所剪切场景之后的场景将向前移动。有关使用方
法的详细说明,请参见“剪切场景”(→ 第 144
页)。
5INSERT 按钮
将记忆缓存内的场景插入到另一个场景编号的位
置。跟在插入位置之后的场景编号将向后移动。有
关使用方法的详细说明,请参见“插入场景”
(→ 第 144 页)。
6UNDO 按钮
该按钮可取消最近执行的场景编辑操作。如果您意
外清除一个重要场景,您可按下此键返回到编辑场
景之前的状态。
2执行所需的编辑操作。
有关操作步骤的详细说明,请参见以下说明。
本部分介绍如何将场景复制到缓存中,然后粘贴到不
同场景编号。
1按功能存取区域中的 SCENE 区域。
将出现 SCENE LIST 窗口。
2转动任意一个多功能编码器选择复制源场景编
号,然后按 COPY 按钮。
将出现一个对话框提示您确认复制操作。
3若要执行复制,请按 OK 按钮。
您在步骤 2中所选的场景将保存在缓存中。
4转动任意一个多功能编码器选择粘贴目的地场
景编号,然后按 PA STE 按钮。
将出现一个对话框提示您确认粘贴操作。
场景记忆编辑
1 2 3 4 5 6
•
如果您已经同时编辑了多个场景,则无法使用
UNDO
按钮。
䗑⊼
复制 /粘贴场景
•
通用粘贴功能可复制当前场景的任意通道和参数设定,并将该
数据粘贴到任意内存中的单个或多个场景数据中(→
第
145
页)。
•
请注意,如果您在粘贴前复制
/
剪切了其它场景,则其它场景将
被覆盖到缓存中。
•
您无法选择多个场景作为复制源。
䗑⊼
•
您可选择多个粘贴目的地场景。若要这样做,请打开
MULTI
SELECT
按钮并转动多功能编码器,或在转动多功能编码器的
同时按多功能编码器。在这种情况下,相同的内容将被粘贴到
所有所选场景。
•
也可插入复制的场景(→第
144
页)。
•
如果缓存中没有存储任何数据,则
PASTE
按钮无法使用。
䗑⊼

编辑场景记忆
143
M7CL 使用说明书
场景记忆
12
5若要执行粘贴操作,请按 OK 按钮。
存储在缓存中的场景将被粘贴到您在步骤 4中所
选的场景编号中。如果您决定取消粘贴操作,请按
CANCEL 按钮而不要按 OK 按钮。 本部分介绍如何清除指定场景。
1按功能存取区域中的 SCENE 区域。
将出现 SCENE LIST 窗口。
2转动任意一个多功能编码器选择您想要清除的
场景编号,然后按 CLEAR 按钮。
将出现一个提示您确认清除操作的对话框。
3若要执行清除操作,请按 OK 按钮。
您在步骤 2中所选的场景编号将被清除。如果您决
定取消清除操作,请按 CANCEL 按钮而不要按 OK
按钮。
•
请注意,如果您将场景编号粘贴到已经存储有场景的场景编
号,则已有场景将被覆盖。
•
只读场景或写保护场景无法被粘贴。
䗑⊼
清除场景
•
您可选择要清除的多个场景。若要这样做,请打开
MULTI
SELECT
按钮并转动多功能编码器,或在转动多功能编码器的
同时按多功能编码器。
•
只读场景或写保护场景无法被清除。
䗑⊼

M7CL 使用说明书
编辑场景记忆
144
本部分介绍如何剪切场景。当您剪切场景时,后续编
号的场景将向前移动。您将能够在所需的位置粘贴或
插入该场景。
1按功能存取区域中的 SCENE 区域。
将出现 SCENE LIST 窗口。
2转动任意一个多功能编码器选择您想要剪切的
场景编号,然后按 CUT 按钮。
将出现一个对话框将提示您确认剪切操作。
3若要执行剪切操作,请按 OK 按钮。
您在步骤 2中所选的场景将被剪切,而后续编号的
场景将向前移动。此时,被剪切的场景将被保存在
缓存中。
4如有需要,您可粘贴(→第 142 页)或插入已剪
切场景(保存在缓存中的场景)。
本部分介绍如何将保存在缓存中的场景插入到所需的
场景编号位置。
1按功能存取区域中的 SCENE 区域。
将出现 SCENE LIST 窗口。
2执行复制操作(→第 142 页)或剪切操作,以便
将您想要插入的场景放到缓存中。
3转动任意一个多功能编码器选择插入目的地场
景编号,然后按 INSERT 按钮。
将出现一个对话框提示您确认插入操作。
4若要执行插入操作,请按 OK 按钮。
存储在缓存中的场景将插入到您在步骤 3中所选的
场景号处。如果您已将多个场景选择为插入目的
地,则相同场景将从您所选场景编号处插入多次。
存储在后续位置编号的场景将按照插入的场景编
号向后移动。
剪切场景
•
如果以“
NO.
”一栏以外的方式对场景列表进行排序,则无法使
用
CUT
按钮。
䗑⊼
•
只读场景或写保护场景无法被剪切。
䗑⊼
•
请注意,如果您在粘贴或插入前复制或剪切了另外的场景,则
最近复制或剪切的场景将覆盖缓存中的场景。
䗑⊼
插入场景
•
您无法复制或剪切多个场景作为源场景。
䗑⊼
•
如果您将多个场景选择为插入目的地,则相同的场景将按照所
选次数进行插入。
•
如果按照“
NO.
”栏以外的方式对场景列表进行排序,则将无法
使用
INSERT
按钮。
•
如果缓存中没有存储任何数据,则
INSERT
按钮将无法使用。
•
如果插入操作将导致存储的场景编号超出
300
,则
INSERT
按
钮无法使用。
䗑⊼

使用通用粘贴
145
M7CL 使用说明书
场景记忆
12
“通用粘贴”是一种可将所需通道的设定或当前场景参数复制粘贴到内存中的场景数据(允许多项
选择)。这是一项可将当前场景的变更应用到已存储的多个场景的便捷方式。
1在功能存取区域中,按 SCENE 区域进入
SCENE LIST 窗口。
2在SCENE LIST 窗口的右下方,按 GLOBAL
PASTE 按钮进入 GLOBAL PASTE 窗口。
在此画面中,您可选择复制源通道 /参数以及指定
粘贴目的地场景数据。
3使用选项卡从以下选项中选择要剪切的项目。
4选择复制源通道和参数。
显示将因您所选选项卡而异。无法对每个通道选择
不同参数。
使用上面板的 [SEL] 键选择通道。
●INPUT 选项卡
在左上方选择输入通道,在左下方选择其参数。
您可选择以下参数。
●OUTPUT 选项卡
在左上方选择输出通道,在左下方选择其参数。
您可选择以下参数。
使用通用粘贴
INPUT 输入通道和参数
OUTPUT 输出通道和参数
RACK 机架 1–8
PATCH/NAME 输入 /输出分配和通道名称
使用通用粘贴功能
•
通用粘贴功能只可用于用户等级设定中开启了
SCENE LIST
STORE/SORT
的用户。
䗑⊼
ALL 所有输入通道参数 (不包括 I N PU T PAT C H 和
INPUT NAME)
HA 分配到相应输入通道的前置放大器设定
ATT 衰减器
EQ EQ 设定
DYNA1 动态 1 设定 (包括 KEY IN SOURCE 和KEY
IN FILTER)
DYNA2 动态 2 设定 (包括 KEY IN SOURCE)
MIX ON/SEND 发送到 MIX 总线开 /关、发送电平、声相和
PRE/POST
MTRX ON/
SEND
发送到 MATRIX 总线开 /关、发送电平、声相
和PRE/POST
FADER 推子电平
CH ON [ON] 键开 /关状态
ALL 所有输出通道参数 (不包括 OUTPUT PATCH
和OUTPUT NAME)
ATT 衰减器
EQ EQ 设定
DYNA1 动态 1 设定 (包括 KEY IN SOURCE 和KEY
IN FILTER)
MATRIX ON 发送到 MATRIX 总线开 /关(仅限MIX 和
STEREO/MONO 通道)
MATRIX SEND 发送电平到 MATRIX 总线、声相、 PRE/POST
(仅限 MIX 和STEREO/MONO 通道)
FADER 推子电平
CH ON [ON] 键 开/关状态
WITH MIX
SEND
选择粘贴的数据中是否包括从输入通道发送到
所选 MIX 总线的发送电平。
WITH MATRIX
SEND
选择粘贴的数据中是否包括从输入通道发送到
所选 MATRIX 总线的发送电平。

M7CL 使用说明书
使用通用粘贴
146
●RACK 选项卡
选择 RACK 1–8。
●PAT C H/N A M E 选项卡
从INPUT PATCH 、
INPUT NAME 、
OUTPUT
PATCH 和OUTPUT NAME 中进行选择。
5在DESTINATION SCENE 区域中,选择粘贴目
的地场景的范围。
数据将被粘贴到 FROM 和TO 范围内的所有场景
中。使用多功能编码器 7 选择 FROM,用多功能编
码器 8 选择 TO。
6按PASTE 按钮。
当前场景的所选项目将被粘贴到内存中的场景。
执行粘贴操作时,将显示进度条。
执行粘贴功能时,将显示 STOP 按钮;按此按钮可
停止。在此情况下,将部分执行粘贴功能,且数据
无法恢复到其之前的状态。

使用焦点功能
147
M7CL 使用说明书
场景记忆
12
“焦点”是一种可让您指定当您调用场景时将被更新的参数。例如,如果您想要只调用某个场景的
输入通道设定,可方便地使用此项。
1按功能存取区域中的 SCENE 区域。
将出现 SCENE LIST 窗口,在该窗口中您可执行各
种场景记忆操作。
1SCENE 区域
2FOCUS 选项卡
2按SCENE LIST 窗口底部的 FOCUS 选项卡。
FOCUS 区域将出现在 SCENE LIST 窗口的右半部
分中。
1FOCUS 区域
在此区域中,您可进行焦点功能的设定。
此区域中的按钮对应显示在 SCENE LIST 窗口左侧
的场景列表。
在CURRENT SETTING 区域中,您可设定下次执
行场景存储操作时将使用的焦点设定。
3使用“ALL”以外的按钮选择将被调用到各场景
的参数。
这些按钮对应下列参数(允许多重选择)。
4如果您想要取消在步骤 3中指定的限制使所有
参数都可被调用,请打开 ALL 按钮。
当您打开 ALL 按钮时,该场景的所有其它按钮都
将关闭。打开任何其它按钮将关闭 ALL 按钮。
5调用您已经进行了焦点设定的场景。
如果对场景打开了 ALL 以外的按钮,则只有按钮
打开的参数将被调用。如果对场景打开了 ALL 按
钮,则所有参数将被更新。
使用焦点功能
•
作为与焦点相似的功能,还有一个可选择要从调用操作中排除的通道以及参数的“调用安全”功能(→第
148
页)。
但是,当为各场景指定焦点功能时,调用安全设定对所有场景是公用的。
2
1
1
•
当您调用场景时,该场景的焦点设定将反映在
CURRENT
SETTING
中。
按钮名称 对应参数
RACK 机架设定
HA 前置放大器设定
IN PATCH 输入通道分配
OUT PATCH 输出通道分配
IN 输入通道参数 (包括 DCA 组设定)
OUT 输出通道参数
WITH SEND
从输入通道发送到
MIX
总线和
MATRIX
总线 (仅
当
OUT
按钮打开时显示)的信号的开
/
关状态和发
送电平。
•
仅当
OUT
按钮打开时,才显示
WITH SEND
按钮。但是,如果
IN
按钮和
OUT
按钮都打开,与
WITH SEND
相对应的参数将自动
被调用。
•
进行了焦点设定的场景在
SCENE LIST
窗口的
STATUS
区域中
用“
FOCUS
”指示表示。
•
焦点功能可与调用安全功能一起使用(→第
148
页)。通过焦点
或调用安全功能从调用操作中排除的通道或参数将不会被调
用。

M7CL 使用说明书
使用调用安全功能
148
“调用安全”是一种从调用操作中只排除特定参数/通道(DCA 组)的功能。此功能与各场景的焦点
设定(→第 147 页)的不同之处在于调用安全设定是所有场景通用的。
1在功能存取区域中,按 CH JOB 按钮进入 CH
JOB 弹出式窗口。
2按RECALL SAFE 按钮进入 RECALL SAFE
MODE 弹出式窗口。
在此弹出式窗口中,您可进行调用安全功能的设
定。该窗口包含下列项目。
1CH RECALL SAFE 区域
打开了调用安全功能的通道和 DCA 组在此区域中
加亮显示。如果您打开了 SET BY SEL 按钮,您只
需按该通道或 DCA 组的 [SEL] 键即可打开通道或
DCA 组的调用安全。
2CLEAR ALL 按钮
此按钮可清除 CH RECALL SAFE 区域中加亮显示
的通道或 DCA 组的所有调用安全设定。
3GLOBAL RECALL SAFE 区域
按此区域中的按钮选择将被设定为调用安全的通
用参数(即,应用到整个混音,而不是指定通道的
参数)。
4SAFE PARAMETER SELECT 区域
在此处您可打开 /关闭所需通道或 DCA 组的调用
安全,以及将从调用操作中排除的参数。按 [SEL]
键选择的通道或 DCA 组将显示于此区域中作为操
作对象。如果您按 DCA 组的任意一个 [SEL] 键,则
将同时显示 DCA 组1–8的参数。
5APPLY TO ALL INPUT 按钮 / APPLY TO ALL
OUTPUT 按钮
当您操作 SAFE PARAMETER SELECT 按钮时,若
这些按钮打开,则更改将应用到全部输入(或输
出)通道。当您想要对所有通道同时进行设定时,
此方法很方便。
3若要选择您想要编辑其调用安全设定的通道或
DCA 组,请按相应的 [SEL] 键。
相应通道或 DCA 组将在 CH RECALL SAFE 区域
中被白框包围。(但是,此白框并不代表调用安全
设定即可启用。)
所选通道或 DCA 组1–8将被调
用到 SAFE PARAMETER SELECT 区域。
4如果您想要启用所选通道或 DCA 组的特定参数
的调用安全,请在 SAFE PARAMETER
SELECT 区域中进行下列设定。
使用调用安全功能
RECALL SAFE 按钮
1 2
3
4 5
•
也可从
SELECTED CHANNEL VIEW
画面的
RECALL SAFE
区域进入
RECALL SAFE MODE
弹出式窗口(→第
95
页)。
•
如果
CH RECALL SAFE
区域的
SET BY SEL
按钮打开,当您按
下
[SEL]
键时,调用安全将被启用,相应通道或
DCA
组将在
CH
RECALL SAFE
区域中加亮显示。即使打开了调用安全,您也
可选择步骤
4
中所述的参数。
•
只在步骤
4
中选择参数无法启用调用安全。若要打开
/
关闭调用
安全,您必须执行步骤
5
的操作。
䗑⊼
•
当
APPLY TO ALL INPUT
按钮(或
APPLY TO ALL OUTPUT
按
钮)打开时,
SAFE PARAMETER SELECT
区域中的操作将应
用到所有输入通道(或输出通道)。

使用调用安全功能
149
M7CL 使用说明书
场景记忆
12
●如果选择了 INPUT 通道
使用 SAFE PARAMETER SELECT 区域下部的按钮
(不包括“ALL”按钮)选择将受到调用安全影响的参
数(允许多重选择)。如果您想要所有参数都受到调用
安全影响,请打开 ALL 按钮(这是默认设定)。
这些按钮对应下列参数。
●如果选择了 ST IN 通道
除了显示的按钮类型以外,与 INPUT 通道相同。这些
按钮对应下列参数。
●如果选择了 MIX 通道
使用 SAFE PARAMETER SELECT 区域下部的按钮
(不包括“ALL”按钮)选择将受到调用安全影响的参
数(允许多重选择)。
另外,您可用区域左下部分的 WITH MIX SEND 按钮
启用从输入通道发送到 MIX 总线的信号的开 /关状态
以及发送电平的调用安全。
如果您要显示在区域下方的所有参数都受调用安全影
响,请打开 ALL 按钮(这是默认设定)。
这些按钮对应下列参数。
按钮名称 对应参数
ALL 所有参数
HA 前置放大器设定 (包括外接 HA)
ATT 衰减器设定
EQ EQ 设定 (包括 HPF)
DYNA 1 Dynamics 1 设定
DYNA 2 Dynamics 2 设定
INPUT PATCH 输入通道分配
INSERT 插入设定
INSERT PATCH 插入分配
DIRECT OUT 直接输出和分配设定
MIX SEND 发送到 MIX 总线信号的发送电平
MIX ON 发送到 MIX 总线信号的开 /关状态
MATRIX SEND 发送到 MATRIX 总线信号的发送电平
MATRIX ON 发送到 MATRIX 总线信号的开 /关状态
FADER 推子位置
CH ON [ON] 键的开 /关状态
按钮名称 对应参数
ALL 所有参数
ATT 衰减器设定
EQ EQ 设定
DYNA 1 Dynamics 1 设定
DYNA 2 动态 2设定
INPUT PATCH 输入通道分配
MIX SEND 发送到 MIX 总线信号的发送电平
MIX ON 发送到 MIX 总线信号的开 /关状态
MATRIX SEND 发送到 MATRIX 总线信号的发送电平
MATRIX ON 发送到 MATRIX 总线信号的开 /关状态
FADER 推子位置
CH ON [ON] 键的开 /关状态
•
如果
ALL
按钮打开,则
SAFE PARAMETER SELECT
区域下部
的所有其它按钮将被关闭。
䗑⊼
按钮名称 对应参数
ALL 所有参数 (除 WITH MIX SEND 以外)
ATT 衰减器
EQ EQ 设定
DYNA 1 Dynamics 1 设定
INSERT 插入设定
INSERT PATCH 插入分配
MATRIX SEND 发送到 MATRIX 总线信号的发送电平
MATRIX ON 发送到 MATRIX 总线信号的开 /关状态
FADER 推子位置
CH ON [ON] 键的开 /关状态
OUTPUT PATCH 输出通道分配
WITH MIX SEND 从输入通道发送到 MIX 总线的信号的开 /关状态
以及发送电平
•
如果
ALL
按钮打开,则
SAFE PARAMETER SELECT
区域下部
的所有其它按钮将被关闭。
䗑⊼
•
如果
ALL
按钮打开,则除了位于
SAFE PARAMETER
区域下部
的
WITH MIX SEND
按钮之外,所有按钮将被关闭。
•
当
ALL
按钮打开时,您可打开
/
关闭
WITH MIX SEND
按钮。
䗑⊼

M7CL 使用说明书
使用调用安全功能
150
●如果选择了 MATRIX 通道
除了显示按钮的类型以外,其它与 MIX 通道相同。
这些按钮对应下列参数。
●如果选择了 DCA 组
如果您按 DCA 组的任意一个 [SEL] 键,则将同时显示
DCA 组1–8的参数。对于受到调用安全影响的参数,
您可选择“ALL”或“ LEVEL/ON”(推子位置和 [ON]
键的开 /关状态)。当您进行此选择时,调用安全功能
将被启用。
如果您想让 DCA 组的所有参数都受到调用安全的影
响,请打开 ALL 按钮。与选择了通道时不同,当您打
开LEVEL/ON 按钮或 ALL 按钮时,将对该 DCA 组启
用调用安全。
5若要对所选通道启用调用安全,请打开 SAFE
PARAMETER区域中的SAFE按钮。(如果您选
择了 DCA 组,请打开 LEVEL/ON 按钮或 ALL
按钮。)
启用了调用安全的通道或DCA组将在CH RECALL
SAFE 区域中加亮显示。
6若要打开通用参数的调用安全,请打开
GLOBAL RECALL SAFE 区域的按钮。
这些按钮对应下列参数。
7当您完成设定后,按 CLOSE 按钮关闭弹出式窗
口。然后执行调用操作。
只有所选通道(DCA 组)和参数将从调用操作中被
排除。
通道链接(→第 130 页)和总线设定(→第 234 页)
不受调用安全影响,它们始终在调用场景中重现。
这就是说,如果对链接组中包括的几个通道之一或
2个设定为立体声的通道之一启用了调用安全,则
该通道的参数设定可能与其它通道不同。在此情况
下,下次操作可应用的参数时,其将被自动重新链
接。
按钮名称 对应参数
ALL 所有参数 (除 WITH MATRIX SEND 以外)
ATT 衰减器设定
EQ EQ 设定
DYNA 1 Dynamics 1 设定
INSERT 插入设定
INSERT PATCH 插入分配
FADER 推子位置
CH ON [ON] 键的开 /关状态
OUTPUT PATCH 输出通道分配
WITH MATRIX
SEND
从输入通道 /MIX 通道 /STEREO/MONO 通道发
送到 MATRIX 总线的信号的开 /关状态以及发送
电平
•
如果
ALL
按钮打开,则除了位于
SAFE PARAMETER
区域下部
的
WITH MIX SEND
按钮之外,所有按钮将被关闭。
•
当
ALL
按钮打开时,您可打开
/
关闭
WITH MATRIX SEND
按钮。
䗑⊼
按钮名称 对应参数
INPUT PATCH 输入通道分配
INPUT NAME 输入通道名称
OUTPUT PATCH 输出通道分配
OUTPUT NAME 输出通道名称
RACK 1–8机架 1–8设定
SAFE 按钮
•
在
CH RECALL SAFE
区域,若在步骤
4
中选择了
ALL
按钮,加
亮显示的颜色为绿色,如果选择了
ALL
以外的按钮,则加亮显
示的颜色为蓝色。
•
如果您按下
CLEAR ALL
按钮,则所有启用了调用安全的通道
和
DCA
组(即,加亮显示的通道和
DCA
组)将被取消调用安
全。
•
您也可在
SEL CH VIEW
画面的
RECALL SAFE
区域中打开
/
关
闭调用安全(→第
95
页)。
•
调用安全功能可与焦点功能一起使用(→第
148
页)。通过焦点
或调用安全功能从调用操作中排除的通道或参数将不会被调
用。
•
如果您在按住
[SEL]
键时执行调用操作,则该通道的调用安全
设定将临时对该调用操作启用。

使用渐变功能
151
M7CL 使用说明书
场景记忆
12
“渐变”是一种当您调用场景时在指定时间段内使指定通道的推子和 DCA 组平滑改变为新数值的
功能。每个场景的渐变功能设定是独立进行的。
1按功能存取区域中的 SCENE 区域。
将出现 SCENE LIST 窗口,在该窗口中您可执行各
种场景记忆操作。
1SCENE 区域
2FADE TIME 选项卡
2按SCENE LIST窗口底部的“FADE TIME”选项
卡。
您可使用选项卡在 SCENE LIST 窗口的右半部分的
3个不同区域中进行切换。在此情况下,按此选项
卡使 FADE TIME 区域出现。
1FADE TIME 区域
在此区域中,您可进行渐变功能的设定。此区域中
的按钮对应显示在 SCENE LIST 窗口左侧的场景列
表。
在CURRENT SETTING 区域中,您可设定下次执
行场景存储操作时将使用的渐变设定。
2SET 按钮
这些按钮可显示 FADE TIME 弹出式窗口。
3FADING 按钮
这些按钮可打开 /关闭各场景的渐变功能。
4渐变时间
此项显示渐变时间(推子达到新数值所经过的时
间)。
3按SET 按钮进入 FADE TIME 弹出式窗口。
在此弹出式窗口中,您可选择将应用渐变的通道,
然后调节渐变时间。
1通道显示区域
应用渐变的通道或 DCA 组采用加亮显示。
2FADE TIME 旋钮
该旋钮可设定渐变时间。您可使用相应的多功能编
码器进行调节。
3SET ALL 按钮
如果您按此按钮,渐变效果将应用到该场景的所有
推子。
4CLEAR ALL 按钮
如果您按此按钮,将取消该场景的所有推子上的渐
变效果。
4按所需通道或 DCA 组的 [SEL] 键选择将应用渐
变效果的通道和 DCA 组(允许多重选择)。
所选通道和 DCA 组的 [SEL] 键将点亮,那些通道
和DCA 组将在弹出式窗口的通道显示区域中加亮
显示。您可通过再次按下亮着的 [SEL] 键使其变暗
来取消选择。
使用渐变功能
2
1
4
3
2
1
•
当您调用场景时,该场景的渐变设定将反映在
CURRENT
SETTING
中。
2
134

M7CL 使用说明书
使用渐变功能
152
5使用与 FADE TIME 旋钮相对应的多功能编码器
调节渐变时间。
调节范围为 0.0 秒– 60.0 秒。
当您完成设定后,按 CLOSE 按钮关闭 FADE TIME
弹出式窗口。
6若要启用渐变功能,请按 FADING 按钮。
各场景的渐变开 /关设定都是独立进行的。
7调用打开了渐变功能的场景。
调用发生后,推子将立即开始移动,在经过指定渐
变时间后,将达到调用场景的数值。
•
您在此处指定的渐变时间用于在步骤
4
中所选的所有通道和
DCA
组。
•
进行了渐变设定的场景在
SCENE LIST
窗口的
STATUS
区域中
用“
FADING
”指示显示。
•
即使推子通过通道链接进行了链接,也可单独应用渐变功能。
䗑⊼
•
在按住相应的
[SEL]
键的同时若您停止移动推子,则可在该点
停止推子的渐变操作。
•
当推子移动的时候,若您调用相同场景,所有通道和
DCA
组的
推子将立即移动到它们的目标位置。

153
M7CL 使用说明书
监听 /提示
13
第13 章
监听 /提示
本章节介绍 M7CL 的监听 /提示功能。
监听功能让您通过您的近场监控设备或耳机试听各种输出。
M7CL 前面板下方有一个用于监听的
PHONES OUT 插孔,此插孔可始终让您监听选择作为监听源的信号。通过将 MONITOR OUT L/R/
C通道分配到所需的输出插孔,您也可通过外接扬声器监听相同的信号。您可将下列信号选择为监
听源。
•STEREO 通道输出信号
•MONO 通道输出信号
•STEREO + MONO 通道输出信号
•ST IN 通道 1–4输入信号
•最多 8个MIX, MATRIX, STEREO 或MONO 通道输出信号和 ST IN 通道输入信号。
提示功能可让您通过 MONITOR OUT 或PHONES 进行临时监听来检查单独选定的通道 /DCA 组。
当您按上面板的 [CUE] 键时,相应通道 /DCA 组的提示信号作为监听输出从所选输出端口发送。
以下图表显示了提示 /监听信号流程。
●MONITOR SELECT
(监听选择)
选择监听源。
●METER
(电平表)
检测和显示监听信号或提示信号的电平。
●DIMMER
(衰减器)
按照固定量衰减监听 /提示信号。
●MONITOR LEVEL
此项可调节 MONITOR OUT L/R/C 通道的输出电平。
如果 PHONE LEVEL LINK 为ON,则此项也将影响
PHONE OUT 插孔的电平。
●MONITOR FADER
使用 STEREO MASTER 推子或 MONO MASTER 推子
可调节 MONITOR OUT L/R/C 通道的输出电平。
MONITOR FADER 位于与 MONITOR LEVEL 并排的
位置。如果 PHONES LEVEL LINK 为ON,则此设定也
将影响 PHONES OUT 插孔处的电平。
关于监听 /提示功能
•
提示信号发送到与监听信号相同的输出目的地。因此请注意,如果您关闭了监听功能,则提示信号将不再发
送到连接的监听扬声器。但是,提示信号将一直发送到
PHONES OUT
插孔。
䗑⊼
CUE
DEFINE
MIX
(MAX : 8ch)
STEREO OUT L,R
MONITOR L
MONITOR R
MONITOR MONO (C)
STEREO OUT
STEREO OUT
MIX OUT1-16
MATRIX OUT1-8
MONO (C)
L,R
STEREO OUT MONO (C)
STEREO OUT L,C,R
CUE TRIM
(INPUT / OUTPUT / DCA)
MONO
MONO
MONITOR L
CUE LOGIC PHONES
LEVEL LINK
CUE ON
DELAY
(MAX:600ms)
DELAY
(MAX:600ms)
DELAY
(MAX:600ms)
DELAY
(MAX:600ms)
DELAY
(MAX:600ms)
TALKBACK ON
An output port delay becomes invalid by
assigning a monitor out to the output port
+MONO (C)
MONITOR DIMM ON
MONITOR R
MONITOR MONO (C)
CUE L
CUE R
METER
L R
MONITOR
LEVEL
MONITOR
FADER
PHONES L
PHONES R
MONITOR OUT L
MONITOR OUT R
MONITOR OUT MONO (C)
To PHONES OUT
To PHONES OUT
To OUTPUT PATCH
To OUTPUT PATCH
To OUTPUT PATCH
CUE L
CUE R
ST IN2 L,R
ST IN1 L,R
ST IN3 L,R
ST IN4 L,R
ST IN1 L,R
ST IN2 L,R
ST IN3 L,R
ST IN4 L,R
DIMMER
MONITOR SELECT
ON
PHONES LEVEL
PHONES OUT LR
[PHONES]
DA
Tip
Ring
Sleeve
2
METER
METER
METER
METER

M7CL 使用说明书
使用监听功能
154
●ON
(开 /关)
打开 /关闭监听功能。
●DELAY
(监听延迟)
延迟监听信号。如果正在输出提示信号,则延迟功能
将被禁用。
●PHONES LEVEL
(耳机电平)
只调节 PHONES OUT 插孔的输出电平。
●PHONES LEVEL LINK
(耳机电平链接功能)
如果此项打开,则 MONITOR LEVEL 旋钮将调节发送
到PHONES OUT 插孔的信号电平。
本部分介绍如何选择所需的监听源,以及从 PHONES OUT 插孔或外接监听扬声器对其进行监听。
1将您的监听系统连接到后面板的 OMNI OUT 插
孔、
2TR OUT DIGITAL 插孔,或安装在插槽中
的I/O 卡。
监听信号可发送到任何所需的输出插孔或输出通
道。如果您通过耳机进行监听,请确认您的耳机已
连接到前面板下方的 PHONES OUT 插孔。
2在功能存取区域中,按 MONITOR 按钮进入
MONITOR 画面。
在MONITOR 画面中,
MONITOR 区域可让您查看
当前监听设定以及打开 /关闭监听。
MONITOR 画面包含以下所示的项目。
1弹出式按钮
可打开 MONITOR 弹出式窗口,在该窗口中您可进
行监听的详细设定。
2SOURCE SELECT 区域
使用此区域的按钮可选择监听源。
3DIMMER 区域
可在此处打开 /关闭可临时衰减监听信号的衰减器
功能。如果您按此区域中的旋钮使其被粗框包围,
则您可使用多功能编码器 4调节衰减量。
4MONITOR FADER 区域
此区域可调节监听推子电平。其也表示 FADER
ASSIGN MODE。使用 MONITOR 弹出式窗口可进
入FADER ASSIGN MODE。
5电平表区域
此区域显示监听信号的电平。此电平表显示恰在
衰减器之前的电平。如果您按此区域,将出现
MONITOR 弹出式窗口,在该窗口中您可进行监听
的详细设定。
6OUTPUT 按钮
打开 /关闭监听输出。
7PHONES LEVEL LINK 按钮
如果此按钮打开,则 MONITOR LEVEL 旋钮将调
节发送到 PHONES OUT 插孔的信号电平。
8MONO MONITOR 按钮
此按钮允许单声道监听。如果此按钮打开,则从
PHONES OUT 插孔和 MONITOR OUT L/R 通道发
送的信号将为单声道的。
3按弹出式按钮或电平表区域打开 MONITOR 弹
出式窗口。
在MONITOR 弹出式窗口中,您可进行监听的详细
设定。该弹出式窗口包含以下项目。
使用监听功能
6
7
8
1
2345
1238974
A
0
5
6

使用监听功能
155
M7CL 使用说明书
监听 /提示
13
1SOURCE SELECT 区域
使用此区域的按钮可选择监听源。也可使用
MONITOR 画面中的 SOURCE SELECT 区域执行
此操作。
2MONITOR FADER 电平
此处可调节监听推子的电平。
3FADER ASSIGN MODE 按钮
反复按 MONITOR 弹出式窗口中的此按钮可将设
定按照以下顺序切换:
NONE → STEREO →
MONO → NONE。当选择了 STEREO 时,您可使用
上面板的 STEREO MASTER 推子调节监听电平。
您也可使用 STEREO MASTER 推子上方的 [ON] 键
打开和关闭监听输出。
当选择了 MONO 时,您可使用上面板的 MONO
MASTER 推子调节监听推子。您也可使用 MONO
MASTER 推子上方的 [ON] 键打开和关闭监听输
出。
4DIMMER 区域
在此区域中,您可对可临时衰减监听信号的衰减
器功能进行设定。
•DIMMER 旋钮
........... 此旋钮可调节衰减器打开时
监听信号将要被减弱的量。
您可使用多功能编码器 4控
制此旋钮。也可使用
MONITOR 画面中的
DIMMER 区域执行此操作。
•DIMMER ON 按钮
........... 如果此按钮打开,则监听信
号电平将根据 DIMMER 旋钮
的设定被衰减。也可使用
MONITOR 画面中的
DIMMER 区域执行此操作。
5TALKBACK DIMMER 区域
在此区域中,您可查看以及对对讲衰减器进行设
定。
•TALKBACK DIMMER 旋钮
........... 此选可调节对讲打开时监听
信号将要被减弱的量。您可
使用多功能编码器 5控制此
旋钮。也可使用 MONITOR 画
面中的 TALKBACK DIMMER
区域执行此操作。
•TALKBACK DIMMER 指示器
........... 此指示器可显示对讲已打
开,以及对讲衰减器正在运
行。
6MONITOR DELAY 区域
此区域可指定延迟监听信号的监听延迟设定。您
可在监听信号和直接声音之间存在时差的大礼堂
中使用此设定。
•MONITOR DELAY 旋钮
........... 调节监听信号的延迟时间。
您可使用多功能编码器 6控
制此旋钮。
•MONITOR DELAY ON 按钮
........... 如果此按钮打开,则监听信
号电平将根据 MONITOR
DELAY 旋钮的设定被延迟。
7MONO MONITOR 按钮
此按钮允许单声道监听。如果此按钮打开,则从
PHONES OUT 插孔和 MONITOR OUT L/R 通道发
送的信号将为单声道的。
8PHONES LEVEL LINK 按钮
如果此按钮打开,则 MONITOR LEVEL 旋钮或
MONITOR FADER 旋钮可调节发送到 PHONES
OUT 插孔的信号电平。
9OUTPUT 按钮
打开 /关闭监听功能。也可使用 MONITOR 画面中
的OUTPUT 按钮执行此操作。
0电平表区域
•输出选择按钮
............. 此按钮可打开 OUTPUT
PORT SELECT弹出式窗口,
在该窗口中您可选择将输出
监听信号的端口。
•电平表 ............. 此电平表显示监听信号的电
平。此电平表显示恰在衰减
器之前的
电平。
AASSIGN 区域
如果您在 SOURCE SELECT 区域中选择了
DEFINE,请使用此区域指定监听源。您可同时选
择最多 8个监听源。按 CLEAR ALL 按钮将清除所
有选择。
4使用 SOURCE SELECT 区域的按钮选择监听
源。
在SOURCE SELECT 区域中您可只选择一个监听
源。但是,如果您选择了 DEFINE,则您可用
ASSIGN 区域指定多个监听源。
下表显示您可在 SOURCE SELECT 区域中选择的
监听源。
•
如果常规衰减器和对讲同时打开,则将应用最高的衰减量设
定。
STEREO L/R 按钮 STEREO L/R 通道输出信号
MONO (C) 按钮 MONO 通道输出信号
LCR 按钮 STEREO L/R + MONO 通道 (LCR) 输出
信号
ST IN 1–4按钮
(M7CL-32/48)
ST IN 插孔 1–4输入信号
OMNI 1–2–7–8按钮
(M7CL-48ES)
OMNI IN 插孔 1–8输入信号
DEFINE 按钮 在ASSIGN 区域中选择的信号

M7CL 使用说明书
使用监听功能
156
如果您在 SOURCE SELECT 区域中选择了
DEFINE,则您可用ASSIGN区域选择多个源。下表
显示您可在 ASSIGN 区域中选择的监听源。
5若要将一个端口指定为监听信号 L, C, R 的输出
目的地,请按电平表区域中的一个输出选择按
钮(L/R/C) 打开 OUTPUT PORT SELECT 弹出
式窗口,然后从下列监听信号输出目的地中进
行选择(允许多重选择)。
• M7CL-32/48
• M7CL-48ES
当您选择了一个输出端口后,按 CLOSE 按钮关闭
弹出式窗口。
以相同方式指定 MONITOR OUT L, R 和C的输出
端口。
6若要启用监听,请按 OUTPUT 按钮将其打开。
您在步骤 4中选择的监听源将发送到您在步骤 5中
指定的输出目的地。
7若要使用 STEREO MASTER 推子 /MONO
MASTER 推子调节监听推子,请按 FADER
ASSIGN MODE 按钮选择 STEREO 或MONO。
当选择 STEREO 时,您可使用上面板的 STEREO
MASTER 区域调节监听推子。当选择 MONO 时,
您可使用上面板的 MONO MASTER 推子调节监听
推子。
根据 FADER ASSIGN MODE 设定而定,选择
STEREO 时,功能存取区域中的 MONITOR 按钮将
变为红色,选择 MONO 时,该按钮将变为黄色。
8使用 STEREO MASTER 推子 /MONIO
MASTER推子或画面上的MONITOR FADER旋
钮调节监听推子。
9若要调节监听电平,请使用上面板的 SCENE
MEMORY/MONITOR 部分中的 MONITOR
LEVEL 旋钮。
如果 PHONES LEVEL LINK 打开,当通过耳机监
听时,您可同时用 MONITOR LEVEL 旋钮、监听推
子以及 PHONES LEVEL 旋钮调节监听电平。
10根据需要进行衰减器、延迟和单声道的设定。
MIX 1–16 按钮 MIX 通道 1–16 的输出信号
MTRX 1–8按钮
MATRIX
通道
1
–
8
的输出信号
STEREO L/R 按钮 STEREO L/R 通道输出信号
MONO (C) 按钮 MONO 通道输出信号
ST IN 1–4按钮
(M7CL-32/48)
ST IN 插孔 1–4输入信号
OMNI 1–2–7–8按钮
(M7CL-48ES)
OMNI IN 插孔 1–8输入信号
OMNI 1–16 OMNI OUT 插孔 1–16
2TR OUT L, R 2TR OUT DIGITAL 插孔 L, R
SLOT 1–3安装于插槽1–3的I/O卡的输出通道1–16
ES 1–24 EtherSound 输出通道 1–24
2TR OUT L, R 2TR OUT DIGITAL 插孔 L,R
OMNI 1–8 OMNI OUT 插孔 1–8
SLOT 1–3 安装在插槽 1–3中的 I/O 卡的输出通道
1–16
•
您可在
ASSIGN
区域中选择最多
8
个监听源。如果您选择了
8
个
监听源,则无法进行更多选择。请关闭不需要的源的按钮。
䗑⊼
•
如有需要,您可只对
MONITOR OUT L
和
R
指定输出端口,
并通过
2
个扬声器进行监听。
•
如果您没有为
MONITOR OUT C
指定一个输出端口,选择
MONO (C)
按钮或
LCR
按钮作为监听源将自动使
MONO
通
道信号发送到
MONITOR OUT L/R
。
•PHONES OUT
插孔将一直输出监听信号,无论
OUTPUT
按钮
是否开启还是关闭。
•
监听推子和
MONITOR LEVEL
旋钮是并排的。当您想要使用此
功能改变监听电平时,上面板的
MONITOR LEVEL
旋钮仍旧有
效。如果
MONITOR LEVEL
旋钮设定为最小,则将没有监听信
号输出。
䗑⊼
•STEREO
或
MONO
通道的
[ON]
键和
MONITOR
画面上的输出
按钮是相互链接的。无论
OUTPUT
按钮是开启还是关闭,
PHONES OUT
插孔都将始终输出监听信号。
䗑⊼
•
监听开
/
关操作,监听源的选择,以及衰减器的开
/
关操作也可分
配到用户定义键(→第
216
页)。

使用提示功能
157
M7CL 使用说明书
监听 /提示
13
本部分介绍如何使用 M7CL 的提示功能。
M7CL 的提示信号可分成下列 4组。
1INPUT CUE 组
输入通道的提示信号组成了这个组。若要启用此组的
提示,请按任意 INPUT 通道或 ST IN 通道的 [CUE] 键
打开提示。
2DCA CUE 组
DCA 组的提示信号组成这个组。若要启用此组的提
示,请将 DCA 组分配到 Centralogic 部分,然后按
Centralogic 部分的 [CUE] 键打开提示。
3OUTPUT CUE 组
输出通道的提示信号组成了这个组。若要打开 /关闭此
组的提示,请按 STEREO/MONO 通道的 [CUE] 键,或
将MIX 通道或 MATRIX 通道分配到 Centralogic 部分,
然后按 Centralogic 部分的 [CUE] 键。
4其它 CUE 组
这些是使用显示在触摸屏上的按钮操作的提示信号。
如果您打开 EFFECT 弹出式窗口中的 CUE 按钮或
DYNAMICS 1 弹出式窗口中的 KEY IN CUE 按钮,则
此组被启用。当您退出相应的弹出式窗口时,此组将
被自动禁用。
无法同时打开不同组之间的提示。通常,属于最近按
[CUE] 键(或屏幕中的 CUE/KEY IN CUE 按钮)的组
优先,先前选择组的 [CUE] 键将被取消。
但是,如果您按照特定顺序切换提示信号组,则当当
前提示信号取消时,之前所选组的 [CUE] 键状态将恢
复。
下图显示了 [CUE] 键的优先顺序。当您从低到高切换
组后,如果之后您取消了高层组的提示,则紧接其下
的组的之前的 [CUE] 键状态将恢复。
例如,如果您按照 OUTPUT CUE 组→ DCA CUE 组→
INPUT CUE 组→其它 CUE组的顺序切换组,则您可相
继取消 [CUE] 键( CUE/KEY IN CUE 按钮)以恢复之
前所选组的 [CUE] 键状态。
使用提示功能
关于提示组
INPUT 通道的 [CUE] 键
ST IN 通道的 [CUE] 键
•
如果
INPUT
通道或
ST IN
通道分配到了
Centralogic
部分,则您也可
使用
Centralogic
部分的
[CUE]
键启用此组的提示。
Centralogic 部分的 [CUE] 键
(控制 DCA 组时)
Centralogic 部分的 [CUE] 键
(当控制 MIX 通道或 MATRIX 通道时)
STEREO/MONO 通道的 [CUE] 键
•
如果
STEREO/MONO
通道分配到了
Centralogic
部分,则您也可使
用
Centralogic
部分的
[CUE]
键启用此组的提示。
显示屏中的 CUE 按钮
其它 CUE 组
INPUT CUE 组
DCA CUE 组
OUTPUT CUE 组

M7CL 使用说明书
操作提示功能
158
本部分介绍如何使用所需通道或 DCA 组的 [CUE] 键监听提示信号。
1在功能存取区域中,按 MONITOR 按钮进入
MONITOR 画面。
在MONITOR 画面的 CUE 区域中,您可查看当前
提示设定以及打开 /关闭提示。
1弹出式按钮
可打开CUE弹出式窗口,在该窗口中您可进行提示
的详细设定。
2CUE MODE 区域
可指定提示功能操作的方法。
3INPUT/DCA/OUTPUT 区域
对于各CUE组,此区域显示信号输出位置和输出电
平。您可按此区域打开 CUE 弹出式窗口。
4CLEAR CUE 按钮
清除所有提示选择。
2按弹出式按钮或 INPUT/DCA/OUTPUT 区域打
开CUE 弹出式窗口。
该弹出式窗口包含以下项目。
1CUE MODE 区域
当打开同一个组内的多个 [CUE] 键时,此区域可指
定操作模式。也可使用 MONITOR 画面中的 CUE
MODE 区域执行此操作。
2INPUT 区域
在此区域中,您可从下列位置中选择一个提示输
入通道的位置。
•PFL
(推子前监听)按钮
........... 推子前信号将被输出。
•AFL
(推子后监听)按钮
........... 推子后信号将被输出。
•POST PAN 按钮
........... 声相后信号将被输出。
•PFL TRIM 旋钮
........... 如果选择了 PFL,您可在
-20 dB 到+10 dB 的范围内调
节提示信号的输出电平。您
可使用多功能编码器 3操作
此旋钮。
3DCA 区域
在此区域中,您可选择提示将从 DCA 组输出的位
置,并可指定输出电平。
•PRE PAN 按钮
........... 声相前信号将被输出
•POST PAN 按钮
........... 声相后信号将被输出
操作提示功能
•
提示信号发送到与监听信号相同的输出目的地。因此请注意,如果您关闭了监听功能,则提示信号将不会发
送到连接的监听扬声器。但是,无论监听开
/
关设定如何,前面板下方的
PHONES OUT
插孔将一直输出提
示信号。有关监听功能设定的详细说明,请参见“使用监听功能”(→
第
154
页)。
䗑⊼
1 2 43
2 3 4 5
1
•
请注意,如果您打开了
POST PAN
按钮,则无法监听从设定为
LCR
模式的输入通道发送到
MONO
总线的信号。
䗑⊼

操作提示功能
159
M7CL 使用说明书
监听 /提示
13
•DCA TRIM 旋钮
........... 在 -20 dB 到+10 dB 的范围内
对DCA 组调节提示输出的电
平。您可使用多功能编码器 4
操作此旋钮。
•DCA UNITY 按钮
........... 如果此按钮打开,则按某个
DCA 组的 [CUE] 键将始终以
一致的增益(当 Centralogic
部分中的推子处于 0 dB 时的
相同电平)监听相应的 DCA
组。
4OUTPUT 区域
在此区域中,您可从下列选项中选择一个作为将提
示输出通道的位置。
•PFL
(推子前监听)按钮
........... 推子前信号将被输出
•AFL
(推子后监听)按钮
........... 紧接着 [ON] 键之后的信号将
被输出
•PFL TRIM 旋钮
........... 如果您选择PFL,则您也可使
用此区域下部的PFL TRIM旋
钮在 -20 dB– +10 dB 的范围
内调节输出电平。您可使用
多功能编码器 5操作此旋钮。
5电平表区域
•电平表 ............. 该项显示提示信号的电平。
•ACTIVE CUE 指示器
........... 此指示器显示当前激活的提
示组。
•CLEAR CUE 按钮
........... 清除所有提示选择。也可使
用MONITOR 画面中的
CLEAR CUE 按钮执行此操
作。
3用CUE MODE 部分的按钮指定当打开了相同
CUE 组内的多个 [CUE] 键时将发生的情况。
用以下 2个按钮选择提示模式。
●MIX CUE 按钮
打开了 [CUE] 键的相同提示组内的所有通道或
DCA 组将被混合进行监听(MIX CUE 模式)。
●LAST CUE 按钮
只有上次最后打开了 [CUE] 键的通道或 DCA 组
将被监听(LAST CUE 模式)。
4用INPUT 区域、
DCA 区域和 OUTPUT 区域的按
钮和旋钮指定各提示组的输出位置和输出电
平。
请参阅步骤 2中各项目的说明,然后进行所需的设
定。
5按所需通道或 DCA 组的 [CUE] 键将其打开。
相应通道的提示信号将被发送到监听信号输出目
的地。
功能存取区域中的提示电平表的背景将变为蓝
色,显示提示输出电平。当前打开的提示组或按钮
的缩写显示在提示电平表上方。
提示电平表上方显示的缩写具有下列含义。
6若要调节提示信号的电平,请使用上面板的
SCENE MEMORY/MONITOR 部分中的
MONITOR LEVEL 旋钮。
如果PHONES LEVEL LINK打开,当通过耳机监听
时,您可同时用MONITOR LEVEL旋钮和PHONES
LEVEL 旋钮调节提示信号电平。
•
属于不同提示组的
[CUE]
键不能同时打开。最后按下的
[CUE]
键所属的提示组将被打开,只允许监听该组的信号。
IN INPUT CUE 组
DCA DCA CUE 组
OUT OUTPUT CUE 组
EFFECT EFFECT 弹出式窗口中的 CUE 按钮 (其它提示
组)
KEY IN DYNAMICS 1 弹出式窗口的 KEY IN CUE 按钮
(其它提示组)
CUE 电平表
•
当使用
SENDS ON FADER
弹出式窗口中的
MIX
或
MATRIX
总
线选择按钮时,您可再按一下所选按钮打开相应
MIX
或
MATRIX
通道的提示(→第
70
页)。
•
如果您想要链接提示操作和通道选择操作,请打开
USER
SETUP
画面,选择
PREFERENCE
选项卡,然后打开
“
[CUE]>[SEL] LINK
”(
→第
214
页
)。

161
M7CL 使用说明书
对讲 /振荡器
14
第14 章
对讲 /振荡器
本章节介绍如何使用对讲和振荡器。
对讲是一种将与 TALKBACK 插孔相连的麦克风的信号发送到所需总线的功能。主要用于将调音师
的指令传达到执行者或工作人员。如有需要,与 INPUT 插孔、
ST IN 插孔和 OMNI IN 插孔相连的麦
克风也可用于进行对讲。
M7CL还包括了一个可将正弦波或粉红噪声输出到所需总线的振荡器,其可用来检查外部设备或测
试房间的声学响应。
下图显示了对讲 /振荡器信号的流程。
关于对讲和振荡器功能
+48V MASTER
+48V
+48V
+48V
ON
TALKBACK
INPUT INPUT
SELECT
[TALKBACK TALKBACK
OSCILLATOR
INPUT]
[INPUT]
[1-32 {48}]
[ST IN]
[1L-4R]
TALKBACK
GAIN
INPUT 12
3
12
3
AD
AD
ON
GAIN/TRIM
HA
HA
METER
INPUT TB
INPUT 1-32 {48}
ST IN 1L-4R
METER
+48V
ST IN L 12
3
AD
GAIN/TRIM
HA
METER
+48V
12
3
AD
GAIN/TRIM
HA
METER
LEVEL
Burst Noise
METER
HPF LPF
ON
OSC
MATRIX CUE
MIX ST
L R (C) L R
1 2 1516
1 2 7 8
M
O
N
O
···
···
Pink Noise
Sine Wave
ST IN R
M7CL-32/48
OSCILLATOR
LEVEL
Burst Noise
METER
HPF LPF
ON
OSC
Pink Noise
Sine Wave
MATRIX CUE
MIX ST
L R (C) L R
1 2 1516
1 2 7 8
M
O
N
O
···
···
GAIN/TRIM
+48V
+48V
+48V MASTER
ON
[TALKBACK
INPUT]
[EtherSound]
EtherSound
OMNI IN
TALKBACK
INPUT
12
3
TALKBACK
GAIN
+48V HA
ES IN
METER
TALKBACK
INPUT TB
ES IN 1-48
OMNI IN 1-8
ON
INPUT
SELECT
12
3
METER
HA
METER
48
AD
OMNI IN
[1-8]
AD
M7CL-48ES

M7CL 使用说明书
使用对讲
162
对讲功能可将(输入插孔处输入的)信号发送到所需的总线。
1在功能存取区域中,按 MONITOR 按钮进入
MONITOR 画面。
在MONITOR 画面中,
TALK BAC K 区域可让您查
看当前对讲设定以及打开 /关闭对讲。
如果您想要更详细地查看或编辑对讲设定,请使用
步骤 2中所述的 TALK BAC K 弹出式窗口以及下列
项目。
1弹出式按钮
可打开 TA L K BAC K 弹出式窗口。
2TALKBACK IN 区域
此区域显示与 TA LKBACK 插孔相连麦克风的输入
电平,以及幻相供电的开 /关状态。
3INPUT TO TALKBACK 区域
此区域可显示用于对讲的 INPUT、
ST IN 和OMNI
IN 插孔的输入灵敏度、输入电平和幻相供电开启 /
关闭状态。您可在此区域左侧的按钮选择用于对讲
的插孔。如果您按此区域中的 GAIN 旋钮选择此区
域,则可使用相应的多功能编码器调节输入灵敏
度。
4ASSIGN 区域
此区域显示对讲信号要发送到的总线。您可按此区
域打开 TA L K BAC K 弹出式窗口。
5TALKBACK ON 按钮
可打开 /关闭对讲。
2按弹出式按钮或 ASSIGN 区域打开 TALKBACK
弹出式窗口。
在此弹出式窗口中,您可进行对讲的详细设定。
1TALKBACK IN 区域
•+48V 按钮 .......... 此按钮是提供到 TA L KB AC K
插孔的幻相电源 (+48V) 的开
关。
•TALKBACK 插孔电平
........... 此项显示与 TA L K B AC K 插孔
相连麦克风的输入电平。
2INPUT TO TALKBACK 区域
•输入选择按钮
........... 此按钮可打开 INPUT PORT
SELECT弹出式窗口,在该窗
口中,您可对讲所使用的
TALKBACK 插孔之外的
INPUT 插孔。
•+48V 按钮
........... 此按钮是提供到用于对讲的
INPUT 插孔的幻相电源
(+48V) 的开关。
•GAIN 旋钮.......... 此旋钮可调节用于对讲的
INPUT 插孔的输入灵敏度。
使用相应的多功能编码器进
行此调节。您也可使用
MONITOR 画面的 GAIN 旋钮
进行调节。
•输入电平 ........... 此项显示连接到用于对讲的
INPUT 插孔的麦克风的输入
电平。
3TALKBACK ON 按钮
可打开 /关闭对讲。也可使用 MONITOR 画面的
TAL K BAC K ON 按钮执行此操作。
4ASSIGN 区域
此区域可选择对讲信号将发送到的总线。您可按
CLEAR ALL 按钮取消所有选择。
使用对讲
1 52 3 4
1 2 4 3

使用对讲
对讲 /振荡器
163
M7CL 使用说明书
14
3将麦克风连接至前面板上的 TALKBACK 插孔,
然后转动 TALKBACK GAIN 旋钮调节麦克风的
输入灵敏度。
TALKBACK IN 区域中的电平表显示与
TALKBACK 插孔相连的麦克风的输入电平。如果
您想要向 TALKBACK 插孔提供幻相供电 (+48V),
请打开 TALKBACK IN 区域中的 +48V 按钮。
4如果您想要将 TALKBACK 插孔以外的输入插孔
用作对讲辅助输入,请按照以下步骤进行操作。
1按INPUT TO TALKBACK 区域的 INPUT 选择按
钮打开 INPUT PORT SELECT 弹出式窗口。
2按您想要用于对讲的输入端的按钮开启该按钮的
指示灯。
每次您只可选择一个输入。
3按CLOSE 按钮关闭弹出式窗口。
使用 INPUT TO TALKBACK 区域的 GAIN 旋钮
和电平表调节相连麦克风的输入电平。
5按ASSIGN 区域中的按钮指定对讲信号将发送
到的总线(可进行多重选择)。
这些按钮与以下总线相对应。
6若要启用对讲,请按 TALKBACK ON 按钮将其
打开。
每次您按下按钮,
TAL K BAC K ON 按钮将在开和关
之间切换(闭锁操作)。
当对讲打开时,来自 TALKBACK 插孔和所选
INPUT 插孔的信号将被输出至目的地总线。
•
当在
-14 dB
和
-13 dB
之间调节
HA
增益时,
PA D
将被内部打开
或关闭。请注意,如果在使用幻相供电时,如果在与
INPUT
接
口相连的外接设备的火线零线阻抗之间存在差异,则可能会产
生噪音。
䗑⊼
MIX 1–16 按钮 MIX 总线 1–16
MTRX 1–8按钮 MATRIX 总线 1–8
ST L, ST R 按钮 STEREO 总线 L/R
MONO (C) 按钮 MONO 总线
•
您可按
CLEAR ALL
按钮取消所有选择。
•
您也可将对讲开
/
关或
ASSIGN
变更分配到用户定义键。在这种
情况下,您可选择闭锁操作或开锁操作(仅当您按住按键时,
功能才会打开)(→第
216
页)。
•
当对讲打开时,您可使用对讲衰减器降低对讲以外的监听电平
(→第
155
页)。

M7CL 使用说明书
使用振荡器
164
本部分介绍如何从内部振荡器将正弦波或粉红噪声发送到所需的总线。
1在功能存取区域中,按 MONITOR 按钮进入
MONITOR 画面。
在MONITOR 画面中,
OSCILLATOR 区域可让您
查看当前振荡器设定以及打开 /关闭振荡器。
如果您想要更详细地查看或编辑振荡器设定,请使
用步骤 2中所述的 OSCILLATOR 弹出式窗口以及
下列项目。
1弹出式按钮
可打开 OSCILLATOR 弹出式窗口。
2LEVEL 旋钮
该旋钮可调节振荡器的输出电平。如果按此旋钮进
行选择,则您可使用相应的多功能编码器对其进行
操作。
3MODE 按钮
此按钮可选择振荡器信号的类型。每次按此按钮
时,类型都会变化。
4ASSIGN 区域
此区域显示振荡器信号要发送到的总线。您可按此
区域打开 OSCILLATOR 弹出式窗口。
5OUTPUT 按钮
可打开 /关闭振荡器。
2按弹出式按钮或 ASSIGN 区域打开
OSCILLATOR 弹出式窗口。
在此弹出式窗口中,您可进行振荡器的详细设定。
1MODE 区域
按此区域中的按钮选择振荡器类型。也可使用
MONITOR 画面中的 MODE 按钮执行此操作。
2参数区域
在此处您可调节在 MODE 区域中所选振荡器的参
数。可使用相应的多功能编码器操作此区域中显示
的旋钮。
3OUTPUT 按钮
可打开 /关闭振荡器。也可使用 MONITOR 画面中
的OUTPUT 按钮执行此操作。
当电源关闭时,振荡器将被关闭。
4振荡器电平
该项显示振荡器的输出电平。
5ASSIGN 区域
此区域可选择振荡器信号将发送到的总线。您可按
CLEAR ALL 按钮取消所有选择。
3按MODE 区域中的按钮选择您要输出的信号类
型。
您可从下列信号中进行选择。
使用振荡器
1 52 3 4
SINE WAVE 1CH 单通道正弦波
PINK NOISE 粉红噪声
BURST NOISE 突发噪声 (反复输出粉红噪声)
1 2 5 3 4

使用振荡器
对讲 /振荡器
165
M7CL 使用说明书
14
4使用参数区域中的旋钮和按钮调节振荡器参
数。
显示的参数将根据MODE区域中所选振荡器而异。
可使用相应的多功能编码器操作参数区域中显示
的旋钮。
下表显示可用的振荡器类型以及各类型显示的参
数。
各参数的详情如下表所示。
5按ASSIGN 区域中的按钮指定振荡器信号将发
送到的总线(可进行多重选择)。
这些按钮与以下总线相对应。
6若要启用振荡器,请按OUTPUT按钮将其打开。
振荡器信号将被发送至步骤 5中所选的总线。当您
再次按此按钮时,振荡器将关闭。
振荡器类型 参数
SINE WAVE 1CH LEVEL, FREQ
PINK NOISE LEVEL, HPF, LPF
BURST NOISE LEVEL, HPF, LPF, WIDTH, INTERVAL
参数 详情
LEVEL 振荡器的输出电平
FREQ 从振荡器输出的正弦波的频率
HPF 高通滤波器 (开 /关式开关,截止频率)
LPF 低通滤波器 (开 /关式开关,截止频率)
WIDTH 噪声的长度
INTERVAL 噪声间隔之间的无声部分长度
MIX 1–16 按钮 MIX 总线 1–16
MTRX 1–8按钮 MATRIX 总线 1–8
ST L, ST R 按钮 STEREO 总线 L/R
MONO (C) 按钮 MONO 总线
•
“
LEVEL
”参数也可使用
MONITOR
画面中的
LEVEL
旋钮进行
调节。
INTERVAL
WIDTH
电平
时间
粉红噪声输出
BURST NOISE 按钮打开
•
您可按
CLEAR ALL
按钮取消所有选择。
•
您也可将振荡器开
/
关或
ASSIGN
变更分配到用户定义键
(→第
216
页)。

M7CL 使用说明书
166

167
M7CL 使用说明书
电平表
15
第15 章
电平表
本章节介绍 METER 画面,在该画面中可显示所有通道的输入 /输出电平表以
及与选购的 MBM7CL 电平表头相关的操作。
进入 METER 画面,您可查看屏幕上所有通道的输入 /输出电平,也可切换电平表的测量点(信号
路径中检测电平的点)。
1在功能存取区域中,按 METER 区域进入
METER 画面。
将出现 METER 画面,
METER 区域的背景将变白。
1MIX 通道
此区域显示 MIX 通道的输出电平以及推子值。如
果相应 MIX 通道分配到 Centralogic 部分,则操作
Centralogic 部分的推子将实时改变这些数值。
2MATRIX 通道
此区域显示MATRIX通道的输出电平以及推子值。
如果相应MIX 通道分配到Centralogic部分,则操作
Centralogic 部分的推子将实时改变这些数值。
3STEREO 通道 L/R,
MONO 通道
此区域显示 STEREO 通道 L/R 和MONO 通道的输
出电平和推子值。操作相应的推子将实时改变数
值。
4INPUT 通道
此区域显示 INPUT 通道的输入电平以及推子值。
操作相应的推子将实时改变数值。
5ST IN 通道
此区域显示 ST IN 通道的输入电平以及推子值。操
作相应的推子将实时改变数值。
6Centralogic 推子电平
此区域显示分配到 Centralogic 部分的通道 /DCA 组
的推子值。操作相应的推子将实时改变数值。
7测量点选择按钮(用于输出通道)
使用这 3个按钮选择输出通道的测量点。
8测量点选择按钮(用于输入通道)
使用这 3个按钮选择输入通道的测量点。
METER 画面中的操作
METER 区域
CUE 电平表
•
如果
METER
区域中显示了
CUE
电平表,则按
CUE
电平表将强
制取消当前打开的提示。
•
如果
METER
区域中未显示
CUE
电平表,则按
CUE
电平表将切
换到
METER
画面。
䗑⊼
[METER 画面]
7
123
8
9
5 64

M7CL 使用说明书
METER 画面中的操作
168
9PEAK HOLD 按钮
如果此按钮打开,则电平表的峰值电平将被保持。
关闭此按钮时,将清除被保持的峰值电平指示。
在METER 画面中,您可查看各通道的下列信息。
1电平表
此电平表是相应通道输入(或输出)电平的实时显
示。
如果∑各通道中的任意一个电平测量点达到
OVER 电平,则档将点亮。
∑ 档电平的检测点如下所示。
•输入通道
......... PRE HPF、
PRE FADER、
POST ON
•输出通道
......... PRE EQ、
PRE FADER、
POST ON
2推子
此项是各通道的推子位置和开 /关状态的实时显
示。无法操作画面中的推子。
3推子电平
此项显示当前推子的数值,范围为 -
∞ 到10。
2如有需要,您可按测量点选择按钮切换测量点。
可对输入通道和输出通道单独指定电平表的测量
点。
您可从下列测定点中进行选择。
●输入通道
•PRE HPF .......... 恰在高通滤波器之前
•PRE FADER ........ 恰在推子之前
•POST ON .......... 恰在 [ON] 键之后
●输出通道
•PRE EQ............ 恰在衰减器之前
•PRE FADER ........ 恰在推子之前
•POST ON .......... 恰在 [ON] 键之后
3如果您想要保持电平表的峰值电平,请按 PEAK
HOLD 按钮将其打开。
PEAK HOLD 按钮的开 /关操作将同时影响输入通
道、输出通道以及 MBM7CL 电平表头。关闭此按
钮时,将清除被保持的峰值电平指示。
1
2
3
•
如果∑点亮,您可切换测量点以决定过载发生的点。
•
输出通道的测量点也将影响选购的电平表头
(MBM7CL)
。
•
您也可将
PEAK HOLD
按钮的开
/
关功能分配到用户定义键
(→第
216
页)。

使用 MBM7CL 电平表头(选购设备)
169
M7CL 使用说明书
电平表
15
如果 M7CL 上安装了选购的电平表头 (MBM7CL),您将一直可查看 MIX 通道和 MATRIX 通道的输
出电平。
MBM7CL 的电平表可显示 MIX 通道和 MATRIX 通道
的输出电平,共分 12 档(OVER, -3dB, -6dB, -9dB,
-12dB, -15dB, -18dB, -24dB, -30dB, -40dB, -50dB,
-60dB)。
您可从下列选项中选择测量点(检测电平的点)。若
要改变测量点,请参见之前的“METER 画面中的操
作”(→第 168 页)部分。
•PRE EQ............ 恰在衰减器之前
•PRE FADER ........ 恰在推子之前
•POST ON .......... 恰在 [ON] 键之后
使用 MBM7CL 电平表头(选购设备)
MIX 通道 1–16 MATRIX 通道 1–8
•
有关安装电平表头
(MBM7CL)
的详细说明,请参见第
300
页。

M7CL 使用说明书
170

171
M7CL 使用说明书
图示 EQ 和效果
16
第16 章
图示 EQ 和效果
本章节介绍如何使用内置图示 EQ 和效果,以及如何通过专用控制协议从
M7CL 远程控制外接前置放大器(例如,
Yamaha AD8HR、
SB168-ES)。
M7CL 可让您使用内置图示 EQ
(下文中缩写为“GEQ”)和效果对信号进行修改。您可以使用 2个
类型的 GEQ ;31BandGEQ 可让您自由调节 31 个 频 段( 频 率 区 域 ),Flex15GEQ 可让您调节
31 个频段上的任意 15 个频段。您也可使用 54 种不同的效果类型。
若要使用 GEQ 或效果,您必须将 GEQ 或效果安装到 8个虚拟机架之一,然后将该机架的输入和输出分配到所需的
信号路径。换句话说,操作过程如同您在真实的机架上安装一个信号处理器或效果设备并用跳线进行连接一样。
只有 GEQ 能被安装在机架 1–4上,
GEQ 或效果可安装到机架 5–8上。[图 1]
每个机架最多可使用输入和输出的 2个通道。(但是,如果“31BandGEQ”安装在 1个机架上,则输入和输出各只有
一个通道。)
[图 2]显示虚拟机架的信号流程。
关于虚拟机架
RACK 1
RACK 2
RACK 5
RACK 6
RACK 7
RACK 8
RACK 3
RACK 4
RACK
IN
PATCH
MIX OUT
1-16
MATRIX OUT
1-8
STEREO OUT
L,R,MONO (C)
STEREO
INSERT OUT
L,R,MONO (C)
MATRIX
INSERT OUT
1-8
CH
INSERT OUT
1-32 {48}
MIX
INSERT OUT
1-16
RACK1 IN
RACK2 IN
RACK3 IN
RACK4 IN
RACK5 IN
RACK6 IN
RACK7 IN
RACK8 IN
A (L ) / B (R)
A (L ) / B (R)
A (L) / B (R)
A (L) / B (R)
A (L) / B (R)
A (L) / B (R)
A (L) / B (R)
A (L) / B (R)
CH INSERT IN 1-32 {48}
MIX INSERT IN 1-16
STEREO INSERT IN L,R,MONO (C)
MATRIX INSERT IN 1-8
RACK
32 {48}
3
16
8
To CHINSERT IN
To MIX INSERT IN
To STEREO INSERT IN
To MATRIX INSERT IN
INSERT
IN
PATCH
RACK1 OUT
A (L) / B (R)
RACK2 OUT
A (L) / B (R)
RACK3 OUT
A (L) / B (R)
RACK4 OUT
A (L) / B (R)
RACK5 OUT
A(L) / B (R)
RACK6 OUT
A (L) / B (R)
RACK7 OUT
A (L) / B (R)
RACK8 OUT
A (L) / B (R)
RACK6 (same as RACK5)
RACK7 (same as RACK5)
RACK8 (same as RACK5)
RACK2 (same as RACK1)
RACK3 (same as RACK1)
RACK4 (same as RACK1)
RACK1
METER
METER
METER
METER
METER
METER
RACK IN
RACK IN A
RACK IN B
RACK OUT
RACK OUT A
RACK OUT B
31BandGEQ
Flex15GEQ
METER METER
METER
METER
METER
METER
METER
METER
METER
METER
RACK IN A RACK OUT A
RACK OUT
RACK OUT B
RACK OUT L
RACK OUT R
RACK IN
RACK IN B
RACK IN L
RACK IN R
31BandGEQ
Flex15GEQ
EFFECT
RACK5
EFFECT CUE
[图 2]
[图 1]
只用于 GEQGEQ 或效果
•M7CL
带有
1
个用于安装外接前置放大器的机架(例如,
Yamaha AD8HR
、
SB168-ES
),还带有用于
GEQ
和效果的
虚拟机架。有关详细说明,请参见“使用外接前置放大器”(→
第
190
页)。

M7CL 使用说明书
关于虚拟机架
172
本部分介绍如何在虚拟机架上安装 GEQ 或效果,然后
分配机架上的输入 /输出。
1在功能存取区域中,按 RACK 按钮进入
VIRTUAL RACK 窗口。
1RACK 按钮
2GEQ/EFFECT 选项卡
2在VIRTUAL RACK 窗口的上部,按 GEQ/
EFFECT 选项卡进入 GEQ/EFFECT 区域。
在VIRTUAL RACK 窗口中,您可使用选项卡在 2
个不同区域之间进行切换。在这种情况下,请选择
GEQ/EFFECT 区域。
1GEQ/EFFECT 区域
在此区域中,您可将 GEQ 或效果安装到机架 1–8
上,并编辑每个机架的输入 /输出分配。
2区域选择选项卡
使用这些选项卡可切换 VIRTUAL RACK 窗口中显
示的区域。有关 EXTERNAL HA 区域 / EXT-ES HA
区域的详细说明,请参见“使用外接前置放大器”
(→ 第 190 页)。
3RACK MOUNT 按钮
按此按钮可显示 RACK MOUNT 弹出式窗口,在该
窗口中您可选择要安装到机架上的项目。这些按钮
中的每个按钮对应右侧显示的机架。
4SAFE 按钮
此按钮可打开 /关闭机架的调用安全功能。这些按
钮中的每个按钮对应右侧显示的机架。
5INPUT 按钮
此按钮可显示 OUTPUT CH SELECT 弹出式窗口,
在该窗口中您可选择机架的输入源。
6虚拟机架
此区域显示可安装 GEQ 或效果的 8个虚拟机架。
机架 1–4仅用于 GEQ,机架 5–8可用于安装 GEQ
或效果。(但是,根据效果类型的不同,有些只能
安装在机架 5或机架 7上。)
当您按虚拟机架时出现的弹出式窗口将根据是否
已经安装 GEQ 或效果而异。
•如果您按已经安装了 GEQ 或效果的机架
............ 将出现 GEQ/EFFECT 弹出式
窗口,允许您编辑 GEQ 或效
果参数。
•如果按空白的机架
...........
RACK MOUNTER 弹出式窗
口将出现,允许您选择将要
安装到机架上的 GEQ 或效
果。
7OUTPUT 按钮
此按钮可显示 INPUT CH SELECT 弹出式窗口,在
该窗口中您可选择机架的输出目的地。
3若要在机架上安装 GEQ 或效果,请按该机架的
RACK MOUNT 按钮。
RACK MOUNTER 弹出式窗口将出现。
1机架编号
此项表示所选机架的编号。
2虚拟机架
此区域显示通过 MODULE SELECT 按钮选择的
GEQ 或效果。
虚拟机架的操作
1
2
1
3
4
2
6
5 7
1 2
3
4 5

关于虚拟机架
173
M7CL 使用说明书
图示 EQ 和效果
16
3MODULE SELECT
(模块选择)
使用这些按钮可选择要安装到机架上的 GEQ 或效
果。各按钮具有下列功能。
•BLANK 按钮
........... 清除当前机架中安装的 GEQ
或效果,机架将被清空。
•31BandGEQ 按钮
........... 在机架上安装 31BandGEQ。
•Flex15GEQ 按钮
........... 在机架上安装 Flex15GEQ。
•EFFECT 按钮
........... 在机架上安装效果。但是,无
法将效果安装到机架1–4上。
4CANCEL 按钮
取消您在 RACK MOUNTER 弹出式窗口中所作的
变更,然后关闭窗口。
5OK 按钮
应用您在 RACK MOUNTER 弹出式窗口中所作的
变更,然后关闭窗口。
4使用MODULE SELECT按钮选择您想要安装的
项目,然后按 OK 按钮。
5若要选择机架的输入源,请按该机架的 INPUT
按钮。
OUTPUT CH SELECT 弹出式窗口将出现,允许您
为机架选择输入源。根据需要切换选项卡,然后选
择您想要使用的输入源。
当您在 OUTPUT CH SELECT 弹出式窗口中选择一
个输入源时,将出现一个对话框提示您进行确认。
若要确认操作,请按 OK 按钮。
1通道选择按钮
使用这些按钮可选择输入源。使用 4个选项卡在窗
口中显示的输入源组之间进行切换。
2CLOSE 按钮
关闭弹出式窗口。
下列输入源可在此弹出式窗口中进行选择。
*1 无法对 31BandGEQ 或Flex15GEQ 进行选择。
•
当您改变机架上安装的项目时,输入
/
输出分配将被取消。
•
请注意,如果您删除了机架上安装的
GEQ
或效果并关闭窗口,
则所有该
GEQ
或效果的参数设定也将被废弃。如果您还没有关
闭窗口,您可再安装一次相同的
GEQ
或效果来恢复参数设定。
䗑⊼
•
您也可按
GEQ/EFFECT
区域中的空白机架显示
RACK
MOUNTER
弹出式窗口。
•
您也可进行选项设定,使确认对话框不出现(→第
214
页)。
•
通常,您可为每个机架指定
2
个输入通道。但是,如果您已经选
择了
31BandGEQ
,则只可使用一个通道。
选项卡名称 按钮名称 输入源
OUT CH (*1)
MIX 1–16 MIX 通道 1–16 输出
MATRIX 1–8MATRIX 通道 1–8输出
STEREO L,
STEREO R,
MONO (C)
STEREO (L/R) 通道和
MONO (C) 通道输出
CH 1-32
(INSERT OUT) CH 1–32 INPUT 通道 1–32 插入输出
CH 33-48
(INSERT OUT)
(仅限 M7CL-48/
48ES)
CH 33–48 INPUT 通道 33–48 切出
OUT CH
(INSERT OUT)
MIX 1–16 MIX 通道 1–16 切出
MATRIX 1–8MATRIX 通道 1–8切出
STEREO L,
STEREO R,
MONO (C)
STEREO (L/R) 通道和
MONO (C) 通道切出
2
1
•
如果将安装了
GEQ
的机架指定为切出或插入,则其它分配点将
被自动分配到同一个机架。此外,插入模式将被自动开启。如
果您取消了安装了
GEQ
的切出或插入,则其它分配点将自动被
取消,同时,插入模式将被自动关闭。有关切出点
/
插入点的详
细说明,请参见“将外接设备插入通道”(→
第
110
页)。

M7CL 使用说明书
关于虚拟机架
174
6若要选择机架的输出源,请按该机架的
OUTPUT 按钮。
INPUT CH SELECT 弹出式窗口将出现,允许您为
机架选择输出目的地。根据需要切换选项卡,然后
选择您需要使用的输出目的地。
当您在 INPUT CH SELECT 弹出式窗口中选择了一
个输出目的地,则将出现一个对话框提示您确认变
更。若要确认变更,请按 OK 按钮。
1通道选择按钮
使用这些按钮可选择输出目的地。使用 6个选项卡
在窗口中显示的输出目的地组之间进行切换。
2CLOSE 按钮
关闭弹出式窗口。
下列输出目的地可以在此弹出式窗口中进行选择
(允许多重选择)。
*1 无法对 31BandGEQ 或Flex15GEQ 进行选择。
7若要打开 /关闭各机架的调用安全,请按该机架
的SAFE 按钮。
如果打开了机架的调用安全,则调用场景时该机架
的内容和参数将不会改变。有关调用安全详细说
明,请参见“使用调用安全功能”(→ 第 148 页)。
选项卡名称 按钮名称 输出源
CH 1-32 (*1) CH 1–32 INPUT 通道 1–32 输入
CH 33-48
(仅限
M7CL-48/48ES
)
(*1)
CH 33–48 INPUT 通道 33–48 输入
STIN (*1) STIN
1L/1R–4L/4R ST IN 通道 1–4输入
CH 1-32
(INSERT IN) CH 1–32 INPUT 通道 1–32 插入
CH 33-48
(INSERT IN)
(仅限 M7CL-48/48ES)
CH 33–48 INPUT 通道 33–48 插入
OUT CH
(INSERT IN)
MIX 1–16 MIX 通道 1–16 插入
MATRIX 1–8MATRIX 通道 1–8插入
STEREO L,
STEREO R,
MONO (C)
STEREO (L/R) 通道和
MONO (C) 通道插入
•
您也可进行选项设定,使确认对话框不出现(→第
214
页)。
•
您可以为一个机架指定多个输出目的地。
•
通常,您可为机架指定输出的
2
个通道,但是如果选择了
31BandGEQ
,则只可使用
1
个通道。
2
1
•
对于
31BandGEQ
和
Flex15GEQ
,选择插入作为输出目的地将
自动将相同通道的切出设定为机架的输入源。当您取消插入点
时,切出点也将被自动取消。
•
每个机架上安装的
GEQ
或效果,其参数设定以及输入源
/
输出
目的地设定被保存为场景的一部分。

图示 EQ 的操作
175
M7CL 使用说明书
图示 EQ 和效果
16
M7CL 可让您在机架 1–8上安装 GEQ 并将其分配到一
个通道的切出点 /插入点。各频段的增益可使用
Centralogic 部分的推子和 [ON] 键进行调节。
有以下 2种类型的 GEQ 可供选择。
•31BandGEQ
..... 这是一个单声道 31-band GEQ。各 频 段
为1/3 八度宽,可调节增益范围为
±15 dB,所 有 31 个频段的增益均可调
节。如果在一个机架上安装了一个
31BandGEQ,则一个通道的输入和输出
的可用于该机架。
•Flex15GEQ
..... 这是一个单声道 15-band GEQ。每 个 频
段为 1/3 八度宽,可调节增益的范围为
±15 dB。
Flex15GEQ 可让您调节与
31BandGEQ 的31 频段相同频段中的任
意15个频段的增益。(一旦您已经调节了
15 个频段,则直到您将先前调节的频段
重设到平坦设定之后才可调节其它频段
的增益。)
一个选择了 Flex15GEQ 的机架将会有两
个Flex15GEQ 单元(分别显示为“A”和
“B”)安装在该机架,并允许使用 2个通
道的输入和输出。如果您在每个机架上
都安装了 Flex15GEQ,您将可同时使用
16 个GEQ 单元。
除了 ST IN 通道以外,
M7CL 的GEQ 单元可被分配到
任何通道的插入点 /切出点。本部分介绍如何将 GEQ
插入所选通道以进行使用。
1按照“虚拟机架的操作”(→ 第 172 页)的步骤
1–6中所述,将GEQ安装到机架上,并设定其输
入源和输出目的地。
GEQ/EFFECT 区域中显示的机架显示大致 GEQ 设
定以及输入 /输出电平。安装了 Flex15GEQ 的机架
上将显示 2个GEQ 单元的信息(A和B)。
1机架
2INPUT 按钮
3OUTPUT 按钮
2在GEQ/EFFECT区域中,按已安装了GEQ的机
架。
将出现 GEQ 弹出式窗口,允许您编辑 GEQ 的参
数。
图示 EQ 的操作
关于图示 EQ
INPUT
31BandGEQ
OUTPUT
机架
INPUT
Flex15GEQ (B)
Flex15GEQ (A)
OUTPUT
机架
在通道中插入 GEQ
2 1 3
•
如果您正在使用立体声信号源,则您可安装一个
Flex15GEQ
,
也可在相邻的奇数
/
偶数机架上安装
2
个
31BandGEQ
单元。
这将能让您在后续步骤中链接
2
个
GEQ
单元。
•31BandGEQ
和
Flex15GEQ
的弹出式窗口几乎是一样的。但
是,
Flex15GEQ
单独显示安装在单个机架上的
2
个
GEQ
单元
(
A
和
B
)。
2 3 4
1
5 6

M7CL 使用说明书
图示 EQ 的操作
176
1机架选择选项卡
这些选项卡可在机架 1–8之间进行切换。对于已经
安装了 Flex15GEQ 的机架,选项卡将拆分为 xA 和
xB
(x为机架编号)。
2INPUT 按钮
此按钮可显示 OUTPUT CH SELECT 弹出式窗口,
在该窗口中您可选择机架的输入源。操作步骤和
GEQ/EFFECT 区域的 INPUT 按钮的相同。
3OUTPUT 按钮
此按钮可显示 INPUT CH SELECT 弹出式窗口,在
该窗口中您可选择机架的输出目的地。操作步骤和
GEQ/EFFECT 区域的 OUTPUT 按钮的相同。
4GEQ LINK 按钮
这个按钮链接相邻的GEQ单元。对于31BandGEQ,
相邻奇偶机架的 GEQ 单元将被链接。对于
Flex15GEQ,相同机架上的 GEQ (A) 和GEQ (B) 将
被链接。
5FLAT 按钮
此按钮可将当前所选 GEQ 的所有频段返回到
0 dB。
6GEQ ON/OFF 按钮
打开 /关闭当前所选的 GEQ。
3如果您要使用立体声信号源,则将 2个GEQ 单
元进行链接。
如果您已经对相邻奇数 /偶数机架选择了
31BandGEQ 或Flex15GEQ,则您将可使用 GEQ
LINK 按钮。当您打开此按钮时,将出现下列弹出
式窗口。若要启用链接,请按 CANCEL 以外的任意
按钮。该弹出式窗口包含以下所示的项目。
1GEQ x→y按钮(“x”和“y”为机架编号,或
者是机架编号和字母字符 A或B)
“x”的参数将被复制到“y”,然后链接在一起。
2GEQ y →x按钮
“y”参数将被复制到“x”,然后链接在一起。
3RESET BOTH 按钮
2个参数将被初始化,然后链接。
4CANCEL 按钮
取消链接并关闭弹出式窗口。
当您链接 GEQ 单元时,一个符号将出现在 GEQ/
EFFECT 区域以显示链接状态。
4按GEQ ON/OFF 按钮打开 GEQ。
当您已经打开
GEQ
后,调节
GEQ
的各个频段。关于
操作
GEQ
的详细说明,请参见“使用
31BandGEQ
”
that follows
或“使用
Flex15GEQ
”(→
第
178
页)。
•
只有在可进行链接的的情况下,
GEQ LINK
按钮才会显示。
䗑⊼
1
2
3
4
显示链接状态
•GEQ/EFFECT
区域中的机架显示
GEQ
的输入
/
输出电平。

图示 EQ 的操作
177
M7CL 使用说明书
图示 EQ 和效果
16
您将使用 Centralogic 部分的推子 1–8和[ON] 键控制
31BandGEQ。
1按照“虚拟机架操作”中的步骤 1-6
(→ 第 172
页)将 31BandGEQ 安装到机架上,并设定其输
入源和输出目的地。
安装了 31BandGEQ 的机架将显示大致设定和输
入/输出电平。
1机架图形显示区域
2输入 /输出电平表
此项显示 31BandGEQ 之前和之后的信号电平。
2在GEQ/EFFECT 区域中,按已安装了
31BandGEQ 的机架。
GEQ 弹出式窗口将出现。在 GEQ 弹出式窗口中,
您可使用选项卡在 8个机架之间进行切换。
1EQ 图
这区域显示当前 31BandGEQ 设定的大致响应。
2推子
这些推子显示 31BandGEQ 的每个频段的升高 /减
弱量。实际值显示于下方的数字框中。
3FADER ASSIGN 区域
在此区域中,您可选择将由 Centralogic 部分的推子
控制的频段组。
4机架选择选项卡
这些选项卡可在机架 1–8之间进行切换。对于已经
安装了 Flex15GEQ 的机架,选项卡将拆分为 xA 和
xB
(x为机架编号)。
5INPUT 按钮
此按钮可显示 OUTPUT CH SELECT 弹出式窗口,
在该窗口中您可选择机架的输入源。
6OUTPUT 按钮
此按钮可显示 INPUT CH SELECT 弹出式窗口,在
该窗口中您可选择机架的输出目的地。
7GEQ LINK 按钮
此按钮可链接相邻的GEQ 单元。对于31BandGEQ,
相邻奇偶机架的 GEQ 单元将被链接。
8FLAT 按钮
此按钮可将当前所选 GEQ 的所有频段返回到
0 dB。
9GEQ ON/OFF 按钮
打开 /关闭当前所选的 GEQ。
3按GEQ ON/OFF 按钮打开 31BandGEQ。
4按FADER ASSIGN区域中的按钮之一选择您将
使用 Centralogic 部分的推子控制的频段组。
FADER ASSIGN 区域的按钮对应下列各频段组。
当您按这些按钮之一时,画面上所选频段的推子将
变白,且将显示 Centralogic 部分相应推子的编
号。触摸屏上变白,您将可使用 Centralogic 部分的
推子对其进行控制。
5操作 Centralogic 部分的推子。
对应的频率范围将被增强或削弱。
使用 31BandGEQ
21
5 6 7 8 9
4
3
2
1
按钮名称 频段
20-100 按钮 8频段 20.0 Hz–100 Hz
63-315 按钮 8频段 63.0 Hz–315 Hz
200-1k 按钮 8频段 200 Hz–1.00 kHz
630-3.15k 按钮 8频段 630 Hz–3.15 kHz
2k-10k 按钮 8频段 2.00 kHz–10.0 kHz
4k-20k 按钮 8频段 4.00 kHz–20.0 kHz
•
只有在可进行链接的的情况下,
GEQ LINK
按钮才会显示。
䗑⊼
•
即使
Centralogic
部分被锁定,也可进行上述操作。当您关闭
FADER ASSIGN
区域中的按钮时,其将返回锁定状态。
•
当一个
Centralogic
部分的推子在中央(平坦)位置时,对应的
[ON]
键将变暗。这表示对应的频段没有被修改。即使您轻微地
推起或者拉下推子,
[ON]
键都将点亮,表示此频段正在被修
改。如果您按下一个点亮的
[ON]
键使它变暗,相应的频段将会
立刻回到平坦状态。

M7CL 使用说明书
图示 EQ 的操作
178
6重复步骤 4和5调节各频段。
7当您已经结束设定时,请关闭 FADER ASSIGN
区域的按钮。
8如果您想将当前显示的 31BandGEQ 设定复制
到另一个机架上的 31BandGEQ 或者要初始化
设定,您可以使用弹出式窗口上部的工具按钮
进行操作。
有关如何使用这些按钮的详细说明,请参见“使用
工具按钮”(→ 第 35 页)。
您将使用 Centralogic 部分的推子 1–8和[ON] 键控制
Flex15GEQ。
1按照“虚拟机架的操作”(→ 第 172 页)的步骤
1–6中所述,将 Flex15GEQ 安装到机架上并设
定其输入源和输出目的地。
安装了 Flex15GEQ 的机架上将显示 2个GEQ 单元
的信息(A和B)。
1GEQ (A)
2GEQ (B)
3机架图形显示区域
4输入 /输出电平表
此项显示Flex15GEQ 之前和之后的信号电平。显示
2个GEQ 单元(A和B)的电平。
2按安装了 Flex15GEQ 的机架。
将出现 GEQ (A) 或GEQ (B) 的GEQ/EFFECT 弹出
式窗口。
1EQ 图
此项显示当前 Flex15GEQ 设定的大致响应。
2推子
这些推子显示 Flex15GEQ 的每个频段的升高 /降低
量。实际值显示于下方的数字框中。
3FADER ASSIGN 区域
在此区域中,您可选择将由推子控制的频段组。
“AVAILABLE BANDS”是一个可对当前GEQ 进行
控制的剩余频段数(最大 15)的实时指示。
•
如果您将画面切换到另一个画面或机架,则
Centralogic
部分的
推子分配将被强制取消。然而如果您再次显示相同的机架,您
之前控制的频段将自动分配到推子上。
•
当您关闭
GEQ
弹出式窗口时,
FADER ASSIGN
区域中的按钮
将自动关闭。
•
只可将使用少于
15
频段的
31BandGEQ
设定复制到
Flex15GEQ
。
䗑⊼
•
使用专用库可随时对
GEQ
设定进行保存
/
载入(→第
35
页)。
使用 Flex15GEQ
43
1
2
•
当您安装了
Flex15GEQ
,两个单声道
31BandGEQ
单元被放
置在单个机架上。然而,只可对每个单元的最多
15
个频段进行
调节。
4
3
2
1
5 6

图示 EQ 的操作
179
M7CL 使用说明书
图示 EQ 和效果
16
4机架选择选项卡
这些选项卡可在机架 1–8之间进行切换。对于已经
安装了 Flex15GEQ 的机架,选项卡将拆分为 xA 和
xB
(x为机架编号)。
5FLAT 按钮
此按钮可将所有当前所选 GEQ 的所有频段返回到
0 dB。
6GEQ ON/OFF 按钮
打开 /关闭当前所选的 Flex15GEQ。您可对机架上
的2个GEQ 单元(A和B)单独进行设定。
3按GEQ ON/OFF 按钮打开 Flex15GEQ。
4按FADER ASSIGN 区域中的按钮之一选择您将
使用 Centralogic 部分的推子控制的频段组。
有关与 FADER ASSIGN 区域中各按钮对应频段的
详细说明,请参见“使用 31BandGEQ”(→ 第 177
页)的步骤 4。
当您按这些按钮之一时,画面上所选频段的推子将
变为白色,且将显示 Centralogic 部分中相应推子的
编号。
5操作 Centralogic 部分的推子。
对于 Flex15GEQ 的2个GEQ 单元(A和B)中 的
每个单元,最多可以控制 15 个频段。
剩余可控制频段数量实时显示在 FADER ASSIGN
区域中“AVAILABLE BANDS”右侧。如果您已经
使用了全部15个频段,则您必须将这些频段之一返
回到平坦位置以后才可操作任何其它频段。
6重复步骤 4和5调节最多 15 个频段。
7当您已经结束设定时,请关闭 FADER ASSIGN
区域的按钮。
Centralogic 部分的推子和 [ON] 键将返回其之前的
功能。
8如果您想将当前显示的 Flex15GEQ 设定复制到
另一个机架上的 Flex15GEQ 或者要初始化设
定,您可使用弹出式窗口上部的工具按钮进行
操作。
有关如何使用这些按钮的详细说明,请参见“使用
工具按钮”(→ 第 35 页)。
•
即使
Centralogic
部分被锁定,也可进行上述操作。当您关闭
FADER ASSIGN
区域中的按钮时,其将返回锁定状态。
剩余频段数
•
如果您推起或者拉下推子哪怕只是轻微的量,
[ON]
键都将会点
亮。这表示相应频段正被修改。
•
若要快速将升高或降低的频段返回到平坦位置,请按
Centralogic
部分中相应的
[ON]
键使其变暗。
•
如果您将画面切换到另一个画面,则
Centralogic
部分的推子分
配将被强制取消。然而如果您再次显示相同的机架,您之前控
制的频段将自动分配到推子上。
•
当您关闭
GEQ
弹出式窗口时,
FADER ASSIGN
区域中的按钮
将自动关闭。
•
使用专用库可随时对
GEQ
设定进行保存
/
载入(→第
35
页)。

M7CL 使用说明书
关于内部效果
180
可将 M7CL 的内部效果安装到机架 5–8,并分配到输出通道的输出或输入通道的输入或插入通道。
有关安装在机架上的各效果,您可选择 54 种效果之一。在默认设定下,来自 MIX 通道 13–16 的信
号输入到机架 5–8,然后信号从机架输出到 ST IN 1–4 (L/R)。
若要通过发送 /返回使用内部效果,请将 MIX 通道等
的输出分配到效果的输入,然后将效果的输出分配到
输入通道。
在这种情况下,相应的输出通道被用作效果发送的主
通道,输入通道则被用作效果返回通道。
同样,您也可将内部效果的输入和输出分配到所需通
道的切出 /插入(不包括 ST IN 通道),以便将效果插
入该通道。
内部效果可分成 2种类型:单独处理 L/R 通道输入信号
的“ STEREO 型”(2输入 /2 输出)效果,以及混合 2个
通道然后再进行处理的“ MIX 型”(1输入 /2 输出)效
果。
如果信号同时分配至效果的 L和R输入,处理 L/R 通
道的方式因选择的是立体声效果类型还是混音效果类
型而异,如下所示。
●STEREO 型效果
●MIX 型效果
如果一个信号只被分配到2输入效果中的一个输入,无
论选择的是立体声效果类型还是混音效果类型,其都
将被作为单声道输入 /立体声输出处理。
关于内部效果
•
内部效果不能安装到机架
1–4
上。
•
有些效果类型只能安装到机架
5
或
7
上。
䗑⊼
OUTPUT PATCH
INPUT PATCH
EFFECT
EFFECT
EFFECT
EFFECT
输出通道的
输出
输入通道的输
入
机架 5
机架 6
机架 7
机架 8
EFFECT
所需通道的切出
点*
所需通道的插入
点*
*不包括 ST IN 通道
INPUT L EFFECT L L RETURN
INPUT R EFFECT R R RETURN
INPUT L L RETURN
INPUT R
EFFECT
R RETURN
L RETURN
EFFECT
R RETURN
INPUT
L或R

关于内部效果
181
M7CL 使用说明书
图示 EQ 和效果
16
本部分介绍如何将
MIX
总线用作效果发送总线,以及将
ST IN
通道用作效果返回通道,以便效果可用于发送
/
返
回配置。
1如同“虚拟机架的操作”(→ 第 172 页)的步骤
1–3所述,将一个效果安装到一个机架上。
安装了效果的机架将显示该效果所使用的效果类
型、输入和输出数量以及效果前后的电平。
1机架
2INPUT 按钮
3OUTPUT 按钮
2按INPUT L 按钮打开 OUTPUT CH SELECT 弹
出式窗口,并选择 MIX 通道作为机架的输入源。
关于 OUTPUT CH SELECT 弹出式窗口的详细说
明,请参见“虚拟机架的操作”(→ 第 172页)的步
骤5。您正在用作效果发送的 MIX 通道的输出将被
分配至效果的 L输入。
如果您要使用立体声信号源,则将立体声 MIX 通
道的 L/R 信号分配到机架的 L/R 输入。
3使用 OUTPUT L 按钮打开 INPUT CH SELECT
弹出式窗口,并选择所需 ST IN 通道的 L输入作
为机架的输出目的地。
关于 INPUT CH SELECT 弹出式窗口的详细说明,
请参见“虚拟机架的操作”(→ 第 172 页)的步骤
6。用作效果返回通道的 ST IN 通道的 L输入将被
分配到效果的 L输出上。
如果您要以立体声方式输出效果,请按照同样的
方式将相同 ST IN 通道的 R输入分配到机架的 R
输出。
4按您想要安装效果的机架。
将出现 EFFECT 弹出式窗口,在该窗口上您可编辑
效果参数。
1INPUT L/R 按钮
这些按钮可显示 OUTPUT CH SELECT 弹出式窗
口。操作步骤和 GEQ/EFFECT 区域的 INPUT 按钮
的相同。
2OUTPUT L/R按钮
这些按键可显示 INPUT CH SELECT 弹出式窗口。
操作步骤和 GEQ/EFFECT 区域的 OUTPUT 按钮的
相同。
3输入 /输出电平表
这些电平表显示效果之前和之后的信号电平。
4MIX BAL. 旋钮
此旋钮可调节效果输出信号中原始声音和效果声
之间的平衡。如果按此旋钮进行选择,则您可使用
相应的多功能编码器对其进行调节。
5根据需要,使用多功能编码器调节 MIX BAL. 旋
钮。
MIX BAL. 旋钮可调节效果输出信号中原始声音和
效果声之间的平衡。这个参数是所有效果类型具
有的。
如果您要通过发送 /返回使用效果,请将此参数设
定为 100%
(只有效果声)。
通过发送 /返回使用内部
效果
•
如果您想将
MIX
总线用作效果发送总线,请选择“
VARI
”作 为
总线类型。这样将允许您独立调节每个通道的发送电平。
•
如果您想以立体声方式输入效果,将发送源
MIX
总线分配为立
体声是非常方便的。(有关总线分配的详细说明,请参见
→第
234
页。)
2 1 3
•
可对效果选择一个以上的输出目的地。
1 2 3
4
•
有关编辑效果参数的详细说明,请参见编辑内部效果参数(第
184
页)。

M7CL 使用说明书
关于内部效果
182
6若要调节输入通道的效果发送电平,请使用导
航键进入 OVERVIEW 画面,在该画面中包含您
想要控制的输入通道。
1TO MIX/TO MATRIX 区域
2TO MIX SEND LEVEL 旋钮
7确认将 MIX 总线选择为 TO MIX/TO MATRIX 区
域的发送目的地。
如果将MATRIX 总线选择为发送目的地(区域显示
“TO MATRIX”),请使用 SELECTED CHANNEL
VIEW画面的TO MIX/TO MATRIX按钮切换到MIX
总线(→第 175 页)。
8按与所需 MIX 总线相对应的 TO MIX SEND
LEVEL 旋钮,然后转动多功能编码器调节从各
通道发送到 MIX 总线的信号的发送电平。
在此状态下,您可调节从输入通道发送到内部效
果的信号的发送电平。以同样的方式调节其他输
入通道的发送电平。
如果您再按一下所选旋钮,将出现发送目的地
MIX 总线的 MIX SEND 弹出式窗口 (8 ch)。此弹出
式窗口包含可打开 /关闭从各通道发送到相应总线
的信号开关,您还可选择发送点(PRE 或POST)
(→第 70 页)。
9若要调节效果发送的主电平,请将您在步骤 2中
指定为机架输入源的 MIX 通道调用到
Centralogic 部分,然后调节相应的推子。
在保证效果之后的信号不达到过载点的情况下尽
量高地设定电平。
10
若要调节效果返回电平,请操作您在步骤 3中选
定为机架输出目的地的 ST IN 通道。
1
2
•
此时,您必须确认从您在步骤
3
中所选的
ST IN
通道发送到相
应
MIX
总线的发送电平设定为
0
。如果您提升发送电平,效果的
输出将被返回至同一个效果的输入,有可能造成自激震荡。
䗑⊼
•
效果的输入
/
输出电平显示在
EFFECT
弹出式窗口右上部的输
入
/
输出电平表中。

关于内部效果
183
M7CL 使用说明书
图示 EQ 和效果
16
本部分介绍如何通过将内部效果的输入 /输出分配到
所需通道的输入 /输出的方式将效果插入通道(不包括
ST IN 通道)。
1如同“虚拟机架的操作”(→ 第 172 页)的步骤
1–3所示,将一个效果安装到一个机架上。
安装了效果的机架将显示该效果所使用的效果类
型、输入和输出数量以及效果前后的电平。
1机架
2INPUT 按钮
3OUTPUT 按钮
2按INPUT L 按钮打开 OUTPUT CH SELECT 弹
出式窗口,并选择一个通道的切出点作为输入
源。
关于 OUTPUT CH SELECT 弹出式窗口的详细说
明,请参见“虚拟机架的操作”(→ 第 172 页)的
步骤 5。切出点即被分配到效果的 L输入。
3按INPUT L 按钮打开 INPUT CH SELECT 弹出
式窗口,并选择相同通道的插入点作为输出目
的地。
关于 INPUT CH SELECT 弹出式窗口的详细说明,
请参见“虚拟机架的操作”(→ 第 172 页)的步骤
6。插入点即被分配到效果的 L输出。
如果您要插入一个处理立体声信号源的通道,请将
R通道的切出点 /插入点分配到 R输入 /输出。
4使用导航键进入 OVERVIEW 画面,此画面中包
含您想要插入效果的通道。
5按INSERT/DIRECT OUT 区域进入 INSERT/
DIRECT OUT 弹出式窗口。
确认您已选择了插入输入 /输出端口的机架。有关
切出点/插入点的详细说明,请参见“将外接设备插
入通道”(→ 第 110 页)。
6确认您所要插入效果的通道的INSERT ON/OFF
按钮已打开。
如果此按钮关闭,请按此按钮将其打开。这种情况
下,相应通道的效果插入被启用。
7在功能存取区域中,按 RACK 按钮进入
VIRTUAL RACK窗口,然后使用GEQ/EFFECT
选项卡显示 GEQ/EFFECT 区域。
8按您想要插入到通道的效果机架,将出现
EFFECT 弹出式窗口。
在此弹出式窗口中,您可编辑效果的参数。该弹出
式窗口包含以下所示的项目。
将内部效果插入通道
2 31
INSERT ON/OFF 按钮
•
在
INSERT/DIRECT OUT
弹出式窗口中也可改变通道内的切出
点
/
插入点的位置。

M7CL 使用说明书
关于内部效果
184
1INPUT L/R 按钮
这些按钮可显示 OUTPUT CH SELECT 弹出式窗
口。操作步骤和 GEQ/EFFECT 区域的 INPUT 按钮
的相同。
2OUTPUT L/R 按钮
这些按键可显示 INPUT CH SELECT 弹出式窗口。
操作步骤和 GEQ/EFFECT 区域的 OUTPUT 按钮的
相同。
3输入 /输出电平表
这些电平表显示效果之前和之后的信号电平。
9选择效果类型并编辑效果参数。
有关编辑效果参数的详细说明,请参见“编辑内部
效果参数”
that follows。
10
使用您在步骤 3中选择为机架输出目的地的通
道的推子,然后调节到合适电平。
本部分介绍如何改变效果类型和编辑参数。
1如同“虚拟机架的操作”(→ 第 172 页)的步骤
1–3所示,将一个效果安装到一个机架上。
安装了效果的机架将显示下列信息。
1效果标题 /类型
此项显示效果标题、所使用的类型名称和图示。此
效果的输入/输出通道(1 IN/2 OUT或2 IN/2 OUT)
数目也同样被显示。
2输入 /输出电平表
这些电平表显示效果之前和之后的信号电平。
2按安装了您想要编辑效果的机架。
将出现 EFFECT 弹出式窗口,允许您编辑效果参
数。在EFFECT 弹出式窗口中,您可使用选项卡在
在4个机架 (RACK5-RACK8) 之间进行选择。
1INPUT L/R 按钮
这些按钮可显示 OUTPUT CH SELECT 弹出式窗
口。
2OUTPUT L/R 按钮
这些按键可显示 INPUT CH SELECT 弹出式窗口。
1 2 3
•
效果之前和之后的电平在
EFFECT
弹出式窗口右上部的输入
/
输出电平表上显示。
•
调节效果发送主电平和效果参数,使信号不会在效果的输入或
输出阶段达到过载点。
䗑⊼
编辑内部效果参数
21
31 4 5 62 7
98

关于内部效果
185
M7CL 使用说明书
图示 EQ 和效果
16
3效果类型区域
此项显示效果标题、所使用的类型名称和图示。此
效果的输入/输出通道(1 IN/2 OUT或2 IN/2 OUT)
数目也同样被显示。当您按此区域时,将出现
EFFECT TYPE 弹出式窗口,允许您选择效果类
型。
4EFFECT CUE 按钮
此按钮可提示监听当前显示效果的输出。这个提示
功能只有在这个画面显示时才有效。当您切换到另
一个的画面时,提示将被自动取消。
5特殊参数区域
这里显示某些效果类型特有的特殊参数。
6BYPASS 按钮
此按钮可暂时旁通效果。
7输入 /输出电平表
这些电平表显示效果之前和之后的信号电平。
8效果参数区域
此区域显示当前所选效果类型的参数。当您按此区
域中的旋钮时,可使用多功能编码器控制旋钮的相
应水平排。
9机架选择选项卡
这些选项卡可在机架 1–8之间进行切换。
3若要改变效果类型,请按效果类型区域打开
EFFECT TYPE 弹出式窗口。
按一个新的效果类型进行选择。
4若要编辑效果参数,请按效果参数区域中的旋
钮进行选择,然后转动相应的多功能编码器。
5根据需要在特殊参数区域内编辑设定。
对于某些效果类型,如下所示的参数会出现在特
殊参数区域中。
●TEMPO
如果选择了速度类型或者调制型效果,这里会显示此
项。
1MIDI CLK 按钮
如果您打开此按钮,该效果的 BPM 参数将被设定
为与从 MIDI 端口输入的 MIDI 定时时钟相匹配。
●PLAY/REC
如果将 FREEZE 选择为效果类型,将显示此项。
1PLAY 按钮 /REC 按钮
当使用冻结效果时这些按钮用来录制(采样)并回
放。有关使用方法的详细说明,请参见“使用冻结
效果”(→ 第 188 页)。
●SOLO
当M.BAND DYNA. 或M.BAND COMP. 被选择为效果
类型时将显示此项。
1HIGH/MID/LOW 按钮
这些按钮只让所选频段通过(允许多重选择)。
2增益衰减表
此项显示每个频段增益的衰减量。
•
您同样可以通过调用库设定切换效果类型。
•
效果类型“
HQ.PITCH
”和“
FREEZE
”只能在机架
5
或
7
上使
用。同样,即使您复制了这
2
个效果类型,您将不能将他们粘贴
到机架
6
或
8
。
䗑⊼
•
有关各效果类型参数的详细说明,请参阅本说明书结尾处的附
录(→第
253
页)。
1
1
1 2

M7CL 使用说明书
关于内部效果
186
●GAIN REDUCTION METERS
如果将 Comp276/S 或Comp260/S 选择为效果类型,
则将出现这些电平表。
1增益降低电平表
这些电平表显示压限器应用的增益降低量。
●TYPE
当将 Equalizer601 选择为效果类型时,将显示此区
域。
1TYPE 按钮
从带有不同效果的 2个均衡器类型中选择 1个。
DRIVE 模拟出模拟电路的频率响应变更,通过加
入一些失真来创造出可增强模拟特性的驱动声。
CLEAN 模拟出模拟电路的频率响应变更,创造出
带有数字特性的清澈、非失真声音。
2FLAT 按钮
此按钮可将所有频段的增益都重设为 0dB。
6如果您想监听当前显示效果的输出信号,按
EFFECT CUE 按钮将其打开。
7如果您想旁通当前显示的效果,请按 BYPASS
按钮将其打开。
8如果您想将当前显示效果的设定复制到另一个
机架上的效果或者要初始化设定,您可使用弹
出式窗口上方的工具按钮。
有关如何使用这些按钮的详细说明,请参见“使用
工具按钮”(→ 第 35 页)。
“轻敲速度”是一种通过按照所需的时间间隔敲击按
键来指定延迟效果的延迟时间或调制效果的调制速度
的功能。要使用轻敲功能,你必须先将轻敲速度分配
至一个用户定义键,然后再操作那个用户定义键。
1在功能存取区域中,按SETUP按钮进入 SETUP
画面。
2在画面的左上方,按 USER SETUP 按钮进入
USER SETUP 弹出式窗口。
此窗口包括若干个页面,使用窗口底部的选项卡
可在各页面之间进行切换。
3按USER DEFINED KEYS 选项卡选择 USER
DEFINED KEYS 页。
USER DEFINED KEYS 页面可将功能分配至用户
定义键 [1]–[12]。
1
2
1
•
即使提示模式被设定为
MIX CUE
模式(所有
[CUE]
键打开的
通道信号将被混和监听),当您打开
EFFECT CUE
按钮时,只
有效果的输出信号将被监听。(被打开的
[CUE]
按键将被暂时
取消。)
•
可在任何时间使用效果库来存储
/
调用效果设定(→第
35
页)。
使用轻敲速度功能

关于内部效果
187
M7CL 使用说明书
图示 EQ 和效果
16
4按您想要分配轻敲速度功能的用户定义键的弹
出式按钮。
将出现 USER DEFINED KEY SETUP 弹出式窗口。
5在FUNCTION 栏中选择“TAP TEMPO”,在
PARAMETER 1 栏中选择“CURRENT
PAG E”,然后按 OK 按钮。
使用 /按钮选择各栏中的项目。按 OK 按钮,轻敲
速度功能将被分配至您在步骤 4中选择的用户定义
键,然后您将返回 USER DEFINED KEY SETUP 页
面。
6在功能存取区域中,按 RACK 按钮进入
VIRTUAL RACK窗口,然后按GEQ/EFFECT选
项卡显示 GEQ/EFFECT 区域。
7按安装了您想要控制效果的机架。
GEQ/EFFECT 弹出式窗口将出现。
8按效果类型区域打开 EFFECT TYPE 弹出式窗
口,然后选择包含 BPM 参数的效果类型。
BPM 参数包含在延迟型和调制型效果中,能用于
指定延迟时间或调制速度。
9将SYNC 参数设定为 ON。
10
按照所需要的速度,反复按您分配了轻敲速度
功能的用户定义键。
按按键的平均间隔 (BPM) 将被计算出来,然后该值
将在 BPM 参数中反映出来。
用户定义键弹出式按钮
•
如果您在
PARAMETER 1
栏中指定“
CURRENT PAGE
”,轻 敲
速度功能就能用于当前显示的效果(机架)。
•
如果您在
PARAMETER 1
栏中指定“
RACK x
”
(x=5–8)
,轻敲速
度功能就只能被特定的效果器(虚拟处理器机架)使用。
•
有关用户定义键的详细说明,请参见“用户定义键”(→
第
216
页)。
BPM 参数
SYNC 参数
•
有关各效果类型参数的详细说明,请参阅本说明书结尾处的附
录(→第
253
页)。
ab c
第一次击拍 第二次击拍 第三次击拍 第四次击拍
平均时间间隔将被输入
(a, b 和c的平均值)
•
如果平均值处于
20–300 BPM
的范围之外,其将被忽略。
•
如果您在特殊参数区域中打开了
MIDI CLK
按钮,则
BPM
参数
值将根据从
MIDI
端口接收的
MIDI
时钟的速度而改变。

M7CL 使用说明书
关于内部效果
188
本部分介绍如何使用“冻结”效果类型,该类型可提供
简易采样器的功能。当选择了此效果类型时,您可在
画面中执行操作以进行录音(采样)及播放声音。
1在功能存取区域中,按 RACK 按钮进入
VIRTUAL RACK窗口,然后按GEQ/EFFECT选
项卡显示 GEQ/EFFECT 区域。
2在效果器 5或7中安装一个效果。
3按安装了您想要控制效果的机架。
GEQ/EFFECT 弹出式窗口将出现。
4按效果类型区域打开 EFFECT TYPE 弹出式窗
口,然后选择“FREEZE”。
如果选择了“FREEZE”效果类型,
PLAY 按钮、
REC 按钮和进度条将在特殊参数区域中显示。
1PLAY 按钮
2REC 按钮
3进度条
5若要开始录音(采样),请 按 REC 按钮,然后按
PLAY 按钮。
输入到效果的信号将被记录下来。进度条显示当
前录音位置。固定时间段过后,按钮将自动关闭。
6若要播放录音样本,请按 PLAY 按钮。
使用冻结效果
•
效果类型“
HQ.PITCH
”和“
FREEZE
”只能在机架
5
或
7
上使
用。
䗑⊼
12
3
•
作为切换效果类型的替代方法,您也可从效果库中调用使用
“
FREEZE
”效果类型的设定。
•
您可在窗口中调节参数进行录音时间、录音开始的方式以及播
放样本方式的详细设定。有关参数的详细说明,请参阅本书末
尾的附录(→第
262
页)。
•
如果您录制另一个样本、更改效果或关闭
M7CL
的电源,则采
样的内容将被删除。
䗑⊼

使用图示 EQ 和效果库
189
M7CL 使用说明书
图示 EQ 和效果
16
您可使用专用库来储存和调用图示 EQ 和效果设定。
●GEQ 库
使用“GEQ 库”来储存和调用 GEQ 设定。
M7CL 中使
用的所有 GEQ 单元都可在此 GEQ 库中找到。(但是,
31BandGEQ 和Flex15GEQ 是不同的类型。您无法调用
不同类型的 GEQ 库项目。)
可从库中调用 200 个项目。编号 000 为用于初始化的
只读数据,剩余库编号可以被自由读取或写入。
若要从 GEQ 库中调用项目,当显示 GEQ 弹出式窗口
时,请按位于窗口上部的 LIBRARY 按钮。
有关使用库的详细说明,请参见“使用库”(→ 第 35
页)。
●效果库
使用“效果库”来储存和调用效果设定。可从效果库
中调用 199 个项目。库项目 1–54 为只读预设设定,它
们分别对应效果类型 1–54。库项目 55–57 被系统保留
使用。其他库项目编号可以自由读取和写入。
若要从效果库中调用项目,当显示 EFFECT 弹出式窗
时,请按位于窗口上部的 LIBRARY 按钮。
有关使用库的详细说明,请参见“使用库”(→ 第 35
页)。
使用图示 EQ 和效果库
LIBRARY 按钮
•
存储
/
调用操作可以分别在单独的机架上执行。无法单独存储或
调用
2
个
Flex15GEQ
单元。
䗑⊼
•
若要进入
GEQ/EFFECT
弹出式窗口,请按
GEQ/EFFECT
区域
中的机架。
LIBRARY 按钮
•
使用“
HQ.PITCH
”或“
FREEZE
”效果类型的库项目只可调用
到机架
5
或
7
。它们不能调用到机架
6
或
8
。
䗑⊼
•
您也可使用
MIDI
讯息(程序变更)来从库中调用效果设定
(→第
200
页)。

M7CL 使用说明书
使用外接前置放大器
190
如果您通过专用协议将支持远程控制的外接前置放大器(例如,
Yamaha AD8HR、
SB168-ES)连
接到 M7CL-32/48 的REMOTE 接口或 M7CL-48ES 的EtherSound 接口,则您可从 M7CL 远程控
制幻相供电 (+48V)、增益以及各通道的 HPF 等参数。
有关将
M7CL48-ES
连接到
SB168-ES
设备的信息,请参见第
4
章节中的“使用
STAGE BOX SETUP
功能将
SB168-ES
设备连接到
M7CL-48ES
”部分。(→第
43
页)
若要从 M7CL-32/48 远程控制 AD8HR,请使用 RS422
D-sub 9 针电缆将 M7CL-32/48 后面板的 REMOTE 接
口连接到 AD8HR 的HA REMOTE 1 接口。此连接可允
许M7CL-32/48 远程控制 AD8HR。
若要将输入到 AD8HR 的信号发送到 M7CL-32/48,请
使用 D-sub 25 针AES/EBU 电缆将 AD8HR 的DIGITAL
OUT A
(或 B)连接到安装在 M7CL-32/48 插槽中的
I/O 卡。
您也可使用“菊链”连接同时远程控制多台 AD8HR 设
备。若要这样做,请将 AD8HR 的HA REMOTE 2 接口
连接到第二台 AD8HR 的HA REMOTE 1 接口。如果您
使用 3台YAMAHA MY16-AE 设备,则最多可连接 6
台AD8HR 设备。
使用外接前置放大器
•
通过
EtherSound
接口连接
M7CL-48ES
和
DME8i-ES/4io-ES
可远程控制
DME8i-ES/4io-ES
的前置放大器。有
关设定的详细信息,请参见
DME8i-ES/8o-ES/4io-ES
使用说明书和
AVS-ESMonitor
的使用说明书。
䗑⊼
将M7CL-32/48 连接到 AD8HR
AD8HR
M7CL-32/48
音频信号
远程信号
I/O 卡
DIGITAL OUT
A接口 HA REMOTE 接口
REMOTE 接口
模拟输入 x8
M7CL-32/48
AD8HR 1
AD8HR 2
AD8HR 3
音频信号
远程信号
I/O
卡
DIGITAL OUT A 接口
REMOTE 接口
DIGITAL OUT A
接口
DIGITAL
OUT A 接口 HA REMOTE 1 接口
HA REMOTE 2 接口
HA REMOTE 1 接口
HA REMOTE 2 接口
HA REMOTE 1 接口
HA REMOTE 2 接口
最多 6台设备

使用外接前置放大器
191
M7CL 使用说明书
图示 EQ 和效果
16
若要从 M7CL-48ES 远程控制 AD8HR ,请用以太网电
缆将 M7CL-48ES 后面板上的 EtherSound [OUT] 接口
连接到 NAI48-ES 的EtherSound [IN] 接口,然后使用
RS422 D-sub9 针电缆将 NAI48-ES 的HA REMOTE 接
口连接到 AD8HR 的HA REMOTE 1 接口。此连接可允
许从 M7CL-48ES 远程控制 AD8HR 。若要将输入到
AD8HR 的信号发送到M7CL-48ES,请使用D-sub25 针
AES/EBU 电缆将 AD8HR 的DIGITAL OUT A
(或 B )
连接 NAI48-ES 的AES/EBU 接口。来自 NAI48-ES 的
信号通过 EtherSound 连接发送到 M7CL-48ES。
您也可使用“菊链”连接同时远程控制多台 AD8HR 设
备。若要这样做,请将 AD8HR 的HA REMOTE 2 接口
连接到第 2 台AD8HR 的HA REMOTE 1 接口。如果您
使用 NAI48-ES,则您最多可连接 6 台AD8HR 设备。
将M7CL-48ES 连接到 AD8HR
M7CL-48ES
AD8HR 1
NAI48-ES
AD8HR 2
AD8HR 3
音频信号
远程信号
I/O 卡
DIGITAL
OUT A 接口
DIGITAL
OUT A
接口
HA REMOTE 接口
HA REMOTE 1 接口
HA REMOTE 2 接口
最多 6 台设备
HA REMOTE 2 接口
HA REMOTE 2 接口
HA REMOTE 1 接口
HA REMOTE 1 接口
EtherSound [OUT] 接口
EtherSound [IN] 接口
DIGITAL
OUT A 接口

M7CL 使用说明书
使用外接前置放大器
192
若要从 M7CL-32/48 远程控制 SB168-ES ,请 在 M7CL-
32/48 的插槽中安装 MY16-ES64 EtherSound 卡,然后
使用以太网电缆将 M7CL-42/48 连接到 SB168-ES 。接
着,用 D-sub 9 针双绞电缆将 M7CL-32/48 后面板上的
REMOTE 接口连接到 MY16-ES64 的HA REMOTE 接
口。使用此连接可从M7CL-32/48 远程控制Sb168-ES 。
您也可使用菊链或环形连接并在 M7CL-32/48 的插槽
中安装 2 个MY16-EX 扩展卡同时控制最多 3 台
SB168-ES 设备。
●菊链连接
●环形连接
将M7CL-32/48 连接到
SB168-ES
M7CL-32/48
SB168-ES
SB168-ES
SB168-ES
OUT
HA REMOTE
接口
MY16-
ES64
音频信号
远程信号
IN
OUT
IN
IN
OUT
REMOTE
接口 MY16-
EX
MY16-
EX
M7CL-32/48
SB168-ES
SB168-ES
SB168-ES
OUT
HA REMOTE
接口
MY16-
ES64
IN
OUT
IN
OUT
IN
OUT
IN
REMOTE
接口 MY16-
EX
MY16-
EX
音频信号
远程信号
•
有关设置
MY16-ES64/MY16-EX
卡和
EtherSound
网络的信息,请
参见
SB168-ES
的使用说明书。
䗑⊼

使用外接前置放大器
193
M7CL 使用说明书
图示 EQ 和效果
16
本部分介绍如何从 M7CL 远程控制连接到 REMOTE 接
口或 EtherSound 接口的外接前置放大器(下文中称为
“外接 HA”)。
1连接 M7CL 和外接 HA。
请参见“使用外接前置放大器”(→ 第 190 页)或
外接 HA 的使用说明书。
2在功能存取区域中,按 RACK 按钮进入
VIRTUAL RACK 窗口。
1RACK 按钮
2EXTERNAL HA 选项卡 / EXT-ES HA 选项卡
3在VIRTUAL RACK窗口的上部,按EXTERNAL
HA 选项卡(EXT-ES HA 选项卡)显示
EXTERNAL HA 区域(EXT-ES HA 区域)。
EXTERNAL HA 区域(EXT-ES HA 区域)包括以下
项目。
1EXTERNAL HA 区域 / EXT-ES HA 区域
此区域显示相连外接 HA 的状态。
2ID / 型号名称 / +48V 主控
此项显示安装在机架上的外接 HA 的信息。按照连
接到REMOTE接口或EtherSound接口设备的顺序,
自动分配从 1到6的ID 编号。此区域也显示主幻
相供电的开 /关状态。
3虚拟机架
共有6个机架,可安装可远程控制的外接HA设备。
如果安装了外接 HA,则其设定(GAIN 设定和幻相
供电和 HPF 开/关)被显示。当您按机架时,将出
现该机架的 EXTERNAL HA 弹出式窗口。
4EXTERNAL HA PORT SELECT 弹出式按钮
(M7CL-32/48)
此按钮可进入 EXTERNAL HA PORT SELECT弹出
式窗口,在该窗口中您可以指定机架中安装的外接
HA 要连接的输入端口。
5区域选择选项卡
使用这些选项卡可切换 VIRTUAL RACK 窗口中显
示的区域。有关 GEQ/EFFECT 区域的详细说明,请
参见“虚拟机架的操作”(→ 第 172 页)。
6VIEW 开关按钮 (M7CL-48ES)
使用这些按钮可选择 SB168-ES 或其它设备
(AD8HR) 的虚拟机架显示。如果只连接了
SB168-ES,请选择 SB168-ES 的虚拟机架显示。
7STAGE BOX SETUP (M7CL-48ES)
当连接了SB168-ES时,您可打开或关闭EtherSound
输入 /输出分配的自动设置以及 M7CL-48ES 上的
字时钟。根据连接类型而定,您也可更改某些设
定。有关详细信息,请参见“使用 STAGE BOX
SETUP 功能将SB168-ES 设备连接到M7CL-48ES”
(→ 第 43 页)。
远程控制外接前置放大器
•
若要设定外接
HA
,您需要使用
M7CL-32/48
上的
EXTERNAL HA
弹出式窗口,以及
M7CL-48ES
上的
SB168-ES
和
EXT-ES HA
弹
出式窗口。在本部分中,这些弹出式窗口统称为“
EXTERNAL HA
弹出式窗口”。
䗑⊼
2
1
1 5
2 3 4
6
7
M7CL-48ES

M7CL 使用说明书
使用外接前置放大器
194
4如果要使用 M7CL-32/48,为了指定外接 HA 的
输入端口,请按该机架的 EXTERNAL HA
PORT SELECT 弹出式按钮。
EXTERNAL HA PORT SELECT 弹出式窗口将出
现。该弹出式窗口包含以下项目。
1PORT SELECT 按钮
这些按钮可指定外接 HA 连接的输入端口。
2NO ASSIGN 按钮
此按钮可取消端口选择。
5如果您想要使用 M7CL-32/48,请使用 PORT
SELECT按钮指定要将外接HA的音频输出连接
到的输入端口。
当您完成设定后,按CLOSE按钮关闭弹出式窗口。
6若要远程控制外接 HA,请按安装了您想要控制
的外接 HA 的机架。
将出现 EXTERNAL HA 弹出式窗口。在该窗口中,
您可通过使用 M7CL 显示屏上的旋钮和按钮或上
面板编码器来远程控制外接 HA。
1+48V MASTER
(+48V 主控)
如果外接 HA 被连接到 REMOTE 接口,主幻相供电
的开 /关状态将在此处显示。(打开 /关闭此项的操
作在外接 HA 上进行。)
2+48V 按钮
这些按钮可打开 /关闭每个通道的幻相供电。
3GAIN 旋钮
这些旋钮可显示外接 HA 的增益。若要调节数值,
请按旋钮进行选择,并使用多功能编码器 1–8。紧
靠旋钮右边的电平表显示相应端口的输入电平。
4FREQUENCY 旋钮 / HPF 按钮
这些按钮可控制外接 HA 内置的高通滤波器的开 /
关,并可调节它的截止频率。如果按 FREQUENCY
旋钮进行选择,则您可使用相应的多功能编码器对
其进行调节。
5机架选择选项卡
这些选项卡可切换 EXTERNAL HA 弹出式窗口上
显示的机架。
12
•M7CL-48ES
上的输入端口是固定的。
䗑⊼
•
如果外接
HA
与
M7CL-32/48
的一个插槽相连,您必须手动指定
合适的输入端口。如果没有正确设定此项,当您将输入端口分
配到输入通道时,将无法正确检测到外接
HA
。
䗑⊼
2
3
1
4
5
•
如果您新连接了
AD8HR
,则将使用该
AD8HR
的设定。
即使未连接
AD8HR
,这些旋钮和按钮仍会显示在
EXTERNAL
HA
弹出式窗口中,即使未连接
AD8HR
,仍然可以创建和存储
场景。
•
如果
SB168-ES
连接了
M7CL-32/48
,则将显示为好像每个
SB168-ES
的
2
台
AD8HR
(例如,
AD8HR#1
和
AD8HR#2
)连
接到了
M7CL-32/48
,且您可按照与
AD8HR
相同的方法控制
SB168-ES
设备。
但是,不支持下列参数。即使显示这些参数,仍然无法设定数
值。
Device Mode/Name,Word Clock Source, Gain Trim, Panel
Lock, LED Brightness
•
无法显示与
SB168-ES
相关的出错讯息。此外,无法设定
EtherSound
参数。请使用
AVS-ESMonitor
软件程序应用这些
功能。

使用外接前置放大器
195
M7CL 使用说明书
图示 EQ 和效果
16
7若要从 M7CL 的输入通道远程控制外接 HA,请
使用导航键进入 OVERVIEW 画面,在该画面中
包含您想要控制其 HA 的通道。
8按您想要调节其外接 HA 的通道的 HA/PHASE
区域,将出现 HA/PATCH 弹出式窗口。
9按输入端口弹出式按钮,然后选择分配至外接
HA 的输入端口。
使用这些设定,使用外接 HA 就如同使用 M7CL 自
带的 HA 一样。有关 HA/PATCH 弹出式窗口的详细
说明,请参见“进行 HA
(前置放大)设定”(→ 第
61 页)。
HA/PHASE 区域
输入端口弹出式按钮
•
外接
HA
设定会保存为场景的一部分。但是幻相主控设定除外。
•
当您调节
M7CL
的面板
LED
的亮度时,也会影响到外接
HA
的
LED
灯亮度。
•
如果由于前置放大器未打开等原因,造成无法控制外接前置放
大器(连接至
SLOT 1-3
之一),则在输入通道部分将无法显示
GAIN
数值。
䗑⊼

M7CL 使用说明书
196

197
M7CL 使用说明书
MIDI
17
第17 章
MIDI
本章节介绍如何从外接设备传送 MIDI 讯息控制 M7CL 的参数,以及相反地如
何将 M7CL 上的操作作为 MIDI 讯息传送。
M7CL 可使用 MIDI 执行以下操作。
●程序变更的传送和接收
当您在M7CL 上执行特定事件(场景 /效果库调用)时,相应编号的程序变更讯息可以传送到外接设备。反之,从外
接设备收到程序变更讯息时也可以执行相应的事件。
●控制变更的传送和接收
当您在M7CL 上执行一个特定事件(推子 /编码器或键操作),相应的控制变更讯息可传送到外接设备。反之,从外
接设备收到控制变更讯息时也可以执行事件。该项允许您在 MIDI 音序器或其它外部设备上录制推子和键操作,以
后再进行播放。
●参数变更 (SysEx) 的传送和接收
当特定事件(推子 /编码器或键操作,系统设定变更或用户设定)被执行时,“参数变更”系统专用讯息可传送到外
接设备。相反地,当从外接设备接收到参数变更讯息时,可执行事件。
使用此性能,
M7CL 的操作可在 MIDI 音序器或其它外接设备上录制和播放,或者系统设定和用户设定的变更可反
映在其它 M7CL 调音台上。
M7CL 上的 MIDI 功能
•
用于传送和接收
MIDI
讯息的端口可在后面板的
MIDI IN/OUT
接口、后面板
REMOTE
接口或安装在插槽
1–3
的
I/O
卡中进行选择。上述所有的功能是所选端口公用的。
䗑⊼

M7CL 使用说明书
基本 MIDI 设定
198
本部分介绍如何选择 M7CL 将传送和接收 MIDI 讯息的类型,将使用的 MIDI 端口,以及 MIDI 通道。
1在功能存取区域中,按SETUP按钮进入SETUP
画面。
2在画面中央,按 MIDI 按钮进入 MIDI 弹出式窗
口。
此窗口包括若干个页面,使用窗口底部的选项卡可
在各页面之间进行切换。
3按MIDI SETUP 选项卡进入 MIDI SETUP 页面。
您可在 MIDI SETUP 页选择将被传送和接收的
MIDI 讯息的类型,然后选择将使用的端口。该页
面包含下列项目。
1PORT/CH 区域
您可在此选择将被用来传送和接收 MIDI 讯息的端
口和 MIDI 通道。如果正在传送或接收 MIDI 讯息,
在此区域上部的 SIGNAL 指示器将点亮。
2端口选择弹出式按钮
打开 MIDI SETUP 弹出式窗口,在该窗口中您可选
择MIDI 讯息传送 (Tx) 和接收 (Rx) 端口。
3通道选择弹出式按钮
打开 MIDI SETUP 弹出式窗口,在该窗口中您可选
择MIDI 讯息传送 (Tx) 和接收 (Rx) 通道。
4PROGRAM CHANGE 区域
您可在此为程序变更传送和接收进行设定。
•Tx 按钮 ............ 可切换程序变更传送的开 /关
状态。
•Rx 按钮 ............ 可切换程序变更接收的开 /关
状态。
•ECHO 按钮 ......... 此按钮可选择是否将接收到
的程序变更从 MIDI 传送端口
回声输出。
5PROGRAM CHANGE MODE 区域
您可在此选择程序变更的传送 /接收模式。
•SINGLE 按钮 ....... 如果此按钮打开,则程序变
更将在单个 MIDI 通道传送和
接收。
•OMNI 按钮 ......... 如果此按钮打开,所有 MIDI
通道的程序变更将在单一模
式中接收。(多重模式的传
送/接收以及单一模式的传送
被禁用。)
•BANK 按钮 ......... 如果此按钮打开,则库选择
讯息可在单一模式中传送和
接收。(该项对多重模式的传
送/接收禁用。)
•MULTI 按钮......... 如果此按钮打开,则程序变
更将在多个 MIDI 通道(多重
模式)上传送和接收。
基本 MIDI 设定
MIDI 按钮
选项卡
1
4
6
5
7
8
9
23
•
有关如何为各程序编号分配场景或效果的详细说明,请参见
“使用程序变更调用场景和库项目”(→
第
200
页)。

基本 MIDI 设定
199
M7CL 使用说明书
MIDI
17
6CONTROL CHANGE 区域
您可在此为控制变更传送 /接收进行设定。
•Tx 按钮 ............ 可切换控制变更传送的开 /关
状态。
•Rx 按钮 ............ 可切换控制变更接收的开 /关
状态。
•ECHO 按钮 ......... 选择接收到的控制变更是否
从MIDI 传送端口回声输出。
7CONTROL CHANGE MODE 区域
您可在此选择控制变更的传送 /接收模式。
•NRPN 按钮 ......... 如果此按钮打开,则 M7CL 的
混音参数将作为 NRPN 讯息
在一个MIDI通道上进行传送/
接收。
•TABLE 按钮 ........ 如果此按钮打开,则 M7CL 的
混音参数将作为控制变更消
息的在一个 MIDI 通道上进行
传送 /接收(TABLE 模式)。
8PARAMETER CHANGE 区域
您可在此为“参数变更”系统专用讯息的传送 /接
收进行设定。
•Tx 按钮 ............ 可切换参数变更传送的开 /关
状态。
•Rx 按钮 ............ 可切换参数变更接收的开 /关
状态。
•ECHO 按钮 ......... 选择接收到的参数变更是否
从MIDI 传送端口回声输出。
9OTHER COMMAND 区域
您可在此指定如何接收除了程序变更、控制变更
以及参数变更(即,音符开 /关和 MIDI 时钟等讯
息)以外的 MIDI 讯息。
•ECHO 按钮 ......... 选择是否将其它接收到的
MIDI 讯息从 MIDI 传送端口回
声输出。
4若要指定将用于传送或接收各 MIDI 讯息类型的
端口,请按传送 (Tx) 或接收 (Rx) 端口选择弹出
式按钮。
将出现用于选择端口的 MIDI SETUP 弹出式窗口。
传送(Tx) 和接收(Rx) 在此窗口中的操作是一样的,
该窗口包含下列项目。
1TERMINAL 区域
选择将传送或接收 MIDI 讯息的端口。
可从下列项目中进行选择。
•REMOTE 接口的设定
2PORT NO. 区域
如果您在 TERMINAL 区域中选择了 SLOT 1–3,则
在此区域中选择端口编号 1–8。(可用端口的数量
取决于安装的卡。)
当前可用的卡仅对端口 1有效。
5指定端口类型和端口编号。
使用↑ /↓按钮选择项目。按 OK 按钮确认所选端
口,然后关闭 MIDI SETUP 弹出式窗口。
项目 说明
NONE 不使用端口。
MIDI 后面板 MIDI IN (Rx) OUT(Tx) 接口
REMOTE
(M7CL-32/48)
后面板 REMOTE 接口
SLOT 1–3支持串行传送、安装在后面板插槽 1–3中的卡
格式 RS422
比特率 38400 bps
数据长度 8位
停止位 1
奇偶校验 无
流程控制 无
12
•
若要与带有
RS422
接口的外接控制器之间进行
MIDI
讯息的传
送和接收,请选择
REMOTE
并将
REMOTE
接口连接到外接控
制器。
•
有关针脚分配的信息,请参见针脚分配表。(→第
298
页)
䗑⊼
•
您也可按区域中所需端口的名称选择端口,或按区域使其加亮
显示,然后转动多功能编码器之一选择端口。

M7CL 使用说明书
200
6若要指定将传送或接收 MIDI 讯息的通道,请按
通道选择弹出式按钮。
将出现用于选择通道的 MIDI SETUP 弹出式窗口。
传送(Tx)和接收(Rx)在此窗口中的操作是一样的,
该窗口包含下列项目。
1CH 区域
选择 CH 1–CH 16 作为用于传送或接收 MIDI 讯息
的通道。
7选择通道。
使用↑ /↓按钮选择项目。按 OK 按钮确认所选端
口,然后关闭 MIDI SETUP 弹出式窗口。
8打开或关闭各 MIDI 讯息的传送 /接收。
M7CL 可让您分配一个特定事件(场景调用或效果库调用)到各程序变更号,当在 M7CL 上执行此
事件时,相应编号的程序变更讯息将传送到外接设备。反之,从外接设备收到程序变更讯息时也可
以执行相应的事件。
1将M7CL 连接到您的外接设备。
下图显示一个使用 MIDI IN/OUT 接口传送和接收
MIDI 讯息的示例。
2在功能存取区域中,按SETUP按钮进入 SETUP
画面。
3在画面中央,按 MIDI 按钮进入 MIDI 弹出式窗
口。
1
•
您也可按区域中所需通道或转动多功能编码器之一选择通道。
•
当传送或接收参数变更时,您在此指定的通道编号将作为设备
编号(识别传送或接收设备的编号)使用。
•
有关使用程序变更的详细说明,请参见下文中的“使用程序变
更调用场景和库项目”。
•
有关控制变更的详细说明,请参见“使用控制变更控制参数”
(→
第
203
页)。
使用程序变更调用场景和库项目
M7CL
MIDI OUTMIDI IN MIDI OUTMIDI IN
外接设备
MIDI 按钮
基本 MIDI 设定 •使用程序变更调用场景和库项目

使用程序变更调用场景和库项目
201
M7CL 使用说明书
MIDI
17
4按MIDI SETUP 选项卡进入 MIDI SETUP 页面,
然后选择在其上将传送和接收程序变更的端口
和MIDI 通道,如“基本 MIDI 设定”(→ 第 198
页)中所述。
5按PROGRAM CHANGE 选项卡进入
PROGRAM CHANGE 页面。
在PROGRAM CHANGE 页面中,您可指定如何传
送和接收程序变更,并可选择将被分配到各程序号
的事件(场景调用或库调用)。
该页面包含下列项目。
1PROGRAM CHANGE 区域
在此您可打开 /关闭程序变更传送 /接收,并可指
定程序变更是否将被回声输出。此设定与 MIDI
SETUP 页面中的 PROGRAM CHANGE 区域相链
接。
2PROGRAM CHANGE MODE 区域
您可在此选择程序变更的传送 /接收模式。此设定
与MIDI SETUP 页面中的 PROGRAM CHANGE 区
域相链接。
3列表
此列表显示分配到各程序号的事件(场景调用 /效
果库调用)。列表显示下列项目。
•CH/BANK
(通道 /库)
............ 此项显示将传送 /接收程序变
更的 MIDI 通道 1–16。在 单 一
模式中,如果 BANK 按钮打
开,此项将标注 BANK,而 在
此栏中的数值将对应库号。
•NO.
(编号)......... 显示程序号 1–128。
•PROGRAM CHANGE EVENT
(程序变更事件)
............ 显示分配到各 MIDI 通道(库
号)的事件的类型 /编号 /标
题。您可按各事件进入 MIDI
PROGRAM CHANGE 弹出
式窗口,在该窗口中您可改
变各程序号的分配。
4CLEAR ALL 按钮
按此按钮将删除列表中的全部事件分配。
5INITIALIZE ALL 按钮
按此按钮可将列表中的全部事件恢复到它们的默
认状态。
6滚动旋钮
此旋钮可滚动列表的内容。您可使用多功能编码器
控制此旋钮。
6使用 PROGRAM CHANGE MODE 区域的按钮
选择程序变更的传送 /接收模式。
您可选择下列 2个程序变更传送 /接收模式之一。
●多重模式(当 MULTI 按钮打开时)
全部 MIDI 通道的程序变更将被传送和接收。(在
MIDI SETUP 页面中指定的传送 /接收通道将被忽
视。)
当接收到程序变更时,分配到相应 MIDI 通道的事
件和列表中的程序号将被执行。
当您在 M7CL 上执行指定事件时,相应 MIDI 通道
的程序变更以及列表中的程序号将被传送。
●单一模式(当 SINGLE 按钮打开时)
只有在 MIDI SETUP 页面中指定的传送 (Tx) 和接
收(Rx) 通道的程序变更将被传送和接收。
当Rx 通道上接收到程序变更时,分配到列表中相
应程序通道的程序号的事件将被执行。
当您在 M7CL 上执行指定事件时,相应程序号的
程序变更将在列表中所示的 Tx 通道上被传送。
(如果一个事件分配到了相同通道上一个以上的
程序号,则最小编号的程序号将被传送。)
如果您在单一模式中打开了 OMNI 按钮 /BANK 按
钮,操作将如下列进行改变。
•当打开 OMNI 按钮时
............ 全部 MIDI 通道的程序变更将
被接收。但是,无论接收到的
MIDI 通道如何,分配到 Rx 通
道的相应程序号的事件将被
执行。
打开OMNI按钮将不改变程序
变更的传送操作。
•当打开 BANK 按钮时
............ 列表中的 CH 指示将变为
BANK
(库号),库选择(控
制变更 #0,
#32)
+程序变更
信息可被传送和接收。当您
要在单个 MIDI 通道上控制
128 个以上的事件时,此方法
很方便。
1
3
2
4
5
6

M7CL 使用说明书
使用程序变更调用场景和库项目
202
当在 Rx 通道上先接收到库选择然后接收到程序变
更讯息(按照此顺序)时,分配到列表中的库号和
程序号的事件将被执行。
当您在 M7CL 上执行特定事件时,分配到该事件的
库号和程序号的库选择+程序变更讯息将在 Tx 通
道上传送。(如果相同事件在列表中被分配了一次
以上,则最小编号的库号和程序号将被传送。)
7使用 PROGRAM CHANGE 区域的按钮打开 /关
闭传送和接收,并进行回声输出的设定。
该区域包含下列项目。
●Tx 按钮
可切换程序变更传送的开 /关状态。
●Rx 按钮
可切换程序变更接收的开 /关状态。
●ECHO 按钮
此按钮可选择是否将接收到的程序变更从 MIDI
传送端口回声输出。
8若要改变各程序号的事件分配,请按列表中的
所需事件。
MIDI PROGRAM CHANGE 弹出式窗口将出现。您
可在此窗口中指定分配到各程序号的事件。该弹出
式窗口包含以下项目。
1TYPE 区域
选择事件的类型。
下表列出您可选择的事件。
2LIBRARY NAME 区域
选择要调用的场景或库项目。如果您在 TYPE 区域
中选择了 SCENE,此项将显示场景号及其标题。如
果您选择了机架 5–8,则此项将显示库号及其标
题。
9使用 TYPE 区域选择您要分配事件的类型,并用
LIBRARY NAME 区域选择将被调用的场景 /库
号。
使用↑/↓按钮选择项目。按 OK 按钮确认变更,然
后关闭 MIDI PROGRAM CHANGE 弹出式窗口。
10
以相同方式将事件分配到其它程序号。
使用了这些设定后,在 M7CL 上执行指定事件将使
相应程序更改(或库选择 +程序变更)讯息传送到
外接设备。
当外接设备在适当通道上传送程序变更(或库选
择+程序变更)讯息,分配到相应 MIDI 通道(或
库号)的程序号的事件将被执行。
•OMNI
和
BANK
按钮的设定在多重模式中被忽略。
•
如果
BANK
按钮是打开的,且只接收到适用
MIDI
通道上的程序
变更,将使用上次所选的库号。
䗑⊼
•
如果
BANK
按钮打开,则也可同时打开
OMNI
按钮。在这种情
况下,所有
MIDI
通道的库选择
+
程序变更讯息将被接收。
12
项目 内容
NO ASSIGN 无分配
SCENE 场景记忆调用操作
RACK 5–8机架 5–8的效果库调用操作(仅当安装了效果
时)
•
您也可按此区域在其中选择所需事件或场景
/
库。
•
如果您按了某个区域使所选项目加亮显示,您可转动任意多功
能编码器选择事件或场景
/
库。
•
您可用
CLEAR ALL
按钮清除所有到程序号的分配。
INITIALIZE ALL
按钮将使所有程序号的分配返回到它们的默
认状态。
•
到程序号的分配一直作为整个系统的设定,而不是单个场景。
•
在单一模式,如果相同事件被分配到
Tx
通道上的一个以上的程
序号,只有最小的程序号将被传送。(如果
BANK
按钮打开,只
有最小库号的程序号将被传送。)
•
在多重模式中,如果相同事件被分配到一个以上的
MIDI
通道和
一个以上的程序号,则只有在各
MIDI
通道上最小的程序号
将被传送。
䗑⊼

使用控制变更控制参数
203
M7CL 使用说明书
MIDI
17
您可用 MIDI 控制变更讯息控制 M7CL 上的指定事件(推子 /编码器操作,
[ON] 键开 /关操作等)。
这项功能可以用来记录 MIDI 音序器或其它外接设备上的推子和按键操作,并在以后播放此数据。
您可通过以下 2种方法之一使用控制变更。
●使用控制变更
此方法使用典型控制变更(控制号 1–31, 33–95, 102–119)。您可以对各控制编号随意指定事件。
●使用 NRPN
(未注册的参数编号)
此方法采用称为 NRPN 的特殊类型控制变更讯息。
NRPN 采用控制变更号 99 和98 指定参数号的 MSB
(最高有效字节)和 LSB
(最低有效字节),以及控制变更号 6
(或者 6和38)随后传送的控制变更讯息指定该参数的值。
分配到各 MSB 和LSB 组合的事件是预定义的,无法对其进行更改。
1将M7CL 连接到您的外接设备。
2在功能存取区域中,按SETUP按钮进入SETUP
画面。
3在画面中央,按 MIDI 按钮进入 MIDI 弹出式窗
口。
4按MIDI SETUP 选项卡进入 MIDI SETUP 页面,
然后选择在其上将传送和接收控制变更的端口
和MIDI 通道,如“基本 MIDI 设定”(→ 第 198
页)中所述。
5按CONTROL CHANGE选项卡进入CONTROL
CHANGE 页面。
您可在 CONTROL CHANGE 弹出式窗口中指定如
何传送和接收控制变更,以及如何对分配到各控
制号的事件(推子 /编码器操作,
[ON] 键开 /关操
作等)进行分配。该页面包含下列项目。
1CONTROL CHANGE 区域
在此您可打开 /关闭控制变更的传送 /接收,以及
指定是否将控制变更回声输出。此设定与 MIDI
SETUP 页面中的 CONTROL CHANGE 区域相链
接。
2CONTROL CHANGE MODE 区域
您可在此选择控制变更的传送 /接收模式。此设定
与MIDI SETUP 页面中的 CONTROL CHANGE
MODE 区域相链接。
3列表
该列表显示分配到各控制号的事件(推子 /编码器
方式,
[ON] 键开 /关操作等)。
•NO.
(编号)........ 此项显示控制号。您可使用
控制号 1–31、
33–95 和
102–119。
•CONTROL CHANGE EVENT
(控制变更事件)
............ 显示 /选择分配到各控制号事
件的类型。当您按某一事件
时,
MIDI CONTROL
CHANGE 弹出式窗口将出
现,允许您更改控制号分配。
4CLEAR ALL 按钮
按此按钮将删除列表中的全部事件分配。
5INITIALIZE ALL 按钮
按此按钮可将列表中的全部事件恢复到它们的默
认状态。
6滚动旋钮
此旋钮可滚动列表的内容。您可使用多功能编码
器控制此旋钮。
使用控制变更控制参数
•
对于分配到
NRPN
讯息的事件的详细说明,请参见附录(→第
274
页)。
1
3
2
4
5
6

M7CL 使用说明书
使用控制变更控制参数
204
6使用 CONTROL CHANGE MODE 区域的按钮
选择程序变更的传送 /接收模式。
您可为控制变更的传送 /接收选择下列两个模式中
的一个。
●NRPN 模式(当 NRPN 按钮打开时)
M7CL 的各种混音参数将在单个 MIDI 通道上作
为NRPN 讯息进行传送和接收。如果您选择此模
式,则列表中的分配将被忽略。
●TABLE 模式(当 TABLE 按钮打开时)
M7CL 的各种混音参数将在单个 MIDI 通道上作
为控制变更讯息进行传送和接收。
7使用 CONTROL CHANGE 区域的按钮打开 /关
闭传送和接收,以及进行回声输出的设定。
各按钮具有下列功能。
●Tx 按钮
可切换控制变更传送的开 /关状态。
●Rx 按钮
可切换控制变更接收的开 /关状态。
●ECHO 按钮
选择接收到的控制变更是否从 MIDI 传送端口回
声输出。
8若要改变各控制号的事件分配,请按相应的事
件。
MIDI CONTROL CHANGE 弹出式窗口将出现。您
可在此窗口中指定分配到各控制号的事件。该窗
口包含下列项目。
1MODE 区域
选择事件的类型。
2PARAMETER 1/2 区域
与MODE 区域一起使用,此项可指定事件的类型。
9按照 MODE 区域 PARAMETER 1 区域 →
PARAMETER 2 区域的顺序,指定您要分配的
事件类型。
使用 /按钮选择项目。按 OK 按钮确认变更,然后
关闭 MIDI CONTROL CHANGE 弹出式窗口。
10
以相同方式将事件分配到其它控制号。
当您操作在 M7CL 上分配的参数时,控制变更讯息
将会被传送到外接设备。同样,如果相应控制变更
讯息通过相应通道从外接设备传送,指定给这些
控制编号的参数将会改变。
•
传送和接收控制变更的通道在
MIDI SETUP
页面的
PORT/CH
区域中进行指定(→第
198
页)。
12
•
如果将
NRPN
模式选择为控制变更的传送
/
接收模式,则此窗
口中的设定将被忽略。
䗑⊼
•
有关分配到控制变更的事件的详细说明,请参阅附录
(→第
270
页)。
•
您也可按区域中所需的事件进行选择。
•
您可按区域使您想要选择的项目进行加亮显示,然后转动多功
能编码器之一选择事件。
•
您可用
CLEAR ALL
按钮删除所有控制号的分配。
INITIALIZE
ALL
按钮会将所有的控制号分配返回到它们的默认状态。
•
到控制号的分配一直作为整个系统的设定,而不是单个场景。

使用参数变更控制参数
205
M7CL 使用说明书
MIDI
17
在M7C 上,您可用称为“参数变更”的系统专用讯息类型控制特定事件(推子 /编码器操作、
[ON]
键开 /关操作等),此方式为使用控制变更或 NRPN 讯息的替代方式。
有关可传送和接收的参数变更的详细说明,请参阅附录中的“MIDI 数据格式”。
1将M7CL 连接到您的外接设备。
2在功能存取区域中,按SETUP按钮进入SETUP
画面。
3在画面中央,按 MIDI 按钮进入 MIDI 弹出式窗
口。
4按MIDI SETUP 选项卡进入 MIDI SETUP 页面,
然后选择在其上将传送和接收参数变更的端口
和MIDI 通道,如“基本 MIDI 设定”(→ 第 198
页)中所述。
5使用 PARAMETER CHANGE 区域的 Tx 按钮和
Rx 按钮打开参数变更的传送 /接收。
在此状态下,当您在 M7CL 上操作特定参数时,相
应的参数变更讯息将被传送。如果有效的参数变更
讯息从外接设备传送出来,则分配到那些参数变更
的参数将被控制。
使用参数变更控制参数
•
参数变更包含可指定传送或接收设备的“设备号”。在
MIDI
SETUP
页面中指定的传送
(Tx)
通道和接收
(Rx)
通道用作设备
号。
•
请注意,如果包含在传送参数变更中的设备号与接收的
M7CL
调音台的设备号不匹配,则讯息将被忽略。
•
如果参数变更和控制变更的传送
/
接收同时开启,大量数据将涌
入
MIDI
端口并造成溢出或其它问题,因此,您应该避免这种情
况的发生。
䗑⊼

M7CL 使用说明书
206

207
M7CL 使用说明书
用户设定(安全)
18
第18 章
用户设定(安全)
本章节介绍允许限制各用户可操作参数的用户等级设定、可暂时禁用调音台操
作的调音台锁定功能、允许自定义操作环境的偏好设定以及使用 USB 存储设
备保存 /载入操作。
用户等级设定允许您限制各用户可操作的参数、或改变用户定义键的设定和各用户的喜好设定。各用户
的设定可作为“用户验证密钥”存储在
USB
存储设备上,只需将此存储设备连接到
USB
接口即可允许
用户方便地进行切换,。在下列情况下此方法很方便。
•可防止无意的、或错误的操作。
•可限制外来调音师(客座调音师)可操作的功能范围。
•在多个操作者轮流的情况下,可锁定输出设定等项目以防止无意操作。
•可方便地切换各操作者的偏好设定。
有3种用户类型,如下所示。若要操作 M7CL,您必须作为用户进行登录。
•管理员 ............. 此项是 M7CL 的管理员,可使用全部功能。
M7CL 内只保留一套管理员设定。管理员可创建其它用户
的用户验证密钥。
•访客 ............... 访客只可使用管理员允许使用的功能范围。
M7CL 内只保留一套访客设定。
•用户 ............... 用户只可使用管理员允许的功能范围。用户设定作为用户验证密钥保存在 USB 存储设备上。可用不
同用户名保存多套用户设定。具有特权用户权限的用户可创建或编辑带有指定用户等级的用户验证
密钥。
当用户登录时,将应用该用户的用户设定。用户设定包含下列信息。
•密码(除访客以外)
•用户等级(除管理员以外)
•偏好
•用户定义键
用户等级设定
用户类型和用户验证密钥

M7CL 使用说明书
用户等级设定
208
各用户的权限如下所示。
在出厂设定中,未设定管理员密码,也就是说任何人
都可使用管理员权限进行登录,并执行所有操作。如
果您想要限制其它用户的操作,您必需指定一个管理
员密码。
1在功能存取区域中,按SETUP按钮进入SETUP
画面。
2按PASSWORD CHANGE 按钮。
将出现一个键盘窗口,允许您输入密码。
3在NEW PASSWORD 区域中输入密码,然后在
RE-ENTER PASSWORD 区域中输入相同的密
码进行验证,最后按 OK 按钮。
密码最长为 8个字符。如果 2次输入的密码相匹
配,则将设定管理员密码。
有关输入密码的详细说明,请参见“输入名称”
(→ 第 34 页)。
登录用户 用户定义键和偏好编辑 用户等级设定 密码设定 注释编辑
用户验证键 (USB 存储设备)
新建 覆盖保存
管理员
可用
(可编辑管理员设定和访客
设定)
可用
(无法编辑,因为管理员可始终执
行所有操作 /可编辑访客设定)
可用 —可用 —
用户
特权用户 可用 可用 可用 可用 可用 可用
常规用户 (不
具有特权用户
权限的用户)
可用 N/A (仅限查看) 可用 可用 —
可用
(仅限于用户等级
以外的设定)
访客 可用 N/A (仅限查看) —可用 ——
设定管理员密码
PASSWORD CHANGE 按钮

用户等级设定
209
M7CL 使用说明书
用户设定(安全)
18
本部分介绍如何创建用户验证密钥,并将其保存到
USB 存储设备上。只有管理员或特权用户可创建用户
验证密钥。创建验证密钥时可指定用户等级,但是用
户定义键设定和偏好设定将采用当前登录用户的设
定。
1您可将 USB 存储设备连接至 USB 接口。
2在功能存取区域中,按SETUP按钮进入SETUP
画面。
3按CREATE USER KEY 按钮。
CREATE USER KEY 弹出式窗口将出现。
1USER NAME
(用户名)
在此处您可指定或查看最多 8个字符的用户名。按
此项进入键盘窗口,在该窗口中您可输入用户名。
2COMMENT
(注释)
在此处您可指定或查看最多32个字符的用户注释。
按此项进入键盘窗口,在该窗口中您可输入注释。
3PASSWORD
(密码)
指定最多 8个字符的密码。按此项进入键盘窗口,
在该窗口中您可输入密码。
4POWER USER
(特权用户)
指定是否给予此用户特权用户权限。
5ACCESS PERMISSION
(进入许可)
这些设定可指定用户可执行操作的范围。有关各项
目的详细说明,请参见第 212 页。
4当您已经指定了用户名、注释、密码、特权用户
权限开 /关和用户权力后,按 CREATE 按钮。
如果您以管理员身份进行登录,则用户验证密钥将
被保存到 USB 存储设备上。
如果您以特权用户身份进行登录,将出现一个对话
框提示您确认作为存储目的地的USB存储设备。如
果您想要将用户验证密钥保存到另一个 USB 存储
设备上,请连接所需的 USB 存储设备,然后按
[OK]。用户验证密钥将被保存,登录用户将自动切
换到新建用户。
若要操作M7CL,您必须以管理员、访客或用户身份进
行登录。
管理员和访客的用户设定保存在调音台上,但是若要
以用户身份登录,您必须连接保存有用户验证密钥的
USB 存储设备。如果您在登录后断开 USB 存储设备的
连接,则您的访问权限将强制返回到访客权限。
●以管理员身份登录
1在功能存取区域中,按SETUP按钮进入SETUP
画面。
创建用户验证密钥
CREATE USER KEY 按钮
5
1 2 34
登录
•
如果
M7CL
的电源关闭后再打开,通常将在电源关闭前的登录状态
下开机。如果指定了用户密码,则您需要输入密码。但是,如果您取
消了输入,您将作为访客强制登录。同样地,如果您已经以需要用
户验证密钥的用户身份登录,但是未连接
USB
存储设备,您也将以
访客身份强制登录。
䗑⊼
登录按钮

M7CL 使用说明书
用户等级设定
210
2按登录按钮打开 LOGIN 窗口。
3按ADMINISTRATOR 的LOGIN 按钮。
如果未设定管理员密码,则可方便登录。如果设定
了密码,将出现一个键盘窗口,允许您输入密码。
4输入密码,然后按 OK 按钮。
有关输入密码的详细说明,请参见“输入名称”
(→ 第 34 页)。
如果密码不正确,屏幕底部将出现一条“WRONG
PASSWORD
(密码错误)”的讯息。
●以访客身份进行登录
1在功能存取区域中,按SETUP按钮进入SETUP
画面。
2按登录按钮打开 LOGIN 窗口。
3按GUEST 的LOGIN 按钮进行登录。
●以用户身份进行登录
若要以用户身份进行登录,您需要使用保存在 USB 存
储设备上的用户验证密钥。您也可使用另外的 M7CL
调音台上创建的用户验证密钥进行登录。
1将USB 存储设备连接至 USB 接口。
2在功能存取区域中,按SETUP按钮进入 SETUP
画面。
3按登录按钮打开 LOGIN 窗口。
4按EXTERNAL USER KEY 的LOAD 按钮。
SAVE/LOAD 弹出式窗口将出现,将显示保存在
USB 存储设备上的文件和目录。用户验证密钥的
文件名为“User name.M7U”。
5转动多功能编码器选择您想要登录用户的用户
验证密钥。
有关从 USB 存储设备载入的详细说明,请参见“从
USB 存储设备载入文件”(→ 第 219 页)。
6按LOAD 按钮。
如果未设定密码,您可方便地登录。如果已经设定
了密码,将出现一个键盘窗口,允许您输入密码。
•
如果您选择了另外的
M7CL
调音台上创建的用户验证密钥,将
出现一个键盘窗口,允许您输入将使用的
M7CL
的管理员密
码。(如果管理员密码一致,将不会出现此窗口。)
当您输入正
确的管理员密码时,将出现另一个键盘窗口,允许您输入所选
用户的密码。
•
如果您再次保存用户验证密钥,则下次您将不会被询问管理员
密码。(→第
212
页编辑用户验证密钥)
䗑⊼

用户等级设定
211
M7CL 使用说明书
用户设定(安全)
18
7输入密码,然后按 OK 按钮。
有关输入密码的详细说明,请参见“输入名称”
(→ 第 34 页)。
如果密码不正确,屏幕底部将出现一条“WRONG
PASSWORD
(密码错误)”的讯息。
本部分介绍如何更改登录用户的密码。
管理员密码的更改被立即更新。如果用户登出,则用
户密码的更改将被取消,必须在用户登出前应用到用
户验证密钥。访客帐户不带密码。
1在功能存取区域中,按SETUP按钮进入SETUP
画面。
2按PASSWORD CHANGE 按钮。
将出现一个键盘窗口,允许您输入密码。
3输入当前密码,然后按 OK 按钮。
有关输入密码的详细说明,请参见“输入名称”
(→ 第 34 页)。
当您输入正确密码时,将出现一个键盘窗口,允许
您输入新密码。
4在NEW PASSWORD 区域中输入新密码,然后
在RE-ENTER PASSWORD 区域中输入相同的
密码进行验证,最后按 OK 按钮。
如果 2次输入的密码相匹配,则将设定新密码。
更改密码
PASSWORD CHANGE 按钮

M7CL 使用说明书
用户等级设定
212
如果以用户身份登录,您可编辑您的用户定义键、首
选设定、注释和密码,并用其覆盖(保存)到用户验证
密钥上。如果您以特权用户身份登录,您也可更改用
户等级。
1以用户身份登录,然后编辑用户定义键
(→第 216 页)和偏好设定(→第 214 页)。
如果您以特权用户身份登录,您也可更改用户等
级。
2在功能存取区域中,按SETUP按钮进入SETUP
画面。
3按SAVE KEY 按钮。
将出现一个对话框提示您是否真的要覆盖(保存)
用户验证密钥。
4按OK 覆盖(保存)用户验证密钥。
本部分介绍如何查看或更改用户等级。
•对于管理员
..... 管理员本身并没有此项设定,但是可更
改访客帐户的设定。
•对于访客
..... 可查看访客帐户的设定。无法对其进行
更改。
•对于常规用户
..... 可查看访客帐户的设定。无法对其进行
更改。
•对于特权用户
..... 可更改用户帐户的设定。
1在功能存取区域中,按SETUP按钮进入 SETUP
画面。
2按USER SETUP 按钮进入 USER SETUP 弹出
式窗口。
编辑用户验证密钥
SAVE KEY 按钮
更改用户等级
USER SETUP 按钮
5
6
7
2
8
1
3
4
USER LEVEL 选项卡 GUEST 选项卡的
USER LEVEL

用户等级设定
213
M7CL 使用说明书
用户设定(安全)
18
3按USER LEVEL 选项卡进入 USER LEVEL 页
面。
如果您以管理员身份进行登录,您可切换到
GUEST 页面的 USER LEVEL 选项卡,并查看或更
改访客帐户的用户等级。
此页面包含下列项目。
1CH OPERATION
(通道操作)
您可在此处指定(对于各通道)将允许对输入通
道、输出通道和 DCA 组进行的操作。设定将应用
到当前所选通道。当前所选通道的设定将显示在
CH OPERATION 部分下方。使用面板上的 [SEL] 键
或功能存取区域中的 Selected Channel 区域选择您
想要进行设定的通道。使用面板的 [SEL] 键选择您
想要进行设定的通道。
•HA
(前置放大器)... 限制分配到该通道的 HA
(前
置放大器)操作。
•PROCESSING
(处理)
........... 限制该通道所有信号处理参
数(除了推子、
[ON]键和发送
电平等以外)的操作。
•FADER / ON
(推子 /开)
........... 限制通道推子、
[ON]键、发送
电平等的操作。
•SET BY SEL
(用 SEL 设定)
........... 如果此按钮打开,则一次操
作可将一组多个通道设定为
相同的设定。若要选择通道,
请打开此按钮,然后按面板
上所需通道的 [SEL] 键。如果
您改变了组中任何通道的设
定,则此更改将影响组中的
所有通道。具有相同设定的
通道用相同颜色显示在通道
显示区域中。
2CURRENT SCENE
(当前场景)
此项指定可在当前场景记忆上执行的操作。
•INPUT PATCH / NAME
(输入分配 /名称)
........... 对输入通道分配和名称的操
作将被限制。
•OUTPUT PATCH / NAME
(输出分配 /名称)
........... 对输出通道分配和名称的操
作将被限制。
•BUS SETUP
(总线设定)
........... 总线设定的操作将被限制。
•RACK 1–8
(机架 1–8)
........... 机架 (1–8) 的操作将被限制。
但是,对操作延迟型和调制
型效果的 MIDI CLK 按钮或
FREEZE 效果显示的 PLAY/
REC 按钮没有限制。
•MUTE GROUP ASSIGN / MASTER
(静音组分配 /
主控)
........... 对静音组分配和静音组主控
的操作将被限制。
3SCENE LIST
(场景列表)
此项指定可在场景记忆上执行的操作。
•STORE / SORT 操作
•RECALL 操作
4LIBRARY LIST
(库列表)
此项指定可在库上执行的操作。
•STORE / CLEAR 操作
•RECALL 操作
5FILE LOAD
(文件载入)
此项指定可从 USB 存储设备载入的文件类型。用
户验证密钥包括用户等级、用户定义键以及偏好
设定。其它数据保存在“ALL”文件中。
•USER SETUP
(用户定义键和偏好设定)
•SYSTEM SETUP / MONITOR SETUP
(系统设定 /监
听设定)
•CURRENT SCENE
(当前场景)
•SCENE LIST
(场景列表)
•LIBRARY LIST
(库列表)
6MONITOR SETUP
(监听设定)
此项指定可执行的监听设定操作。
•OSCILLATOR
(振荡器)
•TA LK B AC K
(对讲)
7SYSTEM SETUP
(系统设定)
此项指定可执行的系统设定操作。
•MIXER SETUP
(调音台设定)
•OUTPUT SETUP
(输出设定)
•MIDI
•STAGE BOX SETUP
8SET ALL/CLEAR ALL 按钮
此按钮可允许 /清除所有项目。
4按将允许的各项目的按钮指定用户等级。
5当您完成设定后,请关闭弹出式窗口并按功能
存取区域中的 SETUP 按钮。
•
对于包含在
PROCESSING
中的参数,请参阅附录
(第
277
页)。

M7CL 使用说明书
偏好
214
本部分介绍如何对 M7CL 的操作环境进行各种设定,如弹出式窗口如何出现以及是否链接 SEL 键
的操作。这些设定是对登录用户进行的更改,但是如果您以管理员身份进行登录,则您也可更改访
客设定。
1在功能存取区域中,按SETUP按钮进入SETUP
画面。
2按USER SETUP 按钮进入 USER SETUP 弹出
式窗口。
3按PREFERENCE 选项卡进入 PREFERENCE
页面。
如果您以管理员身份进行登录,则也可切换到
GUEST 页面的 PREFERENCE 选项卡,然后进行访
客帐户的偏好设定。
此页面包含下列项目。
1STORE/RECALL
(存储 /调用)
这些按钮用于打开 /关闭与场景存储 /调用操作相
关的选项。可选择下列选项。
•STORE CONFIRMATION
(存储确认)
•RECALL CONFIRMATION
(调用确认)
........... 如果这些按钮打开,则当分
别执行存储或调用操作时,
将出现一条确认讯息。
2PATCH
(分配)
这些按钮用于打开 /关闭与分配操作相关的选项。
可选择下列选项。
•PATCH CONFIRMATION
(分配确认)
........... 如果此按钮打开,则当编辑
一个输入分配或输出分配
时,将出现一条确认讯息。
•STEAL PATCH CONFIRMATION
(强占分配确认)
........... 如果此按钮打开,则当编辑
一个已分配过的输入分配或
输出分配项目时,将出现一
条确认讯息。
3ERROR MESSAGE
(出错讯息)
在此可选择在发生以下问题时,是否显示一条警
告。
•DIGITAL I/O ERROR
(数字 I/O 错误)
........... 如果在数字输入 /输出中检测
到同步错误,将出现此警告
讯息。
•MIDI I/O ERROR
(MIDI I/O 错误)
........... 当在 MIDI 传送 /接收中检测
到错误时,将出现此警告讯
息。
4PANEL OPERATION
(面板操作)
这些按钮用于打开 /关闭与面板操作相关的选项。
可选择下列选项。
●AUTO CHANNEL SELECT – INPUT
●AUTO CHANNEL SELECT – OUTPUT
当您操作通道的 [ON] 键或推子时,这些选项可指
定是否选择相应的通道。可对 INPUT CH
(输入
通道)和 OUTPUT CH
(输出通道)分别打开 /关
闭此项。
●[CUE] →[SEL] LINK
指定通道选择是否将被链接至提示操作。如果此
按钮打开,则打开某个通道的 [CUE] 键将会同时
选择该通道并点亮其 [SEL] 键。
●[NAVIGATION KEY] →[SEL] LINK – INPUT
●[NAVIGATION KEY] →[SEL] LINK – OUTPUT
指定通道选择是否将与导航键的操作进行链接。
如果此按钮打开,则按所需导航键将使
Centralogic 部分中最近所选的[SEL] 键使其点亮。
可对 INPUT CH
(输入通道)和 OUTPUT CH
(输
出通道)分别打开 /关闭此项。
●[SEL] →[NAVIGATION KEY] LINK
指定导航键的选择是否与通道选择进行链接。如
果此按钮打开,则选择通道将使该通道的相应导
航键也被选择。
偏好
USER SETUP 按钮
4
1
2
3
PREFERENCE 选项
卡
GUEST 的PREFERENCE
选项卡

偏好
215
M7CL 使用说明书
用户设定(安全)
18
●POPUP APPEARS WHEN PRESSING KNOBS
指定显示 SELECTED CHANNEL VIEW 画面时按
SELECTED CHANNEL 部分的旋钮是否会出现弹
出式窗口 (1 ch)。如果此按钮打开,只要您按下旋
钮,弹出式窗口 (1 ch) 即出现(或关闭)。
●SCENE UP/DOWN
指定当在 SCENE 画面中按 SCENE MEMORY
[▲]/[▼]键时,该键所起的作用。您可从以下两个
操作中选择一种。
•SCENE +1/-1
........... 按 SCENE MEMORY [▲]将
选择下一个编号最大的场
景,而 按 SCENE MEMORY
[▼]键将选择下一个编号最小
的场景。(按键操作将增加 /
减小场景编号。)
•LIST UP/DOWN
........... 按 SCENE MEMORY [▲]键
将列表向上卷动,而按
SCENE MEMORY [▼]键将
列表向下卷动。(上 /下键对
应列表卷动的方向。)
●LIST ORDER
(列表顺序)
指定场景记忆和库项目在画面中出现的顺序。
•NORMAL
(常规) ... 按照数字升序显示列表。
•REVERSE
(倒转)... 按照数字降序显示列表。
4使用画面中的按钮进行偏好设定。
5当您完成设定后,请关闭弹出式窗口并按功能
存取区域中的 SETUP 按钮。
•
对于
SEND
和
PA N
,将出现
8
个通道的弹出式窗口。
䗑⊼

M7CL 使用说明书
用户定义键
216
本部分介绍如何将所需功能分配到上面板的 USER DEFINED 部分中的用户定义键,然后按这些键
执行已定义功能。
此分配步骤将定义当前登录用户的用户定义键,但是如果您以管理员身份登录,也可进行访客帐户
的用户定义键设定。
1在功能存取区域中,按SETUP按钮进入SETUP
画面。
2按USER SETUP 按钮进入 USER SETUP 弹出
式窗口。
3按USER DEFINED KEYS 选项卡选择 USER
DEFINED KEYS 页面。
如果您以管理员身份进行登录,则也可选择
GUEST 页面的 USER DEFINED KEYS 选项卡,然
后进行访客帐户的用户定义键设定。
屏幕中的 12 个按钮对应面板上的用户定义键
[1]–[12],分配到各键的功能或参数显示在相应按
钮的下方。如果按钮上没有分配任何功能,将出现
“—”指示。
4按您想要分配功能的用户定义键的按钮。
将出现 USER DEFINED KEY SETUP 窗口。在此窗
口中您可选择分配到用户定义键的功能,然后选择
选项参数。
5确认 FUNCTION 区域被黄框包围,然后使用区
域下部的[↑]
/
[↓]按钮或面板的多功能编码
器选择您想要分配的功能。
有关可分配功能及其参数的详细说明,请参见“可
分配到用户自定义键的功能”(→ 第 280 页)。
6如果所选功能有参数,按 PAR AME TER 1 或2
区域移动黄框,然后用相同的方法选择参数 1和
2。
7按OK 按钮关闭 USER DEFINED KEY SETUP
窗口。
8用相同方法将所需功能分配到其它用户定义
键。
9若要指定已分配的功能,请按面板上相应的
USER DEFINED [1]–[12] 键。
用户定义键
USER SETUP 按钮
GUEST 选项卡的 USER
DEFINED KEYS
USER DEFINED
KEYS 选项卡

控制台锁定
217
M7CL 使用说明书
用户设定(安全)
18
为了防止无意的操作,您可暂时禁止控制台的操作。此设定可完全禁用面板和触摸屏的操作,当操
作员休息的时候,可防止控制器被意外碰触或未经授权的第三方操作。
如果对当前登录用户设定了密码,则该密码将被用于调音台锁定功能。
1在功能存取区域中,按SETUP按钮进入SETUP
画面。
2按CONSOLE LOCK 按钮。
如果您以设定了密码的用户身份登录,将出现一
个键盘窗口,允许您输入密码。有关输入密码的详
细说明,请参见“输入名称”(→ 第 34 页)。
3输入登录用户的密码,然后按 OK 按钮。
将出现 CONSOLE LOCK 画面,调音台锁定功能将
被启用,除了 MONITOR LEVEL 旋钮以外的所有
控制器将无效。
1在CONSOLE LOCK 画面中,按 UNLOCK 按
钮。
如果您以未设定密码的用户身份登录,调音台将
被解除锁定。
如果您以设定了密码的用户身份登录,将出现一
个键盘窗口,允许您输入密码。
2输入登录用户的密码,然后按 OK 按钮。
调音台将被解除锁定,将返回
SETUP
画面,控制器
又将有效。
控制台锁定
•
如果忘记了密码,请参见“初始化
M7CL
的内置存储器”(第
238
页)。
•
访客不能设定密码。
•
即使调音台被锁定时,从外接设备经由
MIDI
或
M7CL
编辑器的控制将不受影响。
䗑⊼
锁定调音台
CONSOLE LOCK 按钮
解除调音台的锁定
•
当调音台被锁定时,您可断开
USB
存储设备的连接。重新连接
USB
存储设备后再按
UNLOCK
按钮。

M7CL 使用说明书
使用 USB 存储设备保存 /载入数据
218
本部分介绍如何将市售的 USB 存储设备连接到显示屏右侧的 USB 接口,以及使用存储设备保存或
载入 M7CL 的内部设定或用户验证密钥。
本部分介绍如何将所有 M7CL 的内部数据(不包括用
户验证密钥中包含的数据)作为文件保存在 USB 存储
设备上。保存的文件将带有“.M7C”的扩展名。
1在功能存取区域中,按SETUP按钮进入SETUP
画面。
2按SAVE/LOAD按钮进入SAVE/LOAD弹出式窗
口。
3如有需要,可按目录图标并改变目录。
若要移动到下一个更高的目录层,请按 PATH 区域
中的箭头按钮。
4按SAVE 按钮。
将出现一个键盘窗口,允许您输入文件名和注释。
5输入最多 8个字符的文件名以及最多 32 个字符
的注释,然后按 SAVE 按钮。
当文件完成了保存,显示保存进度指示和数据类型
的弹出式窗口将关闭。
使用 USB 存储设备保存 /载入数据
•
尽可保证
USB
闪存可正常使用。
•
实验证明最多可保证
16GB
存储媒体的正常使用。(但是,不保证所有
USB
存储媒体都可正常使用。)支 持
FAT12
、
FAT16
和
FAT32
格式。对于
M7CL V1.12
以上版本,容量为
4GB
以上的存储媒体将采用
FAT32
格
式进行格式化,而容量小于
2GB
的存储媒体将采用
FAT16
格式进行格式化。不支持长文件名。
䗑⊼
•
当存取数据(保存、载入或删除)时,功能存取区域中将显示
ACCESS
指示。当显示此指示时,请勿断开
USB
接
口的连接或关闭
M7CL
的电源。否则可能会损坏存储媒介上的数据。
⊼ᛣ
将M7CL 的内部数据保存倒
USB 存储设备上
SAVE/LOAD 按钮
•
如果您要覆盖文件或者采用同一个文件夹中已有文件名保存文
件,则将出现一个提示您确认是否进行覆盖的对话框。
䗑⊼

使用 USB 存储设备保存 /载入数据
219
M7CL 使用说明书
用户设定(安全)
18
本部分介绍如何从保存数据的 USB 存储设备载入
M7CL 设定文件 (.M7C)。
您也可载入 M7CL V1 和V2 文件。
如果您将 MCL-32/48 文件载入 M7CL-48ES ,或将
M7CL-48ES 文件载入 M7CL-32/48 ,则分配设定将如
下表所示那样进行变化。
如果您想要载入使用 M7CL V3 以上创建的文件,如有
需要,请对文件进行转换。有关文件转换的详细信息,
请参见“转换和载入 USB 存储设备中的文件内容”
(→ 第 220 页)。
*将使用同一个 HA 设定。
1在功能存取区域中,按SETUP按钮进入SETUP
画面。
2按SAVE/LOAD按钮进入SAVE/LOAD弹出式窗
口。
3若要选择想要载入的文件,请按文件列表中所
需的文件,或者转动面板上的多功能编码器 1。
文件列表中加亮显示的行表示此文件被选定用于
操作。
4按LOAD 按钮,然后将出现确认对话框。
5按OK 按钮开始载入文件。
当文件完成了载入,显示保存进度指示和数据类型
的弹出式窗口将关闭。即使在载入过程中进行取
消,到该点为止的数据也已经载入。根据载入操作
过程中的USER LEVEL设定而定,可能无法载入某
些设定数据。
M7CL-32/48 + STAGE BOX M7CL-48ES
INPUT 1–16 ↔* ES IN 1–16
INPUT 17–32 ↔* ES IN 17–32
INPUT 33–48 ↔* ES IN 33–48
ST IN 1L–4R ↔* OMNI IN 1–8
SLOT1 IN 1–16 ↔* SLOT1 IN 1–16
SLOT2 IN 1–16 ↔* SLOT2 IN 1–16
SLOT3 IN 1–16 ↔* SLOT3 IN 1–16
TALKBACK ↔TA L K B A C K
OMNI OUT 1–16 ↔ES OUT 1–16
无分配 ↔ES OUT 17–24
无分配 ↔OMNI OUT 1–8
SLOT1 OUT 1–16 ↔SLOT1 OUT 1–16
SLOT2 OUT 1–16 ↔SLOT2 OUT 1–16
SLOT3 OUT 1–16 ↔SLOT3 OUT 1–16
2TR DIGITAL OUT ↔2TR DIGITAL OUT
从USB 存储设备载入文件
SAVE/LOAD 按钮
文件列表
LOAD 按钮
•
如果加载文件导致调出场景,可能会从输出通道听到短暂噪
音。
䗑⊼

M7CL 使用说明书
使用 USB 存储设备保存 /载入数据
220
本部分介绍如何转换和载入 M7CL 设定文件 (.M7CL )
的内部 /外部 HA 的分配设定,而 M7CL 设定文件是通
过M7CL V3 保存到 USB 存储设备上的。原始设定文
件保持不变。如有需要,可将转换后的文件另存为另
一个文件。
转换后,分配设定如下进行更改:
•在M7CL-32/48 的INTERNAL HA 和与M7CL-32/48 相连的外
部HA 之间的转换
•与M7CL-32/48 和M7CL-48ES 相连的外部 HA 之间的转换
*将使用同一个 HA 设定。
1在功能存取区域中,按SETUP 按钮进入SETUP
画面。
2按SAVE/LOAD 按钮进入 SAVE/LOAD 弹出式
窗口。
3若要选择您想要载入的文件,请按文件列表中
所需文件,或转动面板上的多功能编码器。
文件列表中加亮显示的行表示该文件被选定用于
操作。
使用内部 HA 通过插槽使用外部 HA
INPUT 1–16 ↔* SLOT1 IN 1–16
INPUT 17–32 ↔* SLOT2 IN 1–16
INPUT 33–48 ↔* SLOT3 IN 1–16
ST IN 1L–4R ↔* ST IN 1L–4R
SLOT1 IN 1–16 ↔* INPUT 1–16
SLOT2 IN 1–16 ↔* INPUT 17–32
SLOT3 IN 1–16 ↔* INPUT 33–48
TALKBACK ↔TALKBACK
OMNI OUT 1–16 ↔SLOT1 OUT 1–16
SLOT1 OUT 1–16 ↔OMNI OUT 1–16
SLOT2 OUT 1–16 ↔SLOT2 OUT 1–16
SLOT3 OUT 1–16 ↔SLOT3 OUT 1–16
2TR DIGITAL OUT ↔2TR DIGITAL OUT
通过插槽使用外部 HA M7CL-48ES
INPUT 1–16 ↔* SLOT1 IN 1–16
INPUT 17–32 ↔* SLOT2 IN 1–16
INPUT 33–48 ↔* SLOT3 IN 1–16
ST IN 1L–4R ↔* OMNI IN 1–8
SLOT1 IN 1–16 ↔* ES IN 1–16
SLOT2 IN 1–16 ↔* ES IN 17–32
SLOT3 IN 1–16 ↔* ES IN 33–48
TALKBACK ↔TALKBACK
OMNI OUT 1–16 ↔SLOT1 OUT 1–16
SLOT1 OUT 1–16 ↔ES OUT 1–16
SLOT2 OUT 1–8 ↔ES OUT 17–24
9–16 ↔OMNI OUT 1–8
无分配 ↔SLOT2 OUT 1–16
SLOT3 OUT 1–16 ↔SLOT3 OUT 1–16
2TR DIGITAL OUT ↔2TR DIGITAL OUT
转换和载入 USB 存储设备中
的文件内容
•
如果您想要对通过
M7CL V2.0
以下版本保存的文件进行转换,请先
载入文件,然后使用
M7CL V3.0
以上版本对其进行保存,接着对新
保存的文件进行转换。
䗑⊼
SAVE/LOAD button
文件列表
STAGE BOX DATA
CONVERSION 按钮

使用 USB 存储设备保存 /载入数据
221
M7CL 使用说明书
用户设定(安全)
18
4按STAGE BOX DATA CONVERSION 按钮显
示STAGE BOX DATA CONVERSION 对话框。
5在M7CL-32/48 上,反复按 SELECT 按钮选择
要转换的文件类型。
6按CONVERT AND LOAD 按钮开始转换和载入
操作。
文件的转换和载入完成后,将出现显示进度指示的
弹出式窗口,且数据类型将被关闭。如果您在执行
过程中取消载入操作,则仍将载入到取消位置为止
的数据。根据转换操作过程中的 USER LEVEL 设
定而定,可能无法载入某些设定数据。
本部分介绍如何执行编辑操作,如对 USB 存储设备上
的文件和目录进行排序,编辑文件名或注释、复制或
粘贴。
●文件编辑
1在功能存取区域中,按SETUP按钮进入SETUP
画面。
2按SAVE/LOAD 按钮进入 SAVE/LOAD 弹出式
窗口。
列表将显示已经保存的文件和子目录。
1COPY 按钮
此按钮可将文件复制到缓存(临时保存区域)
(→第 223 页)。
2PAS TE 按钮
该按钮可从缓存粘贴文件(→第 223 页)。
M7CL-32/48
M7CL-48ES
SELECT 按钮
编辑保存在USB 存储设备上
的文件
SAVE/LOAD 按钮
65
7
1 2 3 4
0 BA98

M7CL 使用说明书
使用 USB 存储设备保存 /载入数据
222
3DELETE 按钮
该按钮可删除所选的文件(→第 223 页)。
4MAKE DIR 按钮
此按钮可创建新目录(→第 224 页)。
5PATH
(路径)
此项显示当前目录的名称。按箭头按钮移动到下一
个更高的层次。如果当前目录已经是最高层次,则
箭头按钮将变暗。
6VOLUME NAME/FREE SIZE
(卷标名/可用大
小)
此项显示USB存储设备上的卷标名和可用空间量。
如果USB存储设备为写保护状态,保护符号将显示
在VOLUME NAME 区域中。
7文件列表
此区域列出保存在 USB 存储设备上的文件。加亮
显示的行表示选定用于操作的文件。
文件列表包含下列项目。当您按各栏上部的项目名
称时,项目名将变为橙色,列表将按照该项目进行
排序。每次您按项目名称时,排序方式将在升序和
降序之间进行切换。
•FILE NAME
(文件名)
........... 显示文件名或目录名,并显
示表示其类型的图标。
•COMMENT
(注释)
........... 对于 M7CL 文件,将显示注
释。如果您按此区域,将出现
一个键盘窗口,允许您对文
件输入注释。
•READ ONLY
(只读)
........... 显示的锁符号表示被保护的
文件。您可按此区域启用或
禁用保护设定。
•FILE TYPE
(文件类型)
........... 此区域显示文件类型。将显
示以下文件类型:
•TIME STAMP
(时间戳记)
........... 此项显示上次修改文件的日
期和时间。
8文件选择旋钮
此旋钮可选择文件列表中显示的文件。您可使用
多功能编码器操作此旋钮。
9SAVE 按钮
保存所有 M7CL 的内部设定(→第 218 页)。
0LOAD 按钮
载入所选的 M7CL 设定文件(→第 219 页)。
ACREATE USER KEY 按钮
创建用户验证密钥(→第 209 页)。
BFORMAT 按钮
对USB 存储媒体上的媒体进行格式化
(→第 224 页)。
3执行所需的编辑操作。
有关操作步骤的详细说明,请参见下列说明。
●文件排序和编辑文件名 /注释
1若要对文件进行排序,请按文件列表的各栏上
部的“FILE NAME”、“COMMENT”、“READ
ONLY”、“FILE TYPE”或“ TIME STAMP”标
题之一。
列表将根据您所按的栏标题进行排序,如下所示。
1FILE NAME
(文件名)
按照字母数字顺序对列表中的文件名进行排序。
2COMMENT
(注释)
按照字母数字顺序对列表中的注释进行排序。
3READ ONLY
(只读)
根据写保护的开 /关状态对列表进行排序。
4FILE TYPE
(文件类型)
根据文件类型对列表进行排序。
5TIME STAMP
(时间戳记)
按照编辑日期 /时间顺序对列表进行排序。
[DIR] 目录
KEY 用户密钥文件
XML XML 文件 (HELP 文件)
TEXT 文本文件
ALL V1.0 通过 M7CL V1 保存的文件
ALL V1.1 通过 M7CL V1.1 保存的文件
ALL V2.0 通过 M7CL V2 保存的文件
ALL 通过 M7CL V3 保存的文件
SCENE 通过 M7CL 编辑器 (包括 V2 和V3)中的
场景窗口保存的文件
DYNAMICS
通过 M7CL 编辑器 (包括 V2 和V3)中的
库窗口保存的文件
INPUT EQ
OUTPUT EQ
EFFECT
GEQ
INPUT CH
OUTPUT CH
??? 未知文件
•
如果目录名超出
237
个字符,则无法保存。
䗑⊼
•
文件列表最多只能显示
100
个项目。
䗑⊼
1 2 3 4 5
•
再次按下相同位置,您可改变列表排序的方向(升序或降序)。

使用 USB 存储设备保存 /载入数据
223
M7CL 使用说明书
用户设定(安全)
18
2如果您要编辑文件名或注释,按各文件的 FILE
NAME 区域或 COMMENT 区域进入键盘窗口。
有关输入文字的详细说明,请参见“输入名称”
(→ 第 34 页)。
3输入文件名或注释,然后按 RENAME 按钮或
SET 按钮。
4若要保护设定的开 /关,请按文件的 READ
ONLY 区域。
写保护文件上将显示保护符号,这些文件无法被
覆盖。
●复制 /粘贴文件
本部分介绍如何将所需文件复制到缓存中,然后用另
外的文件名进行粘贴。
1转动多功能编码器 1选择复制源文件,然后按
COPY 按钮。
文件列表中加亮显示的行表示此文件被选定用于
操作。
2如有需要,可按目录图标并改变目录。
若要移动到下一个更高的目录层,请按 PATH 区域
中的箭头按钮。
3按PAST E 按钮。
将出现一个键盘窗口,允许您输入文件名。
有关输入文字的详细说明,请参见“输入名称”
(→ 第 34 页)。
4输入粘贴目的地文件名,然后按 PASTE 按钮。
●删除文件
1转动多功能编码器 1选择想要删除的文件,然后
按DELETE 按钮。
将出现一个对话框提示您确认删除操作。
2若要执行删除操作,请按 OK 按钮。
•
无法编辑写保护文件的文件名或注释。
䗑⊼
•
无法粘贴已有的文件名。
䗑⊼
•
无法删除被保护的文件。
䗑⊼

M7CL 使用说明书
使用 USB 存储设备保存 /载入数据
224
●创建目录
1如有需要,可按目录图标并改变目录。
若要移动到下一个更高的目录层,请按 PATH 区域
中的箭头按钮。
2按MAKE DIR 按钮。
将出现一个键盘窗口,允许您输入目录名。
有关输入文字的详细说明,请参见“输入名称”
(→ 第 34 页)。
3输入您想要创建的目录名,然后按MAKE 按钮。
本部分介绍如何对 USB 存储设备上的媒体进行格式
化。对于 M7CL V1.12 以上版本,容量大于 4GB 的存
储媒体将采用 FAT32 格式进行格式化,容量小于 2GB
的存储媒体将采用 FAT16 格式进行格式化。
1在功能存取区域中,按SETUP按钮进入SETUP
画面。
2按SAVE/LOAD 按钮进入 SAVE/LOAD 弹出式
窗口。
3按FORMAT 按钮。
将出现一个键盘窗口,允许输入格式化后将使用
的卷标名。
有关输入文字的详细说明,请参见“输入名称”
(→ 第 34 页)。
4输入卷标名,然后按 FORMAT 按钮。
将出现一个对话框提示您确认格式化操作。
5若要执行格式化操作,请按 OK 按钮。
•
无法使用已存在的目录名创建目录。
䗑⊼
对USB 存储设备上的媒体进
行格式化
SAVE/LOAD 按钮
FORMAT 按钮

M7CL 使用说明书 225
帮助功能
19
第19 章
帮助功能
您可查看 Yamaha 提供的帮助文件,也可查看任何用户创建的文本文件。
*我们对由于使用 Yamaha 以后的第三方所创建的帮助文件造成的任何损失不承担责任。
1在执行操作之前,请将 Yamaha 提供的帮助文
件(扩展名:
.xml)保存到 USB 存储设备中。您
可从 Yamaha 网站下载最新版本的帮助文件。
http://www.yamahaproaudio.com/
2在功能存取区域中,按SETUP 按钮进入SETUP
画面。
3按SAVE/LOAD 按钮进入 SAVE/LOAD 弹出式
窗口。
4若要选择您想要载入的帮助文件(扩展名:
.xml),请按文件列表中所显示的帮助文件,或
者转动面板上的多功能编码器。
5按LOAD 按钮;将出现确认对话框。
6按OK 按钮载入文件。
从USB 存储设备载入帮助文件
•
帮助文件不备份在内部用户存储器中。每次打开电源时,您必须从
USB
存储设备再次载入帮助文件。比
较方便的做法是将您的帮助文件保存到包含用户验证密钥的
USB
存储设备中。
䗑⊼
SAVE/LOAD 按钮

M7CL 使用说明书
从USB 存储设备载入文本文件
226
1使用市售的文本编辑器或 Microsoft Windows
系列附带的“记事本”创建文本文件(扩展名:
.txt)并将其保存到 USB 存储设备上。
默认状态下,文本文件的字符代码组将被识别为
UTF-8 。但是,如果在文件开头添加含有
[ISO-8859-1] 或[Shift_JIS] 的行,则可强制使用该
字符代码组使用文件。当使用文本编辑器保存文本
文件时,您可指定所需的字符代码组。
帮助功能可显示以下文本文件(字符代码组 /语
言)。
•以ISO-8859-1 字符代码组编写的文本文件(英语、德
语、法语、西班牙语等)
•以Shift_JIS 字符代码组编写的文本文件(日语)
•以UTF-8 字符代码组编写的上述语言文本文件
2在功能存取区域中,按SETUP 按钮进入SETUP
画面。
3按SAVE/LOAD 按钮进入 SAVE/LOAD 弹出式
窗口。
4若要选择您想要载入的文本文件,请按文件列
表中显示的文本文件,或者转动面板上的多功
能编码器。
5按LOAD 按钮;将出现确认对话框。
6按OK 按钮载入文件。
从USB 存储设备载入文本文件

M7CL 使用说明书 227
帮助功能
19
1在执行操作之前,请先从 USB 存储设备载入帮
助文件或文本文件。
2在功能存取区域中,按
(帮助)按钮进入
HELP 弹出式窗口。
3转动多功能编码器 1–2 ,您可滚动左侧的索引
区域。转动多功能编码器 3–8 ,您可滚动右侧的
主区域。
4按文本中的链接(带下划线的文本),您可滚动
到链接目的地。
按窗口链接(带有 →符号和下划线文本的位置),
您可关闭 HELP 窗口,并打开相应窗口。
5根据需要,您也可使用工具栏中的按钮进行滚
动。
• 按钮 .... 滚动到当前显示位置的前一个章节。
• 按钮 .... 返回您所按过的链接记录中的前一个
项目。
• 按钮 .... 进到您所按过的链接记录中的后一个
项目。
6若要关闭窗口,请按功能存取区域的 (帮
助)按钮或 HELP 弹出式窗口中的“×”按钮。
1在执行操作之前,请从 USB 存储设备载入帮助
文件。
2在功能存取区域中,按SETUP 按钮进入SETUP
画面
3在画面左上方,按 USER SETUP 按钮进入
USER SETUP 弹出式画面。
4按USER DEFINED KEYS 选项卡选择 USER
DEFINED KEYS 页面。
查看帮助
索引区域 主区域
使用用户定义键调用帮助目录
USER SETUP 按钮
USER DEFINED KEYS 选项卡
查看帮助 • 使用用户定义键调用帮助目录

M7CL 使用说明书
使用用户定义键调用帮助目录
228
5按您想要将帮助功能分配到的用户定义键所对
应的按钮。
6在FUNCTION 栏中,选择“HELP ”并 按 OK 按
钮。
7当您已经将功能分配到用户定义键时,请按
“×”符号关闭 USER DEFINED KEYS 页面。
8在功能存取区域中,按 SETUP 按钮关闭
SETUP 画面。
■仅使用用户定义键调用 HELP 弹出
式窗口
9按分配了帮助功能的用户定义键;将出现HELP
弹出式窗口。
10
若要关闭窗口,请再按一下分配了帮助功能的
用户定义键。
■直接调用指定面板控制器的帮助
9在按住分配了帮助功能的用户定义键的同时,
按(或转动)您想要查看其功能的面板控制器。
只要您继续按住分配了帮助功能的用户定义键,面
板控制器(非推子)将无效。
10
如果相应控制器带有相关说明,则将出现 HELP
弹出式窗口,且您将自动滚动到相应项目。
如果同一个控制器带有多个说明,您可重复步骤 9
连续显示这些说明。
11
若要关闭窗口,请再按一下分配了帮助功能的
用户定义键。
■在LCD 显示屏中直接调用指定控制
器的帮助
9在按住分配了帮助功能的用户定义键的同时,
按画面上您想要查看其功能的控制器。
只要您继续按住分配了帮助功能的用户定义键,
画面上的按钮和选项卡将无效。
10
如果有相应的帮助项目,将出现HELP 弹出式窗
口,且将自动滚动到相应项目。
如果同一个控制器带有多个说明,请关闭 HELP 弹
出式窗口,然后重复步骤 9 连续查看这些说明。
11
若要关闭窗口,请再按一下分配了帮助功能的
用户定义键。

229
M7CL 使用说明书
其它功能
20
第20 章
其它功能
本章节介绍未在其它地方阐述的其它 M7CL 功能。
在SETUP 画面中,您可进行应用于整个 M7CL 的各种设定。若要进入 SETUP 画面,请按功能存
取区域中的 SETUP 按钮。该画面包含如下项目。
1USER SETUP 按钮
使用此按钮可进入 USER SETUP 弹出式窗口,在该窗
口这您可限制各用户可使用的功能以及进行系统设
定。
2CURRENT USER 区域
在此区域中,您可切换用户以及更改密码(→第 209
页)。
3STORAGE 区域
在此区域中,您可在 USB 存储设备上保存 /载入用户
设定,或创建用户密钥(→第 218 页)。
4WORD CLOCK/SLOT SETUP 按钮
使用此按钮可进入 WORD CLOCK/SLOT SETUP 弹出
式窗口,在该窗口中您可进行字时钟以及安装在插槽
1–3中的 I/O 卡的设定(→第 230 页)。
5CASCADE 按钮
使用此按钮可进入 CASCADE 弹出式窗口,在该窗口
中您可进行级联连接的设定第 232 页。
6STAGE BOX SETUP 按钮 (M7CL-48ES)
使用此按钮可在 EXT-ES 区域打开的情况下显示
VIRTUAL RACK 窗口。此区域可打开和关闭 STAGE
BOX SETUP 功能(→第 242 页)。
7OUTPORT SETUP 按钮
使用此按钮可进入 OUTPUT PORT 弹出式窗口,在该
窗口中您可进行输出端口的设定(→第 106 页)。
8MIDI 按钮
使用此按钮可进入 MIDI 弹出式窗口,在该窗口中您可
进行 MIDI 相关设定(→第 198 页)。
9+48V MASTER ON/OFF 按钮
此按钮可打开 /关闭幻相主控供电。
0BUS SETUP 按钮
使用此按钮可进入 BUS SETUP 弹出式窗口,在该窗口
中您可进行总线操作设定以及在单声道 /立体声之间
进行切换(→第 234 页)。
ACONSOLE LOCK 按钮
使用此按钮可启用调音台锁定功能,该功能可暂时禁
用面板操作(→第 217 页)。
BDATE/TIME 按钮
使用此按钮可进入 DATE/TIME 弹出式窗口,在此窗口
中您可设定内部时钟第 235 页。
CNETWORK 按钮
使用此按钮可进入 NETWORK 弹出式窗口,在该窗口
中您可进行网络设定第 236 页。
D版本 /电源区域
此区域显示当前固件版本以及电源相关信息。
•CPUM/CPUP
..... 分别显示各 CPU、“CPUM”(主 CPU)
和“ CPUP”(显示控制 CPU)的固件版
本。
关于 SETUP 画面
2 3
A B
1
4
9
6 5 7 8
0
C D E
M7CL-48ES
•
如果此按钮关闭,即使各通道的
+48V
按钮打开,也不会提供幻相供
电。
䗑⊼

M7CL 使用说明书
230
•BATTERY
(电池)
..... 此项显示内置备用电池的电压。如果工
作正常此处将显示 OK,或者如果电压低
则显示 LOW 或NO。
•POWER SUPPLY
(电源)
..... 此项显示内置电源 (INT) 和外部电源
(EXT) 的状态。
EBRIGHTNESS 域
在此区域中,您可控制屏幕、面板和指示灯的亮度。相
应多功能编码器可用于操作控制亮度的旋钮。您也可
使用 BANK A/B 按钮保存 2套不同的亮度设定
(→第 237 页)。
“字时钟”指的是为数字音频信号处理提供基本计时的时钟。如果将 DAW 系统或 HDR
(硬盘录音
机)等外接设备连接至安装于插槽 1–3中的数字 I/O 卡,则为了发送和接收数字音频信号,此设备
必须与其它设备同步为相同的字时钟。如果数字音频信号以不同步的状态传送,即使采样频率相
同,数据也将无法正确发送和接收,且信号中可能会掺杂噪音。
特别是,必须首先确定哪个设备将发送用于整个系统的参考字时钟(主字时钟),然后设定其余设
备(从字时钟)以便使其与主字时钟同步。
如果想要将 M7CL 用作与来自外接设备的字时钟同步的字时钟从机,则必须指定适当的时钟源(获
取字时钟的端口)。
下列步骤显示如何选择 M7CL 将要使用的时钟源。
1在功能存取区域中,按SETUP按钮进入SETUP
画面。
在SETUP 画面中,您可进行应用于整个 M7CL 的
设定。
1SYSTEM SETUP 区域
2WORD CLOCK/SLOT SETUP 按钮
2在画面中央的 SYSTEM SETUP 区域中,按
WORD CLOCK/SLOT SETUP按钮打开WORD
CLOCK/SLOT SETUP 弹出式窗口。
该弹出式窗口包含以下所示的项目。
1MASTER CLOCK SELECT 区域
使用此按钮可选择您想要用作字时钟主机的时钟
源。
M7CL 当前正在使用的时钟频率显示在此区域
左上方。(如果未达到同步,此区域将显示
“UNLOCKED”,例如刚切换主时钟时。)
•
如果电池电量耗尽将显示
LOW
或
NO
指示。如果发生此现象,请立
即将数据保存到
USB
存储设备上并联系
YAMAHA
经销商。
䗑⊼
字时钟和插槽设定
1 2
1
2
3
5
4
6
M7CL-48ES
关于 SETUP 画面 • 字时钟和插槽设定

字时钟和插槽设定
231
M7CL 使用说明书
其它功能
20
2插槽编号 /卡类型
此区域显示安装于插槽1–3中的数字I/O卡的类型。
3CHANNEL
(通道)
此区域显示安装于插槽 1–3中的数字 I/O 卡的通道
编号。
4FREQUENCY
(时钟频率)
此项显示正在输入到数字 I/O 卡各通道的信号的采
样频率,以 2通道为一组。
5SRC
(采样率转换器)
这些按钮是打开 /关闭采样率转换器的开关(在 2
个通道的 2组中),采样率转换器可自动转换外部
时钟频率以匹配 M7CL。只对安装了带有内置采样
率转换器的数字 I/O 卡的插槽有效。
6EMPHASIS STATUS
(重音状态)
此项显示是否将重音以两通道为一组应用到输入
信号。此项仅用于显示,无法编辑。只对安装了数
字I/O 卡的插槽有效。
3在MASTER CLOCK SELECT 区域中,选择所
需的时钟源。
可选择以下时钟源之一。
●INT 48 k
●INT 44.1 k
M7CL 的内部时钟(采样频率分别为 48 kHz 或
44.1 kHz)将成为时钟源。如果想要将 M7CL 用
作字时钟主机,则选择这两者之一。
●WORD CLOCK IN
由后面板 WORD CLOCK IN 插孔提供的字时钟
信号将被用作时钟源。此时,
M7CL 将用作字时
钟从机。
●EtherSound (M7CL-48ES)
来自 EtherSound 接口的字时钟将被用作时钟源。
在此情况下,
M7CL 将作为字时钟辅机。如果在
环形连接中打开了 AUTO CONFIGURE 按钮,则
将自动选择 EtherSound 时钟源。
●SLOT 1–3
经由插槽 1–3中的数字 I/O 卡提供的数字音频信
号的时钟数据(以2个通道为单位进行选择)。此
时,
M7CL 将用作字时钟从机。
接收自每个端口的时钟数据的状态(工作状态)由
即时显示于其上面的符号的颜色来指示。各颜色含
义如下。
●LOCK
(淡蓝色)
指示正在输入与所选的源同步的时钟。如果有外
部设备与对应的接口或插槽相连,通常在该设备
和M7CL 之间进行输入 /输出。如果采样频率关
闭,即使不同步,也可能会显示该状态。
●LOCK, BUT NOT SYNC’
ED
(黄色)
正在输入有效的时钟,但与所选的时钟源不同
步。如果有外部设备与对应的接口相连,则无法
在该设备和 M7CL 之间进行正确的输入 /输出。
●SRC ON
(绿色)
是仅用于 SLOT 1–3的特殊状态,显示启用了对
应通道的 SRC
(采样率转换器)。这表示即使信
号不同步,也可与 M7CL 进行正常的输入 /输出。
●UNLOCK
(红色)
未输入有效的时钟。如果有外部设备与对应的接
口相连,则无法在该设备和 M7CL 之间进行正确
的输入 /输出。
●UNKNOWN
(黑色)
表示由于没有连接外部设备或没有有效的时钟
输入,导致时钟状态无法被检测。能够选择此接
口/插槽,但是在建立有效的连接之前,无法成
功地进行同步。
如果在步骤 3中选择的端口符号变为淡蓝色,且时
钟频率显示于 MASTER CLOCK SELECT 区域的左
上角,则表示 M7CL 以新时钟正常工作。
4若要关闭 WORD CLOCK/SLOT SETUP 弹出式
窗口,请按位于右上部分的“×”符号。
您将返回到 SETUP 画面。
5若要关闭 SETUP 画面,请按功能存取区域中的
SETUP 按钮。
•
如果在以下任意一种情况下关闭
AUTO CONFIGURE
按
钮,请选择
EtherSound
:
•
设备通过环形连接方式连接。
•
在菊链连接中有
M7CL-48ES
。
䗑⊼
•
如果使用带有采样频率转换器
(MY8-AE96S)
的数字
I/O
卡,则
即使不同步,输入和输出也可与
M7CL
正常进行。此时,打开接
收信号的插槽
/
通道的
SRC
按钮。
•
如果所选时钟的符号不变为淡蓝色,则请确认外接设备已正确
连接,且外接设备已设定为发送时钟数据。
•
当字时钟改变时,在输出插孔处可能会发生干扰。若要保护扬
声器系统,在改变字时钟设定之前必须调低功率放大器音量。
•
如果试图选择某个
SRC
打开作为字时钟源的通道,则将出现一
条讯息,警告您采样频率转换器将被禁用。
䗑⊼

M7CL 使用说明书
使用级联连接
232
通过级联连接两台或两台以上的 M7CL,或 者 将 M7CL 与外接调音台(例如 YAMAHA PM5D)级 联
连接,则可共用总线。例如,这在想要使用外接调音器来增加输入端数量时很方便。
以下用两台 M7CL 级联连接的设备为例说明级联连接和操作。
若要级联两台 M7CL,应在其相应插槽中安装数字 I/O
卡,然后将发送单元(级联从机)的输出端口连接到接
收单元的输入端口(级联主机)。
以下插图显示了 M7CL 级联从机和 M7CL 级联中主机
安装了每个控制台带 3个8通道数字 I/O 卡的示例,且
发送单元的 DIGITAL OUT 插孔连接到了接收单元的
DIGITAL IN 插孔。
此例中,选自 MIX 总线 1–16、
MATRIX 总线 1–8、
STEREO 总线 (L/R)、
MONO (C) 总线和 CUE 总线
(L/R) 的最多达 24 根总线可被共用,以及发送自 M7CL
级联主机的混合信号。(如果您使用的是 16 通道数字
I/O 卡,则可共用所有总线。)
您不需要在每台 M7CL 上进行设定指定各总线分配到
的插槽 /通道。下列操作步骤将级联从机和级联主机的
示例分开进行说明。
1在功能存取区域中,按SETUP按钮进入 SETUP
画面。
2在SETUP 画面中央的 SYSTEM SETUP 区域
中,按CASCADE 按钮打开 CASCADE 弹出式
窗口。
该CASCADE 弹出式窗口包含以下所示的项目。
1端口选择弹出式按钮
这些按钮可进入一个弹出式窗口,在此窗口中可选
择每根总线的输入 /输出端口。
2CASCADE IN PATCH/CASCADE OUT
PAT C H 选项卡
这些选项卡可在 CASCADE IN PATCH 页面和
CASCADE OUT PATCH 页面之间进行切换。
CASCADE 弹出式窗口被分成 2个页面:可选择级
联输入端口的 CASCADE IN PATCH 页面,以及可
选择输出端口的 CASCADE OUT PATCH 页面。使
用画面左下角的选项卡在这些页面之间进行切换。
3按CASCADE OUT PATCH 选项卡进入
CASCADE OUT PATCH 页面。
在此画面中,您可选择将输出各总线的插槽和输出
端口。
使用级联连接
M7CL BM7CL A
:数 字 I/O 卡
级联从机 级联主机
DIGITAL
OUT
DIGITAL
IN
单元
A的音频信号
单元
A + B 的音频信号
•
如果您要将
M7CL
与
PM5D
进行级联连接,若将
PM5D
的
CASCADE
IN PORT SELECT
设定为插槽,则您可将
M7CL
用作级联从机。但
是,只有音频信号将被级联,无法对控制信号进行链接。
•
也可使用
AD/DA
卡通过模拟调音台进行级联连接。
•
对于可级联连接的单元的数量没有限制,但是,每台级联从机的信
号延迟将根据级联从机与主机之间的单元数量而增加。
M7CL 级联从机上的操作
1
2

使用级联连接
233
M7CL 使用说明书
其它功能
20
4按您想要分配的总线的端口选择弹出式按钮。
OUTPUT PORT SELECT 弹出式窗口将出现。
该弹出式菜单窗口包含以下所示的项目。
1插槽选择选项卡
这些选项卡可选择插槽 1–3。
2端口选择按钮
这些按钮可选择指定插槽的端口。
5使用插槽选择选项卡和端口选择按钮选择所需
的插槽和输出端口,然后按 CLOSE 按钮。
端口将被分配至您所选择的总线。
6重复步骤 4和5将端口分配至其它总线。
7若要关闭 CASCADE 弹出式窗口,请按位于右
上部分的“×”符号。
您将返回到 SETUP 画面。
1在功能存取区域中,按SETUP按钮进入SETUP
画面。
2在SETUP 画面中央的 SYSTEM SETUP 区域
中,按 CASCADE 按钮打开 CASCADE 弹出式
窗口。
3按CASCADE IN PATCH选项卡进入CASCADE
IN PATCH 页面。
4按您想要分配的总线的端口选择弹出式按钮。
INPUT PORT SELECT 弹出式窗口将出现。
5使用插槽选择选项卡和端口选择按钮选择所需
的插槽和输入端口,然后按 CLOSE 按钮。
端口将被分配至您所选择的总线。
6重复步骤 4和5将端口分配至其它总线。
如有需要,可将两个或两个以上的总线分配到同
一个输入端口。
7若要关闭 CASCADE 弹出式窗口,请按位于右
上部分的“×”符号。
在此情况下,级联从机的总线信号将经由插槽发
送至级联主机的总线,而两个总线的组合信号从
级联主机输出。
1
2
•
无法将两个或两个以上的总线分配到同一个输出端口。如果选
择了已经被分配了信号线路的总线,则先前的分配将被取消。
M7CL 级联主机上的操作

M7CL 使用说明书
MIX 总线和 MATRIX 总线的基本设定
234
本章节介绍如何改变 MIX 总线和 MATRIX 总线的基本设定,例如在立体声和单声通道之间切换,并
选择信号从输入通道发送的位置。
在以下步骤中进行的设定会被作为场景的一部分加以保存。
1在功能存取区域中,按SETUP按钮进入SETUP
画面。
2在SETUP 画面的当中偏右部分,按 BUS
SETUP 按钮打开 BUS SETUP 弹出式窗口。
在BUS SETUP 弹出式窗口中,您可进行 MIX 总线
和MATRIX 总线的各种设定。
该弹出式菜单窗口包含以下所示的项目。
1SIGNAL TYPE
(信号处理方式)
此项选择是否将两个相邻的奇数 /偶数总线用作主
要参数已链接的立体声通道 (STEREO) 或用作两个
单声通道 (MONO x2)。
2BUS TYPE / PRE FADER SEND POINT
对于两个相邻的奇数 /偶数总线,此项可选择信号
从输入通道发送的位置。对于 MIX 总线,您也可切
换总线类型(VA R I 或FIXED)。
3PAN LINK
此项指定是否将信号从输入通道发送到立体声总
线的位置与 INPUT TO ST PAN 设定进行链接。
4MIX BUS SETUP/MATRIX BUS SETUP 选项
卡
这些选项卡可在 MIX 总线和 MATRIX 总线设定画
面之间进行切换。
3使用MIX BUS SETUP/MATRIX BUS SETUP选
项卡查看 MIX 总线或 MATRIX 总线。
4使用SIGNAL TYPE区域中的按钮指定各总线是
否将用作 STEREO
(2个相邻奇数 /偶数总线的
主要参数将被链接)或 MONOx2
(用作2个单声
道通道)。
5使用 BUS TYPE / SEND POINT 域的按钮选择
输入通道的信号将要发送出来的位置。
对于 MIX 总线,您可使用此区域切换总线类型
(VA R I 或FIXED)。可为每个总线选择下列项目。
●MIX 总线
•VARI [PRE EQ]
...........
MIX 总线的发送电平可以调
节。如果您要将MIX总线用作
外部效果发送或返送输出,
请选择此项。信号从恰在输
入通道 EQ
(衰减器)之前的
位置发送。
•VARI [PRE FADER]
...........
MIX 总线的发送电平可以调
节。如果您要将MIX总线用作
外部效果发送或返送输出,
请选择此项。信号从恰在输
入通道推子之前的位置发
送。
•FIXED ...........
MIX 总线的发送电平固定为
标称电平 (0.0 dB)。如果您要
将MIX 总线用作在多音轨录
制设备上录制时的组输出或
总线输出,请选择此项。信号
从恰在输入通道的 [ON] 键之
后发送。
●MATRIX 总线
•PRE EQ ........... 信号从恰在输入通道 EQ
(衰
减器)之前的位置发送。
•PRE FADER ........ 信号从恰在输入通道推子之
前的位置发送。
MIX 总线和 MATRIX 总线的基本设定
1
4
32

235
M7CL 使用说明书
其它功能
20
6根据需要,打开 /关闭 PAN LINK 域的按钮。
在PAN LINK 区域中,您可指定是否将从输入通道
发送到立体声总线的信号声相位置与 INPUT TO
ST PAN 旋钮的操作进行链接(如果输入通道的
SIGNAL TYPE 设定为 STEREO,且 BUS TYPE 设
定为 VA R I ) 。
●如果 PAN LINK 按钮打开
如果发送目的地总线为立体声,出现在输入通道
画面的 SEND LEVEL 旋钮位置的 PAN 旋钮将与
INPUT TO ST PAN 旋钮的操作相链接。
●如果 PAN LINK 按钮关闭
出现在输入通道画面的 SEND LEVEL 旋钮位置
的PAN 旋钮将与 INPUT TO ST PAN 旋钮的操作
相链接。
仅当相应总线的 SIGNAL TYPE 为STEREO
(对于
MIX 总线,
BUS TYPE 也必须为 VA R I )时,可启用
此参数。
7若要返回 SETUP 画面,请按“×”符号。
本章节介绍如何设定 M7CL 内部时钟的日期和时间,以及如何查看日期和时间。
在此处指定的日期和时间将影响保存场景时使用的时间印记。
1在功能存取区域中,按SETUP按钮进入SETUP
画面。
2按SETUP 画面底部的 DATE/TIME 按钮打开
DATE/TIME 弹出式窗口。
该弹出式窗口包含以下所示的项目。
1DATE
(日期)
可指定内部时钟的日期。
2TIME
(时间)
可指定内部时钟的时间。
3DISPLAY FORMAT
(显示格式)
指定显示内部时钟时间的格式。
3在DISPLAY FORMAT 区域中,按 MODE 按钮
几次选择日期和时间显示的所需格式。
可从下列显示格式中进行选择。
●日期
MM/DD/YYYY
(月 /日/年)
DD/MM/YYYY
(日 /月/年)
YYYY/MM/DD
(年 /月/日)
●时间
24 小时(小时值在 0–23 的范围内显示)
12 小时(小时值在 AM 0–AM 11 以及 PM 0–PM
11 的范围内显示)
4使用上面板的多功能编码器 1–6指定当前日期
和时间。
5完成设定后,请按 OK 按钮。
您指定的日期、时间和显示格式将被最终化,且弹
出式窗口将关闭。如果按 CANCEL 按钮或“×”符
号而不是 OK 按钮,则所作的变更将取消且弹出式
窗口将关闭。
设定内部时钟的日期和时间
1 2 3
MIX 总线和 MATRIX 总线的基本设定 • 设定内部时钟的日期和时间

M7CL 使用说明书
设定网络地址
236
本部分介绍如何设定在使用 M7CL 的NETWORK 接口将其连接到 Windows 电脑时所需的网络地
址。
1在功能存取区域中,按SETUP按钮进入SETUP
画面。
2在SETUP画面的下部,按 NETWORK 按钮进入
NETWORK 弹出式窗口。
1IP ADDRESS
(IP 地址)
这是为识别互联网或 LAN
(局域网)中的各个设备
而分配的编号。
2GATEWAY ADDRESS
(网关地址)
这是用于识别设备(网关)的编号,可允许来自不
同媒体或协议的数据在一个网络之内进行交换从
而使得通信成为可能。
3SUBNET MASK
(子网掩码)
这是定义(网络中使用的 IP 地址的)比特编号,该
比特编号将被用作区分该网络的网络地址。
4MAC ADDRESS
(MAC 地址)
这是在一个网络中为识别主机而指定的 MAC
(机
器访问控制)地址。此域仅用于显示,无法编辑。
5LINK MODE
(链接模式)
选择 100BASE-TX
(传输速度:最 高 100 Mbps)或
10BASE-T
(传输速度:最大 10 Mbps)作为经由
NETWORK 接口进行通信时使用的规格。
3对于电脑上可使用的合适 NETWORK 接口类
型,请使用 LINK MODE 按钮选择您将连接的网
络规格。
4按画面中的旋钮进行选择,然后使用上面板的
多功能编码器指定地址。
如果以一对一连接方式将 M7CL 连接到电脑上,建
议进行以下初始化设定。
IP地址:192.168.0.128或类似(但是,不得与网络上
任何其它设备的 IP 地址冲突)
网关地址 :192.168.0.1 或类似(但是,不得与网络上
任何其它设备的 IP 地址冲突)
子网掩码:
255.255.255.0 或类似
有关连接到 LAN 时的设定的详细说明,请参见
M7CL Editor 的安装指南。
5完成设定后,请按 OK 按钮。
变更将被最终化,且弹出式窗口将关闭。如果按
CANCEL 按钮或“×”符号而不是 OK 按钮,则所
作的变更将取消且弹出式窗口将关闭。
设定网络地址
•
提示信号发送到相同的输出目的地。因此请注意,如果您关闭了监听功能,则提示信号将不再发送到连接的
监听扬声器。但是,提示信号将一直发送到
PHONES OUT
插孔。
䗑⊼
3
1
4
5
2
•
请注意,如果规格不匹配,则通信无法正确进行。
䗑⊼

指定触摸屏、
LED 和照明灯的亮度
237
M7CL 使用说明书
其它功能
20
本部分介绍如何指定触摸屏、上面板 LED 以及与后面板 LAMP 接口相连的照明灯的亮度。
1在功能存取区域中,按SETUP按钮进入SETUP
画面。
2在SETUP 画面底部右侧的 BRIGHTNESS 区域
中,按 BANK A 或BANK B 按钮。
您可在库 A 和B中保存 2种不同亮度设定,并在需
要时迅速切换。
3使用多功能编码器 6–8设定下列参数。
●SCREEN
(屏幕)
调节触摸屏的亮度。
●PANEL
(面板)
调节上面板 LED 的亮度。如果安装了选购的
MBM7CL 电平表头,此项也将影响电平表头的
LED。
●LAMP
(照明灯)
调节连接到后面板 LAMP 插孔的照明灯的亮度。
4如有需要,可在库 A/B 之间进行切换,并以相同
方式进行其它库的设定。
现在,您即可在 BRIGHTNESS 区域的 BANK A 和
BANK B 按钮之间进行切换,以单步操作切换触摸
屏、
LCD和照明灯的亮度。您也可将BRIGHTNESS
参数分配到用户定义键,并按该键在库 A 和B之间
进行切换。
指定触摸屏、
LED 和照明灯的亮度
•
如果连接了
AD8HR
,则
AD8HR
的
LED
亮度也将改变。
䗑⊼

M7CL 使用说明书
初始化 M7CL 的内置存储器
238
如果 M7CL 的内置存储器发生错误,或如果您忘记了密码,可使用下列步骤初始化内置存储器。
1当按住面板的 SCENE MEMORY [STORE]键的
同时打开电源。
在打开屏幕之后,将出现以下开机菜单画面。
2根据您想要执行的初始化类型,按下列按钮之
一。
•INITIALIZE ALL MEMORIES
(初始化所有记忆)
........... 包括场景存储和库在内的全
部存储将返回其出厂设定状
态。
•INITIALIZE CURRENT MEMORIES
(初始化当前
记忆)
........... 除场景存储和库之外的存储
内容将返回其出厂设定状
态。
3对话框将要求您确认初始化。按 INITIALIZE 按
钮。
对话框将要求您再次确认操作。
4按确认对话框中的 OK 按钮。
初始化开始。
5出现表示初始化已完成的讯息。然后按 EXIT 按
钮。
M7CL 将以正常工作模式启动。
初始化 M7CL 的内置存储器
•
如果初始化内置存储器,存储器的全部内容将丢失。
仅当您十分确认想要如此时,才可进行下列操作。
⊼ᛣ
•
如果备份电池电压低,或者如果内置存储器内发生错误,将出
现警告对话框,然后出现初始化菜单。如果警告对话框出现,
且您选择
EXIT
按钮以正常工作模式启动,则
YAMAHA
无法保
证本机可正常工作。
䗑⊼
•
在初始化结束之前请勿按任何按钮。
䗑⊼
•
此外,也可通过选择另一个菜单而非
EXIT
按钮来继续。

调节触摸屏的检测点(校准功能)
239
M7CL 使用说明书
其它功能
20
本部分介绍如何正确对准 LCD 显示屏和触摸屏的位置。
1当按住面板的 SCENE MEMORY [STORE]键的
同时打开电源。
在打开屏幕之后,将出现以下开机菜单画面。
2按TOUCH SCREEN CALIBRATION 按钮。
将出现 TOUCH SCREEN CALIBRATION MODE 画
面,允许您调节触摸屏。
3按START 按钮。
将出现一个确认对话框。
4按对话框中的 OK 按钮。
屏幕上将出现十字型光标。
5此光标将出现总共 3次。按光标出现的每个位
置。
6按EXIT 按钮。
M7CL 将以正常工作模式启动。
调节触摸屏的检测点(校准功能)
•
当您触摸屏幕无法开始校准时,请按
SCENE MEMORY[
▲
][
▼
]
键选择
TOUCH SCREEN CALIBRATION
按钮,然后按
[STORE]
键开始。
•
为了精确设定检测点,请从通常操作设备的位置和姿势按十字
型光标。
䗑⊼
•
此外,也可通过选择另一个菜单而非
EXIT
按钮来继续。

M7CL 使用说明书
调节推子(校准功能)
240
视您使用 M7CL 的环境而定,电动推子的动作中可能会产生差异。可使用校准功能来纠正这些差
异。
1当按住面板的 SCENE MEMORY [STORE]键的
同时打开电源。
在打开屏幕之后,将出现以下开机菜单画面。
2按FADER CALIBRATION 按钮。
FADER CALIBRATION MODE 画面将出现,在此
窗口中可调节推子。
将对指定推子(INPUT、
ST IN、
Centralogic 推子、
STEREO/MONO)进行半自动校准。在 M7CL 运行
时如果在推子设定中检测到问题,也将出现此窗
口。
3按[SEL] 键指定您想要校准的推子。
开机时检测到问题的推子将被选择。
4按START 按钮。
将出现一个确认对话框。
5按对话框中的 OK 按钮。
6每个指定的推子将按照下列顺序移到目标位
置。将推子手动移动到正确位置。
1-∞
(一直到底)
2-20 dB
30 dB
4+10 dB
(一直到顶)
7调节完推子位置后,按 [NEXT] 按钮。
处理将会进入下一个推子位置。
8重复步骤 6–7调节位置 (1)到(4)的推子。
9当校准完成且 RESTART 按钮未出现时,按
APPLY 按钮。
校准设定将被保存在内置存储器中。
如果出现 RESTART 按钮,说明校准失败。按
RESTART 按钮再次执行校准。
10
按EXIT 按钮。
M7CL 将以正常工作模式启动。
调节推子(校准功能)
•
此外,也可通过选择另一个菜单而非
EXIT
按钮来继续。

调节输入 /输出增益(校准功能)
241
M7CL 使用说明书
其它功能
20
必要时,可对输入 /输出增益进行微调。
1按住面板的 SCENE MEMORY [STORE]键的同
时打开电源。
在打开屏幕之后,将出现以下开机菜单画面。
2在MODE SELECT 区域中,选择您想要调节的
项目,然后按按钮。
将出现相应的设定画面。
您可对模拟输入 /输出进行下列 3项增益调节。
•INPUT PORT TRIM
(模拟输入增益的微调)
........... 进入 INPUT PORT TRIM 窗
口,然后以0.1 dB为单位微调
指定模拟输入端口的增益。
•OUTPUT PORT TRIM
(输出端口的微调)
........... 进入 OUTPUT PORT TRIM
窗口,然后以 0.01 dB 为单位
微调指定模拟输出端口的增
益。
•SLOT OUTPUT TRIM
(输出端口的微调)
........... 进入SLOT OUTPUT TRIM窗
口,然后以 0.01 dB 为单位微
调指定插槽的输出端口的增
益。
3按旋钮进行选择,并使用多功能编码器调节数
值。
如果您按了各画面中的 RESET ALL 按钮,则画面
中的所有设定将被复位到 0 dB。
出厂设定也为 0 dB。
4按EXIT 按钮。
M7CL 将以正常工作模式启动。
调节输入 /输出增益(校准功能)
•
此外,也可通过选择另一个菜单而非
EXIT
按钮来继续。

M7CL 使用说明书
使用 STAGE BOX SETUP 功能将 SB168-ES 设备 连接到 M7CL-48ES
242
当您将 1 台M7CL-48ES 连接到最多 3 台SB168-ES 设备,使用 STAGE BOX SETUP 功能可帮助
您在不使用 AVSESMonitor 的情况下设定 EtherSound 的分配和字时钟。
有关设定分配的详细信息,请参见“使用 STAGE BOX SETUP 功能将 SB168-ES 设备连接到
M7CL-48ES”
( → 第 43 页)。
您可在 VIRTUAL RACK 窗口的 EXT-ES HA 区域中使用 STAGE BOX SETUP 功能。使用以下任意
一种方式都可显示 EXT-ES HA 区域:
•按SETUP 按钮,然后按 SETUP 画面中的 STAGE BOX SETUP 按钮。
•按RACK 按钮,然后按 VIRTUAL RACK 窗口中的 EXT-ES HA 选项卡,接着按 VIEW 区域中
的SB168-ES 按钮。
1AUTO CONFIGURE 按钮
此按钮可打开和关闭 EtherSound 分配的自动设置。当
此按钮打开时,主控时钟将被设定为 INT 48kHz
(在
菊链连接中)或 EtherSound (48kHz)
(在环形连接
中)。
如果您想要在 AVS-ESMonitor 中更改 EtherSound 设
定,或者想要使用 AVS-ESMonitor 中的设定启动
M7CL-48ES 或SB168-ES ,请关闭此按钮。
2DAISY CHAIN/RING 按钮
使用这些按钮可根据与 SB168-ES 的连接方式切换到
DAISY CHAIN
(菊链连接)或RING
(环形连接)设
置。
有关菊链连接和环形连接的详细信息,请参见“使用
STAGE BOX SETUP 功能将 SB168-ES 设备连接到
M7CL-48ES”
( → 第 43 页)。
您可采用菊链连接或环形连接方式连接 M7CL-48ES
和SB168-ES 设备。如果连接方式和 STAGE BOX
SETUP 数据不匹配,则分配和字时钟将无法正常使
用。
1按AUTO CONFIGURE 按钮将其关闭(按钮指
示灯将熄灭)。
2对于菊链连接,按 DAISY CHAIN 按钮。对于环
形连接,则按 RING 按钮。
3按AUTO CONFIGURE 按钮将其打开(按钮指
示灯将点亮)。
将显示设置确认对话框。
4确认设定是否正确,然后按 OK 按钮。
使用 STAGE BOX SETUP 功能将 SB168-ES 设备
连接到 M7CL-48ES
1 2
•
如果
AUTO CONFIGURE
按钮打开,则无法变更字时钟设定。
䗑⊼
根据连接方式更改设定
•
此外,也务必要根据连接方式更改
SB168-ES
双排直列开关。
(→第
43
页)
䗑⊼

从AVS-ESMonitor 更改 EtherSound 的设定 (M7CL-48ES )
243
M7CL 使用说明书
其它功能
20
请按照以下步骤从 AVS-ESMonitor 更改 EtherSound 的设定。(例如,当您想要连接 SB168-ES 设
备以外的其它 EtherSound 设备时。)
1将SB168-ES 的双排直列开关 5–8 设定为 OFF
(向上)。
2按AUTO CONFIGURE 按钮将其关闭(按钮指
示灯将熄灭)。
3将(安装了 AVS-ESMonitor)电脑连接到
M7CL-48ES 上的 [3rd ] 接口。
4启动 AVS-ESMonitor。
5从AVS-ESMonitor 选择您想要修改设定的
EtherSound 设备(如 M7CL-48ES 、
SB168-
ES 等),然 后 打 开 Control 页面。
6除去Control 页面上Lock Routing 部分中Lock
Inputs 和Lock Outputs 上的勾选。
7根据需要,从 AVS-ESMonitor 修改设定。
8如有必要,请执行“Write to Non Volatile
Memory”将修改后的数据写入到非易失性存储
器(EtherSound 模块的非易失性存储器)。
从
AVS-ESMonitor
更改
EtherSound
的设定
(M7CL-48ES )
•
如果已经打开了
AUTO CONFIGURE
按钮,则
M7CL-48ES
的
STAGE BOX SETUP
功能将优先。因此,写入到非易失性存储
器的设定数据既不会影响
M7CL-48ES
,也不会影响
SB168-
ES
。如果您想要使用写入到非易失性存储器的设定数据,请让
AUTO CONFIGURE
按钮保持关闭(按钮指示灯熄灭)。
•
如果您在双排直列开关
5–8
设定为
OFF
(向上)时,打开了
SB168-ES
的电源,则开机启动时将使用写入到非易失性存储
器的设定。
•
通过查看
AVS-ESMonitor
的
SB168-ES Control
页面上的“
DIP
开关
5–8
的设定”部分,您可查看由
SB168-ES DIP
开关
5–8
指定的
M7CL-48ES
连接方式。按照相同方式,您可通过查看
M7CL-48ES Control
页面上的
AUTO CONFIGURE
部分来查
看
M7CL-48ES
的
STAGE BOX SETUP
功能。您可从
AVS-
ESMonitor
临时修改这些设定。
䗑⊼

M7CL 使用说明书
244

245
M7CL 使用说明书
附录
附录
EQ 库列表
#Title Parameter
LOW L-MID H-MID HIGH
01 Bass Drum 1
PEAKING PEAKING PEAKING H.SHELF
G +3.5 dB –3.5 dB 0.0 dB +4.0 dB
F 100 Hz 265 Hz 1.06 kHz 5.30 kHz
Q 1.25 10.0 0.90 —
02 Bass Drum 2
PEAKING PEAKING PEAKING LPF
G +8.0 dB –7.0 dB +6.0 dB ON
F 80.0 Hz 400 Hz 2.50 kHz 12.5 kHz
Q1.4 4.5 2.2 —
03 Snare Drum 1
PEAKING PEAKING PEAKING H.SHELF
G –0.5 dB 0.0 dB +3.0 dB +4.5 dB
F 132 Hz 1.00 kHz 3.15 kHz 5.00 kHz
Q 1.25 4.5 0.11 —
04 Snare Drum 2
L.SHELF PEAKING PEAKING PEAKING
G +1.5 dB –8.5 dB +2.5 dB +4.0 dB
F 180 Hz 335 Hz 2.36 kHz 4.00 kHz
Q — 10.0 0.70 0.10
05 Tom-tom 1
PEAKING PEAKING PEAKING PEAKING
G +2.0 dB –7.5 dB +2.0 dB +1.0 dB
F 212 Hz 670 Hz 4.50 kHz 6.30 kHz
Q 1.4 10.0 1.25 0.28
06 Cymbal
L.SHELF PEAKING PEAKING H.SHELF
G –2.0 dB 0.0 dB 0.0 dB +3.0 dB
F 106 Hz 425 Hz 1.06 kHz 13.2 kHz
Q— 8.0 0.90 —
07 High Hat
L.SHELF PEAKING PEAKING H.SHELF
G –4.0 dB –2.5 dB +1.0 dB +0.5 dB
F 95.0 Hz 425 Hz 2.80 kHz 7.50 kHz
Q — 0.50 1.0 —
08 Percussion
L.SHELF PEAKING PEAKING H.SHELF
G –4.5 dB 0.0 dB +2.0 dB 0.0 dB
F 100 Hz 400 Hz 2.80 kHz 17.0 kHz
Q— 4.5 0.56 —
09 E. Bass 1
L.SHELF PEAKING PEAKING H.SHELF
G –7.5 dB +4.5 dB +2.5 dB 0.0 dB
F 35.5 Hz 112 Hz 2.00 kHz 4.00 kHz
Q— 5.0 4.5 —
10 E. Bass 2
PEAKING PEAKING PEAKING H.SHELF
G +3.0 dB 0.0 dB +2.5 dB +0.5 dB
F 112 Hz 112 Hz 2.24 kHz 4.00 kHz
Q 0.10 5.0 6.3 —
11 Syn. Bass 1
PEAKING PEAKING PEAKING H.SHELF
G +3.5 dB +8.5 dB 0.0 dB 0.0 dB
F 85.0 Hz 950 Hz 4.00 kHz 12.5 kHz
Q 0.10 8.0 4.5 —
12 Syn. Bass 2
PEAKING PEAKING PEAKING H.SHELF
G +2.5 dB 0.0 dB +1.5 dB 0.0 dB
F 125 Hz 180 Hz 1.12 kHz 12.5 kHz
Q1.6 8.0 2.2 —
13 Piano 1
L.SHELF PEAKING PEAKING H.SHELF
G –6.0 dB 0.0 dB +2.0 dB +4.0 dB
F 95.0 Hz 950 Hz 3.15 kHz 7.50 kHz
Q— 8.0 0.90 —
14 Piano 2
PEAKING PEAKING PEAKING H.SHELF
G +3.5 dB –8.5 dB +1.5 dB +3.0 dB
F 224 Hz 600 Hz 3.15 kHz 5.30 kHz
Q 5.6 10.0 0.70 —
15 E. G. Clean
PEAKING PEAKING PEAKING H.SHELF
G +2.0 dB –5.5 dB +0.5 dB +2.5 dB
F 265 Hz 400 Hz 1.32 kHz 4.50 kHz
Q 0.18 10.0 6.3 —
16 E. G. Crunch 1
PEAKING PEAKING PEAKING PEAKING
G +4.5 dB 0.0 dB +4.0 dB +2.0 dB
F 140 Hz 1.00 kHz 1.90 kHz 5.60 kHz
Q 8.0 4.5 0.63 9.0
17 E. G. Crunch 2
PEAKING PEAKING PEAKING H.SHELF
G +2.5 dB +1.5 dB +2.5 dB 0.0 dB
F 125 Hz 450 Hz 3.35 kHz 19.0 kHz
Q 8.0 0.40 0.16 —
18 E. G. Dist. 1
L.SHELF PEAKING PEAKING H.SHELF
G +5.0 dB 0.0 dB +3.5 dB 0.0 dB
F 355 Hz 950 Hz 3.35 kHz 12.5 kHz
Q — 9.0 10.0 —
19 E. G. Dist. 2
L.SHELF PEAKING PEAKING H.SHELF
G +6.0 dB –8.5 dB +4.5 dB +4.0 dB
F 315 Hz 1.06 kHz 4.25 kHz 12.5 kHz
Q— 10.0 4.0 —
20 A. G. Stroke 1
PEAKING PEAKING PEAKING H.SHELF
G –2.0 dB 0.0 dB +1.0 dB +4.0 dB
F 106 Hz 1.00 kHz 1.90 kHz 5.30 kHz
Q0.90 4.5 3.5 —
21 A. G. Stroke 2
L.SHELF PEAKING PEAKING H.SHELF
G –3.5 dB –2.0 dB 0.0 dB +2.0 dB
F 300 Hz 750 Hz 2.00 kHz 3.55 kHz
Q— 9.0 4.5 —
22 A. G. Arpeg. 1
L.SHELF PEAKING PEAKING PEAKING
G –0.5 dB 0.0 dB 0.0 dB +2.0 dB
F 224 Hz 1.00 kHz 4.00 kHz 6.70 kHz
Q — 4.5 4.5 0.125
23 A. G. Arpeg. 2
L.SHELF PEAKING PEAKING H.SHELF
G 0.0 dB –5.5 dB 0.0 dB +4.0 dB
F 180 Hz 355 Hz 4.00 kHz 4.25 kHz
Q— 7.0 4.5 —
24 Brass Sec.
PEAKING PEAKING PEAKING PEAKING
G –2.0 dB –1.0 dB +1.5 dB +3.0 dB
F 90.0 Hz 850 Hz 2.12 kHz 4.50 kHz
Q 2.8 2.0 0.70 7.0
#Title Parameter
LOW L-MID H-MID HIGH

M7CL 使用说明书
246
25 Male Vocal 1
PEAKING PEAKING PEAKING PEAKING
G –0.5 dB 0.0 dB +2.0 dB +3.5 dB
F 190 Hz 1.00 kHz 2.00 kHz 6.70 kHz
Q 0.11 4.5 0.56 0.11
26 Male Vocal 2
PEAKING PEAKING PEAKING H.SHELF
G +2.0 dB –5.0 dB –2.5 dB +4.0 dB
F 170 Hz 236 Hz 2.65 kHz 6.70 kHz
Q 0.11 10.0 5.6 —
27 Female Vo. 1
PEAKING PEAKING PEAKING PEAKING
G –1.0 dB +1.0 dB +1.5 dB +2.0 dB
F 118 Hz 400 Hz 2.65 kHz 6.00 kHz
Q 0.18 0.45 0.56 0.14
28 Female Vo. 2
L.SHELF PEAKING PEAKING H.SHELF
G –7.0 dB +1.5 dB +1.5 dB +2.5 dB
F 112 Hz 335 Hz 2.00 kHz 6.70 kHz
Q — 0.16 0.20 —
29 Chorus &
Harmo
PEAKING PEAKING PEAKING PEAKING
G –2.0 dB –1.0 dB +1.5 dB +3.0 dB
F 90.0 Hz 850 Hz 2.12 kHz 4.50 kHz
Q 2.8 2.0 0.70 7.0
30 Total EQ 1
PEAKING PEAKING PEAKING H.SHELF
G –0.5 dB 0.0 dB +3.0 dB +6.5 dB
F 95.0 Hz 950 Hz 2.12 kHz 16.0 kHz
Q7.0 2.2 5.6 —
31 Total EQ 2
PEAKING PEAKING PEAKING H.SHELF
G +4.0 dB +1.5 dB +2.0 dB +6.0 dB
F 95.0 Hz 750 Hz 1.80 kHz 18.0 kHz
Q7.0 2.8 5.6 —
32 Total EQ 3
L.SHELF PEAKING PEAKING H.SHELF
G +1.5 dB +0.5 dB +2.0 dB +4.0 dB
F 67.0 Hz 850 Hz 1.90 kHz 15.0 kHz
Q — 0.28 0.70 —
#Title Parameter
LOW L-MID H-MID HIGH
33 Bass Drum 3
PEAKING PEAKING PEAKING PEAKING
G +3.5 dB –10.0 dB +3.5 dB 0.0 dB
F 118 Hz 315 Hz 4.25 kHz 20.0 kHz
Q 2.0 10.0 0.40 0.40
34 Snare Drum 3
L.SHELF PEAKING PEAKING PEAKING
G 0.0 dB +2.0 dB +3.5 dB 0.0 dB
F 224 Hz 560 Hz 4.25 kHz 4.00 kHz
Q — 4.5 2.8 0.10
35 Tom-tom 2
L.SHELF PEAKING PEAKING H.SHELF
G –9.0 dB +1.5 dB +2.0 dB 0.0 dB
F 90.0 Hz 212 Hz 5.30 kHz 17.0 kHz
Q— 4.5 1.25 —
36 Piano 3
PEAKING PEAKING PEAKING H.SHELF
G +4.5 dB –13.0 dB +4.5 dB +2.5 dB
F 100 Hz 475 Hz 2.36 kHz 10.0 kHz
Q 8.0 10.0 9.0 —
37 Piano Low
PEAKING PEAKING PEAKING H.SHELF
G –5.5 dB +1.5 dB +6.0 dB 0.0 dB
F 190 Hz 400 Hz 6.70 kHz 12.5 kHz
Q 10.0 6.3 2.2 —
38 Piano High
PEAKING PEAKING PEAKING PEAKING
G –5.5 dB +1.5 dB +5.0 dB +3.0 dB
F 190 Hz 400 Hz 6.70 kHz 5.60 kHz
Q 10.0 6.3 2.2 0.10
39 Fine-EQ Cass
L.SHELF PEAKING PEAKING H.SHELF
G –1.5 dB 0.0 dB +1.0 dB +3.0 dB
F 75.0 Hz 1.00 kHz 4.00 kHz 12.5 kHz
Q— 4.5 1.8 —
40 Narrator
PEAKING PEAKING PEAKING H.SHELF
G –4.0 dB –1.0 dB +2.0 dB 0.0 dB
F 106 Hz 710 Hz 2.50 kHz 10.0 kHz
Q 4.0 7.0 0.63 —
#Title Parameter
LOW L-MID H-MID HIGH
DYNAMICS 库列表
#标题 类型 参数 数值
1Gate GATE (门限)
Threshold (dB) –26
Range (dB) –56
Attack (ms) 0
Hold (ms) 2.56
Decay (ms) 331
2Ducking DUCKING
(降音)
Threshold (dB) –19
Range (dB) –22
Attack (ms) 93
Hold (ms) 1.20 S
Decay (ms) 6.32 S
3 A. Dr. BD GATE (门限)
Threshold (dB) –11
Range (dB) –53
Attack (ms) 0
Hold (ms) 1.93
Decay (ms) 400
4 A. Dr. SN GATE (门限)
Threshold (dB) –8
Range (dB) –23
Attack (ms) 1
Hold (ms) 0.63
Decay (ms) 238
5De-Esser DE-ESSER
(嘶声消除器)
Threshold (dB) –8
Frequency
(kHz) 2.00
6Comp COMPRESSOR
(压缩器)
Threshold (dB) –8
Ratio ( :1) 2.5
Attack (ms) 30
Out gain (dB) 0.0
Knee 2
Release (ms) 250
7Expand EXPANDER
(扩展器)
Threshold (dB) –23
Ratio ( :1) 1.7
Attack (ms) 1
Out gain (dB) 3.5
Knee 2
Release (ms) 70
8Compander (H)
COMPANDER-H
(压缩扩展器- H)
Threshold (dB) –10
Ratio ( :1) 3.5
Attack (ms) 1
Out gain (dB) 0.0
Width (dB) 6
Release (ms) 250
#标题 类型 参数 数值
EQ 库列表 • DYNAMICS 库列表

DYNAMICS 库列表
247
M7CL 使用说明书
附录
9Compander (S)
COMPANDER-S
(压缩扩展器 -S)
Threshold (dB) –8
Ratio ( :1) 4
Attack (ms) 25
Out gain (dB) 0.0
Width (dB) 24
Release (ms) 180
10 A. Dr. BD COMPRESSOR
(压缩器)
Threshold (dB) –24
Ratio ( :1) 3
Attack (ms) 9
Out gain (dB) 5.5
Knee 2
Release (ms) 58
11 A. Dr. BD COMPANDER-H
Threshold (dB) –11
Ratio ( :1) 3.5
Attack (ms) 1
Out gain (dB) –1.5
Width (dB) 7
Release (ms) 192
12 A. Dr. SN COMPRESSOR
(压缩器)
Threshold (dB) –17
Ratio ( :1) 2.5
Attack (ms) 8
Out gain (dB) 3.5
Knee 2
Release (ms) 12
13 A. Dr. SN EXPANDER
(扩展器)
Threshold (dB) –23
Ratio ( :1) 2
Attack (ms) 0
Out gain (dB) 0.5
Knee 2
Release (ms) 151
14 A. Dr. SN COMPANDER-S
(压缩扩展器 -S)
Threshold (dB) –8
Ratio ( :1) 1.7
Attack (ms) 11
Out gain (dB) 0.0
Width (dB) 10
Release (ms) 128
15 A. Dr. Tom EXPANDER
(扩展器)
Threshold (dB) –20
Ratio ( :1) 2
Attack (ms) 2
Out gain (dB) 5.0
Knee 2
Release (ms) 749
16 A. Dr. OverTop COMPANDER-S
(压缩扩展器 -S)
Threshold (dB) –24
Ratio ( :1) 2
Attack (ms) 38
Out gain (dB) –3.5
Width (dB) 54
Release (ms) 842
17 E. B. Finger COMPRESSOR
(压缩器)
Threshold (dB) –12
Ratio ( :1) 2
Attack (ms) 15
Out gain (dB) 4.5
Knee 2
Release (ms) 470
18 E. B. Slap COMPRESSOR
(压缩器)
Threshold (dB) –12
Ratio ( :1) 1.7
Attack (ms) 6
Out gain (dB) 4.0
Knee hard
Release (ms) 133
#标题 类型 参数 数值
19 Syn. Bass COMPRESSOR
(压缩器)
Threshold (dB) –10
Ratio ( :1) 3.5
Attack (ms) 9
Out gain (dB) 3.0
Knee hard
Release (ms) 250
20 Piano1 COMPRESSOR
(压缩器)
Threshold (dB) –9
Ratio ( :1) 2.5
Attack (ms) 17
Out gain (dB) 1.0
Knee hard
Release (ms) 238
21 Piano2 COMPRESSOR
(压缩器)
Threshold (dB) –18
Ratio ( :1) 3.5
Attack (ms) 7
Out gain (dB) 6.0
Knee 2
Release (ms) 174
22 E. Guitar COMPRESSOR
(压缩器)
Threshold (dB) –8
Ratio ( :1) 3.5
Attack (ms) 7
Out gain (dB) 2.5
Knee 4
Release (ms) 261
23 A. Guitar COMPRESSOR
(压缩器)
Threshold (dB) –10
Ratio ( :1) 2.5
Attack (ms) 5
Out gain (dB) 1.5
Knee 2
Release (ms) 238
24 Strings1 COMPRESSOR
(压缩器)
Threshold (dB) –11
Ratio ( :1) 2
Attack (ms) 33
Out gain (dB) 1.5
Knee 2
Release (ms) 749
25 Strings2 COMPRESSOR
(压缩器)
Threshold (dB) –12
Ratio ( :1) 1.5
Attack (ms) 93
Out gain (dB) 1.5
Knee 4
Release (ms) 1.35 S
26 Strings3 COMPRESSOR
(压缩器)
Threshold (dB) –17
Ratio ( :1) 1.5
Attack (ms) 76
Out gain (dB) 2.5
Knee 2
Release (ms) 186
27 BrassSection COMPRESSOR
(压缩器)
Threshold (dB) –18
Ratio ( :1) 1.7
Attack (ms) 18
Out gain (dB) 4.0
Knee 1
Release (ms) 226
28 Syn. Pad COMPRESSOR
(压缩器)
Threshold (dB) –13
Ratio ( :1) 2
Attack (ms) 58
Out gain (dB) 2.0
Knee 1
Release (ms) 238
#标题 类型 参数 数值

M7CL 使用说明书
DYNAMICS 库列表
248
* 在fs=44.1 kHz 时
29 SamplingPerc COMPANDER-S
(压缩扩展器 -S)
Threshold (dB) –18
Ratio ( :1) 1.7
Attack (ms) 8
Out gain (dB) –2.5
Width (dB) 18
Release (ms) 238
30 Sampling BD COMPRESSOR
(压缩器)
Threshold (dB) –14
Ratio ( :1) 2
Attack (ms) 2
Out gain (dB) 3.5
Knee 4
Release (ms) 35
31 Sampling SN COMPRESSOR
(压缩器)
Threshold (dB) –18
Ratio ( :1) 4
Attack (ms) 8
Out gain (dB) 8.0
Knee hard
Release (ms) 354
32 Hip Comp COMPANDER-S
(压缩扩展器 -S)
Threshold (dB) –23
Ratio ( :1) 20
Attack (ms) 15
Out gain (dB) 0.0
Width (dB) 15
Release (ms) 163
33 Solo Vocal1 COMPRESSOR
(压缩器)
Threshold (dB) –20
Ratio ( :1) 2.5
Attack (ms) 31
Out gain (dB) 2.0
Knee 1
Release (ms) 342
34 Solo Vocal1 COMPRESSOR
(压缩器)
Threshold (dB) –8
Ratio ( :1) 2.5
Attack (ms) 26
Out gain (dB) 1.5
Knee 3
Release (ms) 331
35 Chorus COMPRESSOR
(压缩器)
Threshold (dB) –9
Ratio ( :1) 1.7
Attack (ms) 39
Out gain (dB) 2.5
Knee 2
Release (ms) 226
36 Click Erase EXPANDER
(扩展器)
Threshold (dB) –33
Ratio ( :1) 2
Attack (ms) 1
Out gain (dB) 2.0
Knee 2
Release (ms) 284
37 Announcer COMPANDER-H
(压缩扩展器 -H)
Threshold (dB) –14
Ratio ( :1) 2.5
Attack (ms) 1
Out gain (dB) –2.5
Width (dB) 18
Release (ms) 180
38 Limiter1 COMPANDER-S
(压缩扩展器 -S)
Threshold (dB) –9
Ratio ( :1) 3
Attack (ms) 20
Out gain (dB) –3.0
Width (dB) 90
Release (ms) 3.90 s
#标题 类型 参数 数值
39 Limiter2 COMPRESSOR
(压缩器)
Threshold (dB) 0
Ratio ( :1) ∞
Attack (ms) 0
Out gain (dB) 0.0
Knee hard
Release (ms) 319
40 Total Comp1 COMPRESSOR
(压缩器)
Threshold (dB) –18
Ratio ( :1) 3.5
Attack (ms) 94
Out gain (dB) 2.5
Knee hard
Release (ms) 447
41 Total Comp2 COMPRESSOR
(压缩器)
Threshold (dB) –16
Ratio ( :1) 6
Attack (ms) 11
Out gain (dB) 6.0
Knee 1
Release (ms) 180
#标题 类型 参数 数值

动态参数
249
M7CL 使用说明书
附录
输入通道带有 DYNAMICS 部分 1和DYNAMICS 部分 2。输出通道带有 DYNAMICS 部分 1。
一个输入通道的 DYNAMICS 部分 1 带有下列 4 个类型:
GATE、
DUCKING、
COMPRESSOR 和EXPANDER。
一个输入通道的 DYNAMICS 部分 2 带有下列 4 个类型:
COMPRESSOR、
COMPANDER-H
(硬压缩扩展器)、
COMPANDER-S
(软压缩扩展器)和 DE-ESSER。
一个输出通道的 DYNAMICS 部分 1 带有下列 4 个类型:
COMPRESSOR、
EXPANDER、
COMPANDER-H
(硬压缩扩展器)和 COMPANDER-S
(软压缩扩展器)
门限会按照指定的量(RANGE)削弱低于设定的 THRESHOLD 电平的信号。
降音一般用于画外音应用,当广播员讲话时,背景音乐音量会自动减小。当 KEY IN 源信号电平超过规定的
THRESHOLD 时,输出电平会减弱规定的量 (RANGE)。
动态参数
参数 范围 说明
THRESHOLD (dB) –72 到0(73 点) 决定应用门限效果的电平。
RANGE (dB) –∞,–69 到0(71 点) 决定门限关闭时的削弱量。
ATTACK (ms) 0–120 (121 点) 决定当信号超过阈值电平时门限的打开速度。
HOLD (ms)
44.1kHz: 0.02 ms – 2.13 sec
48kHz: 0.02 ms – 1.96 sec (160
points)
决定一旦触发信号降到阈值以下时门限保持打开的时间。
DECAY (ms) 44.1kHz:6 ms – 46.0 sec
48kHz:5 ms – 42.3 sec (160 点) 决定一旦保持时间过后门限关闭的速度。这个值表示为电平改变 6dB所需的时间。
■门限
输入电平 时间 时间
输出电平
输入电平
输出电平
•I/O 特征 •时间序列分析
范围
阈值
阈值
范围
输入信号 输出信号
起音 衰减
保持
参数 范围 说明
THRESHOLD (dB) –54 到 0 (55 点) 决定启动降音所需的触发信号 (KEY IN) 的电平。
RANGE (dB) –70 到0(71 点) 决定启动降音时的削弱量。
ATTACK (ms) 0–120 (121 点) 决定一旦降音被触发后经过多长时间才削弱信号。
HOLD (ms) 44.1kHz: 0.02 ms – 2.13 sec
48kHz:0.02 ms –1.96 sec (160 点) 决定一旦触发信号降到 THRESHOLD 电平以下后保持降音的时间。
DECAY (ms) 44.1kHz: 6 ms – 46.0 sec
48kHz:5 ms – 42.3 sec (160 点)
决定一旦触发信号电平降到阈值以下后降音器在多长时间内返回到正常增益。这个
值表示为电平改变 6dB所需的时间。
■降音
输入电平 时间 时间
输出电平
输入电平
输出电平
•I/O 特征 •时间序列分析
范围
阈值
阈值
范围
输入信号 输出信号
起音 衰减
保持

M7CL 使用说明书
动态参数
250
COMP 处理器会以指定的 RATIO 削弱超过指定 THRESHOLD 的信号。
COMP 处理器也可用作限制器,以 ∞:1 的
RATIO 将电平降到阈值。这说明限制器的输出电平实际上不可能超过阈值。
扩展器会以指定的比例 (RATIO) 削弱低于指定 THRESHOLD 的信号。
参数 范围 说明
THRESHOLD (dB) –54 到0(55 点) 决定触发压缩器所需的输入信号电平。
RATIO
1.0:1, 1.1:1, 1.3:1, 1.5:1, 1.7:1, 2.0:1,
2.5:1, 3.0:1, 3.5:1, 4.0:1, 5.0:1, 6.0:1,
8.0:1, 10:1, 20:1, ×:1 (16 点)
决定压缩量,即输出信号电平变化相对于输入信号电平变化。
ATTACK (ms) 0–120 (121 点) 决定一旦压缩器被触发后经过多长时间才压缩信号。
RELEASE (ms) 44.1kHz: 6 ms – 46.0 sec
48kHz:5 ms – 42.3 sec (160 点)
决定一旦触发信号电平降到阈值以下后压缩器在多长时间内返回到正常增益。
这个值
表示为电平改变 6dB所需的时间。
OUT GAIN (dB) 0.0 到 +18.0 (181 点) 设定压缩器的输出信号电平。
KNEE 硬, 1–5(6 点) 决定阈值处如何应用压缩。
对于较高的膝控设定,压缩是随着信号超过指定的阈值而
逐渐应用的,从而产生更自然的声音。
■压限器
输入电平 时间 时间
输出电平
输入电平
输出电平
•时间序列分析 (RATIO= ∞:1)
比率
阈值
阈值
输入信号 输出信号
起音 释音
•I/O 特征
(KNEE= 硬,
OUT GAIN=0.0dB)
参数 范围 说明
THRESHOLD (dB) –54 到0(55 点) 决定触发扩展器所需的输入信号电平。
RATIO
1.0:1, 1.1:1, 1.3:1, 1.5:1, 1.7:1, 2.0:1,
2.5:1, 3.0:1, 3.5:1, 4.0:1, 5.0:1, 6.0:1,
8.0:1, 10:1, 20:1, ×:1 (16 点)
决定扩展量。
ATTACK (ms) 0–120 (121 点) 决定一旦触发信号电平超过阈值以后扩展器在多长时间内返回到正常增益。
RELEASE (ms) 44.1kHz: 6 ms – 46.0 sec
48kHz:5 ms – 42.3 sec (160 点)
决定一旦信号电平降到阈值以下后经过多长时间才扩展信号。
这个值表示为电平改变
6dB所需的时间。
OUT GAIN (dB) 0.0 到 +18.0 (181 点) 设定扩展器的输出信号电平。
KNEE 硬, 1–5(6 点) 决定临界值处如何应用扩展。
对于较高的膝控设定,扩展是随着信号降到指定的阈值
以下而逐渐应用的,从而产生更自然的声音。
■扩展器
输入电平 时间 时间
输出电平
输入电平
输出电平
•I/O 特征
(KNEE= 硬,
OUT GAIN= 0.0dB)
•时间序列分析 (RATIO= ∞:1)
比率
阈值
阈值
输入信号 输出信号
起音 释音

动态参数
251
M7CL 使用说明书
附录
软、硬压缩扩展器集压缩器、扩展器和限制器的效果于一体。
压缩扩展器的功能根据以下电平而有所不同:
1 0dB及更高 . . . . . . . . . . . . . . . . . . . . . 相当于限制器。
2 超过阈值 . . . . . . . . . . . . . . . . . . . . . . . . 相当于压缩器。
3 阈值和宽度以下. . . . . . . . . . . . . . . . . . 相当于扩展器。
硬压缩扩展器的扩展比为 5:1,而软压缩扩展器的扩展比为 1.5:1。
当宽度设定为最大值时,扩展实质上是被关闭
的。
压缩器的膝控设定固定为 2。
*增益根据比例和阈值而自动调整,最多可以提高 18 dB。
* OUT GAIN 参数可以让您补偿压缩和扩展所引起的
总体电平变化。
该项只检测和压缩齿擦音以及其它高频率人声的协调。
■COMPANDER HARD (COMPANDER-H), COMPANDER SOFT (COMPANDER-S)
0dB 输入电平
输出电平
阈值
宽度
参数 范围 说明
THRESHOLD (dB) –54 到 0 (55 点) 决定应用压缩的电平。
RATIO
1.0:1, 1.1:1, 1.3:1, 1.5:1, 1.7:1, 2.0:1,
2.5:1, 3.0:1, 3.5:1, 4.0:1, 5.0:1, 6.0:1,
8.0:1, 10:1, 20:1 (15 点)
决定压缩量。
ATTACK (ms) 0–120 (121 点) 决定一旦压缩扩展器被触发后经过多长时间才压缩或扩展信号。
RELEASE (ms) 44.1kHz: 6ms – 46.0 sec
48kHz:5ms – 42.3 sec (160 点)
决定一旦触发信号电平分别降到阈值以下或超过阈值后压缩器或扩展器在多长时间内
返回到正常增益。
这个值表示为电平改变 6dB所需的时间。
OUT GAIN (dB) –18.0 到 0.0 (181 点) 设定压缩扩展器的输出信号电平。
WIDTH (dB) 1–90 (90 点) 决定低于阈值多少才应用扩展。
当电平低于阈值和宽度时,便会启动扩展器。
参数 范围 说明
THRESHOLD –54 到 0 (55 点) 应用嘶声消除器效果的阈值电平。
FREQUENCY 1kHz – 12.5kHz (45 点) 用于检测高频的 HPF 的截止频率。
■嘶声消除器

M7CL 使用说明书
效果类型列表
252
效果类型列表
标题 类型 说明
Reverb Hall REVERB HALL 模拟音乐厅回响,带门限
Reverb Room REVERB ROOM 模拟房间回响,带门限
Reverb Stage REVERB STAGE 为人声设计的混响,带门限
Reverb Plate REVERB PLATE 模拟板式混响,带门限
Early Ref. EARLY REF.
(早期反射) 早期反射,后面不带混响
Gate Reverb GATE REVERB 门限早期反射
Reverse Gate REVERSE GATE 门限反向早期反射
Mono Delay MONO DELAY 简单的单声道延时
Stereo Delay STEREO DELAY 简单的立体声延迟
Mod.Delay MOD.DELAY 简单的调制反复延迟
Delay LCR DELAY LCR 3拍 (左、中、右)延迟
Echo ECHO 带交叉左 /右反馈的立体声延迟
Chorus CHORUS 叠奏
Flange FLANGE 镶边器
Symphonic SYMPHONIC YAMAHA 专有的效果可以产生比
普通叠奏更加丰富和复杂的调制
Phaser PHASER 16 级立体声移相器
Auto Pan AUTO PAN 自动声相器
Tremolo TREMOLO 颤音
HQ Pitch HQ.PITCH 单声道移调器,可以产生稳定效
果
Dual Pitch DUAL PITCH 立体声移调器
Rotary ROTARY 旋转扬声器模拟
Ring Mod. RING MOD. 环形调制器
Mod.Filter MOD.FILTER 调制后的滤波器
Distortion DISTORTION 失真
Amp Simulate AMP SIMULATE 吉它放大器模拟
Dyna.Filter DYNA.FILTER 动态控制的滤波器
Dyna.Flange DYNA.FLANGE 动态控制的镶边器
Dyna.Phaser DYNA.PHASER 动态控制的相位切换器
Rev+Chorus REV+CHORUS 混响和叠奏为并联
Rev →Chorus REV →CHORUS 混响和叠奏为串联
Rev+Flange REV+FLANGE 混响和镶边器为并联
Rev →Flange REV →FLANGE 混响和镶边器为串联
Rev+Sympho. REV+SYMPHO. 混响和交响乐为并联
Rev→Sympho. REV →
SYMPHO. 混响和交响乐为串联
Rev →Pan REV →PAN 混响和自动声相为串联
Delay+Er. DELAY+ER. 延迟和早期反射为并联
Delay →Er DELAY →ER. 延迟和早期反射为串联
Delay+Rev DELAY+REV 延迟和混响为并联
Delay →Rev DELAY →REV 延迟和混响为串联
Dist →Delay DIST →DELAY 失真和延迟为串联
Multi Filter MULTI FILTER 3频段并行滤波器(24 dB/ 八度)
Freeze FREEZE 简易采样器
Stereo Reverb ST REVERB 立体声混响
M.Band Dyna. M.BAND DYNA. 多频段动态处理器
M.Band Comp M.BAND COMP 多频段压缩器
REV-X Hall REV-X HALL 新混响算法可以产生浑厚而丰富
的回响、流畅的延时以及提供可
以增强原始声音的范围和深度。
请根据您的位置和需要从三种类
型中选择:REV-X HALL、REV-X
ROOM 和REV-X PLATE。
REV-X Room REV-X ROOM
REV-X Plate REV-X PLATE
Comp276 COMP276
此压限器可模拟已在录音工作室
中成为经典的模拟压限器的特
性。
Comp276S COMP276S 这是一种 COMP276 的立体声形
式。
Comp260 COMP260
此压限器可模拟已成为现场 SR
经典的压限器 /20 世纪 70 年代
后期限幅器的特性。
Comp260S COMP260S 这是一种 COMP260 的立体声形
式。
Equalizer601 EQUALIZER601
此均衡器可模拟 20 世纪 70 年代
模拟均衡器的特性。其可用于获
得驱动感。
OpenDeck OPENDECK
这是一种磁带饱和效果,可模拟
双卡录音机 (一个卡座录音,另
一个卡座播放)所产生的磁带压
缩。
标题 类型 说明

效果参数
253
M7CL 使用说明书
附录
■REVERB HALL, REVERB ROOM, REVERB STAGE,
REVERB PLATE
一个输入,两个输出大厅、房间、舞台和板式混响模
拟,均带门限。
■EARLY REF.
一个输入,两个输出的早期反射。
■GATE REVERB
(门限混响),
REVERSE GATE
(反向门限)
一个输入,两个输出带门限的早期反射,以及带反向
门限的早期反射。
■MONO DELAY
一个输入、一个输出的基本反复延时。
■STEREO DELAY
两个输入、两个输出的基本立体声延时。
效果参数
参数 范围 说明
REV TIME 0.3–99.0 s 混响时间
INI. DLY 0.0–500.0 ms 混响开始前的初始延迟
HI. RATIO 0.1–1.0 高-频混响时间比
LO. RATIO 0.1–2.4 低-频混响时间比
DIFF. 0–10 混响扩散 (左右混响展开)
DENSITY 0–100% 混响密度
E/R DLY 0.0–100.0 ms 早期反射和混响之间的延迟
E/R BAL. 0–100%
早期反射和混响的平衡
(0% = 全部混响,
100% = 全部早期反射)
HPF THRU, 21.2 Hz–
8.00 kHz 高-通滤波器截止频率
LPF 50.0 Hz–16.0 kHz, THRU 低-通滤波器截止频率
GATE LVL OFF, –60 to 0 dB 门限开始作用的电平
ATTACK 0–120 ms 门限打开速度
HOLD *1
*1. 0.02 ms–2.13 s (fs=44.1 kHz), 0.02 ms–1.96 s (fs=48 kHz)
门限打开时间
DECAY *2
*2. 6.0 ms–46.0 s (fs=44.1 kHz), 5.0 ms–42.3 s (fs=48 kHz)
门限关闭速度
参数 范围 说明
TYPE S-Hall, L-Hall, Random,
Revers, Plate, Spring 早期反射模拟的类型
ROOMSIZE 0.1–20.0 反射间隔
LIVENESS 0–10 早期反射尾音特征
(0 = 死, 10 = 活)
INI. DLY 0.0–500.0 ms 混响开始前的初始延迟
DIFF. 0–10 反射扩散 (左右反射展开)
DENSITY 0–100% 反射密度
ER NUM. 1–19 早期反射的次数
FB GAIN –99 to +99% 反馈增益
HI. RATIO 0.1–1.0 高-频反馈比
HPF THRU, 21.2 Hz–
8.00 kHz 高-通滤波器截止频率
LPF 50.0 Hz–16.0 kHz, THRU 低-通滤波器截止频率
参数 范围 说明
TYPE A型, B型早期反射模拟的类型
ROOMSIZE 0.1–20.0 反射间隔
LIVENESS 0–10 早期反射尾音特征 (0 = 死,
10 = 活)
INI. DLY 0.0–500.0 ms 混响开始前的初始延迟
DIFF. 0–10 反射扩散 (左右反射展开)
DENSITY 0–100% 反射密度
HI. RATIO 0.1–1.0 高-频反馈比
ER NUM. 1–19 早期反射的次数
FB GAIN –99 to +99% 反馈增益
HPF THRU, 21.2 Hz–
8.00 kHz 高-通滤波器截止频率
LPF 50.0 Hz–16.0 kHz,
THRU 低-通滤波器截止频率
参数 范围 说明
DELAY 0.0–2730.0 ms 延迟时间
FB. GAIN –99 to +99% 反馈增益 (正常相位-反馈为正
值,反转相位-反馈为负值)
HI. RATIO 0.1–1.0 高-频反馈比
HPF THRU,
21.2 Hz–8.00 kHz 高-通滤波器截止频率
LPF 50.0 Hz–16.0 kHz,
THRU 低-通滤波器截止频率
SYNC OFF/ON 节拍参数同步开 /关
NOTE *1
*1.
(最大值取决于节拍设定)
结合 TEMPO 使用来决定 DELAY
参数 范围 说明
DELAY L 0.0–1350.0 ms 左通道的延迟时间
DELAY R 0.0–1350.0 ms 右通道的延迟时间
FB. G L –99 to +99% 左通道反馈 (正常相位-反馈为正
值,反转相位-反馈为负值)
FB. G R –99 to +99% 右通道反馈 (正常相位-反馈为正
值,反转-相位反馈为负值)
HI. RATIO 0.1–1.0 高-频反馈比
HPF THRU,
21.2 Hz–8.00 kHz 高-通滤波器截止频率
LPF 50.0 Hz–16.0 kHz,
THRU 低-通滤波器截止频率
SYNC OFF/ON 节拍参数同步开 /关
NOTE L *1
*1.
(最大值取决于节拍设定)
结合 TEMPO 使用来决定左通道的
DELAY
NOTE R *1 结合 TEMPO 使用来决定右通道的
DELAY

M7CL 使用说明书
效果参数
254
■MOD. DELAY
一个输入、两个输出的基本调制反复延时。
■DELAY LCR
一个输入、两个输出的 3-拍延时
(左、中、右)。
■ECHO
两个输入、两个输出带交叉反馈回路的立体声延时。
■CHORUS
两个输入、两个输出的叠奏效果。
参数 范围 说明
DELAY 0.0–2725.0 ms 延迟时间
FB. GAIN –99 to +99% 反馈增益 (正常相位-相位反馈为
正值,反转相位-反馈为负值)
HI. RATIO 0.1–1.0 高-频反馈比
FREQ. 0.05–40.00 Hz 调制速度
DEPTH 0–100% 调制深度
WAVE 正弦 /三角 调制波形
HPF THRU,
21.2 Hz–8.00 kHz 高-通滤波器截止频率
LPF 50.0 Hz–16.0
kHz, THRU 低-通滤波器截止频率
SYNC OFF/ON 节拍参数同步开 /关
DLY.NOTE *1
*1.
(最大值取决于节拍设定)
结合 TEMPO 使用来决定 DELAY
MOD.NOTE *2
*2.
结合 TEMPO 使用来决定 FREQ
参数 范围 说明
DELAY L 0.0–2730.0 ms 左通道的延迟时间
DELAY C 0.0–2730.0 ms 中间通道的延迟时间
DELAY R 0.0–2730.0 ms 右通道的延迟时间
FB. DLY 0.0–2730.0 ms 反馈延迟时间
LEVEL L –100 to +100% 左通道的延迟电平
LEVEL C –100 to +100% 中间通道的延迟电平
LEVEL R –100 to +100% 右通道的延迟电平
FB. GAIN –99 to +99% 反馈增益 (正常相位-相位反馈为正
值,反转相位-反馈为负值)
HI. RATIO 0.1–1.0 高-频反馈比
HPF THRU,
21.2 Hz–8.00 kHz 高-通滤波器截止频率
LPF 50.0 Hz–16.0 kHz,
THRU 低-通滤波器截止频率
SYNC OFF/ON 节拍参数同步开 /关
NOTE L *1
*1.
(最大值取决于节拍设定)
结合 TEMPO 使用来决定 DELAY L
NOTE C *1 结合 TEMPO 使用来决定 DELAY C
NOTE R *1 结合 TEMPO 使用来决定 DELAY R
NOTE FB *1 与TEMPO 一起使用以测定 FB DLY
参数 范围 说明
DELAY L 0.0–1350.0 ms 左通道的延迟时间
DELAY R 0.0–1350.0 ms 右通道的延迟时间
FB.DLY L 0.0–1350.0 ms 左通道的反馈延迟时间
FB.DLY R 0.0–1350.0 ms 右通道的反馈延迟时间
FB. G L –99 to +99% 左通道反馈增益 (正常相位-反馈
为正值,反转相位-反馈为负值)
FB. G R –99 to +99% 右通道反馈增益 (正常相位-反馈
为正值,反转相位-反馈为负值)
L→R FBG –99 to +99%
左到右通道反馈增益 (正常相
位-反馈为正值,反转相位-反馈为
负值)
R→L FBG –99 to +99%
右到左通道反馈增益 (正常-相位
反馈为正值,反转-相位反馈为负
值)
HI. RATIO 0.1–1.0 高-频反馈比
HPF THRU,
21.2 Hz–8.00 kHz 高-通滤波器截止频率
LPF 50.0 Hz–16.0 kHz,
THRU 低-通滤波器截止频率
SYNC OFF/ON 节拍参数同步开 /关
NOTE L *1
*1.
(最大值取决于节拍设定)
结合 TEMPO 使用来决定 DELAY L
NOTE R *1 结合 TEMPO 使用来决定 DELAY R
NOTE FBL *1 与TEMPO 一起使用以测定 FB D L
NOTE FBR *1 与TEMPO 一起使用以测定 FB D R
参数 范围 说明
FREQ. 0.05–40.00 Hz 调制速度
AM DEPTH 0–100% 振幅调制深度
PM DEPTH 0–100% 音高调制深度
MOD. DLY 0.0–500.0 ms 调制延迟时间
WAVE 正弦,三角 调制波形
SYNC OFF/ON 节拍参数同步开 /关
NOTE *1
*1.
结合 TEMPO 使用来决定 FREQ.
LSH F 21.2 Hz–8.00 kHz 低坡形滤波器的频率
LSH G –12.0 到+12.0 dB 低坡形滤波器的增益
EQ F 100 Hz–8.00 kHz EQ (峰值型)频率
EQ G –12.0 到+12.0 dB EQ (峰值型)增益
EQ Q 10.0–0.10 EQ (峰值型)带宽
HSH F 50.0 Hz–16.0 kHz 高坡形滤波器的频率
HSH G –12.0 到+12.0 dB 高坡形滤波器的增益

效果参数
255
M7CL 使用说明书
附录
■FLANGE
两个输入、两个输出的镶边效果。
■SYMPHONIC
两个输入、两个输出的交响乐效果。
■PHASER
两个输入、两个输出的 16-段移相器。
■AUTOPAN
两个输入、两个输出的自动声相器。
参数 范围 说明
FREQ. 0.05–40.00 Hz 调制速度
DEPTH 0–100% 调制深度
MOD. DLY 0.0–500.0 ms 调制延迟时间
FB. GAIN –99 到 +99% 反馈增益 (正常相位-反馈为正
值,反转相位-反馈为负值)
WAVE 正弦,三角 调制波形
SYNC OFF/ON 节拍参数同步开 /关
NOTE *1
*1.
结合 TEMPO 使用来决定 FREQ。
LSH F 21.2 Hz–8.00 kHz 低坡形滤波器的频率
LSH G –12.0 到 +12.0 dB 低坡形滤波器的增益
EQ F 100 Hz–8.00 kHz EQ (峰值型)频率
EQ G –12.0 到 +12.0 dB EQ (峰值型)增益
EQ Q 10.0–0.10 EQ (峰值型)带宽
HSH F 50.0 Hz–16.0 kHz 高坡形滤波器的频率
HSH G –12.0 到 +12.0 dB 高坡形滤波器的增益
参数 范围 说明
FREQ. 0.05–40.00 Hz 调制速度
DEPTH 0–100% 调制深度
MOD DLY 0.0–500.0 ms 调制延迟时间
WAVE 正弦,三角 调制波形
SYNC OFF/ON 节拍参数同步开 /关
NOTE *1
*1.
结合 TEMPO 使用来决定 FREQ。
LSH F 21.2 Hz–8.00 kHz 低坡形滤波器的频率
LSH G –12.0 到 +12.0 dB 低坡形滤波器的增益
EQ F 100 Hz–8.00 kHz EQ (峰值型)频率
EQ G –12.0 到 +12.0 dB EQ (峰值型)增益
EQ Q 10.0–0.10 EQ (峰值型)带宽
HSH F 50.0 Hz–16.0 kHz 高坡形滤波器的频率
HSH G –12.0 到 +12.0 dB 高坡形滤波器的增益
参数 范围 说明
FREQ. 0.05–40.00 Hz 调制速度
DEPTH 0–100% 调制深度
FB. GAIN –99 到 +99% 反馈增益 (正常相位-反馈为正
值,反转相位-反馈为负值)
OFFSET 0–100 最低移-相频率偏移
PHASE 0.00–354.38 度左右调制相位平衡
STAGE 2, 4, 6, 8, 10, 12,
14, 16 相位偏移段数
SYNC OFF/ON 节拍参数同步开 /关
NOTE *1
*1.
结合 TEMPO 使用来决定 FREQ.
LSH F 21.2 Hz–8.00 kHz 低坡形滤波器的频率
LSH G –12.0 到 +12.0 dB 低坡形滤波器的增益
HSH F 50.0 Hz–16.0 kHz 高坡形滤波器的频率
HSH G –12.0 到 +12.0 dB 高坡形滤波器的增益
参数 范围 说明
FREQ. 0.05–40.00 Hz 调制速度
DEPTH 0–100% 调制深度
DIR. *1
*1. LR, L→R, L ←R , Tu r n L , Tu r n R
移相方向
WAVE 正弦、三角、方形 调制波形
SYNC OFF/ON 节拍参数同步开 /关
NOTE *2
*2.
结合 TEMPO 使用来决定 FREQ.
LSH F 21.2 Hz–8.00 kHz 低坡形滤波器的频率
LSH G –12.0 到 +12.0 dB 低坡形滤波器的增益
EQ F 100 Hz–8.00 kHz EQ (峰值型)频率
EQ G –12.0 到 +12.0 dB EQ (峰值型)增益
EQ Q 10.0–0.10 EQ (峰值型)带宽
HSH F 50.0 Hz–16.0 kHz 高坡形滤波器的频率
HSH G –12.0 到 +12.0 dB 高坡形滤波器的增益

M7CL 使用说明书
效果参数
256
■TREMOLO
两个输入、两个输出的颤音效果。
■HQ PITCH
一个输入、两个输出的高-品质移调器。
■DUAL PITCH
两个输入、两个输出的移调器。
■ROTARY
一个输入、两个输出的旋转扬声器模拟器。
■RING MOD.
两个输入、两个输出的环形调制器。
参数 范围 说明
FREQ. 0.05–40.00 Hz 调制速度
DEPTH 0–100% 调制深度
WAVE 正弦、三角、方形 调制波形
SYNC OFF/ON 节拍参数同步开 /关
NOTE *1
*1.
结合 TEMPO 使用来决定 FREQ.
LSH F 21.2 Hz–8.00 kHz 低坡形滤波器的频率
LSH G –12.0 到 +12.0 dB 低坡形滤波器的增益
EQ F 100 Hz–8.00 kHz EQ (峰值型)频率
EQ G –12.0 到 +12.0 dB EQ (峰值型)增益
EQ Q 10.0–0.10 EQ (峰值型)带宽
HSH F 50.0 Hz–16.0 kHz 高坡形滤波器的频率
HSH G –12.0 到 +12.0 dB 高坡形滤波器的增益
参数 范围 说明
PITCH –12 到 +12 半音 移调
FINE –50 到 +50 分音高微调
DELAY 0.0–1000.0 ms 延迟时间
FB GAIN –99 – +99% 反馈增益 (正常相位-反馈为正
值,反转相位-反馈为负值)
MODE 1–10 移调精度
SYNC OFF/ON 节拍参数同步开 /关
NOTE *1
*1.
(最大值取决于节拍设定)
结合 TEMPO使用来决定 DELAY
参数 范围 说明
PITCH 1 –24 到 +24 半音 通道 #1 的移调
FINE 1 –50 到 +50 分通道 #1 的音高微调
LEVEL 1 –100 到 +100% 通道 #1 的电平 (正常相位为正
值,反转相位为负值)
PAN 1 L63 到 R63 通道 #1 的声相
DELAY 1 0.0–1000.0 ms 通道 #1 的延迟时间
FB. G 1 –99 to +99%
通道 #1 的反馈增益 (正常-相
位反馈为正值,反转-相位反馈
为负值)
MODE 1–10 移调精度
PITCH 2 –24 到 +24 半音 通道 #2 的移调
FINE 2 –50 到 +50 分通道
#2 的音高微调
LEVEL 2 –100 到 +100% 通道 #2 的电平 (正常相位为正
值,反转相位为负值)
PAN 2 L63 到 R63 通道 #2 的声相
DELAY 2 0.0–1000.0 ms 通道 #2 的延迟时间
FB. G 2 –99 to +99%
通道 #2 的反馈增益 (正常-相
位反馈为正值,反转-相位反馈
为负值)
SYNC OFF/ON 节拍参数同步开 /关
NOTE 1 *1
*1.
(最大值取决于节拍设定)
结合 TEMPO 使用来决定通道
#1 的延迟
NOTE 2 *1 结合 TEMPO 使用来决定通道
#2 的延迟
参数 范围 说明
ROTATE STOP, START 旋转停止、开始
SPEED SLOW, FAST 旋转速度(见参数 SLOW 和FAST)
SLOW 0.05–10.00 Hz 旋转速度 SLOW
FAST 0.05–10.00 Hz 旋转速度 FAST
DRIVE 0–100 过激励电平
ACCEL 0–10 速度变化时加速
LOW 0–100 低-频滤波器
HIGH 0–100 高-频滤波器
参数 范围 说明
SOURCE OSC, SELF 调制源:振荡器或输入信号
OSC FREQ 0.0–5000.0 Hz 振荡器频率
FM FREQ. 0.05–40.00 Hz 振荡器频率调制速度
FM DEPTH 0–100% 振荡器频率调制深度
SYNC OFF/ON 节拍参数同步开 /关
FM NOTE *1
*1.
结合 TEMPO 使用来决定 FM FREQ

效果参数
257
M7CL 使用说明书
附录
■MOD. FILTER
两个输入、两个输出的调制滤波器。
■DISTORTION
一个输入,两个输出的失真效果。
■AMP SIMULATE
一个输入、两个输出的吉它放大器模拟器。
■DYNA. FILTER
两个输入、两个输出的动态控制滤波器。
■DYNA. FLANGE
两个输入、两个输出的动态控制镶边器。
参数 范围 说明
FREQ. 0.05–40.00 Hz 调制速度
DEPTH 0–100% 调制深度
PHASE 0.00–354.38 度左-通道调制与右-通道调制的相
位差
TY PE LPF, H PF, BPF 滤波器类型:低通、高通、带通
OFFSET 0–100 滤波器频率偏移
RESO. 0–20 滤波器谐振
LEVEL 0–100 输出电平
SYNC OFF/ON 节拍参数同步开 /关
NOTE *1
*1.
结合 TEMPO 使用来决定 FREQ
参数 范围 说明
DST TYPE
DST1, DST2,
OVD1, OVD2,
CRUNCH
失真类型 (DST = 失真,
OVD = 过激励)
DRIVE 0–100 失真驱动
MASTER 0–100 主音量
TONE –10 到+10 音调
N. GATE 0–20 降噪
参数 范围 说明
AMP TYPE *1
*1. STK-M1, STK-M2, THRASH, MIDBST, CMB-PG, CMB-VR, CMB-
DX, CMB-TW, MINI, FLAT
吉它放大器的模拟类型
DST TYPE
DST1, DST2,
OVD1, OVD2,
CRUNCH
失真类型 (DST = 失真,
OVD = 过激励)
DRIVE 0–100 失真驱动
MASTER 0–100 主音量
BASS 0–100 低音控制
MIDDLE 0–100 中音控制
TREBLE 0–100 高音控制
N. GATE 0–20 降噪
CAB DEP 0–100% 扬声器箱模拟深度
EQ F 100 Hz–8.00 kHz EQ (峰值型)频率
EQ G –12.0 到 +12.0 dB EQ (峰值型)增益
EQ Q 10.0–0.10 EQ (峰值型)带宽
参数 范围 说明
SOURCE INPUT, MIDI 控制源:输入信号或 MIDI 音符开
力度
SENSE 0–100 灵敏度
DIR. UP, DOWN 频率向上或向下改变
DECAY *1
*1. 6.0 ms–46.0 s (fs=44.1 kHz), 5.0 ms–42.3 s (fs=48 kHz)
滤波器频率变化衰减速度
TYPE LPF, HPF, BPF 滤波器类型
OFFSET 0–100 滤波器频率偏移
RESO. 0–20 滤波器谐振
LEVEL 0–100 输出电平
参数 范围 说明
SOURCE INPUT, MIDI 控制源:输入信号或 MIDI 音符开
力度
SENSE 0–100 灵敏度
DIR. UP, DOWN 频率向上或向下改变
DECAY *1
*1. 6.0 ms–46.0 s (fs=44.1 kHz), 5.0 ms–42.3 s (fs=48 kHz)
衰减速度
OFFSET 0–100 衰减时间偏移
FB.GAIN –99 到 +99% 反馈增益 (正常相位-反馈为正
值,反转相位-反馈为负值)
LSH F 21.2 Hz–8.00 kHz 低坡形滤波器的频率
LSH G –12.0 到 +12.0 dB 低坡形滤波器的增益
EQ F 100 Hz–8.00 kHz EQ (峰值型)频率
EQ G –12.0 到 +12.0 dB EQ (峰值型)增益
EQ Q 10.0–0.10 EQ (峰值型)带宽
HSH F 50.0 Hz–16.0 kHz 高坡形滤波器的频率
HSH G –12.0 到 +12.0 dB 高坡形滤波器的增益

M7CL 使用说明书
效果参数
258
■DYNA. PHASER
两个输入、两个输出的动态控制移相器。
■REV+CHORUS
一个输入、两个输出的并联混响加叠奏效果。
■REV →CHORUS
一个输入、两个输出的串联混响和叠奏效果。
■REV+FLANGE
一个输入、两个输出的并联混响加镶边器效果。
参数 范围 说明
SOURCE INPUT, MIDI 控制源:输入信号或 MIDI 音符开
力度
SENSE 0–100 Sensitivity
DIR. UP, DOWN 频率向上或向下改变
DECAY *1
*1. 6.0 ms–46.0 s (fs=44.1 kHz), 5.0 ms–42.3 s (fs=48 kHz)
衰减速度
OFFSET 0–100 最低移-相频率偏移
FB.GAIN –99 到 +99% 反馈增益 (正常相位-反馈为正
值,反转相位-反馈为负值)
STAGE 2, 4, 6, 8, 10, 12,
14, 16 相位偏移段数
LSH F 21.2 Hz–8.00 kHz 低坡形滤波器的频率
LSH G –12.0 到 +12.0 dB 低坡形滤波器的增益
HSH F 50.0 Hz–16.0 kHz 高坡形滤波器的频率
HSH G –12.0 到 +12.0 dB 高坡形滤波器的增益
参数 范围 说明
REV TIME 0.3–99.0 s 混响时间
INI. DLY 0.0–500.0 ms 混响开始前的初始延迟
HI. RATIO 0.1–1.0 高-频混响时间比
DIFF. 0–10 展开
DENSITY 0–100% 混响密度
REV/CHO 0–100% 混响与叠奏平衡 (0% = 全部混
响, 100% = 全部叠奏)
HPF THRU,
21.2 Hz–8.00 kHz 高-通滤波器截止频率
LPF 50.0 Hz–16.0 kHz,
THRU 低-通滤波器截止频率
FREQ. 0.05–40.00 Hz 调制速度
AM DEPTH 0–100% 振幅调制深度
PM DEPTH 0–100% 音高调制深度
MOD. DLY 0.0–500.0 ms 调制延迟时间
WAVE 正弦,三角 调制波形
SYNC OFF/ON 节拍参数同步开 /关
NOTE *1
*1.
结合 TEMPO 使用来决定 FREQ.
参数 范围 说明
REV TIME 0.3–99.0 s 混响时间
INI. DLY 0.0–500.0 ms 混响开始前的初始延迟
HI. RATIO 0.1–1.0 高-频混响时间比
DIFF. 0–10 展开
DENSITY 0–100% 混响密度
REV.BAL 0–100% 混响与叠奏混响平衡 (0% = 全
部叠奏混响,100% = 全部混响)
HPF THRU,
21.2 Hz–8.00 kHz 高-通滤波器截止频率
LPF 50.0 Hz–16.0
kHz,THRU 低-通滤波器截止频率
FREQ. 0.05–40.00 Hz 调制速度
AM DEPTH 0–100% 振幅调制深度
PM DEPTH 0–100% 音高调制深度
MOD. DLY 0.0–500.0 ms 调制延迟时间
WAVE 正弦,三角 调制波形
SYNC OFF/ON 节拍参数同步开 /关
NOTE *1
*1.
结合 TEMPO 使用来决定 FREQ.
参数 范围 说明
REV TIME 0.3–99.0 s 混响时间
INI. DLY 0.0–500.0 ms 混响开始前的初始延迟
HI. RATIO 0.1–1.0 高-频混响时间比
DIFF. 0–10 展开
DENSITY 0–100% 混响密度
REV/FLG 0–100% 混响与镶边平衡 (0% = 全部混
响, 100% = 全部镶边)
HPF THRU,
21.2 Hz–8.00 kHz 高-通滤波器截止频率
LPF 50.0 Hz–16.0 kHz,
THRU 低-通滤波器截止频率
FREQ. 0.05–40.00 Hz 调制速度
DEPTH 0–100% 调制深度
MOD. DLY 0.0–500.0 ms 调制延迟时间
FB GAIN –99 到+99% 反馈增益 (正常相位-反馈为正
值,反转相位-反馈为负值)
WAVE 正弦,三角 调制波形
SYNC OFF/ON 节拍参数同步开 /关
NOTE *1
*1.
结合 TEMPO 使用来决定 FREQ.

效果参数
259
M7CL 使用说明书
附录
■REV →FLANGE
一个输入、两个输出的串联混响和镶边器效果。
■REV+SYMPHO.
一个输入、两个输出的并联混响加交响乐效果。
■REV →SYMPHO.
一个输入、两个输出的串联混响和交响乐效果。
■REV →PAN
该项是一个 1- 进/2- 出串联连接混响和自动声像效果。
参数 范围 说明
REV TIME 0.3–99.0 s 混响时间
INI. DLY 0.0–500.0 ms 混响开始前的初始延迟
HI. RATIO 0.1–1.0 高-频混响时间比
DIFF. 0–10 展开
DENSITY 0–100% 混响密度
REV.BAL 0–100% 混响与镶边混响平衡 (0% = 全部
镶边混响, 100% = 全部混响)
HPF THRU,
21.2 Hz–8.00 kHz 高-通滤波器截止频率
LPF 50.0 Hz–16.0 kHz,
THRU 低-通滤波器截止频率
FREQ. 0.05–40.00 Hz 调制速度
DEPTH 0–100% 调制深度
MOD. DLY 0.0–500.0 ms 调制延迟时间
FB. GAIN –99 到+99% 反馈增益 (正常相位-反馈为正
值,反转相位-反馈为负值)
WAVE 正弦,三角 调制波形
SYNC OFF/ON 节拍参数同步开 /关
NOTE *1
*1.
结合 TEMPO 使用来决定 FREQ.
参数 范围 说明
REV TIME 0.3–99.0 s 混响时间
INI. DLY 0.0–500.0 ms 混响开始前的初始延迟
HI. RATIO 0.1–1.0 高-频混响时间比
DIFF. 0–10 展开
DENSITY 0–100% 混响密度
REV/SYM 0–100% 混响与交响乐平衡 (0% = 全部混
响, 100% = 全部交响乐)
HPF THRU,
21.2 Hz–8.00 kHz 高-通滤波器截止频率
LPF 50.0 Hz–16.0 kHz,
THRU 低-通滤波器截止频率
FREQ. 0.05–40.00 Hz 调制速度
DEPTH 0–100% 调制深度
MOD. DLY 0.0–500.0 ms 调制延迟时间
WAVE 正弦,三角 调制波形
SYNC OFF/ON 节拍参数同步开 /关
NOTE *1
*1.
结合 TEMPO 使用来决定 FREQ.
参数 范围 说明
REV TIME 0.3–99.0 s 混响时间
INI. DLY 0.0–500.0 ms 混响开始前的初始延迟
HI. RATIO 0.1–1.0 高-频混响时间比
DIFF. 0–10 展开
DENSITY 0–100% 混响密度
REV.BAL 0–100%
混响与交响乐混响平衡
(0% = 全部交响乐混响,
100% = 全部混响)
HPF THRU,
21.2 Hz–8.00 kHz 高-通滤波器截止频率
LPF 50.0 Hz–16.0 kHz,
THRU 低-通滤波器截止频率
FREQ. 0.05–40.00 Hz 调制速度
DEPTH 0–100% 调制深度
MOD DLY 0.0–500.0 ms 调制延迟时间
WAVE 正弦,三角 调制波形
SYNC OFF/ON 节拍参数同步开 /关
NOTE *1
*1.
结合 TEMPO 使用来决定 FREQ.
参数 范围 说明
REV TIME 0.3–99.0 s 混响时间
INI. DLY 0.0–500.0 ms 混响开始前的初始延迟
HI. RATIO 0.1–1.0 高-频混响时间比
DIFF. 0–10 展开
DENSITY 0–100% 混响密度
REV.BAL 0–100% 混响与声相混响平衡 (0% = 全部
声相混响, 100% = 全部混响)
HPF THRU,
21.2 Hz–8.00 kHz 高-通滤波器截止频率
LPF 50.0 Hz–16.0 kHz,
THRU 低-通滤波器截止频率
FREQ. 0.05–40.00 Hz 调制速度
DEPTH 0–100% 调制深度
DIR. *1
*1. L R, L →R, L ←R , Tur n L , Tu r n R
移相方向
WAVE 正弦、三角、方形 调制波形
SYNC OFF/ON 节拍参数同步开 /关
NOTE *2
*2.
结合 TEMPO 使用来决定 FREQ.

M7CL 使用说明书
效果参数
260
■DELAY+ER.
一个输入、两个输出的并联延时加早期反射效果。
■DELAY →ER.
一个输入、两个输出的串联延时加早期反射效果。
参数 范围 说明
DELAY L 0.0–1000.0 ms 左通道的延迟时间
DELAY R 0.0–1000.0 ms 右通道的延迟时间
FB. DLY 0.0–1000.0 ms 反馈延迟时间
FB. GAIN –99 to +99% 反馈增益 (正常相位-反馈为正
值,反转相位-反馈为负值)
HI. RATIO 0.1–1.0 高-频反馈比
DLY/ER 0–100% 延时与早期反射平衡 (0% = 全部
延时, 100% = 全部早期反射)
HPF THRU,
21.2 Hz–8.00 kHz 高-通滤波器截止频率
LPF 50.0 Hz–16.0 kHz,
THRU 低-通滤波器截止频率
TYPE
S-Hall, L-Hall,
Random, Revers,
Plate, Spring
早期反射模拟的类型
ROOMSIZE 0.1–20.0 反射间隔
LIVENESS 0–10 早期反射尾音特征 (0 = 死,
10 = 活)
INI. DLY 0.0–500.0 ms 混响开始前的初始延迟
DIFF. 0–10 展开
DENSITY 0–100% 混响密度
ER NUM. 1–19 早期反射的次数
SYNC OFF/ON 节拍参数同步开 /关
NOTE L *1
*1.
(最大值取决于节拍设定)
结合 TEMPO 使用来决定左通道的
DELAY L
NOTE R *1 结合 TEMPO 使用来决定右通道的
DELAY R
NOTE FB *1 与TEMPO一起使用以测定FB. DLY
参数 范围 说明
DELAY L 0.0–1000.0 ms 左通道的延迟时间
DELAY R 0.0–1000.0 ms 右通道的延迟时间
FB. DLY 0.0–1000.0 ms 反馈延迟时间
FB. GAIN –99 to +99% 反馈增益 (正常相位-反馈为正
值,反转相位-反馈为负值)
HI. RATIO 0.1–1.0 高-频反馈比
DLY.BAL 0–100%
延时与早期反射延时平衡
(0% = 全部早期反射延时,
100% = 全部延时)
HPF THRU,
21.2 Hz–8.00 kHz 高-通滤波器截止频率
LPF 50.0 Hz–16.0 kHz,
THRU 低-通滤波器截止频率
TYPE
S-Hall, L-Hall,
Random, Revers,
Plate, Spring
早期反射模拟的类型
ROOMSIZE 0.1–20.0 反射间隔
LIVENESS 0–10 早期反射尾音特征 (0 = 死,
10 = 活)
INI DLY 0.0–500.0 ms 混响开始前的初始延迟
DIFF. 0–10 展开
DENSITY 0–100% 混响密度
ER NUM. 1–19 早期反射的次数
SYNC OFF/ON 节拍参数同步开 /关
NOTE L *1
*1.
(最大值取决于节拍设定)
结合 TEMPO 使用来决定左通道的
DELAY L
NOTE R *1 结合 TEMPO 使用来决定右通道的
DELAY R
NOTE FB *1 与TEMPO一起使用以测定FB. DLY

效果参数
261
M7CL 使用说明书
附录
■DELAY+REV
一个输入、两个输出的并联延时加混响效果。
■DELAY →REV
一个输入、两个输出的串联延时加混响效果。
■DIST →DELAY
一个输入、两个输出的串联失真加延时效果。
参数 范围 说明
DELAY L 0.0–1000.0 ms 左通道的延迟时间
DELAY R 0.0–1000.0 ms 右通道的延迟时间
FB. DLY 0.0–1000.0 ms 反馈延迟时间
FB. GAIN –99 to +99% 反馈增益 (正常相位-反馈为正
值,反转相位-反馈为负值)
DELAY HI 0.1–1.0 延迟高-频反馈比
DLY/REV 0–100% 延时与混响平衡 (0% = 全部延
时, 100% = 全部混响)
HPF THRU,
21.2 Hz–8.00 kHz 高-通滤波器截止频率
LPF 50.0 Hz–16.0 kHz,
THRU 低-通滤波器截止频率
REV TIME 0.3–99.0 s 混响时间
INI. DLY 0.0–500.0 ms 混响开始前的初始延迟
REV HI 0.1–1.0 高-频混响时间比
DIFF. 0–10 展开
DENSITY 0–100% 混响密度
SYNC OFF/ON 节拍参数同步开 /关
NOTE L *1
*1.
(最大值取决于节拍设定)
结合 TEMPO 使用来决定左通道的
DELAY L
NOTE R *1 结合 TEMPO 使用来决定右通道的
DELAY R
NOTE FB *1 与TEMPO一起使用以测定FB. DLY
参数 范围 说明
DELAY L 0.0–1000.0 ms 左通道的延迟时间
DELAY R 0.0–1000.0 ms 右通道的延迟时间
FB. DLY 0.0–1000.0 ms 反馈延迟时间
FB. GAIN –99 to +99% 反馈增益 (正常相位-反馈为正
值,反转相位-反馈为负值)
DELAY HI 0.1–1.0 延迟高-频反馈比
DLY.BAL 0–100% 延时与延时混响平衡 (0% = 全部
延时混响, 100% = 全部延时)
HPF THRU,
21.2 Hz–8.00 kHz 高-通滤波器截止频率
LPF 50.0 Hz–16.0 kHz,
THRU 低-通滤波器截止频率
REV TIME 0.3–99.0 s 混响时间
INI. DLY 0.0–500.0 ms 混响开始前的初始延迟
REV HI 0.1–1.0 高-频混响时间比
DIFF. 0–10 展开
DENSITY 0–100% 混响密度
SYNC OFF/ON 节拍参数同步开 /关
NOTE L *1
*1.
(最大值取决于节拍设定)
结合 TEMPO 使用来决定左通道的
DELAY L
NOTE R *1 结合 TEMPO 使用来决定右通道的
DELAY R
NOTE FB *1 与TEMPO一起使用以测定FB. DLY
参数 范围 说明
DST TYPE
DST1, DST2,
OVD1, OVD2,
CRUNCH
失真类型 (DST = 失真,
OVD = 过激励)
DRIVE 0–100 失真驱动
MASTER 0–100 主音量
TONE –10 到 +10 音调控制
N. GATE 0–20 降噪
SYNC OFF/ON 节拍参数同步开 /关
DLY.NOTE *1
*1.
(最大值取决于节拍设定)
结合 TEMPO 使用来决定 DELAY
MOD.NOTE *2
*2.
结合 TEMPO 使用来决定 FREQ.
DELAY 0.0–2725.0 ms 延迟时间
FB. GAIN –99 to +99% 反馈增益 (正常相位-反馈为正
值,反转相位-反馈为负值)
HI. RATIO 0.1–1.0 高-频反馈比
FREQ. 0.05–40.00 Hz 调制速度
DEPTH 0–100% 调制深度
DLY.BAL 0–100% 失真与延时平衡 (0% = 全部失
真, 100% = 全部延时失真)

M7CL 使用说明书
效果参数
262
■MULTI FILTER
两个输入、两个输出的 3-段多重-滤波器(24dB/ 八
度)。
■FREEZE
一个输入、两个输出基本采样器。
■STEREO REVERB
两个输入、两个输出的立体声混响。
■M. BAND DYNA.
两个输入、两个输出的 3-频段动态处理器,每个频段
均带有单独的独奏和增益减少测量。
参数 范围 说明
TYPE 1 LPF, HPF, BPF 滤波器 1类型:高通、低通、带通
FREQ. 1 28.0 Hz–16.0 kHz 滤波器 1的频率
LEVEL 1 0–100 滤波器 1的电平
RESO. 1 0–20 滤波器 1的谐振
TYPE 2 LPF, HPF, BPF 滤波器 2类型:高通、低通、带通
FREQ. 2 28.0 Hz–16.0 kHz 滤波器 2的频率
LEVEL 2 0–100 滤波器 2的电平
RESO. 2 0–20 滤波器 2的谐振
TYPE 3 LPF, HPF, BPF 滤波器 3类型:高通、低通、带通
FREQ. 3 28.0 Hz–16.0 kHz 滤波器 3的频率
LEVEL 3 0–100 滤波器 3的电平
RESO. 3 0–20 滤波器 3的谐振
参数 范围 说明
REC MODE MANUAL, INPUT
在MANUAL 模式中,通过按 REC
和 PLAY 按钮开始录音。
在INPUT
模式中,通过按 REC-按钮进入录音
就绪模式,实际录音由输入信号触
发。
REC DLY –1000 到 +1000
ms
录制延时。
对于正值,收到触发以
后录制开始。
对于负值,收到触发
以前录制开始。
PLY MODE MOMENT,
CONTI., INPUT
在MOMENT 模式中,仅当按
PLAY 按钮时样本才播放。
在
CONT 模式中,一旦按 PLAY 按
钮,播放便会继续。
用LOOP
NUM 参数设定样本播放的次数。
在INPUT 模式中,播放由输入信号
触发。
TRG LVL –60 到 0 dB 输入触发电平 (即,触发录音或播
放所需的信号电平)
TRG MASK 0–1000 ms 一旦播放已经触发,在 TRG MASK
时间内后续触发信号将被忽略。
START *1
*1. 0.0–5941.0 ms (fs=44.1 kHz), 0.0 ms–5458.3 ms (fs=48 kHz)
以毫秒为单位的播放起始点
END *1 以毫秒为单位的播放结束点
LOOP *1 以毫秒为单位的循环起始点
LOOP
NUM 0–100 样本播放的次数
PITCH –12 到 +12 半音 播放移调
FINE –50 到 +50 分播放音高微调
MIDI TRG OFF, C1–C6, ALL 使用 MIDI 音符开 /关信息可以触
发PLAY 按钮。
START
[SAMPLE] 0–131000 样本中的播放起始点
END
[SAMPLE] 0–131000 样本中的播放结束点
LOOP
[SAMPLE] 0–131000 样本中的循环起始点
参数 范围 说明
REV TIME 0.3–99.0 s 混响时间
REV TYPE Hall, Room,
Stage, Plate 混响类型
INI. DLY 0.0–100.0 ms 混响开始前的初始延迟
HI. RATIO 0.1–1.0 高-频混响时间比
LO. RATIO 0.1–2.4 低-频混响时间比
DIFF. 0–10 混响扩散 (左右混响展开)
DENSITY 0–100% 混响密度
E/R BAL. 0–100% 早期反射与混响的平衡 (0% = 全
部混响, 100% = 全部早期反射)
HPF THRU, 21.2 Hz–
8.00 kHz 高-通滤波器截止频率
LPF 50.0 Hz–16.0 kHz,
THRU 低-通滤波器截止频率
参数 范围 说明
LOW GAIN –96.0 到 +12.0 dB 低频段电平
MID GAIN –96.0 到 +12.0 dB 中频段电平
HI. GAIN –96.0 到 +12.0 dB 高频段电平
PRESENCE –10 到 +10
如果是正值,高频段的阈值将
降低,而低频段的阈值将提
高。
如果是负值则相反。
当设
定为 0时,所有三个频段将受
到同样的影响。
L–M XOVR 21.2 Hz–8.00 kHz 低/中分频频率
M–H XOVR 21.2 Hz–8.00 kHz 中/高分频频率
SLOPE –6dB, –12dB 滤波器斜度
CEILING –6.0 dB 到 0.0 dB, OFF 指定最大输出电平
CMP. THRE –24.0 dB 到0.0 dB 压缩器的阈值
CMP. RAT 1:1 到 20:1 压缩器的比例
CMP. ATK 0–120 ms 压缩器的起音
CMP. REL *1 压缩器的释放时间
CMP. KNEE 0–5 压缩器膝控
CMP. BYP OFF/ON 压缩器旁通
LOOKUP 0.0–100.0 ms 查找延时
EXP. THRE –54.0 dB to –24.0 dB 扩展器阈值
EXP. RAT 1:1 到 ∞:1 扩展器的比例
EXP. REL *1
*1. 6.0 ms–46.0 s (fs=44.1 kHz), 5.0 ms–42.3 s (fs=48 kHz)
扩展器释放时间
EXP. BYP OFF/ON 扩展器旁通
LIM. THRE –12.0dB to 0.0dB 限制器的阈值
LIM. ATK 0–120 ms 限制器的起音
LIM. REL *1 限制器的释放时间
LIM. KNEE 0–5 限制器膝控
LIM. BYP OFF/ON 限制器旁通

效果参数
263
M7CL 使用说明书
附录
■M.BAND COMP
两个输入、两个输出的 3频段压缩器,每个频段均具有
单独的独奏和增益减少测量。
■REV-X HALL, REV-X ROOM, REV-X PLATE
新开发的两个输入、两个输出的混响算法。
可以产生
浑厚而丰富的回响、流畅的延时以及提供可以增强原
始声音的范围和深度。
请根据您的位置和需要从三种
类型中选择:
REV-X HALL、
REV-X ROOM 和REV-X
PLATE。
■COMP276
此效果可模拟录音工作室内广泛使用的模拟压限器特
性。其可产生产生适用于鼓和贝司的浑厚、有力的背
景声音。您可分别控制 2 个单声道通道。
■COMP276S
此效果可模拟录音工作室内广泛使用的模拟压限器特
性。其可产生产生适用于鼓和贝司的浑厚、有力的背
景声音。您可将 L 和R 通道参数链接在一起并进行控
制。
参数 范围 说明
LOW GAIN –96.0 到 +12.0 dB 低频段电平
MID GAIN –96.0 到 +12.0 dB 中频段电平
HI. GAIN –96.0 到 +12.0 dB 高频段电平
L-M XOVR 21.2 Hz–8.00 kHz 低/中分频频率
M-H XOVR 21.2 Hz–8.00 kHz 中/高分频频率
SLOPE –6 dB, –12 dB 滤波器斜度
CEILING –6.0 dB 到 0.0 dB,
OFF 指定最大输出电平
LOOKUP 0.0–100.0 ms 查找延时
LOW THRE –54.0 dB 到 0.0 dB 低频段的阈值电平
MID THRE –54.0 dB 到 0.0 dB 中频段的阈值电平
HI. THRE –54.0 dB 到 0.0 dB 高频段的阈值电平
RATIO 1:1 to 20:1 压缩器的比例
ATTACK 0–120 ms 压缩器的起音时间
RELEASE *1
*1. 6.0 ms–46.0 s (fs=44.1 kHz), 5.0 ms–42.3 s (fs=48 kHz)
压缩器的释放时间
KNEE 0–5 压缩器膝控
BYPASS OFF/ON 压缩器旁通
参数 范围 说明
REV TIME 0.28-27.94 s*1
*1. 这些值用于当效果类型为 REV-X HALL 和ROOM SIZE=28 时。
范
围将根据效果类型和 ROOM SIZE 设定而有所不同。
混响时间
INI. DLY 0.0–120.0 ms 混响开始前的初始延迟
HI. RATIO 0.1–1.0 高-频混响时间比
LO. RATIO 0.1–2.4 低-频混响时间比
LO.FREQ 22.0 Hz–18.0 kHz LO.RATIO 设定的频率点
DIFF. 0–10 混响扩散 (左右混响展开)
ROOM
SIZE 0–28 房间尺寸
DECAY 0–53 门限关闭速度
HPF THRU,
22.0 Hz–8.00 kHz 高-通滤波器截止频率
LPF 1.00 kHz–
18.0 kHz, THRU 低-通滤波器截止频率
参数 范围 说明
INPUT 1 –180.0 – 0 dB 调节 CH1 的输入电平
OUTPUT 1 –180.0 – 0 dB 调节 CH1 的输出增益
RATIO 1 2:1, 4:1, 8:1, 12:1,
20:1 CH1 压限器的比率
ATTACK 1 0.022–50.4 ms CH1 压限器的起音时间
RELEASE1 10.88–544.22 ms CH1 压限器的释音时间
MAKE UP1 OFF, ON 自动修正应用 CH1 压限器时的输
出增益下降
SIDEHPF1 OFF, ON
当CH1 压限器侧链的 HPF 打开
时,应用到低音范围的压限将被减
弱,从而增强了低音范围
INPUT 2 –180.0 – 0 dB 调节 CH2 的输入电平
OUTPUT 2 –180.0 – 0 dB 调节 CH2 的输出增益
RATIO 2 2:1, 4:1, 8:1, 12:1,
20:1 CH2 压限器的比率
ATTACK 2 0.022–50.40 ms CH2 压限器的起音时间
RELEASE2 10.88–544.22 ms CH2 压限器的释音时间
MAKE UP2 OFF, ON 自动修正应用 CH2 压限器时的输
出增益下降
SIDEHPF2 OFF, ON
当CH2 压限器侧链的 HPF 打开
时,应用到低音范围的压限将被减
弱,从而增强了低音范围
参数 范围 说明
INPUT –180.0 – 0 dB 调节输入电平
OUTPUT –180.0 – 0 dB 调节输出增益
RATIO 1:2, 4:1, 8:1, 12:1,
20:1 压限器的比率
ATTACK 0.022–50.40 ms 压限器的起音时间
RELEASE 10.88–544.22 ms 压限器的释音时间
MAKE UP OFF, ON 自动修正应用压限器时的输出增益
下降
SIDE HPF OFF, ON
当打开压限器侧链的 HPF 时,应
用到低音范围的压线将被减弱,从
而增强了低音范围。

M7CL 使用说明书
效果参数
264
■COMP260
此效果可模拟作为现场 SR 标准的 70 年代中期压限器
/限幅器的特性。您可分别控制 2 个单声道通道。您也
可通过立体声链接对几个参数进行链接。
■COMP260S
此效果可模拟作为现场 SR 标准的 70 年代中期压限
器/限幅器的特性。您可将 L 和R 通道参数链接在一
起并进行控制。
■EQUALIZER601
此效果可模拟 70 年代模拟 的特性。还原典型模拟电
路的失真可以在声音中加入驱动力。
■OPENDECK
该效果可模拟双卡录音机(一个卡座录音,一个卡座
播放)所创建的磁带压缩。
您可通过调节卡座类型、磁带质量和播放速度等各种
因素来改变音质。
参数 范围 说明
THRE.1 –60.0 – 0.0 dB CH 压限器的阈值
KNEE1 SOFT, MEDIUM,
HARD CH1 压限器的拐点
ATTACK1 0.010–80.0 ms CH1 压限器的起音时间
RELEASE1 6.2–999.0 ms CH1 压限器的释音时间
RATIO1 1.00–500, ∞CH1 压限器的比率
OUTPUT1 –20.0 – 40.0 dB 调节 CH1 的输出增益
THRE.2 –60.0 – 0.0 dB CH2 压限器的阈值
KNEE2 SOFT, MEDIUM,
HARD CH2 压限器的拐点
ATTACK2 0.010–80.0 ms CH2 压限器的起音时间
RELEASE2 6.2–999.0 ms CH2 压限器的释音时间
RATIO2 1.00–500, ∞CH2 压限器的比率
OUTPUT2 –20.0 – 40.0 dB 调节 CH2 的输出增益
ST LINK OFF, ON
将CH1 和CH2 链接为一对。
THRE.、KNEE、ATTACK、
RELEASE 和RATIO 参数链接在一
起;未链接 OUTPUT 参数
参数 范围 说明
THRE. –60.0 – 0.0 dB 压限器的阈值
KNEE SOFT, MEDIUM,
HARD 压限器的拐点
ATTACK 0.010–80.0 ms 压限器的起音时间
RELEASE 6.2–999.0 ms 压限器的释音时间
RATIO 1.00–500, ∞压限器的比率
OUTPUT –20.0 – 40.0 dB 调节输出增益
参数 范围 说明
LO TYPE HPF-2/1, LSH-1/2 EQ1 的类型
LO F 16.0 Hz – 20.0 kHz EQ1 的截止频率
LO G –18.0 – +18.0 dB EQ1 的增益
MID1 Q 0.50–16.00 EQ2 的Q
MID1 F 16.0 Hz – 20.0 kHz EQ2 的中央频率
MID1 G –18.0 – +18.0 dB EQ2 的增益
MID2 Q 0.50–16.00 EQ3 的Q
MID2 F 16.0 Hz – 20.0 kHz EQ3 的中央频率
MID2 G –18.0 – +18.0 dB EQ3 的增益
INPUT –18.0 – +18.0 dB 输入增益
OUTPUT –18.0 – +18.0 dB 输出增益
MID3 Q 0.50–16.00 EQ4 的Q
MID3 F 16.0 Hz – 20.0 kHz EQ4 的中央频率
MID3 G –18.0 – +18.0 dB EQ4 的增益
MID4 Q 0.50–16.00 EQ5 的Q
MID4 F 16.0 Hz – 20.0 kHz EQ5 的中央频率
MID4 G –18.0 – +18.0 dB EQ5 的增益
HI TYPE LPF-2/1, HSH-1/2 EQ6 的类型
HI F 16.0 Hz – 20.0 kHz*1 EQ6 的截止频率
HI G –18.0 – +18.0 dB EQ6 的增益
LO SW OFF, ON 打开 /关闭 EQ1
MID1 SW OFF, ON 打开 /关闭 EQ2
MID2 SW OFF, ON 打开 /关闭 EQ3
MID3 SW OFF, ON 打开 /关闭 EQ4
MID4 SW OFF, ON 打开 /关闭 EQ5
HI SW OFF, ON 打开 /关闭 EQ6
TYPE CLEAN, DRIVE
选择均衡器类型。CLEAN 均衡
器可以提供无失真、清澈、典
型的数字声音,模拟了模拟电
路中的频率响应变化。 DRIVE
均衡器可提供增强模拟味道的
失真、驱动的声音,模拟了模
拟电路中的频率响应变更。
*1. 16.0Hz -20.0kHz
(LPF-1 、
LPF-2)、
1.0kHz -20.0kHz
(HSH-1 、
HSH-2)
参数 范围 说明
REC DEC Swss70, Swss78,
Swss85, Amer70 选择录音卡座类型
REC LVL –96.0 – +18.0 dB
调节录音卡座的输入电平。当您提
高电平时,将产生磁带压缩,从而
使得动态范围变窄以及使得声音失
真
REC HI –6.0 – +6.0 dB 调节录音卡座的高音范围增益
REC BIAS –1.00 – +1.00 调节录音卡座的偏差
REPR DEC Swss70, Swss78,
Swss85, Amer70 选择播放卡座类型
REPR LVL –96.0 – +18.0 dB 调节播放卡座的输出电平
REPR HI –6.0 – +6.0 dB 调节播放卡座高音范围增益
REPR LO -6.0 – +6.0 dB 调节播放卡座低音范围增益
MAKE UP Off, On
当您调节 REC LVL 时, REPR LVL
将反映变更,并保持相对输出电
平。您可在不改变输出电平的情况
下改变失真量。
TP SPEED 15ips, 30ips 选择磁带速度
TP KIND Old, New 选择磁带类型
参数 范围 说明

效果与节拍同步
265
M7CL 使用说明书
附录
某些M7CL的效果允许您同节奏同步效果。
这种效果有两类:延时型效果和调制型效果。
对于延时
型效果,延时时间根据节拍变化。
对于调制型效果,调制信号的频率根据节拍变化。
•有关节奏同步的参数
以下五个参数与节拍同步有关。
1) SYNC 2) NOTE 3) TEMPO 4) DELAY 5) FREQ.
SYNC:
. . . . . . . . . . . . . . . . . . . . 节拍同步的开关。
NOTE 和 TEMPO:
. . . . . . . . . 这些是节拍同步的基本参数。
DELAY 和 FREQ.:
. . . . . . . . . . DELAY 为延时时间, FREQ. 为调制信号的频率。
这些参数直接影响声音效果变化
的方式。
DELAY 只与延时型效果相关,而 FREQ. 只与调制型效果相关。
•参数是如何相关的
节奏同步用 TEMPO 和NOTE 以计算将为节奏基本的值。而继续那样安排调节,该节奏基本延缓,本质上如 DELAY
(或 FREQ)相同。
这意味着,当 TEMPO、NOTE 和DELAY (或 FREQ)同步,而您更改任意这些值,其它参数将
为维持正确关系而再设置。
再设置参数以及计算方法 (*a) 如下使用。
若您开启在 SYNC →NOTE 将被设置
如果您编辑 DELAY (或 FREQ)→ NOTE 将被设定
这时, NOTE 值的计算如下:
NOTE = DELAY ( 或 FREQ.)/(4 x (60/TEMPO))
如果您编辑 NOTE DELAY (或 FREQ.)→将被设定
此时, DELAY (或 FREQ.)值的计算如下:
DELAY (或 FREQ.)= NOTE x 4 x (60/TEMPO)
如果您编辑 TEMPO DELAY (或 FREQ.)→将被设定
此时, DELAY ( 或 FREQ.) 值的计算如下:
DELAY (或 FREQ.)
= 最初的 DELAY ( 或FREQ.) x ( 先前的 TEMPO/ 新的 TEMPO)
例1:当 SYNC=ON、DELAY=250 毫秒、 TEMPO=120 时,将 NOTE 从八分之一音符变为四分之一音符
DELAY =新 NOTE x 4 x (60/TEMPO)
= (1/4) x 4 x (60/120)
= 0.5 ( 秒)
= 500 毫秒
因此, DELAY 将从 250 毫秒变为 500 毫秒。
例2:当 SYNC=ON、DELAY=250 毫秒、 NOTE= 八分之一音符,将 TEMPO 从 120 变为 121
DELAY= 最初的 DELAY x ( 先前的 TEMPO/ 新的 TEMPO)
= 250 x (120/121)
= 247.9 ( 毫秒 )
因此, TEMPO 将从 250 毫秒 变为 247.9 毫秒。
*a 计算结果采取四舍五入。
•NOTE
和TEMPO 值的范围
通过 DELAY 或FREQ 值的范围, NOTE 和TEMPO 值的范围是有限的。您不能设置将引起 DELAY 或FREQ 超越它们
的最大允许值数的 NOTE 或TEMPO 值,当同步到节奏时。
该限制同样应用于即使当 SYNC 是OFF (关闭)时。
•TEMPO
参数的特殊特性
TEMPO 参数具有下列与其它参数不同的特征:
•通过所有效果分享公共值
•您不能从效果库存储或调用它。
(您可以将它保存到场景中并从中调出。)
也就是说,调用效果时的 TEMPO 值与存储效果时的 TEMPO 值不一定相同。
举例如下。
存储效果:TEMPO=120 →将 TEMPO 变成 60 →调用效果:TEMPO=60
通常,当您改变 TEMPO 时, DELAY ( 或 FREQ.) 将相应地被重新设定。
但是如果 DELAY ( 或 FREQ.) 被改变,调用时
效果的声音将与存储时不同。
对预防从存储和调用之间用此方法更改效果,当一个效果被调用, M7CL 不会更新
DELAY (或 FREQ)值,即使 TEMPO 不再相同,如当效果被存储时。
*NOTE 参数根据以下值计算:
效果与节拍同步
= 1/48
= 2/1
= 1/16= 1/24 = 1/12
= 3/4= 3/16 = 1/2
= 3/32 = 1/6
= 1/4
= 1/8
= 1/1= 3/8

M7CL 使用说明书
场景记忆 /效果库到程序变更表
266
■预设库 /Ch# 1 ■预设库 /Ch# 2
场景记忆 /效果库到程序变更表
程序
变更 #
场景 /
效果 预设 #程序变更
#
场景 /
效果 预设 #
001
场景
001 065
场景
065
002 002 066 066
003 003 067 067
004 004 068 068
005 005 069 069
006 006 070 070
007 007 071 071
008 008 072 072
009 009 073 073
010 010 074 074
011 011 075 075
012 012 076 076
013 013 077 077
014 014 078 078
015 015 079 079
016 016 080 080
017 017 081 081
018 018 082 082
019 019 083 083
020 020 084 084
021 021 085 085
022 022 086 086
023 023 087 087
024 024 088 088
025 025 089 089
026 026 090 090
027 027 091 091
028 028 092 092
029 029 093 093
030 030 094 094
031 031 095 095
032 032 096 096
033 033 097 097
034 034 098 098
035 035 099 099
036 036 100 100
037 037 101 101
038 038 102 102
039 039 103 103
040 040 104 104
041 041 105 105
042 042 106 106
043 043 107 107
044 044 108 108
045 045 109 109
046 046 110 110
047 047 111 111
048 048 112 112
049 049 113 113
050 050 114 114
051 051 115 115
052 052 116 116
053 053 117 117
054 054 118 118
055 055 119 119
056 056 120 120
057 057 121 121
058 058 122 122
059 059 123 123
060 060 124 124
061 061 125 125
062 062 126 126
063 063 127 127
064 064 128 128
程序
变更 #
场景 /
效果 预设 #程序变更
#
场景 /
效果 预设 #
001
场景
129 065
场景
193
002 130 066 194
003 131 067 195
004 132 068 196
005 133 069 197
006 134 070 198
007 135 071 199
008 136 072 200
009 137 073 201
010 138 074 202
011 139 075 203
012 140 076 204
013 141 077 205
014 142 078 206
015 143 079 207
016 144 080 208
017 145 081 209
018 146 082 210
019 147 083 211
020 148 084 212
021 149 085 213
022 150 086 214
023 151 087 215
024 152 088 216
025 153 089 217
026 154 090 218
027 155 091 219
028 156 092 220
029 157 093 221
030 158 094 222
031 159 095 223
032 160 096 224
033 161 097 225
034 162 098 226
035 163 099 227
036 164 100 228
037 165 101 229
038 166 102 230
039 167 103 231
040 168 104 232
041 169 105 233
042 170 106 234
043 171 107 235
044 172 108 236
045 173 109 237
046 174 110 238
047 175 111 239
048 176 112 240
049 177 113 241
050 178 114 242
051 179 115 243
052 180 116 244
053 181 117 245
054 182 118 246
055 183 119 247
056 184 120 248
057 185 121 249
058 186 122 250
059 187 123 251
060 188 124 252
061 189 125 253
062 190 126 254
063 191 127 255
064 192 128 256

场景记忆 /效果库到程序变更表
267
M7CL 使用说明书
附录
■预设库 /Ch# 3 ■预设库 /Ch# 4
程序
变更 #
场景 /
效果 预设 #程序
变更 #
场景 /
效果 预设 #
001
场景
257 065
未分配
002 258 066
003 259 067
004 260 068
005 261 069
006 262 070
007 263 071
008 264 072
009 265 073
010 266 074
011 267 075
012 268 076
013 269 077
014 270 078
015 271 079
016 272 080
017 273 081
018 274 082
019 275 083
020 276 084
021 277 085
022 278 086
023 279 087
024 280 088
025 281 089
026 282 090
027 283 091
028 284 092
029 285 093
030 286 094
031 287 095
032 288 096
033 289 097
034 290 098
035 291 099
036 292 100
037 293 101
038 294 102
039 295 103
040 296 104
041 297 105
042 298 106
043 299 107
044 300 108
045 000 109
046
未分配
110
047 111
048 112
049 113
050 114
051 115
052 116
053 117
054 118
055 119
056 120
057 121
058 122
059 123
060 124
061 125
062 126
063 127
064 128
程序
变更 #
场景 /
效果 预设 #程序变更
#
场景 /
效果 预设 #
001
未分配
065
未分配
002 066
003 067
004 068
005 069
006 070
007 071
008 072
009 073
010 074
011 075
012 076
013 077
014 078
015 079
016 080
017 081
018 082
019 083
020 084
021 085
022 086
023 087
024 088
025 089
026 090
027 091
028 092
029 093
030 094
031 095
032 096
033 097
034 098
035 099
036 100
037 101
038 102
039 103
040 104
041 105
042 106
043 107
044 108
045 109
046 110
047 111
048 112
049 113
050 114
051 115
052 116
053 117
054 118
055 119
056 120
057 121
058 122
059 123
060 124
061 125
062 126
063 127
064 128

M7CL 使用说明书
场景记忆 /效果库到程序变更表
268
■预设库 /Ch# 5
■预设库 /Ch# 6
■预设库 /Ch# 7
■预设库 /Ch# 8
■预设库 /Ch# 9
■预设库 /Ch# 10
■预设库 /Ch# 11
■预设库 /Ch# 12
■预设库 /Ch# 13
■预设库 /Ch# 14
■预设库 /Ch# 15
■预设库 /Ch# 16
程序变更 #场景 /效果 预设 #
001
未分配
002
003
:
128
程序变更 #场景 /效果 预设 #
001
未分配
002
003
:
128
程序变更 #场景 /效果 预设 #
001
未分配
002
003
:
128
程序变更 #场景 /效果 预设 #
001
未分配
002
003
:
128
程序变更 #场景 /效果 预设 #
001
RACK5
001
002 002
003 003
::
128 128
程序变更 #场景 /效果 预设 #
001
RACK6
001
002 002
003 003
::
128 128
程序变更 #场景 /效果 预设 #
001
RACK7
001
002 002
003 003
::
128 128
程序变更 #场景 /效果 预设 #
001
RACK8
001
002 002
003 003
::
128 128
程序变更 #场景 /效果 预设 #
001
未分配
002
003
:
128
程序变更 #场景 /效果 预设 #
001
未分配
002
003
:
128
程序变更 #场景 /效果 预设 #
001
未分配
002
003
:
128
程序变更 #场景 /效果 预设 #
001
未分配
002
003
:
128

场景记忆 /效果库到程序变更表
269
M7CL 使用说明书
附录
■库/Ch# _
程序变更 #场景 /效果 用户 #程序变更 #场景 /效果 用户 #程序变更 #场景 /效果 用户 #
001 044 087
002 045 088
003 046 089
004 047 090
005 048 091
006 049 092
007 050 093
008 051 094
009 052 095
010 053 096
011 054 097
012 055 098
013 056 099
014 057 100
015 058 101
016 059 102
017 060 103
018 061 104
019 062 105
020 063 106
021 064 107
022 065 108
023 066 109
024 067 110
025 068 111
026 069 112
027 070 113
028 071 114
029 072 115
030 073 116
031 074 117
032 075 118
033 076 119
034 077 120
035 078 121
036 079 122
037 080 123
038 081 124
039 082 125
040 083 126
041 084 127
042 085 128
043 086

M7CL 使用说明书
可分配到控制变更的参数
270
可分配到控制变更的参数
模式 参数 1 参数 2
NO ASSIGN — 0
FADER H
INPUT CH 1–CH 48
STIN1L–STIN4R
OUTPUT
MIX 1–MIX 16
MATRIX 1–MATRIX 8
STEREO L–MONO(C)
FADER L
INPUT CH 1–CH 48
STIN1L–STIN4R
OUTPUT
MIX 1–MIX 16
MATRIX 1–MATRIX 8
STEREO L–MONO(C)
CH ON
INPUT CH 1–CH 48
STIN1L–STIN4R
OUTPUT
MIX 1–MIX 16
MATRIX 1–MATRIX 8
STEREO L–MONO(C)
PHASE INPUT CH 1–CH 48
STIN1L–STIN4R
INSERT
INPUT CH 1–CH 48
OUTPUT
MIX 1–MIX 16
MATRIX 1–MATRIX 8
STEREO L–MONO(C)
DIRECT OUT ON CH 1–CH 48
PAN/BALANCE INPUT CH 1–CH 48
STIN1L–STIN4R
BALANCE OUTPUT
MIX 1–MIX 16
MATRIX 1–MATRIX 8
STEREO L–STEREO R
TO STEREO ON CH 1–CH 48
STIN1L–STIN4R
TO MONO ON CH 1–CH 48
STIN1L–STIN4R
LCR
ON CH 1–CH 48
STIN1L–STIN4R
MIX 1–MIX 16
CSR
MIX/MATRIX
SEND
MIX 1 ON – MIX16
ON
CH 1–CH 48
STIN1L–STIN4R
MATRIX 1 ON –
MATRIX 8 ON
MIX 1 PRE/POST –
MIX 16 PRE/POST
MATRIX 1 PRE/POST
– MATRIX 8 PRE/
POST
MIX 1 LEVEL H –
MIX 16 LEVEL H
MIX 1 LEVEL L –
MIX 16 LEVEL L
MATRIX 1 LEVEL H –
MATRIX 8 LEVEL H
MATRIX 1 LEVEL L –
MATRIX 8 LEVEL L
MIX 1/ 2 PAN –
MIX 15/16 PAN
MATRIX1/2 PAN –
MATRIX7/8 PAN
MIX TO STE-
REO
TO STEREO ON
MIX 1–MIX 16TO MONO ON
PAN
MIX TO
MATRIX
MATRIX 1 POINT –
MATRIX 8 POINT
MIX 1–MIX 16
MATRIX 1 ON –
MATRIX 8 ON
MATRIX 1 LEVEL H –
MATRIX 8 LEVEL H
MATRIX 1 LEVEL L –
MATRIX 8 LEVEL L
MATRIX 1/2 PAN –
MATRIX 7/8 PAN
STEREO TO
MATRIX
MATRIX 1 POINT –
MATRIX 8 POINT
STEREO L–MONO(C)
MATRIX 1 ON –
MATRIX 8 ON
MATRIX 1 LEVEL H –
MATRIX 8 LEVEL H
MATRIX 1 LEVEL L –
MATRIX 8 LEVEL L
MATRIX 1/2 PAN –
MATRIX 7/8 PAN
INPUT EQ
ON
CH 1–CH 48STIN1L–
STIN4R
LOW Q
LOW FREQ
LOW GAIN
LOW MID Q
LOW MID FREQ
LOW MID GAIN
HIGH MID Q
HIGH MID FREQ
HIGH MID GAIN
HIGH Q
HIGH FREQ
HIGH GAIN
LPF ON
LOW TYPE
HIGH TYPE
INPUT ATT INPUT CH 1–CH 48
STIN1L–STIN4R
INPUT HPF ON CH 1–CH 48
STIN1L–STIN4R
FREQ
OUTPUT EQ
ON
MIX 1–MIX 16
MATRIX 1–MATRIX 8
STEREO L–MONO(C)
LOW Q
LOW FREQ
LOW GAIN
LOW MID Q
LOW MID FREQ
LOW MID GAIN
HIGH MID Q
HIGH MID FREQ
HIGH MID GAIN
HIGH Q
HIGH FREQ
HIGH GAIN
LOW TYPE
HIGH TYPE
LOW HPF ON
HIGH LPF ON
INPUT
DYNAMICS1
ON
CH 1–CH 48
STIN1L–STIN4R
ATTACK
THRESHOLD
RANGE
HOLD H
HOLD L
DECAY/RELEASE H
DECAY/RELEASE L
RATIO
GAIN H
GAIN L
KNEE/WIDTH
模式 参数 1 参数 2

可分配到控制变更的参数
271
M7CL 使用说明书
附录
INPUT
DYNAMICS2
ON
CH 1–CH 48
STIN1L–STIN4R
ATTACK
THRESHOLD
RELEASE H
RELEASE L
RATIO
GAIN H
GAIN L
KNEE/WIDTH
FILTER FREQ
OUTPUT
DYNAMICS1
ON
MIX 1–MIX 16
MATRIX 1–MATRIX 8
STEREO L–MONO(C)
ATTACK
THRESHOLD
RELEASE H
RELEASE L
RATIO
GAIN H
GAIN L
KNEE/WIDTH
EFFECT
BYPASS
RACK5–8
MIX BALANCE
PARAM 1 H –
PARAM 32 L
GEQ
ON A
RACK1–8
ON B
GAIN A 1 – GAIN A
31
GAIN B 1 – GAIN B 31
DCA
ON
DCA 1–DCA 8FADER H
FADER L
MUTE MASTER ON MASTER 1–MASTER 8
RECALL SAFE ON
CH 1–CH 48
STIN1L–STIN4R
MIX 1–MIX 16
MATRIX 1–MATRIX 8
STEREO L–MONO(C)
RACK1–8DCA 1–DCA 8
模式 参数 1 参数 2

M7CL 使用说明书
控制变更参数的分配
272
■PRESET
(预设)
控制变更参数的分配
控制变更 #模式 参数 1 参数 2
1
FADER H
INPUT
CH 1
2CH 2
3CH 3
4CH 4
5CH 5
6CH 6
7CH 7
8CH 8
9CH 9
10 CH 10
11 CH 11
12 CH 12
13 CH 13
14 CH 14
15 CH 15
16 CH 16
17 CH 17
18 CH 18
19 CH 19
20 CH 20
21 CH 21
22 CH 22
23 CH 23
24 CH 24
25
DCA
DCA 1
26 DCA 2
27 DCA 3
28 DCA 4
29 DCA 5
30 DCA 6
31 DCA 7
33
FADER L
INPUT
CH 1
34 CH 2
35 CH 3
36 CH 4
37 CH 5
38 CH 6
39 CH 7
40 CH 8
41 CH 9
42 CH 10
43 CH 11
44 CH 12
45 CH 13
46 CH 14
47 CH 15
48 CH 16
49 CH 17
50 CH 18
51 CH 19
52 CH 20
53 CH 21
54 CH 22
55 CH 23
56 CH 24
57
DCA
DCA 1
58 DCA 2
59 DCA 3
60 DCA 4
61 DCA 5
62 DCA 6
63 DCA 7
64
CH ON INPUT
CH 1
65 CH 2
66 CH 3
67 CH 4
68 CH 5
69 CH 6
70 CH 7
71 CH 8
72 CH 9
73 CH 10
74 CH 11
75 CH 12
76 CH 13
77 CH 14
78 CH 15
79 CH 16
80 CH 17
81 CH 18
82 CH 19
83 CH 20
84 CH 21
85 CH 22
86 CH 23
87 CH 24
88 FADER H DCA DCA 8
89
PAN/BALANCE INPUT
CH 1
90 CH 2
91 CH 3
92 CH 4
93 CH 5
94 CH 6
95 CH 7
102 CH 8
103 CH 9
104 CH 10
105 CH 11
106 CH 12
107 CH 13
108 CH 14
109 CH 15
110 CH 16
111 CH 17
112 CH 18
113 CH 19
114 CH 20
115 CH 21
116 CH 22
117 CH 23
118 CH 24
119 FADER L DCA DCA 8
控制变更 #模式 参数 1 参数 2

控制变更参数的分配
273
M7CL 使用说明书
附录
控制变更 #模式 参数 1 参数 2
1
2
3
4
5
6
7
8
9
10
11
12
13
14
15
16
17
18
19
20
21
22
23
24
25
26
27
28
29
30
31
33
34
35
36
37
38
39
40
41
42
43
44
45
46
47
48
49
50
51
52
53
54
55
56
57
58
59
60
61
62
63
64
65
66
67
68
69
70
71
72
73
74
75
76
77
78
79
80
81
82
83
84
85
86
87
88
89
90
91
92
93
94
95
102
103
104
105
106
107
108
109
110
111
112
113
114
115
116
117
118
119
控制变更 #模式 参数 1 参数 2

M7CL 使用说明书
NRPN 参数的分配
274
NRPN 参数的分配
参数 从
(HEX)
到
(HEX)
FADER INPUT 0000 0037
MIX, MATRIX, STEREO LR 0060 007D
INPUT to Mix9–16,
Matrix1-4 LEVEL
MIX9 SEND 007E 00B5
MIX10 SEND 00DE 0115
MIX11 SEND 013E 0175
MIX12 SEND 019E 01D5
MIX13 SEND 01FE 0235
MIX14 SEND 025E 0295
MIX15 SEND 02BE 02F5
MIX16 SEND 031E 0355
INPUT TO MATRIX1 037E 03B5
INPUT TO MATRIX2 03DE 0415
INPUT TO MATRIX3 043E 0475
INPUT TO MATRIX4 049E 04D5
MIX1–16, STEREO
LR to MATRIX
LEVEL
MATRIX1 SEND 04FE 0513
MATRIX2 SEND 0514 0529
MATRIX3 SEND 052A 053F
MATRIX4 SEND 0540 0555
MATRIX5 SEND 0556 056B
MATRIX6 SEND 056C 0581
MATRIX7 SEND 0582 0597
MATRIX8 SEND 0598 05AD
ON INPUT 05B6 05ED
MIX, MATRIX, STEREO LR 0616 0633
INPUT to Mix9–16,
Matrix1–4 ON
MIX9 SEND 0634 066B
MIX10 SEND 0694 06CB
MIX11 SEND 06F4 072B
MIX12 SEND 0754 078B
MIX13 SEND 07B4 07EB
MIX14 SEND 0814 084B
MIX15 SEND 0874 08AB
MIX16 SEND 08D4 090B
INPUT TO MATRIX1 0934 096B
INPUT TO MATRIX2 0994 09CB
INPUT TO MATRIX3 09F4 0A2B
INPUT TO MATRIX4 0A54 0A8B
MIX1–16, STEREO
LR to MATRIX ON MATRIX SEND 0AB4 0AC9
MIX1–8 to STEREO
ON MIX TO ST 0B64 0B6B
PHASE INPUT 0B6C 0BA3
INSERT ON INPUT 0BCC 0C03
MIX, MATRIX, STEREO LR 0C2C 0C49
Input to Mix9–16,
Matrix1–4 PRE/
POST
MIX9 SEND 0C4A 0C81
MIX10 SEND 0CAA 0CE1
MIX11 SEND 0D0A 0D41
MIX12 SEND 0D6A 0DA1
MIX13 SEND 0DCA 0E01
MIX14 SEND 0E2A 0E61
MIX15 SEND 0E8A 0EC1
MIX16 SEND 0EEA 0F21
INPUT TO MATRIX1 0F4A 0F81
INPUT TO MATRIX2 0FAA 0FE1
INPUT TO MATRIX3 100A 1041
INPUT TO MATRIX4 106A 10A1
EQ INPUT, MIX,
MATRIX, STEREO
LR
ON 1304 1381
LOW Q 1382 13FF
LOW FREQ 1400 147D
LOW GAIN 147E 14FB
LOW MID Q 14FC 1579
LOW MID FREQ 157A 15F7
LOW MID GAIN 15F8 1675
HIGH MID Q 1676 16F3
HIGH MID FREQ 16F4 1771
HIGH MID GAIN 1772 17EF
HIGH Q 17F0 186D
HIGH FREQ 186E 18EB
HIGH GAIN 18EC 1969
ATT 196A 19A1
HPF ON 19E8 1A65
LPF ON 1A66 1AE3
INPUT
DYNAMICS1
ON 1AE4 1B1B
ATTACK 1B44 1B7B
THRESHOLD 1BA4 1BDB
RANGE 1C04 1C3B
HOLD 1C64 1C9B
DECAY/RELEASE 1CC4 1CFB
INPUT
DYNAMICS2
MIX, MATRIX, STE-
REO LR
DYNAMICS1
ON 1D24 1DA1
ATTACK 1DA2 1E1F
THRESHOLD 1E20 1E9D
RELEASE 1E9E 1F1B
RATIO 1F1C 1F99
GAIN 1F9A 2017
KNEE/WIDTH 2018 2095
PAN/BALANCE INPUT 2096 20CD
INPUT to Mix9/10–
15/16, Matrix1/2,
3/4 PAN
MIX9–10 20F6 212D
MIX11–12 2156 218D
MIX13–14 21B6 21ED
MIX15–16 2216 224D
INPUT TO MATRIX1, 2 2276 22AD
INPUT TO MATRIX3, 4 22D6 230D
MIX1-16, STEREO
LR to MATRIX PAN
MATRIX1, 2 2336 234B
MATRIX3, 4 234C 2361
MATRIX5, 6 2362 2377
MATRIX7, 8 2378 238D
MIX1-8 to STEREO
PAN MIX TO ST 238E 2395
BALANCE MIX, MATRIX, STEREO LR 2396 23B3
参数 从
(HEX)
到
(HEX)

NRPN 参数的分配
275
M7CL 使用说明书
附录
RACK5–8 (EFFECT)
BYPASS 26B4 26B7
MIX BALANCE 26BC 26BF
PARAM1 26C4 26C7
PARAM2 26CC 26CF
PARAM3 26D4 26D7
PARAM4 26DC 26DF
PARAM5 26E4 26E7
PARAM6 26EC 26EF
PARAM7 26F4 26F7
PARAM8 26FC 26FF
PARAM9 2704 2707
PARAM10 270C 270F
PARAM11 2714 2717
PARAM12 271C 271F
PARAM13 2724 2727
PARAM14 272C 272F
PARAM15 2734 2737
PARAM16 273C 273F
PARAM17 2744 2747
PARAM18 274C 274F
PARAM19 2754 2757
PARAM20 275C 275F
PARAM21 2764 2767
PARAM22 276C 276F
PARAM23 2774 2777
PARAM24 277C 277F
PARAM25 2784 2787
PARAM26 278C 278F
PARAM27 2794 2797
PARAM28 279C 279F
PARAM29 27A4 27A7
PARAM30 27AC 27AF
PARAM31 27B4 27B7
PARAM32 27BC 27BF
RACK1–3 (GEQ)
ON 27C4 27C9
GAIN1 27CA 27CF
GAIN2 27D0 27D5
GAIN3 27D6 27DB
GAIN4 27DC 27E1
GAIN5 27E2 27E7
GAIN6 27E8 27ED
GAIN7 27EE 27F3
GAIN8 27F4 27F9
GAIN9 27FA 27FF
GAIN10 2800 2805
GAIN11 2806 280B
GAIN12 280C 2811
GAIN13 2812 2817
GAIN14 2818 281D
GAIN15 281E 2823
GAIN16 2824 2829
GAIN17 282A 282F
GAIN18 2830 2835
GAIN19 2836 283B
GAIN20 283C 2841
GAIN21 2842 2847
GAIN22 2848 284D
GAIN23 284E 2853
GAIN24 2854 2859
GAIN25 285A 285F
GAIN26 2860 2865
GAIN27 2866 286B
GAIN28 286C 2871
GAIN29 2872 2877
GAIN30 2878 287D
GAIN31 287E 2883
FADER MONO(C) 28E4 28E8
参数 从
(HEX)
到
(HEX)
Input to Mix1–8,
Matrix5–8 LEVEL
MIX1 SEND 28EA 2921
MIX2 SEND 292A 2961
MIX3 SEND 296A 29A1
MIX4 SEND 29AA 29E1
MIX5 SEND 29EA 2A21
MIX6 SEND 2A2A 2A61
MIX7 SEND 2A6A 2AA1
MIX8 SEND 2AAA 2AE1
INPUT TO MATRIX5 2AEA 2B21
INPUT TO MATRIX6 2B2A 2B61
INPUT TO MATRIX7 2B6A 2BA1
INPUT TO MATRIX8 2BAA 2BE1
MONO(C) to
Matrix LEVEL
MATRIX1 SEND 2BEA 2BEE
MATRIX2 SEND 2BF0 2BF4
MATRIX3 SEND 2BF6 2BFA
MATRIX4 SEND 2BFC 2C00
MATRIX5 SEND 2C02 2C06
MATRIX6 SEND 2C08 2C0C
MATRIX7 SEND 2C0E 2C12
MATRIX8 SEND 2C14 2C18
ON MONO(C) 2C2A 2C2E
Input to Mix1–8,
Matrix5–8 ON
MIX1 SEND 2C30 2C67
MIX2 SEND 2C70 2CA7
MIX3 SEND 2CB0 2CE7
MIX4 SEND 2CF0 2D27
MIX5 SEND 2D30 2D67
MIX6 SEND 2D70 2DA7
MIX7 SEND 2DB0 2DE7
MIX8 SEND 2DF0 2E27
INPUT TO MATRIX5 2E30 2E67
INPUT TO MATRIX6 2E70 2EA7
INPUT TO MATRIX7 2EB0 2EE7
INPUT TO MATRIX8 2EF0 2F27
MONO(C) to
Matrix ON MATRIX SEND 2F30 2F34
MIX9–16 to STE-
REO ON MIX TO ST 2F36 2F3D
INSERT MONO(C) 2F46 2F4A
Input to MIX1–8,
MATRIX5–8 PRE/
POST
MIX1 SEND 2F4C 2F83
MIX2 SEND 2F8C 2FC3
MIX3 SEND 2FCC 3003
MIX4 SEND 300C 3043
MIX5 SEND 304C 3083
MIX6 SEND 308C 30C3
MIX7 SEND 30CC 3103
MIX8 SEND 310C 3143
INPUT TO MATRIX5 314C 3183
INPUT TO MATRIX6 318C 31C3
INPUT TO MATRIX7 31CC 3203
INPUT TO MATRIX8 320C 3243
MONO(C) EQ
ON 325E 3262
LOW Q 3264 3268
LOW FREQ 326A 326E
LOW GAIN 3270 3274
LOW MID Q 3276 327A
LOW MID FREQ 327C 3280
LOW MID GAIN 3282 3286
HIGH MID Q 3288 328C
HIGH MID FREQ 328E 3292
HIGH MID GAIN 3294 3298
HIGH Q 329A 329E
HIGH FREQ 32A0 32A4
HIGH GAIN 32A6 32AA
HPF ON 32AC 32B0
LPF ON 32B2 32B6
INPUT EQ LOW TYPE 3440 3477
INPUT EQ HIGH TYPE 3480 34B7
MIX, MATRIX, STE-
REO LRC EQ
LOW TYPE 34C0 34E2
HIGH TYPE 34E4 3506
参数 从
(HEX)
到
(HEX)

M7CL 使用说明书
NRPN 参数的分配
276
INPUT HPF FREQ 3640 3677
MONO(C)
DYNAMICS1
ON 3680 3684
ATTACK 3686 368A
THRESHOLD 368C 3690
RELEASE 3692 3696
RATIO 3698 369C
GAIN 369E 36A2
KNEE/WIDTH 36A4 36A8
INPUT to MIX1–8,
Matrix5–8 PAN
MIX1–2 36AA 36E1
MIX3–4 36EA 3721
MIX5–6 372A 3761
MIX7–8 376A 37A1
INPUT TO MATRIX5, 6 37AA 37E1
INPUT TO MATRIX7, 8 37EA 3821
MONO(C) to
Matrix1–8 PAN
MATRIX1,2 382A 382E
MATRIX3, 4 3830 3834
MATRIX5, 6 3836 383A
MATRIX7, 8 383C 3840
MIX9–16 to STE-
REO ON MIX TO ST 3842 3849
RACK4–6 (GEQ)
ON 3852 3857
GAIN1 3858 385D
GAIN2 385E 3863
GAIN3 3864 3869
GAIN4 386A 386F
GAIN5 3870 3875
GAIN6 3876 387B
GAIN7 387C 3881
GAIN8 3882 3887
GAIN9 3888 388D
GAIN10 388E 3893
GAIN11 3894 3899
GAIN12 389A 389F
GAIN13 38A0 38A5
GAIN14 38A6 38AB
GAIN15 38AC 38B1
GAIN16 38B2 38B7
GAIN17 38B8 38BD
GAIN18 38BE 38C3
GAIN19 38C4 38C9
GAIN20 38CA 38CF
GAIN21 38D0 38D5
GAIN22 38D6 38DB
GAIN23 38DC 38E1
GAIN24 38E2 38E7
GAIN25 38E8 38ED
GAIN26 38EE 38F3
GAIN27 38F4 38F9
GAIN28 38FA 38FF
GAIN29 3900 3905
GAIN30 3906 390B
GAIN31 390C 3911
LCR IN, MIX ON 3912 3961
CSR 396A 39B9
DIRECT OUT ON 39C2 39F9
INPUT TO STEREO ON 3A02 3A39
DCA ON 3A42 3A49
FADER 3A4E 3A55
MUTE MASTER ON 3A5A 3A61
RECALL SAFE ON 3A66 3AEA
HA
GAIN1 3B06 3B15
GAIN2 3B16 3B25
GAIN3 3B26 3B35
GAIN4 3B36 3B45
GAIN5 3B46 3B55
GAIN6 3B56 3B65
GAIN7 3B66 3B75
GAIN8 3B76 3B85
参数 从
(HEX)
到
(HEX)
HA
+48v 1 3B86 3B95
+48v 2 3B96 3BA5
+48v 3 3BA6 3BB5
+48v 4 3BB6 3BC5
+48v 5 3BC6 3BD5
+48v 6 3BD6 3BE5
+48v 7 3BE6 3BF5
+48v 8 3BF6 3C05
HPF1 3C06 3C15
HPF2 3C16 3C25
HPF3 3C26 3C35
HPF4 3C36 3C45
HPF5 3C46 3C55
HPF6 3C56 3C65
HPF7 3C66 3C75
HPF8 3C76 3C85
INPUT TO MONO ON 3C86 3CBD
MIX TO MONO ON 3CC6 3CD5
SLOT OUT DELAY
ON 3CD6 3D05
TIME HIGH 3D06 3D35
TIME LOW 3D36 3D65
OMNI OUT DELAY
ON 3D66 3D75
TIME HIGH 3D76 3D85
TIME LOW 3D86 3D95
DIGITAL OUT
DELAY
ON 3D96 3D97
TIME HIGH 3D98 3D99
TIME LOW 3D9A 3D9B
INPUT
DYNAMICS1
RATIO 3D9C 3DD3
KNEE/WIDTH 3DD4 3E0B
GAIN 3E0C 3E43
INPUT
DYNAMICS2
HIGH ONLY/FULL 3E44 3E7B
FILTER FREQ 3E7C 3EB3
RACK7–8 (GEQ)
ON 3EB4 3EB7
GAIN1 3EB8 3EBB
GAIN2 3EBC 3EBF
GAIN3 3EC0 3EC3
GAIN4 3EC4 3EC7
GAIN5 3EC8 3ECB
GAIN6 3ECC 3ECF
GAIN7 3ED0 3ED3
GAIN8 3ED4 3ED7
GAIN9 3ED8 3EDB
GAIN10 3EDC 3EDF
GAIN11 3EE0 3EE3
GAIN12 3EE4 3EE7
GAIN13 3EE8 3EEB
GAIN14 3EEC 3EEF
GAIN15 3EF0 3EF3
GAIN16 3EF4 3EF7
GAIN17 3EF8 3EFB
GAIN18 3EFC 3EFF
GAIN19 3F00 3F03
GAIN20 3F04 3F07
GAIN21 3F08 3F0B
GAIN22 3F0C 3F0F
GAIN23 3F10 3F13
GAIN24 3F14 3F17
GAIN25 3F18 3F1B
GAIN26 3F1C 3F1F
GAIN27 3F20 3F23
GAIN28 3F24 3F27
GAIN29 3F28 3F2B
GAIN30 3F2C 3F2F
GAIN31 3F30 3F33
EQ ATT 3F34 3F4E
参数 从
(HEX)
到
(HEX)

混合参数操作适用性
277
M7CL 使用说明书
附录
下表显示了哪个设定会影响各输入通道和输出通道参数的运行。
该表也显示了这些参数是否可以链接为立体声、以及这些参数是否与 RECALL SAFE、
GLOBAL
PASTE 、
USER LEVEL 设定和通道库相关。
■输入通道
*1 这些参数链接到 ST IN 通道 1–4的L和R之间。
*2 应用到同时启用了 MIX 通道 1–16 各Send 参数设定和表中的项目的参数。
*3 应用到同时启用了 MATRIX 通道 1-8 各Send 参数设定和表中的项目的参数。
*4 如果发送源通道的“FADER/ON”或“PROCESSING”设 定 为 ON,则可使用这些参数。在该情况下,必须将发送目的地通道的“WITH SEND”也 设 定
为ON。
*5 适用于仅选择了 ALL 时才有效的参数。
*6 仅适用于开 /关。
*7 当对发送源通道或发送目的地通道设定了该参数时有效。
*8 当GLOBAL RECALL SAFE 的INPUT PATCH 设定为 ON 时也适用。
参数 立体声
*1 CHANNEL LINK RECALL SAFE GLOBAL PASTE USER LEVEL 通道库
ALL 参数选择按钮 ALL 参数选择按钮
HA
Gain O INPUT HA O INPUT HA O INPUT HA INPUT HA O
+48V O INPUT HA O INPUT HA INPUT HA O
Phase O INPUT HA O INPUT HA INPUT HA O
Name, Icon INPUT NAME INPUT NAME INPUT NAME O
Input Patch OINPUT PATCH *8 INPUT PORT PATCH INPUT PATCH
Insert
Out Patch OINPUT INSERT PATCH
*8
OUTPUT PORT
PATCH INPUT PATCH
In Patch OINPUT INSERT PATCH
*8 INPUT PORT PATCH INPUT PATCH
+48V, Gain OINPUT INSERT PATCH O*5 INPUT PROCESSING
On OINPUT INSERT O *5 INPUT PROCESSING O
Point OINPUT INSERT O*5 INPUT PROCESSING O
Direct Out
Out Patch O INPUT DIRECT OUT *8 OUTPUT PORT
PATCH INPUT PATCH
On, Level O INPUT DIRECT OUT O *5 INPUT PROCESSING O
Point O INPUT DIRECT OUT O *5 INPUT PROCESSING O
Att O ATT O INPUT ATT O INPUT ATT INPUT PROCESSING O
HPF O INPUT EQ O INPUT EQ O INPUT EQ INPUT PROCESSING O
EQ O INPUT EQ O INPUT EQ O INPUT EQ INPUT PROCESSING O
Dynamics1
Key-In Source O INPUT DYNA1 O INPUT DYNA1 INPUT PROCESSING
Key-In Filter O INPUT DYNAMICS1 O INPUT DYNA1 O INPUT DYNA1 INPUT PROCESSING O
Others O INPUT DYNAMICS1 O INPUT DYNA1 O INPUT DYNA1 INPUT PROCESSING O
Dynamics2 Key-In Source O INPUT DYNA2 O INPUT DYNA2 INPUT PROCESSING
Others O INPUT DYNAMICS2 O INPUT DYNA2 O INPUT DYNA2 INPUT PROCESSING O
To Mix
On O INPUT MIX ON *2 O INPUT MIX ON *7 O INPUT MIX ON *7 INPUT FADER/ON *4 O
Level O INPUT MIX SEND *2 O INPUT MIX SEND *7 O INPUT MIX SEND *7 INPUT FADER/ON *4 O
Pan/Balance O O INPUT MIX SEND *7 O INPUT MIX SEND *7 INPUT FADER/ON *4 O
Pre/Post O INPUT MIX SEND *2 O INPUT MIX SEND *7 O INPUT MIX SEND *7
INPUT PROCESSING
*4
O
To Matrix
On O INPUT MATRIX ON *3 O INPUT MATRIX ON *7 O INPUT MATRIX ON *7 INPUT FADER/ON *4 O
Level O INPUT MATRIX SEND
*3 O INPUT MATRIX SEND
*7 O
INPUT MATRIX SEND
*7
INPUT FADER/ON *4 O
Pan/Balance O OINPUT MATRIX SEND
*7 O
INPUT MATRIX SEND
*7
INPUT FADER/ON *4 O
Pre/Post O INPUT MATRIX SEND
*3 O INPUT MATRIX SEND
*7 O
INPUT MATRIX SEND
*7
INPUT PROCESSING
*4
O
To Stereo/ Mono O O*5 O *5 INPUT PROCESSING O
Pan/ Balance O O*5 O *5 INPUT FADER/ON O
LCR On O O*5 O *5 INPUT PROCESSING O
CSR O O*5 O *5 INPUT PROCESSING O
On O INPUT ON O INPUT ON O INPUT ON INPUT FADER/ON O
Fader O INPUT FADER O INPUT FADER O INPUT FADER INPUT FADER/ON O
Mute Assign O O*5 O *5
MUTE GROUP ASSIGN
O
DCA Assign O O*5 O *5 DCA GROUP ASSIGN O
Cue O
Key In Cue
Mute Safe O
Recall Safe O
Fade Time, On O *6 O
*6
*5 STORE O *6
混合参数操作适用性

M7CL 使用说明书
混合参数操作适用性
278
■MIX 通道
*4 如果发送源通道的“FADER/ON”或“ PROCESSING”设定为 ON,则可使用这些参数。在该情况下,必须将发送目的地通道的“WITH SEND”也 设 定
为ON。
*5 适用于仅选择了 ALL 时才有效的参数。
*6 仅适用于开 /关。
*7 当对发送源通道或发送目的地通道设定了该参数时有效。
*9 当GLOBAL RECALL SAFE 的OUPUT PATCH 设定为 ON 时也适用。
*10 如果发送目的地通道为立体声,则相互链接。
■MATRIX 通道
*4 如果发送源通道的“FADER/ON”或“ PROCESSING”设定为 ON,则可使用这些参数。在该情况下,必须将发送目的地通道的“WITH SEND”也 设 定
为ON。
*5 适用于仅选择了 ALL 时才有效的参数。
*6 仅适用于开 /关。
*9 当GLOBAL RECALL SAFE 的OUPUT PATCH 设定为 ON 时也适用。
参数 链接为一对
立体声
RECALL SAFE GLOBAL PASTE USER LEVEL 通道库
ALL 参数选择按钮 ALL 参数选择按钮
Name, Icon OUTPUT NAME OUTPUT NAME OUTPUT NAME O
Output Patch O MIX OUTPUT PATCH *9 OUTPUT PORT PATCH OUTPUT PATCH
Insert
Out Patch O MIX INSERT PATCH *9 OUTPUT PORT PATCH OUTPUT PATCH
In Patch O MIX INSERT PATCH *9 INPUT PORT PATCH OUTPUT PATCH
+48V, Gain O MIX INSERT PATCH O *5 MIX PROCESSING
On O O MIX INSERT O *5 MIX PROCESSING O
Point O O MIX INSERT O *5 MIX PROCESSING O
Att O O MIX ATT O OUTPUT ATT MIX PROCESSING O
EQ O O MIX EQ O OUTPUT EQ MIX PROCESSING O
Dynamics1 Key-In Source O MIX DYNA1 O OUTPUT DYNA1 MIX PROCESSING
Others O O MIX DYNA1 O OUTPUT DYNA1 MIX PROCESSING O
To Matrix
On O O MIX to MATRIX ON *7 O to MATRIX ON *7 MIX FADER/ON *4 O
Level O *10 O MIX to MATRIX SEND *7 O to MATRIX SEND *7 MIX FADER/ON *4 O
Pan/Balance O O MIX to MATRIX SEND *7 O to MATRIX SEND *7 MIX FADER/ON *4 O
Pre/Post O O MIX to MATRIX SEND *7 O to MATRIX SEND *7 MIX PROCESSING *4 O
To Stereo/Mono O O *5 O*5 MIX PROCESSING O
Pan/Balance O O *5 O*5 MIX FADER/ON O
LCR On O O *5 O*5 MIX PROCESSING O
CSR O O *5 O*5 MIX PROCESSING O
On O O MIX ON O OUTPUT ON MIX FADER/ON O
Fader O O MIX FADER O OUTPUT FADER MIX FADER/ON O
From
Input
On WITH MIX SEND WITH SEND FROM SOURCE CHs WITH MIX SEND *4
Level WITH MIX SEND WITH SEND FROM SOURCE CHs WITH MIX SEND *4
Pan WITH MIX SEND WITH SEND FROM SOURCE CHs WITH MIX SEND *4
Pre/Post WITH MIX SEND WITH SEND FROM SOURCE CHs WITH MIX SEND *4
Mute Assign O O *5 O*5 MUTE ASSIGN O
Cue O
Mute Safe O
Recall Safe O
Fade Time, On O *6 O *6 *5 STORE O *6
参数 链接为一对
立体声
RECALL SAFE GLOBAL PASTE USER LEVEL 通道库
ALL 参数选择按钮 ALL 参数选择按钮
Name, Icon OUTPUT NAME OUTPUT NAME OUTPUT NAME O
Output Patch O
MATRIX OUTPUT PATCH
*9
OUTPUT PORT PATCH OUTPUT PATCH
Insert
Out Patch O
MATRIX INSERT PATCH
*9
OUTPUT PORT PATCH OUTPUT PATCH
In Patch O
MATRIX INSERT PATCH
*9
INPUT PORT PATCH OUTPUT PATCH
+48V, Gain O
MATRIX INSERT PATCH
O*5 MATRIX PROCESSING
On O O MATRIX INSERT O *5 MATRIX PROCESSING O
Point O O MATRIX INSERT O *5 MATRIX PROCESSING O
Att O O MATRIX ATT O OUTPUT ATT MATRIX PROCESSING O
EQ O O MATRIX EQ O OUTPUT EQ MATRIX PROCESSING O
Dynamics1 Key-In Source O MATRIX DYNA1 O OUTPUT DYNA1 MATRIX PROCESSING
Others O O MATRIX DYNA1 O OUTPUT DYNA1 MATRIX PROCESSING O
Balance O O *5 O*5 MATRIX FADER/ON O
On O O MATRIX ON O OUTPUT ON MATRIX FADER/ON O
Fader O O MATRIX FADER O OUTPUT FADER MATRIX FADER/ON O
From Input
From Mix
From Stereo/
Mono
On WITH MATRIX SEND
WITH SEND FROM SOURCE CHs
WITH MATRIX SEND *4
Level WITH MATRIX SEND
WITH SEND FROM SOURCE CHs
WITH MATRIX SEND *4
Pan WITH MATRIX SEND
WITH SEND FROM SOURCE CHs
WITH MATRIX SEND *4
Pre/Post WITH MATRIX SEND
WITH SEND FROM SOURCE CHs
WITH MATRIX SEND *4
Mute Assign O O *5 O*5 MUTE ASSIGN O
Cue O
Mute Safe O
Recall Safe O
Fade Time, On O *6 O *6 *5 STORE O *6

混合参数操作适用性
279
M7CL 使用说明书
附录
■STEREO, MONO 通道
*4 如果发送源通道的“FADER/ON”或“PROCESSING”设 定 为 ON,则可使用这些参数。在该情况下,必须将发送目的地通道的“WITH SEND”也 设 定
为ON。
*5 适用于仅选择了 ALL 时才有效的参数。
*6 仅适用于开 /关。
*7 当对发送源通道或发送目的地通道设定了该参数时有效。
*9 当GLOBAL RECALL SAFE 的OUPUT PATCH 设定为 ON 时也适用。
*10 如果发送目的地通道为立体声,则相互链接。
■DCA
参数 STEREO CH 链
接
RECALL SAFE GLOBAL PASTE USER LEVEL 通道库
ALL 参数选择按钮 ALL 参数选择按钮
Name, Icon OUTPUT NAME OUTPUT NAME OUTPUT NAME O
Output Patch O
STEREO, MONO OUTPUT PATCH
*9
OUTPUT PORT
PATCH
OUTPUT PATCH
Insert
Out Patch O
STEREO, MONO INSERT PATCH
*9
OUTPUT PORT
PATCH
OUTPUT PATCH
In Patch O
STEREO, MONO INSERT PATCH
*9
INPUT PORT PATCH OUTPUT PATCH
+48V, Gain O STEREO, MONO INSERT PATCH O *5
STEREO, MONO PROCESS-
ING
On O O STEREO, MONO INSERT O *5
STEREO, MONO PROCESS-
ING
O
Point O O STEREO, MONO INSERT O *5
STEREO, MONO PROCESS-
ING
O
Att O O STEREO, MONO ATT O OUTPUT ATT
STEREO, MONO PROCESS-
ING
O
EQ O O STEREO, MONO EQ O OUTPUT EQ
STEREO, MONO PROCESS-
ING
O
Dynamics
1
Key-In
Source O STEREO, MONO DYNA1 O OUTPUT DYNA1
STEREO, MONO PROCESS-
ING
Others O O STEREO, MONO DYNA1 O OUTPUT DYNA1
STEREO, MONO PROCESS-
ING
O
To Matrix
On O O
STEREO, MONO to MATRIX ON
*7
O to MATRIX ON *7
STEREO, MONO FADER/ON
*4
O
Level O *10 O
STEREO, MONO to MATRIX SEND
*7
O to MATRIX SEND *7
STEREO, MONO FADER/ON
*4
O
Pan/Balance O O
STEREO, MONO to MATRIX SEND
*7
O to MATRIX SEND *7
STEREO, MONO FADER/ON
*4
O
Pre/Post O O
STEREO, MONO to MATRIX SEND
*7
O to MATRIX SEND *7
STEREO, MONO PROCESSING
*4
O
Balance O O *5 O*5 STEREO, MONO FADER/ON O
On O O STEREO, MONO ON O OUTPUT ON STEREO, MONO FADER/ON O
Fader O O STEREO, MONO FADER O OUTPUT FADER STEREO, MONO FADER/ON O
Mute Assign O O *5 O*5 MUTE ASSIGN O
Cue O
Mute Safe O
Recall Safe O
Fade Time, On O *6 O *6 *5 STORE O *6
参数 RECALL SAFE GLOBAL PASTE USER LEVEL
Name, Icon DCA ALL DCA MASTER ON
On DCA LEVEL/ON DCA MASTER ON
Fader DCA LEVEL/ON DCA MASTER ON
Fade Time, On STORE

M7CL 使用说明书
可分配到用户自定义键的功能
280
功能 参数 1参数 2说明
NO ASSIGN — — 无分配。
SCENE
INC RECALL — 调用下一个现有编号的场景。
DEC RECALL — 调用上一个现有编号的场景。
DIRECT RECALL SCENE #000–#300 直接调用指定编号的场景。
RECALL UNDO — 执行 RECALL UNDO (调用撤消)。
STORE UNDO — 执行 STORE UNDO (存储撤消)。
TALKBACK
TALKBACK ON
LATCH 打开 /关闭 TALKBACK。
UNLATCH 当按下时开启 TALKBACK。
SELECTED CH
ASSIGN —
当按住此键时,按 OUTPUT 通道的 SEL 键可打开 /关闭分配。
在这期间,若分配为 ON,[SEL] LED 将点亮,或若为 OFF,则
其将变暗。
按住此键时进行的分配设定将被存储。再按一下该键将调用已
存储的设定。可将设定存储到多个键上,以方便快速进行分配
切换。
OSCILLATOR
OSCILLATOR ON — 打开 /关闭 OSC。
SELECTED CH
ASSIGN —
当按住此键时,按 OUTPUT 通道的 SEL 键可打开 /关闭分配。
在这期间,若分配为 ON,[SEL] LED 将点亮,或若为 OFF,则
其将变暗。
按住此键时进行的分配设定将被存储。再按一下该键将调用已
存储的设定。可将设定存储到多个键上,以方便快速进行分配
切换。
CUE CLEAR — — 清除所有 CUE 设定。
MONITOR
MONITOR ON — 打开 /关闭 MONITOR。
SELECTED CH
ASSIGN —
当按住此键时,按 MIX 或MATRIX 通道的 SEL 键可打开 /关闭
分配。
在这期间,若分配为 ON,[SEL] LED 将点亮,或若为
OFF,则其将变暗。
SOURCE SELECT
(M7CL-32/48)
STEREO L/R, MONO(C), LCR,
STIN1–4, DEFINE
将所选信号调用到监控器。
(M7CL-48ES)
STEREO L/R, MONO(C), LCR,
OMNI1–8, DEFINE
DIMMER ON — 打开 /关闭监听衰减器功能。
MONO MONITOR — 打开 /关闭 MONO MONITOR。
EFFECT BYPASS RACK 5–8 — 旁通指定的效果。
TAP TEMPO
CURRENT PAGE — 使用显示画面中的轻敲速度功能。
RACK 5–8 — 对指定的效果使用轻敲速度功能。
MUTE MASTER MUTE GROUP 1–8 — 打开 /关闭 MUTE GROUP MASTER。
METER PEAK HOLD ON — 开启 /关闭电平表 PEAK HOLD 功能。
BRIGHTNESS BANK CHANGE — 在存储在 A和B中的亮度之间进行切换。
PAGE CHANGE
PAGE BOOKMARK —
记忆当前所选画面 (按住键两秒或更长),或显示上次记忆的
画面 (按下键并在 2秒内放开键)。
弹出式画面也可被记忆。
对于机架,该机架的编号也可被记忆。
CLOSE POPUP — 关闭显示的弹出式窗口。
CH SELECT INC, DEC — 减小通道选择。
SEND ENCODER TO MIX/TO MATRIX — 如果选择了 INPUT 或ST IN,请从 TO MIX/TO MATRIX 切换
所选通道部分的发送编码器的功能。
SET BY SEL
SET [+48V] —
按住此键,然后按 SEL 进行打开 /关闭。
在这期间,若此键打开,则 [SEL] LED 将点亮,若是关闭,则
其将变暗。
SET [Ø] —
SET [INSERT ON] —
SET [DIRECT OUT
ON] —
SET [PRE SEND] —
SET [TO STEREO] —
SET [TO MONO] —
SET [TO LCR] —
可分配到用户自定义键的功能

可分配到用户自定义键的功能
281
M7CL 使用说明书
附录
SET DEFAULT VALUE — — 按住此键时,推所选通道或 Centralogic 部分的编码器可将此
数值重设到默认数值。
SET NOMINAL LEVEL — — 按住此键时,按 [SEL] 键可将该通道的推子设定为标称电平。
SENDS ON FADER
MIX1–8 — 打开和关闭所选 MIX 的MIX ON FADER。
MATRIX1–8 — 打开和关闭所选 MATRIX 的MATRIX ON FADER 功能。
MIX ON FADER — 打开和关闭 MIX ON FADER 功能。
MATRIX ON FADER — 打开和关闭 MATRIX ON FADER 功能。
SENDS ON FADER — 打开和关闭 SENDS ON FADER 功能。
M7CL EDITOR
CONTROL
MASTER —
进入 M7CL EDITOR 画面。
OVERVIEW CH1–16, 17–32, 33–48, ST IN,
MIX, MATRIX, ST/MONO, DCA
SELECTED CHANNEL —
LIBRARY
DYNAMICS LIBRARY, INPUT
EQ LIBRARY, OUTPUT EQ
LIBRARY, EFFECT LIBRARY, GEQ
LIBRARY, INPUT CH LIBRARY,
OUTPUT CH LIBRARY
PATCH EDITOR
INPUT PATCH, OUTPUT
PATCH, INPUT INSERT PATCH,
OUTPUT INSERT
PATCH,DIRECT OUT PATCH,
PATCH LIST
RACK EDITOR RACK, RACK1–8
METER INPUT METER, OUTPUT
METER
GROUP/LINK D C A G RO U P, M U T E G R O U P,
CHANNEL LINK
SCENE SCENE MEMORY, RECALL
SAFE, FADE TIME
SENDS ON FADER —
HELP — — 打开和关闭 HELP 弹出式窗口。在按住此键的同时操作面板上
的控制器 (不包括推子)或画面上的控制器将显示相关信息。
MONITOR ON MASTER
(FADER ASSIGN MODE)
STEREO MASTER
LATCH 此键将切换是否将 STEREO MASTER 推子用于控制监听电平。
UNLATCH 在按住此键时, STEREO MASTER 推子将用于控制监听电平。
MONO MASTER
LATCH 此键将切换 MONO MASTER 推子是否用于控制监听电平。
UNLATCH 按住此键时, MONO MASTER 推子将用于控制监听电平。
HOME
SELECTED CH VIEW — 显示 SELECTED CHANNEL VIEW 画面。
OVERVIEW — 显示 OVERVIEW 画面。
MOMENTARY — 每按一下此键将交替显示 SELECTED CHANNEL VIEW 画面和
OVERVIEW 画面。
ALTERNATE FUNCTION
LATCH — 每按一下,将切换 ALTERNATE FUNCTION。
UNLATCH — 仅按下时,才切换到 ALTERNATE FUNCTION。
功能 参数 1参数 2说明

M7CL 使用说明书
MIDI 数据格式
282
本部分介绍 M7CL 可识别、发送和接收的数据格式。
1CHANNEL MESSAGE
1.1 NOTE OFF (8n)
Reception
These messages are echoed to MIDI OUT if [OTHER ECHO] is ON.
They are received if [Rx CH] matches, and used to control effects.
1.2 NOTE ON (9n)
Reception
These messages are echoed to MIDI OUT if [OTHER ECHO] is ON.
They are received if [Rx CH] matches, and used to control effects.
1.3 CONTROL CHANGE (Bn)
Two types of control change can be transmitted and received; [NRPN] (Non-
Registered Parameter Numbers) and freely-assigned [TABLE] (1CH x 110)
messages. Select either [TABLE] or [NRPN].
Reception
These messages are echoed to MIDI OUT if [Control Change ECHO] is ON.
If [TABLE] is selected, these messages are received when [Control Change Rx] is
ON and [Rx CH] matches, and will control parameters according to the settings
of the [Control assign table]. For the parameters that can be assigned, refer to
“Parameters that can be assigned to control changes” on page 270.
If [NRPN] is selected, these messages are received when [Control Change Rx] is
ON and the [Rx CH] matches; the four messages NRPN control number (62h,
63h) and DATA ENTRY control number (06h, 26h) are used to control the
specified parameter.
Transmission
If [TABLE] is selected, and if [Control Change Tx] is ON when you operate a
parameter that is assigned in the [Control assign table], these messages will be
transmitted on the [Tx CH] channel. For the parameters that can be assigned,
refer to “Parameters that can be assigned to control changes” on page 270.
If [NRPN] is selected, and if [Control Change Tx] is ON when you operate a
specified parameter, the four messages NRPN control number (62h, 63h) and
DATA ENTRY control number (06h, 26h) are transmitted on the [Tx CH]
channel. For the parameters that can be assigned, refer to “Parameters that can
be assigned to control changes” on page 270.
Control Change messages are not used for transmission to M7CL Editor because
there is no guarantee that the contents of the assignment tables will match.
(Parameter Change messages are always used.)
Control Change numbers 0 and 32 are for selecting banks.
If [TABLE] is selected
Equation for converting a Control Value to parameter data
paramSteps = paramMax - paramMin + 1;
add = paramWidth / paramSteps;
mod = paramWidth - add * paramSteps;
curValue = paramSteps * add + mod / 2;
(1) If the assigned parameter has fewer than 128 steps
paramWidth = 128; rxValue = Control value;
(2) If the assigned parameter has 128 or more but less than 16,384
steps
paramWidth = 16384;
(2-1) When High and Low data is received
rxValue = Control value(High) * 128 + Control value(Low);
(2-2) When only Low data is received
rxValue = (curValue & 16256) + Control value(Low);
(2-3) When only High data is received
rxValue = Control value(High) * 128 + (curValue & 127);
(3) If the assigned parameter has 16,384 or more but less than
2,097,152 steps
paramWidth = 2097152;
(3-1) When High, Middle, and Low data is received
rxValue = Control value(High) * 16384 + Control value(Middle) * 128 + Control
value(Low);
(3-2) When only Low data is received
rxValue = (curValue & 2097024) + Control value(Low);
(3-3) When only Middle data is received
rxValue = (curValue & 2080895) + Control value(Middle) * 128;
(3-4) When only High data is received
rxValue = (curValue & 16383) + Control value(High) * 16384;
(3-5) When only Middle and Low data is received
rxValue = (curValue & 2080768) + Control value(Middle) * 128 + Control
value(Low);
(3-6) When only High and Low data is received
rxValue = (curValue & 16256) + Control value(High) * 16384 + Control
value(Low);
(3-7) When only High and Middle data is received
rxValue = (curValue & 127) + Control value(High) * 16384 + Control
value(Middle) * 128;
if ( rxValue > paramWidth)
rxValue = paramWidth;
param = ( rxValue - mod / 2) / add;
If [NRPN] is selected
MIDI 数据格式
STATUS 1000nnnn 8n Note off message
DATA 0nnnnnnn nn Note number
0vvvvvvv vv Velocity(ignored)
STATUS 1001nnnn 9n Note on message
DATA 0nnnnnnn nn Note number
0vvvvvvv vv Velocity (1-127:on, 0:off)
STATUS 1011nnnn Bn Control change
DATA 00 Control number (00)
0vvvvvvv vv Control Value (0-127)
STATUS 1011nnnn Bn Control change
DATA 20 Control number (32)
0vvvvvvv vv Control Value (0-127)
STATUS 1011nnnn Bn Control change
DATA 0nnnnnnn nn Control number (1-5, 7-31, 33-37, 38-95,
102-119) *
0vvvvvvv vv Control Value (0-127)
* Numbers 0, 32, and 96–101 cannot be used.
* Control number 6, 38 can be used.
STATUS 1011nnnn Bn Control change
DATA 01100010 62 NRPN LSB
0vvvvvvv vv Parameter number LSB
STATUS 1011nnnn Bn Control change *
DATA 01100011 63 NRPN MSB
0vvvvvvv vv Parameter number MSB
STATUS 1011nnnn Bn Control change *
DATA 00000110 06 Data entry MSB
0vvvvvvv vv Parameter data MSB
STATUS 1011nnnn Bn Control change *
DATA 00100110 26 Data entry LSB
0vvvvvvv vv Parameter data LSB
* The STATUS byte of the second and subsequent messages need
not be added during transmission. Reception must occur
correctly whether or not the status byte is omitted.

MIDI 数据格式
283
M7CL 使用说明书
附录
1.4 PROGRAM CHANGE (Cn)
Reception
If [Program Change ECHO] is ON, bank select messages will also be echoed
from MIDI OUT.
If SINGLE CH is selected, these messages are received if [Program Change RX]
is ON and the [Rx CH] matches. However if [OMNI] is ON, these messages are
received regardless of the channel. When these messages are received, scene
memory and effect library are recalled according to the settings of the [Program
Change Table].
Transmission
If [Program Change TX] is ON, these messages are transmitted according to the
[Program Change Table] settings when scene memory and effect library are
recalled.
If SINGLE CH is selected, these messages are transmitted on the [Tx CH]
channel.
If the recalled scene memory and effect library has been assigned to more than
one program number, the lowest-numbered program number for each MIDI
channel will be transmitted.
Program Change messages are not used for transmission to M7CL Editor
because there is no guarantee that the contents of the assignment tables will
match. (Parameter Change messages are always used.)
You can choose either MULTI MIDI CH or SINGLE CH.
If SINGLE is selected
You can choose the RX CH, OMNI CH, and TX CH.
You can choose whether a bank select message will be added.
A bank of up to 16 can be specified.
If MULTI is selected
The RX and TX channels will be the same.
The assignment table will use the settings for each MIDI channel. Bank select
messages will not be added.
You can make settings for up to sixteen MIDI channels.
2 SYSTEM REALTIME MESSAGE
2.1 TIMING CLOCK (F8)
Reception
This message is used to control effects. This message is transmitted twenty-four
times per quarter note.
Echoing of this message depends on the OTHER item in the ECHO settings.
2.2 ACTIVE SENSING (FE)
Reception
Once this message has been received, MIDI communication will be initialized
(e.g., Running Status will be cleared) if no message is received for an interval of
400 ms.
This message is not subject to echoing.
2.3 SYSTEM RESET (FF)
Reception
When this message is received, MIDI communication will be initialized (e.g.,
Running Status will be cleared).
This message is not subject to echoing.
3 System Exclusive Message
3.1 Bulk Dump
The M7CL uses the following data types for a bulk dump.
‘M’
0–300 Scene number
512 Current Data (without Recall Safe)
768 Current Data (with Recall Safe)
’S’
512 Setup Memory
513 Mixer Setting
514 Output Port
515 Monitor
516 MIDI Setting
517 Library Number
’s’
512–515 User Defined Key 1–4
516–519 User Defined Key Guest 1–4
520–523 User Defined Key Admin 1–4
524 Preference
525 User Key
526 User Key Guest
527 Preference Guest
528 Preference Admin
‘Y’
1–199 Library number
512–559 Dynamics1 Input 1–48
560–567 STIN 1L–4R
768–783 MIX 1–16
1024–1031 MATRIX 1–8
1280–1282 STEREO L,R,MONO(C)
1536–1583 Dynamics2 Input 1–48
1584–1591 STIN 1L–4R
’H’
0–199 Library number
512–559 Input 1–48, 560–567 STIN 1L–4R
’h’
0–199 Library number
768–783 MIX 1–16
1024–1031 MATRIX 1–8
1280–1282 STEREO L,R,MONO(C)
’Q’, ’q’
1–199 Library number
512–559 Input 1–48, 560–567 STIN 1L–4R
768–783 MIX 1–16
1024–1031 MATRIX 1–8
1280–1282 STEREO L,R,MONO(C)
‘F’
1–199 Library number
512–527 RACK 1A–8B
‘E’
1–199 Library number
512–515 RACK 5–8
’P’, ’C’
512 Current Data
Data is lost when you write to the preset library.
The unique header (Model ID) identifies whether the device is a M7CL.
To calculate the check sum, add the bytes starting with the byte after BYTE
COUNT (LOW) and ending with the byte before CHECK SUM, take the binary
complement, and set bit 7 to 0.
CHECK SUM = (-sum)&0x7F
Bulk Dumps can be received at any time, and can be transmitted at any time
when a Bulk Dump Request is received.
A Bulk Dump is transmitted on the [Rx CH] channel in response to a Bulk
Dump Request.
In the data portion, seven words of 8-bit data are converted into eight words of
7-bit data.
STATUS 1100nnnn Cn Program change
DATA 0nnnnnnn nn Program number (0-127)
STATUS 11111000 F8 Timing clock
STATUS 11111110 FE Active sensing
STATUS 11111111 FF System reset
Command rx/tx function
F0 43 0n 3E BB BB 11 D0 D1 D2 …
EE F7 BULK DUMP DATA
rx/tx BULK DUMP
DATA
F0 43 2n 3E 11 D0 D1 D2 F7
BULK DUMP REQUEST
rx BULK DUMP
REQUEST
Data name
(D0)
Data Number
(D1,2)
tx/rx function
‘M’ 0–300, 512, 768 tx/rx Scene Memory & Request
‘S’ 512–517 tx/rx Setup Memory & Request
(current setup)
‘s’ 512–528 tx/rx User Setup Memory & Request
‘Y’ 1–199, 512– tx/rx Dynamics library & Request
‘H’ 0–199, 512–559,
560-567
tx/rx Input Channel library & Request
‘h’ 0–199, 768–783,
1024–1031,
1280–1282
tx/rx Output Channel library &
Request
‘Q’ 1–199, 512– tx/rx Input Equalizer library &
Request
‘q’ 1–199, 768– tx/rx Output Equalizer library &
Request
‘F’ 1–199, 512– 527 tx/rx GEQ Equalizer library & Request
‘E’ 1–199, 512– 515 tx/rx Effect library & Request
‘P’ 512 tx/rx Program change table &
Request
‘C’ 512 tx/rx Control change table & Request

M7CL 使用说明书
MIDI 数据格式
284
[Conversion from actual data to bulk data]
d[0. 6]: actual data
b[0. 7]: bulk data
b[0] = 0;
for( I=0; I<7; I++){
if( d[I]&0x80){
b[0] |= 1<<(6-I);
}
b[I+1] = d[I]&0x7F;
}
[Recovery from bulk data to actual data]
d[0. 6]: actual data
b[0. 7]: bulk data
for( I=0; I<7; I++){
b[0] <<= 1;
d[I] = b[I+1]+(0x80&b[0]);
}
3.2 PARAMETER CHANGE
Reception
This message is echoed if [Parameter change ECHO] is ON.
This message is received if [Parameter change RX] is ON and [Rx CH] matches
the Device number included in the SUB STATUS. When a parameter change is
received, the specified parameter will be controlled. When a parameter request
is received, the current value of the specified parameter will be transmitted as a
parameter change with its Device Number as the [Rx CH].
Transmission
If [Parameter change TX] is ON, and you edit a parameter for which control
change transmission has not been enabled, a parameter change will be
transmitted with the [Tx CH] as its device number.
In response to a parameter request, a parameter change will be transmitted with
[Rx CH] as its device number.
4 PARAMETER CHANGE details
4.1 Current Scene, Setup, Backup, User Setup
4.1.1 Format (Parameter change)
Receive
Data will be received when [Parameter change Rx] is on and the Device number
of both [Rx CH] and SUB STATUS are matched. The data will be echoed when
[Parameter change ECHO] is on. The corresponding parameter will be changed
immediately the data is received.
Transmission
Data will be transmitted with the [Device Number] in [Tx CH] when [Parameter
change Tx] is on and the parameter is not registered on the [control change
assign table].
4.1.2 Format (Parameter request)
Receive
Data will be received when [Parameter change Rx] is on and the Device number
of both [Rx CH] and SUB STATUS are matched. The data will be echoed when
[Parameter change ECHO] is on. The corresponding parameter will be changed
via ParameterChange immediately the data is received.
4.1.3 Data category
4.2 Function call – library store, recall –
4.2.1 Format (Parameter change)
Receive
Data will be received when [Parameter change Rx] is on and the Device number
of both [Rx CH] and SUB STATUS are matched. The data will be echoed when
[Parameter change ECHO] is on. The corresponding parameter will be changed
immediately the data is received.
Transmission
Data will be transmitted with the [Device Number] in [Tx CH] when [Parameter
change Tx] is on.
Command rx/tx function
F0 43 1n 3E 11 … F7
RARAMETER CHANGE
rx/tx M7CL native parameter change
F0 43 3n 3E 11 … F7
PARAMETER REQUEST
rx/tx M7CL native parameter request
STATUS 11110000 F0 System exclusive message
ID No. 01000011 43 Manufacture’s ID number (YAMAHA)
SUB STATUS 0001nnnn 1n n=0-15 (Device number=MIDI Channel)
GROUP ID 00111110 3E Digital mixer
MODEL ID 00010001 11 M7CL
DATA
Category
0ccccccc cc
DATA 0eeeeeee ee Element no.
0eeeeeee ee Element no.
0iiiiiii ii Index no.
0iiiiiii ii Index no.
0ccccccc cc Channel no.
0ccccccc cc Channel no.
0ddddddd dd data
::
EOX 11110111 F7 End of exclusive
STATUS 11110000 F0 System exclusive message
ID No. 01000011 43 Manufacture’s ID number (YAMAHA)
SUB STATUS 0001nnnn 3n n=0-15 (Device number=MIDI
Channel)
GROUP ID 00111110 3E Digital mixer
MODEL ID 00010001 11 M7CL
DATA Category 0ccccccc cc
DATA 0eeeeeee ee Element no.
0eeeeeee ee Element no.
0iiiiiii ii Index no.
0iiiiiii ii Index no.
0ccccccc cc Channel no.
0ccccccc cc Channel no.
EOX 11110111 F7 End of exclusive
DATA CATEGORY NAME
0x01 00000001 Current Scene/Setup/Backup/
User Setup Data
STATUS 11110000 F0 System exclusive message
ID No. 01000011 43 Manufacture’s ID number (YAMAHA)
SUB STATUS 0001nnnn 1n n=0-15 (Device number=MIDI
Channel)
GROUP ID 00111110 3E Digital mixer
MODEL ID 00010001 11 M7CL
DATA CATEGORY 00000000 00 OTHER DATA
FUNCTION NAME 01001100 "L" (ASCII CODE)
01101001 "i" (ASCII CODE)
01100010 "b" (ASCII CODE)
0fffffff ff (ASCII CODE)
0fffffff ff (ASCII CODE)
0fffffff ff (ASCII CODE)
0fffffff ff (ASCII CODE)
0fffffff ff (ASCII CODE)
MODULE NAME 0mmmmmmm mm (ASCII CODE)
0mmmmmmm mm (ASCII CODE)
0mmmmmmm mm (ASCII CODE)
0mmmmmmm mm (ASCII CODE)
0mmmmmmm mm (ASCII CODE)
0mmmmmmm mm (ASCII CODE)
0mmmmmmm mm (ASCII CODE)
0mmmmmmm mm (ASCII CODE)
DATA 0mmmmmmm mh number High
0mmmmmmm ml number Low
0ccccccc ch channel High
0ccccccc cl channel Low
EOX 11110111 F7 End of exclusive

MIDI 数据格式
285
M7CL 使用说明书
附录
4.2.2 Function Name
4.2.3 Module Name
4.3 Function call – library edit –
4.3.1 Format (Parameter change)
Receive
Data will be received when [Parameter change Rx] is on and the Device number
of both [Rx CH] and SUB STATUS are matched. The data will be echoed when
[Parameter change ECHO] is on. The corresponding memory/library will be
changed immediately the data is received.
Transmission
Parameter Change Message will be sent in reply to Request. If [Parameter change
ECHO] is on, the message will be sent as it is.
4.3.2 Function Name
4.3.3 Module Name
FUNCTION NAME
Store “LibStr__”
Recall “LibRcl__”
Unknown Factor Store “LibUnStr”
Unknown Factor Recall “LibUnRcl”
Store Undo (only Scene) “LibStrUd”
Recall Undo (only Scene) “LibRclUd”
MODULE NAME
Scene “SCENE___”
Input CH “INCHNNL_”
Output CH “OUTCHNNL”
Input EQ “INEQ____”
Output EQ “OUTEQ___”
Dynamics “DYNA____”
GEQ “GEQ_____”
Effect “EFFECT__”
Function Number channel*1) tx/rx
“LibStr__“ SCENE 1- 300 *5) tx/rx
INPUT CH LIB 1-199 *1) tx/rx
OUTPUT CH LIB 1-199 *2) *3) *4) tx/rx
INPUT EQ LIB 41- 199 *1) tx/rx
OUTPUT EQ LIB 4- 199 *2) *3) *4) tx/rx
Dynamics LIB 42- 199 *1) *2) *3) *4) *8) tx/rx
GEQ LIB 1- 199 *6) tx/rx
EFFECT LIB 58- 199 *7) tx/rx
“LibUnStr“ SCENE 1- 300 0 tx
INPUT CH LIB 1-199 0 tx
OUTPUT CH LIB 1-199 0 tx
INPUT EQ LIB 41- 199 0 tx
OUTPUT EQ LIB 4- 199 0 tx
Dynamics LIB 42- 199 0 tx
GEQ LIB 1- 199 0 tx
EFFECT LIB 58- 199 0 tx
“LibRcl__“ SCENE 0- 300 *5) tx/rx
INPUT CH LIB 0-199 *1) tx/rx
OUTPUT CH LIB 0-199 *2) *3) *4) tx/rx
INPUT EQ LIB 1- 199 *1) tx/rx
OUTPUT EQ LIB 1- 199 *2) *3) *4) tx/rx
Dynamics LIB 1- 199 *1) *2) *3) *4) *8) tx/rx
GEQ LIB 0- 199 *6) tx/rx
EFFECT LIB 1- 199 *7) tx/rx
“LibUnRcl“ SCENE 0 *5) tx
INPUT CH LIB 0 *1) tx
OUTPUT CH LIB 0 *2) *3) *4) tx
INPUT EQ LIB 0 *1) tx
OUTPUT EQ LIB 0 *2) *3) *4) tx
Dynamics LIB 0 *1) *2) *3) *4) *8) tx
GEQ LIB 0 *6) tx
EFFECT LIB 0 *7) tx
“LibStrUd“ SCENE 0 0
“LibRclUd“ SCENE 0 0
*1) 0:CH1–47:CH48
48:ST IN 1L–55:ST IN 4R
*2) 256:MIX1–271:MIX16
*3) 512:MATRIX1–519:MATRIX8
*4) 1024:STEREO L–1026:MONO(C)
*5) 512:will be used if the recalling or storing data is only one.
*6) 0:RACK1–7:RACK8 If a GEQ is mounted in RACK 1–8.
*7) 0:RACK5–3:RACK8 If an effect is mounted in RACK 5–8.
*8) 1280:CH 1–1327:CH 48
1328:STIN 1L–1335:STIN 4R
(Dynamics2)
STATUS 11110000 F0 System exclusive message
ID No. 01000011 43 Manufacture’s ID number (YAMAHA)
SUB STATUS 0001nnnn 1n n=0-15 (Device number=MIDI Channel)
GROUP ID 00111110 3E Digital mixer
MODEL ID 00010001 11 M7CL
DATA
CATEGORY
00000000 00 OTHER DATA
FUNCTION
NAME
01001100 "L" (ASCII CODE)
01101001 "i" (ASCII CODE)
01100010 "b" (ASCII CODE)
0fffffff ff (ASCII CODE)
0fffffff ff (ASCII CODE)
0fffffff ff (ASCII CODE)
0fffffff ff (ASCII CODE)
0fffffff ff (ASCII CODE)
MODULE NAME 0mmmmmmm mm (ASCII CODE)
0mmmmmmm mm (ASCII CODE)
0mmmmmmm mm (ASCII CODE)
0mmmmmmm mm (ASCII CODE)
0mmmmmmm mm (ASCII CODE)
0mmmmmmm mm (ASCII CODE)
0mmmmmmm mm (ASCII CODE)
0mmmmmmm mm (ASCII CODE)
DATA 0mmmmmmm mh number -source start High
0mmmmmmm ml number -source start Low
0mmmmmmm mh number -source end High
0mmmmmmm ml number -source end Low
0mmmmmmm mh number -destination start High
0mmmmmmm ml number -destination to start Low
EOX 11110111 F7 End of exclusive
FUNCTION NAME
Copy ”LibCpy__”
Paste ”LibPst__”
Clear ”LibClr__”
Cut ”LibCut__”
Insert ”LibIns__”
Edit Undo ”LibEdtUd”
MODULE NAME
SCENE LIB “SCENE___“
INPUT CH LIB “INCHNNL_“
OUTPUT CH LIB “OUTCHNNL“
INPUT EQ LIB “INEQ____“
OUTPUT EQ LIB “OUTEQ___“
Dynamics LIB “DYNA____“
GEQ LIB “GEQ_____“
EFFECT LIB “EFFECT__“

M7CL 使用说明书
MIDI 数据格式
286
4.4 Function call – library attribute –
4.4.1 Format (Parameter change)
Receive
Data will be received when [Parameter change Rx] is on and the Device number
of both [Rx CH] and SUB STATUS are matched. The data will be echoed when
[Parameter change ECHO] is on. The corresponding memory/library title will
be changed immediately the data is received.
Transmission
Parameter Change Message will be sent in reply to Request. If [Parameter change
ECHO] is on, the message will be sent as it is.
4.4.2 Format (Parameter request)
Receive
The Parameter change will be sent with Device number [Rx CH] immediately
the data is received.
4.4.3 Module Name
4.5 Exist Library Range
4.5.1 Format (Parameter change)
Transmission
When M7CL receives Library Exist request command from outside, the answer
will be sent back with the following Parameter change.
This packet shows smallest library number range that exists and not read only.
Top number is requested number or more.
-Example-
SCENE is stored 5,6,7,10,100 and 101
Request Number:0
Data : Valid, Top Number : 5, End Number 7
Request Number: 8
Data : Valid, Top Number : 10, End Number 10
Request Number: 11
Data : Valid, Top Number : 100, End Number 101
Request Number: 102
Data : Invalid, Top Number : 0, End Number 0
STATUS 11110000 F0 System exclusive message
ID No. 01000011 43 Manufacture’s ID number (YAMAHA)
SUB STATUS 0001nnnn 1n n=0-15 (Device number=MIDI Channel)
GROUP ID 00111110 3E Digital mixer
MODEL ID 00010001 11 M7CL
DATA
CATEGORY
00000000 00 OTHER DATA
FUNCTION
NAME
01001100 "L" (ASCII CODE)
01101001 "i" (ASCII CODE)
01100010 "b" (ASCII CODE)
01000001 "A" (ASCII CODE)
01110100 "t" (ASCII CODE)
01110010 "r" (ASCII CODE)
01100010 "b" (ASCII CODE)
01110100 "t" (ASCII CODE)
MODULE NAME 0mmmmmmm mm (ASCII CODE)
0mmmmmmm mm (ASCII CODE)
0mmmmmmm mm (ASCII CODE)
0mmmmmmm mm (ASCII CODE)
0mmmmmmm mm (ASCII CODE)
0mmmmmmm mm (ASCII CODE)
0mmmmmmm mm (ASCII CODE)
0mmmmmmm mm (ASCII CODE)
DATA 0nnnnnnn nh Scene/Library number High
0nnnnnnn nl Scene/Library number Low
0eeeeeee eh Element High
0eeeeeee El Element Low
0iiiiiii Ih Index High
0iiiiiii Il Index Low
0ccccccc Ch Channel High
0ccccccc cl Channel Low
0000dddd dd Data28–31bit
0ddddddd dd Data21–27bit
0ddddddd dd Data14–20bit
0ddddddd dd Data7–13bit
0ddddddd dd Data0–6bit
EOX 11110111 F7 End of exclusive
STATUS 11110000 F0 System exclusive message
ID No. 01000011 43 Manufacture’s ID number (YAMAHA)
SUB STATUS 0011nnnn 3n n=0-15 (Device number=MIDI Channel)
GROUP ID 00111110 3E Digital mixer
MODEL ID 00010001 11 M7CL
DATA
CATEGORY
00000000 00 OTHER DATA
FUNCTION
NAME
01001100 "L" (ASCII CODE)
01101001 "i" (ASCII CODE)
01100010 "b" (ASCII CODE)
01000001 "A" (ASCII CODE)
01110100 "t" (ASCII CODE)
01110010 "r" (ASCII CODE)
01100010 "b" (ASCII CODE)
01110100 "t" (ASCII CODE)
MODULE NAME 0mmmmmmm mm (ASCII CODE)
0mmmmmmm mm (ASCII CODE)
0mmmmmmm mm (ASCII CODE)
0mmmmmmm mm (ASCII CODE)
0mmmmmmm mm (ASCII CODE)
0mmmmmmm mm (ASCII CODE)
0mmmmmmm mm (ASCII CODE)
0mmmmmmm mm (ASCII CODE)
DATA 0nnnnnnn nh Scene/Library number High
0nnnnnnn nl Scene/Library number Low
0eeeeeee eh Element High
0eeeeeee El Element Low
0iiiiiii Ih Index High
0iiiiiii Il Index Low
0ccccccc Ch Channel High
0ccccccc cl Channel Low
EOX 11110111 F7 End of exclusive
MODULE NAME number size
SCENE LIB “SCENE___” 0-300 (0:response only) 16
INPUT CH LIB “INCHNNL_” 0-199 (0:response only) 16
OUTPUT CH LIB “OUTCHNNL” 0-199 (0:response only) 16
INPUT EQ LIB “INEQ____” 1-199 (1-40:response only) 16
OUTPUT EQ LIB “OUTEQ___” 1-199 (1-3:response only) 16
Dynamics LIB “DYNA____” 1-199 (1-41:response only) 16
GEQ LIB “GEQ_____” 0-199 (0:response only) 16
EFFECT LIB “EFFECT__” 1-199 (1–57:response only) 16
STATUS 11110000 F0 System exclusive message
ID No. 01000011 43 Manufacture’s ID number (YAMAHA)
SUB STATUS 0001nnnn 1n n=0-15 (Device number=MIDI Channel)
GROUP ID 00111110 3E Digital mixer
MODEL ID 00010001 11 M7CL
DATA
CATEGORY
00000000 00 OTHER DATA
FUNCTION
NAME
01001100 "L" (ASCII CODE)
01101001 "i" (ASCII CODE)
01100010 "b" (ASCII CODE)
01000101 "E" (ASCII CODE)
01111000 "x" (ASCII CODE)
01101001 "i" (ASCII CODE)
01110011 "s" (ASCII CODE)
01110100 "t" (ASCII CODE)
MODULE NAME 0mmmmmmm mm (ASCII CODE)
0mmmmmmm mm (ASCII CODE)
0mmmmmmm mm (ASCII CODE)
0mmmmmmm mm (ASCII CODE)
0mmmmmmm mm (ASCII CODE)
0mmmmmmm mm (ASCII CODE)
0mmmmmmm mm (ASCII CODE)
0mmmmmmm mm (ASCII CODE)
DATA 0mmmmmmm nn Data Status (0:Invalid data,1:Valid Data)
0nnnnnnn nh Request Number High
0nnnnnnn nl Request Number Low
0nnnnnnn nh Top Number Hig h
0nnnnnnn nl Top Number Low
0nnnnnnn nh End Number High
0nnnnnnn nl End Number Low
EOX 11110111 F7 End of exclusive

MIDI 数据格式
287
M7CL 使用说明书
附录
4.5.2 Format (Parameter request)
Receive
The Parameter change will be sent with Device number [Rx CH] immediately
the data is received.
4.5.3 Module Name
4.6 Function call – collection store –
4.6.1 Format (Parameter change)
Transmission
Data will be transmitted with the [Device Number] in [Tx CH] when [Parameter
change Tx] is on.
4.6.2 Function Name
4.6.3 Module Name
4.7 Function call – module –
4.7.1 Format (Parameter change)
Receive
Data will be received when [Parameter change Rx] is on and the Device number
of both [Rx CH] and SUB STATUS are matched. The data will be echoed when
[Parameter change ECHO] is on. The corresponding effect will function
immediately the data is received (depending on the effect type).
4.7.2 Module Name
This will not work when the Effect Type is different.
STATUS 11110000 F0 System exclusive message
ID No. 01000011 43 Manufacture’s ID number (YAMAHA)
SUB STATUS 0011nnnn 3n n=0-15 (Device number=MIDI Channel)
GROUP ID 00111110 3E Digital mixer
MODEL ID 00010001 11 M7CL
DATA
CATEGORY
00000000 00 OTHER DATA
FUNCTION
NAME
01001100 "L" (ASCII CODE)
01101001 "i" (ASCII CODE)
01100010 "b" (ASCII CODE)
01000101 "E" (ASCII CODE)
01111000 "x" (ASCII CODE)
01101001 "i" (ASCII CODE)
01110011 "s" (ASCII CODE)
01110100 "t" (ASCII CODE)
MODULE NAME 0mmmmmmm mm (ASCII CODE)
0mmmmmmm mm (ASCII CODE)
0mmmmmmm mm (ASCII CODE)
0mmmmmmm mm (ASCII CODE)
0mmmmmmm mm (ASCII CODE)
0mmmmmmm mm (ASCII CODE)
0mmmmmmm mm (ASCII CODE)
0mmmmmmm mm (ASCII CODE)
DATA 0nnnnnnn nh Request Number High
0nnnnnnn nl Request Number Low
EOX 11110111 F7 End of exclusive
MODULE NAME number
SCENE LIB “SCENE___“ 1-300
INPUT CH LIB “INCHNNL_” 1-199
OUTPUT CH LIB “OUTCHNNL” 1-199
INPUT EQ LIB “INEQ____“ 41-199
OUTPUT EQ LIB “OUTEQ___“ 4-199
Dynamics LIB “DYNA____“ 42-199
GEQ LIB “GEQ_____“ 1-199
EFFECT LIB “EFFECT__“ 58-199
STATUS 11110000 F0 System exclusive message
ID No. 01000011 43 Manufacture’s ID number (YAMAHA)
SUB STATUS 0001nnnn 1n n=0-15 (Device number=MIDI Channel)
GROUP ID 00111110 3E Digital mixer
MODEL ID 00010001 11 M7CL
DATA
CATEGORY
00000000 00 OTHER DATA
FUNCTION
NAME
01001100 "C" (ASCII CODE)
01101001 "o" (ASCII CODE)
01100010 "l" (ASCII CODE)
01010101 "U" (ASCII CODE)
01101110 "n" (ASCII CODE)
01010011 "S" (ASCII CODE)
01110100 "t" (ASCII CODE)
01110010 "r" (ASCII CODE)
MODULE NAME 0mmmmmmm mm (ASCII CODE)
0mmmmmmm mm (ASCII CODE)
0mmmmmmm mm (ASCII CODE)
0mmmmmmm mm (ASCII CODE)
0mmmmmmm mm (ASCII CODE)
0mmmmmmm mm (ASCII CODE)
0mmmmmmm mm (ASCII CODE)
0mmmmmmm mm (ASCII CODE)
DATA 0mmmmmmm mh number High
0mmmmmmm ml number Low
0ccccccc ch channel High
0ccccccc cl channel Low
EOX 11110111 F7 End of exclusive
Function Number tx/rx
“ColUnStr“ Setup 0 tx
User Defined Key 0 tx
Program Change 0 tx
Control Change 0 tx
MODULE NAME
Setup “SETUP___“
User Defined Key “USERDEF_“
Program Change “PRGMCHG_“
Control Change “CTRLCHG_“
STATUS 11110000 F0 System exclusive message
ID No. 01000011 43 Manufacture’s ID number (YAMAHA)
SUB STATUS 0001nnnn 1n n=0-15 (Device number=MIDI Channel)
GROUP ID 00111110 3E Digital mixer
MODEL ID 00010001 11 M7CL
DATA
CATEGORY
00000000 00 OTHER DATA
FUNCTION
NAME
01001101 "M"
01101111 "o"
01100100 "d"
01000110 "F"
01111000 "x"
01010100 "T"
01110010 "r"
01100111 "g"
MODULE NAME 0mmmmmmm mm (ASCII CODE)
0mmmmmmm mm (ASCII CODE)
0mmmmmmm mm (ASCII CODE)
0mmmmmmm mm (ASCII CODE)
0mmmmmmm mm (ASCII CODE)
0mmmmmmm mm (ASCII CODE)
0mmmmmmm mm (ASCII CODE)
0mmmmmmm mm (ASCII CODE)
DATA 0eeeeeee ee Effect number (0:RACK5 - 3:RACK8)
0ppppppp pp Release:0, Press:1
EOX 11110111 F7 End of exclusive
MODULE NAME channel
Freeze Play button ”FRZPLAY_” 0:RACK5, 2:RACK7
Freeze Record
button
”FRZREC__” 0:RACK5, 2:RACK7

M7CL 使用说明书
MIDI 数据格式
288
4.8 Function call – Channe –
4.8.1 Pair ON/OFF Trigger Format (Parameter change)
Receive
Data will be received when [Parameter change Rx] is on and the Device number
of both [Rx CH] and SUB STATUS are matched. The data will be echoed when
[Parameter change ECHO] is on.
4.8.2 Module Name
4.9 Level Meter Data
4.9.1 Format (Parameter change)
When transmission is enabled by receiving Request for Level Meter, the
corresponding metering data will be sent in every 50 millisecond for 10 seconds.
If metering information is expected to be continuously sent, Request is needed
to be sent in at least every 10 seconds.
Receive
The data will be echoed when [Parameter change ECHO] is ON.
Transmission
When transmission is enabled by receiving Request, the corresponding metering
data will be sent in constant interval for a given period of time (The interval and
time will vary depending on devices). When rebooted or port setting is changed,
the transmission will be disabled.
When [Parameter change ECHO] is on, the message will be sent as it is.
4.9.2 Format (Parameter request)
Receive
Data will be received when [Parameter change Rx] is on and the Device number
of both [Rx CH] and SUB STATUS are matched. The data will be echoed when
[Parameter change ECHO] is on. the corresponding metering data will be sent
via [Rx CH] in constant interval for a given period of time (The interval and time
will vary depending on devices).
When Address UL = 0x7F is received, all metering data transmission will be
immediately stopped [disabled].
Transmission
When [Parameter change ECHO] is on, the message will be sent as it is.
STATUS 11110000 F0 System exclusive message
ID No. 01000011 43 Manufacture’s ID number (YAMAHA)
SUB STATUS 0001nnnn 1n n=0-15 (Device number=MIDI Channel)
GROUP ID 00111110 3E Digital mixer
MODEL ID 00010001 11 M7CL
DATA
CATEGORY
00000000 00 OTHER DATA
FUNCTION
NAME
01000011 "C"
01101000 "h"
01101100 "l"
01010000 "P"
01101001 "i"
01110010 "r"
01000011 "C"
01110000 "p"
MODULE NAME 0mmmmmmm mm (ASCII CODE)
0mmmmmmm mm (ASCII CODE)
0mmmmmmm mm (ASCII CODE)
0mmmmmmm mm (ASCII CODE)
0mmmmmmm mm (ASCII CODE)
0mmmmmmm mm (ASCII CODE)
0mmmmmmm mm (ASCII CODE)
0mmmmmmm mm (ASCII CODE)
DATA 0sssssss ss Source Channel Number H *1)
0sssssss ss Source Channel Number L *1)
0ddddddd dd Destination Channel Number H *1)
0ddddddd dd Destination Channel Number L *1)
EOX 11110111 F7 End of exclusive
MODULE NAME
Pair On (with Copy) ”PAIRONCP”
Pair On (with Reset Both) ”PAIRONRS”
Pair Off ”PAIROFF_”
*1) 0:CH1–47:CH48
256:MIX 1– 271:MIX 16
512:MATRIX 1–519:MATRIX 8
STATUS 11110000 F0 System exclusive message
ID No. 01000011 43 Manufacture’s ID number (YAMAHA)
SUB STATUS 0001nnnn 1n n=0-15 (Device number=MIDI Channel)
GROUP ID 00111110 3E Digital mixer
MODEL ID 00010001 11 M7CL
DATA
CATEGORY
00100001 21 REMOTE LEVEL METER
DATA 0mmmmmmm mm ADDRESS UL
0mmmmmmm mm ADDRESS LU
0mmmmmmm mm ADDRESS LL
0ddddddd dd Data1
::
EOX 11110111 F7 End of exclusive
STATUS 11110000 F0 System exclusive message
ID No. 01000011 43 Manufacture’s ID number (YAMAHA)
SUB STATUS 0011nnnn 3n n=0-15 (Device number=MIDI Channel)
GROUP ID 00111110 3E Digital mixer
MODEL ID 00010001 11 M7CL
DATA
CATEGORY
00100001 21 REMOTE LEVEL METER
DATA 0mmmmmmm mm ADDRESS UL
0mmmmmmm mm ADDRESS LU
0mmmmmmm mm ADDRESS LL
0ccccccc ch Count H
0ccccccc cl Count L
EOX 11110111 F7 End of exclusive

警告 /出错讯息
289
M7CL 使用说明书
附录
讯息 含义
Scene #xxx is Empty! 在您试图调用的场景中未存储任何数据,或者数据已经损坏,因此无法对其进调用。
Scene #xxx is Protected! 您试图覆盖 (存储)受保护的场景。
Scene #xxx is Read Only! 您试图覆盖 (存储)只读场景。
xxx Parameters Copied. 参数 xxx 被复制到复制缓存。
xxx Parameters Initialized. 参数 xxx 已初始化。
xxx Parameters Pasted. 参数 xxx 从复制缓冲器被粘贴。
xxx Parameters Swapped with Copy Buffer. 参数 xxx 与复制缓冲器的内容交换。
Cannot Assign! 您试图将输出通道分配到 DCA。
Cannot Bookmark This Popup. 此弹出式窗口不能贴标签。
Cannot Paste to Different Parameter Type! 因为您试图粘贴不同类型的通道设定,所以无法粘贴。
Cannot Recall to Different Parameter Type! 您尝试调用不同类型的库。
Cannot Recall! 无法调用场景记忆或库。
Cannot Select This Channel.
您尝试选择由于您的用户等级或一些其它原因而不能被操作的通道。
Cannot Store! 无法存储场景记忆或库。
Cannot Undo! 当撤销不可用,您按下 [UNDO] 按钮。
Channel Copied. 通道设定已经被复制。
Channel Initialized. 通道设定已经被初始化。
Channel Moved. 通道设定已经被移动。
Couldn’t Access File. 由于某些原因,无法存取 USB 存储设备上的文件。
Couldn’t Write File. 无法从 USB 存储设备上保存文件。
Current User Changed. [xxx] 当前用户更改为 [xxx]。
Directory Not Empty! 您尝试删除目录,但是由于目录中有文件导致删除失败。
EFFECT CUE: Turned Off. 由于您从 EFFECT 弹出式窗口切换到另外的画面, CUE 被取消。
External HA connection conflict! 外接 HA 的连接状态不同,因此无法调用外接 HA 的数据。
External Power Supply is Cut Off! 与M7CL 相连的 PW800W 电源已经停止运行。
也有可发生了其它问题。
若故障已经出现,请联系您
的YAMAHA 经销商。
Failed to finish the process! Please restart the
M7CL and try again. 无法完成处理。请重新启动 M7CL 并再次执行处理。
File Access is Busy! 下列操作尚未被执行,因为正在存取 USB 存储设备。
File Already Exists! USB 存储设备已经含有与您试图保存、重命名或创建的文件 /目录具有相同名称的文件 /目录。
File Error [xx]! 内部文件存取错误
File Protected! 无法进行覆盖,因为 USB 存储设备上的文件被写保护。
Illegal Address! IP 地址或网关地址设定无效。
Illegal MAC Address! Cannot Use Ethernet. 无法通过 NETWORK 接口进行通信,因为由于某些原因 MAC 地址设定已损坏。
请联系 YAMAHA 经
销商。
Illegal Storage Format! 无法存取 USB 存储设备,因为其格式无效或不支持。
Internal Power Supply is Cut Off! 内部电源已经停止运行。
也有可发生了其它问题。
若故障已经出现,请联系您的 YAMAHA 经销商。
Internal Power Supply is Turned On! 内部电源已经正常启动。
KEY IN CUE: Turned Off. KEY IN CUE 被取消,因您从 DYNAMICS 1/2 弹出式窗口切换到了另外画面。
Loading Aborted. 从USB 存储设备载入被中止。
Low Battery! 备用电池电压过低。
Memory Error! All Memories Initialized. 所有数据被初始化,由于备用电池故障或其它原因,在内部备份记忆中的数据丢失了。
请联系
YAMAHA 经销商。
Monitor Assignment is Restricted to Max. 8
Sources! 监听定义功能最多允许选择 8个信号源,但您尝试指定的信号源数超出了此范围。
No copy item selected. 您试图在没有选择项目的情况下将该项目粘贴到通用粘贴中。
No Response from External HA. 从外接 AD8HR 无响应。
Nothing to Paste! 粘贴不能被执行,因为在复制缓存中没有数据。
Old type! Load and save as this version first. 在STAGE BOX DATA CONVERSION 对话框中,您试图转换非版本 3以上软件保存的文件。
Page Bookmarked. 当前画面或弹出式菜单已经被作上标记。
Password Changed. 密码已被更改。
Power Supply Fan has Malfunctioned! 内部电源的冷却风扇已经停止。
若故障已经出现,请联系您的 YAMAHA 经销商。
Processing Aborted. 处理被中断。
警告 /出错讯息

M7CL 使用说明书
警告 /出错讯息
290
REMOTE: Data Framing Error! 正输入 REMOTE 接口的信号是无效的。
REMOTE: Data Overrun! 正输入 REMOTE 接口的信号是无效的。
REMOTE: Rx Buffer Full! REMOTE 接口接收到的数据过多。
REMOTE: Tx Buffer Full! 从REMOTE 接口发送的数据过多。
Saving Aborted. 保存到 USB 存储设备操作已被中断。
SLOT x: Data Framing Error! 从SLOT x 输入端口输入的信号无效。
SLOT x: Data Overrun! 从SLOT x 输入端口输入的信号无效。
SLOT x: Rx Buffer Full! SLOT x 输入端口收到的数据过多。
SLOT x: Tx Buffer Full! SLOT x 输出端口发送的数据过多。
Storage Full! 文件不能保存,因为 USB 存储设备上的空间不够了。
Storage Not Found! 无法识别 USB 存储设备。
Storage Not Ready! 无法进行存取,因为 USB 存储设备尚未准备就绪。
Sync Error! [xxx] M7CL 与[xxx] 信号不同步。
Tap Operation Ignored. 因为画面中未显示 TAP TEMPO 按钮,所以轻敲操作被忽略。
This Operation is Not Allowed. 此项操作被忽视,因当前用户没有被许可。
Too Many Bands Used! Cannot Compare. 当尝试复制 31BandGEQ 然后与 Flex15GEQ 进行比较时,使用了 15 个以上的频段。
Too Many Bands Used! Cannot Paste to
Flex15GEQ. 当尝试复制 31BandGEQ 然后粘贴到 Flex15GEQ 时,使用了 15 个以上的频段。
Total Slot Power Capability Exceeded! 插槽中安装的 I/O 卡超出了额定功率容量。
Unassigned Encoder. 由于没有与您操作的编码器对应的参数,因此您的 操作已被忽略。
Unsupported File Format! 您试图从 USB 存储设备载入的文件格式不被支持。
USB: Data Framing Error! 从USB 接口的输入端口输入的信号无效。
USB: Data Overrun! 从USB 接口的输入端口输入的信号无效。
USB: Rx Buffer Full! USB 接口的输入端口收到的数据过多。
USB: Tx Buffer Full! 过多数据在 USB 接口输入端口被传输。
Wrong Password! 您输入了不正确的密码。
Wrong Word Clock! 无法对 M7CL 进行同步,因为通过 WORD CLOCK 画面中的 MASTER CLOCK SELECT 所选的信号
源不正确。
You Cannot Create User Key. 当前用户没有创建用户密钥的权限。
讯息 含义

故障排除
291
M7CL 使用说明书
附录
故障排除
电源不打开,面板 LED 和液晶显示屏无法
亮起
❍M7CL 的POWER (电源)开关开启了吗?
❍如果电源还是无法打开,请联系 YAMAHA 经销商。
没有声音输入
❍是否正确安装了选购的 I/O 卡? (→第 49 页)
❍外接设备上是否有信号输入?
❍输入端口是否分配到了输入通道? (→第 108 页)
❍内置前置放大器或外接前置放大器的增益是否设定为合适水平? (→第 51,61 页)
❍是否提高了 EQ 衰减器? (→第 115 页)
❍如果已经将幻相供电麦克风连接到 M7CL,则必须将 [+48 MASTER ] 开关设定为开启。(→第 229 页)
❍如果已经将幻相供电麦克风连接到 Sb168-ES 设备,则必须将 [+48 MASTER] 开关设定为开启。
❍是否正确设定了 STAGE BOX SETUP 功能? (→第 242 页)
❍在打开设备电源之前,您是否正确设定了与 M7CL-48ES 相连的 SB168-ES 设备上的双排直列开关?
(→第 44, 45 页)
❍是否已经将与 M7CL-48ES 相连的 SB168-ES 的固件更新到了合适的版本? (→第 16 页)
没有声音输出
❍是否正确安装了 I/O 卡? (→第 49 页)
❍STEREO 通道的 [ON] 键指示灯是否点亮?
❍输出通道是否分配到了输出通道? (→第 105 页)
❍LCR 是否开启, CSR 数值是否设定为 1.0?(→第63 页)
❍输入通道的 [ON] 键指示灯是否点亮?
❍输入通道的推子是否上推?
❍分配到该通道的 DCA 推子是否上推?是否打开了 MUTE?
❍是否将相应输出通道的衰减器设定为正确水平?
❍是否正确设定了 STAGE BOX SETUP 功能? (→第 242 页)
❍在打开设备电源之前,您是否正确设定了与 M7CL-48ES 相连的 SB168-ES 设备上的双排直列开关?
(→第 44, 45 页)
❍是否已经将与 M7CL-48ES 相连的 SB168-ES 的固件更新到了合适的版本? (→第 16 页)
从耳机或 MONITOR OUT 插孔是否有声音
输出
❍[PHONES] 旋钮或 [LEVEL] 旋钮是否设定为正确音量?
❍监听推子是否设定为正确水平? (→第 154 页)
❍是否选择了监听源? (→第 154 页)
❍是否应用了调光器?
声音不够大
❍内部前置放大器或外部前置放大器的 GAIN (增益)设定到了适当的电平了吗? (→第 51,61 页)
❍输入通道的推子是否推高了?
❍EQ 增益可以设到极低设定吗? (→第 115 页)
❍GATE/COMP 阀值或比率可以设到极值设定吗? (→第 118 页)
❍EQ 衰减器被提升了吗? (→第 115 页)
❍输出通道的推子是否推高了?
❍试着用 METER 功能的各画面查看电平。(→第 167 页)
❍是否将分配到该通道的 DCA 推子推高了?
声音失真
❍字时钟设定正确吗? (→第 230 页)
❍内部前置放大器或外部前置放大器的 GAIN (增益)设定到了适当的电平了吗? (→第 51,61 页)
❍可能是输入通道的推子调高得过高?
❍可能是 STEREO 通道的推子推得太高吗?
❍EQ 增益可以设到极高设定吗? (→第 115 页)
即使未分配给输出通道也会输出声音 ❍您是否已经将输入提到分配直接输出? (→第 112 页)
❍您是否已经将输出通道分配为切出点了? (→第 110 页)
特定通道的音量升高和降低 ❍GATE/COMP 可以设定到降音吗? (→第 118 页)
操作推子未能按您的预料控制电平 ❍功能存取区域是否显示 MIX/MTRX ON FADER?是否能进入 SENDS ON FADER 模式?
只有特定通道的声音可以从 MONITOR
OUT 或PHONES 插孔听到 ❍能否打开 [CUE] 键?
外接的录音机或其它设备发出噪音
❍字时钟设定正确吗? (→第 230 页)
❍输入信号不同步吗?
❍振荡器或对讲系统能够开启吗? (→第 161,164 页)
高频范围被衰减 ❍能否应用加强?如果输入信号状态与加强数据不匹配,该问题将出现。(→第 230 页)
❍能否应用 EQ? (→第 115 页)
没有足够的净空,尤其是应用了 EQ 增强时 ❍使用 EQ 衰减器功能降低电平。(→第 115 页)
信号延迟 ❍检查各通道的延时设定是否正确。(→第 105 页)
转动 MIX 编码器不会改发送到 MIX 总线的
发送电平
❍[TO MIX SEND ON/OFF] 键打开了吗?
❍MIX [ON] 键打开了吗?
❍MIX 总线设定为 VARI 型了吗? (→第 234 页)
❍如果发送点设定为 POST,是否调低了推子?
无法保存场景记忆或库数据 ❍您尝试保存数据到只读场景 /库或受保护的场景吗? (→第 135 页)
❍是否已指定了用户等级限制? (→第 212 页)

M7CL 使用说明书
故障排除
292
无法保存到 USB 存储设备
❍USB 存储设备是否受到保护?
❍USB 存储设备是否有足够空闲容量保存数据?
❍当格式化 USB 存储设备时,以 FAT32 或FAT16 格式对其进行格式化。
无法在 AVSESMonitor 中改变分配
❍STAGE BOX SETUP 功能的 AUTO CONFIGURE 按钮是否打开?
❍是否将 SB168-ES 的双排直列开关 5–8 设定为开启 (向下位置)?
❍是否在 AVS-ESMonitor 的Control 画面上选择了 “Lock Routing ”选项。
无法在 AVSESMonitor 中更改串行通信 ❍STAGE BOX SETUP 功能的 AUTO CONFIGURE 按钮是否打开?
❍是否可将 SB168-ES 的双排直列开关 5–8 设定为开启 (向下位置) ?
无法在 AVSESMonitor 中执行快速设定 ❍STAGE BOX SETUP 功能的 AUTO CONFIGURE 按钮是否可以打开?
❍是否可将 SB168-ES 的双排直列开关 5–8 设定为开启 (向下位置) ?
无法传送 /接收 MIDI 数据
❍MIDI PORT 选择正确吗? (→第 198 页)
❍在传送和接收设备上所选的模式和通道是否正确? (→第 198 页)
❍是否对程序变更分配了一个事件? (→第 200 页)
当您调用场景时,有些通道 /参数没有更新
❍是否已将调用安全应用到该通道或参数? (→第 148 页)
❍是否关闭了已调用场景的 FOCUS?(→第147 页)
❍是否已经指定了用户等级限制? (→第 212 页)
您在 EFFECT 画面中打开了 CUE 按钮,但
它却被自动取消 ❍当您在显示屏上切换画面时,此项将被自动取消。(→第 184 页)
当您调用场景时,推子需要一些时间才能
停止 ❍您是否已经指定了衰减时间? (→第 151 页)
面板 LED 或液晶显示屏太暗 /太亮 ❍此项可在 SETUP 画面中进行调节。(→第 237 页)
特定频率的信号电平过低
❍是否将 EQ 增益调得过低?
❍路由信号通过 GEQ 或效果将其相对其它信号进行延迟。
如果此信号同经由不同信号路线的信号混合,梳
状过滤效果将使特定频率电平降低。
无法控制外接前置放大器 (AD8HR)
❍外接前置放大器是否连接到了 REMOTE 接口?
❍外接前置放大器的音频输出信号是否经由 I/O 卡输入到 SLOT 1–3?
❍外接前置放大器的输入端口设定是否正确?
❍将M7CL 和外接前置放大器相连的电缆是否存在问题?您使用的是 D-sub 9 针交叉电缆吗?
无法通过 M7CL Editor 控制 M7CL。❍请参阅我们网站上的 M7CL Editor 安装指南。
http://www.yamahaproaudio.com/
在LCD 显示屏上,有一些黑点 (未点亮)
或白点 (一直亮着) ❍很遗憾,这是 TFT-LCD 的公共特性,不是故障。

293
M7CL 使用说明书
附录
*有关支持 I/O 卡的信息,请参见 Yamaha 专业音响网站。
http://www.yamahaproaudio.com/
❏模拟输入特性
*1.灵敏度指的是当设备设定为最大增益时,产生 +4 dBu (1.23 V) 输出或标称输出电平的最低电平值。
(所有推子和电平控制器处在最高位置。)
*2.带锁定的 XLR-3-31 型接口为平衡式设计。
(1=GND, 2=HOT, 3=COLD)
*在上述规格中,
0 dBu = 0.775 Vrms。
*所有输入 AD 转换器采用 24 位线性,
128 次重复采样。
*+48V DC
(幻相供电)通过各独立软件控制的开关提供到 INPUT
(1-48 或 1-32)、ST IN 1L-4R、
OMNI IN 1-8 和TALKBACK XLR 型接口。
普通规格
采样频率
内部: 44.1 kHz, 48 kHz
外部: 44.1kHz (-10%) to 48kHz (+6%) <M7CL-32/48>
44.1kHz (-2.5%) to 48kHz (+2.5%) <M7CL-48ES>
信号延迟 小于 2.5 ms INPUT 到OMNI OUT (@Fs = 48 kHz)
推子 M7CL-48/48ES: 100 mm 电动推子 x62
M7CL-32: 100 mm 电动推子 x46
推子精度 +10 到-138,-∞ dB (1024 档/100mm)
最大电压增益 M7CL-32/48: 86 dB INPUT 1–48 to OMNI OUT
M7CL-48ES: 86 dB OMNI IN 1–8 to OMNI OUT 1–8
串音 (@1kHz)
M7CL-32/48: M7CL-32/48: -80 dB 相邻输入通道 (INPUT 1–48、ST IN 1–4[L,R] (增益:最
小值)- OMNI OUT 1–16)
M7CL-48ES: -80 dB 相邻输入通道 (OMNI IN 1–8、(增益:最小值)- OMNI OUT 1–8)
尺寸 M7CL-48/48ES:1274 x 286 x 701 mm (宽 x高x深)
M7CL-32:1060 x 286 x 701 mm (宽 x高x深)
净重
M7CL-48: 50 kg
M7CL-32: 42 kg
M7CL-48ES: 46 kg
电源要求 (V)
M7CL-48: 300 W
M7CL-32: 250 W
M7CL-48ES: 150 W
电源要求 (电压和赫兹)
美国 /加拿大:120V 60Hz
日本: 100V 50/60Hz
中国: 110–240V 50/60Hz
韩国 : 220V 60Hz
其它: 110–240V 50/60Hz
空气流通时的工作温度范围 +10°C 到+35°C
贮藏温度范围 -20°C 到+60°C
包括的附件
使用说明书
防尘罩
电源线
电线夹
选购附件
电平表头 MBM7CL
微型 YGDAI 卡*
鹅颈灯 LA1L
电源 PW800W
电源连接线 PSL360
输入 /输出的特性
输入端子 增益 实际负载
阻抗 在标称条件下使用
输入电平
接口
灵敏度 *1 标称 削波前的
最大值
INPUT 1-48 <M7CL-48>
INPUT 1-32 <M7CL-32>
–62 dB
3 kΩ
50-600 麦克风
&
600 线路
–82 dBu
(61.6 V)
–62 dBu
(0.616 mV)
–42 dBu
(6.16 mV) XLR-3-31 型
(平衡型)
*2
+10 dB –10 dBu
(245 mV)
+10 dBu
(2.45 V)
+30 dBu
(24.5 V)
ST IN 1-4 [L,R] <M7CL-32/48>
OMNI IN 1-8 <M7CL-48ES>
–62 dB
3 kΩ
50-600 麦克风
&
600 线路
–82dBu
(61.6 V)
–62 dBu
(0.616 mV)
–42 dBu
(6.16 mV) XLR-3-31 型
(平衡型) *2
+10 dB –10 dBu
(245 mV)
+10 dBu
(2.45 V)
+30 dBu
(24.5 V)
TALKBACK
–60 dB
3 kΩ
50-600 麦克风
&
600 线路
–70 dBu
(0.245 mV)
–60 dBu
(0.775 mV)
–40 dBu
(7.75 mV) XLR-3-31 型
(平衡型) *2
–16 dB –26 dBu
(38.8 mV)
–16 dBu
(0.123 V)
+4 dBu
(1.23 V)
普通规格 • 输入 /输出的特性

M7CL 使用说明书
输入 /输出的特性
294
❏模拟输出特性
*1.XLR-3-32 型接口为平衡式设计。
(1=GND, 2=HOT, 3=COLD)
*2.PHONES 立体声耳机插孔采用非平衡型设计。(顶 =LEFT, 环=RIGHT, 套=GND)
*3.设备内置可预设最大输出电平的开关。
*4.电平控制位置为最大值以下 10 dB。
*在上述规格中,
0 dBu = 0.775 Vrms。
*所有输出 DA 转换器采用 24 位,
128 次重复采样。
❏数字输入和输出特性
*1.2TR OUT DIGITAL 的通道状态在第 294 页上有述。
*2.XLR-3-32 型接口为平衡式设计。
(1=GND, 2=HOT, 3=COLD)
*3. IN, OUT
•2TR OUT DIGITAL 的通道状态
❏控制 I/O 特性
*1.4 针= HOT,
3针= COLD,照明灯额定功率 5W,电压由软件控制
输出端子 实际源阻抗 在标称条件下
使用 增益开关 *3 输出电平 接口
标称 削波前的最大值
OMNI OUT 1-16
<M7CL-32/48>
OMNI OUT 1-8
<M7CL-48ES>
75 Ω600 Ω线路
+24 dB ( 默认 )+4 dBu (1.23 V) +24 dBu (12.3 V)
XLR-3-32 型
(平衡型) *1
+18 dB –2 dBu (616 mV) +18 dBu (6.16 V)
PHONES 15 Ω8 Ω耳机 —75 mW*4 150 mW 立体声耳机插孔 (TRS)
(非平衡型) *2
40 Ω耳机 65 mW*4 150 mW
端子 格式 数据长度 电平 Audio 接口
2TR OUT
DIGITAL*1 AES/EBU AES/EBU
专业使用 *1 24 位RS422 — XLR-3-32 型 (平衡型) *2
EtherSound <M7CL-48ES> Ethersound 24 位100Base-TX 48 通道输入 /24 输出 @48kHz etherCON CAT5 *3
字节 位 区域名称 固定 /可变 数据 说明
0
0Block Format
固定
1专业使用
1Mode 0 音频
2-4 Emphasis 0x4 关闭
5Fs Lock 0 锁定
6-7 Sampling Frequency 可变
0x0 其它
0x3 32 kHz
0x2 44.1 kHz
0x1 48 kHz
10-3 Channel Mode 固定 0x1 2通道模式
4-7 Users Bit Management 0x0 —
20-2 Use of AUX 固定 0x1 24 位音频数据
3-7 Source 0x00 —
3 0-7 Multi Channel 固定 0x00 —
4
0-1 Digital Audio Reference Signal 固定 0x0 —
2— 0
3-6 Sampling Frequency 可变 0x0 其它
7 Sampling Frequency Scan Flag 固定 0—
端子 格式 电平 接口
NETWORK IEEE802.3
—
RJ-45
3rd 端口 <M7CL-48ES>
MIDI IN MIDI DIN 接口 5P
OUT
WORD CLOCK IN —TTL/75 BNC 接口
OUT TTL/75
REMOTE <M7CL-32/48> — RS422 D-SUB 接口 9P (插入式)
LAMP 1(32ch), 2(48ch) — 0 V - 12 V XLR-4-31 型*1
USB HOST USB 1.1 — A型USB 接口

电气特性
295
M7CL 使用说明书
附录
所有推子在测量时均为标称值。
信号发生器的输出阻抗:
150 欧姆
❏频率响应 Fs= 44.1 kHz 或 48 kHz @20 Hz–20 kHz,参考标称输出电平 @1 kHz
❏增益误差 Fs= 44.1 kHz 或 48 kHz @1 kHz
❏总谐波失真 Fs= 44.1 kHz 或 48 kHz
*总谐波失真采用 18dB/ 八度音阶滤波器在 80kHz 条件下测得。
❏嗡嗡声和噪声 Fs= 44.1 kHz 或 48 kHz, EIN= 等效输入噪音
*用 6dB/ 八度音阶滤波器在 12.7kHz 条件下测量嗡嗡声和噪音;相当于具有无穷大 dB/ 八度音阶衰减的 20kHz 滤波器。
输入 输出 RL 条件 最小值 典型值 最大值 单位
INPUT 1-48 <M7CL-48>
INPUT 1-32 <M7CL-32>
OMNI OUT 1-16 600 Ω增益 :最大值 –1.5 0.0 0.5
dB
PHONES 8 Ω–3.0 0.0 0.5
ST IN 1-4 [L,R] <M7CL-
32/48>
OMNI IN 1-8 <M7CL-
48ES>
OMNI OUT 1-16
<M7CL-32/48>
OMNI OUT 1-8
<M7CL-48ES>
600 Ω增益 :最大值 –1.5 0.0 0.5
PHONES 8 Ω–3.0 0.0 0.5
输入 输出 RL 条件 最小值 典型值 最大值 单位
INPUT 1-48 <M7CL-48>
INPUT 1-32 <M7CL-32> OMNI OUT 1-16 600 Ω
输入电平:–62 dBu,增益:
-62 dB → 输出电平 +4.0 dBu (Typ.) –2.0 0 2.0
dB
输入电平:+10 dBu,增益:
+10dB →输出电平 +4.0dBu (Typ.)
ST IN 1-4 [L,R]
<M7CL-32/48>
OMNI IN 1-8
<M7CL-48ES>
OMNI OUT 1-16
<M7CL-32/48>
OMNI OUT 1-8
<M7CL-48ES>
600 Ω
输入电平:–62 dBu,增益:
-62 dB →输出电平 +4.0dBu (Typ.) –2.0 0 2.0
输入电平:+10 dBu,增益:
+10dB →输出电平 +4.0dBu (Typ.)
Internal OSC
OMNI OUT 1-16
<M7CL-32/48>
OMNI OUT 1-8
<M7CL-48ES>
600 Ω全刻度输出,输出电平:+24.0 dBu (Typ.) –0.5 0 0.5
PHONES 8 Ω–30 dBFs, PHONES 电平控制 :
最大值 →输出电平 0dBu (Typ.) –0.5 0 0.5
输入 输出 RL 条件 最小值 典型值 最大值 单位
INPUT 1-48 <M7CL-48>
INPUT 1-32 <M7CL-32> OMNI OUT 1-16 600 Ω+4 dBu @20 Hz–20 kHz, 增益 :最大值 0.1
%
+4 dBu @20 Hz–20 kHz, 增益 :最小值 0.05
ST IN 1-4 [L,R]
<M7CL-32/48>
OMNI IN 1-8 <M7CL-48ES
OMNI OUT 1-16
<M7CL-32/48>
OMNI OUT 1-8
<M7CL-48ES>
600 Ω
+4 dBu @20 Hz–20 kHz, 增益 :最大值 0.1
+4 dBu @20 Hz–20 kHz, 增益 :最小值 0.05
Internal OSC
OMNI OUT 1-16
<M7CL-32/48>
OMNI OUT 1-8
<M7CL-48ES>
600 Ω全刻度输出 @1 kHz 0.02
PHONES 8 Ω全刻度输出 @1 kHz,PHONES 电平控制:最大值 0.2
输入 输出 RL 条件 最小值 典型值 最大值 单位
INPUT 1-48
<M7CL-48>
INPUT 1-32
<M7CL-32>
OMNI IN 1-8
<M7CL-48ES>
OMNI OUT 1-16
<M7CL-32/48>
OMNI OUT 1-8
<M7CL-48ES>
600 Ω
Rs= 150Ω, 增益 :最大值
主控推子处在标称电平位置,
–128
EIN
dBu
单通道推子处在标称电平位置。
–62
Rs= 150Ω, 增益 :最小值
主控推子处在标称电平位置, –84 –79
单通道推子处在标称电平位置。
All INPUTs <M7CL-48> OMNI OUT 1-16 600 Ω
Rs= 150Ω, 增益 :最小值
主控推子处在标称电平位置,推子中的全通道 1–48
处在标称电平位置。
–62
All INPUTs <M7CL-32> OMNI OUT 1-16 600 Ω
Rs= 150Ω, 增益 :最小值
主控推子处在标称电平位置,推子中的全通道 1–32
标称电平位置。
–64
All INPUTs <M7CL-
48ES> OMNI OUT 1-8 600 Ω
Rs=150Ω,增益:最小值
主控推子在标称电平处,推子中的所有 OMNI IN 1–8
处在标称电平。
–70
— OMNI OUT 1-16 600 Ω残留输出噪音, ST 主控关 –86
—PHONES 8 Ω残留输出噪音, PHONES 电平控制最小值 –86
电气特性

M7CL 使用说明书
电气特性
296
❏动态范围 Fs= 44.1 kHz 或 48 kHz
*用 6dB/ 八度音阶滤波器在 12.7kHz 条件下测量动态范围;相当于具有无穷大 dB/ 八度音阶衰减的 20kHz 滤波器。
❏采频率
输入 输出 RL 条件 最小值 典型值 最大值 单位
INPUT 1-48 <M7CL-48>
INPUT 1-32 <M7CL-32> OMNI OUT 1-16 600 ΩAD + DA, 增益:最小值 108
dB
ST IN 1-4 [L,R]
<M7CL-32/48>
OMNI IN 1-8
<M7CL-48ES>
OMNI OUT 1-16
<M7CL-32/48>
OMNI OUT 1-8
<M7CL-48ES>
600 ΩAD + DA, 增益:最小值 108
—
OMNI OUT 1-16
<M7CL-32/48>
OMNI OUT 1-8
<M7CL-48ES>
600 ΩDA 转换器 110
参数 条件 最小值 典型值 最大值 单位
External Clock
Frequency Range
<M7CL-32/48> 39.69 50.88
kHz
Frequency Range
<M7CL-48ES> 43.00 49.20
Internal Clock
Frequency 字时钟:INT 44.1 kHz 44.1
字时钟:INT 48 kHz 48
Accuracy 字时钟:INT 44.1 kHz 50 ppm
字时钟:INT 48 kHz
Jitter 字时钟:INT 44.1 kHz 5ns
字时钟:INT 48 kHz

混响器基本参数
297
M7CL 使用说明书
附录
❏库
❏输入功能
❏输出功能
❏输出端口
❏处理器
混响器基本参数
名称 编号 总计
Scene Memory Preset 1 + User 300 301
输入通道库 Preset 1 + User 199 200
输出通道库 Preset 1 + User 199 200
Input EQ Library Preset 40 + User 159 199
Output EQ Library Preset 3 + User 196 199
Dynamics Library Preset 41 + User 158 199
Effect Library Preset 48 + Reserve 9 +
User 142 199
GEQ Library Preset 1 + User 199 200
功能 参数
相位 Normal/Reverse
衰减器 –96 到 +24 dB
HPF Slope= 12 dB/Oct
Frequency= 20 Hz 到 600 Hz
4频段均衡器
Frequency= 20 Hz 到 600 Hz
Gain= –18 dB 到 +18 dB
Q= 0.10 到 10.0
Low Shelving (低频段)
High Shelving, LPF (高频段)
Type I/Type II
插入 Insert Point:Pre EQ/Pre Fader/Post On
直接输出 Direct Out Point:Pre HPF/Pre EQ/Pre Fader/Post
On
Dynamics 1
Type: Gate/Ducking/Comp/Expander
Threshold= –54 dB 到 0 dB
Ratio= 1:1 到 ∞:1
Attack= 0 msec 到 120 msec
Hold= 0.02 msec 到 1.96 sec
Decay= 5 msec 到 42.3 sec (释音)
Releace= 5msec 到 42.3 sec
Range= –70 dB 到 0 dB
Gain= –18 dB 到 0 dB, 0 dB 到 +18 dB
Knee= Hard 到 5 (soft)
Key In: Self Pre EQ/Self Post EQ/Mix Out 13-
16
Ch1-STIN4R (8ch block)
Key In Filter:HPF/LPF/BPF
Dynamics2
Type: Comp/De-Esser/Compander H/
Compander S
Threshold= –54 dB 到 0 dB
Ratio= 1:1 到∞ :1
Attack= 0 msec 到 120 msec
Release= 5 msec 到 42.3 sec
Gain= –18 dB 到 0 dB, 0 dB 到 +18 dB
Knee= Hard 到 5 (soft)
Key In: Self Pre EQ/Self Post EQ/Mix Out 13-
16
Ch1-STIN4R (8ch block)
推子 Level: 1024 steps, ∞, –138 dB to +10 dB
开On/Off
DCA 组8组
静音组 8组
混音发送
16 sends
Fix/Variable can be set each two mixes
Mix Send Point:Pre EQ/Pre Fader/Post On
Level: 1024 档, ∞, –138 dB 到 +10 dB
矩阵发送
8 Sends
Matrix Send Point:Pre EQ/Pre Fader/Post On
Level: 1024 档, ∞, –138 dB 到 +10 dB
LCR 声相 CSR= 0% 到 100%
功能 参数
衰减器 –96 到 +24 dB
4频段均衡器
Frequency= 20 Hz 到 600 Hz
Gain= –18 dB 到 +18 dB
Q= 0.10 到 10.0
Low Shelving (低频段)
High Shelving, LPF (高频段)
Type I/Type II
插入 Insert Point: Pre EQ/Pre Fader/Post ON
Dynamics 1
Type: Comp/Expander/Compander H/
Compander S
Threshold= –54 dB 到 0 dB
Ratio= 1:1 到∞ :1
Attack= 0 msec 到 120 msec
Release= 5 msec 到 42.3 sec
Gain= –18 dB 到 0 dB, 0 dB 到 +18 dB
Knee= Hard 到 5 (soft)
Key In: Self Pre EQ/Self Post EQ/Mix Out13-
16
MIX1-16/MTRX1-8/STIN LR/
MONO(C) (8ch block)
推子 Level: 1024 档, ∞, –138 dB 到 +10 dB
开On/Off
静音组 8组
混音到矩阵 立
体声到矩阵
Matrix Send Point: Pre Fader/Post On
Level: 1024 档, ∞, –138 dB 到 +10 dB
振荡器 Level= 0 到–96dB (1 dB 为设定单位)
On/Off= Software control
功能 参数
输出端口延迟 0 msec 到 600 msec
输出端口相位 Normal/Reverse
衰减器 –96 到 +24 dB
功能 参数
GEQ 31 bands x 4(8) systems
效果 Stereo In/Stereo Out multi effector x 4 systems
功能 参数

M7CL 使用说明书
针脚分配
298
❏REMOTE
❏DC POWER INPUT
针脚分配
针 信号名 针 信号名
1GND6 RX+
2RX
–7RTS
3TX
–8CTS
4TX+9GND
5N.C
5
9
1
6
针 信号名 针 信号名
1+24V13GND
2+24V14GND
3+24V15GND
4+24V16GND
5+24V17GND
6+24V18GND
7+24V19CAUTION (+)
8+24V20
CAUTION (–)
9 +24V 21 DETECT A
10 GND 22 DETECT B
11 GND 23 DETECT GND
12 GND Frame GND
1
2
3
4
5
6789
10111213
14
15
16
17181920
21
22
23

299
M7CL 使用说明书
(5)-8 2/2
955: PSL360 (option)
18
4
535 442 297
30 672
1026
1274
144
13
22
124
340:MBM7CL (option)
286
216
35˚
8˚
102
111
185370
701
146 168: PSL360 (option)
25
130
955: PSL360 (option)
18
4
535 442 83
30 672
812
1060
144
13
22
124
340:MBM7CL (option)
286
216
35˚
8˚
102
111
185370
701
146 168: PSL360 (option)
25
130
M7CL-48/48ES
M7CL-32
ᵜ֯⭘䈤᰾ҖⲴᇩѪঠࡧᰦᴰᯠⲴᢰᵟ㿴ṬDŽ䈧㠣<DPDKD㖁ㄉл䖭ᴰᯠ⡸ᵜⲴ֯⭘䈤᰾ҖDŽ

M7CL 使用说明书
安装 MBM7CL 电平表头(选购件)
300
1. 将螺钉 A从M7CL 触摸屏背面拆下,然后拆下接口盖。
2. 拆下螺钉 B
(2个位置)。
3. 松开螺钉 C
(2个位置)使其突出约 2mm。
4. 将MBM7CL 附带的固定装置的孔 D钩到 M7CL 的螺钉 C
(2个位置,左右两侧)上。
5. 将MBM7CL 的接头 E连接到 M7CL 的接口 F。
*放置接口位置时,应确保从后面板看过去,红色电缆位于右侧。
6. 将2个螺钉 B
(您在步骤 2中拆下的螺钉)插入到 MBM7CL 固定装置的孔 G,然后拧紧。
7. 拧紧螺钉 C
(2个位置)将 MBM7CL 固定到 M7CL 上。
8. 使用您在步骤 1中拆下的螺钉 A,拧紧 MBM7CL 附带的电缆盖。
这样安装步骤即完成。
安装 MBM7CL 电平表头(选购件)
C
A
C
B
B
2 mm
2 mm
M7CL 主机
接口盖
B
G
G
DD
C
CE
A
B
F
MBM7CL
红色电缆
电缆盖
完成时的图例
•
在将
MBM7CL
电平表头连接到
M7CL
之前,您必须关闭
M7CL
和
PW800W
的电源开关。 否则可能会造成故障或触电。
⊼ᛣ

MIDI 执行表
301
M7CL 使用说明书
附录
MIDI 执行表
YAMAHA [ Digital Mixing Console ] Date :8-Aug-2005
Model M7CL MIDI Implementation Chart Version : 1.0
Transmitted Recognized Remarks
Function...
Basic Default 1 - 16 1 - 16 Memorized
Channel Changed 1 - 16 1 - 16
Default x 1, 3 Memorized
Mode Messages x x
Altered ************** x
Note x 0 - 127
Number : True voice ************** x
Velocity Note ON x o Effect Control
Note OFF x o
After Key's x x
Touch Ch's x x
Pitch Bend x x
0,32 o o Bank Select
6,38 o o Data Entry
98,99 o o NRPN LSB,MSB
1-31,33-98, o o Assignable Cntrl
Control 102-119
Change
Prog o 0 - 127 o 0 - 127 Assignable
Change : True # ************** 0 - 300
System Exclusive o *1 o *1
System : Song Pos x x
Common : Song Sel x x
: Tune x x
System : Clock x o Effect Control
Real Time: Commands x x
:All Sound Off x x
Aux :Reset All Cntrls x x
:Local ON/OFF x x
Mes- :All Notes OFF x x
sages:Active Sense x o
:Reset x o
Mode 1 : OMNI ON , POLY Mode 2 : OMNI ON ,MONO o : Yes
Mode 3 : OMNI OFF, POLY Mode 4 : OMNI OFF,MONO x : No
Notes: *1 :Bulk Dump/Request,Parameter Change/Request,and MMC.

M7CL 使用说明书
索引
302
符号
[3rd] 接口 ..................................... 26
[DCA] 键...................................... 23
[DYNAMICS 1] 编码器................. 20
[DYNAMICS 2] 编码器................. 20
[HA] 编码器.................................. 19
[HPF] 编码器................................ 20
[IN 1-8] 键.................................... 23
[IN 9-16] 键.................................. 23
[IN 17-24] 键................................ 23
[IN 25-32] 键................................ 23
[IN 33-40] 键................................ 23
[IN 41-48] 键................................ 23
[MATRIX] 键................................ 23
[MIX 1-8] 键................................. 23
[MIX 9-16] 键............................... 23
[MIX/MATRIX] 编码器.................. 19
[PAN] 编码器 ............................... 19
[ST IN] 键..................................... 23
[STEREO] 键............................... 23
ø (相位)................................... 58
数字
2TR OUT DIGITAL 插孔 .............. 25
31 Band GEQ .................... 171, 177
31BandGEQ .............................. 175
A
AC IN (电源输入)接口 ............. 26
ATT/HPF/EQ 弹出式窗口
1 ch ........................................ 115
8 ch ........................................ 116
按键
特殊操作................................... 29
按钮 ............................................. 30
安装选购卡 .................................. 49
B
Banks A/B.................................. 237
BRIGHTNESS ........................... 237
版本 /电源区域 .......................... 229
帮助 ..................................... 33, 225
保护符号 .................................... 136
比较 2个设定 ............................... 40
编码器操作................................... 29
C
Centralogic 部分..................... 21, 97
操作 ........................................ 100
CH CLEAR................................. 134
CH COPY .................................. 132
CH JOB................................ 33, 123
CH LINK..................................... 130
CH MOVE .................................. 133
COMMENT 区域 ........................ 136
COMPANDER HARD
(COMPANDER-H) ..................... 251
COMPANDER SOFT
(COMPANDER-S) ..................... 251
插槽 1–3....................................... 26
插入场景 .................................... 144
场景
插入 ........................................ 144
存储 ........................................ 135
调用 ........................................ 138
复制 /粘贴 .............................. 142
剪切 ........................................ 144
清除 ........................................ 143
场景编号 .................................... 136
场景标题 .................................... 136
场景记忆 .................................... 135
程序变更 .................................... 197
尺寸............................................ 299
出错讯息 .................................... 289
触摸屏 ....................................20, 29
触摸屏、 LED 和照明灯的
亮度............................................ 237
初始化 .................................. 39, 134
初始化内置存储器 ...................... 238
存储场景 .................................... 135
D
DC POWER INPUT 接口 ............. 26
DCA CUE................................... 157
DCA GROUP ASSIGN .............. 124
DCA UNITY ............................... 159
DEC RECALL ............................ 139
DIMMER (衰减器)...................153
DIRECT RECALL.......................139
DYNAMICS 库列表 ....................246
单一模式.....................................201
当前场景.......................................50
登录 ............................................209
电平表 ........................................167
电气特性.....................................295
电源开关.......................................26
冻结效果.....................................188
动态 ............................................118
动态参数.....................................249
动态库 ........................................121
对DCA 组分配通道 ....................123
对话框 ..........................................32
对讲 ............................................161
对静音组分配通道 ......................126
多功能编码器操作 ........................30
多重模式.....................................201
多重选择 (指定一个范围)..........29
E
E符号 (EDIT 符号).................136
EQ ..............................................115
EQ [FREQUENCY] 编码器...........20
EQ [GAIN] 编码器 ........................20
EQ [Q] 编码器 ..............................20
EQ 弹式窗口 (ALL) .....................117
EQ 和动态 ..................................115
EQ 库.........................................121
EQ 库列表 ..................................245
EtherSound [IN]/[OUT] 接口 ........26
F
FADE TIME................................151
File
Convert ...................................220
Firmware version..........................16
FIXED...................................15, 234
Flex15GEQ ................171, 175, 178
FOCUS.......................................147
访客 ............................................207
复制 /粘贴场景...........................142
索引

索引
303
M7CL 使用说明书
附录
复制 /粘贴设定 ............................ 40
复制 /粘贴文件 .......................... 223
复制通道参数............................. 132
G
GATEWAY ADDRESS
(网关地址)............................... 236
GEQ 库...................................... 189
GLOBAL RECALL SAFE........... 148
改变
输出分配设定 ......................... 105
输入分配设定 ......................... 108
更改
密码........................................ 211
用户等级................................. 212
工具按钮 ...................................... 35
功能存取区域............................... 32
固定 Centralogic 部分的通道或
DCA 组...................................... 104
固件版本 ...................................... 15
故障排除 .................................... 291
管理员........................................ 207
H
HA/PATCH 弹式窗口
1 ch .......................................... 61
8 ch .......................................... 62
ALL (全部)............................ 62
HA (前置放大器)设定 .............. 61
HA (前置放大)增益设定........... 51
后面板.......................................... 24
环形连接 ...................................... 45
混合参数操作适用性 .................. 277
I
IN/OUT [TX]/[RX] 指示灯 ............. 26
INC RECALL ............................. 139
INPUT CUE ............................... 157
INPUT 部分.................................. 18
INPUT 插孔 (M7CL-32/48) .......... 24
INPUT 通道............................ 14, 57
INSERT/DIRECT OUT 弹出式窗口
1ch ................................. 110, 112
8ch ................................. 110, 113
IP ADDRESS (IP 地址).......... 236
J
校准功能 .................................... 239
级联从机 .................................... 232
级联连接 .................................... 232
级联主机 .................................... 233
渐变功能 .................................... 151
键盘窗口 ...................................... 31
剪切场景 .................................... 144
监听功能 .................................... 153
将当前场景恢复至默认状态.......... 50
将M7CL-32/48 连接到
AD8HR....................................... 190
将输入通道信号发送到 STEREO
总线.............................................. 54
将信号从 MIX 通道发送到
STEREO/MONO 总线.................. 82
将信号从 MIX 通道和 STEREO/
MONO 通道发送到 MATRIX
总线.............................................. 85
将信号从输入通道发送到 MATRIX
总线.............................................. 72
将信号从输入通道发送到 MIX
总线.............................................. 67
将信号从输入通道发送至
STEREO/MONO 总线.................. 63
降音............................................ 249
焦点功能 .................................... 147
接地螺钉 ...................................... 26
接口.............................................. 26
警告............................................ 289
静音安全功能 ............................. 129
菊链............................................ 190
菊链连接 (M7CL-48ES) ............... 44
K
可分配到用户自定义键的功能 .... 280
控制变更 .................... 197, 203, 270
控制变更参数的分配 .................. 272
控制 DCA 组............................... 125
控制静音组................................. 127
控制台锁定................................. 217
库................................................. 35
扩展器 ........................................ 250
L
LAMP 接口................................... 25
LCR 模式 ............................... 63, 82
LINK MODE (链接模式)..........236
链接组 ........................................130
列表窗口.......................................31
M
M7CL..............................................9
M7CL-48ES..................................13
MAC ADDRESS
(MAC 地址)..............................236
MATRIX 电平表............................19
MATRIX 通道 .........................14, 80
MATRIX 总线 .............................234
MBM7CL 电平表头...............19, 169
安装.........................................300
Meter (电平表)..........................33
MIDI............................................197
MIDI IN/OUT 接口 ........................25
MIDI 数据格式 ............................282
MIX 电平表 ...................................19
MIX 通道.................................14, 79
MIX 总线.....................................234
MIX 总线类型 (VARI / FIXED) ......15
MONITOR FADER 区域.............154
MONITOR 部分 ............................22
MONITOR (监听)......................33
MONO (C) 通道......................14, 79
MUTE GROUP ASSIGN ............126
MUTE MASTER .........................128
MUTE SAFE...............................126
MUTE SAFE 指示器...................127
门限............................................249
密码............................................211
模拟输出连接................................47
模拟输入连接................................46
目录............................................224
N
NAVIGATION KEYS 部分 ............23
NETWORK 接口...........................25
NRPN 参数的分配 ......................274
NRPN (未注册的参数编号).....203
内部时钟.....................................235
内部效果.....................................180
将内部效果插入通道 ...............183
内部效果参数..............................184

M7CL 使用说明书
索引
304
内置存储器 ................................ 238
O
OMNI IN 插孔 (M7CL48-ES)........ 24
OMNI OUT 插孔 .......................... 25
OSCILLATOR (振荡器).......... 164
OVERVIEW 画面 ................... 33, 98
OUTPUT CUE ........................... 157
P
Parameter change ..................... 197
PATCH / NAME 弹出式窗口
(分配)...................................... 108
PHONES LEVEL ....................... 154
PHONES LEVEL LINK .............. 154
PHONES LEVEL 旋钮 ................. 27
PHONES OUT (耳机输出)
插孔 ............................................. 27
PRE EQ..................................... 234
PRE FADER.............................. 234
偏好 ........................................... 214
普通规格 .................................... 293
Q
其它功能 .................................... 297
前面板下方 .................................. 27
清除场景 .................................... 143
轻敲速度功能............................. 186
R
RACK (机架)............................ 33
RECALL UNDO......................... 138
REMOTE 接口 (M7CL-32/48) ...... 25
R符号 (只读符号).................. 136
S
SCENE
通用粘贴................................. 145
SCENE MEMORY/MONITOR
部分 ............................................. 22
SCENE 区域 .............................. 136
SCENE (场景).......................... 33
SELECTED CHANNEL VIEW
画面 ....................................... 33, 90
SELECTED CHANNEL
部分 ..................... 19, 67, 72, 85, 89
操作 .......................................... 91
SENDS ON FADER..................... 33
SETUP 画面............................... 229
SETUP (设定).......................... 33
ST IN 插孔 1-4 (M7CL-38/48) ...... 25
ST IN 通道.............................. 14, 57
ST IN (立体声输入)部分 .......... 18
ST/MONO 模式...................... 63, 82
STAGE BOX DATA
CONVERSION........................... 220
STEREO/MONO MASTER
部分.............................................. 23
STEREO 通道........................ 14, 79
STORE UNDO........................... 137
SUBNET MASK
(子网掩码)............................... 236
删除文件 .................................... 223
上面板 .......................................... 17
设定
初始化....................................... 39
复制 .......................................... 40
粘贴 .......................................... 40
时间.............................................. 32
时间戳记 .................................... 141
使用 Centralogic
部分................ 67, 69, 72, 74, 85, 86
使用 SELECTED CHANNEL 部分 ...
72, 85
使用推子 (SENDS ON FADER 模
式)................................... 67, 70, 72
输出分配设定 ............................. 105
输出通道 ................................ 14, 79
输出通道的信号流程 .................... 79
输入 /输出特性 .......................... 293
输入分配设定 ............................. 108
输入名称 ...................................... 34
输入通道的信号流程 .................... 57
数字输入 /输出连接 ..................... 48
嘶声消除器................................. 251
T
TALKBACK GAIN 旋钮 ................ 27
TALKBACK 插孔.......................... 27
TO STEREO/MONO 弹出式窗口
8 ch..................................... 63, 83
ALL (全部)....................... 64, 83
弹出式窗口................................... 32
提示............................................ 157
提示功能.....................................158
调节
触摸屏的检测点
(校准功能)..........................239
输入 /输出增益 .......................241
推子.........................................240
调用安全.....................................148
调用场景.....................................138
通道参数
初始化.....................................134
复制.........................................132
移动.........................................133
通道结构.......................................14
通道链接.....................................130
通道名和图标..........................59, 81
通过发送 /返回使用内部效果 .....181
图示 EQ..............................171, 175
推子 ..............................................31
U
USB 存储设备
保存 /载入数据 .......................218
格式化媒体..............................224
USB 接口......................................20
USER DEFINED KEYS 部分........22
V
VARI.............................................15
VARI [PRE EQ] ..........................234
VARI [PRE FADER] ...................234
W
WORD CLOCK IN/OUT 接口 .......25
外接前置放大器..........................190
网络地址.....................................236
文件
复制 /粘贴...............................223
删除.........................................223
X
显示屏部分 ...................................20
效果 ............................................171
效果参数.....................................253
效果库 ........................................189
效果类型列表..............................252
效果与节拍同步..........................265

索引
305
M7CL 使用说明书
附录
虚拟机架 .................................... 171
选购卡.......................................... 49
旋钮 ............................................. 31
选项卡.......................................... 30
Y
压缩器........................................ 250
移动通道的参数 ......................... 133
用户 ........................................... 207
用户等级 .................................... 212
用户等级设定............................. 207
用户定义键 .................. 22, 216, 280
用户名.......................................... 32
用户设定 .................................... 207
用户验证密钥............. 207, 209, 212
远程控制外接前置放大器........... 193
Z
针脚分配 .................................... 298
直接输出 .................................... 112
主区域.......................................... 33
字时钟.................................. 15, 230
字时钟连接和设定........................ 50

M7CL 使用说明书
306

WS34840
2016年1月 ᬍ⠜ IPTO-J0
© 2005 Yamaha Corporation
Manual Development Department
Printed in Japan
Yamaha Downloads
http://download.yamaha.com/
Yamaha Pro Audio global website
http://www.yamahaproaudio.com/
䲙偀જФ఼䷇ડ˄Ё˅ᡩ䌘᳝䰤݀ৌ
к⎧ᐲ䶉ᆹ४ᯠ䰨䐟ਧӁ઼བྷᾬ
ᇒᡧᴽ࣑✝㓯˖
ޜਨ㖁൰ ˖KWWSZZZ\DPDKDFRPFQ
ࡦ䙐୶ ˖䳵傜ṚᔿՊ⽮
ࡦ䙐୶ൠ൰ ˖ᰕᵜ䶉৯┘ᶮᐲѝ४ѝ⌭⭪
䘋ਓ୶ ˖䳵傜Ҁಘ丣૽˄ѝഭ˅ᣅ䍴ᴹ䲀ޜਨ
䘋ਓ୶ൠ൰ ˖к⎧ᐲ䶉ᆹ४ᯠ䰨䐟ਧӁ઼བྷᾬ
ӗൠ ˖ᰕᵜ





