Yamaha PSR A3000 Owner's Manual Psra3000 Ar Om A0
User Manual: Yamaha PSR-A3000 Owner's Manual
Open the PDF directly: View PDF
.
Page Count: 218 [warning: Documents this large are best viewed by clicking the View PDF Link!]
- الكماليات المرفقة
- نبذة عن كتيبات الاستعمال
- الصيغ
- معلومات
- الميزات الرئيسية
- جدول المحتويات
- ضوابط اللوحة والأطراف
- بدء الاستخدام
- متطلبات الطاقة
- تشغيل/إيقاف تشغيل الطاقة
- ضبط مستوى الصوت الرئيسي
- تغيير لغة الشاشة
- تشغيل الأمثلة المسجلة
- مفاتيح التحكم المرتكزة على الشاشة
- استدعاء الشاشة المطلوبة فورًا - الوصول المباشر
- الرسائل المعروضة على الشاشة
- تكوين الشاشة الرئيسية
- تكوين شاشة اختيار الملف
- إدارة الملف
- إدخال الحروف
- إعادة ضبط الإعدادات المبرمجة في المصنع
- نسخ البيانات احتياطيًا
- عمليات التشغيل الأساسية
- الإيقاعات
– عزف الإيقاع والعزف المصاحب –
- عزف الإيقاع مع العزف المصاحب التلقائي
- تشغيل عزف الإيقاع
- تغيير نوع عزف النغمات المتآلفة بالأصابع
- استدعاء إعدادات اللوحة المناسبة للإيقاع الحالي (ضبط بلمسة واحدة)
- العثور على المقطوعات الموسيقية المناسبة للإيقاع الحالي (الدليل)
- تشغيل/إيقاف تشغيل كل قناة من الإيقاع
- ضبط توازن مستوى الصوت بين الأقسام
- إعداد نقطة الفصل
- تحديد النغمات المتآلفة باستخدام يدك اليمنى أثناء عزف صوت الباص باستخدام يدك اليسرى
- إنشاء/تحرير الإيقاعات (مكون الإيقاع)
- الأغاني – تشغيل الأغاني والتدريب عليها وتسجيلها –
- مشغل/مسجل صوت USB – تشغيل الملفات الصوتية وتسجيلها –
- اللوحات المتعددة - إضافة جمل موسيقية للعزف -
- الباحث عن الموسيقي - استدعاء إعدادات اللوحة المناسبة للعزف-
- ذاكرة التسجيل – حفظ واستدعاء إعدادات اللوحة حسب الطلب –
- السلالم الشرقية – إعداد السلالم الشرقية –
- لوحة التحكم بمزج الأصوات – تعديل مستوى الصوت والتوازن النغمي –
- التوصيلات
– استخدام آلتك الموسيقية مع الأجهزة الأخرى –
- توصيل موجه تحكم قدمي/جهاز التحكم بالقدم (مقابس FOOT PEDAL)
- توصيل الأجهزة الصوتية (مقابس OUTPUT [L/L+R]/[R]، مقبس [AUX IN])
- توصيل أجهزة USB (طرف [USB TO DEVICE])
- التوصيل بأطراف iPhone/iPad ([USB TO DEVICE]، [USB TO HOST] و MIDI)
- التوصيل بطرف كمبيوتر ([USB TO HOST])
- توصيل أجهزة MIDI الخارجية (أطرافMIDI [IN]/[OUT] )
- الوظائف الأخرى - ضبط الإعدادات العامة واستخدام المزايا المتقدمة -
- المزايا المتقدِّمة
- الإيقاعات
- الأغاني
- مُشغل/مُسجل صوت USB
- اللوحات المتعددة
- الباحث عن الموسيقى
- ذاكرة التسجيل
- السلالم الموسيقية الشرقية
- لوحة التحكم بمزج الأصوات
- التوصيلات
- الوظائف الأخرى
- قائمة الوظائف
- جدول الوصول المباشر
- دليل التحري عن الخلل وإصلاحه
- الفهرس

Digital Workstation
FA
AR
!Yamaha ﻦﻣ ﻲﻤﻗﺮﻟﺍ ﺯﺎﻬﺠﻟﺍ ﺍﺬﻫ ءﺍﺮﺷ ﻰﻠﻋ ﻙﺮﻜﺸﻧ
ﺔﻟﻵﺍ ﻩﺬﻫ ﻲﻓ ﺔﻠﻬﺴﻟﺍﻭ ﺓﺭّ
ﻮﻄﺘﻤﻟﺍ ﻒﺋﺎﻇﻮﻟﺍ ﻦﻣ ﻞﻣﺎﻛ ﻞﻜﺸﺑ ﺓﺩﺎﻔﺘﺳﻻﺍ ﻦﻣ ﻦﻜﻤﺘﺗ ﻰﺘﺣ ؛ﺔﻳﺎﻨﻌﺑ ﺐّ
ﻴﺘﻜﻟﺍ ﺍﺬﻫ ﺓءﺍﺮﻘﺑ ﻚﻴﺻﻮﻧ
.ﻞﺒﻘﺘﺴﻤﻟﺍ ﻲﻓ ﻪﻴﻟﺇ ﻉﻮﺟﺮﻠﻟ ﺪﻴﻟﺍ ﻝﻭﺎﻨﺘﻣ ﻲﻓﻭ ﻦﻴﻣﺃ ﻥﺎﻜﻣ ﻲﻓ ﺐّ
ﻴﺘﻜﻟﺍ ﺍﺬﻬﺑ ﻅﺎﻔﺘﺣﻻﺎﺑ ﺎ ً
ﻀﻳﺃ ﻚﻴﺻﻮﻧ .ﺔﻴﻘﻴﺳﻮﻤﻟﺍ
.٦ – ٥ ﺕﺎﺤﻔﺻ ﻲﻓ "ﺔﻴﻃﺎﻴﺘﺣﻻﺍ ﺕﺎﻬﻴﺒﻨﺘﻟﺍ" ﺓءﺍﺮﻗ ﻦﻣ ﺪﻛﺄﺗ ،ﺔﻟﻵﺍ ﻩﺬﻫ ﻡﺍﺪﺨﺘﺳﺍ ﻞﺒﻗ
!ﺪﻳﺩﺮﮐ یﺭﺍﺪﻳﺮﺧ ﺍﺭ Yamaha ﻝﺎﺘﻴﺠﻳﺩ ﺭﺎﮐ ﻩﺎﮕﺘﺴﻳﺍ ﻦﻳﺍ ﻪﮐ ﻢﻴﻧﻮﻨﻤﻣ
ﻦﻳﺍ ﻪﺘﻓﺮﺸﻴﭘ ﻭ ﻥﺎﺳﺁ یﺎﻫﺩﺮﮑﻠﻤﻋ ﺯﺍ ﻞﻣﺎﮐ ﺭﻮﻃ ﻪﺑ ﺪﻴﻧﺍﻮﺘﺑ ﺎﺗ ﺪﻴﻨﮐ ﻪﻌﻟﺎﻄﻣ ﺖﻗﺩ ﻪﺑ ﺍﺭ ﺎﻤﻨﻫﺍﺭ ﻪﭼﺮﺘﻓﺩ ﻦﻳﺍ ﻪﮐ ﻢﻴﻨﮐ ﯽﻣ ﻪﻴﺻﻮﺗ ﺎﻣ
ﺕﺎﻌﺟﺍﺮﻣ یﺍﺮﺑ ﺱﺮﺘﺳﺩ ﺭﺩ ﻭ ﻦﻣﺍ ﯽﻧﺎﮑﻣ ﺭﺩ ﺍﺭ ﺎﻤﻨﻫﺍﺭ ﻪﭼﺮﺘﻓﺩ ﻦﻳﺍ ﻢﻴﻨﮐ ﯽﻣ ﻪﻴﺻﻮﺗ ﻦﻴﻨﭽﻤﻫ ﺎﻣ .ﺪﻳﺮﺒﺑ ﺍﺭ ﻡﺯﻻ ﻩﺮﻬﺑ ﻩﺎﮕﺘﺳﺩ
.ﺪﻴﻨﮐ یﺭﺍﺪﻬﮕﻧ ﻩﺪﻨﻳﺁ
.ﺪﻴﻨﮐ ﻪﻌﻟﺎﻄﻣ ۶ ﺎﺗ ۵ یﺎﻫ ﻪﺤﻔﺻ ﺭﺩ ﺍﺭ "ﻁﺎﻴﺘﺣﺍ ﺩﺭﺍﻮﻣ" ﺖﻤﺴﻗ ً
ﺎﻤﺘﺣ ،ﻩﺎﮕﺘﺳﺩ ﺯﺍ ﻩﺩﺎﻔﺘﺳﺍ ﺯﺍ ﻞﺒﻗ
ﺔﻴﺑﺮﻌﻟﺍ
ﯽﺳﺭﺎﻓ
ﻲﻤﻗﺭ ﺯﺎﻬﺟ
ﻝﺎﺘﻴﺠﻳﺩ ﺭﺎﮐ ﻩﺎﮕﺘﺴﻳﺍ
ﻚﻟﺎﻤﻟﺍ ﺐّ
ﻴﺘﻛ
ﮏﻟﺎﻣ ﺎﻤﻨﻫﺍﺭ ﻪﭼﺮﺘﻓﺩ
Yamaha Global Site
http://www.yamaha.com/
Yamaha Downloads
http://download.yamaha.com/ ZQ09850
Manual Development Department
© 2015 Yamaha Corporation
Published 07/2015 MVZC*.*-**A0
Printed in Indonesia
ﺎﻳ ﺪﻳﺮﻴﮕﺑ ﺱﺎﻤﺗ Yamaha ﯽﮔﺪﻨﻳﺎﻤﻧ ﻦﻳﺮﺘﮑﻳﺩﺰﻧ ﺎﺑ ً
ﺎﻔﻄﻟ ،ﺕﻻﻮﺼﺤﻣ ﺕﺎﻴﺋﺰﺟ ﺯﺍ ﻉﻼﻃﺍ یﺍﺮﺑ
.ﺪﻴﻨﮐ ﻪﻌﺟﺍﺮﻣ ﺮﻳﺯ ﺭﺩ ﺯﺎﺠﻣ ﻥﺎﮔﺪﻨﺷﻭﺮﻓ ﺖﺴﻴﻟ ﻪﺑ
ﻭﺃ Yamaha ﺔﻛﺮﺷ ﻲﺑﻭﺪﻨﻣ ﺏﺮﻗﺄﺑ ﻝﺎﺼﺗﻻﺍ ﻰﺟﺮُ
ﻳ ،ﺞﺘﻨﻤﻟﺎﺑ ﺔﺻﺎﺨﻟﺍ ﻞﻴﺻﺎﻔﺘﻟﺍ ﻰﻠﻋ ﻝﻮﺼﺤﻠﻟ
.ﻩﺎﻧﺩﺃ ﺩﺭﺍﻮﻟﺍ ﺺﺧﺮﻤﻟﺍ ﻉﺯﻮﻤﻟﺍ
12psra3000_ar_om.indb 2 7/22/2015 6:10:26 PM

PSR-A3000
12psra3000_ar_om.indb 3 7/22/2015 6:10:26 PM

PSR-A3000
12psra3000_ar_om.indb 4 7/22/2015 6:10:26 PM

PSR-A3000
AC
Yamaha
AC
AC
ACAC
AC
AC
PSR-A3000
AC
.Yamaha
AC
Yamaha
Yamaha
DMI-5 1/2
12psra3000_ar_om.indb 5 7/22/2015 6:10:27 PM

PSR-A3000
AC
AC
AC
Yamaha
DMI-5 2/2
iPod touchiPhoneiPad
– –
MIDI
USB
USB
USB
.
USB
USB
bottom_en_01
12psra3000_ar_om.indb 6 7/22/2015 6:10:27 PM

PSR-A3000
Online Member Product Registration
AC
Yamaha
PSR-A3000
.PSR-A3000
)PDF
Data List
MIDI
Computer-related Operations
.MIDI
iPhone/iPad Connection Manual
iPadiPhone
Yamaha Downloads
http://download.yamaha.com/Yamaha Downloads
LCD
Apple InciPodiPadiPhone
TAB [E][F] BACKUP/RESTORE ← [G] SYSTEM ← TAB [F] MENU 2 ← [FUNCTION]
.[FUNCTION]
.MENU 2[F] TAB
.(SYSTEM) [G]
.BACKUP/RESTORE[E][F] TAB
12psra3000_ar_om.indb 7 7/22/2015 6:10:27 PM

PSR-A3000
GMGM
GM (General MIDI)
YamahaGMXG
GMGSXG YamahaRolandGS
MIDISMFYamaha XF
XF
YamahaStyleSFF
SFFSFF GE
MIDI
YamahaYamaha
WAV E MIDI
Yamaha Corporation
Beauty And The Beast
from Walt Disney’s BEAUTY AND THE BEAST
Lyrics by Howard Ashman
Music by Alan Menken
©1991 Walt Disney Music CompanyWonderland Music Company, Inc.
All Rights Reserved Used by Permission
What Makes You Beautiful
Words and Music by Savan Kotecha, Rami Yacoub and Carl Falk
© 2011 EMI APRIL MUSIC INC., MR. KANANI SONGS, RAMI PRODUCTIONS ABAIR CHRYSALIS SCANDINAVIA AB
All Rights for MR. KANANI SONGS Controlled and Administered by EMI APRIL MUSIC INC.
All Rights for RAMI PRODUCTIONS AB Administered by KOBALT SONGS MUSIC PUBLISHING
All Rights for AIR CHRYSALIS SCANDINAVIA AB Administered by CHRYSALIS MUSIC GROUP, INC., a BMG CHRYSALIS
COMPANY
All Rights Reserved International Copyright Secured Used by Permission
Ricoh Co., Ltd
12psra3000_ar_om.indb 8 7/22/2015 6:10:28 PM

PSR-A3000
PSR-A3000
PSR-A3000
PSR-A3000
http://www.yamaha.com/awk/
Yamaha Expansion ManagerPSR-A3000
DSP
DSPPSR-A3000
USB
USBMP3WAV
USBWAV
CDs
karaoke
12psra3000_ar_om.indb 9 7/22/2015 6:10:28 PM

PSR-A3000
.................................................
..............................
..........................................
.................................................................
...................................................................
USB
.......................................................
...................................................
.......................................................
.....................................
............................
...............................................
.................................
......................................
.......................
.............................
........................................................
.........................................
...................................................
..........................................................
.............................................
..............................................................
.................................................... )FOOT PEDAL
OUTPUT [L/L+R]/[R]
............................................................. )
[AUX IN]
...................... )[USB TO DEVICE]USB
[USB TO DEVICE]iPhone/iPad
............................................... )MIDI[USB TO HOST]
........................... )[USB TO HOST]
...........)MIDI [IN]/[OUT]MIDI
..............................................................
................................................................
......................................................
............................................................................
.........................................................................
................................................................
....................................................
..............................................
...............................................................
.........................................................
..........................................
.......................
.............................................
........................................................
....................................................
....................................................................
................................................................
................................
.........................................................
...............................................................
..................................
.........................................................
.......................................................
....................................
...........................
.................................
...........................................................
.................................
................. )
.............. )
.....................................
....................................
.............................................................
.................................................
......................................
.................................................................
...............................
12psra3000_ar_om.indb 10 7/22/2015 6:10:28 PM

PSR-A3000
..............................................
....................................... GM&XG
...............
.........................................
.....................................
.........................................
.............................................
.....................................
.............................................
......................
........................................
..................
...............................
..........
..........................................................
........................................
USB
............................
.....................................................
..........................................
............................................................
................................................
........................................................
...............................
................
............................................... VOL/VOICE
..................................................... FILTER
....................................................... TUNE
.....................................................EFFECT
........................................................... EQ
..................................)CMP
............................................................
................................
.............................................................. MIDI
............... LANiPhone/iPad
....................................................................UTILITY
................................................................... SYSTEM
12psra3000_ar_om.indb 11 7/22/2015 6:10:28 PM

PSR-A3000
٩
٢٨
٢٧
٢٥
٢٦
٣٠ ٣١ ٣٢
٢٩
٢١
٢٢ ٢٣ ٢٤
١٧
١٨
١٩
٢٠
٧
٨
٦
٣
٤
٢
٥
١
١٢
١١
١٠
١٣
١٤
١٥
١٦
1
[MASTER VOLUME]
2
[DEMO]
3
[MASTER EQ]
4
SONG
5
STYLE
6
[TAP TEMPO]/TEMPO
7
TRANSPOSE
8
[METRONOME]
9
[FADE IN/OUT]
10
.)Style/Song(
[OTS LINK]
11
.OTS
STYLE CONTROL
12
SCALE SETTING
13
51SCALE MEMORY [MEMORY]
14
[RESET]
[ASSIGN]
15
[PHONES]
16
LCD
17
[BAL.]
18
12psra3000_ar_om.indb 12 7/22/2015 6:10:29 PM

2
PSR-A3000
٩
٢٨
٢٧
٢٥
٢٦
٣٠ ٣١ ٣٢
٢٩
٢١
٢٢ ٢٣ ٢٤
١٧
١٨
١٩
٢٠
٧
٨
٦
٣
٤
٢
٥
١
١٢
١١
١٠
١٣
١٤
١٥
١٦
1
[MASTER VOLUME]
2
[DEMO]
3
[MASTER EQ]
4
SONG
5
STYLE
6
[TAP TEMPO]/TEMPO
7
TRANSPOSE
8
[METRONOME]
9
[FADE IN/OUT]
10
.)Style/Song(
[OTS LINK]
11
.OTS
STYLE CONTROL
12
SCALE SETTING
13
51SCALE MEMORY [MEMORY]
14
[RESET]
[ASSIGN]
15
[PHONES]
16
LCD
17
[BAL.]
18
[MIXER/EQ]
19
[CHANNEL ON/OFF
20
.)Style/Song
[FUNCTION]
21
VOICE
22
[USB AUDIO PLAYER]
23
[USB]
24
.USB
VOICE EFFECT
25
[MUSIC FINDER]
26
PART SELECT
27
PART ON/OFF
28
REGISTRATION MEMORY
29
MULTI PAD CONTROL
30
ONE TOUCH SETTING
31
UPPER OCTAVE
32
٩
٢٨
٢٧
٢٥
٢٦
٣٠ ٣١ ٣٢
٢٩
٢١
٢٢ ٢٣ ٢٤
١٧
١٨
١٩
٢٠
٧
٨
٦
٣
٤
٢
٥
١
١٢
١١
١٠
١٣
١٤
١٥
١٦
12psra3000_ar_om.indb 13 7/22/2015 6:10:30 PM

PSR-A3000
DC IN
1
.AC
[2]/[1] FOOT PEDAL
2
[R]/[L/L+R] OUTPUT
3
[AUX IN]
4
[OUT]/[IN] MIDI
5
MIDI
[USB TO HOST]
6
[USB TO DEVICE]
7
.USBUSB
١٢ ٣ ٤٥ ٦ ٧
١٢ ٣ ٤٥ ٦ ٧
12psra3000_ar_om.indb 14 7/22/2015 6:10:30 PM

2
PSR-A3000
[PHONES]
١٢ ٣ ٤٥ ٦ ٧
12psra3000_ar_om.indb 15 7/22/2015 6:10:31 PM

PSR-A3000
AC
٣
١
٢
DC IN
)
AC
AC
ACAC
AC
.AC
."MIN[MASTER VOLUME]
٢
Standby/On
Standby/On
12psra3000_ar_om.indb 16 7/22/2015 6:10:32 PM

2
PSR-A3000
AC
Standby/On
Standby/On
Standby/On
USBUSER
TAB [E] CONFIG 1 ← [J] UTILITY ← TAB [E] MENU 1 ← [FUNCTION]
٣
٢
."4 AUTO POWER OFF[B]
[5][4]
.DISABLED
[EXIT]
C1
12psra3000_ar_om.indb 17 7/22/2015 6:10:32 PM

PSR-A3000
[MASTER VOLUME]
TAB [E] OWNER ← [G] SYSTEM ← TAB [F] MENU 2 ← [FUNCTION]
٢
[5 ][4]
[EXIT]
12psra3000_ar_om.indb 18 7/22/2015 6:10:33 PM

2
PSR-A3000
[DEMO]
[H][A]
[J][I]
[J][A]
.[EXIT]
[EXIT]
12psra3000_ar_om.indb 19 7/22/2015 6:10:33 PM

PSR-A3000
LCD
.LCD
[J][A]
1
[J][A]
1
[][] TA B
2
[8 ][1 ]
3
[EXIT]
5
[ENTER]
4
[DIRECT ACCESS]
)
[J][A]
1
[J][A]
[J][A]
[B][A]
[H][F]
12psra3000_ar_om.indb 20 7/22/2015 6:10:33 PM

2
PSR-A3000
[E][F]TAB
2
[8
][1]
3
[8 ][1 ]
.[8 ][1 ]
.[8 ][1 ]
[8 ][1 ]
[8 ][1 ]
12psra3000_ar_om.indb 21 7/22/2015 6:10:34 PM

PSR-A3000
[ENTER]
4
[ENTER]
[ENTER]
[8 ][1 ]
.[8 ][1 ]
TEMPO
[+]
[EXIT]
5
[EXIT]
.)[EXIT]
12psra3000_ar_om.indb 22 7/22/2015 6:10:34 PM

2
PSR-A3000
.[DIRECT ACCESS]
[GUIDE]
12psra3000_ar_om.indb 23 7/22/2015 6:10:34 PM

PSR-A3000
[DIRECT
ACCESS]
.[EXIT]
٤٢
١٦١٥١٤
١٢١٣
١
٣
٥
٦
٧
٨
٩
١١
١٠
1
.)[A]
2
.)
BEATBAR
3
4
[ACMP]
5
SCALE TUNE[C][B]
6
[D]
.)
7
.)[E]
8
.)LEFTRIGHT 2RIGHT 1
[H][G][F]
12psra3000_ar_om.indb 24 7/22/2015 6:10:35 PM

2
PSR-A3000
9
[I]
.)
10
.)[J]
11
[8 ][1 ]
12
.)
[BAL.]
[CHANNEL ON/OFF]
.CHANNEL ON/OFF
USB
13
USB
RECORDINGWAITING
14
.)
15
.)
16
12psra3000_ar_om.indb 25 7/22/2015 6:10:35 PM

PSR-A3000
SONG [SELECT]STYLEVOICE
١
٢
٣
1
PRESET
USER
USBUSB
.[USB TO DEVICE]USB
USB
USB
.
[USB]
USB
.)
2
P2P1
Prev.Next
MENU 2MENU 1
3
MENU 2MENU 1
MENU 1[8 ]
MENU 2
.)
12psra3000_ar_om.indb 26 7/22/2015 6:10:35 PM

2
PSR-A3000
[8 ]UP
PRESET
.
.USBUSB
USERUSER
Prot. 1
YamahaProt. 2 Orig
USBUSER
USERProt.2 OrigProt. 2 Edit
USB
•Prot.2 EditProt.2 EditProt.2 Orig
Prot.2 EditProt.2 Orig
•Prot.2 EditProt2.Orig
12psra3000_ar_om.indb 27 7/22/2015 6:10:36 PM

PSR-A3000
.)USBUSER
USBUSER
.[E] [F]TAB
MENU 2
.MENU 2[8 ]
ExpansionPRESET
.USER
.(SAVE)[6]
.)
(OK)[8]
CANCEL[8 ]
USER
12psra3000_ar_om.indb 28 7/22/2015 6:10:36 PM

2
PSR-A3000
USBUSER
.[E][F]TAB
MENU 2
.MENU 2[8 ]
ExpansionPRESET
.USER
.
USER
.(FOLDER)[7]
.(CANCEL) [8 ]
Expansion
Expansion
12psra3000_ar_om.indb 29 7/22/2015 6:10:36 PM

PSR-A3000
USBUSER
.[E] [F]TAB
PRESET
Expansion
.USER
MENU 2
.MENU 2[8 ]
.(NAME)[1]
[J][A]
(OK)[7]
.)CANCEL[8 ]
Expansion
Expansion
USBUSERPRESET
.[E] [F]TAB
MENU 2
.MENU 2[8 ]
•
PRESET
•
Expansion
USER
•
12psra3000_ar_om.indb 30 7/22/2015 6:10:36 PM

2
PSR-A3000
(CUT)[2](COPY)[3]
[J][A]
[J][A]
(ALL) [6 ]
(ALL OFF) [6 ]
.(CANCEL) [8 ]
(OK)[7]
USBUSER
.[E][F]TAB
.[J][A]
.(PASTE)[4]
USBUSER
.[E] [F]TAB
PRESET
Expansion
.USER
MENU 2
.MENU 2[8 ]
.(DELETE)[5]
12psra3000_ar_om.indb 31 7/22/2015 6:10:37 PM

PSR-A3000
[A][J]
[A][J]
(ALL) [6 ]
(ALL OFF) [6 ]
.(CANCEL) [8 ]
(OK)[7]
................ YES
........ YES ALL
..................NO
........ CANCEL
٢
١ ٤
٣
.[1]
............. CASE
............... case
[7][6][2]
(OK)[8]
•
\ / : * ? “ < >
•
.(CANCEL) [8 ]
12psra3000_ar_om.indb 32 7/22/2015 6:10:37 PM

2
PSR-A3000
(DELETE) [7 ]
.(DELETE) [7 ]
(SYMBOL) [6 ] .
.(OK) [8 ] .
.ICON SELECT(ICON) [1 ] .
[5 ][3 ][J][A] .
[E][F] TAB
(OK) [8 ] .
[8 ]
.(CANCEL)
C6
C6
USER
TAB [F] RESET ← [G] SYSTEM ← TAB [F] MENU 2 ← [FUNCTION]
.)
12psra3000_ar_om.indb 33 7/22/2015 6:10:37 PM

PSR-A3000
USER
USB
[USB TO DEVICE]USB
← [G] SYSTEM ← TAB [F] MENU 2 ← [FUNCTION]
TAB [E][F] BACKUP/RESTORE
.USB(BACKUP)[G]
USB
USB
.
USER
USB
.
MIDI
← TAB [F] MENU 2 ← [FUNCTION]
TAB [E][F] SETUP ← [G] SYSTEM
FILES
BACKUP/RESTORE(RESTORE) [I]
USBUSER
12psra3000_ar_om.indb 34 7/22/2015 6:10:37 PM

PSR-A3000
1
USB
12psra3000_ar_om.indb 35 7/22/2015 6:10:37 PM

PSR-A3000
RIGHT 2RIGHT 1LEFT
PART ON/OFF
(LOWER) (UPPER)
F#2
RIGHT 2
LEFT
RIGHT 1
.RIGHT 2RIGHT 1
.RIGHT 2RIGHT 1
LEFTF#2( RIGHTLEFT
RIGHT 2RIGHT 1F#2
.)
PART ON/OFF
PART SELECT
.)
12psra3000_ar_om.indb 36 7/22/2015 6:10:38 PM

PSR-A3000
1
PART SELECT
VOICE
.)
USER
.)
[STRINGS]
(UP) [8 ]
GM2GM&XG
.VOICE
[ORGAN FLUTES]
[I]
.(PRESETS)
[J][A]
VOICEP2P1(
.
(INFO) [6 ]
[7 ](DEMO) [7 ]
.)MENU 1
12psra3000_ar_om.indb 37 7/22/2015 6:10:39 PM

PSR-A3000
LEFT
LEFTONLEFT[LEFT HOLD] PART ON/OFF
.[LEFT HOLD]LEFT
[METRONOME]
.)
[A]/[B] 2
METRONOME
← TAB [E] CONFIG 1 ← [J] UTILITY ← TAB [E] MENU 1 ← [FUNCTION]
Sweet!Cool!Live!MegaVoiceS.Art
S.Art!
slurlegatostaccato
(INFO) [6 ]
Live!Drums/SFX/Live!SFX
[DRUM KIT]
SFX
SFXSFX
[ORGAN FLUTES]Organ Flutes
.
.)
•
S.Art!
•S.Art!
HARMONY/ARPEGGIO
12psra3000_ar_om.indb 38 7/22/2015 6:10:39 PM

PSR-A3000
1
[-]/[+] TRANSPOSE
[+][–]
.SFX
MIXING CONSOLE
MIXING CONSOLE
.TAB [E][F] TUNE ← [MIXER/EQ]
RIGHT 1[-]/[+] UPPER OCTAVE
RIGHT 2
← [FUNCTION]
[E] MASTER TUNE/SCALE TUNE ← TAB [E] MENU 1
.)
12psra3000_ar_om.indb 39 7/22/2015 6:10:39 PM

PSR-A3000
YX
.LIVE CONTROL[ASSIGN]
٢
٢
Y+
Y-
X+X-
[8 ][1]BA
.)
.)
PARAMETER ASSIGN
.(ASSIGN) [I]
[ASSIGN]
X
LEFTRIGHT 2RIGHT 1
.)TUNE
Y
CONTROLLER
VOICE SET
LEFTRIGHT 2RIGHT 1
← TAB [E] MENU 1 ← [FUNCTION] :
← TAB [F] KEYBOARD/PANEL ← [D] CONTROLLER
.[A]/[B] 2 MODULATION (+), 3 MODULATION (-)
LEFT
LEFT
12psra3000_ar_om.indb 40 7/22/2015 6:10:40 PM

PSR-A3000
1
Y+
X- X+
Y-
(RESET) [F]
(ALL RESET) [G]
12psra3000_ar_om.indb 41 7/22/2015 6:10:40 PM

PSR-A3000
.)
RIGHT
2
RIGHT 1LEFT
.)PART SELECT
HARMONY/ARPEGGIO
.)
TOUCH
SUSTAIN
RIGHT 2RIGHT 1
.
MONO
(Portmento)
DSP/DSP VARI.
DSP[DSP]
DSP[DSP VARI.]
DSP
← (VOICE SET) [5 ]
[A]/[B] ← TAB [E][F] EFFECT/EQ
2 DSP
.
trioduet
.[HARMONY/ARPEGGIO]
-
[B] HARMONY/ARPEGGIO ← TAB [E] MENU 1 ← [FUNCTION]
EchoHarmony[3 ] – [1 ] -
.
12psra3000_ar_om.indb 42 7/22/2015 6:10:40 PM

PSR-A3000
1
[6 ] – [4 ] -
٢-٢ ٣-٢
(DETAIL) [7 ]
.)
Standard Duet — Strum
• :LEFT[ACMP]
• :LEFT[ACMP]
LEFT
RIGHT 1
RIGHT 2
• :LEFT[ACMP]
LEFT RIGHT 1
RIGHT 2
(LEFT)
(STYLE)
.
+
Multi Assign
[RIGHT 1]
[RIGHT 2]
RIGHT 2RIGHT 1
12psra3000_ar_om.indb 43 7/22/2015 6:10:41 PM

PSR-A3000
Echo, Tremolo, Trill
LEFT[ACMP]
.[HARMONY/ARPEGGIO]
GEC
HARMONY/ARPEGGIO
-
[B] HARMONY/ARPEGGIO ← TAB [E] MENU 1 ← [FUNCTION]
EchoHarmony[3 ][1 ] -
[6 ][4 ] -
٢-٢ ٣-٢
.
← [FUNCTION]
← [J] UTILITY ← TAB [E] MENU 1
.TAB [E][F] CONFIG 2
(DETAIL) [7 ]
.)
.[HARMONY/ARPEGGIO]
.
.
12psra3000_ar_om.indb 44 7/22/2015 6:10:41 PM

PSR-A3000
1
USER
USB
.[ORGAN FLUTES]
FOOTAGE
(PRESETS) [I]
[5 ]
(VOICE SET)
[8 ][1 ]
[D]
[1 ]
٣
VOLUME/ATTACK
.EFFECT/EQ
[D]
[1 ]
[B][A]
ORGAN TYPE
:SINE
:VINTAGE
[C] ROTARY SP
SPEED
[DSP] VOICE EFFECTEFFECT/EQDSP TYPE
[G][F]
VIBRATO
.OFFON
[H] VIBRATO
DEPTH
12psra3000_ar_om.indb 45 7/22/2015 6:10:41 PM

PSR-A3000
(PRESETS)[I]
.
.(VOICE SET) [5 ]
VOICE[EXPANSION/USER]USER
STYLE
Yamaha Expansion ManagerYamaha
http://www.yamaha.com/awk/
Yamaha Expansion Manager
http://download.yamaha.com/
USB
***.cpi***.ppi
Yamaha Expansion Manager
***.cpi***.ppiUSB
.[USB TO DEVICE]
[F] PACK INSTALLATION ← TAB [F] MENU 2 ← [FUNCTION]
[J][A]
.(INSTALL) [6 ]
.USERExpansion
12psra3000_ar_om.indb 46 7/22/2015 6:10:41 PM

PSR-A3000
1
.)FILES & FOLDERS
FILES & FOLDERS
.USER
USB
Yamaha Expansion Manager
.[USB TO DEVICE]USB
TAB [E] OWNER ← [G] SYSTEM ← TAB [F] MENU 2 ← [FUNCTION]
٣
.(EXPORT INSTRUMENT INFO)[D]
USB
PSR-A3000_InstrumentInfo.n27
USB
USB
.
12psra3000_ar_om.indb 47 7/22/2015 6:10:41 PM

PSR-A3000
.
GM/XG
(P2) ]2 [ (UP) ]8 [
•
← ]D[ CONTROLLER ← TAB ]E[ MENU 1 ← ]FUNCTION[
]A[ 1 TOUCH RESPONSE ← TAB ]F[ KEYBOARD/PANEL
•
]B[ HARMONY/
ARPEGGIO
← TAB ]E[ MENU 1 ← ]FUNCTION[
(DETAIL) ]7 [ ←
•
]E[ MASTER TUNE/SCALE TUNE ← TAB ]E[ MENU 1 ← ]FUNCTION[
TAB ]E[ MASTER TUNE ←
•
]E[ MASTER TUNE/SCALE TUNE ← TAB ]E[ MENU 1 ← ]FUNCTION[
TAB ]F[ SCALE TUNE ←
•:TRANSPOSE
← ]D[ CONTROLLER ← TAB ]E[ MENU 1 ← ]FUNCTION[
]B[ 4 TRANSPOSE ASSIGN ← TAB ]F[ KEYBOARD/PANEL
(ASSIGN) ]I[
←
]ASSIGN[
(VOICE SET) ]5
[ ← ]8
[ MENU 1 ←
]F[ VOICE SET FILTER ← TAB ]E[ MENU 1 ← ]FUNCTION[
ای TAB ]E[]F[ VOLUME/ATTACK ← ]ORGAN FLUTES[
EFFECT/EQ
12psra3000_ar_om.indb 48 7/22/2015 6:10:42 PM

2
PSR-A3000
STYLE
•
•
USER
[J][A]
STYLEP2P1
ACMP
12psra3000_ar_om.indb 49 7/22/2015 6:10:43 PM

PSR-A3000
[SYNC START]
•
•
[START/STOP]
•Pro
•Session
•DJ
[DANCE]
DJ
DJ
Style
SFF SFF GE
SFF GE
SFF GE
12psra3000_ar_om.indb 50 7/22/2015 6:10:43 PM

PSR-A3000
•[START/STOP]
•[ACMP]
•[SYNC START]
[ACMP][ACMP]
•[SYNC STOP]
[SYNC STOP][ACMP]
FULL KEYBOARD
AI FULL KEYBOARD
•[III][I] INTRO
[III][I] INTRO
[I] INTRO
[III][II] INTRO
[III] INTRO[II] INTRO
[ACMP]
•[III][I]ENDING/rit.
[III][I] ENDING/rit.
ENDING/rit.ritardando
ENDING/rit.
[I]
[I] ENDING/rit.
12psra3000_ar_om.indb 51 7/22/2015 6:10:44 PM

PSR-A3000
• [D][A]MAIN VARIATION
[D][A]MAIN VARIATION
MAIN VARIATION
AUTO FILL
MAIN[AUTO FILL IN]
[D][A]VARIATION
•[BREAK]
[BREAK]
(INTRO/MAIN VARIATION/BREAK/ENDING)
•
•
[D] – [A] MAIN VARIATION
•
•
[+] TEMPO[-] TEMPO
[TAP TEMPO]
•[+][-] TEMPO
[+] TEMPO[-] TEMPO
[+][-] TEMPO
[+] TEMPO[-] TEMPO
•[TAP TEMPO]
[TAP TEMPO]
[TAP TEMPO]
12psra3000_ar_om.indb 52 7/22/2015 6:10:45 PM

PSR-A3000
•[FADE IN/OUT]
[START/STOP]
[FADE IN/OUT]
[PLAY/PAUSE]
[FADE IN/OUT]
[A] SPLIT POINT/CHORD ← TAB [] MENU 1 ← [FUNCTION]
TAB [] CHORD FINGERING ← FINGERING
3 1
UPPER
FINGERED*
FINGERED
++
•SINGLE FINGER
•FINGERED
LEFT[ACMP]
•AI FULL KEYBOARD
AI Full Keyboard
12psra3000_ar_om.indb 53 7/22/2015 6:10:45 PM

PSR-A3000
FINGERED
SINGLE FINGER
[8 ] – [7 ][6 ]
OTS
OTS
-
.[4][1]ONE TOUCH SETTING
[SYNC START][ACMP]
MENU 1
(OTS INFO) [6 ]
[4] – [1] ONE TOUCH SETTING
[4] – [1] ONE TOUCH SETTING
(CLOSE) [F]
ONE TOUCH SETTING
[4] – [1]
12psra3000_ar_om.indb 54 7/22/2015 6:10:45 PM

PSR-A3000
OTS
OTS
DCBADA
[OTS LINK]OTS
–
.(REPERTOIRE) [4 ]
MUSIC FINDER
MENU 1
[3 ][2 ]
12psra3000_ar_om.indb 55 7/22/2015 6:10:46 PM

PSR-A3000
Style
•RHY1, 2
•:BASS
•CHD1, 2
•:PAD
•PHR1, 2
[CHANNEL ON/OFF]
(STYLE) CHANNEL ON/OFF
[8 ] – [1 ]
SOLOSOLO
(SONG) CHANNEL ON/OFF
[8 ]– [1 ]
.CHANNEL ON/OFF[EXIT]
12psra3000_ar_om.indb 56 7/22/2015 6:10:46 PM

PSR-A3000
RIGHTLEFT
[BAL.]
BALANCE
[8 ] – [1 ]
BALANCE 1/2
RIGHT 1LEFT
RIGHT 2
VOL/VOICE
MIXING CONSOLE
MIDIBALANCE 2/2
KBD[AUX IN]
[3 ] – [2 ]
.BALANCE[EXIT]
UD-WL01 USB
WLAN
BALANCE 2/2
iPhone/iPad
12psra3000_ar_om.indb 57 7/22/2015 6:10:46 PM

PSR-A3000
LEFT
STYLE
STYLE
LEFT
LOWER UPPER
RIGHT 1, 2
LEFT
•LEFT
UPPERLOWER
•STYLE
LEFTLOWER
[A] SPLIT POINT/CHORD ← TAB [] MENU 1 ← [FUNCTION]
TAB [] SPLIT POINT ← FINGERING
[3 ]
[6 ]
[F] STYLE +
LEFT
[F]LEFTSTYLE
[F]
(STYLE + LEFT)
LEFT
RIGHT
[G]STYLE
[H][G]
STYLELEFT
[H]LEFT
12psra3000_ar_om.indb 58 7/22/2015 6:10:47 PM

PSR-A3000
[A] SPLIT POINT/CHORD ← TAB [] MENU 1 ← [FUNCTION]
TAB [] SPLIT POINT ← FINGERING
CHORD DETECTION AREA[2 ]/[1 ]
."UPPER
۲
LEFT
LOWER
RIGHT 1, 2
UPPER
STYLE
LEFT
UPPER
•UPPER
•[E]
LOWER
•
FINGERED*
•STYLE
FINGERED
+
+
12psra3000_ar_om.indb 59 7/22/2015 6:10:47 PM

PSR-A3000
A
B
12psra3000_ar_om.indb 60 7/22/2015 6:10:47 PM

PSR-A3000
[G] STYLE SETTING ← TAB [E] MENU 1 ← [FUNCTION]
[4] – [1] ONE TOUCH SETTING + [MEMORY]
[A] STYLE CREATOR ← TAB [F] MENU 2 ← [FUNCTION]
•
TAB [E] BASIC ←
•
[G] STEP REC ← TAB [F] EDIT ←
•
TAB [E][F] ASSEMBLY ←
•
TAB [E][F] GROOVE ←
•
TAB [E][F] CHANNEL ←
•
TAB [E][F] PARAMETER ←
•
[G] DRUM SETUP ← TAB [E] BASIC ←
12psra3000_ar_om.indb 61 7/22/2015 6:10:47 PM

3
PSR-A3000
MIDIPSR-A3000
MIDI
.
•PRESET
•)
•MIDISMF
USBUSB
[USB TO DEVICE]
.
USB
USB
.
[SELECT] SONG
[E]/[F] TAB
.[J] – [A]
12psra3000_ar_om.indb 62 7/22/2015 6:10:48 PM

3
PSR-A3000
(PLAY/PAUSE) [F/ K] SONG
.)
NEXT
.(NEXT CANCEL) [7 ]
.)MENU 1
(STOP) [J] SONG
•(STOP) [J] SONG
(PLAY/PAUSE) [F/K](PLAY/PAUSE) [F/K]
.(STOP) [J] SONG
•(PLAY/PAUSE) [F/K]
•
(FF) [H](REW) [G]
•
VOL/
VOICE
•
.)
.)
12psra3000_ar_om.indb 63 7/22/2015 6:10:49 PM

PSR-A3000
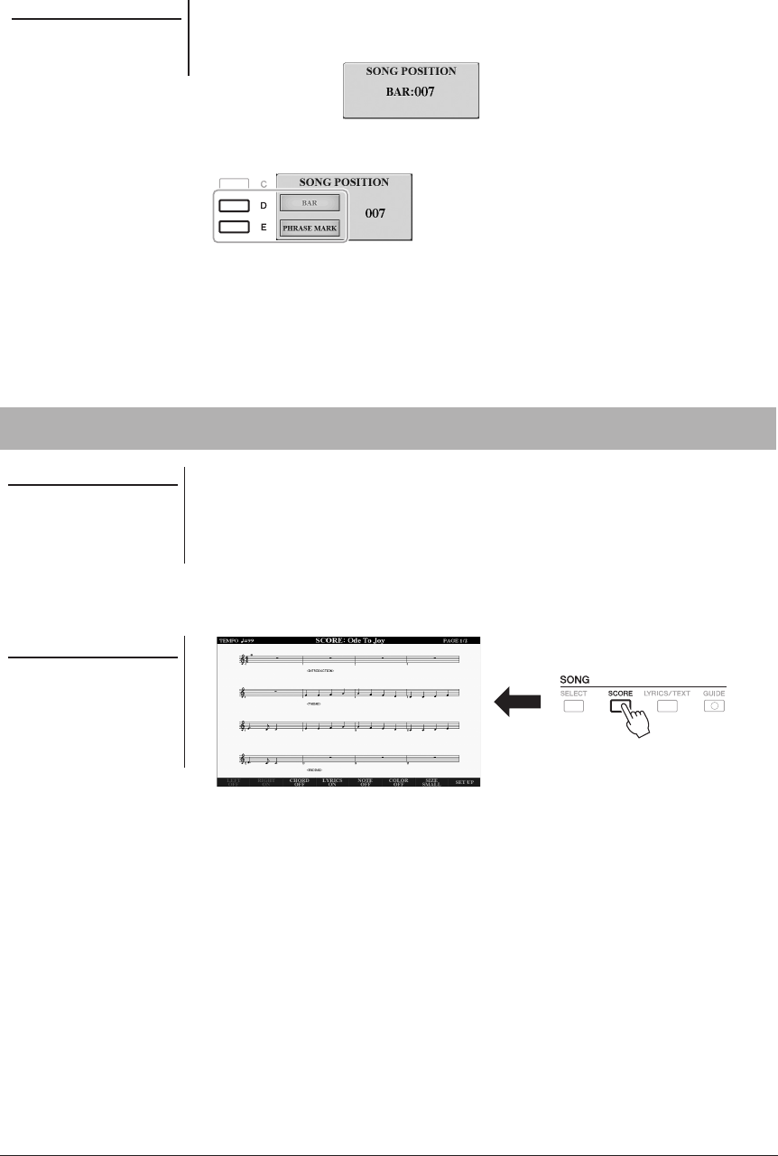
(FF) [H](REW) [G]
.(PHRASE MARK) [E](BAR) [D]
•.
•.
.) –
.SCORE[SCORE]
[E][F] TAB
[8 ] – [1 ]
.)
MIDI
.
12psra3000_ar_om.indb 64 7/22/2015 6:10:50 PM

3
PSR-A3000
.txt
USB
.) –
[LYRICS/TEXT]
.[1 ]TEXTLYRICS
← [FUNCTION]
SONG SETTING ← TAB [E] MENU 1
TAB [F] OTHERS ←
[E][F] TABLYRICS
[6 ]/[5 ]TEXT
(TEXT FILES)
(TEXT) LYRICS
.)
.)
← [FUNCTION]
[D]
CONTROLLER
← TAB [E] MENU 1
TAB [E] FOOT PEDAL ←
[CHANNEL ON/OFF]
.CHANNEL ON/OFF (SONG)
12psra3000_ar_om.indb 65 7/22/2015 6:10:50 PM

PSR-A3000
[8 ] – [1 ]
[1 ]
SOLO[8 ] –
)RIGHT 2LEFT RIGHT 1
Follow Lights
SCORE
.)SCORE
.[GUIDE]
[TR 1]
(PLAY/PAUSE) [F/ K] SONG
SCORE
.[GUIDE]
Ch 1
Ch 2[TR 1]
Ch 3 - 16[TR 2]
.[EXTRA TR]
Follow Lights
Any Key
← TAB [E] GUIDE/CHANNEL ← [H] SONG SETTING ← TAB [E] MENU 1 ← [FUNCTION]
[A]/[B] GUIDE MODE
.)
12psra3000_ar_om.indb 66 7/22/2015 6:10:51 PM

3
PSR-A3000
[REPEAT]
[REPEAT]
← [FUNCTION]
←
TAB [E] MENU
1
TAB [F]
←
[H] SONG
SETTING
.[G] REPEAT MODE
←
OTHERS
)A-B Repeat
.) –
(PLAY/PAUSE) [F/K] SONG
A[REPEAT]
B[REPEAT]
.BA
B
A
A
A
[REPEAT]
[REPEAT]
.)B
.(STOP) [J] SONG
(PLAY/
PAUSE)
[F/ K] SONGA
[REPEAT]
.[REPEAT]A
[REPEAT]B
12psra3000_ar_om.indb 67 7/22/2015 6:10:51 PM

PSR-A3000
.USBUSERSMF 0MIDI
MIDI
..........................
..................
.
.MIDI
–
–
–
(STOP) [J][REC] SONG
NewSong
.[REC] SONG
(PLAY/PAUSE) [F/K][REC]
[J]
.(STOP)
.(PLAY/PAUSE) [F/K] SONG
(STOP) [J] SONG
[EXIT]
)
12psra3000_ar_om.indb 68 7/22/2015 6:10:52 PM

3
PSR-A3000
(PLAY/PAUSE) [F/K] SONG
[SELECT] SONG -
. -
[REC][TR2][TR1] SONG
[REC][EXTRA TR]
(STOP) [J][REC] SONG
)
NewSong
– [1 ][REC] SONG
."REC[8 ]
REC
٣
[D][C]
[J]
.(STOP)
12psra3000_ar_om.indb 69 7/22/2015 6:10:52 PM

PSR-A3000
.(PLAY/PAUSE) [F K] SONG
(STOP) [J] SONG
[EXIT]
(PLAY/PAUSE) [F/K] SONG
[SELECT] SONG -
. -
.
[8 ] – [1 ] ← [SCORE]
[8 ] – [1 ] ← [LYRICS/TEXT]
STYLE CONTROL [SYNC
START]
← [ACMP] ← [FK] + [J] SONG
STYLE CONTROL [START/STOP] ←
[H] SONG SETTING ← TAB [E] MENU 1 ← [FUNCTION]
•
TAB [E] GUIDE/CHANNEL ←
•
[7 ]/[6 ] P.A.T. ← TAB [F] OTHERS ←
[B] SONG CREATOR ← TAB [F] MENU 2 ← [FUNCTION]
•
TAB [E][F] 1-16 ←
•
TAB [E][F] CHORD ←
•
TAB [E][F] SETUP ←
•
TAB [E] REC MODE ←
•
TAB [E][F] CHANNEL ←
•
LYRICS SYS/EX1-16TAB [E][F] CHORD ←
12psra3000_ar_om.indb 70 7/22/2015 6:10:52 PM

4
PSR-A3000
مشغ
4
USB
USB
USBMP3WAV
USBWAV
MIDI
USB
•WAV
• - MPEG-1 Audio Layer-3 MP3
DRM
.[USB TO DEVICE]USB
USB
USB
USB[USB AUDIO PLAYER]
.AUDIO PLAYER
WAV(
مشغ
AمDIO PLAYER
(FILES) [H]
12psra3000_ar_om.indb 71 7/22/2015 6:10:53 PM

PSR-A3000
[J][A]
۵
(INFO) [6 ]
MENU 1
(OK) [F]
(AUDIO PLAY) [7 ]
مشغ AمDIO PLAYER
.(STOP) [2 ]
MENU 1
USB
.USB
12psra3000_ar_om.indb 72 7/22/2015 6:10:53 PM

PSR-A3000
مشغ
[2 ]
STOP
[3 ]
PLAY/PAUSE
[4 ]
PREV
[5 ]
NEXT
[6 ]
AUDIO VOLUME
[BAL.]
[7 ]
TIME STRETCH
•
•
[8 ]
PITCH SHIFT
MP3
[I]VOCAL CANCEL
(B A) [C] B-A
غA
.[C]A
[--:--] AA
.[C]B
[--:--] BB
B-A
.[C]
12psra3000_ar_om.indb 73 7/22/2015 6:10:53 PM

PSR-A3000
(REPEAT MODE) [D]
•
•
•
•
(2/2) BALANCE[BAL.]
CENTER[3 ] –[2 ] MIDI
[3 ][2 ][3 ][2 ]
CENTER
BALANCE
WAV
USB
• RIGHTLEFT
•[AUX IN]
•USB
.[USB TO DEVICE]USB
[USB AUDIO PLAYER]
.USB AUDIO PLAYER
USB
USB
MIDI
USB1USB
USB
12psra3000_ar_om.indb 74 7/22/2015 6:10:54 PM

PSR-A3000
مشغ
(REC) [1 ]
[PLAY/PAUSE]
(PLAY/PAUSE) [3 ]
USB
USB
(STOP) [2 ]
مشغ
(PLAY/PAUSE) [3 ]
(FILES) [H]
USB AUDIO PLAYER
[EXIT]
[USB AUDIO PLAYER]
USB AUDIO PLAYER
(STOP) [2 ]
12psra3000_ar_om.indb 75 7/22/2015 6:10:54 PM

5
PSR-A3000
WAV
Style/Song
[SELECT] MULTI PAD CONTROL
[J][A]
[SELECT] MULTI PAD CONTROLP2P1
(UP) [8 ]
[4] – [1] MULTI PAD CONTROL
12psra3000_ar_om.indb 76 7/22/2015 6:10:55 PM

PSR-A3000
[STOP]
[STOP]
[4] – [1] MULTI PAD CONTROL
•
•
[START/STOP] STYLE CONTROL
(STOP [J] SONG
(STOP [J] SONG
LEFT[ACMP]
•
•
DJ
Phrase
DJ
[SELECT] MULTI PAD CONTROL
.[4][1]
[STOP]
[ACMP] •
[ACMP] •
[ACMP][ACMP]
12psra3000_ar_om.indb 77 7/22/2015 6:10:55 PM

PSR-A3000
WAV
USB
WAV
.USBUSER
WAVaudioUSB
.[USB TO DEVICE]
[SELECT] MULTI PAD CONTROL
.AUDIO LINK MULTI PAD(AUDIO LINK) [6 ]
USB
.USB
MENU 1
.MIDI
.[G][F][B][A]
.WAVE
.[J] – [A]
WAVE(INFO) [6 ]
(OK) [F]
.AUDIO LINK MULTI PAD[EXIT]
.AUDIO LINK MULTI PAD(INFO) [H]
(OK) [F]
(AUDIO LINK) [6 ]
(NEW BANK) [C]
12psra3000_ar_om.indb 78 7/22/2015 6:10:55 PM

PSR-A3000
.
.[4 ][1 ]
[4] – [1] MULTI PAD CONTROL
AUDIO LINK MULTI PAD(SAVE) [I] -
.
-
[EXIT]
.
USBUSER
•WAVUSB
•
•
•
WAV
.MIDI
.
[C] MULTI PAD CREATOR ← TAB [F] MENU 2 ← [FUNCTION]
(EDIT) [7 ] ←
12psra3000_ar_om.indb 79 7/22/2015 6:10:56 PM

6
PSR-A3000
.MUSIC FINDER[MUSIC FINDER]
[E][F] TAB
ALL •
)FAVORITE •
)2 ,1 SEARCH •
MUSIC
[3 ]/[2 ]
[ENTER]
(Style)
[SYNC START][ACMP]
MUSIC(SORT BY) [F]
(SORT ORDER) [G]TEMPOBEATSTYLE
[1 ]MUSIC
[5 ]/[4 ]STYLE
12psra3000_ar_om.indb 80 7/22/2015 6:10:56 PM

PSR-A3000
6
LOCKLOCKHOLDSTYLE TEMPO(STYLE TEMPO) [I]
RESET
(SEARCH 1) [6 ]MUSIC FINDER
.MUSIC FINDER SEARCH 1
[A]MUSIC
(CLEAR)[F]
[B]KEYWORD
[G]
(CLEAR)
[C]STYLE
Style
[EXIT][J] – [A]Style
(Style)SEARCH 1
(CLEAR)[H]
[D]BEAT
ANY
[E]SEARCH AREA
MUSIC FINDER
[1 ]
ALL CLEAR
[3 ]
TEMPO FROM
[4 ]
TEMPO TO
/[5 ]
[6 ]
GENRE
//
//
/
[8 ]
(CANCEL)
12psra3000_ar_om.indb 81 7/22/2015 6:10:57 PM

PSR-A3000
(START SEARCH) [8 ]
MUSIC
FINDER
SEARCH 1
[3 ]/[2 ]
(SEARCH 2) [6 ]
SEARCH 1
Yamaha
USB***.mfd
http://download.yamaha.com/
)***.mfdUSB
[USB TO DEVICE]
.MUSIC FINDER[MUSIC FINDER]
USB
USB
(FILES) [7 ]
USB
.APPENDREPLACE[J] - [A]
(APPEND) [H]
REPLACEG
12psra3000_ar_om.indb 82 7/22/2015 6:10:57 PM

PSR-A3000
6
MusicFinderPreset
PRESET
USBPRESET USER
Styles
•
USB
USB
[USB TO DEVICE]
•USB
USB
(ADD TO MF) [5 ]
.MUSIC FINDER RECORD EDIT
MENU 1
MUSIC FINDER
RECORD EDIT
(OK) [8 ]
.MUSIC FINDER
(SONG)STYLE
(Style)
(Style)(AUDIO)
[8 ]
(CANCEL)
12psra3000_ar_om.indb 83 7/22/2015 6:10:57 PM

PSR-A3000
•(PLAY/PAUSE) [F/ K] SONG
(STOP) [J] SONG
•MUSIC FINDER(F PLAY) [J]
(J STOP) [J]
•
[START/STOP] STYLE CONTROL
USB
[USB TO DEVICE]USB
STYLE: Blank
BEAT: ANY
TEMPO: “---” - “---”
.
SEARCH 1ALL [E][F] TA B ← [MUSIC FINDER]
[H] ADD TO FAVORITE ←
SEARCH
2
(RECORD EDIT) [8 ] ← [MUSIC FINDER]
(FILES) [7 ] ← [MUSIC FINDER]
12psra3000_ar_om.indb 84 7/22/2015 6:10:57 PM

7
PSR-A3000
7
.REGISTRATION MEMORY[MEMORY]
[3 ] – [1 ]
(MARK OFF) [5 ]/[4 ]/(MARK ON) [5 ]/[4 ]
[ENTER]
12psra3000_ar_om.indb 85 7/22/2015 6:10:58 PM

PSR-A3000
[8] – [1] REGISTRATION MEMORY
•
•
•
.
BB5
[–][+] REGIST BANK
(SAVE) [6 ]
MENU 2
12psra3000_ar_om.indb 86 7/22/2015 6:10:58 PM

7
PSR-A3000
[-]/[+] REGIST BANK
[-][+] REGIST BANK
[J][A]
[ENTER][-]/[+] REGIST BANK
(INFO) [6 ]REGISTRATION BANK
[8] – [1]
MENU 1
[8] – [1] REGISTRATION MEMORY
(CLOSE) [F]
[8]–[1]
•
USB
USB
[USB TO DEVICE]
•USB
USB
[FREEZE]
← TAB [E] MENU 1 ← [FUNCTION]
TAB [F] FREEZE ← [C] REGIST SEQUENCE/FREEZE
← TAB [E] MENU 1 ← [FUNCTION]
← [C] REGIST SEQUENCE/FREEZE
TAB [E] REGISTRATION SEQUENCE
12psra3000_ar_om.indb 87 7/22/2015 6:10:58 PM

8
PSR-A3000
SCALE SETTING
BC
← [FUNCTION]
TAB [F] SCALE
TUNE
← [E] MASTER TUNE/SCALE TUNE ← TAB [E] MENU 1
/
(
C
C
SFX
SCALE TUNE
[C][B]
SCALE TUNESCALE SETTING
SCALE MEMORY
SCALE SETTING
.SCALE TUNE
SCALE TUNE
12psra3000_ar_om.indb 88 7/22/2015 6:10:59 PM

PSR-A3000
8
[MEMORY] SCALE MEMORY
[5] – [1] SCALE MEMORY
SCALE MEMORY
[5] – [1]
•
•
[RESET]
.
SCALE MEMORY [RESET]
[5] – [1]
[5]–[1] SCALE MEMORY
[EXIT][DIRECT ACCESS]
٢
12psra3000_ar_om.indb 89 7/22/2015 6:10:59 PM

PSR-A3000
[D]
(SAVE) [6 ]
۳
SCALE TUNE EDIT
SCALE TUNE EDIT
SCALE TUNE EDIT
[5] – [1] SCALE MEMORY
–
EXITDIRECT ACCESS
D
[J][A]
[5] – [1] SCALE MEMORY
12psra3000_ar_om.indb 90 7/22/2015 6:10:59 PM

9
PSR-A3000
9
.MIXING CONSOLE]MIXER/EQ[
MIXING CONSOLE]MIXER/EQ[
LEFT
RIGHT 1/2
-
-
PANEL
STYLE
CH 1-8SONG
)CH 9-16
SONG
(PART) [A]
12psra3000_ar_om.indb 91 7/22/2015 6:11:00 PM

PSR-A3000
]E[]F[TAB
•VOL/VOICE
•FILTER
•TUNE
•
EFFECT
•
EQ
•MEQ
•CMP
]8 []1 []J[ – ]A[
•PANEL
•STYLE
[A] STYLE CREATOR ← TAB [F] MENU 2 ← [FUNCTION]
RECORD[EXIT]
(SAVE) [I]
•SONG
[B] SONG CREATOR ← TAB [F] MENU 2 ← [FUNCTION]
SETUP[E][F] TAB
(APPLY) [8 ]
(SAVE) [I]
CMPMEQ
[J] – [A]
[8 ] – [1 ]
12psra3000_ar_om.indb 92 7/22/2015 6:11:00 PM

10
PSR-A3000
10
. –
FOOT PEDAL
FC7FC5FC4AFC4
FOOT PEDAL
FC4/FC4A FC5 FC7
.FC5FC4AFC4
•[1] FOOT PEDAL
•[2] FOOT PEDAL
•
.FOOT PEDALFC5FC4AFC4
[FUNCTION]SONG PLAY/PAUSE
.TAB [E] FOOT PEDAL ← [D] CONTROLLER ← TAB [E] MENU 1 ←
.
← [D] CONTROLLER ← TAB [E] MENU 1 ← [FUNCTION]
TAB [E] FOOT PEDAL
12psra3000_ar_om.indb 93 7/22/2015 6:11:01 PM

PSR-A3000
[AUX IN]
OUTPUT [L/L+R]/[R]
.[R]/[L/L+R] OUTPUT
[MASTER VOLUME]
[L/L+R]
OUTPUT
]AUX IN[
]AUX IN[
]OUTPUT[
[AUX IN]
[MASTER VOLUME][AUX IN]
BALANCE
12psra3000_ar_om.indb 94 7/22/2015 6:11:01 PM

PSR-A3000
10
[USB TO DEVICE]
USB
[USB TO DEVICE]
USBUSB
USB
iPad
[USB TO DEVICE]
USBUSB[USB TO DEVICE]
.USB
USB
USB
•USB
•USB
• USB
UD-WL01
USB
USB
USBYamaha
USB
http://download.yamaha.com/
USB
USB
[USB TO DEVICE]
USB
USB
[USB TO DEVICE]USB
•USB
USB
USB
•
USB
•
USBUSB
USB
USB
.USB
•USB
USB
USB
USB
USB
[USB TO DEVICE]
USBUSB
USB
USB
USB
USB
USB
USB
USB
USB
USB
USB
12psra3000_ar_om.indb 95 7/22/2015 6:11:02 PM

PSR-A3000
USB
USBUSB
USB
USB
.(NO) [H]
[USB TO DEVICE]USB
TAB [F] USB ← [J] UTILITY ← TAB [
F
] MENU 1 ← [FUNCTION]
[B][A]
USB 2USB 1
USB(FORMAT) [H]
(YES) [G]
.(PROPERTY) [F]USB
USB
.USB[USB]
[H][F][C][A]
.[J][A]
12psr_connection_ar.indd 96 7/23/2015 3:38:58 PM

PSR-A3000
10
[USB TO HOST]
[USB TO DEVICE]( iPhone/iPad
MIDI
iPadiPhone
• USB[USB TO DEVICE]
UD-WL01
• iPhone/iPodUSB MIDI[USB TO HOST]
touch/iPadi-UX1
•iPhone/iPod touch/iPadi-UX1MIDIMIDI
iPhone/iPad Connection Manual
iPhone/iPad
http://www.yamaha.com/kbdapps/
iPhone/iPad
•
[USB TO DEVICE]
[USB TO DEVICE]
.
•
iPhone/
iPad
ON
ON
Wi-Fi
iPhone/iPad
[USB TO HOST]
(
[USB TO HOST]
MIDI
Computer-related Operations
USB
AB
USB
3.0 USB
•USB
.USB
•
.USB
•
12psra3000_ar_om.indb 97 7/22/2015 6:11:02 PM

PSR-A3000
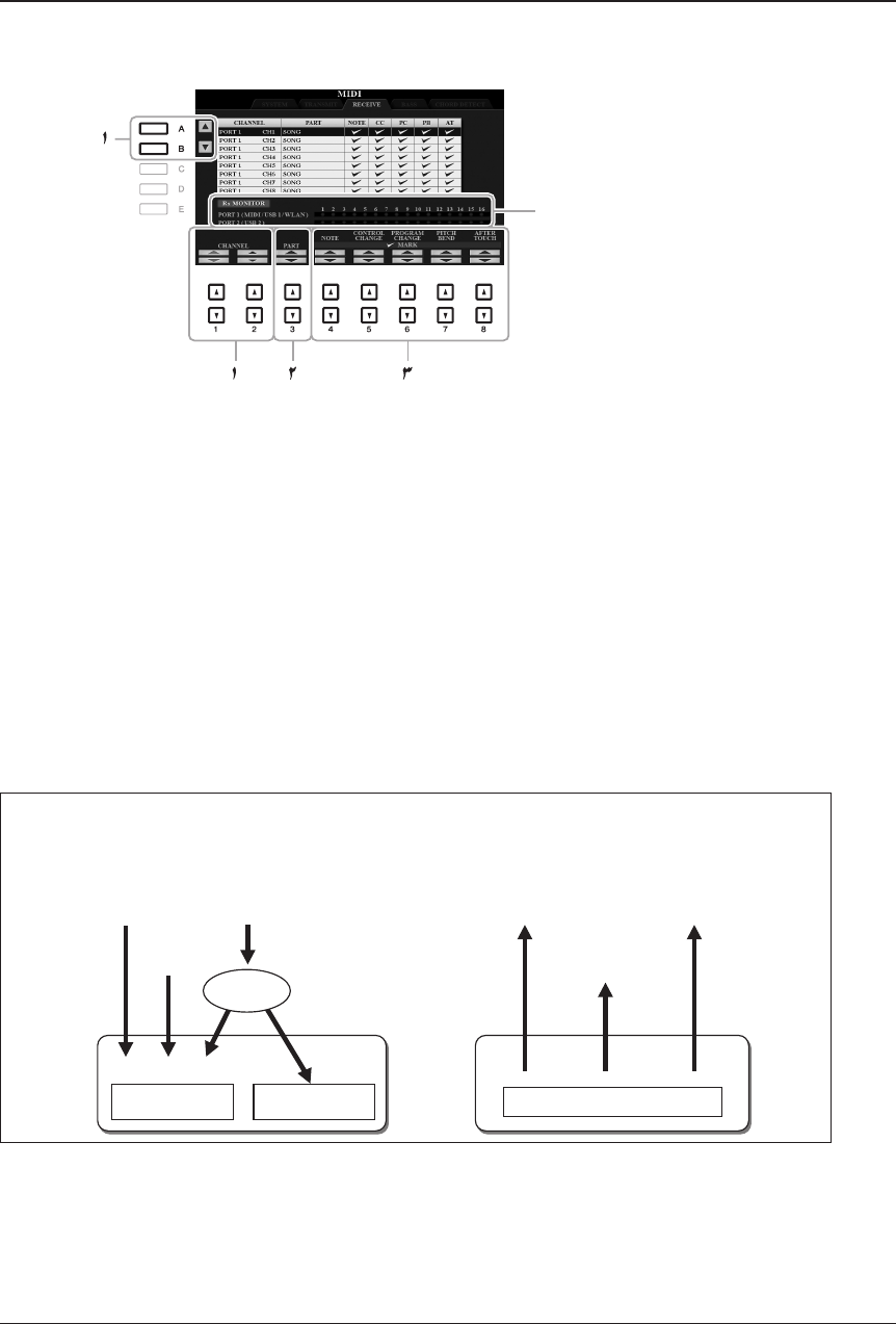
MIDI [IN]/[OUT]
MIDI
MIDIMIDIMIDI [IN]/[OUT]
•MIDIMIDIMIDI IN
•MIDIMIDIMIDI OUT
MIDI OUT
MIDI
MIDI
MIDI IN
MIDI OUT
MIDI
MIDI IN
MIDI
MIDI
MIDI Basics
.
MIDI
[I] MIDI ← TAB [E] MENU 1 ← [FUNCTION]
12psra3000_ar_om.indb 98 7/22/2015 6:11:02 PM

PSR-A3000
11
TAB [E][F] MENU 1/MENU 2 ← [FUNCTION]
]J[]A[
]E[]F[ TAB
12psra3000_ar_om.indb 99 7/22/2015 6:11:03 PM

PSR-A3000
12psra3000_ar_om.indb 100 7/22/2015 6:11:03 PM

PSR-A3000
1
USB
12psra3000_ar_om.indb 101 7/22/2015 6:11:03 PM

PSR-A3000
S.Art!
(Super Articulation)
DC
D
D
S.Art!
(INFO) [6 ]
Live!
Cool!
Sweet!
Yamaha
Drums
SFX
Live! Drums
SFX
SFX
Live! SFX
Organ Flutes!
12psra3000_ar_om.indb 102 7/22/2015 6:11:03 PM

PSR-A3000
1
MegaVoice
MegaVoice
MIDI
MegaVoice
MIDI
MegaVoices
MegaVoices
GM&XGMegaVoices
MegaVoicesS.Art!
MegaVoiceS.Art!
[HARMONY/ARPEGGIO]
12psra3000_ar_om.indb 103 7/22/2015 6:11:03 PM

PSR-A3000
GM&XG
XG/GM
VOICE
PART SELECT
[EXPANSION/USER][ORGAN FLUTES]
VOICE
(UP)[8 ]
٣٤
.(P2)[2]
GM2GM&XG[J]–[A]
PSR-A2000Yamaha
Legacy
MegaVoicesMegaVoices
12psra3000_ar_om.indb 104 7/22/2015 6:11:04 PM

PSR-A3000
1
TAB [F] KEYBOARD/PANEL ← [D] CONTROLLER ← TAB [E] MENU 1 ← [FUNCTION]
1 TOUCH RESPONSE[A]
٢
٣
[7]–[4][2[1]
[1 ]
[2 ]
TOUCH
HARD 2
HARD 1
MEDIUM
SOFT 1
SOFT 2
[4 ]
TOUCH OFF
LEVEL
OFF
–[5 ]
[7 ]
LEFT–RIGHT2
12psra3000_ar_om.indb 105 7/22/2015 6:11:04 PM

PSR-A3000
[B] HARMONY/ARPEGGIO ← TAB [E] MENU 1 ← [FUNCTION]
.[6] [1]
٣٢
(DETAIL) [7]
[8][3]
*
[3 ]
VOLUME*
TOUCH SENSE
DEPTH
12psra3000_ar_om.indb 106 7/22/2015 6:11:04 PM

PSR-A3000
1
[4 ]
[5 ]
ASSIGN*
PART ON/OFFRIGHT 1/2
AUTO
RIGHT 1
RIGHT 2
MULTI
RIGHT 1
RIGHT 2RIGHT 1
RIGHTRIGHT 1
RIGHT 2RIGHT 1
2
LEGATOMONO
Harmony
RIGHT 1
POLYRIGHT 2(MONO) LEGATO
RIGHT 2
[HARMONY/ARPEGGIO]
[6 ]
SPEED
Echo
[7 ]
CHORD NOTE
ONLY
Harmony
ON
[8 ]
TOUCH LIMIT
← [FUNCTION]
TAB [E][F] CONFIG 2 ← [J] UTILITY ← TAB [E] MENU 1
12psra3000_ar_om.indb 107 7/22/2015 6:11:04 PM

PSR-A3000
PSR-A3000SFX
CD
TAB [E] MASTER TUNE ← [E] MASTER TUNE/SCALE TUNE ← TAB [E] MENU 1 ← [FUNCTION]
[5]/[4]
TAB [F] SCALE TUNE ← [E] MASTER TUNE/SCALE TUNE ← TAB [E] MENU 1 ← [FUNCTION]
[B]/[A]
EQUAL
BAYAT, RAST
PURE MAJOR, PURE
MINOR
PYTHAGOREAN
MEAN-TONE
WERCKMEISTER,
KIRNBERGER
KirnbergerWerckmeister
12psra3000_ar_om.indb 108 7/22/2015 6:11:05 PM

PSR-A3000
1
[2 ]
BASE NOTE
[3 ]
[4 ]
TUNE
[3 ]
[4 ]
SCALE SETTING
–[5 ]
[8 ]
PART SELECT
SCALE
[MEMORY].REGISTRATION MEMORY CONTENTS
TRANSPOSE
[+]/[-] TRANSPOSE
TAB [F] KEYBOARD/PANEL ← [D] CONTROLLER ← TAB [E] MENU 1 ← [FUNCTION]
4 TRANSPOSEASSIGN[B]
[5]/[4]
KEYBOARD
[+]/[-] TRANSPOSE
SONG
[+]/[-] TRANSPOSE
MASTER
[+]/[-] TRANSPOSE
[+]/[-] TRANSPOSE
12psra3000_ar_om.indb 109 7/22/2015 6:11:05 PM

PSR-A3000
LIVE CONTROL[ASSIGN]
٢
٢
٣
X+
Y+
Y-
X-
[8][1][B]/[A]
PARAMETER ASSIGN(ASSIGN)[I]
٤
[7][5]X[4][2]
–
.PARAMETER ASSIGN[EXIT]
12psra3000_ar_om.indb 110 7/22/2015 6:11:05 PM

PSR-A3000
1
Pitch Bend
LEFT RIGHT1, 2
← TAB [E][F] TUNE ← [MIXER/EQ]
[H] PITCH BEND RANGE
Modulation
CONTROLLER
VOICE SET
LEFTRIGHT1, 2
← TAB [E] MENU 1 ← [FUNCTION]
← TAB [F] KEYBOARD/PANEL ← [D] CONTROLLER
[A]/[B] 2 MODULATION (+), 3 MODULATION (-)
LEFT
Voice/Filter/Cut/R1,R2
2RIGHT 1
Voice/Filter/Res/R1,R2
2RIGHT 1
Voice/Filter/R1,R2
2RIGHT 1
Voice/Filter/R1
Voice/Filter/R2
Voice/Attack/R1,R2
2RIGHT 1
Voice/Attack/R1
Voice/Attack/R2
Voice/Release/R1,R2
2RIGHT 1
Voice/Release/R1
Voice/Release/R2
Voice/Atck,Rls/R1,R2
2RIGHT 1
Voice/Release/R1
Voice/Release/R2
Voice/Arp/Velocity
Voice/Arp/GateTime
Voice/Arp/UnitMultiply
Style/Filter/Cutoff
Style/Filter/Resonance
Style/Filter/Cutoff,Res
12psra3000_ar_om.indb 111 7/22/2015 6:11:05 PM

PSR-A3000
Style/Retrigger
Style/Track-Mute
Chord 2Bass/PadPhrase ½Rhythm 1/2
Chord 1
Rhythm1BassChord ½Phrase1/2/ Pad
Rhythm 2
Filter/Voice,Style
Master Tempo
<No Assign>
12psra3000_ar_om.indb 112 7/22/2015 6:11:05 PM

PSR-A3000
1
USB
USER
.VOICE SETMENU 1(VOICE SET)[5]
[E][F]TAB
VOICE SET
٥
٤
٣
[B]/[A]
.[8][1]
(COMPARE) [D]
(SAVE)[I]
12psra3000_ar_om.indb 113 7/22/2015 6:11:06 PM

PSR-A3000
VOICE SET
COMMON
[1 ]
VOLUME
[2 ]
[3 ]
TOUCH SENSE
٠۶۴ ١٢٧
۶۴
١٢٧
٠۶۴ ١٢٧
۶۴
١٢٧
TOUCH SENSE DEPTH
TOUCH SENSE OFFSET
KeyOn
KeyOn
DEPTH
OFFSET
[4 ]
[5 ]
PART OCTAVE
R2R1RIGHT 1-2
LEFTLEFT
[6 ]
MONO/POLY
[MONO] VOICE EFFECT
[7 ]
MONO TYPE
MONO
NORMAL
LEGATO
Drum/SFX
NORMAL
NORMALLEGATO
[8 ]
PORTAMENTO
TIME
MONO
12psra3000_ar_om.indb 114 7/22/2015 6:11:06 PM

PSR-A3000
1
CONTROLLER
2 MODULATION (-)1 MODULATION (+)
[2 ]
FILTER
[3 ]
AMPLITUDE
[5 ]
PMOD
[6 ]
FMOD
wah
[7 ]
AMOD
SOUND
FILTER
[1 ]
BRIGHT.
[2 ]
HARMO.
BRIGHT
12psra3000_ar_om.indb 115 7/22/2015 6:11:06 PM

PSR-A3000
EG
EG
AT TA C K DECAY RELEASE
[3 ]
ATTACK
[4 ]
DECAY
[5 ]
RELEASE
VIBRATO
SPEED
DELAY
DEPTH
[6 ]
DEPTH
[7 ]
SPEED
[8 ]
DELAY
EFFECT/EQ
1REVERB DEPTH/CHORUS DEPTH/DSP DEPTH/PANEL SUSTAIN
[1 ]
[2 ]
REVERB
DEPTH
[3 ]
[4 ]
CHORUS
DEPTH
[5 ]
DSP ON/OFF
DSP
VOICE EFFECT [DSP]
[6 ]
DSP DEPTH
DSP
2 DSPDSP
[7 ]
PANEL
SUSTAIN
VOICE EFFECT
[SUSTAIN]
12psra3000_ar_om.indb 116 7/22/2015 6:11:07 PM

PSR-A3000
1
2DSP
[1 ]
[2 ]
CATEGORY
DSP
[3 ]
[4 ]
TYPE
[6 ]
VARIATION
ON/OFF
DSP
VOICE EFFECT [DSP VARI.]
[5 ]
[7 ]
DETAIL
[5 ]
[7 ]
–[2 ]
[4 ]
PARAMETER
DSP
–[5 ]
[6 ]
VALUE
DSP
3EQ
EQ[4 ][2 ]EQ
EQ[7 ][5 ]
HARMONY/ARP
[B] HARMONY/ARPEGGIO ← TAB [E] MENU 1 ← [FUNCTION]
–
(DETAIL) [7 ]
-(SAVE) [I](COMPARE) [D]
).
VOICE SET
OFFEFFECT
[F] VOICE SET FILTER ← TAB [E] MENU 1 ← [FUNCTION]
[B]/[A]
٢
٣
12psra3000_ar_om.indb 117 7/22/2015 6:11:07 PM

PSR-A3000
[7][4]
[4 ]
VOICE
COMMONCONTROLLER SOUND
[5 ]
EFFECT
EFFECT/EQ
[6 ]
EQ
EFFECT/EQ
[7 ]
HARMONY/
ARPEGGIO
HARMONY/ARP
.[ORGAN FLUTES] -
(PRESET)[I] -
[J]–[A] -
.VOICE SET(VOICE SET)[5]
FOOTAGEVOLUME/ATTACK
[E][F]TAB
EFFECT/EQ
(PRESET)[I]
FOOTAGE
12psra3000_ar_om.indb 118 7/22/2015 6:11:07 PM

PSR-A3000
1
VOLUME/ATTACK
FOOTAGE
[1 ]
VOLUME
[2 ]
RESP.
FOOTAGE
[3 ]
VIBRATO
SPEED
[H][G]/[F]
[4 ]
MODE
FIRSTEACHFIRSTMODE
EACH
–[5 ]
[7 ]
4’, 2 2/3’, 2’
-
[8 ]
LENGTH
EFFECT/EQ
PANEL SUSTAINEFFECT/EQ VOICE SET
12psra3000_ar_om.indb 119 7/22/2015 6:11:07 PM

PSR-A3000
← ]FUNCTION[
TAB ]F[ CHORD FINGERING ← ]A[ SPLIT POINT/CHORD FINGERING ← TAB ]E[ MENU 1
SINGLE FINGER
Cm
C
Cm7
C7
(root
MULTI FINGER
FINGERED
]ACMP[
FINGERED ON BASS
Fingered
Fingered
FULL KEYBOARD
Fingered
AI FINGERED
AI FULL KEYBOARD
Full Keyboard
AI
12psra3000_ar_om.indb 120 7/22/2015 6:11:08 PM

PSR-A3000
2
[Abbreviation]"C
1+81+8C1+8
1+51+5C1+5
[M]
1+3+5C
[6]
1+(3)+5+6C6
[M7]
1+3+(5)+7CM7
[M7b5]1+3+b5+7CM7(b5)
[M7(#11)]
1+(2)+3+#4+5+7
CM7(#11)
[(add9
1+2+3+5Cadd9
[M7_9
1+2+3+(5)+7CM7(9)
[6_9
1+2+3+(5)+6C6(9)
[(b51+3+b5Cb5
[aug]
1+3+#5
Caug
[7aug]
1+3+#5+b7
C7aug
[M7aug]
1+(3)+#5+7
CM7aug
[m]
1+b3+5
Cm
[m6]
1+b3+5+6
Cm6
[m7]
1+b3+(5)+b7
Cm7
[m7b5]1+b3+b5+b7Cm7(b5)
[m(9)]
1+2+b3+5
Cm add9
[m7(9)]
1+2+b3+(5)+b7
Cm7(9)
[m7(11)]
1+(2)+b3+4+5+(b7)
Cm7(11)
[mM7b5]
1+b3+b5+7CmM7(b5)
[mM7]
1+b3+(5)+7
CmM7
[mM7(9)]
1+2+b3+(5)+7
CmM7(9)
[dim]
1+b3+b5
Cdim
[dim7]
1+b3+b5+6
Cdim7
[7]
1+3+(5)+b7
C7
[7sus4]
1+4+5+b7
C7sus4
[7(9)]
1+2+3+(5)+b7
C7(9)
[7(#11)]1+(2)+3+#4+5+b7C7(#11 )
[7(13)]
1+3+(5)+6+b7
C7(13)
[7b5]1+3+b5+b7C7(b5)
[7(b9)]1+b2+3+(5)+b7C7(b9)
[7(b13)]1+3+5+b6+b7C7(b13)
[7(#9)]1+#2+3+(5)+b7C7(#9)
[sus4]
1+4+5Csus4
[sus2]
1+2+5Csus2
1+b2+2
Cancel
12psra3000_ar_om.indb 121 7/22/2015 6:11:08 PM

PSR-A3000
]G[ STYLE SETTING ← TAB ]E[ MENU 1 ← ]FUNCTION[
[8]–[1][C]
]C[STOP ACMP
]SYNC START[]ACMP[
:OFF
:STYLE
:FIXED
STYLE
MegaVoice
STYLE
FIXEDOFF
]1 [
]2 [
DYNAMICS
CONTROL
:OFF
:NARROW
:MEDIUM
:WIDE
12psra3000_ar_om.indb 122 7/22/2015 6:11:08 PM

PSR-A3000
2
]3 [
]4 [
SYNCHRO
STOP WINDOW
OFF
]SYNC STOP[
]5 [
]6 ]
SECTION SET
OFF
MAIN A–D
MAIN D
MAIN C
]7 [
TEMPO
:LOCK
:HOLD
:RESET
]8 [
PART ON/OFF
:LOCK
:HOLD
:RESET
12psra3000_ar_om.indb 123 7/22/2015 6:11:08 PM

PSR-A3000
USER
USB
REGISTRATION MEMORY[MEMORY]
REGISTRATION MEMORY CONTENTS
[4]–[1]ONE TOUCH SETTING
(YES) ]F[
(NO) ]G[
OTSONE TOUCH SETTING
(YES)[F]
12psra3000_ar_om.indb 124 7/22/2015 6:11:09 PM

PSR-A3000
2
]A[ STYLE CREATOR ← TAB ]F[ MENU 2 ← ]FUNCTION[
BASIC
]A[]EXIT[RECORD
]4 []3 [1 SECTION
C
(EXECUTE) ]D[]6 []5 [
2 TEMPO/BEAT]B[]A[
]6 []5 []4 []3 [
BEAT
BASIC
EDIT
ASSEMBLY
EDITCHANNELGROOVE
PARAMETERSFF
SFF
BASIC
12psra3000_ar_om.indb 125 7/22/2015 6:11:09 PM

PSR-A3000
–
(SAVE)[J][I]
BASIC
MAIN
MAIN
–
[2][1](REC CHANNEL)[F]BASIC
12psra3000_ar_om.indb 126 7/22/2015 6:11:09 PM

PSR-A3000
2
]2 []1 [
]EXIT[
RHY1
SFXRHY2
SFXSFX
[START/STOP]STYLE CONTROL
]8 [–]1 [
]8 [–]1 [(DELETE) ]J[
Loop 1st round
Bass Drum
Bass Drum
Bass Drum
Snare Drum
Snare Drum
Hi-Hat
Loop 2nd round
Loop 3rd round
(RHY CLEAR) ]E[
[START/STOP]
]START/STOP[
[2][1]
12psra3000_ar_om.indb 127 7/22/2015 6:11:09 PM

PSR-A3000
––
[8]–[3](REC CHANNEL)[F]BASIC
(YES) ]G[
]8 [–]3 [
]EXIT[
SFX
CM7
CM7
CM7
CM7
BAGEDCPHRASEBASSCM7
BGECPADCHORD
CRCCRC
C
C R
CM7
C
C
12psra3000_ar_om.indb 128 7/22/2015 6:11:10 PM

PSR-A3000
2
CM7
CHORDROOT PLAYPARAMETER][][ TAB
CM7
[START/STOP]STYLE CONTROL
]8 [–]1 [
]8 [–]1 [(DELETE) ]J[
[START/STOP]
]START/STOP[
PARAMETERTAB ][][
RECORD(REC CHANNEL) ]F[
]8 []1 [
]START/STOP[ STYLE CONTROL
CHORDROOT PLAYPARAMETER
[8]–[3]
12psra3000_ar_om.indb 129 7/22/2015 6:11:10 PM

PSR-A3000
EDIT
RECORD STEPBASIC
]8 [–]1 [(REC CHANNEL) ]F[BASIC
EDIT][ TAB
]F[]F[SYS/EX.
STEP RECORD (STEP REC) ]G[
–
BASIC
BASIC
EDITBASIC
EDIT–
ASSEMBLY
BASIC
TAB ]E[]F[ ASSEMBLY ← ]A[ STYLE CREATOR ← TAB ]F[ MENU 2 ← ]FUNCTION[
BASIC
(OK) ]8 [SECTION
]7 []6 [
(OK) ]8 [
12psra3000_ar_om.indb 130 7/22/2015 6:11:10 PM

PSR-A3000
2
[D]–[A]
[I]–[F]
[I]–[F][D]–[A]
-
-
[EXIT]
-
[5]–[2]
-
STYLE CONTROL
-
[START/STOP]
ASSEMBLY
(PLAY TYPE) ]7 []6 [
RECASSEMBLY:SOLO
BASICRECORD
OFFASSEMBLY:ON
BASICRECORD
ASSEMBLY:OFF
12psra3000_ar_om.indb 131 7/22/2015 6:11:10 PM

PSR-A3000
GROOVE
Basic Procedure
١
١
٢
[B][A]GROOVE
.[8]–[1]
1GROOVE
BASICGroove
]1 [
]2 [
ORIGINAL
BEAT
12 BEAT8 BEAT
]3 [
]4 [
BEAT CON-
VERTER
ORIGINAL BEAT
ORIGINAL BEAT
BEAT CONVERTER8 BEAT
16B16A
12 BEAT
ORIGINAL BEAT
]5 [
]6 [
SWING
ORIGINAL BEATORIGINAL BEAT
8 BEAT
A
EAE
]7 [
]8 [
FINE
PUSH
HEAVY
A
CB
12psra3000_ar_om.indb 132 7/22/2015 6:11:11 PM

PSR-A3000
2
2DYNAMICS
Dynamics
BASIC
]1 [
]2 [
CHANNEL
]3 [
]4 [
ACCENT TYPE
]6 [
STRENGTH
]7 [
EXPAND/CMP.
]8 [
BOOST/CUT
(EXECUTE)[D]
BOOST/CUTEXPAND/CMPSTRENGTH
UNDO
12psra3000_ar_om.indb 133 7/22/2015 6:11:11 PM

PSR-A3000
CHANNEL
BASIC
٥
٢٣
١
٤
[B][A]CHANNEL
1QUANTIZE
2VELOCITY CHANGE
3BAR COPY
]4 [
TOP
LASTTOP
]5 [
LAST
]6 [
DEST
4BAR CLEAR
5REMOVE EVENT
(CHANNEL)[2][1]
[8]–[4]
(EXECUTE)[D]
UNDO
12psra3000_ar_om.indb 134 7/22/2015 6:11:11 PM

PSR-A3000
2
PARAMETER
YamahaSFF
SFF
NTR
NTR
High Key
Note Limit
RTR
Basic Procedure
SFF GE
SFF GE
[B][A]PARAMETER
–
٢٣
١
12psra3000_ar_om.indb 135 7/22/2015 6:11:11 PM

PSR-A3000
(CHANNEL)[2][1]
[8]–[3]
–
1SOURCE (PLAY) ROOT/CHORD
Bass
Fm7PhrasePadChord
(Source Chord Root) = CCM7Fm7
Source Chord Type) = M7
:C
C
R, C
NTT BASSBYPASSNTTROOT FIXEDNTR
SOURCE ROOT
PLAY ROOT
GUITARNTR
12psra3000_ar_om.indb 136 7/22/2015 6:11:12 PM

PSR-A3000
2
2NTR/NTT
]3 [
]4 [
NTR
]5 [
]7 [
NTT
]8 [
NTT BASS
ON/OFF
ON
ONGUITARNTR
NTTROOT FIXEDNTR
PLAY ROOTSOURCE ROOTOFFNTT BASSBYPASS)
NTR
ROOT TRANS
G3E3C3
FC4A3F3C
C
F
ROOT FIXED
G3E3C3
FA3F3C3C
F
C
GUITAR
NTT
ROOT FIXEDROOT TRANSNTR
BYPASS
ROOT FIXEDNTR
ROOT TRANSNTR
MELODY
CHORD
MELODIC MINOR
MELODIC MINOR
5th
HARMONIC MINOR
HARMONIC MINOR
5th
12psra3000_ar_om.indb 137 7/22/2015 6:11:12 PM

PSR-A3000
NATURAL MINOR
NATURAL MINOR
5th
DORIAN
DORIAN 5th
Dorian
GUITARNTR
ALL-PURPOSE
STROKE
ARPEGGIO
12psra3000_ar_om.indb 138 7/22/2015 6:11:12 PM

PSR-A3000
2
3HIGH KEY / NOTE LIMIT
NTRNTT
]4 [
]5 [
HIGH KEY
NTR
.F
]6 [
NOTE LIMIT
LOW
.D4C3
]7 [
NOTE LIMIT
HIGH
4RTR
STOP
PITCH SHIFT
PITCH SHIFT TO
ROOT
RETRIGGER
RETRIGGER TO
ROOT
12psra3000_ar_om.indb 139 7/22/2015 6:11:12 PM

PSR-A3000
[2][1 ](REC CHANNEL)[F]BASIC
٤٥ ٦٧
٢
١
١
.DRUM SETUP(DRUM SETUP)[G]
[START/STOP]STYLE CONTROL
(NOTE)2 [1]
(INSTRUMENT)[4][3]
-
٢-٥
[7]–[2]
-
[EXIT]
-
12psra3000_ar_om.indb 140 7/22/2015 6:11:13 PM

PSR-A3000
2
.[7]–[5]
(DETAIL)[8]
-
٢-٧
[7][6][5]–[3]
-
Pitch Coarse*
Pitch Fine*
Level*
Alternate Group
Pan*
Reverb Send
Chorus Send
Variation Send
DSP1
InsertionConnection
Insertion Off:
Insertion On:–
Key Assign
XG
"SAME NOTE NUMBER KEY ON ASSIGN"
INST
:Single
:Multi
Rcv Note Off
Rcv Note On
Filter Cutoff
Filter Resonance
Filter Cutoff
EG Attack
EG Decay 1
EG Decay 2
12psra3000_ar_om.indb 141 7/22/2015 6:11:13 PM

PSR-A3000
[EXIT]
-
.DRUM SETUP[EXIT]
12psra3000_ar_om.indb 142 7/22/2015 6:11:13 PM

PSR-A3000
3
3
[SCORE]
← [B] SONG CREATOR ← TAB [F] MENU 2 ← [FUNCTION]
TAB [E][F] SETUP
MIDI
[1 ]
LEFT ON/OFF
AUTOLEFT CH
[H] SONG ← TAB [E] MENU 1 ← [FUNCTION]
TRACK 2TAB [E] GUIDE/CHANNEL ← SETTING
LEFTRIGHTOFF
[2 ]
RIGHT ON/OFF
RIGHT
LEFT
[3 ]
CHORD ON/
OFF
[4 ]
LYRICS ON/
OFF
[5 ]
NOTE ON/OFF
[6 ]
COLOR ON/
OFF
DCON
BAGFE
12psra3000_ar_om.indb 143 7/22/2015 6:11:13 PM

PSR-A3000
[7 ]
SIZE
[8 ]
SET UP
(SET UP)[8]
(OK)[8][6]–[1]
[1 ]
LEFT CH
MIDI
AUTO
MIDI:AUTO
← [H] SONG SETTING ← TAB [E] MENU 1 ← [FUNCTION]
TAB [E] GUIDE/CHANNEL
-MIDI
1–16
LEFT CHOFF
[2 ]
RIGHT CH
/[3 ]
[4 ]
KEY
SIGNATURE
[5 ]
QUANTIZE
[6 ]
NOTE NAME
NOTE ON/OFF
ON
B A GFE D C:A, B, C
C:Fixed DO
Mi Re DoBAGFEDC
Do
Ti La So Fa
:Movable DO
D Major
Fa Mi Re DoC# B A G F# E D
Ti La Sol
12psra3000_ar_om.indb 144 7/22/2015 6:11:14 PM

PSR-A3000
[LYRICS/TEXT]
← [H] SONG SETTING ← TAB [E] MENU 1 ← [FUNCTION]
TAB [F] OTHERS
[1]
[6 ][5 ]
[1 ]
TEXT/LYRICS
[6 ][5 ]
[2 ]
CLEAR
[6 ][5 ]
[3 ]
[4 ]
FIXED-16–28,
PROPORTIONAL
-
16–28
-
[5 ]
[6 ]
TEXT FILES
[EXIT]
[7 ]
[8 ]
BACKGROUND
[EXIT]
BACKGROUND
MAIN PICTURE
12psra3000_ar_om.indb 145 7/22/2015 6:11:14 PM

PSR-A3000
-
(PLAY/PAUSE)[FK](STOP)[J]SONG
[ACMP]STYLE CONTROL
[SYNC START]
[START/STOP]STYLE CONTROL
CHORD[SCORE]
12psra3000_ar_om.indb 146 7/22/2015 6:11:14 PM

PSR-A3000
TAB[E][F] GUIDE/CHANNEL ← [H] SONG SETTING ← TAB [E] MENU 1 ← [FUNCTION]
OTHERS
GUIDE/CHANNEL
[B][A]
GUIDE MODE
[I] PHRASE MARK
REPEAT
ON
(REW) [G] SONG
(FF) [H]
[2 ]
[3 ]
TRACK 2
MIDI
TRACK 2) [TR2](TRACK 1) [TR1] [4 ]
[5 ]
TRACK 1
[6 ]
[7 ]
AUTO CH SET
MIDI
ON
ON
12psra3000_ar_om.indb 147 7/22/2015 6:11:14 PM

PSR-A3000
OTHERS
[G]REPEAT MODE
:OFF
:SINGLE
:ALL
:RANDOM
[I] FAST
FORWARD
TYPE
(FF) [H]
[H]:JUMP
[H]
[H]:SCRUB
[2 ]
[3 ]
LYRICS
LANGUAGE
:AUTO
INTERNATIONAL
:INTERNATIONAL
:JAPANESE
[4 ]
[5 ]
QUICK START
ON
[6 ]
[7 ]
P.A.T.
TAB[E] GUIDE/CHANNEL ← [H] SONG SETTING ← TAB [E] MENU 1 ← [FUNCTION]
12psra3000_ar_om.indb 148 7/22/2015 6:11:15 PM

PSR-A3000
[B]/[A]
Follow Lights
Yamaha ClavinovaFollow Lights
PSR-A3000
Any Key
Your Tempo
Follow Lights
Karao-Key
[GUIDE]
[SCORE]
(PLAY/PAUSE)[F/K]SONG
(STOP)[J]
12psra3000_ar_om.indb 149 7/22/2015 6:11:15 PM

PSR-A3000
TAB[F] OTHERS ← [H] SONG SETTING ← TAB [E] MENU 1 ← [FUNCTION]
P.A.T.[7]/[6]
(PLAY/PAUSE)[F/K]SONG
(STOP)[J]
P.A.T.
OFFP.A.T.
12psra3000_ar_om.indb 150 7/22/2015 6:11:15 PM

PSR-A3000
¾
¾
MIDI
- MIDI
- MIDI
- MIDI
(EXPAND) [F]
- MIDI
-
¾
[B] SONG CREATOR ← TAB [F] MENU 2 ← [FUNCTION]
• REC MODE
• SETUP
• CHANNEL
• CHORD
12psra3000_ar_om.indb 151 7/22/2015 6:11:15 PM

PSR-A3000
• 1-16
• SYS/EX.
• LYRICS
(STOP)[J]SONG[REC]SONG
TAB [E][F] 1-16 ← [B] SONG CREATOR ← TAB [F] MENU 2 ← [FUNCTION]
[F]
STEP RECORD(STEP REC)[G]
[8]–[1][J]–[A]
12psra3000_ar_om.indb 152 7/22/2015 6:11:16 PM

PSR-A3000
[B][A]
[C]
[G]
:KBD.VEL
:fff
:ff
:f
:mf
:mp
:p
:pp
:ppp
[H]
:Normal
:Tenuto
:Staccato
:Staccatissimo
:Manual
[I]
[J]DELETE
[1 ]
BAR
[2 ]
BEAT
[3 ]
CLOCK
–[4 ]
[8 ]
[C](STOP)[J]SONG
(PLAY/PAUSE)[F/K]
[EXIT]
(SAVE)[I]
12psra3000_ar_om.indb 153 7/22/2015 6:11:17 PM

PSR-A3000
(
STEP RECORD
f[G]
-
Tenuto[H]
-
[I]
-
[6]
-
C3
-
[I]
-
[7]
-
D3
-
staccato
Staccato[H]
-
[6]
-
F3E3
-
[6]
[8 ]–[4 ]
BAR:BEAT:CLOCK
12psra3000_ar_om.indb 154 7/22/2015 6:11:17 PM

PSR-A3000
mp[G]
-
Normal[H]
-
[6]G3
-
G3
C4G3
-
C4G3
[5]C4G3
-
C4G3
(
MIDI
(STOP)[J]SONG[REC]SONG
Style
TAB [E][F] CHORD ← [B] SONG CREATOR ← TAB [F] MENU 2 ← [FUNCTION]
STEP RECORD(STEP REC)[G]
12psra3000_ar_om.indb 155 7/22/2015 6:11:17 PM

PSR-A3000
[8]–[1 ][J]–[A]
[C](STOP)[J]SONG
(PLAY/PAUSE)[F/K]
[EXIT]
MIDI(EXPAND)[F]
(SAVE)[I]
CF GFG7 C
MAIN BBREAKMAIN A
[AUTO FILL IN]
12psra3000_ar_om.indb 156 7/22/2015 6:11:17 PM

PSR-A3000
A
[A]MAIN VARIATION STYLE CONTROL
-
[5]
-
GFC
-
C
F
G
C
F
G
C
F
G
C
F
G
C
F
G
-
-
-
[BREAK]STYLE CONTROL
-
[6]
-
G7F
-
F
G7
F
G7
F
G7
F
G7
F
G7
-
-
-
[A]–[D] MAIN VARIATION[AUTO FILL IN]
B
[B]MAIN VARIATION STYLE CONTROL
-
[4]
-
C
-
C
C
C
C
C
-
-
-
12psra3000_ar_om.indb 157 7/22/2015 6:11:18 PM

PSR-A3000
TAB[E][F] SETUP ← [B] SONG CREATOR ← TAB [F] MENU 2 ← [FUNCTION]
(STOP)[J]SONG
–[1 ]
[3 ]
SELECT
KEYBOARD VOICE
:VOICE, VOLUME, PAN, FILTER, EFFECT, TEMPO, EQ
:KEYBOARD VOICE
LEFTRIGHT 1, 2
:LYRICS SETTING
:SCORE SETTING
:GUIDE SETTING
Guide ON/OFF
[4 ]
[5 ]
MARK ON
[4 ]
[5 ]
MARK OFF
(APPLY)[8]
12psra3000_ar_om.indb 158 7/22/2015 6:11:18 PM

PSR-A3000
(SAVE)[I]
Punch IN/OUT
TAB [E] REC MODE ← [B] SONG CREATOR ← TAB [F] MENU 2 ← [FUNCTION]
–[1 ]
[3 ]
REC START
[F/ K] SONG:NORMAL
(PLAY/PAUSE)
:FIRST KEY ON
:PUNCH IN AT
[3 ]
–[4 ]
[6 ]
REC END
:REPLACE ALL
:PUNCH OUT
:PUNCH OUT AT
[6 ]
12psra3000_ar_om.indb 159 7/22/2015 6:11:19 PM

PSR-A3000
[7 ]
[8 ]
PEDAL PUNCH
IN/OUT
ON
ON
[REC]SONG
(PLAY/PAUSE)[F/K]SONG
(SAVE)[I]
12psra3000_ar_om.indb 160 7/22/2015 6:11:19 PM

PSR-A3000
12345678
12345
12345678
12345678
12345
12345678
12345678
12345
12345678
68
12345 7
[REC]
REC START
REC END
NORMAL
REPLACE ALL
NORMAL
PUNCH OUT
NORMAL
PUNCH OUT AT=006
FIRST KEY ON
REPLACE ALL
FIRST KEY ON
PUNCH OUT
FIRST KEY ON
PUNCH OUT AT=006
PUNCH IN AT=003
REPLACE ALL
PUNCH IN AT=003
PUNCH OUT
PUNCH IN AT=003
PUNCH OUT AT=006
12psra3000_ar_om.indb 161 7/22/2015 6:11:19 PM

PSR-A3000
CHANNEL
TAB [E][F] CHANNEL ← [B] SONG CREATOR ← TAB [F] MENU 2 ←[FUNCTION]
[8]–[1]
[B]/[A]
–
(EXECUTE)[D]
UNDO
(SAVE)[I]
12psra3000_ar_om.indb 162 7/22/2015 6:11:19 PM

PSR-A3000
1QUANTIZE
[2 ]
[3 ]
CHANNEL
MIDI
–[4 ]
[6 ]
SIZE
/
[7 ]
[8 ]
STRENGTH
12psra3000_ar_om.indb 163 7/22/2015 6:11:20 PM

PSR-A3000
2DELETE
[8 ]–[1 ]
EXECUTE [D]
3 MIX
[2 ]
[3 ]
SOURCE 1
-MIDI
MIDI
[4 ]
[5 ]
SOURCE 2
-MIDI
COPY-
[6 ]
[7 ]
DESTINATION
4 CHANNEL TRANSPOSE
[F]
CH 9–16CH 1–8--
[G]ALL CH
12psra3000_ar_om.indb 164 7/22/2015 6:11:20 PM

PSR-A3000
CHORD
LYRICSSYS/EX1-16
[B][A]
[C]
[D]/[E]
[H]FILTER
[I]SAVE
[J]MULTI SELECT
[B][A]
[1 ]
BAR
[2 ]
BEAT
[3 ]
CLOCK
[4 ]
[5 ]
DATA ENTRY
[4 ]
[5 ]
[6 ]
CUT
[7 ]
COPY
[7 ]
DELETE
[8 ]
PASTE
[6 ]
INSERT
[8 ]
CANCEL
(EXPAND) [F]CHORD
12psra3000_ar_om.indb 165 7/22/2015 6:11:20 PM

PSR-A3000
(CHORD
Style
Tempo
Chord
Sect
OnOff
CH.Vol
S.Vol
(1-16
Note
Ctrl (Control Change)
Prog (Program Change)
MIDI
P.Bnd (Pitch Bend)
A.T. (Aftertouch)
Aftertouch
(SYS/EX.
ScBar (Score Start Bar)
Tempo
Time (Time signature)
Key (Key signature)
XGPrm (XG
parameters)
XG
MIDI
SYS/EX. (System
Exclusive)
Meta (Meta event)
SMF
(LYRICS
Name
Lyrics
Code
:CR
:LF
12psra3000_ar_om.indb 166 7/22/2015 6:11:20 PM

PSR-A3000
LYRICSSYS/EX.1-16CHORD(FILTER) [H]
[C]MAIN
[D]CC
[E]STYLE
[H]ALL ON
[I]
ALL OFFNOTE
CHORD
(MAIN) [C]NOTE
(STYLE) [E]CHORD
(CC) [D]ALL OFF
[J]INVERT
–[2 ]
[5 ]
[6 ]
[7 ]
MARK ON
LYRICSSYS/EX.1-16CHORD
[6 ]
[7 ]
MARK OFF
[EXIT]
12psra3000_ar_om.indb 167 7/22/2015 6:11:20 PM

4
PSR-A3000
USB
.
MIDI
• RIGHT 1RIGHT 1
•Organ FlutesSuper Articulation
Grand PianoRIGHT 1
•
MULTI PAD
.[SELECT] CONTROL
12psra3000_ar_om.indb 168 7/22/2015 6:11:20 PM

PSR-A3000
TAB [E] RECORD ← [C] MULTI PAD CREATOR ← TAB [F] MENU 2 ← [FUNCTION]
.)NEW BANK[C]
[G][F][B][A]
.VOICE
[EXIT]
.REC[H]
[METRONOME]
[START/STOP] STYLE CONTROL
Chord Match
BGEDCChord Match
C
C
R C
CRCCRC
STYLE CONTROL[STOP] MULTI PAD CONTROL(STOP) [H]
[START/STOP]
[4]–[1]MULTI PAD
.
.[4 pq]–[1 pq]
.[STOP] MULTI PAD
USB
12psra3000_ar_om.indb 169 7/22/2015 6:11:21 PM

PSR-A3000
.[8 pq]–[5 pq]Chord Match
Chord Match
LEFT[ACMP]
[ACMP][LEFT]
(NAME) [D]
.
(SAVE) [I]
MIDI
[F] TABEDIT
.EDIT
EDIT
–
•LCD
•
.[F]
Multi Pad Bank Selection[SELECT] MULTI PAD CONTROL
[J]–[A]USBUSBUSERPRESET[E][F] TAB
USBUSBUSER
.MULTI PAD EDITMENU 1(EDIT) [7 q]
.[G][F][B][A]
12psra3000_ar_om.indb 170 7/22/2015 6:11:21 PM

PSR-A3000
5
]1 q[
NAME
]3 q[
COPY
]4 q[
PASTE
.]3 q
]5 q[
DELETE
(COPY) [3 q] .
.(OK) [7 q][G][F][B][A] .
[G][F][B][A] .
(EDIT) [7 q]Multi Pad Bank(UP) [8 p]
MENU 1
(PASTE) [4 q] .
[6 q]USER(YES) [F][8 p]
.(SAVE)
12psra3000_ar_om.indb 171 7/22/2015 6:11:22 PM

PSR-A3000
.MUSIC FINDER
(YES)[G](ADD TO FAVORITE)[H]
FAVORITE
٢
٣
[E][F]TABFAVORITE
FAVORITEALL
FAVORITE
.FAVORITE
(YES) [G](DELETE FROM FAVORITE) [H]
12psra3000_ar_om.indb 172 7/22/2015 6:11:25 PM

6
PSR-A3000
.MUSIC FINDER
.EDIT(RECORD EDIT)[8 pq]
[A]MUSIC
[A]
[B]KEYWORD
[B]
[C]STYLE/SONG/
AUDIO
[C]
.EDIT[EXIT]
AUDIOSONG
[D]BEAT
AUDIOSONG
[E]FAVORITE
FAVORITE
[1 pq]
TEMPO
AUDIOSONG
[2 pq]
SECTION
[2 pq]
AUDIOSONG[4 pq]
[4 pq]
/[5 pq]
[6 pq]
GENRE
[7 pq]
GENRE NAME
.(CANCEL) [8 q]
12psra3000_ar_om.indb 173 7/22/2015 6:11:25 PM

PSR-A3000
.ALL(NEW RECORD) [J]
.(OK) [8 p]
SEARCH 1/2FAVORITEALL
.MUSIC FINDER
.EDIT(RECORD EDIT)[8 pq]
.(DELETE RECORD)[I]
EDIT(NO) [H]MUSIC FINDER
.(CANCEL) [I]
(YES)[G]
MUSIC FINDER(FILES)[7 pq]
.(USER/USB)[E][F]TAB
.(SAVE)[6 q]
.
(OK)[8 p]
12psra3000_ar_om.indb 174 7/22/2015 6:11:25 PM

6
PSR-A3000
USB
USER
MUSIC FINDER(FILES)[7 pq]
[E][F]TAB
[J]–[A]
[G]REPLACE
REPLACE
[H]APPEND
[I]CANCEL
12psra3000_ar_om.indb 175 7/22/2015 6:11:25 PM

PSR-A3000
[J]-[A][+]/[-]REGISTRATION BANK
REGISTRATION EDITMENU1(EDIT)[7 q]
[I]–[F][D]–[A]
[5 q][1 q]
.–
MENU 2(SAVE)[6 q](UP)[8 p]
.
12psra3000_ar_om.indb 176 7/22/2015 6:11:26 PM

PSR-A3000
TAB [F] FREEZE←[C] REGIST SEQUENCE/FREEZE←TAB [E] MENU 1 ← [FUNCTION]
[5pq]/[4pq][3pq]–[1pq]
[FREEZE]
[EXIT]
FREEZE
[FREEZE]
[FREEZE]
12psra3000_ar_om.indb 177 7/22/2015 6:11:27 PM

PSR-A3000
[E][F]TAB
FOOT PEDAL
.
REGISTRATION BANK
←[C] REGIST SEQUENCE/FREEZE← TAB [E] MENU 1 ← [FUNCTION]
TAB [E] REGISTRATION SEQUENCE
[C][B]
OFF
FOOT PEDAL
OFF
(INSERT)[6pq][8]–[1]REGISTRATION MEMORY
12psra3000_ar_om.indb 178 7/22/2015 6:11:27 PM

PSR-A3000
–[1 pq]
[4pq]
[5pq]
REPLACE
[6pq]
INSERT
[7pq]
DELETE
[8pq]
CLEAR
(SEQUENCE END) [D]
•[F]TAB............................STOP
•...............................TOP
•
NEXT BANK
(REGIST SEQ. ENABLE) [F]
[EXIT]
(YES) [G]
(SEQUENCE END)
REGISTRATION BANK
[-][+]REGIST BANK
MENU 2[6q]
.
12psra3000_ar_om.indb 179 7/22/2015 6:11:27 PM

PSR-A3000
[F][E]TAB
TAB
[F][E]TAB
REGIST SEQUENCE
12psra3000_ar_om.indb 180 7/22/2015 6:11:28 PM

PSR-A3000
.
[MIXER/EQ]
.
[E]/[F] TAB
VOL/VOICE
/[C]/[B]
[H]/[G]
VOICE
• .
• .USER
•
•GM
.)SONG CH9-16
[I]/[D]
PANTOP
[J]/[E]
VOLUME
12psra3000_ar_om.indb 181 7/22/2015 6:11:28 PM

PSR-A3000
TUNE
/[B]/[A]
[G]/[F]
PORTAMENTO
TIME
Portmento
Portamento Time
.)MONO
[H]/[C]
PITCH BEND
RANGE
[I]/[D]
OCTAVE
.[-]/[+] UPPER OCTAVE
[J]/[E]
TUNING
/
–[1 pq]
[3 pq]
TRANSPOSE
MASTER
KBDSONG
KBD
12psra3000_ar_om.indb 183 7/22/2015 6:11:29 PM

PSR-A3000
EFFECT
n
DSP1 n
DSP2-4 n
[8 pq]–[1 pq][J]–[G][E]–[B]
[MIXER/EQ]SONGSTYLEPANEL
12psra3000_ar_om.indb 184 7/22/2015 6:11:29 PM

PSR-A3000
(TYPE) [F]EFFECT
[2pq]/[1 pq]
REVERB
CHORUS
DSP1
–
.Wah
DSP2
DSP3
DSP4
RIGHT 1
LEFTRIGHT 2
DSP2–4Wah
DSP2RIGHT2
Right 2DSP2
DSP2–4
[4pq]/[3pq]
DSP1CHORUSREVERB
[8pq]/[7pq][6pq]/[5pq]
(DETAIL) [F]
.
12psra3000_ar_om.indb 185 7/22/2015 6:11:29 PM

PSR-A3000
(DETAIL)[F]
[7pq]/[6pq][5pq]–[3pq]
[8 pq]DSP1
.[2 pq]/[1 pq](RETURN LEVEL)
43DSP2
[4 pq]–[2 pq](VARI. DETAIL) [8 pq]
[DSP VARI.]
[6 pq]/[5 pq]
.[EXIT]
12psra3000_ar_om.indb 186 7/22/2015 6:11:30 PM

PSR-A3000
(SAVE) [I]
[5pq]–[3pq]
(RENAME) [6 pq]
.(OK) [8 p]
(OK)[8p]
[EXIT]
.)
EQ
EQ
EQMEQEQEQ
EQ
[I]/[D]
EQ HIGH
EQ
[J]/[E]
EQ LOW
EQ
12psra3000_ar_om.indb 187 7/22/2015 6:11:30 PM

PSR-A3000
)MEQEQ
EQEQ
EQEQ
.]MASTER EQ[
EQ
EQ[B]/[A]
EQ:Standard
EQ:Mellow
EQ:Loudness
EQ:Powerful
EQ:Flat
.EQ:User 1/2
GAINGAIN[J]/[E]
[J][E][8 pq]–[1 pq]
FREQQ
Q[H]/[C]Q
Q[7 pq]–[2 pq]
.[8 pq]–[1 pq]FREQ[I]/[D]FREQ
FREQ
2STORE 1[G][F]
(OK) [8 p]
.[B]/[A]User Master EQ
12psra3000_ar_om.indb 188 7/22/2015 6:11:30 PM

PSR-A3000
)CMP(
[G]ON/OFF
/[2 pq]
[3 pq]
TYPE
:Standard
:Lite
Moderate
Dance Floor
:Punchy
:User 1-5
[4 pq]
THRESHOLD
OFFSET
[5 pq]
RATIO OFFSET
[7 pq]
GAIN OFFSET
12psra3000_ar_om.indb 189 7/22/2015 6:11:31 PM

PSR-A3000
.USER MASTER COMPRESSOR(SAVE)[I]
.[5pq]–[3pq]
(RENAME) [6 pq]
.(OK) [8 p]
(OK)[8p]
[EXIT]
.TYPE
= ﻝﺎﺼﺗﺍ
ﻡﺎﻈﻨﻟﺍ ﺮﻴﺛﺄﺗ
= ﻝﺎﺼﺗﺍ
ﻝﺎﺧﺩﻹﺍ ﺮﻴﺛﺄﺗ
12psra3000_ar_om.indb 190 7/22/2015 6:11:31 PM

PSR-A3000
[2] /[1] FOOT PEDAL
.
TAB [E] FOOT PEDAL ← [D] CONTROLLER ← TAB [E] MENU 1 ← [FUNCTION]
[B]/[A]
FOOT PEDAL[2]/[1]
[1pq]
.–
Registration SequencePunch in/out of Song
←←
[8pq]–[2pq]
.[I]
12psra3000_ar_om.indb 191 7/22/2015 6:11:33 PM

PSR-A3000
n
*
ARTICULATION 1/2
VOLUME*
SUSTAIN
SOSTENUTO
Sostenuto
staccato
SOFT
GLIDE
UP/DOWN
RANGE
ON SPEED
OFF SPEED
PORTAMENTO
portamento
portamento
PITCH BEND*
UP/DOWN
RANGE
MODULATION (+)/(-) *
MODULATION (ALT)
MODULATION
DSP VARIATION
[DSP VARI.]
12psra3000_ar_om.indb 192 7/22/2015 6:11:33 PM

PSR-A3000
10
PEDAL CONTROL
(WAH)
wah
[DSP]
HARMONY/
ARPEGGIO
.[HARMONY/ARPEGGIO]
PEDAL (ARP. HOLD)
.[HARMONY/ARPEGGIO]
SCORE PAGE +/-
LYRICS PAGE +/-
TEXT PAGE +/-
SONG PLAY/PAUSE
.(PLAY/PAUSE) [F/K] SONG
STYLE START/STOP
.[START/STOP] STYLE CONTROL
TAP TEMPO
.[TAP TEMPO]
SYNCHRO START
.[SYNC START]
SYNCHRO STOP
.[SYNC STOP]
INTRO 1–3
.[III]–[I] INTRO
MAIN A–D
.[D]–[A] MAIN VARIATION
FILL DOWN
FILL SELF
FILL BREAK
FILL UP
ENDING1–3
.[III]–[I] ENDING/rit
HALF BAR FILL
Half bar ll-in
FADE IN/OUT
.[FADE IN/OUT]
FING/ON BASS
FINGERED ON BASSFINGERED
BASS HOLD
FULL KEYBOARD AI
PERCUSSION
[8 pq]–[4 pq]
RIGHT 1 ON/OFF
.[RIGHT 1] PART ON/OFF
RIGHT 2 ON/OFF
.[RIGHT 2] PART ON/OFF
LEFT ON/OFF
.[LEFT] PART ON/OFF
OTS +/-
12psra3000_ar_om.indb 193 7/22/2015 6:11:34 PM

PSR-A3000
MIDI
PSR-A3000MIDI
MIDI
.USER
← TAB [F] MENU 2 ← [FUNCTION]USBUSER
.[G] MIDI SETUP FILES ← TAB [E][F] SETUP FILES ← [G] SYSTEM
[I] MIDI ← TAB [E] MENU 1 ← [FUNCTION]
PRESET
.USER
USER
.MIDI(EDIT) [8q]
MIDI[E][F]TAB
MIDI .................... SYSTEM •
MIDI .................TRANSMIT •
MIDI ................... RECEIVE •
MIDI ......................... BASS •
MIDI Receive .......CHORD DETECT •
.MIDI[EXIT]
(SAVE)[6q][F]TABUSER
12psra3000_ar_om.indb 194 7/22/2015 6:11:34 PM

PSR-A3000
10
MIDIn
All Parts
LEFTRIGHT 1,2
KBD & STYLE
All Part
RIGHT
UPPER
LOWER
Master KBD
Song
Clock Ext.
MIDI
MIDI
MIDI Accord 1
MIDIMIDI
MIDI Accord 2
MIDI Accord 1
MIDI
.MIDI
MIDI Pedal 1
MIDI
.MIDI
MIDI Pedal 2
.MIDI
MIDI OFF
.MIDI
12psra3000_ar_om.indb 195 7/22/2015 6:11:34 PM

PSR-A3000
MIDI
.SYSTEM
.[8 pq] –[1 pq]ON/OFF[B]/[A]
1Local Control
ON
OFF
MIDI
2
CLOCKn
MIDI
INTERNAL
MIDIMIDI
USB 2USB 1MIDI
MIDIMIDI IN
Ext.
INTERNALCLOCK
MIDI
WIRELESS LAN
[USB TO DEVICE]USB wireless LAN
TRANSMIT CLOCKn
MIDIOFFMIDI (F8)
RECEIVE TRANSPOSEn
MIDI
START/STOPn
FCFA
3MESSAGE SW
SYS/EX.n
RxMIDIMIDITx
MIDIMIDI
CHORD SYS/EX.n
MIDIMIDITx
MIDIMIDIRx
12psra3000_ar_om.indb 196 7/22/2015 6:11:34 PM

PSR-A3000
10
MIDI
MIDIMIDI
TRANSMIT
WLAN
USB wireless LANMIDI
WLAN[USB TO DEVICE]
USB wireless LAN
[2pq]/[1pq][B]/[A]
MIXING CONSOLE
CHANNEL ON/OFF
RIGHTUPPER
LOWER
.[ACMP]
[3pq]
MIDIMIDI
[8pq]–[4pq]
.MIDI
12psra3000_ar_om.indb 197 7/22/2015 6:11:35 PM

PSR-A3000
MIDI
MIDIMIDIRECEIVE
WLAN
USB wireless LANMIDI
WLAN[USB TO DEVICE]
USB wireless LAN
[2pq]/[1pq][B]/[A]
.USBMIDI
[3pq]
MIXING CONSOLE
CHANNEL ON/OFF
KEYBOARD
MIDI5-1 EXTRA PART
[8pq]–[4pq]
.Note EventsMIDI
MIDIUSBMIDI
MIDIUSBMIDI
WLAN/USB1/MIDI
– – WLAN/USB1/MIDI
USB1 USB2
USB2
–
Wireless
LAN
MIDI [IN]
MIDI-MIDI-
[USB TO HOST] MIDI [OUT] [USB TO HOST]
12psra3000_ar_om.indb 198 7/22/2015 6:11:35 PM

PSR-A3000
10
MIDI
BASS
MIDI
ON
ON
[ACMP]
MIDI
WLAN
USB wirelessMIDI
[USB TO DEVICE]LAN
USB wireless LANWLAN
[B]/[A]
[8pq]–[1pq]
.(ALL OFF) [F]OFF
MIDIReceive
MIDICHORD DETECT
MIDI
ON
[ACMP]
MIDION
BASS
12psra3000_ar_om.indb 199 7/22/2015 6:11:35 PM

PSR-A3000
LAN
iPhone/iPad
(USB wireless LAN adaptor) USB
iPhone/iPadPSR-A3000
.PSR-A3000iPhone/iPad
[USB TO DEVICE]USB wireless LAN
.[H] WIRELESS LAN ← TAB [F] MENU 2 ← [FUNCTION]
WIRELESS LAN[H]WIRELESS LANUSB wireless LAN
USB wireless LAN
Infrastructure Mode
[B]/[A]
[G]UPDATE
[I]DETAIL
(SAVE) [8 pq]/[7 pq]
IPIP ADDRESS
OTHERS
[B]
[C]
.[A]
/[1 pq]
[2 pq]
WPS
[G]
WPS
WPSYES
/[3 pq]
[4 pq]
MODE
/[5 pq]
[6 pq]
INITIALIZE
/[7 pq]
[8 pq]
CONNECT
[B]/[A]Other
SSID
[8 pq]/[7 pq]
12psra3000_ar_om.indb 200 7/22/2015 6:11:36 PM

PSR-A3000
10
[I]DETAIL
(SAVE) [8 pq]/[7 pq]
SSIDWIRELESS NETWORK
IPIP ADDRESS
MACOTHERS
/[3 pq]
[4 pq]
MODE
/[5 pq]
[6 pq]
INITIALIZE
12psra3000_ar_om.indb 201 7/22/2015 6:11:36 PM

PSR-A3000
FUNCTIONSYSTEMUTILITY
UTILITY
CONFIG 1
[B]/[A]
Fade In/Out
[FADE IN/OUT]
[3 pq]
FADE IN TIME
[4 pq]
FADE OUT
TIME
[5 pq]
FADE OUT
HOLD TIME
Metronome
[2 pq]
VOLUME
–[3 pq]
[5 pq]
SOUND
[6 pq]
[7 pq]
TIME
SIGNATURE
12psra3000_ar_om.indb 202 7/22/2015 6:11:37 PM

11
PSR-A3000
Tap
[TAP TEMPO]
–[2 pq]
[4 pq]
PERCUSSION
[5 pq]
[6 pq]
VELOCITY
CONFIG 2
[B]/[A]
[4 pq]
[5 pq]
SPEAKER
HEADPHONE SW
[PHONES]
ON
OFF
AUX OUT
12psra3000_ar_om.indb 203 7/22/2015 6:11:37 PM

PSR-A3000
[1 pq]
STYLE TEMPO
[2 pq]
VOICE
NUMBER
MSB/LSB
MIDI
MIDI
ONGS
[3 pq]
TIME STAMP
USB (UD-WL01)
/[5 pq]
[6 pq]
VOICE
CATEGORY
BUTTON
OPTIONS
VOICE
OPEN & SELECT
VOICE
OPEN ONLY
VOICE
[7 pq]
[8 pq]
POPUP
DISPLAY TIME
OCTAVE UPPERTRANSPOSETEMPO
[3 pq]
[4 pq]
QUANTIZE
[5 pq]
[6 pq]
HOLD ON/OFF
[HARMONY/ARPEGGIO]ON
[HARMONY/ARPEGGIO]
12psra3000_ar_om.indb 204 7/22/2015 6:11:37 PM

11
PSR-A3000
PARAMETER LOCK
[6 pq][5 pq]
[4 pq]–[1 pq]
USB
USBUSB
USB
[B][A]
DRIVE LIST
[F]PROPERTY
[B][A]
[H]FORMAT
[B][A]
[3 pq]
[4 pq]
SONG AUTO
OPEN
ON
USB
USB
12psra3000_ar_om.indb 205 7/22/2015 6:11:38 PM

PSR-A3000
SYSTEM
OWNER
[D] EXPORT
INSTRUMENT
INFO
USBYamaha Expansion Manager
[I]OWNER NAME
[J]MAIN PICTURE
[EXIT]PRESET
USB × .BMP
USERUSERUSB
USB
[4 pq]
[5 pq]
LANGUAGE
[7 pq]
[8 pq]
VERSION
ID
BACKUP/RESTORE
12psra3000_ar_om.indb 206 7/22/2015 6:11:38 PM

11
PSR-A3000
SETUP FILES
USBUSER
[I]–[F]
[F] SYSTEM
SETUP FILES
← [FUNCTION]
[J] UTILITY ← TAB [E] MENU 1
Yamaha
[G] MIDI SETUP
FILES
USERMIDIMIDI
[H] USER EFFECT
FILES
EQ
[I] MUSIC FINDER
FILES
USBUSER[E][F]TAB
(SAVE)[6q]
SETUP FILES[I]-[F]
PRESET
12psra3000_ar_om.indb 207 7/22/2015 6:11:38 PM

PSR-A3000
RESET
۲
[5pq][4pq][3pq]–[1pq]
SYSTEM SETUP
MIDI SETUP
MIDIMIDI
USER
USER EFFECT
EQ
MUSIC FINDER
FILES & FOLDERS
USERExpansion
REGIST
[8]–[1]
BB5
(FACTORY RESET EXECUTE) [I]
12psra3000_ar_om.indb 208 7/22/2015 6:11:39 PM

PSR-A3000
FUNCTION
MENU 1
A
SPLIT POINT/CHORD
FINGERING
SPLIT POINT
CHORD FINGERING
B
HARMONY/ARPEGGIO
C
REGIST SEQUENCE/
FREEZE
REGISTRATION
SEQUENCE
[E][F] TAB
FREEZE
D
CONTROLLER
FOOT PEDAL
KEYBOARD/PANEL
[+]/[-] TRANSPOSE
E
MASTER TUNE/SCALE
TUNE
MASTER TUNE
SCALE TUNE
F
VOICE SET FILTER
G
STYLE SETTING
H
SONG SETTING
I
MIDI
MIDI
J
UTILITY
CONFIG 1
CONFIG 2
PARAMETER LOCK
USB
USB
MENU 2
ASTYLE CREATOR
BSONG CREATOR
CMULTI PAD CREATOR
FPACK INSTALLATION
Yamaha
GSYSTEM
OWNER
BACKUP/RESTORE
USER
SETUP FILES
RESET
HWIRELESS LAN
wireless LANiPad
USB wireless LAN
12psra3000_ar_om.indb 209 7/22/2015 6:11:39 PM

PSR-A3000
[DIRECT ACCESS]
STYLE CONTROL
[ACMP]
FUNCTION
SPLIT POINT/CHORD FINGERINGCHORD FINGERING [AUTO FILL IN]
[OTS LINK]
STYLE SETTING [BREAK]
[III][II]INTRO [I]
[D][C][B]MAIN VARIATION [A]
[III][II]ENDING/rit. [I]
[SYNC START]
SPLIT POINT/CHORD FINGERINGSPLIT POINT
[SYNC STOP]
STYLE SETTING START/STOP
STYLE
STYLE
SONG
[GUIDE]
FUNCTION SONG SETTING
GUIDE/CHANNEL
[SCORE]
OTHERS [LYRICS/TEXT]
[TR 1][TR 2][EXTRA TR]
GUIDE/CHANNEL
[REPEAT]
OTHERS
[H](FF)
[G](REW)
[F/K](PLAY/PAUSE)
[J](STOP)
[REC]
GUIDE/CHANNEL
[SELECT]
OTHERS
[TAP TEMPO]
FUNCTION
UTILITYCONFIG 1TAP
TEMPO
[-][+]
STYLE SETTING
[METRONOME]
UTILITYCONFIG 1
METRONOME
[FADE IN/OUT]
FADE IN/OUT
TRANSPOSE
[-][+]
FUNCTIONCONTROLLERKEYBOARD/PANELTRANSPOSE ASSIGN
UPPER OCTAVE
[-][+]
MIXING CONSOLEENUT
MULTI PAD
[SELECT]
MULTI PAD
MULTIPAD EDIT [STOP]
[4][3][2][1]
[DEMO]
FUNCTIONSYSTEMOWNER
[FUNCTION]
FUNCTIONMIDI
[MIXER/EQ]
MIXING CONSOLEVOL/VOICE [BAL.]
[CHANNEL ON/OFF]
[USB]
FUNCTIONUTILITYUSB
[USB AUDIO PLAYER]
USBAUDIO
TAB
[F][E]
-
[ENTER]
-
[EXIT]
MAIN
-
VOICE
PART SELECT [LEFT]
FUNCTION
VOICE SET FILTER
LEFT
PART SELECT [RIGHT1]
RIGHT1
PART SELECT [RIGHT2]
RIGHT2
PART ON/OFF [LEFT]
LEFT
PART ON/OFF [RIGHT1]
RIGHT1
PART ON/OFF [RIGHT2]
RIGHT2
[LEFT HOLD]
SPLIT POINT/CHORD FINGERINGSPLIT POINT
VOICE
FUNCTIONVOICE SET FILTER
VOICE CONTROL
[HARMONY/ARPEGGIO]
FUNCTIONHARMONY/ARPEGGIO
[TOUCH]
FUNCTIONCONTROLLERKEYBOARD/PANELTOUCH RESPONSE
[SUSTAIN]
MIXING CONSOLE
EFFECT
[MONO]
TUNE
[DSP]
EFFECT
[VARI.]
EFFECT
[MUSIC FINDER]
MUSIC FINDERMUSIC FINDER SEARCH 1
ONE TOUCH
SETTING
[1][2][3][4]
OTS INFORMATION
[MASTER EQ]
MIXING CONSOLECMP
REGISTRATION
MEMORY
REGIST BANK[+][-]
FUNCTIONREGIST SEQUENCE/FREEZE
REGISTRATION SEQUENCE
[FREEZE]
FREEZE
[MEMORY]
REGISTRATION SEQUENCE
[1][2][3][4][5][6][7][8]
REGIST INFORMATION
FOOT PEDAL[1][2]
FUNCTIONCONTROLLERFOOT PEDAL
SCALE SETTING
SCALE TUNE BANK
SCALE MEMORY
SCALE TUNE BANK
SCALE TUNE EDIT
LIVE CONTROLPARAMETER ASSIGN [ASSIGN]
12psra3000_ar_om.indb 210 7/22/2015 6:11:39 PM

PSR-A3000
iPhone/iPad
iPhone/iPad
iPhone/iPadON
LCDTFT-LCD
[MASTER VOLUME]
[LEFT][RIGHT 2][RIGHT 1]PARTON/OFF
BALANCE
ON
←[FUNCTION]ON
TAB [E][F] CONFIG 2←[J] UTILITY←TAB[E]MENU 1
[FADE IN/
OUT]
[FADE IN/OUT]
BALANCE
USB
USB
12psra3000_ar_om.indb 211 7/22/2015 6:11:40 PM

PSR-A3000
.MID
PART ON/OFF
ONRIGHT 2RIGHT 1
RIGHT 2
[START/STOP]
[ACMP]
[ACMP]
USB
(STOP)[J]SONG
[GUIDE]
[H](FF)/[G](REW)
OFFOFF
12psra3000_ar_om.indb 212 7/22/2015 6:11:40 PM

PSR-A3000
USB
USBUSB
USB
USB
MP3
DRMWAV
Style
Style
VOICE
FOOT PEDAL
←TAB [E] MENU1←[FUNCTION]
(PEDAL POLARITY) [I]←[D] CONTROLLER
12psra3000_ar_om.indb 213 7/22/2015 6:11:40 PM

PSR-A3000
VGA LCDTFT
AWM
XGSFX
Cool!Sweet!MegaVoicesS.Art!
Organ Flutes!Live!
GMGM2XGGS
DSP
EQ
EQ
DJSessionPro
AIAI
INTRO x 3, MAIN VARIATION x 4, FILL x 4, BREAK, ENDING x 3
OTS
SFF
GE (SFF GE)
MIDI
XFSMF
SMF
Mono/Poly
Mono Legato
OTS
Follow Lights, Any Key, Karao-Key, Your Tempo
P.A.T.
12psra3000_ar_om.indb 214 7/22/2015 6:11:40 PM

PSR-A3000
USB
WAV.wav
MPEG-1 Audio Layer-3.mp3
WAV.wav
-
USB
DC IN
MIDI
AUX IN
OUTPUT
FOOT PEDAL
ARTICULATION 1SUSTAIN
USB TO DEVICE
USB TO HOST
Yamaha
PA-300C
*(Yamaha
PA-300C) *AC
Yamaha
Yamaha
PA-300C :AC HPH-50/HPH-100/HPH-150 :FC4A/FC5/FC4 :FC7 :i-UX1iPhone/iPod touch/iPadUSB MIDIi-MX1iPhone/iPod touch/iPadMIDIUD-WL01USB wireless LANUX16USB-MIDIL-6/L-7 :
L-6PSR-A3000
*Yamaha
Yamaha
Yamaha
12psra3000_ar_om.indb 215 7/22/2015 6:11:40 PM

PSR-A3000
A
........................................ Any Key
............................................AUX IN
C
.....................Chord Detection Area
...........Computer-related Operations
D
........................................... Data List
.................................DSP
......................... Dynamics Control
E
...............................
EG
.......................................EQ
.....................EQ
F
.................................Follow Lights
G
............................................GM
.....................................................GS
I
...................... Infrastructure Mode
.................................... iPhone/iPad
...... iPhone/iPad Connection Manual
K
.....................................Karao-Key
L
........................................... LOWER
M
....................................MegaVoice
............................................. MENU
........................................MIDI
................................................ MP3
N
...................... NTR
......................NTT
P
................. PRESET
R
...................... RTR
S
.................S.Art!
...................SFF
...........................SFF
.....................MIDISMF
..................................Source Root
T
....................................... Ta p
U
............................................ UPPER
....................... USB
..................... USER
W
................................................ WAV
X
..................................................... XF
.............................................XG
Y
...................................Your Tempo
............................
....................
.............................
..................................
......................................
.........................................
.........................................
....................................
....................................
.............................
......................................... DJ
............................
.........................
............................
......................................
.............................................
...................
.................................
......................................
.......................................
..........................
.............................................
........................................
...............................................
...........................................
......................
..................................
........................
......................
...............................
....................
.........................................
..............................................
......................................
......................................
....................
......................................
....................
..........
....................................
.............
......................
..........
................................................
...........................................
................................................
.................................................
.........................................
...............................................
..........................................
......................................
........................................
.............................
.......................
............................................
12psra3000_ar_om.indb 216 7/22/2015 6:11:41 PM

PSR-A3000
..................................
...............)OTS
.................................................
.................................................
................................................
..................................................
......................................
.............................
............................................
...................................................
.....................................
.............................
.....................................
.................................................
.....................................
...........................................
.........................................
.................................................
.........................................
...................
..................................................
....................... )ASSEMBLY
......................................
.............................
..............................................
.............................
...........................................
.......................
...................................
.........................................
..............................
....................................
.......................................
.............................
..................................
................................
...........................................
.................... )P.A.T.
....................
..................................................
........................... USB
...........................................
...........................................
....................................... OTS
................................
.............................
................
.........................................
................................
....................................
.......................................
.......................
........................................
......................................
..................................
............ )SFF
..............................
......................................
................ )OTS
.................
...........................
.........................................
.................................
.................................
......................................................
........................................
........................................... EQ
............................................
........................................
...............................................
........... )Mixer
..........................
...............................................
........................... AC
............................USB
.........................USB
.................................
.......................
........................................
.................................
.............................
........................................
............USB
............................
................................
.......................................
.......................................
................
..........................................
.........................................
..............
...............................
...................................Auto Fill
12psra3000_ar_om.indb 217 7/22/2015 6:11:41 PM

Digital Workstation
FA
AR
!Yamaha ﻦﻣ ﻲﻤﻗﺮﻟﺍ ﺯﺎﻬﺠﻟﺍ ﺍﺬﻫ ءﺍﺮﺷ ﻰﻠﻋ ﻙﺮﻜﺸﻧ
ﺔﻟﻵﺍ ﻩﺬﻫ ﻲﻓ ﺔﻠﻬﺴﻟﺍﻭ ﺓﺭّ
ﻮﻄﺘﻤﻟﺍ ﻒﺋﺎﻇﻮﻟﺍ ﻦﻣ ﻞﻣﺎﻛ ﻞﻜﺸﺑ ﺓﺩﺎﻔﺘﺳﻻﺍ ﻦﻣ ﻦﻜﻤﺘﺗ ﻰﺘﺣ ؛ﺔﻳﺎﻨﻌﺑ ﺐّ
ﻴﺘﻜﻟﺍ ﺍﺬﻫ ﺓءﺍﺮﻘﺑ ﻚﻴﺻﻮﻧ
.ﻞﺒﻘﺘﺴﻤﻟﺍ ﻲﻓ ﻪﻴﻟﺇ ﻉﻮﺟﺮﻠﻟ ﺪﻴﻟﺍ ﻝﻭﺎﻨﺘﻣ ﻲﻓﻭ ﻦﻴﻣﺃ ﻥﺎﻜﻣ ﻲﻓ ﺐّ
ﻴﺘﻜﻟﺍ ﺍﺬﻬﺑ ﻅﺎﻔﺘﺣﻻﺎﺑ ﺎ ً
ﻀﻳﺃ ﻚﻴﺻﻮﻧ .ﺔﻴﻘﻴﺳﻮﻤﻟﺍ
.٦ – ٥ ﺕﺎﺤﻔﺻ ﻲﻓ "ﺔﻴﻃﺎﻴﺘﺣﻻﺍ ﺕﺎﻬﻴﺒﻨﺘﻟﺍ" ﺓءﺍﺮﻗ ﻦﻣ ﺪﻛﺄﺗ ،ﺔﻟﻵﺍ ﻩﺬﻫ ﻡﺍﺪﺨﺘﺳﺍ ﻞﺒﻗ
!ﺪﻳﺩﺮﮐ یﺭﺍﺪﻳﺮﺧ ﺍﺭ Yamaha ﻝﺎﺘﻴﺠﻳﺩ ﺭﺎﮐ ﻩﺎﮕﺘﺴﻳﺍ ﻦﻳﺍ ﻪﮐ ﻢﻴﻧﻮﻨﻤﻣ
ﻦﻳﺍ ﻪﺘﻓﺮﺸﻴﭘ ﻭ ﻥﺎﺳﺁ یﺎﻫﺩﺮﮑﻠﻤﻋ ﺯﺍ ﻞﻣﺎﮐ ﺭﻮﻃ ﻪﺑ ﺪﻴﻧﺍﻮﺘﺑ ﺎﺗ ﺪﻴﻨﮐ ﻪﻌﻟﺎﻄﻣ ﺖﻗﺩ ﻪﺑ ﺍﺭ ﺎﻤﻨﻫﺍﺭ ﻪﭼﺮﺘﻓﺩ ﻦﻳﺍ ﻪﮐ ﻢﻴﻨﮐ ﯽﻣ ﻪﻴﺻﻮﺗ ﺎﻣ
ﺕﺎﻌﺟﺍﺮﻣ یﺍﺮﺑ ﺱﺮﺘﺳﺩ ﺭﺩ ﻭ ﻦﻣﺍ ﯽﻧﺎﮑﻣ ﺭﺩ ﺍﺭ ﺎﻤﻨﻫﺍﺭ ﻪﭼﺮﺘﻓﺩ ﻦﻳﺍ ﻢﻴﻨﮐ ﯽﻣ ﻪﻴﺻﻮﺗ ﻦﻴﻨﭽﻤﻫ ﺎﻣ .ﺪﻳﺮﺒﺑ ﺍﺭ ﻡﺯﻻ ﻩﺮﻬﺑ ﻩﺎﮕﺘﺳﺩ
.ﺪﻴﻨﮐ یﺭﺍﺪﻬﮕﻧ ﻩﺪﻨﻳﺁ
.ﺪﻴﻨﮐ ﻪﻌﻟﺎﻄﻣ ۶ ﺎﺗ ۵ یﺎﻫ ﻪﺤﻔﺻ ﺭﺩ ﺍﺭ "ﻁﺎﻴﺘﺣﺍ ﺩﺭﺍﻮﻣ" ﺖﻤﺴﻗ ً
ﺎﻤﺘﺣ ،ﻩﺎﮕﺘﺳﺩ ﺯﺍ ﻩﺩﺎﻔﺘﺳﺍ ﺯﺍ ﻞﺒﻗ
ﺔﻴﺑﺮﻌﻟﺍ
ﯽﺳﺭﺎﻓ
ﻲﻤﻗﺭ ﺯﺎﻬﺟ
ﻝﺎﺘﻴﺠﻳﺩ ﺭﺎﮐ ﻩﺎﮕﺘﺴﻳﺍ
ﻚﻟﺎﻤﻟﺍ ﺐّ
ﻴﺘﻛ
ﮏﻟﺎﻣ ﺎﻤﻨﻫﺍﺭ ﻪﭼﺮﺘﻓﺩ
Yamaha Global Site
http://www.yamaha.com/
Yamaha Downloads
http://download.yamaha.com/ ZQ09850
Manual Development Department
© 2015 Yamaha Corporation
Published 07/2015 MVZC*.*-**A0
Printed in Indonesia
ﺎﻳ ﺪﻳﺮﻴﮕﺑ ﺱﺎﻤﺗ Yamaha ﯽﮔﺪﻨﻳﺎﻤﻧ ﻦﻳﺮﺘﮑﻳﺩﺰﻧ ﺎﺑ ً
ﺎﻔﻄﻟ ،ﺕﻻﻮﺼﺤﻣ ﺕﺎﻴﺋﺰﺟ ﺯﺍ ﻉﻼﻃﺍ یﺍﺮﺑ
.ﺪﻴﻨﮐ ﻪﻌﺟﺍﺮﻣ ﺮﻳﺯ ﺭﺩ ﺯﺎﺠﻣ ﻥﺎﮔﺪﻨﺷﻭﺮﻓ ﺖﺴﻴﻟ ﻪﺑ
ﻭﺃ Yamaha ﺔﻛﺮﺷ ﻲﺑﻭﺪﻨﻣ ﺏﺮﻗﺄﺑ ﻝﺎﺼﺗﻻﺍ ﻰﺟﺮُ
ﻳ ،ﺞﺘﻨﻤﻟﺎﺑ ﺔﺻﺎﺨﻟﺍ ﻞﻴﺻﺎﻔﺘﻟﺍ ﻰﻠﻋ ﻝﻮﺼﺤﻠﻟ
.ﻩﺎﻧﺩﺃ ﺩﺭﺍﻮﻟﺍ ﺺﺧﺮﻤﻟﺍ ﻉﺯﻮﻤﻟﺍ
