Yazaki Kako FCU-RC01 Wireless Intersection Module User Manual

Yazaki Kako Corporation Wireless Intersection Module

User Manual

Logistics SolutionOption Unit for  CREFORM AGC Drive UnitWireless Intersection ModuleFCU-RC01
Contents- 2 -Contents1. About this instruction manual  4Ü 1-1. Requirements for handling the manual  4Ü 1-2. About symbols used in this manual  42. About safety 53. Overview of product  6Ü 3-1. Software versions  6Ü 3-2. About the wireless module  73-2-1. Features of the wireless module  73-2-2. Overview of the wireless module  84. Accessories 8Ü 4-1. Checklist  85. Specifications 9Ü 5-1. Specication table 96. Part names and functions  10Ü 6-1. Part names  10Ü 6-2. Functions  106-2-1. Switches 106-2-2. Display 106-2-3. Antenna connection section  106-2-4. CN1 power connector  106-2-5. CN2 input/output connector  116-2-6. CN3 connector for parameter settings  11Ü 6-3. Details of switches  126-3-1. DIP switch (SW1)  126-3-2. Rotary switches (RSW1 to 4)  13Ü 6-4. Details of CN2 input/output  146-4-1. Input/output signals in the address sensor mode  156-4-2. Input/output signals in the RFID mode  166-4-3. Input/output signals in the ground station mode  176-4-4. Input/output signals in the external control mode  18Ü 6-5. Details of display  197. About related components  22Ü 7-1. Wireless intersection module box FCP-RCB01-24  227-1-1. CN1  227-1-2. CN2  227-1-3. CN3  237-1-4. CN4  23Ü 7-2. Wireless intersection module box FCP-RCB01-12  247-2-1. CN1  247-2-2. CN2  257-2-3. CN3  257-2-4. CN4  25Ü 7-3. Pencil type antenna FCP-RCA01  26Ü 7-4. Flanged antenna with bracket FCP-RCA02  26Ü 7-5. Address sensor with bracket FCP-RCS01  277-5-1. Specications 27Ü 7-6. RFID antenna with bracket FCP-RCS02  277-6-1. Specications 27Ü 7-7. Address sensor with bracket for small Drive Unit FCP-RCS03  287-7-1. Specications 28Ü 7-8. RFID antenna with bracket for small Drive Unit FCP-RCS04  287-8-1. Specications 28Ü 7-9. Cable for 24 V Drive Unit FCP-RCC01-24  29Ü 7-10. Cable for 12V Drive Unit FCP-RCC01-12  30Ü 7-11. Cable for course 30 FCP-RCC02  31Ü 7-12. Cable for small Drive Unit FCP-RCC03  32Ü 7-13. Cable for address sensor FCP-RCC04  32Ü 7-14. Cable for RFID antenna FCP-RCC05  33Ü 7-15. Wireless intersection module setting cable FCP-RCC08  33Ü 7-16. Address magnetic plate FCP-SMG01-*  347-16-1. Specications 34Ü 7-17. ID tag FCP-TAG01  357-17-1. Specications 35Ü 7-18. Wireless intersection module mounting bracket FCU-RCK06  36Ü 7-19. Wireless intersection module mounting bracket FCU-RCK07  36Ü 7-20. AC adapter FCP-RCP01  368. Installation and connections  37Ü 8-1. About installation place  37Ü 8-2. About installation  398-2-1. Wireless Intersection Module  39Ü 8-3. Connections and settings  418-3-1. Intersection is instructed by the address sensor when the 24 V forward type Drive Unit is used.  418-3-2. Intersection is instructed by the RFID antenna when the 24 V forward type Drive Unit is used.  428-3-3. Intersection is instructed by the course 30 unit when the 24 V forward type Drive Unit is used.  438-3-4. Intersection is not instructed by the course 30 unit, but it is instructed by the address sensor when the 24 V forward type Drive Unit is used.  448-3-5. Intersection is not instructed by the course 30 unit, but it is instructed by the RFID antenna when the 24 V forward type Drive Unit is used.  458-3-6. Intersection is instructed by the course 30 unit when the 24 V forward/backward type Drive Unit is used.  468-3-7. Intersection is not instructed by the course 30 unit, but it is instructed by the address sensor when the 24 V forward/backward type Drive Unit is used.  478-3-8. Intersection is not instructed by the course 30 unit, but it is instructed by the RFID antenna when the 24 V forward/backward type Drive Unit is used.  488-3-9. Intersection is instructed by the address sensor when the 12V forward type Drive Unit is used.  498-3-10. Intersection is instructed by the RFID antenna when the 12V forward type Drive Unit is used.  508-3-11. Intersection is instructed by the course 30 unit when the 12V forward type Drive Unit is used.  518-3-12. Intersection is not instructed by the course 30 unit, but it is instructed by the address sensor when the 12V forward type Drive Unit is used.  528-3-13. Intersection is not instructed by the course 30 unit, but it is instructed by the RFID antenna when the 12V forward type Drive Unit is used.  538-3-14. Intersection is instructed by the course 30 unit when the 12V forward/back-ward type Drive Unit is used.  548-3-15. Intersection is not instructed by the course 30 unit, but it is instructed by the address sensor when the 12V forward/backward type Drive Unit is used.  558-3-16. Intersection is not instructed by the course 30 unit, but it is instructed by the RFID antenna when the 12V forward/backward type Drive Unit is used.  568-3-17. Intersection is instructed by the address sensor when the small Drive Unit is used.  578-3-18. Intersection is instructed by the RFID antenna when the small Drive Unit is used.  588-3-19. Intersection control is performed using the ground station.  599. Intersection 60Ü 9-1. For address sensor  609-1-1. Layout of address magnetic plate  609-1-2. Installation of address sensor  609-1-3. Detection direction of address sensor  619-1-4. About installation of address magnetic plate  619-1-5. Forward type  629-1-6. Forward/backward type  639-1-7. Timing chart  64Ü 9-2. For RFID antenna  659-2-1. Layout of ID tag  659-2-2. Installation of RFID antenna  659-2-3. Forward type  669-2-4. Forward/backward type  679-2-5. Timing chart  68Ü 9-3. For course 30 unit  699-3-1.  Forward type  699-3-2.  Forward/backward type  70
Contents- 3 -9-3-3. Timing chart  72Ü 9-4. For ground station  7210. Wireless intersection module parameter settings  73Ü 10-1. FCU-RC01 setup software FCU-RC01_Set  7310-1-1. Operating conditions for FCU-RC01 setup software  7310-1-2. Basic screen, and part names and functions  7410-1-3. Connection and disconnection procedures  78Ü 10-2. ID setting  7910-2-1. Setting example  79Ü 10-3. One shot pulse width setting  7910-3-1. Setting example  79Ü 10-4. Stop-Start delay setting  8010-4-1. Setting example  80Ü 10-5. Frequency CH setting  8110-5-1. Setting example  81Ü 10-6. Travel priority setting  8210-6-1. Setting example  8210-6-2. Address sensor mode  8310-6-3. Timing chart  8310-6-4. RFID mode  8410-6-5. Timing chart  85Ü 10-7. Ground station setting  8510-7-1. Setting example 1  8510-7-2. Setting example 2  8610-7-3. Setting example 3  8710-7-4. Setting example 4  8810-7-5. Caution 89Ü 10-8. Trigger setting  9010-8-1. Setting example  9010-8-2. Timing chart  91Ü 10-9. Intersection operation setting  9210-9-1. Setting example  92Ü 10-10. Initialization  9310-10-1. Procedures 93Ü 10-11. Load or Save settings  9410-11-1. Settings saving procedures  9410-11-2. Settings loading procedures  9511. External control mode  96Ü 11-1. Settings  9611-1-1. Wiring 96 11-1-1-1. Power supply  96 11-1-1-2. Input/output  9711-1-2. Wiring example  9811-1-3. Flow of control  99 11-1-3-1. AGV (1) passes through the intersection and AGV (2) waits.  99 11-1-3-2. AGV (3) waits while AGV (1) is passing and AGV (2) is waiting.  100 11-1-3-3. AGV (2) waits with the intersection top priority input turned ON while AGV (1) is passing and AGV (3) is waiting.  101 11-1-3-4. AGV (1) passes through the intersection, AGV (2) waits, and SW1-4 of each wireless intersection module is turned ON.  102 11-1-3-5. AGV (1) passes through the intersection, AGV (2) waits, and SW1-5 of each wireless intersection module is turned ON.  10212. Caution 10313. Contents of warranty  103Ü 13-1. Warranty period  103Ü 13-2. Warranty coverage  10314. Others 104Ü 14-1. Precautions  104Ü 14-2. Contacts  104
ê 1. About this instruction manual- 4 -1.  About this instruction manualThis instruction manual is prepared to control and use the wireless intersection module, that is an optional unit for the Drive Unit, in a correct and safe manner and fully utilize its functions.  This manual primarily describes the methods of handling the wireless intersection module. For details about the Drive Unit main body, refer to the instruction manual supplied with the Drive Unit. 1-1. Requirements for handling the manualThe instruction manual is a “part of the product” necessary to use the product. To operate the product in a safe and correct manner, thoroughly read this instruction manual to fully understand its contents and strictly observe its guid-ance when operating the product. In addition, after reading the instruction manual, carefully store it in a safe place for the period of appropriate time for future reference. Update the manual as newly revised documents are delivered and dispose of the previous versions.   1-2. About symbols used in this manualTo help users’ understanding, this manual uses two kinds of symbols in the main body of the document to describe important points and supplemental contents. Indicates contents where one must pay attention in the main body of the document. Indicates useful information and provides operating tips.To warn the users and prevent hazards, the following indications are provided to indicate possible hazards leading to personal injury or damage to the equipment.WARNING : This denotes immediate hazards which will result in death or severe personal injury, if not avoided.In addition, to prevent hazards, the following graphic warning symbols are used for safety-related items.Prohibited action symbolsThe actions are prohibited when the product is being operated. The action may be overlapped with the graphic symbols to show the prohibition of more specic contents.Example:  Fire is prohibited.   Example:  Touching is prohibited.Alert symbolsThe symbols show the conditions under which special attention is required such as ignition hazard or high tem-perature when the product is being operated. The action may be overlapped with the graphic symbol to alert the user to more specic contents.Example:  General alert   Example:  Corrosion alert Action instruction symbolsThe symbols are added when action is required in accordance with the instructions when the product is being operated. The symbol illustrating the contents may be combined  to further show the contents of the instruction.Example: General instruction or action request  Example:  Grounding instruction
ê 2. About safety- 5 -2.  About safetyStrictly observe the following safety precautions to prevent operating problems or malfunction of this product.CAUTIONDo not install the antenna in a place surrounded by metallic members.Install the antenna 200 mm or more away from the oor.Do not apply any shock to the antenna.Do not pull or bend the cable or cord forcibly.Install the antennas at the highest possible positions where the antennas can be seen together.Install the antenna so that it is not parallel to cables or metallic plates.Install the antenna away from any cable, metallic plates, concrete, plasterboard, lumber, and wall surfac-es as much as possible (300 mm or more).Install the antennas of the different wireless units 2 m or more away from each other.When installing the antenna, adjust the antenna direction.Set the ID of the wireless intersection module so that it is not duplicated. Do not use duplicate IDs.Set the ID to 900 to 999 in the ground station mode.An incorrect approach may occur depending on the communication status. Widen the range of the obstacle sensor as much as possible inside the intersection.Use the wireless intersection modules with the same software version in the same system.The wireless intersection modules with different software versions cannot be used.Do not modify this product.This product is intended for indoor use only.Be sure to handle the product under the conditions dened in the specications.
ê 3. Overview of product- 6 -3.  Overview of productThis product is a wireless module that communicates in the 2.4 GHz band. 3-1. Software versionsThis instruction manual supports the following software versions or later.FCU-RC01 main unit software version App_v1.10.22FCU-RC01 setup software version Ver. 0.1.9Software version label affixing position
ê 4. Accessories- 7 -Multiple  operation modesThe address sensor mode, RFID mode, ground station mode, and external con-trol mode are available as operation modes.Radio frequency channel changeYou can select a radio frequency from 15 channels. An optimal fre-quency band without interference can be easily selected.Wireless com-munication distanceThe wireless communication distance may vary depending on the installation location (environment). The following distance is used as a guide.• Indoor placement with good visibility, About 15 m (Environment in which the antennas can be seen together and are installed at high positions, and there are no obstacles around the antennas.)Note: Field research is need-ed.Antenna selection You can select a pencil type antenna or anged antenna depending on the application.Easy installation The wireless intersection module can be installed on a Creform pipe using the wireless intersection module box or wireless intersection module mounting bracket.Easyintersection controlThe wireless units communicate with each other to determine wheth-er passing through the intersection is possible or not. Therefore, the AGV does not need to perform the intersection control. 3-2. About the wireless module3-2-1. Features of the wireless module
ê 4. Accessories- 8 -3-2-2. Overview of the wireless module• The wireless module units communicate with each other to perform the intersection control.• Instructions regarding the entrance and exit of the intersection are sent to the wireless intersection modules by the address sensor, RFID antenna, course 30 unit, and external unit that sends various output signals. In addition, the wireless intersection modules installed on the AGVs communicate with each other to determine whether passing through the intersection is possible or not.Basically, the order of passing through the intersection is set in the order of arrivals.• If the communication status is unstable due to a long distance of wireless communication or due to effects of obstacles caused by the layout, install the wireless intersection module on the ground and use it in the ground station mode. The radio wave then easily reaches and avoids the effects caused by obstructions.One ground station can control four intersections.• You can select the intersection control by connecting signals from the wireless intersection modules installed on the AGVs with each other or the intersection control by sending inquiries to the ground station for each intersection address.For the intersection control by setting the wireless intersection modules to communicate with each other, up to eight wireless intersection modules can be used for one intersection. (Total number of units that are pass-ing through the intersection and units that are waiting at the same time. For example, one unit is passing and seven units are waiting at the same time.) In addition, when the intersection control is performed using the ground station, one ground station can control up to four intersections.4.  Accessories 4-1. ChecklistUse the checklist to check the contents of the product package you have received.Wireless Intersection ModuleFCU-RC01This instruction manual and  parameter setup software“FCU-RC01_Set”1 unit 1 pc. (CD-ROM)□ □Note: When multiple units are ordered, one CD-ROM is supplied with one set.
ê 5. Specications- 9 -5.  Specications 5-1. Specication tableProduct name Wireless Intersection ModuleModel number FCU-RC01Rated power supply voltage 24 V DC±10%Power consumption 6 W or lessBody size 80 × 171 × 32 mm (excluding protrusions)Weight 235 gEnvironment specicationsOperating temperature -10 to 50ºC (No dew condensation or freezing allowed.)Operating humidity 0 to 90% RH (No dew condensation allowed.)Radio frequency band 2.4 GHz, 2405 to 2475 MHzInput circuit Applied voltage 24 V DCRated current 10 mAOutput circuit Rated current 50 mAIntersection control using modules Number of control units Up to eight units for one intersection. One unit is passing and seven units are waiting.Intersection control using ground stationOne ground stationNumber of intersections Up to four intersectionsOne ground stationNumber of control unitsFor one intersection, one unit is passing through one intersection and seven units are waiting.For two intersections, one unit is passing through one intersection and seven units are waiting.For three intersections, one unit is passing through one intersection and four units are waiting.For four intersections, one unit is passing through one intersection and three units are waiting.
ê 6. Part names and functions- 10 -6.  Part names and functions 6-1. Part names6480FCU-RC0101F2E3D4C5B6A79801928374650192837465ON123456780192837465171161149137CN2Antenna connectionsectionCN1CN3Switch Display73.5Unit: mm 6-2. Functions6-2-1. SwitchesWhen you loosen the screw that secures the switch cover and slide it, you can operate the DIP switches and the rotary switches for setting the wireless intersection module.6-2-2. DisplayA 3-digit and 7-segment display indicates the status of the wireless intersection module.6-2-3. Antenna connection sectionConnect the antenna.6-2-4. CN1 power connectorConnector S2B-XH-A connector for printed circuit board (JST)Fitting connector XHP-2 connector for printed circuit board (JST)Pin number Contents1 +24 V2 GND
ê 6. Part names and functions- 11 -6-2-5. CN2 input/output connectorConnector MIL connector 26-core, maleFitting connector MIL connector 26-core, femalePin number Contents Remarks1 OUT1The input/output is switched using the operation mode setting of the DIP switch (SW1).2 OUT23 OUT34 OUT45 OUT56 OUT67 IN18 IN29 IN310 IN411 IN512 IN613 IN714 IN815 IN916 IN1017 IN1118 IN1219 IN1320 +24 VDo not use these pins for supplying the power to an external device.21 +24 V22 GND23 GND24 TxD Dedicated for the RFID mode.25 RxD Dedicated for the RFID mode.26 SGND Dedicated for the RFID mode.6-2-6. CN3 connector for parameter settingsThis connector is used for the parameter settings of the wireless intersection module.
ê 6. Part names and functions- 12 - 6-3. Details of switchesWhen the settings of the switches (DIP switch and rotary switches) are changed, the settings take effect by turning OFF the power and turning it ON again. Be sure to turn OFF the power, and then turn it ON again after changing the settings.RSW1RSW2RSW30192837465ON1 2 3 45678019283746501F2E3D4C5B6A7980192837465RSW4 SW16-3-1. DIP switch (SW1)No. Contents Details Setting at shipment1Operation mode settingsNo. 3 No. 2 No. 1 Operation modeOFF OFF OFF Address sensorOFF OFF ON RFIDOFF ON OFF Ground stationOFF ON ON External controlOFF2 OFF3 OFF4 Start signalIn the external control modeOFF: Level outputON: One shot outputOFF5 Stop signalIn the external control modeOFF: Level outputON: One shot outputOFF6 PC setting ID and frequency CH settings using the FCU-RC01 setup software are enabled. OFF7For maintenance Setting is disabled.OFF8 OFF
ê 6. Part names and functions- 13 -6-3-2. Rotary switches (RSW1 to 4)No. Contents Details Setting at  shipment1ID settingNo. 3 No. 2 No. 1Hundreds digit Tens digit Ones digit•  Set the ID of the wireless intersection module.•  The setting range of the wireless intersection module to be installed on the AGV is 001 to 899.•  The setting range is 900 to 999 in the ground station mode.•  It is necessary to assign each wireless intersection module a unique ID that is not duplicated.•  When the settings of RSW1 to 3 are 0, the ID setting using the FCU-RC01 setup software is enabled.12 03 04Radio frequency settingNo. 4 Frequency Channel0―PC setting1 2405 MHz 12 2410 MHz 23 2415 MHz 34 2420 MHz 45 2425 MHz 56 2430 MHz 67 2435 MHz 78 2440 MHz 89 2445 MHz 9A 2450 MHz 10B 2455 MHz 11C 2460 MHz 12D 2465 MHz 13E 2470 MHz 14F 2475 MHz 15•  When the setting of RSW4 is 0, the frequency CH setting using the FCU-RC01 setup software is enabled.F
ê 6. Part names and functions- 14 - 6-4. Details of CN2 input/outputThe input/output of CN2 is switched using the operation mode setting of the DIP switch (SW1).Signal Address sensor mode RFID mode Ground station mode External control modeOUT1 Start Start Battery voltage drop StartOUT2 Stop Stop AGV error StopOUT3 - - - -OUT4 - - Normal (wireless unit) Normal (wireless unit)OUT5 Passing Passing Passing PassingOUT6 Pause Pause AGV arrival -IN1 Intersection address (1) - Start permission 1 Intersection address (1)IN2 Intersection address (2) - Start permission 2 Intersection address (2)IN3 Intersection address (4) - Start permission 3 Intersection address (4)IN4 Intersection address (8) - Start permission 4 Intersection address (8)IN5 Intersection address (16) - Start permission 5 Intersection address (16)IN6 Intersection address (32) - Start permission 6 Intersection address (32)IN7 Intersection address (64) - Start permission 7 Intersection address (64)IN8 AGV error AGV error - AGV errorIN9 Read timing - - Intersection inquiryIN10 AGV arrival AGV arrival - AGV arrivalIN11 - - - Intersection top priorityIN12 Battery voltage drop Battery voltage drop - Battery voltage dropIN13 Reset Reset Reset Reset
ê 6. Part names and functions- 15 -6-4-1. Input/output signals in the address sensor modeContents Signal DescriptionOUT1 Start This signal is output to start the AGV that is waiting at the intersection.OUT2 Stop This signal is output to stop the AGV at the intersection.OUT3 - -OUT4 - -OUT5 Passing This signal is output while the AGV is passing through the intersection.OUT6 PauseInputting the pause signal to the AGV performs the intersection control with the travel priority.For details, see “10-6 Travel priority setting”.IN1 Intersection address (1)Instructs the intersection address.IN2 Intersection address (2)IN3 Intersection address (4)IN4 Intersection address (8)IN5 Intersection address (16)IN6 Intersection address (32)IN7 Intersection address (64)IN8 AGV errorThis signal is used by connecting the error output from the AGV.    When the input of the wireless intersection module that is passing through the intersection turns ON during communication with the ground station, OUT2 of the ground station turns ON.IN9 Read timing This signal is output in one shot 10 ms after the output to instruct the intersec-tion address has been sent from the address sensor.IN10 AGV arrivalThis signal is used by connecting the arrival output from the AGV.    When the input of the wireless intersection module that is passing through the intersection turns ON during communication with the ground station, OUT6 of the ground station turns ON.  IN11 - -IN12 Battery voltage dropThis signal is used by connecting the battery voltage drop output from the AGV.   When the input of the wireless intersection module that is passing through the intersection turns ON during communication with the ground sta-tion, OUT1 of the ground station turns ON.  IN13 Reset This signal resets the intersection information.
ê 6. Part names and functions- 16 -6-4-2. Input/output signals in the RFID modeContents Signal DescriptionOUT1 Start This signal is output to start the AGV that is waiting at the intersection.OUT2 Stop This signal is output to stop the AGV at the intersection.OUT3 - -OUT4 - -OUT5 Passing This signal is output while the AGV is passing through the intersection.OUT6 PauseInputting the pause signal to the AGV performs the intersection control with the travel priority.For details, see “10-6 Travel priority setting”.IN1 - -IN2 - -IN3 - -IN4 - -IN5 - -IN6 - -IN7 - -IN8 AGV errorThis signal is used by connecting the error output from the AGV.    When the input of the wireless intersection module that is passing through the intersection turns ON during communication with the ground station, OUT2 of the ground station turns ON.IN9 - -IN10 AGV arrivalThis signal is used by connecting the arrival output from the AGV.    When the input of the wireless intersection module that is passing through the intersection turns ON during communication with the ground station, OUT6 of the ground station turns ON.  IN11 - -IN12 Battery voltage dropThis signal is used by connecting the battery voltage drop output from the AGV.  When the input of the wireless intersection module that is passing through the intersection turns ON during communication with the ground sta-tion, OUT1 of the ground station turns ON.  IN13 Reset This signal resets the intersection information.
ê 6. Part names and functions- 17 -6-4-3. Input/output signals in the ground station modeContents Signal DescriptionOUT1 Battery voltage dropThis signal is output when IN12 of the wireless intersection module installed on the AGV that is passing through the intersection turns ON during commu-nication with the wireless intersection module in the ground station mode.The battery voltage drop output of the AGV needs to be connected to IN12.OUT2 AGV errorThis signal is output when IN8 of the wireless intersection module installed on the AGV that is passing through the intersection turns ON during communica-tion with the wireless intersection module in the ground station mode.The error output of the AGV needs to be connected to IN8.OUT3 - -OUT4 Normal The output turns OFF if an error occurs in the wireless unit.OUT5 PassingThis signal is output when the wireless intersection module installed on the AGV that is passing through the intersection during communication with the wireless intersection module in the ground station mode.OUT6 AGV arrivalThis signal is output when IN10 of the wireless intersection module installed on the AGV that is passing through the intersection turns ON during commu-nication with the wireless intersection module in the ground station mode.The arrival output of the AGV needs to be connected to IN10.IN1 Start permission 1These signals become inputs to permit the approach to the intersection when the intersection control is performed using the ground station. To use these signals, set ON in “Trigger” and set a desired input IN1 to 7 in “Trigger IN No.” using the parameter settings of the FCU-RC01 setup soft-ware.  For details, see “10-8 Trigger setting”.IN2 Start permission 2IN3 Start permission 3IN4 Start permission 4IN5 Start permission 5IN6 Start permission 6IN7 Start permission 7IN8 - -IN9 - -IN10 - -IN11 - -IN12 - -IN13 Reset This signal resets the intersection information.
ê 6. Part names and functions- 18 -6-4-4. Input/output signals in the external control modeContents Signal DescriptionOUT1 Start This signal is output to start the AGV that is waiting at the intersection.OUT2 Stop This signal is output to stop the AGV at the intersection.OUT3 - -OUT4 Normal The output turns OFF if an error occurs in the wireless unit.OUT5 Passing This signal is output while the AGV is passing through the intersection.OUT6 - -IN1 Intersection address (1)Instructs the intersection address.1 to 127 can be selected for the intersection address using decimal numbers.IN2 Intersection address (2)IN3 Intersection address (4)IN4 Intersection address (8)IN5 Intersection address (16)IN6 Intersection address (32)IN7 Intersection address (64)IN8 AGV errorThis signal is used by connecting the error output from the AGV.    When the input of the wireless intersection module that is passing through the intersection turns ON during communication with the ground station, OUT2 of the ground station turns ON.IN9 Intersection inquiryTurning ON this signal after specifying the intersection address starts the intersection control. After that, turning OFF the signal completes passing through the intersection.Note: Do not turn ON this signal, intersection address input, or intersection top priority input at the same time. Be sure to turn ON this signal 100 ms or longer after turning ON the intersection address input and intersection top priority input.IN10 AGV arrivalThis signal is used by connecting the arrival output from the AGV.    When the input of the wireless intersection module that is passing through the intersection turns ON during communication with the ground station, OUT6 of the ground station turns ON.  IN11 Intersection top priorityThere is a waiting AGV with the intersection top priority input turned OFF at the intersection, and then an AGV with the intersection top priority input turned ON becomes waiting. In this case, when passing through the inter-section is enabled, the AGV with the intersection top priority input turned ON passes through the intersection prior to the AGV that is waiting beforehand.It is necessary to turn ON this signal before the intersection inquiry input.IN12 Battery voltage dropThis signal is used by connecting the battery voltage drop output from the AGV.   When the input of the wireless intersection module that is passing through the intersection turns ON during communication with the ground sta-tion, OUT1 of the ground station turns ON.  IN13 Reset This signal resets the intersection information.
ê 6. Part names and functions- 19 - 6-5. Details of displayA 3-digit and 7-segment display indicates the status of the wireless intersection module.1)  Display at power ONOrder Contents Display Example1 Operation mode display“--x” is displayed for 1 second.x: Operation mode number0: Address sensor mode1: RFID mode2: Ground station mode3: External control modeOperation mode: External control mode2 ID display “xxx” is displayed for 1 second.xxx: ID set valueID: 13 Frequency channel display“Fxx” is displayed for 1 second.xx: Frequency channel set valueNote: “F00” is displayed when the PC setting is enabled.Frequency channel: 18
ê 6. Part names and functions- 20 -2)  Normal displayContents Display ExampleStandby“   0”Note: Displayed in the standby status.Intersection detection“xxx” ↔ “   ”Displayed for 0.5 second alternately.xxx: Intersection addressNote: Displayed after the address magnetic plate or ID tag has been recognized in the address sensor mode or RFID mode.Detection of intersection address 1Waiting for intersection detection“xxx”xxx: Intersection addressNote: Displayed while waiting after the intersec-tion has been recognized.Intersection address 1Passing through the intersection“xxx.”xxx: Intersection addressNote: Displayed when the intersection is recog-nized and the AGV is passing through the inter-section.Intersection address 1Waiting with the inter-section top priority“x.xx”xxx: Intersection addressNote: Displayed when the intersection is recog-nized and the AGV is waiting with the intersection top priority input turned ON.Intersection address 1Passing with the inter-section top priority“x.xx.”xxx: Intersection addressNote: Displayed when the intersection is rec-ognized and the AGV is passing through the intersection with the intersection top priority input turned ON.Intersection address 1
ê 6. Part names and functions- 21 -Contents Display ExampleIntersection waiting countup“xx.x.” ↔ “xxx.”The dot at the 2nd digit blinks.xxx: Intersection addressNote: When the count for the communication check from the wireless intersection module that is passing through the intersection is incremented in the waiting status, the status changes from waiting to passing, and then it is displayed.Note: When the count for the communication check is incremented if there is no wireless intersection module that is passing through the intersection, the status changes to passing, and then it is displayed.Note: Displayed only when the intersection control is performed by the wireless intersection modules.Intersection address 1Ground station commu-nication countup when exiting intersection“   .0”Note: When the wireless intersection module that was passing through the intersection exits the intersection, this exit is transmitted to the ground station. This display appears when the count for the communication check is incremented.Note: Displayed only when the intersection con-trol is performed using the ground station.Warning“:::” Displayed for 1 second. → “xxx”xxx: Warning codeWarning code Contents001The operation mode setting of the wireless intersection module was not registered to the parameters of the ground station.Register the parameters or change the operation mode.100 An internal reset occurred. Turn OFF the power, and then turn it ON again.Warning code: 001System error“Err” and “xxx” are displayed alternately.xxx: Error codeError code Contents001 The operation mode setting of the wire-less intersection module might be out of the setting range. Turn OFF all settings of SW1, and then perform the settings again.002100 Replace the wireless intersection module.101102 The communication with the ground station was not established.Error code: 001
ê 7. About related components- 22 -7.  About related components 7-1. Wireless intersection module box FCP-RCB01-24This box distributes the CN2 input/output cable wiring of the wireless intersection module FCU-RC01 in accordance with the application.A bracket to install the wireless intersection module on a ø28-Creform pipe is supplied with the box.A power switch is provided. When using this box, turn the power switch ON.Note that this product is dedicated for 24 V.CN2 connector for wireless intersection module 8030(47)CN1 connector for wireless intersection modulePower switchCN1 CN2 CN3 CN4171Unit: mm7-1-1. CN1Connector SMP-06V-NC cable to cable connection connector (JST)Fitting connector SMR-06V-N cable to cable connection connector (JST)Pin number Contents Address sensor mode RFID mode External control mode1 +Vin - - -2 OUT1 Start Start Start3 OUT6 Pause Pause -4 OUT2 Stop Stop Stop5 IN10 AGV arrival AGV arrival AGV arrival6 -Vin - - -
ê 7. About related components- 23 -7-1-2. CN2Connector SMP-10V-NC cable to cable connection connector (JST)Fitting connector SMR-10V-N cable to cable connection connector (JST)Pin number Contents Address sensor mode RFID mode External control mode1 IN9 Read timing - Intersection inquiry2 IN1 Intersection address (1) - Intersection address (1)3 IN2 Intersection address (2) - Intersection address (2)4 IN3 Intersection address (4) - Intersection address (4)5 IN4 Intersection address (8) - Intersection address (8)6 IN5 Intersection address (16) - Intersection address (16)7 IN6 Intersection address (32) - Intersection address (32)8 IN7 Intersection address (64) - Intersection address (64)9 +Vout - - -10 -Vout - - -7-1-3. CN3Connector SMP-05V-NC cable to cable connection connector (JST)Fitting connector SMR-05V-N cable to cable connection connector (JST)Pin number Contents Address sensor mode RFID mode External control mode1 TxD - TxD -2 RxD - RxD -3 SGND - SGND -8 +Vout - - -9 -Vout - - -7-1-4. CN4Connector SMP-04V-NC cable to cable connection connector (JST)Fitting connector SMR-04V-N cable to cable connection connector (JST)Pin number Contents Address sensor mode RFID mode External control mode1 IN8 AGV error AGV error AGV error2 IN12 Battery voltage drop Battery voltage drop Battery voltage drop3 IN13 Reset Reset Reset4 -Vout - - -
ê 7. About related components- 24 - 7-2. Wireless intersection module box FCP-RCB01-12The functions are the same as the FCP-RCB01-24.A power switch is provided. When using this box, turn the power switch ON.Note that this product is dedicated for 12V. 21CN2 connector for wireless intersection module8030(47)171Power switchCN1 connector for wireless intersection moduleCN1 CN2 CN3 CN4Unit: mm7-2-1. CN1Connector SMP-06V-NC cable to cable connection connector (JST)Fitting connector SMR-06V-N cable to cable connection connector (JST)Pin number Contents Address sensor mode RFID mode External control mode1 +Vin - - -2 OUT1 Start Start Start3 OUT6 Pause Pause -4 OUT2 Stop Stop Stop5 IN10 AGV arrival AGV arrival AGV arrival6 -Vin - - -
ê 7. About related components- 25 -7-2-2. CN2Connector SMP-10V-NC cable to cable connection connector (JST)Fitting connector SMR-10V-N cable to cable connection connector (JST)Pin number Contents Address sensor mode RFID mode External control mode1 IN9 Read timing - Intersection inquiry2 IN1 Intersection address (1) - Intersection address (1)3 IN2 Intersection address (2) - Intersection address (2)4 IN3 Intersection address (4) - Intersection address (4)5 IN4 Intersection address (8) - Intersection address (8)6 IN5 Intersection address (16) - Intersection address (16)7 IN6 Intersection address (32) - Intersection address (32)8 IN7 Intersection address (64) - Intersection address (64)9 +Vout - - -10 -Vout - - -7-2-3. CN3Connector SMP-05V-NC cable to cable connection connector (JST)Fitting connector SMR-05V-N cable to cable connection connector (JST)Pin number Contents Address sensor mode RFID mode External control mode1 TxD - TxD -2 RxD - RxD -3 SGND - SGND -8 +Vout - - -9 -Vout - - -7-2-4. CN4Connector SMP-04V-NC cable to cable connection connector (JST)Fitting connector SMR-04V-N cable to cable connection connector (JST)Pin number Contents Address sensor mode RFID mode External control mode1 IN8 AGV error AGV error AGV error2 IN12 Battery voltage drop Battery voltage drop Battery voltage drop3 IN13 Reset Reset Reset4 -Vout - - -
ê 7. About related components- 26 - 7-3. Pencil type antenna FCP-RCA01This antenna is connected to the antenna connection section of the wireless intersection module FCU-RC01.Unit: mm89±36.410.2SMA male pinAntenna ListNo. Manufacturer Part No. Antenna Type Peak Gain1 Arrow 7  ARN-AP03  Pencil type antenna  2.14dBi for 2.4 GHz Note: The antenna connector is Reverse SMA type. 7-4. Flanged antenna with bracket FCP-RCA02This antenna is used when it is installed at a position away from the wireless intersection module.•  The cable length is approximately 1 m.•  The radio wave is attenuated (lost) by the cable.•  The communicable distance is shortened approximately 15% when compared to the pencil type antenna.•  When two wireless units that communicate with each other use the anged antennas, the communication distance is shortened by approximately 30% due to double effects.•  For cable bending, the bending radius is 50 mm or more. If the cable is bent excessively, the insulator inside the cable is deformed and the cable loss increases, causing the communicable distance to be shortened. 69 (58)146Unit: mm
ê 7. About related components- 27 - 7-5. Address sensor with bracket FCP-RCS01This sensor reads the address magnetic plate to instruct the intersection entrance or intersection exit. 202 (52)(212)Unit: mm7-5-1. SpecicationsOperating temperature range -10 to 60ºC (No dew condensation or freezing allowed.)Operating humidity range 35 to 95% RH (No dew condensation allowed.) 7-6. RFID antenna with bracket FCP-RCS02This sensor reads the ID tag to instruct the intersection entrance or intersection exit.83 105(212)Unit: mm7-6-1. SpecicationsOperating temperature range 0 to 70ºC (No dew condensation or freezing allowed.)
ê 7. About related components- 28 - 7-7. Address sensor with bracket for small Drive Unit FCP-RCS03This sensor reads the address magnetic plate to instruct the intersection entrance or intersection exit.This sensor is used for the small Drive Unit.202(168)(52)Unit: mm7-7-1. SpecicationsOperating temperature range -10 to 60ºC (No dew condensation or freezing allowed.)Operating humidity range 35 to 95% RH (No dew condensation allowed.) 7-8. RFID antenna with bracket for small Drive Unit FCP-RCS04This sensor reads the ID tag to instruct the intersection entrance or intersection exit.This sensor is used for the small Drive Unit.83 105(168)Unit: mm7-8-1. SpecicationsOperating temperature range 0 to 70ºC (No dew condensation or freezing allowed.)
ê 7. About related components- 29 - 7-9. Cable for 24 V Drive Unit FCP-RCC01-24This cable connects the CNG connector of the 24 V forward Drive Unit and the CN1 connector of the wireless intersec-tion module box.(1500) (30)(30)Unit: mmDrive Unit CNG connector CN1 connector of wireless intersection module boxPin number Contents Pin number Contents1 +24 V 1 +Vin5 Command stop input6Right travel/medium speed change-over input7Speed change-over/medium speed change-over input8 Start signal input 2 Start input10 Pause input 3 Pause output11 Stop input 4 Stop output12 Input change-over input13 S sensor output 5 AGV arrival input14Right travel/medium speed change-over output15Speed change-over/medium speed change-over output21 0 V22 0 V 6 -Vin
ê 7. About related components- 30 - 7-10. Cable for 12V Drive Unit FCP-RCC01-12This cable connects the CNG connector of the 12V forward Drive Unit and the CN1 connector of the wireless intersec-tion module box.Unit: mm(1500) (30)(30)Drive Unit CNG connector CN1 connector of wireless intersection module boxPin number Contents Pin number Contents1 Command stop input2Right travel/medium speed change-over input3Speed change-over/medium speed change-over input4 Start signal input 2 Start output6 Pause input 3 Pause output7 Stop input 4 Stop output8 Input change-over input9 S sensor output 5 AGV arrival input10Right travel/medium speed change-over output11Speed change-over/medium speed change-over output17 +12 V 1 +Vin19 0 V20 0 V 6 -Vin
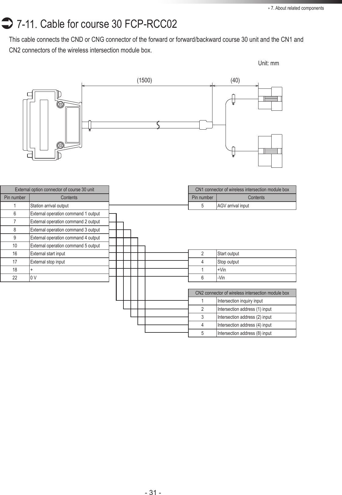
ê 7. About related components- 31 - 7-11. Cable for course 30 FCP-RCC02This cable connects the CND or CNG connector of the forward or forward/backward course 30 unit and the CN1 and CN2 connectors of the wireless intersection module box.(40)(1500)Unit: mmExternal option connector of course 30 unit CN1 connector of wireless intersection module boxPin number Contents Pin number Contents1 Station arrival output 5 AGV arrival input6 External operation command 1 output7 External operation command 2 output8 External operation command 3 output9 External operation command 4 output10 External operation command 5 output16 External start input 2 Start output17 External stop input 4 Stop output18 + 1 +Vin22 0 V 6 -VinCN2 connector of wireless intersection module box1 Intersection inquiry input2 Intersection address (1) input3 Intersection address (2) input4 Intersection address (4) input5 Intersection address (8) input
ê 7. About related components- 32 - 7-12. Cable for small Drive Unit FCP-RCC03This cable connects the external control cable FCSA-HA14P9 that is an optional component of the small Drive Unit andthe CN1 connector of the wireless intersection module box.(1500) (30)(30)Unit: mmExternal control cable for small Drive Unit CN1 connector of wireless intersection module boxPin number Contents Pin number Contents1 External stop input 4 Stop output2 External start input 2 Start output3 Arrival output 5 AGV arrival input5 +12 V 1 +Vin6 0 V 6 -Vin 7-13. Cable for address sensor FCP-RCC04The cable connects the address sensor with bracket FCP-RCS01 or address sensor with bracket for small Drive Unit FCP-RCS03 and the CN2 connector of the wireless intersection module box.(5000) (30)(30)Unit: mmAddress sensor CN2 connector of wireless intersection module boxPin number Contents Pin number Contents1 Read-out timing output 1 Read-out timing input2 Data No. 0 output 2 Intersection address (1) input3 Data No. 1 output 3 Intersection address (2) input4 Data No. 2 output 4 Intersection address (4) input5 Data No. 3 output 5 Intersection address (8) input6 Data No. 4 output 6 Intersection address (16) input7 Data No. 5 output 7 Intersection address (32) input8―8 Intersection address (64) input9 +Vin 9 +Vout10 -Vin 10 -Vout
ê 7. About related components- 33 - 7-14. Cable for RFID antenna FCP-RCC05This cable connects the RFID antenna with bracket FCP-RCS02 or RFID antenna with bracket for small Drive Unit FCP-RCS04 and the CN3 connector of the wireless intersection module box.(30)(5000)Unit: mmRFID antenna CN3 connector of wireless intersection module boxPin number Contents Pin number Contents2 TxD 1 TxD3 RxD 2 RxD6 -Vin 4 +Vout7 +Vin 5 -Vout8 COM 3 SGND 7-15. Wireless intersection module setting cable FCP-RCC08This cable is needed to set the parameters to the wireless intersection module.(2000)(30)Unit: mmCN3 connector of wireless intersection module box RS232C port of personal computerPin number Contents Pin number Contents1 TxD 2 RxD2 RxD 3 TxD3 SGND 5 SGND
ê 7. About related components- 34 - 7-16. Address magnetic plate FCP-SMG01-*The magnetic plate has the address information to be read out by the address sensor with bracket FCP-RCS01 or the address sensor with bracket for small Drive Unit FCP-RCS03.When the address magnetic plate with an arbitrary intersection address (address information) is installed at the inter-section entrance and it is read out, the intersection address is instructed to the wireless intersection module.When intersection address (address information) “0” is read out at the intersection exit, the intersection exit is instruct-ed. Usable address information values range from 0 to 62. * portion of the part number is the address information.Please specify the address information when ordering the address magnetic plate.(Example) For address information 5: FCP-SMG01-051.6200100Unit: mm7-16-1. SpecicationsOperating temperature range -10 to 60ºC
ê 7. About related components- 35 - 7-17. ID tag FCP-TAG01This ID tag has the address information to be read out by the RFID antenna with bracket FCP-RCS02 orRFID antenna with bracket for small Drive Unit FCP-RCS04.When the ID tag with an arbitrary intersection address (address information) is installed at the intersection entrance and it is read out, the intersection address is instructed to the wireless intersection module. When intersection address (address information) “000” is read out at the intersection exit, the intersection exit is instructed. Usable address infor-mation values range from 000 to 127.Please specify the address information when ordering the ID tag as the address information is written at shipment.504.31.6Unit: mm7-17-1. SpecicationsOperating temperature -25 to 70ºCStorage humidity -25 to 85ºCStorage structure IP67Service lifeNumber of read-out times UnlimitedNumber of write times 10 billion timesData retention 10 years
ê 7. About related components- 36 - 7-18. Wireless intersection module mounting bracket FCU-RCK06This mounting bracket is used when the single wireless intersection module is used in the ground station mode, etc.A bracket to install the wireless intersection module on a ø28-Creform pipe is attached.171 (18)80Unit: mm 7-19. Wireless intersection module mounting bracket FCU-RCK07This mounting bracket is used when the single wireless intersection module is used in the ground station mode, etc.A bracket to install the wireless intersection module on a ø28-Creform pipe is attached.171 (18)80Unit:  mm 7-20. AC adapter FCP-RCP01This AC adapter is used to supply the power when the wireless intersection module is used in the ground station mode.(1500)Unit:  mm
ê 8. Installation and connections- 37 -8.  Installation and connections 8-1. About installation placeStrictly observe the following installation conditions when performing the installation.1)  Install the antennas at the highest possible positions where the antennas can be seen together.Since the radio wave with a high frequency is used, the straightness of the radio wave is strong and it is difcult to reach hidden places. Therefore, install the antennas at positions where the antennas can be simultaneously seen as much as possible.Transmitting antenna Antenna where the radio wave can reach.Antenna where the radio wave is difficult to reach.Obstacle, etc.Figure. Shadow of radio wave2)  Install the antenna 200 mm or more away from the oor.Since the antenna is installed in an open space where its installation height is high, it becomes difcult for obstacles to affect the antenna and the radio wave transmits easily.If the antenna position is extremely low, the radio wave transmitted from the antenna becomes weak.High antennaLow antennaObstacle, etc.Figure. Height of antenna
ê 8. Installation and connections- 38 -3)  Install the antenna so that it is not parallel to cables or metallic plates.In addition, install the antenna away from any cable, metallic plates, concrete, plasterboard, lumber, and wall surfaces as much as possible (300 mm or more).When there are obstacles around the antenna, the radio wave becomes obstructed and is not transmitted optimally.In particular, metallic objects affect the antenna greatly as it reects the radio wave. When installing the anged antenna on a Creform pipe, install it so that the Creform pipe does not affect the antenna as shown in the gure.Pipe must not protrude from here.Figure. Installation on pipe4)  When installing the antenna, adjust the antenna direction.Install the antennas so that they face in the same direction as shown in the gure.When the direction differs 90 degrees, the communication distance becomes short extremely.Figure. Correct directionFigure. Incorrect direction5)  Install the antenna at a position where an object does not hit it.The antenna is not designed so that it can be hit by an object. If any impact is applied to the antenna, it may be damaged. Even though the antenna may appear normal, wire breakage may occur inside the antenna, causing the communication to fail.
ê 8. Installation and connections- 39 - 8-2. About installation8-2-1. Wireless Intersection ModuleSecure the wireless intersection module FCU-RC01 to the wireless intersection module box FCP-RCB01-24 or FCP-RCB01-12 with the screws supplied with the wireless intersection module box, connect the MIL 26-core connector to the CN2 connector of the wireless intersection module and the XHP-2 connector to the CN1 connector. After that, the wireless intersection module can be installed on a Creform pipe using the at saddle of the wireless intersection module.Since the status is indicated on the display of the wireless intersection module, install the wireless intersection module at a position where the display can be recognized.Figure. Installation of wireless intersection module in wireless intersection module boxFigure. Installation on Creform pipe
ê 8. Installation and connections- 40 -When the wireless intersection module is used as a ground station, install it on a Creform pipe using the wireless intersection module mounting bracket FCP-RCK06 or FCP-RCK07.Figure. Installation on Creform pipe
ê 8. Installation and connections- 41 - 8-3. Connections and settingsSelect components to be connected in accordance with the system conguration.The total number of usable intersection addresses is determined depending on the conguration.In addition, it is necessary to change the wireless intersection module settings so that they match the conguration.8-3-1. Intersection is instructed by the address sensor when the 24 V forward type Drive Unit is used. SettingsUsable intersection address 1 to 62Switch settings of wireless intersection moduleSW1-1 OFFSW1-2 OFFSW1-3 OFFSW1-4 OFFSW1-5 OFFSW1-6 OFFSW1-7 OFFSW1-8 OFFRSW1 to 3 Create a unique setting for each wireless intersection module that is not duplicated.RSW4 Select a usable frequency band. CongurationProduct name Model number RemarksWireless Intersection Module FCU-RC01Wireless intersection module box FCP-RCB01-24Pencil type antenna FCP-RCA01 • Select either antenna depending on the application.• The anged antenna attenuates the radio wave due to the cable.The communicable distance is shortened approximately 15% when compared to the pencil type antenna.When two wireless units that communicate with each other use the anged antennas, the communication distance is shortened by approx-imately 30% due to double effects.Flanged antenna with bracket FCP-RCA02Address sensor with bracket FCP-RCS01Cable for 24 V Drive Unit FCP-RCC01-24Cable for address sensor FCP-RCC04Address magnetic plate FCP-SMG01-* An address magnetic plate corresponding to the intersection is needed. Connection diagramFCP-RCA02 FCP-RCA01FCP-RCB01-24FCU-RC01FCP-RCS01FCP-RCC01-24FCP-RCC04CN1CN2CN G120/121 type forward Drive Unit
ê 8. Installation and connections- 42 -8-3-2. Intersection is instructed by the RFID antenna when the 24 V forward type Drive Unit is used. SettingsUsable intersection address 1 to 127Switch settings of wireless intersection moduleSW1-1 ONSW1-2 OFFSW1-3 OFFSW1-4 OFFSW1-5 OFFSW1-6 OFFSW1-7 OFFSW1-8 OFFRSW1 to 3 Create a unique setting for each wireless intersection module that is not duplicated.RSW4 Select a usable frequency band. CongurationProduct name Model number RemarksWireless Intersection Module FCU-RC01Wireless intersection module box FCP-RCB01-24Pencil type antenna FCP-RCA01 • Select either antenna depending on the application.• The anged antenna attenuates the radio wave due to the cable. The communicable distance is shortened approximately 15% when compared to the pencil type antenna. When two wireless units that com-municate with each other use the anged antennas, the communication distance is shortened by approximately 30% due to double effects.Flanged antenna with bracket FCP-RCA02RFID antenna with bracket FCP-RCS02Cable for 24 V Drive Unit FCP-RCC01-24Cable for RFID antenna FCP-RCC05ID tag FCP-TAG01 An ID tag corresponding to the intersection is needed. Connection diagramFCP-RCA02 FCP-RCA01CN G FCP-RCC01-24 CN1FCP-RCC05 CN3FCU-RC01FCP-RCB01-24FCP-RCS02120/121 type forward Drive Unit
ê 8. Installation and connections- 43 -8-3-3. Intersection is instructed by the course 30 unit when the 24 V forward type Drive Unit is used. SettingsUsable intersection address 1 to 15Switch settings of wireless intersection moduleSW1-1 ONSW1-2 ONSW1-3 OFFSW1-4 ONSW1-5 OFFSW1-6 OFFSW1-7 OFFSW1-8 OFFRSW1 to 3 Create a unique setting for each wireless intersection module that is not duplicated.RSW4 Select a usable frequency band. CongurationProduct name Model number RemarksWireless Intersection Module FCU-RC01Wireless intersection module box FCP-RCB01-24Pencil type antenna FCP-RCA01 • Select either antenna depending on the application.• The anged antenna attenuates the radio wave due to the cable. The communicable distance is shortened approximately 15% when compared to the pencil type antenna. When two wireless units that com-municate with each other use the anged antennas, the communication distance is shortened by approximately 30% due to double effects.Flanged antenna with bracket FCP-RCA02Cable for course 30 FCP-RCC02 Connection diagramFCP-RCA02 FCP-RCA01FCP-RCB01-24FCU-RC01CN1CN2120/121 type forward Drive UnitCNDFCU-CFO35*FCP-RCC02
ê 8. Installation and connections- 44 -8-3-4. Intersection is not instructed by the course 30 unit, but it is instructed by the address sensor when the 24 V forward type Drive Unit is used. SettingsUsable intersection address 1 to 62Switch settings of wireless intersection moduleSW1-1 to 1-8 OFFSW1-2 OFFSW1-3 OFFSW1-4 OFFSW1-5 OFFSW1-6 OFFSW1-7 OFFSW1-8 OFFRSW1 to 3 Create a unique setting for each wireless intersection module that is not duplicated.RSW4 Select a usable frequency band. CongurationProduct name Model number RemarksWireless Intersection Module FCU-RC01Wireless intersection module box FCP-RCB01-24Pencil type antenna FCP-RCA01 • Select either antenna depending on the application.• The anged antenna attenuates the radio wave due to the cable. The communicable distance is shortened approximately 15% when compared to the pencil type antenna. When two wireless units that com-municate with each other use the anged antennas, the communication distance is shortened by approximately 30% due to double effects.Flanged antenna with bracket FCP-RCA02Address sensor with bracket FCP-RCS01Cable for course 30 FCP-RCC02Cable for address sensor FCP-RCC04Address magnetic plate FCP-SMG01-* An address magnetic plate corresponding to the intersection is needed. Connection diagramFCP-RCA02 FCP-RCA01FCP-RCB01-24FCU-RC01CND120/121 type forward Drive UnitCN1FCU-CFO35*FCP-RCC04FCP-RCS01CN2FCP-RCC02
ê 8. Installation and connections- 45 -8-3-5. Intersection is not instructed by the course 30 unit, but it is instructed by the RFID antenna when the 24 V forward type Drive Unit is used. SettingsUsable intersection address 1 to 127Switch settings of wireless intersection moduleSW1-1 ONSW1-2 OFFSW1-3 OFFSW1-4 OFFSW1-5 OFFSW1-6 OFFSW1-7 OFFSW1-8 OFFRSW1 to 3 Create a unique setting for each wireless intersection module that is not duplicated.RSW4 Select a usable frequency band. CongurationProduct name Model number RemarksWireless Intersection Module FCU-RC01Wireless intersection module box FCP-RCB01-24Pencil type antenna FCP-RCA01 • Select either antenna depending on the application.• The anged antenna attenuates the radio wave due to the cable. The communicable distance is shortened approximately 15% when compared to the pencil type antenna. When two wireless units that com-municate with each other use the anged antennas, the communication distance is shortened by approximately 30% due to double effects.Flanged antenna with bracket FCP-RCA02RFID antenna with bracket FCP-RCS02Cable for course 30 FCP-RCC02Cable for RFID antenna FCP-RCC05ID tag FCP-TAG01 An ID tag corresponding to the intersection is needed. Connection diagramFCP-RCA02 FCP-RCA01CND CN1FCU-CFO35*FCU-RC01FCP-RCB01-24120/121 type forward Drive UnitFCP-RCC05 CN3FCP-RCS02FCP-RCC02
ê 8. Installation and connections- 46 -8-3-6. Intersection is instructed by the course 30 unit when the 24 V forward/backward type Drive Unit is used. SettingsUsable intersection address 1 to 15Switch settings of wireless intersection moduleSW1-1 ONSW1-2 ONSW1-3 OFFSW1-4 ONSW1-5 OFFSW1-6 OFFSW1-7 OFFSW1-8 OFFRSW1 to 3 Create a unique setting for each wireless intersection module that is not duplicated.RSW4 Select a usable frequency band. CongurationProduct name Model number RemarksWireless Intersection Module FCU-RC01Wireless intersection module box FCP-RCB01-24Pencil type antenna FCP-RCA01 • Select either antenna depending on the application.• The anged antenna attenuates the radio wave due to the cable. The communicable distance is shortened approximately 15% when compared to the pencil type antenna. When two wireless units that com-municate with each other use the anged antennas, the communication distance is shortened by approximately 30% due to double effects.Flanged antenna with bracket FCP-RCA02Cable for course 30 FCP-RCC02 Connection diagramFCP-RCA02 FCP-RCA01FCP-RCB01-24FCU-RC01FCP-RCC02CN1CN2CNG120/121 type forward/backward Drive UnitCND1CND1FCU-CFB35*
ê 8. Installation and connections- 47 -8-3-7. Intersection is not instructed by the course 30 unit, but it is instructed by the address sensor when the 24 V forward/backward type Drive Unit is used. SettingsUsable intersection address 1 to 62Switch settings of wireless intersection moduleSW1-1 OFFSW1-2 OFFSW1-3 OFFSW1-4 OFFSW1-5 OFFSW1-6 OFFSW1-7 OFFSW1-8 OFFRSW1 to 3 Create a unique setting for each wireless intersection module that is not duplicated.RSW4 Select a usable frequency band. CongurationProduct name Model number RemarksWireless Intersection Module FCU-RC01Wireless intersection module box FCP-RCB01-24Pencil type antenna FCP-RCA01 • Select either antenna depending on the application.• The anged antenna attenuates the radio wave due to the cable. The communicable distance is shortened approximately 15% when compared to the pencil type antenna. When two wireless units that com-municate with each other use the anged antennas, the communication distance is shortened by approximately 30% due to double effects.Flanged antenna with bracket FCP-RCA02Address sensor with bracket FCP-RCS01Cable for course 30 FCP-RCC02Cable for address sensor FCP-RCC04Address magnetic plate FCP-SMG01-* An address magnetic plate corresponding to the intersection is needed. Connection diagramFCP-RCC02 FCP-RCA02FCP-RCB01-24FCU-RC01FCP-RCS01FCP-RCA01FCP-RCC04CN1CN2CNG120/121 type forward/backward Drive UnitCND1CND1FCU-CFB35*
ê 8. Installation and connections- 48 -8-3-8. Intersection is not instructed by the course 30 unit, but it is instructed by the RFID antenna when the 24 V forward/backward type Drive Unit is used. SettingsUsable intersection address 1 to 127Switch settings of wireless intersection moduleSW1-1 ONSW1-2 OFFSW1-3 OFFSW1-4 OFFSW1-5 OFFSW1-6 OFFSW1-7 OFFSW1-8 OFFRSW1 to 3 Create a unique setting for each wireless intersection module that is not duplicated.RSW4 Select a usable frequency band. CongurationProduct name Model number RemarksWireless Intersection Module FCU-RC01Wireless intersection module box FCP-RCB01-24Pencil type antenna FCP-RCA01 • Select either antenna depending on the application.• The anged antenna attenuates the radio wave due to the cable. The communicable distance is shortened approximately 15% when compared to the pencil type antenna. When two wireless units that com-municate with each other use the anged antennas, the communication distance is shortened by approximately 30% due to double effects.Flanged antenna with bracket FCP-RCA02RFID antenna with bracket FCP-RCS02Cable for course 30 FCP-RCC02Cable for RFID antenna FCP-RCC05ID tag FCP-TAG01 An ID tag corresponding to the intersection is needed. Connection diagramFCP-RCA02 FCP-RCA01FCP-RCC05 CN3FCU-RC01FCP-RCB01-24FCP-RCS02120/121 type backward Drive UnitCNG FCP-RCC02CN1CND1CND1FCU-CFB35*
ê 8. Installation and connections- 49 -8-3-9. Intersection is instructed by the address sensor when the 12V forward type Drive Unit is used. SettingsUsable intersection address 1 to 62Switch settings of wireless intersection moduleSW1-1 OFFSW1-2 OFFSW1-3 OFFSW1-4 OFFSW1-5 OFFSW1-6 OFFSW1-7 OFFSW1-8 OFFRSW1 to 3 Create a unique setting for each wireless intersection module that is not duplicated.RSW4 Select a usable frequency band. CongurationProduct name Model number RemarksWireless Intersection Module FCU-RC01Wireless intersection module box FCP-RCB01-12Pencil type antenna FCP-RCA01 • Select either antenna depending on the application.• The anged antenna attenuates the radio wave due to the cable. The communicable distance is shortened approximately 15% when compared to the pencil type antenna. When two wireless units that com-municate with each other use the anged antennas, the communication distance is shortened by approximately 30% due to double effects.Flanged antenna with bracket FCP-RCA02Address sensor with bracket FCP-RCS01Cable for 12V Drive Unit FCP-RCC01-12Cable for address sensor FCP-RCC04Address magnetic plate FCP-SMG01-* An address magnetic plate corresponding to the intersection is needed. Connection diagramFCP-RCA02 FCP-RCA01CN G FCP-RCC01-12 CN1FCP-RCC04 CN2FCU-RC01FCP-RCB01-12FCP-RCS0191 type forward Drive Unit
ê 8. Installation and connections- 50 -8-3-10. Intersection is instructed by the RFID antenna when the 12V forward type Drive Unit is used. SettingsUsable intersection address 1 to 127Switch settings of wireless intersection moduleSW1-1 ONSW1-2 OFFSW1-3 OFFSW1-4 OFFSW1-5 OFFSW1-6 OFFSW1-7 OFFSW1-8 OFFRSW1 to 3 Create a unique setting for each wireless intersection module that is not duplicated.RSW4 Select a usable frequency band. CongurationProduct name Model number RemarksWireless Intersection Module FCU-RC01Wireless intersection module box FCP-RCB01-12Pencil type antenna FCP-RCA01 • Select either antenna depending on the application.• The anged antenna attenuates the radio wave due to the cable. The communicable distance is shortened approximately 15% when compared to the pencil type antenna. When two wireless units that com-municate with each other use the anged antennas, the communication distance is shortened by approximately 30% due to double effects.Flanged antenna with bracket FCP-RCA02RFID antenna with bracket FCP-RCS02Cable for 12V Drive Unit FCP-RCC01-12Cable for RFID antenna FCP-RCC05ID tag FCP-TAG01 An ID tag corresponding to the intersection is needed. Connection diagramFCP-RCA02 FCP-RCA01CN G FCP-RCC01-12 CN1FCP-RCC05 CN3FCU-RC01FCP-RCB01-12FCP-RCS0291 type forward Drive Unit
ê 8. Installation and connections- 51 -8-3-11. Intersection is instructed by the course 30 unit when the 12V forward type Drive Unit is used. SettingsUsable intersection address 1 to 15Switch settings of wireless intersection moduleSW1-1 ONSW1-2 ONSW1-3 OFFSW1-4 ONSW1-5 OFFSW1-6 OFFSW1-7 OFFSW1-8 OFFRSW1 to 3 Create a unique setting for each wireless intersection module that is not duplicated.RSW4 Select a usable frequency band. CongurationProduct name Model number RemarksWireless Intersection Module FCU-RC01Wireless intersection module box FCP-RCB01-12Pencil type antenna FCP-RCA01 • Select either antenna depending on the application.• The anged antenna attenuates the radio wave due to the cable. The communicable distance is shortened approximately 15% when compared to the pencil type antenna. When two wireless units that com-municate with each other use the anged antennas, the communication distance is shortened by approximately 30% due to double effects.Flanged antenna with bracket FCP-RCA02Cable for course 30 FCP-RCC02 Connection diagramFCP-RCA02 FCP-RCA01FCU-RC01FCP-RCB01-1291 type forward Drive UnitFCU-CFO33*CNDCN2CN1FCP-RCC02
ê 8. Installation and connections- 52 -8-3-12. Intersection is not instructed by the course 30 unit, but it is instructed by the address sensor when the 12V forward type Drive Unit is used. SettingsUsable intersection address 1 to 62Switch settings of wireless intersection moduleSW1-1 OFFSW1-2 OFFSW1-3 OFFSW1-4 OFFSW1-5 OFFSW1-6 OFFSW1-7 OFFSW1-8 OFFRSW1 to 3 Create a unique setting for each wireless intersection module that is not duplicated.RSW4 Select a usable frequency band. CongurationProduct name Model number RemarksWireless Intersection Module FCU-RC01Wireless intersection module box FCP-RCB01-12Pencil type antenna FCP-RCA01 • Select either antenna depending on the application.• The flanged antenna attenuates the radio wave due to the cable. The communicable distance is shortened approximately 15% when compared to the pencil type antenna. When two wireless units that com-municate with each other use the anged antennas, the communication distance is shortened by approximately 30% due to double effects.Flanged antenna with bracket FCP-RCA02Address sensor with bracket FCP-RCS01Cable for course 30 FCP-RCC02Cable for address sensor FCP-RCC04Address magnetic plate FCP-SMG01-* An address magnetic plate corresponding to the intersection is needed. Connection diagramFCP-RCA02 FCP-RCA01FCU-RC01FCP-RCB01-1291 type forward Drive UnitFCU-CFO33*CND CN1FCP-RCC04FCP-RCS01CN2FCP-RCC02
ê 8. Installation and connections- 53 -8-3-13. Intersection is not instructed by the course 30 unit, but it is instructed by the RFID antenna when the 12V forward type Drive Unit is used. SettingsUsable intersection address 1 to 127Switch settings of wireless intersection moduleSW1-1 ONSW1-2 OFFSW1-3 OFFSW1-4 OFFSW1-5 OFFSW1-6 OFFSW1-7 OFFSW1-8 OFFRSW1 to 3 Create a unique setting for each wireless intersection module that is not duplicated.RSW4 Select a usable frequency band. CongurationProduct name Model number RemarksWireless Intersection Module FCU-RC01Wireless intersection module box FCP-RCB01-12Pencil type antenna FCP-RCA01 • Select either antenna depending on the application.• The anged antenna attenuates the radio wave due to the cable. The communicable distance is shortened approximately 15% when compared to the pencil type antenna. When two wireless units that com-municate with each other use the anged antennas, the communication distance is shortened by approximately 30% due to double effects.Flanged antenna with bracket FCP-RCA02RFID antenna with bracket FCP-RCS02Cable for course 30 FCP-RCC02Cable for RFID antenna FCP-RCC05ID tag FCP-TAG01 An ID tag corresponding to the intersection is needed. Connection diagramFCP-RCA01FCP-RCA02CND CN1FCU-CFO33*FCU-RC01FCP-RCB01-1291 type forward Drive UnitFCP-RCC05 CN3FCP-RCS02FCP-RCC02
ê 8. Installation and connections- 54 -8-3-14. Intersection is instructed by the course 30 unit when the 12V forward/backward type Drive Unit is used. SettingsUsable intersection address 1 to 15Switch settings of wireless intersection moduleSW1-1 ONSW1-2 ONSW1-3 OFFSW1-4 ONSW1-5 OFFSW1-6 OFFSW1-7 OFFSW1-8 OFFRSW1 to 3 Create a unique setting for each wireless intersection module that is not duplicated.RSW4 Select a usable frequency band. CongurationProduct name Model number RemarksWireless Intersection Module FCU-RC01Wireless intersection module box FCP-RCB01-12Pencil type antenna FCP-RCA01 • Select either antenna depending on the application.• The anged antenna attenuates the radio wave due to the cable. The communicable distance is shortened approximately 15% when compared to the pencil type antenna. When two wireless units that com-municate with each other use the anged antennas, the communication distance is shortened by approximately 30% due to double effects.Flanged antenna with bracket FCP-RCA02Cable for course 30 FCP-RCC02 Connection diagramFCP-RCA02 FCP-RCA01CN2FCU-RC01FCP-RCB01-12CND1CND191 type forward/backward Drive UnitCNG FCP-RCC02CN1FCU-CFB33*
ê 8. Installation and connections- 55 -8-3-15. Intersection is not instructed by the course 30 unit, but it is instructed by the address sensor when the 12V forward/backward type Drive Unit is used. SettingsUsable intersection address 1 to 62Switch settings of wireless intersection moduleSW1-1 OFFSW1-2 OFFSW1-3 OFFSW1-4 OFFSW1-5 OFFSW1-6 OFFSW1-7 OFFSW1-8 OFFRSW1 to 3 Create a unique setting for each wireless intersection module that is not duplicated.RSW4 Select a usable frequency band. CongurationProduct name Model number RemarksWireless Intersection Module FCU-RC01Wireless intersection module box FCP-RCB01-12Pencil type antenna FCP-RCA01 • Select either antenna depending on the application.• The anged antenna attenuates the radio wave due to the cable. The communicable distance is shortened approximately 15% when compared to the pencil type antenna. When two wireless units that com-municate with each other use the anged antennas, the communication distance is shortened by approximately 30% due to double effects.Flanged antenna with bracket FCP-RCA02Address sensor with bracket FCP-RCS01Cable for course 30 FCP-RCC02Cable for address sensor FCP-RCC04Address magnetic plate FCP-SMG01-* An address magnetic plate corresponding to the intersection is needed. Connection diagramFCP-RCA02 FCP-RCA01FCP-RCC04 CN2FCU-RC01FCP-RCB01-12FCP-RCS01CND1CND191 type forward/backward Drive UnitCNG FCP-RCC02CN1FCU-CFB33*
ê 8. Installation and connections- 56 -8-3-16. Intersection is not instructed by the course 30 unit, but it is instructed by the RFID antenna when the 12V forward/backward type Drive Unit is used. SettingsUsable intersection address 1 to 127Switch settings of wireless intersection moduleSW1-1 ONSW1-2 OFFSW1-3 OFFSW1-4 OFFSW1-5 OFFSW1-6 OFFSW1-7 OFFSW1-8 OFFRSW1 to 3 Create a unique setting for each wireless intersection module that is not duplicated.RSW4 Select a usable frequency band. CongurationProduct name Model number RemarksWireless Intersection Module FCU-RC01Wireless intersection module box FCP-RCB01-12Pencil type antenna FCP-RCA01 • Select either antenna depending on the application.• The anged antenna attenuates the radio wave due to the cable. The communicable distance is shortened approximately 15% when compared to the pencil type antenna. When two wireless units that com-municate with each other use the anged antennas, the communication distance is shortened by approximately 30% due to double effects.Flanged antenna with bracket FCP-RCA02RFID antenna with bracket FCP-RCS02Cable for course 30 FCP-RCC02Cable for RFID antenna FCP-RCC05ID tag FCP-TAG01 An ID tag corresponding to the intersection is needed. Connection diagramFCP-RCA02 FCP-RCA01FCP-RCC05 CN3FCU-RC01FCP-RCB01-12FCP-RCS0291 type forward/backward Drive UnitCNG FCP-RCC02CN1CND1CND1FCU-CFB33*
ê 8. Installation and connections- 57 -8-3-17. Intersection is instructed by the address sensor when the small Drive Unit is used. SettingsUsable intersection address 1 to 62Switch settings of wireless intersection moduleSW1-1 OFFSW1-2 OFFSW1-3 OFFSW1-4 OFFSW1-5 OFFSW1-6 OFFSW1-7 OFFSW1-8 OFFRSW1 to 3 Create a unique setting for each wireless intersection module that is not duplicated.RSW4 Select a usable frequency band. CongurationProduct name Model number RemarksWireless Intersection Module FCU-RC01Wireless intersection module box FCP-RCB01-12Pencil type antenna FCP-RCA01 • Select either antenna depending on the application.• The anged antenna attenuates the radio wave due to the cable. The communicable distance is shortened approximately 15% when compared to the pencil type antenna. When two wireless units that com-municate with each other use the anged antennas, the communication distance is shortened by approximately 30% due to double effects.Flanged antenna with bracket FCP-RCA02Address sensor with bracket for small Drive Unit FCP-RCS03Cable for small Drive Unit FCP-RCC03Cable for address sensor FCP-RCC04Address magnetic plate FCP-SMG01-* An address magnetic plate corresponding to the intersection is needed. Connection diagramFCP-RCA02 FCP-RCA01FCP-RCB01-12FCU-RC01FCP-RCS03FCP-RCC03FCP-RCC04CN1CN2FCSA-HA14P9Small forward Drive Unit
ê 8. Installation and connections- 58 -8-3-18. Intersection is instructed by the RFID antenna when the small Drive Unit is used. SettingsUsable intersection address 1 to 127Switch settings of wireless intersection moduleSW1-1 ONSW1-2 OFFSW1-3 OFFSW1-4 OFFSW1-5 OFFSW1-6 OFFSW1-7 OFFSW1-8 OFFRSW1 to 3 Create a unique setting for each wireless intersection module that is not duplicated.RSW4 Select a usable frequency band. CongurationProduct name Model number RemarksWireless Intersection Module FCU-RC01Wireless intersection module box FCP-RCB01-12Pencil type antenna FCP-RCA01 • Select either antenna depending on the application.• The anged antenna attenuates the radio wave due to the cable. The communicable distance is shortened approximately 15% when compared to the pencil type antenna. When two wireless units that com-municate with each other use the anged antennas, the communication distance is shortened by approximately 30% due to double effects.Flanged antenna with bracket FCP-RCA02RFID antenna with bracket for small Drive Unit FCP-RCS04Cable for small Drive Unit FCP-RCC03Cable for RFID antenna FCP-RCC05ID tag FCP-TAG01 An ID tag corresponding to the intersection is needed. Connection diagramFCP-RCA02 FCP-RCA01FCSA-HA14P9 FCP-RCC03 CN1FCP-RCC05 CN3FCU-RC01FCP-RCB01-12FCP-RCS04Small forward Drive Unit
ê 8. Installation and connections- 59 -8-3-19. Intersection control is performed using the ground station.To perform the intersection control using the ground station, the AGVs are built in accordance with the conguration described previously and the parameters need to be set for each wireless intersection module. SettingsSwitch settings of wireless intersection moduleSW1-1 OFFSW1-2 ONSW1-3 OFFSW1-4 OFFSW1-5 OFFSW1-6 OFFSW1-7 OFFSW1-8 OFFRSW1 to 3 Create a unique setting for each ground station so that it is not duplicated.Setting range, 900 to 999RSW4 Select a usable frequency band. CongurationProduct name Model number RemarksWireless Intersection Module FCU-RC01Wireless intersection module mounting bracket FCP-RCK06• Select either antenna depending on the application.Wireless intersection module mounting bracket FCP-RCK07Pencil type antenna FCP-RCA01 • Select either antenna depending on the application.• The anged antenna attenuates the radio wave due to the cable. The communicable distance is shortened approximately 15% when compared to the pencil type antenna. When two wireless units that com-municate with each other use the anged antennas, the communication distance is shortened by approximately 30% due to double effects.Flanged antenna with bracket FCP-RCA02AC adapter FCP-RCP01 For supplying the power to the wireless intersection module Connection diagramConnecting the AC adapter FCP-RCP01 to the CN1 connector of the wireless intersection module supplies the power.FCP-RCA02 FCP-RCA01FCP-RCK06FCP-RCK07FCU-RC01FCP-RCP01
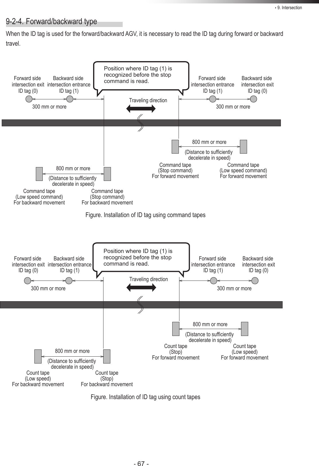
ê 9. Intersection- 60 -9.  IntersectionThe address sensor, RFID antenna, or course 30 unit reads the address magnetic plate or ID tag or the external oper-ation command of the course 30 unit is output to instruct the intersection entrance or exit to the wireless intersection module.When the address sensor and RFID antenna are used, it is always necessary to stop the AGV before the intersection using the command tape or count tape. 9-1. For address sensor9-1-1. Layout of address magnetic plateAfx the address magnetic plate to a position that is different from the command tape and the count tape so that these are recognized correctly. In addition, afx the magnetic plate to a position where the drive wheels of the Drive Unit or the casters of the dolly cart do not run over the magnetic plate as much as possible. Address magnetic plateForward directionCommand tapeCount tapeGuide tapeAddress magnetic plateForward directionCommand tapeCount tapeFigure. Positional relationship of each tape (1) Figure. Positional relationship of each tape (2)9-1-2. Installation of address sensorInstall the address sensor so that its detection surface is located at a position 25 mm to 30 mm above the ground.Install the address sensor at a position where it does not interfere with the guide sensor or counter sensor position of the Drive Unit.Install the address sensor at a position away from a device (motor, etc.) that generates magnetism.In addition, when there is a ferromagnetic substance such as iron near the address sensor, this may affect the detection sensitivity. In this case, provide a space around the address sensor.Address sensorDetection surface25 to 30 mmFigure. Detection distance
ê 9. Intersection- 61 -Magnetic substance Magnetic substanceD1D2D1 D3 D3D1: 40 mm or moreD2: 30 mm or moreD3: 40 mm or moreFigure. Installation position9-1-3. Detection direction of address sensorThe gure below shows the relationship between the address sensor and address magnetic plate.Traveling directionAddress magnetic plate123 A 001MarkingLabel nameplate surfaceConnectorFigure. Detection direction9-1-4. About installation of address magnetic plateWhen installing the address magnetic plates close to each other, be sure to install them 300 mm away from each other.Otherwise, the adjacent address magnetic plate may be detected.Address magnetic plateAddress magnetic plate 300 mm or moreFigure. Clearance between address magnetic plates
ê 9. Intersection- 62 -9-1-5. Forward typeTo make the AGV recognize the intersection entrance, afx the address magnetic plate corresponding to the inter-section address to a position where the address sensor can read it. (This description uses intersection address 1.)Next, afx the command tape or count tape to a position where the stop command is instructed to the AGV. Make the AGV read the address magnetic plate, and then recognize the stop command (stop count) after 100 ms. or longer. Whether the approach to the intersection is permitted or not is determined upon completion of checking specied by the monitoring time for permission to approach the intersection and radio transmission count for check-ing the object approaching the intersection.After that, to make the AGV recognize the intersection exit, afx the address magnet (intersection address 0) that clears the intersection address.Install the address sensor so that it reads the address magnetic plate vertically to the traveling direction.When there is an AGV that is passing through the intersection, the AGV remains stopped by the command tape or count tape. When the wireless intersection module installed on the AGV that is passing through the intersection recognizes the intersection exit, it travels again.800 mm or moreForward directionPosition where address magnetic plate (1) is recognized before the stop command is read.(Distance to sufficiently decelerate in speed)Command tape(Stop command)Command tape(Low speed command)Intersection entranceAddress magnetic plate (1)Intersection exitAddress magnetic plate (0)Figure. Installation of address magnetic plates using command tapes800 mm or moreForward directionPosition where address magnetic plate (1) is recognized before the stop command is read.(Distance to sufficiently decelerate in speed)Count tape(Stop)Count tape(Low speed)Intersection entranceAddress magnetic plate (1)Intersection exitAddress magnetic plate (0)Figure. Installation of address magnetic plates using count tapes
ê 9. Intersection- 63 -9-1-6. Forward/backward typeWhen the address magnetic plate is used for the forward/backward type AGV, it is necessary to read out the address magnetic plate during forward or backward travel.The address sensor reads the address magnetic plate in the longitudinal direction.The address magnetic plate can be read in either direction.Position where address magnetic plate (1) is recognized before the stop command is read.Forward side intersection exitAddress magnetic plate (0)Backward side intersection entranceAddress magnetic plate (1)Forward side intersection entranceAddress magnetic plate (1)Backward side intersection exitAddress magnetic plate (0)800 mm or more(Distance to sufficiently decelerate in speed)Command tape(Stop command)For forward movementCommand tape(Low speed command)For forward movementCommand tape(Low speed command)For backward movementCommand tape(Stop command)For backward movement800 mm or more(Distance to sufficiently decelerate in speed)Forward direction300 mm or more 300 mm or moreFigure. Installation of address magnetic plates using command tapesPosition where address magnetic plate (1) is recognized before the stop command is read.Forward side intersection exitAddress magnetic plate (0)Backward side intersection entranceAddress magnetic plate (1)Forward side intersection entranceAddress magnetic plate (1)Backward side intersection exitAddress magnetic plate (0)800 mm or more(Distance to sufficiently decelerate in speed)Count tape(Stop)For forward movementCount tape(Low speed)For forward movementCount tape(Low speed)For backward movementCount tape(Stop)For backward movement800 mm or more(Distance to sufficiently decelerate in speed)Forward direction300 mm or more 300 mm or moreFigure. Installation of address magnetic plates using count tapes
ê 9. Intersection- 64 -9-1-7. Timing chart AGV (1) is passing and AGV (2) is waiting at intersection address (1).Intersection address (1) inputAGV (1)Read-out timing inputAGV arrival inputStart outputStop outputIntersection address (1) inputAGV (2)Read-out timing inputAGV arrival inputStart outputStop outputThe waiting wireless intersection module cannot check the communication of the wireless intersection module that is passing through the intersection. The waiting wireless intersection module enters the pass-ing status upon completion of checking specied by the monitoring time for permission to approach the intersection and radio transmission count for checking the object approaching the intersection.For the intersection control using the ground station, when the ground station cannot check the communica-tion of the wireless intersection module that is passing through the intersection within the AGV communica-tion error judgment time of the ground station, the waiting wireless intersection module is set to the passing status.
ê 9. Intersection- 65 - 9-2. For RFID antenna9-2-1. Layout of ID tagAfx the ID tag to a position where the drive wheels of the Drive Unit or the casters of the dolly cart do not run over the ID tag. Do not afx the ID tag to any metallic part. Doing so may affect the read-out.9-2-2. Installation of RFID antennaInstall the RFID antenna so that its detection surface is located at a position 25 mm to 30 mm above the ground.RFID antennaDetection surface25 to 30 mmFigure. Detection distance
ê 9. Intersection- 66 -9-2-3. Forward typeTo make the AGV recognize the intersection entrance, afx the ID tag corresponding to the intersection address to a position where the RFID antenna can read out the intersection address. (This description uses intersection address 1.)Next, afx the command tape or count tape to a position where the stop command is instructed to the AGV.Afx the command tape or count tape so that the AGV reads the ID tag, and then recognizes the stop command (stop count) after 100 ms or longer. Whether the approach to the intersection is permitted or not is determined upon com-pletion of checking specied by the monitoring time for permission to approach the intersection and radio transmission count for checking the object approaching the intersection. After that, to make the AGV recognize the intersection exit, afx the ID tag (intersection address 0) that clears the intersection address.When there is an AGV that is passing through the intersection, the AGV remains stopped by the command tape or count tape. When the wireless intersection module installed on the AGV that is passing through the intersection recog-nizes the intersection exit, it travels again.Position where ID tag (1) is recognized before the stop command is read.Intersection exitID tag (0)Intersection entranceID tag (1)800 mm or more(Distance to sufficiently decelerate in speed)Command tape(Stop command)Command tape(Low speed command)Forward directionFigure. Installation of ID tag using command tapesPosition where ID tag (1) is recognized before the stop command is read.Intersection exitID tag (0)Intersection entranceID tag (1)800 mm or more(Distance to sufficiently decelerate in speed)Count tape(Stop)Count tape(Low speed)Forward directionFigure. Installation of ID tag using count tapes
ê 9. Intersection- 67 -9-2-4. Forward/backward typeWhen the ID tag is used for the forward/backward AGV, it is necessary to read the ID tag during forward or backward travel.Position where ID tag (1) is recognized before the stop command is read.Forward side intersection exitID tag (0)Backward side intersection entranceID tag (1)Forward side intersection entranceID tag (1)Backward side intersection exitID tag (0)Traveling direction800 mm or more(Distance to sufficiently decelerate in speed)Command tape(Stop command)For forward movementCommand tape(Low speed command)For forward movementCommand tape(Low speed command)For backward movementCommand tape(Stop command)For backward movement800 mm or more(Distance to sufficiently decelerate in speed)300 mm or more 300 mm or moreFigure. Installation of ID tag using command tapesPosition where ID tag (1) is recognized before the stop command is read.Forward side intersection exitID tag (0)Backward side intersection entranceID tag (1)Forward side intersection entranceID tag (1)Backward side intersection exitID tag (0)800 mm or more(Distance to sufficiently decelerate in speed)Count tape(Stop)For forward movementCount tape(Low speed)For forward movementCount tape(Low speed)For backward movementCount tape(Stop)For backward movement800 mm or more(Distance to sufficiently decelerate in speed)300 mm or more 300 mm or moreTraveling directionFigure. Installation of ID tag using count tapes
ê 9. Intersection- 68 -9-2-5. Timing chart AGV (1) is passing and AGV (2) is waiting at intersection address (1).AGV (1)ID tag recognition by RFID antennaAGV arrival inputStart outputStop outputAGV (2)ID tag recognition by RFID antennaAGV arrival inputStart outputStop outputThe waiting wireless intersection module cannot check the communication of the wireless intersection module that is passing through the intersection. The waiting wireless intersection module enters the pass-ing status upon completion of checking specied by the monitoring time for permission to approach the intersection and radio transmission count for checking the object approaching the intersection.For the intersection control using the ground station, when the ground station cannot check the communica-tion of the wireless intersection module that is passing through the intersection within the AGV communica-tion error judgment time of the ground station, the waiting wireless intersection module is set to the passing status.
ê 9. Intersection- 69 - 9-3. For course 30 unitTo make the course 30 unit recognize the intersection entrance or exit, use the external operation command 1 to 5 outputs. When the wireless intersection module is used for the course 30 unit, the software of the course 30 unit needs to be updated to the latest version.Outputs on course 30 unit Inputs on wireless intersection moduleExternal operation command 1 output Intersection inquiry inputExternal operation command 2 output Intersection address (1) inputExternal operation command 3 output Intersection address (2) inputExternal operation command 4 output Intersection address (4) inputExternal operation command 5 output Intersection address (8) input9-3-1.  Forward type(Example) Example to instruct count data1)  Set the speed to a low speed using the count tape that instructs the intersection entrance and turn ON the external operation command 2 to 5 output. (This description uses intersection address 3.)2)  Next, turn ON the external operation command 1 output using the count tape.First, checking is performed in accordance with the monitoring time for permission to approach the intersection and the radio transmission count for checking the object approaching the intersection. If there is an AGV passing through the intersection, it will be stopped.When the wireless intersection module installed on the AGV that is passing through the intersection recognizes the intersection exit, it travels again.3)  Next, use the count tape to set the speed to a level at which the AGV enters the intersection.This count tape also turns ON external operation command 1 and external operation command 2 to 5 output. (This description uses intersection address 3.)4)  Turn OFF external operation command 1 to 5 using the count tape that instructs the intersection exit.Forward directionIntersection exit Intersection entrance23 14800 mm or more(Distance to sufficiently decelerate in speed)Figure. Installation of count tapes
ê 9. Intersection- 70 -If the intersection positions are changed using the count change operation of the course 30 unit (2nd and 3rd counts in the above example), be careful because the wireless intersection module starts the intersection control and outputs the start command after it determines that the AGV is passing through the intersection.A time lag occurs until the wireless intersection module recognizes the intersection, checks the wireless intersection unit that is passing through the intersection, and then it stops. If the AGV speed is fast, the AGV may stop at a position where it interferes with the AGV that is passing through the intersection. Adjust the count position where the intersection inquiry input is turned ON by the external operation command from the course 30 unit to a position without interference where the AGV can stop.9-3-2.  Forward/backward type(Example) Example to instruct count data For forward type1)  Set the speed to a low speed using the count tape that instructs the intersection entrance and turn ON the external operation command 2 to 5 output. (This description uses intersection address 3.)2)  Next, turn ON the external operation command 1 output using the count tape. First, checking is performed in accordance with the monitoring time for permission to approach the intersection and the radio transmission count for checking the object approaching the intersection. If there is an AGV passing through the intersection, it will be stopped. When the wireless intersection module installed on the AGV that is passing through the intersection recog-nizes the intersection exit, the AGV travels again.3)  Next, use the count tape to set the speed to a level at which the AGV enters the intersection. External oper-ation command 1 is turned ON and the external operation command 2 to 5 output is turned ON even at this count. (This description uses intersection address 3.)4)  Turn OFF external operation command 1 to 5 using the count tape that instructs the intersection exit.
ê 9. Intersection- 71 - For backward type1)  Set the speed to a low speed using the count tape that instructs the intersection entrance and turn ON the external operation command 2 to 5 output. (This description uses intersection address 3.)2)  Next, turn ON the external operation command 1 output using the count tape.First, checking is performed in accordance with the monitoring time for permission to approach the intersection and the radio transmission count for checking the object approaching the intersection. If there is an AGV passing through the intersection, it will be stopped.When the wireless intersection module installed on the AGV that is passing through the intersection recognizes the intersection exit, the AGV travels again.3)  Next, use the count tape to set the speed to a level at which the AGV enters the intersection.This count tape also turns ON external operation command 1 and external operation command 2 to 5 output. (This description uses intersection address 3.)4)  Turn OFF external operation command 1 to 5 using the count tape that instructs the intersection exit.Intersection exit Intersection entrance800 mm or more(Distance to sufficiently decelerate in speed)800 mm or more(Distance to sufficiently decelerate in speed)Intersection entrance23 1410 11 12 13Intersection exitTraveling directionFigure. Installation of count tapesIf the intersection positions are changed using the count change operation of the course 30 unit (2nd, 3rd, 11th, and 12th counts in the above example), be careful because the wireless intersection module starts the intersection control and outputs the start command after it determines that the AGV is passing through the intersection.A time lag occurs until the wireless intersection module recognizes the intersection, checks the wireless intersection unit that is passing through the intersection, and then it stops. If the AGV speed is fast, the AGV may stop at a position where it interferes with the AGV that is passing through the intersection. Adjust the count position where the intersection inquiry input is turned ON by the external operation command from the course 30 unit to a position without interference where the AGV can stop.
ê 9. Intersection- 72 -9-3-3. Timing chart AGV (3) is passing and AGV (2) is waiting at intersection address (1).AGV (2)Intersection address (2) inputIntersection address (1) inputIntersection inquiry inputStart outputStop outputAGV (1)Intersection address (2) inputIntersection address (1) inputIntersection inquiry inputStart outputWhether the approach to the intersection is permitted or not is determined upon completion of checking specied by the monitoring time for permission to approach the intersection and the radio transmission count for checking the object approaching the intersection. Even when the AGV travels during this period, adjust the intersection instruction timing from the positional relationship between the AGVs at the intersection.The waiting wireless intersection module cannot check the communication of the wireless intersection module that is passing through the intersection. The waiting wireless intersection module enters the pass-ing status upon completion of checking specied by the monitoring time for permission to approach the intersection and radio transmission count for checking the object approaching the intersection.For the intersection control using the ground station, when the ground station cannot check the communica-tion of the wireless intersection module that is passing through the intersection within the AGV communication error judgment time of the ground station, the waiting wireless intersection module is set to the passing status. 9-4. For ground stationWhen the wireless intersection module performs the intersection control in the ground station mode, it is necessary that the AGV is controlled using the address sensor, RFID antenna, and course 30 unit described previously.The mutual communication between the wireless units on the AGVs or the communication between the wireless unit on the AGV and the ground station using the set intersection address can be set for the wireless intersection module using the parameter settings of the personal computer.However, note that one ground station can control up to four intersections.
ê 10. Wireless intersection module parameter settings- 73 -10.  Wireless intersection module parameter settingsThe wireless intersection module can perform various settings using the dedicated application.•  ID setting•  One shot pulse width setting•  Frequency CH setting•  Travel priority setting•  Ground station setting•  Trigger setting•  Intersection operation setting•  Initialization•  Save or load settingsAfter setting the parameters, be sure to turn OFF the power to the module, and then turn it ON again.Otherwise, the settings do not take effect. 10-1. FCU-RC01 setup software FCU-RC01_SetThis software also provides functions used to set the parameters for the wireless intersection module FCU-RC01. Set the parameters using the application “FCU-RC01_Set”.Connect the personal computer and wireless intersection module using the wireless intersection module setting cable FCP-RCC08. Connect the D-sub 9-pin connector to the serial port of the personal computer and the XHP-3 connector to the CN3 parameter setting connector of the wireless intersection module.10-1-1. Operating conditions for FCU-RC01 setup software•  Windows XP/Vista/7•  A serial port is required.(A USB serial converter can be used. However, some converters may not support the communication.)For connection of wireless intersection module FCU-RC01For connection of personal computerFigure. Wireless intersection module setting cable FCP-RCC08
ê 10. Wireless intersection module parameter settings- 74 -10-1-2. Basic screen, and part names and functions Basic screen(4) Save settings(5) Load settings(6) Initialize(7) Version(8) Reset(3) Open or Close COM port(1) Menu bar(2) Select COM port(9) Wireless intersection module      Parameter settingsNo. Name Contents1 Menu bar Menu commands related to the le saving and loading.You can save or load the contents of the parameter settings.2 Select COM port Allows you to select a RS-232C port of the personal computer.3 Open or Close COM port Opens or closes a RS-232C port of the personal computer.4 Save settings Saves the settings of the wireless intersection module.5 Load settings Loads the settings of the wireless intersection module.6 Initialization Initializes the settings of the wireless intersection module.7 Version Reads out the software version of the wireless intersection module.8 Reset Resets the wireless intersection module.Resets to the status immediately after power ON.9Wireless Intersection Module parameter settings Allows you to set various parameters.
ê 10. Wireless intersection module parameter settings- 75 - Wireless intersection module parameter settings(1) ID (2) One shot pulse width (3) Stop-Start delay(4) Ground station       frequency CH (5) VersionNo. Name Contents1 ID Allows you to set the ID of the wireless intersection module.It is necessary to set the rotary switches RSW 1 to 3 to 0.2 One shot pulse widthAllows you to set the one-shot width of the signal to be output by the start output in the address sensor mode or RFID mode, or the start output or stop output in the external control mode.3 Stop-Start delayAllows you to set the timing delay time from the stop output OFF to start output ON sent from the wireless intersection module in the address sen-sor mode or RFID mode.4 Ground station frequency CH Allows you to set the ground station frequency CH.It is necessary to set the rotary switch RSW4 on the ground station to 0.5 Version Displays the software version of the wireless intersection module.
ê 10. Wireless intersection module parameter settings- 76 -(9) Tab for maintenance(2) Intersection      No.(3) Frequency      CH(4) Travel priority (5) Ground       station(6) Ground       station ID(7) Trigger (8) Trigger IN No.(10) Tab for intersection operation setting(1) TabNo. Name Contents1Tab Tab for each intersection group.2 Intersection No. Intersection address (No.) of each intersection.3 Frequency CHThe communication can be performed from the frequency CH selected for each intersection.It is necessary to set the rotary switch RSW4 to 0.4 Travel priorityThe stop output signal is not sent from the wireless intersection module and the pause output signal is sent. When passing through the intersection is permitted, the pause output signal is turned OFF.5 Ground station Allows you to set the intersection control using the ground station enabled or disabled.6 Ground station ID Allows you to set the ID of the ground station that performs the intersection control at each intersection.7 Trigger This must be set with the trigger IN No. at the same time.8 Trigger IN No.This must be set with the trigger at the same time.The wireless intersection module waits until the start permission input signal from the ground station turns ON. The module is permitted to pass through the intersection via the intersection control from the ground station.9 Tab for maintenance Unusable.10 Tab for intersection operation setting Allows you to set the intersection control parameters.
ê 10. Wireless intersection module parameter settings- 77 - Tab for intersection operation setting(1) Monitoring time for permission to approach the intersection(2) Radio transmission count for checking the object approaching the intersection(3) Radio transmission count when exiting the intersection   (4) AGV communication error judgment time of ground stationNo. Name Contents1Monitoring time for permission to  approach the intersectionMonitoring time during approach to or waiting at the intersection. When the intersection is instructed, the inside of the intersection is checked after the monitoring time has elapsed.When passing is conrmed during this monitoring time, the status chang-es to waiting.In the waiting status, if the radio transmission that indicates “passing” cannot be received within the monitoring time, the inside of the intersec-tion is checked. If the inside of the intersection cannot be checked, the status changes to passing.2Radio transmission count for checking the object approaching the intersectionSets the number of times to check the object approaching the intersec-tion.After the signal has been transmitted the set number of times, the AGV enters the intersection.If no reply is transmitted from the ground station after the radio has been transmitted the set number of times,the ground station displays system error code 102.3Radio transmission count when exiting the intersectionSets the number of times to inform the waiting wireless intersection mod-ule or the ground station that the AGV has exited the intersection.4AGV communication error judgment time of ground stationWhen the ground station cannot receive the radio transmission that shows passing beyond the error judgment time,the approach process that is waiting is started.
ê 10. Wireless intersection module parameter settings- 78 -10-1-3. Connection and disconnection procedures Connecting the wireless intersection moduleStep 1 Connect the CN3 connector of the wireless intersection module and the RS232C port of the personal computer using the wireless intersection module setting cable FCP-RCC08.Step 2 Supply the power to the wireless intersection module.Step 3 Run the FCU-RC01 setup software on the personal computer.Step 4Select a COM port in “Select COM port” of the FCU-RC01 setup software. Step 5Click “Open” or “Close” in “Select COM port” of the FCU-RC01 setup software.  Disconnecting the wireless intersection moduleStep 1Click “Open” or “Close” in “Select COM port” of the FCU-RC01 setup software. Step 2 Turn OFF the power supply to the wireless intersection module.Step 3 Disconnect the wireless intersection module setting cable FCP-RCC08 from the CN3 connector of the wireless intersection module and the RS232C port of the personal computer.
ê 10. Wireless intersection module parameter settings- 79 - 10-2. ID settingAn ID of the wireless intersection module is normally set using the rotary switches RSW 1 to 3, but it can also be set using the parameter settings from the personal computer. For setting, enter an ID in the parameter settings of the FCU-RC01 setup software. To reect the ID setting that has been performed from the personal computer, it is necessary to set all rotary switches RSW 1 to 3 to 0.10-2-1. Setting example(Example) To set the ID of the wireless intersection module installed on AGV1 to 9 using the settings of the personal computer.Wireless Intersection Module Rotary switches RSW1 to 3(ID setting)Rotary switch RSW4(Frequency)AGV1 0 FStep 1In the wireless intersection module parameter setting area of the FCU-RC01 setup software,  set 9 in “ID”.Step 2Click “Save settings”. The settings are saved to the wireless intersection module installed on AGV1.Step 3 Turn OFF the power to the wireless intersection module, and then turn it ON again. 10-3. One shot pulse width settingYou can set the one-shot width of the signal to be output by the start output in the address sensor mode or RFID mode, or by the start output or stop output in the external control mode.You can also select whether the start signal is output using the level or one shot in the external control mode in accor-dance with the setting of the DIP switch SW1-4. In the same manner, you can select whether the stop signal is output using the level or one shot in accordance with the setting of the DIP switch SW1-5.10-3-1. Setting example(Example) To set the one shot output width of the wireless intersection module installed on AGV1 to 400 ms. using the settings of the personal computer.Step 1In the wireless intersection module parameter setting area of the FCU-RC01 setup software,  set 4 in “One shot pulse width”.Step 2Click “Save settings”. The settings are saved to the wireless intersection module installed on AGV1.Step 3 Turn OFF the power to the wireless intersection module, and then turn it ON again.
ê 10. Wireless intersection module parameter settings- 80 - 10-4. Stop-Start delay settingYou can set the delay time of the timing at which the stop output from the wireless intersection module is turned OFF, and then the start output is turned ON.The standard setting is 0.5 second. However, you can change the setting in accordance with the system to be used.10-4-1. Setting example(Example) To set the Stop-Start delay setting of the wireless intersection module installed on AGV1 to 1 second using the settings of the personal computer.Step 1In the wireless intersection module parameter setting area of the FCU-RC01 setup software,  set 10 in “Stop-Start delay”.Step 2Click “Save settings”. The settings are saved to the wireless intersection module installed on AGV1.Step 3 Turn OFF the power to the wireless intersection module, and then turn it ON again.
ê 10. Wireless intersection module parameter settings- 81 - 10-5. Frequency CH settingThe frequency CH for intersection No. of the wireless intersection module is set using the rotary switch RSW4, but the frequency CH for each intersection No. can be set using the parameter settings from the personal computer.For setting, enter a frequency CH in the parameter settings of the FCU-RC01 setup software.To reect the ID setting that has been performed from the personal computer. it is necessary to set the rotary switch RSW4 to 0.In addition, the settable frequencies and frequency CHs are as follows.RSW4 Frequency Frequency CH1 2405 MHz 12 2410 MHz 23 2415 MHz 34 2420 MHz 45 2425 MHz 56 2430 MHz 67 2435 MHz 78 2440 MHz 89 2445 MHz 9A 2450 MHz 10B 2455 MHz 11C 2460 MHz 12D 2465 MHz 13E 2470 MHz 14F 2475 MHz 1510-5-1. Setting example(Example) To set intersection No. 1 to frequency CH14, intersection No. 2 to frequency CH15, and intersection No. 3 to frequency CH18.Wireless Intersection Module Rotary switches RSW1 to 3(ID setting)Rotary switch RSW4(Frequency)AGV1 1 0AGV2 2 0Step 1To set intersection No. 1 to frequency CH14, intersection No. 2 to frequency CH15, and intersection No. 3 to frequency CH18 in the wireless intersection module parameter setting area of the FCU-RC01 setup software. Step 2Click “Save settings”.  The settings are saved to the wireless intersection modules installed on AGV1 and 2.Step 3 Turn OFF the power to the wireless intersection module, and then turn it ON again.
ê 10. Wireless intersection module parameter settings- 82 - 10-6. Travel priority settingWhen the intersection control is performed in the address sensor mode or RFID mode, it is always necessary to pause the AGV. However, when the AGV has the pause input, the intersection control can be performed without pausing. When the CNG connector of the 12 or 24 V forward type Drive Unit is directly connected to the wireless intersection module box, the pause input can be used as this input is available at the connection point.When the small Drive Unit and course 30 unit are used, the pause input cannot be used as this input is not available at the connection point.Note that the contact type of the pause input must be normally open. The pause input cannot be used for the normally close contact type.10-6-1. Setting example(Example) To set intersection Nos. 1 to 4 to the travel priority.Wireless Intersection Module Rotary switches RSW1 to 3(ID setting)Rotary switch RSW4(Frequency)AGV1 1 FAGV2 2 FStep 1In the wireless intersection module parameter setting area of the FCU-RC01 setup software,set as follows. Intersection Nos. 1 to 4, Travel priority ON.   Step 2Click “Save settings”. The settings are saved to the wireless intersection modules installed on AGV1 and 2.Step 3 Turn OFF the power to the wireless intersection module, and then turn it ON again.
ê 10. Wireless intersection module parameter settings- 83 -10-6-2. Address sensor modeTo make the AGV recognize the intersection entrance, afx the address magnetic plate corresponding to the inter-section address to a position where the address sensor can read it. (This description uses intersection address 1.)After that, to make the AGV recognize the intersection exit, afx the address magnet (intersection address 0) that clears the intersection address.Install the address sensor so that it reads the address magnetic plate vertically to the traveling direction.First, checking is performed in accordance with the monitoring time for permission to approach the intersection and the radio transmission count for checking the object approaching the intersection. If there is an AGV that is passing through the intersection, the AGV pauses at the entrance.When the wireless intersection module installed on the AGV that is passing through the intersection recognizes the intersection exit, the pause is turned OFF.Note that the AGV must read the address magnetic plate at the intersection entrance at a low speed.Forward directionIntersection entranceAddress magnetic plate (1)Intersection exitAddress magnetic plate (0)800 mm or more(Distance to sufficiently decelerate in speed)Command tape(Low speed command)Figure. Installation of address magnetic plate for travel priority10-6-3. Timing chart AGV (1) is passing and AGV (2) is waiting at intersection address (1).Read-out timing inputIntersection address (1) inputPause outputRead-out timing inputIntersection address (1) inputPause outputAGV (2)AGV (1)
ê 10. Wireless intersection module parameter settings- 84 -Whether the approach to the intersection is permitted or not is determined upon completion of checking spec-ied by the monitoring time for permission to approach the intersection and the radio transmission count for checking the object approaching the intersection. Even when the AGV travels during this period, adjust the detection timing of the address magnetic plate or ID tag from the positional relationship between the AGVs at the intersection.The waiting wireless intersection module cannot check the communication of the wireless intersection module that is passing through the intersection. The waiting wireless intersection module enters the passing status upon completion of checking specied by the monitoring time for permission to approach the intersection and radio transmission count for checking the object approaching the intersection.For the intersection control using the ground station, when the ground station cannot check the communication of the wireless intersection module that is passing through the intersection within the AGV communication error judgment time of the ground station, the waiting wireless intersection module is set to the passing status. The waiting wireless intersection module then enters the passing status.10-6-4. RFID modeTo make the AGV recognize the intersection entrance, afx the ID tag corresponding to the intersection address to a position where the RFID antenna can read the ID tag. (This description uses intersection address 1.)After that, to make the AGV recognize the intersection exit, afx the ID tag (intersection address 0) that clears the intersection address.First, checking is performed in accordance with the monitoring time for permission to approach the intersection and the radio transmission count for checking the object approaching the intersection. If there is an AGV that is passing through the intersection, the AGV pauses at the entrance.When the wireless intersection module installed on the AGV that is passing through the intersection recognizes the intersection exit, the pause is turned OFF.Note that the AGV must read the ID tag at the intersection entrance at a low speed.800 mm or more(Distance to sufficiently decelerate in speed)Intersection exitID tag (0)Intersection entranceID tag (1)Command tape(Low speed command)Forward directionFigure. Installation of ID tag for travel priority
ê 10. Wireless intersection module parameter settings- 85 -10-6-5. Timing chart AGV (1) is passing and AGV (2) is waiting at intersection address (1).Pause outputID tag recognition byRFID antennaAGV (1)Pause outputID tag recognition byRFID antennaAGV (2)Whether the approach to the intersection is permitted or not is determined upon completion of checking specied by the monitoring time for permission to approach the intersection and the radio transmission count for checking the object approaching the intersection. Even when the AGV travels during this period, adjust the detection timing of the address magnetic plate or ID tag from the positional relationship between the AGVs at the intersection.The waiting wireless intersection module cannot check the communication of the wireless intersection module that is passing through the intersection. The waiting wireless intersection module enters the pass-ing status upon completion of checking specied by the monitoring time for permission to approach the intersection and radio transmission count for checking the object approaching the intersection.For the intersection control using the ground station, when the ground station cannot check the communica-tion of the wireless intersection module that is passing through the intersection within the AGV communica-tion error judgment time of the ground station, the waiting wireless intersection module is set to the passing status. 10-7. Ground station settingFor the case of using the wireless intersection module as a ground station, if the communication status is unstable due to a long distance of wireless communication or due to effects of obstacles caused by the layout, installing a ground station will help negate these effects allowing radio waves to reach their destinations. Note that one ground station can control up to four intersections.10-7-1. Setting example 1(Example) To perform the intersection control of intersection No. 1 using the ground station (ID900).Wireless Intersection Module Rotary switches RSW1 to 3(ID setting)Rotary switch RSW4(Frequency)AGV1 1 FAGV2 2 FGround station 900 F
ê 10. Wireless intersection module parameter settings- 86 -Step 1In the wireless intersection module parameter setting area of the FCU-RC01 setup software,set as follows. Intersection No. 1, Ground station ON, Ground station ID 900. Note: Since the ID, ground station frequency CH, and frequency CH are set by the rotary switches,  the settings are not needed.Step 2Click “Save settings”. The settings are saved to the wireless intersection modules installed on AGV1 and 2, and ground station.Step 3 Turn OFF the power to the wireless intersection module, and then turn it ON again.10-7-2. Setting example 2(Example) To perform the intersection control of intersection No. 1 using the ground station (ID900) and  intersection No. 2 using the ground station (ID901).Wireless Intersection Module Rotary switches RSW1 to 3(ID setting)Rotary switch RSW4(Frequency)AGV1 1 FAGV2 2 FGround station 1 900 FGround station 2 901 FStep 1In the wireless intersection module parameter setting area of the FCU-RC01 setup software,set as follows. Intersection Nos. 1 and 2, Ground station ON, Ground station ID 900, 901. Note: Since the ID, ground station frequency CH, and frequency CH are set by the rotary switches,  the settings are not needed.Step 2Click “Save settings”. The settings are saved to the wireless intersection modules installed on AGV1 and 2, and ground station.Step 3 Turn OFF the power to the wireless intersection module, and then turn it ON again.The same intersection No. is not set to ON for the ground stations with different IDs like intersection No. 1 is ON for the ground stations with ID900 and ID901. Otherwise, the communication malfunctions.
ê 10. Wireless intersection module parameter settings- 87 -10-7-3. Setting example 3(Example) To perform the intersection control of intersection No. 1 using the ground station (ID900). (The frequency CH is set to 14 using the personal computer setting.)Wireless Intersection Module Rotary switches RSW1 to 3(ID setting)Rotary switch RSW4(Frequency)AGV1 1 0AGV2 2 0Ground station 900 0Step 1In the wireless intersection module parameter setting area of the FCU-RC01 setup software,  set 14 in “Ground station frequency CH”. Note: Since the ID is set by the rotary switches, the setting is not needed.Step 2In the wireless intersection module parameter setting area of the FCU-RC01 setup software,  set as follows. Frequency CH 14, Ground station ON, Ground station ID 900. Step 3Click “Save settings”. The settings are saved to the wireless intersection modules installed on AGV1 and 2, and ground station.Step 4 Turn OFF the power to the wireless intersection module, and then turn it ON again.
ê 10. Wireless intersection module parameter settings- 88 -10-7-4. Setting example 4(Example)  To perform the intersection control of intersection No. 1 using the ground station (ID900).  (For the ID and frequency CH settings, set AGV1 to ID1, AGV2 to ID2, ground station ID to 900,  and frequency CH to 14.)Wireless Intersection Module Rotary switches RSW1 to 3(ID setting)Rotary switch RSW4(Frequency)AGV1 0 0AGV2 0 0Ground station 0 0 AGV1 setting proceduresStep 1In the wireless intersection module parameter setting area of the FCU-RC01 setup software,  set 1 in “ID” and 14 in “Ground station frequency CH”. Step 2In the wireless intersection module parameter setting area of the FCU-RC01 setup software, set as follows. Frequency CH 14, Ground station ON, Ground station ID 900 for Intersection No. 1. Step 3Click “Save settings”.The settings are saved to the wireless intersection module installed on AGV1.Step 4 Turn OFF the power to the wireless intersection module, and then turn it ON again.
ê 10. Wireless intersection module parameter settings- 89 - AGV2 setting proceduresStep 1In the wireless intersection module parameter setting area of the FCU-RC01 setup software,  set 2 in “ID” and 14 in “Ground station frequency CH”. Step 2In the wireless intersection module parameter setting area of the FCU-RC01 setup software,  set as follows. Frequency CH 14, Ground station ON, Ground station ID 900 for Intersection No. 1. Step 3Click “Save settings”.The settings are saved to the wireless intersection module installed on AGV1.Step 4 Turn OFF the power to the wireless intersection module, and then turn it ON again. Ground station setting proceduresStep 1In the wireless intersection module parameter setting area of the FCU-RC01 setup software,set 900 in “ID” and 14 in “Ground station frequency CH”.Step 2In the wireless intersection module parameter setting area of the FCU-RC01 setup software,Intersection No. 1, set 14 in “Frequency CH”, ON in “Ground station”, and 900 in “Ground station ID”. Step 3Click “Save settings”. The settings are saved to the wireless intersection module installed on AGV1.Step 4 Turn OFF the power to the wireless intersection module, and then turn it ON again.10-7-5. CautionWhen the wireless intersection module is used in the ground station mode, the wireless intersection module in-stalled on each AGV communicates with the wireless intersection module set in the ground station mode to perform the intersection control.If the wireless intersection module set in the ground station mode cannot communicate with the wireless intersec-tion module installed on the AGV, the wireless intersection module installed on the AGV displays system error code 102 at the intersection entrance.Check that the power to the wireless intersection module set in the ground station mode is ON, that the antenna is connected, that there are no obstacles around the antenna, and then remove the cause of the communication failure. After turning OFF the power to each wireless intersection module, and then turning it ON again, make the wireless intersection module recognize the intersection entrance again to recover from the communication failure status.
ê 10. Wireless intersection module parameter settings- 90 - 10-8. Trigger settingWhen the wireless intersection module is used in the ground station mode, IN1 to IN7 become the start permission 1 to 7 inputs. These inputs permit the approach to an intersection when the intersection control is performed using the ground station.To use these signals, set ON in “Trigger” and set a desired input IN1 to 7 in “Trigger IN No.” using the parameter settings of the FCU-RC01 setup software.Multiple trigger IN Nos. IN 1 to 7 can be specied for each ground station ID.However, duplicate settings like IN1 is set for intersection Nos. 1 and 2 cannot be performed. At this time, it is necessary to avoid duplicate settings like IN1 is set for intersection No. 1 and IN2 for intersection No. 2.10-8-1. Setting example(Example) To perform the intersection control of intersection No. 1 using the ground station (ID900) and set IN1 in “Trigger IN No.” of intersection No. 1.Wireless Intersection Module Rotary switches RSW1 to 3(ID setting)Rotary switch RSW4(Frequency)AGV1 1 FGround station 900 FStep 1In the wireless intersection module parameter setting area of the FCU-RC01 setup software,set as follows. Intersection No. 1, Ground station ON, Trigger IN, Trigger No. IN1.     Step 2Click “Save settings”. The settings are saved to AGV1 and ground station.Step 3 Turn OFF the power to the wireless intersection module, and then turn it ON again.
ê 10. Wireless intersection module parameter settings- 91 -10-8-2. Timing chart After AGV (1) (in the address sensor mode) has arrived at intersection No. 1, it approaches to the intersection by the start permission 1 input.AGV (1) arrives at intersection No. 1 and waits until the start permission 1 input of ground station (1) turns ON. For the timing to turn OFF the start permission 1 input, it is checked that the passing output turns ON, and then the start permission 1 input is turned OFF.Normal (wireless unit) outputStart permission 1 inputGround station (1)AGV arrival outputPassing outputRead-out timing inputIntersection address (1) inputAGV (1)Start outputAGV arrival inputStop outputWhen the start is permitted by the trigger at two or more intersections, the intersection judgment cannot be performed since only one AGV arrival signal is sent from the ground station. Increase the number of ground stations in accordance with the application.
ê 10. Wireless intersection module parameter settings- 92 - 10-9. Intersection operation settingThis setting becomes parameters to check the intersection status at approach to intersection.Basically, use the standard values.10-9-1. Setting example(Example) Regarding the wireless intersection module installed on the AGV, to set 2 seconds for the monitor-ing time for permission to approach the intersection using the settings of the personal computer.Step 1Set 20 in “monitoring time for permission to approach the intersection” of the FCU-RC01 setup software. Step 2Click “Save settings”. The settings are saved to the wireless intersection module.Step 3 Turn OFF the power to the wireless intersection module, and then turn it ON again.(Example) Regarding the wireless intersection module installed on the AGV, to set 20 for the radio transmission count for checking the object approaching the intersection.Step 1Set 20 in “radio transmission count for checking the object approaching the intersection” of  the FCU-RC01 setup software. Step 2Click “Save settings”. The settings are saved to the wireless intersection module.Step 3 Turn OFF the power to the wireless intersection module, and then turn it ON again.(Example) Regarding the wireless intersection module installed on the AGV, to set 20 for the radio  transmission count when exiting the intersection using the settings of the personal computer.Step 1Set 20 in “Radio transmission count when exiting the intersection” of the FCU-RC01 setup software. Step 2Click “Save settings”. The settings are saved to the wireless intersection module.Step 3 Turn OFF the power to the wireless intersection module, and then turn it ON again.
ê 10. Wireless intersection module parameter settings- 93 -(Example) Regarding the wireless intersection module installed on the AGV, to set 5 seconds for the ground station AGV error judgment time using the settings of the personal computer.Step 1Set 5 in “Ground station AGV error judgment time” of the FCU-RC01 setup software. Step 2Click “Save settings”. The settings are saved to the wireless intersection module.Step 3 Turn OFF the power to the wireless intersection module, and then turn it ON again. 10-10. InitializationThe parameter settings of the wireless intersection module are initialized.10-10-1. ProceduresStep 1Click “Initialize” on the FCU-RC01 setup software. Step 2 Turn OFF the power to the wireless intersection module, and then turn it ON again.
ê 10. Wireless intersection module parameter settings- 94 - 10-11. Load or Save settings10-11-1. Settings saving proceduresStep 1Click “File” on the FCU-RC01 setup software. Step 2Click “Save as”. Step 3Enter a le name, and then click “Save”.
ê 10. Wireless intersection module parameter settings- 95 -10-11-2. Settings loading proceduresStep 1Click “File” on the FCU-RC01 setup software. Step 2Click “Open”. Step 3Specify a le name, and then click “Open”.
ê 11. External control mode- 96 -11.  External control modeThe operation mode of the wireless intersection module includes an external control mode that assumes connection of an external device such as a PLC. 11-1. SettingsIt is necessary to perform the following settings on the wireless intersection module.Usable intersection address 1 to 127Switch settings of wireless intersection moduleSW1-1 ONSW1-2 ONSW1-3 OFFSW1-4 ON or OFFSW1-5 ON or OFFSW1-6 OFFSW1-7 OFFSW1-8 OFFRSW1 to 3 Create a unique setting for each wireless intersection module that is not duplicated.RSW4 Select a usable frequency band.You can also select whether the start signal is output at a level or in one shot in the external control mode using DIP switch SW1-4.In the same manner, you can select whether the stop signal is output at a level or in one shot using DIP switch SW1-5. Select either one in accordance with the programming on the external device.The width of the one shot output can be set using the FCU-RC01 setup software.11-1-1. Wiring 11-1-1-1. Power supplyTo connect the power supply, connect the XHP-2 connector to the CN1 connector of the wireless intersection module.CN1 power connectorConnector S2B-XH-A connector for printed circuit board (JST)Fitting connector XHP-2 connector for printed circuit board (JST)Pin number Contents1 +24 V2 GND ∗Be sure to supply the power to the wireless intersection module through a protection circuit such as a fuse.
ê 11. External control mode- 97 - 11-1-1-2. Input/outputTo connect the inputs and outputs, connect the MIL 26-core female connector to the CN2 connector of the wireless intersection module.CN2 input/output connectorConnector MIL connector 26-core, maleFitting connector MIL connector 26-core, femalePin number Contents Signal1 OUT1 Start2 OUT2 Stop3 OUT3 -4 OUT4 Normal5 OUT5 Passing6 OUT6 -7 IN1 Intersection address (1)8 IN2 Intersection address (2)9 IN3 Intersection address (4)10 IN4 Intersection address (8)11 IN5 Intersection address (16)12 IN6 Intersection address (32)13 IN7 Intersection address (64)14 IN8 AGV error15 IN9 Intersection inquiry16 IN10 AGV arrival17 IN11 Intersection top priority18 IN12 Battery voltage drop19 IN13 Reset20 +24 V21 +24 V22 GND23 GND24 TxD25 RxD26 SGND ∗+24 V and GND of pin Nos. 20 to 23 are not designed for supplying power.Do not use these pins for supplying power to other devices.
ê 11. External control mode- 98 -11-1-2. Wiring example*A+24GNDIN1IN2IN3IN4OUT1OUT2OUT3OUT4OUT5OUT6OUT7OUT8OUT9OUT10OUT11OUT12OUT13PLC Wireless intersection module FCU-RC01CN21234567891011121314151617181920212223242526Start outputStop output―Normal (wireless unit) outputPassing output―Intersection address (1) inputIntersection address (2) inputIntersection address (4) inputIntersection address (8) inputIntersection address (16) inputIntersection address (32) inputIntersection address (64) inputAGV error inputIntersection inquiry inputAGV arrival inputIntersection top priority inputBattery voltage drop inputReset input+24+24GNDGNDTxDRxDSGND12CN1+24GND
ê 11. External control mode- 99 -11-1-3. Flow of control 11-1-3-1. AGV (1) passes through the intersection and AGV (2) waits.Intersection address (2) inputIntersection address (1) inputAGV (1)Start outputIntersection inquiry inputIntersection address (2) inputIntersection address (1) inputAGV (2)Start outputIntersection inquiry inputStop output
ê 11. External control mode- 100 - 11-1-3-2. AGV (3) waits while AGV (1) is passing and AGV (2) is waiting.Intersection address (2) inputIntersection address (1) inputAGV (1)Start outputIntersection inquiry inputIntersection address (2) inputIntersection address (1) inputAGV (2)Start outputIntersection inquiry inputStop outputIntersection address (2) inputIntersection address (1) inputAGV(3)Start outputIntersection inquiry inputStop output
ê 11. External control mode- 101 - 11-1-3-3. AGV (2) waits with the intersection top priority input turned ON while AGV (1) is passing and AGV (3) is waiting.Intersection address (2) inputIntersection address (1) inputAGV (1)Start outputIntersection inquiry inputIntersection address (2) inputIntersection address (1) inputAGV (2)Start outputIntersection top priority inputStop outputIntersection address (2) inputIntersection address (1) inputAGV(3)Start outputIntersection inquiry inputStop outputIntersection inquiry input
ê 11. External control mode- 102 - 11-1-3-4. AGV (1) passes through the intersection, AGV (2) waits, and SW1-4 of each wireless inter-section module is turned ON.Intersection address (2) inputIntersection address (1) inputAGV (1)Start outputIntersection inquiry inputIntersection address (2) inputIntersection address (1) inputAGV (2)Start outputIntersection inquiry inputStop output 11-1-3-5. AGV (1) passes through the intersection, AGV (2) waits, and SW1-5 of each wireless inter-section module is turned ON.Intersection address (2) inputIntersection address (1) inputAGV (1)Start outputIntersection inquiry inputIntersection address (2) inputIntersection address (1) inputAGV (2)Start outputIntersection inquiry inputStop output
ê 15-1. Warranty period- 103 -12.  Caution•  When the power is turned OFF, and then turned ON again, the intersection information of the wireless intersec-tion module is initialized.•  The waiting wireless intersection module cannot check the communication of the wireless intersection module that is passing through the intersection. The waiting wireless intersection module enters the passing status upon completion of checking specied by the monitoring time for permission to approach the intersection and radio transmission count for checking the object approaching the intersection.•  The intersection address is not retained when the power is turned OFF before the AGV is stopped by the command or count after the intersection address has been recognized by the address sensor or RFID antenna. It is necessary to travel the AGV again before the intersection address is recognized.•  Regardless of AGV traveling or stopping, when the intersection address is recognized by the address sensor or RFID antenna, the wireless intersection module recognizes that the intersection has been detected. Therefore, turn OFF the power when moving the AGV manually.13.  Contents of warranty 13-1. Warranty periodThe warranty period of this product is one year after delivery to the specied location.Note that consumables and auxiliary materials such as batteries or lamps are not covered by the warranty.For repairs outside the warranty period, when repairing the product can maintain normally usable functions, the product is repaired on a chargeable basis as required. (We may not be able to grant the request due to discontinuance of the repair part manufacture after the warranty period.) 13-2. Warranty coverageIf any defect due to our faulty design or poor workmanship is found during the warranty period, we shall repair the defective parts free of charge.However, the coverage of this warranty does not include the following terms.1.  Defects arising from improper handing such as dropping during transportation or relocation after the delivery.2.  Defects arising from connection with an option other that those specied by our company.3.  Defects arising from improper repair, adjustment, or modication.4.  Defects arising from operation exceeding the specication range.5.  Defects arising from re, act of God, or natural disasters.Note that this warranty covers only the single delivery product and does not cover incidental or consequential damages resulting from operation or malfunction of the delivered product.The contents shown above are based on the premise that the product is operated in Japan.
ê 16-1. Notes- 104 -14.  Others 14-1. Precautions The Drive Unit is a registered trademark of Yazaki Kako Corporation. When installing a Drive Unit AGV, take safety measures in accordance with your required safety policy or stan-dards. It is prohibited to modify or redistribute this manual. The product specications and other description contents are subject to change without prior notice. 14-2. ContactsYazaki Kako Corporation24-1, Oshika 2-chome, Suruga-kuShizuoka-City, Shizuoka-Pref., 422-8519 JapanURL: http://www.yazaki.co.jp/ U.S.A CREFORM Corporation TEL: +1-864-989-1700GERMANY CREFORM Technik GmbH TEL: +49(0)561-475-967-0THAILAND CREFORM yazaki (THAILAND) CO., LTD. TEL: +66(0)2516-4812
FEDERAL COMMUNICATIONS COMMISSION INTERFERENCE STATEMENT This equipment has been tested and found to comply with the limits for a Class B digital device, pursuant to part 15 of the FCC Rules. These limits are designed to provide reasonable protection against harmful interference in a residential installation. This equipment generates, uses and can radiate radio frequency energy and, if not installed and used in accordance with the instructions, may cause harmful interference to radio communications. However, there is no guarantee that interference will not occur in a particular installation. If this equipment does cause harmful interference to radio or television reception, which can be determined by turning the equipment off and on, the user is encouraged to try to correct the interference by one or more of the following measures:-Reorient or relocate the receiving antenna.-Increase the separation between the equipment and receiver.-Connect the equipment into an outlet on a circuit different from that to which the receiver is connected.-Consult the dealer or an experienced radio/ TV technician for help.This device complies with Part 15 of the FCC Rules. Operation is subject to the following two conditions: (1) this device may not cause harmful interference, and(2) this device must accept any interference received, including interference that may cause undesired operation.RF exposure warningThis equipment must be installed and operated in accordance with provided instructions and the antenna(s) used for this transmitter must be installed to provide a separation distance of at least 20 cm from all persons and must not be co-located or operating in conjunction with any other antenna or transmitter. End-users and installers must be provide with antenna installation instructions and transmitter operating conditions for satisfying RF exposure compliance.This radio transmitter FCCID: 2ANXXFCU-RC01 has been approved by FCC to operate with the antenna types listed below with the maximum permissible gain and required antenna impedance for each antenna type indicated. Antenna types not included in this list, having a gain greater than the maximum gain indicated for that type, are strictly prohibited for use with this device.中文說明經型式認證合格之低功率射頻電機,非經許可,公司、商號或使用者均不得擅自變更頻率、加大功率或變更原設計之特性及功能。低功率射頻電機之使用不得影響飛航安全及干擾合法通信;經發現有干擾現象時,應立即停用,並改善至無干擾時方得繼續使用。前項合法通信,指依電信法規定作業之無線電通信。低功率射頻電機須忍受合法通信或工業、科學及醫療用電波輻射性電機設備之干擾。CAUTION: Any changes or modications not expressly approved by the grantee of this device could void the user’s authority to operate the equipment.
17121805DL-139-03

Navigation menu