York Yc Yd Predator Technical Guide
2015-09-09
: York Yc-Yd-Predator-Technical-Guide york-yc-yd-predator-technical-guide-811924 york pdf
Open the PDF directly: View PDF
.
Page Count: 128 [warning: Documents this large are best viewed by clicking the View PDF Link!]
- Description
- Table of Contents
- Nomenclature
- Condensing Unit Features and Benefits
- Outdoor Unit Accessories
- Air Handling Unit Features and Benefits
- Guide Specifications
- Physical Data
- Unit Limitations
- Cooling and Heating Ratings
- Capacity Performance
- Air Handling and Hot Water Coil Accessory Heating Capacity
- Air Handling and Steam Coil Accessory Heating Capacity
- Airflow Performance
- Sound Performance
- Electrical Data
- Typical Wiring Diagrams
- Weights And Dimensions

TECHNICAL GUIDE
R-410A
SPLIT-SYSTEM
AIR-COOLED CONDENSING UNITS
AND AIR HANDLERS
PREDATOR® SERIES
YC090-300 and YD120-240
CONDENSING UNIT MODELS
PC090-180 and PD180-240
HEAT PUMP UNIT MODELS
NC090-300 and ND120-240
AIR HANDLING UNIT MODELS
7.5 - 25 Ton
60 Hertz
®
505428-YTG-R-1114
ISO 9001
Certified Quality
Management System
YC/YD/PC/PD Outdoor Units
NC/ND Indoor Units
YC/YD/PC Outdoor Units
(Except YC300)
Description
Predator® condensing units and heat pumps are completely
assembled, piped and wired at the factory to provide a single-piece
unit for shipment and rigging. Each unit is pressurized with a holding
charge of refrigerant R-410A for storage and/or shipping.
The compact design, clean styling, small footprint, and quiet operation
make these condensing units and heat pumps suitable for almost any
outdoor location. On rooftops... because they weigh much less than a
single package unit of similar capacity and are much easier to rig and
support. On the ground... because the footprint is compact allowing a
variety of applications.
Both the Predator® condensing units and heat pumps are equipped
with reliable Simplicity® SE microprocessor controls to assure proper
operation and unit protection for long product life. Products from 10 to
20 tons are available in single or dual (2 or 4 pipe) refrigerant circuits
for redundancy in operation and various application choices such as
one outdoor unit matched with two indoor units.
The Predator® air handling units are completely assembled units,
including a well-insulated cabinet, a DX cooling coil with copper tubing,
aluminum fins, expansion valve(s), distributor(s), 2” throwaway filters,
a centrifugal blower, a blower motor, an adjustable belt drive, a blower
motor contactor and a small holding charge of nitrogen.
Units are shipped in the vertical
position ready for field installation,
but can be easily converted to
horizontal position. An added
benefit of the Predator® air
handling units is they are designed
to operate with either a
condensing unit or a heat pump
and no field modification or special
unit is required for heat pump
applications.

505428-YTG-R-1114
2Johnson Controls Unitary Products
Table of Contents
Description . . . . . . . . . . . . . . . . . . . . . . . . . . . . . . . . . . . . . . . . . . . . . . . . . . . . . . . . . . . . . . . . . . . . . . . . . . . . . . . . . . . . . . . . . 1
Table of Contents . . . . . . . . . . . . . . . . . . . . . . . . . . . . . . . . . . . . . . . . . . . . . . . . . . . . . . . . . . . . . . . . . . . . . . . . . . . . . . . . . . . . 2
Nomenclature . . . . . . . . . . . . . . . . . . . . . . . . . . . . . . . . . . . . . . . . . . . . . . . . . . . . . . . . . . . . . . . . . . . . . . . . . . . . . . . . . . . . . . . 3
Condensing Unit Features and Benefits . . . . . . . . . . . . . . . . . . . . . . . . . . . . . . . . . . . . . . . . . . . . . . . . . . . . . . . . . . . . . . . . . 4
Outdoor Unit Accessories . . . . . . . . . . . . . . . . . . . . . . . . . . . . . . . . . . . . . . . . . . . . . . . . . . . . . . . . . . . . . . . . . . . . . . . . . . . . . 4
Air Handling Unit Features and Benefits . . . . . . . . . . . . . . . . . . . . . . . . . . . . . . . . . . . . . . . . . . . . . . . . . . . . . . . . . . . . . . . . . 4
Guide Specifications . . . . . . . . . . . . . . . . . . . . . . . . . . . . . . . . . . . . . . . . . . . . . . . . . . . . . . . . . . . . . . . . . . . . . . . . . . . . . . . . . 6
Physical Data . . . . . . . . . . . . . . . . . . . . . . . . . . . . . . . . . . . . . . . . . . . . . . . . . . . . . . . . . . . . . . . . . . . . . . . . . . . . . . . . . . . . . . . 9
Unit Limitations. . . . . . . . . . . . . . . . . . . . . . . . . . . . . . . . . . . . . . . . . . . . . . . . . . . . . . . . . . . . . . . . . . . . . . . . . . . . . . . . . . . . . 13
Cooling and Heating Ratings. . . . . . . . . . . . . . . . . . . . . . . . . . . . . . . . . . . . . . . . . . . . . . . . . . . . . . . . . . . . . . . . . . . . . . . . . . 15
Capacity Performance . . . . . . . . . . . . . . . . . . . . . . . . . . . . . . . . . . . . . . . . . . . . . . . . . . . . . . . . . . . . . . . . . . . . . . . . . . . . . . . 16
Air Handling and Hot Water Coil Accessory Heating Capacity . . . . . . . . . . . . . . . . . . . . . . . . . . . . . . . . . . . . . . . . . . . . . . 62
Air Handling and Steam Coil Accessory Heating Capacity . . . . . . . . . . . . . . . . . . . . . . . . . . . . . . . . . . . . . . . . . . . . . . . . . 62
Airflow Performance. . . . . . . . . . . . . . . . . . . . . . . . . . . . . . . . . . . . . . . . . . . . . . . . . . . . . . . . . . . . . . . . . . . . . . . . . . . . . . . . . 63
Sound Performance . . . . . . . . . . . . . . . . . . . . . . . . . . . . . . . . . . . . . . . . . . . . . . . . . . . . . . . . . . . . . . . . . . . . . . . . . . . . . . . . . 73
Electrical Data . . . . . . . . . . . . . . . . . . . . . . . . . . . . . . . . . . . . . . . . . . . . . . . . . . . . . . . . . . . . . . . . . . . . . . . . . . . . . . . . . . . . . . 74
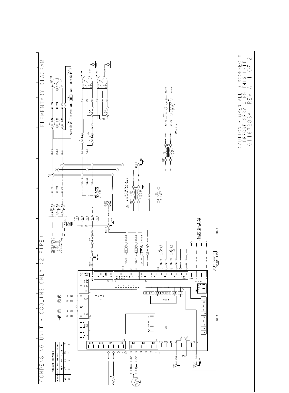
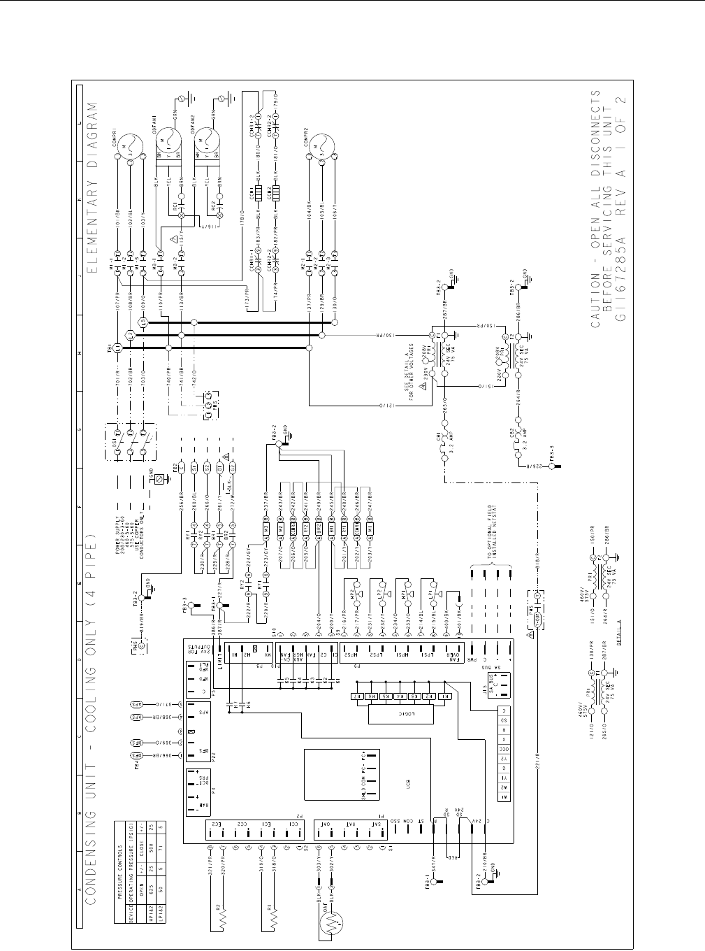
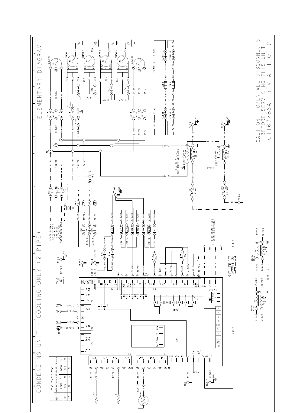
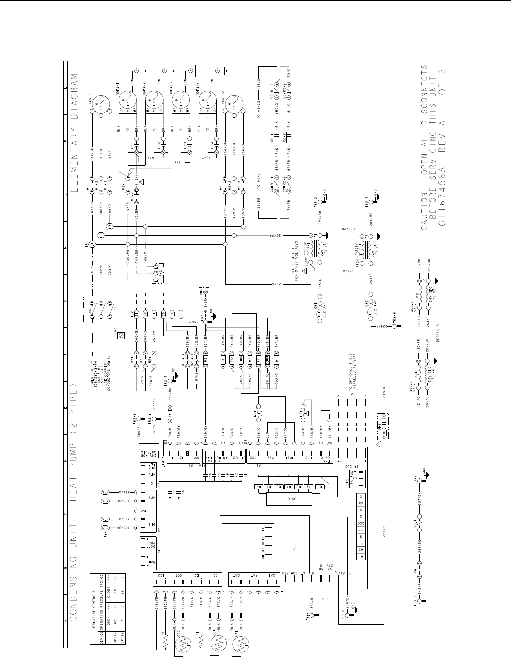
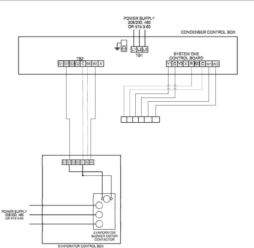
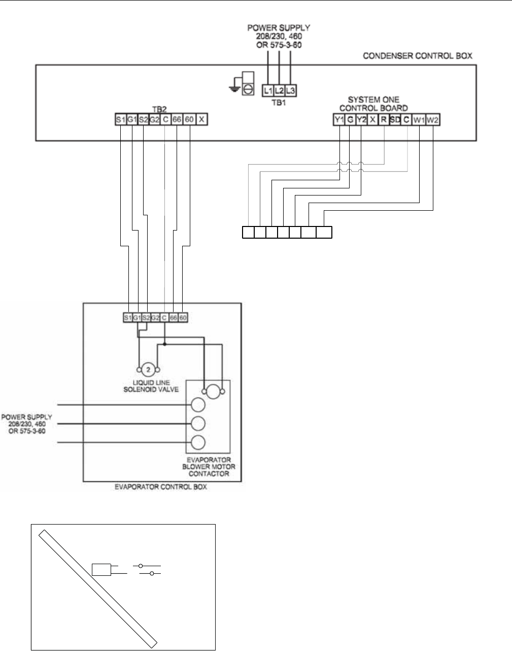
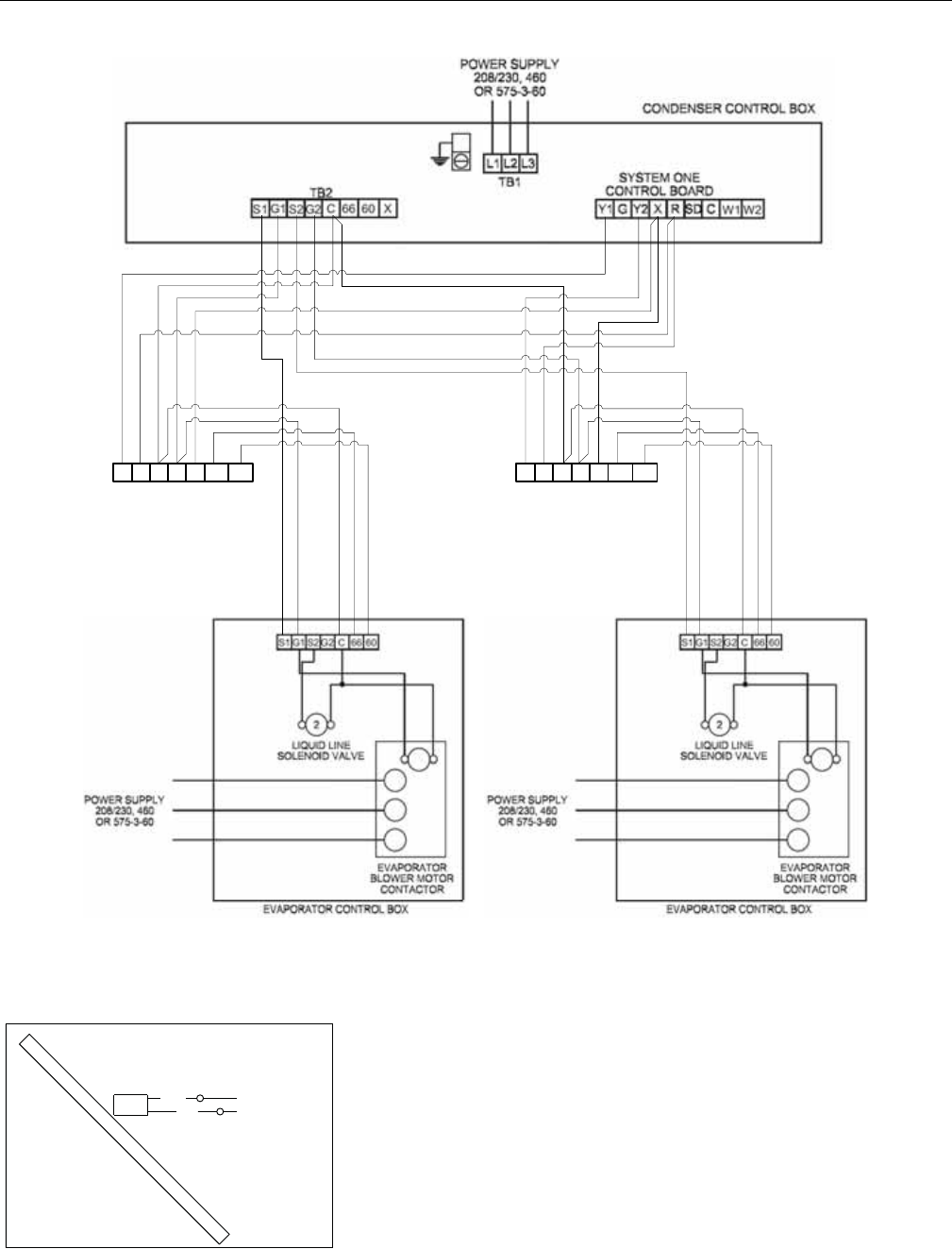
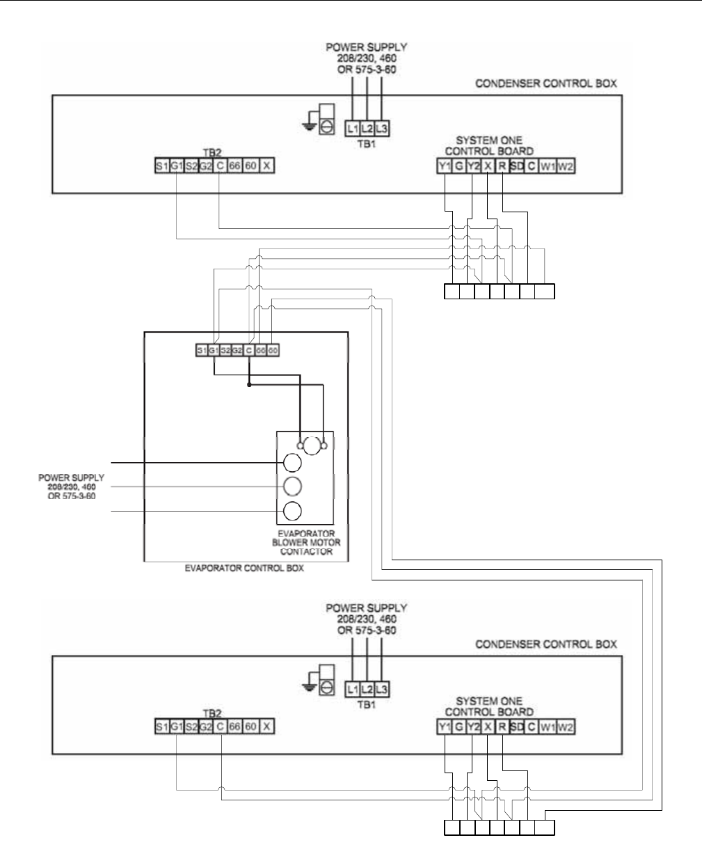
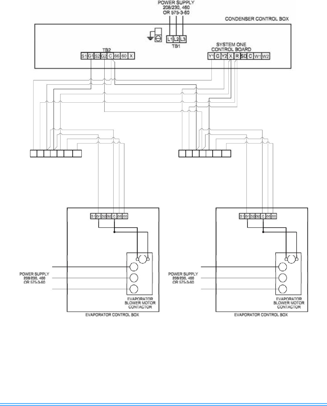
Typical Wiring Diagrams . . . . . . . . . . . . . . . . . . . . . . . . . . . . . . . . . . . . . . . . . . . . . . . . . . . . . . . . . . . . . . . . . . . . . . . . . . . . . 80
Weights And Dimensions . . . . . . . . . . . . . . . . . . . . . . . . . . . . . . . . . . . . . . . . . . . . . . . . . . . . . . . . . . . . . . . . . . . . . . . . . . . 101

505428-YTG-R-1114
Johnson Controls Unitary Products 3
Nomenclature
Product Category
Y = Split System, Condenser, AC, R-410A
Product Identifier
C = Standard Efficiency, 2-Pipe, R-410A
D = Standard Efficiency, 4-Pipe, R-410A
Nominal Cooling Capacity - MBH
090 = 7.5 Ton
120 = 10 Ton
150 = 12.5 Ton
180 = 15 Ton
240 = 20 Ton
300 = 25 Ton
C00 = Cooling Only
Product Options
AA = None
AB = Phase Monitor
AC = Coil Guard
AE = Phase Monitor + Coil Guard
EA = E-Coat Condenser Coil
EB = E-Coat Condenser Coil + Phase Monitor
EC = E-Coat Condenser Coil + Coil Guard
EE = E-Coat Condenser Coil + Coil Guard
+ Phase Monitor
LA = Low Ambient
LB = Low Ambient + Phase Monitor
LC = Low Ambient + Coil Guard
LD = Low Ambient + Phase Monitor
+ Coil Guard
LE = Low Ambient + Technicoat Cond. Coil
LF = Low Ambient + Technicoat Cond. Coil
+ Phase Monitor
LG = Low Ambient + Technicoat Cond. Coil
+ Coil Guard
LH = Low Ambient + Technicoat Cond. Coil
+ Phase Monitor + Coil Guard
LJ = Low Ambient + ElectroFin Cond. Coil
LK = Low Ambient + ElectroFin Cond. Coil
+ Phase Monitor
LL = Low Ambient + ElectroFin Cond. Coil
+ Coil Guard
LM = Low Ambient + ElectroFin Cond. Coil
+ Phase Monitor + Coil Guard
TA = Technicoat Condenser Coil
TB = Technicoat Condenser Coil + Phase
Monitor
TC = Technicoat Condenser Coil + Coil Guard
TE = Technicoat Condenser Coil + Coil Guard
+ Phase Monitor
Installation Options
A = None
B = Option 1
C = Option 2
D = Options 1 & 2
E = Option 3
F = Option 4
G = Options 1 & 3
H = Options 2 & 3
J = Options 1, 2 & 3
K = Options 1 & 4
L = Options 2 & 4
M = Options 1, 2 &4
P = Options 3 & 5
Q = Options 1, 3 & 5
R = Options 4 & 5
S = Option 5
T = Options 1 & 5
V = Options 1, 4 & 5
2 = 208/230-3-60
4 = 460-3-60
5 = 575-3-60
Configured Split Condenser Model Number Nomenclature
A = Standard Motor
Airflow
Product Generation
4 = Fourth Generation
Voltage
Heat Type & Nominal Heat Capacity
YC300 C00 A 2AAA 4AProduct Style
A = Style A
P = Split System, Condenser, HP, R-410A
1 = Disconnect
2 = Non Pwr’d Conv Outlet
3 = BACnet MS/TP on Simplicity SE
4 = Fault Detection Device
5 = Pwr’d Conv Outlet
Options
Product Category
N = Split System, Air Handler, AC & HP R-410A
Product Identifier
C = Standard Efficiency, 2-Pipe, R-410A
D = Standard Efficiency, 4-Pipe, R-410A
Nominal Cooling Capacity - MBH
090 = 7-1/2 Ton
120 = 10 Ton
180 = 15 Ton
240 = 20 Ton
300 = 25 Ton
C00 = Cooling Only
Product Options
AA = No Options Installed
EJ = E-Coat Evaporator Coil
TJ = Technicoat Evaporator Coil
Installation Options
A = None
2 = 208/230-3-60
2
4 = 460-3-60
2
5 = 575-3-60
6 = 208/230/460-3-60
Configured Split Air Handler Model Number Nomenclature
B = 1.5 HP Motor
C = 2.0 HP Motor
D = 3.0 HP Motor
E = 5.0 HP Motor
F = 7.5 HP Motor
N = None (Motor Drive Kit Reg)
1
Airflow
Product Generation
1 = First Generation
2 = Second Generation
3 = Third Generation
Voltage
Heat Type & Nominal Heat Capacity
NC240 C00 B 6AAA 3A
Product Style
A = Style A
1. Motors are not shipped with 25 ton AH units.
2. Models NC/ND240 Airflow Option "F" Only.

505428-YTG-R-1114
4Johnson Controls Unitary Products
Condensing Unit Features and Benefits
Features
• Meets or exceeds ASHRAE 90.1 standards.
• Scroll compressors provide both high efficiency and
reliability.
•Simplicity® SE Controls
• Dual refrigerant circuits on PD and YD models.
• Condensing unit coils are constructed of reliable and
durable Micro-Channel aluminum tube and fins for long
lasting, efficient operation. Mirco-Channel technology
provides exceptional durability along with reduced
product weight and less refrigerant charge. Heat pumps
units are equipped with aluminum fin, copper tube coils
providing durability, reliability and value.
• Multiple condensing unit and air handler match-ups
provide a wide range of application choices from
oversized indoor motors to dual indoor units matched-
up with single outdoor units.
• Crankcase heaters that de-energize when compressors
are operating.
• Both high and low pressure controls. Since these
controls are self-contained, there are no capillary lines
to be damaged.
• Internal compressor motor protection.
• Class 2, 24-volt thermostat control circuit protected by a
re-settable breaker.
• Standard factory installed service valves.
• Filter-driers are shipped in the unit's control box for field
installation in the liquid line leaving the outdoor unit.
• Copper stub-outs are factory mounted on the suction
and liquid lines to simplify the field piping connections.
•Simplicity® SE Controls provide stable cooling
operation at ambient temperatures down to 40°F with
low ambient kits available for operation to 0°F.
• Capacity staging for more economical operation and
stable temperature levels within the conditioned space.
•Simplicity® SE Controls control board uses a three
times, you're out philosophy. The high, low-pressure
switch, anti-freeze protection, low voltage or heating
high limit must trip three times within two hours before
the unit control board will lock out the associated
compressor. An alarm message will be displayed on the
LCD screen
•Simplicity® SE Controls monitor each safety
independently (High pressure, low pressure, low
voltage) allowing ease of troubleshooting if any
problems arise.
• Inherently protected condenser fan motors.
• Technicoat or E-coat coated outdoor coils for sea coast
or corrosive environment applications.
• Factory installed disconnect to allow power to be
removed from the unit when performing periodic
maintenance or for service.
• Factory installed powered or non-powered 115 volt GFI
outlet.
• Factory installed phase monitor to protect the unit from
phase loss or phase reversal.
Benefits
The Predator® condensing units and heat pumps can be
applied on a rooftop or at ground level... due to their ample
sub-cooling capacity which allows them to be located three or
more stories below the evaporator coil.
After assembly, the unit is pressurized with a combination of
Refrigerant R-410A and nitrogen for pressure testing and
additional leak testing. During this pressure test, the
operation of the high pressure control is checked. As the unit
is being evacuated and dehydrated, the operation of the low
pressure control is also checked.
Every compressor, condenser fan motor, crankcase heater,
and electrical control circuit is checked to assure a trouble-
free start-up and years of reliable operation. The condenser
fan guards are vinyl-coated to provide additional rust
protection and to enhance the appearance of the unit.
Compressors are mounted on rubber isolators to reduce the
transmission of vibration. Vertical discharge condenser fans
direct sound upward and away from any surrounding
structures.
All sheet metal parts are constructed of commercial grade
galvanized steel. After fabrication, each part is thoroughly
cleaned to remove any grease or dirt from its surfaces. The
external parts are coated with a powder paint to assure a
quality finish for many years. This UL approved coating
system has passed the 1000 hour, 20% salt spray test per
ASTM Standard B117.
All condensing unit and heat pump models include a 5-year
limited warranty on the compressor(s) and 1-year limited
warranty on all other parts. The matching line of air handling
units carries a 1-year limited parts warranty.
Outdoor Unit Accessories
Coil Guards: Wire-form coil guards for added protection of
outdoor coils. Designed to mount on each side of the product
if required to provide protection from minor impacts or large
debris.
Hail Guards: Hood type hail guards designed to protect the
outdoor coils from hail. Can be installed on a single side or
both to provide protection from storms that may produce hail.
Low Ambient Kits: Kits designed to allow the cooling only
units to operate between 0°F and 40°F in the cooling mode.
Standard cooling is allowed to 40°F. (Not designed for
operation on heat pump units).
Air Handling Unit Features and Benefits
Features
These air handlers can be arranged for a variety of air
discharge patterns in either the horizontal or vertical position.

505428-YTG-R-1114
Johnson Controls Unitary Products 5
Refer to the unit installation instructions for other application
possibilities.
Benefits
Air handling units are designed with two distinct modules to
provide maximum application flexibility. All are shipped as
single packages with the blower module mounted on top of
the coil module. The blower module can be repositioned in
the field to meet a large number of vertical and horizontal
applications.
The 7.5 thru 20 Ton blower module includes the blower
wheels along with factory-mounted motor and drive. The 25
Ton blower module includes the blower wheels with field
mounted motor and drives. All models offer two motor
horsepower options to meet both standard and high static
airflow requirements.
The coil module includes direct expansion coils, 2 in.
throwaway filters with the option to accept 4” filters, liquid line
solenoid valves for capacity reduction, thermal expansion
valves, distributors and a non-corrosive, composite
condensate drain pan.
Every air handling coil is pressurized with air and leak tested
under water. After the headers are brazed onto the coil and
the coil is installed in the unit, the coil is pressurized with
nitrogen for pressure testing and additional leak testing. After
the coil is evacuated and dehydrated, it is pressurized with a
holding charge of nitrogen for storage and/or shipping.
These air handlers, combined with condensing units, provide
years of quiet, efficient and dependable operation. These
units are manufactured under ISO 9001 Quality System
Certification.
Unit Installation
Units may be bottom-supported or ceiling-suspended and
can be arranged to meet almost any space or duct
requirements. Each unit is available with a choice of blower
motors horsepower and other accessories to make them
suitable for most applications.
Air Handling units are available in either two or four pipe
configurations from 7.5 to 25 tons. The dual and single circuit
options provide a wide variety of application and unit match-
up possibilities.
Blower Motors: Different HP motors are available for each
unit to meet almost any air delivery requirement. All motors
are UL approved, have permanently lubricated ball bearings
and are mounted within the insulated cabinet of the units to
minimize the transmission of sound to the surrounding space.
1.5-5 HP motors are inherently protected. 7.5 HP motors
require motor overload protection.
Overload Relay (7.5HP): These blower motors do not have
inherent protection and require external motor overload
protection. NC/ND240 "F" models Overload Relays are
factory installed. NC300 models Overload Relays are field
installed. Power wiring for blower motor is supplied in the
Overload Relay Kit. See details in Overload Relay Kit and
Overload Relay Setting Tables on Page 70.
Factory-Mounted Components
Part Load Operation: These air handlers with DX (Direct
Expansion) coils rated at 10 tons of capacity and above have
multiple coils with pre-piped distributors, expansion valves
and solenoid valves. Field modifications are not required for
part load operations. Capacity reduction not only provides
economical operation, but also maintains stable temperature
and humidity levels in the conditioned space.
BAS Control: Simplicity® SE with Communication Option
Control - The York® Simplicity® SE with Communication
Option Control is factory installed. It includes all the features
of the Simplicity® SE control with an additional gateway to
BACnet MS/TP (programmable to Modbus or N2 protocols).
Easy Service: Serviceable expansion valves are provided on
every unit. These valves are factory-installed to provide many
years of trouble-free operation. If service is required, it is not
necessary to unbraze any joints. The expansion valves also
include a tee fitting to allow easy installation of hot gas
bypass if required.
Coil Protection: The indoor coils of these air handlers can
have factory applied Technicoat or Electrofin coating to
provide extended life to the indoor coil in standard
applications and additional corrosion protection on those
applications in sea coast or corrosive environments.
Accessories
Base Sections: Base sections can be used to elevate units
above the floor. If desired, a moderate percentage of outdoor
air may be introduced through these sections by cutting an
access opening to accommodate the outdoor air duct
connection. These bases include a durable finish to match
the evaporator blower unit. The base may have to be
insulated for certain applications.
Hot Water Coils: Drain-able water coils are available for field
installation between the blower and the coil modules of both
horizontal and vertical units. Since their casings match the
dimensions and the finish of the basic units, they become an
integral part of the unit after installation. The coils slide out of
their casings for easy installation. Hot water coils have
copper tubes that have been mechanically expanded into
aluminum fins. Both headers are located on the same end of
the coil. Coils are leak-tested at 325 psig under water and
dried before their connections are capped for storage and
shipping.
Steam Coils: Steam coils are available for installation
between the blower and coil modules of both horizontal and
vertical units. Since the casing matches the dimensions and
the finish of the basic unit, it becomes an integral part of the
unit after installation. The coil slides out of the casings for
easy installation and is pitched in the casings to facilitate
condensate drainage. The coil has copper tubes that have
been mechanically expanded into aluminum fins. Both
headers are located on the same end of the coil. The coil is
leak-tested at 325 psig and dried before the connections are
capped for storage and shipping.
Bottom Return: Air handling unit can be quickly converted to
bottom return for both vertical and horizontal applications. All
that is required is the removal of several screws and a single

505428-YTG-R-1114
6Johnson Controls Unitary Products
panel on 7.5-15 ton and two panels on the 20 ton AHU.
Optional painted panel can be ordered to cover the side
return opening when utilizing the bottom return.
Supply Air Plenums: These fully insulated plenums are
available for free standing units located within the conditioned
space. They are shipped fully assembled for easy field
installation, are finished to match the exterior of the basic
unit, and include double deflection grills that can be adjusted
to vary the throw, spread and drop of the supply air.
Guide Specifications
Split System Cooling Only Condensing Units
Models: YC090-300, YD120-240 & Split System Heat
Pump Models: PC090-240, PD180-240
General
• Factory assembled, single piece, air cooled condensing
unit designed for outdoor installation.
• Factory wired, piped, and tested for leakage and
functionality to assure trouble-free installation and start-
up.
• Rated in accordance with AHRI Standard 340/360.
• Manufactured in a facility registered under the ISO 9002
manufacturing quality standard.
• Designed and tested in accordance with ASHRAE 15
Safety Code for Mechanical Refrigeration and comply
with NEC.
• Cooling performance rated in accordance with DOE
and AHRI test procedures.
• CSA listed and classified to UL 1995/CAN/CSA No.
236- M90 standards.
• One year limited parts warranty on complete unit with
an additional four year compressor warranty.
Unit Operating Characteristics
Operating Range shall be between 125° F to 40° F in cooling
as standard from factory.
• The capacity of the condensing unit shall meet or
exceed _____ Btuh at a suction temperature of _____
F. The power consumption at full load shall not exceed
_____ kW.
• The combination of the condensing unit and the
evaporator or fan coil unit shall have a total net cooling
capacity of _____ Btuh or greater at conditions of
_____ cfm entering-air temperature at the evaporator at
_____ F wet bulb and _____ F dry bulb, and air
entering the condensing unit at _____F.
• The system shall have an EER of _____ Btuh/ Watt or
greater at standard AHRI conditions.
Installer Shall
• Furnish York® air-cooled condensing units, heat pump
or equivalent in accordance with the performance
schedule shown on the plans, and
• Unit shall be stored and handled in accordance with unit
manufacturer's instructions.
• Install each unit as shown on the plans in accordance
with the manufacturer’s recommendations and all
applicable national and local codes
Unit Construction
• Constructed of zinc-coated, galvanized steel.
• Exterior surfaces bonded and coated with baked
enamel finish by a powder paint process capable of
withstanding a minimum of 1000 salt spray hours
according to ASTM B117.
• Cabinet screws that comply with ASTM B117 salt spray
test for a minimum of 750 hours.
• Permanently attached heavy-gage perimeter base rails
with forklift slots and lifting holes.
• Removable access panels to all internal components.
• Separate access panel to controls.
• Access panels to allow outdoor coil cleaning.
Compressor(s)
• Hermetic scroll type, internally protected with high-
pressure relief and over temperature protection.
• Two stage units operate in 50% capacity increments.
• Suction gas cooled
• Voltage range of ±10% of unit nameplate voltage.
• Neoprene isolators minimize sound transmission and
vibration.
• Belly-band crankcase heaters keep refrigerant from
diluting sump oil.
• Full charge of compressor oil
Outdoor Condenser Unit Coils
• Draw thru configuration
• Constructed with Micro-channel aluminum fins and
aluminum tubing. All refrigerant tubing must share a
common header.
Heat Pump Unit Outdoor Unit Coils
• Draw thru configuration
• Constructed with aluminum plate fins mechanically
bonded to seamless internally enhanced copper tubes
with all joints brazed.
Condenser Fans
• Direct driven propeller-type fans
• Statically and dynamically balanced
• Aluminum blades riveted to corrosion resistant steel
spider brackets.
• Arranged for vertical air discharge.
• Equipped with PVC coated steel wire safety guards.

505428-YTG-R-1114
Johnson Controls Unitary Products 7
Condenser Motors
• Totally enclosed, air over cooled.
• Inherent overload protection.
• Permanently lubricated bearings.
• Must cycle to allow cooling operation down to 40°F.
Refrigerant Piping
• Solid core filter-drier(s) ship loose for field installation.
• Liquid and suction line service valves with gauge ports.
• Suction and discharge line service ports accessible
from unit. Ports capped for leak prevention.
• Liquid line magnetic check valves
• Holding charge of R410A refrigerant.
Electrical Requirements
• Single-point connection electrical power.
• Nominal unit electrical characteristics shall be _____ v,
3-ph, 60 Hz. The unit shall be capable of satisfactory
operation within voltage limits of ____ v to _____ v.
• Condenser fan motors and secondary of transformers
shall be grounded.
Unit Controls
• All 24-volt control circuit, powered by a 24 volt
transformer(s) and protected by a resettable breaker.
• Conventional thermostat must provide operation for
both condensing units and heat pumps without an “O”
output from the thermostat.
• Low voltage terminal strip for simple hook-up.
• Compressor motor protection shuts down unit for motor
over-current, over-temperature or low voltage
conditions.
• Safety lockouts provide reset capability at the space
thermostat or base unit should any of the following
standard safety devices trip and shut off compressor:
a. Loss-of-charge/Low-pressure switch.
b. High-pressure switch.
c. Control board diagnostics and fault message display.
d. Safety lockouts send a 24 volt signal to the control
board's "X" terminal, allowing notification to the user
via the thermostat fault light (if present).
e. In the unlikely event any faults should occur, the unit
control board will store the faults in its internal
memory. The LCD display will scroll the 5 MOST
critical faults, however, all fault messages can be
extracted via USB device, displayed real-time via the
MAP Gateway as well as be broad-casted through a
BAS system (if applicable). The UCB will provide fault
messages in plain English to ensure the user can
easily understand the specific fault.
Non-fused Disconnect Switch
• Factory-installed, internally mounted.
• Accessible from outside the unit.
• NEC and UL approved non-fused switch.
• Provides power off lockout capability.
Convenience Outlet
• Factory-installed, internally mounted.
• Accessible from outside the unit.
• 115V, 15 amp GFI receptacle with independent fuse
protection.
• Required voltage provided by factory-installed step-
down transformer or field supplied 115v circuit.
Low-ambient Head Pressure Control
• Standard operation down to 40 °F without a low
ambient kit.
• Operation down to 0°F with a field-installed low ambient
kit accessory. The controller modulates the fan motor
speed in response to liquid line temperature or
pressure.
Coil Guard
Factory or field installed decorative grille shall be placed on
the units to protect condenser coil after installation.
Hail Guard Package
Field installed hail guard package shall protect coils against
damage from hail and other flying debris.
Coated Condenser Coils
Special phenolic or epoxy polymer coating available as a
factory option on both outdoor and indoor coils.
Each Unit Shall Be:
• Covered by a 1-year limited parts warranty on the
complete unit and 5-year on compressor(s).
• In current production with published literature available
to check performance, limitations, specifications, power
requirements, dimensions, operation and appearance.
• Indoor unit shall be equipped with a V-belt drive option
that will permit the blower RPM to be adjusted to meet
the CFM requirements of the air delivery system. (Refer
to Technical Guide for Airflow Capabilities.)

505428-YTG-R-1114
8Johnson Controls Unitary Products
Each Unit Enclosure Shall Have:
• Exterior panels of 18 gauge steel, finished with baked
enamel to provide a long lasting quality appearance
• Removable panels to provide easy access to the
internal components for maintenance and service on
condensing units, heat pumps and air handlers
• Air handling units must have a filter rack that accepts
both 2” and 4” filters.
• The dimensions of each unit shall not exceed those
specified in the manufacturers literature.
• The minimum application clearances for condensing
units, heat pumps and air handlers must meet those
specified in the manufacturer’s literature.
The Blower Motor Shall:
• Be mounted within the insulated cabinet to minimize the
transmission of sound to the surrounding space, and
any motor 7.5 HP or greater must have a service factor
of 1.15.
The Evaporator Coil Shall:
• Consist of copper tubes arranged in staggered rows,
mechanically expanded into aluminum fins,
• Be draw-through, and
• Include factory-mounted distributors, expansion valves
and solenoid valves for capacity reduction.
The Blower Wheels Shall:
Be dynamically balanced to minimize the levels of sound and
vibration generated by the unit.

505428-YTG-R-1114
Johnson Controls Unitary Products 9
Physical Data
YC090 - 300 and YD120 - 240 Physical Data
Component Models
YC090 YC120 YD120 YC150 YD150 YC180 YD180 YC240 YD240 YC300
Nominal Tonnage 7.5101012.512.51515202025
REFRIGERANT
Refrigerant type R-410A R-410A R-410A R-410A R-410A R-410A R-410A R-410A R-410A R-410A
Holding charge (lb)1 (each system)
1Holding Charge is the amount in the unit as shipped from the factory.
1.0 1.0 1.0 1.0 1.0 1.0 1.0 1.0 1.0 1.0
Operating Charge (lb)2
2Includes matched indoor blower unit with 25 ft of piping.
System #1 14.0 18.0 9.9 24.0 11.5 27.0 13.5 33.5 18.8 35
System #2 --- --- 9.9 --- 11.5 --- 13.5 --- 18.8 ---
DIMENSIONS (inches)
Length 59.1 59.1 59.1 59.1 59.1 59.1 59.1 59.1 59.1 59.1
Width 31.9 31.9 31.9 31.9 31.9 64.1 64.1 64.1 64.1 64.1
Height 44.5 50.0 50.0 50.0 50.0 44.5 44.5 50.0 50.0 50.0
WEIGHTS (lb)
Shipping 390 499 493 499 493 914 899 945 930 945
Operating 387 497 490 497 490 909 894 942 927 942
COMPRESSORS
Type Single
Scroll Tandem
Scroll Single
Scroll Tandem
Scroll Single
Scroll Tandem
Scroll Single
Scroll Tandem
Scroll Single
Scroll Tandem
Scroll
Quantity 1121212121
Nominal Capacity (Tons) System #1 7.5 10 5 12.5 6.3 15 7.5 20 10 25
System #2 --- --- 5 --- 6.3 --- 7.5 --- 10 ---
Capacity Stages System #11212121212
System #2 --- --- 1 --- 1 --- 1 --- 1 ---
SYSTEM DATA3
3All compressors include crankcase heaters.
No. Refrigeration Circuits 1121212121
Suction Line OD (in.) 1 1/8 1 3/8 1 1/8 1 3/8 1 1/8 1 5/8 1 3/8 1 5/8 1 3/8 1 5/8
Liquid Line OD (in.) 5/8 7/8 5/8 7/8 5/8 7/8 5/8 7/8 5/8 7/8
OUTDOOR COIL DATA
Face area (Sq. Ft.) 23.8 29.0 29.0 29.0 29.0 47.5 47.5 58.1 58.1 58.1
Rows 1111111111
Fins per inch 23 23 23 23 23 23 23 23 23 23
Tube diameter (in./MM) 0.71 / 18 0.71 / 18 0.71 / 18 0.71 / 18 0.71 / 18 0.71 / 18 0.71 / 18 0.71 / 18 0.71 / 18 0.71 / 18
Circuitry Type 2-pass 2-pass 2-pass 2-pass 2-pass 2-pass 2-pass 2-pass 2-pass 2-pass
Refrigerant Control --- --- --- --- --- --- --- --- --- ---
CONDENSER FAN DATA
No. Fans / Diameter (in.) 2/24 2/24 2/24 2/24 2/24 4/24 4/24 4/24 4/24 4/24
Type Axial Axial Axial Axial Axial Axial Axial Axial Axial Axial
Drive type Direct Direct Direct Direct Direct Direct Direct Direct Direct Direct
No. speeds 1111111111
Number of motors System #12222242424
System #2 --- --- --- --- --- --- 2 --- 2 ---
Motor HP (ea.) 1/3 3/4 3/4 3/4 3/4 1/3 1/3 3/4 3/4 3/4
Rotation4
4When viewing the shaft end of the motor.
CW CW CW CW CW CW CW CW CW CW
RPM 850 1100 1100 1100 1100 850 850 1100 1100 1100
Nominal CFM System #1 7500 9800 9800 9800 9800 15000 7500 19600 9800 19600
System #2 --- --- --- --- --- --- 7500 --- 9800 ---

505428-YTG-R-1114
10 Johnson Controls Unitary Products
PC090 - 240 and PD180 - 240 Physical Data
Component Models
PC090 PC120 PC180 PD180 PD240
Nominal Tonnage 7.5 10 15 15 20
REFRIGERANT
Refrigerant type R-410A R-410A R-410A R-410A R-410A
Holding charge (lb)1 1.0 1.0 1.0 1.0 1.0
Operating Charge (lb)2System #1 23.9 31.75 54.0 27.0 34.0
System #2 --- --- --- 27.0 34.0
DIMENSIONS (inches)
Length 59.1 59.1 59.1 59.1 59.1
Width 31.9 31.9 64.1 64.1 64.1
Height 44.5 50.0 44.5 44.5 50.0
WEIGHTS (lb)
Shipping 421 543 947 921 1090
Operating 430 574 968 942 1126
COMPRESSORS3
Type Single Scroll Tandem Scroll Tandem Scroll Single Scroll Single Scroll
Quantity 1 1 1 2 2
Cooling
Nominal Capacity (Tons) System #1 7.5 10 15 7.5 10
System #2 --- --- --- 7.5 10
Capacity Stages System #112211
System #2 --- --- --- 1 1
Heating
Nominal Capacity (Tons) System #1 & #2 7.5 10 15 15 20
Capacity Stages System #1 & #2 1 1 1 1 1
SYSTEM DATA
No. Refrigeration Circuits 1 1 1 2 2
Suction Line OD (in.) 1 1/8 1 3/8 1 5/8 1 3/8 1 3/8
Liquid Line OD (in.) 5/8 7/8 7/8 5/8 5/8
OUTDOOR COIL DATA
Face area (Sq. Ft.) 23.8 29.0 47.5 47.5 58.1
Rows 22222
Fins per inch 20 20 20 20 20
Tube diameter (in./MM) 0.38 / 10 0.38 / 10 0.38 / 10 0.38 / 10 0.38 / 10
Circuitry Type Interlaced Interlaced Interlaced Interlaced Interlaced
Refrigerant Control TXV TXV TXV TXV TXV
CONDENSER FAN DATA
No. Fans / Diameter (in.) 2/24 2/24 4/24 4/24 4/24
Type Axial Axial Axial Axial Axial
Drive type Direct Direct Direct Direct Direct
No. speeds 1 1 1 1 1
Number of motors System #122422
System #2 --- --- --- 2 2
Motor HP (ea.) 1/3 3/4 1/3 1/3 3/4
Rotation4CW CW CW CW CW
RPM 850 1100 850 850 1100
Nominal CFM System #1 7500 9800 15000 7500 9800
System #2 --- --- --- 7500 9800
1Holding Charge is the amount in the unit as shipped from the factory.
2Includes matched evaporator unit with 25 ft of piping.
3All compressors include crankcase heaters.
4When viewing the shaft end of the motor.

505428-YTG-R-1114
Johnson Controls Unitary Products 11
NC090 - 240 and ND120 - 240 Indoor Unit Physical Data
Component Models
NC090 NC120 ND120 NC180 ND180 NC240 ND240
Nominal Tonnage 7 1/2101015152020
DIMENSIONS (inches)
Length 56.0 56.0 56.0 74.5 74.5 98.5 98.5
Width 30.0 30.0 30.0 33.0 33.0 30.0 30.0
Height 65.0 65.0 65.0 75.0 75.0 65.0 65.0
WEIGHTS (lb)
Unit Shipping 526 573 575 796 796 938 938
Unit Operating With
Standard Motor and Drive 498 539 541 764 764 873 873
High Static Motor and Drive 500 550 552 792 792 903 903
INDOOR BLOWER (Forward Curve)
Diameter x Width 12 x 12 15 x 15 15 x 15 18 x 18 18 x 18 15 x 15 15 x 15
Quantity 1111122
INDOOR COIL
Face area (Sq. Ft.) 10.6 10.6 10.6 18.3 18.3 20.0 20.0
Rows 3443444
Fins per inch 15 15 15 15 15 15 15
Tube diameter 3/8 3/8 3/8 3/8 3/8 3/8 3/8
Circuitry Type Interlaced Interlaced Interlaced Interlaced Interlaced Interlaced Interlaced
Refrigerant Control TXV TXV TXV TXV TXV TXV TXV
SYSTEM DATA
No. Refrigeration Circuits 1121212
Suction Line OD (in.) 1 1/8 1 3/8 1 1/8 1 5/8 1 3/8 1 5/8 1 3/8
Liquid Line OD (in.) 5/8 7/8 5/8 7/8 5/8 7/8 7/8
FILTERS
Size and Quantity Per
Model (In.)
16 x 25 x 2 4 4 4 --- --- 8 8
20 x 24 x 2 --- --- --- 6 6 --- ---
FACE AREA (SQ. FT.) 11.1 11.1 11.1 20.0 20.0 22.2 22.2
Size and Quantity Per
Model (In.)
16 x 25 x 4 4 4 4 --- --- 8 8
20 x 24 x 4 --- --- --- 6 6 --- ---
FACE AREA (SQ. FT.) 11.1 11.1 11.1 18.0 18.0 22.2 22.2

505428-YTG-R-1114
12 Johnson Controls Unitary Products
NC300 Indoor Unit Physical Data
Component Models
NC300
Nominal Tonnage 25
DIMENSIONS (inches)
Length 100.1
Width 38.1
Height 74.6
WEIGHTS1 (lb)
1Motors, Drive and Overload Kits must be
ordered separately for the NC300. The Motor
Drive and Overload Kits are to be field installed.
Unit Shipping 1067
Unit Operating With
5 hp Motor and Drive 1130
7.5 hp Motor and Drive 1157
INDOOR BLOWER (Forward Curve)
Diameter x Width 18 X 18
Quantity 2
INDOOR COIL
Face area (Sq. Ft.) 25.8
Rows 4
Fins per inch 16
Tube diameter 3/8
Circuitry Type Interlaced
Refrigerant Control TEV
SYSTEM DATA
No. Refrigeration Circuits 1
Suction Line OD (in.) 2 1/8
Liquid Line OD (in.) 7/8
FILTERS
Size and Quantity Per
Model (In.) 20 x 25 x 2 10
FACE AREA (SQ. FT.) 34.7
ACCESSORY
HOT WATER COIL DATA
Face area (Sq. Ft.) 21.2
Rows 2
Fins per inch 12
Tube diameter (Copper) OD (In.) 1/2
Connections (Supply and Return) OD (In.) 1 3/8
Weight (lb) 150
SYSTEM COIL DATA
Face area (Sq. Ft.) 18.2
Rows 1
Fins per inch 8
Tube diameter (Copper) (In.) 1
Connection, (NPTE) (In.)
Inlet 2
Outlet 1-1/2
Weight (lb) 160

505428-YTG-R-1114
Johnson Controls Unitary Products 13
Unit Limitations
1. Rated in accordance with AHRI Standard 110, Range “A” Utilization Voltage.
†. Low Ambient accessories are available to permit stable system operation at ambient temperatures down to 0°F.
Condenser Unit limitations
Size
(Tons) Model Unit Voltage Applied Voltage1Outdoor DB Temp
Cooling (°F) Indoor DB Temp
Cooling (°F) Outdoor DB Temp
Heating (°F) Indoor DB Temp
Heating (°F)
Min Max Max Min†Max Min Max Min Max Min
090
(7.5) PC
208/230-3-60 187 252
125 40 86 68 70 0 80 50460-3-60 432 504
575-3-60 540 630
090
(7.5) YC
208/230-3-60 187 252
125 40 86 68 - - - -460-3-60 432 504
575-3-60 540 630
120
(10) PC
208/230-3-60 187 252
125 40 86 68 70 0 80 50460-3-60 432 504
575-3-60 540 630
120
(10) YC/YD
208/230-3-60 187 252
125 40 86 68 - - - -460-3-60 432 504
575-3-60 540 630
150
(12.5) YC/YD
208/230-3-60 187 252
125 40 86 68 - - - -460-3-60 432 504
575-3-60 540 630
180
(15) PC/PD
208/230-3-60 187 252
125 40 86 68 70 0 80 50460-3-60 432 504
575-3-60 540 630
180
(15) YC/YD
208/230-3-60 187 252
125 40 86 68 - - - -460-3-60 432 504
575-3-60 540 630
240
(20) PC/PD
208/230-3-60 187 252
125 40 86 68 70 0 80 50460-3-60 432 504
575-3-60 540 630
240
(20) YC/YD
208/230-3-60 187 252
125 40 86 68 - - - -460-3-60 432 504
575-3-60 540 630
300
(25) YC
208/230-3-60 187 252
125 40 86 68 - - - -460-3-60 432 504
575-3-60 540 630

505428-YTG-R-1114
14 Johnson Controls Unitary Products
Air Handling Unit Limitations
Model Power Supply Voltage Voltage Variation Supply Air Range CFM
Entering Air Temperature Degrees °F
Cooling
DB/WB Heating DB1
1Heating Min/Max temperatures apply to steam and hot water coils. NOTE: Do not apply steam to hot water coils.
Min. Max. Min. Max. Min. Max. Min. Max.
NC090
208/230-3-60 187 253 2,250 3,750 65/57 90/77 40 80
460-3-60 414 506 2,250 3,750 65/57 90/77 40 80
575-3-60 540 630 2,250 3,750 65/57 90/77 40 80
NC120
208/230-3-60 187 253 3,000 5,000 65/57 90/77 40 80
460-3-60 414 506 3,000 5,000 65/57 90/77 40 80
575-3-60 540 630 3,000 5,000 65/57 90/77 40 80
ND120
208/230-3-60 187 253 3,000 5,000 65/57 90/77 40 80
460-3-60 414 506 3,000 5,000 65/57 90/77 40 80
575-3-60 540 630 3,000 5,000 65/57 90/77 40 80
NC180
208/230-3-60 187 253 4,500 7,500 65/57 90/77 40 80
460-3-60 414 506 4,500 7,500 65/57 90/77 40 80
575-3-60 540 630 4,500 7,500 65/57 90/77 40 80
ND180
208/230-3-60 187 253 4,500 7,500 65/57 90/77 40 80
460-3-60 414 506 4,500 7,500 65/57 90/77 40 80
575-3-60 540 630 4,500 7,500 65/57 90/77 40 80
NC240
208/230-3-60 187 253 6,000 10,000 65/57 90/77 40 80
460-3-60 414 506 6,000 10,000 65/57 90/77 40 80
575-3-60 540 630 6,000 10,000 65/57 90/77 40 80
ND240
208/230-3-60 187 253 6,000 10,000 65/57 90/77 40 80
460-3-60 414 506 6,000 10,000 65/57 90/77 40 80
575-3-60 540 630 6,000 10,000 65/57 90/77 40 80
NC300
208/230-3-60 187 253 8,000 12,000 65/57 90/77 40 80
460-3-60 414 506 8,000 12,000 65/57 90/77 40 80
575-3-60 540 630 8,000 12,000 65/57 90/77 40 80

505428-YTG-R-1114
Johnson Controls Unitary Products 15
Cooling and Heating Ratings
LEGEND
EER = Energy Efficiency Ratio
AHRI = Air Conditioning and Refrigeration Institute
IPLV = Integration Part-Load Value
IEER = Integrated Energy Efficiency Ratio
Cooling And Heating Rating
Outdoor Unit
Condensing Unit Only
Indoor
Unit
System Cooling Capacity1
1Certified in accordance with the Unitary Large Equipment certification program, which is based on AHRI Standard 340/360. (Except
YC300)
Heating Capacity1
Rated
Airflow
(CFM)
Gross Capacity2
(MBH)
2Condensing unit only ratings are at 45°F SST and 95°F entering-air temperature.
KW EER Gross Capacity3
(MBH)
3Gross capacity does not include heat added by blower motor. Refer to appropriate table for blower horsepower.
EER IEER IPLV
High Outdoor Low Outdoor
Gross
Capacity2
(MBh) COP Gross
Capacity2
(MBh) COP
PC0904
4Heat Pumps designed for matched systems only.
N/A N/A N/A NC090 92 11.0 11.4 --- 82 3.3 49 2.3 3000
PC1204N/A N/A N/A NC120 124 11.0 11.4 11.8 109 3.3 63 2.1 4000
PC1804N/A N/A N/A NC180 180 10.6 11.5 12.4 168 3.3 104 2.3 6000
PD1804N/A N/A N/A ND180 180 10.6 11.5 12.0 168 3.4 103 2.4 6000
PD2404N/A N/A N/A ND240 238 10.6 11.7 12.1 220 3.4 124 2.2 8000
YC090 85 6.8 12.4 NC090 94 11.2 13.0 --- N/A N/A N/A N/A 3000
YC090 85 6.8 12.4 NC120 99 11.9 13.0 --- N/A N/A N/A N/A 3000
YC120 110 9.3 11.9 NC120 124 11.4 12.5 12.9 N/A N/A N/A N/A 4000
YD120 108 9.1 11.8 ND120 124 11.2 11.2 11.6 N/A N/A N/A N/A 4000
YC150 133 11.6 11.5 NC180 150 11.0 13.3 13.8 N/A N/A N/A N/A 5000
YD150 136 11.5 11.8 ND180 150 11.0 12.1 12.3 N/A N/A N/A N/A 5000
YC180 160 13.4 12.0 NC180 181 11.2 12.2 12.5 N/A N/A N/A N/A 6000
YC180 160 13.4 12.0 NC240 190 11.7 12.7 12.5 N/A N/A N/A N/A 6000
YD180 166 12.3 13.4 ND180 181 11.2 11.6 12.4 N/A N/A N/A N/A 6000
YD180 166 12.3 13.4 (2)NC090 187 11.2 -- -- N/A N/A N/A N/A 6000
YD180 166 12.3 13.4 (2)NC120 187 11.2 -- -- N/A N/A N/A N/A 6000
YD180 166 12.3 13.4 ND240 190 11.7 13.4 11.2 N/A N/A N/A N/A 6000
YC240 233 17.5 13.2 NC240 242 11.3 13.6 13.1 N/A N/A N/A N/A 8000
YD240 222 17.3 12.8 ND240 242 11.3 11.9 12.6 N/A N/A N/A N/A 8000
YD240 222 17.3 12.8 (2)NC120 240 11.6 -- -- N/A N/A N/A N/A 8000
YC300 271 23.7 11.4 NC300 299 10.2 12.2 -- N/A N/A N/A N/A 10000

505428-YTG-R-1114
16 Johnson Controls Unitary Products
Capacity Performance
Condenser and Air Handling Cooling Capacities
YC090/NC090
Air on
Evaporator Coil
Temperature of Air on Condenser Coil
Total
Capacity1
(MBh)
Total
Input
(kW)2
Sensible Capacity (MBh) Total
Capacity1
(MBh)
Total
Input
(kW)2
Sensible Capacity (MBh)
CFM WB
(°F)
Return Dry Bulb (°F) Return Dry Bulb (°F)
90 85 80 75 70 65 90 85 80 75 70 65
75°F 85°F
2250
77 110.8 6.0 51.5 42.0 32.6 - - - 107.2 6.5 49.8 40.4 30.9 - - -
72 103.3 5.7 66.5 57.0 47.6 38.1 - - 99.9 6.3 64.9 55.4 46.0 36.5 - -
67 95.9 5.5 81.5 72.0 62.6 53.1 43.6 - 92.6 6.2 80.0 70.5 61.0 51.6 42.1 -
62 88.0 5.4 88.0 86.3 76.8 67.3 57.8 48.3 84.8 6.1 84.8 83.9 74.5 65.0 55.5 46.1
57 77.7 5.2 77.7 77.7 72.2 62.8 53.3 43.8 80.1 6.0 80.1 80.1 73.1 63.6 54.2 44.7
2625
77 114.0 6.0 56.3 45.6 34.8 - - - 110.2 6.5 54.6 44.0 33.3 - - -
72 106.3 5.7 72.3 61.6 50.9 40.1 - - 102.7 6.3 70.8 60.2 49.6 38.9 - -
67 98.7 5.4 88.4 77.6 66.9 56.2 45.5 - 95.2 6.2 87.1 76.4 65.8 55.2 44.5 -
62 90.6 5.4 90.6 89.7 82.2 71.9 60.7 50.0 87.1 6.1 87.1 86.7 80.3 69.6 59.0 48.3
57 79.9 5.2 79.9 79.9 77.2 67.3 55.8 45.0 82.3 6.0 82.3 82.3 78.8 68.2 57.5 46.9
3000
77 117.2 5.9 61.0 49.1 37.1 - - - 113.1 6.5 59.4 47.5 35.7 - - -
72 109.3 5.7 78.1 66.2 54.2 42.2 - - 105.4 6.4 76.8 65.0 53.1 41.3 - -
67 101.4 5.4 95.2 83.2 71.3 59.3 47.3 - 97.7 6.2 94.2 82.4 70.5 58.7 46.9 -
62 93.1 5.4 93.1 93.1 87.5 76.5 63.6 51.6 89.5 6.1 89.5 89.5 86.1 74.2 62.4 50.6
57 82.2 5.2 82.2 82.2 82.2 71.7 58.3 46.3 84.5 6.0 84.5 84.5 84.5 72.7 60.8 49.0
3375
72 109.2 5.8 83.0 70.2 57.3 44.4 - - 105.4 6.4 81.6 68.8 56.0 43.2 - -
67 101.3 5.5 98.2 88.2 75.3 62.5 49.6 - 97.7 6.3 96.0 87.2 74.3 61.5 48.7 -
62 93.0 5.5 93.0 93.0 90.2 77.8 64.5 51.6 89.5 6.2 89.5 89.5 87.8 75.0 62.1 49.3
57 82.1 5.3 82.1 82.1 82.1 70.0 56.4 43.5 84.5 6.1 84.5 84.5 84.5 71.7 58.9 46.0
3750
72 109.1 5.9 87.9 74.2 60.4 46.6 - - 105.5 6.5 86.5 72.6 58.8 45.0 - -
67 101.2 5.6 101.2 93.2 79.4 65.7 51.9 - 97.8 6.3 97.8 91.9 78.1 64.3 50.5 -
62 92.9 5.6 92.9 92.9 92.9 79.1 65.3 51.6 89.5 6.2 89.5 89.5 89.5 75.7 61.9 48.1
57 82.0 5.4 82.0 82.0 82.0 68.2 54.4 40.7 84.5 6.1 84.5 84.5 84.5 70.7 56.9 43.1
95°F 105°F
2250
77 103.7 6.9 48.1 38.7 29.2 - - - 99.2 8.0 47.5 38.1 28.6 - - -
72 96.5 6.9 63.3 53.8 44.4 35.0 - - 92.2 8.0 62.1 52.6 43.2 33.7 - -
67 89.4 6.9 78.4 69.0 59.5 50.1 40.7 - 85.2 8.0 76.6 67.2 57.7 48.3 38.8 -
62 81.6 6.7 81.6 81.6 72.1 62.7 53.3 43.8 77.9 7.7 77.9 77.9 69.2 59.7 50.3 40.9
57 82.5 6.7 82.5 82.5 74.0 64.5 55.1 45.7 78.8 7.8 78.8 78.8 70.0 60.5 51.1 41.6
2625
77 106.4 7.0 52.9 42.3 31.8 - - - 101.7 8.1 53.5 41.7 31.1 - - -
72 99.0 7.0 69.4 58.8 48.2 37.7 - - 94.5 8.1 68.1 57.5 46.9 36.3 - -
67 91.7 6.9 85.8 75.3 64.7 54.1 43.6 - 87.3 8.0 82.8 73.3 62.7 52.1 41.5 -
62 83.7 6.8 83.7 83.7 78.4 67.3 57.2 46.7 79.9 7.8 79.9 79.9 75.2 64.4 54.0 43.4
57 84.6 6.7 84.6 84.6 80.4 69.1 59.2 48.7 80.7 7.9 80.7 80.7 76.1 65.1 54.8 44.2
3000
77 109.0 7.1 57.7 46.0 34.3 - - - 104.1 8.1 59.4 45.4 33.6 - - -
72 101.5 7.0 75.5 63.8 52.1 40.4 - - 96.8 8.1 74.2 62.5 50.7 38.9 - -
67 94.0 7.0 93.3 81.5 69.8 58.1 46.4 - 89.4 8.1 89.0 79.5 67.8 56.0 44.3 -
62 85.8 6.8 85.8 85.8 84.6 72.0 61.2 49.5 81.8 7.9 81.8 81.8 81.2 69.0 57.7 46.0
57 86.8 6.8 86.8 86.8 86.8 73.6 63.4 51.7 82.7 7.9 82.7 82.7 82.1 69.6 58.6 46.9
3375
72 101.7 7.1 80.2 67.5 54.7 41.9 - - 96.9 8.1 79.2 66.3 53.5 40.7 - -
67 94.2 7.0 93.8 86.1 73.3 60.5 47.7 - 89.5 8.1 89.4 83.7 71.5 58.7 45.8 -
62 86.0 6.8 86.0 86.0 85.4 72.1 59.8 47.0 82.0 7.9 82.0 82.0 81.7 68.6 56.0 43.2
57 86.9 6.8 86.9 86.9 86.9 73.4 61.4 48.6 82.8 7.9 82.8 82.8 82.6 69.3 56.9 44.1
3750
72 101.9 7.1 85.0 71.1 57.3 43.4 - - 97.1 8.1 84.1 70.2 56.3 42.4 - -
67 94.3 7.0 94.3 90.7 76.8 62.9 49.1 - 89.7 8.1 89.7 87.9 75.3 61.4 47.4 -
62 86.1 6.9 86.1 86.1 86.1 72.3 58.4 44.5 82.1 7.9 82.1 82.1 82.1 68.2 54.3 40.4
57 87.1 6.9 87.1 87.1 87.1 73.2 59.4 45.5 83.0 7.9 83.0 83.0 83.0 69.1 55.2 41.2

505428-YTG-R-1114
Johnson Controls Unitary Products 17
115°F 125°F
2250
77 94.7 9.0 46.9 37.5 28.0 - - - 90.2 10.1 46.3 36.9 27.4 - - -
72 87.8 9.1 60.9 51.4 42.0 32.5 - - 83.4 10.2 59.7 50.2 40.8 31.3 - -
67 80.9 9.1 74.8 65.4 55.9 46.5 37.0 - 76.7 10.3 73.0 63.6 54.1 44.6 35.2 -
62 74.3 8.8 74.3 74.3 66.2 56.8 47.3 37.9 70.6 9.9 70.6 70.6 63.3 53.8 44.3 34.9
57 75.0 8.9 75.0 75.0 66.0 56.5 47.0 37.6 71.3 10.0 71.3 71.3 61.9 52.5 43.0 33.5
2625
77 97.0 9.1 54.0 41.1 30.5 - - - 92.3 10.1 54.6 40.5 29.8 - - -
72 89.9 9.1 66.9 56.3 45.6 35.0 - - 85.3 10.2 65.7 55.0 44.3 33.7 - -
67 82.8 9.2 79.8 71.4 60.8 50.2 39.5 - 78.4 10.3 76.8 69.5 58.9 48.2 37.5 -
62 76.1 8.8 76.1 76.1 72.0 61.4 50.8 40.1 72.2 9.9 72.2 72.2 68.9 58.4 47.5 36.9
57 76.8 9.0 76.8 76.8 71.7 61.1 50.5 39.8 72.9 10.1 72.9 72.9 67.4 57.1 46.1 35.4
3000
77 99.2 9.1 61.1 44.7 32.9 - - - 94.3 10.2 62.8 44.1 32.2 - - -
72 92.0 9.2 72.9 61.1 49.3 37.5 - - 87.2 10.3 71.7 59.8 47.9 36.1 - -
67 84.8 9.2 84.8 77.5 65.7 53.9 42.1 - 80.2 10.3 80.2 75.5 63.6 51.8 39.9 -
62 77.8 8.9 77.8 77.8 77.8 66.0 54.2 42.4 73.8 9.9 73.8 73.8 73.8 63.0 50.7 38.8
57 78.6 9.0 78.6 78.6 77.5 65.7 53.9 42.1 74.5 10.1 74.5 74.5 72.9 61.8 49.1 37.3
3375
72 92.2 9.2 78.1 65.2 52.3 39.4 - - 87.4 10.2 77.0 64.1 51.2 38.2 - -
67 84.9 9.2 84.9 81.3 69.7 56.8 44.0 - 80.3 10.3 80.3 78.9 67.9 55.0 42.1 -
62 78.0 8.9 78.0 78.0 78.0 65.1 52.2 39.3 74.0 9.9 74.0 74.0 74.0 61.5 48.4 35.4
57 78.7 9.0 78.7 78.7 78.2 65.3 52.4 39.5 74.6 10.1 74.6 74.6 73.8 61.3 47.9 35.0
3750
72 92.3 9.1 83.3 69.3 55.4 41.4 - - 87.5 10.2 82.4 68.4 54.4 40.4 - -
67 85.1 9.2 85.1 85.1 73.8 59.8 45.8 - 80.4 10.3 80.4 80.4 72.2 58.2 44.2 -
62 78.1 8.9 78.1 78.1 78.1 64.1 50.2 36.2 74.1 9.9 74.1 74.1 74.1 60.1 46.1 32.1
57 78.9 9.0 78.9 78.9 78.9 64.9 51.0 37.0 74.8 10.0 74.8 74.8 74.8 60.8 46.8 32.8
1These capacities are gross ratings. For net capacity, deduct supply air blower motor, MBh. Example: Refer to the appropriate Blower
Performance Table for the BHP of the supply air blower motor, MBh = 3.415 x kW and kW = BHP x 0.746 nameplate rated motor
efficiency.
2These ratings include the condenser fan motors and the compressor motors but not the supply air blower motor.
YC090/NC090 (Continued)
Air on
Evaporator Coil
Temperature of Air on Condenser Coil
Total
Capacity1
(MBh)
Total
Input
(kW)2
Sensible Capacity (MBh) Total
Capacity1
(MBh)
Total
Input
(kW)2
Sensible Capacity (MBh)
CFM WB
(°F)
Return Dry Bulb (°F) Return Dry Bulb (°F)
90 85 80 75 70 65 90 85 80 75 70 65

505428-YTG-R-1114
18 Johnson Controls Unitary Products
YC090/NC120
Air on
Evaporator Coil
Temperature of Air on Condenser Coil
Total
Capacity1
(MBh)
Total
Input
(kW)2
Sensible Capacity (MBh) Total
Capacity1
(MBh)
Total
Input
(kW)2
Sensible Capacity (MBh)
CFM WB
(°F)
Return Dry Bulb (°F) Return Dry Bulb (°F)
90 85 80 75 70 65 90 85 80 75 70 65
75°F 85°F
2250
77 105.1 6.0 49.2 40.2 31.1 - - - 108.2 6.6 50.3 41.2 32.1 - - -
72 100.1 5.8 63.3 54.2 45.1 36.0 - - 101.4 6.5 63.6 54.6 45.5 36.4 - -
67 95.1 5.7 77.3 68.2 59.1 50.0 40.9 - 94.6 6.3 77.0 67.9 58.8 49.7 40.7 -
62 87.9 5.6 87.9 80.9 71.8 62.7 53.7 44.6 87.7 6.2 87.7 80.9 71.8 62.7 53.7 44.6
57 83.1 5.5 83.1 83.1 76.8 67.7 58.6 49.5 84.1 6.2 84.1 84.1 77.2 68.2 59.1 50.0
2625
77 109.8 6.0 53.6 43.4 33.2 - - - 112.0 6.7 54.5 44.3 34.1 - - -
72 104.5 5.9 68.6 58.3 48.1 37.9 - - 105.0 6.5 68.6 58.4 48.3 38.1 - -
67 99.3 5.7 83.5 73.3 63.1 52.9 42.6 - 97.9 6.4 82.8 72.6 62.4 52.2 42.1 -
62 91.8 5.6 91.8 86.9 76.7 66.8 56.2 46.0 90.7 6.2 90.7 86.4 76.2 66.0 55.8 45.7
57 86.7 5.6 86.7 86.7 82.0 72.3 61.5 51.3 87.1 6.2 87.1 87.1 82.0 71.8 61.6 51.4
3000
77 114.5 6.1 58.0 46.6 35.3 - - - 115.8 6.7 58.7 47.4 36.1 - - -
72 109.0 5.9 73.9 62.5 51.2 39.8 - - 108.5 6.6 73.6 62.3 51.1 39.8 - -
67 103.5 5.8 89.8 78.4 67.1 55.7 44.4 - 101.2 6.4 88.6 77.3 66.0 54.7 43.4 -
62 95.7 5.7 95.7 92.9 81.5 70.8 58.8 47.5 93.8 6.3 93.8 91.9 80.6 69.3 58.0 46.7
57 90.4 5.6 90.4 90.4 87.1 76.9 64.4 53.1 90.0 6.3 90.0 90.0 86.7 75.4 64.1 52.8
3375
72 110.2 6.0 77.6 65.3 53.1 40.8 - - 110.3 6.6 77.7 65.4 53.2 40.9 - -
67 104.6 5.8 94.1 81.8 69.5 57.3 45.0 - 102.9 6.5 93.3 81.0 68.8 56.5 44.3 -
62 96.7 5.7 96.7 95.3 84.5 72.6 60.0 47.7 95.3 6.3 95.3 94.4 84.0 71.7 59.5 47.2
57 91.4 5.6 91.4 91.4 89.8 78.0 65.2 53.0 91.5 6.3 91.5 91.5 89.8 77.6 65.3 53.1
3750
72 111.4 6.0 81.3 68.1 54.9 41.8 - - 112.1 6.6 81.7 68.5 55.3 42.1 - -
67 105.8 5.9 98.4 85.2 72.0 58.8 45.6 - 104.5 6.5 97.9 84.7 71.5 58.3 45.1 -
62 97.8 5.7 97.8 97.8 87.5 74.3 61.1 47.9 96.8 6.4 96.8 96.8 87.3 74.1 60.9 47.7
57 92.4 5.7 92.4 92.4 92.4 79.2 66.0 52.8 93.0 6.3 93.0 93.0 93.0 79.8 66.6 53.4
95°F 105°F
2250
77 111.4 7.2 51.3 42.3 33.2 - - - 107.2 8.2 49.9 40.9 31.8 - - -
72 102.8 7.1 64.0 54.9 45.9 36.8 - - 99.1 8.0 62.6 53.5 44.5 35.4 - -
67 94.2 7.0 76.7 67.6 58.5 49.5 40.4 - 90.9 7.9 75.3 66.2 57.1 48.1 39.0 -
62 87.4 6.8 87.4 80.9 71.8 62.7 53.6 44.6 84.0 7.8 84.0 79.3 70.2 61.1 52.0 43.0
57 85.2 6.8 85.2 85.2 77.7 68.6 59.6 50.5 82.3 7.7 82.3 82.3 74.9 65.8 56.8 47.7
2625
77 114.2 7.3 55.3 45.2 35.0 - - - 110.2 8.3 53.9 43.8 33.6 - - -
72 105.4 7.2 68.7 58.5 48.4 38.2 - - 101.8 8.1 67.4 57.2 47.0 36.9 - -
67 96.6 7.0 82.1 71.9 61.8 51.6 41.5 - 93.4 8.0 80.8 70.6 60.5 50.3 40.1 -
62 89.6 6.9 89.6 85.9 75.8 65.3 55.5 45.3 86.3 7.9 86.3 83.7 74.3 63.9 53.9 43.8
57 87.4 6.8 87.4 87.4 82.0 71.3 61.7 51.6 84.6 7.8 84.6 84.6 79.3 68.8 58.9 48.8
3000
77 117.1 7.3 59.3 48.1 36.9 - - - 113.1 8.3 58.0 46.7 35.5 - - -
72 108.0 7.2 73.4 62.2 50.9 39.7 - - 104.5 8.2 72.1 60.9 49.6 38.4 - -
67 99.0 7.1 87.5 76.2 65.0 53.8 42.5 - 95.9 8.1 86.3 75.0 63.8 52.5 41.3 -
62 91.9 6.9 91.9 91.0 79.7 67.9 57.3 46.0 88.6 7.9 88.6 88.2 78.3 66.8 55.8 44.6
57 89.6 6.9 89.6 89.6 86.3 74.0 63.8 52.6 86.9 7.8 86.9 86.9 83.6 71.8 61.1 49.8
3375
72 110.4 7.2 77.7 65.5 53.3 41.1 - - 106.7 8.2 76.4 64.2 52.0 39.7 - -
67 101.2 7.1 92.5 80.2 68.0 55.8 43.6 - 97.9 8.1 91.3 79.0 66.8 54.6 42.3 -
62 93.9 7.0 93.9 93.4 83.4 70.9 59.0 46.8 90.5 8.0 90.5 90.3 82.0 69.7 57.6 45.3
57 91.5 6.9 91.5 91.5 89.9 77.1 65.5 53.2 88.7 7.9 88.7 88.7 87.1 74.6 62.6 50.4
3750
72 112.8 7.3 82.1 68.9 55.7 42.4 - - 108.9 8.3 80.8 67.6 54.3 41.1 - -
67 103.3 7.1 97.4 84.2 71.0 57.8 44.6 - 100.0 8.1 96.3 83.0 69.8 56.6 43.4 -
62 95.9 7.0 95.9 95.9 87.1 73.9 60.7 47.5 92.4 8.0 92.4 92.4 85.8 72.5 59.3 46.1
57 93.5 6.9 93.5 93.5 93.5 80.3 67.1 53.9 90.5 7.9 90.5 90.5 90.5 77.3 64.1 50.9

505428-YTG-R-1114
Johnson Controls Unitary Products 19
115°F 125°F
2250
77 103.1 9.1 48.5 39.5 30.4 - - - 98.9 10.1 47.1 38.0 29.0 - - -
72 95.4 9.0 61.2 52.1 43.1 34.0 - - 91.6 9.9 59.8 50.7 41.7 32.6 - -
67 87.6 8.9 73.9 64.8 55.8 46.7 37.6 - 84.4 9.8 72.5 63.4 54.4 45.3 36.2 -
62 80.6 8.7 80.6 77.7 68.6 59.5 50.4 41.4 77.2 9.7 77.2 76.0 67.0 57.9 48.8 39.8
57 79.5 8.6 79.5 79.5 72.1 63.0 54.0 44.9 76.6 9.5 76.6 76.6 69.3 60.2 51.2 42.1
2625
77 106.1 9.2 52.6 42.4 32.2 - - - 102.1 10.2 51.2 41.0 30.8 - - -
72 98.2 9.1 66.0 55.9 45.7 35.5 - - 94.6 10.1 64.7 54.5 44.3 34.2 - -
67 90.3 9.0 79.5 69.3 59.1 49.0 38.8 - 87.1 9.9 78.2 68.0 57.8 47.7 37.5 -
62 83.0 8.8 83.0 81.5 72.8 62.6 52.4 42.3 79.7 9.8 79.7 79.3 71.2 61.2 50.9 40.7
57 81.8 8.7 81.8 81.8 76.5 66.3 56.2 46.0 79.0 9.6 79.0 79.0 73.7 63.8 53.4 43.2
3000
77 109.2 9.3 56.6 45.3 34.1 - - - 105.3 10.3 55.2 44.0 32.7 - - -
72 101.0 9.2 70.8 59.6 48.3 37.0 - - 97.5 10.2 69.5 58.3 47.0 35.7 - -
67 92.9 9.1 85.1 73.8 62.5 51.3 40.0 - 89.8 10.1 83.9 72.6 61.3 50.0 38.7 -
62 85.4 8.9 85.4 85.4 76.9 65.7 54.4 43.1 82.2 10.0 82.2 82.2 75.5 64.5 53.0 41.7
57 84.2 8.8 84.2 84.2 80.9 69.6 58.4 47.1 81.5 9.8 81.5 81.5 78.2 67.4 55.6 44.3
3375
72 103.1 9.2 75.2 62.9 50.7 38.4 - - 99.4 10.2 73.9 61.6 49.3 37.1 - -
67 94.7 9.1 90.1 77.8 65.6 53.3 41.1 - 91.5 10.1 88.9 76.6 64.4 52.1 39.8 -
62 87.1 9.0 87.1 87.1 80.7 68.4 56.2 43.9 83.7 10.0 83.7 83.7 79.3 67.2 54.7 42.5
57 85.9 8.8 85.9 85.9 84.2 72.0 59.7 47.5 83.0 9.8 83.0 83.0 81.4 69.4 56.8 44.6
3750
72 105.1 9.2 79.5 66.2 53.0 39.8 - - 101.3 10.2 78.2 64.9 51.7 38.4 - -
67 96.6 9.1 95.1 81.9 68.6 55.4 42.1 - 93.2 10.1 93.2 80.7 67.4 54.2 40.9 -
62 88.8 9.0 88.8 88.8 84.4 71.2 57.9 44.7 85.3 10.0 85.3 85.3 83.1 69.8 56.5 43.3
57 87.6 8.8 87.6 87.6 87.6 74.3 61.1 47.8 84.6 9.8 84.6 84.6 84.6 71.3 58.1 44.8
1These capacities are gross ratings. For net capacity, deduct supply air blower motor, MBh. Example: Refer to the appropriate Blower
Performance Table for the BHP of the supply air blower motor, MBh = 3.415 x kW and kW = BHP x 0.746 nameplate rated motor
efficiency.
2These ratings include the condenser fan motors and the compressor motors but not the supply air blower motor.
YC090/NC120 (Continued)
Air on
Evaporator Coil
Temperature of Air on Condenser Coil
Total
Capacity1
(MBh)
Total
Input
(kW)2
Sensible Capacity (MBh) Total
Capacity1
(MBh)
Total
Input
(kW)2
Sensible Capacity (MBh)
CFM WB
(°F)
Return Dry Bulb (°F) Return Dry Bulb (°F)
90 85 80 75 70 65 90 85 80 75 70 65

505428-YTG-R-1114
20 Johnson Controls Unitary Products
YC120/NC120
Air on
Evaporator Coil
Temperature of Air on Condenser Coil
Total
Capacity1
(MBh)
Total
Input
(kW)2
Sensible Capacity (MBh) Total
Capacity1
(MBh)
Total
Input
(kW)2
Sensible Capacity (MBh)
CFM WB
(°F)
Return Dry Bulb (°F) Return Dry Bulb (°F)
90 85 80 75 70 65 90 85 80 75 70 65
75°F 85°F
3000
77 142.3 7.5 64.7 52.6 40.5 - - - 139.4 8.5 67.1 54.6 42.1 - - -
72 133.9 7.4 84.4 72.2 60.1 48.0 - - 129.5 8.4 85.3 72.8 60.3 47.8 - -
67 125.5 7.3 104.0 91.9 79.8 67.7 55.6 - 119.6 8.3 103.4 90.9 78.5 66.0 53.5 -
62 115.0 7.3 115.0 109.5 94.2 82.0 69.9 57.8 111.3 8.2 111.3 108.6 96.1 83.6 71.1 58.6
57 111.2 7.2 111.2 111.2 99.9 87.8 75.7 63.6 108.8 8.3 108.8 108.8 99.2 86.7 74.2 61.7
3500
77 151.4 7.5 72.3 58.7 45.2 - - - 147.0 8.5 74.2 60.2 46.1 - - -
72 142.4 7.4 94.1 80.6 67.0 53.5 - - 136.6 8.4 94.1 80.0 66.0 51.9 - -
67 133.4 7.3 116.0 102.5 88.9 75.4 61.8 - 126.1 8.3 114.0 99.9 85.9 71.8 57.8 -
62 122.3 7.3 122.3 119.6 105.0 92.1 77.9 64.4 117.4 8.3 117.4 116.1 105.2 91.1 77.1 63.1
57 118.3 7.2 118.3 118.3 111.3 98.6 84.2 70.7 114.8 8.3 114.8 114.8 108.6 94.6 80.5 66.5
4000
77 160.5 7.5 79.8 64.9 49.9 - - - 154.6 8.6 81.3 65.7 50.1 - - -
72 150.9 7.4 103.9 88.9 73.9 59.0 - - 143.7 8.5 102.9 87.3 71.7 56.1 - -
67 141.4 7.3 128.0 113.0 98.0 83.0 68.1 - 132.7 8.4 124.5 108.9 93.3 77.7 62.1 -
62 129.6 7.3 129.6 129.6 115.9 102.2 86.0 71.0 123.5 8.3 123.5 123.5 114.3 98.7 83.1 67.5
57 125.4 7.2 125.4 125.4 122.8 109.5 92.8 77.8 120.7 8.3 120.7 120.7 118.0 102.4 86.8 71.2
4500
72 154.4 7.5 110.8 94.3 77.8 61.4 - - 148.2 8.5 110.7 93.7 76.6 59.6 - -
67 144.7 7.4 138.0 119.7 103.2 86.8 70.3 - 136.9 8.4 132.8 116.7 99.7 82.6 65.6 -
62 132.6 7.3 132.6 132.6 124.4 108.6 91.5 75.0 127.4 8.3 127.4 127.4 122.1 105.1 88.0 70.9
57 128.3 7.3 128.3 128.3 127.0 111.4 94.0 77.6 124.6 8.3 124.6 124.6 123.2 106.1 89.1 72.0
5000
72 157.9 7.5 117.6 99.7 81.7 63.8 - - 152.7 8.5 118.6 100.0 81.5 63.0 - -
67 148.0 7.4 148.0 126.4 108.5 90.5 72.6 - 141.1 8.4 141.1 124.6 106.1 87.6 69.1 -
62 135.6 7.3 135.6 135.6 132.9 114.9 97.0 79.1 131.3 8.3 131.3 131.3 129.9 111.4 92.9 74.4
57 131.2 7.3 131.2 131.2 131.2 113.2 95.3 77.4 128.4 8.4 128.4 128.4 128.4 109.9 91.4 72.8
95°F 105°F
3000
77 136.4 9.5 69.6 56.7 43.8 - - - 127.0 10.7 66.5 53.5 40.6 - - -
72 125.1 9.4 86.2 73.3 60.5 47.6 - - 117.1 10.7 83.6 70.6 57.7 44.8 - -
67 113.7 9.3 102.9 90.0 77.1 64.2 51.3 - 107.2 10.6 100.7 87.8 74.8 61.9 48.9 -
62 107.7 9.2 107.7 107.7 98.1 85.2 72.3 59.4 100.8 10.5 100.8 100.8 93.7 80.8 67.9 54.9
57 106.5 9.3 106.5 106.5 98.6 85.7 72.8 59.9 100.2 10.6 100.2 100.2 91.6 78.7 65.8 52.8
3500
77 142.6 9.5 76.1 61.6 47.1 - - - 133.4 10.8 75.3 58.7 44.1 - - -
72 130.7 9.4 94.0 79.5 64.9 50.4 - - 123.1 10.7 92.0 77.3 62.7 48.1 - -
67 118.9 9.4 111.9 97.4 82.8 68.3 53.7 - 112.7 10.6 108.7 96.0 81.3 66.7 52.0 -
62 112.6 9.2 112.6 112.6 105.3 90.2 76.3 61.7 106.0 10.5 106.0 106.0 101.9 86.9 72.6 57.9
57 111.3 9.4 111.3 111.3 105.9 90.5 76.8 62.3 105.3 10.6 105.3 105.3 99.5 84.5 70.3 55.6
4000
77 148.8 9.6 82.7 66.5 50.3 - - - 139.9 10.8 84.1 63.9 47.6 - - -
72 136.4 9.5 101.8 85.6 69.4 53.2 - - 129.0 10.7 100.4 84.0 67.7 51.3 - -
67 124.0 9.4 120.9 104.7 88.5 72.3 56.1 - 118.2 10.6 116.6 104.1 87.8 71.5 55.1 -
62 117.4 9.2 117.4 117.4 112.6 95.1 80.2 64.0 111.1 10.5 111.1 111.1 110.0 93.0 77.3 60.9
57 116.1 9.4 116.1 116.1 113.2 95.3 80.8 64.6 110.5 10.6 110.5 110.5 107.4 90.2 74.7 58.4
4500
72 142.0 9.5 110.7 93.0 75.4 57.7 - - 133.3 10.7 109.1 91.2 73.2 55.2 - -
67 129.1 9.4 127.5 113.8 96.1 78.5 60.8 - 122.1 10.6 121.3 112.3 95.0 77.0 59.0 -
62 122.2 9.3 122.2 122.2 119.8 101.5 84.5 66.9 114.8 10.5 114.8 114.8 114.3 96.0 78.3 60.4
57 120.8 9.4 120.8 120.8 119.4 100.9 84.1 66.4 114.1 10.6 114.1 114.1 112.6 94.2 76.7 58.7
5000
72 147.5 9.5 119.5 100.4 81.3 62.2 - - 137.7 10.7 117.9 98.3 78.7 59.1 - -
67 134.1 9.4 134.1 122.8 103.7 84.6 65.5 - 126.1 10.7 126.1 120.4 102.1 82.5 62.9 -
62 127.0 9.3 127.0 127.0 127.0 107.9 88.8 69.7 118.5 10.5 118.5 118.5 118.5 99.0 79.4 59.8
57 125.6 9.4 125.6 125.6 125.6 106.5 87.4 68.3 117.8 10.6 117.8 117.8 117.8 98.2 78.7 59.1

505428-YTG-R-1114
Johnson Controls Unitary Products 21
115°F 125°F
3000
77 117.5 12.0 63.4 50.4 37.4 - - - 108.0 13.2 60.3 47.2 34.1 - - -
72 109.1 11.9 81.0 68.0 55.0 41.9 - - 101.2 13.2 78.4 65.3 52.2 39.1 - -
67 100.8 11.9 98.6 85.6 72.6 59.5 46.5 - 94.3 13.1 94.3 83.4 70.3 57.2 44.1 -
62 94.0 11.8 94.0 94.0 89.4 76.4 63.4 50.4 87.2 13.0 87.2 87.2 85.1 72.0 59.0 45.9
57 94.0 11.8 94.0 94.0 84.7 71.7 58.7 45.7 87.8 13.1 87.8 87.8 77.8 64.7 51.7 38.6
3500
77 124.2 12.0 74.4 55.8 41.1 - - - 115.1 13.2 73.6 53.0 38.1 - - -
72 115.4 11.9 89.9 75.2 60.4 45.7 - - 107.7 13.2 87.9 73.1 58.2 43.4 - -
67 106.6 11.9 105.5 94.6 79.8 65.1 50.3 - 100.4 13.1 100.4 93.2 78.3 63.5 48.6 -
62 99.4 11.8 99.4 99.4 98.4 83.6 68.9 54.1 92.8 13.0 92.8 92.8 92.8 80.4 65.2 50.3
57 99.4 11.8 99.4 99.4 93.2 78.5 63.7 49.0 93.5 13.1 93.5 93.5 86.9 72.4 57.2 42.3
4000
77 131.0 12.0 85.5 61.3 44.8 - - - 122.1 13.2 86.9 58.7 42.1 - - -
72 121.7 11.9 98.9 82.4 65.9 49.5 - - 114.3 13.2 97.5 80.8 64.2 47.6 - -
67 112.3 11.9 112.3 103.5 87.1 70.6 54.1 - 106.5 13.1 106.5 103.0 86.3 69.7 53.1 -
62 104.8 11.8 104.8 104.8 107.3 90.8 74.4 57.9 98.5 13.1 98.5 98.5 98.5 88.7 71.4 54.8
57 104.8 11.8 104.8 104.8 101.7 85.2 68.7 52.2 99.2 13.1 99.2 99.2 95.9 80.1 62.7 46.0
4500
72 124.7 11.9 107.6 89.3 71.0 52.8 - - 116.1 13.2 106.1 87.5 68.9 50.3 - -
67 115.2 11.9 115.2 110.8 93.8 75.5 57.2 - 108.2 13.1 108.2 108.2 92.6 74.0 55.4 -
62 107.4 11.8 107.4 107.4 108.7 90.4 72.1 53.8 100.0 13.1 100.0 100.0 100.0 84.9 65.9 47.3
57 107.4 11.8 107.4 107.4 105.9 87.6 69.3 51.0 100.7 13.1 100.7 100.7 99.1 80.9 61.9 43.3
5000
72 127.8 12.0 116.3 96.2 76.1 56.1 - - 117.9 13.2 114.7 94.1 73.6 53.0 - -
67 118.0 11.9 118.0 118.0 100.5 80.4 60.4 - 109.9 13.1 109.9 109.9 98.9 78.4 57.8 -
62 110.1 11.8 110.1 110.1 110.1 90.0 69.9 49.8 101.6 13.0 101.6 101.6 101.6 81.0 60.4 39.9
57 110.1 11.9 110.1 110.1 110.1 90.0 69.9 49.8 102.3 13.1 102.3 102.3 102.3 81.7 61.2 40.6
1These capacities are gross ratings. For net capacity, deduct supply air blower motor, MBh. Example: Refer to the appropriate Blower
Performance Table for the BHP of the supply air blower motor, MBh = 3.415 x kW and kW = BHP x 0.746 nameplate rated motor
efficiency.
2These ratings include the condenser fan motors and the compressor motors but not the supply air blower motor.
YC120/NC120 (Continued)
Air on
Evaporator Coil
Temperature of Air on Condenser Coil
Total
Capacity1
(MBh)
Total
Input
(kW)2
Sensible Capacity (MBh) Total
Capacity1
(MBh)
Total
Input
(kW)2
Sensible Capacity (MBh)
CFM WB
(°F)
Return Dry Bulb (°F) Return Dry Bulb (°F)
90 85 80 75 70 65 90 85 80 75 70 65

505428-YTG-R-1114
22 Johnson Controls Unitary Products
YD120/ND120
Air on
Evaporator Coil
Temperature of Air on Condenser Coil
Total
Capacity1
(MBh)
Total
Input
(kW)2
Sensible Capacity (MBh) Total
Capacity1
(MBh)
Total
Input
(kW)2
Sensible Capacity (MBh)
CFM WB
(°F)
Return Dry Bulb (°F) Return Dry Bulb (°F)
90 85 80 75 70 65 90 85 80 75 70 65
75°F 85°F
3000
77 138.1 7.5 63.6 51.7 39.9 - - - 132.8 8.6 62.9 50.8 38.7 - - -
72 130.1 7.4 82.9 71.0 59.2 47.4 - - 124.4 8.4 81.7 69.6 57.5 45.4 - -
67 122.0 7.2 102.2 90.4 78.5 66.7 54.8 - 115.9 8.3 100.6 88.5 76.4 64.3 52.2 -
62 112.3 7.2 112.3 108.5 94.8 83.0 71.1 59.3 106.3 8.2 106.3 104.4 92.3 80.2 68.1 56.0
57 108.2 7.1 108.2 108.6 99.9 88.0 76.2 64.3 105.7 8.2 105.7 105.7 95.1 83.0 70.9 58.8
3500
77 147.1 7.5 70.5 57.3 44.0 - - - 141.3 8.6 70.1 56.5 42.8 - - -
72 138.4 7.4 91.8 78.6 65.3 52.0 - - 132.4 8.4 91.0 77.3 63.6 50.0 - -
67 129.8 7.3 113.1 99.9 86.6 73.3 60.0 - 123.4 8.3 111.9 98.2 84.5 70.8 57.1 -
62 119.5 7.2 119.5 117.6 104.6 91.9 78.0 64.7 113.2 8.2 113.2 112.2 102.1 88.5 74.8 61.1
57 115.1 7.2 115.1 115.4 110.1 97.8 83.6 70.3 112.5 8.2 112.5 112.5 105.3 91.6 77.9 64.2
4000
77 156.0 7.6 77.5 62.8 48.1 - - - 149.9 8.6 77.4 62.1 46.9 - - -
72 146.8 7.4 100.8 86.1 71.4 56.7 - - 140.4 8.4 100.3 85.0 69.8 54.5 - -
67 137.7 7.3 124.1 109.4 94.6 79.9 65.2 - 130.9 8.3 123.2 107.9 92.6 77.4 62.1 -
62 126.8 7.2 126.8 126.8 114.3 100.8 84.9 70.2 120.0 8.2 120.0 120.0 112.0 96.7 81.4 66.2
57 122.1 7.2 122.1 122.1 120.4 107.5 91.0 76.3 119.3 8.2 119.3 119.3 115.4 100.1 84.9 69.6
4500
72 152.4 7.5 108.1 92.0 76.0 60.0 - - 145.8 8.5 107.7 91.1 74.5 57.9 - -
67 142.9 7.3 136.1 116.8 100.8 84.8 68.8 - 135.9 8.3 132.1 115.5 98.9 82.3 65.7 -
62 131.5 7.2 131.5 131.5 123.1 107.7 91.1 75.1 124.6 8.2 124.6 124.6 119.5 102.9 86.3 69.7
57 126.7 7.2 126.7 126.7 125.9 110.8 93.9 77.8 123.9 8.2 123.9 123.9 121.9 105.3 88.7 72.1
5000
72 157.9 7.5 115.3 98.0 80.7 63.4 - - 151.2 8.5 115.2 97.2 79.2 61.2 - -
67 148.1 7.4 148.1 124.3 107.0 89.7 72.4 - 141.0 8.3 141.0 123.1 105.1 87.2 69.2 -
62 136.3 7.3 136.3 136.3 132.0 114.6 97.3 80.0 129.3 8.3 129.3 129.3 127.1 109.1 91.1 73.1
57 131.3 7.3 131.3 131.3 131.3 114.0 96.7 79.4 128.5 8.2 128.5 128.5 128.5 110.5 92.5 74.6
95°F 105°F
3000
77 127.4 9.6 62.2 49.8 37.4 - - - 122.1 10.8 60.4 48.0 35.6 - - -
72 118.7 9.5 80.6 68.2 55.9 43.5 - - 112.7 10.7 78.3 65.8 53.4 41.0 - -
67 109.9 9.3 99.0 86.6 74.3 61.9 49.5 - 103.2 10.6 96.1 83.7 71.2 58.8 46.4 -
62 100.4 9.2 100.4 100.4 89.8 77.5 65.1 52.7 95.0 10.5 95.0 95.0 86.6 74.1 61.7 49.3
57 103.2 9.2 103.2 102.8 90.4 78.0 65.7 53.3 98.1 10.5 98.1 97.9 85.4 73.0 60.5 48.1
3500
77 135.6 9.6 69.7 55.6 41.6 - - - 129.2 10.8 70.6 53.8 39.6 - - -
72 126.3 9.5 90.2 76.1 62.0 47.9 - - 119.2 10.7 87.9 73.7 59.5 45.3 - -
67 116.9 9.3 110.6 96.6 82.5 68.4 54.3 - 109.2 10.6 105.2 93.6 79.4 65.2 51.0 -
62 106.8 9.2 106.8 106.8 99.7 85.0 71.5 57.4 100.5 10.5 100.5 100.5 96.5 82.0 68.1 53.9
57 109.9 9.2 109.9 109.6 100.4 85.4 72.2 58.1 103.8 10.5 103.8 103.6 95.2 80.5 66.8 52.6
4000
77 143.8 9.6 77.3 61.5 45.7 - - - 136.2 10.8 80.8 59.7 43.7 - - -
72 133.9 9.5 99.8 84.0 68.2 52.3 - - 125.7 10.7 97.5 81.6 65.6 49.6 - -
67 124.0 9.3 122.3 106.5 90.6 74.8 59.0 - 115.1 10.6 114.3 103.5 87.5 71.6 55.6 -
62 113.3 9.2 113.3 113.3 109.6 92.6 78.0 62.2 106.0 10.5 106.0 106.0 106.4 89.8 74.4 58.5
57 116.5 9.2 116.5 116.5 110.3 92.7 78.7 62.9 109.4 10.5 109.4 109.4 104.9 88.1 73.0 57.1
4500
72 139.2 9.5 107.4 90.2 72.9 55.7 - - 131.0 10.7 105.2 87.7 70.3 52.8 - -
67 128.9 9.3 128.0 114.2 97.0 79.7 62.5 - 120.1 10.6 119.6 111.2 93.7 76.3 58.8 -
62 117.7 9.2 117.7 117.7 115.9 98.1 81.4 64.2 110.5 10.5 110.5 110.5 110.7 92.9 75.8 58.3
57 121.1 9.2 121.1 121.1 118.0 99.9 83.5 66.3 114.1 10.5 114.1 114.1 111.8 93.9 76.9 59.4
5000
72 144.5 9.5 115.0 96.3 77.7 59.0 - - 136.4 10.7 112.9 93.9 74.9 56.0 - -
67 133.8 9.3 133.8 121.9 103.3 84.6 66.0 - 125.0 10.6 125.0 118.9 99.9 81.0 62.0 -
62 122.2 9.2 122.2 122.2 122.2 103.5 84.9 66.2 115.0 10.5 115.0 115.0 115.0 96.1 77.1 58.1
57 125.7 9.2 125.7 125.7 125.7 107.0 88.4 69.7 118.7 10.5 118.7 118.7 118.7 99.8 80.8 61.8

505428-YTG-R-1114
Johnson Controls Unitary Products 23
115°F 125°F
3000
77 116.8 12.1 58.7 46.2 33.7 - - - 111.5 13.3 57.0 44.4 31.8 - - -
72 106.7 11.9 75.9 63.4 50.9 38.4 - - 100.7 13.2 73.6 61.1 48.5 35.9 - -
67 96.6 11.8 93.2 80.7 68.2 55.7 43.2 - 89.9 13.1 89.9 77.7 65.1 52.6 40.0 -
62 89.7 11.7 89.7 89.7 83.3 70.8 58.3 45.8 84.4 12.9 84.4 84.4 80.0 67.5 54.9 42.3
57 93.0 11.7 93.0 92.9 80.4 67.9 55.4 42.9 87.9 12.9 87.9 87.9 75.5 62.9 50.3 37.8
3500
77 122.7 12.1 71.5 52.0 37.7 - - - 116.2 13.3 72.4 50.2 35.8 - - -
72 112.1 11.9 85.6 71.3 57.0 42.7 - - 105.0 13.2 83.3 68.9 54.5 40.1 - -
67 101.4 11.8 99.7 90.6 76.3 62.0 47.7 - 93.7 13.1 93.7 87.6 73.2 58.8 44.4 -
62 94.2 11.7 94.2 94.2 93.2 78.9 64.6 50.3 88.0 12.9 88.0 88.0 88.0 75.8 61.1 46.7
57 97.7 11.7 97.7 97.6 90.0 75.7 61.4 47.1 91.5 13.0 91.5 91.5 84.8 70.9 56.0 41.6
4000
77 128.6 12.1 84.3 57.8 41.7 - - - 120.9 13.3 87.7 56.0 39.7 - - -
72 117.4 11.9 95.3 79.2 63.1 46.9 - - 109.2 13.2 93.0 76.8 60.5 44.2 - -
67 106.3 11.8 106.3 100.5 84.4 68.3 52.2 - 97.4 13.1 97.4 97.4 81.3 65.0 48.8 -
62 98.8 11.7 98.8 98.8 103.1 87.0 70.9 54.8 91.5 12.9 91.5 91.5 91.5 84.2 67.3 51.1
57 102.3 11.7 102.3 102.3 99.6 83.5 67.3 51.2 95.2 13.0 95.2 95.2 94.2 78.8 61.7 45.4
4500
72 122.9 12.0 103.0 85.3 67.6 49.9 - - 114.7 13.2 100.8 82.9 65.0 47.0 - -
67 111.2 11.8 111.2 108.2 90.5 72.8 55.1 - 102.4 13.1 102.4 102.4 87.3 69.3 51.4 -
62 103.3 11.7 103.3 103.3 105.5 87.8 70.1 52.4 96.1 12.9 96.1 96.1 96.1 82.6 64.4 46.5
57 107.1 11.7 107.1 107.1 105.7 88.0 70.3 52.6 100.0 13.0 100.0 100.0 99.5 82.0 63.6 45.7
5000
72 128.3 12.0 110.8 91.5 72.2 52.9 - - 120.2 13.3 108.7 89.0 69.4 49.8 - -
67 116.1 11.9 116.1 115.9 96.6 77.3 58.0 - 107.3 13.2 107.3 107.3 93.3 73.7 54.1 -
62 107.9 11.7 107.9 107.9 107.9 88.6 69.3 50.0 100.7 13.0 100.7 100.7 100.7 81.1 61.5 41.9
57 111.8 11.8 111.8 111.8 111.8 92.5 73.2 53.9 104.8 13.0 104.8 104.8 104.8 85.2 65.6 46.0
1These capacities are gross ratings. For net capacity, deduct supply air blower motor, MBh. Example: Refer to the appropriate Blower
Performance Table for the BHP of the supply air blower motor, MBh = 3.415 x kW and kW = BHP x 0.746 nameplate rated motor
efficiency.
2These ratings include the condenser fan motors and the compressor motors but not the supply air blower motor.
YD120/ND120 (Continued)
Air on
Evaporator Coil
Temperature of Air on Condenser Coil
Total
Capacity1
(MBh)
Total
Input
(kW)2
Sensible Capacity (MBh) Total
Capacity1
(MBh)
Total
Input
(kW)2
Sensible Capacity (MBh)
CFM WB
(°F)
Return Dry Bulb (°F) Return Dry Bulb (°F)
90 85 80 75 70 65 90 85 80 75 70 65

505428-YTG-R-1114
24 Johnson Controls Unitary Products
YC150/NC180
Air on
Evaporator Coil
Temperature of Air on Condenser Coil
Total
Capacity1
(MBh)
Total
Input
(kW)2
Sensible Capacity (MBh) Total
Capacity1
(MBh)
Total
Input
(kW)2
Sensible Capacity (MBh)
CFM WB
(°F)
Return Dry Bulb (°F) Return Dry Bulb (°F)
90 85 80 75 70 65 90 85 80 75 70 65
75°F 85°F
3750
77 178.5 10.2 87.6 71.1 54.7 - - - 172.2 11.3 84.0 67.6 51.2 - - -
72 168.2 9.9 111.9 95.4 78.9 62.4 - - 161.2 11.0 108.3 91.9 75.5 59.2 - -
67 157.9 9.6 136.1 119.6 103.1 86.7 70.2 - 150.1 10.7 132.5 116.2 99.8 83.4 67.1 -
62 144.8 9.4 144.8 144.8 129.3 112.8 96.3 79.8 138.9 10.6 138.9 138.9 126.4 110.1 93.7 77.3
57 149.7 9.5 149.7 149.7 137.7 121.2 104.7 88.3 143.9 10.7 143.9 143.9 130.6 114.3 97.9 81.5
4375
77 184.7 10.2 94.2 77.2 58.5 - - - 177.6 11.3 92.4 73.7 55.0 - - -
72 174.0 9.9 121.8 103.1 84.4 65.7 - - 166.2 11.0 118.4 99.8 81.1 62.4 - -
67 163.4 9.6 149.5 129.0 110.3 91.6 72.9 - 154.7 10.8 144.5 125.8 107.1 88.4 69.8 -
62 149.9 9.4 149.9 149.9 138.2 119.8 100.8 82.1 143.2 10.6 143.2 143.2 135.7 117.0 98.4 79.7
57 154.9 9.5 154.9 154.9 147.3 129.1 109.8 91.1 148.4 10.7 148.4 148.4 140.2 121.6 102.9 84.2
5000
77 190.9 10.3 100.7 83.2 62.3 - - - 182.9 11.3 100.8 79.8 58.8 - - -
72 179.9 9.9 131.8 110.8 89.9 68.9 - - 171.2 11.0 128.6 107.6 86.6 65.6 - -
67 168.8 9.6 162.9 138.4 117.5 96.5 75.5 - 159.4 10.8 156.5 135.5 114.5 93.5 72.5 -
62 154.9 9.4 154.9 154.9 147.2 126.8 105.3 84.3 147.5 10.6 147.5 147.5 145.0 124.0 103.0 82.0
57 160.1 9.6 160.1 160.1 156.9 137.0 114.9 94.0 152.9 10.7 152.9 152.9 149.8 128.8 107.8 86.8
5625
72 182.3 10.1 142.7 119.7 96.7 73.7 - - 174.1 11.2 139.0 116.1 93.1 70.2 - -
67 171.1 9.8 168.1 149.4 126.4 103.4 80.4 - 162.1 10.9 160.6 146.0 123.1 100.1 77.2 -
62 157.0 9.6 157.0 157.0 153.1 130.4 107.1 84.1 150.0 10.7 150.0 150.0 148.8 125.8 102.9 79.9
57 162.2 9.7 162.2 162.2 160.6 138.1 114.6 91.6 155.5 10.8 155.5 155.5 153.9 131.0 108.1 85.1
6250
72 184.7 10.2 153.7 128.6 103.6 78.5 - - 177.0 11.3 149.4 124.5 99.7 74.8 - -
67 173.4 9.9 173.4 160.4 135.4 110.4 85.3 - 164.8 11.0 164.8 156.6 131.7 106.8 81.9 -
62 159.0 9.7 159.0 159.0 159.0 134.0 108.9 83.9 152.5 10.8 152.5 152.5 152.5 127.6 102.7 77.8
57 164.4 9.8 164.4 164.4 164.4 139.3 114.3 89.2 158.1 10.9 158.1 158.1 158.1 133.2 108.3 83.4
95°F 105°F
3750
77 166.0 12.3 80.3 64.1 47.8 - - - 159.9 14.1 79.0 62.8 46.6 - - -
72 154.1 12.1 104.7 88.4 72.2 55.9 - - 148.2 13.8 102.8 86.6 70.4 54.2 - -
67 142.3 11.9 129.0 112.7 96.5 80.2 64.0 - 136.4 13.5 126.7 110.5 94.2 78.0 61.8 -
62 132.9 11.7 132.9 132.9 123.6 107.4 91.1 74.9 130.6 13.4 130.6 130.6 122.0 105.8 89.6 73.4
57 138.2 11.8 138.2 138.2 123.6 107.3 91.1 74.8 134.7 13.5 134.7 134.7 119.4 103.2 87.0 70.8
4375
77 170.5 12.3 90.6 70.2 51.6 - - - 163.0 14.0 91.5 68.6 50.0 - - -
72 158.3 12.1 115.0 96.4 77.8 59.1 - - 151.0 13.7 112.8 94.2 75.6 56.9 - -
67 146.1 11.9 139.5 122.6 104.0 85.3 66.7 - 139.1 13.5 134.2 119.8 101.2 82.5 63.9 -
62 136.5 11.7 136.5 136.5 133.2 114.3 95.9 77.3 133.1 13.4 133.1 133.1 130.9 112.1 93.6 75.0
57 142.0 11.8 142.0 142.0 133.2 114.0 95.9 77.3 137.3 13.5 137.3 137.3 128.1 109.2 90.9 72.2
5000
77 175.0 12.3 100.8 76.3 55.3 - - - 166.1 13.9 104.0 74.4 53.4 - - -
72 162.5 12.1 125.4 104.4 83.4 62.3 - - 153.9 13.7 122.9 101.8 80.7 59.6 - -
67 150.0 11.9 150.0 132.5 111.5 90.4 69.4 - 141.7 13.4 141.7 129.1 108.1 87.0 65.9 -
62 140.1 11.7 140.1 140.1 142.8 121.2 100.7 79.7 135.6 13.3 135.6 135.6 139.8 118.5 97.7 76.6
57 145.7 11.8 145.7 145.7 142.8 120.7 100.7 79.7 140.0 13.4 140.0 140.0 136.9 115.3 94.8 73.7
5625
72 165.9 12.2 135.3 112.4 89.5 66.7 - - 157.7 13.8 133.0 110.0 87.1 64.2 - -
67 153.1 12.0 153.1 142.6 119.7 96.8 73.9 - 145.2 13.5 145.2 138.0 116.6 93.7 70.8 -
62 143.1 11.8 143.1 143.1 144.4 121.2 98.6 75.7 138.9 13.4 138.9 138.9 141.0 118.0 95.2 72.3
57 148.7 11.9 148.7 148.7 147.3 123.9 101.5 78.6 143.4 13.5 143.4 143.4 141.8 118.6 96.0 73.1
6250
72 169.3 12.3 145.2 120.5 95.7 71.0 - - 161.4 14.0 143.0 118.3 93.5 68.7 - -
67 156.3 12.1 156.3 152.7 128.0 103.2 78.5 - 148.6 13.7 148.6 146.9 125.2 100.4 75.6 -
62 146.0 11.9 146.0 146.0 146.0 121.3 96.5 71.8 142.2 13.6 142.2 142.2 142.2 117.5 92.7 67.9
57 151.8 12.0 151.8 151.8 151.8 127.0 102.3 77.6 146.8 13.7 146.8 146.8 146.8 122.0 97.2 72.5

505428-YTG-R-1114
Johnson Controls Unitary Products 25
115°F 125°F
3750
77 153.8 15.8 77.6 61.4 45.3 - - - 147.7 17.5 76.3 60.1 44.0 - - -
72 142.2 15.5 101.0 84.8 68.7 52.5 - - 136.2 17.2 99.2 83.0 66.9 50.8 - -
67 130.5 15.1 124.4 108.2 92.0 75.9 59.7 - 124.7 16.8 122.1 105.9 89.8 73.7 57.6 -
62 128.2 15.1 128.2 128.2 120.4 104.2 88.0 71.9 125.8 16.8 125.8 125.8 118.7 102.6 86.5 70.4
57 131.2 15.2 131.2 131.2 115.2 99.0 82.8 66.7 127.8 17.0 127.8 127.8 111.0 94.9 78.7 62.6
4375
77 155.5 15.7 92.3 67.0 48.4 - - - 148.1 17.3 93.2 65.4 46.8 - - -
72 143.8 15.3 110.6 92.0 73.4 54.7 - - 136.5 17.0 108.4 89.8 71.2 52.5 - -
67 132.0 15.0 128.9 117.0 98.3 79.7 61.1 - 125.0 16.6 123.7 114.2 95.5 76.9 58.3 -
62 129.7 15.0 129.7 129.7 128.6 110.0 91.3 72.7 126.2 16.7 126.2 126.2 126.2 107.8 89.1 70.4
57 132.7 15.1 132.7 132.7 123.1 104.4 85.8 67.2 128.1 16.8 128.1 128.1 118.0 99.7 80.8 62.1
5000
77 157.3 15.5 107.1 72.6 51.5 - - - 148.4 17.1 110.2 70.7 49.6 - - -
72 145.4 15.2 120.3 99.2 78.1 57.0 - - 136.8 16.8 117.7 96.6 75.4 54.3 - -
67 133.5 14.9 133.5 125.8 104.7 83.6 62.5 - 125.2 16.4 125.2 122.4 101.3 80.1 59.0 -
62 131.1 14.9 131.1 131.1 136.9 115.8 94.7 73.6 126.6 16.5 126.6 126.6 126.6 113.1 91.6 70.5
57 134.2 15.0 134.2 134.2 131.0 109.9 88.8 67.7 128.5 16.6 128.5 128.5 125.1 104.5 82.8 61.7
5625
72 149.5 15.4 130.6 107.6 84.7 61.7 - - 141.3 17.0 128.2 105.2 82.3 59.3 - -
67 137.3 15.1 137.3 133.4 113.5 90.6 67.6 - 129.3 16.6 129.3 128.8 110.4 87.5 64.5 -
62 134.8 15.1 134.8 134.8 137.7 114.7 91.8 68.8 130.7 16.7 130.7 130.7 130.7 111.5 88.4 65.4
57 138.0 15.2 138.0 138.0 136.4 113.4 90.5 67.5 132.6 16.8 132.6 132.6 130.9 108.2 84.9 62.0
6250
72 153.6 15.6 140.9 116.1 91.3 66.5 - - 145.7 17.2 138.7 113.9 89.1 64.3 - -
67 141.0 15.3 141.0 141.0 122.4 97.6 72.8 - 133.4 16.8 133.4 133.4 119.6 94.8 69.9 -
62 138.5 15.3 138.5 138.5 138.5 113.7 88.9 64.1 134.7 16.9 134.7 134.7 134.7 109.9 85.1 60.2
57 141.8 15.4 141.8 141.8 141.8 117.0 92.2 67.4 136.7 17.1 136.7 136.7 136.7 111.9 87.1 62.3
1These capacities are gross ratings. For net capacity, deduct supply air blower motor, MBh. Example: Refer to the appropriate Blower
Performance Table for the BHP of the supply air blower motor, MBh = 3.415 x kW and kW = BHP x 0.746 nameplate rated motor
efficiency.
2These ratings include the condenser fan motors and the compressor motors but not the supply air blower motor.
YC150/NC180 (Continued)
Air on
Evaporator Coil
Temperature of Air on Condenser Coil
Total
Capacity1
(MBh)
Total
Input
(kW)2
Sensible Capacity (MBh) Total
Capacity1
(MBh)
Total
Input
(kW)2
Sensible Capacity (MBh)
CFM WB
(°F)
Return Dry Bulb (°F) Return Dry Bulb (°F)
90 85 80 75 70 65 90 85 80 75 70 65

505428-YTG-R-1114
26 Johnson Controls Unitary Products
YD150/ND180
Air on
Evaporator Coil
Temperature of Air on Condenser Coil
Total
Capacity1
(MBh)
Total
Input
(kW)2
Sensible Capacity (MBh) Total
Capacity1
(MBh)
Total
Input
(kW)2
Sensible Capacity (MBh)
CFM WB
(°F)
Return Dry Bulb (°F) Return Dry Bulb (°F)
90 85 80 75 70 65 90 85 80 75 70 65
75°F 85°F
3750
77 170.2 10.0 80.1 64.2 48.3 - - - 173.7 11.0 81.5 65.4 49.3 - - -
72 164.1 9.7 106.1 90.2 74.3 58.4 - - 161.9 10.8 105.7 89.6 73.5 57.5 - -
67 157.9 9.5 132.0 116.1 100.2 84.3 68.5 - 150.1 10.6 129.8 113.8 97.7 81.7 65.6 -
62 142.4 9.3 142.4 140.8 122.7 106.8 90.9 75.1 139.3 10.4 139.3 138.5 122.4 106.4 90.3 74.2
57 141.3 9.3 141.3 141.3 129.9 114.0 98.1 82.2 140.0 10.4 140.0 140.0 127.0 111.0 94.9 78.8
4375
77 182.4 10.0 89.5 72.3 53.8 - - - 182.2 11.1 91.1 72.7 54.3 - - -
72 175.5 9.7 119.7 101.2 82.7 64.2 - - 169.8 10.9 117.7 99.3 80.8 62.4 - -
67 168.7 9.5 149.8 130.0 111.5 93.0 74.5 - 157.4 10.7 144.3 125.9 107.4 89.0 70.5 -
62 152.3 9.4 152.3 151.5 136.6 118.9 99.7 81.2 146.1 10.5 146.1 145.7 134.6 116.1 97.7 79.2
57 151.2 9.3 151.2 151.2 144.6 126.8 107.6 89.1 146.8 10.5 146.8 146.8 139.7 121.2 102.8 84.3
5000
77 194.5 10.0 98.9 80.4 59.3 - - - 190.7 11.1 100.8 80.0 59.2 - - -
72 187.0 9.8 133.3 112.2 91.1 70.0 - - 177.7 10.9 129.8 109.0 88.2 67.3 - -
67 179.5 9.5 167.6 143.9 122.8 101.7 80.6 - 164.8 10.7 158.8 138.0 117.1 96.3 75.5 -
62 162.2 9.4 162.2 162.2 150.6 131.0 108.4 87.3 152.9 10.5 152.9 152.9 146.8 125.9 105.1 84.3
57 161.1 9.4 161.1 161.1 159.2 139.6 117.0 95.9 153.7 10.5 153.7 153.7 152.3 131.4 110.6 89.8
5625
72 187.6 9.8 141.9 119.6 97.2 74.8 - - 180.7 11.0 140.5 117.9 95.3 72.8 - -
67 180.3 9.6 174.3 153.5 131.1 108.7 86.4 - 167.5 10.8 164.6 149.3 126.7 104.1 81.5 -
62 162.8 9.5 162.8 162.8 156.9 135.3 112.2 89.8 155.4 10.6 155.4 155.4 152.4 129.8 107.2 84.7
57 161.6 9.4 161.6 161.6 160.7 139.0 115.9 93.5 156.3 10.6 156.3 156.3 155.6 133.0 110.4 87.8
6250
72 188.2 9.9 150.6 126.9 103.3 79.6 - - 183.7 11.0 151.2 126.8 102.5 78.2 - -
67 181.0 9.7 181.0 163.0 139.4 115.7 92.1 - 170.3 10.8 170.3 160.6 136.2 111.9 87.6 -
62 163.3 9.5 163.3 163.3 163.3 139.7 116.0 92.3 158.0 10.6 158.0 158.0 158.0 133.7 109.4 85.1
57 162.1 9.5 162.1 162.1 162.1 138.5 114.8 91.1 158.8 10.6 158.8 158.8 158.8 134.5 110.2 85.9
95°F 105°F
3750
77 177.3 12.0 82.9 66.6 50.4 - - - 162.9 13.7 78.3 62.1 45.9 - - -
72 159.8 11.9 105.3 89.0 72.8 56.6 - - 149.2 13.5 101.4 85.2 69.0 52.8 - -
67 142.3 11.8 127.7 111.4 95.2 79.0 62.7 - 135.4 13.3 124.6 108.4 92.2 76.0 59.7 -
62 136.2 11.5 136.2 136.2 122.1 105.9 89.7 73.4 128.0 13.0 128.0 128.0 118.2 102.0 85.7 69.5
57 138.7 11.5 138.7 138.7 124.1 107.9 91.7 75.5 131.1 13.1 131.1 131.1 116.6 100.4 84.2 68.0
4375
77 182.1 12.1 92.8 73.1 54.7 - - - 168.7 13.7 90.6 68.8 50.3 - - -
72 164.1 12.0 115.8 97.4 79.0 60.6 - - 154.5 13.5 112.8 94.2 75.6 57.1 - -
67 146.2 11.9 138.8 121.7 103.3 84.9 66.5 - 140.3 13.4 134.9 119.6 101.0 82.4 63.9 -
62 139.8 11.6 139.8 139.8 132.5 113.4 95.7 77.3 132.6 13.1 132.6 132.6 129.5 110.6 92.4 73.8
57 142.5 11.6 142.5 142.5 134.7 115.6 97.9 79.5 135.8 13.2 135.8 135.8 127.7 108.8 90.6 72.1
5000
77 186.8 12.2 102.7 79.6 59.0 - - - 174.5 13.8 103.0 75.6 54.7 - - -
72 168.4 12.1 126.4 105.8 85.2 64.7 - - 159.9 13.6 124.1 103.2 82.3 61.3 - -
67 150.0 12.0 150.0 132.0 111.5 90.9 70.3 - 145.2 13.4 145.2 130.8 109.9 88.9 68.0 -
62 143.5 11.7 143.5 143.5 142.9 120.8 101.8 81.2 137.2 13.1 137.2 137.2 140.9 119.2 99.0 78.1
57 146.2 11.7 146.2 146.2 145.3 123.3 104.2 83.6 140.5 13.2 140.5 140.5 138.9 117.2 97.1 76.2
5625
72 173.8 12.1 139.0 116.3 93.5 70.7 - - 164.1 13.6 136.3 113.3 90.3 67.2 - -
67 154.8 12.0 154.8 145.1 122.3 99.5 76.7 - 149.0 13.5 149.0 141.4 120.5 97.5 74.5 -
62 148.1 11.7 148.1 148.1 147.8 124.3 102.3 79.5 140.7 13.2 140.7 140.7 142.6 119.2 96.6 73.5
57 150.9 11.7 150.9 150.9 150.4 126.9 104.9 82.1 144.2 13.2 144.2 144.2 143.4 120.0 97.3 74.3
6250
72 179.2 12.1 151.7 126.8 101.8 76.8 - - 168.3 13.7 148.5 123.4 98.3 73.1 - -
67 159.6 12.0 159.6 158.1 133.1 108.1 83.2 - 152.8 13.5 152.8 152.0 131.2 106.1 81.0 -
62 152.7 11.7 152.7 152.7 152.7 127.7 102.8 77.8 144.3 13.2 144.3 144.3 144.3 119.2 94.1 69.0
57 155.6 11.7 155.6 155.6 155.6 130.6 105.6 80.6 147.8 13.3 147.8 147.8 147.8 122.7 97.6 72.5

505428-YTG-R-1114
Johnson Controls Unitary Products 27
115°F 125°F
3750
77 148.6 15.3 73.8 57.6 41.4 - - - 134.2 17.0 69.2 53.1 36.9 - - -
72 138.6 15.1 97.6 81.4 65.3 49.1 - - 128.0 16.7 93.8 77.6 61.5 45.3 - -
67 128.6 14.8 121.5 105.3 89.1 72.9 56.7 - 121.7 16.3 118.3 102.2 86.0 69.9 53.7 -
62 119.7 14.5 119.7 119.7 114.2 98.0 81.8 65.7 111.5 16.0 111.5 111.5 110.2 94.1 77.9 61.8
57 123.4 14.7 123.4 123.4 109.0 92.8 76.7 60.5 115.7 16.3 115.7 115.7 101.5 85.3 69.2 53.0
4375
77 155.4 15.4 88.5 64.6 45.9 - - - 142.1 17.0 86.4 60.4 41.5 - - -
72 145.0 15.1 109.7 91.0 72.3 53.6 - - 135.4 16.6 106.7 87.8 68.9 50.0 - -
67 134.5 14.8 130.9 117.4 98.7 80.0 61.2 - 128.7 16.3 127.0 115.2 96.4 77.5 58.6 -
62 125.3 14.5 125.3 125.3 126.5 107.8 89.0 70.3 118.0 16.0 118.0 118.0 118.0 105.0 85.7 66.8
57 129.1 14.7 129.1 129.1 120.7 102.0 83.3 64.6 122.4 16.3 122.4 122.4 113.8 95.2 76.0 57.1
5000
77 162.3 15.4 103.2 71.6 50.3 - - - 150.0 16.9 103.5 67.6 46.0 - - -
72 151.3 15.1 121.8 100.6 79.3 58.0 - - 142.8 16.6 119.6 98.0 76.3 54.7 - -
67 140.4 14.8 140.4 129.5 108.3 87.0 65.7 - 135.6 16.3 135.6 128.3 106.7 85.1 63.5 -
62 130.8 14.5 130.8 130.8 138.8 117.5 96.2 75.0 124.4 16.0 124.4 124.4 124.4 115.8 93.5 71.9
57 134.8 14.7 134.8 134.8 132.5 111.2 90.0 68.7 129.0 16.2 129.0 129.0 126.0 105.2 82.8 61.2
5625
72 154.3 15.2 133.5 110.3 87.0 63.8 - - 144.6 16.7 130.8 107.3 83.8 60.3 - -
67 143.2 14.9 143.2 137.8 118.8 95.5 72.3 - 137.4 16.4 137.4 134.1 117.1 93.6 70.1 -
62 133.4 14.6 133.4 133.4 137.4 114.1 90.8 67.6 126.0 16.1 126.0 126.0 126.0 109.0 85.1 61.6
57 137.4 14.8 137.4 137.4 136.3 113.0 89.8 66.5 130.7 16.3 130.7 130.7 129.2 106.1 82.2 58.7
6250
72 157.3 15.3 145.3 120.0 94.7 69.5 - - 146.4 16.8 142.0 116.6 91.2 65.8 - -
67 146.0 15.0 146.0 146.0 129.3 104.1 78.8 - 139.2 16.5 139.2 139.2 127.5 102.1 76.7 -
62 136.0 14.7 136.0 136.0 136.0 110.7 85.4 60.2 127.6 16.2 127.6 127.6 127.6 102.2 76.8 51.4
57 140.1 14.9 140.1 140.1 140.1 114.8 89.6 64.3 132.4 16.5 132.4 132.4 132.4 107.0 81.6 56.2
1These capacities are gross ratings. For net capacity, deduct supply air blower motor, MBh. Example: Refer to the appropriate Blower
Performance Table for the BHP of the supply air blower motor, MBh = 3.415 x kW and kW = BHP x 0.746 nameplate rated motor
efficiency.
2These ratings include the condenser fan motors and the compressor motors but not the supply air blower motor.
YD150/ND180 (Continued)
Air on
Evaporator Coil
Temperature of Air on Condenser Coil
Total
Capacity1
(MBh)
Total
Input
(kW)2
Sensible Capacity (MBh) Total
Capacity1
(MBh)
Total
Input
(kW)2
Sensible Capacity (MBh)
CFM WB
(°F)
Return Dry Bulb (°F) Return Dry Bulb (°F)
90 85 80 75 70 65 90 85 80 75 70 65

505428-YTG-R-1114
28 Johnson Controls Unitary Products
YC180/NC180
Air on
Evaporator Coil
Temperature of Air on Condenser Coil
Total
Capacity1
(MBh)
Total
Input
(kW)2
Sensible Capacity (MBh) Total
Capacity1
(MBh)
Total
Input
(kW)2
Sensible Capacity (MBh)
CFM WB
(°F)
Return Dry Bulb (°F) Return Dry Bulb (°F)
90 85 80 75 70 65 90 85 80 75 70 65
75°F 85°F
4500
77 223.5 11.8 104.0 85.0 66.0 - - - 214.6 13.1 101.2 82.2 63.3 - - -
72 207.2 11.5 132.3 113.3 94.4 75.4 - - 198.3 12.8 129.0 110.1 91.2 72.2 - -
67 191.0 11.1 160.6 141.7 122.7 103.7 84.7 - 181.9 12.4 156.8 137.9 119.0 100.1 81.1 -
62 176.0 10.8 176.0 171.9 151.4 132.5 113.5 94.5 168.5 12.2 168.5 166.4 147.5 128.6 109.7 90.8
57 175.0 10.8 175.0 175.0 158.1 139.1 120.1 101.1 168.1 12.1 168.1 168.1 150.6 131.7 112.8 93.8
5250
77 229.4 11.9 113.7 92.3 70.8 - - - 220.1 13.2 110.7 89.4 68.1 - - -
72 212.8 11.6 144.1 122.7 101.2 79.7 - - 203.3 12.8 140.7 119.4 98.1 76.8 - -
67 196.1 11.2 174.5 153.0 131.6 110.1 88.7 - 186.5 12.5 170.6 149.3 128.0 106.7 85.4 -
62 180.7 11.0 180.7 178.6 162.4 141.9 119.5 98.1 172.7 12.2 172.7 171.7 158.7 137.4 116.1 94.8
57 179.7 10.9 179.7 179.7 169.6 149.6 126.6 105.2 172.4 12.2 172.4 172.4 162.0 140.7 119.4 98.1
6000
77 235.4 12.0 123.5 99.5 75.6 - - - 225.5 13.3 120.3 96.6 72.9 - - -
72 218.3 11.7 155.9 132.0 108.0 84.1 - - 208.3 12.9 152.3 128.6 105.0 81.3 - -
67 201.2 11.3 188.3 164.4 140.5 116.5 92.6 - 191.1 12.6 184.4 160.7 137.0 113.4 89.7 -
62 185.4 11.1 185.4 185.4 173.4 151.3 125.5 101.6 177.0 12.3 177.0 177.0 169.9 146.2 122.6 98.9
57 184.4 11.0 184.4 184.4 181.0 160.1 133.2 109.2 176.6 12.3 176.6 176.6 173.5 149.8 126.1 102.4
6750
72 221.3 11.3 165.2 139.4 113.7 88.0 - - 213.7 13.6 165.8 140.1 114.5 88.8 - -
67 204.0 11.0 197.5 174.0 147.8 122.0 96.3 - 196.0 13.3 192.7 175.1 149.4 123.8 98.1 -
62 187.9 10.7 187.9 187.9 181.9 157.1 130.4 104.7 181.5 13.0 181.5 181.5 178.0 152.4 126.7 101.1
57 186.8 10.6 186.8 186.8 185.2 161.0 133.7 108.0 181.2 13.0 181.2 181.2 179.6 153.9 128.3 102.6
7500
72 224.2 10.9 174.4 146.9 119.4 91.8 - - 219.0 14.3 179.2 151.6 123.9 96.3 - -
67 206.7 10.6 206.7 183.6 155.1 127.6 100.0 - 201.0 14.0 201.0 189.4 161.8 134.1 106.5 -
62 190.4 10.3 190.4 190.4 190.4 162.8 135.3 107.8 186.1 13.7 186.1 186.1 186.1 158.5 130.9 103.2
57 189.3 10.3 189.3 189.3 189.3 161.8 134.3 106.7 185.7 13.7 185.7 185.7 185.7 158.1 130.5 102.9
95°F 105°F
4500
77 205.8 14.4 98.3 79.5 60.6 - - - 195.5 15.9 95.5 76.6 57.7 - - -
72 189.3 14.0 125.7 106.8 87.9 69.1 - - 179.9 15.7 122.5 103.6 84.7 65.9 - -
67 172.8 13.7 153.0 134.1 115.3 96.4 77.5 - 164.3 15.4 149.5 130.7 111.8 92.9 74.0 -
62 161.0 13.5 161.0 161.0 143.6 124.7 105.9 87.0 153.2 15.2 153.2 153.2 139.8 120.9 102.0 83.1
57 161.3 13.5 161.3 161.3 143.1 124.3 105.4 86.6 154.3 15.2 154.3 154.3 136.3 117.4 98.5 79.6
5250
77 210.7 14.4 107.7 86.6 65.4 - - - 199.9 16.0 107.5 83.6 62.4 - - -
72 193.8 14.1 137.2 116.1 94.9 73.8 - - 183.9 15.8 134.0 112.8 91.6 70.4 - -
67 176.9 13.8 166.7 145.6 124.4 103.3 82.2 - 168.0 15.5 160.4 142.0 120.8 99.6 78.3 -
62 164.8 13.5 164.8 164.8 155.0 132.9 112.7 91.6 156.6 15.2 156.6 156.6 151.0 129.4 108.6 87.4
57 165.1 13.6 165.1 165.1 154.5 131.9 112.2 91.1 157.7 15.2 157.7 157.7 147.2 125.3 104.8 83.6
6000
77 215.5 14.5 117.1 93.7 70.2 - - - 204.2 16.1 119.5 90.5 67.0 - - -
72 198.3 14.2 148.7 125.3 101.9 78.5 - - 187.9 15.8 145.4 121.9 98.4 74.9 - -
67 181.0 13.8 180.4 157.0 133.6 110.2 86.8 - 171.6 15.6 171.3 153.3 129.7 106.2 82.7 -
62 168.6 13.6 168.6 168.6 166.4 141.1 119.6 96.2 160.0 15.3 160.0 160.0 162.3 137.8 115.3 91.7
57 168.9 13.6 168.9 168.9 165.9 139.4 119.1 95.6 161.2 15.3 161.2 161.2 158.2 133.2 111.2 87.6
6750
72 206.1 15.9 166.4 140.8 115.2 89.7 - - 192.5 16.7 159.1 133.4 107.7 82.0 - -
67 188.1 15.6 187.8 176.1 151.0 125.5 99.9 - 175.8 16.4 175.7 166.6 142.0 116.3 90.7 -
62 175.2 15.3 175.2 175.2 174.1 147.6 123.0 97.4 164.0 16.2 164.0 164.0 165.1 139.0 113.7 88.1
57 175.5 15.3 175.5 175.5 174.0 146.9 122.9 97.3 165.1 16.2 165.1 165.1 163.6 137.2 112.3 86.6
7500
72 213.9 17.7 184.0 156.3 128.5 100.8 - - 197.2 17.6 172.7 144.9 117.0 89.2 - -
67 195.2 17.3 195.2 195.2 168.5 140.7 113.0 - 180.0 17.3 180.0 180.0 154.3 126.5 98.6 -
62 181.9 17.0 181.9 181.9 181.9 154.1 126.4 98.6 167.9 17.0 167.9 167.9 167.9 140.1 112.2 84.4
57 182.2 17.0 182.2 182.2 182.2 154.4 126.7 99.0 169.0 17.0 169.0 169.0 169.0 141.2 113.4 85.6

505428-YTG-R-1114
Johnson Controls Unitary Products 29
115°F 125°F
4500
77 185.3 17.5 92.7 73.7 54.8 - - - 175.0 19.1 89.8 70.9 51.9 - - -
72 170.5 17.3 119.4 100.5 81.5 62.6 - - 161.1 18.9 116.2 97.3 78.4 59.4 - -
67 155.8 17.1 146.1 127.2 108.3 89.3 70.4 - 147.2 18.8 142.6 123.7 104.8 85.8 66.9 -
62 145.5 16.9 145.5 145.5 136.0 117.1 98.2 79.3 137.7 18.6 137.7 137.7 132.2 113.3 94.3 75.4
57 147.3 16.8 147.3 147.3 129.4 110.5 91.6 72.7 140.3 18.5 140.3 140.3 122.6 103.6 84.7 65.8
5250
77 189.1 17.6 107.3 80.6 59.3 - - - 178.3 19.2 107.1 77.6 56.2 - - -
72 174.1 17.4 130.7 109.5 88.2 66.9 - - 164.2 19.1 127.5 106.2 84.8 63.5 - -
67 159.0 17.2 154.2 138.3 117.1 95.8 74.5 - 150.1 18.9 147.9 134.7 113.4 92.1 70.7 -
62 148.5 17.0 148.5 148.5 147.1 125.8 104.5 83.3 140.3 18.7 140.3 140.3 140.3 122.2 100.4 79.1
57 150.4 16.9 150.4 150.4 140.0 118.7 97.4 76.2 143.0 18.6 143.0 143.0 132.7 112.1 90.0 68.7
6000
77 192.9 17.7 121.9 87.4 63.8 - - - 181.6 19.3 124.4 84.3 60.5 - - -
72 177.6 17.5 142.1 118.5 94.8 71.2 - - 167.3 19.2 138.8 115.0 91.3 67.6 - -
67 162.2 17.3 162.2 149.5 125.9 102.3 78.6 - 152.9 19.0 152.9 145.8 122.1 98.3 74.6 -
62 151.5 17.0 151.5 151.5 158.2 134.5 110.9 87.3 142.9 18.8 142.9 142.9 142.9 131.2 106.6 82.8
57 153.4 17.0 153.4 153.4 150.5 126.9 103.3 79.6 145.7 18.7 145.7 145.7 142.8 120.6 95.4 71.6
6750
72 179.0 17.5 151.7 126.0 100.2 74.4 - - 165.5 18.3 144.4 118.5 92.7 66.8 - -
67 163.5 17.3 163.5 157.2 133.0 107.2 81.5 - 151.3 18.2 151.3 147.7 124.0 98.1 72.3 -
62 152.7 17.0 152.7 152.7 156.0 130.3 104.5 78.7 141.4 17.9 141.4 141.4 141.4 121.6 95.3 69.4
57 154.7 17.0 154.7 154.7 153.2 127.4 101.7 75.9 144.2 17.9 144.2 144.2 142.8 117.7 91.0 65.2
7500
72 180.4 17.5 161.4 133.5 105.5 77.6 - - 163.7 17.4 150.1 122.1 94.1 66.0 - -
67 164.8 17.3 164.8 164.8 140.1 112.2 84.3 - 149.7 17.3 149.7 149.7 125.9 97.9 69.9 -
62 153.9 17.0 153.9 153.9 153.9 126.0 98.1 70.2 140.0 17.1 140.0 140.0 140.0 112.0 83.9 55.9
57 155.9 17.0 155.9 155.9 155.9 128.0 100.1 72.1 142.7 17.0 142.7 142.7 142.7 114.7 86.7 58.7
1These capacities are gross ratings. For net capacity, deduct supply air blower motor, MBh. Example: Refer to the appropriate Blower
Performance Table for the BHP of the supply air blower motor, MBh = 3.415 x kW and kW = BHP x 0.746 nameplate rated motor
efficiency.
2These ratings include the condenser fan motors and the compressor motors but not the supply air blower motor.
YC180/NC180 (Continued)
Air on
Evaporator Coil
Temperature of Air on Condenser Coil
Total
Capacity1
(MBh)
Total
Input
(kW)2
Sensible Capacity (MBh) Total
Capacity1
(MBh)
Total
Input
(kW)2
Sensible Capacity (MBh)
CFM WB
(°F)
Return Dry Bulb (°F) Return Dry Bulb (°F)
90 85 80 75 70 65 90 85 80 75 70 65

505428-YTG-R-1114
30 Johnson Controls Unitary Products
YC180/NC240
Air on
Evaporator Coil
Temperature of Air on Condenser Coil
Total
Capacity1
(MBh)
Total
Input
(kW)2
Sensible Capacity (MBh) Total
Capacity1
(MBh)
Total
Input
(kW)2
Sensible Capacity (MBh)
CFM WB
(°F)
Return Dry Bulb (°F) Return Dry Bulb (°F)
90 85 80 75 70 65 90 85 80 75 70 65
75°F 85°F
4500
77 214.3 12.1 111.5 92.2 72.8 - - - 213.3 13.3 110.6 91.3 71.9 - - -
72 201.7 11.8 138.5 119.1 99.8 80.4 - - 199.0 13.0 137.0 117.6 98.3 78.9 - -
67 189.0 11.6 165.4 146.1 126.7 107.3 88.0 - 184.6 12.7 163.3 144.0 124.6 105.2 85.9 -
62 181.2 11.3 181.2 177.5 156.5 137.1 117.7 98.4 171.9 12.5 171.9 170.0 150.7 131.3 112.0 92.6
57 177.1 11.3 177.1 177.1 160.6 141.3 121.9 102.5 170.3 12.5 170.3 170.3 153.8 134.5 115.1 95.8
5250
77 220.7 12.2 121.6 99.7 77.7 - - - 219.3 13.4 120.7 98.7 76.7 - - -
72 207.6 11.9 150.4 128.4 106.4 84.5 - - 204.6 13.1 148.8 126.8 104.9 82.9 - -
67 194.6 11.7 179.1 157.2 135.2 113.2 91.2 - 189.9 12.8 176.9 154.9 133.0 111.0 89.0 -
62 186.5 11.4 186.5 184.7 167.0 145.2 123.0 101.0 176.8 12.6 176.8 175.8 160.8 138.8 116.9 94.9
57 182.3 11.4 182.3 182.3 171.4 150.0 127.4 105.5 175.1 12.6 175.1 175.1 164.2 142.2 120.3 98.3
6000
77 227.1 12.3 131.7 107.1 82.6 - - - 225.4 13.5 130.7 106.1 81.6 - - -
72 213.6 12.0 162.3 137.7 113.1 88.5 - - 210.2 13.2 160.6 136.0 111.5 86.9 - -
67 200.2 11.8 192.8 168.2 143.7 119.1 94.5 - 195.1 12.9 190.5 165.9 141.3 116.8 92.2 -
62 191.9 11.5 191.9 191.9 177.4 153.3 128.3 103.7 181.6 12.7 181.6 181.6 170.9 146.4 121.8 97.2
57 187.6 11.5 187.6 187.6 182.1 158.8 133.0 108.4 179.9 12.7 179.9 179.9 174.5 150.0 125.4 100.8
6750
72 218.3 12.1 172.7 145.8 118.9 92.0 - - 214.0 13.3 170.8 143.9 117.0 90.1 - -
67 204.5 11.9 200.9 177.9 151.0 124.1 97.2 - 198.6 13.0 196.2 175.2 148.4 121.5 94.6 -
62 196.0 11.6 196.0 196.0 188.7 162.0 134.9 108.0 184.9 12.7 184.9 184.9 179.4 152.6 125.7 98.8
57 191.6 11.6 191.6 191.6 188.9 162.6 135.1 108.2 183.1 12.7 183.1 183.1 180.4 153.6 126.7 99.8
7500
72 223.0 12.2 183.1 153.9 124.7 95.5 - - 217.7 13.4 180.9 151.7 122.6 93.4 - -
67 208.9 11.9 208.9 187.5 158.3 129.2 100.0 - 202.0 13.1 202.0 184.6 155.4 126.2 97.0 -
62 200.2 11.7 200.2 200.2 199.9 170.7 141.5 112.3 188.1 12.8 188.1 188.1 187.9 158.8 129.6 100.4
57 195.7 11.6 195.7 195.7 195.7 166.5 137.3 108.1 186.3 12.8 186.3 186.3 186.3 157.1 128.0 98.8
95°F 105°F
4500
77 212.3 14.6 109.7 90.4 71.0 - - - 207.7 16.7 107.9 88.6 69.2 - - -
72 196.3 14.2 135.5 116.1 96.8 77.4 - - 191.8 16.2 133.6 114.2 94.9 75.5 - -
67 180.3 13.9 161.2 141.8 122.5 103.1 83.8 - 175.9 15.8 159.2 139.9 120.5 101.2 81.9 -
62 162.6 13.6 162.6 162.6 144.9 125.5 106.2 86.8 158.2 15.4 158.2 158.2 141.1 121.7 102.4 83.0
57 163.6 13.6 163.6 163.6 147.1 127.7 108.4 89.0 160.7 15.4 160.7 160.7 144.1 124.7 105.4 86.0
5250
77 218.0 14.6 119.7 97.8 75.8 - - - 213.3 16.8 118.7 95.9 74.0 - - -
72 201.6 14.3 147.2 125.2 103.3 81.3 - - 197.0 16.3 145.3 123.3 101.4 79.4 - -
67 185.2 14.0 174.6 152.7 130.7 108.8 86.8 - 180.7 15.9 171.8 150.8 128.8 106.9 84.9 -
62 167.0 13.7 167.0 167.0 154.6 132.5 110.7 88.8 162.4 15.5 162.4 162.4 150.8 128.7 106.9 84.9
57 167.9 13.7 167.9 167.9 157.0 134.4 113.1 91.1 165.0 15.5 165.0 165.0 154.0 131.7 110.1 88.1
6000
77 223.7 14.7 129.7 105.1 80.6 - - - 218.9 16.9 129.6 103.3 78.7 - - -
72 206.8 14.4 158.9 134.3 109.8 85.3 - - 202.1 16.4 157.0 132.5 107.9 83.4 - -
67 190.0 14.1 188.1 163.5 139.0 114.5 89.9 - 185.4 16.0 184.4 161.6 137.1 112.6 88.0 -
62 171.4 13.8 171.4 171.4 164.4 139.4 115.3 90.8 166.7 15.6 166.7 166.7 160.4 135.7 111.4 86.8
57 172.3 13.8 172.3 172.3 166.9 141.1 117.8 93.3 169.3 15.6 169.3 169.3 163.8 138.7 114.8 90.2
6750
72 209.6 14.5 168.9 142.0 115.1 88.3 - - 205.1 16.5 167.0 140.1 113.2 86.4 - -
67 192.6 14.2 191.6 172.6 145.7 118.9 92.0 - 188.1 16.0 187.6 170.7 143.9 117.0 90.2 -
62 173.7 13.9 173.7 173.7 170.2 143.1 116.5 89.6 169.1 15.6 169.1 169.1 166.0 139.0 112.2 85.4
57 174.7 13.9 174.7 174.7 172.0 144.5 118.2 91.4 171.8 15.6 171.8 171.8 169.0 141.9 115.3 88.5
7500
72 212.4 14.5 178.8 149.6 120.4 91.3 - - 208.0 16.5 176.9 147.8 118.6 89.4 - -
67 195.1 14.2 195.1 181.7 152.5 123.3 94.1 - 190.8 16.1 190.8 179.8 150.7 121.5 92.3 -
62 176.0 13.9 176.0 176.0 176.0 146.8 117.6 88.4 171.5 15.7 171.5 171.5 171.5 142.3 113.1 84.0
57 177.0 13.9 177.0 177.0 177.0 147.8 118.6 89.5 174.2 15.6 174.2 174.2 174.2 145.0 115.9 86.7

505428-YTG-R-1114
Johnson Controls Unitary Products 31
115°F 125°F
4500
77 203.2 18.8 106.1 86.7 67.4 - - - 198.7 21.0 104.2 84.9 65.6 - - -
72 187.4 18.3 131.7 112.3 93.0 73.7 - - 182.9 20.3 129.8 110.4 91.1 71.8 - -
67 171.6 17.7 157.3 137.9 118.6 99.3 79.9 - 167.2 19.6 155.3 136.0 116.7 97.3 78.0 -
62 153.7 17.2 153.7 153.7 137.3 117.9 98.6 79.3 149.3 19.0 149.3 149.3 133.5 114.1 94.8 75.5
57 157.8 17.1 157.8 157.8 141.1 121.7 102.4 83.0 154.9 18.9 154.9 154.9 138.0 118.7 99.4 80.1
5250
77 208.6 19.0 117.7 94.1 72.1 - - - 204.0 21.1 116.8 92.2 70.3 - - -
72 192.4 18.4 143.4 121.4 99.5 77.6 - - 187.8 20.4 141.5 119.6 97.6 75.7 - -
67 176.2 17.8 169.0 148.8 126.9 105.0 83.0 - 171.7 19.7 166.2 146.9 125.0 103.0 81.1 -
62 157.8 17.3 157.8 157.8 146.9 124.9 103.0 81.1 153.3 19.1 153.3 153.3 143.0 121.2 99.1 77.2
57 162.0 17.2 162.0 162.0 150.9 129.0 107.0 85.1 159.1 19.0 159.1 159.1 147.9 126.3 104.0 82.1
6000
77 214.1 19.1 129.4 101.4 76.8 - - - 209.3 21.2 129.3 99.5 74.9 - - -
72 197.4 18.5 155.1 130.6 106.0 81.5 - - 192.8 20.5 153.2 128.7 104.1 79.6 - -
67 180.8 17.9 180.8 159.7 135.2 110.7 86.1 - 176.2 19.8 176.2 157.8 133.3 108.8 84.2 -
62 162.0 17.4 162.0 162.0 156.5 131.9 107.4 82.8 157.3 19.2 157.3 157.3 152.5 128.2 103.4 78.9
57 166.3 17.3 166.3 166.3 160.8 136.3 111.7 87.2 163.2 19.1 163.2 163.2 157.8 133.8 108.7 84.1
6750
72 200.5 18.5 165.1 138.2 111.4 84.5 - - 195.9 20.5 163.2 136.3 109.5 82.6 - -
67 183.6 17.9 183.6 168.9 142.0 115.2 88.3 - 179.1 19.7 179.1 167.0 140.2 113.3 86.5 -
62 164.5 17.4 164.5 164.5 161.7 134.9 108.0 81.2 159.9 19.2 159.9 159.9 157.5 130.8 103.8 77.0
57 168.8 17.3 168.8 168.8 166.1 139.3 112.4 85.6 165.9 19.0 165.9 165.9 163.2 136.7 109.5 82.7
7500
72 203.6 18.5 175.0 145.9 116.7 87.6 - - 199.1 20.4 173.1 144.0 114.9 85.7 - -
67 186.4 17.9 186.4 178.0 148.8 119.7 90.5 - 182.0 19.7 182.0 176.2 147.0 117.9 88.7 -
62 167.0 17.4 167.0 167.0 167.0 137.8 108.7 79.5 162.5 19.2 162.5 162.5 162.5 133.3 104.2 75.0
57 171.4 17.3 171.4 171.4 171.4 142.3 113.1 83.9 168.6 19.0 168.6 168.6 168.6 139.5 110.3 81.2
1These capacities are gross ratings. For net capacity, deduct supply air blower motor, MBh. Example: Refer to the appropriate Blower
Performance Table for the BHP of the supply air blower motor, MBh = 3.415 x kW and kW = BHP x 0.746 nameplate rated motor
efficiency.
2These ratings include the condenser fan motors and the compressor motors but not the supply air blower motor.
YC180/NC240 (Continued)
Air on
Evaporator Coil
Temperature of Air on Condenser Coil
Total
Capacity1
(MBh)
Total
Input
(kW)2
Sensible Capacity (MBh) Total
Capacity1
(MBh)
Total
Input
(kW)2
Sensible Capacity (MBh)
CFM WB
(°F)
Return Dry Bulb (°F) Return Dry Bulb (°F)
90 85 80 75 70 65 90 85 80 75 70 65

505428-YTG-R-1114
32 Johnson Controls Unitary Products
YD180 / Two NC090
Air on
Evaporator Coil
Temperature of Air on Condenser Coil
Total
Capacity1
(MBh)
Total
Input
(kW)2
Sensible Capacity (MBh) Total
Capacity1
(MBh)
Total
Input
(kW)2
Sensible Capacity (MBh)
CFM WB
(°F)
Return Dry Bulb (°F) Return Dry Bulb (°F)
90 85 80 75 70 65 90 85 80 75 70 65
75°F 85°F
4500
77 216.0 12.0 105.9 88.7 71.5 - - - 208.8 13.2 103.4 86.2 69.0 - - -
72 200.4 11.7 130.4 113.2 96.0 78.8 - - 194.2 12.9 128.0 110.9 93.7 76.5 - -
67 184.8 11.4 154.8 137.7 120.5 103.3 86.1 - 179.6 12.6 152.7 135.5 118.3 101.2 84.0 -
62 173.1 11.2 173.1 164.2 147.0 129.8 112.6 95.4 165.4 12.4 165.4 161.0 143.8 126.6 109.4 92.3
57 165.6 11.1 165.6 165.6 150.2 133.0 115.8 98.6 162.3 12.3 162.3 162.3 147.5 130.3 113.1 95.9
5250
77 222.3 12.1 114.8 95.5 76.2 - - - 215.7 13.2 112.2 93.0 73.7 - - -
72 206.2 11.8 140.8 121.5 102.3 83.0 - - 200.5 13.0 138.5 119.3 100.0 80.8 - -
67 190.2 11.5 166.9 147.6 128.3 109.0 89.8 - 185.4 12.7 164.9 145.6 126.3 107.1 87.8 -
62 178.1 11.2 178.1 173.7 156.5 137.8 118.0 98.7 170.8 12.4 170.8 168.6 153.5 134.2 115.0 95.7
57 170.4 11.2 170.4 170.4 159.9 141.5 121.4 102.1 167.6 12.4 167.6 167.6 157.4 138.2 118.9 99.6
6000
77 228.6 12.1 123.6 102.2 80.9 - - - 222.5 13.3 121.1 99.7 78.4 - - -
72 212.1 11.9 151.3 129.9 108.5 87.1 - - 206.9 13.1 149.0 127.7 106.4 85.0 - -
67 195.6 11.6 178.9 157.6 136.2 114.8 93.4 - 191.3 12.8 177.0 155.7 134.3 113.0 91.6 -
62 183.2 11.3 183.2 183.2 166.1 145.8 123.4 102.0 176.2 12.5 176.2 176.2 163.2 141.9 120.5 99.2
57 175.2 11.3 175.2 175.2 169.7 149.9 127.0 105.6 172.9 12.5 172.9 172.9 167.4 146.0 124.7 103.3
6750
72 216.4 11.9 159.1 136.1 113.1 90.1 - - 209.8 13.1 156.5 133.5 110.6 87.6 - -
67 199.6 11.6 188.8 164.9 141.9 118.9 95.9 - 193.9 12.8 185.6 162.6 139.7 116.7 93.7 -
62 186.9 11.4 186.9 186.9 173.4 150.9 127.4 104.4 178.7 12.6 178.7 178.7 169.7 146.7 123.8 100.8
57 178.8 11.3 178.8 178.8 176.1 153.9 130.1 107.1 175.3 12.5 175.3 175.3 172.5 149.6 126.6 103.7
7500
72 220.7 12.0 166.9 142.3 117.7 93.0 - - 212.6 13.2 163.9 139.3 114.8 90.2 - -
67 203.5 11.7 198.6 172.3 147.7 123.0 98.4 - 196.6 12.9 194.1 169.5 145.0 120.4 95.8 -
62 190.6 11.4 190.6 190.6 180.6 156.0 131.4 106.8 181.1 12.6 181.1 181.1 176.1 151.6 127.0 102.4
57 182.4 11.4 182.4 182.4 182.4 157.8 133.2 108.6 177.7 12.6 177.7 177.7 177.7 153.1 128.5 104.0
95°F 105°F
4500
77 201.7 14.3 100.9 83.7 66.6 - - - 197.4 16.0 98.8 81.6 64.5 - - -
72 188.0 14.1 125.7 108.5 91.4 74.2 - - 183.8 15.7 123.8 106.6 89.4 72.3 - -
67 174.3 13.8 150.5 133.4 116.2 99.1 81.9 - 170.2 15.4 148.7 131.6 114.4 97.2 80.0 -
62 157.8 13.5 157.8 157.8 140.6 123.4 106.3 89.1 156.2 15.2 156.2 156.2 139.1 121.9 104.8 87.6
57 159.0 13.5 159.0 159.0 144.7 127.6 110.4 93.3 155.4 15.2 155.4 155.4 140.6 123.4 106.2 89.1
5250
77 209.0 14.4 109.7 90.5 71.2 - - - 204.0 16.1 107.4 88.2 69.0 - - -
72 194.9 14.2 136.3 117.0 97.8 78.6 - - 189.9 15.8 134.1 114.9 95.7 76.4 - -
67 180.7 13.9 162.8 143.6 124.4 105.1 85.9 - 175.8 15.5 160.9 141.6 122.4 103.1 83.9 -
62 163.5 13.6 163.5 163.5 150.5 130.7 112.0 92.7 161.4 15.3 161.4 161.4 148.8 129.3 110.4 91.1
57 164.8 13.6 164.8 164.8 154.9 134.8 116.4 97.2 160.6 15.3 160.6 160.6 150.4 130.8 111.9 92.7
6000
77 216.4 14.5 118.5 97.2 75.9 - - - 210.6 16.2 116.1 94.8 73.5 - - -
72 201.7 14.2 146.8 125.5 104.2 82.9 - - 196.1 15.9 144.5 123.2 101.9 80.6 - -
67 187.0 14.0 175.1 153.8 132.5 111.2 89.9 - 181.5 15.6 173.0 151.7 130.4 109.1 87.8 -
62 169.3 13.7 169.3 169.3 160.3 137.9 117.7 96.4 166.6 15.4 166.6 166.6 158.6 136.7 116.0 94.7
57 170.5 13.7 170.5 170.5 165.0 142.1 122.4 101.1 165.8 15.3 165.8 165.8 160.2 138.1 117.6 96.3
6750
72 203.1 14.3 153.9 131.0 108.0 85.1 - - 197.7 15.9 151.6 128.7 105.8 83.0 - -
67 188.3 14.0 182.4 160.3 137.4 114.5 91.6 - 183.1 15.7 178.8 158.3 135.4 112.5 89.6 -
62 170.5 13.8 170.5 170.5 166.0 142.5 120.2 97.2 168.0 15.4 168.0 168.0 164.0 140.9 118.2 95.4
57 171.7 13.7 171.7 171.7 169.0 145.3 123.2 100.2 167.2 15.4 167.2 167.2 164.4 141.1 118.7 95.8
7500
72 204.5 14.3 160.9 136.4 111.9 87.4 - - 199.4 16.0 158.7 134.2 109.8 85.3 - -
67 189.6 14.1 189.6 166.8 142.3 117.8 93.2 - 184.7 15.7 184.7 164.9 140.4 115.9 91.4 -
62 171.7 13.8 171.7 171.7 171.7 147.1 122.6 98.1 169.5 15.5 169.5 169.5 169.5 145.0 120.5 96.1
57 173.0 13.8 173.0 173.0 173.0 148.4 123.9 99.4 168.6 15.4 168.6 168.6 168.6 144.1 119.7 95.2

505428-YTG-R-1114
Johnson Controls Unitary Products 33
115°F 125°F
4500
77 193.0 17.7 96.7 79.6 62.4 - - - 188.7 19.3 94.6 77.5 60.3 - - -
72 179.5 17.4 121.8 104.6 87.5 70.3 - - 175.3 19.0 119.9 102.7 85.5 68.3 - -
67 166.0 17.1 146.9 129.7 112.6 95.4 78.2 - 161.9 18.7 145.1 127.9 110.7 93.5 76.4 -
62 154.6 16.8 154.6 154.6 137.6 120.4 103.3 86.1 152.9 18.5 152.9 152.9 136.1 118.9 101.7 84.6
57 151.8 16.8 151.8 151.8 136.4 119.2 102.1 84.9 148.2 18.4 148.2 148.2 132.2 115.1 97.9 80.7
5250
77 198.9 17.8 105.2 86.0 66.7 - - - 193.8 19.4 103.0 83.7 64.5 - - -
72 185.0 17.5 132.0 112.8 93.6 74.3 - - 180.0 19.1 129.9 110.7 91.5 72.2 - -
67 171.0 17.2 158.9 139.6 120.4 101.2 81.9 - 166.2 18.8 156.9 137.7 118.4 99.2 80.0 -
62 159.2 16.9 159.2 159.2 147.2 128.0 108.7 89.5 157.1 18.6 157.1 157.1 145.6 126.6 107.1 87.9
57 156.4 16.9 156.4 156.4 145.9 126.7 107.5 88.2 152.2 18.5 152.2 152.2 141.4 122.6 103.0 83.7
6000
77 204.7 17.9 113.7 92.4 71.1 - - - 198.9 19.5 111.3 90.0 68.7 - - -
72 190.4 17.6 142.3 121.0 99.7 78.4 - - 184.8 19.2 140.0 118.7 97.4 76.1 - -
67 176.1 17.2 170.9 149.6 128.3 107.0 85.7 - 170.6 18.9 168.7 147.4 126.1 104.9 83.6 -
62 163.9 17.0 163.9 163.9 156.8 135.5 114.2 92.9 161.3 18.7 161.3 161.3 155.1 134.3 112.5 91.2
57 161.0 17.0 161.0 161.0 155.4 134.2 112.9 91.6 156.2 18.6 156.2 156.2 150.7 130.2 108.1 86.8
6750
72 192.4 17.6 149.4 126.5 103.6 80.8 - - 187.0 19.3 147.1 124.3 101.4 78.6 - -
67 177.9 17.3 175.3 156.2 133.4 110.5 87.7 - 172.7 18.9 171.7 154.2 131.4 108.5 85.7 -
62 165.6 17.1 165.6 165.6 162.1 139.2 116.3 93.5 163.2 18.7 163.2 163.2 160.1 137.5 114.4 91.6
57 162.6 17.0 162.6 162.6 159.9 137.0 114.1 91.3 158.1 18.7 158.1 158.1 155.3 132.9 109.6 86.8
7500
72 194.3 17.7 156.5 132.0 107.6 83.2 - - 189.2 19.3 154.2 129.9 105.5 81.1 - -
67 179.7 17.4 179.7 162.9 138.5 114.1 89.6 - 174.7 19.0 174.7 161.0 136.6 112.2 87.8 -
62 167.3 17.1 167.3 167.3 167.3 142.9 118.4 94.0 165.1 18.8 165.1 165.1 165.1 140.7 116.3 92.0
57 164.3 17.1 164.3 164.3 164.3 139.8 115.4 91.0 159.9 18.7 159.9 159.9 159.9 135.6 111.2 86.8
1These capacities are gross ratings. For net capacity, deduct supply air blower motor, MBh. Example: Refer to the appropriate Blower
Performance Table for the BHP of the supply air blower motor, MBh = 3.415 x kW and kW = BHP x 0.746 nameplate rated motor
efficiency.
2These ratings include the condenser fan motors and the compressor motors but not the supply air blower motor.
YD180 / Two NC090 (Continued)
Air on
Evaporator Coil
Temperature of Air on Condenser Coil
Total
Capacity1
(MBh)
Total
Input
(kW)2
Sensible Capacity (MBh) Total
Capacity1
(MBh)
Total
Input
(kW)2
Sensible Capacity (MBh)
CFM WB
(°F)
Return Dry Bulb (°F) Return Dry Bulb (°F)
90 85 80 75 70 65 90 85 80 75 70 65

505428-YTG-R-1114
34 Johnson Controls Unitary Products
YD180 / Two NC120
Air on
Evaporator Coil
Temperature of Air on Condenser Coil
Total
Capacity1
(MBh)
Total
Input
(kW)2
Sensible Capacity (MBh)1Total
Capacity1
(MBh)
Total
Input
(kW)2
Sensible Capacity (MBh)1
CFM WB
(°F)
Return Dry Bulb (°F) Return Dry Bulb (°F)
90 85 80 75 70 65 90 85 80 75 70 65
75°F 85°F
6000
77 241.0 12.0 121.2 97.8 74.3 - - - 237.1 13.2 119.7 96.2 72.6 - - -
72 222.0 11.7 154.8 131.4 107.9 84.4 - - 219.2 12.9 153.8 130.2 106.7 83.1 - -
67 203.0 11.4 188.4 165.0 141.5 118.0 94.5 - 201.4 12.6 187.8 164.2 140.7 117.1 93.6 -
62 191.6 11.2 191.6 191.6 168.1 144.6 121.1 97.6 188.1 12.3 188.1 187.8 164.3 140.7 117.2 93.6
57 189.3 11.2 189.3 189.5 166.0 142.6 119.1 95.6 189.2 12.4 189.2 188.9 165.3 141.8 118.2 94.7
7000
77 247.3 12.1 136.7 106.3 79.7 - - - 242.9 13.3 135.8 104.6 78.0 - - -
72 227.8 11.8 168.9 142.3 115.8 89.2 - - 224.6 13.0 167.7 141.1 114.5 87.9 - -
67 208.3 11.5 201.0 178.4 151.8 125.3 98.7 - 206.4 12.6 199.5 177.6 151.0 124.4 97.8 -
62 196.6 11.2 196.6 196.6 180.4 153.4 127.3 100.8 192.7 12.4 192.7 192.6 176.3 149.8 123.2 96.6
57 194.3 11.3 194.3 194.4 178.2 152.5 125.1 98.5 193.9 12.5 193.9 193.7 177.5 150.9 124.3 97.7
8000
77 253.6 12.2 152.2 114.8 85.1 - - - 248.7 13.3 151.8 112.9 83.3 - - -
72 233.6 11.9 182.9 153.3 123.7 94.1 - - 230.0 13.0 181.6 151.9 122.3 92.7 - -
67 213.6 11.5 213.6 191.8 162.2 132.6 103.0 - 211.3 12.7 211.3 191.0 161.3 131.7 102.1 -
62 201.6 11.3 201.6 201.6 192.7 162.3 133.5 103.9 197.3 12.5 197.3 197.3 188.4 158.8 129.2 99.6
57 199.3 11.4 199.3 199.3 190.3 162.5 131.1 101.5 198.5 12.5 198.5 198.5 189.6 160.0 130.4 100.8
9000
72 238.5 11.9 193.5 161.5 129.6 97.6 - - 234.0 13.1 192.0 160.0 128.1 96.1 - -
67 218.1 11.6 218.1 201.9 169.9 138.0 106.1 - 215.0 12.8 215.0 200.9 168.9 136.9 105.0 -
62 205.8 11.4 205.8 205.8 201.3 169.0 137.4 105.5 200.7 12.5 200.7 200.7 196.3 164.3 132.3 100.3
57 203.4 11.4 203.4 203.4 199.0 167.9 135.1 103.1 201.9 12.6 201.9 201.9 197.5 165.5 133.5 101.6
10000
72 243.3 12.0 204.1 169.8 135.5 101.2 - - 238.0 13.1 202.5 168.1 133.8 99.5 - -
67 222.5 11.7 222.5 212.0 177.7 143.4 109.1 - 218.6 12.8 218.6 210.8 176.5 142.1 107.8 -
62 210.0 11.4 210.0 210.0 210.0 175.7 141.4 107.1 204.1 12.6 204.1 204.1 204.1 169.8 135.4 101.1
57 207.6 11.5 207.6 207.6 207.6 173.3 139.0 104.7 205.4 12.6 205.4 205.4 205.4 171.0 136.7 102.4
95°F 105°F
6000
77 233.2 14.3 118.3 94.6 71.0 - - - 229.8 15.1 117.0 93.3 69.7 - - -
72 216.5 14.0 152.7 129.1 105.5 81.9 - - 213.6 14.8 151.7 128.1 104.5 80.8 - -
67 199.8 13.7 187.1 163.5 139.9 116.3 92.7 - 197.4 14.5 186.4 162.8 139.2 115.6 92.0 -
62 184.5 13.4 184.5 184.1 160.5 136.8 113.2 89.6 185.1 14.2 185.1 183.8 160.2 136.5 112.9 89.3
57 189.1 13.5 189.1 188.2 164.6 141.0 117.4 93.8 187.3 14.3 187.3 185.9 162.2 138.6 115.0 91.4
7000
77 238.5 14.4 134.9 102.9 76.3 - - - 233.4 15.8 135.0 101.2 74.6 - - -
72 221.5 14.1 166.5 139.8 113.2 86.6 - - 216.9 15.5 165.0 138.4 111.7 85.1 - -
67 204.4 13.8 198.1 176.8 150.2 123.6 97.0 - 200.5 15.2 195.0 175.5 148.9 122.3 95.6 -
62 188.8 13.5 188.8 188.5 172.3 146.1 119.0 92.4 187.9 14.9 187.9 187.3 171.3 144.9 118.1 91.5
57 193.4 13.6 193.4 193.0 176.7 149.3 123.5 96.9 190.3 14.9 190.3 189.5 173.6 146.5 120.3 93.7
8000
77 243.9 14.5 151.5 111.1 81.5 - - - 237.0 16.4 153.0 109.1 79.5 - - -
72 226.4 14.2 180.2 150.6 121.0 91.4 - - 220.3 16.1 178.3 148.7 119.0 89.4 - -
67 209.0 13.9 209.0 190.1 160.5 130.9 101.3 - 203.6 15.8 203.6 188.2 158.6 129.0 99.3 -
62 193.0 13.6 193.0 193.0 184.1 155.3 124.9 95.2 190.8 15.5 190.8 190.8 182.5 153.3 123.2 93.6
57 197.8 13.7 197.8 197.8 188.9 157.5 129.6 100.0 193.2 15.5 193.2 193.2 184.9 154.4 125.6 96.0
9000
72 229.5 14.2 190.6 158.6 126.6 94.5 - - 222.9 16.1 188.2 156.3 124.3 92.3 - -
67 211.8 13.9 211.8 199.9 167.9 135.9 103.9 - 206.0 15.8 206.0 197.0 165.6 133.6 101.7 -
62 195.6 13.7 195.6 195.6 191.2 159.6 127.2 95.2 193.1 15.5 193.1 193.1 188.9 157.1 124.9 93.0
57 200.5 13.7 200.5 200.5 196.0 163.1 132.0 100.0 195.5 15.5 195.5 195.5 191.3 158.9 127.4 95.4
10000
72 232.6 14.3 200.9 166.5 132.1 97.7 - - 225.4 16.1 198.2 163.9 129.6 95.3 - -
67 214.7 14.0 214.7 209.6 175.2 140.8 106.5 - 208.3 15.8 208.3 205.8 172.6 138.3 104.0 -
62 198.3 13.7 198.3 198.3 198.3 163.9 129.5 95.1 195.3 15.5 195.3 195.3 195.3 161.0 126.7 92.4
57 203.2 13.8 203.2 203.2 203.2 168.8 134.4 100.0 197.7 15.5 197.7 197.7 197.7 163.4 129.1 94.8

505428-YTG-R-1114
Johnson Controls Unitary Products 35
115°F 125°F
6000
77 226.4 15.9 115.7 92.1 68.4 - - - 223.0 16.7 114.4 90.8 67.1 - - -
72 210.6 15.6 150.7 127.1 103.5 79.8 - - 207.7 16.4 149.7 126.1 102.5 78.8 - -
67 194.9 15.3 185.7 162.1 138.5 114.9 91.2 - 192.4 16.1 185.0 161.4 137.8 114.1 90.5 -
62 185.6 15.0 185.6 183.5 159.8 136.2 112.6 89.0 186.1 15.8 186.1 183.2 159.5 135.9 112.3 88.7
57 185.6 15.0 185.6 183.5 159.9 136.3 112.6 89.0 183.8 15.8 183.8 181.1 157.5 133.9 110.3 86.7
7000
77 228.3 17.1 135.1 99.6 72.9 - - - 223.2 18.5 135.2 97.9 71.3 - - -
72 212.4 16.8 163.5 136.9 110.3 83.6 - - 207.9 18.2 162.0 135.4 108.8 82.1 - -
67 196.5 16.5 191.9 174.2 147.6 121.0 94.3 - 192.6 17.9 188.9 172.9 146.3 119.6 93.0 -
62 187.1 16.2 187.1 186.1 170.4 143.7 117.1 90.5 186.3 17.5 186.3 184.8 169.4 142.6 116.1 89.5
57 187.1 16.2 187.1 186.1 170.4 143.8 117.1 90.5 184.0 17.5 184.0 182.6 167.2 141.0 114.0 87.3
8000
77 230.2 18.3 154.5 107.1 77.4 - - - 223.4 20.2 156.0 105.1 75.4 - - -
72 214.2 18.0 176.3 146.7 117.1 87.4 - - 208.1 19.9 174.4 144.7 115.1 85.5 - -
67 198.2 17.7 198.2 186.3 156.7 127.1 97.4 - 192.7 19.6 192.7 184.4 154.8 125.1 95.5 -
62 188.7 17.3 188.7 188.7 180.9 151.2 121.6 92.0 186.5 19.2 186.5 186.5 179.3 149.2 120.0 90.3
57 188.7 17.3 188.7 188.7 180.9 151.3 121.6 92.0 184.2 19.1 184.2 184.2 176.9 148.2 117.7 88.0
9000
72 216.2 17.9 185.9 154.0 122.0 90.1 - - 209.6 19.8 183.6 151.7 119.8 87.9 - -
67 200.1 17.6 200.1 194.1 163.4 131.4 99.5 - 194.2 19.5 194.2 191.3 161.1 129.2 97.3 -
62 190.5 17.3 190.5 190.5 186.6 154.7 122.7 90.8 187.9 19.1 187.9 187.9 184.3 152.2 120.5 88.6
57 190.5 17.3 190.5 190.5 186.6 154.7 122.8 90.8 185.5 19.0 185.5 185.5 181.9 150.5 118.1 86.2
10000
72 218.3 17.9 195.5 161.3 127.0 92.8 - - 211.1 19.7 192.8 158.6 124.5 90.3 - -
67 202.0 17.6 202.0 202.0 170.0 135.8 101.6 - 195.6 19.4 195.6 195.6 167.4 133.3 99.1 -
62 192.3 17.2 192.3 192.3 192.3 158.1 123.8 89.6 189.3 19.0 189.3 189.3 189.3 155.2 121.0 86.9
57 192.3 17.2 192.3 192.3 192.3 158.1 123.9 89.6 186.9 18.9 186.9 186.9 186.9 152.8 118.6 84.5
1These capacities are gross ratings. For net capacity, deduct supply air blower motor, MBh. Example: Refer to the appropriate Blower
Performance Table for the BHP of the supply air blower motor, MBh = 3.415 x kW and kW = BHP x 0.746 nameplate rated motor
efficiency.
2These ratings include the condenser fan motors and the compressor motors but not the supply air blower motor.
YD180 / Two NC120 (Continued)
Air on
Evaporator Coil
Temperature of Air on Condenser Coil
Total
Capacity1
(MBh)
Total
Input
(kW)2
Sensible Capacity (MBh)1Total
Capacity1
(MBh)
Total
Input
(kW)2
Sensible Capacity (MBh)1
CFM WB
(°F)
Return Dry Bulb (°F) Return Dry Bulb (°F)
90 85 80 75 70 65 90 85 80 75 70 65

505428-YTG-R-1114
36 Johnson Controls Unitary Products
YD180/ND180
Air on
Evaporator Coil
Temperature of Air on Condenser Coil
Total
Capacity1
(MBh)
Total
Input
(kW)2
Sensible Capacity (MBh) Total
Capacity1
(MBh)
Total
Input
(kW)2
Sensible Capacity (MBh)
CFM WB
(°F)
Return Dry Bulb (°F) Return Dry Bulb (°F)
90 85 80 75 70 65 90 85 80 75 70 65
75°F 85°F
4500
77 208.6 11.7 106.3 87.7 69.0 - - - 205.9 13.0 103.7 84.9 66.2 - - -
72 198.3 11.4 132.6 113.9 95.3 76.6 - - 192.8 12.7 129.9 111.1 92.4 73.6 - -
67 188.0 11.0 158.8 140.2 121.5 102.9 84.2 - 179.7 12.4 156.1 137.4 118.6 99.9 81.1 -
62 170.5 10.9 170.5 170.5 152.4 133.8 115.1 96.5 166.3 12.2 166.3 166.3 150.1 131.4 112.6 93.9
57 177.8 11.0 177.8 177.8 161.5 142.9 124.2 105.6 172.3 12.2 172.3 172.3 155.9 137.1 118.4 99.6
5250
77 217.2 11.7 117.1 95.9 74.6 - - - 213.0 13.0 114.0 92.6 71.2 - - -
72 206.4 11.4 145.5 124.2 102.9 81.6 - - 199.5 12.7 142.3 120.9 99.5 78.1 - -
67 195.7 11.1 173.8 152.5 131.2 110.0 88.7 - 186.0 12.5 170.5 149.1 127.7 106.3 84.9 -
62 177.6 10.9 177.6 177.6 164.6 144.0 122.0 100.8 172.0 12.2 172.0 172.0 161.7 140.3 118.9 97.5
57 185.1 11.0 185.1 185.1 174.5 153.9 131.9 110.6 178.3 12.3 178.3 178.3 167.8 146.5 125.1 103.7
6000
77 225.8 11.8 128.0 104.0 80.1 - - - 220.1 13.1 124.4 100.3 76.3 - - -
72 214.6 11.4 158.4 134.5 110.5 86.6 - - 206.1 12.8 154.6 130.6 106.6 82.5 - -
67 203.4 11.1 188.9 164.9 141.0 117.0 93.1 - 192.2 12.5 184.9 160.9 136.8 112.8 88.8 -
62 184.6 11.0 184.6 184.6 176.9 154.2 129.0 105.1 177.8 12.3 177.8 177.8 173.2 149.1 125.1 101.1
57 192.4 11.1 192.4 192.4 187.4 165.0 139.5 115.6 184.2 12.4 184.2 184.2 179.8 155.8 131.7 107.7
6750
72 214.6 11.5 167.9 142.4 116.8 91.2 - - 206.7 12.9 164.3 138.6 113.0 87.3 - -
67 203.4 11.2 196.2 174.5 149.0 123.4 97.8 - 192.7 12.6 189.0 170.7 145.0 119.3 93.7 -
62 184.6 11.1 184.6 184.6 180.7 155.8 129.6 104.0 178.3 12.4 178.3 178.3 176.0 150.3 124.6 98.9
57 192.4 11.1 192.4 192.4 189.9 165.1 138.8 113.2 184.7 12.4 184.7 184.7 182.5 156.8 131.2 105.5
7500
72 214.6 11.6 177.4 150.3 123.1 95.9 - - 207.2 12.9 174.0 146.6 119.3 92.0 - -
67 203.5 11.3 203.5 184.1 157.0 129.8 102.6 - 193.2 12.6 193.2 180.5 153.2 125.9 98.6 -
62 184.6 11.1 184.6 184.6 184.6 157.4 130.2 103.0 178.7 12.4 178.7 178.7 178.7 151.4 124.1 96.8
57 192.5 11.2 192.5 192.5 192.5 165.3 138.1 110.9 185.2 12.5 185.2 185.2 185.2 157.9 130.6 103.3
95°F 105°F
4500
77 203.1 14.3 101.0 82.1 63.3 - - - 189.1 16.0 95.4 76.6 57.9 - - -
72 187.3 14.0 127.2 108.4 89.5 70.7 - - 175.6 15.7 122.5 103.8 85.0 66.3 - -
67 171.5 13.7 153.5 134.6 115.8 96.9 78.1 - 162.1 15.5 149.7 130.9 112.2 93.5 74.7 -
62 162.0 13.5 162.0 162.0 147.9 129.0 110.2 91.3 153.3 15.3 153.3 153.3 141.3 122.5 103.8 85.0
57 166.8 13.5 166.8 166.8 150.2 131.4 112.5 93.7 156.8 15.2 156.8 156.8 145.7 126.9 108.2 89.5
5250
77 208.8 14.3 110.9 89.4 67.9 - - - 195.1 16.0 108.5 84.0 62.7 - - -
72 192.5 14.1 139.0 117.6 96.1 74.6 - - 181.2 15.8 134.8 113.4 92.1 70.8 - -
67 176.2 13.8 167.2 145.7 124.2 102.7 81.2 - 167.3 15.5 161.0 142.8 121.5 100.2 78.8 -
62 166.5 13.5 166.5 166.5 158.7 136.5 115.7 94.2 158.2 15.3 158.2 158.2 153.0 131.3 110.3 89.0
57 171.4 13.6 171.4 171.4 161.2 139.0 118.2 96.7 161.8 15.3 161.8 161.8 157.8 136.1 115.1 93.8
6000
77 214.4 14.4 120.8 96.7 72.5 - - - 201.1 16.1 121.6 91.4 67.4 - - -
72 197.7 14.2 150.9 126.7 102.6 78.5 - - 186.8 15.8 147.0 123.1 99.1 75.2 - -
67 181.0 13.9 180.9 156.8 132.7 108.5 84.4 - 172.4 15.6 172.4 154.8 130.8 106.9 83.0 -
62 171.0 13.6 171.0 171.0 169.5 144.0 121.2 97.1 163.0 15.4 163.0 163.0 164.7 140.1 116.8 92.9
57 176.1 13.7 176.1 176.1 172.2 146.5 123.9 99.8 166.8 15.4 166.8 166.8 169.9 145.2 122.0 98.1
6750
72 198.8 14.2 160.7 134.9 109.1 83.3 - - 186.7 15.9 156.8 131.0 105.1 79.2 - -
67 182.0 13.9 181.9 166.9 141.1 115.3 89.5 - 172.4 15.6 172.4 162.0 138.7 112.8 86.9 -
62 171.9 13.7 171.9 171.9 171.2 144.7 119.6 93.8 163.0 15.4 163.0 163.0 163.8 137.6 112.1 86.2
57 177.0 13.7 177.0 177.0 175.1 148.5 123.5 97.7 166.7 15.4 166.7 166.7 168.3 142.0 116.5 90.6
7500
72 199.8 14.3 170.5 143.0 115.6 88.2 - - 186.7 15.9 166.7 138.9 111.0 83.2 - -
67 183.0 14.0 183.0 176.9 149.5 122.0 94.6 - 172.3 15.7 172.3 169.3 146.5 118.7 90.9 -
62 172.9 13.7 172.9 172.9 172.9 145.4 118.0 90.6 162.9 15.5 162.9 162.9 162.9 135.1 107.3 79.5
57 178.0 13.8 178.0 178.0 178.0 150.5 123.1 95.6 166.7 15.4 166.7 166.7 166.7 138.8 111.0 83.2

505428-YTG-R-1114
Johnson Controls Unitary Products 37
115°F 125°F
4500
77 175.1 17.7 89.8 71.1 52.5 - - - 161.0 19.4 84.1 65.6 47.1 - - -
72 163.9 17.4 117.8 99.2 80.6 61.9 - - 152.2 19.1 113.1 94.6 76.1 57.6 - -
67 152.8 17.2 145.9 127.3 108.6 90.0 71.4 - 143.4 18.9 142.1 123.6 105.1 86.6 68.0 -
62 144.6 17.1 144.6 144.6 134.7 116.0 97.4 78.8 135.8 18.8 135.8 135.8 128.1 109.5 91.0 72.5
57 146.8 17.0 146.8 146.8 141.1 122.5 103.9 85.2 136.8 18.7 136.8 136.8 136.6 118.0 99.5 81.0
5250
77 181.4 17.7 106.1 78.6 57.4 - - - 167.8 19.4 103.6 73.2 52.2 - - -
72 169.9 17.5 130.5 109.3 88.1 66.9 - - 158.6 19.2 126.2 105.2 84.1 63.1 - -
67 158.3 17.2 154.9 140.0 118.8 97.6 76.4 - 149.4 18.9 148.7 137.1 116.1 95.1 74.0 -
62 149.8 17.1 149.8 149.8 147.3 126.1 104.9 83.7 141.5 18.9 141.5 141.5 141.5 120.9 99.5 78.5
57 152.1 17.0 152.1 152.1 154.3 133.1 112.0 90.8 142.5 18.7 142.5 142.5 142.5 130.2 108.8 87.8
6000
77 187.8 17.8 122.4 86.1 62.3 - - - 174.5 19.4 123.1 80.8 57.2 - - -
72 175.8 17.5 143.1 119.4 95.6 71.9 - - 164.9 19.2 139.2 115.7 92.2 68.6 - -
67 163.9 17.3 163.9 152.7 129.0 105.2 81.5 - 155.3 19.0 155.3 150.7 127.1 103.6 80.0 -
62 155.1 17.2 155.1 155.1 159.9 136.1 112.4 88.7 147.1 18.9 147.1 147.1 147.1 132.2 108.0 84.4
57 157.5 17.1 157.5 157.5 167.5 143.8 120.1 96.3 148.2 18.8 148.2 148.2 148.2 142.4 118.1 94.6
6750
72 174.6 17.6 153.0 127.0 101.1 75.1 - - 162.6 19.2 149.2 123.1 97.0 71.0 - -
67 162.8 17.3 162.8 157.2 136.3 110.3 84.3 - 153.2 19.0 153.2 152.4 133.9 107.8 81.8 -
62 154.0 17.2 154.0 154.0 156.4 130.5 104.5 78.5 145.1 19.0 145.1 145.1 145.1 123.3 96.9 70.9
57 156.4 17.1 156.4 156.4 161.4 135.5 109.5 83.5 146.1 18.8 146.1 146.1 146.1 128.9 102.5 76.4
7500
72 173.5 17.6 162.9 134.7 106.5 78.3 - - 160.3 19.3 159.1 130.5 101.9 73.3 - -
67 161.7 17.3 161.7 161.7 143.6 115.4 87.2 - 151.0 19.0 151.0 151.0 140.6 112.0 83.5 -
62 153.0 17.2 153.0 153.0 153.0 124.8 96.6 68.4 143.0 19.0 143.0 143.0 143.0 114.5 85.9 57.3
57 155.4 17.1 155.4 155.4 155.4 127.2 99.0 70.8 144.0 18.8 144.0 144.0 144.0 115.5 86.9 58.3
1These capacities are gross ratings. For net capacity, deduct supply air blower motor, MBh. Example: Refer to the appropriate Blower
Performance Table for the BHP of the supply air blower motor, MBh = 3.415 x kW and kW = BHP x 0.746 nameplate rated motor
efficiency.
2. These ratings include the condenser fan motors and the compressor motors but not the supply air blower motor.
YD180/ND180 (Continued)
Air on
Evaporator Coil
Temperature of Air on Condenser Coil
Total
Capacity1
(MBh)
Total
Input
(kW)2
Sensible Capacity (MBh) Total
Capacity1
(MBh)
Total
Input
(kW)2
Sensible Capacity (MBh)
CFM WB
(°F)
Return Dry Bulb (°F) Return Dry Bulb (°F)
90 85 80 75 70 65 90 85 80 75 70 65

505428-YTG-R-1114
38 Johnson Controls Unitary Products
YD180/ND240
Air on
Evaporator Coil
Temperature of Air on Condenser Coil
Total
Capacity1
(MBh)
Total
Input
(kW)2
Sensible Capacity (MBh)1Total
Capacity1
(MBh)
Total
Input
(kW)2
Sensible Capacity (MBh)1
CFM WB
(°F)
Return Dry Bulb (°F) Return Dry Bulb (°F)
90 85 80 75 70 65 90 85 80 75 70 65
75°F 85°F
4500
77 213.8 12.1 109.1 89.8 70.5 - - - 212.3 13.3 108.9 89.6 70.3 - - -
72 201.0 11.8 136.0 116.7 97.4 78.1 - - 197.9 13.0 134.7 115.4 96.1 76.9 - -
67 188.1 11.5 162.8 143.5 124.2 104.9 85.6 - 183.4 12.7 160.6 141.3 122.0 102.7 83.4 -
62 171.4 11.3 171.4 168.3 149.0 129.7 110.4 91.1 166.5 12.5 166.5 164.9 145.6 126.3 107.0 87.7
57 175.2 11.3 175.2 175.2 157.4 138.1 118.8 99.5 168.8 12.5 168.8 168.8 151.2 131.9 112.6 93.3
5250
77 220.6 12.2 120.2 98.1 76.0 - - - 219.0 13.4 120.0 97.9 75.8 - - -
72 207.3 11.9 149.2 127.0 104.9 82.8 - - 204.1 13.1 147.9 125.8 103.7 81.6 - -
67 194.1 11.6 178.1 156.0 133.8 111.7 89.6 - 189.2 12.8 175.9 153.7 131.6 109.5 87.4 -
62 176.8 11.4 176.8 175.2 160.5 138.7 116.3 94.2 171.8 12.6 171.8 170.9 157.1 134.9 112.8 90.7
57 180.7 11.4 180.7 180.7 169.6 148.2 125.4 103.2 174.1 12.5 174.1 174.1 163.1 141.0 118.8 96.7
6000
77 227.3 12.3 131.3 106.4 81.5 - - - 225.7 13.5 131.2 106.3 81.3 - - -
72 213.6 12.0 162.3 137.4 112.5 87.5 - - 210.4 13.2 161.2 136.2 111.3 86.4 - -
67 200.0 11.7 193.3 168.4 143.5 118.5 93.6 - 195.0 12.9 191.1 166.2 141.2 116.3 91.4 -
62 182.2 11.5 182.2 182.2 172.1 147.8 122.2 97.3 177.0 12.7 177.0 177.0 168.5 143.6 118.7 93.7
57 186.3 11.5 186.3 186.3 181.8 158.2 132.0 107.0 179.5 12.6 179.5 179.5 175.0 150.0 125.1 100.2
6750
72 217.5 12.1 172.8 145.5 118.2 90.9 - - 213.5 13.3 171.4 144.1 116.9 89.6 - -
67 203.6 11.8 200.3 178.1 150.8 123.5 96.2 - 197.9 13.0 196.0 175.6 148.3 121.1 93.8 -
62 185.5 11.6 185.5 185.5 180.5 153.5 125.9 98.6 179.7 12.7 179.7 179.7 175.4 148.2 120.9 93.6
57 189.6 11.5 189.6 189.6 187.4 160.8 132.8 105.6 182.2 12.7 182.2 182.2 179.9 152.7 125.4 98.1
7500
72 221.4 12.2 183.2 153.5 123.9 94.3 - - 216.7 13.3 181.7 152.1 122.5 92.8 - -
67 207.3 11.9 207.3 187.7 158.1 128.4 98.8 - 200.9 13.0 200.9 185.0 155.4 125.8 96.2 -
62 188.8 11.6 188.8 188.8 188.8 159.2 129.5 99.9 182.4 12.8 182.4 182.4 182.4 152.8 123.1 93.5
57 193.0 11.6 193.0 193.0 193.0 163.4 133.7 104.1 184.9 12.8 184.9 184.9 184.9 155.3 125.7 96.1
95°F 105°F
4500
77 210.9 14.5 108.6 89.3 70.0 - - - 205.7 16.4 106.6 87.3 68.0 - - -
72 194.8 14.2 133.5 114.2 94.9 75.7 - - 190.4 16.0 131.6 112.3 93.1 73.8 - -
67 178.7 13.9 158.4 139.1 119.8 100.6 81.3 - 175.1 15.6 156.7 137.4 118.1 98.9 79.6 -
62 161.6 13.6 161.6 161.5 142.2 122.9 103.6 84.4 157.3 15.3 157.3 157.2 139.1 119.9 100.6 81.3
57 162.4 13.6 162.4 162.4 144.9 125.7 106.4 87.1 159.4 15.3 159.4 159.4 142.1 122.8 103.6 84.3
5250
77 217.5 14.6 119.8 97.7 75.6 - - - 212.5 16.5 118.4 95.7 73.6 - - -
72 200.9 14.3 146.7 124.6 102.5 80.4 - - 196.6 16.1 144.9 122.8 100.7 78.6 - -
67 184.4 14.0 173.6 151.5 129.4 107.3 85.2 - 180.8 15.8 171.3 149.9 127.8 105.7 83.6 -
62 166.7 13.7 166.7 166.7 153.6 131.2 109.4 87.2 162.5 15.4 162.5 162.4 150.5 128.3 106.3 84.2
57 167.5 13.7 167.5 167.5 156.5 133.8 112.3 90.2 164.7 15.4 164.7 164.7 153.7 131.3 109.5 87.4
6000
77 224.2 14.7 131.1 106.2 81.2 - - - 219.2 16.6 130.3 104.1 79.1 - - -
72 207.1 14.4 160.0 135.0 110.1 85.2 - - 202.9 16.2 158.2 133.2 108.3 83.4 - -
67 190.0 14.1 188.9 163.9 139.0 114.1 89.1 - 186.6 15.9 186.0 162.4 137.5 112.5 87.6 -
62 171.8 13.8 171.8 171.8 164.9 139.4 115.1 90.1 167.6 15.5 167.6 167.6 161.9 136.7 112.0 87.1
57 172.7 13.8 172.7 172.7 168.1 141.8 118.3 93.3 169.9 15.5 169.9 169.9 165.3 139.7 115.5 90.6
6750
72 209.6 14.4 170.1 142.8 115.6 88.3 - - 205.0 16.3 168.2 140.9 113.7 86.4 - -
67 192.3 14.2 191.7 173.1 145.9 118.6 91.4 - 188.5 15.9 188.2 171.5 144.3 117.0 89.7 -
62 173.9 13.9 173.9 173.9 170.4 142.9 115.9 88.7 169.4 15.5 169.4 169.4 166.5 139.1 112.0 84.8
57 174.7 13.9 174.7 174.7 172.4 144.5 117.9 90.7 171.7 15.5 171.7 171.7 169.4 141.8 114.9 87.6
7500
72 212.0 14.5 180.2 150.6 121.0 91.4 - - 207.1 16.3 178.2 148.6 119.0 89.4 - -
67 194.5 14.2 194.5 182.3 152.8 123.2 93.6 - 190.5 15.9 190.5 180.6 151.0 121.5 91.9 -
62 175.9 13.9 175.9 175.9 175.9 146.3 116.8 87.2 171.2 15.5 171.2 171.2 171.2 141.6 112.0 82.4
57 176.8 13.9 176.8 176.8 176.8 147.2 117.6 88.0 173.5 15.5 173.5 173.5 173.5 143.9 114.3 84.7

505428-YTG-R-1114
Johnson Controls Unitary Products 39
115°F 125°F
4500
77 200.6 18.3 104.5 85.3 66.0 - - - 195.5 20.2 102.5 83.2 64.0 - - -
72 186.0 17.8 129.7 110.5 91.2 72.0 - - 181.6 19.6 127.9 108.6 89.4 70.1 - -
67 171.4 17.4 154.9 135.7 116.4 97.2 77.9 - 167.7 19.1 153.2 134.0 114.7 95.5 76.3 -
62 153.0 16.9 153.0 153.0 136.1 116.8 97.6 78.3 148.7 18.5 148.7 148.7 133.0 113.8 94.5 75.3
57 156.4 16.9 156.4 156.4 139.2 120.0 100.7 81.5 153.5 18.5 153.5 153.5 136.4 117.1 97.9 78.7
5250
77 207.4 18.4 117.0 93.6 71.5 - - - 202.4 20.4 115.6 91.6 69.5 - - -
72 192.3 18.0 143.0 120.9 98.9 76.8 - - 188.1 19.8 141.2 119.1 97.0 75.0 - -
67 177.2 17.5 169.0 148.3 126.2 104.1 82.0 - 173.7 19.2 166.7 146.6 124.6 102.5 80.4 -
62 158.2 17.0 158.2 158.2 147.5 125.4 103.3 81.2 154.0 18.7 154.0 154.0 144.4 122.5 100.2 78.2
57 161.8 17.0 161.8 161.8 150.9 128.8 106.7 84.6 158.9 18.7 158.9 158.9 148.1 126.3 103.9 81.9
6000
77 214.3 18.6 129.6 102.0 77.1 - - - 209.4 20.5 128.8 99.9 75.0 - - -
72 198.7 18.1 156.3 131.4 106.5 81.6 - - 194.5 20.0 154.5 129.6 104.7 79.8 - -
67 183.1 17.6 183.1 160.9 135.9 111.0 86.1 - 179.7 19.4 179.7 159.3 134.4 109.5 84.6 -
62 163.5 17.1 163.5 163.5 158.8 133.9 109.0 84.1 159.3 18.8 159.3 159.3 155.8 131.2 106.0 81.1
57 167.1 17.1 167.1 167.1 162.6 137.6 112.7 87.8 164.4 18.8 164.4 164.4 159.8 135.5 110.0 85.1
6750
72 200.5 18.1 166.3 139.0 111.8 84.5 - - 196.0 19.9 164.4 137.1 109.8 82.6 - -
67 184.7 17.6 184.7 169.9 142.6 115.4 88.1 - 181.0 19.4 181.0 168.3 141.0 113.8 86.5 -
62 164.9 17.1 164.9 164.9 162.6 135.4 108.1 80.8 160.4 18.8 160.4 160.4 158.7 131.6 104.2 76.9
57 168.6 17.1 168.6 168.6 166.3 139.1 111.8 84.6 165.6 18.8 165.6 165.6 163.3 136.4 108.8 81.5
7500
72 202.3 18.1 176.2 146.6 117.0 87.4 - - 197.4 19.9 174.2 144.6 115.0 85.4 - -
67 186.4 17.6 186.4 178.9 149.3 119.7 90.1 - 182.3 19.3 182.3 177.2 147.6 118.0 88.4 -
62 166.4 17.1 166.4 166.4 166.4 136.8 107.2 77.6 161.6 18.7 161.6 161.6 161.6 132.0 102.4 72.8
57 170.1 17.1 170.1 170.1 170.1 140.5 110.9 81.3 166.8 18.7 166.8 166.8 166.8 137.2 107.6 78.0
1These capacities are gross ratings. For net capacity, deduct supply air blower motor, MBh. Example: Refer to the appropriate Blower
Performance Table for the BHP of the supply air blower motor, MBh = 3.415 x kW and kW = BHP x 0.746 nameplate rated motor
efficiency.
2These ratings include the condenser fan motors and the compressor motors but not the supply air blower motor.
YD180/ND240 (Continued)
Air on
Evaporator Coil
Temperature of Air on Condenser Coil
Total
Capacity1
(MBh)
Total
Input
(kW)2
Sensible Capacity (MBh)1Total
Capacity1
(MBh)
Total
Input
(kW)2
Sensible Capacity (MBh)1
CFM WB
(°F)
Return Dry Bulb (°F) Return Dry Bulb (°F)
90 85 80 75 70 65 90 85 80 75 70 65

505428-YTG-R-1114
40 Johnson Controls Unitary Products
YC240/NC240
Air on
Evaporator Coil
Temperature of Air on Condenser Coil
Total
Capacity1
(MBh)
Total
Input
(kW)2
Sensible Capacity (MBh) Total
Capacity1
(MBh)
Total
Input
(kW)2
Sensible Capacity (MBh)
CFM WB
(°F)
Return Dry Bulb (°F) Return Dry Bulb (°F)
90 85 80 75 70 65 90 85 80 75 70 65
75°F 85°F
6000
77 286.3 15.3 136.1 113.4 90.6 - - - 280.0 16.9 131.5 108.2 84.9 - - -
72 267.4 14.8 169.4 146.7 123.9 101.2 - - 260.2 16.5 166.3 143.0 119.7 96.4 - -
67 248.5 14.4 202.7 180.0 157.2 134.5 111.7 - 240.5 16.1 201.0 177.7 154.4 131.1 107.8 -
62 228.9 14.1 228.9 216.8 194.0 171.3 148.5 125.8 223.4 15.7 223.4 213.8 190.5 167.2 143.9 120.6
57 227.5 14.0 227.5 227.5 205.1 182.4 159.6 136.9 220.8 15.7 220.8 220.8 201.8 178.5 155.2 131.9
7000
77 296.6 15.4 148.2 122.8 97.4 - - - 287.9 17.0 143.1 117.2 91.3 - - -
72 277.0 14.9 184.0 158.6 133.2 107.8 - - 267.6 16.6 180.5 154.5 128.6 102.7 - -
67 257.5 14.5 219.8 194.4 169.0 143.6 118.3 - 247.4 16.1 217.8 191.9 165.9 140.0 114.1 -
62 237.1 14.2 237.1 231.1 208.6 184.8 157.8 132.4 229.7 15.8 229.7 224.9 204.7 178.7 152.8 126.9
57 235.7 14.1 235.7 235.7 220.5 197.5 169.7 144.3 227.0 15.8 227.0 227.0 216.9 190.9 165.0 139.0
8000
77 306.9 15.5 160.3 132.3 104.2 - - - 295.8 17.1 154.7 126.2 97.6 - - -
72 286.6 15.0 198.6 170.6 142.5 114.5 - - 275.0 16.7 194.7 166.1 137.5 108.9 - -
67 266.4 14.6 236.9 208.9 180.8 152.8 124.8 - 254.2 16.2 234.6 206.0 177.4 148.8 120.3 -
62 245.4 14.3 245.4 245.4 223.1 198.3 167.1 139.0 236.1 15.9 236.1 236.1 218.8 190.3 161.7 133.1
57 243.8 14.2 243.8 243.8 235.9 212.7 179.8 151.8 233.3 15.9 233.3 233.3 231.9 203.3 174.7 146.2
9000
72 296.2 15.1 209.5 179.3 149.0 118.8 - - 282.3 16.7 205.3 174.3 143.2 112.2 - -
67 275.2 14.7 251.9 219.4 189.1 158.9 128.6 - 261.0 16.3 246.8 215.8 184.8 153.8 122.8 -
62 253.5 14.4 253.5 253.5 233.4 204.7 172.9 142.6 242.4 15.9 242.4 242.4 228.0 197.0 165.9 134.9
57 251.9 14.3 251.9 251.9 248.0 220.1 187.5 157.2 239.5 15.9 239.5 239.5 238.8 207.8 176.8 145.8
10000
72 305.7 15.2 220.5 188.0 155.6 123.1 - - 289.7 16.8 215.9 182.4 149.0 115.5 - -
67 284.0 14.8 266.9 229.9 197.4 165.0 132.5 - 267.7 16.3 259.1 225.7 192.2 158.8 125.3 -
62 261.7 14.5 261.7 261.7 243.6 211.1 178.7 146.2 248.7 16.0 248.7 248.7 237.1 203.7 170.2 136.8
57 260.0 14.4 260.0 260.0 260.0 227.6 195.1 162.7 245.7 16.0 245.7 245.7 245.7 212.3 178.8 145.4
95°F 105°F
6000
77 273.6 18.5 126.9 103.1 79.2 - - - 259.0 21.0 123.8 99.6 75.3 - - -
72 253.1 18.1 163.1 139.3 115.4 91.6 - - 239.6 20.4 159.8 135.6 111.3 87.1 - -
67 232.5 17.7 199.3 175.5 151.6 127.8 103.9 - 220.3 19.9 195.8 171.6 147.4 123.1 98.9 -
62 217.9 17.3 217.9 210.8 186.9 163.1 139.2 115.4 205.1 19.5 205.1 201.5 182.5 158.3 134.0 109.8
57 214.0 17.4 214.0 214.0 198.6 174.7 150.9 127.0 204.2 19.6 204.2 204.2 186.7 162.4 138.2 114.0
7000
77 279.2 18.6 138.0 111.6 85.1 - - - 264.6 21.0 137.3 108.0 81.0 - - -
72 258.2 18.2 176.9 150.4 123.9 97.5 - - 244.8 20.5 173.8 146.8 119.7 92.7 - -
67 237.3 17.8 215.8 189.3 162.8 136.3 109.9 - 225.0 20.0 210.4 185.5 158.5 131.4 104.4 -
62 222.3 17.4 222.3 218.8 200.7 172.6 147.8 121.3 209.5 19.5 209.5 207.7 196.3 168.4 142.2 115.1
57 218.4 17.5 218.4 218.4 213.2 184.3 160.3 133.8 208.6 19.6 208.6 208.6 200.7 172.5 146.6 119.6
8000
77 284.7 18.7 149.2 120.1 90.9 - - - 270.2 21.1 150.8 116.5 86.7 - - -
72 263.4 18.3 190.7 161.6 132.5 103.4 - - 250.0 20.6 187.8 158.0 128.1 98.2 - -
67 242.0 17.9 232.2 203.1 174.0 144.9 115.8 - 229.8 20.0 224.9 199.4 169.6 139.7 109.8 -
62 226.8 17.5 226.8 226.8 214.5 182.2 156.3 127.2 213.9 19.6 213.9 213.9 210.0 178.5 150.3 120.4
57 222.7 17.5 222.7 222.7 227.9 193.9 169.6 140.5 213.0 19.7 213.0 213.0 214.8 182.5 155.0 125.2
9000
72 268.5 18.3 201.0 169.2 137.4 105.7 - - 255.2 20.7 198.4 166.0 133.5 101.1 - -
67 246.7 17.9 241.8 212.3 180.5 148.7 117.0 - 234.6 20.1 232.1 209.2 176.8 144.3 111.9 -
62 231.2 17.5 231.2 231.2 222.6 189.2 159.0 127.2 218.4 19.7 218.4 218.4 215.2 181.9 150.3 117.8
57 227.1 17.5 227.1 227.1 229.6 195.4 166.1 134.3 217.5 19.8 217.5 217.5 218.3 184.7 153.4 121.0
10000
72 273.6 18.3 211.3 176.8 142.4 108.0 - - 260.4 20.7 209.0 174.0 139.0 104.0 - -
67 251.4 17.9 251.4 221.5 187.0 152.6 118.2 - 239.3 20.2 239.3 219.0 184.0 148.9 113.9 -
62 235.6 17.5 235.6 235.6 230.6 196.2 161.7 127.3 222.8 19.8 222.8 222.8 220.3 185.3 150.3 115.2
57 231.4 17.5 231.4 231.4 231.4 196.9 162.5 128.1 221.9 19.9 221.9 221.9 221.9 186.9 151.8 116.8

505428-YTG-R-1114
Johnson Controls Unitary Products 41
115°F 125°F
6000
77 244.4 23.4 120.7 96.0 71.4 - - - 229.9 25.9 117.5 92.5 67.5 - - -
72 226.2 22.8 156.5 131.9 107.2 82.6 - - 212.8 25.1 153.2 128.2 103.2 78.1 - -
67 208.0 22.1 192.4 167.7 143.1 118.5 93.8 - 195.7 24.3 188.9 163.9 138.9 113.8 88.8 -
62 192.2 21.6 192.2 192.2 178.1 153.5 128.8 104.2 179.4 23.8 179.4 179.4 173.7 148.6 123.6 98.6
57 194.4 21.8 194.4 194.4 174.8 150.2 125.5 100.9 184.6 23.9 184.6 184.6 162.9 137.9 112.9 87.8
7000
77 250.0 23.5 136.5 104.5 76.9 - - - 235.5 25.9 135.8 101.0 72.8 - - -
72 231.4 22.8 170.8 143.1 115.5 87.9 - - 218.0 25.1 167.7 139.5 111.3 83.1 - -
67 212.8 22.1 205.0 181.7 154.1 126.5 98.9 - 200.5 24.3 199.6 178.0 149.8 121.6 93.4 -
62 196.7 21.7 196.7 196.7 191.8 164.2 136.5 108.9 183.8 23.8 183.8 183.8 183.8 159.9 130.9 102.7
57 198.9 21.8 198.9 198.9 188.3 160.6 133.0 105.4 189.1 24.0 189.1 189.1 175.8 148.8 119.4 91.2
8000
77 255.7 23.5 152.4 113.0 82.4 - - - 241.1 25.9 154.0 109.5 78.1 - - -
72 236.6 22.8 185.0 154.4 123.7 93.1 - - 223.2 25.1 182.1 150.8 119.4 88.0 - -
67 217.6 22.2 217.6 195.7 165.1 134.5 103.9 - 205.3 24.3 205.3 192.1 160.7 129.3 97.9 -
62 201.1 21.7 201.1 201.1 205.5 174.9 144.3 113.6 188.2 23.9 188.2 188.2 188.2 171.2 138.2 106.9
57 203.3 21.8 203.3 203.3 201.7 171.1 140.5 109.8 193.6 24.0 193.6 193.6 188.6 159.7 125.9 94.5
9000
72 241.9 23.0 195.9 162.8 129.7 96.5 - - 228.6 25.4 193.3 159.5 125.8 92.0 - -
67 222.4 22.3 222.4 206.1 173.0 139.9 106.8 - 210.3 24.6 210.3 203.0 169.3 135.5 101.7 -
62 205.6 21.9 205.6 205.6 207.8 174.6 141.5 108.4 192.7 24.1 192.7 192.7 192.7 167.4 132.8 99.0
57 207.9 22.0 207.9 207.9 207.0 173.9 140.8 107.7 198.3 24.2 198.3 198.3 195.8 163.2 128.2 94.4
10000
72 247.2 23.2 206.8 171.2 135.6 100.0 - - 233.9 25.6 204.5 168.3 132.1 95.9 - -
67 227.3 22.5 227.3 216.5 180.9 145.3 109.7 - 215.2 24.8 215.2 214.0 177.8 141.6 105.4 -
62 210.0 22.0 210.0 210.0 210.0 174.4 138.8 103.2 197.3 24.3 197.3 197.3 197.3 163.5 127.4 91.2
57 212.4 22.2 212.4 212.4 212.4 176.8 141.2 105.6 202.9 24.5 202.9 202.9 202.9 166.7 130.5 94.3
1These capacities are gross ratings. For net capacity, deduct supply air blower motor, MBh. Example: Refer to the appropriate Blower
Performance Table for the BHP of the supply air blower motor, MBh = 3.415 x kW and kW = BHP x 0.746 nameplate rated motor
efficiency.
2These ratings include the condenser fan motors and the compressor motors but not the supply air blower motor.
YC240/NC240 (Continued)
Air on
Evaporator Coil
Temperature of Air on Condenser Coil
Total
Capacity1
(MBh)
Total
Input
(kW)2
Sensible Capacity (MBh) Total
Capacity1
(MBh)
Total
Input
(kW)2
Sensible Capacity (MBh)
CFM WB
(°F)
Return Dry Bulb (°F) Return Dry Bulb (°F)
90 85 80 75 70 65 90 85 80 75 70 65

505428-YTG-R-1114
42 Johnson Controls Unitary Products
YD240 / Two NC120
Air on
Evaporator Coil
Temperature of Air on Condenser Coil
Total
Capacity1
(MBh)
Total
Input
(kW)2
Sensible Capacity (MBh)1Total
Capacity1
(MBh)
Total
Input
(kW)2
Sensible Capacity (MBh)1
CFM WB
(°F)
Return Dry Bulb (°F) Return Dry Bulb (°F)
90 85 80 75 70 65 90 85 80 75 70 65
75°F 85°F
6000
77 268.6 15.0 134.0 111.2 88.5 - - - 270.6 16.5 131.5 108.7 85.9 - - -
72 253.5 14.6 166.7 144.0 121.3 98.6 - - 252.1 16.1 164.6 141.8 119.0 96.1 - -
67 238.3 14.2 199.5 176.8 154.1 131.3 108.6 - 233.6 15.7 197.6 174.8 152.0 129.2 106.4 -
62 214.5 13.9 214.5 210.2 187.4 164.7 142.0 119.3 213.4 15.4 213.4 208.2 185.4 162.6 139.8 117.0
57 213.5 13.9 213.5 216.8 196.1 173.3 150.6 127.9 212.8 15.4 212.8 212.8 190.9 168.1 145.3 122.5
7000
77 280.9 15.1 145.1 119.6 94.1 - - - 280.0 16.6 142.7 117.1 91.5 - - -
72 265.0 14.7 179.9 154.5 129.0 103.5 - - 260.9 16.2 177.9 152.3 126.7 101.1 - -
67 249.1 14.3 214.8 189.3 163.9 138.4 112.9 - 241.8 15.8 213.1 187.5 161.9 136.3 110.7 -
62 224.2 14.0 224.2 222.1 199.4 174.6 148.4 123.0 220.8 15.5 220.8 218.2 197.5 171.9 146.3 120.7
57 223.1 14.0 223.1 224.8 208.6 184.1 157.6 132.2 220.2 15.5 220.2 220.2 203.4 177.8 152.2 126.6
8000
77 293.1 15.2 156.2 128.0 99.8 - - - 289.4 16.7 153.9 125.5 97.1 - - -
72 276.4 14.8 193.1 164.9 136.7 108.5 - - 269.6 16.3 191.2 162.8 134.5 106.1 - -
67 259.8 14.4 230.1 201.9 173.7 145.5 117.3 - 249.9 16.0 228.6 200.2 171.8 143.4 115.1 -
62 234.0 14.1 234.0 234.0 211.3 184.5 154.9 126.7 228.2 15.6 228.2 228.2 209.6 181.2 152.8 124.4
57 232.8 14.1 232.8 232.8 221.0 194.8 164.6 136.4 227.5 15.6 227.5 227.5 215.8 187.4 159.1 130.7
9000
72 278.2 14.9 206.2 175.3 144.3 113.4 - - 274.3 16.4 204.4 173.3 142.2 111.2 - -
67 261.5 14.5 246.7 214.3 183.3 152.4 121.5 - 254.2 16.0 243.6 212.8 181.8 150.7 119.6 -
62 235.5 14.2 235.5 235.5 223.0 192.8 161.2 130.2 232.2 15.7 232.2 232.2 221.7 190.6 159.5 128.5
57 234.3 14.1 234.3 234.3 228.4 198.5 166.5 135.6 231.5 15.7 231.5 231.5 225.6 194.6 163.5 132.4
10000
72 280.0 15.0 219.3 185.6 151.9 118.3 - - 279.0 16.5 217.5 183.8 150.0 116.3 - -
67 263.2 14.6 263.2 226.7 193.0 159.3 125.6 - 258.6 16.1 258.6 225.5 191.7 158.0 124.2 -
62 236.9 14.2 236.9 236.9 234.8 201.1 167.4 133.8 236.1 15.8 236.1 236.1 233.8 200.1 166.3 132.6
57 235.7 14.2 235.7 235.7 235.7 202.1 168.4 134.7 235.4 15.8 235.4 235.4 235.4 201.7 167.9 134.2
95°F 105°F
6000
77 272.5 18.0 129.1 106.2 83.3 - - - 233.1 17.0 161.4 149.9 138.5 - - -
72 250.7 17.6 162.4 139.5 116.6 93.7 - - 228.1 18.4 184.0 172.5 153.8 131.0 - -
67 228.9 17.3 195.8 172.9 150.0 127.1 104.2 - 223.1 19.7 193.2 170.4 147.5 124.7 101.9 -
62 212.2 17.0 212.2 206.2 183.3 160.5 137.6 114.7 206.1 19.3 206.1 203.1 186.5 163.7 140.8 118.0
57 212.1 17.0 212.1 208.7 185.8 162.9 140.0 117.2 197.7 19.2 197.7 196.1 184.6 161.8 138.9 116.1
7000
77 279.1 18.1 140.3 114.6 88.8 - - - 243.8 17.2 183.8 164.3 144.9 - - -
72 256.8 17.7 175.9 150.1 124.4 98.7 - - 239.1 18.5 194.4 175.0 151.9 126.8 - -
67 234.5 17.4 211.5 185.7 160.0 134.3 108.5 - 234.3 19.9 198.4 173.3 148.2 123.0 97.9 -
62 217.3 17.1 217.3 214.3 195.6 169.1 144.1 118.4 216.4 19.5 213.5 205.4 186.9 161.4 136.6 111.5
57 217.2 17.1 217.2 215.5 198.2 171.5 146.8 121.0 207.4 19.4 207.4 206.5 195.0 169.3 144.7 119.6
8000
77 285.6 18.2 151.5 123.0 94.4 - - - 254.6 17.3 206.2 178.8 151.3 - - -
72 262.8 17.8 189.3 160.8 132.2 103.6 - - 250.0 18.7 204.9 177.5 150.1 122.6 - -
67 240.0 17.5 227.2 198.6 170.0 141.4 112.8 - 245.4 20.0 203.7 176.2 148.8 121.4 93.9 -
62 222.4 17.2 222.4 222.4 207.8 177.8 150.7 122.1 226.7 19.7 220.9 207.8 187.3 159.1 132.4 105.0
57 222.3 17.2 222.3 222.3 210.6 180.1 153.5 124.9 217.0 19.6 217.0 217.0 205.4 176.9 150.5 123.0
9000
72 270.4 17.9 202.6 171.4 140.1 108.9 - - 258.5 18.8 220.4 198.2 172.7 142.1 - -
67 246.9 17.6 240.5 211.4 180.2 149.0 117.8 - 253.9 20.1 228.3 198.7 168.1 137.5 106.9 -
62 228.9 17.2 228.9 228.9 220.3 188.4 157.9 126.7 234.5 19.8 231.6 225.0 212.1 181.2 150.9 120.3
57 228.7 17.2 228.7 228.7 222.9 190.7 160.5 129.3 224.4 19.6 224.4 224.4 218.6 187.5 157.4 126.8
10000
72 278.0 18.0 215.8 181.9 148.1 114.3 - - 267.0 18.8 235.9 219.0 195.4 161.7 - -
67 253.9 17.6 253.9 224.3 190.5 156.6 122.8 - 262.3 20.2 252.9 221.2 187.5 153.7 119.9 -
62 235.3 17.3 235.3 235.3 232.8 199.0 165.2 131.4 242.2 19.8 242.2 242.2 237.0 203.2 169.4 135.6
57 235.1 17.3 235.1 235.1 235.1 201.3 167.5 133.7 231.8 19.7 231.8 231.8 231.8 198.0 164.3 130.5

505428-YTG-R-1114
Johnson Controls Unitary Products 43
115°F 125°F
6000
77 193.7 16.1 193.7 193.7 193.7 - - - 154.3 15.2 154.3 154.3 154.3 - - -
72 205.5 19.1 205.5 205.5 190.9 168.2 - - 182.9 19.8 182.9 182.9 182.9 182.9 - -
67 217.3 22.1 190.7 167.9 145.1 122.3 99.5 - 211.5 24.5 188.1 165.4 142.6 119.9 97.2 -
62 200.0 21.7 200.0 200.0 189.6 166.9 144.1 121.3 194.0 24.1 194.0 194.0 192.8 170.1 147.3 124.6
57 183.4 21.4 183.4 183.4 183.4 160.6 137.8 115.1 169.1 23.7 169.1 169.1 169.1 159.4 136.7 114.0
7000
77 208.6 16.3 227.3 214.1 201.0 - - - 173.4 15.4 173.4 173.4 173.4 - - -
72 221.4 19.3 213.0 199.9 179.4 154.9 - - 203.6 20.1 203.6 203.6 203.6 183.0 - -
67 234.1 22.3 185.4 160.9 136.4 111.8 87.3 - 233.9 24.8 172.4 148.5 124.5 100.6 76.6 -
62 215.5 22.0 209.7 196.6 178.2 153.7 129.1 104.6 214.5 24.5 205.9 187.7 169.5 145.9 121.6 97.7
57 197.5 21.7 197.5 197.5 191.7 167.2 142.7 118.1 187.7 24.0 187.7 187.7 187.7 165.1 140.6 116.7
8000
77 223.6 16.5 260.9 234.6 208.3 - - - 192.5 15.7 192.5 192.5 192.5 - - -
72 237.2 19.6 220.5 194.2 167.9 141.6 - - 224.4 20.4 224.4 211.0 185.8 160.6 - -
67 250.9 22.6 180.2 153.9 127.6 101.3 75.0 - 256.3 25.2 156.8 131.6 106.4 81.2 56.1 -
62 230.9 22.3 219.4 193.1 166.8 140.5 114.2 87.9 235.1 24.8 217.9 178.4 146.3 121.8 95.9 70.8
57 211.7 22.0 211.7 211.7 200.1 173.8 147.5 121.2 206.4 24.4 206.4 206.4 194.8 170.7 144.5 119.3
9000
72 246.6 19.6 238.3 225.1 205.3 175.3 - - 234.7 20.5 234.7 234.7 234.7 208.5 - -
67 260.8 22.7 216.1 186.0 156.0 126.0 96.0 - 267.7 25.2 203.8 173.3 143.9 114.5 85.1 -
62 240.1 22.3 234.3 221.1 203.9 173.9 143.9 113.9 245.6 24.9 237.0 217.3 195.7 166.7 136.9 107.5
57 220.1 22.0 220.1 220.1 214.3 184.3 154.3 124.3 215.8 24.4 215.8 215.8 210.0 181.1 151.2 121.7
10000
72 256.0 19.6 256.0 256.0 242.8 209.0 - - 245.0 20.5 245.0 245.0 245.0 245.0 - -
67 270.8 22.7 251.9 218.2 184.5 150.7 117.0 - 279.2 25.3 250.9 215.1 181.5 147.8 114.1 -
62 249.2 22.4 249.2 249.2 241.1 207.4 173.7 139.9 256.2 24.9 256.2 256.2 245.2 211.6 177.9 144.2
57 228.5 22.1 228.5 228.5 228.5 194.8 161.0 127.3 225.1 24.4 225.1 225.1 225.1 191.5 157.8 124.2
1These capacities are gross ratings. For net capacity, deduct supply air blower motor, MBh. Example: Refer to the appropriate Blower
Performance Table for the BHP of the supply air blower motor, MBh = 3.415 x kW and kW = BHP x 0.746 nameplate rated motor
efficiency.
2These ratings include the condenser fan motors and the compressor motors but not the supply air blower motor.
YD240 / Two NC120 (Continued)
Air on
Evaporator Coil
Temperature of Air on Condenser Coil
Total
Capacity1
(MBh)
Total
Input
(kW)2
Sensible Capacity (MBh)1Total
Capacity1
(MBh)
Total
Input
(kW)2
Sensible Capacity (MBh)1
CFM WB
(°F)
Return Dry Bulb (°F) Return Dry Bulb (°F)
90 85 80 75 70 65 90 85 80 75 70 65

505428-YTG-R-1114
44 Johnson Controls Unitary Products
YD240/ND240
Air on
Evaporator Coil
Temperature of Air on Condenser Coil
Total
Capacity1
(MBh)
Total
Input
(kW)2
Sensible Capacity (MBh) Total
Capacity1
(MBh)
Total
Input
(kW)2
Sensible Capacity (MBh)
CFM WB
(°F)
Return Dry Bulb (°F) Return Dry Bulb (°F)
90 85 80 75 70 65 90 85 80 75 70 65
75°F 85°F
6000
77 292.8 14.7 136.9 111.9 87.0 - - - 284.3 16.4 135.2 110.2 85.1 - - -
72 272.9 14.4 174.4 149.4 124.5 99.5 - - 263.5 16.1 171.7 146.7 121.7 96.6 - -
67 253.0 14.0 211.9 186.9 162.0 137.0 112.0 - 242.6 15.8 208.2 183.2 158.2 133.2 108.1 -
62 231.8 13.8 231.8 220.2 195.2 170.2 145.2 120.2 225.5 15.5 225.5 219.3 194.3 169.2 144.2 119.2
57 224.6 13.7 224.6 224.6 207.1 182.1 157.1 132.1 219.3 15.5 219.3 219.3 201.5 176.5 151.5 126.5
7000
77 302.2 14.8 149.9 121.7 93.5 - - - 292.0 16.5 147.3 119.2 91.1 - - -
72 281.7 14.5 190.2 162.0 133.8 105.6 - - 270.5 16.2 186.4 158.3 130.2 102.2 - -
67 261.1 14.2 230.5 202.3 174.1 145.9 117.7 - 249.1 15.9 225.5 197.4 169.3 141.3 113.2 -
62 239.3 13.9 239.3 233.5 209.9 182.9 153.5 125.3 231.5 15.6 231.5 228.4 208.0 179.9 151.8 123.8
57 231.8 13.9 231.8 231.8 222.6 196.1 166.2 138.0 225.2 15.6 225.2 225.2 215.7 187.7 159.6 131.5
8000
77 311.7 14.9 162.8 131.4 100.0 - - - 299.6 16.6 159.4 128.2 97.1 - - -
72 290.5 14.6 206.0 174.5 143.1 111.7 - - 277.6 16.3 201.0 169.9 138.8 107.7 - -
67 269.3 14.3 249.1 217.7 186.2 154.8 123.4 - 255.6 16.0 242.7 211.6 180.5 149.4 118.3 -
62 246.8 14.0 246.8 246.8 224.5 195.6 161.7 130.3 237.6 15.7 237.6 237.6 221.7 190.5 159.4 128.3
57 239.1 14.0 239.1 239.1 238.1 210.2 175.3 143.9 231.1 15.7 231.1 231.1 229.9 198.8 167.7 136.6
9000
72 299.4 14.9 217.9 184.4 150.9 117.3 - - 284.7 16.6 212.0 178.6 145.2 111.7 - -
67 277.5 14.6 267.1 229.8 196.3 162.8 129.3 - 262.2 16.3 255.6 222.1 188.7 155.3 121.9 -
62 254.3 14.3 254.3 254.3 236.8 204.5 169.7 136.2 243.7 16.0 243.7 243.7 231.8 198.4 165.0 131.5
57 246.4 14.2 246.4 246.4 245.9 214.1 178.9 145.4 237.0 16.0 237.0 237.0 236.4 203.0 169.6 136.2
10000
72 308.2 15.2 229.9 194.2 158.6 123.0 - - 291.8 16.9 222.9 187.2 151.5 115.8 - -
67 285.7 14.8 285.0 242.0 206.4 170.8 135.2 - 268.7 16.5 268.4 232.7 197.0 161.3 125.6 -
62 261.9 14.6 261.9 261.9 249.0 213.4 177.7 142.1 249.7 16.3 249.7 249.7 241.9 206.2 170.5 134.8
57 253.7 14.5 253.7 253.7 253.7 218.1 182.5 146.9 242.9 16.3 242.9 242.9 242.9 207.2 171.5 135.8
95°F 105°F
6000
77 275.8 18.1 133.4 108.4 83.3 - - - 262.8 20.3 129.8 104.7 79.5 - - -
72 254.0 17.8 169.0 143.9 118.8 93.8 - - 242.0 20.1 164.8 139.7 114.6 89.5 - -
67 232.2 17.5 204.5 179.5 154.4 129.3 104.3 - 221.1 19.8 199.8 174.7 149.6 124.5 99.4 -
62 219.1 17.2 219.1 218.4 193.3 168.3 143.2 118.2 208.7 19.6 208.7 208.3 185.8 160.7 135.6 110.5
57 214.1 17.3 214.1 214.1 196.0 170.9 145.9 120.8 205.0 19.6 205.0 205.0 186.2 161.1 136.0 110.9
7000
77 281.7 18.2 144.7 116.7 88.8 - - - 268.8 20.4 144.0 113.4 85.3 - - -
72 259.4 17.9 182.5 154.6 126.7 98.7 - - 247.4 20.1 179.0 150.9 122.8 94.7 - -
67 237.1 17.6 220.4 192.5 164.6 136.6 108.7 - 226.1 19.9 214.1 188.4 160.3 132.2 104.1 -
62 223.7 17.3 223.7 223.4 206.1 176.9 150.2 122.3 213.4 19.7 213.4 213.2 199.1 170.4 142.9 114.8
57 218.6 17.4 218.6 218.6 208.9 179.2 153.0 125.1 209.7 19.7 209.7 209.7 199.6 170.6 143.4 115.2
8000
77 287.5 18.3 155.9 125.1 94.3 - - - 274.7 20.5 158.2 122.1 91.0 - - -
72 264.8 18.0 196.1 165.3 134.5 103.7 - - 252.9 20.2 193.2 162.1 131.0 99.9 - -
67 242.0 17.7 236.3 205.5 174.7 143.9 113.1 - 231.1 19.9 228.3 202.2 171.1 140.0 108.8 -
62 228.4 17.4 228.4 228.4 218.8 185.5 157.2 126.4 218.1 19.7 218.1 218.1 212.5 180.1 150.3 119.1
57 223.1 17.4 223.1 223.1 221.8 187.5 160.1 129.3 214.3 19.8 214.3 214.3 212.9 180.1 150.7 119.6
9000
72 270.1 18.3 206.1 172.7 139.4 106.1 - - 258.4 20.5 202.9 169.4 136.0 102.5 - -
67 246.9 18.0 244.1 214.5 181.1 147.8 114.5 - 236.1 20.2 234.7 211.0 177.5 144.1 110.6 -
62 233.0 17.7 233.0 233.0 226.8 192.3 160.2 126.9 222.8 20.0 222.8 222.8 219.3 185.2 152.4 118.9
57 227.6 17.7 227.6 227.6 226.9 191.9 160.3 127.0 218.9 20.0 218.9 218.9 218.2 183.9 151.3 117.8
10000
72 275.4 18.6 216.0 180.2 144.4 108.6 - - 263.8 20.8 212.6 176.7 140.9 105.1 - -
67 251.8 18.2 251.8 223.4 187.6 151.8 116.0 - 241.1 20.5 241.1 219.8 184.0 148.2 112.3 -
62 237.6 18.0 237.6 237.6 234.9 199.1 163.3 127.5 227.5 20.3 227.5 227.5 226.1 190.3 154.5 118.6
57 232.1 18.0 232.1 232.1 232.1 196.3 160.5 124.7 223.6 20.3 223.6 223.6 223.6 187.7 151.9 116.1

505428-YTG-R-1114
Johnson Controls Unitary Products 45
115°F 125°F
6000
77 249.8 22.6 126.1 101.0 75.8 - - - 236.8 24.9 122.5 97.3 72.0 - - -
72 229.9 22.3 160.6 135.4 110.3 85.1 - - 217.9 24.6 156.4 131.2 106.0 80.8 - -
67 210.1 22.0 195.1 169.9 144.8 119.6 94.4 - 199.0 24.3 190.3 165.1 139.9 114.7 89.5 -
62 198.2 21.9 198.2 198.2 178.3 153.1 128.0 102.8 187.8 24.3 187.8 187.8 170.7 145.5 120.3 95.1
57 196.0 21.9 196.0 196.0 176.5 151.3 126.1 101.0 187.0 24.2 187.0 187.0 166.7 141.5 116.3 91.1
7000
77 255.8 22.7 143.3 110.0 81.7 - - - 242.9 24.9 142.6 106.7 78.2 - - -
72 235.5 22.4 175.5 147.2 118.9 90.6 - - 223.6 24.7 172.0 143.5 115.0 86.6 - -
67 215.2 22.1 207.7 184.4 156.1 127.8 99.5 - 204.2 24.4 201.3 180.3 151.8 123.4 94.9 -
62 203.0 22.0 203.0 203.0 192.2 163.9 135.7 107.4 192.7 24.3 192.7 192.7 185.3 157.5 128.4 99.9
57 200.8 22.0 200.8 200.8 190.3 162.0 133.7 105.4 191.9 24.3 191.9 191.9 181.0 153.4 124.1 95.6
8000
77 261.9 22.8 160.5 119.1 87.7 - - - 249.1 25.0 162.8 116.1 84.4 - - -
72 241.1 22.5 190.4 159.0 127.5 96.1 - - 229.3 24.8 187.5 155.8 124.1 92.3 - -
67 220.3 22.2 220.3 198.8 167.4 136.0 104.6 - 209.4 24.5 209.4 195.5 163.8 132.0 100.3 -
62 207.8 22.1 207.8 207.8 206.2 174.8 143.3 111.9 197.6 24.4 197.6 197.6 197.6 169.4 136.4 104.7
57 205.5 22.1 205.5 205.5 204.1 172.7 141.3 109.8 196.7 24.4 196.7 196.7 195.3 165.3 131.8 100.1
9000
72 246.6 22.7 199.8 166.1 132.5 98.8 - - 234.9 25.0 196.6 162.8 129.0 95.2 - -
67 225.3 22.4 225.3 207.6 173.9 140.3 106.6 - 214.6 24.7 214.6 204.1 170.3 136.5 102.7 -
62 212.6 22.3 212.6 212.6 211.8 178.2 144.5 110.9 202.4 24.6 202.4 202.4 202.4 171.1 136.7 102.9
57 210.3 22.3 210.3 210.3 209.5 175.9 142.3 108.6 201.6 24.6 201.6 201.6 200.8 167.9 133.2 99.4
10000
72 252.2 23.0 209.2 173.3 137.4 101.6 - - 240.5 25.2 205.7 169.9 134.0 98.1 - -
67 230.4 22.7 230.4 216.3 180.4 144.6 108.7 - 219.7 24.9 219.7 212.7 176.8 141.0 105.1 -
62 217.4 22.5 217.4 217.4 217.4 181.5 145.7 109.8 207.3 24.8 207.3 207.3 207.3 172.8 136.9 101.0
57 215.0 22.5 215.0 215.0 215.0 179.1 143.3 107.4 206.4 24.8 206.4 206.4 206.4 170.5 134.7 98.8
1These capacities are gross ratings. For net capacity, deduct supply air blower motor, MBh. Example: Refer to the appropriate Blower
Performance Table for the BHP of the supply air blower motor, MBh = 3.415 x kW and kW = BHP x 0.746 nameplate rated motor
efficiency.
2These ratings include the condenser fan motors and the compressor motors but not the supply air blower motor.
YD240/ND240 (Continued)
Air on
Evaporator Coil
Temperature of Air on Condenser Coil
Total
Capacity1
(MBh)
Total
Input
(kW)2
Sensible Capacity (MBh) Total
Capacity1
(MBh)
Total
Input
(kW)2
Sensible Capacity (MBh)
CFM WB
(°F)
Return Dry Bulb (°F) Return Dry Bulb (°F)
90 85 80 75 70 65 90 85 80 75 70 65

505428-YTG-R-1114
46 Johnson Controls Unitary Products
YC300/NC300
Air on
Evaporator Coil
Temperature of Air on Condenser Coil
Total
Capacity1
(MBh)
Total
Input
(kW)2
Sensible Capacity (MBh) Total
Capacity1
(MBh)
Total
Input
(kW)2
Sensible Capacity (MBh)
CFM WB
(°F)
Return Dry Bulb (°F) Return Dry Bulb (°F)
90 85 80 75 70 65 90 85 80 75 70 65
75°F 85°F
7500
77 390.0 20.3 208.7 177.2 145.6 - - - 362.1 23.0 180.5 148.9 117.3 - - -
72 360.6 19.9 242.2 210.6 179.1 147.5 - - 336.8 22.5 224.3 192.7 161.1 129.5 - -
67 331.2 19.5 275.6 244.1 212.5 181.0 149.4 - 311.5 21.9 268.0 236.5 204.9 173.3 141.7 -
62 305.3 18.6 305.3 311.5 279.9 248.4 216.8 185.2 295.7 21.4 295.7 289.4 257.8 226.2 194.6 163.0
57 308.5 18.5 308.5 314.3 282.8 251.2 219.7 188.1 298.5 21.3 298.5 293.5 261.9 230.3 198.7 167.1
8750
77 399.4 20.7 217.9 188.8 153.3 - - - 368.5 23.2 196.3 160.6 124.8 - - -
72 369.3 20.4 258.8 223.4 187.9 152.4 - - 342.8 22.7 242.9 207.2 171.4 135.7 - -
67 339.2 20.0 299.8 258.0 222.5 187.0 151.5 - 317.1 22.2 289.5 253.8 218.0 182.3 146.6 -
62 312.8 19.0 312.8 315.9 293.5 259.6 222.5 187.0 300.9 21.6 300.9 297.8 274.3 238.6 202.9 167.1
57 316.1 18.9 316.1 319.0 296.4 262.8 225.5 190.0 303.8 21.5 303.8 301.3 278.8 243.0 207.3 171.6
10000
77 408.8 21.2 227.1 200.4 161.0 - - - 374.9 23.4 212.1 172.2 132.4 - - -
72 378.0 20.8 275.5 236.1 196.7 157.3 - - 348.8 22.9 261.5 221.7 181.8 141.9 - -
67 347.2 20.4 323.9 271.8 232.4 193.0 153.6 - 322.6 22.4 311.0 271.1 231.2 191.3 151.5 -
62 320.3 19.4 320.3 320.3 307.0 270.9 228.2 188.8 306.2 21.8 306.2 306.2 290.9 251.1 211.2 171.3
57 323.7 19.3 323.7 323.7 310.1 274.3 231.3 191.9 309.1 21.7 309.1 309.1 295.6 255.7 215.9 176.0
11250
72 390.1 20.5 302.2 259.4 216.7 173.9 - - 360.2 22.9 285.4 241.8 198.2 154.6 - -
67 358.3 20.2 346.7 299.2 256.5 213.7 170.9 - 333.2 22.3 327.4 295.7 252.1 208.5 164.9 -
62 330.5 19.2 330.5 330.5 323.9 282.8 238.4 195.6 316.2 21.8 316.2 316.2 308.6 265.0 221.4 177.8
57 334.0 19.1 334.0 334.0 327.2 286.2 241.7 198.9 319.3 21.7 319.3 319.3 312.5 268.9 225.3 181.7
12500
72 402.1 20.3 328.9 282.7 236.6 190.5 - - 371.7 22.8 309.2 261.9 214.6 167.3 - -
67 369.4 19.9 369.4 326.6 280.5 234.4 188.3 - 343.8 22.3 343.8 320.3 272.9 225.6 178.3 -
62 340.7 18.9 340.7 340.7 340.7 294.6 248.5 202.4 326.3 21.8 326.3 326.3 326.3 278.9 231.6 184.3
57 344.3 18.8 344.3 344.3 344.3 298.2 252.1 205.9 329.4 21.6 329.4 329.4 329.4 282.1 234.8 187.5
95°F 105°F
7500
77 334.1 25.7 152.2 120.6 89.0 - - - 325.6 28.6 147.7 116.1 84.4 - - -
72 313.0 25.0 206.4 174.7 143.1 111.4 - - 300.7 27.9 200.5 168.9 137.2 105.6 - -
67 291.9 24.3 260.5 228.8 197.2 165.5 133.9 - 275.8 27.3 253.3 221.6 190.0 158.4 126.7 -
62 286.0 24.3 286.0 267.3 235.6 204.0 172.3 140.7 266.2 27.0 266.2 251.2 219.5 187.9 156.3 124.6
57 288.6 24.1 288.6 272.7 241.0 209.4 177.8 146.1 273.7 26.8 273.7 255.7 224.1 192.5 160.8 129.2
8750
77 337.6 25.6 174.7 132.3 96.4 - - - 328.2 28.6 177.7 128.5 92.4 - - -
72 316.3 25.0 226.9 191.0 155.0 119.0 - - 303.2 28.0 222.3 186.2 150.2 114.1 - -
67 294.9 24.3 279.2 249.6 213.6 177.6 141.6 - 278.1 27.3 266.8 244.0 207.9 171.9 135.8 -
62 289.0 24.3 289.0 279.6 255.2 217.6 183.2 147.3 268.4 27.1 268.4 260.9 240.2 203.3 168.1 132.0
57 291.6 24.1 291.6 283.7 261.1 223.3 189.1 153.1 275.9 26.9 275.9 266.9 245.2 208.2 173.1 137.0
10000
77 341.1 25.6 197.1 144.1 103.8 - - - 330.9 28.7 207.8 140.8 100.4 - - -
72 319.6 24.9 247.5 207.2 166.9 126.5 - - 305.6 28.1 244.1 203.6 163.1 122.6 - -
67 298.0 24.3 298.0 270.3 230.0 189.7 149.3 - 280.4 27.4 280.4 266.3 225.9 185.4 144.9 -
62 292.0 24.2 292.0 292.0 274.8 231.2 194.2 153.8 270.6 27.1 270.6 270.6 260.8 218.7 179.8 139.4
57 294.6 24.0 294.6 294.6 281.1 237.2 200.5 160.2 278.2 27.0 278.2 278.2 266.2 223.9 185.3 144.8
11250
72 330.4 25.2 268.6 224.1 179.7 135.3 - - 316.3 28.2 265.2 220.4 175.6 130.8 - -
67 308.1 24.5 308.1 292.1 247.7 203.3 158.8 - 290.2 27.5 290.2 282.1 243.2 198.4 153.5 -
62 301.9 24.4 301.9 301.9 293.3 247.2 204.4 160.0 280.0 27.2 280.0 280.0 275.1 229.5 185.5 140.7
57 304.6 24.3 304.6 304.6 297.9 251.6 209.0 164.6 287.9 27.1 287.9 287.9 281.9 236.2 192.3 147.5
12500
72 341.2 25.4 289.6 241.1 192.5 144.0 - - 327.0 28.3 286.4 237.2 188.1 139.0 - -
67 318.2 24.7 318.2 313.9 265.4 216.8 168.3 - 300.0 27.6 300.0 297.8 260.5 211.3 162.2 -
62 311.8 24.7 311.8 311.8 311.8 263.3 214.7 166.2 289.5 27.4 289.5 289.5 289.5 240.4 191.2 142.1
57 314.6 24.5 314.6 314.6 314.6 266.1 217.6 169.0 297.6 27.2 297.6 297.6 297.6 248.5 199.3 150.2

505428-YTG-R-1114
Johnson Controls Unitary Products 47
115°F 125°F
7500
77 317.1 31.5 143.2 111.6 79.9 - - - 308.6 34.3 138.7 107.1 75.4 - - -
72 288.5 30.8 194.6 163.0 131.4 99.7 - - 276.2 33.7 188.8 157.2 125.5 93.9 - -
67 259.8 30.2 246.1 214.4 182.8 151.2 119.5 - 243.8 33.1 238.9 207.2 175.6 144.0 112.4 -
62 246.4 29.7 246.4 235.1 203.5 171.8 140.2 108.6 226.6 32.4 226.6 219.0 187.4 155.7 124.1 92.5
57 258.8 29.6 258.8 238.8 207.2 175.5 143.9 112.3 243.9 32.3 243.9 221.9 190.3 158.6 127.0 95.4
8750
77 318.9 31.6 180.8 124.6 88.5 - - - 309.5 34.7 183.9 120.7 84.5 - - -
72 290.1 31.0 217.6 181.5 145.4 109.2 - - 277.0 34.0 212.9 176.7 140.6 104.4 - -
67 261.3 30.4 254.4 238.4 202.3 166.1 130.0 - 244.4 33.4 242.0 232.8 196.6 160.4 124.2 -
62 247.8 29.9 247.8 242.1 225.1 189.0 152.9 116.7 227.2 32.6 227.2 223.4 210.1 174.7 137.7 101.5
57 260.2 29.7 260.2 250.2 229.2 193.1 157.0 120.9 244.6 32.6 244.6 233.5 213.3 178.0 140.9 104.7
10000
77 320.7 31.8 218.4 137.6 97.0 - - - 310.4 35.0 229.1 134.3 93.6 - - -
72 291.7 31.2 240.6 200.0 159.3 118.7 - - 277.7 34.3 237.1 196.3 155.6 114.8 - -
67 262.7 30.5 262.7 262.3 221.7 181.1 140.5 - 245.1 33.7 245.1 245.1 217.6 176.8 136.1 -
62 249.2 30.0 249.2 249.2 246.8 206.1 165.5 124.9 227.8 32.9 227.8 227.8 227.8 193.6 151.2 110.4
57 261.7 29.9 261.7 261.7 251.3 210.7 170.0 129.4 245.2 32.9 245.2 245.2 236.3 197.4 154.8 114.1
11250
72 302.2 31.2 261.9 216.7 171.5 126.3 - - 288.2 34.2 258.5 213.0 167.4 121.8 - -
67 272.2 30.5 272.2 272.0 238.6 193.5 148.3 - 254.3 33.6 254.3 254.3 234.1 188.5 143.0 -
62 258.2 30.0 258.2 258.2 257.0 211.8 166.6 121.4 236.3 32.8 236.3 236.3 236.3 194.1 147.7 102.1
57 271.1 29.9 271.1 271.1 265.9 220.8 175.6 130.4 254.4 32.8 254.4 254.4 250.0 205.3 158.9 113.3
12500
72 312.8 31.2 283.2 233.4 183.7 133.9 - - 298.6 34.1 279.9 229.6 179.2 128.8 - -
67 281.7 30.6 281.7 281.7 255.6 205.8 156.0 - 263.5 33.5 263.5 263.5 250.6 200.3 149.9 -
62 267.2 30.0 267.2 267.2 267.2 217.4 167.7 117.9 244.9 32.7 244.9 244.9 244.9 194.5 144.2 93.8
57 280.6 29.9 280.6 280.6 280.6 230.9 181.1 131.4 263.6 32.7 263.6 263.6 263.6 213.2 162.9 112.5
1These capacities are gross ratings. For net capacity, deduct supply air blower motor, MBh. Example: Refer to the appropriate Blower
Performance Table for the BHP of the supply air blower motor, MBh = 3.415 x kW and kW = BHP x 0.746 nameplate rated motor
efficiency.
2These ratings include the condenser fan motors and the compressor motors but not the supply air blower motor.
YC300/NC300 (Continued)
Air on
Evaporator Coil
Temperature of Air on Condenser Coil
Total
Capacity1
(MBh)
Total
Input
(kW)2
Sensible Capacity (MBh) Total
Capacity1
(MBh)
Total
Input
(kW)2
Sensible Capacity (MBh)
CFM WB
(°F)
Return Dry Bulb (°F) Return Dry Bulb (°F)
90 85 80 75 70 65 90 85 80 75 70 65

505428-YTG-R-1114
48 Johnson Controls Unitary Products
Condenser Only Cooling Capacities
Condenser Only Ratings
Model
Suction Press.
and
Corresponding Temp.
Temperature of Air on Condenser Coil °F
65 75 85 95 105 115
PSIG °F MBH KW EER MBH KW EER MBH KW EER MBH KW EER MBH KW EER MBH KW EER
YC090
108 35 78 4.8 16.1 75 5.3 14.2 72 5.8 12.4 68 6.5 10.3 61 7.6 8.1 55 8.6 6.4
120 40 88 5.0 17.6 84 5.5 15.5 81 5.9 13.6 76 6.7 11.4 70 7.7 9.1 64 8.7 7.3
131 45 98 5.1 19.1 94 5.6 16.7 89 6.1 14.7 85 6.8 12.4 79 7.8 10.0 72 8.9 8.2
143 50 108 5.3 20.5 103 5.8 17.8 98 6.2 15.7 93 6.9 13.4 87 8.0 10.9 81 9.0 9.0
157 55 118 5.4 21.8 112 5.9 18.9 107 6.4 16.7 102 7.1 14.4 96 8.1 11.8 90 9.2 9.8
YC120
108 35 102 6.5 15.8 95 7.3 13.1 89 8.0 11.1 84 9.0 9.3 78 10.3 7.6 73 11.4 6.4
120 40 120 6.6 18.1 111 7.4 15.1 104 8.2 12.8 97 9.1 10.6 90 10.4 8.7 84 11.5 7.3
131 45 138 6.7 20.4 128 7.5 17.1 119 8.3 14.4 110 9.3 11.9 102 10.5 9.7 94 11.6 8.1
143 50 155 6.9 22.6 145 7.6 19.0 134 8.4 16.0 123 9.4 13.2 114 10.6 10.8 105 11.7 8.9
157 55 173 7.0 24.7 161 7.7 20.8 149 8.5 17.5 136 9.5 14.4 126 10.7 11.8 115 11.8 9.7
YD120
108 35 106 6.4 16.3 96 7.2 13.4 88 7.9 11.2 82 8.8 9.3 73 9.8 7.5 65 11.1 5.9
120 40 120 6.5 18.4 111 7.3 15.2 103 8.0 12.8 95 9.0 10.5 85 10.0 8.5 78 11.3 6.9
131 45 136 6.7 20.5 126 7.4 17.0 117 8.2 14.3 108 9.1 11.8 97 10.2 9.5 90 11.5 7.9
143 50 152 6.8 22.5 142 7.5 18.7 132 8.3 15.8 120 9.3 13.0 109 10.4 10.5 103 11.6 8.8
157 55 168 6.9 24.4 157 7.7 20.4 146 8.5 17.2 133 9.4 14.1 121 10.6 11.4 115 11.8 9.8
YC150
108 35 190 8.2 23.2 190 9.1 20.8 113 9.8 11.5 105 11.1 9.5 102 12.4 8.2 98 13.8 7.1
120 40 190 8.5 22.4 190 9.4 20.3 127 10.1 12.6 118 11.3 10.4 113 12.6 8.9 108 14.1 7.7
131 45 190 8.8 21.7 190 9.6 19.8 140 10.3 13.6 131 11.5 11.3 123 12.8 9.6 118 14.4 8.2
143 50 190 9.1 21.0 190 9.8 19.3 154 10.6 14.5 144 11.8 12.2 134 13.0 10.3 127 14.6 8.7
157 55 190 9.3 20.3 190 10.1 18.9 168 10.9 15.4 156 12.0 13.0 145 13.2 10.9 137 14.9 9.2
YD150
108 35 132 8.4 15.7 124 9.2 13.5 119 9.9 11.9 109 11.0 9.9 103 12.4 8.3 94 13.6 6.9
120 40 149 8.6 17.4 140 9.4 14.9 133 10.2 13.1 123 11.2 10.9 116 12.7 9.1 107 13.9 7.7
131 45 166 8.7 19.0 156 9.6 16.3 148 10.4 14.2 136 11.5 11.8 128 13.0 9.9 119 14.3 8.3
143 50 183 8.9 20.5 173 9.8 17.6 163 10.7 15.2 149 11.7 12.7 141 13.3 10.6 131 14.6 9.0
157 55 200 9.1 21.9 189 10.0 18.8 177 10.9 16.2 163 12.0 13.6 153 13.5 11.3 144 14.9 9.6
YC180
108 35 169 9.7 17.4 153 10.8 14.3 135 11.5 11.7 125 12.7 9.8 116 14.5 8.0 104 16.0 6.5
120 40 184 10.1 18.2 170 11.0 15.4 154 11.9 13.0 142 13.0 10.9 133 14.8 9.0 121 16.4 7.4
131 45 198 10.4 19.1 186 11.3 16.4 172 12.2 14.1 160 13.4 12.0 149 15.1 9.9 137 16.7 8.2
143 50 213 10.7 19.8 203 11.6 17.5 191 12.6 15.2 178 13.7 13.0 166 15.4 10.7 153 17.0 9.0
157 55 227 11.0 20.6 219 11.9 18.4 210 12.9 16.2 196 14.0 14.0 182 15.7 11.6 169 17.3 9.8
YD180
108 35 160 10.1 15.9 149 11.0 13.6 141 11.6 12.2 136 12.8 10.6 127 14.5 8.8 121 16.3 7.4
120 40 179 10.2 17.6 168 11.2 15.0 158 11.9 13.3 151 13.1 11.5 141 14.8 9.5 133 16.6 8.0
131 45 199 10.3 19.2 186 11.3 16.5 175 12.2 14.4 166 13.4 12.3 154 15.1 10.2 145 16.8 8.6
143 50 218 10.5 20.8 205 11.5 17.8 192 12.5 15.4 180 13.8 13.1 168 15.4 10.9 157 17.1 9.2
157 55 238 10.6 22.4 224 11.7 19.2 209 12.8 16.4 195 14.1 13.9 181 15.7 11.5 169 17.4 9.7
YC240
108 35 215 12.5 17.2 200 13.6 14.7 185 14.8 12.5 171 16.3 10.5 155 18.2 8.5 139 19.7 7.0
120 40 244 13.1 18.7 228 14.2 16.1 213 15.3 13.9 197 16.9 11.7 180 18.8 9.6 163 20.5 7.9
131 45 274 13.6 20.1 257 14.8 17.4 240 15.9 15.2 223 17.4 12.8 204 19.4 10.5 186 21.2 8.8
143 50 303 14.2 21.4 286 15.4 18.6 268 16.4 16.4 249 18.0 13.8 229 20.0 11.4 210 21.9 9.6
157 55 332 14.8 22.5 315 15.9 19.7 296 17.0 17.5 275 18.6 14.8 253 20.6 12.3 233 22.6 10.3
YD240
108 35 210 12.4 17.0 196 13.6 14.3 184 15.1 12.2 173 16.7 10.4 157 18.9 8.3 137 21.2 6.5
120 40 237 12.7 18.6 221 14.0 15.8 208 15.4 13.5 195 17.0 11.5 179 19.2 9.4 161 21.4 7.5
131 45 264 13.1 20.1 247 14.3 17.3 231 15.7 14.8 217 17.3 12.6 201 19.5 10.3 184 21.7 8.5
143 50 291 13.5 21.6 273 14.7 18.6 255 15.9 16.0 239 17.6 13.6 223 19.8 11.3 207 22.0 9.4
157 55 317 13.8 22.9 299 15.0 19.9 279 16.2 17.2 261 17.9 14.6 245 20.1 12.2 230 22.3 10.4
YC300
108 35 271 17.3 15.7 245 18.6 13.2 215 20.0 10.8 201 22.5 9.0 193 24.9 7.8 188 26.9 7.0
120 40 310 17.8 17.4 282 19.3 14.6 253 20.7 12.2 236 23.1 10.2 223 25.6 8.7 213 27.9 7.6
131 45 348 18.4 19.0 320 20.0 16.0 290 21.4 13.6 271 23.7 11.4 253 26.3 9.6 238 28.8 8.3
143 50 387 18.9 20.4 357 20.6 17.3 328 22.2 14.8 306 24.2 12.6 283 27.1 10.4 263 29.7 8.8
157 55 425 19.5 21.8 395 21.3 18.5 365 22.9 16.0 340 24.8 13.7 313 27.8 11.2 288 30.7 9.4

505428-YTG-R-1114
Johnson Controls Unitary Products 49
Heat Pump and Air Handling Cooling Capacities
PC090/NC090 Cooling Capacities
Air on
Evaporator Coil
Temperature of Air on Condenser Coil
Total
Capacity1
(MBh)
Total
Input
(kW)2
Sensible Capacity (MBh) Total
Capacity1
(MBh)
Total
Input
(kW)2
Sensible Capacity (MBh)
CFM WB
(°F)
Return Dry Bulb (°F) Return Dry Bulb (°F)
90 85 80 75 70 65 90 85 80 75 70 65
75°F 85°F
2250
77 112.8 5.9 54.5 44.9 35.3 - - - 107.0 6.5 51.9 42.4 32.9 - - -
72 104.8 5.8 68.7 59.1 49.5 40.0 - - 99.3 6.4 66.3 56.8 47.3 37.9 - -
67 96.7 5.7 82.9 73.4 63.8 54.2 44.6 - 91.7 6.3 80.8 71.3 61.8 52.3 42.8 -
62 89.0 5.5 89.0 89.0 80.5 70.9 61.3 51.7 84.4 6.2 84.4 84.4 76.5 67.0 57.5 48.0
57 88.9 5.6 88.9 88.9 80.5 70.9 61.4 51.8 84.6 6.2 84.6 84.6 75.7 66.2 56.8 47.3
2625
77 117.0 5.9 58.7 48.7 37.9 - - - 110.7 6.6 57.0 46.2 35.5 - - -
72 108.6 5.8 74.8 64.0 53.2 42.5 - - 102.7 6.5 72.5 61.8 51.1 40.4 - -
67 100.3 5.7 90.9 79.3 68.5 57.8 47.0 - 94.8 6.3 88.1 77.4 66.7 56.0 45.3 -
62 92.3 5.6 92.3 92.3 86.5 76.2 64.9 54.1 87.3 6.2 87.3 87.3 82.6 71.9 61.1 50.4
57 92.2 5.6 92.2 92.2 86.6 76.3 65.0 54.2 87.5 6.2 87.5 87.5 81.7 71.0 60.3 49.6
3000
77 121.1 5.9 63.0 52.6 40.6 - - - 114.3 6.6 62.0 50.1 38.1 - - -
72 112.5 5.8 80.9 68.9 56.9 45.0 - - 106.1 6.5 78.7 66.8 54.9 42.9 - -
67 103.8 5.7 98.9 85.3 73.3 61.3 49.3 - 97.9 6.4 95.4 83.5 71.6 59.6 47.7 -
62 95.6 5.6 95.6 95.6 92.5 81.5 68.6 56.6 90.2 6.3 90.2 90.2 88.6 76.7 64.8 52.8
57 95.4 5.6 95.4 95.4 92.6 81.7 68.6 56.6 90.4 6.2 90.4 90.4 87.7 75.8 63.9 51.9
3375
72 114.6 5.8 88.6 75.6 62.6 49.6 - - 108.6 6.5 85.9 73.0 60.0 47.1 - -
67 105.7 5.7 103.3 93.6 80.6 67.6 54.6 - 100.3 6.4 99.0 91.3 78.3 65.4 52.4 -
62 97.4 5.6 97.4 97.4 95.8 83.3 69.8 56.8 92.3 6.3 92.3 92.3 91.6 78.6 65.7 52.7
57 97.2 5.6 97.2 97.2 95.8 83.3 69.7 56.7 92.5 6.3 92.5 92.5 91.2 78.3 65.3 52.3
3750
72 116.6 5.8 96.3 82.3 68.3 54.2 - - 111.2 6.5 93.1 79.2 65.2 51.2 - -
67 107.7 5.7 107.7 101.9 87.9 73.8 59.8 - 102.6 6.4 102.6 99.0 85.1 71.1 57.1 -
62 99.1 5.6 99.1 99.1 99.1 85.1 71.0 57.0 94.5 6.3 94.5 94.5 94.5 80.5 66.5 52.6
57 99.0 5.6 99.0 99.0 99.0 84.9 70.9 56.8 94.7 6.3 94.7 94.7 94.7 80.7 66.7 52.8
95°F 105°F
2250
77 101.2 7.2 49.3 39.9 30.6 - - - 100.5 8.0 59.5 50.1 40.7 - - -
72 93.9 7.1 63.9 54.6 45.2 35.8 - - 90.2 7.9 67.7 58.3 48.9 39.4 - -
67 86.6 7.0 78.6 69.2 59.8 50.4 41.0 - 79.9 7.8 75.8 66.4 57.0 47.6 38.2 -
62 79.8 6.9 79.8 79.8 72.5 63.1 53.7 44.4 74.8 7.7 74.8 74.8 67.3 57.9 48.5 39.0
57 80.3 6.8 80.3 80.3 70.9 61.5 52.1 42.8 74.9 7.7 74.9 74.9 65.7 56.2 46.8 37.4
2625
77 104.3 7.3 55.2 43.8 33.1 - - - 103.7 8.0 68.8 55.1 44.4 - - -
72 96.8 7.1 70.2 59.6 49.0 38.3 - - 93.0 8.0 74.6 63.9 53.3 42.6 - -
67 89.3 7.0 85.3 75.4 64.8 54.2 43.5 - 82.4 7.9 80.4 72.8 62.1 51.4 40.8 -
62 82.3 6.9 82.3 82.3 78.6 67.5 57.4 46.7 77.2 7.7 77.2 77.2 73.3 62.4 52.0 41.3
57 82.8 6.9 82.8 82.8 76.9 65.7 55.6 45.0 77.2 7.7 77.2 77.2 71.5 60.6 50.2 39.5
3000
77 107.5 7.3 61.0 47.6 35.7 - - - 106.8 8.1 78.1 60.0 48.1 - - -
72 99.7 7.2 76.5 64.6 52.8 40.9 - - 95.9 8.0 81.5 69.6 57.7 45.8 - -
67 92.0 7.0 92.0 81.7 69.8 57.9 46.1 - 84.9 7.9 84.9 79.1 67.2 55.3 43.4 -
62 84.7 6.9 84.7 84.7 84.7 71.9 61.0 49.1 79.6 7.8 79.6 79.6 79.3 66.9 55.5 43.6
57 85.3 6.9 85.3 85.3 82.9 69.9 59.1 47.2 79.6 7.7 79.6 79.6 77.4 64.9 53.6 41.6
3375
72 102.7 7.2 83.2 70.3 57.4 44.6 - - 98.8 8.0 87.6 76.1 63.2 50.2 - -
67 94.8 7.1 94.8 88.9 76.0 63.1 50.2 - 87.5 7.9 87.5 84.2 73.6 60.6 47.7 -
62 87.3 6.9 87.3 87.3 87.3 73.9 61.5 48.6 82.0 7.8 82.0 82.0 81.8 68.6 55.9 43.0
57 87.8 6.9 87.8 87.8 86.6 73.2 60.8 48.0 82.0 7.8 82.0 82.0 80.9 67.7 55.0 42.1
3750
72 105.7 7.2 89.9 76.0 62.1 48.2 - - 101.7 8.0 93.8 82.7 68.7 54.7 - -
67 97.5 7.1 97.5 96.1 82.2 68.3 54.4 - 90.1 7.9 90.1 89.4 79.9 65.9 52.0 -
62 89.8 7.0 89.8 89.8 89.8 75.9 62.0 48.1 84.4 7.8 84.4 84.4 84.4 70.4 56.4 42.4
57 90.4 6.9 90.4 90.4 90.4 76.5 62.6 48.7 84.4 7.8 84.4 84.4 84.4 70.5 56.5 42.5

505428-YTG-R-1114
50 Johnson Controls Unitary Products
115°F 125°F
2250
77 99.8 8.8 69.7 60.3 50.9 - - - 99.1 9.6 79.9 70.5 61.0 - - -
72 86.5 8.7 71.4 62.0 52.6 43.1 - - 82.7 9.5 75.2 65.7 56.3 46.8 - -
67 73.1 8.7 73.1 63.7 54.2 44.8 35.4 - 66.4 9.5 66.4 60.9 51.5 42.0 32.6 -
62 69.9 8.5 69.9 69.9 62.0 52.6 43.2 33.7 64.9 9.4 64.9 64.9 56.8 47.3 37.9 28.4
57 69.5 8.5 69.5 69.5 60.4 50.9 41.5 32.1 64.1 9.4 64.1 64.1 55.1 45.6 36.2 26.7
2625
77 103.0 8.8 82.4 66.4 55.7 - - - 102.3 9.6 92.7 77.7 67.0 - - -
72 89.2 8.8 78.9 68.2 57.6 46.9 - - 85.4 9.6 83.3 72.6 61.9 51.2 - -
67 75.5 8.7 75.5 70.1 59.4 48.7 38.0 - 68.5 9.6 68.5 67.4 56.7 46.0 35.3 -
62 72.1 8.6 72.1 72.1 67.9 57.3 46.6 35.9 67.0 9.4 67.0 67.0 62.6 52.1 41.2 30.5
57 71.7 8.6 71.7 71.7 66.1 55.4 44.8 34.1 66.2 9.4 66.2 66.2 60.7 50.3 39.3 28.6
3000
77 106.2 8.9 95.1 72.5 60.5 - - - 105.6 9.7 105.6 84.9 73.0 - - -
72 92.0 8.8 86.4 74.5 62.6 50.6 - - 88.1 9.6 88.1 79.4 67.5 55.5 - -
67 77.8 8.7 77.8 76.5 64.6 52.6 40.7 - 70.7 9.6 70.7 70.7 62.0 50.0 38.0 -
62 74.4 8.6 74.4 74.4 73.8 61.9 50.0 38.0 69.2 9.5 69.2 69.2 68.4 56.9 44.5 32.5
57 73.9 8.6 73.9 73.9 71.9 59.9 48.0 36.1 68.3 9.5 68.3 68.3 66.4 54.9 42.4 30.5
3375
72 94.8 8.8 92.1 81.9 68.9 55.9 - - 90.9 9.7 90.9 87.7 74.6 61.5 - -
67 80.2 8.8 80.2 79.6 71.1 58.1 45.1 - 72.9 9.6 72.9 72.9 68.7 55.6 42.5 -
62 76.7 8.6 76.7 76.7 76.4 63.4 50.4 37.4 71.3 9.5 71.3 71.3 71.0 58.1 44.8 31.7
57 76.2 8.6 76.2 76.2 75.2 62.2 49.2 36.2 70.4 9.5 70.4 70.4 69.5 56.7 43.3 30.3
3750
72 97.7 8.8 97.7 89.3 75.2 61.1 - - 93.7 9.7 93.7 93.7 81.8 67.6 - -
67 82.6 8.8 82.6 82.6 77.7 63.6 49.5 - 75.2 9.6 75.2 75.2 75.2 61.2 47.0 -
62 79.0 8.7 79.0 79.0 79.0 64.9 50.8 36.7 73.5 9.5 73.5 73.5 73.5 59.3 45.2 31.0
57 78.5 8.6 78.5 78.5 78.5 64.4 50.3 36.3 72.6 9.5 72.6 72.6 72.6 58.4 44.2 30.0
1These capacities are gross ratings. For net capacity, deduct supply air blower motor, MBh. Example: Refer to the appropriate Blower
Performance Table for the BHP of the supply air blower motor, MBh = 3.415 x kW and kW = BHP x 0.746 nameplate rated motor
efficiency.
2These ratings include the condenser fan motors and the compressor motors but not the supply air blower motor.
PC090/NC090 Cooling Capacities (Continued)
Air on
Evaporator Coil
Temperature of Air on Condenser Coil
Total
Capacity1
(MBh)
Total
Input
(kW)2
Sensible Capacity (MBh) Total
Capacity1
(MBh)
Total
Input
(kW)2
Sensible Capacity (MBh)
CFM WB
(°F)
Return Dry Bulb (°F) Return Dry Bulb (°F)
90 85 80 75 70 65 90 85 80 75 70 65

505428-YTG-R-1114
Johnson Controls Unitary Products 51
PC120/NC120
Air on
Evaporator Coil
Temperature of Air on Condenser Coil
Total
Capacity1
(MBh)
Total
Input
(kW)2
Sensible Capacity (MBh) Total
Capacity1
(MBh)
Total
Input
(kW)2
Sensible Capacity (MBh)
CFM WB
(°F)
Return Dry Bulb (°F) Return Dry Bulb (°F)
90 85 80 75 70 65 90 85 80 75 70 65
75°F 85°F
3000
77 140.5 7.5 70.2 58.2 46.2 - - - 134.2 8.6 65.0 52.8 40.6 - - -
72 133.6 7.5 87.5 75.5 63.5 51.5 - - 127.3 8.5 84.4 72.2 59.9 47.7 - -
67 126.6 7.4 104.8 92.8 80.8 68.9 56.9 - 120.3 8.5 103.8 91.5 79.3 67.1 54.8 -
62 120.2 7.4 120.2 120.2 107.7 95.7 83.8 71.8 113.2 8.4 113.2 113.2 101.2 88.9 76.7 64.5
57 121.8 7.3 121.8 123.0 114.5 102.5 90.5 78.6 117.1 8.4 117.1 117.1 106.6 94.4 82.2 69.9
3500
77 147.3 7.7 74.8 62.4 49.1 - - - 140.4 8.7 71.4 57.6 43.7 - - -
72 140.0 7.6 93.9 80.6 67.3 54.1 - - 133.2 8.7 92.3 78.4 64.6 50.7 - -
67 132.8 7.6 112.9 98.8 85.5 72.3 59.0 - 125.9 8.6 113.2 99.3 85.5 71.6 57.8 -
62 126.0 7.6 126.0 126.0 114.2 101.0 87.6 74.4 118.5 8.5 118.5 118.5 109.0 95.2 81.3 67.5
57 127.7 7.5 127.7 128.3 121.4 108.7 94.9 81.6 122.5 8.5 122.5 122.5 114.9 101.1 87.2 73.4
4000
77 154.1 7.8 79.4 66.6 52.0 - - - 146.6 8.9 77.8 62.3 46.9 - - -
72 146.5 7.8 100.2 85.7 71.1 56.6 - - 139.0 8.8 100.2 84.7 69.2 53.8 - -
67 138.9 7.8 121.1 104.8 90.2 75.7 61.1 - 131.5 8.7 122.5 107.1 91.6 76.2 60.7 -
62 131.8 7.8 131.8 131.8 120.6 106.3 91.5 76.9 123.7 8.7 123.7 123.7 116.9 101.4 86.0 70.5
57 133.6 7.6 133.6 133.6 128.3 114.8 99.2 84.6 127.9 8.6 127.9 127.9 123.2 107.7 92.3 76.8
4500
72 148.2 7.7 110.0 94.1 78.1 62.2 - - 140.9 8.7 108.1 91.5 74.8 58.1 - -
67 140.5 7.7 131.6 115.2 99.3 83.4 67.5 - 133.2 8.6 128.7 115.6 99.0 82.3 65.6 -
62 133.4 7.7 133.4 133.4 127.8 112.0 95.9 80.0 125.3 8.6 125.3 125.3 121.9 105.3 88.6 71.9
57 135.2 7.5 135.2 135.2 132.5 117.2 100.7 84.8 129.6 8.6 129.6 129.6 127.2 110.6 93.9 77.2
5000
72 150.0 7.6 119.7 102.4 85.1 67.9 - - 142.7 8.6 116.1 98.2 80.3 62.5 - -
67 142.2 7.5 142.2 125.6 108.3 91.1 73.8 - 134.9 8.5 134.9 124.2 106.3 88.4 70.5 -
62 134.9 7.5 134.9 134.9 134.9 117.6 100.4 83.1 127.0 8.5 127.0 127.0 127.0 109.1 91.2 73.3
57 136.7 7.4 136.7 136.7 136.7 119.5 102.2 84.9 131.3 8.5 131.3 131.3 131.3 113.4 95.5 77.6
95°F 105°F
3000
77 128.0 9.7 59.9 47.4 34.9 - - - 120.6 10.9 59.2 46.6 34.0 - - -
72 121.0 9.6 81.3 68.8 56.3 43.8 - - 113.1 10.8 79.6 67.0 54.4 41.8 - -
67 114.1 9.5 102.8 90.3 77.8 65.3 52.8 - 105.6 10.7 100.0 87.4 74.7 62.1 49.5 -
62 106.3 9.3 106.3 106.3 94.7 82.2 69.7 57.2 101.1 10.6 101.1 101.1 90.6 78.0 65.4 52.8
57 112.4 9.5 112.4 111.3 98.8 86.3 73.8 61.3 104.8 10.7 104.8 104.2 92.7 80.1 67.5 54.9
3500
77 133.6 9.8 68.0 52.7 38.3 - - - 126.1 11.0 69.7 51.8 37.3 - - -
72 126.3 9.7 90.7 76.3 61.9 47.4 - - 118.3 10.9 88.6 74.1 59.6 45.1 - -
67 119.0 9.6 113.4 99.8 85.4 71.0 56.5 - 110.4 10.8 107.6 96.5 82.0 67.5 53.0 -
62 111.0 9.4 111.0 111.0 103.9 89.4 75.1 60.6 105.7 10.7 105.7 105.7 99.3 84.8 70.3 55.8
57 117.3 9.6 117.3 116.7 108.4 93.4 79.6 65.1 109.5 10.8 109.5 109.3 101.6 86.9 72.6 58.1
4000
77 139.1 9.9 76.2 58.1 41.7 - - - 131.6 11.1 80.1 56.9 40.5 - - -
72 131.6 9.8 100.1 83.7 67.4 51.0 - - 123.4 11.0 97.7 81.3 64.9 48.5 - -
67 124.0 9.7 124.0 109.4 93.0 76.6 60.3 - 115.2 10.9 115.2 105.6 89.2 72.8 56.4 -
62 115.6 9.5 115.6 115.6 113.2 96.5 80.5 64.1 110.3 10.8 110.3 110.3 108.1 91.6 75.3 58.9
57 122.2 9.7 122.2 122.2 118.1 100.6 85.4 69.0 114.3 10.9 114.3 114.3 110.6 93.6 77.8 61.4
4500
72 133.5 9.7 106.3 88.9 71.5 54.0 - - 124.9 10.9 104.6 86.9 69.3 51.7 - -
67 125.8 9.6 125.8 116.1 98.6 81.2 63.8 - 116.6 10.8 116.6 110.6 95.3 77.7 60.1 -
62 117.3 9.5 117.3 117.3 116.1 98.5 81.2 63.8 111.6 10.7 111.6 111.6 110.5 92.8 75.3 57.6
57 124.0 9.6 124.0 124.0 122.0 104.0 87.1 69.7 115.7 10.8 115.7 115.7 113.8 95.9 78.6 61.0
5000
72 135.4 9.6 112.5 94.0 75.5 57.0 - - 126.3 10.9 111.5 92.6 73.8 55.0 - -
67 127.6 9.5 127.6 122.8 104.3 85.8 67.3 - 118.0 10.8 118.0 115.5 101.5 82.6 63.8 -
62 119.0 9.4 119.0 119.0 119.0 100.5 82.0 63.5 112.9 10.7 112.9 112.9 112.9 94.1 75.2 56.4
57 125.8 9.5 125.8 125.8 125.8 107.3 88.8 70.3 117.0 10.7 117.0 117.0 117.0 98.2 79.4 60.5

505428-YTG-R-1114
52 Johnson Controls Unitary Products
115°F 125°F
3000
77 113.3 12.1 58.5 45.8 33.1 - - - 105.9 13.2 57.8 45.0 32.1 - - -
72 105.2 12.0 77.8 65.1 52.4 39.7 - - 97.3 13.2 76.1 63.2 50.4 37.6 - -
67 97.2 11.9 97.2 84.4 71.7 59.0 46.3 - 88.7 13.1 88.7 81.5 68.7 55.8 43.0 -
62 95.9 11.8 95.9 95.9 86.5 73.8 61.1 48.4 90.6 13.1 90.6 90.6 82.5 69.6 56.8 43.9
57 97.1 11.8 97.1 97.1 86.6 73.9 61.2 48.4 89.5 13.0 89.5 89.5 80.5 67.7 54.8 42.0
3500
77 118.7 12.2 71.3 50.8 36.2 - - - 111.3 13.4 72.9 49.8 35.2 - - -
72 110.2 12.1 86.5 72.0 57.4 42.8 - - 102.2 13.3 84.4 69.8 55.1 40.5 - -
67 101.8 12.0 101.8 93.1 78.5 64.0 49.4 - 93.2 13.2 93.2 89.8 75.1 60.4 45.8 -
62 100.4 11.9 100.4 100.4 94.8 80.2 65.6 51.0 95.2 13.2 95.2 95.2 90.2 75.6 60.9 46.2
57 101.8 12.0 101.8 101.8 94.8 80.3 65.7 51.1 94.0 13.2 94.0 94.0 88.1 73.7 58.8 44.1
4000
77 124.1 12.3 84.0 55.8 39.4 - - - 116.6 13.5 88.0 54.6 38.2 - - -
72 115.3 12.2 95.2 78.8 62.4 45.9 - - 107.1 13.4 92.8 76.3 59.9 43.4 - -
67 106.4 12.1 106.4 101.8 85.4 68.9 52.5 - 97.7 13.3 97.7 97.7 81.5 65.1 48.6 -
62 105.0 12.1 105.0 105.0 103.0 86.6 70.1 53.7 99.7 13.3 99.7 99.7 97.9 81.6 65.0 48.5
57 106.4 12.1 106.4 106.4 103.1 86.7 70.2 53.8 98.5 13.3 98.5 98.5 95.6 79.7 62.7 46.2
4500
72 116.3 12.1 102.8 85.0 67.2 49.4 - - 107.6 13.3 101.0 83.1 65.1 47.1 - -
67 107.3 12.0 107.3 105.0 92.0 74.2 56.4 - 98.1 13.3 98.1 98.1 88.7 70.7 52.7 -
62 105.9 12.0 105.9 105.9 104.9 87.1 69.3 51.5 100.2 13.2 100.2 100.2 99.3 81.4 63.3 45.4
57 107.3 12.0 107.3 107.3 105.7 87.9 70.1 52.3 98.9 13.2 98.9 98.9 97.5 79.8 61.5 43.6
5000
72 117.2 12.1 110.4 91.2 72.0 52.9 - - 108.1 13.3 108.1 89.8 70.3 50.8 - -
67 108.3 12.0 108.3 108.3 98.6 79.5 60.3 - 98.6 13.2 98.6 98.6 95.8 76.3 56.8 -
62 106.8 11.9 106.8 106.8 106.8 87.6 68.5 49.3 100.7 13.2 100.7 100.7 100.7 81.2 61.7 42.2
57 108.2 11.9 108.2 108.2 108.2 89.0 69.9 50.7 99.4 13.1 99.4 99.4 99.4 79.9 60.4 40.9
1These capacities are gross ratings. For net capacity, deduct supply air blower motor, MBh. Example: Refer to the appropriate Blower
Performance Table for the BHP of the supply air blower motor, MBh = 3.415 x kW and kW = BHP x 0.746 nameplate rated motor
efficiency.
2These ratings include the condenser fan motors and the compressor motors but not the supply air blower motor.
PC120/NC120 (Continued)
Air on
Evaporator Coil
Temperature of Air on Condenser Coil
Total
Capacity1
(MBh)
Total
Input
(kW)2
Sensible Capacity (MBh) Total
Capacity1
(MBh)
Total
Input
(kW)2
Sensible Capacity (MBh)
CFM WB
(°F)
Return Dry Bulb (°F) Return Dry Bulb (°F)
90 85 80 75 70 65 90 85 80 75 70 65

505428-YTG-R-1114
Johnson Controls Unitary Products 53
PC180/NC180
Air on
Evaporator Coil
Temperature of Air on Condenser Coil
Total
Capacity1
(MBh)
Total
Input
(kW)2
Sensible Capacity (MBh) Total
Capacity1
(MBh)
Total
Input
(kW)2
Sensible Capacity (MBh)
CFM WB
(°F)
Return Dry Bulb (°F) Return Dry Bulb (°F)
90 85 80 75 70 65 90 85 80 75 70 65
75°F 85°F
4500
77 223.0 12.5 104.1 85.2 66.4 - - - 216.7 13.8 104.7 85.9 67.0 - - -
72 209.3 12.3 134.7 115.8 97.0 78.1 - - 200.9 13.6 133.0 114.1 95.2 76.3 - -
67 195.7 12.1 165.2 146.4 127.6 108.7 89.9 - 185.0 13.4 161.2 142.3 123.4 104.5 85.7 -
62 176.7 11.8 176.7 176.7 152.0 133.2 114.3 95.5 169.4 13.0 169.4 169.4 151.2 132.4 113.5 94.6
57 179.6 11.8 179.6 179.6 159.1 140.3 121.4 102.6 173.1 13.1 173.1 173.1 154.4 135.5 116.7 97.8
5250
77 229.0 12.6 113.8 93.3 71.8 - - - 221.4 13.9 114.8 93.3 71.7 - - -
72 215.0 12.4 147.9 126.3 104.8 83.3 - - 205.2 13.6 145.0 123.5 101.9 80.3 - -
67 200.9 12.2 181.9 159.4 137.8 116.3 94.8 - 189.1 13.4 175.2 153.7 132.1 110.5 88.9 -
62 181.4 11.8 181.4 181.4 164.3 143.6 121.3 99.8 173.0 13.1 173.0 173.0 161.9 140.3 118.7 97.1
57 184.5 11.9 184.5 184.5 171.9 151.4 128.9 107.4 176.9 13.1 176.9 176.9 165.3 143.7 122.1 100.6
6000
77 235.0 12.6 123.5 101.4 77.2 - - - 226.1 13.9 124.9 100.6 76.4 - - -
72 220.6 12.4 161.0 136.9 112.7 88.5 - - 209.6 13.7 157.1 132.8 108.6 84.3 - -
67 206.2 12.2 198.5 172.3 148.1 123.9 99.8 - 193.1 13.4 189.3 165.0 140.8 116.5 92.2 -
62 186.2 11.9 186.2 186.2 176.7 154.1 128.3 104.1 176.7 13.1 176.7 176.7 172.5 148.2 124.0 99.7
57 189.3 11.9 189.3 189.3 184.8 162.6 136.4 112.2 180.6 13.2 180.6 180.6 176.1 151.8 127.6 103.3
6750
72 223.2 12.5 170.5 144.3 118.1 91.9 - - 213.0 13.7 168.5 142.1 115.7 89.3 - -
67 208.6 12.3 204.8 181.5 155.3 129.1 102.9 - 196.2 13.5 194.3 176.4 150.0 123.6 97.3 -
62 188.4 11.9 188.4 188.4 183.6 158.3 131.3 105.1 179.6 13.2 179.6 179.6 177.5 151.1 124.7 98.3
57 191.6 12.0 191.6 191.6 189.3 164.1 136.9 110.7 183.6 13.2 183.6 183.6 181.3 154.9 128.5 102.2
7500
72 225.9 12.6 179.9 151.7 123.5 95.3 - - 216.4 13.8 179.9 151.4 122.9 94.4 - -
67 211.1 12.4 211.1 190.7 162.5 134.3 106.1 - 199.4 13.5 199.4 187.8 159.3 130.8 102.3 -
62 190.6 12.0 190.6 190.6 190.6 162.4 134.2 106.0 182.5 13.2 182.5 182.5 182.5 154.0 125.5 97.0
57 193.8 12.1 193.8 193.8 193.8 165.6 137.4 109.2 186.5 13.3 186.5 186.5 186.5 158.0 129.5 101.0
95°F 105°F
4500
77 210.5 15.1 105.4 86.5 67.6 - - - 192.8 16.7 98.9 80.0 61.1 - - -
72 192.4 14.9 131.3 112.4 93.4 74.5 - - 177.2 16.5 125.6 106.7 87.8 68.9 - -
67 174.4 14.6 157.1 138.2 119.3 100.4 81.4 - 161.6 16.3 152.4 133.5 114.6 95.7 76.8 -
62 162.0 14.3 162.0 162.0 150.5 131.6 112.6 93.7 150.1 16.0 150.1 150.1 142.4 123.5 104.6 85.7
57 166.6 14.4 166.6 166.6 149.8 130.8 111.9 93.0 155.1 16.1 155.1 155.1 137.9 119.0 100.1 81.2
5250
77 213.8 15.2 115.9 93.2 71.6 - - - 196.5 16.7 114.1 86.9 65.3 - - -
72 195.5 14.9 142.2 120.6 99.0 77.3 - - 180.6 16.5 137.1 115.5 93.8 72.2 - -
67 177.2 14.6 168.6 148.0 126.3 104.7 83.1 - 164.7 16.3 160.1 144.1 122.4 100.8 79.2 -
62 164.7 14.4 164.7 164.7 159.4 136.9 116.1 94.5 153.0 16.1 153.0 153.0 152.2 130.1 108.9 87.3
57 169.2 14.4 169.2 169.2 158.6 136.0 115.3 93.7 158.1 16.1 158.1 158.1 147.3 125.2 104.1 82.4
6000
77 217.2 15.2 126.3 99.9 75.6 - - - 200.2 16.8 129.3 93.8 69.4 - - -
72 198.6 14.9 153.1 128.8 104.5 80.1 - - 184.1 16.5 148.6 124.2 99.9 75.5 - -
67 180.0 14.6 180.0 157.7 133.4 109.0 84.7 - 167.9 16.3 167.9 154.7 130.3 106.0 81.6 -
62 167.3 14.4 167.3 167.3 168.3 142.3 119.6 95.3 155.9 16.1 155.9 155.9 162.0 136.8 113.2 88.9
57 171.9 14.4 171.9 171.9 167.5 141.1 118.8 94.5 161.1 16.1 161.1 161.1 156.7 131.4 108.0 83.7
6750
72 202.8 15.0 166.5 139.9 113.4 86.8 - - 187.4 16.6 160.8 134.3 107.7 81.1 - -
67 183.8 14.7 183.8 171.3 144.7 118.2 91.6 - 170.9 16.4 170.9 163.6 140.5 113.9 87.3 -
62 170.8 14.4 170.8 170.8 171.3 143.9 118.2 91.6 158.7 16.1 158.7 158.7 161.7 134.7 108.6 82.0
57 175.6 14.5 175.6 175.6 173.3 145.8 120.2 93.6 164.0 16.2 164.0 164.0 161.8 134.7 108.6 82.1
7500
72 207.0 15.0 179.8 151.0 122.2 93.5 - - 190.7 16.6 173.1 144.3 115.5 86.7 - -
67 187.6 14.7 187.6 184.9 156.1 127.3 98.5 - 173.9 16.4 173.9 172.5 150.7 121.9 93.1 -
62 174.3 14.4 174.3 174.3 174.3 145.5 116.7 87.9 161.5 16.2 161.5 161.5 161.5 132.7 103.9 75.1
57 179.2 14.5 179.2 179.2 179.2 150.4 121.6 92.8 166.8 16.2 166.8 166.8 166.8 138.1 109.3 80.5

505428-YTG-R-1114
54 Johnson Controls Unitary Products
115°F 125°F
4500
77 175.1 18.3 92.4 73.5 54.6 - - - 157.4 19.9 85.8 67.0 48.1 - - -
72 162.0 18.1 120.0 101.1 82.2 63.3 - - 146.7 19.8 114.3 95.5 76.6 57.8 - -
67 148.8 18.0 147.6 128.7 109.8 91.0 72.1 - 136.1 19.6 136.1 124.0 105.1 86.3 67.4 -
62 138.1 17.8 138.1 138.1 134.4 115.5 96.6 77.7 126.2 19.5 126.2 126.2 126.2 107.5 88.6 69.7
57 143.6 17.8 143.6 143.6 126.1 107.2 88.3 69.4 132.1 19.6 132.1 132.1 114.2 95.4 76.5 57.6
5250
77 179.2 18.3 112.3 80.6 58.9 - - - 161.8 19.9 110.6 74.3 52.6 - - -
72 165.7 18.1 132.0 110.4 88.7 67.1 - - 150.8 19.8 126.9 105.3 83.6 62.0 - -
67 152.3 18.0 151.7 140.2 118.6 96.9 75.3 - 139.9 19.6 139.9 136.3 114.7 93.0 71.4 -
62 141.3 17.8 141.3 141.3 145.0 123.4 101.7 80.1 129.7 19.5 129.7 129.7 129.7 116.6 94.6 72.9
57 146.9 17.8 146.9 146.9 136.1 114.4 92.8 71.1 135.7 19.6 135.7 135.7 124.8 103.6 81.5 59.9
6000
77 183.2 18.3 132.3 87.6 63.3 - - - 166.2 19.9 135.3 81.5 57.1 - - -
72 169.5 18.1 144.0 119.6 95.3 70.9 - - 154.9 19.8 139.5 115.1 90.6 66.2 - -
67 155.8 18.0 155.8 151.6 127.3 102.9 78.5 - 143.6 19.6 143.6 143.6 124.2 99.8 75.4 -
62 144.5 17.8 144.5 144.5 155.7 131.3 106.9 82.5 133.2 19.5 133.2 133.2 133.2 125.8 100.5 76.1
57 150.2 17.9 150.2 150.2 146.0 121.6 97.3 72.9 139.4 19.6 139.4 139.4 135.3 111.9 86.5 62.1
6750
72 171.9 18.2 155.2 128.6 102.0 75.4 - - 156.4 19.8 149.5 122.9 96.3 69.7 - -
67 158.0 18.0 158.0 155.9 136.3 109.7 83.1 - 145.1 19.7 145.1 145.1 132.0 105.4 78.8 -
62 146.6 17.8 146.6 146.6 152.1 125.6 99.0 72.4 134.5 19.5 134.5 134.5 134.5 116.4 89.4 62.7
57 152.4 17.9 152.4 152.4 150.3 123.7 97.1 70.5 140.8 19.6 140.8 140.8 138.8 112.7 85.5 58.9
7500
72 174.3 18.2 166.3 137.5 108.8 80.0 - - 158.0 19.9 158.0 130.8 102.0 73.2 - -
67 160.2 18.1 160.2 160.2 145.3 116.5 87.7 - 146.5 19.8 146.5 146.5 139.9 111.1 82.3 -
62 148.6 17.9 148.6 148.6 148.6 119.8 91.0 62.3 135.8 19.6 135.8 135.8 135.8 107.0 78.2 49.4
57 154.5 18.0 154.5 154.5 154.5 125.7 96.9 68.1 142.2 19.7 142.2 142.2 142.2 113.4 84.6 55.8
1These capacities are gross ratings. For net capacity, deduct supply air blower motor, MBh. Example: Refer to the appropriate Blower
Performance Table for the BHP of the supply air blower motor, MBh = 3.415 x kW and kW = BHP x 0.746 nameplate rated motor
efficiency.
2These ratings include the condenser fan motors and the compressor motors but not the supply air blower motor
PC180/NC180 (Continued)
Air on
Evaporator Coil
Temperature of Air on Condenser Coil
Total
Capacity1
(MBh)
Total
Input
(kW)2
Sensible Capacity (MBh) Total
Capacity1
(MBh)
Total
Input
(kW)2
Sensible Capacity (MBh)
CFM WB
(°F)
Return Dry Bulb (°F) Return Dry Bulb (°F)
90 85 80 75 70 65 90 85 80 75 70 65

505428-YTG-R-1114
Johnson Controls Unitary Products 55
PD180/ND180
Air on
Evaporator Coil
Temperature of Air on Condenser Coil
Total
Capacity1
(MBh)
Total
Input
(kW)2
Sensible Capacity (MBh) Total
Capacity1
(MBh)
Total
Input
(kW)2
Sensible Capacity (MBh)
CFM WB
(°F)
Return Dry Bulb (°F) Return Dry Bulb (°F)
90 85 80 75 70 65 90 85 80 75 70 65
75°F 85°F
4500
77 231.4 12.4 111.6 93.0 74.5 - - - 219.9 13.7 106.4 87.9 69.5 - - -
72 215.6 12.0 142.9 124.4 105.8 87.2 - - 204.0 13.4 138.2 119.7 101.2 82.8 - -
67 199.7 11.7 174.3 155.7 137.2 118.6 100.0 - 188.1 13.1 169.9 151.4 133.0 114.5 96.0 -
62 183.7 11.4 183.7 183.7 170.7 152.1 133.6 115.0 174.3 12.8 174.3 174.3 163.8 145.3 126.9 108.4
57 184.6 11.4 184.6 184.6 173.2 154.6 136.1 117.5 175.3 12.8 175.3 175.3 164.8 146.3 127.8 109.4
5250
77 233.6 12.4 117.3 98.2 76.9 - - - 222.0 13.7 114.1 92.9 71.7 - - -
72 217.6 12.1 151.9 130.6 109.3 88.0 - - 206.0 13.4 146.9 125.7 104.5 83.3 - -
67 201.6 11.7 186.5 163.0 141.7 120.4 99.1 - 189.9 13.1 179.7 158.5 137.2 116.0 94.8 -
62 185.5 11.4 185.5 185.5 176.3 155.6 133.7 112.4 176.0 12.8 176.0 176.0 169.1 147.9 126.6 105.4
57 186.3 11.4 186.3 186.3 178.9 158.5 136.3 115.0 177.0 12.8 177.0 177.0 170.1 148.8 127.6 106.4
6000
77 235.8 12.4 123.1 103.4 79.4 - - - 224.2 13.7 121.8 97.9 73.9 - - -
72 219.7 12.1 160.9 136.9 112.8 88.7 - - 208.0 13.4 155.6 131.7 107.7 83.8 - -
67 203.5 11.7 198.8 170.3 146.2 122.2 98.1 - 191.8 13.1 189.4 165.5 141.5 117.6 93.6 -
62 187.2 11.4 187.2 187.2 182.0 159.2 133.8 109.8 177.7 12.9 177.7 177.7 174.3 150.4 126.4 102.5
57 188.0 11.4 188.0 188.0 184.6 162.4 136.5 112.4 178.7 12.9 178.7 178.7 175.4 151.4 127.5 103.5
6750
72 222.5 12.1 171.1 144.6 118.1 91.7 - - 210.6 13.5 165.7 139.4 113.2 86.9 - -
67 206.2 11.8 203.8 179.6 153.2 126.7 100.2 - 194.2 13.2 193.0 174.9 148.6 122.4 96.1 -
62 189.7 11.5 189.7 189.7 187.0 161.2 134.1 107.6 180.0 12.9 180.0 180.0 178.3 152.0 125.7 99.5
57 190.5 11.5 190.5 190.5 188.8 163.3 135.9 109.4 181.0 12.9 181.0 181.0 179.3 153.1 126.8 100.5
7500
72 225.4 12.2 181.3 152.4 123.5 94.6 - - 213.3 13.6 175.8 147.2 118.6 90.0 - -
67 208.9 11.8 208.9 189.0 160.1 131.2 102.3 - 196.7 13.2 196.7 184.4 155.8 127.2 98.6 -
62 192.1 11.5 192.1 192.1 192.1 163.2 134.3 105.5 182.2 13.0 182.2 182.2 182.2 153.6 125.0 96.4
57 193.0 11.5 193.0 193.0 193.0 164.1 135.2 106.3 183.3 13.0 183.3 183.3 183.3 154.7 126.1 97.5
95°F 105°F
4500
77 208.3 15.1 101.3 82.9 64.5 - - - 192.0 17.0 96.4 77.9 59.4 - - -
72 192.4 14.8 133.4 115.0 96.6 78.3 - - 177.3 16.7 128.6 110.2 91.7 73.2 - -
67 176.4 14.5 165.5 147.2 128.8 110.4 92.0 - 162.5 16.4 157.1 142.5 124.0 105.5 87.0 -
62 164.9 14.3 164.9 164.9 156.9 138.5 120.2 101.8 153.2 16.2 153.2 153.2 149.2 130.7 112.3 93.8
57 166.1 14.3 166.1 166.1 156.3 138.0 119.6 101.2 155.2 16.2 155.2 155.2 146.0 127.5 109.0 90.6
5250
77 210.5 15.1 110.9 87.6 66.5 - - - 193.9 17.0 110.4 82.4 61.2 - - -
72 194.3 14.8 141.9 120.8 99.7 78.5 - - 179.0 16.7 136.8 115.7 94.5 73.4 - -
67 178.2 14.5 172.8 153.9 132.8 111.7 90.6 - 164.1 16.4 161.4 149.0 127.8 106.6 85.5 -
62 166.5 14.3 166.5 166.5 161.8 140.1 119.6 98.5 154.7 16.2 154.7 154.7 154.2 132.7 111.9 90.7
57 167.8 14.3 167.8 167.8 161.2 139.2 119.0 97.9 156.8 16.2 156.8 156.8 150.5 128.9 108.2 87.0
6000
77 212.6 15.1 120.6 92.3 68.5 - - - 195.8 17.0 124.4 86.9 63.1 - - -
72 196.3 14.8 150.3 126.5 102.7 78.8 - - 180.8 16.7 145.0 121.2 97.3 73.5 - -
67 180.0 14.5 180.0 160.6 136.8 113.0 89.2 - 165.7 16.4 165.7 155.5 131.6 107.8 83.9 -
62 168.2 14.3 168.2 168.2 166.7 141.6 119.0 95.2 156.2 16.2 156.2 156.2 159.2 134.7 111.5 87.6
57 169.5 14.3 169.5 169.5 166.1 140.4 118.4 94.6 158.3 16.2 158.3 158.3 155.0 130.2 107.3 83.4
6750
72 198.7 14.9 160.3 134.2 108.2 82.1 - - 183.0 16.8 155.6 129.3 103.0 76.7 - -
67 182.2 14.6 182.2 170.2 144.1 118.0 92.0 - 167.8 16.5 167.8 161.5 139.3 113.0 86.7 -
62 170.3 14.3 170.3 170.3 169.5 142.8 117.4 91.3 158.2 16.2 158.2 158.2 159.7 133.0 107.1 80.8
57 171.6 14.4 171.6 171.6 169.9 142.9 117.7 91.6 160.3 16.3 160.3 160.3 158.6 131.9 106.0 79.7
7500
72 201.2 14.9 170.3 142.0 113.6 85.3 - - 185.3 16.8 166.3 137.5 108.8 80.0 - -
67 184.5 14.6 184.5 179.8 151.4 123.1 94.8 - 169.9 16.5 169.9 167.5 147.1 118.3 89.6 -
62 172.4 14.4 172.4 172.4 172.4 144.1 115.7 87.4 160.1 16.3 160.1 160.1 160.1 131.4 102.6 73.9
57 173.7 14.5 173.7 173.7 173.7 145.3 117.0 88.7 162.3 16.4 162.3 162.3 162.3 133.5 104.8 76.0

505428-YTG-R-1114
56 Johnson Controls Unitary Products
115°F 125°F
4500
77 175.7 18.9 91.5 72.9 54.3 - - - 159.4 20.8 86.6 67.9 49.2 - - -
72 162.2 18.6 123.9 105.3 86.8 68.2 - - 147.1 20.5 119.1 100.5 81.8 63.1 - -
67 148.6 18.2 148.6 137.8 119.2 100.6 82.0 - 134.7 20.1 134.7 133.1 114.4 95.7 77.1 -
62 141.5 18.1 141.5 141.5 141.5 123.0 104.4 85.8 129.9 20.0 129.9 129.9 129.9 115.2 96.5 77.8
57 144.4 18.1 144.4 144.4 135.6 117.1 98.5 79.9 133.6 20.1 133.6 133.6 125.3 106.6 88.0 69.3
5250
77 177.4 18.9 109.8 77.2 56.0 - - - 160.8 20.9 109.2 72.0 50.7 - - -
72 163.7 18.6 131.8 110.6 89.4 68.2 - - 148.4 20.5 126.8 105.5 84.3 63.0 - -
67 150.0 18.3 150.0 144.0 122.8 101.6 80.4 - 135.9 20.1 135.9 135.9 117.8 96.5 75.3 -
62 142.9 18.1 142.9 142.9 146.6 125.4 104.2 82.9 131.0 20.0 131.0 131.0 131.0 118.0 96.4 75.2
57 145.8 18.1 145.8 145.8 139.8 118.5 97.3 76.1 134.8 20.1 134.8 134.8 129.1 108.2 86.5 65.2
6000
77 179.0 18.9 128.1 81.5 57.6 - - - 162.3 20.9 131.9 76.1 52.2 - - -
72 165.2 18.6 139.8 115.9 92.0 68.2 - - 149.7 20.5 134.5 110.6 86.7 62.8 - -
67 151.4 18.3 151.4 150.3 126.4 102.6 78.7 - 137.1 20.1 137.1 137.1 121.3 97.4 73.5 -
62 144.2 18.1 144.2 144.2 151.7 127.8 103.9 80.1 132.2 20.0 132.2 132.2 132.2 120.9 96.4 72.5
57 147.1 18.2 147.1 147.1 143.9 120.0 96.1 72.3 136.0 20.1 136.0 136.0 132.8 109.8 85.0 61.1
6750
72 167.3 18.7 151.0 124.5 97.9 71.4 - - 151.6 20.6 146.3 119.6 92.8 66.1 - -
67 153.3 18.3 153.3 152.8 134.6 108.0 81.5 - 138.9 20.2 138.9 138.9 129.8 103.0 76.3 -
62 146.0 18.1 146.0 146.0 149.8 123.2 96.7 70.2 133.9 20.0 133.9 133.9 133.9 113.5 86.4 59.6
57 149.0 18.2 149.0 149.0 147.4 120.9 94.3 67.8 137.7 20.1 137.7 137.7 136.1 109.9 82.6 55.9
7500
72 169.4 18.7 162.2 133.0 103.9 74.7 - - 153.5 20.6 153.5 128.6 99.0 69.4 - -
67 155.3 18.4 155.3 155.3 142.7 113.5 84.3 - 140.7 20.3 140.7 140.7 138.3 108.7 79.1 -
62 147.9 18.2 147.9 147.9 147.9 118.7 89.5 60.3 135.6 20.1 135.6 135.6 135.6 106.0 76.4 46.8
57 150.9 18.3 150.9 150.9 150.9 121.7 92.5 63.3 139.5 20.2 139.5 139.5 139.5 109.9 80.3 50.6
1These capacities are gross ratings. For net capacity, deduct supply air blower motor, MBh. Example: Refer to the appropriate Blower
Performance Table for the BHP of the supply air blower motor, MBh = 3.415 x kW and kW = BHP x 0.746 nameplate rated motor
efficiency.
2These ratings include the condenser fan motors and the compressor motors but not the supply air blower motor.
PD180/ND180 (Continued)
Air on
Evaporator Coil
Temperature of Air on Condenser Coil
Total
Capacity1
(MBh)
Total
Input
(kW)2
Sensible Capacity (MBh) Total
Capacity1
(MBh)
Total
Input
(kW)2
Sensible Capacity (MBh)
CFM WB
(°F)
Return Dry Bulb (°F) Return Dry Bulb (°F)
90 85 80 75 70 65 90 85 80 75 70 65

505428-YTG-R-1114
Johnson Controls Unitary Products 57
PD240/ND240
Air on
Evaporator Coil
Temperature of Air on Condenser Coil
Total
Capacity1
(MBh)
Total
Input
(kW)2
Sensible Capacity (MBh) Total
Capacity1
(MBh)
Total
Input
(kW)2
Sensible Capacity (MBh)
CFM WB
(°F)
Return Dry Bulb (°F) Return Dry Bulb (°F)
90 85 80 75 70 65 90 85 80 75 70 65
75°F 85°F
6000
77 314.8 15.1 142.6 118.0 93.5 - - - 300.0 17.0 137.0 112.4 87.8 - - -
72 285.9 14.8 177.4 152.9 128.3 103.8 - - 271.7 16.7 171.9 147.4 122.8 98.3 - -
67 257.1 14.5 212.3 187.7 163.2 138.6 114.0 - 243.5 16.4 206.9 182.4 157.8 133.2 108.7 -
62 239.1 14.2 239.1 225.1 200.5 175.9 151.4 126.8 227.5 16.1 227.5 219.3 194.7 170.2 145.6 121.1
57 239.5 14.3 239.5 237.8 213.3 188.7 164.1 139.6 230.2 16.2 230.2 227.8 203.3 178.7 154.1 129.6
7000
77 321.1 15.2 154.7 127.4 100.0 - - - 305.7 17.1 148.9 121.5 94.1 - - -
72 291.7 14.9 192.0 164.7 137.3 110.0 - - 276.9 16.8 186.4 159.0 131.6 104.2 - -
67 262.3 14.6 229.3 201.9 174.6 147.2 119.9 - 248.1 16.5 223.9 196.5 169.1 141.7 114.4 -
62 243.9 14.3 243.9 236.9 214.5 188.2 159.8 132.5 231.9 16.2 231.9 227.7 208.7 181.3 154.0 126.6
57 244.3 14.5 244.3 243.5 228.2 203.0 173.5 146.1 234.5 16.3 234.5 233.4 217.9 190.5 163.1 135.7
8000
77 327.5 15.3 166.9 136.7 106.6 - - - 311.4 17.2 160.9 130.7 100.5 - - -
72 297.5 15.0 206.6 176.5 146.3 116.2 - - 282.1 16.9 200.9 170.7 140.5 110.2 - -
67 267.5 14.8 246.3 216.2 186.0 155.9 125.7 - 252.8 16.6 240.9 210.7 180.5 150.2 120.0 -
62 248.8 14.4 248.8 248.8 228.6 200.4 168.3 138.1 236.2 16.2 236.2 236.2 222.7 192.5 162.3 132.1
57 249.2 14.6 249.2 249.2 243.2 217.3 182.9 152.7 238.9 16.4 238.9 238.9 232.5 202.2 172.0 141.8
9000
72 303.3 15.2 219.3 184.7 150.2 115.7 - - 287.2 17.1 212.0 178.0 144.0 110.1 - -
67 272.7 14.9 262.1 225.5 191.0 156.5 122.0 - 257.4 16.8 251.5 219.1 185.1 151.1 117.1 -
62 253.6 14.6 253.6 253.6 234.7 201.2 165.6 131.1 240.5 16.4 240.5 240.5 228.4 194.4 160.4 126.5
57 254.0 14.7 254.0 254.0 249.7 217.3 180.6 146.1 243.3 16.6 243.3 243.3 238.4 204.4 170.4 136.4
10000
72 309.0 15.4 231.9 193.0 154.1 115.2 - - 292.4 17.3 223.1 185.4 147.6 109.9 - -
67 277.8 15.1 277.8 234.9 196.0 157.1 118.2 - 262.0 17.0 262.0 227.4 189.7 151.9 114.2 -
62 258.4 14.7 258.4 258.4 240.8 201.9 163.0 124.1 244.8 16.6 244.8 244.8 234.1 196.4 158.6 120.9
57 258.8 14.9 258.8 258.8 256.2 217.3 178.4 139.5 247.6 16.8 247.6 247.6 244.3 206.6 168.8 131.1
95°F 105°F
6000
77 285.2 18.9 131.3 106.8 82.2 - - - 264.8 21.2 126.0 101.4 76.8 - - -
72 257.5 18.6 166.4 141.9 117.3 92.8 - - 240.1 20.9 161.0 136.3 111.7 87.1 - -
67 229.9 18.2 201.5 177.0 152.4 127.9 103.3 - 215.3 20.5 195.9 171.3 146.7 122.1 97.5 -
62 216.0 18.0 216.0 213.5 189.0 164.4 139.9 115.3 203.2 20.2 203.2 202.0 183.1 158.5 133.9 109.2
57 220.8 18.1 220.8 217.8 193.2 168.7 144.1 119.6 209.8 20.4 209.8 206.5 181.9 157.3 132.6 108.0
7000
77 290.2 19.0 143.1 115.7 88.3 - - - 269.2 21.3 142.0 110.2 82.7 - - -
72 262.1 18.6 180.8 153.4 126.0 98.5 - - 244.1 20.9 175.3 147.8 120.3 92.8 - -
67 234.0 18.3 218.5 191.1 163.7 136.3 108.8 - 219.0 20.6 208.6 185.4 157.9 130.4 102.9 -
62 219.8 18.0 219.8 218.6 202.9 174.5 148.1 120.7 206.6 20.3 206.6 206.0 197.1 169.1 142.1 114.6
57 224.7 18.2 224.7 223.2 207.5 177.9 152.6 125.2 213.3 20.5 213.3 211.7 195.8 167.2 140.8 113.3
8000
77 295.2 19.0 154.9 124.6 94.3 - - - 273.7 21.4 158.1 119.0 88.5 - - -
72 266.6 18.7 195.2 164.9 134.6 104.3 - - 248.1 21.0 189.7 159.3 128.9 98.4 - -
67 238.0 18.4 235.5 205.2 174.9 144.6 114.3 - 222.6 20.7 221.3 199.6 169.2 138.8 108.3 -
62 223.6 18.1 223.6 223.6 216.9 184.6 156.3 126.0 210.0 20.4 210.0 210.0 211.2 179.7 150.3 119.9
57 228.6 18.3 228.6 228.6 221.8 187.2 161.2 130.9 216.9 20.6 216.9 216.9 209.7 177.2 148.9 118.5
9000
72 271.1 19.0 204.8 171.3 137.9 104.4 - - 252.2 21.2 199.3 165.7 132.2 98.6 - -
67 242.1 18.6 240.8 212.6 179.1 145.7 112.3 - 226.2 20.9 225.6 207.1 173.6 140.0 106.4 -
62 227.4 18.3 227.4 227.4 222.1 187.7 155.2 121.8 213.4 20.6 213.4 213.4 213.0 179.0 145.9 112.4
57 232.5 18.5 232.5 232.5 227.1 191.5 160.2 126.8 220.4 20.8 220.4 220.4 215.2 180.5 148.0 114.5
10000
72 275.7 19.2 214.3 177.7 141.1 104.5 - - 256.2 21.5 208.9 172.2 135.5 98.8 - -
67 246.1 18.8 246.1 219.9 183.4 146.8 110.2 - 229.8 21.1 229.8 214.6 177.9 141.2 104.6 -
62 231.2 18.6 231.2 231.2 227.3 190.8 154.2 117.6 216.8 20.8 216.8 216.8 214.9 178.2 141.5 104.8
57 236.4 18.7 236.4 236.4 232.5 195.9 159.3 122.7 223.9 21.0 223.9 223.9 220.6 183.9 147.2 110.5

505428-YTG-R-1114
58 Johnson Controls Unitary Products
115°F 125°F
6000
77 244.4 23.6 120.7 96.0 71.4 - - - 224.0 25.9 115.4 90.7 65.9 - - -
72 222.6 23.2 155.5 130.8 106.2 81.5 - - 205.1 25.5 150.0 125.3 100.6 75.8 - -
67 200.8 22.8 190.3 165.6 140.9 116.3 91.6 - 186.2 25.1 184.7 159.9 135.2 110.5 85.7 -
62 190.4 22.5 190.4 190.4 177.2 152.5 127.8 103.2 177.6 24.8 177.6 177.6 171.3 146.5 121.8 97.1
57 198.8 22.8 198.8 195.2 170.5 145.8 121.2 96.5 187.8 25.1 187.8 183.9 159.2 134.4 109.7 85.0
7000
77 248.3 23.6 140.9 104.7 77.1 - - - 227.3 25.9 139.8 99.1 71.4 - - -
72 226.1 23.2 169.8 142.2 114.6 87.0 - - 208.1 25.5 164.3 136.6 108.9 81.3 - -
67 204.0 22.9 198.7 179.8 152.2 124.6 97.0 - 188.9 25.2 188.8 174.1 146.4 118.7 91.1 -
62 193.4 22.6 193.4 193.4 191.3 163.7 136.1 108.5 180.2 24.8 180.2 180.2 180.2 158.3 130.1 102.4
57 201.9 22.8 201.9 200.1 184.1 156.5 128.9 101.3 190.6 25.1 190.6 188.6 172.4 145.8 117.0 89.3
8000
77 252.1 23.7 161.2 113.3 82.7 - - - 230.6 26.0 164.3 107.6 76.9 - - -
72 229.6 23.3 184.1 153.6 123.1 92.5 - - 211.1 25.6 178.6 148.0 117.3 86.7 - -
67 207.1 22.9 207.1 194.0 163.4 132.9 102.4 - 191.7 25.2 191.7 188.3 157.7 127.0 96.4 -
62 196.4 22.6 196.4 196.4 205.4 174.9 144.4 113.8 182.8 24.9 182.8 182.8 182.8 170.1 138.4 107.8
57 205.1 22.9 205.1 205.1 197.7 167.2 136.6 106.1 193.3 25.2 193.3 193.3 185.7 157.2 124.4 93.7
9000
72 233.2 23.5 193.9 160.2 126.5 92.8 - - 214.2 25.8 188.4 154.6 120.8 87.0 - -
67 210.3 23.2 210.3 201.6 168.0 134.3 100.6 - 194.5 25.5 194.5 194.5 162.4 128.6 94.8 -
62 199.4 22.8 199.4 199.4 203.9 170.3 136.6 102.9 185.4 25.1 185.4 185.4 185.4 161.6 127.3 93.5
57 208.3 23.1 208.3 208.3 203.2 169.5 135.9 102.2 196.1 25.4 196.1 196.1 191.3 158.5 123.7 89.9
10000
72 236.7 23.8 203.6 166.8 129.9 93.1 - - 217.2 26.1 198.2 161.3 124.3 87.4 - -
67 213.5 23.4 213.5 209.3 172.5 135.7 98.9 - 197.2 25.7 197.2 197.2 167.1 130.2 93.2 -
62 202.5 23.1 202.5 202.5 202.5 165.6 128.8 92.0 188.1 25.4 188.1 188.1 188.1 153.1 116.1 79.2
57 211.4 23.4 211.4 211.4 208.7 171.9 135.1 98.3 198.9 25.7 198.9 198.9 196.8 159.9 123.0 86.0
1These capacities are gross ratings. For net capacity, deduct supply air blower motor, MBh. Example: Refer to the appropriate Blower
Performance Table for the BHP of the supply air blower motor, MBh = 3.415 x kW and kW = BHP x 0.746 nameplate rated motor
efficiency.
2These ratings include the condenser fan motors and the compressor motors but not the supply air blower motor.
PD240/ND240 (Continued)
Air on
Evaporator Coil
Temperature of Air on Condenser Coil
Total
Capacity1
(MBh)
Total
Input
(kW)2
Sensible Capacity (MBh) Total
Capacity1
(MBh)
Total
Input
(kW)2
Sensible Capacity (MBh)
CFM WB
(°F)
Return Dry Bulb (°F) Return Dry Bulb (°F)
90 85 80 75 70 65 90 85 80 75 70 65

505428-YTG-R-1114
Johnson Controls Unitary Products 59
Heat Pump And Air Handler Heating Capacities
PC090 / NC090
Air Over Evaporator Coil Capacity1 &
kW
Outdoor Temperature (°F @ 72% RH)
CFM DB (°F) -10 0 10 20 30 40 50 60
2250
55 MBH 34.0 39.6 46.2 53.9 62.9 73.5 86.0 100.6
KW 4.9 5.3 5.6 6.0 6.3 6.7 7.0 7.3
70 MBH 31.0 36.6 43.2 50.9 60.0 70.6 83.0 97.6
KW 5.8 6.1 6.5 6.8 7.1 7.5 7.8 8.2
80 MBH 28.7 34.3 40.9 48.6 57.7 68.3 80.7 95.3
KW 6.4 6.8 7.1 7.4 7.8 8.1 8.5 8.8
3000
55 MBH 35.3 40.9 47.5 55.2 64.3 74.9 87.3 101.9
KW 4.7 5.1 5.4 5.8 6.1 6.5 6.8 7.1
70 MBH 32.4 38.0 44.5 52.3 61.3 71.9 84.4 99.0
KW 5.6 5.9 6.3 6.6 6.9 7.3 7.6 8.0
80 MBH 30.1 35.7 42.3 50.0 59.0 69.6 82.1 96.7
KW 6.2 6.5 6.9 7.2 7.6 7.9 8.3 8.6
3750
55 MBH 36.6 42.2 48.8 56.5 65.6 76.2 88.6 103.2
KW 5.2 5.6 5.9 6.3 6.6 7.0 7.3 7.6
70 MBH 33.7 39.3 45.8 53.6 62.6 73.2 85.7 100.3
KW 6.1 6.4 6.8 7.1 7.4 7.8 8.1 8.5
80 MBH 31.4 37.0 43.6 51.3 60.3 70.9 83.4 98.0
KW 6.7 7.0 7.4 7.7 8.1 8.4 8.8 9.1
1These capacities do not include the supply air blower motor heat. For net capacity, add motor heat, MBh. Example: Refer to the appropriate
Blower Performance Table for the BHP of the supply air blower motor, MBh = 3.415 x kW and kW = BHP x 0.746 nameplate rated
motor efficiency.
PC120 / NC120
Air Over Evaporator Coil Capacity1 &
kW
1These capacities do not include the supply air blower motor heat. For net capacity, add motor heat, MBh. Example: Refer to the appropriate
Blower Performance Table for the BHP of the supply air blower motor, MBh = 3.415 x kW and kW = BHP x 0.746 nameplate rated
motor efficiency.
Outdoor Temperature (°F @ 72% RH)
CFM DB (°F) -10 0 10 20 30 40 50 60
3000
55 MBH 29.1 36.4 45.3 56.0 69.0 84.7 103.8 126.8
KW 6.9 7.3 7.6 8.0 8.3 8.7 9.1 9.4
70 MBH 26.3 33.6 42.4 53.1 66.1 81.8 100.9 124.0
KW 8.2 8.6 8.9 9.3 9.7 10.0 10.4 10.7
80 MBH 24.2 31.5 40.4 51.1 64.1 79.8 98.8 121.9
KW 9.2 9.6 10.0 10.3 10.7 11.1 11.4 11.8
4000
55 MBH 37.4 44.7 53.5 64.3 77.2 93.0 112.0 135.1
KW 6.7 7.1 7.4 7.8 8.1 8.5 8.9 9.2
70 MBH 34.5 41.8 50.7 61.4 74.4 90.1 109.2 132.2
KW 8.0 8.4 8.7 9.1 9.5 9.8 10.2 10.6
80 MBH 32.5 39.8 48.6 59.3 72.3 88.0 107.1 130.2
KW 9.0 9.4 9.8 10.1 10.5 10.9 11.2 11.6
5000
55 MBH 44.1 51.4 60.3 71.0 84.0 99.7 118.7 141.8
KW 6.9 7.2 7.6 8.0 8.3 8.7 9.0 9.4
70 MBH 41.3 48.6 57.4 68.1 81.1 96.8 115.9 138.9
KW 8.2 8.6 8.9 9.3 9.6 10.0 10.4 10.7
80 MBH 39.2 46.5 55.3 66.1 79.0 94.8 113.8 136.9
KW 9.2 9.6 9.9 10.3 10.7 11.0 11.4 11.7

505428-YTG-R-1114
60 Johnson Controls Unitary Products
PC180 / NC180
Air Over Evaporator Coil Capacity1 &
kW
1These capacities do not include the supply air blower motor heat. For net capacity, add motor heat, MBh. Example: Refer to the appropriate
Blower Performance Table for the BHP of the supply air blower motor, MBh = 3.415 x kW and kW = BHP x 0.746 nameplate rated
motor efficiency.
Outdoor Temperature (°F @ 72% RH)
CFM DB (°F) -10 0 10 20 30 40 50 60
4500
55 MBH 68.2 80.0 93.8 110.0 129.1 151.5 177.8 208.7
KW 11.8 12.2 12.7 13.2 13.7 14.1 14.6 15.1
70 MBH 61.5 73.2 87.0 103.2 122.3 144.7 171.0 201.9
KW 13.5 14.0 14.4 14.9 15.4 15.9 16.3 16.8
80 MBH 57.6 69.3 83.1 99.3 118.4 140.8 167.1 198.0
KW 15.0 15.5 16.0 16.4 16.9 17.4 17.9 18.3
6000
55 MBH 74.0 85.8 99.6 115.8 134.9 157.3 183.6 214.5
KW 11.2 11.7 12.2 12.6 13.1 13.6 14.1 14.6
70 MBH 67.3 79.0 92.8 109.0 128.1 150.5 176.8 207.7
KW 12.9 13.4 13.9 14.4 14.8 15.3 15.8 16.3
80 MBH 63.4 75.1 88.9 105.1 124.2 146.6 172.9 203.8
KW 14.5 14.9 15.4 15.9 16.4 16.8 17.3 17.8
7500
55 MBH 72.4 84.1 97.9 114.1 133.2 155.6 181.9 212.8
KW 12.0 12.5 13.0 13.4 13.9 14.4 14.9 15.4
70 MBH 65.6 77.3 91.1 107.4 126.4 148.8 175.1 206.0
KW 13.7 14.2 14.7 15.2 15.6 16.1 16.6 17.1
80 MBH 61.7 73.4 87.3 103.5 122.5 144.9 171.2 202.1
KW 15.3 15.7 16.2 16.7 17.2 17.6 18.1 18.6
PD180 / ND180
Air Over Evaporator Coil Capacity1 &
kW
1These capacities do not include the supply air blower motor heat. For net capacity, add motor heat, MBh. Example: Refer to the appropriate
Blower Performance Table for the BHP of the supply air blower motor, MBh = 3.415 x kW and kW = BHP x 0.746 nameplate rated
motor efficiency.
Outdoor Temperature (°F @ 72% RH)
CFM DB (°F) -10 0 10 20 30 40 50 60
4500
55 MBH 65.6 77.0 90.3 105.8 123.9 145.1 169.7 198.5
KW 10.0 10.5 11.1 11.6 12.2 12.7 13.3 13.8
70 MBH 62.2 73.6 86.9 102.4 120.5 141.6 166.3 195.1
KW 12.0 12.5 13.1 13.6 14.2 14.7 15.3 15.8
80 MBH 59.5 70.9 84.1 99.7 117.8 138.9 163.6 192.4
KW 13.4 13.9 14.5 15.0 15.6 16.1 16.7 17.2
6000
55 MBH 71.6 83.0 96.3 111.8 129.9 151.0 175.7 204.5
KW 9.6 10.2 10.7 11.3 11.8 12.4 12.9 13.4
70 MBH 68.1 79.5 92.8 108.3 126.5 147.6 172.3 201.1
KW 11.6 12.2 12.7 13.3 13.8 14.3 14.9 15.4
80 MBH 65.4 76.8 90.1 105.6 123.7 144.9 169.6 198.3
KW 13.0 13.6 14.1 14.7 15.2 15.8 16.3 16.9
7500
55 MBH 74.0 85.4 98.7 114.2 132.4 153.5 178.2 207.0
KW 11.3 11.8 12.4 12.9 13.5 14.0 14.6 15.1
70 MBH 70.6 82.0 95.3 110.8 128.9 150.1 174.7 203.5
KW 13.3 13.8 14.4 14.9 15.5 16.0 16.6 17.1
80 MBH 67.9 79.3 92.6 108.1 126.2 147.4 172.0 200.8
KW 14.7 15.3 15.8 16.4 16.9 17.5 18.0 18.5

505428-YTG-R-1114
Johnson Controls Unitary Products 61
PD240 / ND240
Air Over Evaporator Coil Capacity1 &
kW
1These capacities do not include the supply air blower motor heat. For net capacity, add motor heat, MBh. Example: Refer to the appropriate
Blower Performance Table for the BHP of the supply air blower motor, MBh = 3.415 x kW and kW = BHP x 0.746 nameplate rated
motor efficiency.
Outdoor Temperature (°F @ 72% RH)
CFM DB (°F) -10 0 10 20 30 40 50 60
6000
55 MBH 64.6 79.5 97.4 118.8 144.3 174.9 211.4 255.1
KW 15.7 16.5 17.3 18.1 19.0 19.8 20.6 21.4
70 MBH 69.5 84.4 102.3 123.7 149.2 179.8 216.3 260.0
KW 15.4 16.2 17.0 17.9 18.7 19.5 20.3 21.2
80 MBH 63.3 78.3 96.2 117.5 143.1 173.6 210.2 253.8
KW 17.2 18.0 18.8 19.6 20.5 21.3 22.1 23.0
8000
55 MBH 71.6 86.6 104.5 125.8 151.4 181.9 218.5 262.1
KW 15.1 15.9 16.8 17.6 18.4 19.2 20.1 20.9
70 MBH 76.5 91.5 109.4 130.7 156.3 186.8 223.4 267.0
KW 14.8 15.6 16.5 17.3 18.1 19.0 19.8 20.6
80 MBH 70.4 85.3 103.2 124.6 150.1 180.7 217.2 260.9
KW 16.6 17.4 18.3 19.1 19.9 20.7 21.6 22.4
10000
55 MBH 73.3 88.3 106.1 127.5 153.1 183.6 220.1 263.8
KW 15.3 16.1 17.0 17.8 18.6 19.4 20.3 21.1
70 MBH 78.2 93.2 111.0 132.4 158.0 188.5 225.0 268.7
KW 15.0 15.8 16.7 17.5 18.3 19.1 20.0 20.8
80 MBH 72.1 87.0 104.9 126.3 151.8 182.4 218.9 262.6
KW 16.8 17.6 18.5 19.3 20.1 20.9 21.8 22.6

505428-YTG-R-1114
62 Johnson Controls Unitary Products
Air Handling and Hot Water Coil Accessory Heating Capacity
Air Handling and Steam Coil Accessory Heating Capacity
NOTE: Steam Rate = (lbs/Hr.) = 1.025 x MBH
NC300 / 1HW04061
1These capacities do not include any blower motor heat.
NOTE: Temperature Water Drop (ºF) = (2 X MBH) / GPM.
UNIT
MODEL HOT WATER
COIL MODEL GPM CFM
CAPACITY (MBH)
ENTERING WATER TEMPERATURE MINUS ENTRY AIR TEMPERATURE °F.
70 90 110 130 150
NC300 1HW0406 50
6,000 204 263 325 384 443
8,000 236 304 372 440 508
10,000 265 341 416 492 568
12,000 291 374 457 540 623
Hot Water Coil Capacity Correction And Pressure Drop Vs GPM1
1For pressure drop in feet (water), multiply these values by 2.31.
HOT WATER COIL MODEL GPM PRESSURE DROP
PSI CAPACITY CORRECTION
FACTOR
1HW0406
25 0.4 0.79
50 1.0 1.00
75 1.8 1.04
100 3.4 1.07
NC300 / 1NF0454
UNIT
MODEL STEAM COIL
MODEL
CAPACITY (MBH) @ 2 PSIG1
1These capacities do not include any blower motor heat.
CFM DRY BULB TEMPERATURE OF AIR ENTERING COIL (°F)
10 30 50 70
NC300 1NF0454
6,000 471 424 380 330
8,000 535 483 432 380
10,000 592 535 478 422
12,000 642 580 518 456
Steam Coil Capacity Correction Factors For High Steam Pressure
STEAM PRESSURE (PSIG) 5101520 25
CAPACITY CORRECTION FACTOR 1.05 1.12 1.19 1.25 1.30

505428-YTG-R-1114
Johnson Controls Unitary Products 63
Airflow Performance
NC090 Upflow and Horizontal Airflow Performance
1. Airflow performance includes dry evaporator coil. See Static Resistance table for additional applications.
2. See RPM Selection table to determine desired motor sheave setting and to determine the maximum continuous BHP.
3. kW = BHP x 0.746 ÷ nameplate rated motor efficiency.
1. Airflow performance includes dry evaporator coil. See Static Resistance table for additional applications.
2. See RPM Selection table to determine desired motor sheave setting and to determine the maximum continuous BHP.
3. kW = BHP x 0.746 ÷ nameplate rated motor efficiency.
NC090 Upflow
(CFM)
Available External Static Pressure - IWG
0.2 0.4 0.6 0.8 1.0 1.2 1.4 1.6 1.8 2.0
RPM BHP RPM BHP RPM BHP RPM BHP RPM BHP RPM BHP RPM BHP RPM BHP RPM BHP RPM BHP
Std. 1.5 HP & Field
Supplied Drive Standard 1.5 HP & Drive High Static 2 HP & Drive
2250 754 0.8 828 0.9 902 1.0 988 1.1 1051 1.3 1116 1.4 1183 1.5
2500 707 0.8 777 0.9 851 1.0 925 1.1 996 1.3 1059 1.4 1124 1.5 1191 1.7
2750 735 0.9 805 1.1 879 1.2 953 1.3 1012 1.4 1076 1.6 1141 1.7
3000 705 1.0 767 1.1 837 1.2 911 1.3 973 1.5 1035 1.6 1099 1.7 1164 1.9
3250 741 1.1 802 1.3 872 1.4 947 1.5 1002 1.7 1064 1.8 1127 2.0
3500 780 1.4 842 1.5 912 1.6 974 1.8 1035 1.9 1097 2.1 1161 2.2
3750 823 1.6 884 1.7 954 1.9 1012 2.0 1072 2.2 1134 2.3 Exceeds BHP Limitations
NC090 Horizontal
(CFM)
Available External Static Pressure - IWG
0.2 0.4 0.6 0.8 1.0 1.2 1.4 1.6 1.8 2.0
RPM BHP RPM BHP RPM BHP RPM BHP RPM BHP RPM BHP RPM BHP RPM BHP RPM BHP RPM BHP
Std. 1.5 HP & Field
Supplied Drive Standard 1.5 HP & Drive High Static 2 HP & Drive
2250 747 0.8 816 0.9 889 1.0 954 1.2 1013 1.3 1071 1.5 1128 1.6
2500 703 0.8 768 0.9 837 1.0 909 1.1 977 1.2 1036 1.4 1094 1.5 1151 1.7
2750 728 0.9 793 1.0 862 1.1 934 1.2 998 1.4 1056 1.5 1114 1.7
3000 696 0.9 757 1.1 822 1.2 891 1.3 961 1.4 1019 1.6 1077 1.7 1135 1.9
3250 729 1.1 790 1.3 855 1.4 924 1.5 984 1.6 1042 1.8 1100 1.9 1159 2.1
3500 766 1.3 826 1.5 892 1.6 953 1.6 1010 1.9 1069 2.0 1127 2.2
3750 806 1.6 867 1.7 932 1.8 984 1.9 1041 2.1 1099 2.3 Exceeds BHP Limitations

505428-YTG-R-1114
64 Johnson Controls Unitary Products
NC/ND120 Upflow and Horizontal Airflow Performance
1. Airflow performance includes dry evaporator coil. See Static Resistance table for additional applications.
2. See RPM Selection table to determine desired motor sheave setting and to determine the maximum continuous BHP.
3. kW = BHP x 0.746 ÷ nameplate rated motor efficiency.
1. Airflow performance includes dry evaporator coil. See Static Resistance table for additional applications.
2. See RPM Selection table to determine desired motor sheave setting and to determine the maximum continuous BHP.
3. kW = BHP x 0.746 ÷ nameplate rated motor efficiency.
NC/ND120 Upflow
(CFM)
Available External Static Pressure - IWG
0.2 0.4 0.6 0.8 1.0 1.2 1.4 1.6 1.8 2.0
RPM BHP RPM BHP RPM BHP RPM BHP RPM BHP RPM BHP RPM BHP RPM BHP RPM BHP RPM BHP
Std. 2 HP & Field
Supplied Drive Standard 2 HP & Drive High Static 3 HP & Drive
2500 671 0.8 728 0.9 788 1.0 853 1.1 926 1.3 975 1.5 1026 1.6 1077 1.7
2750 684 0.9 741 1.0 801 1.1 866 1.2 933 1.4 982 1.6 1032 1.7 1084 1.8
3000 701 1.0 757 1.1 817 1.3 882 1.4 941 1.5 991 1.7 1041 1.8 1092 2.0
3250 664 1.0 719 1.1 776 1.3 836 1.4 903 1.5 952 1.7 1002 1.8 1052 2.0
3500 685 1.1 741 1.3 797 1.4 858 1.5 917 1.7 966 1.9 1015 2.0 1066 2.2
3750 653 1.1 709 1.3 764 1.4 821 1.6 884 1.7 933 1.9 982 2.0 1031 2.2 1082 2.3
4000 679 1.3 735 1.5 790 1.6 847 1.8 903 1.9 952 2.1 1001 2.3 1050 2.4
4250 707 1.5 762 1.6 818 1.8 875 1.9 924 2.1 973 2.3 1022 2.5 1072 2.7
4500 737 1.7 792 1.9 850 2.0 899 2.2 948 2.4 997 2.6 1046 2.8
4750 768 1.9 824 2.1 877 2.2 926 2.5 975 2.7 1024 2.9 1073 3.0
5000 801 2.1 856 2.3 906 2.5 956 2.8 1005 3.0 1053 3.2 High Static 3 HP & Field Supplied Drive
NC/ND120 Horizontal
(CFM)
Available External Static Pressure - IWG
0.20.40.60.81.01.21.41.61.82.0
RPM BHP RPM BHP RPM BHP RPM BHP RPM BHP RPM BHP RPM BHP RPM BHP RPM BHP RPM BHP
Std. 2 HP & Field
Supplied Drive Standard 2 HP & Drive High Static 3 HP & Drive
2500 686 0.8 730 0.9 778 0.9 840 1.0 917 1.3 964 1.5 1011 1.6 1060 1.7
2750 698 0.9 742 1.0 790 1.0 852 1.1 924 1.4 971 1.6 1019 1.7 1067 1.9
3000 714 1.0 758 1.1 806 1.1 868 1.2 935 1.6 981 1.7 1029 1.9 1078 2.0
3250 684 1.0 734 1.2 778 1.2 826 1.3 902 1.6 948 1.7 995 1.9 1042 2.0
3500 707 1.2 757 1.3 801 1.4 849 1.4 917 1.7 964 1.9 1010 2.0 1058 2.2
3750 669 1.2 734 1.4 784 1.5 828 1.6 890 1.7 936 1.9 982 2.1 1029 2.2 1076 2.4
4000 699 1.4 764 1.6 814 1.7 858 1.8 910 2.0 956 2.1 1002 2.3 1049 2.4
4250 732 1.6 798 1.8 847 1.9 887 2.0 933 2.2 978 2.4 1025 2.5 1071 2.7
4500 769 1.8 834 2.0 884 2.1 911 2.3 957 2.4 1003 2.6 1049 2.8
4750 808 2.1 874 2.3 891 2.3 937 2.5 983 2.7 1029 2.9 1075 3.1
5000 850 2.3 873 2.4 919 2.6 965 2.8 1011 3.0 1057 3.2 High Static 3 HP & Field Supplied Drive

505428-YTG-R-1114
Johnson Controls Unitary Products 65
NC/ND180 Upflow and Horizontal Airflow Performance
1. Airflow performance includes dry evaporator coil. See Static Resistance table for additional applications.
2. See RPM Selection table to determine desired motor sheave setting and to determine the maximum continuous BHP.
3. kW = BHP x 0.746 ÷ nameplate rated motor efficiency.
1. Airflow performance includes dry evaporator coil. See Static Resistance table for additional applications.
2. See RPM Selection table to determine desired motor sheave setting and to determine the maximum continuous BHP.
3. kW = BHP x 0.746 ÷ nameplate rated motor efficiency.
NC/ND180 Upflow
(CFM)
Available External Static Pressure - IWG
0.20.40.60.81.01.21.41.61.8
RPM BHP RPM BHP RPM BHP RPM BHP RPM BHP RPM BHP RPM BHP RPM BHP RPM BHP
Std. 3 HP & Field Supplied Drive Standard 3 HP & Drive High Static 5 HP & Drive
4500 583 1.1 634 1.3 688 1.5 738 1.9 782 2.3 827 2.6
4750 592 1.2 643 1.4 700 1.8 744 2.1 788 2.4 833 2.7
5000 602 1.2 653 1.4 707 1.9 751 2.2 795 2.6 840 2.9
5250 613 1.3 664 1.5 716 2.1 759 2.4 804 2.7 848 3.1
5500 577 1.1 625 1.4 676 1.6 725 2.3 768 2.6 813 2.9 857 3.2
5750 590 1.2 638 1.4 689 1.7 735 2.5 778 2.8 822 3.1
6000 603 1.3 651 1.6 702 2.3 745 2.7 789 3.0 833 3.3
6250 617 1.5 664 1.7 714 2.6 757 2.9 801 3.2 845 3.5
6500 587 1.4 631 1.6 679 1.8 726 2.8 769 3.1 813 3.4 857 3.8
6750 601 1.6 645 1.8 693 2.0 739 3.0 782 3.4 826 3.7
7000 616 1.8 660 2.0 710 2.9 753 3.3 796 3.6 839 3.9
7250 632 2.1 675 2.3 725 3.2 767 3.6 810 3.9 854 4.2
7500 647 2.3 691 2.5 740 3.5 782 3.9 825 4.2 High Static 5 HP & Field Supplied Drive
NC/ND180 Horizontal
(CFM)
Available External Static Pressure - IWG
0.2 0.4 0.6 0.8 1.0 1.2 1.4 1.6 1.8
RPM BHP RPM BHP RPM BHP RPM BHP RPM BHP RPM BHP RPM BHP RPM BHP RPM BHP
Std. 3 HP & Field Supplied Drive Standard 3 HP & Drive High Static 5 HP & Drive
4500 585 1.5 634 1.6 687 1.8 735 2.0 780 2.5 827 2.7 875 2.9
4750 595 1.6 644 1.7 697 1.9 741 2.4 787 2.7 834 2.9
5000 605 1.7 655 1.8 708 2.0 749 2.6 795 2.9 842 3.1
5250 617 1.8 666 2.0 719 2.1 757 2.8 804 3.1 851 3.3
5500 582 1.8 629 1.9 678 2.1 731 2.3 767 3.0 813 3.2 860 3.4
5750 594 1.9 642 2.1 691 2.2 737 2.4 778 3.2 824 3.4 871 3.7
6000 608 2.1 655 2.2 705 2.4 744 3.1 789 3.4 835 3.7
6250 622 2.2 670 2.4 719 2.6 756 3.3 801 3.6 847 3.9
6500 589 2.2 637 2.4 684 2.6 733 2.7 769 3.6 814 3.9 860 4.1
6750 604 2.4 652 2.6 699 2.8 738 3.5 782 3.8 827 4.1 873 4.4
7000 620 2.6 667 2.8 715 3.0 752 3.8 796 4.1 841 4.4
7250 636 2.8 683 3.0 731 3.2 766 4.1 811 4.4 856 4.7
7500 652 3.0 700 3.2 738 4.0 781 4.4 825 4.7 High Static 5 HP & Field Supplied Drive

505428-YTG-R-1114
66 Johnson Controls Unitary Products
NC/ND240 Upflow and Horizontal Airflow Performance
1. Airflow performance includes dry evaporator coil. See Static Resistance table for additional applications.
2. See RPM Selection table to determine desired motor sheave setting and to determine the maximum continuous BHP.
3. kW = BHP x 0.746 ÷ nameplate rated motor efficiency.
1. Airflow performance includes dry evaporator coil. See Static Resistance table for additional applications.
2. See RPM Selection table to determine desired motor sheave setting and to determine the maximum continuous BHP.
3. kW = BHP x 0.746 ÷ nameplate rated motor efficiency.
NC/ND240 Upflow
(CFM)
Available External Static Pressure - IWG
0.2 0.4 0.6 0.8 1.0 1.2 1.4 1.6 1.8 2.0 2.2
RPM BHP RPM BHP RPM BHP RPM BHP RPM BHP RPM BHP RPM BHP RPM BHP RPM BHP RPM BHP RPM BHP
Std. 5 HP &
Field Supplied Drive High Static 5 HP & Drive High Static 7.5 HP & Drive
6000 732 2.2 789 2.6 846 2.9 900 3.1 959 4.0 1008 4.5 1056 4.9 1102 5.2 1146 5.3
6250 685 1.9 742 2.3 799 2.7 856 3.0 910 3.3 967 4.2 1016 4.7 1064 5.1 1110 5.4 1154 5.5
6500 696 2.1 752 2.5 809 2.8 866 3.2 920 3.4 976 4.4 1025 4.9 1072 5.3 1118 5.6
6750 706 2.2 763 2.6 820 3.0 877 3.3 935 4.0 985 4.6 1034 5.1 1081 5.5 1127 5.8
7000 718 2.4 774 2.8 831 3.2 888 3.5 945 4.2 994 4.8 1043 5.3 1091 5.7 1137 6.0
7250 729 2.6 786 3.0 843 3.3 900 3.6 954 4.5 1004 5.0 1053 5.5 1100 5.9 1146 6.2
7500 741 2.8 798 3.1 855 3.5 912 3.8 965 4.7 1014 5.3 1063 5.8 1111 6.2
7750 700 2.6 754 2.9 810 3.3 868 3.7 925 4.3 975 4.9 1025 5.5 1074 6.0 1121 6.4
8000 712 2.8 767 3.1 823 3.5 881 3.9 936 4.6 986 5.2 1036 5.8 1085 6.3 1132 6.7
8250 726 3.0 780 3.3 837 3.7 894 4.1 948 4.9 998 5.5 1047 6.0 1096 6.5 1144 6.9
8500 740 3.2 794 3.6 850 3.9 908 4.3 959 5.1 1010 5.8 1059 6.3 1108 6.8
8750 754 3.4 808 3.8 865 4.2 922 4.8 972 5.4 1022 6.0 1071 6.6 1120 7.1
9000 768 3.6 823 4.0 879 4.4 934 5.1 984 5.7 1034 6.4 1084 6.9 1133 7.4
9250 783 3.9 838 4.3 894 4.6 947 5.4 997 6.1 1047 6.7 1097 7.2
9500 799 4.1 853 4.5 910 4.9 961 5.8 1011 6.4 1061 7.0 1110 7.6
9750 815 4.4 869 4.8 925 5.5 974 6.1 1024 6.7 1074 7.3 1124 7.9
10000 831 4.7 885 5.0 939 5.9 988 6.5 1038 7.1 1088 7.7 1138 8.3 High Static 7.5 HP & Field Supplied Drive
NC/ND240 Horizontal
(CFM)
Available External Static Pressure - IWG
0.2 0.4 0.6 0.8 1.0 1.2 1.4 1.6 1.8 2.0 2.2
RPM BHP RPM BHP RPM BHP RPM BHP RPM BHP RPM BHP RPM BHP RPM BHP RPM BHP RPM BHP RPM BHP
Std. 5 HP &
Field
Supplied
Drive
Standard 5 HP & Drive High Static 7.5 HP & Drive
6000 708 2.0 754 2.3 801 2.6 849 2.8 898 2.9 976 4.0 1021 4.4 1066 4.8 1111 5.1 1155 5.3
6250 715 2.1 761 2.4 808 2.7 856 2.9 906 3.0 984 4.2 1029 4.6 1074 5.0 1118 5.3 1163 5.5
6500 723 2.3 769 2.6 816 2.8 864 3.0 947 3.9 991 4.4 1036 4.8 1081 5.2 1126 5.4
6750 731 2.4 777 2.7 824 3.0 872 3.2 955 4.1 999 4.6 1044 5,0 1089 5.3 1134 5.6
7000 740 2.5 786 2.8 833 3.1 881 3.3 963 4.3 1007 4.7 1052 5.2 1097 5.5 1142 5.8
7250 749 2.7 796 3.0 842 3.3 890 3.5 971 4.5 1015 4.9 1060 5.3 1105 5.7 1150 6.0
7500 712 2.6 759 2.9 806 3.2 852 3.4 900 3.6 979 4.7 1024 5.1 1069 5.5 1114 5.9 1158 6.2
7750 722 2.8 770 3.0 816 3.3 863 3.6 945 4.4 988 4.9 1033 5.3 1078 5.8 1123 6.1
8000 733 2.9 781 3.2 827 3.5 874 3.8 954 4.6 998 5.1 1042 5.5 1087 6.0 1132 6.3
8250 745 3.1 793 3.4 839 3.7 886 4.0 964 4.8 1007 5.3 1052 5.8 1096 6.2 1141 6.5
8500 757 3.3 805 3.6 851 3.9 898 4.2 974 5.1 1017 5.6 1062 6.0 1107 6.4 1152 6.8
8750 770 3.6 818 3.8 864 4.1 942 4.8 984 5.3 1028 5.8 1072 6.3 1117 6.7
9000 784 3.8 831 4.1 878 4.4 953 5.1 995 5.6 1039 6.1 1083 6.5 1128 6.9
9250 798 4.0 845 4.3 923 4.9 964 5.4 1006 5.9 1050 6.3 1094 6.8 1139 7.2
9500 812 4.3 859 4.6 935 5.2 976 5.7 1018 6.2 1062 6.6 1106 7.1 1151 7.5
9750 827 4.5 908 5.1 947 5.5 988 6.0 1030 6.5 1074 6.9 1118 7.4
10000 842 4.8 921 5.4 960 5.8 1001 6.3 1043 6.8 1087 7.3 1131 7.7 High Static 7.5 HP & Field Supplied Drive

505428-YTG-R-1114
Johnson Controls Unitary Products 67
NC300 Airflow Performance1
1. NC300 requires the selection, purchase and field installation of the Supply Fan Motor, Drive Kit and Motor Overloads (See Following Page for Item
Selection Tables).
CFM
Avaiable External Static Pressure - IWG
0.2 0.4 0.6 0.8 1 1.2 1.4 1.6 1.8 2 2.2
RPM BHP RPM BHP RPM BHP RPM BHP RPM BHP RPM BHP RPM BHP RPM BHP RPM BHP RPM BHP RPM BHP
5 HP & Field
supplied
Drive
5 HP Motor & Drive 7.5 HP Motor & Drive
7500 600 2.04 648 2.50 694 3.00 738 3.54 781 4.08 823 4.63 863 5.16 903 5.66 942 6.10 981 6.49
7750 603 2.17 652 2.63 698 3.13 742 3.67 785 4.22 827 4.76 867 5.29 907 5.79 946 6.24 984 6.62
8000 608 2.32 656 2.78 702 3.28 747 3.81 789 4.36 831 4.91 871 5.44 911 5.93 950 6.38 989 6.77
8250 613 2.48 661 2.93 707 3.44 752 3.97 795 4.52 836 5.07 877 5.60 916 6.09 955 6.54 994 6.92
8500 619 2.65 667 3.10 713 3.61 758 4.14 800 4.69 842 5.24 882 5.77 922 6.26 961 6.71 1000 7.09
8750 575 2.43 625 2.83 673 3.28 720 3.79 764 4.32 807 4.87 848 5.42 889 5.95 928 6.44 967 6.89 1006 7.27
9000 581 2.62 632 3.02 680 3.47 726 3.98 771 4.51 814 5.06 855 5.61 896 6.14 935 6.63 974 7.08 1013 7.46
9250 589 2.82 639 3.21 687 3.67 734 4.17 778 4.71 821 5.26 862 5.80 903 6.33 942 6.83 982 7.28
9500 596 3.02 647 3.42 695 3.88 741 4.38 786 4.91 829 5.46 870 6.01 910 6.54 950 7.03 989 7.48
9750 604 3.23 655 3.63 703 4.09 749 4.59 794 5.13 836 5.67 878 6.22 918 6.75 958 7.25
10000 613 3.45 663 3.85 711 4.31 758 4.81 802 5.34 845 5.89 886 6.44 927 6.97 966 7.46
10250 621 3.68 672 4.07 720 4.53 766 5.03 811 5.57 853 6.12 895 6.66 935 7.19
10500 630 3.9 680 4.30 729 4.76 775 5.26 819 5.80 862 6.34 904 6.89 944 7.42
10750 639 4.14 689 4.53 738 4.99 784 5.50 828 6.03 871 6.58 913 7.12
11000 648 4.37 699 4.77 747 5.23 793 5.73 837 6.27 880 6.82 922 7.36
11250 657 4.62 708 5.01 756 5.47 802 5.97 847 6.51 890 7.06
11500 667 4.86 717 5.26 766 5.71 812 6.22 856 6.75 899 7.30
11750 676 5.11 727 5.50 775 5.96 821 6.46 866 7.00
High static 7.5 HP & Field Supplied Drive
12000 686 5.36 737 5.75 785 6.21 831 6.71 876 7.25
12250 696 5.61 746 6.00 795 6.46 841 6.97 885 7.50
12500 706 5.86 756 6.26 805 6.72 851 7.22
RPM Selection
Unit Model HP Max BHP Motor Sheave Blower Sheave 6 Turns
Open 5 Turns
Open 4 Turns
Open 3 Turns
Open 2 Turns
Open 1 Turn
Open Fully
Closed
NC090 Std. 1.5 1.73 1VL40 AK69 -1
1Setting not available.
690 743 796 849 902 955
HS 2 2.30 1VL40 AK56 -1863 929 995 1062 1128 1194
NC/ND120 Std. 2 2.30 1VL40 AK74 -1641 690 739 789 838 887
HS 3 3.45 1VP56 AK84 -1906 949 992 1035 1078 1121
NC/ND180 Std. 3 3.45 1VP50 AK114 -1565 596 627 659 690 721
HS 5 5.75 2VP50 2B5V94 707 745 782 819 856 894 -2
2Setting not recommended for use with Type B v-belts.
NC/ND240 Std. 5 5.75 2VP50 2B5V94 686 722 758 794 830 866 -2
HS 7.5 8.63 2VP65 2B5V94 925 960 996 1031 1067 1103 1138
NC090 - 240 And ND120 - 240 Blower Motor And Drive Data
Unit
Model
Blower Motor Data Drive Data
HP RPM SF Frame
Size Model
Number
Blower
RPM
Range
Adjustable Motor Sheave
Model
Number
Fixed Blower Sheave Belts
Pitch
Diameter
(in.)
Bore
(in.)
Pitch
Diameter
(in.) Bore (in.) Qty. Pitch
Length
(in.)
Desig-
nation
NC090 Std 1.5 1725 1.15 56 1VL40 690 - 955 2.6 - 3.6 0.875 AK69 6.5 1.000 1 42.3 A41
HS 2 56HZ 1VL40 863 - 1194 2.6 - 3.6 0.875 AK56 5.2 1.000 1 40.3 A39
NC/ND120 Std. 2 1725 1.15 56HZ 1VL40 641 - 887 2.6 - 3.6 0.875 AK74 7.0 1.000 1 45.3 A44
HS 3 56HZ 1VP56 906 - 1121 4.2 - 5.2 0.875 AK84 8.0 1.000 1 48.3 A47
NC/ND180 Std. 3 1725 1.15 56HZ 1VP50 565 - 721 3.6 - 4.6 0.875 AK114 11.0 1.000 1 45.3 A44
HS 5 184T 2VP50 707 - 894 3.7 - 4.7 1.125 2B5V94 9.7 1.000 2 41.8 B40
NC/ND240 Std. 5 1725 1.15 184T 2VP50 686 - 866 3.7 - 4.7 1.125 2B5V94 9.7 1.188 2 41.8 B40
HS 7.5 213T 2VP65 925 - 1138 5.2 - 6.4 1.375 2B5V94 9.7 1.188 2 46.8 B45

505428-YTG-R-1114
68 Johnson Controls Unitary Products
NC300 Drive Kit Data
Unit
Model Drive Kit Model
Number
Adjustable Motor Sheave Fixed Blower Sheave Belts
Sheave
Model
Number
Blower
RPM
Range
Pitch
Diameter
(in.)
Bore
(in.)
Sheave
Model
Number
Pitch
Diameter
(in.)
Bore
(in.) Qty. Pitch
Length
(in.)
Desig-
nation
NC300
1LD0440 2VP56 575 - 719 4.0 - 5.0 1 1/8 2AK124 12.0 1 3/16 2 63.3 A62
1LD0407 2VP60 659 - 815 4.2 - 5.2 1 3/8 2AK114 11.0 1 3/16 2 63.3 A62
1LD0442 2VP71 762 - 906 5.3 - 6.3 1 3/8 2AK124 12.0 1 3/16 2 63.3 A62
NC300 Motor Kit Data
Unit Model HP Motor Kit
Model
Number
Frame
Size Voltage
(3PH-60HZ)
NC300
5 2LP04605133 184 208/230/460
2LP04605158 575
7.5 2LP04607133 213 208/230/460
2LP04607158 575
NC300 Overload Relay Kit
UNIT VOLTAGE 208/230V 460V 575V
MODEL MOTOR HP OVERLOAD RELAY KIT
N C3 0 0 5 2MP04708500 2MP04708300 2MP04708300
7.5 2MP04708700 2MP04708400 2MP04708300
NC300 Overload Relay Setting
UNIT VOLTAGE 208/230V 460V 575V
MODEL MOTOR HP OVERLOAD RELAY SETTING (Full Load Amps) 1,2
1Motors with Service Factor of 1.15 or Greater: Adjust overload relay
dial to the motor nameplate Full Load Amps (FLA).
2Motors with Service Factor Less Than 1.15: Adjust overload relay dial
based on the formula: Motor nameplate FLA x 0.90 = relay setting
NC300
5 14/13 6.5 5
7.5 21/20 9.5 7.5

505428-YTG-R-1114
Johnson Controls Unitary Products 69
Additional Static Resistance
Model CFM Wet Indoor1
Coil
1Pressure drop added by condensate over a dry coil.
2” Filters Bottom
Return
Electric Heat kW
10 16 26 36 50
NC090
2250 0.03 0.10 0.02 0.01 0.02 0.03 0.04 ---
2500 0.03 0.11 0.03 0.01 0.02 0.03 0.05 ---
2750 0.02 0.11 0.03 0.01 0.03 0.04 0.07 ---
3000 0.02 0.12 0.04 0.01 0.03 0.05 0.08 ---
3250 0.01 0.13 0.04 0.02 0.04 0.06 0.09 ---
3500 0.00 0.14 0.05 0.02 0.04 0.07 0.10 ---
3750 0.00 0.15 0.06 0.02 0.05 0.08 0.12 ---
NC/ND120
3000 0.08 0.12 0.04 0.01 0.03 0.05 0.08 ---
3250 0.07 0.13 0.04 0.02 0.04 0.06 0.09 ---
3500 0.07 0.14 0.05 0.02 0.04 0.07 0.10 ---
3750 0.06 0.15 0.06 0.02 0.05 0.08 0.12 ---
4000 0.05 0.16 0.07 0.03 0.06 0.09 0.14 ---
4250 0.04 0.18 0.08 0.03 0.06 0.10 0.15 ---
4500 0.03 0.19 0.09 0.03 0.07 0.11 0.17 ---
4750 0.02 0.21 0.10 0.04 0.08 0.13 0.19 ---
5000 0.00 0.23 0.11 0.04 0.09 0.14 0.21 ---
NC/ND180
4500 0.07 0.11 0.03 0.03 0.07 0.11 0.17 0.21
4750 0.06 0.11 0.03 0.04 0.08 0.13 0.19 0.22
5000 0.06 0.11 0.04 0.04 0.09 0.14 0.21 0.24
5250 0.06 0.12 0.04 0.05 0.10 0.15 0.23 0.26
5500 0.05 0.12 0.04 0.05 0.11 0.17 0.25 0.29
5750 0.05 0.12 0.05 0.06 0.12 0.19 0.28 0.32
6000 0.05 0.13 0.05 0.06 0.13 0.20 0.30 0.35
6250 0.04 0.14 0.06 0.07 0.14 0.22 0.33 0.38
6500 0.03 0.14 0.06 0.07 0.15 0.24 0.35 0.42
6750 0.03 0.15 0.07 0.08 0.17 0.26 0.38 0.47
7000 0.02 0.16 0.07 0.08 0.18 0.28 0.41 0.50
7250 0.01 0.16 0.08 0.09 0.19 0.30 0.44 0.53
7500 0.00 0.17 0.08 0.10 0.20 0.32 0.47 0.56
Model CFM Wet Indoor
Coil 2” Filters Bottom
Return
Electric Heat kW
20 32 52
NC/ND240
6000 0.08 0.12 0.06 0.01 0.03 0.05
6250 0.08 0.13 0.06 0.02 0.03 0.05
6500 0.08 0.13 0.07 0.02 0.04 0.06
6750 0.07 0.14 0.07 0.02 0.04 0.06
7000 0.07 0.14 0.08 0.02 0.04 0.07
7250 0.06 0.15 0.08 0.02 0.05 0.07
7500 0.06 0.16 0.09 0.02 0.05 0.08
7750 0.05 0.16 0.09 0.02 0.05 0.08
8000 0.05 0.17 0.10 0.03 0.06 0.09
8250 0.04 0.18 0.10 0.03 0.06 0.09
8500 0.04 0.19 0.11 0.03 0.06 0.10
8750 0.03 0.20 0.12 0.03 0.07 0.11
9000 0.02 0.21 0.12 0.03 0.07 0.11
9250 0.01 0.22 0.13 0.04 0.08 0.12
9500 0.00 0.23 0.00 0.04 0.08 0.13
9750 0.00 0.24 0.00 0.04 0.09 0.13
10000 0.00 0.25 0.00 0.04 0.09 0.14

505428-YTG-R-1114
70 Johnson Controls Unitary Products
Additional Static Resistance (Continued)
CFM Static Pressure and Power-Altitude and
Temperature Corrections
The information below should be used to assist in application
of product when being applied at altitudes at or exceeding
1000 feet above sea level.
The air flow rates listed in the standard blower performance
tables are based on standard air at sea level. As the altitude
or temperature increases, the density of air decreases. In
order to use the indoor blower tables for high altitude
applications, certain corrections are necessary.
A centrifugal fan is a "constant volume" device. This means
that, if the rpm remains constant, the CFM delivered is the
same regardless of the density of the air. However, since the
air at high altitude is less dense, less static pressure will be
generated and less power will be required than a similar
application at sea level. Air density correction factors are
shown in Altitude Factors Table and Temperature Correction
Figure.
Model CFM Hot Water Coil Steam Coil
NC300
8000 0.06 0.11
9000 0.07 0.14
10000 0.08 0.17
11000 0.09 0.20
12000 0.10 0.23

505428-YTG-R-1114
Johnson Controls Unitary Products 71
Altitude/Temperature Correction Factors Figure
The examples below will assist in determining the airflow
performance of the product at altitude.
Example 1: What are the corrected CFM, static pressure,
and BHP at an elevation of 5,000 ft. if the blower
performance data is 6,000 CFM, 1.5 IWC and 4.0 BHP?
Solution: At an elevation of 5,000 ft. the indoor blower will still
deliver 6,000 CFM if the rpm is unchanged. However, the
Altitude/Temperature Correction Factors table must be used to
determine the static pressure and BHP. Since no temperature
data is given, we will assume an air temperature of 70°F. The
table shows the correction factor to be 0.832.
Corrected static pressure = 1.5 x 0.832 = 1.248 IWC
Corrected BHP = 4.0 x 0.832 = 3.328
Example 2: A system, located at 5,000 feet of elevation, is to
deliver 6,000 CFM at a static pressure of 1.5". Use the unit
blower tables to select the blower speed and the BHP
requirement.
Solution: As in the example above, no temperature
information is given so 70°F is assumed.
The 1.5" static pressure given is at an elevation of 5,000 ft.
The first step is to convert this static pressure to equivalent
sea level conditions.
Sea level static pressure = 1.5 / .832 = 1.80"
Enter the blower table at 6000 sCFM and static pressure of
1.8". The rpm listed will be the same rpm needed at 5,000 ft.
Suppose that the corresponding BHP listed in the table is 3.2.
This value must be corrected for elevation.
BHP at 5,000 ft. = 3.2 x .832 = 2.66
Altitude/Temperature Correction Factors Table
Air
Temp. Altitude (Ft.)
0 1000 2000 3000 4000 5000 6000 7000 8000 9000 10000
40 1.060 1.022 0.986 0.950 0.916 0.882 0.849 0.818 0.788 0.758 0.729
50 1.039 1.002 0.966 0.931 0.898 0.864 0.832 0.802 0.772 0.743 0.715
60 1.019 0.982 0.948 0.913 0.880 0.848 0.816 0.787 0.757 0.729 0.701
70 1.000 0.964 0.930 0.896 0.864 0.832 0.801 0.772 0.743 0.715 0.688
80 0.982 0.947 0.913 0.880 0.848 0.817 0.787 0.758 0.730 0.702 0.676
90 0.964 0.929 0.897 0.864 0.833 0.802 0.772 0.744 0.716 0.689 0.663
100 0.946 0.912 0.880 0.848 0.817 0.787 0.758 0.730 0.703 0.676 0.651
0.600
0.650
0.700
0.750
0.800
0.850
0.900
0.950
1.000
1.050
1.100
40 50 60 70 80 90 100
Air Temperature (ºF)
Correction Factor
Sea Level
1000 ft
2000 ft
3000 ft
4000 ft
6000 ft
7000 ft
8000 ft
9000 ft
10000 ft
5000 ft

505428-YTG-R-1114
72 Johnson Controls Unitary Products
Drive Selection
1. Determine Upflow or Horizontal supply duct Application.
2. Determine desired airflow.
3. Calculate or measure the amount of external static pressure.
4. Using the operating point, determined from steps 1, 2 & 3, locate this point on the appropriate supply air blower
performance table. (Linear interpolation may be necessary.)
5. Noting the RPM and BHP from step 4, locate the appropriate motor and/or drive on the RPM selection table.
6. Review the BHP compared to the motor options available. Select the appropriate motor and, or drive.
7. Review the RPM range for the motor options available. Select the appropriate drive if multiple drives are available for the
chosen motor.
8. Determine turns open to obtain the desired operation point.
Example
1. 3250 CFM
2. 1.4 iwg
3. Using the supply air blower performance table below, the following data point was located: 1100 RPM & 1.8 BHP.
4. Using the RPM selection table below, Model X is found.
5. 1.8 BHP exceeds the maximum continuous BHP rating of the 1.5 HP motor. The 2 HP motor is required.
6. 1100 RPM is within the range of the 2 HP drives.
7. Using the 2 HP motor and drive, 1 turn open will achieve 1128 RPM.
Airflow Performance
Example Supply Air Blower Performance
(CFM)
Available External Static Pressure - IWG
0.2 0.4 0.6 0.8 1.0 1.2 1.4 1.6 1.8 2.0
RPM BHP RPM BHP RPM BHP RPM BHP RPM BHP RPM BHP RPM BHP RPM BHP RPM BHP RPM BHP
Standard 1.5 HP & Drive High Static 2 HP & Drive
3000 696 0.9 757 1.1 822 1.2 891 1.3 961 1.3 1019 1.5 1077 1.6 1135 1.8
3250 729 1.1 790 1.3 855 1.4 924 1.5 984 1.6 1042 1.7 1100 1.8 1159 2.0
3500 766 1.3 826 1.5 892 1.6 953 1.6 1010 1.8 1069 1.9 1127 2.0
RPM Selection
Unit Model HP Max
BHP Motor
Sheave Blower
Sheave 6 Turns
Open 5 Turns
Open 4 Turns
Open 3 Turns
Open 2 Turns
Open 1 Turn
Open Fully
Closed
XStd. 1.5 1.73 1VL40 AK69 N/A 690 743 796 849 902 955
HS 2 2.30 1VL40 AK56 N/A 863 929 995 1062 1128 1194

505428-YTG-R-1114
Johnson Controls Unitary Products 73
Sound Performance
Outdoor Sound Power Levels (dB), 60 Hz
Size
(Tons) Model Sound
Rating1Octave Bands (Hz)
63 125 250 500 1000 2000 4000 8000
090
(7.5)
PC090 89 88 90 89 87 84 81 77 72
YC090 89 88 89 89 87 84 81 78 73
120
(10.0)
PC120 89 88 90 89 87 84 81 77 72
YC120 90 91 87 90 88 85 80 76 70
YD120 90 92 89 91 88 85 80 77 71
150
(12.5)
YC150 91 96 88 90 89 86 82 77 71
YD150 91 92 92 92 89 86 81 78 73
180
(15.0)
PC180 93 93 96 93 90 89 84 77 71
PD180 93 93 96 93 90 89 84 77 71
YC180 89 88 90 89 87 84 81 77 72
YD180 89 88 90 89 87 84 81 77 72
240
(20.0)
PC240 93 93 96 93 90 89 84 77 71
PD240 93 93 96 93 90 89 84 77 71
YC240 93 93 96 93 90 89 84 77 71
YD240 93 93 96 93 90 89 84 77 71
300
(25.0) YC300 93 93 96 93 90 89 84 77 71
1Rated in accordance with AHRI 270 Standard.

505428-YTG-R-1114
74 Johnson Controls Unitary Products
Electrical Data
Electrical Data For Outdoor Models
Electrical Data - Outdoor Unit - AC Without Powered Convenience Outlet
Model
Compressors Outdoor Fan Motor Pwr Conv Outlet Minimum
Circuit
Ampacity1
Maximum
Fuse Size
(A)2
Power
Supply Qty RLA
(each) MCC
(each) LRA
(each) Power
Supply HP Qty FLA
(each) FLA
YC090
208/230-3-60 1 25.0 39 164 208/230-1-60 1/3 2 2.1 - 35.5 45
460-3-60 1 12.2 19 100 460-1-60 1/3 2 1.2 - 17.6 25
575-3-60 1 9.0 14 78 575-1-60 1/3 2 0.9 - 13.1 20
YC120
208/230-3-60 2 18.1 28.3 137 208/230-1-60 3/4 2 3.0 - 46.8 60
460-3-60 2 9.0 14.0 62 460-1-60 3/4 2 1.6 - 23.5 30
575-3-60 2 6.8 10.6 50 575-1-60 3/4 2 1.4 - 18.0 20
YD120
208/230-3-60 2 16.0 25 110 208/230-1-60 3/4 2 3.0 - 42.1 50
460-3-60 2 7.8 12 52 460-1-60 3/4 2 1.6 - 20.8 25
575-3-60 2 5.7 9 39 575-1-60 3/4 2 1.4 - 15.5 20
YC150
208/230-3-60 2 22.4 35 149 208/230-1-60 3/4 2 3.0 - 56.5 70
460-3-60 2 10.6 17 75 460-1-60 3/4 2 1.6 - 27.1 35
575-3-60 2 7.7 12 54 575-1-60 3/4 2 1.4 - 20.0 25
YD150
208/230-3-60 2 22.4 35 149 208/230-1-60 3/4 2 3.0 - 56.5 70
460-3-60 2 10.6 17 75 460-1-60 3/4 2 1.6 - 27.1 35
575-3-60 2 7.7 12 54 575-1-60 3/4 2 1.4 - 20.0 25
YC180
208/230-3-60 2 25.0 39 164 208/230-1-60 1/3 4 2.1 - 64.7 80
460-3-60 2 12.2 19 100 460-1-60 1/3 4 1.2 - 32.2 40
575-3-60 2 9.0 14 78 575-1-60 1/3 4 0.9 - 24.0 30
YD180
208/230-3-60 2 25.0 39 164 208/230-1-60 1/3 4 2.1 - 64.7 80
460-3-60 2 12.2 19 100 460-1-60 1/3 4 1.2 - 32.2 40
575-3-60 2 9.0 14 78 575-1-60 1/3 4 0.9 - 24.0 30
YC240
208/230-3-60 2 30.1 47 225 208/230-1-60 3/4 4 3.0 - 79.8 100
460-3-60 2 16.7 26 114 460-1-60 3/4 4 1.6 - 44.0 60
575-3-60 2 12.2 19 80 575-1-60 3/4 4 1.4 - 32.9 45
YD240
208/230-3-60 2 30.1 47 225 208/230-1-60 3/4 4 3.0 - 79.8 100
460-3-60 2 16.7 26 114 460-1-60 3/4 4 1.6 - 44.0 60
575-3-60 2 12.2 19 80 575-1-60 3/4 4 1.4 - 32.9 45
YC300
208/230-3-60 2 48.1 75 245 208/230-1-60 3/4 4 3.0 - 120.3 150
460-3-60 2 18.6 29 125 460-1-60 3/4 4 1.6 - 48.3 60
575-3-60 2 14.7 23 100 575-1-60 3/4 4 1.4 - 38.5 50
1Based on three, 75°C insulated copper conductors in conduit and ambient of 30°C.
2Maximum fuse or maximum circuit breaker (HACR type per NEC).
Refer to NEC/NFPA No. 70, Articles 440-11, 12 for information on minimum disconnect sizing.

505428-YTG-R-1114
Johnson Controls Unitary Products 75
Electrical Data - Outdoor Unit - AC With Powered Convenience Outlet
Model
Compressors Outdoor Fan Motor Pwr Conv Outlet Minimum
Circuit
Ampacity1
Maximum
Fuse Size
(A)2
Power
Supply Qty RLA
(each) MCC
(each) LRA
(each) Power
Supply HP Qty FLA
(each) FLA
YC090
208/230-3-60 1 25.0 39 164 208/230-1-60 1/3 2 2.1 10.0 45.5 60
460-3-60 1 12.2 19 100 460-1-60 1/3 2 1.2 5.0 22.6 30
575-3-60 1 9.0 14 78 575-1-60 1/3 2 0.9 4.0 17.1 25
YC120
208/230-3-60 2 18.1 28.3 137 208/230-1-60 3/4 2 3.0 10.0 56.8 70
460-3-60 2 9.0 14.0 62 460-1-60 3/4 2 1.6 5.0 28.5 35
575-3-60 2 6.8 10.6 50 575-1-60 3/4 2 1.4 4.0 22.0 25
YD120
208/230-3-60 2 16.0 25 110 208/230-1-60 3/4 2 3.0 10.0 52.1 60
460-3-60 2 7.8 12 52 460-1-60 3/4 2 1.6 5.0 25.8 30
575-3-60 2 5.7 9 39 575-1-60 3/4 2 1.4 4.0 19.5 25
YC150
208/230-3-60 2 22.4 35 149 208/230-1-60 3/4 2 3.0 10.0 66.5 80
460-3-60 2 10.6 17 75 460-1-60 3/4 2 1.6 5.0 32.1 40
575-3-60 2 7.7 12 54 575-1-60 3/4 2 1.4 4.0 24.0 30
YD150
208/230-3-60 2 22.4 35 149 208/230-1-60 3/4 2 3.0 10.0 66.5 80
460-3-60 2 10.6 17 75 460-1-60 3/4 2 1.6 5.0 32.1 40
575-3-60 2 7.7 12 54 575-1-60 3/4 2 1.4 4.0 24.0 30
YC180
208/230-3-60 2 25.0 39 164 208/230-1-60 1/3 4 2.1 10.0 74.7 90
460-3-60 2 12.2 19 100 460-1-60 1/3 4 1.2 5.0 37.2 45
575-3-60 2 9.0 14 78 575-1-60 1/3 4 0.9 4.0 28.0 35
YD180
208/230-3-60 2 25.0 39 164 208/230-1-60 1/3 4 2.1 10.0 74.7 90
460-3-60 2 12.2 19 100 460-1-60 1/3 4 1.2 5.0 37.2 45
575-3-60 2 9.0 14 78 575-1-60 1/3 4 0.9 4.0 28.0 35
YC240
208/230-3-60 2 30.1 47 225 208/230-1-60 3/4 4 3.0 10.0 89.8 110
460-3-60 2 16.7 26 114 460-1-60 3/4 4 1.6 5.0 49.0 60
575-3-60 2 12.2 19 80 575-1-60 3/4 4 1.4 4.0 36.9 45
YD240
208/230-3-60 2 30.1 47 225 208/230-1-60 3/4 4 3.0 10.0 89.8 110
460-3-60 2 16.7 26 114 460-1-60 3/4 4 1.6 5.0 49.0 60
575-3-60 2 12.2 19 80 575-1-60 3/4 4 1.4 4.0 36.9 45
YC300
208/230-3-60 2 48.1 75 245 208/230-1-60 3/4 4 3.0 10.0 130.3 175
460-3-60 2 18.6 29 125 460-1-60 3/4 4 1.6 5.0 53.3 70
575-3-60 2 14.7 23 100 575-1-60 3/4 4 1.4 4.0 42.5 50
1Based on three, 75°C insulated copper conductors in conduit and ambient of 30°C.
2Maximum fuse or maximum circuit breaker (HACR type per NEC).
Refer to NEC/NFPA No. 70, Articles 440-11, 12 for information on minimum disconnect sizing.

505428-YTG-R-1114
76 Johnson Controls Unitary Products
Electrical Data - Outdoor Unit - HP Without Powered Convenience Outlet
Model
Compressors Outdoor Fan Motor Pwr Conv Outlet Minimum
Circuit
Ampacity1
Maximum
Fuse Size
(A)2
Power
Supply Qty RLA
(each) MCC
(each) LRA
(each) Power
Supply HP Qty FLA
(each) FLA
PC090
208/230-3-60 1 25.0 39 164 208/230-1-60 1/3 2 2.1 - 35.5 45
460-3-60 1 12.2 19 100 460-1-60 1/3 2 1.2 - 17.6 25
575-3-60 1 9.0 14 78 575-1-60 1/3 2 0.9 - 13.1 20
PC120 208/230-3-60 2 15.7 24.5 110 208/230-1-60 3/4 2 3.0 - 41.4 50
460-3-60 2 7.7 12.0 52 460-1-60 3/4 2 1.6 - 20.8 25
PC180
208/230-3-60 2 25.0 39 164 208/230-1-60 1/3 4 2.1 - 64.7 80
460-3-60 2 12.2 19 100 460-1-60 1/3 4 1.2 - 32.2 40
575-3-60 2 9.0 14 78 575-1-60 1/3 4 0.9 - 24.0 30
PD180
208/230-3-60 2 25.0 39 164 208/230-1-60 1/3 4 2.1 - 64.7 80
460-3-60 2 12.2 19 100 460-1-60 1/3 4 1.2 - 32.2 40
575-3-60 2 9.0 14 78 575-1-60 1/3 4 0.9 - 24.0 30
PD240
208/230-3-60 2 30.1 47 225 208/230-1-60 3/4 4 3.0 - 79.8 100
460-3-60 2 16.7 26 114 460-1-60 3/4 4 1.6 - 44.0 60
575-3-60 2 12.2 19 80 575-1-60 3/4 4 1.4 - 32.9 45
1Based on three, 75°C insulated copper conductors in conduit and ambient of 30°C.
2Maximum fuse or maximum circuit breaker (HACR type per NEC).
Refer to NEC/NFPA No. 70, Articles 440-11, 12 for information on minimum disconnect sizing.
Electrical Data - Outdoor Unit - HP With Powered Convenience Outlet
Model
Compressors Outdoor Fan Motor Pwr Conv Outlet Minimum
Circuit
Ampacity1
Maximum
Fuse Size
(A)2
Power
Supply Qty RLA
(each) MCC
(each) LRA
(each) Power
Supply HP Qty FLA
(each) FLA
PC090
208/230-3-60 1 25.0 39 164 208/230-1-60 1/3 2 2.1 10.0 45.5 60
460-3-60 1 12.2 19 100 460-1-60 1/3 2 1.2 5.0 22.6 30
575-3-60 1 9.0 14 78 575-1-60 1/3 2 0.9 4.0 17.1 25
PC120 208/230-3-60 2 15.7 24.5 110 208/230-1-60 3/4 2 3.0 10.0 51.4 60
460-3-60 2 7.7 12.0 52 460-1-60 3/4 2 1.6 5.0 25.8 30
PC180
208/230-3-60 2 25.0 39 164 208/230-1-60 1/3 4 2.1 10.0 74.7 90
460-3-60 2 12.2 19 100 460-1-60 1/3 4 1.2 5.0 37.2 45
575-3-60 2 9.0 14 78 575-1-60 1/3 4 0.9 4.0 28.0 35
PD180
208/230-3-60 2 25.0 39 164 208/230-1-60 1/3 4 2.1 10.0 74.7 90
460-3-60 2 12.2 19 100 460-1-60 1/3 4 1.2 5.0 37.2 45
575-3-60 2 9.0 14 78 575-1-60 1/3 4 0.9 4.0 28.0 35
PD240
208/230-3-60 2 30.1 47 225 208/230-1-60 3/4 4 3.0 10.0 89.8 110
460-3-60 2 16.7 26 114 460-1-60 3/4 4 1.6 5.0 49.0 60
575-3-60 2 12.2 19 80 575-1-60 3/4 4 1.4 4.0 36.9 45
1Based on three, 75°C insulated copper conductors in conduit and ambient of 30°C.
2Maximum fuse or maximum circuit breaker (HACR type per NEC).
Refer to NEC/NFPA No. 70, Articles 440-11, 12 for information on minimum disconnect sizing.

505428-YTG-R-1114
Johnson Controls Unitary Products 77
Electrical Data For Indoor Models
Electrical Data - Indoor Units
Motor HP Power Supply
Supply
Blower
Motor Electric Heat Option MCA1
(Amps)
Max Fuse2/
Breaker3 Size
(Amps)
FLA Model KW Stages Amps
NC090C00B
1.5
208-3-60 5.0
None --- --- --- 6.3 15
10 KW 7.5 1 20.8 32.3 35
16 KW 12 2 33.4 47.9 50
26 KW 19.5 2 54.2 73.9 80
36 KW 27 2 75.1 99.9 100
230-3-60 5.2
None --- --- --- 6.5 15
10 KW 10 1 24.1 36.6 40
16 KW 16 2 38.5 54.6 60
26 KW 26 2 62.5 84.7 90
36 KW 36 2 86.6 114.8 125
460-3-60 2.5
None --- --- --- 3.1 15
10 KW 10 1 12.0 18.2 20
16 KW 16 2 19.2 27.2 30
26 KW 26 2 31.3 42.2 45
36 KW 36 2 43.3 57.3 60
575-3-60 2.0
None --- --- --- 2.5 15
10 KW 10 1 9.6 14.5 15
16 KW 16 2 15.4 21.7 25
26 KW 26 2 25.0 33.8 35
36 KW 36 2 34.6 45.8 50
NC090C00C, (NC/ND)120C00C
2.0
208-3-60 6.6
None --- --- --- 8.3 15
10 KW 7.5 1 20.8 34.3 35
16 KW 12 2 33.4 49.9 50
26 KW 19.5 2 54.2 75.9 80
36 KW 27 2 75.1 101.9 110
230-3-60 6.8
None --- --- --- 8.5 15
10 KW 10 1 24.1 38.6 40
16 KW 16 2 38.5 56.6 60
26 KW 26 2 62.5 86.7 90
36 KW 36 2 86.6 116.8 125
460-3-60 3.4
None --- --- --- 4.3 15
10 KW 10 1 12.0 19.3 20
16 KW 16 2 19.2 28.3 30
26 KW 26 2 31.3 43.3 45
36 KW 36 2 43.3 58.4 60
575-3-60 2.4
None --- --- --- 3.0 15
10 KW 10 1 9.6 15.0 15
16 KW 16 2 15.4 22.2 25
26 KW 26 2 25.0 34.3 35
36 KW 36 2 34.6 46.3 50

505428-YTG-R-1114
78 Johnson Controls Unitary Products
(NC/ND)120C00D, (NC/ND)180C00D
3.0
208-3-60 9.6
None --- --- --- 12.0 15
10 KW 7.5 1 20.8 38.0 40
16 KW 12 2 33.4 53.6 60
26 KW 19.5 2 54.2 79.7 80
36 KW 27 2 75.1 105.7 110
50 KW437.6 2 104.2 142.5 150
230-3-60 9.4
None --- --- --- 11.8 15
10 KW 10 1 24.1 41.8 45
16 KW 16 2 38.5 59.9 60
26 KW 26 2 62.5 89.9 90
36 KW 36 2 86.6 120.0 125
50 KW450 2 120.3 132.0 150
460-3-60 4.7
None --- --- --- 5.9 15
10 KW 10 1 12.0 20.9 25
16 KW 16 2 19.2 29.9 30
26 KW 26 2 31.3 45.0 45
36 KW 36 2 43.3 60.0 60
50 KW450 2 60.1 66.0 70
575-3-60 3.6
None --- --- --- 4.5 15
10 KW 10 1 9.6 16.5 20
16 KW 16 2 15.4 23.7 25
26 KW 26 2 25.0 35.8 40
36 KW 36 2 34.6 47.8 50
50 KW450 2 48.1 52.6 60
(NC/ND)180C00E
5.0
208-3-60 14.0
None --- --- --- 17.5 20
10 KW 7.5 1 20.8 43.5 45
16 KW 12 2 33.4 59.1 60
26 KW 19.5 2 54.2 85.2 90
36 KW 27 2 75.1 111.2 125
50 KW 37.6 2 104.2 148.0 150
230-3-60 14.0
None --- --- --- 17.5 20
10 KW 10 1 24.1 47.6 50
16 KW 16 2 38.5 65.6 70
26 KW 26 2 62.5 95.7 100
36 KW 36 2 86.6 125.8 150
50 KW 50 2 120.3 137.8 150
460-3-60 7.0
None --- --- --- 8.8 15
10 KW 10 1 12.0 23.8 25
16 KW 16 2 19.2 32.8 35
26 KW 26 2 31.3 47.8 50
36 KW 36 2 43.3 62.9 70
50 KW 50 2 60.1 68.9 70
575-3-60 5.2
None --- --- --- 6.5 15
10 KW 10 1 9.6 18.5 20
16 KW 16 2 15.4 25.7 30
26 KW 26 2 25.0 37.8 40
36 KW 36 2 34.6 49.8 50
50 KW 50 2 48.1 54.6 60
Electrical Data - Indoor Units (Continued)
Motor HP Power Supply
Supply
Blower
Motor Electric Heat Option MCA1
(Amps)
Max Fuse2/
Breaker3 Size
(Amps)
FLA Model KW Stages Amps

505428-YTG-R-1114
Johnson Controls Unitary Products 79
(NC/ND)240C00E
5.0
208-3-60 14.0
None --- --- --- 17.5 20
20 KW 15 1 41.7 69.5 70
32 KW 24 2 66.7 100.8 110
52 KW 39.1 2 108.4 153.2 175
230-3-60 14.0
None -- --- --- 17.5 20
20 KW 20 1 48.1 77.6 80
32 KW 32 2 77.0 113.7 125
52 KW 52 2 125.1 142.6 150
460-3-60 7.0
None --- --- --- 8.8 15
20 KW 20 1 24.1 38.8 40
32 KW 32 2 38.5 56.9 60
52 KW 52 2 62.5 71.3 80
575-3-60 5.2
None --- --- --- 6.5 15
20 KW 20 1 19.2 30.6 35
32 KW 32 2 30.8 45.0 45
52 KW 52 2 50.0 56.5 60
NC300C00N5
5.0
208-3-60 16.7 None --- --- --- 21.0 35
230-3-60 15.2 None --- --- --- 19.0 30
460-3-60 7.6 None --- --- --- 10.0 15
575-3-60 6.1 None --- --- --- 8.0 15
(NC/ND)240C00F
7.5
208-3-60 21.7
None --- --- --- 27.1 30
20 KW 15 1 41.7 79.2 80
32 KW 24 2 66.7 110.4 125
52 KW 39.1 2 108.4 162.8 175
230-3-60 20.0
None -- --- --- 25.0 25
20 KW 20 1 48.1 85.1 90
32 KW 32 2 77.0 121.2 125
52 KW 52 2 125.1 150.1 175
460-3-60 10.0
None --- --- --- 12.5 15
20 KW 20 1 24.1 42.6 45
32 KW 32 2 38.5 60.6 70
52 KW 52 2 62.5 75.0 80
575-3-60 7.8
None --- --- --- 9.8 15
20 KW 20 1 19.2 33.8 35
32 KW 32 2 30.8 48.2 50
52 KW 52 2 50.0 59.8 60
NC300C00N5
7.5
208-3-60 24.2 None --- --- --- 30.0 35
230-3-60 22.0 None --- --- --- 28.0 30
460-3-60 11.0 None --- --- --- 14.0 15
575-3-60 9.0 None --- --- --- 8.0 15
1Minimum Circuit Ampacity.
2Dual Element, Time Delay Type.
3HACR type per NEC.
4(NC/ND)180C00D Models Only
5Motors are not shipped with these models. Motor and Drive Kits are required.
Electrical Data - Indoor Units (Continued)
Motor HP Power Supply
Supply
Blower
Motor Electric Heat Option MCA1
(Amps)
Max Fuse2/
Breaker3 Size
(Amps)
FLA Model KW Stages Amps

505428-YTG-R-1114
80 Johnson Controls Unitary Products
Typical Wiring Diagrams
Air Conditioning Condensing Units
Typical YC090 Wiring Diagram

505428-YTG-R-1114
Johnson Controls Unitary Products 81
Typical YC120 - 150 Wiring Diagram

505428-YTG-R-1114
82 Johnson Controls Unitary Products
Typical YD120 - 150 Wiring Diagram

505428-YTG-R-1114
Johnson Controls Unitary Products 83
Typical YC180 Wiring Diagram

505428-YTG-R-1114
84 Johnson Controls Unitary Products
Typical YC240 Wiring Diagram

505428-YTG-R-1114
Johnson Controls Unitary Products 85
Typical YC300 Wiring Diagram

505428-YTG-R-1114
86 Johnson Controls Unitary Products
Typical YD180 - 240 Wiring Diagram

505428-YTG-R-1114
Johnson Controls Unitary Products 87
Typical YD300 Wiring Diagram

505428-YTG-R-1114
88 Johnson Controls Unitary Products
Heat Pump Units
Typical PC090 Wiring Diagram

505428-YTG-R-1114
Johnson Controls Unitary Products 89
Typical PC120 Wiring Diagram

505428-YTG-R-1114
90 Johnson Controls Unitary Products
Typical PC180 Wiring Diagram

505428-YTG-R-1114
Johnson Controls Unitary Products 91
Typical PC240 Wiring Diagram

505428-YTG-R-1114
92 Johnson Controls Unitary Products
Typical PD180 - 240 Wiring Diagram

505428-YTG-R-1114
Johnson Controls Unitary Products 93
Air Handling Units
Typical NC090 Wiring Diagram

505428-YTG-R-1114
94 Johnson Controls Unitary Products
Typical NC120 thru 240, 1.5 thru 5 HP Blower Motor Only Wiring Diagram

505428-YTG-R-1114
Johnson Controls Unitary Products 95
Typical NC 240, 7.5 HP Blower Motor 208/230 V Only Wiring Diagram

505428-YTG-R-1114
96 Johnson Controls Unitary Products
Typical NC 240, 7.5 HP Blower Motor 460/575 V Only Wiring Diagram

505428-YTG-R-1114
Johnson Controls Unitary Products 97
Typical NC300 Indoor Unit Wiring Diagram

505428-YTG-R-1114
98 Johnson Controls Unitary Products
Typical ND120 thru 240, 1.5 thru 5 HP Blower Motor Only Wiring Diagram

505428-YTG-R-1114
Johnson Controls Unitary Products 99
Typical ND 240, 7.5 HP Blower Motor 208/230 V Only Wiring Diagram

505428-YTG-R-1114
100 Johnson Controls Unitary Products
Typical ND 240, 7.5 HP Blower Motor 460/575 V Only Wiring Diagram

505428-YTG-R-1114
Johnson Controls Unitary Products 101
Weights And Dimensions
NOTE: Front of unit is considered the side having the unit
control box.
Corner Weights & Center of Gravity AC/HP Units
Model Weight (lbs.) Center of Gravity (in.) 4 Point Load Location (lbs.)
Shipping Operating X Y A B C D
PC090 421 430 17.3 33 110 130 103 87
PC120 543 574 16.4 32.3 153 161 134 127
PC180 947 968 32.5 33 266 274 217 211
PD180 921 942 34 32.5 243 275 225 199
PD240 1090 1126 31.2 31.8 311 295 253 267
YC090 390 387 17 32.3 99 113 94 82
YC120 499 497 17.3 32.3 124 147 122 103
YD120 493 490 17.4 32.5 123 147 120 100
YC150 499 497 17 32.3 127 145 120 105
YD150 493 490 17.4 32.5 123 147 120 100
YC180 914 909 32.5 31.5 239 246 215 209
YD180 899 894 32.5 31.5 235 242 212 206
YC240 945 942 30.3 31.0 261 234 212 236
YD240 930 927 32.7 31.8 244 255 218 210
YC300 945 942 30.3 31.0 261 234 212 236
DIM X
DIM Y
LENGTH
WIDTH
C
A
B
D
CG
FRONT
RIGHT
REAR
LEFT
CG
DIM X
DIM Y
LENGTH
WIDTH
CB
A
D
FRONT REAR
LEFT
RIGHT
PC090, PC120,
YC090, YC120, YD120,
YC150, YD150
PC180, PD180,
PC240, PD240,
YC180, YD180,
YC240, YD240,
YC300

505428-YTG-R-1114
102 Johnson Controls Unitary Products
Unit Dimensions PC090, PC120, YC090, YC/YD120, YC/YD150
Unit Height Dimensions
MODEL A
PC090 44.5
PC120 50.0
YC090 44.5
YC120 50.0
YD120 50.0
YC150 50.0
YD150 50.0
LEFT
REAR
RIGHT
FRONT
RIGHT
2X (Ø 0.875)
KNOCKOUT
30.994
2X (Ø 1.375)
KNOCKOUT
CONVENIENCE
OUTLET
7.00010.000
24.000
31.758
7.000 3.883
3.664
2.933
1.664
23.000
37.000
58.500
7.000
7.000
12.1269.876
4.751
A
2X (Ø 1.375)
KNOCKOUT
REAR LEFT
2X (Ø 0.875)
KNOCKOUT
12.000
10.000
4.875
4.132
2.382
1.882
15.53
12.70
6.26
7.52
8.98
10.60
SYSTEM 2
SYSTEM 1
FRONT
31.90
59.10
BASE RAIL
DETAIL
2.923
3.563
2.375
3.75
3.43
TOP
BOTTOM
1.33
2.097

505428-YTG-R-1114
Johnson Controls Unitary Products 103
Unit Dimensions PC/PD180, PC/PD240, YC/YD180, YC/YD240
LEFT RIGHT
FRONT
REAR
FRONT
FRONT
(PIPING DETAIL)
RIGHT
SYSTEM 2
SYSTEM 1
7.0007.000 23.000
37.000
64.000
2X (Ø 0.875)
KNOCKOUT
2X (Ø 1.375)
KNOCKOUT
7.0007.000 23.000
37.000
59.000
30.994
11.375 9.125
4.750
4.132
3.913
3.181
1.913
A
SYSTEM 2
SYSTEM 1
16.133
13.133
17.367
18.867
20.617
22.617
59.10
64.10
BASE RAIL
DETAIL
2.923
3.563
2.375
3.75
3.43
TOP
BOTTOM
1.33
2.097

505428-YTG-R-1114
104 Johnson Controls Unitary Products
PIPING AND ELECTRICAL CONNECTIONS
Piping connections are made from the rear of 7.5 thru 12.5
Ton units and the front of 15 thru 20 Ton units. Connections
can be made directly to the suction and liquid line service
valves.
With the piping connections being made at the rear of 7.5
thru 12.5 Ton units and the front of 15 thru 20 Ton units, the
piping can be routed to the units from the left or right side.
Electrical connections for power and control wiring are made
from the front of the units, right or left of 7.5 thru 12.5 Ton
electrical control box access or left of the electrical control
box access on 15 thru 20 Ton units. See Unit Dimensions
and Piping and Electrical Connection Sizes tables for piping
sizes and electrical knockout details.
Unit Height Dimensions
MODEL A
PC180 44.5
PD180 44.5
PC240 50.0
PD240 50.0
YC180 44.5
YD180 44.5
YC240 50.0
YD240 50.0
YC300 50.0
UNIT CLEARANCES
Location Dimensions
Overhead (Top)1
1Units must be installed outdoors. Overhanging structures or shrubs
should not obstruct condenser air discharge.
120”
Front access panels 36”
Left Side 30”
Right Side 30”
Rear 24”
Bottom20”
Piping And Electrical Connection Sizes (Inches)
MODEL PC090 PC120 YC090 YC120 YD120 YC150 YD150
No. Refrigeration Circuits 1111212
Suction Line OD (in.) 1 1/8 1 3/8 1 3/8 1 3/8 1 1/8 1 3/8 1 1/8
Liquid Line OD (in.) 5/8 7/8 5/8 7/8 5/8 7/8 5/8
Power Wiring Knockout 1 3/8 1 3/8 1 3/8 1 3/8 1 3/8 1 3/8 1 3/8
Control Wiring Knockout 7/8 7/8 7/8 7/8 7/8 7/8 7/8
MODEL PC180 PD180 PC240 PD240 YC180 YD180 YC240 YD240 YC300
No. Refrigeration Circuits 121212121
Suction Line OD (in.) 1 5/8 1 3/8 1 5/8 1 3/8 1 5/8 1 3/8 1 5/8 1 3/8 1 5/8
Liquid Line OD (in.) 7/8 5/8 7/8 5/8 7/8 5/8 7/8 5/8 7/8
Power Wiring Knockout 1 3/8 1 3/8 1 3/8 1 3/8 1 3/8 1 3/8 1 3/8 1 3/8 1 3/8
Control Wiring Knockout 7/8 7/8 7/8 7/8 7/8 7/8 7/8 7/8 7/8

505428-YTG-R-1114
Johnson Controls Unitary Products 105
Corner Weights & Center of Gravity NC/ND 090 Thru 240 Units
Model Drive Options Weight (lbs.) Center of Gravity
(in.) 4 Point Load Location (lbs.) 6 Point Load Location (lbs.)
Shipping Operating X Y A B C D A B C D E F
Vertical Airflow
NC090 Std. Mtr. and Drv. 524 498 16.2 26.7 109 128 141 120 71 79 88 97 86 78
High Static Mtr. and Drv. 526 500 16.2 26.7 110 129 142 120 71 79 88 97 87 78
NC120 Std. Mtr. and Drv. 562 539 15.5 26.8 125 134 146 136 82 86 90 98 94 89
High Static Mtr. and Drv. 573 550 15.5 26.7 127 136 148 139 84 87 91 100 96 91
ND120 Std. Mtr. and Drv. 564 541 15.5 26.9 126 135 145 136 83 87 91 98 94 89
High Static Mtr. and Drv. 575 552 15.5 26.9 128 137 148 138 84 88 92 100 95 91
NC180 Std. Mtr. and Drv. 769 737 18.0 34.4 155 185 216 181 101 113 127 148 131 117
High Static Mtr. and Drv. 797 765 18.0 34.4 161 192 224 188 104 117 132 154 136 122
ND180 Std. Mtr. and Drv. 769 737 18.0 34.4 155 185 216 181 101 113 127 148 131 117
High Static Mtr. and Drv. 797 765 18.0 34.4 161 192 224 188 104 117 132 154 136 122
NC240 Std. Mtr. and Drv. 908 873 15.8 42.6 179 198 260 235 118 125 134 176 165 154
High Static Mtr. and Drv. 938 903 15.7 42.4 185 204 269 245 122 129 138 182 171 161
ND240 Std. Mtr. and Drv. 908 873 15.8 42.6 179 198 260 235 118 125 134 176 165 154
High Static Mtr. and Drv. 938 903 15.7 42.4 185 204 269 245 122 129 138 182 171 161
Horizontal Airflow
NC090 Std. Mtr. and Drv. 524 498 30.1 26.7 118 119 131 130 79 79 79 87 87 87
High Static Mtr. and Drv. 526 500 30.1 26.7 119 120 132 130 79 79 80 88 87 87
NC120 Std. Mtr. and Drv. 562 539 29.9 26.8 129 129 140 141 86 86 86 94 94 94
High Static Mtr. and Drv. 573 550 30.2 26.7 130 132 145 142 87 87 88 97 96 95
ND120 Std. Mtr. and Drv. 564 541 29.9 26.9 131 130 140 141 87 87 86 93 94 94
High Static Mtr. and Drv. 575 552 30.2 26.9 132 133 144 142 88 88 89 96 96 95
NC180 Std. Mtr. and Drv. 769 737 33.2 34.4 169 171 199 197 113 114 114 133 132 131
High Static Mtr. and Drv. 797 765 33.8 34.4 172 181 211 201 114 118 122 142 137 133
ND180 Std. Mtr. and Drv. 769 737 33.2 34.4 169 171 199 197 113 114 114 133 132 131
High Static Mtr. and Drv. 797 765 33.8 34.4 172 181 211 201 114 118 122 142 137 133
NC240 Std. Mtr. and Drv. 908 873 30.1 42.6 188 189 249 247 125 126 126 166 165 164
High Static Mtr. and Drv. 938 903 30.6 42.4 191 198 262 252 126 130 133 176 171 167
ND240 Std. Mtr. and Drv. 908 873 30.1 42.6 188 189 249 247 125 126 126 166 165 164
High Static Mtr. and Drv. 938 903 30.6 42.4 191 198 262 252 126 130 133 176 171 167
CG
LENGTH
WIDTH
A
D
FRONT REAR
LEFT
RIGHT
DIM X
DIM Y
B
C
ABC
D
E
F
VERTICAL POSITION
CG
DIM X
DIM Y
LENGTH
WIDTH
A
D
FRONT REAR
LEFT
RIGHT
B
C
ABC
D
E
F
HORIZONTAL POSITION

505428-YTG-R-1114
106 Johnson Controls Unitary Products
Corner Weights & Center of Gravity NC300 Unit
Model Drive HP
Evaporator
Section Blower
Section Drive
Section Weight
(lbs.) Center of
Gravity 4 Point Load Location
(lbs.) 6 Point Load Location
(lbs.)
Cabinet
Wt (lb) Cabinet
Wt (lb) Cabinet
Wt (lb) Ship
ping Opera
ting CG XCG Y A B C D ABCDEF
Vertical Airflow
NC300 5 539 463 111 1067 1130 19.0 45.5 296 321 267 247 204 220 194 172 159 180
7.5 539 463 138 1067 1157 19.3 45.1 301 335 274 246 206 229 202 179 161 181
Horizontal Airflow
NC300 5 539 463 111 1067 1130 35.2 45.5 320 297 247 266 220 204 180 160 172 194
7.5 539 463 137.8 1067 1157 35.4 45.1 329 307 252 269 225 210 185 164 176 198
D (E) (D) C D (E) (D) C
(F) (C) (F) (C)
A (A) (B) B A (A) (B) B
Vertical
Horizontal
X
YCG
X
YCG
MOTOR
MOTOR

505428-YTG-R-1114
Johnson Controls Unitary Products 107
TOP VIEW
FRONT AND SIDE VIEW
Unit Dimensions NC090/120 and ND120
20.31
13.44
8.22
17.59 15.63
8.84
9.25
Ø 1.72 KNOCKOUT
ELECTRIC HEAT
Ø 1.718 KNOCKOUT FOR
ELECTRIC HEAT
20.313
8.837
9.246
15.920
14.590
5.135
18.628
TOP VIEW - BLOWER OUTLET
NC090 INDOOR
TOP VIEW - BLOWER OUTLET
NC/ND120 INDOOR
Ø 1.718 KNOCKOUT
POWER ACCESS
65.000
35.000
20.531
52.000
56.000
2.000
2.000
7.06
3.66
4.56
Ø 0.875 KNOCKOUT
POWER ACCESS
FIELD PIPING
CONNECTIONS
SYSTEM 2
SYSTEM 1
6.38
17.85
15.50
13.13
10.73
1.88
7.12
FRONT VIEW - RETURN AIR
NC090 / NC/ND120 INDOOR
RIGHT SIDE VIEW - DRAIN PIPING/CONTROLS
30.00
DRAIN 3/4” ABS
PIPE CONNECTION

505428-YTG-R-1114
108 Johnson Controls Unitary Products
BOTTOM VIEW
HORIZONTAL CONFIGURATION
Unit Dimensions NC090/120 and ND120 (Continued)
2.72
56.00
50.75 2.72
2.66
11.43
30.00
AIR IN
30.00
35.00
60.00
30.00

505428-YTG-R-1114
Johnson Controls Unitary Products 109
TOP VIEW
FRONT AND SIDE VIEW
Unit Dimensions NC/ND180
TOP VIEW - BLOWER OUTLET
Ø 1.718 KNOCKOUT FOR
ELECTRIC HEAT
23.85
18.84
3.79
26.34 21.82
10.00
10.50
FRONT VIEW - RETURN AIR
NC/ND180 INDOOR
RIGHT SIDE VIEW - DRAIN PIPING/CONTROLS
SYSTEM 2
SYSTEM 1
6.44
1.88
17.85
15.50
13.13
10.73
7.12
75.00
42.00
27.53
2.00
2.00
70.50
74.50
7.06
3.66
4.56
1-1/4” CONDUIT
KNOCKOUT Ø 1.718
POWER ACCESS
33.00
FIELD PIPING
CONNECTIONS
DRAIN 3/4” ABS
PIPE CONNECTION
1/2” CONDUIT
KNOCKOUT Ø 0.875
CONTROLS ACCESS

505428-YTG-R-1114
110 Johnson Controls Unitary Products
BOTTOM VIEW
HORIZONTAL CONFIGURATION
Unit Dimensions NC/ND180 (Continued)
2.72 2.72
74.50
69.25
2.66
14.43
33.00
AIR IN
33.000
33.000
42.000
66.000

505428-YTG-R-1114
Johnson Controls Unitary Products 111
TOP VIEW
FRONT AND SIDE VIEW
Unit Dimensions NC/ND240
TOP VIEW BLOWER OUTLET
NC/ND240 INDOOR
1-1/4” CONDUIT KNOCKOUT
(Ø 1.718)
ELECTRIC HEAT CONTROL
WIRE CONNECTION
4.14
1-1/4” CONDUIT KNOCKOUT
(Ø 1.718)
ELECTRIC HEAT POWER
CONNECTION
1-1/4” CONDUIT KNOCKOUT
(Ø 1.718)
ELECTRIC HEAT CONTROL
WIRE CONNECTION
1-1/4” CONDUIT KNOCKOUT
(Ø 1.718)
ELECTRIC HEAT POWER
CONNECTION
9.25
18.63
BLOWER OPENING
18.63
BLOWER OPENING
15.90
BLOWER OPENING
9.25
8.83
22.86
54.57
75.64
25.30
5.14
FRONT VIEW - RETURN AIR
NC/ND240 INDOOR
RIGHT SIDE VIEW - DRAIN PIPING/CONTROLS
1-1/4” CONDUIT
KNOCKOUT (Ø 1.718)
POWER ACCESS
1/2” CONDUIT
KNOCKOUT (Ø 0.875)
CONTROLS ACCESS
FIELD PIPING
CONNECTIONS
DRAIN 3/4” ABS
PIPE CONNECTION
13.13
15.50
17.85
10.73
7.12
1.88
6.44
SYSTEM 1
SYSTEM 2
30.00
3.66
4.56 7.06
65.13
35.00
19.19
2.56
2.56
3.56
93.37
98.50
44.91

505428-YTG-R-1114
112 Johnson Controls Unitary Products
BOTTOM VIEW
HORIZONTAL CONFIGURATION
Unit Dimensions NC/ND240 (Continued)
2.72 45.38
98.50
50.59
45.38 2.72
2.66
11.43
30.00
AIR IN
AIR IN
30.00
35.00
60.00
30.00

505428-YTG-R-1114
Johnson Controls Unitary Products 113
Vertical Airflow Arrangements NC090-240 and ND120-240
Horizontal Airflow Arrangements NC090-240 and ND120-240
BLOWER
EVAPORATOR
COIL
POSITION
1
POSITION
2
POSITION
3
POSITION
4
POSITION
5
POSITION
6
POSITION
7
POSITION
8
POSITION
1
POSITION
2
POSITION
3
POSITION
4
POSITION
5
POSITION
6
POSITION
7
POSITION
8

505428-YTG-R-1114
114 Johnson Controls Unitary Products
TOP VIEW
FRONT AND SIDE VIEW
Unit Dimensions NC300
4X Ø.88 K0
CONTROLS
CONNECTION
Ø 0.88 K0
ELECTRIC HEAT
CONNECTION
15.92
3.00
9.05
5.31
22.03
62.37
22.02
57.69
22.49
5.31
2.58
19.03
Ø 1.38 KO
Ø 0.88 LIQUID
CONNECTION
Ø 2.13 SUCTION
CONNECTION
Ø 1.38 KO
Ø 0.88 DRAIN
CONNECTION
24.98
7.64
3.53
3.37
4.08
4.22
38.06
0.63
46.97
95.59
100.13
2.36
33.22
37.28
36.69
RIGHT SIDE
(SERVICE CONNECTION) VIEW
FRONT (RETURN AIR) VIEW
74.59

505428-YTG-R-1114
Johnson Controls Unitary Products 115
HORIZONTAL CONFIGURATION
Unit Dimensions NC300 (Continued)
Vertical Airflow Arrangements NC300
NOTE: *If required, some air can be returned through the bottom of the evaporator section
73.3
74.0
SUPPLY
AIR
RETURN
AIR
AIR
AIR
BLOWER
1
EVAPORATOR
COIL
AIR
AIR
2
AIR
AIR
AIR
4
AIR
AIR
5
AIR
AIR
6
3

505428-YTG-R-1114
116 Johnson Controls Unitary Products
Horizontal Airflow Arrangements NC300
AIR
AIR
AIR
AIR
AIR
AIR
AIR
AIR
AIR
AIR
AIR
AIR
78 9
11 12
10
PIPING, ELECTRICAL AND DUCT OPENING CONNECTION SIZES
MODEL NC090 NC120 ND120 NC180 ND180 NC240 ND240 NC300
SYSTEM DATA
No. Refrigeration Circuits 1 1 2 1 2 1 2 1
Suction Line OD (in.) 1 1/8 1 3/8 1 1/8 1 5/8 1 3/8 1 5/8 1 3/8 2 1/8
Liquid Line OD (in.) 5/8 7/8 5/8 7/8 5/8 7/8 7/8 7/8
Power Wiring Knockout 1 3/4 1 3/4 1 3/4 1 3/4 1 3/4 1 3/4 1 3/4 7/8
Control Wiring Knockout 7/8 7/8 7/8 7/8 7/8 7/8 7/8 7/8
Electric Heat Wiring Knockout 1 3/4 1 3/4 1 3/4 1 3/4 1 3/4 1 3/4 1 3/4 7/8
Drain Line Fitting PVC Stub 3/4 3/4 3/4 3/4 3/4 3/4 3/4 7/81
17/8 In Steel pipe
BLOWER OUTLET
Number 1 1 1 1 1 2 2 2
Width 13.4 15.9 15.9 18.9 18.9 15.9 15.9 22
Length 15.6 18.6 18.6 21.6 21.6 18.6 18.6 22
RETURN AIR INLET
Width 20.5 20.5 20.5 27.3 27.3 19.2 19.2 33.2
Length 52.0 52.0 52.0 71.9 71.9 93.4 93.4 95.6
Minimum Clearances
Minimum Clearances
Top with Supply Air Opening1
1This dimension will vary if an electric heater, a supply air
plenum or a base is used.
24”
Front with Return Air Opening 24”
Right Side with access for Piping, Power &
Control Wiring Connections2
2This dimension is required for normal installation and
service.
24”
Left Side 24”
Rear3
3Although no clearance is required for service and
operation, some clearance may be required for routing
the power and control wiring.
N/A
Bottom4
4Allow enough clearance to trap the condensate drain
line.
Note: If the coil has to be removed, the blower section
can be unbolted and set aside and the coil can be
lifted out the top of the evaporator section.
N/A

505428-YTG-R-1114
Johnson Controls Unitary Products 117
Unit Mounting - NC/ND 090 Thru 240
The split air handling units can be applied in various
horizontal positions. The Typical Suspension of AHU’s From
Ceiling Figure shows recommended suspension rigging
using properly sized all-thread and metal c-channel. All
components to suspend an AHU must be field supplied.
Please refer to the units total weight, center of gravity and
corner weights. (Horizontal position) shown in the appropriate
table for proper support sizing.
Typical Suspension of AHU’s From Ceiling
END VIEW
SIDE VIEW
All Thread
Steel Rod
Mounting
Bracket
Steel C-
channel
Flat Washer /
Lock Washer
and Nut
MOUNTING DETAIL

505428-YTG-R-1114
118 Johnson Controls Unitary Products
Unit Mounting - NC300
The NC300 evaporator blower may be suspended from the
joists with isolation type hangers or hooks. Suspension
accessories 1HH0403 (NC300) may be ordered separately.
All Suspension accessories include three suspension
channels and hardware. The channels extend across the
evaporator coil section, the heating coil section (if included)
and the blower section. Each channel is to be bolted to each
section as shown.
Typical Suspension of NC300
AX
3
1-1/2
EVAP . COIL
SECTION
BLOWER
SECTION
U
3
O
U
HEATING COIL 2
SUSPENSION
ANGLES 1
BLOWER
SECTION
EVAP.
COIL
SECTION
CX
1
2
3
3
4
4
VERTICAL UNIT SUPPORTED
FROM BELOW
F
A
B
E
D
B
A
E
AX BX
BX
BX
BX
HORIZONTAL
UNIT SUSPENDED
FROM ABOVE
The same channels can be used in either position. When used to
support a vertical unit, these channels should be cut to match the
bottom dimension of the evaporator section.
The suspension channels have two sets of mounting holes to
accommodate horizontal units with or without a heating coil. On
a horizontal unit without a heating coil, the suspension channels
will extend 3” beyond both ends of the unit.
The same channels can be used to support a horizontal, floor-
mounted unit from below.
After these bottom channels are cut per Note 1, a new hole will have
to be drilled at the cut end if the unit is to be mounted on isolators.
C
D
C
F
Unit Mounting Dimensions- NC300
UNIT DIMENSIONS, INCHES
AX BX CX
NC300 69-1/4 49-1/16 26-5/8

505428-YTG-R-1114
Johnson Controls Unitary Products 119
Typical Field Wiring Diagram - NC090 Evaporator Unit with PC090 Heat Pump
R C
Y1
GW1 W2
THERMOSTAT
SINGLE STAGE COOLING
TWO STAGE HEATING
NOTE: Do not use a heat pump thermostat.
NOTE: Liquid line solenoid is not included or required
on 7.5 Ton Single Stage Units.

505428-YTG-R-1114
120 Johnson Controls Unitary Products
Typical Field Wiring Diagram - NC120 thru 240 Evaporator Unit with PC120 thru 240 Heat Pump
NC120 - 240 Liquid Line Solenoid Wiring
R C
Y1
GW1 W2
Y2
THERMOSTAT
TWO STAGE COOLING
TWO STAGE HEATING
NOTE: Do not use a heat pump thermostat.
NOTE: Liquid line solenoid is only activated during
second stage cooling operation.
219 / Y
218 / BR
1LLS
VALVE SYS 2
BLK
BLK
C O I L

505428-YTG-R-1114
Johnson Controls Unitary Products 121
Typical Field Wiring Diagram - ND180 thru 240 Evaporator Unit with PD180 thru 240 Heat Pump
R C
Y1
GW1 W2
Y2
THERMOSTAT
TWO STAGE COOLING
TWO STAGE HEATING
NOTE: Do not use a heat pump thermostat.
NOTE: Liquid line solenoid is not included or required
on any 4 pipe units.

505428-YTG-R-1114
122 Johnson Controls Unitary Products
Typical Field Wiring Diagram - NC090 Evaporator Unit with YC090 Condenser Unit
NOTE: On non NC/ND Evaporator models, isolation relays
must be installed to avoid overloading on 75 VA
transformers on the condensing unit.
G C
Y1
RW1 W2
THERMOSTAT
SINGLE STAGE COOLING
TWO STAGE HEATING
X
NOTE: Liquid line solenoid is not included or required
on 7.5 Ton Single Stage Units.

505428-YTG-R-1114
Johnson Controls Unitary Products 123
Typical Field Wiring Diagram - NC120 thru 240 Evaporator Unit with YC120 thru 240 Condenser Unit
NOTE: On non NC/ND Evaporator models, isolation relays
must be installed to avoid overloading on 75 VA
transformers on the condensing unit.
THERMOSTAT
TWO STAGE COOLING
TWO STAGE HEATING
G C
Y1
RW1 W2 X
Y2
NOTE: Liquid line solenoid is only activated during
second stage cooling operation.
219 / Y
218 / BR
1LLS
VALVE SYS 2
BLK
BLK
C O I L

505428-YTG-R-1114
124 Johnson Controls Unitary Products
NC120 - 240 Liquid Line Solenoid Wiring
Typical Field Wiring Diagram - NC300 Evaporator Unit with YC300 Condenser Unit
NOTE: On non NC/ND Evaporator models, isolation relays
must be installed to avoid overloading on 75 VA
transformers on the condensing unit.
NC300 Liquid Line Solenoid Wiring

505428-YTG-R-1114
Johnson Controls Unitary Products 125
Typical Field Wiring Diagram - ND120 thru 240 Evaporator Unit with YD120 thru 240 Condenser Unit
NOTE: On non NC/ND Evaporator models, isolation relays
must be installed to avoid overloading on 75 VA
transformers on the condensing unit.
THERMOSTAT
TWO STAGE COOLING
TWO STAGE HEATING
G C
Y1
RW1 W2 X
Y2
NOTE: Liquid line solenoid is not included or required
on any 4 pipe units.

505428-YTG-R-1114
126 Johnson Controls Unitary Products
Typical Field Wiring Diagram - Twin NC120 thru 240 Evaporator Units with 4-Pipe Condenser Unit
NOTE: On non NC/ND Evaporator models, isolation relays must be installed to avoid overloading on 75 VA transformers on the
condensing unit.
NC120 - 240 Liquid Line Solenoid Wiring NOTE: Refer to Evaporator unit wiring diagram for control of
liquid line solenoid valve.
R C
Y1 GW1 R C
Y1 GW1
THERMOSTAT
SINGLE STAGE COOLING
TWO STAGE HEATING
W2 W2
THERMOSTAT
SINGLE STAGE COOLING
TWO STAGE HEATING
X X
219 / Y
218 / BR
1LLS
VALVE SYS 2
BLK
BLK
C O I L

505428-YTG-R-1114
Johnson Controls Unitary Products 127
Typical Field Wiring Diagram - Single 4-Pipe Evaporator Unit with Twin Condenser Units
NOTE: On non NC/ND Evaporator models, isolation relays
must be installed to avoid overloading on 75 VA
transformers on the condensing unit.
RC
Y2
GW1
THERMOSTAT
TWO STAGE COOLING
SINGLE STAGE HEATING
RC
Y2
GW1
THERMOSTAT
TWO STAGE COOLING
SINGLE STAGE HEATING
Y1
Y1
X
X

Subject to change without notice. Printed in U.S.A. 505428-YTG-R-1114
Copyright © 2014 by Johnson Controls, Inc. All rights reserved. Supersedes: 505428-YTG-Q-0314
York International Corporation
5005 York Drive
Norman, OK 73069
Typical Field Wiring Diagram - Twin NC090 Evaporator Units with 4-Pipe Condenser Unit
NOTE: On non NC/ND Evaporator models, isolation relays
must be installed to avoid overloading on 75 VA
transformers on the condensing unit.
R C
Y1
GW1 R C
Y1
GW1
THERMOSTAT
SINGLE STAGE COOLING
TWO STAGE HEATING
W2 W2
THERMOSTAT
SINGLE STAGE COOLING
TWO STAGE HEATING
X X