ZOGLAB Microsystem WPU2015R Wireless temperature and humidity probe User Manual
ZOGLAB Microsystem Co.,Ltd. Wireless temperature and humidity probe
User Manual

Y
our
Environment
is
Our
Focus
ZOGLAB
ZOGLAB Microsystem Co.,Ltd
1
WPU
WPUWPU
WPU User
UserUser
User’
’’
’s
ss
s Manual
ManualManual
Manual
Ver:1.1
Date:2015.01.21

Y
our
Environment
is
Our
Focus
ZOGLAB
ZOGLAB Microsystem Co.,Ltd
2
1 PRODUCT OVERVIEW
1.1 General Description
WPU is a device with high precision sensor. It measures field temperature and humidity, and also
transfers data to Data Centre for processing and display. Data Centre is able to manage several WPUs, display
real-time data, and create graphs to show temperature and humidity fluctuation.
1.2 Device Features
High precision sensor
Universal 2.4G Hz Wi-Fi communication technology
Charge acceptance and long battery life
Highlight OLED
Breath-lamp-like LED
Streamlined and dainty design

Y
our
Environment
is
Our
Focus
ZOGLAB
ZOGLAB Microsystem Co.,Ltd
3
1.3 Device Parameters
Operating Temperature: -20 ~+60 Discharge
0~+40 Charge
Operating Humidity 0~95%RH Non-condensing
Charging Voltage 4.8~5.5VDC
Charging Current <1.25A @ 5VDC
Charging Time(Std.) ~4.0 hours
Operating Current Average ~20mA Peak ~200mA
Charging & Communication Interface
miniUSB 9600bps 8 N 1
Battery 3.6V Lithium Ion Battery Nominal Capacity(Minimum) 2500mAh
Operating Time(Typical) >48 hours(with a sample rate of 2s)
Standby Time(Typical) 3 months
Wireless Standard 802.11 b/g/n
Frequency Range 2.412GHz~2.484GHz
Transmit Power 802.11b 16 2dBm @11Mbps
802.11g 14 2dBm @54Mbps
802.11n 13 2dBm @HT20,MCS7
Receiver Sensitivity 802.11b -93dBm @11Mbps,CCK
802.11g -85dBm @54Mbps,OFDM
802.11n -82dBm @HT20,MCS7
Probe Type HC2-HS
Probe Quantity 10/Sets
T Measuring Range -50~100
T Accuracy 0.3
H Measuring Range 0~100%RH
H Accuracy 0.5%RH
Logging Interval 2 seconds~24 hours
Memory Size 250,000/1,000,000
Start Mode Software Start/Remote Start
Software EVS/Customized
Networking Features Unlimited expansion via AP
Test Report: Available
Software: Self-defined inspection rules based on JQ211 standards. Refresh interval can be
user-defined. Original data can be saved, edited or modified. Support data
transmission supplement.
Wireless Adaptor: High performance AP
Install Accessory: Available
Portable Transfer Case: Available
Industrial Tablet PC: Available

Y
our
Environment
is
Our
Focus
ZOGLAB
ZOGLAB Microsystem Co.,Ltd
4
1.4 Safety Precautions
This device complies with Part 15 of the FCC Rules. Operation is subject to the following two conditions:
(1) This device may not cause harmful interference, and
(2) This device must accept any interference received, including interference that may cause undesired
operation.
Please take attention that changes or modification not expressly approved by the party responsible for
compliance could void the user’s authority to operate the equipment.
Note: This product has been tested and found to comply with the limits for a Class B digital device,
pursuant to Part 15 of the FCC Rules. These limits are designed to provide reasonable protection against
harmful interference in a residential installation. This product generates, uses, and can radiate radio frequency
energy and, if not installed and used in accordance with the instructions, may cause harmful interference to
radio communications. However, there is no guarantee that interference will not occur in a particular
installation. If this product does cause harmful interference to radio or television reception, which can be
determined by turning the equipment off and on, the user is encouraged to try to correct the interference by one
or more of the following measures:
—Reorient or relocate the receiving antenna.
—Increase the separation between the equipment and receiver.
—Connect the equipment into an outlet on a circuit different from that to which the receiver is connected.
—Consult the dealer or an experienced radio/TV technician for help.
This equipment should be installed and operated with a minimum distance 20cm between the radiator and
your body.

Y
our
Environment
is
Our
Focus
ZOGLAB
ZOGLAB Microsystem Co.,Ltd
5
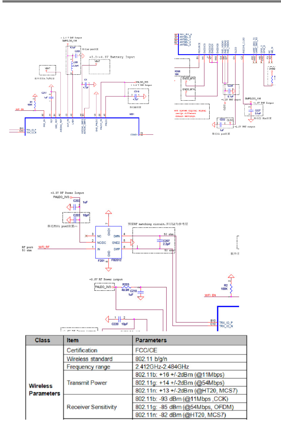
1.5 Block Diagram
Power Part Circuit:
The Module powered by single 3.3V source and most components which include MC101/Flash use
single 3.3V supply. The main chipset MT5931SA has internal switching circuit as following to generate
1.6V supply, which as input to MT5931SA internal LDO. The MT5931SA LDO output 1.2V provides the

Y
our
Environment
is
Our
Focus
ZOGLAB
ZOGLAB Microsystem Co.,Ltd
6
supply for MT5931SA digital and RF core circuit.
RF Part Circuit:
The Wi-Fi module support 802.11b/g/n single band 2412-2472MHz and RF part circuit as follows
The module provides outside I-PEX connector for external antenna interface. The RF parameters
as following table,

Y
our
Environment
is
Our
Focus
ZOGLAB
ZOGLAB Microsystem Co.,Ltd
7
Memory Part Circuit:
The Wi-Fi module provides 2MB QSPI flash program memory, which support FreeRTOS OS and
Wi-Fi driver loaded from QSPI flash to MCU SRAM after system boot up.
The memory part circuit as follows:
Clock Part Circuit:

Y
our
Environment
is
Our
Focus
ZOGLAB
ZOGLAB Microsystem Co.,Ltd
8
OPERATION GUIDELINE
Turn On/Off
When WPU is off, press and hold “*” key for 3 seconds to turn it on. In this status, WPU shows temperature
value, humidity value, and battery capacity.
When WPU is on, press and hold “*” key for 3 seconds to turn it off. In this status, WPU will not display or
will display the charging icon only if it’s connecting to charger or PC.
Display switch
In working mode, press “*” key to switch display the below items in cycle:
1.
Temperature
and
humidity
value,
battery
power
2.
The
preset
info
of
IP,
subnet
mask
and
gateway
3.
SSID
of
the
access
point,
password
and
signal
strength
4.
The
IP
and
port
of
server
Caution: Charging icon automatically display when WPU is connected to USB interface.
Charge
WPU will be charged through its USB interface connecting to any charger or PC. It allows a maximum
currency of 1A. It takes about 4 hours to finish charging with the assorted charger. Please choose chargers with
enough power or it will lead to prolongation of charging time.
In charging mode, the LED will keep showing like a breath lamp until charging finished.