ALPHATRON MARINE USA JMA-610 Marine Radar User Manual Updated Part 1 of
ALPHATRON MARINE USA, INC. Marine Radar Updated Part 1 of
Contents
- 1. User manual Part 2
- 2. User Manual Part 3
- 3. Updated Part 1 of user manual
Updated Part 1 of user manual

RIVER RADAR
EQUIPMENT
INSTRUCTION
MANUAL

- i -
PREFACE
Thank you very much for purchasing the JRC marine radar equipment, JMA-610.
This equipment is a river radar equipment designed to obtain safe operation of ships.
This equipment consists of a radar signal processing unit, a LCD display unit and a scanner unit as its main
units.
● Before operating the equipment, be sure to read this instruction manual carefully for correct operation.
● Maintain this instruction manual so that operators can refer to it at anytime.
Refer to this manual when any inconvenience or defect occurs.

- ii -
●BEFORE OPERATION●
Pictorial Indication
Various pictorial indications are included in this manual and are shown on these equipment so that you can
operate them safety and correctly and prevent any danger to you and/or to other persons and any damage to
your property during operation. Such indications and their meanings are as follows.
Please understand them before you read this manual:
DANGER This indication is shown where incorrect equipment operation due to
negligence may cause death or serious injuries.
WARNING This indication is shown where any person is supposed to be in
danger of being killed or seriously injured if this indication is
neglected and these equipment are not operated correctly.
CAUTION This indication is shown where any person is supposed to be injured
or any property damage is supposed to occur if this indication is
neglected and these equipment are not operated correctly.
Examples of Pictorial Indication
Electric Shock
The U mark represents CAUTION (including DANGER and WARNING).
Detailed contents of CAUTION (“Electric Shock” in the example on the
left.) is shown in the mark.
Disassembling
Prohibited
The mark represents prohibition.
Detailed contents of the prohibited action (“Disassembling Prohibited” in the
example on the left.) is shown in the mark.
Disconnect the
power plug
The mark represents instruction.
Detailed contents of the instruction (“Disconnect the power plug “ in the
example on the left.) is shown in the mark.
Warning Label
There is a warning label on the top cover of the equipment.
Do not try to remove, break or modify the label.

- iii -
Never conduct inspection or repair work of equipment
components.
Inspection or repair work by uncertified personnel may
result in fire hazard or electrocution.
For inspection and repair work of equipment
components, consult with our branch office, branch
shop, sales office, or our distributor in your district.
When conducting maintenance, make sure to turn the
main power off.
Failure to comply may result in electrocution.
Turn off the main power before cleaning the equipment.
Especially when a rectifier is used, make sure to turn it
off since voltage is still outputted from the rectifier even
after the indicator and the radar are turned off. Failure to
comply may result in equipment failure, or death or
serious injury due to electric shock.
When conducting maintenance work on the antenna,
make sure to turn its main power off.
Failure to comply may result in electrocution or injuries.
Make sure to turn off the antenna operation switch.
Failure to comply may result in injuries caused by
physical contact with the rotating antenna.
●PRECAUTIONS●
DANGER

- iv -
WARNING
Never carry out internal inspection or repair work of the
equipment by users.
Inspection or repair work by unauthorized personnel may
result in fire hazard or electric shock.
Ask the nearest branch, business office or a dealer for
inspection and repair.
Turn off the main power before maintenance work.
Otherwise, an electric shock may result.
Turn off the main power before cleaning the equipment.
Especially, make sure to turn off the indicator if a rectifier
is used. Otherwise, equipment failure, or death or
serious injury due to electric shock may result, because
voltage is outputted from the rectifier even when the
radar is not operating.
Turn off the main power if you need to be near the
scanner unit for maintenance or inspection purposes.
Direct exposure to electromagnetic waves at close range
in death or serious injury.
Turn off the main power source before starting
maintenance.
Otherwise, an electric shock or injury may be caused.
When conducting maintenance work, make sure to turn
off the power and unplug the power line of the processor
so that the power supply to the equipment is completely
cut off.
Some equipment components can carry electrical current
even after the power switch is turned off, and conducting
maintenance work without unplugging the power
connector may result in electrocution, equipment failure,
or accidents.

- v -
Set the safety switch for stopping the scanner unit to the
OFF position.
Otherwise, an accidental contact with the rotating
scanner unit may cause injury.
Turn off the main power source before starting
maintenance.
Otherwise, an electric shock or injury may be caused.
Turn off the main power if you need to be near the
scanner unit for maintenance or inspection purposes.
Direct exposure to electromagnetic waves at close range
in death or serious injury.
WARNING
When cleaning the screen, do not wipe it too strongly
with a dry cloth. Also, do not use gasoline or thinner to
clean the screen. Otherwise the screen surface may be
damaged.
Never carry out internal inspection or repair work of the
equipment by users.
Inspection or repair work by unauthorized personnel may
result in fire hazard or electric shock.
Ask the nearest branch, business office or a dealer for
inspection and repair.
Turn off the main power before maintenance work.
Otherwise, an electric shock may result.
Turn off the main power before cleaning the equipment.
Especially, make sure to turn off the indicator if a rectifier
is used. Otherwise, equipment failure, or death or
serious injury due to electric shock may result, because
voltage is outputted from the rectifier even when the
radar is not operating.

- vi -
Set the safety switch for stopping the scanner unit to the
OFF position.
Otherwise, an accidental contact with the rotating
scanner unit may cause injury.
CAUTION
When disposing of used lithium batteries, be sure to
insulate the batteries by taping ○
+ and ○
- terminals.
Otherwise, heat generation, explosion or a fire may occur.
WARNING
When using the [RAIN] function, never set the
suppression level too high canceling out all image noises
from the rain or snow at the close range.
Detection of not only echoes from the rain or snow but
also targets such as other ships or dangerous objects will
become inhibited.
When using the [RAIN] function, make sure to choose the
most appropriate image noise suppression level.
A malfunction may occur if the power in the ship is
instantaneously interrupted during operation of the radar.
In this case, the power should be turned on again.
When using the [SEA] function, never set the
suppression level too high canceling out all image noises
from the sea surface at close range.
Detection of not only echoes from waves but also targets
such as other ships or dangerous objects will become
inhibited.
When using the [SEA] function, make sure to choose the
most appropriate image noise suppression level.

- vii -
Turn off the main power source before replacing parts.
Otherwise, an electric shock or trouble may be caused.
Before replacing the magnetron, turn off the main power
source and wait for 5 minutes or more until the high
voltage circuits are discharged.
Otherwise, an electric shock may be caused.
Take off your wrist watch when bringing your hands close
to the magnetron.
Otherwise, your watch may be damaged because the
magnetron is a strong magnet.
Two or more persons shall replace the liquid crystal
monitor.
If only one person does this work, he may drop the LCD,
resulting in injury.
Even after the main power source is turned off, some
high voltages remain for a while.
Do not contact the inverter circuit in the LCD with bare
hands. Otherwise, an electric shock may be caused.
The accuracy from the vectors are depending on the
accuracy from the (D)GPS sensors.
With longer vectors, the accuracy will be lower.
The vectors are calculated with the situation at that time.
When there will be some changed influence from wind,
water current etc, are not shown before the vessel is
influenced by this.
CAUTION
Do not put watches, clocks, or magnetic cards close to
the modulator unit since this unit holds magnetrons
having strong magnetic force. Failure or data
destruction of the above devices may result.
- viii -
◆◆◆PRECAUTIONS BEFORE OPERATION◆◆◆
■Cautions for high voltage
High voltages from hundreds volts to tens of thousands volts are to be applied to the electronic
equipment such radio and radar devices. You do not face any danger during normal operation,
but sufficient cares are required for maintenance, inspection and adjustment of their internal
components. (Maintenance, check-up and adjustment of the inside of the equipment are prohibited
except by maintenance specialists.)
High voltages of tens of thousands volts are so dangerous as to bring an instantaneous death from
electric shock, but even voltages of hundred volts may sometimes lead to a death from electric
shock. To prevent such an accident, make it a rule to turn off the power switch, discharge
capacitors with a wire surely earthed on an end make sure that internal parts are no longer charged
before you touch any parts inside these devices. At the time, wearing dry cotton gloves ensures
you further to prevent such danger. It is also a necessary caution to put one of your hands in the
pocket and not to use your both hands at the same time.
It is also important to select a stable foothold always to prevent additional injuries once you were
shocked by electricity. If you were injured from electric shock, disinfect the burn sufficiently
and get it taken care of promptly.
■What to do in case of electric shock
When finding a victim of electric shock, turn off the power source and earth the circuit
immediately.
If it is impossible to turn off the circuit, move the victim away promptly using insulators such as
dry wood plate and cloth without touching the victim directly.
In case of electric shock, breathing may stop suddenly if current flows to the respiration center in
the brain. If the shock is not so strong, artificial respiration may recover breathing. When
shocked by electricity, the victim will come to look very bad with weak pulse or without beating,
resulting in unconsciousness and rigidity. In this case, it is necessary to perform an emergency
measure immediately.
- ix -
◆◆◆FIRST-AID TREATMENTS◆◆◆
☆First-aid treatments
As far as the victim of electric shock is not in dangerous condition, do not move him and practice
artificial respiration on him immediately. Once started, it should be continued rhythmically.
(1) Do not touch the victim confusedly as a result of the accident, but the rescuer may also get an
electric shock.
(2) Turn off the power source calmly and move the victim away quietly from the electric line.
(3) Call a physician or ambulance immediately or ask someone to call a doctor.
(4) Lay the victim on this back and loosen his necktie, clothes, belt, etc.
(5) a. Examine the victim’s pulse.
b. Examine his heartbeat bringing your ear close to his heart.
c. Examine his breathing bringing the back of your hand or your face close to his face.
d. Check the size of the pupils of his eyes.
(6) Open the victim’s mouth and take out artificial teeth, cigarette or chewing gum if any.
Keep his mouth open, stretch his tongue and insert a towel or the like in his mouth to prevent
the tongue from suffocating. (If it is hard to open his mouth due to set teeth, open it with a
screwdriver and insert a towel in this mouth.)
(7) Then, wipe his mouth so that foaming mucus does not accumulate inside.

- x -
☆When pulse is beating but breathing has stopped
(Mouth-to-mouth respiration) Fig. 1
(1) Tilt the victim’s head back as far as this face looks back. (A pillow may be inserted his neck.)
(2) Push his jaw upward to open his throat wide (to spread his airway).
(3) Pinch the victim’s nostrils and take a deep breath, block his mouth completely with yours
and blow into his mouth strongly. Take a deep breath again and blow into his mouth.
Continue this 10 to 15 times a minutes (blocking his nostrils).
(4) Carefully watch that he has recovered his natural breathing and atop practicing artificial
respiration.
(5) If it is difficult to open the victim’s mouth, insert a rubber or vinyl tube into one of his
nostrils and blow into it blocking the other nostril and his mouth completely.
(6) When the victim recovers consciousness, he may try to stand up suddenly, but let him lie
calmly and serve him with a cup of hot coffee or tea and keep him warm and quiet. (Never
give him alcoholic drinks.)
Method of mouth-to-mouth respiration by raising head
(1) Raise the victim’s head. Support his
forehead with one of your hand and his
neck with the other hand. →1
When you tilt his head backward, the
victim, in most cases, opens his mouth to
the air. This makes mouth-to mouth
respiration easy.
(2) Cover his mouth as widely as possible with
yours and press your cheek against his nose
→2
or, pinch his nostrils with your fingers to
prevent air from leaking. →3
(3) Blow into his lungs. Continue blowing
into his mouth until his breast swells.
Blow into his mouth as quickly as possible
for the first 10 times.
Fig. 1 Mouth-to mouth respiration

- xi -
☆When both pulse and breathing have stopped
Perform the (Cardiac massage) Fig. 2 and (Mouth-to-mouth respiration) Fig. 1
When no pulse has come not to be felt, his pupils are open and no heartbeat is heard, cardiac arrest
is supposed to have occurred and artificial respiration must be performed.
(1) Place your both hands, one hand on the other, on the lower one third area of his breastbone
and compress his breast with your elbows applying your weight on his breast so that it is
dented about 2cm (Repeat compressing his breast 50 times or so a minutes). (Cardiac
massage)
(2) In case of one rescuer,
Repeat cardiac massages about 15 times and blow into his mouth 2 times quickly, and repeat
this combination.
In case of two rescuers,
One person repeats cardiac massages 15 times while the other person blow into his mouth
twice, and they shall repeat this combination. (Perform the cardiac massage and
mouth-to-mouth respiration)
(3) Examine his pupils and his pulse sometimes. When the both have returned to normal, stop
the artificial respiration, serve him with a cup of hot coffee or tea and keep him warm and
calm while watching him carefully. Commit the victim to a medical specialist depending
on his condition. (Never give him alcoholic drinks.) To let him recover from the mental
shock, it is necessary for persons concerned to understand his situations and the necessary
treatment.
Fig. 2 Cardiac massage

FCCPart15.19WarningStatement‐(RequiredforallPart15devices)
THISDEVICECOMPLIESWITHPART15OF THEFCCRULES.OPERATIONISSUBJECTTOTHE
FOLLOWINGTWOCONDITIONS:(1)THISDEVICEMAYNOTCAUSEHARMFULINTERFERENCE,
AND(2)THISDEVICEMUSTACCEPTANYINTERFERENCERECEIVED,INCLUDING
INTERFERENCETHATMAYCAUSEUNDESIREDOPERATION.
FCCPart15.21WarningStatement‐
NOTE:THEGRANTEEISNOTRESPONSIBLEFORANYCHANGESORMODIFICATIONSNOT
EXPRESSLYAPPROVEDBYTHEPARTYRESPONSIBLEFORCOMPLIANCE.SUCH
MODIFICATIONSCOULDVOIDTHEUSER’SAUTHORITYTOOPERATETHEEQUIPMENT.
FCCPart15.105(b)WarningStatement‐(ONLYRequiredfor15.109‐JBPdevices)
NOTE:ThisequipmenthasbeentestedandfoundtocomplywiththelimitsforaClassB
digitaldevice,pursuanttopart15oftheFCCRules.Theselimitsaredesignedtoprovide
reasonableprotectionagainstharmfulinterferenceinaresidentialinstallation.This
equipmentgenerates,usesandcanradiateradiofrequencyenergyand,ifnotinstalledand
usedinaccordancewiththeinstructions,maycauseharmfulinterferencetoradio
communications.However,thereisnoguaranteethatinterferencewillnotoccurina
particularinstallation.Ifthisequipmentdoescauseharmfulinterferencetoradioor
televisionreception,whichcanbedeterminedbyturningtheequipmentoffandon,the
userisencouragedtotrytocorrecttheinterferencebyoneormoreofthefollowing
measures:
‐Reorientorrelocatethereceivingantenna.
‐Increasetheseparationbetweentheequipmentandreceiver.
‐Connecttheequipmentintoanoutletonacircuitdifferentfromthattowhichthereceiver
isconnected.
‐Consultthedealeroranexperiencedradio/TVtechnicianforhelp.
ICRSS‐GEN,Sec7.1.3WarningStatement‐(Requiredforlicense‐exemptdevices)
ENGLISH:
ThisdevicecomplieswithIndustryCanadalicense‐exemptRSSstandard(s).Operationis
subjecttothefollowingtwoconditions:(1)thisdevicemaynotcauseinterference,and(2)
thisdevicemustacceptanyinterference,includinginterferencethatmaycauseundesired
operationofthedevice.
FRENCH:
LeprésentappareilestconformeauxCNRd'IndustrieCanadaapplicablesauxappareilsradio
exemptsdelicence.L'exploitationestautoriséeauxdeuxconditionssuivantes:(1)l'appareil
nedoitpasproduiredebrouillage,et(2)l'utilisateurdel'appareildoitacceptertout
brouillageradioélectriquesubi,mêmesilebrouillageestsusceptibled'encompromettrele
fonctionnement.
ICRSS‐GEN,Sec7.1.2WarningStatement‐(RequiredforTransmitters)
ENGLISH:
UnderIndustryCanadaregulations,thisradiotransmittermayonlyoperateusingan
antennaofatypeandmaximum(orlesser)gainapprovedforthetransmitterbyIndustry
Canada.Toreducepotentialradiointerferencetootherusers,theantennatypeanditsgain
shouldbesochosenthattheequivalentisotropicallyradiatedpower(e.i.r.p.)isnotmore
thanthatnecessaryforsuccessfulcommunication.
FRENCH:
Conformémentàlaréglementationd'IndustrieCanada,leprésentémetteurradiopeut
fonctionneravecuneantenned'untypeetd'ungainmaximal(ouinférieur)approuvépour
l'émetteurparIndustrieCanada.Danslebutderéduirelesrisquesdebrouillage
radioélectriqueàl'intentiondesautresutilisateurs,ilfautchoisirletyped'antenneetson
gaindesortequelapuissanceisotroperayonnéequivalente(p.i.r.e.)nedépassepas
l'intensiténécessaireàl'établissementd'unecommunicationsatisfaisante.

ICRSS‐GEN,Sec7.1.2WarningStatement‐
(RequiredforTransmittersw/detachableantennas)
ENGLISH:
Thisradiotransmitter(identifythedevicebycertificationnumber,ormodelnumberif
CategoryII)hasbeenapprovedbyIndustryCanadatooperatewiththeantennatypeslisted
belowwiththemaximumpermissiblegainandrequiredantennaimpedanceforeach
antennatypeindicated.Antennatypesnotincludedinthislist,havingagaingreaterthan
themaximumgainindicatedforthattype,arestrictlyprohibitedforusewiththisdevice.
‐ 6ftantennaNAX‐16B‐6,29.2(dBi)1.2°(horizontal)20.9°(vertical)
‐ 7ftantennaNAX‐16A‐7,29.2(dBi)1.0°(horizontal)24.0°(vertical)
‐ 9ftantennaNAX‐16A‐9,30.2(dBi)0.8°(horizontal)25.0°(vertical)
FRENCH:
Leprésentémetteurradio(identifierledispositifparsonnumérodecertificationouson
numérodemodèles'ilfaitpartiedumatérieldecatégorieI)aétéapprouvéparIndustrie
Canadapourfonctionneraveclestypesd'antenneénumérésci‐dessousetayantungain
admissiblemaximaletl'impédancerequisepourchaquetyped'antenne.Lestypes
d'antennenoninclusdanscetteliste,oudontlegainestsupérieuraugainmaximalindiqué,
sontstrictementinterditspourl'exploitationdel'émetteur.
ICRSS‐102,Sec2.6WarningStatements
ENGLISH:
Theapplicantisresponsibleforprovidingproperinstructionstotheuseroftheradiodevice,
andanyusagerestrictions,includinglimitsofexposuredurations.Theusermanualshall
provideinstallationandoperationinstructions,aswellasanyspecialusageconditions,to
ensurecompliancewithSARand/orRFfieldstrengthlimits.Forinstance,compliance
distanceshallbeclearlystatedintheusermanual.
Englsh:
Theusermanualofdevicesintendedforcontrolleduseshallalsoincludeinformation
relatingtotheoperatingcharacteristicsofthedevice;theoperatinginstructionstoensure
compliancewithSARand/orRFfieldstrengthlimits;informationontheinstallationand
operationofaccessoriestoensurecompliancewithSARand/orRFfieldstrengthlimits;and
contactinformationwheretheusercanobtainCanadianinformationonRFexposureand
compliance.Otherrelatedinformationmayalsobeincluded.
French:Lemoded'emploidesappareils destinésàl'utilisationcontrôléedoitaussiinclure
desinformationssurlescaractéristiquesdefonctionnementdel'appareil;lesinstructionsde
fonctionnementpourassurerlaconformitéavecSARet/ouleslimitesd'intensitédechamp
RF;informationssurl'installationetl'exploitationd'accessoirespourassurerlerespectdes
SARet/ouleslimitesd'intensitédechampRF;etlescoordonnéesoùl'utilisateurpeut
obtenirdesinformationssurl'expositioncanadiennederadiofréquencesetlaconformité.
Autresrenseignementsconnexespeuventégalementêtreinclus.

- xii -
GLOSSARY
This section describes the main terms used for this equipment and general related maritime terms.
AZI MODE (Azimuth Stabilization MODE):
Bearing display mode
Anti-clutter rain (FTC):
Rain/snow clutter suppression
Anti-clutter sea (STC):
Sea clutter suppression
BRG:
Bearing
COG (Course Over Ground):
Course relative to the ground.
CUP (Course-Up):
Own ship’s course is pointed to the top
center of the radar display.
EBL (Electronic Bearing Line):
An electronic bearing line originated from
own ship’s position.
ENH (Enhance):
A target can be enlarged.
GND:
Stabilization relative to the ground.
GPS (Global Positioning System):
The position of a GPS receiver can be
determined by the signals from GPS
satellites.
HDG (Heading):
Own ship’s heading bearing.
The display ranges from 000 to 360 degrees
as scanned clockwise.
HL (Heading Line):
Ship’s heading line
HUP (Head-Up):
Own ship’s heading line is always pointed to
the top center of the radar display.
IR (Interference Rejector):
Radar interference rejector
MRK (Mark):
Reflection plot
NM (Nautical Mile):
1NM=1852m
NUP (North-Up):
The north is always pointed to the top center
of the radar display.
PIN:
Information set by the user (personal code)
Relative Vector:
A target’s movement predicted relative to
own ship.
RR (Range Rings):
Fixed range ring
RM (Relative Motion):
Relative motion presentation
Own ship’s position is fixed and other
targets move relative to own ship.
SCANNER:
Antenna
SEA:
Sea clutter suppression
SOG (Speed Over Ground):
Speed relative to the ground.
TM (True Motion):
True motion presentation
A presentation in which own ship and any
other target move depending on their
individual movements.
TRAILS:
Function of displaying tracks of other ships.
True Vector:
A target’s true movement predicted as the
result of entering own ship’s direction and
speed.
VRM:
Variable Range Marker

- xiii -
CONTENTS
PREFACE................................................................................................................i
BEFORE OPERATION ........................................................................................... ii
PRECAUTIONS..................................................................................................... iii
GLOSSARY..........................................................................................................xv
1. GENERAL AND EQUIPMENT COMPOSITION
1.1 FUNCTIONS........................................................................................... 1-1
1.1.1 FUNCTION OF THIS SYSTEM .............................................................. 1-1
1.2 FEATURES............................................................................................. 1-2
1.3 CONFIGURATION .................................................................................. 1-3
1.4 EXTERIOR DRAWINGS......................................................................... 1-4
1.5 GENERAL SYSTEM DIAGRAMS ........................................................... 1-8
2. NAMES AND FUNCTIONS OF CONTROL PANEL
SWITCHES AND FUNCTIONS OF SOFTWARE BUTTONS
2.1 NAMES AND FUNCTIONS OF CONTROL PANEL ................................ 2-2
2.2 MENU LIST............................................................................................. 2-6
2.3 NAMES AND FUNCTIONS OF ON-SCEEN CONT.............................. 2-17
3. BASIC OPERATION
3.1 FLOW OPERATION................................................................................ 3-1
3.1.1 POWER ON AND START THE SYSTEM ............................................... 3-2
3.1.2 OBSERVE AND ADJUST VIDEO ........................................................... 3-3
3.1.3 ACQUIRE AND MEASURE DATA .......................................................... 3-3
3.1.4 END THE OPERATION AND STOP THE SYSTEM................................ 3-4
3.2 MENU COMPOSITION........................................................................... 3-5
3.3 PREPARATION....................................................................................... 3-9
3.3.1 ADJUST DISPLAY BRILLIANCE [BRILL] ............................................... 3-9
3.3.2 ADJUST OPERATION PANEL BRILLIANCE [PANEL] ........................... 3-9

- xiv -
3.3.3 SWITCH DAY/NIGHT MODE [DAY/NIGHT] ............................................3-9
3.3.4 ADJUST BRILLIANCE OF INFORMATION ON RADAR DISPLAY
(BRILLIANCE SETTING) ......................................................................3-10
3.3.5 ADJUST SOUND VOLUME (BUZZER VOLUME).................................3-10
3.3.6 RESET ALARM BUZZER [ALARM ACK]............................................... 3-11
3.3.7 SET DISPLAY COLOR.......................................................................... 3-11
3.4 BASIC OPERATIONS ...........................................................................3-12
3.4.1 START TRANSMISSION [TX] ...............................................................3-12
3.4.2 STOP TRANSMISSION [STBY] ............................................................3-12
3.4.3 CHANGE RANGE (OBSERVATION RANGE SCALE) [+RANGE-] .......3-13
3.4.4 TUNE ....................................................................................................3-13
3.4.5 CONTROL SENSITIVITY [GAIN] ..........................................................3-14
3.4.6 SUPPRESS SEA CLUTTER [SEA] .......................................................3-14
3.4.7 SUPPRESS RAIN/SNOW CLUTTER [RAIN] ........................................3-15
3.4.8 REJECT RADAR INTERFERENCE [IR]................................................3-16
3.4.9 HIDE/DISPLAY RANGE RINGS (RINGS) .............................................3-16
3.4.10 HIDE SHIP’S HEADING LINE (HL OFF) ...............................................3-17
3.5 GENERAL OPERATIONS .....................................................................3-18
3.5.1 MOVE CROSS CURSOR MARK BY TRACKBALL...............................3-18
3.5.2 USE EBLS (ELECTRONIC BEARING LINES) [EBL1/EBL2].................3-18
3.5.3 USE VRMS (VARIABLE RANGE MARKERS) [VRM1/VRM2]...............3-20
3.5.4 USE P-LINES (PARALLEL INDEX LINES) [P-LINE] .............................3-22
3.5.5 MOVE OWN SHIP’S DISPLAY POSITION [OFF CENT].......................3-23
3.5.6 DISPLAY OTHER SHIPS’ TRAILS [TRAILS].........................................3-23
3.5.7 DISPLAY OWN VECTOR [OWN VECT]................................................3-25
3.5.8 EDITING OWN MARK...........................................................................3-26
3.5.9 TIME ZONE SETTING ..........................................................................3-34
3.5.10 LOCAL TIME SETTING.........................................................................3-35
3.5.11 CHANGE THE UNIT OF RATE OF TURN.............................................3-36
3.5.12 DISPLAY AIS LABEL.............................................................................3-37
3.5.13 ECHO EXPANSION SWITCH ...............................................................3-37
3.6 DISAPLAY USER MAP .........................................................................3-38
3.6.1 EDIT USER MAP ..................................................................................3-38
3.6.2 CORRECT POSITION ON USER MAP (SHIFT ). .................................3-41
3.6.3 CORRECT POSITION ON USER MAP (SHIFT CLEAR). .....................3-41
3.6.4 SET USER MAP DISPLAY (MARK DISPLAY SETTING) ......................3-42
3.6.5 OPERATE USER MAP FILE (FILE OPERATIONS) ..............................3-52
3.7 SCREEN CAPTURE .............................................................................3-63
3.7.1 SCREEN CAPTURE SETTING (SELECT CARD SLOT). .....................3-63

- xv -
3.7.2 SCREEN CAPTURE SETTING (SAVE FILE). ...................................... 3-65
3.7.3 SCREEN CAPTURE SETTING (ERASE FILE). ................................... 3-66
3.7.4 SCREEN CAPTURE SETTING (AUTO CAPTURE). ............................ 3-67
3.7.5 SCREEN CAPTURE SETTING (AUTO CAPTURE MODE). ................ 3-68
3.7.6 SCREEN CAPTURE SETTING (AUTO CAPTURE INTERVAL)........... 3-69
3.7.7 SCREEN CAPTURE SETTING (AUTO FILE ERASE). ........................ 3-70
3.7.8 SCREEN CAPTURE SETTING (MANUAL CAPTURE). ....................... 3-71
3.8 USER SETTING ................................................................................... 3-72
3.8.1 USER SETTING (LOAD USER SETTING)........................................... 3-72
3.8.2 USER SETTING (SAVE USER SETTING). .......................................... 3-73
3.8.3 USER SETTING (ERASE USER SETTING). ....................................... 3-74
3.9 FORMAT CARD.................................................................................... 3-75
3.9.1 FORMAT CARD (SELECT CARD SLOT). ............................................ 3-75
3.10 AIS FUNCTION .................................................................................... 3-76
3.10.1 VESSEL NAME LIST ............................................................................ 3-76
3.10.2 VESSEL INFORMATION ...................................................................... 3-76
3.10.3 DISPLAY THE VESSEL NAMES ON THE SCREEN ............................ 3-77
3.10.4 AIS SETTING MENU............................................................................ 3-77
3.10.5 AIS SYMBOL ........................................................................................ 3-78
4. MEASUREMENT OF RANGE AND BEARING
4.1 MEASUREMENT BY TRACKBALL ........................................................ 4-1
4.2 MESAUREMENT BY RANE RINGS ....................................................... 4-2
4.3 MESAUREMENT BY EBLS AND VRMS ................................................ 4-3
5. TRUE AND FALSE ECHOES ON DISPLAY
5.1 RADAR WAVE WITH THE HORIZON .................................................... 5-2
5.2 STRENGTH OF REFLECTION FROM THE TARGET............................ 5-4
5.3 SEA CLUTTERS..................................................................................... 5-5
5.4 FALSE ECHOES .................................................................................... 5-6
5.5 DISPLAY OF RADAR TRANSPONDER (SART) .................................... 5-9

- xvi -
6. MAINTENANCE
6.1 ROUTINE MAINTENANCE .....................................................................6-1
6.2 MAINTENANCE ON EACH UNIT............................................................6-2
7. TROUBLE SHOOTING
7.1 FAULT FINDING......................................................................................7-3
7.2 TROUBLE SHOOTING ...........................................................................7-4
7.3 REPLACEMENT OF MAJOR PARTS .....................................................7-7
8. AFTER-SALES SERVICE
9. DISPOSAL
9.1 DISPOSAL OF THE UNIT .......................................................................9-1
9.2 DISPOSAL OF USED BATTERIES .........................................................9-2
9.3 DISPOSAL OF USED MAGNETRON .....................................................9-3
10. SPECIFICATIONS
10.1 JAM-610 TYPE RADAR ........................................................................10-1
10.2 SCANNER (NKE-316)...........................................................................10-2
10.3 CONTROL UNIT (NDC-1486) ...............................................................10-3
10.4 INPUT SIGNAL .....................................................................................10-4
10.5 OUTPUT SIGNAL .................................................................................10-5
10.6 STANDARD EQUIPMENT COMPOSITION ..........................................10-5
10.7 DISTANCE BETWEEN UNITS ..............................................................10-5
APPENDIX
FIG.1 BLOCK DIAGRAM OF JMA-610
FIG.2 TERMINAL DIAGRAM OF JMA-610
FIG.3 PRIMARY POWER SUPPLY BLOCK OF JMA-610
FIG.4 INTERNAL CONNECTION DIAGRAM OF SCANNER UNIT NKE-316
FIG.5 INTERNAL CONNECTION DIAGRAM OF CONTROL UNIT NCM-883

- xvii -
3
4
5
2
1
6
7
8
9
10
APPENDIX
1 GENERAL AND EQUIPMENT COMPOSITION
2 NAMES AND FUNCTIONS OF CONTROL PANEL
SWITCHES AND FUNCTIONS OF SOFTWARE
BUTTONS
3 BASIC OPERATION
4 MEASUREMENT OF RANGE AND BEARING
5 TRUE AND FALSE ECHOES ON DISPLAY
6 MAINTENANCE
7 TROUBLE SHOOTING AND ADJUSTMENT
8 AFTER-SALES SERVICE
9 DISPOSAL
10 SPECIFICATIONS
APPENDIX

xviii

SECTION 1
GENERAL AND EQUIPMENT
COMPOSITION
1.1 Functions............................................... 1-1
1.1.1 Function of This System...................... 1-1
1.2 Features................................................. 1-2
1.3 Configuration ........................................ 1-3
1.4 Exterior Drawings ................................. 1-4
1.5 General System Diagrams ................... 1-8

1-1
1.1 FUNCTIONS
This equipment is a high-performance radar equipment consisting of a scanner unit, a transmitter-receiver unit
and a high resolution color LCD display unit.
1.1.1 Function of This System
The JMA-610 series is a color radar system.
The main functions include:
• sensitivity adjustment
• sea clutter and rain/snow clutter suppression
• interference reflector
• bearing and range measurement using a cursor, fixed/variable range markers, and electronic bearing
line
• own track display

1-2
1.2 FEATURES y
1
1.2 FEATURES
Realization of Large, Easy-to-see Screen with High Resolution
The 19-inch color LCD with high resolution of 1280 × 1024 pixels can display radar images of 270 mm or
more in diameter. Even short-range targets can also be displayed as high-resolution images.
Target Detection by Latest Signal Processing Technology
The system employs the latest digital signal processing technology to eliminate undesired clutter from the radar
video signals that are obtained from the receiver with a wide dynamic range, thus improving the target
detection.
Easy Operation with GUI
All the radar functions can be easily controlled by simply using the trackball and two switches to operate the
buttons shown on the radar display.
Improved Day/Night Mode
Two types of background colors are available in each Day/Night mode (total 4 background colors).
Each background color can be reproduced to be suited for the user’s operating environment by simple key
operation. The radar echoes and a variety of graphics can also be represented in different colors, ensuring
easy-to-see displays.
Compact Design and Low Power Consumption
Since an LCD has been implemented as the display device, the weight of the display is greatly reduced and the
power consumption is lowered in comparison with the conventional radar equipment.

1-3
1.3 CONFIGURATION
Scanners and Transmitted Output Powers
SCANNER TYPE TRANSMITTED
OUTPUT POWER BAND
JMA-610-7 7 FT SLOT ANTENNA 6 KW X
Radar Configuration and Ship’s Mains
RADAR
MODEL
SCANNER
UNIT CONTROL UNIT SHIP’S MAINS
JMA-610-7 NKE-316 NCM-883 24 VDC
Notes:
1. An optional rectifier is necessary for using Ship's Mains 100/110/115/200/220/230 VAC.
2. The control unit NCM-883 has a separate structure consisting of the following:
Processor NDC-1486
Operation panel NCE-7882A

1-4
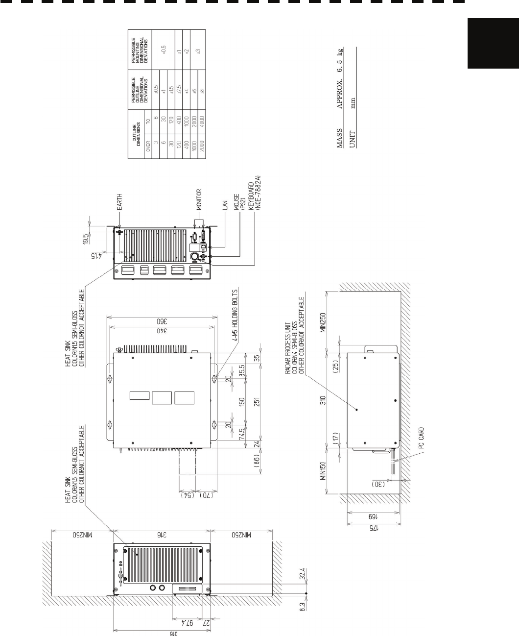
1.4 EXTERIOR DRAWING y
1
1.4 EXTERIOR DRAWINGS
Fig. 1.1 Exterior Drawing of Scanner Unit, Type NKE-316
Fig. 1.2 Exterior Drawing of Processing Unit, Type NDC-1486
Fig. 1.3 Exterior Drawing of Operating Unit, Type NCE-7882A
Fig. 1.4 General System Diagram of Radar, Type JMA-610-7

1-5
Fig. 1.1 Exterior Drawing of Scanner Unit, Type NKE-316
Unit mm

1-6
1.4 EXTERIOR DRAWING y
1
Fig. 1.2 Exterior Drawing of Processing Unit, Type NDC-1486
Unit mm

1-7
Fig. 1.3 Exterior Drawing of Operating Unit, Type NCE-7882A
Unit mm

1-8
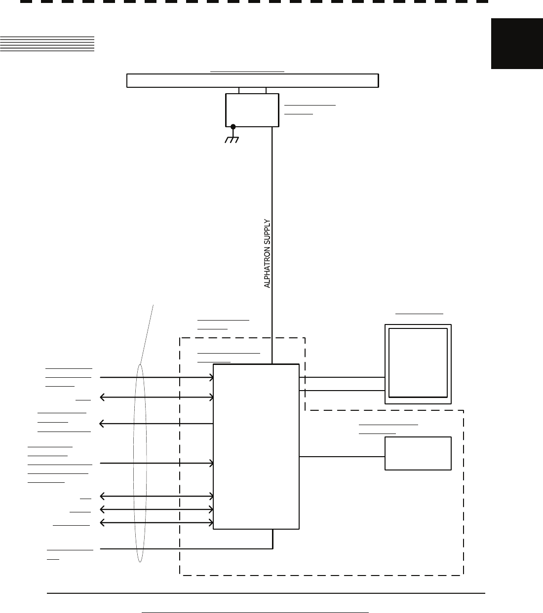
1.5 GENERAL SYSTEM DIAGRAM y
1
1.5 GENERAL SYSTEM DIAGRAMS
FIG. 1.4 GENERAL SYSTEM DIAGRAM OF RADAR, TYPE JMA-610-7
Note: Eliminating the interference on frequencies used for marine communications and navigation due to
operation of the radar.
All cables of the radar are to be run away from the cables of radio equipment.
(Ex. Radiotelephone. Communications receiver and direction finder, etc. )
Especially inter-wiring cables between scanner unit and display unit of the radar should not be run
parallel with the cables of radio equipment.
SHIP’S MAIN
24V
ALPHATRON SUPPLY
PROCESSING UNIT
NDC-1486
CONTROL UNIT
NCM-883
JRC SUPPLY
7m
OPERATING UNIT
NCE-7882A
19inch
COLOR LCD
(SXGA)
RGB
ALPHATRON SUPPLY
DC100V
ALPHATRON SUPPLY
DISPLAY UNIT
ALPHATRON SUPPLY
SCANNER UNIT
NKE-316
RADIATOR NAX-16A-7
Alpha chart
GPSx2
NMEA (Input)
HDG /Depth
/Temperature /ROT
/Rudder /Autopilot
/Time /Trip
NMEA (output)
Cursor or
own ship’s data
PS/2
Analog (input)
ROT/ Rudder/
Autopilot
AIS

1-9

SECTION 2
NAMES AND FUNCTIONS OF
CONTROL PANEL SWITCHES
AND FUNCTIONS OF SOFTWARE BUTTONS
2.1 NAMES AND FUNCTIONS OF CONTROL PANEL.....2-2
2.2 MENU LIST...................................................................2-6
2.3 NAMES AND FUNCTIONS OF ON-SCEEN CONT ...2-17

2-1
120
150
180
240
210
330
000
0
6
0
0
9
0
2
7
0
3
0
0
8
12.3m
030
300 200 100 100 200 3000
90 60 30 0 30 60 90
Fig 2.1 DISPLAY & READOUTS
Rate of Turn Indicator
Auto Pilot Indicator
Rudder Indicator
Depth or SOG Display
Depth or SOG Numeric Display
AIS Information (while push)
Range Marker Interval
Range Scale
Sea Volume Position
Rain Volume Position
Gain Volume Position
Tune Indicator
Auto Tuning
Transmit/Standby Indicator
TX Pulse Width
Center Position Select
Bearing Mode Indicator
Trail Display Time
Radar Trails mode
Screen Brilliance
Interference Rejector Switch
Display Color Mode
Target Expansion Level
(strong)
True or Relative
EBL1/2 Bearing
Menu
Own Ship’s Data
Menu Select
Cursor Position
(Azimuth, Range)
VRM 1/2 Range
P-LINE 1/2 Range
ALARM
The alarm window appears over
the P-LINE data.
Screen Capture Mode
Screen Capture
Heading Line Off
(while push)
Range Ring ON/OFF
Menu Select
GPS
Own Ship’s Data

2-2
2
yy
2.1 NAMES AND FUNCTIONS OF CONTROL PANEL SWITCHES
2.1 NAMES AND FUNCTIONS OF CONTROL
PANEL SWITCHES
Names and Functions of Control Panel Switches
The following page describe name of buttons. The Sections and page numbers on the above indicate
pages where operation procedures and detailed descriptions are provided.
Fig 2.2 CONTROL PANEL
1 →See section 3.4.2 on page 3-12
2 →See section 3.4.1 on page 3-12
3 →See section 3.5.2 on page 3-18
4 →See section 3.3.6on page 3-11
5 →See section 3.5.5 on page 3-23
6 →See section 3.4.5 on page 3-14
7 →See section 3.5.4 on page
3-22
9 →See section 3.4.7on page 3-15
10 →See section 3.3.3 on page 3-9
11 →See section 3.4.6 on page 3-14
12 →See section 3.4.10 on page 3-17
13 →See section 3.4.4 on page 3-13
14 →See section 3.2 on page 3-5
16 →See section 3.5.3 on
page 3-20
17
18
19 →See section 3.5.6 on page
3-24
20 →See section 3.5.8 on page
3-26
21 →See section 3.5.7 on page
3-25
8 →See section 3.3.1on
page 3-9
15 →See section 3.2 on page
3-5
22 →See section 3.5.1on
page 3-18
23 →See section 3.4.3 on
page 3-13
24 →See section 3.4.9 on
page 3-16
25 →See section 3.3.2 on
page 3-9

2-3
① [STBY](standby) Switch
Use this switch to change the power-off state to the power-on state, or the transmission state to the
standby state.
To turn off the power, press the [STBY] switch and [TX] switch together.
-> See section 3.4.2 on page 3-12.
② [TX](Transmit) Switch
PREHEAT at the upper left of the radar display changes to STANDBY about 90 seconds
after the power is turned on.
Then, press this switch to start transmission.
-> See section 3.4.1 on page 3-12.
③ [EBL1/EBL2] (Electric Bearing Line 1/2) Switch
Use this switch to display and select EBL1/2.
-> See section 3.5.2 on page 3-18.
④ [ALARM ACK] (Alarm Acknowledgement) Switch
Use this switch to acknowledge a failure, target’s approach, or collision alarm.
Press the switch to stop an audible alarm.
If more than one alarm has occurred, the switch needs to be pressed the number of times equivalent
to the number of alarms.
-> See section 3.3.6 on page 3-11.
⑤ [OFF CENT] (Off Center) Switch
Shifts the own ship’s position .
-> See section 3.5.5 on page 3-23.
⑥ [GAIN] (Receiving Sensitivity) Control
Controls the radar’s receiving sensitivity.
To get higher sensitivity, turn the control clockwise.
Suppresses the clutter echo from the sea surface.
To heighten a suppressing effect, turn the control clockwise.
The clutter suppression mode switches back and forth between MANUAL and AUTO each
time the control is pressed.
-> See section 3.4.5 on page 3-14.
⑦ [P-LINE] (Parallel Index Line) Switch
Use this switch to display and select EBL1/2.
-> See section 3.5.4 on page 3-22.
⑧ [BRILL] (Operation LCD Brilliance) Switch
Controls the brilliance of the special LCD monitor.
-> See section 3.3.1 on page 3-9.
⑨ [RAIN] (RAIN/SNOW Clutter Suppression) Control
Suppresses the clutter echo from rain or snow.
To heighten a suppressing effect, turn the control clockwise.
To control this suppressing effect using Trackball, press the control.
-> See section 3.4.7 on page 3-15.
⑩ [DAY/NIGHT] (DAY/NIGHT MODE) Switch
Switches the screen color and brilliance according to each setting.
-> See section 3.3.3 on page 3-9.

2-4
2
yy
2.1 NAMES AND FUNCTIONS OF CONTROL PANEL SWITCHES
⑪ [SEA] (Sea clutter Suppression) Control
Suppresses the clutter echo from the sea surface.
To heighten a suppressing effect, turn the control clockwise.
To control this suppressing effect using Trackball, press the control.
-> See section 3.4.6 on page 3-14.
⑫ [HL OFF] (Heading Line Off) Switch
Clears the Ship’s heading line while this key is being pressed.
-> See section 3.4.10 on page 3-17.
⑬ [TUNE/AUTO] (Tune Control/Automatic) Control
Tunes the receiver of the radar.
Controls the target on the screen to be seen most clearly.
To change to automatic mode, press the control.
-> See section 3.4.4 on page 3-13.
⑭ [ENT] (Enter) Switch
Use this switch to determine menu selection or value input.
Pressing the switch has the same effect as left-clicking the trackball.
-> See section 3.2 on page 3-5.
⑮ [MENU] (Menu) Switch
Opens the menu.
-> See section 3.2 on page 3-5.
⑯ [VRM1/VRM2] (Variable Range Marker 1/2) Switch
Use this switch to display and select EBL1/2.
-> See section 3.5.3 on page 3-20.
⑰ Jog Dial
Use this dial to change the bearing of EBL1/2, the range of VRM1/2 and P-Line 1/2 .
⑱ [CAMERA] (Screen Capture) Switch
Radar screen images is downloaded to memory card.
⑲ [EXP] (Echo expansion) Switch
Expand the radar echo.
-> See section 3.5.6 on page 3-24.
⑳ [AIS LABEL] Switch
Display the AIS information.
-> See section 3.5.8 on page 3-26.
[OWN VECT] (Own Ship’s Vector) Switch
Use this switch to display the own ship’s vector.
-> See section 3.5.7 on page 3-25.
Trackball
Use this trackball to move the cursor mark to an arbitrary point. The trackball can be used for
setting in each mode.
-> For setting cursor, see section 3.5.1 on page 3-18.
[+RANGE-] (Range Scale) Switch
Expands or shrinks the observation range scale.
-> See section 3.4.3 on page 3-13.
21
22
23

2-5
[RR] (Fixed Range Marker) Switch
Use this switch to display the fixed range marker.
-> See section 3.4.9 on page 3-16.
[PANEL] (Operation Panel Brilliance) Switch
Controls the brilliance for the controls and switches on the operation panel.
The brilliance changes cyclically each time the switch is pressed.
-> See section 3.3.2 on page 3-9.
24
25
35

2-6
2
yy
2.2 MENU LIST
2.2 MENU LIST
This radar has 2 kinds of menu as following.
Main Menu : This menu is for all users.
Service Menu : This menu is for initial setting of JMA-610 at installation
Main Menu
0.Exit
→0.Previous
1.SHM 1/2/3/4
2.Range Rings 1/2/3/4
3.VRM 1/2/3/4
4.EBL/P-Line 1/2/3/4
5.Bearing Sale 0/1/2/3/4
6.Character 1/2/3/4
7.AIS/Vector 1/2/3/4
8.Next 1/2/3/4
↓Next
0.Previous
1.Own Mark 1/2/3/4
2.RADAR Video/Trails 1/2/3/4
3.Mark/Line 1/2/3/4
→0.Previous
1.Echo Yellow/Green/Amber/White
2.Trails Green/White/Br_Blue/Yellow/Amber
3.Echo Back Ground Black/Blue/Dark_Grey
4.Data Back Ground Black/Grey/Dark_Grey/Br_Blue
5.Others Green/Amber/White/Yellow
6.Own Mark Cyan/Grey/Magenta/Green/White
7.AIS/Vector White/Magenta/Cyan/Br_Blue
8.VRM Cyan/Green
3.Setting > → 0.Previous
1.Buzzer Level Off/1/2/3
2.Rate Of Turn 30-0-30/90-0-90/300-0-300
3.Expansion Off/Fair/Strong
0.Previous
1.AIS Function Off/On
2.AIS Symbol Display Off/On
3.Vector Off/On
4.Special AIS Symbols Off/On
5.Date/Time
Setting >
→0.Previous
1.Time Zone Setting
2.Local Date
3.Local Time
1.Brilliance >
2.Color >
4.AIS Settings
>

2-7
6.Own Mark > → 0.Previous
1.Filled Off/On
2.Radar Targets On Top Off/On
3.Profile > → 0.Previous
1.Own Ship Off/Rectangle/Pe
nta
g
on
2.2nd Ship Off/Rectangle/Pe
ntagon
3.3rd Ship → 1. Profile Off/Rectangle/P
entagon
2. Dimension Length
Beam
3. Position a
b
4.4th Ship → 1. Profile Off/Rectangle/P
entagon
2. Dimension Length
Beam
3. Position a
b
5.5th Ship → 1. Profile Off/Rectangle/P
entagon
2. Dimension Length
Beam
3. Position a
b
6.6th Ship → 1. Profile Off/Rectangle/P
entagon
2. Dimension Length
Beam
3. Position a
b
7.7th Ship → 1. Profile Off/Rectangle/P
entagon
2. Dimension Length
Beam
3. Position a
b
8.Next
↓Next
0.Previous
1.8th Ship → 1. Profile Off/Rectangle/P
entagon
2. Dimension Length
Beam
3. Position a
b
2.9th Ship → 1. Profile Off/Rectangle/P
entagon
2. Dimension Length
Beam
3. Position a
b
3.10th Ship → 1. Profile Off/Rectangle/P
entagon
2. Dimension Length
Beam
3. Position a
b
7.Ship Config Off/Situation 1/Situation
2/Situation 3/Situation 4/Situation
8.Next >

2-8
2
yy
2.2 MENU LIST
↓8.next
1.Screen Capure
Settin
g
>
→ 0.Previous
1.Select Card Slot Slot1/Slot2
2.Save File
3.Erase File
4.AUTO Capture Off/On
5.AUTO Capture Mode Auto-1/Auto-2
6.AUTO Capture Interval 1~999min(Auto-1)
10~999sec(Auto-2)
7.AUTO File Erase Off/On
8.Manual Capture Off/On
2.User Setting > → 0.Previous
1.Load User Setting
2.Save User Setting
3.Erase User Setting
3.Format Card
>
→ 0.Previous
1.Select Card Slot Slot1/Slot2
2.Format
4.NAV
INFOR-
MATION >
→ 0.Previious
1.Edit User Map → 0.Previious
1.Make with Cursor → 0.Previious
1.Type (Mark/Line)
2.Color White/Cyan/Blue
/Green/Yellow/Pi
nk/Red
2.Make with L/L → 0.Previious
1.Type (Mark/Line)
2.Color White/Cyan/Blue
/Green/Yellow/Pi
nk/Red
3.L/L
4.Enter
5.New Line Input ⇔ New Mark Input
3.Move
4.Delete
5.Insert/Move Vertex
6.Delete Vertex
7.DEL by Type/Color Type:ALL/Except
All
Color:
ALL/White/Cyan/
Blue/Green/Yello
w/Pink/Red
8.Remeain Point
2.Shift
3.Shift Clear

2-9
→ 0.Previious
→ 0.Previious
1.All Individual/Off/On
2.○ Off/On
3.△ Off/On
4.▽ Off/On
5.□ Off/On
6.◇ Off/On
7.沈船 Off/On
8.Next
↓8.NEXT
0.Previious
1.△△ Off/On
2.▽▽ Off/On
3.△▽ Off/On
4.▽△ Off/On
5.+ Off/On
6.× Off/On
7.Y Off/On
8.Next
↓8.NEXT
0.Previious
1.鼓 Off/On
2.灯台 Off/On
3.台形(中抜き) Off/On
4.台形(塗りつぶし) Off/On
5.帽子 Off/On
6.●● Off/On
7.● Off/On
8.Next
↓8.NEXT
0.Previious Off/On
1.三角塗りつぶし Off/On
2.! Off/On
3.錨 Off/On
4.錨/ Off/On
5.丸点線 Off/On
6.川- Off/On
7.◎ Off/On
8.Next
↓8.NEXT
0.Previious
1.□・/ Off/On
2.・ Off/On
3.破線 Off/On
4.実線 Off/On
5.一点鎖線 Off/On
→ 0.Previious
1.All Individual/Off/On
2.White Off/On
3.Cyan Off/On
4.Blue Off/On
5.Green Off/On
6.Yellow Off/On
7.Pink Off/On
8.Red Off/On
3.Mark Size Normal/Small
4.Mark Display Setting >
1.Display Mark Type >
2.Display Mark Color >

2-10
2
yy
2.2 MENU LIST
5.File Operations > → 0.Previious
1.Select Card Slot Slot1/Slot2/Intern
2.Load Mode Add/Overwrite
3.Load
4.Unload
5.Save
6.Erase
7.File Mark Display
6,Next >
↓6.Next
0.Previious
1.Own Ship Position
2.Geodetic WGS84

2-11
[Service Menu]
Keep press “MENU” key 5 second or more, and code input “0”,”enter”
Then [Service Menu] will be open as follows.
Service Menu
0.Exit
1.Equipment
Setup >
→0.Previous
1.Heading Mode SEL Off/On
2.Stern Marker Off/0° H-Up On/
90° H-Up On
3.Language Select English/Dutch/German/Fr
ench
4.Anttena Speed Normal/HS/Composit
5.PRF High/Low/JammiNG
6.Unit Of Range Km/nm/sm
7.Unit Of Speed m/s, km/h, kts
8.Next > → 0.Previous
1.Kind Of Vessel
2.True Trail FUNC.
3.RTH-Up
4.GSFT Soft Key
2.Maintenance
Menu >
→0.Previous
1.Safety Switch Tx-Off/Standby/
Tx-On/IGNORE
2.Partial Master
Reset
Yes or No
3.All Master Reset Yes or No
4.Alarm Setting > → 0.Previous
1.Alarm Function Off/On/NMEA Off
2.AIS Alarm Off/On
3.MAX Target Alarm Off/On
5.BRILL ADJ → 0.Previous
1.BRILL MIN 0-63
2.BRILL MAX 0-63
6.Clear Total Hour Yes or No
7.Clear Running Hour Yes or No
0.Previous
3.SP INIT
Setup >
→ 0.Previous 1.Main 0-255
1.Noise Level > → 2.Setting Mode Off/On
0.Previous
1.MBS Level 0-255
2.MBS > → 2.MBS Area 0-255
0.Previous
1.Bearing ADJ 0.0-359.9
4.Initial
Setting >
→ 2.Range ADJ 0-999
3.Tune ADJ 0-127
4.Tune Indicator ADJ 0-127
5.Anntena Height -5/5-10/10-20/20-m
6.GPS Setting > → 0.Previous
1.GPS1 Process
Setting >
→ 0.Previous
1.Position
2.Geodetic 00-47
3.Send Data Yes or No
4.Next >
↓4.Next
0.Previous
1.Exclusion 00-32
2.Antenna Height 0-8147m
3.Fix Mode 2D/3D/AUTO
4.DOP Level Up to 4/Up to 10/Up to 20
5.Position Average LoNG/Standard/None
0-999
1-999
6.Master Reset Off/On
7.Send Data Yes or No
2.GPS1 DGPS
Setting >
→ 0.Previous
1.Mode AUTO/Manual
2.Frequency 275.0-335.0kHz
3.Baud Rate 50/100/200bps
4.DGPS Mode Off/On
5.Send Data Yes or No

2-12
2
yy
2.2 MENU LIST
3.GPS1 WAAS
Settings >
→0.Previous
1.Mode Beacon/WAAS/AUTO
2.Ranging Off/On
3.NG WAAS Use/Not Use
4.WAAS Select Mode Manual/AUTO
5.WAAS No. 120-138
6.Send Data Yes or No
4.GPS2 Process
Setting >
→0.Previous
1.Position
2.Geodetic 00-47
3.Send Data Yes or No
4.Next >
↓4.Next
0.Previous
1.Exclusion 00-32
2.Antenna Height 0-8147m
3.Fix Mode 2D/3D/AUTO
4.DOP Level Up to 4/Up to 10/Up to 20
5.Position Average LoNG/Standard/None
0-999
1-999
6.Master Reset Off/On
7.Send Data Yes or No
5.GPS2 DGPS
Setting >
→0.Previous
1.Mode AUTO/Manual
2.Frequency 275.0-335.0kHz
3.Baud Rate 50/100/200bps
4.DGPS Mode Off/On
5.Send Data Yes or No
6.GPS2 WAAS
Setting >
→0.Previous
1.Mode Beacon/WAAS/AUTO
2.Ranging Off/On
3.NG WAAS Use/Not Use
4.WAAS Select Mode Manual/AUTO
5.WAAS No. 120-138
6.Send Data Yes or No
7.Sector Blank > → 0.Previous
1.Set Off/On
2.Make
3.Ent
8.Next
↓8.Next
0.Previous
1.TNI Blank → 0.Previous
1.Set Off/On
2.Make
3.Ent
2.Network → 1.Network Function Off/On
2.IP Address 0.0.0.0~255.255.255.255
3.RADR Echo Delivery > → 0.Previous
1.Echo Delivery Function Off/On
2.Multicast Address 239.0.17.1-8
3.Output Form Quadrant/Octant
4.Data Format Normal/Compressed
3.AIS Limit 5km Off/On (On=5km、Off=60km)
5.Sensor
Setting >
→0.Previous
1.ROT > → 0.Previous
1.Zero Set Set Set
2.Gain 0-127
3.Display Off/On
2.Rudder > → 0.Previous
1.Zero Set Set Set
2.Gain 0-127
3.Display Off/On
3.Autopilot > → 0.Previous
1.Display Off/On

2-13
4.Others > → 0.Previous
1.GPS(LL/COG/SOG) > → 0.Previous
1.GGA Off/On
2.RMC Off/On
3.RMA Off/On
4.GNS Off/On
5.GLL Off/On
6.VTG Off/On
2.GPS(TIME) > → 0.Previous
1.ZDA Off/On
3.Depth > → 0.Previous
1.DPT Off/On
2.DBK Off/On
3.DBT Off/On
4.DBS Off/On
4.Gyro > → 0.Previous
1.HDT Off/On
2.(D)GPS Off/On
5.AUTOpilot Off/APB
6.ROT Off/ROT
7.Rudder Off/RSA
6.System
Information >
7.Test Menu > → 0.Previous
1.Self Test > → 0.Previous
1.Scanner Status > → 0.Previous
*Safety Switch OK/NG/**
*AZI Pulse OK/NG/**
*HL Puluse OK/NG/**
*MH Current OK/NG/**
*Trigger OK/NG/**
*Video OK/NG/**
2.Processor
Status >
→0.Previous
*Interrupt OK OK/NG/**
*Video OK OK/NG/**
*Trigger OK OK/NG/**
*AZI OK OK/NG/**
*HL OK OK/NG/**
*Reverse OK OK/NG/**
3.Supply Voltage >
2.Monitor Test > → 0.Previous
1.Pattern 1
2.Pattern 2
3.Pattern 3
4.Pattern 4
5.Pattern 5
6.Pattern 6
7.Pattern 7
8.Pattern 8
3.Panel Test > → 0.Previous
1.Key Test > (PANEL)
2.Buzzer Test
3.Light Test
4.Line Monitor >
5.System Alarm Log >
MAGI
8.Next
↓Next
0.Previous
1.Ship Dimension > → 1. Own Ship > → Dimension Length 0.0~600.0m
Beam 0.0~400.0m
Radar Position Off/On
a 0.0~600.0m
b -200.0~+200.0m
GPS1 Posiotion Off/On
a 0.0~600.0m
b -200.0~+200.0m
GPS2 Position Off/On
a 0.0~600.0m
b -200.0~+200.0m

2-14
2
yy
2.2 MENU LIST
2. 2nd Ship > → Dimension 0.0~600.0m
0.0~400.0m
Radar Position Off/On
a 0.0~600.0m
b -200.0~+200.0m
GPS1 Posiotion Off/On
a 0.0~600.0m
b -200.0~+200.0m
GPS2 Position Off/On
a 0.0~600.0m
b -200.0~+200.0m
Ship Position a -600.0~600.0m
b -200.0~+200.0m
2.Ship Config > → 0.Previous
1.Select Situation Off/On
2.Situation 1 > → 0.Previous
1.Bearing ADJ 0.0-359.9
2.Range ADJ 0-999
3.Gain Preset 0-255
4.Noise Level 0-255
5.MBS Level 0-255
6.MBS Area 0-255
7.Dimension > → 1. Own Ship > → Dimension Length 0.0~600.0m
Beam 0.0~400.0m
Radar Position Off/On
a 0.0~600.0m
b -200.0~+200.0m
GPS1 Posiotion Off/On
a 0.0~600.0m
b -200.0~+200.0m
GPS2 Position Off/On
a 0.0~600.0m
b -200.0~+200.0m
2. 2nd Ship > → Dimension 0.0~600.0m
0.0~400.0m
Radar Position Off/On
a 0.0~600.0m
b -200.0~+200.0m
GPS1 Posiotion Off/On
a 0.0~600.0m
b -200.0~+200.0m
GPS2 Position Off/On
a 0.0~600.0m
b -200.0~+200.0m
Ship Position a -600.0~600.0m
b -200.0~+200.0m
8.Situation Name
3.Situation 2 > → 0.Previous
1.Bearing ADJ 0.0-359.9
2.Range ADJ 0-999
3.Gain Preset 0-255
4.Noise Level 0-255
5.MBS Level 0-255
6.MBS Area 0-255
7.Dimension > → 1. Own Ship > → Dimension Length 0.0~600.0m
Beam 0.0~400.0m
Radar Position Off/On
a 0.0~600.0m
b -200.0~+200.0m
GPS1 Posiotion Off/On
a 0.0~600.0m
b -200.0~+200.0m
GPS2 Position Off/On
a 0.0~600.0m
b -200.0~+200.0m
2. 2nd Ship > → Dimension 0.0~600.0m
0.0~400.0m
Radar Position Off/On
a 0.0~600.0m
b -200.0~+200.0m
GPS1 Posiotion Off/On
a 0.0~600.0m
b -200.0~+200.0m
GPS2 Position Off/On
a 0.0~600.0m
b -200.0~+200.0m
Ship Position a -600.0~600.0m
b -200.0~+200.0m
8.Situation Name

2-15
4.Situation 3 > → 0.Previous
1.Bearing ADJ 0.0-359.9
2.Range ADJ 0-999
3.Gain Preset 0-255
4.Noise Level 0-255
5.MBS Level 0-255
6.MBS Area 0-255
7.Dimension > → 1. Own Ship > → Dimension Length 0.0~600.0m
Beam 0.0~400.0m
Radar Position Off/On
a 0.0~600.0m
b -200.0~+200.0m
GPS1 Posiotion Off/On
a 0.0~600.0m
b -200.0~+200.0m
GPS2 Position Off/On
a 0.0~600.0m
b -200.0~+200.0m
2. 2nd Ship > → Dimension 0.0~600.0m
0.0~400.0m
Radar Position Off/On
a 0.0~600.0m
b -200.0~+200.0m
GPS1 Posiotion Off/On
a 0.0~600.0m
b -200.0~+200.0m
GPS2 Position Off/On
a 0.0~600.0m
b -200.0~+200.0m
Ship Position a -600.0~600.0m
b -200.0~+200.0m
8.Situation Name
5.Situation 4 > → 0.Previous
1.Bearing ADJ 0.0-359.9
2.Range ADJ 0-999
3.Gain Preset 0-255
4.Noise Level 0-255
5.MBS Level 0-255
6.MBS Area 0-255
7.Dimension > → 1. Own Ship > → Dimension Length 0.0~600.0m
Beam 0.0~400.0m
Radar Position Off/On
a 0.0~600.0m
b -200.0~+200.0m
GPS1 Posiotion Off/On
a 0.0~600.0m
b -200.0~+200.0m
GPS2 Position Off/On
a 0.0~600.0m
b -200.0~+200.0m
2. 2nd Ship > → Dimension 0.0~600.0m
0.0~400.0m
Radar Position Off/On
a 0.0~600.0m
b -200.0~+200.0m
GPS1 Posiotion Off/On
a 0.0~600.0m
b -200.0~+200.0m
GPS2 Position Off/On
a 0.0~600.0m
b -200.0~+200.0m
Ship Position a -600.0~600.0m
b -200.0~+200.0m
8.Situation Name

2-16
2
yy
2.2 MENU LIST
6.Situation 5 > → 0.Previous
1.Bearing ADJ 0.0-359.9
2.Range ADJ 0-999
3.Gain Preset 0-255
4.Noise Level 0-255
5.MBS Level 0-255
6.MBS Area 0-255
7.Dimension > → 1. Own Ship > → Dimension Length 0.0~600.0m
Beam 0.0~400.0m
Radar Position Off/On
a 0.0~600.0m
b -200.0~+200.0m
GPS1 Posiotion Off/On
a 0.0~600.0m
b -200.0~+200.0m
GPS2 Position Off/On
a 0.0~600.0m
b -200.0~+200.0m
2. 2nd Ship > → Dimension 0.0~600.0m
0.0~400.0m
Radar Position Off/On
a 0.0~600.0m
b -200.0~+200.0m
GPS1 Posiotion Off/On
a 0.0~600.0m
b -200.0~+200.0m
GPS2 Position Off/On
a 0.0~600.0m
b -200.0~+200.0m
Ship Position a -600.0~600.0m
b -200.0~+200.0m
8.Situation Name

2-17
2.3 NAMES AND FUNCTIONS OF
ON-SCREEN CONTROLS
Fig 2.3 On-screen controls
1 2 3 4 6 5
24
25
26
27
11
29
30
7
8
9
10
28
20
18
19
21
22
23
12 13 14 15 16 17

2-18
2
yy
2.3 NAMES AND FUNCTIONS OF ON-SCREEN CONTROLS
1 【RANGE】
A click on “+” will increment the RANGE SCALE.
A click on “-“ will decrement the RANGE SCALE.
2 【AUTO TUNE】
A click on the box will select either Manual tune, “M” or Auto
tune, ”A”.
3 【TX/STBY】
A click on the box will select either TRANSMIT or STANDBY.
4 【PULSE LENGTH】
A click on the box will cycle through the available pulse lengths.
5 【OFF-CENTER】
A click on the box will cycle the center mode as follows.
CENTER1 OFFCENTER3 CENTER2
6 【LENGTH OF TRAILS】
A click on the box will cycle the length of trails as follows.
Clicking and holding down the box over 2 seconds
will set the trails to OFF.
7 【MODE OF THE TRAILS】
A click on the box will select TRUE TRAILS,”T”, or RELATIVE
TRAILS,”R”.
8 【BRILLIANCE】
A click on the box will enable brilliance adjustment.
The brilliance can be change by [JOG DIAL] or [TRACK-BALL] and
[ENTER] key.
9 【INTERFERENCE REJECTION】
A click on the box will cycle IR mode as follows.
10 【DAY/NIGHT】
A click on the box will cycle the display mode as follows.
DAY1 DAY4DAY3DAY2
NIGHT1 NIGHT4NIGHT3NIGHT2

2-19
11 【DOCKING/AIS/GPS】
Select informations from Docking / GPS / AIS / OWN SHIP / OFF.
12 13 【EBL】
Refer to Section 3.5.2.
16 17 【VRM】
Refer to Section 3.5.3.
18 【HL OFF】
With the cursor positioned on the box, pressing and holding
the [ENTER] key will remove the HEADING LINE from the display.
When the key is released, the line is showed again.
19 【RANGE RINGS】
A click on the box selects between RANGE RINGS ON and OFF.
20 【SCREEN CAPTURE】
Click icon ,the screen image is downloaded to memory card.
21 【OWN SHIP INFORMATION】
Select informations from Docking / GPS / AIS / OWN SHIP / OFF.
22 【VECTORS】
A click on the box will cycle the vector time as follows.
Pressing and holding down the [ENTER] key on the box
over 2 seconds will set the VECTOR OFF.
23 【TRIP COUNTER】
Pressing and holding down the [ENTR] key on the box
will clear the TRIP COUNTER.
24 【TUNE】
Pressing the [ENTER] key on the box, you can adjust TUNE with
[TRACK BALL]. If you want to adjust TUNE with [TUNE] knob, press
[TUNE] knob on keyboard.
25 【GAIN LEVEL】
Pressing the [ENTER] key on the box, you can adjust GAIN with
[TRACK BALL]. If you want to adjust GAIN with [GAIN] knob, press
[GAIN] knob on keyboard.

2-20
2
yy
2.3 NAMES AND FUNCTIONS OF ON-SCREEN CONTROLS
26 【RAIN CLUTTER SUPPRESSION LVEL】
Pressing the [ENTER] key on the box, you can adjust RAIN with
[TRACK BALL]. If you want to adjust RAIN with [RAIN] knob, press
[RAIN] knob on keyboard.
27 【SEA CLUTTER SUPPRESION LVEL】
Pressing the [ENTER] key on the box, you can adjust SEA CLUTTER
SUPPRESION LEVEL with [TRACK BALL]. If you want to adjust SEA
CLUTTER SUPPRESION LEVEL with [SEA] knob, press [SEA] knob on
keyboard.
28 【TARGET EXPANSION LEVEL.】
A click on the box will cycle the target expansion level.
OFF/FAIR/STRONG

2-21