Autec s r l R402156D Remote Control Receiver User Manual Copertina esterna fronte LI14CAA0 00
Autec s.r.l. Remote Control Receiver Copertina esterna fronte LI14CAA0 00
Users Manual

AC Receiver System
USER’S MANUAL

AC Receiver System
USER’S MANUAL
Follow the indications and warnings given by the machine producer regarding the machine
controlled by the radio remote control.
The information contained in this manual considers a representative configuration of the
radio remote control: please find radio remote control real configuration in the technical data
sheet (attached to the manual).
If this manual is lost or damaged, ask for a copy from AUTEC. Please specify the serial
number of the relative radio remote control.
Contact AUTEC if any of the instructions and/or warnings given in this manual are not clear.
The information contained in this manual is subject to modification without notice and is not
binding.
No parts of this manual may be reproduced by any means without the written permission of
AUTEC (including recording and photocopying).

LI14CAA0-00 - AmEn.fm 1 - Index and conventions Page 1
1 INDEX AND CONVENTIONS
1.1 INDEX
1 Index and conventions .......................................................................................... 1
1.1 Index ........................................................................................................................ 1
1.2 Conventions............................................................................................................. 1
2 Introduction ............................................................................................................ 2
2.1 General description.................................................................................................. 2
2.2 Documentation......................................................................................................... 3
2.3 General technical data............................................................................................. 4
3 Receiving unit Type R402 ..................................................................................... 5
3.1 Receiving unit Type R402 technical data................................................................. 6
4 Warnings for installation....................................................................................... 7
5 Warnings for maintenance.................................................................................... 8
5.1 Routine maintenance............................................................................................... 8
5.2 Special maintenance (Service Center) .................................................................... 9
5.3 Disposal ................................................................................................................... 9
6 Light signals......................................................................................................... 10
6.1 External signals...................................................................................................... 10
6.2 Internal signals....................................................................................................... 10
7 Programming........................................................................................................ 11
7.1 Programming the E16SRXUS1 radio receiving module ........................................ 11
7.2 Programming the E16B14AC mother board .......................................................... 12
7.3 Programming the E16RI02B bus board ................................................................. 12
8 Receiving unit diagnostics ................................................................................. 13
1.2 CONVENTIONS
In this manual, all important information is highlighted in the following symbols and conven-
tions:
abcd… : WARNINGS
abcd… : TECHNICAL DATA
abcd… : IMPORTANT TEXTS
THIS MANUAL REFERS EXCLUSIVELY TO THE RECEIVING UNIT: THE GENERAL
USAGE WARNINGS ARE INCLUDED IN THE TRANSMITTING UNIT MANUAL.
BEFORE INSTALLING, STARTING AND USING THE RADIO REMOTE CONTROL,
THIS MANUAL MUST BE READ AND UNDERSTOOD BY ALL PEOPLE WHO IN-
STALL, USE AND CARRY OUT MAINTENANCE ON THE RADIO REMOTE CONTROL.

Page 2 2 - Introduction LI14CAA0-00 - AmEn.fm
2 INTRODUCTION
2.1 GENERAL DESCRIPTION
Transmit-
ting unit
Receiving
unit
Industrial radio remote controls are used to control
machines from a distance. Each industrial radio re-
mote control is made up of a portable transmitting unit,
from which the user can remotely control the machine,
and a receiving unit installed on board the machine it-
self.
The transmitting unit uses radio frequencies to trans-
mit a coded message which contains a value called
address. Each receiving unit can only decode the
messages coming from its own transmitting unit with
the same address.
This excludes the possibility of an interference activat-
ing any system function. If the radio transmission is
disturbed, incorrect or interrupted, the receiving unit
autonomously stops the whole system.
Each radio remote control complies with Part 15 of the FCC rules.
Operation is subject to the following conditions:
- this device may not cause a harmful interference, and
- this device must accept any interference received, including interference that may cause
undesired operation.
Changes or modifications not expressly approved by the party responsible for
compliance could void the user’s authority to operate the equipment.
NOTE: This equipment has been tested and found to comply with the limits for
a Class B digital device, pursuant to Part 15 of the FCC Rules. These limits are
designed to provide reasonable protection against harmful interference in a
residential installation. This equipment generates, uses and can radiate radio
frequency energy and, if not installed and used in accordance with the instruc-
tions, may cause harmful interference to radio communications. However,
there is no guarantee that interference will not occur in a particular installation.
If this equipment does cause harmful interference to radio or television recep-
tion, which can be determined by turning the equipment off and on, the user is
encouraged to try to correct the interference by one or more of the following
measures:
- Reorient or relocate the receiving antenna.
- Increase the separation between the equipment and receiver.
- Connect the equipment into an outlet on a circuit different from that to which
the receiver is connected.
- Consult the dealer or an experienced radio/TV technician for help.

LI14CAA0-00 - AmEn.fm 2 - Introduction Page 3
Autec cannot be held responsible if the radio remote control is installed on applica-
tions that are different from those permitted:
PERMITTED USES
Hoisting machines (construction cranes, bridge cranes, machines for material
handling in general,…).
FORBIDDEN USES
Machines installed in areas where equipment with explosion-proof character-
istics is required.
Machines for moving, raising and transporting people.
All machines must undergo a risk analysis: it is therefore necessary to evaluate, within the
limits of this analysis, if the machine can be radio remote controlled.
The machine producer and/or the person who decides upon radio remote control use and
installation is responsible for this analysis.
Autec cannot be held responsible if the risk analysis is not carried out correctly.
To guarantee correct radio remote control operation, all current regulations regarding safety
at work and accident prevention should be respected. All applicable standards and regula-
tions valid in the user country regarding the use of both the machine and the radio remote
control MUST ALWAYS be respected.
Autec cannot be held responsible if the radio remote control is used in unlawful
working conditions.
System must be installed by a licensed technician and in accordance with all rele-
vant local, state/provincial and federal regulations, including but not limited to NEC,
OSHA, CE etc.
In case of malfunction and/or emergency, disable the system “machine radio
remote control” until the problem has been completely solved.
Any damaged part can ONLY be replaced by authorized Autec personnel or service
representative, and ONLY using original Autec spare parts.
2.2 DOCUMENTATION
Documentation enclosed with each radio remote control includes at least the following:
- transmitting unit manual
- receiving unit manual
- battery charger manual
- certificate of guarantee
- technical data sheet.
Make sure that such documents have been supplied: if they are not, please request
them from Autec or an authorized representative, specifying the product serial num-
ber.

Page 4 2 - Introduction LI14CAA0-00 - AmEn.fm
Technical data sheet
The technical data sheet shows the wiring diagram between the receiving unit and the ma-
chine. The technical data sheet must be filled in and checked by the installer, who is re-
sponsible for a correct wiring. Once all necessary checks have been carried out, the
installer must undersign the technical data sheet, which must be kept with the user's man-
ual (always keep a copy of this data sheet for administrative purposes).
Identification plates
The radio remote control identification and approval data is given on plates that are on both
the transmitting unit and the receiving unit.
These plates MUST NOT be:
- removed from their position
- altered or damaged (contact Autec or an authorized representative for replacement)
2.3 GENERAL TECHNICAL DATA
Due to the characteristics of radio propagation (i.e.: EM interferences, near
out-of-range condition), a delay up to one second may occasionally occur be-
tween command release and actual deactivation of the corresponding output.
Care must be taken to ensure that this could never lead to a dangerous situa-
tion in the specific uses.
Frequency band ...................................................................................... 902 -928 MHz
Available radio channels ........................................................................................... 32
Hamming distance .................................................................................................... ≥ 8
Probability of undetected error..................................................................... <10 exp-11
Typical working range............................................................................. 330 ft (100 m)
Command response time................................................................................ ~ 100 ms
STOP command response time.......................................................................~ 100 ms
Passive emergency time (or passive stop) *................................................ 0.35/1 sec.
*refer to paragraph 7.1 "Programming the E16SRXUS1 radio receiving module" DIP nr. 1 settings.

LI14CAA0-00 - AmEn.fm 3 - Receiving unit Type R402 Page 5
3 RECEIVING UNIT TYPE R402
The receiving units Type R402 can be used with the transmitting units of the following se-
ries:
- LIGHT SERIES
- MODULAR SERIES
These receiving units are equipped with a safety function called SAFETY that pro-
tects the system “machine+radio remote control”, when it is in neutral (rest) posi-
tion, from unintended movements caused by possible radio remote control faults.
For this to happen, both the wiring instructions in the technical data sheet and the
recommendations for correct installation included in the following manual have to be
respected.
A
B
C
D
EF
G
HL
Acable gland (opt. plug) DPOWER/ENABLE light
Bidentification plate Eantenna
Ctechnical data plate
DRILLING TEMPLATE
F= 5.8” (148 mm)
G= 4.6” (116 mm)
H= 10” (253 mm)
L= 10” (253 mm)
The mother board of this receiving unit is the E16B14AC board for configurations up to 14
commands. This number can be modified using the bus E16RI02_ board.
F5
F4
F3
F2
F1
F1 POWER SUPPLY
protection fuse
F2
F3 STOP circuit protection fuses
F4
F5 SAFETY circuit protection fuses

Page 6 3 - Receiving unit Type R402 LI14CAA0-00 - AmEn.fm
3.1 RECEIVING UNIT TYPE R402 TECHNICAL DATA
Power supply
MIN. NOM. MAX.
Voltage (Vac) 18 25 30
25 35 42
36 50 62
70 110 132
Frequency (Hz) 50 60
Absorbed power (VA) 11
Climatic conditions
TEMPERATURE RELATIVE
HUMIDITY AIR PRESSURE
WORKING
Class 4K4H
-5°F to +160°F
(-20°C to +70°C)
Class 4K4H
4% to 100%
Class 4K4H
86 kPa to 106 kPa
STORAGE
Class 1K5
-40°F to + 160°F
(-40°C to +70°C)
Class 1K3
5% to 95%
Class 1K4
86 kPa to 106 kPa
TRANSPOR-
TATION
Class 2K3
-13°F to + 160°F
(-25°C to +70°C)
Class 2K3
95%
Class 2K3
70 kPa to 106 kPa
Antenna ......................................................................................................... dedicated
STOP contact rated current........................................................................ 4A (250Vac)
SAFETY contact rated current.................................................................... 4A (250Vac)
Command contact rated current ................................................................6A (250Vac)*
Fuse F1 (POWER SUPPLY) ................................ 1.25A T 250V [0.2”x0.8” (5x20 mm)]
Fuse F2 and F3 (STOP circuit)...................................4A T 250V [0.2”x0.8” (5x20 mm)]
Fuse F4 and F5 (SAFETY circuit) ..............................4A T 250V [0.2”x0.8” (5x20 mm)]
Housing ....................................................................................................PA 6 (20% fg)
Protection degree ...................................................................................NEMA 4 (IP65)
Dimensions....................................................... (7.1”x9.1”x3.7”) [(180 x 230 x 95) mm]
Weight ................................................................................................... 5.7 lbs (2.6 kg)
*The maximum command contact rated current for the optional modules that may be present is given in the tech-
nical data sheet.

LI14CAA0-00 - AmEn.fm 4 - Warnings for installation Page 7
4 WARNINGS FOR INSTALLATION
Installation must only be carried out by qualified people and in accordance
with installation country rules.
The installer MUST ALWAYS respect the following warnings:
PLACE the receiving unit vertically, with the cable gland (or plug) facing down.
PLACE the receiving unit so that it is not completely shielded by metal parts
and that it is easily reachable.
FIX the receiving unit at least in four points, using the specific holes located in
the housing.
If installing on machines that vibrate, FIX the receiving unit to the machine with
its appropriate vibration dampers.
DO NOT MODIFY or TAMPER WITH the radio remote control, the machine or its
electrical panel. DO NOT PERFORATE the receiving unit in any case.
CHECK that the receiving unit power supply is within the voltage range given
in the “Technical Data”, and that the voltages and currents being used do not
exceed the maximum permitted values.
DO NOT BYPASS the radio remote control safety devices and/or those present
inside the machine.
RESPECT all the requirements for machines and for hoisting machines (see
corresponding IEC60204-1 and IEC60204-32 prescriptions).
NEVER POWER the receiving unit directly from the mains. A main switch
should always be present to allow power supply removal.
REMEMBER to carefully wire the SAFETY contact in series with the movement
commands inside the receiving unit.
GROUP the wiring away from the radio module, in order to avoid interferences
and hazards related to electrical safety.
NEVER REMOVE the jumper between the contacts 2 and 3 of the STOP com-
mand, unless a circuit with 2 separate contacts (4 wires) is required. If it is re-
moved, the STOP circuit could lose its safety function.
After installation and wiring, ALWAYS CHECK that the manoeuvres carried out
are exactly the same as the commands given (in particular check the STOP
command).
FAILURE TO COMPLY WITH THE ABOVE WARNINGS MAY RESULT IN SERI-
OUS INJURY OR DEATH TO PERSONNEL AND DAMAGE TO EQUIPMENT.
WARNING: If the receiving unit is covered by metal structures or installed inside met-
al electrical panels, use the appropriate extension kit for the antenna. The dedicated
antenna stylus should never come into contact with metallic parts.
The installer must CHECK and/or FILL IN the “Technical Data Sheet”, indicating the date
the system has been put into service, signing and stamping it.

Page 8 5 - Warnings for maintenance LI14CAA0-00 - AmEn.fm
5 WARNINGS FOR MAINTENANCE
ALWAYS ENSURE THAT THE RECEIVING UNIT HAS BEEN DISCONNECTED
FROM THE POWER SOURCE BEFORE CARRYING OUT ANY MAINTENANCE
WORK.
All control and maintenance actions carried out on the radio remote control must be verified
and recorded by the person in charge of carrying out maintenance on the machine.
Routine maintenance carried out as described in this manual is fundamental
for using the radio remote control safely.
After each maintenance action, always make sure that commands sent by the
transmitting unit only activate the corresponding expected operations.
5.1 ROUTINE MAINTENANCE
The following instructions allow to maintain the radio remote control in perfect conditions,
guaranteeing it to function safely and correctly for a long period.
Special applications may need more specific routine maintenance actions to be carried out
at different periods.
These instructions do not in any case substitute the norms and laws that regulate work safe-
ty, nor do they limit the responsibility of the purchaser and user of the radio remote control.
All given instructions must be followed correctly each time the machine and the ra-
dio remote control are put into service.
If irregularities are noted while carrying out routine maintenance, put the “ma-
chine+radio remote control” system out of order, following the indications giv-
en (see paragraph 8 "Receiving unit diagnostics").
Receiving unit
It is recommended every three months to:
1. remove dust or accumulations of other material from the receiving unit. Never use sol-
vents or flammable/corrosive materials to clean, and do not use high pressure water clean-
ers or steam cleaners
2. make sure that the receiving unit is intact in its structure
3. verify the integrity and connection of the internal wiring to the receiving unit
4. make sure that the panel symbols can be easily recognized and replace the panel if nec-
essary
5. check that the identification plate is readable and not damaged.
Electrical operation
It is recommended every six months to:
1. make sure that all the relay contacts of the receiving unit operate correctly, and check
that the contact closes when the corresponding manoeuvre is enabled and opens when the
manoeuvre is disabled
2. check the correct correspondence between the commands that are sent and the ma-
noeuvres that are carried out
3. check that the contact for the SAFETY relay is open when no movement command has
been sent. This is safety critical maintenance: it’s necessary to keep a record (date, signa-
ture, comments) showing that this check has been performed regularly, together with other
installation documents.

LI14CAA0-00 - AmEn.fm 5 - Warnings for maintenance Page 9
External electric conductors
It is recommended every twelve months to:
1. verify integrity along the full length of the cable which connects the receiving unit to the
machine
2. verify the integrity and the electrical connection of the plugs and the connection socket
3. check the strips or other fixing systems and replace them if necessary
4. make sure that the connecting cable is not deteriorated, especially the part near the cable
holder.
5.2 SPECIAL MAINTENANCE (SERVICE CENTER)
Any fault should be repaired by authorized personnel (contact Service), using
original Autec spare parts only.
Authorized Service Center
When it is necessary to carry out special maintenance (radio remote control repair and re-
placement of damaged or faulty parts), do not contact anyone other than our Authorized
Service Center. In order to make the intervention faster and more reliable, please help us
identify the radio remote control correctly and completely by giving:
- serial number
- purchase date
- description of the problem found
- address and telephone number of the place where the device is being used (with the name
of the person to contact)
- local supplier.
It is recommended to read and understand all parts of this manual, and make sure
that all the instructions it contains have been followed correctly before contacting
the Service technicians.
5.3 DISPOSAL
When disposing of a radio remote control, give it to the waste separate collecting services
in the user's country.
Please pay particular attention when recycling the batteries, applying local rules. Do not
throw them away with domestic trash.

Page 10 6 - Light signals LI14CAA0-00 - AmEn.fm
6 LIGHT SIGNALS
6.1 EXTERNAL SIGNALS
Each receiving unit is equipped with a status indicating light:
SIGNAL TYPE MEANING
LIGHT SWITCHED
OFF Receiving unit not powered
STEADY LIGHT Receiving unit powered
(POWER ON)
BLINKING LIGHT
Radio link between the transmitting
and receiving unit is present
(ENABLE ON)
6.2 INTERNAL SIGNALS
The activation of each relay on the E16B14AC mother board is signalled by a LED (A) near
the relay. The same indication is repeated on the bus board (E16RI02_) if present.
E16B14AC mother board E16RI02_ bus board
A
S
T
O
P
/E
N
A
S
A
F
E
T
Y
R
L
1
R
L
2
R
L
3
R
L
4
R
L
5
R
L
..
L
e
d
1
L
e
d
2
S
T
A
R
T
/
A
B
Data memory
Two diagnostic LEDs (B) are present on the E16RI02B bus board that indicate:
LED 1
(GREEN)
LED 2
(RED)
Three LEDs are present on the E16SRXUS1 radio receiving module that indicate:
1. power supply on
2. radio link on
3. frequency scanning search
123
diagnostic LED
code alarm in the data memory (see paragraph 7.3 "Program-
ming the E16RI02B bus board")

LI14CAA0-00 - AmEn.fm 7 - Programming Page 11
7 PROGRAMMING
The dip switches must be programmed when the receiving unit is not powered.
Programming must only be carried out by authorized personnel.
For the correct functioning, the group of 8 dip switches (excluding DIP 1) for
the radio modules E16STXUS1 (transmitting unit) and E16SRXUS1 (receiving
unit) must be set in the same way.
The incorrect closure of the receiving unit can compromise the seal between
the casings and thereby the protection degree from dust and water.
7.1 PROGRAMMING THE E16SRXUS1 RADIO RECEIVING MODULE
Group of 8
dip switches
Group of 4 dip
switches
The group of eight dip switches locat-
ed on the radio module are used to
program some functions and set the
working frequency.
The programming set in the other
group of four dip switches must never
be modified.
Group of 8 dip switches
DIP STATE FUNCTION
1ON Stop after 0.35 sec with invalid radio signal
OFF Stop after 1 sec with invalid radio signal
2ON Deactivation of low battery warning from horn on
machine
OFF Activation of low battery warning from horn on machine
3
ON If DIP 8 is OFF automatic scan of the frequencies in the
band 915 - 928 MHz
OFF If DIP 8 is OFF automatic scan of the frequencies in the
band 902 - 915 MHz
3-7 ON/OFF If DIP 8 is ON see “Appendix: Frequency Table”
8
ON Manual selection mode of the frequencies using DIP 3 -
DIP 7 (refer to “Appendix: Frequency Table”)
OFF Automatic scan mode of the frequencies in the band
selected by DIP 3 (DIP 4 - DIP 7 indifferent)

Page 12 7 - Programming LI14CAA0-00 - AmEn.fm
7.2 PROGRAMMING THE E16B14AC MOTHER BOARD
DSW1
Dip switch programming shall correspond to
that given on the technical data sheet.
Dip switches 4-5-6 of the DSW1 group are
used to program some of the radio remote
control functions as illustrated in the following
table:
DSW1
PROG. DIP
SWITCH
SEL.
POS. FUNCTION
7.3 PROGRAMMING THE E16RI02B BUS BOARD
Autec programs this bus board and programming is recorded in the data memory.
DATA MEMORY
P1 4ON
RL3 held by RL2 (or RL1) and RL4 by RL3*
*Once RL4 and RL3 have been activated after RL2 or RL1 (and therefore held by RL2 (or
RL1)) they can be easily disabled by activating them in the reverse order. The same
applies for RL8 and RL7 with RL5 (or RL6).
4 OFF disabled function
P2 5 ON RL7 held by RL5 (or RL6) and RL8 by RL7*
5 OFF disabled function
P3 6ON
If RL1 (or RL3) is active then RL2 and RL4 are disabled
If RL2 (or RL4) is active then RL1 and RL3 are disabled
6 OFF disabled function

LI14CAA0-00 - AmEn.fm 8 - Receiving unit diagnostics Page 13
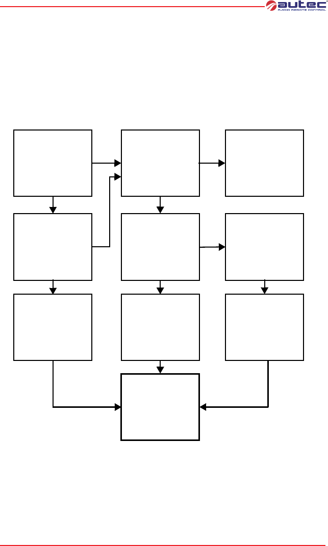
8 RECEIVING UNIT DIAGNOSTICS
If the system “machine+radio remote control” does not start, check if the problem is caused
by the radio remote control or the machine. Therefore, before carrying out any verification
connect the cable control unit: if the machine does not start, the problem lies with the ma-
chine itself.
If, on the other hand, the machine only starts using the cable control panel, the problem lies
with the radio remote control. In this case, follow the diagnostics procedure of the transmit-
ting unit and then proceed as follows:
Is the external
signal light
continuously
switched on?
Is the connecting
plug between the
radio remote control
and the machine
connected
correctly?
Correctly insert
the connecting plug
and start the radio
remote control.
Is the external
signal light blinking?
Remove power from
the receiving unit.
Check fuses. Are
they intact?
Check the power
supply connections.
Carry out the
frequency change
procedure (see
transmitting unit
manual). Does the
machine start?
CALL TECHNICAL
ASSISTANCE
Replace blown fus-
es. Connect to pow-
er source and switch
on radio remote
control. Does the
machine start?
NO
YES
NO
NO
YES
NO
YES
NO NO
YES
If the address keys
have been changed
it is necessary to re-
configure the receiv-
ing unit (*). Does the
machine start?
NO
(*) If the address keys (E16SCHUS1) have been replaced, do the following:
1. check that the transmitting unit is off and the receiving unit is powered
2. switch on the transmitting unit
3. press the START pushbutton without releasing it for at least 5 sec.

Page 14 8 - Receiving unit diagnostics LI14CAA0-00 - AmEn.fm

3
34
48
85
566 7
7
OFF OFF OFF
902.150 915.350 ON
916.250
903.050
OFF
ON
OFF OFF
ON
OFF
OFF OFF
ON
ON
ON
917.050
917.850
918.675
919.525
903.850
906.325
905.525
904.650
ON
ON
OFF OFF
ON
OFF
ONON
OFF OFF
ON
DIP SWITCH DIP SWITCH
MHz MHz
ON
ON
ON
ON
OFF
ON
OFF
920.375
921.175
922.050
907.175
908.850
907.975
ON
ON
ON
OFFOFF
ON
ON
ON
909.650
910.450
912.125
912.925
911.250
913.775
914.525
923.650
922.850
926.925
927.725
926.175
925.325
924.450
ON
OFF
OFF
ON
ON
OFF
OFF
ON
ONONON
ON
ON
ONON
ONON
OFF
ON
ON ON
ON
ONONON ON
ON
ON
ON
ON
ON
ON
ON
ON
ONON
ON
OFF
OFF
OFF
ON
OFF
OFF
OFF OFF OFF
ON
ON
OFF
OFF
OFF
OFFOFF
OFF
ON
OFF
OFF
ON
OFF
ON
OFF
OFF OFF
ON
OFF
OFF
ON
OFF
OFF
ON
OFF OFF OFF OFF
OFF
ON
OFF OFF
OFF
OFF OFF
OFF OFF
ON
OFF
ON
OFF OFF
ON
ON
OFF
ON
OFF
ON
OFFOFF
OFF
OFF
ON
OFF
OFF
ON
ONON
ON
ONON
ON
OFF
ON
ON
ONON ON
ON
ONON
OFF
OFF OFF
ON
ON
OFF
ON
ON
ON
OFF
OFF
ON
ON
OFF
ON
OFF
ON
ON
ON
ON
ON
ON
ON
ON
ON
ON
ON
ON
ON
ON
ON
ON
ON
OFF
ONON
Appendix: FREQUENCY TABLE
E16SRXUS1

Via Pomaroli, 65
36030 Caldogno (VI) ITALY
Tel : ++39 - 0444/901000 r.a.
Fax: ++39 - 0444/901011
email: info@autec.it
http://www.autec.it
Via Pomaroli, 65
36030 Caldogno (VI) ITALY
Tel : ++39 - 0444/901000 r.a.
Fax: ++39 - 0444/901011
email: info@autec.it
http://www.autec.it