Barrot Technology IVTI50E Bluetooth Module User Manual
IVT Corporation Bluetooth Module
User Manual

i50e Datasheet
2 / 58
VERSION HISTORY
REVISION
AMENDMENT
DATE
AUTHOR
1.0
Initial version
2012-6-25
Wang Yuqiang
Zhu Yong
1.1
Added certification, contact
information, copyright
2012-8-08
Niu Chong
Huang Ruixue
1.2
Revise chapter 2.1
2012-10-12
Li Li
1.3
Add chapter 2.5: add power
consumption when i50e works as
master
2012-11-16
Li Li
1.4
Update i50e footprint. Refer to Figure
30.
2012-11-22
Wan Zhifu
Li Li
1.5
Update format
2012-11-29
Li Li
1.6
Update PIN description. See Table 9.
Change UART_CTS to CMOS Input,
change UART_RX to CMOS Input
2012-12-21
Li Li
1.7
Add package information
2013-3-4
Li Li
1.8
1. Update Figure2.
2. Add FCC, IC, CE certificate
2013-4-2
Li Li
1.8
Update designated antenna.
2013-4-16
Li Li
1.9
Update descrpitons.
2013-6-27
Li Li
BlueSoleil EcoSystem
BlueSoleil EcoSystem
BlueSoleil EcoSystem
BlueSoleil EcoSystem

i50e Datasheet
3 / 58
Contents
1 Block Diagram and Descriptions ............................................................................................... 6
2 Electrical Characteristics ........................................................................................................... 8
2.1 Absolute maximum ratings ............................................................................................... 8
2.2 Recommended Operating Conditions ............................................................................... 8
2.3 Terminal characteristics .................................................................................................... 8
2.4 Battery charger ................................................................................................................. 9
2.5 CODEC Characteristics ..................................................................................................... 10
2.6 Current Consumption ...................................................................................................... 11
2.7 Radio Characteristics and General Specifications ........................................................... 11
3 Pin Description ........................................................................................................................ 12
4 Power Management ................................................................................................................ 19
4.1 Power Management Block .............................................................................................. 19
4.2 Battery Charger ............................................................................................................... 20
5 Serial Interfaces ....................................................................................................................... 21
5.1 UART Interface ................................................................................................................ 21
5.1.1 UART Configuration While RESET is Active .............................................................. 23
5.1.2 UART Bypass Mode ................................................................................................. 23
5.2 SPI Interface .................................................................................................................... 24
6 Audio Interfaces ...................................................................................................................... 24
6.1 Audio Interface ................................................................................................................ 24
6.1.1 Audio Input and Output .......................................................................................... 25
6.2 Stereo Audio CODEC Interface ........................................................................................ 26
6.2.1 ADC .......................................................................................................................... 26
6.2.2 DAC .......................................................................................................................... 28
6.2.3 IEC 60958 Interface ................................................................................................. 30
6.2.4 Microphone Input ................................................................................................... 30
6.2.5 Line Input ................................................................................................................ 32
6.2.6 Output Stage ........................................................................................................... 33
6.2.6.1 Mono Operation ...................................................................................................................... 34
6.2.6.2 Side Tone ................................................................................................................................. 34
6.2.6.3 Integrated Digital Filter ............................................................................................................ 34
6.3 Digital Audio Interface (I2S) ............................................................................................ 34
6.4 PCM Interface .................................................................................................................. 38
6.4.1 PCM Interface Master/Slave ................................................................................... 38
6.4.2 Long Frame Sync ..................................................................................................... 39
BlueSoleil EcoSystem
BlueSoleil EcoSystem
BlueSoleil EcoSystem
BlueSoleil EcoSystem

i50e Datasheet
4 / 58
6.4.3 Short Frame Sync .................................................................................................... 40
6.4.4 Multi Slot Operation ................................................................................................ 40
6.4.5 GCI Interface ............................................................................................................ 41
6.4.6 Slots and Sample Formats ....................................................................................... 41
6.4.7 Additional Features ................................................................................................. 42
6.4.8 PCM Configuration .................................................................................................. 42
7 Software Stacks ....................................................................................................................... 43
7.1 BlueSoleil Stack ............................................................................................................... 44
8 Enhanced Data Rate ................................................................................................................ 45
8.1 Enhanced Data Rate Baseband ....................................................................................... 45
8.2 Enhanced Data Rate _/4 DQPSK ...................................................................................... 45
8.3 8DQPSK ........................................................................................................................... 46
9 Re-flow Temperature-time Profile .......................................................................................... 47
10 Reliability and Environmental Specification ........................................................................ 48
10.1 Temperature test ............................................................................................................. 48
10.2 Vibration Test .................................................................................................................. 48
10.3 Desquamation Test .......................................................................................................... 48
10.4 Drop Test ......................................................................................................................... 48
10.5 Packaging Information..................................................................................................... 48
11 Layout and Soldering Considerations ...................................................................................... 49
11.1 Soldering Recommendations .......................................................................................... 49
11.2 Layout Guidelines ............................................................................................................ 49
12 Physical Dimensions ............................................................................................................ 50
13 Package ............................................................................................................................... 51
14 Certifications ....................................................................................................................... 54
14.1 Bluetooth ......................................................................................................................... 54
14.2 CE 0700 ........................................................................................................................... 54
14.3 FCC .................................................................................................................................. 54
14.4 IC ..................................................................................................................................... 55
15 RoHS Statement with a List of Banned Materials ................................................................ 56
16 Bluetooth Technology Best Developed Corporation ........................................................... 57
17 Contact Information ............................................................................................................ 57
18 Copyright ............................................................................................................................. 58
BlueSoleil EcoSystem
BlueSoleil EcoSystem
BlueSoleil EcoSystem
BlueSoleil EcoSystem

I50e Datasheet
5 / 58
i50e
DESCRIPTION
BlueSoleil i50e is a Bluetooth 2.1 +EDR
(Enhanced Data Rates) class 2module. It
contains all the necessary elements from
Bluetooth radio to antenna and a fully
implemented protocol stack.
By default i50e module is equipped with
powerful and easy-to-use BlueSoleil
firmware. BlueSoleil enables users to access
Bluetooth functionality with simple ASCII
commands delivered to the module over
serial interface - it's just like a Bluetooth
modem.
Therefore, i50e provides an ideal solution
for developers who want to integrate
Bluetooth wireless technology into their
design.
FEATURES
Fully Qualified Bluetooth system v2.1 +
EDR
BQB, KCC, TELEC Certification
Industrial temperature range from -400C
to +850C
Integrated audio codec, acoustic echo
cancellation algorithm
Support for 802.11 Coexistence
8Mbits or 16Mbits of Flash Memory
Low power consumption
RoHS Compliant
APPLICATIONS
High quality stereo headsets
High quality mono headsets
Hands-free car kits
Wireless speakers
IVI Bluetooth Solution
Figure 1 BlueSoleil i50e
BlueSoleil EcoSystem
BlueSoleil EcoSystem
BlueSoleil EcoSystem
BlueSoleil EcoSystem

i50e Datasheet
6 / 58
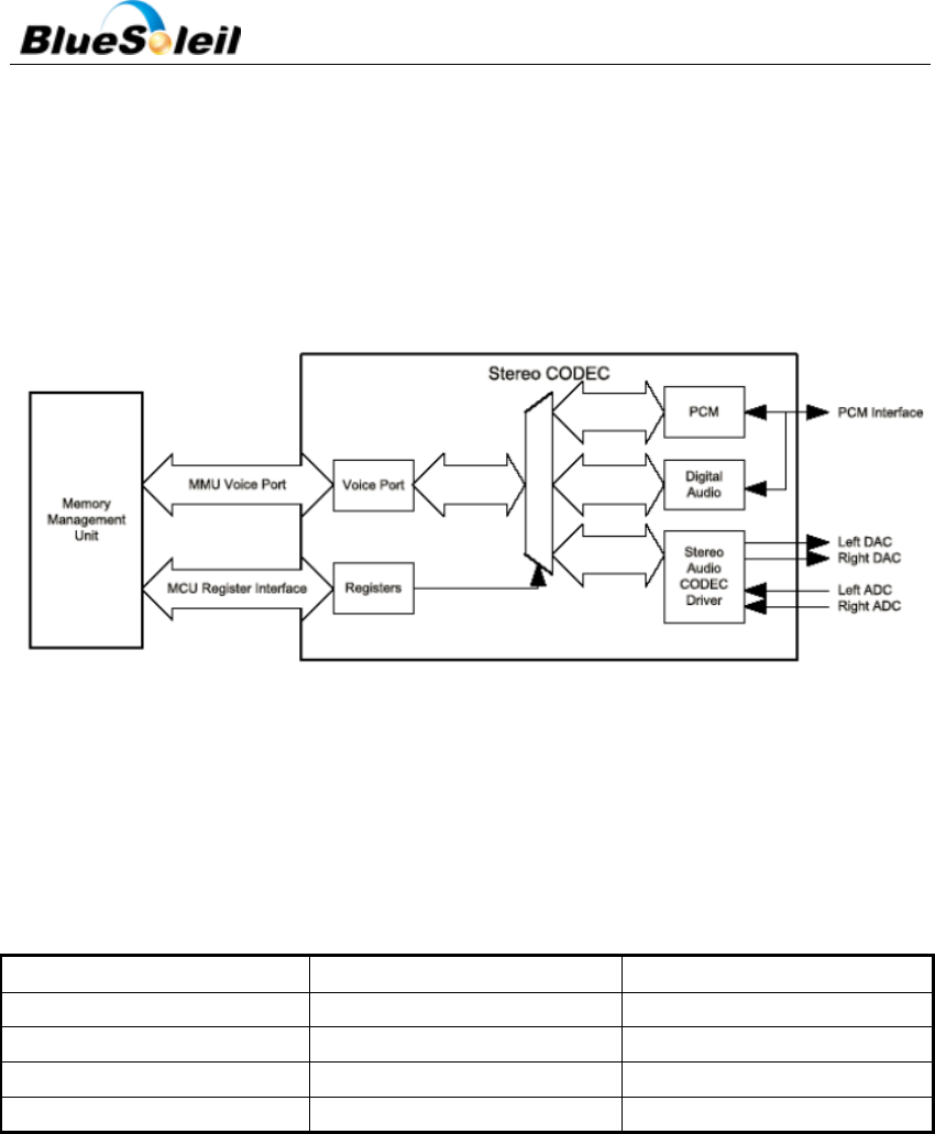
1 Block Diagram and Descriptions
BlueSoleil i50e’s block diagram is illustrated in Figure 2 below.
Figure 2 i50e Block Diagram
BC05-MM
The BlueCore05-MM is a single-chip radio and baseband IC for Bluetooth 2.4GHz systems. It
provides a fully compliant Bluetooth system to v2.1+EDR of the specification for data and voice.
BlueCore05-MM contains the Kalimba DSP co-processor with double the MIPS of
BlueCore03-MM, supporting enhanced audio applications. BlueCore05-MM integrates a 16-bit
stereo codec and it has a fully differential audio interface with a low noise microphone bias.
Crystal
The crystal oscillates at 16MHz.
Flash
Flash memory is used for storing the Bluetooth protocol stack and Virtual Machine
applications. It can also be used as an optional external RAM for memory-intensive applications.
Balanced Filter
Combined balun and filter changes the balanced input/output signal of the module to
unbalanced signal of the antenna. The filter is a band pass filter (ISM band).
BlueSoleil EcoSystem
BlueSoleil EcoSystem
BlueSoleil EcoSystem
BlueSoleil EcoSystem

i50e Datasheet
7 / 58
RF in/out PIN
i50e does not integrate antenna. The customers can only connect external RF-transceiver
antenna to pin 54.It is not a standard antenna jack or connector. And only the PCB antenna,
which is the designated antenna, can be connected to this pin. The antenna gain is no more than
1dBi. The designated PCB antenna manufacture is Walsin Technology Corporation. The model of
the designated PCB antenna is RFANT3216120A5T Series. Any modifications or changes to the
external designated antenna without permission is prohibited.
USB
The USB interface is a full speed Universal Serial Bus (USB) interface for communicating with
other compatible digital devices. I50e acts as a USB peripheral, responding to requests from a
Master host controller such as a Personal Computer (PC).
Synchronous Serial Interface
This interface is a synchronous serial port interface (SPI) for interfacing with other digital
devices. The SPI port can be used for i50e debugging. It can also be used for programming the
Flash memory.
UART
This interface is a standard Universal Asynchronous Receiver Transmitter (UART) interface
for communicating with other serial devices. UART is usually used to operate i50e by ASCII
commands from MCU.
PCM / I2S / SPDIF Interface
This interface is a bi-directional serial programmable audio interface supporting PCM, I2S
and SPDIF formats.
Audio Interface
The audio interface of i50e has fully differential inputs and outputs and a microphone bias
output. A high-quality stereo audio Bluetooth application can be implemented with minimum
amount of external components.
Programmable I/O
i50e has a total of 14 digital programmable I/O terminals. These are controlled by the
firmware running on the device.
Reset
I50e has a reset circuitry that is used to reset the module in the startup to ensure proper
operation of the flash memory. Alternatively, the reset can be externally driven by using a i50e
reset pin.
BlueSoleil EcoSystem
BlueSoleil EcoSystem
BlueSoleil EcoSystem
BlueSoleil EcoSystem

i50e Datasheet
8 / 58
2 Electrical Characteristics
2.1 Absolute maximum ratings
The module should not continuously run under extreme conditions. The absolute maximum
ratings are summarized in Table 1 below. Exposure to absolute maximum rating conditions for
extended periods of time may affect reliability and cause permanent damage to the device.
Table 1 Absolute Maximum Ratings
Min
Max
Unit
Storage temperature
-40
85
°C
Operating temperature
-40
85
°C
Supply voltage
-0.3
3.6
V
Terminal voltages
Vss-0.4
Vdd + 0.4
V
2.2 Recommended Operating Conditions
Recommended operating conditions are summarized in Table 2 below.
Table 2 Recommended Operating Conditions
Min
Typ
Max
Unit
Operating temperature
-30
20
85
°C
VDD_IO
1.7
3.3
3.6
V
VDD_BAT
2.5
3.3
4.4
V
VDD_CHG
0
3.3
6.5
V
Terminal voltages
0
Vdd
V
2.3 Terminal characteristics
BlueSoleil i50e’s terminal characteristics are summarized in Table 3 below.
Table 3 Terminal Characteristics
Min
Typ
Max
Unit
I/O voltage levels
VIL input logic level low
-0.4
-
0.8
V
VIH input logic level high
0.7×Vdd
-
Vdd + 0.4
V
VOL output logic level low
-
-
0.2
V
VOH output logic level high
0.75×Vdd
-
VDD
V
Reset terminal
VTH,res threshold voltage
0.64
0.85
1.5
V
BlueSoleil EcoSystem
BlueSoleil EcoSystem
BlueSoleil EcoSystem
BlueSoleil EcoSystem

i50e Datasheet
9 / 58
RIRES input resistance
220
kΩ
CIRES input capacitance
220
nF
Input and tri-state current with
Strong pull-up
-100
-40
-10
µA
Strong pull-down
10
40
100
µA
Weak pull-up
-5
-1
-0,2
µA
Weak pull-down
0,2
1
5
µA
I/O pad leakage current
-1
0
1
µA
LED driver pad
Off current
-
1
2
µA
On resistance(Vpad)
-
20
33
Ω
On resistance, pad enabled by
battery charger(Vpad< 0.5V)
-
20
50
Ω
2.4 Battery charger
BlueSoleil i50e’s battery charger characteristics are summarized in Table 4 below.
Table 4 Battery Charger Characteristic
Min
Typ.
Max
Unit
VDD_CHG
-
4.5
-
6.5
V
Supply current (a)
-
4.5
6
mA
Battery trickle charge
current (b) (c)
Maximum setting
-
14
-
mA
Minimum setting
-
4
-
mA
Maximum battery fast
charge current (d) (c)
Headroom > 0.7 V (e)
-
140
-
mA
HeadrooTHD+N 16Ω load
-
0.1
%
m = 0.3 V
-
120
-
mA
Minimum battery fast
charge current (d) (c)
Headroom > 0.7 V
-
40
-
mA
Headroom = 0.3 V
-
35
-
mA
Trickle charge voltage threshold
-
2.9
-
V
Float voltage (with correct trim value set),
VFLOAT(f)
4.17
4.2
4.23
V
Float voltage trim step size (f)
-
50
-
mV
Battery charge termination current, as a
percentage of the fast charge current
5
10
20
%
Supply current (a)
-
1.5
2
mA
Battery current
-
-5
-
μA
Battery recharge hysteresis (g)
100
-
200
mV
VDD_CHG under-voltage
threshold
VDD_CHG rising
-
3.9
-
V
VDD_CHG falling
-
3.7
-
V
VDD_CHG - BAT_P lockout
VDD_CHG rising
-
0.22
-
V
BlueSoleil EcoSystem
BlueSoleil EcoSystem
BlueSoleil EcoSystem
BlueSoleil EcoSystem

i50e Datasheet
10 / 58
threshold
VDD_CHG falling
-
0.17
-
V
Supply current
-
1.5
2
mA
Battery current
-1
-
0
μA
(a) Current into VDD_CHG - does not include current delivered to battery (I VDD_CHG - I BAT_P)
(b) BAT_P < Float voltage
(c) Charge current can be set in 16 equally spaced steps
(d) Trickle charge threshold < BAT_P < Float voltage
(e) Where headroom = VDD_CHG - BAT_P
(f) Float voltage can be adjusted in 15 steps. Trim setting is determined in production test and
must be loaded into the battery charger by firmware during boot-up sequence
(g) Hysteresis of (VFLOAT - BAT_P) for charging to restart
2.5 CODEC Characteristics
BlueSoleil i50e’s battery charger characteristics are summarized in Table 5 and Table 6
below.
Table 5 Stereo CODEC ADC Characteristics
Parameter
Conditions
Min
Typ
Max
Unit
Resolution
-
-
16
Bits
Input Sample Rate,
Fsample
8
-
48
kHz
Signal to Noise
Ratio, SNR
fin = 1kHz B/W =
20Hz→20kHz
A-Weighted THD+N <
1% 150mVpk-pk
input
Fsample
-
-
-
-
8 kHz
-
95
-
dB
11.025 kHz
-
95
-
dB
16 kHz
-
95
-
dB
22.050 kHz
-
95
-
dB
32 kHz
-
95
-
dB
44.1 kHz
-
95
-
dB
Digital Gain
Digital Gain Resolution = 1/32dB
-24
-
21.5
dB
Analogue Gain
Analogue Gain Resolution = 3dB
0
-
-21
dB
Output voltage full scale swing (differential)
-
750
-
mV rms
Allowed Load ResistiveCapacitive
16(8)
-
OC
Ω
-
-
500
pF
THD+N 100kΩ load
-
-
0.01
%
SNR (Load = 16Ω, 0dBFS input relative to digital silence)
-
95
-
dB
Stereo CODEC Digital to Analog Converter
Parameter
Conditions
Min
Typ
Max
Unit
Resolution
-
-
16
Bits
Input Sample Rate,
Fsample
8
-
48
kHz
BlueSoleil EcoSystem
BlueSoleil EcoSystem
BlueSoleil EcoSystem
BlueSoleil EcoSystem

i50e Datasheet
11 / 58
Table 6 Stereo CODEC DAC Characteristics
Parameters
Conditions
Min
Typ
Max
Unit
Resolution
-
-
16
Bits
Input Sample Rate,
Fsample
8
-
44.1
kHz
Signal to Noise Ratio,
SNR
fin = 1kHz B/W =
20Hz→20kHz
A-Weighted THD+N <
1% 150mVpk-pk input
Fsample
-
-
-
-
8 kHz
-
82
-
dB
11.025 kHz
-
81
-
dB
16 kHz
-
80
-
dB
22.050 kHz
-
79
-
dB
32 kHz
-
79
-
dB
44.1 kHz
-
78
-
dB
Digital Gain
Digital Gain Resolution = 1/32dB
-24
-
21.5
dB
Analogue Gain
Analogue Gain Resolution = 3dB
-3
-
42
dB
Input full scale at maximum gain (differential)
-
4
-
mV rms
Input full scale at minimum gain (differential)
-
800
-
mV rms
3dB Bandwidth
-
20
-
kHz
Microphone mode input impedance
-
6.0
-
kΩ
THD+N (microphone input) @ 30mV rms input
-
0.04
-
%
2.6 Current Consumption
BlueSoleil i50’s current consumption is summarized in Table 7 below.
Table 7 Current Consumption
Operation Mode
Connection Type
UART Rate (kbps)
Average
Unit
Inquiry and Page scan
-
-
4
mA
No data traffic after
connecting mobile
phone
-
9.6
4.2
mA
Stereo music traffic
Slave
9.6
30
mA
Master
115.2
28
mA
(e)SCO traffic, that is,
hands-free
Slave
9.6
34.7
mA
Master
115.2
29
mA
2.7 Radio Characteristics and General Specifications
BlueSoleil i50’s radio characteristics and general specifications are summarized in Table 8
below.
BlueSoleil EcoSystem
BlueSoleil EcoSystem
BlueSoleil EcoSystem
BlueSoleil EcoSystem

i50e Datasheet
12 / 58
Table 8 Radio Characteristics and General Specifications
Specification
Note
Operating frequency
range
(2400 ... 2483,5) MHz
ISM Band
Lower quard band
2 MHz
Upper quard band
3,5 MHz
Carrier frequency
2402 MHz ... 2480 MHz
f = 2402 + k,
k = 0...78
Modulation method
GFSK (1 Mbps) P/4 DQPSK (2Mbps)
Hopping
1600 hops/s, 1 MHz channel space
Maximum data rate
GFSK
Asynchronous, 723.2 kbps / 57.6 kbps
Synchronous: 433.9 kbps / 433.9 kbps
P/4
DQPSK
Asynchronous, 1448.5 kbps / 115.2 kbps
Synchronous: 869.7 kbps / 869.7 kbps
8DQPSK
Asynchronous, 2178.1 kbps / 177.2 kbps
Synchronous: 1306.9 kbps / 1306.9 kbps
Receiving signal range
-82 to -20 dBm
Typical
condition
Receiver IF frequency
1.5 MHz
Center
frequency
Transmission power
Min
-11 ... -9 dBm
Max
+1 ... +3 dBm
RF input impedance
Compliance
Bluetooth specification, version 2.0 + EDR
USB specification
USB specification, version 1.1 (USB 2.0 compliant)
3 Pin Description
BlueSoleil i50e’s PIN description refers to Figure 3 and Table 9.
BlueSoleil EcoSystem
BlueSoleil EcoSystem
BlueSoleil EcoSystem
BlueSoleil EcoSystem

i50e Datasheet
13 / 58
Figure 3 i50e PIN Diagram (Top View)
Table 9 PIN Definition
PIN
NO.
Name
Type
Function
1
AIO1
Bi-directional
Programmable input/output line
2
AIO0
Bi-directional
Programmable input/output line
3
RESET
CMOS Input with weak
internal pull-up
Reset if low. Input debounced so must be
5ms to cause a reset
4
GND
GND
Ground
5
PIO9
Bi-directional
Programmable input/output line
6
PIO10
Bi-directional
Programmable input/output line
7
PIO11
Bi-directional
Programmable input/output line
8
PIO12
Bi-directional
Programmable input/output line
9
PIO13
Bi-directional
Programmable input/output line
BlueSoleil EcoSystem
BlueSoleil EcoSystem
BlueSoleil EcoSystem
BlueSoleil EcoSystem

i50e Datasheet
14 / 58
10
PIO14
Bi-directional
Programmable input/output line
11
PIO15
Bi-directional
Programmable input/output line
12
GND
GND
Ground
13
VDD_IO
Power
+3.3V power supply
14
VDD_USB
Power
Positive supply for UART/USB ports
15
VDD_1.8V_OUT
Power
+1.8V power output
16
GND
GND
Ground
17
USB_DP
Bi-directional
USB Date plus
18
USB_DN
Bi-directional
USB Date minus
19
UART_RTS
CMOS Output
UART Request to Send (active low)
20
UART_CTS
CMOS Input
UART Clear to Send (active low)
21
UART_RX
CMOS Input
UART Data input
22
UART_TX
CMOS Output
UART Data output
23
PCM_IN
CMOS Input
Synchronous data input
24
PCM_SYNC
Bi-directional
Synchronous data Sync
25
PCM_CLK
Bi-directional
Synchronous data clock
26
PCM_OUT
CMOS Output
Synchronous data output
27
NC
Used for manufactory
28
NC
Used for manufactory
29
NC
Used for manufactory
30
NC
Used for manufactory
BlueSoleil EcoSystem
BlueSoleil EcoSystem
BlueSoleil EcoSystem
BlueSoleil EcoSystem

i50e Datasheet
15 / 58
31
VRE_IN
analogue
Take high to enable
32
VDD_BAT
Battery terminal +ve
Lithium ion/polymer battery positive
terminal. Battery charger output and
input to switch- mode regulator
33
GND
GND
Ground
34
VDD_CHG
Charger input
Lithium ion/polymer battery charger
input
35
LED1
Open drain output
LED driver
36
LED0
Open drain output
LED driver
37
GND
GND
Ground
38
SPK_L_N
Analogue
Speaker output negative , left
39
SPK_L_P
Analogue
Speaker output positive , left
40
SPK_R_N
Analogue
Speaker output negative , right
41
SPK_R_P
Analogue
Speaker output positive , right
42
GND
GND
Ground
43
MIC_BIAS
Analogue
Microphone bias
44
MIC_B_P
Analogue
Microphone input positive , right
45
MIC_B_N
Analogue
Microphone input negative , right
46
MIC_A_P
Analogue
Microphone input positive , left
47
MIC_A_N
Analogue
Microphone input negative , left
48
GND
GND
Ground
49
PIO0
Bi-directional
Programmable input/output line
BlueSoleil EcoSystem
BlueSoleil EcoSystem
BlueSoleil EcoSystem
BlueSoleil EcoSystem

i50e Datasheet
16 / 58
50
PIO1
Bi-directional
Programmable input/output line
51
PIO2
Bi-directional
Programmable input/output line
52
PIO3
Bi-directional
Programmable input/output line
53
GND
GND
Ground
54
RF I/O
RF
RF Interface
55
GND
GND
Ground
56
PIO4
Bi-directional
Programmable input/output line
57
PIO5
Bi-directional
Programmable input/output line
58
PIO6
Bi-directional
Programmable input/output line
59
PIO7
Bi-directional
Programmable input/output line
60
PIO8
Bi-directional
Programmable input/output line
GND
Connect GND pins to the ground plane of PCB.
GND_S
Analog Ground .Connect GND_S pin to the ground plane of PCB with ferrite bead.
VDD_IO
Supply voltage connection for the digital I/Os of the module. Supply voltage at this pin can
vary between 1.8 V and 3.3 V. Output voltage swing at the digital terminals of i50e is 0 to
VDD_IO.
VDD_USB
Positive supply for UART/USB ports.
VDD_BAT
Input for an internal 1.8 V switched mode regulator combined with output of the internal
battery charger. See chapter 4.2 for detailed description for the charger. When not powered from
a battery, VDD_IO and VDD_BAT can be combined to a single 3.3 V supply voltage.
BlueSoleil EcoSystem
BlueSoleil EcoSystem
BlueSoleil EcoSystem
BlueSoleil EcoSystem

i50e Datasheet
17 / 58
VRE_IN
Enable pin for the internal 1,8 V regulator. This pin should be combined to a 3.3V supply
voltage.
VDD_CHG
Charger input voltage. The charger will start operating when voltage to this pin is applied.
When the charger is not used, this pin should be left floating. See chapter 4.2 for detailed
description of the charger.
RESET
The RESET pin is an active low reset. A reset will be performed between 1.5 and 4.0ms
following RESET being active. It is recommended that RESET be applied for a period greater than
5ms.
PIO0 – PIO15
Programmable digital I/O lines. All PIO lines can be configured through software to have
either weak or strong pull-ups or pull-downs. Configuration for each PIO line depends on the
application. Default configuration for unused PIO lines is low.
AIO0 – AIO1
AIOs can be used to monitor analogue voltages such as a temperature sensor for the battery
charger. AIOs can also be configured to be used as digital I/Os. The voltage level at these pins is 0
V to 1.5 V.
UART_RTS
CMOS output with weak internal pull-up. Can be used to implement RS232 hardware flow
control where RTS (request to send) is active low indicator. UART interface requires external
RS232 transceiver chip.
UART_CTS
CMOS input with weak internal pull-down. Can be used to implement RS232 hardware flow
control where CTS (clear to send) is active low indicator. UART interface requires external RS232
transceiver chip.
UART_RXD
CMOS input with weak internal pull-down. UART_RXD is used to implement UART data
transfer from another device to i50e. UART interface requires external RS232 transceiver chip.
UART_TXD
CMOS output with weak internal pull-up. TXD is used to implement UART data transfer from
i50e to another device. UART interface requires external RS232 transceiver chip.
PCM_OUT
BlueSoleil EcoSystem
BlueSoleil EcoSystem
BlueSoleil EcoSystem
BlueSoleil EcoSystem

i50e Datasheet
18 / 58
CMOS output with weak internal pull-down. Used in PCM (pulse code modulation) interface
to transmit digitized audio. The PCM interface is shared with the I2S interface.
PCM_IN
CMOS input with weak internal pull-down. Used in PCM interface to receive digitized audio.
The PCM interface is shared with the I2S interface.
PCM_CLK
Bi-directional synchronous data clock signal pin with weak internal pull-down. PCM_CLK is
used in PCM interface to transmit or receive CLK signal. When configured as a master, i50e
generates clock signal for the PCM interface. When configured as a slave PCM_CLK is an input
and receives the clock signal from another device.
PCM_SYNC
A bi-directional synchronous data strobe with weak internal pull-down. When configured as
a master, i50e generates SYNC signal for the PCM interface. When configured as a slave
PCM_SYNC is an input and receives the SYNC signal from another device.
USB_D+
Bi-directional USB data line with a selectable internal 1.5 k pull-up implemented as a current
source (compliant with USB specification v1.2) External series resistor is required to match the
connection to the characteristic impedance of the USB cable.
USB_D-
Bi-directional USB data line. External series resistor is required to match the connection to
the characteristic impedance of the USB cable.
RF
Connect external RF-transceiver antenna to this pin.
MIC_B_N and MIC_B_P
Right channel audio inputs. This dual audio input can be configured to be either
single-ended or fully differential and programmed for either microphone or line input. Route
differential pairs close to each other and use a solid dedicated audio ground plane for the audio
signals.
MIC_A_N and MIC_A_P
Left channel audio input. ESD protection and layout considerations similar to right channel
audio should be used.
SPK_B_N and SPK_B_P
Right channel audio output. The audio output lines should be routed differentially to either
the speakers or to the output amplifier, depending on whether or not a single-ended signal is
BlueSoleil EcoSystem
BlueSoleil EcoSystem
BlueSoleil EcoSystem
BlueSoleil EcoSystem

i50e Datasheet
19 / 58
required. Use low impedance ground plane dedicated for the audio signals.
SPK_A_N and SPK_A_P
Left channel audio output. The same guidelines apply to this section as discussed previously.
MIC_BIAS
Bias voltage output for a microphone. Use the same layout guidelines as discussed
previously with other audio signals.
LED0/1
I50e includes a pad dedicated to driving LED indicators. This terminal may be controlled by
firmware and it can also be set by the battery charger. The terminal is an open-drain output, so
the LED must be connected from a positive supply rail to the pad in series with a current limiting
resistor. It is recommended that the LED pad is operated with a pad voltage below 0.5V. In this
case, the pad can be thought of as a resistor, RON. The resistance together with the external
series resistor will set the current, ILED, in the LED. Value for the external series resistance can be
calculated from the Equation 1.
Equation 1 LED Series Resistor
Where VF is the forward voltage drop of the LED, ILED is the forward current of the LED and
RON is on resistance (typically 20 Ω) of the LED driver.
4 Power Management
4.1 Power Management Block
BlueSoleil i50e contains an internal battery charger and a switch mode regulator that is
mainly used for internal blocks of the module. See Figure 4 below. The module can be powered
from a single 3.3 V supply provided that VDD_CHG is floating. Alternatively the module can be
powered from a battery connected to VDD_BAT and using an external regulator for VDD_IO. 1.8 V
to 3.3 V supply voltage for VDD_IO can be used to give desired signal levels for the digital
interfaces of the module. USB, however, requires 3.3 V for proper operation and thus, when USB
is in use, 3.3 V for VDD_IO is mandatory.AIO pins of the module use 1.8 V from the internal
regulator and thus voltage level with these pins is within 0 V and 1.8 V.
VRE_IN is used to enable the on-chip regulator of i50e and should be taken high.
BlueSoleil EcoSystem
BlueSoleil EcoSystem
BlueSoleil EcoSystem
BlueSoleil EcoSystem

i50e Datasheet
20 / 58
Figure 4 Power Management Block
4.2 Battery Charger
The battery charger is a constant current / constant voltage charger circuit, and is suitable
for lithium ion/polymer batteries only. It shares a connection to the battery terminal, VDD_BAT,
with the switch-mode regulator.
The constant current level can be varied to allow charging of different capacity batteries.
I50e allows a number of different currents to be used in the battery charger hardware. Values
written to PS key 0x039b CHARGER_CURRRENT in the range 1~15 specify the charger current
from 40~135mA in even steps.Values outside the valid 0~15 range result in no change to the
charging current. The default charging current (Key = 0) is nominally 40mA. Setting 0 is
interpreted as “no-change” so will be ignored. The charger enters various states of operation as it
charges a battery, including the following status:
Off: entered when the charger is disconnected.
Trickle Charge: entered when the battery voltage is below 2.9V.
Fast Charge - Constant Current: entered when the battery voltage is above 2.9V.
Fast Charge - Constant Voltage: entered when the battery has reached Vfloat, the charger
switches mode to maintain the cell voltage at Vfloatvoltage by adjusting the constant charge
current.
Standby: this is the state when the battery is fully charged and no charging takes place.
BlueSoleil EcoSystem
BlueSoleil EcoSystem
BlueSoleil EcoSystem
BlueSoleil EcoSystem

i50e Datasheet
21 / 58
When a voltage is applied to the charger input terminal VDD_CHG, and the battery is not
fully charged, the charger will operate and a LED connected to the terminal LED0 will illuminate.
By default, until the firmware is running, the LED will pulse at a low-duty cycle to minimize
current consumption. The battery charger circuitry auto-detects the presence of a power source,
allowing the firmware to detect, using an internal status bit, when the charger is powered.
Therefore, when the charger supply is not connected to VDD_CHG, the terminal must be left
open circuit. The VDD_CHG pin, when not connected, must be allowed to float and not be pulled
to a power rail. When the battery charger is not enabled, this pin may float to a low undefined
voltage. Any DC connection will increase current consumption of the device. Capacitive
components such as diodes, FETs, and ESD protection, may be connected. The battery charger is
designed to operate with a permanently connected battery. If the application permits the charger
input to be connected while the battery is disconnected, the VDD_BAT pin voltage may become
unstable. This, in turn, may cause damage to the internal switch-mode regulator. Connecting a
470uF capacitor to VDD_BAT limits these oscillations thus preventing damage.
5 Serial Interfaces
5.1 UART Interface
BlueSoleil I50e Universal Asynchronous Receiver Transmitter (UART) interface provides a
simple mechanism for communicating with other serial devices using the RS232 standard. See
Figure 5 below. The UART interface of i50e uses voltage levels of 0 to Vdd and thus external
transceiver IC is required to meet the voltage level specifications of UART.
Figure 5 i50e UART interface
Table 10 Possible UART Settings
BlueSoleil EcoSystem
BlueSoleil EcoSystem
BlueSoleil EcoSystem
BlueSoleil EcoSystem

i50e Datasheet
22 / 58
Parameters
Possible Values
Baud rate
Minimum
1200 baud (≤2%Error)
9600 baud (≤1%Error)
Maximum
3.0Mbaud (≤1%Error)
Flow control
RTS/CTS, none
Parity
None, Odd, Even
Number of stop bits
1 or 2
Bits per channel
8
Four signals are used to implement the UART function, as shown in Figure 5. When i50e is
connected to another digital device, UART_RX and UART_TX transfer data between the two
devices. The remaining two signals, UART_CTS and UART_RTS, can be used to implement RS232
hardware flow control where both are active low indicators. DTR, DSR and DCD signals can be
implemented using PIO terminals of i50e. All UART connections are implemented using CMOS
technology and have signaling levels of 0V and VDD. In order to communicate with the UART at
its maximum data rate using a standard PC, an accelerated serial port adapter card is required for
the PC.
The UART interface is capable of resetting i50e upon reception of a break signal. A Break is
identified by a continuous logic low (0V) on the UART_RX terminal, as shown in Figure 6. If tBRK is
longer than the value, defined by the PS Key PSKEY_HOST_IO_UART_RESET_TIMEOUT, (0x1a4), a
reset will occur. This feature allows a host to initialize the system to a known state. Also, i50e can
emit a Break character that may be used to wake the Host. See Figure 6 below.
Figure 6 Break Signal
Since UART_RX terminal includes weak internal pull-down, it can’t be left open unless
disabling UART interface using PS_KEY settings. If UART is not disabled, a pull-up resistor has to
be connected to UART_RX. UART interface requires external RS232 transceiver, which usually
includes the required pull-up.
Table 11 shows a list of commonly used Baud rates and their associated values for the
Persistent Store Key PSKEY_UART_BAUD_RATE (0x204). There is no requirement to use these
standard values. Any Baud rate within the supported range can be set in the Persistent Store Key
according to the formula in Equation 2 below.
BlueSoleil EcoSystem
BlueSoleil EcoSystem
BlueSoleil EcoSystem
BlueSoleil EcoSystem

i50e Datasheet
23 / 58
Equation 2 Baud Rate Calculation Formula
Table 11 UART Baud Rates and Error Values
Baud Rate
Persistent store values
Error
Hex
Dec
1200
0x0005
5
1.73%
2400
0x000a
10
1.73%
4800
0x0014
20
1.73%
9600
0x0027
39
-0.82%
19200
0x004f
79
0.45%
38400
0x009d
157
-0.18%
57600
0x00ec
263
0.03%
76800
0x013b
315
0.14%
115200
0x01d8
472
0.03%
230400
0x03b0
944
0.03%
460800
0x075f
1887
-0.02%
921600
0x0ebf
3775
0.00%
1382400
0x161e
5662
-0.01%
1843200
0x1d7e
7550
0.00%
2765800
0x2c3d
11325
0.00%
5.1.1 UART Configuration While RESET is Active
The UART interface for i50e while the chip is being held in reset is tri-state. This will allow
the user to daisy chain devices onto the physical UART bus. The constraint on this method is that
any devices connected to this bus must tri-state when i50e reset is de-asserted and the firmware
begins to run.
5.1.2 UART Bypass Mode
Alternatively, for devices that do not tri-state the UART bus, the UART bypass mode on i50e
can be used. The default state of i50e after reset is de-asserted, this is for the host UART bus to
be connected to the i50e UART, thereby allowing communication to i50e via the UART.
In order to apply the UART bypass mode, a BCCMD command will be issued to i50e upon
this, it will switch the bypass to PIO[7:4] as shown in Figure 7. Once the bypass mode has been
invoked, i50e will enter the deep sleep state indefinitely.
BlueSoleil EcoSystem
BlueSoleil EcoSystem
BlueSoleil EcoSystem
BlueSoleil EcoSystem

i50e Datasheet
24 / 58
In order to re-establish communication with i50e, the chip must be reset so that the default
configuration takes affect.
It is important for the host to ensure a clean Bluetooth disconnection of any active links
before the bypass mode is invoked. Therefore it is not possible to have active Bluetooth links
while operating the bypass mode.
The current consumption for a device in UART Bypass Mode is equal to the values quoted for
a device in standby mode. See Figure 7 below.
Figure 7 UART Bypass Mode
5.2 SPI Interface
The synchronous serial port interface (SPI) is for interfacing with other digital devices. The
SPI port can be used for system debugging. It can also be used for programming the Flash
memory. SPI interface is connected using the MOSI, MISO, CSB and CLK pins. SPI interface is only
used for debugging and updating firmware.
6 Audio Interfaces
6.1 Audio Interface
The audio interface circuit consists of the following components.
Stereo audio CODEC
BlueSoleil EcoSystem
BlueSoleil EcoSystem
BlueSoleil EcoSystem
BlueSoleil EcoSystem

i50e Datasheet
25 / 58
Dual audio inputs and outputs
A configurable PCM, I2S or SPDIF interface
Figure 8 below outlines the functional blocks of the interface. The CODEC supports stereo
playback and recording of audio signals at multiple sample rates with a resolution of 16-bit. The
ADC and the DAC of the CODEC each contain two independent channels. Any ADC or DAC channel
can be run at its own independent sample rate.
Figure 8 Audio Interface
The interface for the digital audio bus shares the same pins as the PCM CODEC interface,
which means that each of the audio buses are mutually exclusive in their usage. These alternative
functions are summarized in Table 12 below.
Table 12 Alternative functions of the digital audio bus interface on the PCM interface
PCM Interface
SPDIF Interface
I2S Interface
PCM_OUT
SPDIF_OUT
SD_OUT
PCM_IN
SPDIF_IN
SD_IN
PCM_SYNC
WS
PCM_CLK
SCK
6.1.1 Audio Input and Output
The audio input circuitry consists of a dual audio input that can be configured to be either
single-ended or fully differential and programmed for either microphone or line input. It has an
analogue and digital programmable gain stage for optimization of different microphones.
Audio signals are very sensitive to noise caused by the Bluetooth radio and it is highly
recommended to always use fully differential signals.
The audio output circuitry consists of a dual differential class A-B output stage.
BlueSoleil EcoSystem
BlueSoleil EcoSystem
BlueSoleil EcoSystem
BlueSoleil EcoSystem

i50e Datasheet
26 / 58
6.2 Stereo Audio CODEC Interface
The main features of the interface are as follows.
Stereo and mono analogue input for voice band and audio band
Stereo and mono analogue output for voice band and audio band
Support for stereo digital audio bus standards such as I2S
Support for IEC-60958 standard stereo digital audio bus standards, e.g. S/PDIF and AES3/EBU
Support for PCM interfaces including PCM master CODECs that require an external system
clock
Figure 9 Stereo CODEC Audio Input and output Stages
The stereo audio CODEC uses a fully differential architecture in the analogue signal path,
which results in low noise sensitivity and good power supply rejection while effectively doubling
the signal amplitude. It operates from a single power-supply of 1.5V and uses a minimum of
external components.
6.2.1 ADC
The ADC consists of two second-order Sigma Delta converters allowing two separate
channels that are identical in functionality, as shown in Figure 10.
Each ADC supports the following sample rates:
BlueSoleil EcoSystem
BlueSoleil EcoSystem
BlueSoleil EcoSystem
BlueSoleil EcoSystem

i50e Datasheet
27 / 58
8kHz
11.025kHz
16kHz
22.05kHz
24kHz
32kHz
44.1kHz
The ADC contains two gain stages for each channel, an analogue and a digital gain stage. The
digital gain stage has a programmable selection value in the range of 0 to 15 with the associated
ADC gain settings summarized in Table 13 below. There is also a high resolution digital gain mode
that allows the gain to be changed in 1/32dB steps. Please contact IVT Corporation for more
information.
Table 13 ADC Digital Gain Rate Selection
Gain Selection Value
ADC Digital Gain Setting (dB)
0
0
1
3.5
2
6
3
9.5
4
12
5
15.5
6
18
7
21.5
8
-24
9
-20.5
10
-18
11
-14.5
12
-12
13
-8.5
14
-6
15
-2.5
The ADC analogue amplifier is a two-stage amplifier. The first stage of the analogue amplifier
is responsible for selecting the correct gain for either microphone input or line input and,
therefore, has two gain settings, one for the microphone and one for the line input. Refer to the
chapter 6.2.4 and 6.2.5. In simple terms, the first stage amplifier has a selectable 24dB gain stage
for the microphone and this creates the dual programmable gain required for the microphone or
the line input. The equivalent block diagram for the two stages is shown in Figure 10 below.
BlueSoleil EcoSystem
BlueSoleil EcoSystem
BlueSoleil EcoSystem
BlueSoleil EcoSystem

i50e Datasheet
28 / 58
Figure 10 ADC Analogue Amplifier Block Diagram
The second stage of the analogue amplifier shown in Figure 10 has a programmable gain
with seven individual 3dB steps. In simple terms, by combining the 24dB gain selection of the
microphone input with the seven individual 3dB gain steps, the overall range of the analogue
amplifier is approximately -3dB to 42dB in 3dB steps. The overall gain control of the ADC is
controlled by a VM function.
6.2.2 DAC
The DAC consists of two third-order Sigma Delta converters allowing two separate channels
that are identical in functionality as shown in Figure 10 above. Each DAC supports the following
samples rates:
8kHz
11.025kHz
16kHz
22.050kHz
24kHz
32kHz
44.1kHz
48kHz
The default setting for A2DP is 44.1 kHz and for HFP 8 kHz.
BlueSoleil EcoSystem
BlueSoleil EcoSystem
BlueSoleil EcoSystem
BlueSoleil EcoSystem

i50e Datasheet
29 / 58
The DAC contains two gain stages for each channel: a digital and an analogue gain stage. The
digital gain stage has a programmable selection value in the range of 0 to 15 with associated DAC
gain settings. This is summarized in Table 14. There is also a high resolution digital gain mode that
allows the gain to be changed in 1/32dB steps. Please contact IVT Corporation for more
information.
Table 14 DAC Digital Gain Rate Selection
Gain Selection Value
ADC Digital Gain Setting (dB)
0
0
1
3.5
2
6
3
9.5
4
12
5
15.5
6
18
7
21.5
8
-24
9
-20.5
10
-18
11
-14.5
12
-12
13
-8.5
14
-6
15
-2.5
The DAC analogue amplifier has a programmable gain with seven individual 3dB steps. The
overall gain control of the DAC is controlled by a VM function. This setting is a combined function
of the digital and analogue amplifier settings , therefore, for a 1V rms nominal digital output
signal from the digital gain stage of the DAC, the following approximate output values of the
analogue amplifier of the DAC can be expected:
Table 15 DAC Analogue Gain Rate Selection
Analogue Gain Setting
DAC Gain Setting (dB)
7
3
6
0
5
-3
4
-6
3
-9
2
-12
1
-15
0
-18
BlueSoleil EcoSystem
BlueSoleil EcoSystem
BlueSoleil EcoSystem
BlueSoleil EcoSystem

i50e Datasheet
30 / 58
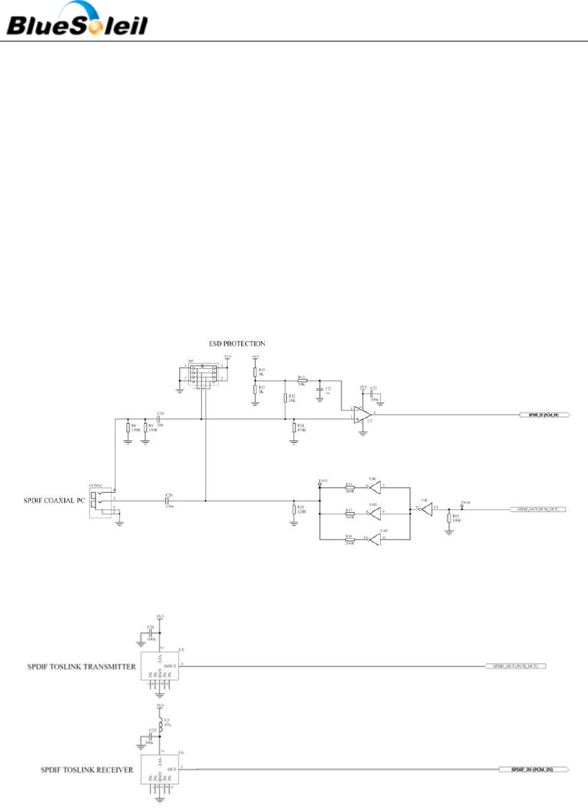
6.2.3 IEC 60958 Interface
The IEC 60958 interface is a digital audio interface that uses bi-phase coding to minimize the
DC content of the transmitted signal and allows the receiver to decode the clock information
from the transmitted signal. The IEC 60958 specification is based on the two industry standards
AES/EBU and the Sony and Philips interface specification SPDIF. The interface is compatible with
IEC 60958-1, IEC 60958-3 and IEC 60958-4.
The SPDIF interface signals are SPDIF_IN and SPDIF_OUT and are shared on the PCM
interface pins. The input and output stages of the SPDIF pins can interface either to a 75Ω Coaxial
cable with an RCA connector. See Figure 11 below. Or there is an option to use an optical link that
uses Toslink optical components. See Figure 12 below.
Figure 11 Example circuit for SPDIF interface (Co-Axial)
Figure 12 Example circuit for SPDIF interface (Optical)
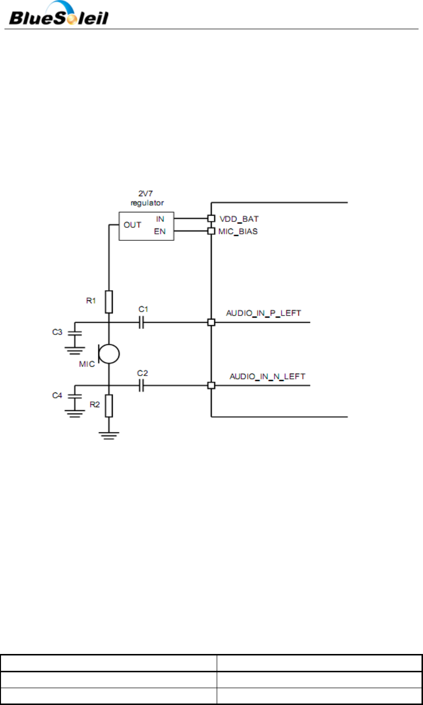
6.2.4 Microphone Input
The audio-input is intended for use from 1μA@94dB SPL to about 10μA@94dB SPL. With
biasing resistors R1 and R2 equal to 1kΩ, this requires microphones with sensitivity between
about -40dBV and -60dBV.
BlueSoleil EcoSystem
BlueSoleil EcoSystem
BlueSoleil EcoSystem
BlueSoleil EcoSystem

i50e Datasheet
31 / 58
The MIC_BIAS is like any voltage regulator and requires a minimum load to maintain
regulation. The MIC_BIAS will maintain regulation within the limits 0.2~1.53 mA depending on
the bias current setting. This means that if a microphone that sits below these limits is used, the
microphone output must be pre-loaded with a large value resistor to ground.
MIC_BIAS line either is used as an enable signal for an external biasing regulator. The default
setting for the bias current in i50e is 0.2 mA and it is recommended to use an external low noise
biasing regulator for the best noise performance. The recommended microphone biasing circuitry
is shown in Figure 13 below.
Figure 13 Recommended Microphone Biasing (left channel shown)
The input impedance at AUDIO_IN_N_LEFT, AUDIO_IN_P_LEFT, AUDIO_IN_N_RIGHT and
AUDIO_IN_P_RIGHT is typically 6.0kΩ. C1 and C2 should be 150nF if bass roll-off is required to
limit wind noise on the microphone. R1 sets the microphone load impedance and is normally in a
range of 1 to 2kΩ. R2, C3 and C4 improve the supply rejection by decoupling supply noise from
the microphone. Values should be selected as required. R1 may be connected to a convenient
supply, in which case the bias network is permanently enabled, or to the output of the biasing
regulator which may be configured to provide bias only when the microphone is required.
The microphone bias provides a 4-bit programmable output voltage with a 4-bit
programmable output current, shown in Table 16 and Table 17.
Table 16 Voltage Output Step
Output Step
Typical Voltage Level (V)
0
1.71
1
1.76
BlueSoleil EcoSystem
BlueSoleil EcoSystem
BlueSoleil EcoSystem
BlueSoleil EcoSystem

i50e Datasheet
32 / 58
2
1.82
3
1.87
4
1.95
5
2.02
6
2.10
7
2.18
8
2.32
9
2.43
10
2.56
11
2.69
12
2.9
13
3.08
14
3.33
15
3.57
Table 17 Current Output Step
Output Step
Typical Current (mA)
0
0.199
1
0.284
2
0.336
3
0.419
4
0.478
5
0.529
6
0.613
7
0.672
8
0.754
9
0.809
10
0.862
11
0.948
12
1.004
13
1.091
14
1.142
15
1.229
6.2.5 Line Input
If the input analogue gain is set to less than 21dB, i50e automatically selects line input mode.
In line input mode, the first stage of the amplifier is automatically disabled, providing additional
power saving. In line input mode, the input impedance varies from 6kΩ-30kΩ, depending on the
volume setting. Figure 14 and Figure 15 show two circuits for line input operation and show
connections for either differential or single-ended inputs.
BlueSoleil EcoSystem
BlueSoleil EcoSystem
BlueSoleil EcoSystem
BlueSoleil EcoSystem

i50e Datasheet
33 / 58
Figure 14 Differential input (left channel shown)
Figure 15 Single ended input (left channel shown)
6.2.6 Output Stage
The output digital circuitry converts the signal from 16-bit per sample, linear PCM of variable
sampling frequency to a 2Mbits/s 5-bit multi-bit bit stream, which is fed into the analogue output
circuitry.
The output circuit is comprised of a digital to analogue converter with gain setting and an
output amplifier. Its class AB output stage is capable of driving a signal on both channels of up to
2Vpk-pk differential into a load of 16Ω. The output is available as a differential signal between
AUDIO_OUT_N_LEFT and AUDIO_OUT_P_LEFT for the left channel. See Figure 16 below; and
between AUDIO_OUT_N_RIGHT and AUDIO_OUT_P_RIGHT for the right channel. The output is
capable of driving a speaker directly if its impedance is at least 8Ω at reduced output swing and if
only one channel is connected or an external regulator is used.
Figure 16 Speaker Output (left channel shown)
The analogue gain of the output stage is controlled by a 3-bit programmable resistive divider,
which sets the gain in steps of approximately 3dB.
BlueSoleil EcoSystem
BlueSoleil EcoSystem
BlueSoleil EcoSystem
BlueSoleil EcoSystem

i50e Datasheet
34 / 58
The multi-bit bit stream from the digital circuitry is low pass filtered by a third order filter
with a pole at 20 kHz. The signal is then amplified in the fully differential output stage, which has
a gain bandwidth of typically 1MHz.
6.2.6.1 Mono Operation
Mono operation is a single-channel operation of the stereo CODEC. The left channel
represents the single mono channel for audio in and audio out. In mono operation, the right
channel is an auxiliary mono channel that may be used in dual mono channel operation.
With single mono, the power consumption can be reduced by disabling the other channel.
6.2.6.2 Side Tone
In some applications, it is necessary to implement a side tone. This involves feeding an
attenuated version of the microphone signal to the earpiece. The BlueCore5.Multimedia External
CODEC contains a side tone circuitry to do this. The side tone hardware is configured through the
following PS Keys:
PSKEY_SIDE_TONE_ENABLE
PSKEY_SIDE_TONE_GAIN
PSKEY_SIDE_TONE_AFTER_ADC
PSKEY_SIDE_TONE_AFTER_DAC
6.2.6.3 Integrated Digital Filter
TBA
6.3 Digital Audio Interface (I2S)
The digital audio interface supports the industry standard formats for I2S, left-justified (LJ)
or right-justified (RJ). The interface shares the same pins as the PCM interface, which means that
each audio bus is mutually exclusive in its usage. These alternative functions are summarized in
Table 18 below. Figure 17 shows the timing diagram.
Table 18 Alternative Functions of the Digital Audio Bus Interface on the PCM Interface
PCM Interface
I2S Interface
PCM_OUT
SD_OUT
PCM_IN
SD_IN
PCM_SYNC
WS
PCM_CLK
SCK
BlueSoleil EcoSystem
BlueSoleil EcoSystem
BlueSoleil EcoSystem
BlueSoleil EcoSystem

i50e Datasheet
35 / 58
Figure 17 Digital Audio Interface Modes
Table 19 below introduces the values for the PS Key (PSKEY_DIGITAL_AUDIO_CONFIG) that is
used to set-up the digital audio interface. For example, to configure an I2S interface with 16-bit
SD data set PSKEY_DIGITAL_CONFIG to 0x0406.
Table 19 PSKEY_DIGITAL_AUDIO_CONFIG
Bit
Mask
Name
Description
D[0]
0x0001
CONFIG_JUSTIFY_FORMAT
0 for left justified, 1 for right justified.
D[1]
0x0002
CONFIG_LEFT_JUSTIFY_DELAY
For left justified formats: 0 is MSB of SD
data occurs in the first SCLK period
following WS transition. 1 is MSB of SD
data occurs in the second SCLK period.
D[2]
0x0004
CONFIG_CHANNEL_POLARITY
For 0, SD data is left channel when WS is
high. For 1 SD data is right channel.
D[3]
0x0008
CONFIG_AUDIO_ATTEN_EN
For 0, 17 bit SD data is rounded down to 16
bits. For 1, the audio attenuation defined
BlueSoleil EcoSystem
BlueSoleil EcoSystem
BlueSoleil EcoSystem
BlueSoleil EcoSystem

i50e Datasheet
36 / 58
in CONFIG_AUDIO_ATTEN is applied over
24 bits with saturated rounding. Requires
CONFIG_16_BIT_CROP_EN to be 0.
D[7:4]
0x00F0
CONFIG_AUDIO_ATTE
Attenuation in 6 dB steps.
D[9:8]
0x0300
CONFIG_JUSTIFY_RESOLUTION
Resolution of data on SD_IN, 00=16 bit,
01=20 bit, 10=24 bit, 11=Reserved. This is
required for right justified format and with
left justified LSB first.
D[10]
0x0400
CONFIG_16_BIT_CROP_EN
For 0, 17 bit SD_IN data is rounded down
to 16 bits. For 1 only the most significant
16 bits of data are received.
The internal representation of audio samples withinBlueCore5.Multimedia External is 16-bit
and data on SD_OUT is limited to 16-bit per channel. Digital audio interface slave timing refers to
Table 20 and Figure 18 below.
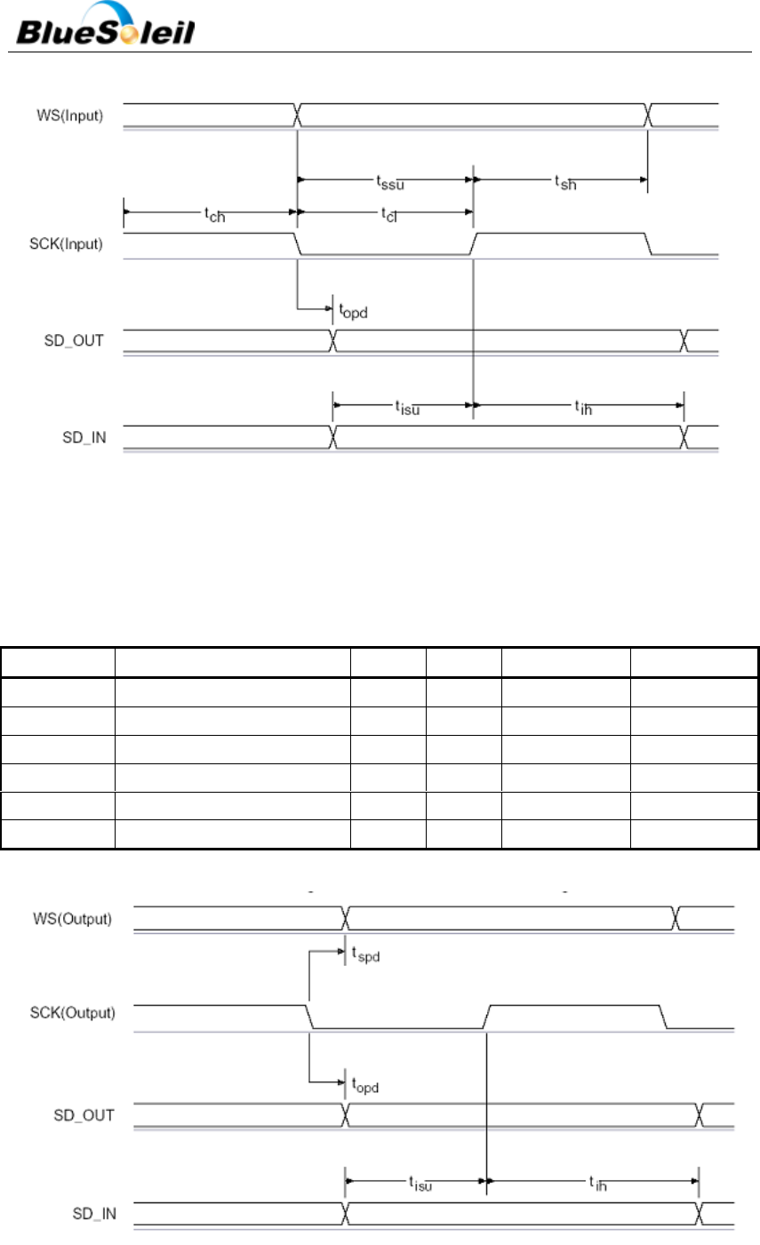
Table 20 Digital Audio Interface Slave Timing
Symbol
Parameter
Min
Typ
Max
Unit
-
SCK Frequency
-
-
6.2
MHZ
-
WS Frequency
-
-
96
kHz
tch
SCK high time
80
-
-
ns
tcl
SCK low time
80
-
-
ns
topd
SCK to SD_OUT delay
-
-
20
ns
tssu
WS to SCK set-up time
20
-
-
ns
tsh
WS to SCK hold time
20
-
--
ns
tisu
SD_IN to SCK set-up time
20
-
-
ns
tih
SD_IN to SCK hole time
20
-
-
ns
BlueSoleil EcoSystem
BlueSoleil EcoSystem
BlueSoleil EcoSystem
BlueSoleil EcoSystem

i50e Datasheet
37 / 58
Figure 18 Digital Audio Interface Slave Timing
Digital audio interface slave timing refers to Table 21 and Figure 19 below.
Table 21 Digital Audio Interface Master Timing
Symbol
Parameter
Min
Typ
Max
Unit
-
SCK Frequency
-
-
6.2
MHZ
-
WS Frequency
-
-
96
kHz
topd
SCK to SD_OUT delay
-
-
20
ns
tspd
SCK to WS delay
-
-
-
ns
tisu
SD_IN to SCK set-up time
20
-
-
ns
tih
SD_IN to SCK hole time
20
-
-
ns
BlueSoleil EcoSystem
BlueSoleil EcoSystem
BlueSoleil EcoSystem
BlueSoleil EcoSystem

i50e Datasheet
38 / 58
Figure 19 Digital Audio Interface Master Timing
6.4 PCM Interface
Pulse Code Modulation (PCM) is a standard method used to digitize audio (particularly voice)
patterns for transmission over digital communication channels. Through its PCM interface, i50e
has hardware support for continual transmission and reception of PCM data, thus reducing
processor overhead for wireless headset applications. i50e offers a bi directional digital audio
interface that routes directly into the baseband layer of the on chip firmware. It does not pass
through the HCI protocol layer.
Hardware on i50e allows the data to be sent to and received from a SCO connection. Up to
three SCO connections can be supported by the PCM interface at any one time.
i50e can operate as the PCM interface Master generating an output clock of 128, 256 or
512kHz.When configured as PCM interface slave it can operate with an input clock up to 2048kHz.
i50e is compatible with a variety of clock formats, including Long Frame Sync, Short Frame Sync
and GCI timing environments.
It supports 13 or 16-bit linear, 8-bit µ-law or A-law companded sample formats at 8k
samples/s and can receive and transmit on any selection of three of the first four slots following
PCM_SYNC. The PCM configuration options are enabled by setting the PS Key PS
_KEY_PCM_CONFIG32 (0x1b3). i50e interfaces directly to PCM audio devices are follows:
Qualcomm MSM 3000 series and MSM 5000 series CDMA baseband devices
OKI MSM7705 four channels A-law and µ-law CODEC
Motorola MC145481 8-bit A-law and µ-law CODEC
Motorola MC145483 13-bit linear CODEC
STW 5093 and 5094 14-bit linear CODECs
BlueCore4-External is also compatible with the Motorola SSI™ interface
6.4.1 PCM Interface Master/Slave
When configured as the Master of the PCM interface, i50e generates PCM_CLK and
PCM_SYNC. See Figure 20 below.
BlueSoleil EcoSystem
BlueSoleil EcoSystem
BlueSoleil EcoSystem
BlueSoleil EcoSystem

i50e Datasheet
39 / 58
Figure 20 i50e as PCM Master
When configured as the Slave of the PCM interface, i50e accepts PCM_CLK and PCM_SYNC.
PCM_CLK rates up to 2048kHz are accepted. See Figure 21 below.
Figure 21 i50e as PCM slave
6.4.2 Long Frame Sync
Long Frame Sync is the name given to a clocking format that controls the transfer of PCM
data words or samples. In Long Frame Sync, the rising edge of PCM_SYNC indicates the start of
the PCM word. When i50e is configured as PCM Master, generating PCM_SYNC and PCM_CLK,
then PCM_SYNC is 8-bits long. When BlueCore5 MM is configured as PCM Slave, PCM_SYNC may
be from two consecutive falling edges of PCM_CLK to half the PCM_SYNC rate, i.e. 62.5µs long.
i50e samples PCM_IN on the falling edge of PCM_CLK and transmits PCM_OUT on the rising
edge. PCM_OUT may be configured to be high impedance on the falling edge of PCM_CLK in the
LSB position or on the rising edge. See Figure 22 below.
BlueSoleil EcoSystem
BlueSoleil EcoSystem
BlueSoleil EcoSystem
BlueSoleil EcoSystem

i50e Datasheet
40 / 58
Figure 22 Long Frame Sync (shown with 8-bit Companded Sample)
6.4.3 Short Frame Sync
In Short Frame Sync the falling edge of PCM_SYNC indicates the start of the PCM word.
PCM_SYNC is always one clock cycle long. See Figure 23 below.
Figure 23 Short Frame Sync (shown with 16-bit Companded Sample)
As with Long Frame Sync, i50e samples PCM_IN on the falling edge of PCM_CLK and
transmits PCM_OUT on the rising edge. PCM_OUT may be configured to be high impedance on
the falling edge of PCM_CLK in the LSB position or on the rising edge.
6.4.4 Multi Slot Operation
More than one SCO connection over the PCM interface is supported using multiple slots. Up
to three SCO connections can be carried over any of the first four slots. See Figure 24 below.
BlueSoleil EcoSystem
BlueSoleil EcoSystem
BlueSoleil EcoSystem
BlueSoleil EcoSystem

i50e Datasheet
41 / 58
Figure 24 Multi Slot Operation with Two Slots and 8-bit Companded Samples
6.4.5 GCI Interface
i50e is compatible with the General Circuit Interface, a standard synchronous 2B+D ISDN
timing interface. The two 64Kbps B channels can be accessed when this mode is configured. See
Figure 25 below.
Figure 25 GCI Interface
The start of frame is indicated by the rising edge of PCM_SYNC and runs at 8kHz. With i50e
in Slave mode, the frequency of PCM_CLK can be up to 4.096MHz.
6.4.6 Slots and Sample Formats
i50e can receive and transmit on any selection of the first four slots following each sync
pulse. Slot durations can be either 8 or 16 clock cycles. Duration’s of 8 clock cycles may only be
used with 8-bit sample formats. Durations of 16 clocks may be used with 8, 13 or 16-bit sample
formats.
i50e supports 13-bit linear, 16-bit linear and 8-bit µ-law or A-law sample formats. The
sample rate is 8ksamples/s. The bit order may be little or big Endian. When 16-bit slots are used,
BlueSoleil EcoSystem
BlueSoleil EcoSystem
BlueSoleil EcoSystem
BlueSoleil EcoSystem

i50e Datasheet
42 / 58
the 3 or 8 unused bits in each slot may be filled with sign extension, padded with zeros or a
programmable 3-bit audio attenuation compatible with some Motorola CODECs. See Figure 26
below.
Figure 26 16-bit Slot with 13-bit Linear Sample and Audio Gain Selected
6.4.7 Additional Features
i50e has a mute facility that forces PCM_OUT to be 0. In Master mode, PCM_SYNC may also
be forced to 0 while keeping PCM_CLK running which some CODECS use to control power down.
6.4.8 PCM Configuration
The PCM configuration is set using two PS Keys, PSKEY_PCM_CONFIG32 and
PSKEY_PCM_LOW_JITTER_CONFIG. They are summarized in Table 22 and Table 23 below. The
default for PSKEY_PCM_CONFIG32 key is 0x00800000 i.e. first slot following sync is active, 13-bit
linear voice format, long frame sync and interface master generating 256kHz PCM_CLK from
4MHz internal clock with no tri-stating of PCM_OUT.
Table 22 PSKEY_PCM_CONFIG32
Name
Bit
position
Description
-
0
Set to 0
SLAVE MODE EN
1
0 selects Master mode with internal generation of PCM_CLK
and PCM_SYNC. 1 selects Slave mode requiring externally
generated PCM_CLK and PCM_SYNC. This should be set to 1
if 48M_PCM_CLK_GEN_EN (bit 11) is set.
SHORT SYNC EN
2
0 selects long frame sync (rising edge indicates start of
frame), 1 selects short frame sync (falling edge indicates
start of frame).
-
3
Set to 0
SIGN EXTENDED EN
4
0 selects padding of 8 or 13-bit voice sample into a 16- bit
slot by inserting extra LSBs, 1 selects sign extension. When
padding is selected with 3-bit voice sample, the 3 padding
bits are the audio gain setting; with 8-bit samples the 8
padding bits are zeroes.
LSB FIRST EN
5
0 transmits and receives voice samples MSB first, 1 uses LSB
first.
BlueSoleil EcoSystem
BlueSoleil EcoSystem
BlueSoleil EcoSystem
BlueSoleil EcoSystem

i50e Datasheet
43 / 58
TX TRISTATE EN
6
0 drives PCM_OUT continuously, 1 tri-states PCM_OUT
immediately after the falling edge of PCM_CLK in the last bit
of an active slot, assuming the next slot is not active.
TX TRISTATE RISING
EDGE EN
7
0 tristates PCM_OUT immediately after the falling edge of
PCM_CLK in the last bit of an active slot, assuming the next
slot is also not active. 1 tristates PCM_OUT after the rising
edge of PCM_CLK.
SYNC SUPPRESS EN
8
0 enables PCM_SYNC output when master, 1 suppresses
PCM_SYNC whilst keeping PCM_CLK running. Some CODECS
utilize this to enter a low power state.
GCI MODE EN
9
1 enables GCI mode.
MUTE EN
10
1 forces PCM_OUT to 0.
48M PCM CLK GEN
EN
11
0 sets PCM_CLK and PCM_SYNC generation via DDS from
internal 4 MHz clock, as for BlueCore4-External. 1 sets
PCM_CLK and PCM_SYNC generation via DDS from internal
48 MHz clock.
LONG LENGTH SYNC
EN
12
0 sets PCM_SYNC length to 8 PCM_CLK cycles and 1 sets
length to 16 PCM_CLK cycles. Only applies for long frame
sync and with 48M_PCM_CLK_GEN_EN set to 1.
-
[20:16]
Set to 0b00000.
MASTER CLK RATE
[22:21]
Selects 128 (0b01), 256 (0b00), 512 (0b10) kHz PCM_CLK
frequency when master and 48M_PCM_CLK_GEN_EN (bit
11) is low.
ACTIVE SLOT
[26:23]
Default is 0001. Ignored by firmware
SAMPLE_FORMAT
[28:27]
Selects between 13 (0b00), 16 (0b01), 8 (0b10) bit sample
with 16 cycle slot duration 8 (0b11) bit sample 8 cycle slot
duration.
Table 23 PSKEY_PCM_LOW_JITTER_CONFIG
Name
Bit
position
Description
CNT LIMIT
[12:0]
Sets PCM_CLK counter limit
CNT RATE
[23:16]
Sets PCM_CLK count rate.
SYNC LIMIT
[31:24]
Sets PCM_SYNC division relative to PCM_CLK.
7 Software Stacks
i50e is supplied with Bluetooth v2.1 + EDR compliant stack firmware, which runs on the
internal RISC microcontroller. The i50e software architecture allows Bluetooth processing and the
BlueSoleil EcoSystem
BlueSoleil EcoSystem
BlueSoleil EcoSystem
BlueSoleil EcoSystem

i50e Datasheet
44 / 58
application program to be shared in different ways between the internal RISC microcontroller and
an external host processor (if any).
7.1 BlueSoleil Stack
Figure 27 BlueSoleil Stack
As illustrated in Figure 27 above, no host processor is required to run the Bluetooth protocol
stack. All BlueSoleil stack layers, including application software, run on the internal RISC
processor.
The host processor interfaces to BlueSoleil stack of i50e via one or more of the physical
interfaces, which are also shown in the figure 27. The most common interfacing is done via UART
interface using the ASCII commands supported by the BlueSoleil stack. With these ASCII
commands the user can access Bluetooth functionality without paying any attention to the
complexity, which lies in the Bluetooth protocol stack.
The user may write applications code to run on the host processor to control BlueSoleil stack
with ASCII commands and to develop Bluetooth powered applications. Please refer to
BlueSoleil_I50e_Programming_Manual.pdf.
BlueSoleil EcoSystem
BlueSoleil EcoSystem
BlueSoleil EcoSystem
BlueSoleil EcoSystem

i50e Datasheet
45 / 58
8 Enhanced Data Rate
EDR has been introduced to provide 2x and optionally 3x data rates with minimal disruption
to higher layers of the Bluetooth stack. CSR supports both of the new data rates, with i50e.
8.1 Enhanced Data Rate Baseband
At the baseband level EDR uses the same 1.6kHz slot rate as basic data rate and therefore the
packets can be 1, 3, or 5 slots long as per the basic data rate. Where EDR differs from the basic
data rate is that in the same 1MHz symbol rate 2 or 3bits are used per symbol, compared to 1bit
per symbol used by the basic data rate. To achieve the increase in number of bits symbol, two
new modulation schemes have been introduced as summarized in Table 24 presented below and
the modulation schemes are explained in the further sections.
Table 24 Data Rate Schemes
Although the EDR uses new packets Link establishment and management are unchanged and
still use Basic Rate packets.
8.2 Enhanced Data Rate _/4 DQPSK
4 DQPSK includes the following features.
4-state Differential Phase Shift Keying.
2 bits determine phase shift between consecutive symbols. See Table 25 below.
S/4 rotation avoids phase shift of S, which would cause large amplitude variation.
Raised Cosine pulse shaping filter to further reduce side band emissions.
Table 25 2 bits Determine Phase Shift Between Consecutive Symbols
BlueSoleil EcoSystem
BlueSoleil EcoSystem
BlueSoleil EcoSystem
BlueSoleil EcoSystem

i50e Datasheet
46 / 58
8.3 8DQPSK
8DQPSK includes the following features.
8-state Differential Phase-Shift Keying. See Figure 28 below.
Three bits determine phase shift between consecutive symbols. See Table 26 below.
Table 26 3 bits Determine Phase Shift between Consecutive Symbols
Figure 28 8DQPSK
BlueSoleil EcoSystem
BlueSoleil EcoSystem
BlueSoleil EcoSystem
BlueSoleil EcoSystem

i50e Datasheet
47 / 58
9 Re-flow Temperature-time Profile
The re-flow profiles are illustrated in Figure 29 and Figure 30 below.
40+20/-15s
2170C
90+30/-30s
2300C~2450C
1500C~1900C
Temp.(0C)
Time(S)
Figure 29 Typical Lead-Free Re-flow Solder Profile
2170C
2420C
Figure 30 Typical Lead-free Re-flow
BlueSoleil EcoSystem
BlueSoleil EcoSystem
BlueSoleil EcoSystem
BlueSoleil EcoSystem

i50e Datasheet
48 / 58
The soldering profile depends on various parameters according to the use of different solder
and material. The data here is given only for guidance on solder re-flow. i50e will withstand up to
two re-flows to a maximum temperature of 245°C.
10 Reliability and Environmental Specification
10.1 Temperature test
Put the module in demo board which uses exit power supply, power on the module and
connect to mobile. Then put the demo in the ‐40℃ space for 1 hour and then move to +85℃
space within 1minute, after 1 hour move back to ‐40℃ space within 1 minute. This is 1 cycle.
The cycles are 32 times and the units have to pass the testing.
10.2 Vibration Test
The module is being tested without package. The displacement requests 1.5mm and sample
is vibrated in three directions(X,Y,Z). Vibration frequency set as 0.5G, a sweep rate of 0.1
octave/min from 5Hz to 100Hz last for 90 minutes each direction. Vibration frequency set as 1.5G,
a sweep rate of 0.25 octave/min from 100Hz to 500Hz last for 20 minutes each direction.
10.3 Desquamation Test
Use clamp to fix the module, measure the pull of the component in the module, make sure
the module`s soldering is good.
10.4 Drop Test
Free fall the module (condition built in a wrapper which can defend ESD) from 150cm height
to cement ground, each side twice, total twelve times. The appearance will not be damaged and
all functions OK.
10.5 Packaging Information
After unpacking, the module should be stored in environment as follows.
Temperature: 25℃ ± 2℃
BlueSoleil EcoSystem
BlueSoleil EcoSystem
BlueSoleil EcoSystem
BlueSoleil EcoSystem

i50e Datasheet
49 / 58
Humidity: <60%
No acidity, sulfur or chlorine environment
The module must be used in four days after unpacking.
11 Layout and Soldering Considerations
11.1 Soldering Recommendations
i50e is compatible with industrial standard reflow profile for Pb-free solders. The reflow
profile used is dependent on the thermal mass of the entire populated PCB, heat transfer
efficiency of the oven and particular type of solder paste used.
IVT Corporation will give following recommendations for soldering the module to ensure
reliable solder joint and operation of the module after soldering. Since the profile used is process
and layout dependent, the optimum profile should be studied case by case. Thus following
recommendation should be taken as a starting point guide.
Avoid using more than one flow.
Reliability of the solder joint and self-alignment of the component are dependent on the
solder volume. Minimum of 150um stencil thickness is recommended.
Aperture size of the stencil should be 1:1 with the pad size.
A low residue, “no clean” solder paste should be used due to low mounted height of the
component
11.2 Layout Guidelines
Audio Layout
Route audio lines as differential pairs. The positive and negative signals should run parallel
and close to each other until they are converted to single-ended signals. Use dedicated audio
ground plane for entire audio section.
Layout for i50e RF pin
The RF pin includes the signal pin surrounded by GND contact. It is important to make sure
there is a good GND contact for the RF pin. 50 ohm trace is used to trace the RF signal to a SMA
connector or similar. GND stitching vias must be used to avoid radiated emissions from the
corners of the PCB.
BlueSoleil EcoSystem
BlueSoleil EcoSystem
BlueSoleil EcoSystem
BlueSoleil EcoSystem

i50e Datasheet
50 / 58
Figure 31 Recommended Layout
12 Physical Dimensions
BlueSoleil i50e’s dimension is 21mm(L)x13.5mm(W)x2.5mm(H).
BlueSoleil EcoSystem
BlueSoleil EcoSystem
BlueSoleil EcoSystem
BlueSoleil EcoSystem

i50e Datasheet
52 / 58
Figure 33 Reel Information
BlueSoleil EcoSystem
BlueSoleil EcoSystem
BlueSoleil EcoSystem
BlueSoleil EcoSystem

i50e Datasheet
53 / 58
Figure 34 Tape Information
BlueSoleil EcoSystem
BlueSoleil EcoSystem
BlueSoleil EcoSystem
BlueSoleil EcoSystem

i50e Datasheet
54 / 58
14 Certifications
i50e is compliant to the following specifications.
14.1 Bluetooth
BlueSoleil i50e module is qualified as a Bluetooth controller subsystem and it fulfills all the
mandatory requirements of Bluetooth 2.1 + EDR core specification. If not modified in any way, it
is a complete Bluetooth entity, containing software and hardware functionality as well as the
whole RF-part excluding the antenna. This practically translates to that if the module is used
without modification of any kind, it does not need any Bluetooth approval work for evaluation on
what needs to be tested.
I50e Qualified Design ID (QDID): B017206
I50e qualified listing details:
https://www.bluetooth.org/tpg/QLI_viewQDL.cfm?qid=17206
I50e PICS details:
https://www.bluetooth.org/tpg/showCorePICS.cfm?3A000A5A005C5043535E5214403B0C0
D0E2405022413010E57503F202A5A705A564050
I50e End Product Detail:
https://www.bluetooth.org/tpg/EPL_Detail.cfm?ProductID=15034
14.2 CE 0700
Hereby, IVT Corporation declares that this device is in compliance with the essential
requirements and other relevant provisions of Directive 1999/5/EC.
14.3 FCC
Host manufacturer: IVT Corporation
Limited Host Brand name: BlueSoleil
Host model number: i50e
FCC ID: S78-IVTI50E
BlueSoleil EcoSystem
BlueSoleil EcoSystem
BlueSoleil EcoSystem
BlueSoleil EcoSystem

i50e Datasheet
55 / 58
14.4 IC
Host manufacturer: IVT Corporation
Host Brand name: BlueSoleil
Host model number: i50e
IC: 11004A-IVTI50E
The limited modular approval is based on conditions established in the application such as
car audio system, into which the module can be installed. The modular is integrated into the host
mainboard according to the schematic application. See Figure 35 below.
Figure 35 Schematic Application
The output power of this device is less than 20mW. The SAR test is not required. The host
manufacture can only connect the external designated PCB antenna to pin 54. When using the
host, ensure that the antenna of the host is at least 20cm away from all persons.
This device complies with Industry Canada licence-exempt RSS standard(s). Operation is
subject to the following two conditions: (1) this device may not cause interference, and (2) this
device must accept any interference, including interference that may cause undesired operation
of the device.
This device complies with Part 15 of the FCC Rules and with RSS-210 of Industry Canada.
Operation is subject to the following two conditions: (1) This device may not cause harmful
interference, and (2) this device must accept any interference received, including interference
that may cause undesired operation.
Le présent appareil est conforme aux CNR d'Industrie Canada applicables aux appareils radio
BlueSoleil EcoSystem
BlueSoleil EcoSystem
BlueSoleil EcoSystem
BlueSoleil EcoSystem

i50e Datasheet
56 / 58
exempts de licence.
L'exploitation est autorisée aux deux conditions suivantes : (1) l'appareil ne doit pas produire
de brouillage, et (2) l'utilisateur de l'appareil doit accepter tout brouillage radioélectrique subi,
même si le brouillage est susceptible d'en compromettre le fonctionnement.
This Class B digital apparatus complies with Canadian ICES-003.
Cet appareil numérique de la classe B est conforme à la norme NMB-003 du Canada.
NOTE: The manufacturer is not responsible for any radio or TV interference caused by
unauthorized modifications or changes to this equipment. Such modifications or changes could
void the user’s authority to operate the equipment.
NOTE: This equipment has been tested and found to comply with the limits for a Class B
digital device, pursuant to part 15 of the FCC Rules. These limits are designed to provide
reasonable protection against harmful interference in a residential installation. This equipment
generates uses and can radiate radio frequency energy and, if not installed and used in
accordance with the instructions, may cause harmful interference to radio communications.
However, there is no guarantee that interference will not occur in a particular installation. If this
equipment does cause harmful interference to radio or television reception, which can be
determined by turning the equipment off and on, the user is encouraged to try to correct the
interference by one or more of the following measures:
- Reorient or relocate the receiving antenna.
- Increase the separation between the equipment and receiver.
-Connect the equipment into an outlet on a circuit different from that to which the receiver
is connected.
-Consult the dealer or an experienced radio/TV technician for help.
15 RoHS Statement with a List of Banned
Materials
i50e meets the requirements of Directive 2002/95/EC of the European Parliament and of the
Council on the Restriction of Hazardous Substance (RoHS).
The following banned substances are not present in i50e, which is compliant with RoHS:
Cadmium
Lead
BlueSoleil EcoSystem
BlueSoleil EcoSystem
BlueSoleil EcoSystem
BlueSoleil EcoSystem

i50e Datasheet
57 / 58
Mercury
Hexavalent chromium
PBB (Polybrominated Bi-Phenyl)
PBDE (PolybrominatedDiphenyl Ether)
16 Bluetooth Technology Best Developed
Corporation
IVT Corporation is one of Bluetooth technology BEST developed together which is
authenticated by The Bluetooth SIG. See Figure 36 below.
Figure 36 IVT is One of Bluetooth Technology BEST Developed Together
17 Contact Information
Contact: Mr. Zhu Yong
Mobile: +86 18910255873
Tel: +86 10 82898219
Fax: +86 10 62963059
Email: embedded@ivtcorporation.com
Address: IVT Corporation. 5/F, Fa Zhan Building No.12, Shang Di Xin Xi Road, Beijing, 100085 P.R.
China
Company Site: www.ivtcorporaiton.com
Support: support@ivtcorporation.com
BlueSoleil EcoSystem
BlueSoleil EcoSystem
BlueSoleil EcoSystem
BlueSoleil EcoSystem

i50e Datasheet
58 / 58
18 Copyright
Copyright © 1999-2013 IVT Corporation
All rights reserved.
IVT Corporation assumes no responsibility for any errors which may appear in the specification.
Furthermore, IVT Corporation reserves the right to alter the hardware, software, and/or
specifications detailed here at any time without notice and does not make any commitment to
update the information contained here.
BlueSoleil is a registered trademark of IVT Corporation for Bluetooth production.
The Bluetooth trademark is owned by the Bluetooth SIG Inc., USA and is licensed to IVT
Corporation.
All other trademarks listed herein are owned by their respective owners.
BlueSoleil EcoSystem
BlueSoleil EcoSystem
BlueSoleil EcoSystem
BlueSoleil EcoSystem

