Administration Guide
User Manual:
Open the PDF directly: View PDF
.
Page Count: 338 [warning: Documents this large are best viewed by clicking the View PDF Link!]
- PREFACE About the Administration Guide
- 1 Audit Logging
- 2 Backup and Restore HSMs and Partitions
- Backup and Restore Overview and Best Practices
- About the SafeNet Luna Backup HSM
- Backup HSM Installation, Storage, and Maintenance
- Backup and Restore From the Client to a Local Backup HSM (LunaCM)
- Backup and Restore From the Client to a Remote Backup HSM (LunaCM, RBS)
- Backup and Restore From the Appliance to a Local Backup HSM (LunaSH)
- Troubleshooting
- 3 Capabilities and Policies
- 4 Configuration File Summary
- 5 Decommissioning, Zeroizing, or Resetting an HSM to Factory Conditions
- 6 High-Availability (HA) Configuration and Operation
- High Availability (HA) Overview
- Load Balancing
- Key Replication
- Failover
- Recovery
- Performance
- Standby Members
- Planning Your Deployment
- Configuring HA
- Using HA With Your Applications
- Adding, Removing, Replacing, or Reconnecting HA Group Members
- Managing and Troubleshooting Your HA Groups
- Frequently Asked Questions
- 7 HSM Initialization
- 8 HSM Status Values
- 9 Partitions
- 10 PED Authentication
- About the Luna PED
- Using the PED
- Initial Setup
- Creating New PED Keys
- Duplicating Existing PED Keys
- Changing Your Authentication Parameters
- About Remote PED
- Remote PED Setup and Configuration
- Using Remote PED
- Relinquishing Remote PED
- Maintaining the Security of Your PED Keys
- Version Control
- Summary of PED Operations
- Troubleshooting
- The PedServer and PedClient Utilities
- The PedClient Commands
- pedclient mode assignid
- pedclient mode config
- pedclient mode deleteid
- pedclient mode releaseid
- pedclient mode setid
- pedclient mode show
- pedclient mode start
- pedclient mode stop
- pedclient mode testid
- The PedServer Commands
- pedserver appliance
- pedserver appliance deregister
- pedserver appliance list
- pedserver appliance register
- pedserver mode
- pedserver mode config
- pedserver mode connect
- pedserver mode disconnect
- pedserver mode show
- pedserver mode start
- pedserver mode stop
- pedserver regen
- 11 Performance
- 12 Security Effects of Administrative Actions
- 13 Secure Transport Mode
- 14 Secure Trusted Channel (STC)
- STC Overview
- Enabling or Disabling STC on the HSM
- Enabling or Disabling STC on a Partition
- Establishing and Configuring the STC Admin Channel on a SafeNet Luna Network ...
- Using a Hard Token to Store the STC Client Identity
- Configuring the Network and Security Settings for an STC Link
- Managing STC Tokens and Identities
- Restoring STC After HSM Zeroization
- Troubleshooting
- 15 Slot Numbering and Behavior
- 16 Software, Firmware, and Capability Upgrades
- 17 SNMP Monitoring
- 18 Tamper Events
- 19 Troubleshooting
- General Troubleshooting Tips
- System Operational and Error Messages
- Extra slots that say token not present?
- Error: 'hsm update firmware' failed. (10A0B : LUNA_RET_OPERATION_RESTRICTED) ...
- KR_ECC_POINT_INVALID Error when decrypting a file encrypted from BSAFE throug...
- Error during SSL Connect (RC_OPERATION_TIMED_OUT) logged to /var/log/messages...
- Slow/interrupted response from the HSM, and the hsm show command shows LUNA_R...
- Low Battery Message
- Keycard and Token Return Codes
- Library Codes
- Vendor-Defined Return Codes
- 20 User and Password Administration

SafeNet Luna Network HSM 7.0
Administration Guide

Document Information
Product Version 7.0
Document Part Number 007-013576-002
Release Date 05 June 2017
Revision History
Revision Date Reason
Rev. A 05 June 2017 Initial release.
Trademarks, Copyrights, and Third-Party Software
Copyright 2001-2017 Gemalto. All rights reserved. Gemaltoand the Gemalto logo are trademarks and service marks of
Gemaltoand/or its subsidiaries and are registered in certain countries. All other trademarks and service marks, whether
registered or not in specific countries, are the property of their respective owners.
Software License and copyright
editline This product incorporates editline licensed under Apache v2.0 Open Software.
Copyright 1992,1993 Simmule Turner and Rich Salz. All rights reserved.
You can obtain the full text of the Apache v2.0 Open Software license at the following
URL:
https://www.apache.org/licenses/LICENSE-2.0
libFDT Dual License Choice of BSD or GPL-2.0
Copyright (C) 2006 David Gibson, IBM Corporation.
libsodium ISC License (ISCL)
Copyright (C) 2013-2016
Linux Kernel GPL-2.0
OpenSSH This product uses a derived version of OpenSSH
Copyright 1995 Tatu Ylonen , Espoo, Finland. All rights reserved .
Copyright 1995, 1996 by David Mazieres .
Copyright 1983, 1990, 1992, 1993, 1995 The Regents of the University of California.
All rights reserved
You can obtain the full text of the OpenSSH license at the following URL:
https://www.openbsd.org/policy.html
OpenSSL SSLeay License
Copyright (C) 1995-1998 Eric Young (eay@cryptsoft.com)
OpenSSL license
Table 1: Third-party software used in this product
SafeNet Luna Network HSM Administration Guide
Rellease 7.0 007-013576-002 Rev. A June 2017 Copyright 2001-2017 GemaltoAll rights reserved. 2

Software License and copyright
Copyright (C) 1998-2002 The OpenSSL Project
Software implementation of
SHA2
Proprietary license
Copyright (C) 2002, Dr Brian Gladman, Worcester, UK.
Software implementation of
AES
Proprietary license
Copyright (C) 2001, Dr Brian Gladman <brg@gladman.uk.net>, Worcester, UK.
Disclaimer
All information herein is either public information or is the property of and owned solely by Gemalto and/or its
subsidiaries who shall have and keep the sole right to file patent applications or any other kind of intellectual property
protection in connection with such information.
Nothing herein shall be construed as implying or granting to you any rights, by license, grant or otherwise, under any
intellectual and/or industrial property rights of or concerning any of Gemalto’s information.
This document can be used for informational, non-commercial, internal, and personal use only provided that:
•The copyright notice, the confidentiality and proprietary legend and this full warning notice appear in all copies.
•This document shall not be posted on any publicly accessible network computer or broadcast in any media, and no
modification of any part of this document shall be made.
Use for any other purpose is expressly prohibited and may result in severe civil and criminal liabilities.
The information contained in this document is provided “AS IS” without any warranty of any kind. Unless otherwise
expressly agreed in writing, Gemaltomakes no warranty as to the value or accuracy of information contained herein.
The document could include technical inaccuracies or typographical errors. Changes are periodically added to the
information herein. Furthermore, Gemaltoreserves the right to make any change or improvement in the specifications
data, information, and the like described herein, at any time.
Gemalto hereby disclaims all warranties and conditions with regard to the information contained herein, including all
implied warranties of merchantability, fitness for a particular purpose, title and non-infringement. In no event shall
Gemalto be liable, whether in contract, tort or otherwise, for any indirect, special or consequential damages or any
damages whatsoever including but not limited to damages resulting from loss of use, data, profits, revenues, or
customers, arising out of or in connection with the use or performance of information contained in this document.
Gemalto does not and shall not warrant that this product will be resistant to all possible attacks and shall not incur, and
disclaims, any liability in this respect. Even if each product is compliant with current security standards in force on the
date of their design, security mechanisms' resistance necessarily evolves according to the state of the art in security
and notably under the emergence of new attacks. Under no circumstances, shall Gemaltobe held liable for any third
party actions and in particular in case of any successful attack against systems or equipment incorporating Gemalto
products. Gemaltodisclaims any liability with respect to security for direct, indirect, incidental or consequential
damages that result from any use of its products. It is further stressed that independent testing and verification by the
person using the product is particularly encouraged, especially in any application in which defective, incorrect or
insecure functioning could result in damage to persons or property, denial of service, or loss of privacy.
All intellectual property is protected by copyright. All trademarks and product names used or referred to are the
copyright of their respective owners. No part of this document may be reproduced, stored in a retrieval system or
transmitted in any form or by any means, electronic, mechanical, chemical, photocopy, recording or otherwise without
the prior written permission of Gemalto.
SafeNet Luna Network HSM Administration Guide
Rellease 7.0 007-013576-002 Rev. A June 2017 Copyright 2001-2017 GemaltoAll rights reserved. 3

Regulatory Compliance
This product complies with the following regulatory regulations. To ensure compliancy, ensure that you install the
products as specified in the installation instructions and use only Gemalto-supplied or approved accessories.
USA, FCC
This equipment has been tested and found to comply with the limits for a “Class B” digital device, pursuant to part 15 of
the FCC rules.
Canada
This class B digital apparatus meets all requirements of the Canadian interference-causing equipment regulations.
Europe
This product is in conformity with the protection requirements of EC Council Directive 2014/30/EU. This product
satisfies the CLASS B limits of EN55032.
SafeNet Luna Network HSM Administration Guide
Rellease 7.0 007-013576-002 Rev. A June 2017 Copyright 2001-2017 GemaltoAll rights reserved. 4

CONTENTS
PREFACE About the Administration Guide 11
Customer Release Notes 12
Audience 12
Document Conventions 12
Notes 12
Cautions 12
Warnings 12
Command syntax and typeface conventions 13
Support Contacts 14
1 Audit Logging 15
Audit Logging Overview 15
The Audit Role 17
Audit Log Records 19
Audit Log Message Format 20
Configuring and Using Audit Logging 22
Configuring Audit Logging 23
Copying Log Files Off the Appliance 25
Exporting the Audit Logging Secret and Importing to a Verifying HSM 25
Deciphering the Audit Log Records 26
Audit Role Authentication Considerations 27
Audit Logging General Advice and Recommendations 27
Audit Log Categories and HSM Events 28
Remote Audit Logging 34
2 Backup and Restore HSMs and Partitions 36
Backup and Restore Overview and Best Practices 36
Objects are Smaller When Stored on Backup HSM 39
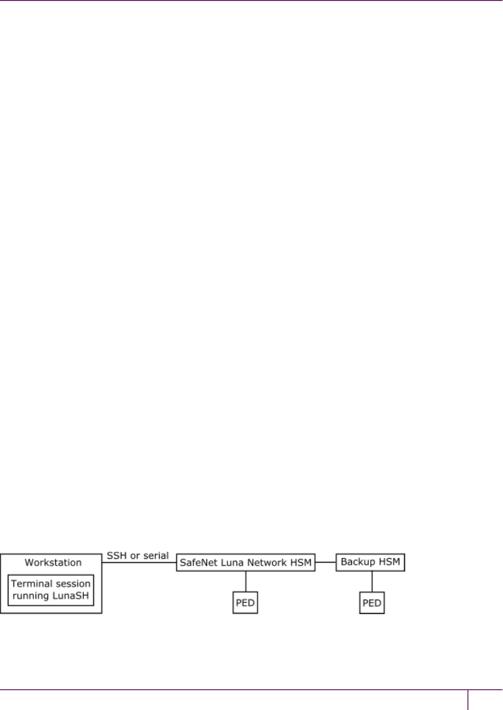
About the SafeNet Luna Backup HSM 41
Functionality of the SafeNet Luna Backup HSM 41
Backup HSM Installation, Storage, and Maintenance 49
Backup and Restore From the Client to a Local Backup HSM (LunaCM) 54
Backing Up a Partition to a Locally Connected Backup HSM 55
Restoring a Partition from a Locally Connected Backup HSM 58
Backup and Restore From the Client to a Remote Backup HSM(LunaCM, RBS) 59
Backup and Restore From the Appliance to a Local Backup HSM (LunaSH) 72
Backing Up a Partition to a Locally Connected Backup HSM 73
Restoring a Partition from a Locally Connected Backup HSM 76
Troubleshooting 77
Warning: This token is not in the factory reset (zeroized) state 77
3 Capabilities and Policies 79
SafeNet Luna Network HSM Administration Guide
Release 7.0 007-013576-002Rev. A June 2017 Copyright 2001-2017 GemaltoAll rights reserved. 5

HSM Capabilities and Policies 79
Partition Capabilities and Policies 83
4 Configuration File Summary 89
5 Decommissioning, Zeroizing, or Resetting an HSM to Factory Conditions 98
Decommissioning the HSM Appliance 98
Disabling Decommissioning 99
Comparing Zeroize, Decommission, and Factory Reset 99
Resetting to Factory Condition 100
End of service and disposal 101
Comparison of Destruction/Denial Actions 102
RMA and Shipping Back to Gemalto 103
Zeroization 104
6 High-Availability (HA) Configuration and Operation 105
High Availability (HA) Overview 105
Load Balancing 107
Key Replication 108
Failover 109
Recovery 112
Recovery Conditions 113
Enabling and Configuring Autorecovery 113
Failure of All Members 114
Automatic Reintroduction 114
Synchronization 115
Effect of PED Operations 115
Network failures 115
Performance 117
Maximizing Performance 117
HA and FindObjects 118
Standby Members 118
Planning Your Deployment 121
HA Group Members 121
High Availability Group Sizing 122
Network Requirements 123
Upgrading and Redundancy and Rotation 123
Configuring HA 124
Create the HA Group 125
Verification 127
HA Standby Mode [Optional] 128
Using HA With Your Applications 129
HAOnly 129
Key Generation 129
Application Object Handles 129
Adding, Removing, Replacing, or Reconnecting HA Group Members 130
Adding or Removing an HA Group Member 130
Reconnecting an Offline Unit 131
Replacing a Failed SafeNet Luna Network HSM 131
SafeNet Luna Network HSM Administration Guide
Release 7.0 007-013576-002 Rev. A June 2017 Copyright 2001-2017 GemaltoAll rights reserved. 6

Replace a SafeNet Luna Network HSM Using the Same IP 133
Summary 134
Client-side - Reconfigure HA If a SafeNet Luna Network HSM Must Be Replaced 134
Replacing the Secondary HA Group Member 138
Managing and Troubleshooting Your HA Groups 138
Slot Enumeration 138
Determining Which Device is in Use 139
Determining Which Devices are Active 139
Duplicate Objects 139
Frequently Asked Questions 139
7 HSMInitialization 141
Initializing a New or Factory-reset HSM 142
Re-initializing an Existing, Non-factory-reset HSM 144
PED-authenticated HSMInitialization Example 144
Password-authenticated HSM Initialization Example 150
8 HSM Status Values 151
9 Partitions 153
About HSM Partitions 153
Adjusting Default Partition Parameters 154
Size of Partitions 154
Separation of HSMWorkspaces 156
Application Partitions 156
Operation 156
Key Management Commands 157
Normal Usage Commands 157
Unauthenticated Commands 158
Commands That are Valid Only in a Session, But Require Special Handling 159
Configured and Registered Client Using an HSM Partition 159
Activation and Auto-Activation on PED-Authenticated Partitions 160
Auto-Activation 164
Security of Your Partition Challenge 165
Removing Partitions 166
Frequently Asked Questions 166
10 PED Authentication 168
About the Luna PED 168
Using the PED 174
Initial Setup 179
Performing Prompted Actions 180
Creating New PED Keys 180
Duplicating Existing PED Keys 185
Changing Your Authentication Parameters 188
About Remote PED 193
Remote PED Architecture 193
PED Server-Client Communications 194
SafeNet Luna Network HSM Administration Guide
Release 7.0 007-013576-002 Rev. A June 2017 Copyright 2001-2017 GemaltoAll rights reserved. 7

Remote PED Setup and Configuration 198
Using Remote PED 203
Relinquishing Remote PED 209
Maintaining the Security of Your PED Keys 210
Version Control 212
Summary of PED Operations 213
Troubleshooting 216
The PedServer and PedClient Utilities 222
The PedServer Utility 222
The PedClient Utility 222
The PedClient Commands 223
pedclient mode assignid 224
pedclient mode config 225
pedclient mode deleteid 227
pedclient mode releaseid 228
pedclient mode setid 229
pedclient mode show 230
pedclient mode start 231
pedclient mode stop 232
pedclient mode testid 233
The PedServer Commands 234
pedserver appliance 235
pedserver appliance deregister 236
pedserver appliance list 237
pedserver appliance register 238
pedserver mode 239
pedserver mode config 240
pedserver mode connect 242
pedserver mode disconnect 243
pedserver mode show 244
pedserver mode start 246
pedserver mode stop 248
pedserver regen 249
11 Performance 250
HSM Information Monitor 250
12 Security Effects of Administrative Actions 251
Overt Security Actions 251
Actions with Security- and Content-Affecting Outcomes 251
Factory Reset HSM 251
Zeroize HSM 252
Change Destructive HSM Policy 252
Apply Destructive CUF Update 253
HSM Initialize When Zeroized (hard init) 253
HSM Initialize From Non-Zeroized State (soft init) 253
Partition Initialize When Zeroized (hard init) 254
Partition Initialize From Non-Zeroized State (soft init) 254
Elsewhere 255
SafeNet Luna Network HSM Administration Guide
Release 7.0 007-013576-002 Rev. A June 2017 Copyright 2001-2017 GemaltoAll rights reserved. 8

13 Secure Transport Mode 256
Placing an HSMInto Secure Transport Mode 256
Recovering an HSM From Secure Transport Mode 257
14 Secure Trusted Channel (STC) 259
STC Overview 259
When to Use: Comparing NTLS and STC 259
Security features 260
Client and Partition Identities 261
Secure Tunnel Creation 262
Secure Message Transport 263
Enabling or Disabling STC on the HSM 263
Enabling STC on the HSM 263
Disabling STC on the HSM 264
Enabling or Disabling STC on a Partition 265
Enabling STC on a Partition 265
Disabling STC on a Partition 266
Establishing and Configuring the STC Admin Channel on a SafeNet Luna Network HSM Appliance 266
Using a Hard Token to Store the STC Client Identity 268
Configuring the Network and Security Settings for an STC Link 273
Configurable Options 273
Managing STC Tokens and Identities 275
Restoring STC After HSM Zeroization 276
Troubleshooting 278
Restoring STC After HSM Zeroization 278
Restoring STC After Regenerating the HSM Server Certificate on the SafeNet Luna Network HSM
Appliance 278
SAlogin Error 278
15 Slot Numbering and Behavior 279
Order of Occurrence for Different SafeNet Luna HSMs 279
Settings Affecting Slot Order 280
Effects of Settings on Slot List 280
Effects of New Firmware on Slot Login State 281
16 Software, Firmware, and Capability Upgrades 282
Software and Firmware Upgrades 282
Client Software Upgrades 282
Appliance Software Upgrades 282
HSM Firmware Upgrades 284
Rollback Behavior 285
HSM Capability and Partition Upgrades 287
17 SNMP Monitoring 288
Overview and Installation 288
MIB 288
SafeNet SNMP Subagent 289
The SafeNet Chrysalis-UTSP MIB 290
SafeNet Luna Network HSM Administration Guide
Release 7.0 007-013576-002 Rev. A June 2017 Copyright 2001-2017 GemaltoAll rights reserved. 9

The SafeNet Luna HSM MIB 291
hsmPolicyTable 294
hsmPartitionPolicyTable 294
hsmClientRegistrationTable 294
hsmClientPartitionAssignmentTable 295
SNMP output compared to SafeNet tools output 295
The SafeNet Appliance MIB 299
SNMP Operation and Limitations with SafeNet Luna Network HSM 299
SNMP-Related Commands 299
Coverage 300
HSM MIB 300
MIBS You Need for Network Monitoring of SafeNet Luna Network HSM 301
MIBS You Need for Monitoring the Status of the HSM 301
Frequently Asked Questions 301
We want to use SNMP to remotely monitor and manage our installation – why do you not support such
standard SNMP traps as CPU and Memory exhaustion? 302
18 Tamper Events 303
Recovering from a Tamper 304
19 Troubleshooting 306
General Troubleshooting Tips 306
System Operational and Error Messages 307
Extra slots that say "token not present"? 307
Error: 'hsm update firmware' failed. (10A0B : LUNA_RET_OPERATION_RESTRICTED) when attempting
to perform hsm update firmware 307
KR_ECC_POINT_INVALID Error when decrypting a file encrypted from BSAFE through ECIES using ECC
key with any of the curves from the x9_t2 section 307
Error during SSL Connect (RC_OPERATION_TIMED_OUT) logged to /var/log/messages by the SafeNet
Luna HSM client 308
Slow/interrupted response from the HSM, and the "hsm show" command shows LUNA_RET_SM_
SESSION_REALLOC_ERROR 308
Low Battery Message 308
Keycard and Token Return Codes 309
Library Codes 324
Vendor-Defined Return Codes 329
20 User and Password Administration 334
About Changing HSM and Partition Passwords 334
Failed Logins 335
Resetting Passwords 337
HSM 337
SafeNet Luna Network HSM Administration Guide
Release 7.0 007-013576-002 Rev. A June 2017 Copyright 2001-2017 GemaltoAll rights reserved. 10

PREFACE
About the Administration Guide
This document describes the operational and administrative tasks you can perform to maintain the functionality and
efficiency of your HSMs. It contains the following chapters:
•"Audit Logging"on page 15
•"Backup and Restore HSMs and Partitions"on page 36
•"Capabilities and Policies"on page 79
•"Configuration File Summary"on page 89
•"Decommissioning, Zeroizing, or Resetting an HSM to Factory Conditions"on page 98
•"High-Availability (HA) Configuration and Operation"on page 105
•"HSMInitialization"on page 141
•"HSM Status Values"on page 151
•"Partitions"on page 153
•"PED Authentication"on page 168
•"Performance"on page 250
•"Security Effects of Administrative Actions"on page 251
•"Secure Transport Mode"on page 256
•"Secure Trusted Channel (STC)"on page 259
•"Slot Numbering and Behavior"on page 279
•"Software, Firmware, and Capability Upgrades"on page 282
•"SNMP Monitoring"on page 288
•"Troubleshooting"on page 306
•"User and Password Administration"on page 334
This preface also includes the following information about this document:
•"Customer Release Notes"on the next page
•"Audience"on the next page
•"Document Conventions"on the next page
•"Support Contacts"on page 14
For information regarding the document status and revision history, see "Document Information"on page 2.
SafeNet Luna Network HSM Administration Guide
Release 7.0 007-013576-002Rev. A June 2017 Copyright 2001-2017 GemaltoAll rights reserved. 11

PREFACE About the Administration Guide
Customer Release Notes
The customer release notes (CRN) provide important information about this release that is not included in the customer
documentation. Read the CRN to fully understand the capabilities, limitations, and known issues for this release. You
can view or download the latest version of the CRN from the Technical Support Customer Portal at
https://supportportal.gemalto.com.
Audience
This document is intended for personnel responsible for maintaining your organization's security infrastructure. This
includes SafeNet Luna HSM users and security officers, key manager administrators, and network administrators.
All products manufactured and distributed by Gemalto are designed to be installed, operated, and maintained by
personnel who have the knowledge, training, and qualifications required to safely perform the tasks assigned to them.
The information, processes, and procedures contained in this document are intended for use by trained and qualified
personnel only.
It is assumed that the users of this document are proficient with security concepts.
Document Conventions
This document uses standard conventions for describing the user interface and for alerting you to important information.
Notes
Notes are used to alert you to important or helpful information. They use the following format:
Note: Take note. Contains important or helpful information.
Cautions
Cautions are used to alert you to important information that may help prevent unexpected results or data loss. They use
the following format:
CAUTION: Exercise caution. Contains important information that may help prevent
unexpected results or data loss.
Warnings
Warnings are used to alert you to the potential for catastrophic data loss or personal injury. They use the following
format:
WARNING! Be extremely careful and obey all safety and security measures. In this
situation you might do something that could result in catastrophic data loss or
personal injury.
SafeNet Luna Network HSM Administration Guide
Release 7.0 007-013576-002 Rev. A June 2017 Copyright 2001-2017 GemaltoAll rights reserved. 12

PREFACE About the Administration Guide
Command syntax and typeface conventions
Format Convention
bold The bold attribute is used to indicate the following:
•Command-line commands and options (Type dir /p.)
•Button names (Click Save As.)
•Check box and radio button names (Select the Print Duplex check box.)
•Dialog box titles (On the Protect Document dialog box, click Yes.)
•Field names (User Name: Enter the name of the user.)
•Menu names (On the File menu, click Save.) (Click Menu >Go To >Folders.)
•User input (In the Date box, type April 1.)
italics In type, the italic attribute is used for emphasis or to indicate a related document. (See the
Installation Guide for more information.)
<variable> In command descriptions, angle brackets represent variables. You must substitute a value for
command line arguments that are enclosed in angle brackets.
[optional]
[<optional>]
Represent optional keywords or <variables> in a command line description. Optionally enter the
keyword or <variable> that is enclosed in square brackets, if it is necessary or desirable to
complete the task.
{a|b|c}
{<a>|<b>|<c>}
Represent required alternate keywords or <variables> in a command line description. You must
choose one command line argument enclosed within the braces. Choices are separated by vertical
(OR) bars.
[a|b|c]
[<a>|<b>|<c>]
Represent optional alternate keywords or variables in a command line description. Choose one
command line argument enclosed within the braces, if desired. Choices are separated by vertical
(OR) bars.
SafeNet Luna Network HSM Administration Guide
Release 7.0 007-013576-002 Rev. A June 2017 Copyright 2001-2017 GemaltoAll rights reserved. 13

PREFACE About the Administration Guide
Support Contacts
Contact method Contact
Phone
(Subject to change. An up-to-
date list is maintained on the
Technical Support Customer
Portal)
Global +1 410-931-7520
Australia 1800.020.183
India 000.800.100.4290
Netherlands 0800.022.2996
New Zealand 0800.440.359
Portugal 800.863.499
Singapore 800.1302.029
Spain 900.938.717
Sweden 020.791.028
Switzerland 0800.564.849
United Kingdom 0800.056.3158
United States (800) 545-6608
Web https://safenet.gemalto.com
Technical Support Customer
Portal
https://supportportal.gemalto.com
Existing customers with a Technical Support Customer Portal account can log in
to manage incidents, get the latest software upgrades, and access the Knowledge
Base. To create a new account, click the Register link at the top of the page. You
will need your Customer Identifier number.
SafeNet Luna Network HSM Administration Guide
Release 7.0 007-013576-002 Rev. A June 2017 Copyright 2001-2017 GemaltoAll rights reserved. 14

1
Audit Logging
This chapter describes how to use audit logging to provide security audits of HSM activity. It contains the following
sections:
•"Audit Logging Overview"below
•"Configuring and Using Audit Logging"on page 22
•"Audit Logging General Advice and Recommendations"on page 27
•"Audit Log Categories and HSM Events"on page 28
•"Remote Audit Logging"on page 34
Audit Logging Overview
Each event that occurs on the HSM can be recorded in the HSM event log, allowing you to audit your HSM usage. The
HSMevent log is viewable and configurable only by the audit user role. This audit role is disabled by default and must
be explicitly enabled.
Types of events included in the logs
The events that are included in the log is configurable by the audit role. The types of events that can be logged include
the following:
•log access attempts (logins)
•log HSM management (init/reset/etc)
•key management events (key create/delete)
•asymmetric key usage (sig/ver)
•first asymmetric key usage only (sig/ver)
•symmetric key usage (enc/dec)
•first symmetric key usage only (enc/dec)
•log messages from CA_LogExternal
•log events relating to log configuration
Each of these events can be logged if they fail, succeed, or both.
Event log storage
When the HSMlogs an event, the log is stored on the HSM. The audit user cannot view these log entries. Before a log
can be viewed, it must be rotated. Log rotation saves the log entries on the HSM to the HSM appliance, where they can
be viewed. Log records are HMACed using an audit log secret to ensure their authenticity. The audit log secret is unique
to the HSMwhere the log was created, and is required to view the HSMevent logs. The secret can be exported,
allowing you to view and verify the logs on another HSM.
SafeNet Luna Network HSM Administration Guide
Release 7.0 007-013576-002Rev. A June 2017 Copyright 2001-2017 GemaltoAll rights reserved. 15

1 Audit Logging
Event logging impacts HSMperformance
Each audit log record generated requires HSMresources. Configuring event logging to record most, or all, events may
have an impact on HSMperformance. You may need to adjust your logging configuration to provide adequate logging
without significantly affecting performance. By default, only critical events are logged, imposing virtually no load on the
HSM.
Audit Logging Features
The following list summarizes the functionality of the audit logging feature:
•Log entries originate from the SafeNet Luna HSM - the feature is implemented via HSM firmware (rather than in the
library)for maximum security.
•Log origin is assured.
•Logs and individual records can be validated by any SafeNet Luna HSM that is a member of the same domain.
•Audit Logging can be performed on password-authenticated (FIPS 140-2 level 2) and PED-authenticated (FIPS
140-2 level 3) configurations, but these configurations may not validate each other's logs - see the "same domain"
requirement, above.
•Each entry includes the following:
–When the event occurred
–Who initiated the event (the authenticated entity)
–What the event was
–The result of the logging event (success, error, etc.)
•Multiple categories of audit logging are supported, configured by the audit role.
•Audit management is a separate role - the role creation does not require the presence or co-operation of the SafeNet
Luna HSM SO.
•The category of audit logging is configurable by (and only by) the audit role.
•Audit log integrity is ensured against the following:
–Truncation - erasing part of a log record
–Modification - modifying a log record
–Deletion - erasing of the entire log record
–Addition - writing of a fake log record
•Log origin is assured.
•The following critical events are logged unconditionally, regardless of the state of the audit role (initialized or not):
–Tamper
–Decommission
–Zeroization
–SO creation
–Audit role creation
SafeNet Luna Network HSM Administration Guide
Release 7.0 007-013576-002 Rev. A June 2017 Copyright 2001-2017 GemaltoAll rights reserved. 16

1 Audit Logging
The Audit Role
The audit logging function is controlled by two roles on SafeNet Luna Network HSM, that must be used together:
•The "audit" appliance account (use SSH or PuTTy to log in as "audit", instead of "admin", or "operator", or
"monitor", etc.)
•The "audit" HSM account (accessible only if you have logged into the appliance as "audit"; this account must be
initialized)
On SafeNet Luna Network HSM, the audit logging is managed by an audit user (an appliance system role), in
combination with the HSM audit role, through a set of LunaSH commands. The audit user can perform only the audit-
logging related tasks and self-related tasks. Other HSM appliance users, such as admin, operator, and monitor, have
no access to the audit logging commands.
A default appliance (LunaSH) audit user is automatically created, but must be enabled. Upon first login, the audit user is
asked to change their password. That appliance audit user would need to initialize the HSM audit role first, before being
able to administer the audit logging. The SafeNet Luna Network HSM admin user can create more audit users when
necessary.
To simplify configuration,
•The maximum log file size is capped at 4 MB.
•The log path is kept internal.
•The rotation offset is set at 0.
Audit User on the Appliance
The appliance audit user is a standard user account on SafeNet Luna Network HSM, with default password
"PASSWORD" (without the quotation marks). By default, the appliance audit user is disabled. Therefore, you must
enable it in LunaSH before it becomes available. See "user enable"on page1 for the command syntax.
Audit Role on the HSM
A SafeNet Luna HSM Audit role allows complete separation of Audit responsibilities from the Security Officer (SO or
HSM Admin), the Partition User (or Owner), and other HSM roles. If the Audit role is initialized, the HSM and Partition
administrators are prevented from working with the log files, and auditors are unable to perform administrative tasks on
the HSM. As a general rule, the Audit role should be created before the HSM Security Officer role, to ensure that all
important HSM operations (including those that occur during initialization), are captured.
Use the LunaSH command audit init to initialize the audit role, as described in "audit init"on page1.
Password-authenticated HSMs
For SafeNet Luna HSMs with Password Authentication, the auditor role logs into the HSM to perform their activities
using a password. After initializing the Audit role on a password-authenticated HSM, log in as the Auditor and set the
domain (see "role setdomain"on page1 for the command syntax). This step is required before setting logging
parameters or the log filepath, or importing/exporting audit logs.
PED-authenticated HSMs
For SafeNet Luna HSMs with PED Authentication, the auditor role logs into the HSM to perform their activities using
the Audit (white) PED key.
Role Initialization
Creating the Audit role (and imprinting the white PEDkey for PED-authenticated HSMs) does not require the presence
or cooperation of the HSM SO.
SafeNet Luna Network HSM Administration Guide
Release 7.0 007-013576-002 Rev. A June 2017 Copyright 2001-2017 GemaltoAll rights reserved. 17

1 Audit Logging
Appliance Audit User Available Commands
The Audit role has a limited set of operations available to it, on the HSM, as reflected in the reduced command set
available to the "audit" user when logged in to the shell (LunaSH).
login as: audit
audit@192.20.11.78's password:
Last login: Fri Mar 31 09:37:53 2017 from 10.124.0.31
Luna SA 7.0.0 Command Line Shell - Copyright (c) 2001-2017 SafeNet, Inc. All rights reserved.
lunash:>help
The following top-level commands are available:
Name (short) Description
--------------------------------------------------------------------------------
help he Get Help
exit e Exit Luna Shell
hsm hs > Hsm
audit a > Audit
my m > My
network n > Network
Audit Log Secret
The HSM creates a log secret unique to the HSM, computed during the first initialization after manufacture. The log
secret resides in flash memory (permanent, non-volatile memory), and is used to create log records that are sent to a
log file. Later, the log secret is used to prove that a log record originated from a legitimate HSM and has not been
tampered with.
Log Secret and Log Verification
The 256-bit log secret which is used to compute the HMACs is stored in the parameter area on the HSM. It is set the
first time an event is logged. It can be exported from one HSM to another so that a particular sequence of log messages
can be verified by the other HSM. Conversely, it can be imported from other HSMs for verification purpose.
To accomplish cross-HSM verification, the HSM generates a key-cloning vector (KCV, a.k.a. the Domain key) for the
audit role when it is initialized. The KCV can then be used to encrypt the log secret for export to the HOST.
To verify a log that was generated on another HSM, assuming it is in the same domain, we simply import the wrapped
secret, which the HSM subsequently decrypts; any records that are submitted to the host for verification will use this
secret thereafter.
When the HSM exports the secret, it calculates a 32-bit checksum which is appended to the secret before it is
encrypted with the KCV.
When the HSM imports the wrapped secret, it is decrypted, and the 32-bit checksum is calculated over the decrypted
secret. If this doesn’t match the decrypted checksum, then the secret that the HSM is trying to import comes from a
system on a different domain, and an error is returned.
To verify a log generated on another HSM, in the same domain, the host passes to the target HSM the wrapped secret,
which the target HSM subsequently decrypts; any records submitted to the target HSM for verification use this secret
thereafter.
Importing a log secret from another HSM does not overwrite the target log secret because the operation writes the
foreign log secret only to a separate parameter area for the wrapped log secret.
SafeNet Luna Network HSM Administration Guide
Release 7.0 007-013576-002 Rev. A June 2017 Copyright 2001-2017 GemaltoAll rights reserved. 18

1 Audit Logging
CAUTION: Once an HSM has imported a wrapped log secret from another HSM, it must
export and then re-import its own log secret in order to verify its own logs again.
Audit Log Records
A log record consists of two fields – the log message and the HMAC for the previous record. When the HSM creates a
log record, it uses the log secret to compute the SHA256-HMAC of all data contained in that log message, plus the
HMAC of the previous log entry. The HMAC is stored in HSM flash memory. The log message is then transmitted,
along with the HMAC of the previous record, to the host. The host has a logging daemon to receive and store the log
data on the host hard drive.
For the first log message ever returned from the HSM to the host there is no previous record and, therefore, no HMAC in
flash. In this case, the previous HMAC is set to zero and the first HMAC is computed over the first log message
concatenated with 32 zero-bytes. The first record in the log file then consists of the first log message plus 32 zero-
bytes. The second record consists of the second message plus HMAC1 = HMAC (message1 || 0x0000). This results in
the organization shown below.
MSG 1 HMAC 0
...
MSG n-1 HMAC n-2
MSG n HMAC n-1
...
MSG n+m HMAC n+m-1
MSG n+m+1 HMAC n+m
...
MSG end HMAC n+m-1
Recent HMAC in NVRAM HMAC end
To verify a sequence of mlog records which is a subset of the complete log, starting at index n, the host must submit
the data illustrated above. The HSM calculates the HMAC for each record the same way as it did when the record was
originally generated, and compares this HMAC to the value it received. If all of the calculated HMACs match the
received HMACs, then the entire sequence verifies. If an HMAC doesn’t match, then the associated record and all
following records can be considered suspect. Because the HMAC of each message depends on the HMAC of the
previous one, inserting or altering messages would cause the calculated HMAC to be invalid.
The HSM always stores the HMAC of the most-recently generated log message in flash memory. When checking
truncation, the host would send the newest record in its log to the HSM; and, the HSM would compute the HMAC and
compare it to the one in flash. If it does not match, then truncation has occurred.
SafeNet Luna Network HSM Administration Guide
Release 7.0 007-013576-002 Rev. A June 2017 Copyright 2001-2017 GemaltoAll rights reserved. 19

1 Audit Logging
Audit Log Message Format
Each message is a fixed-length, comma delimited, and newline-terminated string. The table below shows the width and
meaning of the fields in a message.
Offset Length (Chars) Description
0 10 Sequence number
10 1 Comma
11 17 Timestamp
28 1 Comma
29 256 Message text, interpreted from raw data
285 1 Comma
286 64 HMAC of previous record as ASCII-HEX
350 1 Comma
351 96 Data for this record as ASCII-HEX (raw data)
447 1 Newline '\n'
The raw data for the message is stored in ASCII-HEX form, along with a human-readable version. Although this format
makes the messages larger, it simplifies the verification process, as the HSM expects to receive raw data records.
Example
The following example shows a sample log record. It is separated into multiple lines for readability even though it is a
single record. Some white spaces are also omitted.
38,12/08/13 15:30:50,session 1 Access 2147483651:22621 operation LUNA_CREATE_CONTAINER
returned LUNA_RET_SM_UNKNOWN_TOSM_STATE(0x00300014) (using PIN (entry=LUNA_ENTRY_DATA_AREA)),
29C51014B6F131EC67CF48734101BBE301335C25F43EDF8828745C40755ABE25,
2600001003600B00EA552950140030005D580000030000800100000000000000000000000000000000000000
The sequence number is “38”. The time is “12/08/13 15:30:50”.
The log message is “session 1 Access 2147483651:22621 operation LUNA_CREATE_CONTAINER
returned LUNA_RET_SM_UNKNOWN_TOSM_STATE(0x00300014) (using PIN (entry=LUNA_ENTRY_
DATA_AREA))”.
In the message text, the “who” is the session identified by “session 1 Access 2147483651:22621” (the
application is identified by the access ID major = 2147483651, minor = 22621).
The “what” is “LUNA_CREATE_CONTAINER”.
The operation status is “LUNA_RET_SM_UNKNOWN_TOSM_STATE(0x00300014)”.
The HMAC of previous record is
“29C51014B6F131EC67CF48734101BBE301335C25F43EDF8828745C40755ABE25”.
The remainder is the raw data for this record as ASCII-HEX.
•The “who” is LunaSH session “session 1 Access 2147483651:22621”
(identified by the lunash access ID major = 2147483651, minor = 22621).
SafeNet Luna Network HSM Administration Guide
Release 7.0 007-013576-002 Rev. A June 2017 Copyright 2001-2017 GemaltoAll rights reserved. 20

1 Audit Logging
•The “what” is “LUNA_CREATE_CONTAINER”.
•The operation status is “LUNA_RET_SM_UNKNOWN_TOSM_STATE(0x00300014)”.
Note: Log Rotation Categories, Rotation Intervals, and other Configurable Factors are covered
here in the Administration Guide. Command syntax is in the Command Reference Guide.
Timestamping
The HSM has an internal real-time clock (RTC). The RTC does not have a relevant time value until it is synchronized
with the HOST system time. Because the HSM and the host time could drift apart over time, periodic re-
synchronization is necessary. Only an authenticated Auditor is allowed to synchronize the time.
Time Reported in Log
When you perform audit show, you might see a variance of a few seconds between the reported HSM time and the
Host time. Any difference up to five seconds should be considered normal, as the HSM reads new values from its
internal clock on a five-second interval. So, typically, Host time would show as slightly ahead.
Log Capacity
The log capacity of SafeNet Luna HSMs varies depending upon the physical memory available on the device.
The HSM has approximately 16 MB available for Audit logging (or more than 200,000 records, depending on the
size/content of each record).
The normal function of Audit logging is to export log entries constantly to the file system. Short-term, within-the-HSM
log storage capacity becomes important only in the rare situations where the HSM remains functioning but the file
system is unreachable from the HSM.
Log full condition
In the case of a log full condition on the host, most commands will return CKR_LOG_FULL. There are a few exceptions
to this, as follows:
•factory reset
•zeroize
•login as audit user
•logout
•open session
•close session
•get audit config
•set audit config
Since the “log full” condition can make the HSM unusable, these commands are required to be able to login as the audit
user and disable logging, even if logging for those commands is enabled; and the log is full. All other commands will not
execute if their results are supposed to be logged, but can’t be, due to a log full condition.
SafeNet Luna Network HSM Administration Guide
Release 7.0 007-013576-002 Rev. A June 2017 Copyright 2001-2017 GemaltoAll rights reserved. 21

1 Audit Logging
Configuration Persists Unless Factory Reset is Performed
Audit logging configuration is not removed or reset upon HSM re-initialization or a tamper event. Factory reset or HSM
decommission will remove the Audit user and configuration. Logs must be cleared by specific command. Therefore, if
your security regime requires decommission at end-of-life, or prior to shipping an HSM, then explicit clearing of HSM
logs should be part of that procedure.
This is by design, as part of separation of roles in the HSM. When the Audit role exists, the SO cannot modify the
logging configuration, and therefore cannot hide any activity from auditors.
Audit Logging Stops Working if the Current Log File is Deleted
As a general rule, you should not delete a file while it is open and in use by an application. In Linux, deletion of a file is
deletion of an inode, but the actual file itself, while now invisible, remains on the file system until the space is cleaned
up or overwritten. If a file is in use by an application - such as audit logging, in this case - the application can continue
using and updating that file, unaware that it is now in deleted status.
If you delete the current audit log file, the audit logging feature does not detect that and does not create a new file, so
you might lose log entries.
The workaround is to restart the pedclient daemon, which creates a new log file.
Example
1. You’ve configured audit logging, and the entire audit path is deleted. In Linux, the file isn’t actually deleted until the
last reference to the file has been destroyed. Since the pedclient has the file open, logging will continue, because
technically the log file still exists. Applications, including the pedclient, will have no idea that anything is wrong.
2. On stopping the pedclient, the log file is deleted. When the pedclient gets started again, the HSM tries to tell the
pedclient to use the old path. This path doesn’t exist anymore, so it will not be able to offload log messages. At this
point, it starts storing log messages internally. With 16 MB of Flash dedicated to this purpose, that works out to
198,120 messages max. This can actually fill up very quickly, in as little as a few minutes under heavy load.
3. At this point the user must set the audit log path to a valid value. and the HSM will offload all stored log messages
to the host. This will take a couple of minutes, during which time the HSM will be unresponsive.
4. Once all messages have been offloaded, normal operation resumes with messages being sent to the host (i.e. not
being stored locally).
Configuring and Using Audit Logging
This section describes the procedures required to enable audit logging, configure it to specify what is logged and how
often the logs are rotated, and how to copy, verify and read the audit logs. It contains the following information:
•"Configuring Audit Logging"on the next page
•"Copying Log Files Off the Appliance"on page 25
•"Exporting the Audit Logging Secret and Importing to a Verifying HSM"on page 25
•"Deciphering the Audit Log Records"on page 26
•"Audit Role Authentication Considerations"on page 27
SafeNet Luna Network HSM Administration Guide
Release 7.0 007-013576-002 Rev. A June 2017 Copyright 2001-2017 GemaltoAll rights reserved. 22

1 Audit Logging
Configuring Audit Logging
Configure audit logging using the LunaSH audit commands. See "audit"on page 1 in the LunaSH Command Reference
Guide.
Prerequisites (HSM SO)
1. Configure the SafeNet Luna Network HSM appliance to use the network time protocol (NTP). See "Timestamping
– NTP and Clock Drift"on page 1 in the Appliance Administration Guide.
2. Log in to LunaSH as an admin-level user, and enable the audit user. The audit user is necessary to access and
work with logs through the LunaSH interface. It is restricted from administrative functions:
lunash:> user enable -username audit
To configure audit logging (Auditor)
1. Using an SSH connection (or a local serial connection), login to LunaSH on the SafeNet Luna Network HSM
appliance as audit (not as admin), using the password "PASSWORD".
The first time you login as audit, you are prompted to change the password to something more secure. To fulfill the
purpose of the Audit role, keep the audituser's password separate from, and unknown to, the HSM Security
Officer:
The audit user sees a reduced subset of commands suitable to the audit role, only, as follows:
Name (short) Description
--------------------------------------------------------------------------------
init i Initialize the Audit role
changePwd ch Change Audit User Password or PED Key
login logi Login as the Audit user
logout logo Logout the Audit user
config co Set Audit Parameters
sync sy Synchronize HSM Time to Host Time
show sh Display the Audit logging info
log l > Manage Audit Log Files
secret se > Export/Import Audit Logging Secret
remotehost r > Configure Audit Logging Remote Hosts
Note: The audit user's commands are not available to the admin user. The audit user has no
administrative control over the SafeNet Luna Network HSM appliance. This is a first layer in the
separation of roles. This separation allows a user with no administrative control of the appliance
and HSM to have oversight of the HSM logs, while also ensuring that an administrator cannot
clear those logs.
2. Initialize the audit role on the HSM. This enables logging for all subsequent actions performed by the SO and
partition user(s):
lunash:> audit init
–On password-authenticated HSMs, you are prompted for the password and cloning domain.
–On PED-authenticated HSMs, you are referred to Luna PED, which prompts you for the domain (red PED key)
and Audit authentication (white PED key).
3. Now that the audit role exists on the HSM, you can configure the auditing function. However, before you can
configure audit logging you must log into the HSM as the audit role:
lunash:> audit login
SafeNet Luna Network HSM Administration Guide
Release 7.0 007-013576-002 Rev. A June 2017 Copyright 2001-2017 GemaltoAll rights reserved. 23

1 Audit Logging
–On password-authenticated HSMs, you are prompted to enter the password for the audit role.
–On PED-authenticated HSMs, you are referred to Luna PED, which prompts for the white PED key for the
audit role.
Note: You are now logged into the appliance as the audit user and into the HSM (within the
appliance) as the audit role. Both are required. The audit commands, including HSM login as
the audit role do not appear if you are logged in as any other named appliance-level user.
4. Synchronize the HSM’s clock with the host time (which should also be synchronized with the NTP server) so that
all subsequent log records will have a valid and accurate timestamp:
lunash:> audit sync
5. Configure audit logging to specify what you want to log. You can specify the level of audit appropriate for needs of
the organization’s policy and the nature of the application(s) using the HSM:
lunash:> audit config -parameter event -value <event_value>
Note: The first time you configure audit logging, we suggest using only the ?option, to see all
the available options in the configuration process. See also "audit config "on page 1 in the
LunaSH Command Reference Guide.
Security audits can generate a very large amount of data, which consumes HSM processing resources, host
storage resources, and makes the job of the Audit Officer quite difficult when it comes time to review the logs. For
this reason, ensure that you configure audit logging such that you capture only relevant data, and no more.
For example, the First Symmetric Key Usage Only or First Asymmetric Key Usage Only category is intended
to assist Audit Officers to capture the relevant data in a space-efficient manner for high processing volume
applications. On the other hand, a top-level Certificate Authority would likely be required, by policy, to capture all
operations performed on the HSM but, since it is typically not an application that would see high volumes,
configuring the HSM to audit all events would not impose a significant space and/or performance premium in that
situation.
As a further example, the command audit config -parameter event -value all will log everything the HSM does.
This might be useful in some circumstances, but will quickly fill up log files.
6. Configure audit logging to specify how often you want to rotate the logs:
lunash:> audit config -parameter rotation -value <value>
For example, the command audit config -parameter rotate -value hourly would rotate the logs every hour,
cutting down the size of individual log files, even in a situation of high-volume event recording, but would increase
the number of files to be handled.
Log Entries
Log entries are made within the HSM, and are written to the currently active log file on the appliance file system. When
a log file reaches the rotation trigger, it is closed, and a new file gets the next log entry. The number of log files on the
appliance grows according to the logging settings and the rotation schedule that you configured. At any time, you can
copy files to a remote computer and then clear the originals from the HSM, if you wish to free the space.
For SafeNet Luna Network HSM, to simplify configuration within its closed and hardened environment, thefollowing
rules apply:
•The maximum log file size is capped at 4 MB.
SafeNet Luna Network HSM Administration Guide
Release 7.0 007-013576-002 Rev. A June 2017 Copyright 2001-2017 GemaltoAll rights reserved. 24

1 Audit Logging
•The log path is internal to the SafeNet Luna Network HSM appliance.
•The rotation offset is set at 0.
Copying Log Files Off the Appliance
You can copy the log files off of the appliance for viewing and verification.
To copy files off the appliance
1. Create an archive of the logs that are ready to archive:
lunash:> audit log list
lunash:> audit log tarlogs
2. View a list of the log files currently saved on the appliance:
lunash:>my file list
For this example, assume that the list includes a file named audit.tgz.
3. On the computer where you wish to capture and store the log files, use scp (Linux) or pscp (Windows) to transfer
the file from the appliance:
/usr/safenet/lunaclient/logs :> scp audit@myLunaHSM1:audit.tgz mylunsa1_audit_2014-02-28.tgz
Provide the audit user's credentials when prompted. This copies the identified file from the remote SafeNet Luna
Network HSM's file system (in the audit account) and stores the copy on your local computer file system with a
useful name.
4. You can view and parse the plain-text portion of the file.
5. You can verify the authenticity of the retrieved file using a connected HSM to which you have imported the Audit
logging secret from the originating SafeNet Luna Network HSM.
Exporting the Audit Logging Secret and Importing to a Verifying HSM
You can export the audit log secret from one HSMand import it to another to allow the first HSM's logs to be viewed and
verified on the second. The HSMs must share the same authentication method and Audit cloning domain (password
string or red PED key). You can verify logs from a SafeNet Luna PCIe HSM using a SafeNet Luna Network HSM, and
vice-versa.
To export the Audit Logging secret from the HSM and import to the verifying HSM:
1. On the SafeNet Luna Network HSM where HSM audit log files are being created, export the audit logging secret:
lunash:> audit secret export
The filename is displayed when the secret is exported. You can check the filename with my file list.
2. On a computer connected to both HSMs, use scp or pscp to transfer the logging secret from the appliance.
–If you are planning to verify logs with a SafeNet Luna PCIe HSM, you can use the PCIe HSM's host computer.
–If you are planning to verify logs with a second SafeNet Luna Network HSM, you must transfer the logging
secret to a client computer, and then to the second appliance.
Linux <client_install_dir>:> scp audit@<hostname_or_IP>:<log_secret_file> .
Then, if transferring to a second SafeNet Luna Network HSM:
SafeNet Luna Network HSM Administration Guide
Release 7.0 007-013576-002 Rev. A June 2017 Copyright 2001-2017 GemaltoAll rights reserved. 25

1 Audit Logging
<client_install_dir>:> scp <log_secret_file> audit@<hostname_or_IP>:
Windows <client_install_dir>:> pscp audit@ <hostname_or_IP>:<log_secret_file> .
Then, if transferring to a second SafeNet Luna Network HSM:
<client_install_dir>:> pscp <log_secret_file> audit@<hostname_or_IP>:
This copies the identified file from the remote SafeNet Luna Network HSM's file system (in the "audit" account) and
stores the copy on your local computer file system in the directory from which you issued the command. Provide
the audit user's credentials when prompted.
3. Login to the verifying HSM as the audit user. For this example, we will assume that you have already initialized the
HSM audit user role, using the same domain/secret as is associated with the source HSM.
–If you are using a SafeNet Luna Network HSM, connect via SSH and login to LunaSH as the audit user:
lunash:>audit login
–If you are using a SafeNet Luna PCIe HSM, open LunaCM and login using the Auditor role:
lunacm:>role login -name au
4. Import the audit logging secret to the HSM.
–SafeNet Luna Network HSM (LunaSH):
lunash:>audit secret import -serialtarget <target_HSM_SN> -serialsource <source_HSM_SN> -file <log_
secret_file>
–SafeNet Luna PCIe HSM (LunaCM):
lunacm:> audit import file <log_secret_file>
5. You can now verify audit log files from the source HSM.
–SafeNet Luna Network HSM (LunaSH):
lunash:>audit log verify -file <audit_log_filename>.log
–SafeNet Luna PCIe HSM (LunaCM):
lunacm:> audit verify file <audit_log_filename>.log
You might need to provide the full path to the file, depending upon your current environment settings.
Deciphering the Audit Log Records
In general, the audit logs are self-explanatory. Due to limitations in the firmware, however, some audit log records
required further explanation, as detailed in the following sections:
Determining the serial number of a created partition from the audit log
An audit log entry similar to the following is generated when a partition is created on the HSM:
5,12/12/17 16:14:14,S/N 150718 session 1 Access 2147483651:2669 SO container operation LUNA_
CREATE_CONTAINER
returned RC_OK(0x00000000) container=20 (using PIN (entry=LUNA_ENTRY_DATA_AREA))
It is not obvious from this entry what the serial number is for the created partition. This information, however, can be
derived from the log entry, since the partition serial number is simply a concatenation of the HSM serial number and the
partition container number, which are specified in the log entry, as highlighted below:
SafeNet Luna Network HSM Administration Guide
Release 7.0 007-013576-002 Rev. A June 2017 Copyright 2001-2017 GemaltoAll rights reserved. 26

1 Audit Logging
5,12/12/17 16:14:14,S/N 150718 session 1 Access 2147483651:2669 SO container operation LUNA_
CREATE_CONTAINER
returned RC_OK(0x00000000) container=20 (using PIN (entry=LUNA_ENTRY_DATA_AREA))
In the example above, the HSM serial number is 150718 and the partition container number is 20. Note that the partition
container number is a three-digit number with leading zeros suppressed, so that the actual partition container number is
020. To determine the partition serial number concatenate the two numbers as follows:
150718020
Use this number to identify the partition in subsequent audit log entries.
Audit Role Authentication Considerations
•The audit role PED key or password is a critical property to manage the audit logs. If that authentication secret is
lost, the HSM must be factory reset (that is, zeroize the HSM) in order to initialize the audit role again.
•Multiple bad logins produce different results for the SO and for the audit role, as follows:
–After 3 bad SO logins, the LUNA_RET_SO_LOGIN_FAILURE_THRESHOLD error is returned and the HSM is
zeroized.
–After 3 bad audit logins, the LUNA_RET_AUDIT_LOGIN_FAILURE_THRESHOLD error is returned, but the
HSM is unaffected. If a subsequent login attempt is executed within 30 seconds, the LUNA_RET_AUDIT_
LOGIN_TIMEOUT_IN_PROGRESS error is returned. If you wait for more than 30 seconds and try login again
with the correct password, the login is successful.
Audit Logging General Advice and Recommendations
The Security Audit Logging feature can produce a significant volume of data. It is expected, however, that Audit
Officers will configure it properly for their specific operating environments. The data produced when the feature has
been properly configured might be used for a number of reasons, such as:
•Reconstructing a particular action or set of actions (forensics)
•Tracing the actions of an application or individual user (accounting)
•Holding a specific individual accountable for their actions (non-repudiation)
That last bullet point represents the ultimate conclusion of any audit trail – to establish an irrefutable record of the chain
of events leading up to a particular incident for the purpose of identifying and holding accountable the individual
responsible. Not every organization will want to use security audit to meet the strict requirements of establishing such a
chain of events. However, all security audit users will want to have an accurate representation of a particular sequence
of events. To ensure that the audit log does contain an accurate representation of events and that it can be readily
interpreted when it is reviewed, these basic guidelines should be followed after the audit logging feature has been
properly configured:
•Use a shell script to execute the audit sync command at least once every 24 hours, provided the host has
maintained its connection(s) to its configured NTP server(s).
•Do not allow synchronization with the host’s clock if the host has lost connectivity to NTP. This ensures that the
HSM’s internal clock is not set to a less accurate time than it has maintained internally. In general, the HSM’s RTC
will drift much less than the host’s RTC and will, therefore, be significantly more accurate than the host in the
absence of NTP.
•Review logs at least daily and adjust configuration settings if necessary. It is important that any anomalies be
identified as soon as possible and that the logging configuration that has been set is effective. If possible, use the
SafeNet Luna Network HSM Administration Guide
Release 7.0 007-013576-002 Rev. A June 2017 Copyright 2001-2017 GemaltoAll rights reserved. 27

1 Audit Logging
remote logging feature to transmit log data to a Security Information and Event Management (SIEM) system to
automatically analyze log data and identify anomalous events.
•Execute the audit log tarlogs LunaSH command regularly to archive the audit logs and transfer them to a separate
machine for long term storage. Also, execute the audit log clear LunaSH command regularly to free up the audit
log disk space on SafeNet Luna Network HSM.
•Consider installing and configuring a SafeNet Luna PCIe HSM in (or connected to) the remote log server to act as a
“verification engine” for the remote log server. Ensure that the log secret for the operational HSM(s) has been
shared with the log server verification HSM.
Note: This is not always possible, unless you are physically copying the logs over from the
.tgz archive. Because log records do not necessarily appear on the remote log server
immediately, the HMAC might be incorrect. Also, if more than one SafeNet Luna HSM is
posting log records to a remote server, this could interfere with record counts.
•The audit log records are comma-delimited. We recommend that full use be made of the CSV formatting to import
records into a database system or spreadsheet tool for analysis, if an SIEM system is not available.
•The ASCII hex data representing the command and returned values and error code should be examined if an
anomaly is detected in log review/analysis. It may be possible to match this data to the HSM’s dual-port data. The
dual-port, if it is available, will contain additional data that could be helpful in establishing the context surrounding
the anomalous event. For example, if an unexpected error occurs it could be possible to identify the trace through
the firmware subsystems associated with the error condition. This information would be needed to help in
determining if the error was unexpected but legitimate or if it was forced in an attempt to exploit a potential
weakness.
An important element of the security audit logging feature is the ‘Log External’ function. See the SDK Reference Guide
for more information. For applications that cannot add this function call, it is possible to use the LunaCM command-line
function audit log external within a startup script to insert a text record at the time the application is started.
Disk Full
In the event that all the audit disk space is used up, audit logs are written to the HSM's small persistent memory. When
the HSM's persistent memory is full, normal crypto commands will fail with "disk full" error.
To resolve that situation, the audit user must:
•Archive the audit logs on the host side.
•Move the audit logs to some other location for safe storage.
•Clear the audit log directory.
•Restart the logger daemon.
To prevent the "disk full" situation, we recommend that the audit user should routinely archive the audit logs and clear
the audit log directory.
Audit Log Categories and HSM Events
This section provides a summary of the audit log categories and their associated HSM events.
SafeNet Luna Network HSM Administration Guide
Release 7.0 007-013576-002 Rev. A June 2017 Copyright 2001-2017 GemaltoAll rights reserved. 28

1 Audit Logging
HSM Access
HSM Event Description
LUNA_LOGIN C_Login.
This event must be allowed to proceed even if the result should be logged but
cannot (for example, due to a log full condition).
LUNA_LOGOUT C_Logout.
This event must be allowed to proceed even if the result should be logged but
cannot (for example, due to a log full condition).
LUNA_MODIFY_OBJECT C_SetAttributeValue
LUNA_OPEN_SESSION C_OpenSession.
This event must be allowed to proceed even if the result should be logged but
cannot (for example, due to a log full condition).
LUNA_CLOSE_ALL_
SESSIONS
C_CloseAllSessions
LUNA_CLOSE_SESSION C_CloseSession
This event must be allowed to proceed even if the result should be logged but
cannot (for example, due to a log full condition).
LUNA_OPEN_ACCESS CA_OpenApplicationID
LUNA_CLEAN_ACCESS CA_Restart, CA_RestartForContainer
LUNA_CLOSE_ACCESS CA_CloseApplicationID
LUNA_LOAD_CUSTOM_
MODULE
CA_LoadModule
LUNA_LOAD_ENCRYPTED_
CUSTOM_MODULE
CA_LoadEncryptedModule
LUNA_UNLOAD_CUSTOM_
MODULE
CA_UnloadModule
LUNA_EXECUTE_CUSTOM_
COMMAND
CA_PerformModuleCall
LUNA_HA_LOGIN CA_HAGetLoginChallenge,
CA_HAAnswerLoginChallenge,
CA_HALogin,
CA_HAAnswerMofNChallenge,
HAActivateMofN
SafeNet Luna Network HSM Administration Guide
Release 7.0 007-013576-002 Rev. A June 2017 Copyright 2001-2017 GemaltoAll rights reserved. 29

1 Audit Logging
Log External
HSM Event Description
LUNA_LOG_EXTERNAL CA_LogExternal
HSM Management
HSM Event Description
LUNA_ZEROIZE CA_FactoryReset
This event is logged unconditionally.
LUNA_INIT_TOKEN C_InitToken
This event is logged unconditionally.
LUNA_SET_PIN C_SetPIN
LUNA_INIT_PIN C_InitPIN
LUNA_CREATE_CONTAINER CA_CreateContainer
LUNA_DELETE_CONTAINER CA_DeleteContainer, CA_DeleteContainerWithHandle
LUNA_SEED_RANDOM C_SeedRandom
LUNA_EXTRACT_CONTEXTS C_GetOperationState
LUNA_INSERT_CONTEXTS C_SetOperationState
LUNA_SELF_TEST C_PerformSelfTest
LUNA_LOAD_CERT CA_SetTokenCertificateSignature
LUNA_HA_INIT CA_HAInit
LUNA_SET_HSM_POLICY CA_SetHSMPolicy
LUNA_SET_DESTRUCTIVE_HSM_POLICY CA_SetDestructiveHSMPolicy
LUNA_SET_CONTAINER_POLICY CA_SetContainerPolicy
LUNA_SET_CAPABILITY Internal, for capability update
LUNA_CREATE_LOGIN_CHALLENGE CA_CreateLoginChallenge
LUNA_REQUEST_CHALLENGE CA_SIMInsert, CA_SIMMultiSign
LUNA_PED_INIT_RPV CA_InitializeRemotePEDVector
LUNA_PED_DELETE_RPV CA_DeleteRemotePEDVector
LUNA_MTK_LOCK Internal, for manufacturing
SafeNet Luna Network HSM Administration Guide
Release 7.0 007-013576-002 Rev. A June 2017 Copyright 2001-2017 GemaltoAll rights reserved. 30

1 Audit Logging
HSM Event Description
LUNA_MTK_UNLOCK_CHALLENGE Internal, for manufacturing
LUNA_MTK_UNLOCK_RESPONSE Internal, for manufacturing
LUNA_MTK_RESTORE CA_MTKRestore
LUNA_MTK_RESPLIT CA_MTKResplit
LUNA_MTK_ZEROIZE CA_MTKZeroize
LUNA_FW_UPGRADE_INIT CA_FirmwareUpdate
LUNA_FW_UPGRADE_UPDATE CA_FirmwareUpdate
LUNA_FW_UPGRADE_FINAL CA_FirmwareUpdate
LUNA_FW_ROLLBACK CA_FirmwareRollback
LUNA_MTK_SET_STORAGE CA_MTKSetStorage
LUNA_SET_CONTAINER_SIZE CA_SetContainerSize
Key Management
HSM Event Description
LUNA_CREATE_OBJECT C_CreateObject
LUNA_COPY_OBJECT C_CopyObject
LUNA_DESTROY_OBJECT C_DestroyObject
LUNA_DESTROY_MULTIPLE_OBJECTS CA_DestroyMultipleObjects
LUNA_GENERATE_KEY C_GenerateKey
LUNA_GENERATE_KEY_PAIR C_GenerateKeyPair
LUNA_WRAP_KEY C_WrapKey
LUNA_UNWRAP_KEY C_UnwrapKey
LUNA_DERIVE_KEY C_DeriveKey
LUNA_GET_RANDOM C_GenerateRandom
LUNA_CLONE_AS_SOURCE, LUNA_REPLICATE_AS_
SOURCE
CA_CloneAsSource
LUNA_CLONE_AS_TARGET_INIT, LUNA_REPLICATE_AS_
TARGET_INIT
CA_CloneAsTargetInit
LUNA_CLONE_AS_TARGET, LUNA_REPLICATE_AS_ CA_CloneAsTarget
SafeNet Luna Network HSM Administration Guide
Release 7.0 007-013576-002 Rev. A June 2017 Copyright 2001-2017 GemaltoAll rights reserved. 31

1 Audit Logging
HSM Event Description
TARGET
LUNA_GEN_TKN_KEYS CA_GenerateTokenKeys
LUNA_GEN_KCV CA_ManualKCV, C_InitPIN, C_InitToken,
CA_InitAudit
LUNA_SET_LKCV CA_SetLKCV
LUNA_M_OF_N_GENERATE CA_GenerateMofN_Common, CA_
GenerateMofN
LUNA_M_OF_N_ACTIVATE CA_ActivateMofN
LUNA_M_OF_N_MODIFY CA_ActivateMofN
LUNA_EXTRACT CA_Extract
LUNA_INSERT CA_Insert
LUNA_LKM_COMMAND CA_LKMInitiatorChallenge,
CA_LKMReceiverResponse,
CA_LKMInitiatorComplete,
CA_LKMReceiverComplete.
LUNA_MODIFY_USAGE_COUNT CA_ModifyUsageCount
Key Usage and Key First Usage
HSM Event Description
LUNA_ENCRYPT_INIT C_EncryptInit
LUNA_ENCRYPT C_Encrypt
LUNA_ENCRYPT_END C_EncryptFinal
LUNA_DECRYPT_INIT C_DecryptInit
LUNA_DECRYPT C_Decrypt
LUNA_DECRYPT_END C_DecryptFinal
LUNA_DIGEST_INIT C_DigestInit
LUNA_DIGEST C_Digest
LUNA_DIGEST_KEY C_DigestKey
LUNA_DIGEST_END C_DigestFinal
LUNA_SIGN_INIT C_SignInit
SafeNet Luna Network HSM Administration Guide
Release 7.0 007-013576-002 Rev. A June 2017 Copyright 2001-2017 GemaltoAll rights reserved. 32

1 Audit Logging
HSM Event Description
LUNA_SIGN C_Sign
LUNA_SIGN_END C_SignFinal
LUNA_VERIFY_INIT C_VerifyInit
LUNA_VERIFY C_Verify
LUNA_VERIFY_END C_VerifyFinal
LUNA_SIGN_SINGLEPART C_Sign
LUNA_VERIFY_SINGLEPART C_Verify
LUNA_WRAP_CSP CA_CloneMofN_Common
LUNA_M_OF_N_DUPLICATE CA_DuplicateMofN
LUNA_ENCRYPT_SINGLEPART C_Encrypt
LUNA_DECRYPT_SINGLEPART C_Decrypt
Audit Log Management
HSM Event Description
LUNA_LOG_SET_TIME CA_TimeSync
LUNA_LOG_GET_TIME CA_GetTime
LUNA_LOG_SET_CONFIG CA_LogSetConfig
This event must be allowed to proceed even if the result should be logged but cannot
(for example, due to a log full condition).
LUNA_LOG_GET_CONFIG CA_LogGetConfig
This event must be allowed to proceed even if the result should be logged but cannot
(for example, due to a log full condition).
LUNA_LOG_VERIFY CA_LogVerify
LUNA_CREATE_AUDIT_
CONTAINER **
CA_ InitAudit
The event is logged unconditionally.
LUNA_LOG_IMPORT_
SECRET
CA_LogImportSecret
LUNA_LOG_EXPORT_
SECRET
CA_LogExportSecret
SafeNet Luna Network HSM Administration Guide
Release 7.0 007-013576-002 Rev. A June 2017 Copyright 2001-2017 GemaltoAll rights reserved. 33

1 Audit Logging
Remote Audit Logging
With SafeNet Luna Network HSM, the audit logs can be sent to one or more remote logging servers. Either UDP or
TCP protocol can be specified. The default is UDP and port 514.
Note: You or your network administrator will need to adjust your firewall to pass this traffic
(iptables).
UDP Considerations
If you are using the UDP protocol for logging, the following statements are required in the /etc/rsyslog.conf file:
$ModLoad imudp
$InputUDPServerRun (PORT)
Possible approaches include the following:
•With templates:
$template AuditFile,"/var/log/luna/audit_remote.log"
if $syslogfacility-text == 'local3' then ?AuditFile;AuditFormat
•Without templates:
local3.* /var/log/audit.log;AuditFormat
•Dynamic filename:
$template DynFile,"/var/log/luna/%HOSTNAME%.log"
if $syslogfacility-text == 'local3' then ?DynFile;AuditFormat
Note: The important thing to remember is that the incoming logs go to local3, and the
port/protocol that is set on the SafeNet appliance must be the same that is set on the server
running rsyslog.
Example using TCP
The following example illustrates how to setup a remote Linux system to receive the audit logs using TCP:
1. Register the remote Linux system IP address or hostname with the SafeNet Luna Network HSM:
lunash:> audit remotehost add -host 192.20.9.160 -protocol tcp -port 1660
2. Modify the remote Linux system /etc/rsyslog.conf file to receive the audit logs:
$ModLoad imtcp
$InputTCPServerRun 514
$template AuditFormat,"%msg:F,94:2%\n"
#save log messages from SafeNet Luna Network HSM
local3.* /var/log/luna/audit.log;AuditFormat
3. Modify the remote Linux system /etc/sysconfig/rsyslog file to receive the remote logs:
# Enables logging from remote machines. The listener will listen to the specified port.
SYSLOGD_OPTIONS="-r -m 0"
SafeNet Luna Network HSM Administration Guide
Release 7.0 007-013576-002 Rev. A June 2017 Copyright 2001-2017 GemaltoAll rights reserved. 34

1 Audit Logging
4. Restart the rsyslog daemon on the remote Linux system:
# service rsyslog restart
5. Monitor the audit logs on the remote Linux system:
# tail -f /var/log/luna/audit.log
SafeNet Luna Network HSM Administration Guide
Release 7.0 007-013576-002 Rev. A June 2017 Copyright 2001-2017 GemaltoAll rights reserved. 35

2
Backup and Restore HSMs and Partitions
SafeNet Luna HSMs secure the creation, storage, and use of cryptographic data (keys and other objects). However, no
device can protect completely against unforeseen damage from various sources, including disaster-scale events.
Therefore, the SafeNet Luna HSM product line provides several ways to protect secure copies of your important
objects and keys at safe locations and to later restore your important data to your production, or primary HSM, in case
of need.
This chapter describes how to backup and restore the contents of your HSMs and HSM partitions. It contains the
following sections:
•"Backup and Restore Overview and Best Practices"below
•"About the SafeNet Luna Backup HSM"on page 41
•"Backup HSM Installation, Storage, and Maintenance"on page 49
•"Backup and Restore From the Client to a Local Backup HSM (LunaCM)"on page 54
•"Backup and Restore From the Client to a Remote Backup HSM(LunaCM, RBS)"on page 59
•"Backup and Restore From the Appliance to a Local Backup HSM (LunaSH)"on page 72
•"Troubleshooting"on page 77
Backup and Restore Overview and Best Practices
This section provides an overview of the various ways you can backup and restore your HSMpartitions, and provides
some guidance for best practices to ensure that your sensitive key material is protected in the event of a failure or other
catastrophic event. It contains the following topics:
•"Backup and Restore Best Practices"on the next page
•"Backup and Restore Options"on the next page
•"How Partition Backup Works"on the next page
•"Performing a Backup"on page 38
•"Objects are Smaller When Stored on Backup HSM"on page 39
•"Comparison of Backup Performance by Medium"on page 39
•"Compatibility with Other Devices"on page 40
•"Why is Backup Optional?"on page 40
•"How Long Does Data Last?"on page 40
•"Additional Operational Questions"on page 41
SafeNet Luna Network HSM Administration Guide
Release 7.0 007-013576-002Rev. A June 2017 Copyright 2001-2017 GemaltoAll rights reserved. 36

2 Backup and Restore HSMs and Partitions
Backup and Restore Best Practices
To ensure that your data is protected in the event of a failure or other catastrophic event, Gemalto recommends that you
use the following best practices as part of a comprehensive backup strategy:
•Develop and document a backup and recovery plan. This plan should include the following:
–What is being backed up
–The backup frequency
–Where the backups are stored
–Who is able to perform backup and restore operations
–Frequency of exercising the recovery test plan
•Make multiple backups. To ensure that your backups are always available, build redundancy into your backup
procedures.
•Use off-site storage. In the event of a local catastrophe, such as a flood or fire, you might lose both your working
HSMs and locally stored backup HSMs. To fully protect against such events, always store a copy of your backups
at a remote location. You can automate off-site backups using the remote backup feature, See "Backup and
Restore From the Client to a Remote Backup HSM(LunaCM, RBS)"on page 59 for more information.
•Regularly exercise your disaster recovery plan. Execute your recovery plan at least semi-annually (every six
months) to ensure that you can fully recover your key material. This involves retrieving your stored Backup HSMs
and restoring their contents to a test partition, to ensure that the data is intact and that your recovery plan works as
documented.
WARNING! Failure to develop and exercise a comprehensive backup and recovery
plan may prevent you from being able to recover from a catastrophic event. Although
Gemalto provides a robust set of backup hardware and utilities, we cannot guarantee
the integrity of your backed-up key material, especially if stored for long periods.
Gemalto strongly recommends that you exercise your recovery plan at least semi-
annually (every six months) to ensure that you can fully recover your key material.
Backup and Restore Options
The available options for backing up your SafeNet Luna Network HSM partitions include:
•Local or remote backup to a SafeNet Luna Backup HSM (see "Local Partition Backup and Restore Using the
Backup HSM"on page 1 and "Backup and Restore From the Client to a Remote Backup HSM(LunaCM, RBS)"on
page 59)
•Key synchronization among two or more SafeNet Luna HSMs in an HA configuration (see "High-Availability (HA)
Configuration and Operation"on page 105)
•Any combination of the above methods, to suit your needs
The backup operation looks a lot like the restore operation, because they are basically the same event, merely in
different directions.
How Partition Backup Works
HSM partition backup securely clones partition objects from a named HSM partition, to a SafeNet Luna Backup HSM
(supports remote or local backups). This allows you to safely and securely preserve important keys, certificates, etc.,
SafeNet Luna Network HSM Administration Guide
Release 7.0 007-013576-002 Rev. A June 2017 Copyright 2001-2017 GemaltoAll rights reserved. 37

2 Backup and Restore HSMs and Partitions
away from the primary SafeNet Luna HSM. It also allows you to restore the backup device's contents onto more than
one HSM partition, if you wish to have multiple partitions with identical contents.
To back up a partition, you must own it and be able to see it. You can use LunaSH to back up any partitions you own on
a SafeNet Luna Network HSM appliance, or LunaCM to backup any SafeNet Luna Network HSM partitions that are
visible as slots.
When you backup a partition, the contents of your HSM partition are copied to a matching partition on the SafeNet Luna
Backup HSM. You can add to, or replace, objects in the backup archive, as follows:
•Partition backups initiated with the add or append option add new or changed objects to the partition archive,
leaving existing objects intact.
•Partition backups initiated with the replace option replace all existing objects in the partition archive with current
contents of the partition, destroying the existing objects.
The backup operation can go from a source partition on a SafeNet Luna HSM to an existing partition on the Backup
HSM, or if one does not exist, a new partition can be created during the backup. The restore operation, however, cannot
create a target partition on a SafeNet Luna HSM; it must already exist.
You can restore a partition backup to the original source HSM or to a different SafeNet Luna HSM. The HSM you
restore to must already have a suitable partition created for the restored objects. The partition can have any name - it
does not need to match the name of the archive partition on the backup device.
Backup Devices
You can back up all of your partitions to a SafeNet Luna Backup HSM:
SafeNet Luna Backup HSM (Backup HSM)
Note: The word "Remote" in the product name merely indicates that the SafeNet Luna Backup
HSM provides remote backup capability. It also supports local backup and restore. The
SafeNet Luna Backup HSM is commonly referred to as the Backup HSM.
The SafeNet Luna Backup HSM (Backup HSM) is a separately powered unit that you can connect as follows:
•To the USB port of a a SafeNet Luna Network HSM appliance. This allows a SafeNet Luna Network HSM
administrator to use LunaSHto back up any partitions on the appliance that they own (non-PSO partitions).
•To the USB port of a local SafeNet Luna HSM client workstation. This allows the workstation administrator to use
LunaCM to back up any SafeNet Luna PCIe HSM devices installed in the workstation or any SafeNet Luna
Network HSM partitions registered to the workstation.
•To the USB port of a remote SafeNet Luna HSM client workstation running the Remote Backup Service (RBS).
You can then register the Remote Backup HSM with a local SafeNet Luna HSM client workstation so that the it
sees the Remote Backup HSM as a slot in LunaCM. This allows the administrator of the local SafeNet Luna HSM
client workstation to use LunaCM to back up any local slots to the remote Backup HSM.
Performing a Backup
To perform a backup, you identify the partition to be backed up (source), and the partition that will be created (or added
to) on the Backup HSM. You can specify whether to add/append only unique objects (objects that have not previously
been saved onto the target partition), or to replace (overwrite) the objects on the target partition.
SafeNet Luna Network HSM Administration Guide
Release 7.0 007-013576-002 Rev. A June 2017 Copyright 2001-2017 GemaltoAll rights reserved. 38

2 Backup and Restore HSMs and Partitions
LunaSH
If you are using LunaSHto backup a partition on a SafeNet Luna Network HSM, use:
partition backup -partition <partition_label> -tokenpar <backup_label> -serial <backup_HSM_SN> [-add] [-
replace]
More options are available. See "partition backup"on page1 in the LunaSH Command Reference Guide for full
command syntax.
LunaCM
If you are using LunaCM on a Client workstation, first login to the partition as Crypto Officer.If the backup device is
•a slot in the current system, use:
partition archive backup -slot <backup_slot> -partition <name_for_backup> [-append] [-replace]
•in a remote workstation, use:
partition archive backup -slot remote-hostname <hostname> -port <portnumber> -partition <name_for_
backup> [-append] [-replace]
•a USB-attached HSM, use:
partition archive backup -slot direct -partition <backup_partition> [-append] [-replace]
More options are available. See "partition archive backup"on page1 in the LunaCM Command Reference Guide for full
command syntax.
LunaCM assumes that the target partition already exists with the appropriate domain, while LunaSH expects you to
provide the domain, or prompts you if it is not provided (for password-authenticated HSMs).
Replacing or Appending
If a matching target partition exists and the source partition is being incrementally backed up, choosing the add/append
option in the command - then the target partition is not erased. Only source objects with unique IDs are copied to the
target (backup) partition, adding them to the objects already there.
If a matching target partition exists and the source partition is being fully backed up, choosing the replace option in the
command. The existing partition is erased and a new one created.
Objects are Smaller When Stored on Backup HSM
Objects stored on the Backup HSM may be smaller than the same objects stored on the SafeNet Luna Network HSM.
For example, symmetric keys are 8 bytes smaller when stored on the Backup HSM. This size difference has no effect
on backup and restore operations.
Comparison of Backup Performance by Medium
For reference, this table shows examples of time required for a backup operation for one partition containing 25 RSA
2048-bit keypairs, or 50 objects in total. The source is a SafeNet Luna Network HSM appliance. The destination backup
devices and paths are listed in the table.
SafeNet Luna Network HSM Administration Guide
Release 7.0 007-013576-002 Rev. A June 2017 Copyright 2001-2017 GemaltoAll rights reserved. 39

2 Backup and Restore HSMs and Partitions
Backup Destination Time Required for
Operation
Comment
SafeNet Luna Backup HSM (PW-auth), local 5 seconds Password is supplied with the
command
SafeNet Luna Backup HSM (PED-auth), local 5 seconds plus... Add any time required for PED
key operations
Compatibility with Other Devices
Backup can co-exist with PKI Bundle operation. That is, multiple devices can be connected simultaneously to a
SafeNet appliance (three USB connectors). Thus, you could connect a SafeNet Luna Backup HSM, a SafeNet DOCK
2 (with migration-source tokens in its reader slots), and a SafeNet Luna USB HSM to the three available USB
connectors on the SafeNet Luna Network HSM.
Why is Backup Optional?
In general, a SafeNet Luna HSM or HSM partition is capable of being backed up to a SafeNet Luna Backup HSM. The
backup capability is considered a good and desirable and necessary thing for keys that carry a high cost to replace,
such as Certificate Authority root keys and root certificates.
However, backup devices are an optional equipment for SafeNet Luna HSMs. There are at least two reasons for this:
1. Some customers don't care. They may be using (for example) SSL within a controlled boundary like a corporation,
where it is not a problem to simply tell all employees to be prepared to trust a new certificate, in the event that the
previous one is lost or compromised. In fact it might be company policy to periodically jettison old certificates and
distribute fresh ones. Other customers might be using software that manages lost profiles, making it
straightforward to resume work with a new key or cert. The certificate authority that issued the certificates would
need backup, but the individual customers of that certificate authority would not. In summary, it might not be
worthwhile to backup keys that are low-cost (from an implementation point of view) to replace. Keys that carry a
high cost to replace should be backed up.
2. Some countries do not permit copying of private keys. If you are subject to such laws, and wish to store encrypted
material for later retrieval (perhaps archives of highly sensitive files), then you would use symmetric keys, rather
than a private/public keypair, for safe and legal backup.
How Long Does Data Last?
SafeNet Luna HSMs have onboard volatile memory meant for temporary data (disappears when power is removed),
and onboard flash memory, used to store permanent material, like PKI Root keys, and critical key material, and the
firmware that makes the device work.
No electronic storage is forever. If your SafeNet Luna HSM is operated within an ambient temperature range of 0
degrees Celsius to +40 degrees Celsius, or stored between -20 degrees Celsius and +65 degrees Celsius, then
(according to industry-standard testing and estimation methods) your data should be retrievable for twenty years from
the time that the token was shipped from the factory. This is a conservative estimate, based on worst-case
characteristics of the system components.
SafeNet Luna Network HSM Administration Guide
Release 7.0 007-013576-002 Rev. A June 2017 Copyright 2001-2017 GemaltoAll rights reserved. 40

2 Backup and Restore HSMs and Partitions
Additional Operational Questions
Is SafeNet Luna Backup HSM capable of backing up multiple SafeNet Luna HSMs or is it a
one-to-one relationship?
For example, if we had two SafeNet Luna Network HSM appliances each with two partitions, or if we had four SafeNet
Luna PCIe HSMs, could we backup all four partitions to a single Backup HSM? If yes, do they need to be under the
same domain?
Answer
One SafeNet Luna Backup HSM can back up multiple SafeNet Luna HSMs. The domains on those SafeNet Luna
HSMs do not need to match each other (although they can, if desired), since domains can be partition-specific. The only
domains that must match are those on any given SafeNet Luna HSM partition and its backup partition on the SafeNet
Luna Backup HSM. With that said, the limits on quantity of backup of partitions from multiple appliances or embedded
HSMs is the remaining space available on the Backup HSM, and the remaining number of partitions (base configuration
for SafeNet Luna Backup HSM is 20 partitions - you can purchase additional capability).
Can a SafeNet Luna Backup HSM keep multiple backups of a single partition?
For example, could we perform a backup of an application partition one month and then back it up again next month
without overwriting the previous month?
Answer
Yes, you can do this as long as each successive backup partition (target) is given a unique name.
About the SafeNet Luna Backup HSM
This section describes what you can do with the SafeNet Luna Backup HSM (Backup HSM) and outlines the various
ways, both local and remote, that you can connect the Backup HSM to perform backup and restore operations. It
contains the following topics:
•"Functionality of the SafeNet Luna Backup HSM"below
•"Backup and Restore Options and Configurations"on page 43
Note: The word "Remote" in the product name merely indicates that the Backup HSM provides
remote backup capability. You can use the SafeNet Luna Backup HSM to back up the contents
of your HSM to a locally attached Backup HSM, or to a remotely located Backup HSM. The
SafeNet Luna Backup HSMis referred to as the Backup HSMin this section.
Functionality of the SafeNet Luna Backup HSM
You can use the SafeNet Luna Backup HSM to backup multiple partitions from one or more SafeNet Luna Network
HSMs or SafeNet Luna PCIe HSMs. Partition domain and authentication attributes are maintained when you back up a
partition, which impacts how you can use the Backup HSM.
Storage Capacity and Supported Number of Partitions
Backup is performed on a per-partition basis. SafeNet Luna PCIe HSM supports one application partition. The SafeNet
Luna Network HSM supports multiple application partitions. The size of a SafeNet Luna Network HSM partition is
SafeNet Luna Network HSM Administration Guide
Release 7.0 007-013576-002 Rev. A June 2017 Copyright 2001-2017 GemaltoAll rights reserved. 41

2 Backup and Restore HSMs and Partitions
configurable, but since all partitions share the HSM memory, the more partitions you create, the smaller they must be.
The base configuration for SafeNet Luna Backup HSM is 20 partitions and 15.5 Mb of space, allowing you to backup a
SafeNet Luna Network HSM with up to twenty partitions, or any combination of partitions on individual SafeNet Luna
HSMs, up to the maximum memory available on the Backup HSM. SafeNet Luna Network HSMs can be updated to
support up to 100 partitions. You have the option of purchasing and adding capability upgrades for 50 or 100 partitions to
SafeNet Luna Network HSM, as well as to the SafeNet Luna Backup HSM.
Note: The size of the partition header is different for a SafeNet Luna Network HSM partition
and its equivalent backup partition stored on a SafeNet Luna Backup HSM. As a result, the
value displayed in the Used column in the output of the partition list command (for the backed
up SafeNet Luna Network HSM partition) is different than the value displayed in the Used
column in the output of the token backup partition list command (for the backup partition on
the Backup HSM).
Upgrading the Number of Supported Partitions
The 50 Partitions Capability Upgrade and the 100 Partitions Capability Upgrade are provided in the form of CUFs
(capability update files) that can be applied to a SafeNet Luna Backup HSM connected to your workstation, in the same
fashion as upgrades are applied to an installed SafeNet Luna PCIe HSM or to a USB-connected SafeNet Luna USB
HSM.
The 50 Partitions Capability Upgrade and the 100 Partitions Capability Upgrade are provided in the form of a secure
package (.spkg file) that can be uploaded (via scp or pscp) for processing by SafeNet Luna Network HSM to upgrade
SafeNet Luna Network HSM partition limit, or to upgrade the partition limit of a SafeNet Luna Backup HSM connected
directly to the SafeNet Luna Network HSM appliance for local backup.
When your SafeNet Luna Backup HSM is connected locally to a SafeNet Luna Network HSM appliance, use the
upgrade instructions at "HSM Capability and Partition Upgrades"on page 287 to apply an upgrade to increase the
number of HSM partitions that can be backed up to the device.
Domains and Backups
If the target partition exists on the Backup HSM, then it must already share its partition domain with the source partition.
If the target partition is being created, then it takes the domain of the source partition.
Multiple partitions, with different domains, can exist on a single Backup HSM.
As with backup operations, restore operations can take place only where the source and target partitions have the same
domain.
•Full/replace backup or restore creates a new target partition with the same domain as the source partition.
•Partial (additive/incremental) backup or restore requires the existing source and target partitions to have the same
domain before the operation can start.
No cross-domain copying (backup or restore) is possible - there is no way to "mix and match" objects from different
domains.
PED or Password Authentication
The Backup HSM creates a partition with matching authentication type to the SafeNet Luna HSM partition that is being
backed up. That does not work in the opposite direction, however. The Backup HSM can restore a partition (or contents
of a partition) only to a SafeNet Luna HSM of matching authentication type.
SafeNet Luna Network HSM Administration Guide
Release 7.0 007-013576-002 Rev. A June 2017 Copyright 2001-2017 GemaltoAll rights reserved. 42

2 Backup and Restore HSMs and Partitions
You cannot mix partition authentication types on one backup device. That is, if you have a PED-authenticated HSM
and a password-authenticated HSM, you require two Backup HSMs in order to have a backup of each HSM's
partitions. There is no possibility of backing up data from a higher-security device (Trusted Path, PED-authenticated,
FIPS-3) onto a lower-security device (Password protected, FIPS-2). Normally this is not a concern because a given
installation is likely to employ all SafeNet Luna HSMs of the same authentication type.
However, for HSMs of the same authentication type, you could backup (or restore) partitions from different HSMs onto
a single SafeNet Luna Backup HSM, as long as there is sufficient room. Given that the type matches, the
authentication (domain) is handled at the partition level.
Backup and Restore Options and Configurations
The SafeNet Luna Backup HSM supports local or remote HSM backup. The options for backup of primary/source
SafeNet Luna HSMs are:
• Local backup of any SafeNet Luna HSM, where all components are co-located. This is a possible scenario with
all SafeNet Luna HSMs, but is more likely with direct-connect, local-to-the-client HSMs such as SafeNet Luna
PCIe HSM. It is unlikely for SafeNet Luna Network HSM, simply because SafeNet Luna Network HSM normally
resides in a server rack, distant from its administrators.
• Local backup of SafeNet Luna Network HSM, where SafeNet Luna Network HSM is located remotely from a
computer that has the SafeNet Luna Backup HSM. This is one of the likely scenarios with SafeNet Luna Network
HSM, but requires that the administrator performing backup must have client authentication access to all SafeNet
Luna Network HSM partitions.
• Remote backup of any SafeNet Luna HSM, where the SafeNet Luna HSM is located remotely from the
computer that has the SafeNet Luna Backup HSM. This scenario requires that the administrator of the SafeNet
Luna Backup HSM's host computer must connect (via SSH or RDP) to the clients of each HSM partition that is to
be backed up. The client performs the backup (or restore) under remote direction.
In local mode, you connect the Backup HSM directly, via USB, to a SafeNet Luna Network HSM appliance or SafeNet
Luna PCIe HSM host server. That is, local backup is local to the HSM being backed-up, not necessarily local to the
administrator who is directing the process, who might be far away.
For remote backup, you connect the Backup HSM via USB to a computer running vtl and the driver for the device.
Backup and restore are then performed over the secure network connection. For PED-authenticated HSMs, you must
have a copy of the appropriate red (domain) PED keys to use with the Backup HSM in order to perform the copy/cloning
(backup and restore) operation between the HSMs.
Backing Up a Local HSM to a Directly Connected Backup HSM
The simplest way to backup your SafeNet Luna Network HSM is to connect the Backup HSM directly to the SafeNet
Luna Network HSM appliance. To perform a backup/restore, you open an SSH or serial connection from your
workstation to the appliance, and then launch LunaSH in a terminal session to perform the backup, as illustrated in the
following figure:
The workstation is simply a display terminal for LunaSH running on the appliance. It does not require the SafeNet Luna
Client software.
SafeNet Luna Network HSM Administration Guide
Release 7.0 007-013576-002 Rev. A June 2017 Copyright 2001-2017 GemaltoAll rights reserved. 43

2 Backup and Restore HSMs and Partitions
The PEDs are required only if the SafeNet Luna Network HSM is PED-authenticated. The appropriate SO (blue),
partition (black) and domain (red) PED keys are required.
Backup to a Backup HSM Connected to a Local Client
The following diagram depicts the elements and connections of the local backup (and restore) operation, where
everything is in one room.
1LunaCM on the client (host) system sees the primary and backup slots and controls the backup/restore
operation.
2Backup HSM is a slot visible to the client (host) system when it runs LunaCM.
3Working HSMs are slots visible to the client (host) system when it runs LunaCM.
4Every slot on the backup must have same domain (red PED key) as matching slot on the primary HSMs.
The other two backup and restore options, local backup of a distant SafeNet Luna Network HSM and remote backup of
any SafeNet Luna HSM require that PED operations be performed remotely. For that reason, HSMs must be prepared
(locally) in advance by having orange Remote PED keys created and matched with each HSM.
Backing Up a Remote HSM to a Locally-Connected Backup HSM
The diagram below summarizes the elements and setup for backing up partitions of a remote SafeNet Luna Network
HSM to a Backup HSM that is attached to the local host. For this example, the system administrator (admin) for the
SafeNet Luna Network HSM appliance is also the person doing the backup. The local host is configured as follows:
•The SafeNet Luna HSM client software with the Remote PED options is installed.
•A Remote Luna PED is connected.
•The SafeNet Luna Backup HSM is connected.
SafeNet Luna Network HSM Administration Guide
Release 7.0 007-013576-002 Rev. A June 2017 Copyright 2001-2017 GemaltoAll rights reserved. 44

2 Backup and Restore HSMs and Partitions
Before performing a backup, the admin must open an SSHsession to the SafeNet Luna Network HSM appliance and
perform a certificate exchange and registration for each SafeNet Luna Network HSM partition to be backed up to make
the local host a client of the partitions.
1The admin must have client access to each partition being backed up. In this scenario, the admin must have
black PED keys and passwords for the partitions.
2The local host is used to control the backup/restore. The SafeNet Luna HSM client vtl software is used to
generate and trade certificates with SafeNet Luna Network HSM, to create an NTLSlink. The Luna
PEDServer software running on the local host, in conjunction with the PEDClient software running on the
SafeNet Luna Network HSM, provides remote PED access to the SafeNet Luna Network HSM.
3The local host can see the SafeNet Luna Network HSM partitions as slots in LunaCM. The Luna PEDClient
software runs on the SafeNet Luna Network HSM when it needs to access the Remote PED via the Luna
PEDServer software running on the local host.
4Every slot on the Backup HSM must have same domain (red PED key) as the matching slot on the working
HSM. The domain (red) PED keys can be different for each partition or they can share one common domain,
re-used for all partitions. The important consideration is that whatever domain situation exists on the primary
HSM must be matched on the Backup HSM.
SafeNet Luna Network HSM Administration Guide
Release 7.0 007-013576-002 Rev. A June 2017 Copyright 2001-2017 GemaltoAll rights reserved. 45

2 Backup and Restore HSMs and Partitions
5The local host can see the Backup HSM as a slot in LunaCM. Because the local host views the
backup/restore operation in this scenario as a local transaction, between two slots visible to LunaCM on the
local host, the remote backup service (RBS) is not needed.
This scenario avoids the complication of an intermediary computer (as would be needed for true remote backup), but at
the cost of giving the authentication keys for all client partitions to an administrator. Your security protocol determines
whether this is acceptable.
Backing Up a Remote HSM to a Remotely-Connected Backup HSM
This section describes how to backup a remote HSM to a Backup HSMthat is connected over the network to a remote
host. In this configuration, you require an orange PED key, imprinted with the Remote PED Vector (RPV) for the
HSMyou want to back up. To create the orange PED key, you must temporarily connect a PED directly to the
HSMyou want to back up, as illustrated in the following figure. The figure shows a local admin session to the HSM.
You could administer remotely, but this operation nevertheless requires a local PED connection to the HSM and
someone there to insert PEDkeys and press buttons on the PED keypad, so we depict the most likely connection
situation - one person doing all jobs at one location. Once the HSM has been matched to an orange Remote PED key,
all future authentications can be performed with Remote PED, and the HSM can safely be shipped to its distant
location.
Figure 1: Creating an orange PED key imprinted with the remote PED vector (RPV) for the HSM
After you have created the orange (RPV) PED key and have the appropriate red (domain) PED keys for the partitions
you want to back up, you are ready to configure and use your Remote Backup HSM. In this scenario, you could have as
many as three different computers (we depict two for our example) connecting to the SafeNet Luna Network HSM:
•one to run the ssh administrative connection to the shell (lunash:>) on the SafeNet Luna Network HSMappliance
•one to run the Remote PED server, with the Luna PED (in remote mode) connected via USB to the computer and
separately connected to the mains electrical power source (see "Changing Modes"on page 176 for instructions on
changing modes on the Luna PED)
•one to run a client session with vtl and the SafeNet Remote Backup driver, and with the SafeNet Luna Backup
HSM with its own local Luna PED attached
SafeNet Luna Network HSM Administration Guide
Release 7.0 007-013576-002 Rev. A June 2017 Copyright 2001-2017 GemaltoAll rights reserved. 46

2 Backup and Restore HSMs and Partitions
As noted previously, the orange PED keys contain a Remote PED Vector (RPV) that matches the RPV inside the
SafeNet Luna Network HSM. It is the presence of that RPVat both ends that allows the connection to be made
between the HSM and the Remote PED. At the same time, the SafeNet Luna Network HSM and the SafeNet Luna
Backup HSM must share the same cloning domain, in order for backup and restore (cloning) operations to take place
between the two HSMs. Therefore, red PED keys with that cloning domain must be available.
SafeNet Luna HSMs use Remote Backup Service (RBS) to facilitate Remote Backup.
Required Software
LunaCM is required on both the Client (Host) System and on the System Admin computer, but is run on Client (Host)
System to launch and manage the backup and restore activity. PEDClient is needed on both the Client (Host) System
and the System Admin computer, as well as on any SafeNet Luna Network HSM.
PedClient is needed on any host that must reach out to a pedserver instance and a Remote PED. PedClient instances
can also communicate with each other to facilitate RBS
PedServer must reside (and run, waiting for calls) on any computer connected to a Remote PED.
RBS is required on the computer connected to the SafeNet Luna Backup HSM. RBS is not needed on any other
computer in the scenario.
Example
The following figure provides an example configuration for backing up a remote HSM to a backup HSM connected to a
remote host. This scenario adds an intermediate computer (Client (Host) System) to broker the remote backup of the
HSM partitions. That could be a special-purpose computer, or it could simply mean that the Admin on the computer with
the Remote Backup HSM is given remote access to each client that normally uses a SafeNet Luna HSM partition. The
tradeoff is that those clients already have access to their registered partitions, so there is no need for the Remote
Backup HSM admin to have client access (PED keys) for those partitions. Your security protocol dictates which
scenario is appropriate for you.
SafeNet Luna Network HSM Administration Guide
Release 7.0 007-013576-002 Rev. A June 2017 Copyright 2001-2017 GemaltoAll rights reserved. 47

2 Backup and Restore HSMs and Partitions
Figure 2: Configuration for backing up a remote HSM to a backup HSM connected to a remote host
1"Client (Host) System" (1a) is a client of the SafeNet Luna Network HSM being backed up, but "System
Admin" (1b) is not a client of SafeNet Luna Network HSM.
2LunaCM on "Client (Host) System" (2a) sees the primary (2b) and backup (2c) slots and controls the
backup/restore.
3Each SafeNet Luna Network HSM (3a) partition is a slot visible to a "Client (Host) System" (3b) when
Client (Host) System runs LunaCM.
4Every slot on the backup (4a) must have same domain (red PED key) as matching slot on the primary
HSMs (4b).
5Every primary HSM slot (partition) that is to be backed up or restored must be in login or activated state
(black PED keys (5)), so that the Client (Host) System can access it with LunaCM backup or restore
commands.
6Backup HSM (6a) is a slot visible to "Client (Host) System" (6b) when Client (Host) System runs LunaCM.
SafeNet Luna Network HSM Administration Guide
Release 7.0 007-013576-002 Rev. A June 2017 Copyright 2001-2017 GemaltoAll rights reserved. 48

2 Backup and Restore HSMs and Partitions
Backup HSM Installation, Storage, and Maintenance
This section describes how to install and maintain your SafeNet Luna Backup HSM (Backup HSM), and prepare it for
storage. It contains the following sections:
•"Connecting a Backup HSM"below
•"Disconnecting a Backup HSM"on the next page
•"Installing the Battery"on the next page
•"Backup HSM Storage and Maintenance"on page 53
Connecting a Backup HSM
For local backup, connect the Backup HSM to a power source, and via USB cable to the SafeNet Luna Network HSM
USB port.
For remote backup, connect the Backup HSM to a power source, and via USB cable to a USB port on your computer.
In both cases, the cable attaches to the port on the back panel of the Backup HSM, which requires a mini-USB at that
end of the cable (similar cable as used to connect computers to cameras, older cellphones, etc.).
PED-authenticated HSMs
At the front panel, connect the SafeNetPED, using the supplied cable between the micro-D subminiature (MDSM)
receptacle on top of the PED, and the matching MDSM receptacle on the front panel of SafeNet Luna Backup HSM (the
receptacle labeled "PED").
SafeNet Luna Network HSM Administration Guide
Release 7.0 007-013576-002 Rev. A June 2017 Copyright 2001-2017 GemaltoAll rights reserved. 49

2 Backup and Restore HSMs and Partitions
Disconnecting a Backup HSM
The Backup HSM is a USB device. It is not equipped with a power switch. There is no special procedure for
disconnecting or shutting down a SafeNet Luna Backup HSM.
If the Backup HSM is used in remote configuration for SafeNet Luna Network HSM (connected to a workstation acting
as backup server), then your only action is to do the usual dismount of a USB device (for the benefit of your
workstation, not the Backup HSM - “It is now safe to disconnect your USB Device”). Linux and UNIX platforms have
their equivalent unmount actions for USB. Then disconnect the cables.
If the Backup HSM is connected to SafeNet Luna Network HSM for local backup, you have no access to the SafeNet
Luna Network HSM’s internal hardened kernel, so you cannot issue an un-mount instruction. Simply disconnect the
cables and the system figures it out at either end. Both SafeNet Luna Network HSM and the Backup HSM accept this
treatment very robustly.
Installing the Battery
The battery that powers the NVRAM and RTC in the SafeNet Luna Backup HSM is shipped uninstalled, in the
packaging. This preserves the battery in case the unit spends a long time in transit or is stored in your warehouse as a
spare. With the battery not inserted, the real-time clock and NVRAM are not depleting its charge to no purpose. If you
are preparing a fresh-from-the-factory Backup HSM to place it into service, then you must install the battery before
using the device.
SafeNet Luna Network HSM Administration Guide
Release 7.0 007-013576-002 Rev. A June 2017 Copyright 2001-2017 GemaltoAll rights reserved. 50

2 Backup and Restore HSMs and Partitions
1
Begin by removing the front face-plate. It is held in place by two spring clips. Grasp the face-plate firmly and pull
to disengage the clips. Set the face-plate aside.
2
The battery compartment is to the right as you face the unit. The compartment cover is circular and has both
raised dots and a recessed slot. Use finger-pressure against the dots, or the edge of a coin in the slot, to twist the
battery compartment cover ¼ turn in a counter-clockwise direction. The cover should fall out easily.
SafeNet Luna Network HSM Administration Guide
Release 7.0 007-013576-002 Rev. A June 2017 Copyright 2001-2017 GemaltoAll rights reserved. 51

2 Backup and Restore HSMs and Partitions
3
Remove the battery from its packaging and align it at the opening of the SafeNet Luna USB HSM (or SafeNet
Luna Backup HSM) battery compartment. The battery has a “+” sign near the end with the raised nub/bump. The
flat end of the battery is the negative pole (-).
4
Insert the battery, negative end first. The positive end (+) should protrude. The compartment is spring-loaded.
SafeNet Luna Network HSM Administration Guide
Release 7.0 007-013576-002 Rev. A June 2017 Copyright 2001-2017 GemaltoAll rights reserved. 52

2 Backup and Restore HSMs and Partitions
5
Use the battery compartment cover to push the battery into the compartment, against the spring tension.
Maintaining the pressure, align the two tabs on the inside of the cover with the two recessed indentations at the
top and bottom of the compartment opening. With a little jiggling and a few trial pushes, the tabs should settle into
those recesses, allowing the cover to seat flush with the front of the SafeNet Luna Backup HSM.
Maintain the inward pressure and twist the cover ¼ turn clockwise to lock it in place. The battery is installed.
6 Replace the front-panel cover by aligning the clips with their respective posts and pushing until the clips grab the
posts and the cover snaps in place.
Backup HSM Storage and Maintenance
The SafeNet Luna Backup HSM (for backing up and restoring HSM and partition contents) and the SafeNet Luna USB
HSM (for PKI options) can be stored, with valuable contents, when not in use. The battery that powers the NVRAM and
RTC in either device must be installed for use, but some questions commonly arise if the device is to be stored for long
periods.
Should I take the battery out when storing the HSM in a safe?
It is generally good practice to remove batteries when storing electronic devices, to preclude accidental damage from
battery leakage. We use high-quality, industrial-grade batteries, that are unlikely to fail in a damaging fashion, but
prudence suggests removing them, regardless. Also, if the unit is not in use, there is no need to maintain power to the
RTC and NVRAM, so an externally stored battery will last longer.
If the battery is out, what happens?
If main power is not connected, and the battery dies, or is removed, then NVRAM and the system's Real Time Clock
lose power. The working copy of the MTK is lost.
If the battery dies during operation, will I lose my key material? Will corruption occur?
The only key material that is lost is session objects (including working copies of stored keys) that are in use at the time.
If the "originals"of those same objects are stored as HSM/partition objects, then they reside in non-volatile memory,
and those are preserved.
There is no corruption of stored objects.
SafeNet Luna Network HSM Administration Guide
Release 7.0 007-013576-002 Rev. A June 2017 Copyright 2001-2017 GemaltoAll rights reserved. 53

2 Backup and Restore HSMs and Partitions
Where can I get a spare/replacement battery?
From any supplier that can match the specifications.
Technical Specifications:
•3.6 V Primary lithium-thionyl chloride (Li-SOCl2)
•Fast voltage recovery after long term storage and/or usage
•Low self discharge rate
•10 years shelf life
•Operating temperature range -55 ºC to +85 ºC
•U.L. Component Recognition, MH 12193
Storage Conditions:
Cells should be stored in a clean & dry area (less than 30 % Relative Humidity)
Temperature should not exceed +30 ºC
How do I know if the battery is dead or about to die? Can I check the status of the battery?
There is not a low battery indicator or other provision for checking status.
The battery discharge curve is such that the voltage remains constant until the very end of the battery life, at which
point the discharge is extremely steep.
What must I do to recover function, and access to my key material, after battery
removal/discharge?
Insert the battery, connect the HSM, power it up, and resume using it.
The MTK that was deleted by the tamper event (battery removal/discharge) is reconstituted from stored portions as
soon as you log in. All your stored material is available for use.
Backup and Restore From the Client to a Local Backup
HSM (LunaCM)
This section describes how to use LunaCM to backup and restore a partition from the client to a locally connected
SafeNet Luna Backup HSM(Backup HSM). To perform a local backup, you connect the SafeNet Luna Backup HSMto
a USBport on the SafeNet Luna HSM client workstation and use LunaCM to log in as the Crytpo Officer (CO) and
backup any SafeNet Luna Network HSM or SafeNet Luna PCIe HSM partitions that are visible as slots.
The backup operation can go from a source partition (on a SafeNet Luna Network HSM) to an existing partition on the
Backup HSM, or if one does not exist, a new partition can be created during the backup. The restore operation,
however, cannot create a target partition on a SafeNet Luna Network HSM; it must already exist.
You can restore a partition backup to the source HSM or to a different SafeNet Luna Network HSM. The HSM you
restore to must already have a suitable partition created for the restored objects. The partition can have any name - it
does not need to match the name of the source partition on the backup HSM.
You can connect the Backup HSMto a SafeNet Luna HSM client workstation to backup any SafeNet Luna Network
HSM or SafeNet Luna PCIe HSM partitions that are visible as slots in LunaCM, as illustrated in the following figure:
SafeNet Luna Network HSM Administration Guide
Release 7.0 007-013576-002 Rev. A June 2017 Copyright 2001-2017 GemaltoAll rights reserved. 54

2 Backup and Restore HSMs and Partitions
Figure 1: Configuration for SafeNet Luna Network HSM/PCIe partition backup/restore using a Backup HSM
connected to a local client workstation
In this configuration, you connect the Backup HSM and SafeNet Remote PED, via USB, to your SafeNet Luna HSM
client workstation. The SafeNet Luna Network HSM appliance is remote to the SafeNet Luna HSM client workstation
and is connected using NTLS. Any installed PCIe devices communicate with the SafeNet Luna HSM client over the
PCI bus.
Any partitions you want to backup must be registered with the SafeNet Luna HSM client workstation, and be visible as
slots in LunaCM. The Backup HSM most also be visible as a slot.
If you are backing up PED-authenticated partitions, you require a PED. If you want to backup SafeNet Luna Network
HSM partitions, the PED must have remote capability (Remote PED). Remote PED uses the pedserver/pedclient
processes running on the SafeNet Luna HSM client workstation and on the SafeNet Luna Network HSM appliance to
provide remote PED services for the network-attached SafeNet Luna Network HSM appliance. The PED provides
authentication for all of the attached HSMs (the USB-connected SafeNet Luna Backup HSM, the NTLS-connected
SafeNet Luna Network HSM, and the PCI bus-connected SafeNet Luna PCIe HSM). Every slot on the backup must
have same domain (red PED key) as the matching slot on the source HSMs.
Note: If you have Private Key Cloning switched off for the current partition, then the backup
operation proceeds, but skips over any private keys, and clones only the permitted objects onto
the Backup HSM. Similarly, if you restore from a token that includes private keys, but the target
partition has Private Key Cloning disallowed, then all other objects are recovered to the
partition, but the private keys are skipped during the operation.
Backing Up a Partition to a Locally Connected Backup HSM
You can backup any slots you can see on the client workstation. You must log in as the Crypto Officer to the partition
you want to backup.
To backup an application partition to a Backup HSM connected to a SafeNet Luna HSM client
workstation:
1. Configure the remote PED, as described in "Using Remote PED"on page 203.
2. Start the LunaCM utility on the SafeNet Luna HSM client workstation.
C:\Program Files\SafeNet\LunaClient>lunacm.exe
LunaCM V7.0 - Copyright (c) 2006-2017 Gemalto, Inc.
Available HSM's:
Slot Id -> 1
SafeNet Luna Network HSM Administration Guide
Release 7.0 007-013576-002 Rev. A June 2017 Copyright 2001-2017 GemaltoAll rights reserved. 55

2 Backup and Restore HSMs and Partitions
HSM Label -> SA52_P1
HSM Serial Number -> 500409014
HSM Model -> LunaSA
HSM Firmware Version -> 7.0.1
HSM Configuration -> Luna User Partition With SO (PED) Signing With Cloning Mode
HSM Status -> OK
Slot Id -> 2
HSM Label -> BackupHSM Serial Number -> 700101
HSM Model -> G5Backup
HSM Firmware Version -> 6.26.0
HSM Configuration -> Remote Backup HSM (PED) Backup Device
HSM Status -> OK
Current Slot Id: 1
3. Use the slot set command to go to the slot you want to back up:
lunacm:> slot set slot 1
Current Slot Id: 1 (Luna User Slot 7.0.1 (PED) Signing With Cloning Mode)
Command Result : No Error
4. Establish that the HSM is listening for a SafeNet Remote PED:
lunacm:>ped get
HSM slot 1 listening to local PED (PED id=0).
Command Result : No Error
lunacm:> ped connect ip 192.20.10.190
Command Result : No Error
lunacm:> ped get
HSM slot 1 listening to remote PED (PED id=100).
Command Result : No Error
The SafeNet Luna Network HSMis now listening for PED interaction via the link between PedClient on the
SafeNet Luna Network HSM appliance and PedServer on the workstation, and is not expecting a PED connected
directly at the location of the SafeNet Luna Network HSM.
5. Log in as the Crypto Officer (CO) to the partition in the current slot. This is the partition that you want to back up:
lunacm:> role login -name Crypto Officer
Option -password was not supplied. It is required.
Enter the password: *******
User is activated, PED is not required.
Command Result : No Error
SafeNet Luna Network HSM Administration Guide
Release 7.0 007-013576-002 Rev. A June 2017 Copyright 2001-2017 GemaltoAll rights reserved. 56

2 Backup and Restore HSMs and Partitions
6. Disconnect the PEDfrom your source HSM (slot 1 in this example), and connect to the Backup HSM (slot 2 in this
example). The PED remains physically connected by USB cable to the SafeNet Luna HSM client workstation, and
remains in Remote mode - you are merely changing slots that are in conversation with that PED.
a. First, tell the SafeNet Luna Network HSM to disconnect from Remote PED with the command ped
disconnect.
b. Tell the Backup HSM to connect to Remote PED (it makes no difference that the PED and the Remote Backup
HSM are USB-connected to the same workstation/laptop; when use of Remote PEDis invoked by command
ped connect and verified by ped get, all HSM-PEDinteraction takes place between PedClient running on that
workstation and PedServer, also running on that workstation).
lunacm:> ped connect ip 192.20.10.189 -slot 2
Command Result : No Error
lunacm:> ped get -slot 2
HSM slot 2 listening to remote PED (PED id=100).
Command Result : No Error
7. Use the partition archive backup command to perform the backup from the current slot (slot 1 in the example, see
above) to the partition that you designate on the Backup HSM. Now that the Backup HSM is listening correctly for a
PED, the target partition can be created, with PED action for the authentication.
lunacm:> partition archive backup -slot 2 -par SAbck1
Logging in as the SO on slot 2.
Please attend to the PED.
Creating partition SAbck1 on slot 2.
Please attend to the PED.
Logging into the container SAbck1 on slot 2 as the user.
Please attend to the PED.
Creating Domain for the partition SAbck1 on slot 2.
Please attend to the PED.
Verifying that all objects can be backed up...
85 objects will be backed up.
Backing up objects...
Cloned object 99 to partition SAbck1 (new handle 19).
Cloned object 33 to partition SAbck1 (new handle 20).
Cloned object 108 to partition SAbck1 (new handle 23).
Cloned object 134 to partition SAbck1 (new handle 24).
Cloned object 83 to partition SAbck1 (new handle 25).
Cloned object 117 to partition SAbck1 (new handle 26).
Cloned object 126 to partition SAbck1 (new handle 27).
Cloned object 65 to partition SAbck1 (new handle 28).
Cloned object 140 to partition SAbck1 (new handle 29).
Cloned object 131 to partition SAbck1 (new handle 30).
Cloned object 94 to partition SAbck1 (new handle 31).
Cloned object 109 to partition SAbck1 (new handle 35).
Cloned object 66 to partition SAbck1 (new handle 36).
Cloned object 123 to partition SAbck1 (new handle 39).
SafeNet Luna Network HSM Administration Guide
Release 7.0 007-013576-002 Rev. A June 2017 Copyright 2001-2017 GemaltoAll rights reserved. 57

2 Backup and Restore HSMs and Partitions
Cloned object 74 to partition SAbck1 (new handle 40).
Cloned object 50 to partition SAbck1 (new handle 44).
Cloned object 43 to partition SAbck1 (new handle 45).
Cloned object 52 to partition SAbck1 (new handle 46).
Cloned object 124 to partition SAbck1 (new handle 47).
Cloned object 115 to partition SAbck1 (new handle 48).
Backup Complete.
20 objects have been backed up to partition SAbck1
on slot 2.
Command Result : No Error
8. Backup is complete, and can be verified if you like.
Restoring a Partition from a Locally Connected Backup HSM
You can restore a backup to any slot you can see on the client workstation. You must log in as the Crypto Officer to the
partition you want to restore to.
To restore an application partition from a Backup HSM connected to a SafeNet Luna HSM client
workstation:
1. Create a target partition for the restore operation on the HSMyou are restoring to, if it does not already exist, and
register the partition with the SafeNet Luna HSM client workstation so that it is visible as a slot in LunaCM.
2. Start the LunaCM utility on the SafeNet Luna HSM client workstation.
LunaCM v7.0.0. Copyright (c) 2006-2017 SafeNet.
Available HSMs:
Slot Id -> 0
Label -> par1
Serial Number -> 154438865288
Model -> LunaSA 7.0.0
Firmware Version -> 7.0.1
Configuration -> Luna User Partition With SO (PED) Signing With Cloning Mode
Slot Description -> Net Token Slot
Slot Id -> 21
Label -> lunabackup
Serial Number -> 496771
Model -> G5Backup
Firmware Version -> 6.26.0
HSM Configuration -> Remote Backup HSM (PED) Backup Device
HSM Status -> OK
Current Slot Id: 0
3. Use the slot set command to go to the slot you want to restore to.
lunacm:> slot set slot 0
Current Slot Id: 0 (Luna User Slot 7.0.1 (PED) Signing With Cloning Mode)
Command Result : No Error
SafeNet Luna Network HSM Administration Guide
Release 7.0 007-013576-002 Rev. A June 2017 Copyright 2001-2017 GemaltoAll rights reserved. 58

2 Backup and Restore HSMs and Partitions
4. Open a remote PED session to the SafeNet Luna Network HSM you are restoring to:
lunacm:> ped connect ip 192.20.10.190
Command Result : No Error
lunacm:> ped get
HSM slot 1 listening to remote PED (PED id=100).
Command Result : No Error
The SafeNet Luna Network HSMis now listening for PED interaction via the link between PEDclient on the
SafeNet Luna Network HSM appliance and PEDserver on the workstation, and is not expecting a PED connected
directly at the location of the SafeNet Luna Network HSM.
5. Log into the partition in the current slot. This is the partition that you want to restore to.
lunacm:> role login -name Crypto Officer
Option -password was not supplied. It is required.
Enter the password: *******
User is activated, PED is not required.
Command Result : No Error
6. Use the partition archive restore command restore the partition from the Backup HSMto the current slot, adding
to, or replacing, the current partition contents:
partition archive restore -slot <backup-hsm-slotnumber> -partition LunaSAPartitionname -pass-
word ClientPassword -replace
Note: In the command above, you canuse -add instead of -replace. Adding might result in
unwanted behaviors, such as having two keys with the same label, if one existed in the HSM
Partition and one on the backup token. The two would be assigned different handles, however.
Backup and Restore From the Client to a Remote Backup
HSM(LunaCM, RBS)
This section describes how to use LunaCMand the Remote Backup Service (RBS) to backup and restore a partition
from the client to a remotely located SafeNet Luna Backup HSM(Backup HSM). It contains the following sections:
•"Overview"below
•"Configuring the Remote Backup Service (RBS)"on page 61
•"Backing Up an Application Partition to a Remotely Located Backup HSM"on page 63
•"Restoring an HSM Partition From a Remotely Located Backup HSM"on page 68
Overview
Remote backups are enabled by the SafeNet Remote Backup Service (RBS). RBS is a utility, included with the
SafeNet Luna HSM client software, that runs as a service (Windows) or daemon (Unix/Linux) on a workstation used to
SafeNet Luna Network HSM Administration Guide
Release 7.0 007-013576-002 Rev. A June 2017 Copyright 2001-2017 GemaltoAll rights reserved. 59

2 Backup and Restore HSMs and Partitions
host one or more remote Backup HSMs.
To use RBS, do the following:
1. Configure it to define which of the Backup HSMs connected to the workstation running RBS that you want to make
available to other SafeNet Luna HSM client workstations or SafeNet Luna Network HSM appliances for performing
remote backups.
2. Register the workstation running RBS with any SafeNet Luna HSM client workstations or SafeNet Luna Network
HSM appliances that you want to be able to use the Remote Backup HSMs.
3. Start the RBS service/daemon.
Once RBS is configured and running, the SafeNet Luna HSM client workstations or SafeNet Luna Network HSM
appliances registered with the workstation running RBS can see its available Backup HSMs as slots in LunaCM
(SafeNet Luna HSM client workstation) or LunaSH(SafeNet Luna Network HSM appliance). To perform backup and
restore operations using the Remote Backup HSMs, you open a LunaCM or LunaSH session, as relevant, on the
SafeNet Luna HSM client workstation or SafeNet Luna Network HSM appliance used to host the slot you want to
backup, and specify the slot for the Remote Backup HSM as the slot to use for the backup/restore operation.
The backup operation can go from a source partition (on a SafeNet Luna HSM) to an existing partition on the SafeNet
Luna Backup HSM, or if one does not exist, a new partition can be created during the backup. The restore operation
cannot create a target partition on a SafeNet Luna Network HSM; it must already exist and have a registered NTLSlink.
To back up PED-authenticated partitions, you can connect a remote PED to the Backup HSM host workstation, or you
can use a separate computer to provide PED operations.
Note: Remote PED (PED Server) is supported on Windows only.
Configurations for Remote Backup of a SafeNet Luna Client Workstation Slot
The possible configurations for performing a remote backup of a SafeNet Luna HSM client workstation slot are
illustrated in the following figures. Only PED-authenticated backup configurations are shown.
Figure 1: Configuration for remote backup of a SafeNet Luna HSM client workstation slot with the remote
PED connected to the backup workstation
SafeNet Luna Network HSM Administration Guide
Release 7.0 007-013576-002 Rev. A June 2017 Copyright 2001-2017 GemaltoAll rights reserved. 60

2 Backup and Restore HSMs and Partitions
Figure 2: Configuration for remote backup of a SafeNet Luna HSM client workstation slot with the remote
PED connected to a separate workstation
Configuring the Remote Backup Service (RBS)
RBS is not a standalone feature. It is a service that facilitates certain scenarios when backing-up HSM partitions or
restoring onto those partitions, using a backup HSM that is distant from the primary HSM and its host or client. RBS is
run on the computer that hosts the SafeNet Luna Backup HSM, only. RBS is a separate option at software installation
time. You do not need it on all client/admin computers, but it doesn't hurt to have it installed. Running RBS also requires
running PED Client on that computer, as well as on the distant primary - the paired instances of PED Client form the
communications link that makes RBS possible.
RBS requires PED Client on both the RBS client and RBS server ends.
The PEDClient is half of the PEDServer/PEDClient duo that enables Remote PEDservice.
However, PEDClient is also used in the communication component of Remote Backup Service. So, PEDClient should
run on all the platforms that have HSMs - where a SafeNet Luna USB HSM or SafeNet Luna PCIe HSM is installed
(PEDClient is already inside SafeNet Luna Network HSM 5.2 and newer...) - and also on any system with the RBS
application.
The PEDServer is required only on a computer with the SafeNet RemotePED.
If you consolidate your HSM administration (including Remote PED) on the same computer with your SafeNet
RemoteBackupHSM, you would have both PEDClient and PEDServer installed there. We observe that a majority of
customers combine administrative functions this way, on a laptop or a workstation that is used to administer one-or-
many HSM hosts. The HSM host (with SafeNet Luna USB HSM or SafeNet Luna PCIe HSM) or the SafeNet Luna
Network HSM appliance resides in a physically secure, possibly remote location, while the administrator works from a
laptop in her/his office. Your security policy determines how you do it.
To configure RBS:
1. Install the SafeNet Luna HSM client software on the computer used to manage the HSMs/partitions you want to
back up. If you use PED authentication, ensure that the Remote PED option is installed. You must also install the
SafeNet Luna Network HSM client software in addition to the SafeNet Luna USB HSM or SafeNet Luna PCIe
HSM software, because the SafeNet Luna Network HSM client is the only one that includes the vtl utility, which is
SafeNet Luna Network HSM Administration Guide
Release 7.0 007-013576-002 Rev. A June 2017 Copyright 2001-2017 GemaltoAll rights reserved. 61

2 Backup and Restore HSMs and Partitions
required to perform the certificate exchange that enables Remote Backup Service.
2. Install the SafeNet Luna HSM client software on the workstation used to host your Backup HSM. Select the
Remote Backup option. If the workstation is running Windows, and will be used to connect a Remote PED, install
the Remote PEDoption here.
SafeNet Luna Network HSM Administration Guide
Release 7.0 007-013576-002 Rev. A June 2017 Copyright 2001-2017 GemaltoAll rights reserved. 62

2 Backup and Restore HSMs and Partitions
3. Run rbs --genkey to generate the server.pem to establish the Remote Backup Service between the Backup host
and the host/client for the primary HSM. The location of the server.pem file can be found in the Chrystoki.conf
/crystoki.ini file.
4. Run rbs --config to specify the devices to support.
5. Run rbs --daemon to launch the RBS daemon (Linux and UNIX) or the RBS console application (on Windows, it
closes after every use).
6. Create the client certificate (if not already done) with vtl createCert -n <host_ip_address>.
7. Use scp (Unix/Linux) or pscp (Windows) to copy the certificate generated earlier (server.pem) to your primary
HSM host computer (or SafeNet Luna Network HSM appliance):
# scp root@192.20.9.253:/usr/safenet/lunaclient/rbs/server/server.pem .
root@192.20.9.253's password: *********
server.pem | 1 kB | 1.2 kB/s | ETA: 00:00:00 | 100%
8. Run vtl on the host computer (or appliance) to add the RBS server to the server list.
vtl add -n 192.20.9.253 -c server.pem
New server 192.20.9.253 successfully added to server list.
vtl list
Server: 192.20.9.82
Server: 192.20.9.253
Note: If you encounter problems, try changing the RBS and PED Client ports from the default
values. Check that your firewall is not blocking ports used by the service. (Refer to the
command syntax pages for default values.)
Backing Up an Application Partition to a Remotely Located Backup HSM
This section describes how to backup an application partition to a remotely located Backup HSM using RBS.
Prerequisites
You will need the following components to perform a remote backup:
SafeNet Luna Network HSM Administration Guide
Release 7.0 007-013576-002 Rev. A June 2017 Copyright 2001-2017 GemaltoAll rights reserved. 63

2 Backup and Restore HSMs and Partitions
Quantity Description
1 SafeNet Luna HSM 5.2 or newer
1 Windows computer with SafeNet Luna Network HSM 5.2 (or newer) client software installed
1 SafeNet Luna Backup HSM
1 Set of PED keys imprinted for the source HSM and partitions
1 Luna PED (Remote PED with f/w 2.7.1 or later)*
1 Power cable for Luna PED (Remote)
2 USB to mini USB cable for Luna PED (Remote) and SafeNet Luna Backup HSM
Note: The Luna PED that is connected to the Windows computer, in order to perform Remote
PEDoperations with the distant SafeNet Luna Network HSM appliance, must be a Luna PED
(remote-capable version) and is used in Remote mode and in Local mode. You also have the
option to connect a second Luna PED, which can be Remote capable or can be a Local-only
version, to the SafeNet Luna Backup HSM. This allows you to leave the Remote capable Luna
PED connected to the workstation in Remote mode.
Assumptions
The following examples assume that you have set up RBS, as described in "Configuring the Remote Backup Service
(RBS)"on page 61, and have prepared for the backup, as follows:
•The Backup HSM and theHSMs/partitions you want to back up are initialized with appropriate keys (blue SO and
black Partition Owner/User PED keys, which can be the same for both devices, or can be different).
•Both devices must share the same domain or red PED key value.
•The workstation (Windows computer) has Remote PED and SafeNet Remote Backup software package installed
including the appropriate driver.
•For SafeNet Luna Network HSM, NTLS is established between your workstation computer, acting as a SafeNet
Luna Network HSM client, and the distant SafeNet Luna Network HSM - that is, the workstation is registered as a
client with the partition.
•A Remote PED session key (orange RPV key) has been created and associated with the distant SafeNet Luna
HSM.
To Backup an Application Partition to a Remotely Located Backup HSM:
The following procedure provides an example illustrating how to remotely backup a PED-authenticated application
partition. In this example a single remote PED, attached to the Windows workstation used to host the Backup HSM, is
used.
Set up the remote PED
1. Ensure that your Windows workstation has the PED USB driver (from the /USBDriver folder on the software CD)
installed, and that the PEDServer.exe file (the executable program file that makes Remote PED operation
possible) has been copied to a convenient directory on your hard disk.
2. Connect all of the components as follows:
SafeNet Luna Network HSM Administration Guide
Release 7.0 007-013576-002 Rev. A June 2017 Copyright 2001-2017 GemaltoAll rights reserved. 64

2 Backup and Restore HSMs and Partitions
From Using To
Workstation USB Remote PED (Luna PED IIr in Remote
mode)
DC power receptacle on Remote
PED
PED Power Supply Mains AC power (wall socket)
Workstation USB SafeNet Luna Backup HSM
SafeNet Luna Backup HSM Power Cord Mains AC power (wall socket)
3. At the Remote Luna PED (Luna PED with remote capability, connected to the USBport of the workstation), do the
following:
–Press <on the PED keypad to navigate to the main menu.
–Press 7to enter Remote mode.
4. Run PedServer to start the Remote PED service on the administrative workstation (Windows) computer, as
follows:
–In a Command Prompt (DOS) window, change directory to the location of the PEDServer.exe file and run that
file:
C:\>cd \Program Files\LunaCient
C:\Program Files\LunaClient>PEDServer -mode start
5. Open an administrative connection (SSH) to the distant SafeNet Luna HSM (for SafeNet Luna Network HSM
appliance, log in as "admin." For another HSM host, log in with the appropriate ID. Start the PED Client (the
Remote PED enabling process on the appliance):
lunash:> hsm ped connect -ip <workstation_ip_address> -port 1503
or
lunacm:> hsm ped connect -ip <workstation_ip_address> -port 1503
Insert the orange RPV PED key that matches the RPV of the distant SafeNet Luna HSM.
The Remote PED Client in the SafeNet Luna Network HSM appliance or in the SafeNet Luna HSM client
workstation establishes a connection with the listening PedServer on your remote PED workstation.
Backup a slot to the remotely located backup HSM
Note: The following steps apply to LunaCM only. For LunaSH, follow the procedure "To
backup a SafeNet Luna Network HSM partition to a directly connected Backup HSM:"on page
1. Use the token backup list and token backup show commands to ensure that the remote
Backup HSMis visible.
6. Start the LunaCM utility (in Windows, it resides at C:\Program Files\SafeNet\LunaClient - in Linux/UNIX, it
resides at /usr/safenet/lunaclient/bin).
C:\Program Files\SafeNet\LunaClient>lunacm.exe
LunaCM V7.0.0 - Copyright (c) 2006-2017 Gemalto, Inc.
Available HSM's:
SafeNet Luna Network HSM Administration Guide
Release 7.0 007-013576-002 Rev. A June 2017 Copyright 2001-2017 GemaltoAll rights reserved. 65

2 Backup and Restore HSMs and Partitions
Slot Id -> 1
HSM Label -> SA82_P1
HSM Serial Number -> 16298193222733
HSM Model -> LunaSA 7.0.0
HSM Firmware Version -> 7.0.1
HSM Configuration -> Luna User Partition, With SO (PED) Signing With Cloning Mode
HSM Status -> OK
Slot Id -> 2
HSM Label -> G5PKI
HSM Serial Number -> 701968008
HSM Model -> LunaSA
HSM Firmware Version -> 6.10.1
HSM Configuration -> SafeNet Luna Network HSM Slot (PED) Signing With Cloning Mode
HSM Status -> OK
Slot Id -> 3
HSM Label -> G5backup
HSM Serial Number -> 700101
HSM Model -> G5Backup
HSM Firmware Version -> 6.26.01
HSM Configuration -> Luna HSM (PED) Backup Device
HSM Status -> OK
Current Slot Id: 1
7. If the current slot is not the slot that you wish to backup, use the slot set command to go to the correct slot.
lunacm:> slot set slot 1
Current Slot Id: 1 (Luna User Slot 6.22.0 (PED) Signing With Cloning Mode)
Command Result : No Error
8. Establish that the HSM is listening for the remote Luna PED at the correct location:
Note: The PEDServer must already have been set up at that host.
lunacm:>ped get
HSM slot 1 listening to local PED (PED id=0).
Command Result : No Error
lunacm:> ped connect ip 192.20.10.190
Command Result : No Error
lunacm:> ped get
HSM slot 1 listening to remote PED (PED id=100).
Command Result : No Error
9. Skip this step if your source partition is activated.
SafeNet Luna Network HSM Administration Guide
Release 7.0 007-013576-002 Rev. A June 2017 Copyright 2001-2017 GemaltoAll rights reserved. 66

2 Backup and Restore HSMs and Partitions
Log into the partition (this takes place at the currently selected slot). This step is needed only if the partition you are
about to backup is not already in the activated state.
lunacm:> role login -name Crypto Officer
Option -password was not supplied. It is required.
Enter the password: *******
User is activated, PED is not required.
Command Result : No Error
10. Disconnect the PED from your source HSM (slot 1 in this example), and connect to the remote Backup HSM (slot 3
in this example):
lunacm:> ped disconnect
Are you sure you wish to disconnect the remote ped?
Type 'proceed' to continue, or 'quit' to quit now -> proceed
Command Result : No Error
lunacm:> ped connect ip 192.20.10.190 -slot 3
Command Result : No Error
lunacm:> ped get -slot 3
HSM slot 3 listening to remote PED (PED id=100).
Command Result : No Error
11. Perform the backup from the current slot to the partition that you designate on the Remote Backup HSM. Now that
the Backup HSM is listening correctly for a PED, the target partition can be created, with PED action for the
authentication.
lunacm:> partition archive backup -slot 3 -par SAbck1
Logging in as the SO on slot 3.
Please attend to the PED.
Creating partition SAbck1 on slot 3.
Please attend to the PED.
Logging into the container SAbck1 on slot 3 as the user.
Please attend to the PED.
Creating Domain for the partition SAbck1 on slot 3.
Please attend to the PED.
Verifying that all objects can be backed up...
85 objects will be backed up.
Backing up objects...
Cloned object 99 to partition SAbck1 (new handle 19).
SafeNet Luna Network HSM Administration Guide
Release 7.0 007-013576-002 Rev. A June 2017 Copyright 2001-2017 GemaltoAll rights reserved. 67

2 Backup and Restore HSMs and Partitions
Cloned object 33 to partition SAbck1 (new handle 20).
Cloned object 108 to partition SAbck1 (new handle 23).
.
.
.
Cloned object 78 to partition SAbck1 (new handle 128).
Cloned object 88 to partition SAbck1 (new handle 129).
Cloned object 40 to partition SAbck1 (new handle 130).
Backup Complete.
85 objects have been backed up to partition SAbck1
on slot 3.
Command Result : No Error
12. The backup operation is complete.
Restoring an HSM Partition From a Remotely Located Backup HSM
This section describes how to restore an application partition from a remotely located Backup HSM using RBS.
To restore an application partition from a remotely located backup HSM:
The following procedure provides an example of how to restore a partition from a remotely located Backup HSM. In this
example, the partition is restored to a SafeNet Luna Network HSM partition that is not in the activated state. A single
remote PED is used to authenticate to the remote Backup HSMand the SafeNet Luna Network HSM partition. If your
primary HSM partition (the partition onto which you will restore the backed-up objects) is in the activated state, then
only the Backup HSM needs PED activity for authentication during restore.
Note: The following steps apply to LunaCM only. For LunaSH, follow the procedure "To restore
a SafeNet Luna Network HSM partition from a directly connected Backup HSM:"on page 1.
Use the token backup list and token backup show commands to ensure that the Remote
Backup HSMis visible.
1. In our test setup, we have each of several SafeNet Luna HSM products. An easy way to see an updated summary
of all HSMs and slot assignments is to exit LunaCM and restart the utility.
C:\Program Files\SafeNet\LunaClient>lunacm.exe
LunaCM v7.0.0 - Copyright (c) 2006-2017 Gemalto, Inc.
Available HSMs:
Slot Id -> 0
Label ->
Serial Number -> 16298193222733
Model -> LunaSA 7.0.0
Firmware Version -> 7.0.1
Configuration -> Luna User Partition With SO (PED) Signing With Cloning Mode
Slot Description -> Net Token Slot
Slot Id -> 1
Label ->
SafeNet Luna Network HSM Administration Guide
Release 7.0 007-013576-002 Rev. A June 2017 Copyright 2001-2017 GemaltoAll rights reserved. 68

2 Backup and Restore HSMs and Partitions
Serial Number -> 16298193222735
Model -> LunaSA 7.0.0
Firmware Version -> 7.0.1
Configuration -> Luna User Partition With SO (PED) Signing With Cloning Mode
Slot Description -> Net Token Slot
Slot Id -> 2
Label -> legacypar1
Serial Number -> 16298193222734
Model -> LunaSA
Firmware Version -> 6.22.0
Configuration -> Luna User Partition, No SO (PED) Signing With Cloning Mode
Slot Description -> Net Token Slot
Slot Id -> 3
Label -> SAbck1
Serial Number -> 700101
Model -> G5Backup
Firmware Version -> 6.26.0
Configuration -> Luna User Partition With SO (PED) Signing With Cloning Mode
Slot Description -> User Token Slot
Slot Id -> 5
Tunnel Slot Id -> 7
Label ->
Serial Number -> 349297122734
Model -> K6 Base
Firmware Version -> 6.22.0
Configuration -> Luna User Partition With SO (PED) Signing With Cloning Mode
Slot Description -> User Token Slot
Slot Id -> 6
Tunnel Slot Id -> 7
Label -> mypcie6
Serial Number -> 150022
Model -> K6 Base
Firmware Version -> 6.22.0
Configuration -> Luna HSM Admin Partition (PED) Signing With Cloning Mode
Slot Description -> Admin Token Slot
HSM Configuration -> Luna HSM Admin Partition (PED)
HSM Status -> OK
Slot Id -> 8
HSM Label -> myG5pw
HSM Serial Number -> 7001312
HSM Model -> G5Base
HSM Firmware Version -> 6.10.4
HSM Configuration -> SafeNet Luna USB HSM (PW) Signing With Cloning Mode
HSM Status -> OK
Current Slot Id: 0
2. Verify which slot is listening for PED and whether it is expecting local or remote.
lunacm:>ped get
SafeNet Luna Network HSM Administration Guide
Release 7.0 007-013576-002 Rev. A June 2017 Copyright 2001-2017 GemaltoAll rights reserved. 69

2 Backup and Restore HSMs and Partitions
HSM slot 0 listening to local PED (PED id=0).
Command Result : No Error
3. Connect to Remote PED with ped connect.
4. Log into the partition to which you want to restore.
Note: This would not be necessary if the partition was activated - we are demonstrating that if
the partition was not in login state or activated state, it is straightforward to briefly switch the
PED to the primary HSM partition before switching the PEDback to the Backup HSM.
lunacm:> role login -n Crypto Officer
enter password: *******
Please attend to the PED.
Command Result : No Error
lunacm:> ped disconnect
Are you sure you wish to disconnect the remote ped?
Type 'proceed' to continue, or 'quit' to quit now -> proceed
Command Result : No Error
(The current selected slot in LunaCM is still slot 0, and having ensured login status on that slot/partition we have just
released the Remote PED connection there. The other end of the Remote PED pair, the PED-connected host computer
running PedServer, is now free to accept a Remote PED link from another PedClient, which will be the host attached to
the SafeNet Luna Backup HSM.)
Note: In this example, the SafeNet Luna Network HSM partition, to which we will restore
objects, is visible in LunaCM at slot 0 because it is linked to this SafeNet Luna HSM client by
NTLS, while this Client is registered to that partition at the SafeNet Luna Network HSM.
The SafeNet Luna Backup HSM is visible in LunaCM, at slot 3 in this case, because it is linked
by the RBS connection that you previously established (see "To Configure RBS" above in this
chapter); that is, PedClient is running on this Client, and PedClient and rbs.exe are running on
the Backup HSM's host, with each other identified as their partner in the RBS link.
5. Connect the Remote PED to the Backup HSM (which, in this example, is slot 3).
lunacm:> ped connect ip 192.20.10.190 slot 3
Command Result : No Error
lunacm:> ped get
HSM slot 0 listening to local PED (PED id=0).
SafeNet Luna Network HSM Administration Guide
Release 7.0 007-013576-002 Rev. A June 2017 Copyright 2001-2017 GemaltoAll rights reserved. 70

2 Backup and Restore HSMs and Partitions
Command Result : No Error
lunacm:> ped get slot 3
HSM slot 3 listening to remote PED (PED id=100).
Command Result : No Error
The ped connect command specifies the slot (now the SafeNet Luna Backup HSM) that makes a new Remote
PED connection, because that slot indication is part of the command - and ped get verifies the new Remote PED-
connected slot. But the focus of the library/LunaCM has not changed from slot 0; any other LunaCM commands
that act on a slot will act on slot 0 until you change that with slot set. You could verify that current focus, if you
wished, by running slot list again.
6. Restore to the current slot from the slot that corresponds to the Backup HSM.
lunacm:> partition archive restore -slot 3 -par SAbck1
Logging in to partition SAbck1 on slot 3 as the user.
Please attend to the PED.
Verifying that all objects can be restored...
85 objects will be restored.
Restoring objects...
Cloned object 19 from partition SAbck1 (new handle 20).
Cloned object 20 from partition SAbck1 (new handle 21).
Cloned object 23 from partition SAbck1 (new handle 22).
.
.
.
Cloned object 128 from partition SAbck1 (new handle 137).
Cloned object 129 from partition SAbck1 (new handle 138).
Cloned object 130 from partition SAbck1 (new handle 139).
Restore Complete.
85 objects have been restored from partition SAbck1 on slot 3.
Command Result : No Error
Because the LunaCM focus rests with the target partition in slot 0, your partition archive restore command must
explicitly identify the slot from which backup source objects are to be cloned, slot 3 in this example, onto the target
partition, current-slot 0 in this case. You also specified the backup partition name, because a SafeNet Luna Backup
HSM can contain more than one archived partition.
7. Verify that the restored slot now looks like it did just before the backup was originally performed.
lunacm:> partition archive list -slot 3
HSM Storage Information for slot 3:
Total HSM Storage Space: 16252928
Used HSM Storage Space: 43616
Free HSM Storage Space: 16209312
Number Of Allowed Partitions: 20
SafeNet Luna Network HSM Administration Guide
Release 7.0 007-013576-002 Rev. A June 2017 Copyright 2001-2017 GemaltoAll rights reserved. 71

2 Backup and Restore HSMs and Partitions
Number Of Allowed Partitions: 1
Partition list for slot 3
Number of partition: 1
Name: SAbck1
Total Storage Size: 41460
Used Storage Size: 41460
Free Storage Size: 0
Number Of Objects: 85
Command Result : No Error
lunacm:>
8. Remote restore from backup, using RBS, is complete.
To restore onto a different remote SafeNet Luna HSM, the same arrangement is required:
•The remote HSM must already have a suitable partition.
•If the restore-target HSM is a SafeNet Luna Network HSM, the target partition can have any name - it does not
need to match the name of the source partition on the backup device.
•Your workstation must be registered as a client to that partition.
Backup and Restore From the Appliance to a Local Backup
HSM (LunaSH)
This section describes how to use LunaSH to backup and restore a partition on the appliance to a locally connected
SafeNet Luna Backup HSM(Backup HSM). To perform a local backup, you connect the SafeNet Luna Backup HSMto
a USBport on the SafeNet Luna Network HSM appliance and use LunaSH to log in as the Crypto Officer (CO) to the
HSM partitions that you want to backup.
The backup operation can go from a source partition (on a SafeNet Luna Network HSM) to an existing partition on the
Backup HSM, or if one does not exist, a new partition can be created during the backup. The restore operation,
however, cannot create a target partition on a SafeNet Luna Network HSM; it must already exist.
You can restore a partition backup to the source HSM or to a different SafeNet Luna Network HSM. The HSM you
restore to must already have a suitable partition created for the restored objects. The partition can have any name - it
does not need to match the name of the source partition on the backup HSM.
You can connect the Backup HSM directly to the SafeNet Luna Network HSM appliance to backup some or all of the
individual partitions it contains, using LunaSH. You require the Partition Crypto Officer (CO) credentials for each
partition you want to backup.
Note: You cannot use this method to backup partitions configured to use STC (see "Secure
Trusted Channel (STC)"on page 259). To backup a partition configured to use STC, you must
use LunaCM, as described in "Backup and Restore From the Appliance to a Local Backup
HSM (LunaSH)"above.
SafeNet Luna Network HSM Administration Guide
Release 7.0 007-013576-002 Rev. A June 2017 Copyright 2001-2017 GemaltoAll rights reserved. 72

2 Backup and Restore HSMs and Partitions
To perform a backup/restore, you open an SSH or serial connection from your workstation to the appliance, and use
LunaSH to perform a backup to the Backup HSM connected to the appliance, as illustrated in the following figure:
Figure 1: Partition backup/restore using a Backup HSM connected directly to the appliance
Workstation requirements
The workstation is simply a display terminal for LunaSH running on the appliance. It requires an SSHclient (ssh on
Linux, PuTTY on Windows). It does not require the SafeNet Luna HSM client software.
PED-authenticated partitions
The PEDs are required only if the SafeNet Luna Network HSM is PED-authenticated. The appropriate SO (blue),
partition (black) and domain (red) PED keys are required. The Backup HSM and SafeNet Luna Network HSM must
share the same domain (red) PED key value.
Although two PEDs are recommended (one connected to the SafeNet Luna Network HSM and one connected to the
Backup HSM)you can use a single PED, if desired. If using a single PED, note that you can connect the PED to only
one HSM at a time. You will need to disconnect it from the source (SafeNet Luna Network HSM) HSM and connect to
the target (SafeNet Luna Backup HSM) when PEDoperations are needed at those HSMs respectively.
Backing Up a Partition to a Locally Connected Backup HSM
You can backup any partitions you can log in to as the Crypto Officer.
To backup a SafeNet Luna Network HSM partition to a directly connected Backup HSM:
1. Connect all the required components and open a terminal session to the SafeNet Luna Network HSM appliance.
See the following topics for details:
–"Open a Connection" on page 1 in the Configuration Guide
–"Backup HSM Installation, Storage, and Maintenance"on page 49
Connect your PED directly to the HSM, and set it to Local PED-USB mode. (For legacy PED-HSM connections
via MDSM cable, set your PED to Local PED-SCP mode.) See "Changing Modes"on page 176 for instructions on
changing modes on the Luna PED.
Connect your Backup HSMto any USB port on the appliance.
2. Open a LunaSH session on the SafeNet Luna Network HSM appliance.
login as: admin
admin@192.20.10.202's password:
Last login: Tue Dec 30 16:03:46 2014 from 192.16.153.111
SafeNet Luna Network HSM 7.0 Command Line Shell - Copyright (c) 2001-2017 Gemalto, Inc. All
rights reserved.
[myluna] lunash:>
3. Use the token backup list and token backup show commands to determine the serial number of the Backup
HSMand to verify its partition and storage configuration:
lunash:>token backup list
SafeNet Luna Network HSM Administration Guide
Release 7.0 007-013576-002 Rev. A June 2017 Copyright 2001-2017 GemaltoAll rights reserved. 73

2 Backup and Restore HSMs and Partitions
Token Details:
============
Token Label: BackupHSM
Slot: 6
Serial #: 7000179
Firmware: 6.26.0
Hardware Model: G5 Backup
Command Result : 0 (Success)
lunash:> token backup show -serial 700179
Token Details:
============
Token Label: BackupHSM
Serial #: 700179
Firmware: 6.22.0
Hardware Model: SafeNet Luna USB HSM
Authentication Method: PED keys
Token Admin login status: Logged In
Token Admin login attempts left: 3 before Token zeroization!
Partition Information:
======================
Partitions licensed on token: 20
Partitions created on token: 0
----------------------
There are no partitions.
Token Storage Information:
==========================
Maximum Token Storage Space (Bytes): 16252928
Space In Use (Bytes): 0
Free Space Left (Bytes): 16252928
License Information:
====================
621010355-000 621-010355-000 G5 Backup Device Base
621000005-001 621-000005-001 Backup Device Partitions 20
621000006-001 621-000006-001 Backup Device Storage 15.5 MB
621000007-001 621-000007-001 Backup Device Store MTK Split Externally
621000008-001 621-000008-001 Backup Device Remote Ped Enable
Command result : 0 (Success)
4. Use the partition backup command to backup a specified partition and provide the PED keys as prompted, for
example:
[myluna] lunash:>par backup -s 7000179 -par p1 -tokenPar bck1
Type 'proceed' to continue the backup, or 'quit'
to abort this operation.
> proceed
Please enter the password for the HSM partition:
SafeNet Luna Network HSM Administration Guide
Release 7.0 007-013576-002 Rev. A June 2017 Copyright 2001-2017 GemaltoAll rights reserved. 74

2 Backup and Restore HSMs and Partitions
> *******
Warning: You will need to attach Luna PED to the SafeNet Luna Backup HSM
to complete this operation.
You may use the same Luna PED that you used for SafeNet Luna Network HSM.
Please hit <enter> when you are ready to proceed.
Luna PED operation required to login to token - use token Security Officer (blue) PED key.
Luna PED operation required to create a partition - use User or Partition Owner (black) PED
key.
Luna PED operation required to login to user on token - use User or Partition Owner (black)
PED key.
Luna PED operation required to generate cloning domain on the partition - use Domain (red)
PED key.
Object "1-User DES Key1" (handle 17) cloned to handle 11 on target
Object "1-User DES Key2" (handle 18) cloned to handle 12 on target
Object "1-User Public RSA Key1-512" (handle 19) cloned to handle 13 on target
.
.
.
Object "1-User ARIA Key3" (handle 124) cloned to handle 118 on target
Object "1-User ARIA Key4" (handle 125) cloned to handle 119 on target
Object "1-User ARIA Key5" (handle 126) cloned to handle 120 on target
'partition backup' successful.
Command Result : 0 (Success)
5. Use the token backup show command to verify the backup:
lunash:> token backup show -serial 667788
Token Details:
============
Token Label: BackupHSM
Serial #: 700179
Firmware: 6.26.0
HSM Model: G5Backup
Authentication Method: PED keys
Token Admin login status: Logged In
Token Admin login attempts left: 3 before Token zeroization!
Partition Information:
======================
Partitions licensed on token: 20
Partitions created on token: 1
----------------------
Partition: 7000179008, Name: bck1.
Token Storage Information:
==========================
Maximum Token Storage Space (Bytes): 16252928
Space In Use (Bytes): 43616
Free Space Left (Bytes): 16209312
License Information:
====================
SafeNet Luna Network HSM Administration Guide
Release 7.0 007-013576-002 Rev. A June 2017 Copyright 2001-2017 GemaltoAll rights reserved. 75

2 Backup and Restore HSMs and Partitions
621010355-000 621-010355-000 G5 Backup Device Base
621000005-001 621-000005-001 Backup Device Partitions 20
621000006-001 621-000006-001 Backup Device Storage 15.5 MB
621000007-001 621-000007-001 Backup Device Store MTK Split Externally
621000008-001 621-000008-001 Backup Device Remote PED Enable
Command result : 0 (Success)
Restoring a Partition from a Locally Connected Backup HSM
You can backup any partitions you can log in to as the Crypto Officer.
To restore a SafeNet Luna Network HSM partition from a directly connected Backup HSM:
To restore the partition contents from the SafeNet Remote Backup Device to the same local SafeNet Luna Network
HSM, use the same setup described above, but use the partition backup restore command instead.
1. Connect all the required components and open a terminal session to the SafeNet Luna Network HSM appliance.
See the following topics for details:
–"Open a Connection" on page 1 in the Installation and Configuration Guide
–"Backup HSM Installation, Storage, and Maintenance"on page 49
Connect your PED directly to the HSM, and set it to Local PED-USB mode. (For legacy PED-HSM connections
via MDSM cable, set your PED to Local PED-SCP mode.) See "Changing Modes"on page 176 for instructions on
changing modes on the Luna PED.
2. Open a LunaSH session on the SafeNet Luna Network HSM appliance.
login as: admin
admin@192.20.10.202's password:
Last login: Tue Feb 28 16:03:46 2012 from 192.16.153.111
SafeNet Luna Network HSM 7.0 Command Line Shell - Copyright (c) 2001-2016 Gemalto, Inc. All
rights reserved.
[myluna] lunash:>
3. Use the partition restore command to restore a partition:
[myluna] lunash:>par restore -s 7000179 -tokenPar bk5 -par p1 -replace
Please enter the password for the HSM partition:
> *******
CAUTION: Are you sure you wish to erase all objects in the
partition named: p1
Type 'proceed' to continue, or 'quit' to quit now.
> proceed
Warning: You will need to attach Luna PED to the SafeNet Luna Backup HSM to complete this
operation.
You may use the same Luna PED that you used for SafeNet Luna Network HSM.
Please hit <enter> when you are ready to proceed.
Luna PED operation required to login to user on token - use User or Partition Owner (black)
PED key.
Object "1-User DES Key1" (handle 17) cloned to handle 11 on target
Object "1-User DES Key2" (handle 18) cloned to handle 12 on target
SafeNet Luna Network HSM Administration Guide
Release 7.0 007-013576-002 Rev. A June 2017 Copyright 2001-2017 GemaltoAll rights reserved. 76

2 Backup and Restore HSMs and Partitions
Object "1-User Public RSA Key1-512" (handle 19) cloned to handle 13 on target
.
.
.
Object "1-User ARIA Key3" (handle 124) cloned to handle 118 on target
Object "1-User ARIA Key4" (handle 125) cloned to handle 119 on target
Object "1-User ARIA Key5" (handle 126) cloned to handle 120 on target
'partition restore' successful.
Command Result : 0 (Success)
Troubleshooting
This section provides troubleshooting tips for errors you may encounter when performing a partition backup/restore
operation.
Warning: This token is not in the factory reset (zeroized) state
If you insert a backup token that has previously been used on a password-authenticated SafeNet Luna Network HSM
into a PED-authenticated SafeNet Luna Network HSM, and attempt to initialize it, the system responds with the
message "Warning: This token is not in the factory reset (zeroized) state" as shown in the following example:
lunash:>token backup init -label mylunatoken -serial 1234567 -force
Warning: This token is not in the factory reset (zeroized) state.
You must present the current Token Admin login credentials
to clear the backup token's contents.
Luna PED operation required to initialize backup token - use
Security Officer (blue) PED key.
Error: 'token init' failed. (300130 : LUNA_RET_INVALID_ENTRY_TYPE)
Command Result : 65535 (Luna Shell execution)
This is a security feature, intended to prevent backup of PED-secured HSM objects onto a less secure Password
Authenticated token. To work around this problem, issue the token factoryreset command, and then initialize the
token, as shown in the following example:
lunash:>token backup factoryreset -serial 1234567
CAUTION: Are you sure you wish to reset this backup token to
factory default settings? All data will be erased.
Type 'proceed' to return the token to factory default, or
'quit' to quit now.
> proceed
token factoryReset' successful.
Command Result : 0 (Success)
lunash:>token backup init -label mylunatoken -serial 1234567 -force
Luna PED operation required to initialize backup token - use
Security Officer (blue) PED key.
Luna PED operation required to login to backup token - use
Security Officer (blue) PED key.
Luna PED operation required to generate cloning domain on
SafeNet Luna Network HSM Administration Guide
Release 7.0 007-013576-002 Rev. A June 2017 Copyright 2001-2017 GemaltoAll rights reserved. 77

2 Backup and Restore HSMs and Partitions
backup token - use Domain (red) PED key.
'token init' successful.
Command Result : 0 (Success)
SafeNet Luna Network HSM Administration Guide
Release 7.0 007-013576-002 Rev. A June 2017 Copyright 2001-2017 GemaltoAll rights reserved. 78

3
Capabilities and Policies
HSM capabilities describe the SafeNet Luna Network HSM's configuration, and are displayed using the LunaSH
command hsm showpolicies. They are set at manufacture according to the model you selected at time of purchase.
Capabilities can only be modified by purchase and application of capability updates.
HSM policies correspond to a subset of capabilities that allow you to customize the HSM functions. Policies can be
modified to provide greater security based on your specific needs. For example, you can restrict the HSM to use only
FIPS-approved algorithms by setting HSM policy 12.
Partitions inherit the capabilities and policy settings of the HSM. Partitions also have policies that can be set to
customize the partition functions. Partition policies can never be modified to be less secure than the corresponding
HSM capability/policy. For example, if the HSM's cloning policy is disallowed (see HSM policy 7), partition policies 0
and 4, which allow cloning of private or secret keys, cannot be set.
The following sections list and describe the HSM and partition capabilities and policies:
•"HSM Capabilities and Policies"below
•"Partition Capabilities and Policies"on page 83
HSM Capabilities and Policies
HSM capabilities describe the SafeNet Luna Network HSM's configuration. They are set a manufacture according to
the model you selected at time of purchase. Capabilities can only be modified by purchase and application of capability
updates.
HSM policies correspond to a subset of capabilities that allow you to modify the HSM functions. Policies can be
modified to provide greater security based on your specific needs. They can never be modified to be less secure than
the corresponding capability.
To view the HSM capability and policy settings, use the LunaSH command hsm showpolicies.
Tomodify HSM policies, login as HSMSO and use the LunaSH command hsm changepolicy -policy <policy#> -
value <0/1>.
See "hsm changepolicy"on page1 in the LunaSH Command Reference Guide for command syntax.
To zeroize the HSMand reset the policies to their default values, use hsm factoryreset.
Destructiveness
In some cases, changing an HSM policy zeroizes all application partitions or the entire HSM as a security measure.
These policies are listed as destructive.
SafeNet Luna Network HSM Administration Guide
Release 7.0 007-013576-002Rev. A June 2017 Copyright 2001-2017 GemaltoAll rights reserved. 79

3 Capabilities and Policies
HSMCapability and Policy Descriptions
The table below summarizes the relationships and provides a brief description of the purpose and operation of each
capability and policy.
# HSM Capability HSM Policy Description
0Enable PIN-based
authentication
If allowed, the HSM authenticates all users with keyboard-
entered passwords.
1Enable PED-based
authentication
If allowed, the HSM authenticates users with secrets stored
on physical PED keys, read by a SafeNet Luna PED. The
Crypto Officer and Crypto User roles may also be configured
with a secondary, keyboard-entered challenge secret.
2Performance level Numerical value indicates the performance level of this
HSM, determined by the model you selected at time of
purchase:
• 4: Standard performance
• 8: Enterprise performance
• 15: Maximum performance
4Enable domestic
mechanisms & key
sizes
Always allowed. All SafeNet Luna HSMs are capable of full-
strength cryptography with no US export restrictions.
6Enable masking Always disallowed. SIM has been deprecated on all current
SafeNet Luna Network HSMs.
7Enable cloning Allow cloning
Destructive
If allowed, the HSM is capable of cloning cryptographic
objects from one partition to another. This policy must be
enabled to backup partitions over a network or create HA
groups. Partition Security Officers may then enable/disable
cloning on individual partitions.
9Enable full (non-
backup)
functionality
If allowed, the HSM is capable of full cryptographic
functions.
This capability is only disallowed on SafeNet Luna Backup
HSMs.
12 Enable non-FIPS
algorithms
Allow non-FIPS
algorithms
Destructive
If allowed, the HSM can use all available cryptographic
algorithms.
If disallowed, only algorithms sanctioned by the FIPS 140-2
standard are permitted. The following is displayed in the
output from hsm show in LunaSH:
FIPS 140-2 Operation:
=====================
The HSM is in FIPS 140-2 approved operation mode.
15 Enable SO reset of
partition PIN
SO can reset
partition PIN
If allowed, a Partition SO can reset the password or PED
secret of a Crypto Officer who has been locked out after too
SafeNet Luna Network HSM Administration Guide
Release 7.0 007-013576-002 Rev. A June 2017 Copyright 2001-2017 GemaltoAll rights reserved. 80

3 Capabilities and Policies
# HSM Capability HSM Policy Description
Destructive many bad login attempts.
If disallowed, the lockout is permanent and the partition
contents are no longer accessible. The partition must be re-
initialized, and key material restored from a backup device.
See "Failed Logins"on page 335 for more information.
16 Enable network
replication
Allow network
replication
If allowed, cryptographic object cloning is permitted over a
network. This is required for HA groups, and for partition
backup to a remote or client-connected SafeNet Luna
Backup HSM.
If disallowed, cloning over a network is not permitted.
Partition backup is possible to a locally-connected SafeNet
Luna Backup HSM only. Setting this policy to 0means that
only the HSM SO can backup partitions.
17 Enable Korean
Algorithms
Allow Korean
algorithms
If allowed, the SafeNet Luna Network HSM can use the
Korean algorithm set. This capability may be purchased as
an upgrade. See "HSM Capability and Partition
Upgrades"on page 287.
18 FIPS evaluated Always disallowed - deprecated policy. All SafeNet Luna
Network HSMs are capable of operating in FIPS Mode.
19 Manufacturing
Token
N/A (SafeNet internal use only)
21 Enable forcing user
PIN change
Force user PIN
change after
set/reset
If allowed, when a Partition SO initializes the Crypto Officer
role (or resets the password/PED secret), the CO must
change the credential with role changepw before any other
actions are permitted. The same is true when the CO
initializes/resets the Crypto User role. This policy is
intended to enforce the separation of roles on the partition.
If disallowed, the CO/CU may continue to use the credential
assigned by the Partition SO.
22 Enable offboard
storage
Allow off-board
storage
Destructive
On previous HSMs, this policy allowed or disallowed the use
of the portable SIM key. SIM is not supported on this version
of SafeNet Luna HSM.
23 Enable partition
groups
Always disallowed - deprecated policy.
25 Enable Remote
PED usage
Allow Remote PED
usage
Always enabled on PED-authenticated SafeNet Luna
Network HSMs. All PED-authenticated HSMs are capable
of connecting to a local PED or a remotely-located PED
server. The HSM SO may turn this feature on or off.
27 HSM non-volatile
storage space
Displays the non-volatile maximum storage space (in bytes)
on the HSM. This is determined by the model of SafeNet
SafeNet Luna Network HSM Administration Guide
Release 7.0 007-013576-002 Rev. A June 2017 Copyright 2001-2017 GemaltoAll rights reserved. 81

3 Capabilities and Policies
# HSM Capability HSM Policy Description
Luna Network HSM you selected at time of purchase.
30 Enable Unmasking Allow unmasking If allowed, cryptographic material can be migrated from
legacy SafeNet appliances that used SIM.
33 Maximum number of
partitions
Displays the maximum number of application partitions that
can be created on the HSM. This number is determined by
the model of SafeNet Luna Network HSM you selected at
time of purchase. On some models, the number of allowable
partitions can be upgraded with a separate purchase. See
"HSM Capability and Partition Upgrades"on page 287 for
more information.
35 Enable Single
Domain
Not applicable to SafeNet Luna Network HSMs.
36 Enable Unified PED
Key
Not applicable to SafeNet Luna Network HSMs.
37 Enable MofN Allow MofN If allowed on PED-authenticated SafeNet Luna Network
HSMs, this policy enables you to split a PED secret among
multiple PED keys (see "MofN Split Secret Keys"on page
182).
If disallowed, users will no longer be asked to split a PED
secret (M and N automatically set to 1).
Always disallowed on password-authenticated HSMs.
38 Enable small form
factor
backup/restore
Not available in this release.
39 Enable Secure
Trusted Channel
Allow Secure
Trusted Channel
If allowed, this policy enables the use of Secure Trusted
Channel for partition-client connections (see "Secure
Trusted Channel (STC)"on page 259).
If disallowed, all partition-client connections must use
NTLS.
40 Enable
decommission on
tamper
Decommission on
tamper
Destructive
If allowed, the HSMwill be decommissioned if a tamper
event occurs. Decommissioning deletes all partitions and
their contents, the audit role, and the audit configuration. The
HSM policy settings are retained.
See "Tamper Events"on page 303 for more information.
CAUTION: Setting this policy to 0will zeroize the entire
HSM and it must be re-initialized.
42 Enable partition re-
initialize
Not available in this release.
43 Enable low level Allow low level math This is enabled by default, and must be enabled to provide
SafeNet Luna Network HSM Administration Guide
Release 7.0 007-013576-002 Rev. A June 2017 Copyright 2001-2017 GemaltoAll rights reserved. 82

3 Capabilities and Policies
# HSM Capability HSM Policy Description
math acceleration acceleration maximum performance. Do not disable unless instructed to
do so by Gemalto Technical Support.
45 Enable Fast-Path Not available in this release.
46 Allow Disabling
Decommission
Disable
Decommission
Destructive
If enabled, the decommission button is disabled, preventing
decommissioning of the HSM.
Note: You cannot enable this policy if HSM policy 40:
Decommission on Tamper is enabled.
47 Enable Tunnel Slot Not available in this release.
48 Enable Controlled
Tamper Recovery
Do Controlled
Tamper Recovery
If allowed, the HSMSOmust explicitly clear the tamper
before the HSM can resume normal operations. This is the
default behavior.
If disallowed, the HSM must be restarted before it can
resume normal operations.
See "Tamper Events"on page 303 for more information.
Partition Capabilities and Policies
Partitions inherit the capabilities and policy settings of the HSM. Partitions also have policies that can be set to
customize the partition functions. Partition policies can never be modified to be less secure than the corresponding
HSM capability/policy. For example, if the HSM's cloning policy is disallowed (see HSM policy 7), partition policies 0
and 4, which allow cloning of private or secret keys, cannot be set.
Note: If you are running more than one LunaCM session against the same partition, and
change a partition policy in one LunaCM session, the policy change will be reflected in that
session only. You must exit and restart the other LunaCM sessions to display the changed
policy settings.
To view the partition capabilities and policy settings, use the LunaCM command partition showpolicies.
To modify partition policies, login as Partition SO and use the LunaCM command partition changepolicy -policy
<policy#> -value <0/1/value>.
See "partition changepolicy"on page1 in the LunaCM Command Reference Guide for command syntax.
Destructiveness
In some cases, changing a partition policy forces deletion of all cryptographic objects on the partition as a security
measure. These policies are listed as destructive. Destructive policies are typically those that change the security
level of the objects stored in the partition.
Use the LunaCMcommand partition showpolicies -verbose to check whether the policy you want to enable/disable
is destructive.
SafeNet Luna Network HSM Administration Guide
Release 7.0 007-013576-002 Rev. A June 2017 Copyright 2001-2017 GemaltoAll rights reserved. 83

3 Capabilities and Policies
Partition Capabilities and Policies List
The table below summarizes the relationships and provides a brief description of the purpose and operation of each
capability and policy.
# Partition Capability Partition Policy Description
0Enable private key
cloning
Allow private key
cloning
Destructive: ON
If enabled, the partition is capable of cloning cryptographic
objects to another partition. This policy must be enabled to
backup partitions or create HA groups.
1Enable private key
wrapping
Allow private key
wrapping
Destructive: ON
Always disabled for all partitions on a SafeNet Luna Network
HSM. Private keys on the partition may not be wrapped off.
The Partition SOcannot change this policy.
2Enable private key
unwrapping
Allow private key
unwrapping
If enabled, private keys may be unwrapped onto the
partition. The Partition SO can turn this feature on or off.
If disabled, private key unwrapping is not available, and the
Partition SOcannot change this.
3Enable private key
masking
Allow private key
masking
Destructive: ON
Always disabled. SIM has been deprecated on all current
SafeNet Luna Network HSMs. The Partition SO cannot
change this policy.
4Enable secret key
cloning
Allow secret key
cloning
Destructive: ON
If enabled, secret keys on the partition can be backed up.
The Partition SO can turn this feature on or off. The Partition
SO may wish to turn this feature on immediately before a
scheduled backup, and then turn it off again to prevent
unauthorized backup.
If disabled, secret keys cannot be backed up, and the
Partition SOcannot change this.. Partition backup or
partition network replication is allowed for the SafeNet high
availability feature.
5Enable secret key
wrapping
Allow secret key
wrapping
Destructive: ON
If enabled, secret keys can be wrapped off the partition. The
Partition SO can turn this feature on or off. The Partition SO
may wish not to allow secret key wrapping, in which case
he/she would turn off this policy.
If disabled, the partition does not support secret key
wrapping, and the Partition SOcannot change this.
6Enable secret key
unwrapping
Allow secret key
unwrapping
If enabled, secret keys can be unwrapped onto the partition.
The Partition SO can turn this feature on or off.
If disabled, the partition does not support secret key
unwrapping, and the Partition SOcannot change this.
7Enable secret key
masking
Allow secret key
masking
Destructive: ON
Always disabled. SIM has been deprecated on all current
SafeNet Luna Network HSMs. The Partition SO cannot
change this policy.
10 Enable multipurpose Allow multipurpose If enabled, keys for multiple purposes, such as signing and
SafeNet Luna Network HSM Administration Guide
Release 7.0 007-013576-002 Rev. A June 2017 Copyright 2001-2017 GemaltoAll rights reserved. 84

3 Capabilities and Policies
# Partition Capability Partition Policy Description
keys keys
Destructive: ON
decrypting, may be created on the partition. The Partition SO
can turn this feature on or off.
If disabled, keys created on (or unwrapped onto) the partition
must specify only a single function in the attribute template.
11 Enable changing
key attributes
Allow changing key
attributes
Destructive: ON
If enabled, non-sensitive attributes of the keys on the
partition are modifiable (the user can change the functions
that the key can use).
If disabled, keys created on the partition cannot be modified.
This policy affects the following "key function attributes":
CKA_ENCRYPT
CKA_DECRYPT
CKA_WRAP
CKA_UNWRAP
CKA_SIGN
CKA_SIGN_RECOVER
CKA_VERIFY
CKA_VERIFY_RECOVER
CKA_DERIVE
CKA_EXTRACTABLE
15 Allow failed
challenge responses
Ignore failed
challenge responses
Destructive: ON
This policy applies to PED-authenticated SafeNet Luna
HSMs only. The Partition SO can turn the feature on or off.
If enabled, failed challenge secret login attempts on an
activated partition are not counted towards a partition
lockout. Only failed PED key authentication attempts will
increment the counter.
If disabled, failed login attempts using either a PEDkey or a
challenge secret will count towards a partition lockout.
See "Activation and Auto-Activation on PED-Authenticated
Partitions"on page 160 and "Failed Logins"on page 335 for
more information.
16 Enable operation
without RSA
blinding
Operate without
RSA blinding
Destructive: ON
If enabled, the partition may run in a mode that does not use
RSA blinding (a technique that introduces random elements
into the signature process to prevent timing attacks on the
RSA private key. Use of this technique may be required by
certain security policies, but it does reduce performance).
The Partition SO can turn this feature on or off.
If disabled, the partition will always run in RSA blinding
mode; performance will be affected.
If the policy is on (set to 1), RSA blinding is not used.
17 Enable signing with
non-local keys
Allow signing with
non-local keys
If a key was generated on an HSM, CKA_LOCAL is set to 1.
With this policy turned off, only keys with CKA_LOCAL=1
can be used to sign data on the HSM.
SafeNet Luna Network HSM Administration Guide
Release 7.0 007-013576-002 Rev. A June 2017 Copyright 2001-2017 GemaltoAll rights reserved. 85

3 Capabilities and Policies
# Partition Capability Partition Policy Description
Keys that are imported (unwrapped) to the HSM have CKA_
LOCAL explicitly set to 0, so they may not be used for
signing. Cloning and SIM maintain the value of CKA_
LOCAL.
With this policy turned on, keys that did not originate on the
HSM (CKA_LOCAL=0) may be used for signing, and their
trust history is not assured.
18 Enable raw RSA
operations
Allow raw RSA
operations
Destructive: ON
If enabled, the partition may allow raw RSA operations
(mechanism CKM_RSA_X_509). This allows weak
signatures and weak encryption. The Partition SO can turn
this feature on or off.
If disabled, the partition will not support raw RSA operations.
20 Max failed user
logins allowed
Max failed user
logins allowed
Displays the maximum number of failed partition login
attempts before the partition is locked out (see "Failed
Logins"on page 335).
The Partition SO can change the number of failed logins to a
value lower than the maximum if desired.
21 Enable high
availability recovery
Allow high
availability recovery
If enabled, partitions in the same HA group may be used to
restore the login state of this partition after power outage or
other deactivation. RecoveryLogin must be configured in
advance (see "role recoveryinit"on page1 and "role
recoverylogin"on page1 in the LunaCM Command
Reference Guide for details. The Partition SO can turn this
feature on or off.
22 Enable activation Allow activation Applies only to PED-authenticated HSMs.
If enabled, the black and/or gray PED key secrets may be
cached, so that the CO or CU only needs the challenge
secret to login. The Partition SO can turn this feature on or
off.
If disabled (or the policy is turned off), PED keys must be
presented at each login, whether the call is local or from a
client application.
This policy setting is overidden and activation is disabled if a
tamper event occurs, or if an uncleared tamper event is
detected on reboot. See "Tamper Events"on page 303, and
"Activation and Auto-Activation on PED-Authenticated
Partitions"on page 160 for more information.
23 Enable auto-
activation
Allow auto-
activation
See Capability 22 above for a description of activation.
If enabled, the black or gray PED key secrets may be
encrypted and semi-permanently cached to hard disk, so
that the partition's activation status can be maintained after
a power loss of up to two hours. The Partition SO can turn
SafeNet Luna Network HSM Administration Guide
Release 7.0 007-013576-002 Rev. A June 2017 Copyright 2001-2017 GemaltoAll rights reserved. 86

3 Capabilities and Policies
# Partition Capability Partition Policy Description
this feature on or off.
If disabled, this partition does not support auto-activation.
This policy setting is overidden and auto-activation is
disabled if a tamper event occurs, or if an uncleared tamper
event is detected on reboot. See "Tamper Events"on page
303, and "Activation and Auto-Activation on PED-
Authenticated Partitions"on page 160 for more information.
25 Minimum PIN length
(inverted: 255 - min)
Minimum PIN length
(inverted: 255 - min)
The absolute minimum length for a partition login PIN is 8
characters. This is displayed as a value subtracted from
256. The policy value is determined as follows:
Subtract the desired minimum PIN length from 256 (the
absolute maximum length), and set policy 25 to that value.
256 - (min PIN) = (policy value)
For example, to set the minimum PINlength to 10
characters, the Partition SO should set the value of this
policy to 246:
256 - 10 = 246
The reason for this inversion is that a policy can only be set
to a value equal to or lower than the value set by its
capability. If the absolute minimum PIN length was set to 8,
the Partition SOwould be able to set the preferred minimum
to 2, a less-secure policy. The Partition SO may only change
the minimum PIN length to increase security by forcing
stronger passwords.
26 Maximum PIN
length
Maximum PIN
length
The absolute maximum length for a partition login PIN is 255
characters. The effective maximum may be changed by the
Partition SO, and must always be greater than the value of
the minimum PIN length, determined by the formula in the
description of policy 25 (above).
28 Enable Key
Management
Functions
Allow Key
Management
Functions
Destructive: ON
The Partition SO can disable access to any key
management functions by the user - all users become
Crypto Users (the restricted-capability user) even if logged in
as Crypto Officer.
29 Enable RSA signing
without confirmation
Perform RSA
signing without
confirmation
Destructive: ON
The HSM can perform an internal verification (confirmation)
of a signing operation to validate the signature. This
confirmation is disabled by default because it has a
performance impact on signature operations.
31 Enable private key
unmasking
Allow private key
unmasking
Remove encryption with AES 256-bit key from private key
32 Enable secret key
unmasking
Allow secret key
unmasking
Remove encryption with AES 256-bit key from secret key
SafeNet Luna Network HSM Administration Guide
Release 7.0 007-013576-002 Rev. A June 2017 Copyright 2001-2017 GemaltoAll rights reserved. 87

3 Capabilities and Policies
# Partition Capability Partition Policy Description
33 Enable RSA PKCS
mechanism
Allow RSA PKCS
mechanism
Destructive: ON
34 Enable CBC-PAD
(un)wrap keys of
any size
Allow CBC-PAD
(un)wrap keys of
any size
Destructive: ON
35 Enable private key
SFF backup/restore
Allow private key
SFF backup/restore
Destructive: ON
Not available in this release.
36 Enable secret key
SFF backup/restore
Allow secret key
SFF backup/restore
Destructive: ON
Not available in this release.
37 Enable Secure
Trusted Channel
Force Secure
Trusted Channel
Destructive: OFF
If enabled, the Partition SO can turn this policy on to require
Secure Trusted Channel (STC) for partition access.
If disabled, the Client will use NTLS to access the partition.
NOTE: It is not possible for a single Client to access some
partitions on an appliance using STC and others on the same
appliance using NTLS. All connections between a single
client and a single SafeNet Luna Network HSM but be either
STC or NTLS. See "Secure Trusted Channel (STC)"on
page 259 in the Administration Guide for more information.
38 Enable Fast-Path Not available in this release.
39 Enable Start/End
Date Attributes
Not available in this release.
SafeNet Luna Network HSM Administration Guide
Release 7.0 007-013576-002 Rev. A June 2017 Copyright 2001-2017 GemaltoAll rights reserved. 88

4
Configuration File Summary
Many aspects of SafeNet Luna HSM configuration and operation are controlled or adjusted by the Chrystoki.conf file
(Linux/UNIX) or Crystoki.ini file (Windows). The examples in the table below are from a Windows Chrystoki.ini file.
The configuration file is organized into named sections, under which related configuration-affecting entries might
appear. A basic configuration file is always present in the SafeNet Luna Client folder, installed by the SafeNet Luna
Client installer, with default values assigned to the populated entries. In addition to the most basic sections and entries,
some additional sections and entries can be included at installation time, if you select more than the minimal installation
options for your HSM model(s).
In addition, new entries can be added, or existing entries can be adjusted by actions that you perform in SafeNet tools
like LunaCM and vtl.
Finally, some sections or entries can be added or adjusted by manual editing of the Chrystoki.conf /Crystoki.ini file.
If you install SafeNet Luna Client where a previous version was installed, then the existing configuration file is saved
and the new file adds to the existing content if appropriate. That is, if you have a SafeNet Luna HSM setup, already
configured and tweaked to your satisfaction, those settings are preserved when you update to newer SafeNet Luna
Client.
Note: For SafeNet Luna Network HSM, LunaSH commands use onboard default configuration
settings. Clients that are sent to the HSM via SafeNet Luna HSM Client, making use of the
client library, include the relevant configuration settings from the client-side Chrystoki.conf
/Crystoki.ini configuration file.
The following table lists sections and settings that you are likely to encounter in normal use of SafeNet products. Not all
are applicable to every SafeNet Luna HSM. Each setting is named, with default values, allowed range of values,
description of the item/setting, and remarks about any interactions between the current setting and others that you
might configure.
Where the range is a file path, <luna_client_dir> specifies the path to your SafeNet Luna HSM client installation.
Setting Range (Default) Description
[Chrystoki2]
LibNT= (<luna_client_dir>\cryptoki.dll) Path to the Chrystoki2 library.
LibNT32= (<luna_client_
dir>\win32\libCryptoki2.dll)
Path to the Chrystoki2 library on 32-bit
Windows systems only.
[Luna]
SafeNet Luna Network HSM Administration Guide
Release 7.0 007-013576-002Rev. A June 2017 Copyright 2001-2017 GemaltoAll rights reserved. 89

4 Configuration File Summary
Setting Range (Default) Description
PEDTimeout1= (100000) ms Specifies the PED timeout time 1 -
defines how long (in milliseconds) the
HSM tries to detect if it can talk to the
PED before starting the actual
communication with it. If the PED is
unreachable the HSM returns to the host
a result code for the respective HSM
command. The result code indicates
that the PED is not connected. This
timeout is intended to be small so that
the user is informed quickly that the
PED is not connected.
PEDTimeout2= (200000) ms Specifies the PED timeout time 2 -
defines how long (in milliseconds) the
firmware waits for the local PED to
respond to PED commands. PED
commands should not be confused with
PED-related HSM commands. An HSM
sends PED commands to the PED
when processing PED-related HSM
commands, such as LOGIN or PED_
CONNECT. One PED-related HSM
command can involve many PED
commands being sent by the HSM to
the PED (for example, the MofN related
commands). If a local PED does not
respond to the PED commands within
the span of PEDTimeout2 the HSM
returns an appropriate result code (such
as PED_TIMEOUT) for the respective
PED-related HSM command.
PEDTimeout3= (20000) ms Specifies the PED timeout time 3 -
defines additional time (in milliseconds)
the firmware must wait for the remote
PED to respond to PED commands.
That is, the actual time the firmware
waits for a remote PED to respond is
PEDTimeout2 + PEDTimeout3.
DefaultTimeOut= (500000) ms Sets the default timeout interval -
defines how long (in milliseconds) the
HSM driver in the host system waits for
HSM commands to return a result code.
If the result code is not returned in that
time, the driver assumes that the HSM
SafeNet Luna Network HSM Administration Guide
Release 7.0 007-013576-002 Rev. A June 2017 Copyright 2001-2017 GemaltoAll rights reserved. 90

4 Configuration File Summary
Setting Range (Default) Description
is stuck and halts it, with the DEVICE_
ERROR returned to all applications that
use the HSM. Most HSM commands
use this timeout. Very few exceptions
exist, when a command's timeout is
hard-coded in the Cryptoki library, or
separate timeouts are specified in the
Chrystoki.conf for certain classes of
HSM commands.
CommandTimeoutPedSet= (720000) ms This is an exception to DefaultTimeout
(above). It defines timeout (in
milliseconds) for all PED-related HSM
commands. This class of PED-related
commands can take more time than the
ordinary commands that subscribe to
the DefaultTimeOut value. As a rule of
thumb, CommandTimeOutPedSet =
DefaultTimeOut + PEDTimeout1 +
PEDTimeout2 + PEDTimeout3.
KeypairGenTimeOut= (2700000) ms The amount of time (in milliseconds) the
library allows for a Keypair generate
operation to return a value. Due to the
random component, large key sizes can
take an arbitrarily long time to generate,
and this setting keeps the attempts
within reasonable bounds.The default is
calculated as the best balance between
the inconvenience of occasional very
long waits and the inconvenience of
restarting a keygen operation. You can
change it to suit your situation.
CloningCommandTimeout= (300000) ms The amount of time (in milliseconds) the
library allows for the HSM to respond to
a cloning command.
DomainParamTimeout= (5400000) ms Timeout for Domain Parameter
Generation.
[CardReader]
RemoteCommand= 0 = false
(1 = true)
This setting was used when debugging
older SafeNet products. For modern
products it is ignored.
LunaG5Slots= (3) Number of SafeNet Luna USB HSM
SafeNet Luna Network HSM Administration Guide
Release 7.0 007-013576-002 Rev. A June 2017 Copyright 2001-2017 GemaltoAll rights reserved. 91

4 Configuration File Summary
Setting Range (Default) Description
slots reserved so that the library will
check for connected devices.
•Can be set to zero if you have no
SafeNet Luna USB HSMs and wish
to get rid of the reserved spaces in
your slot list.
•Can be set to any number, but is
effectively limited by the number of
external USB devices your host can
support.
[RBS]
HostName= Any hostname or IP address
(0.0.0.0)
The hostname or IP address that the
RBS server will listen on. Default is
0.0.0.0 (any IPon the local host).
HostPort= Any unassigned port
(1792)
The port number used by the RBS
server.
ClientAuthFile= (<luna_client_dir>\config\clientauth.dat) The location of the RBS Client
authentication file.
ServerCertFile= (<luna_client_
dir>\cert\server\server.pem)
The location of the RBS Server
certificate file.
ServerPrivKeyFile= (<luna_client_
dir>\cert\server\serverkey.pem)
The location of the RBS Server
certificate private key file.
ServerSSLConfigFile= (<luna_client_dir>\openssl.cnf) The location of the OpenSSL
configuration file used by RBS Server or
Client.
CmdProcessor= (<luna_client_dir>\rbs_processor2.dll) The location of the RBS library.
NetServer= 0 = false
(1 = true)
If true (default), RBS acts as a Server. If
false, RBS acts as a Client.
[LunaSA Client]
SSLConfigFile= (<luna_client_dir>\openssl.cnf) Location of the OpenSSL configuration
file.
ReceiveTimeout= (20000) ms Time in milliseconds before a receive
timeout
TCPKeepAlive= 0 = false
(1 = true)
TCPKeepAlive
SafeNet Luna Network HSM Administration Guide
Release 7.0 007-013576-002 Rev. A June 2017 Copyright 2001-2017 GemaltoAll rights reserved. 92

4 Configuration File Summary
Setting Range (Default) Description
TCPKeepAlive is a TCP stack option,
available at the LunaClient, and at the
SafeNet Luna Network HSM appliance.
For SafeNet purposes, it is controlled
via an entry in the Chrystoki.conf
/crystoki.ini file on the LunaClient, and
in an equivalent file on SafeNet Luna
Network HSM. For SafeNet Luna HSM
6.1 and newer, a fresh client software
installation includes an entry
"TCPKeepAlive=1" in the "LunaSA
Client" section of the configuration file
Chrystoki.conf (Linux/UNIX) or
crystoki.ini (Windows). Config files and
certificates are normally preserved
through an uninstall, unless you
explicitly delete them.
As such, if you update (install)
LunaClient software where you
previously had an older LunaClient that
did not have a TCPKeepAlive entry, one
is added and set to "1" (enabled), by
default. In the case of update, if
TCPKeepAlive is already defined in the
configuration file, then your existing
setting (enabled or disabled) is
preserved.
On the SafeNet Luna Network HSM
appliance, where you do not have direct
access to the file system, the
TCPKeepAlive= setting is controlled by
the LunaSH command ntls tcp_
keepalive set.
The settings at the appliance and the
client are independent. This allows a
level of assurance, in case (for example)
a firewall setting blocks in one direction.
NetClient= 0 = false
(1 = true)
If true, library will search for network
slots
ServerCAFile= (<luna_client_
dir>\cert\server\CAFile.pem)
Location, on the client, of the server
certificate file (set by vtl or LunaCM
command clientconfig deploy).
ClientCertFile= (<luna_client_
dir>\cert\client\ClientNameCert.pem)
Location of the Client certificate file that
is uploaded to SafeNet Luna Network
SafeNet Luna Network HSM Administration Guide
Release 7.0 007-013576-002 Rev. A June 2017 Copyright 2001-2017 GemaltoAll rights reserved. 93

4 Configuration File Summary
Setting Range (Default) Description
HSM for NTLS (set by vtl or LunaCM
command clientconfig deploy).
ClientPrivKeyFile= (<luna_client_
dir>\cert\client\ClientNameKey.pem)
Location of the Client private key file
(set by vtl or LunaCM command
clientconfig deploy).
ServerName00=192.20.17.200
ServerPort00=1792
ServerName01=
ServerPort01=
Entries embedded by vtl utility, when
you run the command vtl addserver or
the LunaCM command clientconfig
deploy. Identifies the NTLS-linked
SafeNet Luna Network HSM servers,
and determines the order in which they
are polled to create a slot list.
NOTE: The Presentation section is not created automatically. To change any of the following values, you must first
create this section in the configuration file.
[Presentation]
ShowUserSlots=<slot>
(<serialnumber>)
Comma-delimited list of <slotnumber>
(<serialnumber>), like
ShowUserSlots=1(351970018022),2
(351970018021),3(351970018020),....
Sets the starting slot for the identified
partition. If one partition slot on an HSM
is specified, then any that are not listed
from that HSM are not displayed.
ShowAdminTokens= 0/(1) Admin partitions of local SafeNet Luna
PCIe HSMs are not visible/(visible) in a
slot listing
ShowEmptySlots= (0)/1 When the number of partitions on an
HSM is not at the limit, unused slots are
shown/(not shown).
OneBaseSlotId= (0)/1 Causes basic slot list to start at slot
number 1 instead of (0).
[HAConfiguration]
HAOnly= (0)/1 When set to 1, shows only the HA
virtual slot to the client, and hides the
physical partitions/slots that are
members of the virtual slot. Setting
HAOnly helps prevent synchronization
problems among member partitions, by
forcing all client actions to be directed
against the virtual slot, and dealing with
synch transparently. HAOnly also
prevents the shifting of slot numbers in
the slot list that could occur if a visible
SafeNet Luna Network HSM Administration Guide
Release 7.0 007-013576-002 Rev. A June 2017 Copyright 2001-2017 GemaltoAll rights reserved. 94

4 Configuration File Summary
Setting Range (Default) Description
physical partition were to drop out,
which could disrupt an application that
identifies its client partitions by slot
numbers.
reconnAtt= (10) Specifies how many reconnection
attempts will be made, when a member
drops from the group. A value of "-1" is
infinite retries.
AutoReconnectInterval= (60) s Specifies the interval (in seconds) at
which the library will attempt to
reconnect with a missing member, until
"reconnAtt" is reached, and attempts
cease. The default value of 60 seconds
is the lowest that is accepted.
[Misc]
ToolsDir= (<luna_client_dir>\) The location of the LunaClient tools.
RSAKeyGenMechRemap= (0)/1 Controls what happens on newer
firmware, when calls are made to
specific older mechanisms that are now
discouraged due to weakness.
When this item is set to 0, no re-
mapping is performed.
When the value is set to 1, the following
re-mapping occurs if the HSM firmware
permits:
•PKCS Key Gen -> 186-3 Prime key gen
•X9.31 Key Gen -> 186-3 Aux Prime key
gen
(see "Mechanism Remap for FIPS
Compliance " on page 1)
RSAPre1863KeyGen
MechRemap=
(0)/1 Controls what happens on older
firmware, when specific newer
mechanisms are called, that are not
supported on the older firmware.
When this item is set to 0, no re-
mapping is performed.
When the value is set to 1, the following
re-mapping occurs if the HSM firmware
permits:
• 186-3 Prime key gen -> PKCS Key
Gen
SafeNet Luna Network HSM Administration Guide
Release 7.0 007-013576-002 Rev. A June 2017 Copyright 2001-2017 GemaltoAll rights reserved. 95

4 Configuration File Summary
Setting Range (Default) Description
• 186-3 Aux Prime key gen -> X9.31 Key
Gen
Intended for evaluation purposes, such
as with existing integrations that require
newer mechanisms, before you update
to firmware that actually supports the
more secure mechanisms. Be careful
with this setting, which makes it appear
you are getting a new, secure
mechanism, when really you are getting
an outdated, insecure mechanism.
(see "Mechanism Remap for FIPS
Compliance " on page 1)
[Secure Trusted Channel]
ClientIdentitiesDir= <luna_client_dir>\data\client_identities Specifies the directory used to store the
STC client identity
PartitionIdentitiesDir= <luna_client_dir>\data\partition_
identities
Specifies the directory used to store the
STC partition identities exported using
the LunaCM stcconfig
partitionidexport command
ClientTokenLib=
(for 64-bit Windows systems)
For soft token:
•<luna_client_dir>\softtoken.dll
For hard token:
•C:\Windows\System32\etoken.dll
Specifies the location of the token
library on 64-bit Windows systems. This
value must be correct in order to use a
client token.
For 32-bit systems, see the
ClientTokenLib32 entry below.
By default, ClientTokenLib points to
the location of the soft token library. If
you are using a hard token, you must
manually change this value to point to
the hard token library for your operating
system. The exact location of the hard
token library may vary depending on
your installer. The location provided here
is the most common location used.
ClientTokenLib32=
(for 32-bit Windows systems)
For soft token:
•<luna_client_
dir>\win32\softtoken.dll
For hard token:
•C:\Windows\SysWOW64\etoken.dll
Specifies the location of the token
library on 32-bit Windows systems. This
entry appears on Windows only. For 64-
bit systems, see the ClientTokenLib
entry above.
SafeNet Luna Network HSM Administration Guide
Release 7.0 007-013576-002 Rev. A June 2017 Copyright 2001-2017 GemaltoAll rights reserved. 96

4 Configuration File Summary
Setting Range (Default) Description
By default, ClientTokenLib32 points to
the location of the soft token library. If
you are using a hard token, you must
manually change this value to point to
the hard token library for your operating
system. The exact location of the hard
token library may vary depending on
your installer. The location provided here
is the most common location used.
SoftTokenDir= <luna_client_dir>\softtoken Specifies the location where the STC
client soft token (token.db) is stored.
Each client soft token is stored in its
own numbered subdirectory.
Note: In this release there is only one
client token, which is stored in the 001
subdirectory.
SafeNet Luna Network HSM Administration Guide
Release 7.0 007-013576-002 Rev. A June 2017 Copyright 2001-2017 GemaltoAll rights reserved. 97

5
Decommissioning, Zeroizing, or Resetting
an HSM to Factory Conditions
During the lifetime of a SafeNet Luna HSM, you might have cause to take the HSM out of service, and wish to perform
actions to ensure that no trace of your sensitive material remains. Those events might include:
•Placing the unit into storage, perhaps as a spare
•Shipping to another location or business unit in your organization
•Shipping the unit back to Gemalto for repair/re-manufacture
•Removing the HSM permanently from operational use, for disposal at end-of-life
This chapter describes the available options in the following sections:
•"Decommissioning the HSM Appliance"below
•"Comparing Zeroize, Decommission, and Factory Reset"on the next page
•"Resetting to Factory Condition"on page 100
•"End of service and disposal"on page 101
•"Comparison of Destruction/Denial Actions"on page 102
•"RMA and Shipping Back to Gemalto"on page 103
•"Zeroization"on page 104
Decommissioning the HSM Appliance
This section describes how to decommission the appliance to remove all current key material and configurations, so
that it can be safely redeployed.
To decommission a SafeNet Luna Network HSM:
For full decommission (removing the unit from service, clearing the HSM of all your material, clearing the appliance of
all identifying information) of a SafeNet Luna Network HSM appliance, and assuming that you can power the appliance
and gain admin access, follow these steps in LunaSH, using a serial connection:
1. Rotate all logs:
lunash:> syslog rotate
2. Delete all files in the SCP directory:
lunash:> my file clear
3. Delete all logs:
lunash:> syslog cleanup
4. Return the appliance to factory-default settings:
SafeNet Luna Network HSM Administration Guide
Release 7.0 007-013576-002Rev. A June 2017 Copyright 2001-2017 GemaltoAll rights reserved. 98

5 Decommissioning, Zeroizing, or Resetting an HSM to Factory Conditions
lunash:> sysconf config factoryreset -service all
5. Delete any backups of settings:
lunash:> sysconf config clear
6. Push the decommission button (small red button, inset in the SafeNet Luna Network HSM back panel).
7. Power down the appliance.
8. Power up the appliance. At this point, the HSM internally issues and executes a zeroize command to erase all
partitions and objects. This step takes about five minutes.The KEK is already gone at that point – erased as soon
as the button is pressed – so the step of erasing partitions and objects is for customers subject to especially rigid
decommission protocols.
Disabling Decommissioning
You can disable the decommissioning feature if you have the factory-installed HSM Capability 46: Allow Disable
Decommission (see "HSM Capabilities and Policies"on page 79). The primary reason for disabling decommissioning
is to prevent the HSMfrom being automatically decommissioned due to loss of battery (see "Tamper Events"on page
303). If decommissioning is disabled, the SafeNet Luna Network HSM has an indefinite shelf life, as far as the battery
is concerned.
To disable decommissioning:
1. Ensure that the Disable Decommissioning capability update (CUF) is installed on the HSM. To verify that the CUF
is installed, enter the following command:
lunash:> hsm showpolicies
If the CUF is installed, HSM Capability 46: Allow Disable Decommission and HSM Policy 46: Disable
Decommission are listed. If they are not, contact technical support to obtain the Disable Decommissioning
capability update (CUF).
2. Enter the following command to enable HSM Policy 46: Disable Decommission
lunash:> hsm changehsmpolicy -policy 46 -value 1
Comparing Zeroize, Decommission, and Factory Reset
You can clear the contents of your HSM on demand, or the HSM may be cleared in response to an event. How this
affects the contents and configuration of your HSMdepends on whether the user partitions were deleted or whether the
HSMwas zeroized, decommissioned, or factory reset, as detailed below:
Action Command/Event Description
Erase User
Partitions
•Enable or disable
a destructive
HSM policy
Destroy/erase all user partitions, but do not zeroize the HSM. Policy 46 "
Disable Decommission" is the exception in that it zeroizes the HSM and
erases all user partitions if the policy is changed. To bring the HSMback
SafeNet Luna Network HSM Administration Guide
Release 7.0 007-013576-002 Rev. A June 2017 Copyright 2001-2017 GemaltoAll rights reserved. 99

5 Decommissioning, Zeroizing, or Resetting an HSM to Factory Conditions
Action Command/Event Description
into service, you need to:
1. Recreate the partitions
2. Reinitialize the partition roles
Zeroize •Too many bad
login attempts on
the HSMSO
account
•Perform an HSM
firmware rollback
•Run the LunaSH
command hsm
zeroize
Deletes all partitions and their contents, but retains the HSMconfiguration
(audit role and configuration, policy settings). To bring the HSMback into
service, you need to:
1. Reinitialize the HSM
2. Recreate the partitions
3. Reinitialize the partition roles
Decommission •Press the
decommission
button on the rear
of the appliance.
•Enable
HSMPolicy 40:
Decommission
on Tamper, and
tamper the HSM.
Deletes all partitions and their contents, the audit role, and the audit
configuration. Retains the HSM policy settings. To bring the HSMback
into service, you need to:
1. Reinitialize the HSM
2. Reinitialize the audit role and reconfigure auditing
3. Recreate the partitions
4. Reinitialize the partition roles
Factory Reset Run the LunaSH
command hsm
factoryreset
Deletes all partitions and their contents, and resets all roles and policy
configurations to their factory default values. To bring the HSMback into
service, you need to completely reconfigure the HSMas though it were
new from the factory.
Resetting to Factory Condition
These instructions will allow you to restore your SafeNet Luna Network HSM to its original factory configuration. If you
have performed firmware and software updates, those remain in place, and are not affected by this procedure. The reset
commands affect contents and settings of the HSM and appliance. Reverting of software and firmware is outside their
scope. You must access LunaSH via a serial console to execute hsm factoryreset.
To reset the HSM to factory condition:
1. Login as HSM SO.
hsm login
2. Reset the HSM to factory settings.
hsm factoryreset
3. Reset the appliance configuration (network settings, ssh, ntls, etc.) to factory settings.
sysconf config factoryreset -service all
4. Reboot the appliance.
SafeNet Luna Network HSM Administration Guide
Release 7.0 007-013576-002 Rev. A June 2017 Copyright 2001-2017 GemaltoAll rights reserved. 100

5 Decommissioning, Zeroizing, or Resetting an HSM to Factory Conditions
End of service and disposal
SafeNet Luna HSMs and appliances are deployed into a wide variety of markets and environments. Arranging for the
eventual disposal of a SafeNet Luna HSMor appliance that is no longer needed can be a simple accounting task and a
call to your local computer recycling service, or it can be a complex and rigorous set of procedures intended to protect
very sensitive information.
Needs Can Differ
Some users of SafeNet Luna HSMs employ cryptographic keys and material that have a very short "shelf life". A
relatively short time after the HSM is taken out of service, any objects that it contains are no longer relevant. The HSM
could be disposed of, with no concern about any material that might remain in it.
The majority of our customers are concerned with their keys and objects that are stored on the HSM. It is important to
them that those items never be exposed. The fact is that they are never exposed, but see below for explanations and
actions that address the concerns of auditors who might be more accustomed to other ways of safeguarding HSM
contents.
SafeNet Luna HSM Protects Your Keys and Objects
The design philosophy of our SafeNet Luna HSMs ensures that contents are safe from attackers. Unlike other HSM
products on the market, SafeNet Luna HSMs never store sensitive objects, like cryptographic keys, unencrypted.
Therefore, SafeNet Luna HSMs have no real need - other than perception or "optics" - to perform active erasure of HSM
contents, in case of an attack or tamper event.
Instead, the basic state of a SafeNet Luna HSM is that any stored keys and objects are strongly encrypted. They are
decrypted only for current use, and only into volatile memory within the HSM.
If power is removed from the HSM, or if the current session closes, the temporarily-decrypted objects instantly
evaporate. The encrypted originals remain, but they are unusable by anyone who does not have the correct HSM keys
to decrypt them.
How the HSM encryption keys protect your sensitive objects
In addition to encryption with the user specific access keys or passwords, all objects on the HSM are encrypted by the
HSM's global key encryption key (KEK) and the HSM's unique Master Tamper Key (MTK).
If the HSM experiences a Decommission event (pressing of the small red button on back of SafeNet Luna Network
HSM, or shorting of the pins of the decommission header on the HSM card, or removal of the battery while main power
is not connected to a SafeNet Luna USB HSM) then the KEK is deleted.
If the HSM experiences a tamper event (physical intrusion, environmental excursion), then the MTK is destroyed.
Destruction of either of those keys instantly renders any objects in the HSM unusable by anyone. In the case of a
Decommission event, when the HSMis next powered on, it requires initialization, which wipes even the encrypted
remains of your former keys and objects.
We recognize that some organizations build their protocols around assumptions that apply to other suppliers' HSMs -
where keys are stored unencrypted and must be actively erased in the event of an attack or removal from service. If
your policies include that assumption, then you can re-initialize after Decommission - which actively erases the
encrypted objects for which no decrypting key existed. For purposes of security, such an action is not required, but it
can satisfy pre-existing protocols that presume a weakness not present in SafeNet Luna HSMs.
Our customers are often very high-security establishments that have rigorous protocols for removing a device from
service. In such circumstances, it is not sufficient to merely ensure that all material is gone from the HSM. It is also
SafeNet Luna Network HSM Administration Guide
Release 7.0 007-013576-002 Rev. A June 2017 Copyright 2001-2017 GemaltoAll rights reserved. 101

5 Decommissioning, Zeroizing, or Resetting an HSM to Factory Conditions
necessary to clear any possible evidence from the appliance that contains the HSM, such as IP configuration and
addresses, log files, etc.
If you have any concern that simply pressing the Decommission button and running sysconf config factoryreset is not
sufficient destruction of potentially-sensitive information, then please refer to "Decommissioning the HSM
Appliance"on page 98.
Comparison of Destruction/Denial Actions
Various operations on the SafeNet Luna HSM are intended to make HSM contents unavailable to potential intruders.
The effect of those actions are summarized and contrasted in the following table, along with notes on how to recognize
and how to recover from each scenario.
Scenario 1: MTK is destroyed, HSM is unavailable, but use/access can be recovered after reboot (See Note 1)
Scenario 2: KEK is destroyed (Real-Time Clock and NVRAM), HSMcontents cannot be recovered without restore
from backup See Note 2)
Scenario 3: Appliance admin password reset
Event Scen.
1
Scen.
2
Scen.
3
How to discover
(See Note 3)
How to recover
•Three bad SO
login attempts
•lunash:> hsm
zeroize
•lunash:> hsm
factoryreset
•Any change to a
destructive policy
•Firmware rollback
(See Note 4)
NO YES NO •Syslog entry
•"HSM IS ZEROIZED" in HSM
Details (from hsm show command)
Restore HSM
objects from
Backup
Login to SafeNet Luna
Network HSM
"recover" account
(local serial
connection)
NO NO YES Syslog entry shows login by "recover" Log into appliance
as admin, using
the reset password
"PASSWORD"
and change to a
secure password
Hardware tamper
•Undervoltage or
overvoltage
during operation
•Under-
temperature or
over-temperature
during operation
•Chassis
interference (such
YES NO NO Parse Syslog for text like "tamper",
"TVK was corrupted", or "Generating
new TVK", indicating that a tamper
event was logged. Example:
RTC: external tamper latched/
MTK: security function was
zeroized on previous tamper
event and has not been
restored yet
Also, keywords in Syslog like: "HSM
internal error", "device error"
Reboot
[See Note 1]
SafeNet Luna Network HSM Administration Guide
Release 7.0 007-013576-002 Rev. A June 2017 Copyright 2001-2017 GemaltoAll rights reserved. 102

5 Decommissioning, Zeroizing, or Resetting an HSM to Factory Conditions
Event Scen.
1
Scen.
2
Scen.
3
How to discover
(See Note 3)
How to recover
as cover, fans,
etc.)
Software (command-
initiated) tamper
•lunash:> hsm
stm transport
SafeNet Luna Network HSM appliance
front panel flashes error 30.
Decommission
•Pressing the
Decommission
button on the
back of the
appliance
NO YES NO Look for log entry like:
RTC: tamper 2 signal/Zeroizing HSM
after decommission...LOG(INFO):
POWER-UP LOG DUMP END
Restore HSM
objects from
Backup
Note 1: MTK is an independent layer of encryption on HSM contents, to manage tamper and Secure Transport Mode.
A destroyed MTK is recovered on next reboot. If MTKcannot be recovered, only restoring from backup onto a new or
re-manufactured HSM can retrieve your keys and HSM data.
Note 2: KEK is an HSM-wide encryption layer that encrypts all HSM objects, excluding only MTK, RPK, a wrapping
key, and a couple of keys used for legacy support. A destroyed KEK cannot be recovered. If the KEK is destroyed,
only restoring from backup can retrieve your keys and HSM data.
Note 3: To check the health of a remote HSM, script a frequent login to the HSM host and execution of a subset of
HSM commands. If a command fails, check the logs for an indication of the cause.
Note 4: These actions all create a situation where hsm init is required, or strongly recommended before the HSM is
used again.
In addition, another event/action that has a destructive component is HSM initialization. See "HSMInitialization"on
page 141.
RMA and Shipping Back to Gemalto
Although rare, it could happen that you need to ship a SafeNet appliance back to Gemalto.
Contact your Gemaltorepresentative to obtain the Return Material Authorization (RMA) and instructions for packing and
shipping.
You might wish (or your security policy might require you) to take maximum precaution with any contents in your HSM
before it leaves your possession.
If so, there are two options available to secure the contents of the SafeNet Luna Network HSM before returning it to
Gemalto:
•Decommission the HSM, forcibly clearing all HSM contents (see "Decommissioning the HSM Appliance"on page
98 for instructions)
•Set the HSM into Secure Transport Mode (see "Secure Transport Mode"on page 256 for instructions) and provide
the verification string and random user string to your Gemalto representative by secure means. This will allow
Gemalto to know if the HSM is tampered while in transit.
SafeNet Luna Network HSM Administration Guide
Release 7.0 007-013576-002 Rev. A June 2017 Copyright 2001-2017 GemaltoAll rights reserved. 103

5 Decommissioning, Zeroizing, or Resetting an HSM to Factory Conditions
Zeroization
In the context of HSMs in general, the term "zeroize" means to erase all plaintext keys. Some HSMs keep all keys in
plaintext within the HSM boundary. SafeNet Luna HSMs do not.
In the context of SafeNet Luna HSMs, keys at rest (keys or objects that are stored in the HSM) are encrypted. Keys are
decrypted into a volatile working memory space inside the HSM only while they are being used. Items in volatile
memory disappear when power is removed. The action that we loosely call "zeroizing", or clearing, erases volatile
memory as well as destroying the key that encrypts stored objects.
Any temporarily decrypted keys are destroyed, and all customer keys on the HSM are immediately rendered
inaccessible and unrecoverable whenever you:
•perform hsm factoryreset
•make too many bad login attempts on the SO account
•press the Decommission button on the SafeNet Luna Network HSMback panel
•set a "destructive" HSM policy
•perform HSM firmware rollback
The KEK (key encryption key that encrypts all user objects, partition structure, cloning vectors, masking vectors, etc.)
is destroyed by a zeroization (erasure) or decommission event. At that point, any objects or identities in the HSM
become effectively random blobs of bits that can never be decoded.
Note: The next HSM power-up following a KEK zeroization automatically erases the contents
of user storage, which were already an indecipherable blob without the original KEK. That is,
any zeroizing event instantly makes encrypted objects unusable, and as soon as power is re-
applied, the HSM immediately erases even the encrypted remains before it allows further use of
the HSM.
The HSM must now be re-initialized in order to use it again, and initialization overwrites the HSM with new user
parameters. Everything is further encrypted with a new KEK unique to that HSM.
Keys not encrypted by the KEK are those that require exemption and are not involved in user identities or user objects:
•The Master Tamper Key, which enables tamper handling
•The Remote PED Vector, to allow Remote PED-mediated recovery from tamper or from Secure Transport Mode
•The hardware origin key that certifies the HSM hardware as having been built by Gemalto
SafeNet Luna Network HSM Administration Guide
Release 7.0 007-013576-002 Rev. A June 2017 Copyright 2001-2017 GemaltoAll rights reserved. 104

6
High-Availability (HA) Configuration and
Operation
This chapter describes how to configure and use SafeNet Luna HSMs to provide load-balancing and redundancy for
mission-critical applications. It contains the following sections:
•"High Availability (HA) Overview"below
•"Load Balancing"on page 107
•"Key Replication"on page 108
•"Failover"on page 109
•"Recovery"on page 112
•"Performance"on page 117
•"Standby Members"on page 118
•"Planning Your Deployment"on page 121
•"Configuring HA"on page 124
•"Using HA With Your Applications"on page 129
•"Adding, Removing, Replacing, or Reconnecting HA Group Members"on page 130
•"Managing and Troubleshooting Your HA Groups"on page 138
High Availability (HA) Overview
You can use the SafeNet Luna HSM client to group multiple devices, or partitions, into a single logical group – known as
an HA (High Availability) group. When you create an HA group, it is listed as a virtual HA slot in the client. Any
applications that use the virtual HA slot can access cryptographic services as long as at least one member of the HA
group remains functional and connected to the application server. In addition, the client performs load balancing among
the HA group members, allowing many cryptographic commands to be automatically distributed across the HA group,
and enabling linear performance gains for many applications.
How HA is Implemented
The HA and load-balancing functionality is implemented in the SafeNet Luna HSM client, and uses the cloning function
to replicate/synchronize content across HA-group members. There is no direct connection between the members of an
HA group, and all communications between the members of an HAgroup are managed by the client. The HSMs and
appliances are not involved and, except for being instructed to clone objects to certain HSMs during a synchronization
operation, are unaware that they might be configured in an HA group. The advantage of this approach is that it allows
you to configure HA groups on a per-application (or per-slot) basis.
SafeNet Luna Network HSM Administration Guide
Release 7.0 007-013576-002Rev. A June 2017 Copyright 2001-2017 GemaltoAll rights reserved. 105

6 High-Availability (HA) Configuration and Operation
To create an HA group, you must first register your client with each HSM you want to include in the HA group. You then
use the client-side administration commands to define the HA group and set any desired configuration options. You can
configure several options including:
•Setting automatic or manual recovery mode
•Setting some HSMs as standby members
•Performing various manual synchronization and recovery operations
Once defined, the SafeNet Luna HSM client presents the HA group as a virtual slot, which is a consolidation of all the
physical HSMs in the HA group. Any operations that access the slot are automatically distributed between the group
members, to provide load balancing, and all key material is automatically replicated and synchronized between each
member of the HA group.
Example: Database Encryption
This section walks through a specific sample use case of some of the HA logic with a specific application – namely a
transparent database encryption.
Typical Database Encryption Key Architecture
Database engines typically use a two-layered key architecture. At the top layer is a master encryption key that is the
root of data protection. Losing this key is equivalent to losing the database, so it obviously needs to be highly durable.
At the second layer are table keys used to protect table-spaces and/or columns. These table keys are stored with the
database as blobs encrypted by the master encryption key (MEK). This architecture maps to the following operations
on the HSM:
1. Initial generation of master key for each database.
2. Generation and encryption of table keys with the master key.
3. Decryption of table keys when the database needs to access encrypted elements.
4. Generation of new master keys during a re-key and then re-encrypting all table keys with it.
5. Generation and encryption of new table keys for storage in the database (often done in a software module).
SafeNet Luna Network HSM Administration Guide
Release 7.0 007-013576-002 Rev. A June 2017 Copyright 2001-2017 GemaltoAll rights reserved. 106

6 High-Availability (HA) Configuration and Operation
The HSM is not involved in the use of table keys. Instead it provides the strong protection of the MEK which is used to
protect the table keys. Users must follow backup procedures to ensure their MEK is as durable as the database itself.
Refer to the backup section of this manual for proper backup procedures.
HSM High Availability with Database Encryption
When the HSMs are configured as an HA group, the database’s master key is automatically and transparently
replicated to all the members when the key is created or re-keyed. If an HSM group member was offline or fails during
the replication, it does not immediately receive a copy of the key. Instead the HA group proceeds after replicating to all
of the active members. Once a member is re-joined to the group the HSM client automatically replicates the new master
keys to the recovered member.
With this in mind, before every re-key event the user should ensure the HA group has sufficient redundancy. A re-key
will succeed so long as one HA group member exists, but proceeding with too few HSMs will result in an availability
risk. For example, proceeding with only one HSM means the new master key will be at risk since it exists only on a
single HSM. Even with sufficient redundancy, SafeNet recommends maintaining an offline backup of a database’s
master key.
HSM Load Balancing with Database Encryption
While a database is up and running, the master key exists on all members in the HA group. As such, requests to
encrypt or decrypt table keys are distributed across the entire group. So the load-balancing feature is able to deliver
improved performance and scalability when the database requires a large number of accesses to the table keys. With
that said, most deployments will not need much load-balancing as the typical database deployment results in a small
number of table keys.
While the table keys are re-keyed, new keys are generated in the HSM and encrypted for storage in the database.
Within an HA group, these keys are generated on the primary HSM and then, even though they exist on the HSM for
only a moment, they are replicated to the entire HSM group as part of the availability logic. These events are infrequent
enough that this extra replication has minimal impact.
Conclusion
The SafeNet high availability and load balancing features provide an excellent set of tools to scale applications and
manage availability of cryptographic services without compromising the integrity of cryptographic keys. A broad range
of deployment options are supported that allow solution architects to achieve the availability needed in a manner that
optimizes the cost and performance without compromising the assurance of the solution.
Load Balancing
The default behavior of the client library is to attempt to load-balance the application’s cryptographic requests across
each active member of an HA group. Any standby members in the HA group are not used to perform cryptographic
operations, and are therefore not part of the load-balancing scheme (see "Standby Members"on page 118).
The top-level algorithm is a round-robin scheme that is modified to favor the least busy device in the set. As each new
command is processed, the SafeNet Luna HSM client looks at how many commands it has scheduled on every device
in the group. If all devices have an equal number of outstanding commands, the new command is scheduled on the next
device in the list – creating a round-robin behavior. However, if the devices have a different number of commands
outstanding on them, the new command is scheduled on the device with the fewest commands queued – creating a
least-busy behavior. This modified round-robin has the advantage of biasing load away from any device currently
performing a lengthy command. In addition to this least-busy bias, the type of command also affects the scheduling
algorithm, as follows:
SafeNet Luna Network HSM Administration Guide
Release 7.0 007-013576-002 Rev. A June 2017 Copyright 2001-2017 GemaltoAll rights reserved. 107

6 High-Availability (HA) Configuration and Operation
•Single-part (stateless) cryptographic operations are load-balanced.
•Multi-part (stateful) commands that involve cryptographic operations are load-balanced.
•Multi-part (stateful) commands that involve information retrieval are not load-balanced. Multi-part operations carry
over several individual commands. The cost of distributing the commands to different HA group members is
generally greater than the benefit. For this reason, multi-part commands that involve information retrieval are all
targeted at one member. Multi-part operations are typically not used, or are infrequent actions, so most applications
are not affected by this restriction.
•Key management commands are not load-balanced. Key management commands affect the state of the keys
stored in the HSM. As such, these commands are targeted at all HSMs in the group. That is, the command is
performed on the primary HSM and then the result is replicated to all members in the HA group. Key management
operations are also an infrequent occurrence for most applications .
It is important to understand that the least-busy algorithm uses the number of commands outstanding on each device
as the indication of its busyness. When an application performs a repeated command set, this method works very well.
When the pattern is interrupted, however, the type of command can have an impact. For example, when the HSM is
performing signing and an atypical asymmetric key generation request is issued, some number of the application’s
signing commands are scheduled on the same device (behind the key generation). Commands queued behind the key
generation therefore have a large latency driven by the key generation. However, the least-busy characteristic
automatically schedules more commands to other devices in the HA group, minimizing the impact of the key
generation.
It is also important to note that the load-balancing algorithm operates independently in each application process.
Multiple processes on the same client or on different clients do not share their “busyness” information while making their
scheduling choice. In most cases this is reasonable, but some mixed use cases might cause certain applications to
hog the HSMs.
Finally, when an HA group is shared across many servers, different initial members can be selected while the HA group
is being defined on each server. The member first assigned to each group becomes the primary. This approach
optimizes an HA group to distribute the key management and/or multi-part cryptographic operation load more equally.
In summary, the load-balancing scheme used by SafeNet is a combination of round-robin and least-busy for most
operations. However, as required, the algorithm adapts to various conditions and use cases so it might not always
emulate a round-robin approach.
Example
When the client makes a request on a virtual HA slot, the request goes to the first member in the HA group, as listed in
the Chrystoki.conf file (Linux/UNIX) or Crystoki.ini file (Windows), unless it is busy. A member is busy if it has not
yet responded to the most recent request that was sent to it. If the primary member is busy, the client sends the request
to the next non-busy member of the HA Group.
If you add network latency, or if you increase the key-size, or if you interleave other crypto operations, then
performance may drop for individual active members as they become busier.
If you have any group members set to "Standby" status, then they do not contribute to group performance, even if the
client can saturate the active members.
Key Replication
Whenever an application creates key material, the HA functionality transparently replicates the key material to all
members of the HA group before reporting back to the application that the new key is ready. The HA library always
starts with what it considers its primary HSM (initially the first member defined in an HA group). Once the key is created
SafeNet Luna Network HSM Administration Guide
Release 7.0 007-013576-002 Rev. A June 2017 Copyright 2001-2017 GemaltoAll rights reserved. 108

6 High-Availability (HA) Configuration and Operation
on the primary it is automatically replicated to each member in the group. If a member fails during this process the key
replication to the failed member is aborted after the fail-over time out. If any member is unavailable during the replication
process (that is, the unit failed before or during the operation), the HA library keeps track of this and automatically
replicates the key when that member rejoins the group . Once the key is replicated on all active members of the HA
group a success code is returned to the application.
Whether automatic or manual, object replication security is based on the use of the SafeNet cloning protocol to provide
mutual authentication, confidentiality and integrity for each object that is copied from one partition to another. When
partition objects are synchronized, the SafeNet Luna HSM client is used as a secure conduit to coordinate the
duplication of these objects across all partitions. An object created on LunaA partition#1A is duplicated on LunaB
Partition#1B using the following process:
1. The object is created on LunaA.
2. The duplicated object is then encrypted using a key derived from common Domain material (Red key) shared by
each SafeNet Luna HSM in the HA group.
3. LunaA transfers the encrypted object to the SafeNet Luna Client utilizing the encrypted NTL connection between
itself and the client (the object is now double encrypted).
4. The client then securely transfers the object to LunaB.
5. LunaB decrypts the object and stores it in the partition
The cloning protocol is such that it must be invoked separately for each object to be cloned and the sequence of calls
required to implement the protocol must be issued by an authorized client library (residing on a client platform that has
been authenticated to each of the SafeNet Luna HSMs involved in the HA group). This ensures that the use of the
cloning function calls is controlled and the protocol cannot be misused to permit the unauthorized transfer of objects to
or from one of the partitions in the HA group.
Manual Synchronization
To manually synchronize the contents of the members of an HA group, use the LunaCM command hagroup
synchronize.
Failover
When an HA group is running normally the client library continues to schedule commands across all members as
described above. The client continuously monitors the health of each member at two different levels:
•First, the connectivity with the member is monitored at the networking layer. Disruption of the network connection
invokes a fail-over event within a twenty second timeout.
•Second, every command sent to a device is continuously monitored for completion. Any command that fails to
complete within twenty seconds also invokes a fail-over event. Most commands are completed within
milliseconds. However, some commands can take extended periods to complete – either because the command
itself is time-consuming (for example, key generation), or because the device is under extreme load. To cover these
events the HSM automatically sends “heartbeats” every two seconds for all commands that have not completed
within the first two seconds. The twenty second timer is extended every time one of these heartbeats arrives at the
client, thus preventing false fail-over events.
A failover event involves dropping a device from the available members in the HA group. All commands that were
pending on the failed device are transparently rescheduled on the remaining members of the group. When a failure
occurs, the application experiences a latency stall on some of the commands in process (on the failing unit) but
SafeNet Luna Network HSM Administration Guide
Release 7.0 007-013576-002 Rev. A June 2017 Copyright 2001-2017 GemaltoAll rights reserved. 109

6 High-Availability (HA) Configuration and Operation
otherwise sees no impact on the transaction flow. Note that the least-busy scheduling algorithm automatically
minimizes the number of commands that stall on a failing unit during the twenty second timeout.
If the primary unit fails, clients automatically select the next member in the group as the new primary. Any key
management or single-part cryptographic operations are transparently restarted on a new group member. In the event
that the primary unit fails, any in-progress, multi-part, cryptographic operations must be restarted by the application, as
the operation returns an error code.
As long as one HA group member remains functional, cryptographic service is maintained to an application no matter
how many other group members fail. As discussed in "Failover"on the previous page, members can also be put back
into service without restarting the application.
How Do You (or Software) Know That a Member Has Failed?
When an HA Group member first fails, the HA status for the group shows "device error" for the failed member. All
subsequent calls return "token not present", until the member (HSM Partition or PKI token) is returned to service.
At the library level, what happens when a device fails or doesn’t respond?
The client library drops the member and continues with others. It will try to reconnect that member at a minimum retry
rate of once per minute (configurable) for the number of times specified in the configuration file, and then stop trying that
member. You can specify a number of retries from 3 to an unlimited number.
What happens to an application if a device fails mid-operation? What if it’s a multi-part
operation?
Multi part operations do not fail over. The entire operation returns a failure. Your application deals with the failure in
whatever way it is coded to do so.
Any operation that fails mid-point would need to be re-sent from the calling application. This is more likely to happen in a
multi-part operation because those are longer, but a failure could conceivably happen during a single atomic operation
as well.
With HA, if the library attempts to send a command to an HSM and it is unavailable, it will automatically retry sending
that command to the next HSM in the configuration after the timeout expires.
Multi-part operations would typically be block encryption or decryption, or any other command where the previous state
of the HSM is critical to the processing of the next command. It is understandable that these need to be re-sent since
the HSMs do not synchronize ‘internal memory state,’ only stored key material.
Reaction to Failures
This section looks at possible failures in an overall HA system, and what needs to be done. The assumption is that HA
has been In a complex system, it is possible to come up with any number of failure scenarios, such as this (partial) list
for an HA goup:
•Failure at the HSM or appliance
–HSM card failure
–HSM re-initialization
–Deactivated partition
–Power failure of a member
–Reboot of member
–NTL failure
–STC failure
SafeNet Luna Network HSM Administration Guide
Release 7.0 007-013576-002 Rev. A June 2017 Copyright 2001-2017 GemaltoAll rights reserved. 110

6 High-Availability (HA) Configuration and Operation
•Failure at the client
–Power failure of the client
–Reboot of client
–Network keepalive failure
•Failure between client and group members
–Network failure near the member appliance
(so only one member might disappear from client's view)
–Network failure near the client
(client loses contact with all members)
HSM-Side Failures
The categories of failure at the HSM side of an HA arrangement are temporary or permanent.
Temporary
Temporary failures like reboots, or failures of power or network are self-correcting, and as long as you have set HA
autorecovery parameters that are sufficiently lenient, then recovery is automatic, shortly after the HSM partition
becomes visible to the HA client.
Permanent
Permanent failures require overt intervention at the HSM end, including possibly complete physical replacement of the
unit, or at least initialization of the HSM.
All that concerns the HA service is that the particular unit is gone, and isn't coming back. If an entire SafeNet Luna
Network HSMunit is replaced, then you must go through the entire appliance and HSM configuration of a new unit,
before introducing it to the HA group. If a non-appliance HSM (resides in the Client host computer, e.g., SafeNet Luna
PCIe HSM or SafeNet Luna USB HSM) is replaced, then it must be initialized and a new partition created.
Either way, your immediate options are to use a new name for the partition, or to make the HA SafeNet Luna HSM
Client forget the dead member (LunaCM command hagroup removemember) so you can reuse the old name. Then,
you must ensure that automatic synchronization is enabled (LunaCM command hagroup synchronize -enable), and
manually introduce a new member to the group (LunaCM command hagroup addmember). After that, you can carry
on using your application with full HAredundancy.
Because your application should be using only the HA virtual slot (LunaCM command hagroup haonly), your
application should not have noticed that one HA group member went away, or that another one was added and
synchronized. The only visible sign might have been a brief dip in performance, but only if your application was placing
high demand on the HSM(s).
Client-Side Failures
For SafeNet Luna Network HSM, any failure of the client (such as operating system problems), that does not involve
corruption or removal of files on the host, should resolve itself when the host computer is rebooted.
If the host seems to be working fine otherwise, but you have lost visibility of the HSMs in LunaCM or your client, verify
that the SafeNet drivers are running, and retry. If that fails, reboot. If that fails, restore your configuration from backup of
your host computer. If that fails, re-install SafeNet Luna HSM Client, re-perform certificate exchanges, creation of HA
group, adding of members, setting HAOnly, etc.
For SafeNet Luna PCIe HSM and SafeNet Luna USB HSM, the client is the host of the HSMs, so if HA has been
working, then any sudden failure is likely to be OS or driver related (so restart) or corruption of files (so re-install). If a re-
SafeNet Luna Network HSM Administration Guide
Release 7.0 007-013576-002 Rev. A June 2017 Copyright 2001-2017 GemaltoAll rights reserved. 111

6 High-Availability (HA) Configuration and Operation
install is necessary, you will need to recreate the HA group and re-add all members and re-assert all settings (like
HAOnly).
Failures Between the HSM and Client (SafeNet Luna Network HSM only)
The only failure that could likely occur between a SafeNet Luna Network HSM (or multiple HSMs) and a client computer
coordinating an HA group is a network failure. In that case, the salient factor is whether the failure occurred near the
client or near one (or more) of the SafeNet Luna Network HSM appliances.
If the failure occurs near the client, and you have not set up port bonding on the client, then the client would lose sight of
all HA group members, and the client application would fail. The application would resume according to its timeouts and
error-handling capabilities, and HA would resume automatically if the members reappeared within the recovery window
that you had set.
If the failure occurs near a SafeNet Luna Network HSM member of the HAgroup, then that member might disappear
from the group until the network failure is cleared, but the client would still be able to see other members, and would
carry on normally.
If the recovery window is exceeded, then you must manually restart HA.
Recovery
After a failure, the recovery process is typically straightforward. Depending on the deployment, an automated or manual
recovery process might be appropriate. In either case there is no need to restart an application.
Automatic recovery
With automatic recovery, the client automatically performs periodic recovery attempts while a member is failed. The
frequency of these checks is adjustable and the number of re-tries can be limited. Each time a reconnection is
attempted, one application command experiences a slight delay while the client attempts to recover. As such, the retry
frequency cannot be set any faster than once per minute. Even if a manual recovery process is selected, the application
does not need to be restarted. Simply run the client recovery command and the recovery logic inside the client makes a
recovery attempt the next time the application uses the HSM. As part of recovery, any key material created while the
member was offline is automatically replicated to the recovered unit.
Automatic recovery is disabled by default. Use the command hagroup retry to turn it on or off. If retry=0, automatic
recovery is disabled. Any other retry value enables automatic recovery.
Failed units
Sometimes a failure of a device is permanent. In this event, the only solution is to deploy a new member to the group. In
this case, you can remove the failed unit from the HA group, add a new device to the group and then start the recovery
process. The running clients automatically resynchronize keys to the new member and start scheduling operations to it.
See "Adding, Removing, Replacing, or Reconnecting HA Group Members"on page 130 for more information.
Manual recovery
Finally, sometimes both an HSM and application fail at the same time. If no new key material was created while an
HSM was offline, the recovery is straightforward: simply return the HSM to service and then restart the application.
However, if new key material was created after an HSM failed but before the application failed, a manual re-
synchronization (using the hagroup synchronize command) might be required.
SafeNet Luna Network HSM Administration Guide
Release 7.0 007-013576-002 Rev. A June 2017 Copyright 2001-2017 GemaltoAll rights reserved. 112

6 High-Availability (HA) Configuration and Operation
To perform a manual recovery, you confirm which member, or members, have the current key material (normally the
unit that was online at the time the application failed). Put them back in service with the application. Then, for each
member that has stale key material (a copy of an object that was deleted; or an old copy of an object whose attributes
were changed), delete all their key material after making sure they are not part of the HA group. Be particularly careful
that the member is not part of the HA group or the action might destroy active key material by causing an accidental
synchronization during the delete operation. After the HSM is cleared of key material, rejoin it to the group and the
synchronization logic automatically repopulates the device’s key material from the active units.
Usage
When a client is configured to use auto recovery the manual recovery commands must not be used. Invoking them can
cause multiple concurrent recovery processes which result in error codes and possible key corruption .
Most customers should enable auto-recovery in all configurations. We anticipate that the only reason you might wish to
choose manual recovery is if you do not want to change the retry time for periodic transactions. That is, each time a
recovery is attempted a single application thread experiences an increased latency while the library uses that thread to
attempt the re-connection (the latency impact is a few hundred milliseconds).
Recovery Conditions
HA recovery is hands-off resumption by failed HA Group members, or it is manual re-introduction of a failed member, if
autorecovery is not enabled. Some reasons for a member to fail from the group might be:
•The appliance loses power (but regains power in less than the 2 hours that the HSM preserves its activation state).
•The network link from the unit is lost and then regained.
HA recovery takes place if the following conditions are true:
•HA autorecovery is enabled, or if you detect a unit failure and manually re-introduce the unit (or its replacement)
•HA group has at least 2 nodes
•HA node is reachable (connected) at client startup
•HA node recover retry limit is not reached. Otherwise manual recover is the only option to bring back the downed
connection(s)
If all HA nodes fail (no links from client) no recovery is possible.
The HA recovery logic makes its first attempt at recovering a failed member when your application makes a call to its
HSM (the HA group). An idle client does not start the recovery-attempt process. As of release 6.22, if the retry count is
not 0, then recovery is attempted after the configured HA interval expires.
On the other hand, a busy client would notice a slight pause every minute, as the library attempts to recover a dropped
HA group member (or members) until the member has been reinstated or until the timeout has been reached and it stops
trying. Therefore, set the number of retries according to your normal situation (the kinds and durations of network
interruptions you experience, for example).
Enabling and Configuring Autorecovery
In previous releases, autorecovery was not on by default, and needed to be explicitly enabled.
Beginning with SafeNet Luna HSM release 6.0, HA autorecovery is automatically enabled when you set the recovery
retry count using the LunaCM command hagroup retry. Use the command hagroup interval to specify the interval, in
seconds, between each retry attempt. The default is 60 seconds.
SafeNet Luna Network HSM Administration Guide
Release 7.0 007-013576-002 Rev. A June 2017 Copyright 2001-2017 GemaltoAll rights reserved. 113

6 High-Availability (HA) Configuration and Operation
Failure of All Members
If all members of an HA group were to fail, then all logged-in sessions are gone, and operations that were active when
the last group member went down, are terminated. If the client application is able to recover all that state information,
then it is not necessary to restart or re-initialize in order to resume client operations with the SafeNet Luna Network
HSMHA group. All sessions will be restarted without requiring a restart of the client.
Automatic Reintroduction
Automatic reintroduction is supported. A failed (and fixed, or replacement) HSM appliance can be re-introduced if the
application continues without restart. Restarting the application causes it to take a fresh inventory of available HSMs,
and to use only those HSMs within its HA group. You cannot reintroduce a SafeNet Luna Network HSM that was not in
the group when the application started.
Auto-insert
Automatic reintroduction or "auto-insert" is supported. A failed (and fixed, or replacement) HSM appliance can be re-
introduced if the application continues without restart. Restarting the application causes it to take a fresh inventory of
available HSMs, and to use only those HSMs within its HA group. You cannot [re]introduce a SafeNet Luna Network
HSM that was not in the group when the application started.
Auto-insert is now the default behavior (from Client 6.2.1 and later). [list below satisfies LHSM-31162]
1. A running client automatically detects SafeNet Luna Network HSM appliance insertion and removal to/from its
configuration.
2. Connection to the new SafeNet Luna Network HSM appliance occurs only if the client HA configuration also has a
new HA member or an HA member gone missing.
3. A running client does not automatically disconnect from the appliance that has been removed from its configuration
until the appliance goes offline (for example, disconnected or powered down).
4. A running client uses the new HA member that is being added to the HA group configuration and does not require
the client to restart to do so.
5. A running client stops attempting to use the removed HA member that is being revoked from the HA configuration
and does not require the client to restart to do so.
6. When a new member is added to the HA group, entries similar to the following appear in the client HA Log:
Mon Feb 1 11:06:55 2016 : [6619] HA group: 11079656446993 detected new member member:
286668019649
Mon Feb 1 11:07:25 2016 : [6619] HA group: 11079656446993 recovery attempt #1 succeeded for
member: 286668019649
7. When a HA member is removed from the HA group, entries similar to the following appear in the client HA Log:
Mon Feb 1 11:07:45 2016 : [6619] HA group: 11079656446993 member: 286668019649 revoked
8. When a new SafeNet Luna Network HSM appliance is registered with a client that has HA configured with “Active
recovery mode”, entries similar to the following appear in the client HA Log:
Sun Jan 31 21:01:52 2016 : [3820] HA subsystem detected new server : 192.20.11.175
Sun Jan 31 21:01:56 2016 : [3820] HA subsystem server 192.20.11.175 connected
SafeNet Luna Network HSM Administration Guide
Release 7.0 007-013576-002 Rev. A June 2017 Copyright 2001-2017 GemaltoAll rights reserved. 114

6 High-Availability (HA) Configuration and Operation
Entries like these appear only if item 3, above, is true. [LHSM-31294]
9. When an existing SafeNet Luna Network HSM appliance is removed from client that has HA configured with
“Active recovery mode”, entries similar to the following appear in the client HA Log:
Tue Feb 2 15:45:12 2016 : [28001] HA subsystem detected removal of server : 192.20.11.86
Synchronization
Synchronization of token objects is a manual process using the hagroup synchronize command. Synchronization
locates any object that exists on any one physical HSM partition (that is a member of the HAgroup), but not on all
others, and replicates that object to any partitions (among the group) where it did not exist.
This is distinct from the replication that occurs when you create or delete an object on the HA virtual slot. Creation or
deletion against the virtual slot causes that change to be immediately replicated to all connected members (addition or
deletion).
Effect of PED Operations
PED operations block cryptographic operations, so that while a member of an HA group is performing a PED operation,
it will appear to the HA group as a failed member. When the PED operation is complete, failover and recovery HA logic
are invoked to return the member to normal operation.
Network failures
If network connectivity fails to one or more connected SafeNet Luna Network HSM appliances, the HA group will be
restored automatically subject to timeouts and retries, as follows:
•While the client application is active, and one HA group member is connected and active, other members can
automatically resume in the HA group as long as retries have not stopped.
•If all members fail or if the client does not have a network connection to at least one group member, then the client
application must be restarted, unless you have recoveryMode activeEnhanced enabled.
Process interaction
Other events and processes interact at different levels and in different situations as described below.
Note: All references to NTLS also apply to STC. Both NTLS and STC provide secure client-
appliance connections.
At the lowest communication level, the transport protocol (TCP) is responsible for making and operating the
communication connection between client and appliance (whether HA is involved or not). For SafeNet Luna Network
HSM, the default protocol timeout of 2 hours was much too long, so SafeNet configured that to 3 minutes when HA is
involved. This means that:
•In a period of no activity by client or appliance, the appliance's TCP will wonder if the client is still there, and will
send a packet after 3 minutes of silence.
•If that packet is acknowledged, the 3 minute TCP timer restarts, and the cycle repeats indefinitely.
•If the packet is not acknowledged, then TCP sends another after approximately 45 seconds, and then another after
a further 45 seconds. At the two minute mark, with no response, the connection is considered dead, and higher
SafeNet Luna Network HSM Administration Guide
Release 7.0 007-013576-002 Rev. A June 2017 Copyright 2001-2017 GemaltoAll rights reserved. 115

6 High-Availability (HA) Configuration and Operation
levels are alerted to perform their cleanup.
So altogether, a total of five minutes can elapse since the last time the other participant was heard from. This is at the
transport layer.
Above that level, the NTLS layer provides the connection security and some other housekeeping. Any time a client
sends a request for a cryptographic operation, the HSM on the appliance begins working on that operation.
While the HSM processes the request, appliance-side NTLS sends a "keep-alive PING" every two seconds, until the
HSM returns the answer, which NTLS then conveys across the link to the requesting client. NTLS (nor any layer above)
does not perform any interpretation of the ping.
It simply drops a slow, steady trickle of bytes into the pipe, to keep the TCP layer active. This normally has little effect,
but if your client requests a lengthy operation like an 8192-bit keygen, then the random-number-generation portion of
that operation could take many minutes to complete, during which the HSM would legitimately be sending nothing back
to the client. The NTLS ping ensures that the connection remains alive during long pauses.
Configuration settings
In the SafeNet configuration file, "DefaultTimeout" (default value is 500 seconds) governs how long the client will wait
for a result from an HSM, for a cryptographic call. In the case of SafeNet Luna Network HSM, the copy of the config file
inside the appliance is not accessible externally. The config file in the client installation is accessible to modify, but
"DefaultTimeout" in that file affects only a locally connected HSM (such as might be the case if you had a SafeNet
Luna Backup HSM attached to your client computer). The config file in the client has no effect on the configuration
inside the network-attached SafeNet Luna Network HSM appliance, and thus can have no effect on the interaction
between client and SafeNet Luna Network HSM appliance.
"ReceiveTimeout" is how long the library will wait for a dropped connection to come back.
If "ReceiveTimeout" is tripped, for a given appliance, the HA client stops talking to that appliance and deals with the
remaining members of the HA group to serve your application's crypto requests.
A minute later, the HA client tries to contact the member that failed to reply.
If the connection is successfully re-established, the errant appliance resumes working in the group, being assigned
application calls as needed (governed by application workload and HA logic).
If the connection is not successfully re-established, the client continues working with the remaining group members.
Another minute passes, and the client once again tries the missing appliance to see if it is ready to actively resume
working in the HA group.
The retries continue until the missing member resumes, or until the pre-set (by you) number of retries is reached
(maximum of 500). If the retry count is reached with no success, the client stops trying that member. The failed
appliance is still a member of the group (it is still in the list of HA group members maintained on the client), but the client
no longer tries to send it application calls, and no longer encourages it to establish a connection. You must fix the
appliance (or its network connection) and manually recover it into the group for the client to resume including it in
operations.
Active Autorecovery on a SafeNet Luna Network HSM
Note: All references to NTLS also apply to STC. Both NTLS and STC provide secure client-
appliance connections.
Autorecovery uses the HA Active Recovery Thread (ARCT) to manage recovery from a failure. The ARCT sends a
non-session-based message that is processed by NTLS. This allows recovery as soon as a failed member returns.
SafeNet Luna Network HSM Administration Guide
Release 7.0 007-013576-002 Rev. A June 2017 Copyright 2001-2017 GemaltoAll rights reserved. 116

6 High-Availability (HA) Configuration and Operation
Thus, if a failed member returns to duty before an active member fails, then synchronization occurs immediately, and
the secondary member is ready to take over from the active member if that now fails.
Members can reconnect without the need to call finalize/initialize in the client application, which allows for multiple
services that use a single JVM to recover connections independently.
In the event that all HAmembers fail to respond to the ARCT probing message, the HA slot is deemed to be
unrecoverable.
The recovery mode on a SafeNet Luna Network HSM is the basic active mode. As long as the retry count is not 0,
recovery is active basic be default.
The enhanced active recovery mode is optional, and is controlled by the LunaCM hagroup recoverymode command.
Performance
For repetitive operations, like a high volume of signings using the same key, an HAgroup can expand SafeNet Luna
Network HSM performance in linear fashion as HA group members are added. HA groups of 16 members have
undergone long-term, full-throttle testing, with excellent results.
Do keep in mind that simply adding more and more SafeNet Luna Network HSM appliances to an HA group is not an
infallible recipe for endless performance improvement. For best overall performance, all HA group members should be
driven near their individual performance "sweet spot", which for SafeNet Luna Network HSM 5.2 and later is around 30
simultaneous threads per HSM. If you assemble an HA group that is considerably larger than your server(s) can drive,
then you might not achieve full performance from all.
The best approach is an HA group balanced in size for the capability of the application servers that will be driving the
group, and the expected loads - with an additional unit to provide capacity for bursts of traffic and for redundancy.
Maximizing Performance
The SafeNet Luna Network HSM used in HA can provide performance improvement for asymmetric single-part
operations. Gigabit Ethernet connections are recommended to maximize performance. For example, we have seen as
much as a doubling of asymmetric single-part operations in a two-member group in a controlled laboratory environment
(without crossing subnet boundaries, without competing traffic or other latency-inducing factors).
Multi-part operations are not load-balanced by the SafeNet HA due to the overhead that would be needed to perform
context replication for each part of a multi-part operation.
Single-part cryptographic operations are load-balanced by the SafeNet HA functionality under most circumstances.
Load-balancing these operations provides both scalability (better net throughput of operations) and redundancy by
supporting transparent fail-over.
Performance is Dependent on the Type of Operation
Performance is also affected by the kind of operation you are performing. HA is better for performance when all HSM
operations are performed on keys and material that reside within the HSM. This changes if part of the operation involves
importing and unwrapping of keys; it can be instructive to consider what happens when such HSM operations are
performed both with and without HA.
With HA
•One encryption (to wrap the key)
•One decryption in the HSM (to unwrap the key)
•Object creation on the HSM (the unwrapped key is created and stored as a key object)
SafeNet Luna Network HSM Administration Guide
Release 7.0 007-013576-002 Rev. A June 2017 Copyright 2001-2017 GemaltoAll rights reserved. 117

6 High-Availability (HA) Configuration and Operation
•Key replication happens for HA
–RSA 4096-bit operation used to derive a shared secret between HSM
–Encryption of the key on the primary HA member using the shared secret
–Decryption of the key on the secondary HA member HSM using the shared secret
–Object creation on the second HA member
•One encryption (uses the unwrapped key object to encrypt the data)
Without HA
•One encryption (to wrap the key)
•One decryption in the HSM (to unwrap the key)
•Object creation on the HSM (the unwrapped key is created and stored as a key object)
•One encryption (uses the unwrapped key object to encrypt the data)
From the above it is apparent that, with HA, many more operations are performed. Most significant in the above case
are the RSA 4096-bit operation and the additional object creation performed. Those two operations are by far the
slowest operations in the list, and so this type of task would have much better performance without HA.
By contrast, if the task had made use of objects already within the HSM, then at most a single synchronization would
have propagated the objects to all HAmembers, and all subsequent operations would have seen a performance boost
from HA operation. The crucial consideration is whether the objects being manipulated are constant or are constantly
being replaced.
HA and FindObjects
How your application uses the C_FindObjects function to search for objects in a virtual HA slot can have a significant
impact your application performance. See "Application Object Handles"on page 129 for more information.
Standby Members
You can designate some members of an HA group as standby members after you add them to an HA group. Standby
members differ from the default active members in that they do not actively participate in the HA group unless perform
any cryptographic operations
By default, all members in an HA group are treated as active so that they are kept current with key material and are
used to load-balance cryptographic services. In some deployment scenarios, however, it makes sense to define some
members as standby. Standby members are registered just like active members except that they are defined as
“standby” after they are added to the HA group.
As depicted below, applications can be deployed in geographically dispersed locations. In this scenario, you can use
Luna’s standby capability to use the HSMs in the remote data center to cost-effectively improve availability. In this
mode, only the local units (non-standby) are used for active load-balancing. However, as key material is created, it is
automatically replicated to both the active (local) units and standby (remote) unit. In the event of a failure of all local
members, the standby unit is automatically promoted to active status. You can use this feature to reduce costs, while
improving reliability. This approach allows remote HSMs that have high latency to be avoided when not needed.
However, in the worst case scenario where all the local HSMs fail, the remote member automatically activates itself
and keeps the application running.
SafeNet Luna Network HSM Administration Guide
Release 7.0 007-013576-002 Rev. A June 2017 Copyright 2001-2017 GemaltoAll rights reserved. 118

6 High-Availability (HA) Configuration and Operation
Note: In normal operation, the HA standby units do not perform any cryptographic operations.
However, the HAservice must log into all units in a group (C_OpenSession/Login is performed
against all members), including standby units. This is necessary because, in the case where
the standby unit is called into action, it must already be up-to-date with respect to key material
that is being used in the group - it cannot synchronize with HSMs that have failed or that have
gone off-line. Therefore, when the HA group consists of PED-authenticated HSMs, they must
all be Activated, including the standby HSM(s).
Standby Behavior
Standby members become active only to keep the group alive. In an HA group that includes more than one standby
member, if all active members go down/off-line, all available standby members become active in the group. Additional
standby members remain on standby until/unless they are needed.
In other words, in an HA group, the load-sharing and redundancy capability is as large as all the active members. If all
active members become unavailable to the application, then the group load-sharing and redundancy falls to all available
standby members.
To set an HSM to standby status:
In "Configuring HA"on page 124, we created an HA group with label "myHAgroup" and group number 1154438865297,
with two active members, serial number 154438865297 and serial number 1238700701520.
1. Create a third member, as previously described, and add it to the HAgroup by specifying either its slot or serial
number.
hagroup addmember -group <grouplabel> {-slot <slotnum> | -serialnumber <serialnum>}
For example:
lunacm:> hagroup addmember -group myHAgroup -slot 2
Enter the password: ********
Member 1238700701521 successfully added to group myHAgroup. New group
configuration is:
HA Group Label: myHAgroup
HA Group Number: 1154438865297
HA Group Slot ID: 6
Synchronization: enabled
Group Members: 154438865297, 1238700701520, 1238700701521
Needs sync: no
SafeNet Luna Network HSM Administration Guide
Release 7.0 007-013576-002 Rev. A June 2017 Copyright 2001-2017 GemaltoAll rights reserved. 119

6 High-Availability (HA) Configuration and Operation
Standby Members: <none>
Slot # Member S/N Member Label Status
====== ========== ============ ======
0 154438865297 HApartition00 alive
1 1238700701520 HApartition01 alive
2 1238700701521 HApartition02 alive
Please use the command "ha synchronize" when you are ready
to replicate data between all members of the HA group.
(If you have additional members to add, you may wish to wait
until you have added them before synchronizing to save time by
avoiding multiple synchronizations.)
Command Result : No Error
2. Set the member to standby status, specifying its slot or serial number.
hagroup addstandby -group <grouplabel> {-slot <slotnum> | -serialnumber <serialnum>}
For example:
lunacm:> hagroup addstandby -group myHAgroup -serialnumber 1238700701521
The member 1238700701521 was successfully added to the standby list for the HA Group
myHAgroup.
Command Result : No Error
3. If you wish, check the new configuration.
hagroup listgroups
For example:
lunacm:> hagroup listgroups
If you would like to see synchronization data for group myHAgroup,
please enter the password for the group members. Sync info
not available in HA Only mode.
Enter the password: ********
HA auto recovery: disabled
HA recovery mode: activeBasic
Maximum auto recovery retry: 0
Auto recovery poll interval: 60 seconds
HA logging: disabled
Only Show HA Slots: no
HA Group Label: myHAgroup
HA Group Number: 1154438865297
HA Group Slot ID: 6
Synchronization: enabled
Group Members: 154438865297, 1238700701520, 1238700701521
Needs sync: no
Standby Members: 1238700701521
Slot # Member S/N Member Label Status
====== ========== ============ ======
0 154438865297 HApartition00 alive
1 1238700701520 HApartition01 alive
2 1238700701521 HApartition02 alive
SafeNet Luna Network HSM Administration Guide
Release 7.0 007-013576-002 Rev. A June 2017 Copyright 2001-2017 GemaltoAll rights reserved. 120

6 High-Availability (HA) Configuration and Operation
Command Result : No Error
Planning Your Deployment
This section describes the supported configurations and any limitations or constraints to consider when setting up an
HA group.
HA Group Members
It is important that all members in an HA group have the same configuration and version. That means that each HA
group member must use the same authentication method, either PED-authenticated or password-authenticated, and be
at the same software version. Running HA groups with different versions is unsupported. Ensure that HSMs are
configured identically to ensure smooth high availability and load balancing operation. SafeNet Luna HSMs come with
various key management configurations: cloning mode, key-export mode, etc. HA functionality is supported with
cloning, provided all members in the group have the same configuration. Clients automatically and transparently use the
correct secure key replication method based on the group’s configuration.
It is also critical that all members in an HA group share the same Security Domain role (Red PED key for PED-
authenticated devices, or domain password for password-authenticated devices). The Security Domain defines which
HSMs are allowed to share key material. Because HA group members are, by definition, intended to be peers, they
must be in the same Security Domain.
The SafeNet HA and load-balancing feature works on per-client and per-partition bases. This provides a lot of flexibility.
For example, it is possible to define a different sub-set of HSMs in each client and even in each client’s partitions (in the
event that a single client uses multiple partitions). SafeNet recommends to avoid these complex configurations and to
keep the HA topography uniform for an entire HSM. That is, treat HSM members at the HSM level as atomic and whole.
This simplifies the configuration management associated with the HA feature.
Mix and Match Appliance Software is Not Supported
All SafeNet Luna Network HSM appliances in an HA group must be running the same appliance software version.
Before attempting to create an HA group, ensure that all of the appliances used to host the HA members are running the
same appliance software. In addition, it is recommended that your client software is at the same software version as
the appliance.
Mix and Match HSMFirmware, Capabilities, and FIPS Setting is Not Recommended
The HSMfirmware, capabilities, and FIPS setting define which mechanisms are available, and how they can be used.
To ensure that all objects in an HA slot can be successfully cloned to all members of the HA group, ensure that all
members of a production HA group are at the same firmware level, have the same set of capabilities installed, and use
the same FIPS setting. If mismatches exist between members, HSMoperations or HA synchronization might fail if
your application attempts to use a mechanism or a capability that not all members support.
To ensure minimal disruption during the during firmware or capability updates, your HA group will continue to function if
there are differences in firmware, capabilities, or FIPS setting between the HA group members. Where differences
exist, the capability of the group (in terms of features and available algorithms) is that of the member with the oldest
firmware. It is recommended that you limit periods where mismatches are present to maintenance windows used to
apply firmware of capability upgrades.
Example
Assume you have an HA group that includes HSMs with two different firmware versions,. In this case, certain
capabilities that are part of the newer firmware are unavailable to clients connecting to the HA group. Specifically,
SafeNet Luna Network HSM Administration Guide
Release 7.0 007-013576-002 Rev. A June 2017 Copyright 2001-2017 GemaltoAll rights reserved. 121

6 High-Availability (HA) Configuration and Operation
operations that make use of newer cryptographic mechanisms and algorithms would likely fail. The client's calls might
be initially assigned to a newer-firmware HSM and could therefore appear to work for a time, but if the task is load-
balanced to an HSM that does not support the newer features, it would fail. Similarly, if the newer-firmware HSM
dropped out of the group, operations requiring the newer firmware would fail.
HA Group Members Must Not Be on the Same Appliance
In any one HA group, always ensure that member partitions or member PKI tokens (USB-attached SafeNet Luna USB
HSMs, or SafeNet CA4/PCM token HSMs in a USB-attached SafeNet DOCK2 card reader) are on different / separate
appliances. Do not attempt to include more than one HSM partition or PKI token (nor one of each) from the same
appliance in a single HA group. This is not a supported configuration. Allowing two partitions from one HSM, or a
partition from the HSM and an attached HSM (as for PKI), into a single HAgroup would defeat the purpose of HA by
making the SafeNet appliance a potential single-point-of-failure.
Running HA on a group of export SafeNet Luna Network HSM appliances
This configuration is supported, although you cannot clone/replicate private keys.
High Availability Group Sizing
As of SafeNet Luna HSM release 6.x, the high availability function supports the grouping of up to thirty-two members.
However, the maximum practical group size for your application is driven by a trade-off between performance and the
cost of replicating key material across the entire group. A common practice is to set the group size to N+1 where N is
defined by the desired performance per application server(s). As depicted below, this solution gives the desired
performance with a single extra HSM providing the availability requirement. The number of HSMs per group of
application servers varies based on the application use case but, as depicted, groups of three are typical.
SafeNet Luna Network HSM Administration Guide
Release 7.0 007-013576-002 Rev. A June 2017 Copyright 2001-2017 GemaltoAll rights reserved. 122

6 High-Availability (HA) Configuration and Operation
As performance needs grow beyond the performance capacity of three HSMs, it often makes sense to define a second
independent group of application servers and HSMs to further isolate applications from any single point of failure. This
has the added advantage of facilitating the distribution of HSM and application sets in different data centers.
Network Requirements
The network topography of the HA group is generally not important to the proper functioning of the group. As long as the
client has a network path to each member the HA logic will function. Keep in mind that having a varying range of
latencies between the client and each HA member causes a command scheduling bias towards the low-latency
members. It also implies that commands scheduled on the long-latency devices have a larger overall latency
associated with each command. In this case, the command latency is a characteristic of the network; to achieve
uniform load distribution ensure that latencies to each device in the group are similar (with the exception of standby
members, who do not contribute to network load). Gigabit Ethernet network connections are recommended.
Upgrading and Redundancy and Rotation
For SafeNet Luna Network HSM HA function we suggest that all SafeNet Luna Network HSM appliances in an HA
group be at the same appliance software and firmware level. The issue is not about firmware level, per se - what might
happen is that a newer firmware could contain newer algorithms that are not supported in the replaced firmware. If your
client is configured to take advantage of newer/better algorithms when they become available, it might do so while one
member of an HA group has new firmware, but another member has not yet been updated, and therefore does not yet
support the requested algorithm. The client might not be able to interpret the resulting imbalance. Therefore, when you
intend to upgrade/update any of the SafeNet Luna Network HSM units in an HA group, or when you intend to
upgrade/update the SafeNet Luna Network HSM Client software, you might schedule some downtime for your
application, if you anticipate a problem.
If the application is so critical that you cannot permit that much scheduled downtime, then you can set up a second
complete set of Client computer and associated HA group. One set can service the application load while the other set
SafeNet Luna Network HSM Administration Guide
Release 7.0 007-013576-002 Rev. A June 2017 Copyright 2001-2017 GemaltoAll rights reserved. 123

6 High-Availability (HA) Configuration and Operation
is being upgraded or otherwise maintained. For such up-time-critical applications, you might already have such a
backup set of Client-plus-HA-group that you would rotate in and out of service during regular maintenance windows.
Configuring HA
To create an HA group, you need at least two SafeNet Luna Network HSMs with PED Authentication, or two with
Password Authentication. You cannot use Password -Authenticated and PED-Authenticated SafeNet Luna Network
HSMs simultaneously in an HA group. This section describes how to set up an HA group with partitions on different
HSMs. It consists of the following major steps:
•"Prerequisites"below
•"Create the HA Group"on the next page
•"Verification"on page 127
•"HA Standby Mode [Optional]"on page 128
Prerequisites
You must complete these procedures before setting up an HA group. The prerequisite steps are divided into tasks
performed by different roles.
HSMSO Prerequisites
1. Perform the network setup on two or more SafeNet Luna Network HSM appliances (see "Configure the SafeNet
Appliance for Your Network"on page 1 in the Configuration Guide).
2. Ensure that HSM policies 7: Allow Cloning and 16: Allow Network Replication are "on" (see "Set the HSM
Policies"on page1 in the Configuration Guide). If your HSMs do not have the cloning option, then they will use the
Key Export functionality to backup to (and restore from) a file, rather than a hardware Backup token.
3. Initialize the HSMs (see "HSMInitialization"on page 141 in the Configuration Guide). All HSMs that will host
partitions in the HA group must be initialized with the same cloning domain:
–PED-authenticated HSMs must share the same red domain PED key
–Password-authenticated HSMs must share the same domain string
4. Create a partition on each SafeNet Luna Network HSM. They do not need to have the same label.
5. Allow one or more clients to access the partitions using NTLS or STC links (see "Enable the Client to Access a
Partition"on page1 in the Configuration Guide).
Partition SO Prerequisites
1. Ensure that all the partitions to be included in the HA group are visible in LunaCM (see "Enable the Client to Access
a Partition"on page1 in the Configuration Guide).
2. Initialize all the partitions to be included in the HA group (see "Configure Application Partitions"on page1 in the
Configuration Guide). The partitions do not need to have the same label, but they must be initialized with the same
cloning domain:
–PED-authenticated partitions must share the same red domain PED key
–Password-authenticated partitions must share the same domain string
In this example, the partitions have been initialized as HApartition00 (SN 154438865297) and HApartition01 (SN
1238700701520).
SafeNet Luna Network HSM Administration Guide
Release 7.0 007-013576-002 Rev. A June 2017 Copyright 2001-2017 GemaltoAll rights reserved. 124

6 High-Availability (HA) Configuration and Operation
3. [OPTIONAL] If you are setting up a PED-authenticated HA group, ensure that each Partition is Activated and
AutoActivated (see "Activation and Auto-Activation on PED-Authenticated Partitions"on page 160), so that it can
retain/resume its "Activate" (persistent login) state through any brief power failure or other interruption.
4. Initialize the Crypto Officer role on all the partitions.
role init -name co
Crypto Officer Prerequisites
1. Login to each partition as Crypto Officer and change the initial primary credential (password or black PED key).
Use the same Crypto Officer credential for each partition to be included in the HA group.
role login -name co
role changepw -name co
2. If you are setting up a PED-authenticated HA group, change the initial secondary credential (challenge password).
Use the same challenge password for each partition to be included in the HA group.
role login -name co
role changepw -name co -oldpw <old_challenge> -newpw <new_challenge>
Create the HA Group
Note: Your LunaCM instance needs to update the Chrystoki.conf (Linux/UNIX) or
crystoki.ini file (Windows) when setting up or reconfiguring HA. Ensure that you have
sufficient privileges.
After satisfying the prerequisites, use LunaCM to create an HA group on your client, and add member partitions. This
procedure is completed by the Crypto Officer.
1. Use the hagroup creategroup command to create a new HA group on the client, which requires:
–a Label for the group (do NOT call the group just "HA").
–the Serial number OR the slot number of the primary partition.
–the Crypto Officer password for the partition.
hagroup creategroup -label <label> {-slot <slotnum> | -serialnumber <serialnum>}
LunaCM generates and assigns a serial number to the group itself.
For example:
lunacm:> hagroup creategroup -slot 0 -label myHAgroup
Enter the password: ********
New group with label "myHAgroup" created with group number 1154438865297.
Group configuration is:
HA Group Label: myHAgroup
HA Group Number: 1154438865297
HA Group Slot ID: Not Available
Synchronization: enabled
Group Members: 154438865297
Needs sync: no
Standby Members: <none>
SafeNet Luna Network HSM Administration Guide
Release 7.0 007-013576-002 Rev. A June 2017 Copyright 2001-2017 GemaltoAll rights reserved. 125

6 High-Availability (HA) Configuration and Operation
Slot # Member S/N Member Label Status
====== ========== ============ ======
0 154438865297 HApartition00 alive
Command Result : No Error
LunaCM v7.0.0. Copyright (c) 2006-2017 SafeNet.
Available HSMs:
Slot Id -> 0
Label -> HApartition00
Serial Number -> 154438865297
Model -> LunaSA 7.0.0
Firmware Version -> 7.0.1
Configuration -> Luna User Partition With SO (PW) Signing With Cloning Mode
Slot Description -> Net Token Slot
Slot Id -> 1
Label -> HApartition01
Serial Number -> 1238700701520
Model -> LunaSA 7.0.0
Firmware Version -> 7.0.1
Configuration -> Luna User Partition With SO (PW) Signing With Cloning Mode
Slot Description -> Net Token Slot
Slot Id -> 5
HSM Label -> myHAgroup
HSM Serial Number -> 1154438865297
HSM Model -> LunaVirtual
HSM Firmware Version -> 7.0.1
HSM Configuration -> Luna Virtual HSM (PW) Signing With Cloning Mode
HSM Status -> N/A - HA Group
HSM Certificates -> *** Test Certs ***
Current Slot Id: 0
Note: The example above was generated using Password-authenticated SafeNet Luna
Network HSMs. For PED-authenticated HSMs, have a Luna PED connected, the partition
already activated, and provide the partition challenge secret as the password (must be the
same for all members).
2. Your chrystoki.conf/crystoki.ini file should now have a new section:
[VirtualToken]
VirtualToken00Label=myHAgroup
VirtualToken00SN=1154438865297
VirtualToken00Members=154438865297
CAUTION: Never insert TAB characters into the chrystoki.ini (Windows) or crystoki.conf
(UNIX) file.
3. Add another partition to the HA group (HApartition01 on sa40).
hagroup addmember -group <grouplabel> {-slot <slotnum> | -serialnumber <serialnum>}
SafeNet Luna Network HSM Administration Guide
Release 7.0 007-013576-002 Rev. A June 2017 Copyright 2001-2017 GemaltoAll rights reserved. 126

6 High-Availability (HA) Configuration and Operation
For example:
lunacm:> hagroup addmember -group myHAgroup -slot 1
Enter the password: ********
Member 1238700701520 successfully added to group myHAgroup. New group
configuration is:
HA Group Label: myHAgroup
HA Group Number: 1154438865297
HA Group Slot ID: 5
Synchronization: enabled
Group Members: 154438865297, 1238700701520
Needs sync: no
Standby Members: <none>
Slot # Member S/N Member Label Status
====== ========== ============ ======
0 154438865297 HApartition00 alive
1 1238700701520 HApartition01 alive
Please use the command "ha synchronize" when you are ready
to replicate data between all members of the HA group.
(If you have additional members to add, you may wish to wait
until you have added them before synchronizing to save time by
avoiding multiple synchronizations.)
Command Result : No Error
4. Check Chrystoki.conf/crystoki.ini again, the VirtualToken section should now look like this:
[VirtualToken]
VirtualToken00Label=myHAgroup
VirtualToken00SN=1154438865297
VirtualToken00Members=154438865297,1238700701520
5. Use the following command when you are ready to replicate data between/among all members of the HA group.
hagroup synchronize -group <grouplabel>
If you have additional members to add to the group, do this first to save time by avoiding multiple synchronizations.
The 'synchronize' command replicates all objects on all partitions across all other partitions. As there are no objects
on our newly-created partitions yet, we do not need to run this command.
Note: Do not use this command when recovering a group member that has failed (or was taken
down for maintenance). Use the command hagroup recover -group <grouplabel>.
Verification
In LunaCM, we now have three slots available: two physical slots (a partition on each HSM) and a third virtual slot that
points at both physical slots at once, via load balancing. To test your HA setup, perform the following steps:
1. Exit LunaCM and run multitoken against the HA group slot number (slot 5 in the example) to create some objects
on the HA group partitions.
./multitoken -mode rsakeygen -key 4096 -nodestroy -slots 5
You can hit "Enter" at any time to stop the process before the partitions fill up completely. Any number of created
objects will be sufficient to show that the HA group is functioning.
SafeNet Luna Network HSM Administration Guide
Release 7.0 007-013576-002 Rev. A June 2017 Copyright 2001-2017 GemaltoAll rights reserved. 127

6 High-Availability (HA) Configuration and Operation
2. Run LunaCM and use partition showinfo on the two physical slots. Check the object count under "Partition
Storage":
Current Slot Id: 0
lunacm:> partition showinfo
...(clip)...
Partition Storage:
Total Storage Space: 325896
Used Storage Space: 9480
Free Storage Space: 316416
Object Count: 206
Overhead: 9648
Command Result : No Error
lunacm:> slot set slot 1
Current Slot Id: 1 (Luna User Slot 7.0.1 (PW) Signing With Cloning Mode)
Command Result : No Error
lunacm:> partition showinfo
...(clip)...
Partition Storage:
Total Storage Space: 325896
Used Storage Space: 9480
Free Storage Space: 316416
Object Count: 206
Overhead: 9648
Command Result : No Error
3. To remove the test objects, login to the HA virtual slot and clear the virtual partition.
slot set slot 5
partition login
partition clear
If you are satisfied that your HA setup is working, you can begin using your application against the HA virtual slot
("myHAgroup" in the example). The virtual slot assignment will change depending on how many more application
partitions are added to your client configuration. This will not matter to your application, which invokes the HA group
label, not a particular slot number.
HA Standby Mode [Optional]
If you wish to add an additional partition that will be designated a standby member, and not a regular participant in the
group, see "Standby Members"on page 118.
SafeNet Luna Network HSM Administration Guide
Release 7.0 007-013576-002 Rev. A June 2017 Copyright 2001-2017 GemaltoAll rights reserved. 128

6 High-Availability (HA) Configuration and Operation
Using HA With Your Applications
This section describes how HA affects your applications, and describes the settings you can use and actions you can
take to mitigate any performance or stability issues.
HAOnly
By default, the client lists both the physical slots and virtual slots for the HA group. Directing applications at the
physical slots bypasses the high availability and load balancing functionality. An application must be directed at the
virtual slots to activate the high availability and load balancing functionality. A configuration setting referred to as
HAonly hides the physical slots, and is recommended to prevent incorrect application configurations. Doing so also
simplifies the PKCS #11 slot ordering given a dynamic HA group.
What is the impact of the ‘haonly’ flag, and why might you wish to use it?
The “haonly” flag shows only HA slots (virtual slots) to the client applications. It does not show the physical slots. We
recommend that you use "haonly", unless you have particular reason for not using it. Having "haonly" set is the proper
way for clients to deal with HA groups - it prevents the possible confusion of having both physical and virtual slots
available.
Recall that automatic replication/synchronization across the group occurs only if you cause a change (keygen or other
addition, or a deletion) via the virtual HA slot. If you/your application changes the content of a physical slot, this results
in the group being out-of-sync, and requires a manual re-sync to replicate a new object across all members. Similarly, if
you delete from a physical slot directly, the next manual synchronization will cause the deleted object to be repopulated
from another group member where that object was never deleted. Therefore, to perform a lasting deletion from a single
physical slot (if you choose not to do it via the virtual slot) requires that you manually delete from every physical slot in
the group, or risk your deleted object coming back.
Also, from the perspective of the Client, a member of the HAgroup can fail and, with "haonly" set, the slot count does
not change. If "haonly"is not set, and both virtual and physical slots are visible, then failure of unit number 1 causes unit
number 2 to become slot 1, and so on. That could cause problems if your application is not designed to deal gracefully
with such a change.
Key Generation
An application that continuously generates key material will need to have its HA group carefully selected since the
generated session objects need to be replicated to each member of the HA group, requiring significant processing
overhead that does not exist in single slot mode. Contact Technical Support for help in architecting your HA group for
this type of application.
Application Object Handles
Application developers should be aware that the PKCS #11 object handle model is fully virtualized when using an HA
slot. As such, the application must not assume fixed handle numbers across instances of an application. A handle’s
value remains consistent for the life of a process; but it might be a different value the next time the application is
executed.
When you use an HAslot with your applications, the client behaves as follows when interacting with the application:
1. Intercept the call from the application.
2. Translate virtual object handles to physical object handles using the mappings specified by the virtual object table.
The virtual object table is created and updated for the current session only, and only contains of list of the objects
SafeNet Luna Network HSM Administration Guide
Release 7.0 007-013576-002 Rev. A June 2017 Copyright 2001-2017 GemaltoAll rights reserved. 129

6 High-Availability (HA) Configuration and Operation
accessed in the current session.
3. Launch any required actions on the appropriate HSM or partition.
4. Receive the result from the HSM or partition and forward the result to your application,
5. Propagate any changes in objects on the physical HSM that performed the action to all of the other members of the
HA group.
Virtual slots and virtual objects
When an application uses a non-HA physical slot, it addresses all objects in the slot by their physical object handles.
When an application uses an HA slot, however, a virtual layer of abstraction overlays the underlying physical slots that
make up the HA group, and the HA group is presented to the application as a virtual slot. This virtual slot contains
virtual objects that have virtual object handles. The object handles in an HA slot are virtualized since the object handles
on each of the underlying physical slots might be different from slot to slot. Furthermore, the physical object handles
could change if a member of the HA group drops out (fails or loses communication) and is replaced.
The virtual object table
HA slots use a virtual object table to map the virtual objects in the virtual HA slot to the real objects in the physical slots
that make up the HA group. The HA client builds a virtual object table for each application that loads the library. The
table is ephemeral, and only exists for the current session. It is created and updated, if necessary, each time an
application makes a request to access an object. To maximize performance and efficiency, the table only contains a list
of the objects accessed in the current session. For example, the first time an application accesses an object after
application start up, the table is created, a look up is performed to map the virtual object to its underlying physical
objects, and an entry for the object is added to the table. For each subsequent request for that object, the data in the
table is used and no look up is required. If the application then accesses a different object that is not listed in the table, a
new look up is performed and the table is updated to add an entry for the new object.
C_FindObjects behavior and application performance
Because the client must perform a look up to create the virtual object table, how you use the C_FindObjects function
can have a significant impact on the performance of your applications. For example, if you use the C_FindObjects
function to ask for specific attributes, the client only needs to update the table to include the requested objects. If,
however, you use the C_FindObjects function to find all objects, the client queries each HSM/partition in the group, for
each object, to create the table. This can take a significant amount of time if the slot contains a large number of objects,
or if the HA group includes many members.
To mitigate performance degradation when using the C_FindObjects function to list the objects on an HA slot, we
recommend that you structure your applications to search by description, handles, or other attributes, rather than
searching for all objects. Doing so minimizes the number of objects returned and trh time required to create or update
the table. If your application must find all objects, we recommend that you add the C_FindObjects all function call to the
beginning of your application so that the table is built on application start up, so that the table is available to the
application for all subsequent C_FindObjects function calls.
Adding, Removing, Replacing, or Reconnecting HA Group
Members
This section describes how to add a new member to an HA group, reconnect an offline member, or replace a failed unit.
Adding or Removing an HA Group Member
Use the following LunaCM commands to add or remove a normal or standby member to or from an HA group:
SafeNet Luna Network HSM Administration Guide
Release 7.0 007-013576-002 Rev. A June 2017 Copyright 2001-2017 GemaltoAll rights reserved. 130

6 High-Availability (HA) Configuration and Operation
• hagroup addmember
• hagroup addstandby
• hagroup removemember
• hagroup removestandby
See "hagroup" on page 1 in the LunaCMCommand Reference Guide for detailed descriptions and syntax for each
hagroup command.
Note: You must restart the application to have the added or removed member recognized.
Reconnecting an Offline Unit
In HA mode, if an HSM appliance goes off-line or drops-out (due to failure, maintenance, or some other reason), the
application load is spread over the remaining members of the HA group. When the appliance is restarted, the application
does not need to be stopped and restarted before the re-introduced appliance can be used by the application. For the
unit that was withdrawn (or for a replacement unit), if it was powered off for more than a short outage, you must re-
activate the partitions before they can be re-included into the HA Group.
The following reconnection scenarios are available:
To recover the same group member
1. Restart the failed member and verify that it has started properly.
2. Do not perform a manual re-synchronization between the members. Instead, use the following LunaCM command:
hagroup recover -group <group_name>
Replacing a Failed SafeNet Luna Network HSM
Before getting into replacing HSMs in an HA group, this first section describes relevant system conditions and settings
to have a SafeNet Luna Network HSM configured and in an authenticated relationship with a client computer. In
particular, we are interested in the client-side config file and the client's certificate folder in ordinary, single-appliance
mode, and then in HA. You would already have set up the a SafeNet Luna Network HSM as described in the
configuration manual, for network setup and creation of the appliance-side certificate (see "Generate a New HSM
Server Certificate").
Chrystoki.ini before client-side certificate creation
[Chrystoki2]
LibNT=C:\Program Files\SafeNet\LunaClient\cryptoki.dll
[LunaSA Client]
SSLConfigFile=C:\Program Files\SafeNet\LunaClient\openssl.cnf
ReceiveTimeout=20000
NetClient=1
ServerCAFile=C:\Program Files\SafeNet\LunaClient\cert\server\CAFile.pem
ClientCertFile=C:\Program Files\SafeNet\LunaClient\cert\client\ClientNameCert.pem
ClientPrivKeyFile=C:\Program Files\SafeNet\LunaClient\cert\client\ClientNameKey.pem
[Luna]
DefaultTimeOut=500000
PEDTimeout1=100000
PEDTimeout2=200000
SafeNet Luna Network HSM Administration Guide
Release 7.0 007-013576-002 Rev. A June 2017 Copyright 2001-2017 GemaltoAll rights reserved. 131

6 High-Availability (HA) Configuration and Operation
PEDTimeout3=10000
[CardReader]
RemoteCommand=1
1. Create client-side certs (see "vtl createCert " on page 1 in the Utilities Reference Guide).
Generated client certificates
Chrystoki.ini after client-side certificate creation
[Chrystoki2]
LibNT=C:\Program Files\SafeNet\LunaClient\cryptoki.dll
[LunaSA Client]
SSLConfigFile=C:\Program Files\SafeNet\LunaClient\openssl.cnf
ReceiveTimeout=20000
NetClient=1
ServerCAFile=C:\Program Files\SafeNet\LunaClient\cert\server\CAFile.pem
ClientCertFile=C:\Program Files\SafeNet\LunaClient\cert\client\20.1.1.20.pem
ClientPrivKeyFile=C:\Program Files\SafeNet\LunaClient\cert\client\20.1.1.20.pem
2. Copy the SafeNet Luna Network HSM server.pem to the client.
Note: At this point there are still no certificates in the cert\server directory.
3. Use vtl addserver to register the SafeNet Luna Network HSM with the client.
CAFile.pem is generated in the cert\server directory.
Cert\server directory after CAFile.pem is generated
Crystoki.ini after "vtl addserver"
[Chrystoki2]
LibNT=C:\Program Files\SafeNet\LunaClient\cryptoki.dll
[LunaSA Client]
SSLConfigFile=C:\Program Files\SafeNet\LunaClient\openssl.cnf
SafeNet Luna Network HSM Administration Guide
Release 7.0 007-013576-002 Rev. A June 2017 Copyright 2001-2017 GemaltoAll rights reserved. 132

6 High-Availability (HA) Configuration and Operation
ReceiveTimeout=20000
NetClient=1
ServerCAFile=C:\Program Files\SafeNet\LunaClient\cert\server\CAFile.pem
ClientCertFile=C:\Program Files\SafeNet\LunaClient\cert\client\20.1.1.20.pem
ClientPrivKeyFile=C:\Program Files\SafeNet\LunaClient\cert\client\20.1.1.20.pem
ServerName00=20.1.1.20
ServerPort00=1792
vtl verify results
C:\Program Files\SafeNet\LunaClient>vtl verify
The following SafeNet Luna Network HSM Slots/Partitions were found:
Slot Serial # Label
==== ======== =====
1 154702010 p1
C:\Program Files\SafeNet\LunaClient>
Replace a SafeNet Luna Network HSM Using the Same IP
For an existing HAgroup, bring in a replacement SafeNet Luna Network HSM.
1. Change the IP of the new appliance to match the one that was removed.
2. Perform RegenCert on the new SafeNet Luna Network HSM.
Note: vtl verify on client at this time would fail because the cert that the client has is for the
old, removed SafeNet Luna Network HSM.
3. Execute vtl deleteserver –n <original IP>
Deleting old SafeNet Luna Network HSM from Client
C:\Program Files\SafeNet\LunaClient>vtl listservers
Server: 20.1.1.20
C:\Program Files\SafeNet\LunaClient>vtl deleteserver -n 20.1.1.20
Server: 20.1.1.20 successfully removed from server list.
C:\Program Files\SafeNet\LunaClient>
Contents of cert\server after “deleteserver” (CAFile.pem has been deleted)
4. Copy new server.pem to client.
Copying new server.pem to client
SafeNet Luna Network HSM Administration Guide
Release 7.0 007-013576-002 Rev. A June 2017 Copyright 2001-2017 GemaltoAll rights reserved. 133

6 High-Availability (HA) Configuration and Operation
C:\Program Files\SafeNet\LunaClient>pscp admin@20.1.1.20:server.pem .
admin@20.1.1.20's password:
server.pem | 1 kB | 1.1 kB/s | ETA: 00:00:00 | 100%
5. Run vtl addserver using new server.pem
vtl addserver using new server.pem
C:\Program Files\SafeNet\LunaClient>vtl addserver -n 20.1.1.20 -c server.pem
New server: 20.1.1.20 successfully added to server list.
6. Run vtl verify.
vtl verify results
C:\Program Files\SafeNet\LunaClient>vtl verify
The following SafeNet Luna Network HSM Slots/Partitions were found:
Slot Serial # Label
==== ======== =====
1 154702010 p1
Summary
If a SafeNet Luna Network HSM must be replaced, the old IP can be used, but the SafeNet Luna Network HSM
certificate must be regenerated. The IP must be removed from the server list on the client and then added back using
the new server.pem.
Client side requirements review:
•Use vtl deleteserver to remove IP from list and delete CAFile.pem from cert\server.
•Copy new server.pem to client
•Use vtl addserver to re-add IP and create CAFile.pem.
Client-side - Reconfigure HA If a SafeNet Luna Network HSM Must Be
Replaced
1. Note HA partition serial numbers
C:\Program Files\SafeNet\LunaClient>vtl verify
The following SafeNet Luna Network HSM Slots/Partitions were found:
Slot Serial # Label
==== ======== =====
1 154702011 HA1
1 154702012 HA2
2. Run hagroup creategroup -serialnumber -password with lunacm:>
A group is created with HA1 as Primary.
lunacm:>hagroup creategroup -serialnumber 154702011 -label SomeHAGrp -password PassWd
Command Result:No Error
Crystoki.ini after HA group is created
SafeNet Luna Network HSM Administration Guide
Release 7.0 007-013576-002 Rev. A June 2017 Copyright 2001-2017 GemaltoAll rights reserved. 134

6 High-Availability (HA) Configuration and Operation
[Chrystoki2]
LibNT=C:\Program Files\SafeNet\LunaClient\cryptoki.dll
[LunaSA Client]
SSLConfigFile=C:\Program Files\SafeNet\LunaClient\openssl.cnf
ReceiveTimeout=20000
NetClient=1
ServerCAFile=C:\Program Files\SafeNet\LunaClient\cert\server\CAFile.pem
ClientCertFile=C:\Program Files\SafeNet\LunaClient\cert\client\20.1.1.20.pem
ClientPrivKeyFile=C:\Program Files\SafeNet\LunaClient\cert\client\20.1.1.20.pem
ServerName00=20.1.1.20
ServerPort00=1792
[Luna]
DefaultTimeOut=500000
PEDTimeout1=100000
PEDTimeout2=200000
PEDTimeout3=10000
[CardReader]
RemoteCommand=1
[VirtualToken]
VirtualToken00Label=SomeHAGrp
VirtualToken00SN=1154702011
VirtualToken00Members=154702011
[HASynchronize]
SomeHAGrp=1
3. Add a secondary SafeNet Luna Network HSM partition to the HAgroup with lunacm:> hagroup addmember -
serialnumber -group -password.
lunacm:> hagroup addmember -serialnumber154702012 -group SomeHAGrp -password PassWd
Command Result:No Error
Crystoki.ini after second HA member is added
[Chrystoki2]
LibNT=C:\Program Files\SafeNet\LunaClient\cryptoki.dll
[LunaSA Client]
SSLConfigFile=C:\Program Files\SafeNet\LunaClient\openssl.cnf
ReceiveTimeout=20000
NetClient=1
ServerCAFile=C:\Program Files\SafeNet\LunaClient\cert\server\CAFile.pem
ClientCertFile=C:\Program Files\SafeNet\LunaClient\cert\client\20.1.1.20.pem
ClientPrivKeyFile=C:\Program Files\SafeNet\LunaClient\cert\client\20.1.1.20.pem
ServerName00=20.1.1.20
ServerPort00=1792
[Luna]
DefaultTimeOut=500000
PEDTimeout1=100000
PEDTimeout2=200000
PEDTimeout3=10000
SafeNet Luna Network HSM Administration Guide
Release 7.0 007-013576-002 Rev. A June 2017 Copyright 2001-2017 GemaltoAll rights reserved. 135

6 High-Availability (HA) Configuration and Operation
[CardReader]
RemoteCommand=1
[VirtualToken]
VirtualToken00Label=SomeHAGrp
VirtualToken00SN=1154702011
VirtualToken00Members=154702011, 154702012
[HASynchronize]
SomeHAGrp=1
Crystoki.ini after HA Only is enabled
[Chrystoki2]
LibNT=C:\Program Files\SafeNet\LunaClient\cryptoki.dll
[LunaSA Client]
SSLConfigFile=C:\Program Files\SafeNet\LunaClient\openssl.cnf
ReceiveTimeout=20000
NetClient=1
ServerCAFile=C:\Program Files\SafeNet\LunaClient\cert\server\CAFile.pem
ClientCertFile=C:\Program Files\SafeNet\LunaClient\cert\client\20.1.1.20.pem
ClientPrivKeyFile=C:\Program Files\SafeNet\LunaClient\cert\client\20.1.1.20.pem
ServerName00=20.1.1.20
ServerPort00=1792
[Luna]
DefaultTimeOut=500000
PEDTimeout1=100000
PEDTimeout2=200000
PEDTimeout3=10000
[CardReader]
RemoteCommand=1
[VirtualToken]
VirtualToken00Label=SomeHAGrp
VirtualToken00SN=1154702011
VirtualToken00Members=154702011, 154702012
[HASynchronize]
SomeHAGrp=1
[HAConfiguration]
HAOnly=1
Crystoki.ini after "autorecovery" is enabled
[Chrystoki2]
LibNT=C:\Program Files\SafeNet\LunaClient\cryptoki.dll
[LunaSA Client]
SSLConfigFile=C:\Program Files\SafeNet\LunaClient\openssl.cnf
ReceiveTimeout=20000
NetClient=1
ServerCAFile=C:\Program Files\SafeNet\LunaClient\cert\server\CAFile.pem
ClientCertFile=C:\Program Files\SafeNet\LunaClient\cert\client\20.1.1.20.pem
ClientPrivKeyFile=C:\Program Files\SafeNet\LunaClient\cert\client\20.1.1.20.pem
SafeNet Luna Network HSM Administration Guide
Release 7.0 007-013576-002 Rev. A June 2017 Copyright 2001-2017 GemaltoAll rights reserved. 136

6 High-Availability (HA) Configuration and Operation
ServerName00=20.1.1.20
ServerPort00=1792
[Luna]
DefaultTimeOut=500000
PEDTimeout1=100000
PEDTimeout2=200000
PEDTimeout3=10000
[CardReader]
RemoteCommand=1
[VirtualToken]
VirtualToken00Label=SomeHAGrp
VirtualToken00SN=1154702011
VirtualToken00Members=154702011, 154702012
[HASynchronize]
SomeHAGrp=1
[HAConfiguration]
HAOnly=1
reconnAtt=500
4. Show HA configuration results with hagroup listgroups in lunacm:>
lunacm:> hagroup listgroups
If you would like to see synchronization data for group myHAgroup,
please enter the password for the group members. Sync info
not available in HA Only mode.
Enter the password: *******
HA auto recovery: disabled
HA recovery mode: activeBasic
Maximum auto recovery retry: 0
Auto recovery poll interval: 65 seconds
HA logging: enabled
HA log _file: /luna_ha_temp/haErrorLog.txt
Maximum HA log file length: 300000 bytes
Only Show HA Slots: no
HA Group Label: SomeHAGrp
HA Group Number: 1364882803566
HA Group Slot ID: 5
Synchronization: enabled
Group Members: 154702011, 154702012
Needs sync: no
Standby Members: <none>
Slot # Member S/N Member Label Status
====== ========== ============ ======
0 154702011 HA1 alive
1 154702012 HA2 alive
Command Result : No Error
SafeNet Luna Network HSM Administration Guide
Release 7.0 007-013576-002 Rev. A June 2017 Copyright 2001-2017 GemaltoAll rights reserved. 137

6 High-Availability (HA) Configuration and Operation
Replacing the Secondary HA Group Member
When the SafeNet Luna Network HSM to be replaced, in an HA Group, is a secondary member, the process is similar
to above. You must delete the secondary from the HA Group and re-add it with the new partition serial number. It is not
necessary to delete and recreate the group.
If a SafeNet Luna Network HSM must be replaced, the old IP address can be used, but the SafeNet Luna Network
HSM certificate must be regenerated. The IP address must be removed from the server list on the client and then added
back using the new “server.pem” received from the replacement SafeNet Luna Network HSM.
If the SafeNet Luna Network HSM being replaced is the Primary, you must delete the HA Group and recreate it using
the new Primary SafeNet Luna Network HSM partition serial number and then add the original Secondary SafeNet Luna
Network HSM partition serial number - the cert from the original Secondary is already in place on the client, and no
change is needed to that.
Managing and Troubleshooting Your HA Groups
You can use vtland the LunaCMhagroup commands to monitor and manage your HA groups.
Slot Enumeration
The client-side utility command vtl listslot or the LunaCM slot list command shows all detected slots, including HSM
partitions on the primary HSM, partitions on connected external HSMs, and HA virtual slots. Here is an example:
bash-3.2# ./vtl listslot
Number of slots: 11
The following slots were found:
Slot # Description Label Serial # Status
slot #1 LunaNet Slot - - Not present
slot #2 LunaNet Slot sa76_p1 150518006 Present
slot #3 LunaNet Slot sa77_p1 150475010 Present
slot #4 LunaNet Slot G5179 700179008 Present
slot #5 LunaNet Slot pki1 700180008 Present
slot #6 LunaNet Slot CA4223 300223001 Present
slot #7 LunaNet Slot CA4129 300129001 Present
slot #8 HA Virtual Card Slot - - Not present
slot #9 HA Virtual Card Slot - - Not present
slot #10 HA Virtual Card Slot ha3 343610292 Present
slot #11 HA Virtual Card Slot G5_HA 1700179008 Present
Note: - The deploy/undeploy of a PKI device increments/decrements the SafeNet Luna
Network HSM client slot enumeration list (slots appear or disappear from the list, and the slot
numbers adjust for the change). HA group virtual slots always appear toward the end of the list,
following the physical slots. The actual slot number can vary based on the currently connected
external HSMs (tokens, G5).
Due to the above behavior, we generally recommend that you run the lunacm:> haGroup haonly command so that
only the HA slot is visible and any confusion or improper slot use is eliminated.
SafeNet Luna Network HSM Administration Guide
Release 7.0 007-013576-002 Rev. A June 2017 Copyright 2001-2017 GemaltoAll rights reserved. 138

6 High-Availability (HA) Configuration and Operation
Determining Which Device is in Use
Use the ntls show or stc status command.
Determining Which Devices are Active
CA extension call “CA_GetHAState” lists all active devices. The LunaCM hagroup listgroup command also lists
members.
Duplicate Objects
If you create an object on your HA slot, and then duplicate that object in some fashion (for example, by SIM'ing
[wrapping] it off and then back on again, or performing a backup/restore with the 'add' option), that object will be seen as
only one object on the HA slot because HA uses the object's fingerprint to build an object list.Two objects will in fact
exist on each of the physical slots and could be seen by a non-HA utility/query to the HSM.
There are TWOimplications from this situation:
•One implication is that repeated duplication (perhaps an application that performs periodic backups, and restores
using the 'add' option rather than 'replace') could cause the partition to reach the maximum number of partition
objects while seemingly having fewer objects. If the system ever tells you that your partition is full, but HA says
otherwise, then use a tool like CKDemo that can view the "physical" slots directly (as opposed to the HA slot) on
the HSM, and delete any objects that are unnecessary.
•A second implication is that the HA feature uses object fingerprints to match different instances of an object on
different physical HSMs. This can result in error messages if your application does not properly create and destroy
session objects, and perhaps creates an object identical to one which has been removed in a separate concurrent
session. The problem is self-correcting, but the flurry of error messages could be worrying if you don't understand
where they are coming from.
Frequently Asked Questions
This section provides additional information by answering questions that are frequently asked by our customers.
Can we manage NTLS connections through a load balancer (like NetScaler, Barracuda, A10,
etc.)?
No. NTLS will not work through a load-balancer because it is an end-to-end TLS pipe between client and SafeNet Luna
Network HSM.
We want to use a backup application server that would operate in standby mode until awakened
by a failure of our primary application server. Can we use a virtual IP in the SafeNet Luna
Network HSM setup, so that both primary and secondary are accepted for NTLS as the same
client by SafeNet Luna Network HSM?
Yes. At the client, generate the client cert with the command vtl createCert -n <any IP address, real or virtual>.
Both client computers must have the SafeNet Luna Network HSM appliance's server cert in their client-side server-cert
folders.
The SafeNet Luna Network HSM appliance must have the client certificate (built with the virtual IP address)
Also the following lines in the Chrystoki.conf file must point to the same cert and Keyfile on the clustered application
servers:
LunaSA Client ={
SafeNet Luna Network HSM Administration Guide
Release 7.0 007-013576-002 Rev. A June 2017 Copyright 2001-2017 GemaltoAll rights reserved. 139

6 High-Availability (HA) Configuration and Operation
ClientCertFile=\usr\LunaClient\cert\client\<your-cert-filename>.pem
ClientPrivKeyFile=\usr\LunaClient\cert\client\<your-filename>Key.pem
Our application keeps the HSM full. Can we double the capacity by creating an HAgroup and
having a second HSM?
No. HA provides redundancy and can increase performance, but not capacity. Every HSM in an HA group gets
synchronized with the other member(s), which means that the content of any one HSM in an HAgroup must be a clone
of the content of any other member of that group. So, with more HAgroup members, you get more copies, not more
space.
SafeNet Luna Network HSM Administration Guide
Release 7.0 007-013576-002 Rev. A June 2017 Copyright 2001-2017 GemaltoAll rights reserved. 140

7
HSMInitialization
Initialization prepares a new HSM for use, or an existing HSMfor reuse, as follows. You must initialize the HSM before
you can generate or store objects, allow clients to connect, or perform cryptographic operations:
•On a new HSM or factory-reset HSM, initialization sets the HSMSOcredentials, the HSM label, and the cloning
domain of the HSM Admin partition. This is often referred to as a 'hard' initialization. See "Initializing a New or
Factory-reset HSM"on the next page.
•On an existing, non-factory-reset HSM, reinitialization destroys all existing partitions and objects, but retains the
SO credentials and cloning domain. You have the option to change or retain the existing label. This is often referred
to as a 'soft' initialization. See "Re-initializing an Existing, Non-factory-reset HSM"on page 144.
Note: To ensure accurate auditing, perform initialization only after you have set the system
time parameters (time, date, timezone, use of NTP (Network Time Protocol). You can use the -
authtimeconfig option when initializing the HSMto require HSMSO authorization of any time-
related changes once the HSM is initialized.
Hard versus soft initialization
The following table summarizes the differences between a hard and soft initialization.
Condition/Effect Soft
init
Hard init
HSMSO authentication
required
Yes No
Can set new HSM label Yes Yes
Creates new HSM SO
identity
No Yes
Creates new Domain No Yes
Destroys partitions Yes No (none exist to destroy, since the HSMis new or an hsm factoryreset
was performed)
Destroys objects Yes No (none exist to destroy, since the HSMis new or an hsm factoryreset
was performed)
SafeNet Luna Network HSM Administration Guide
Release 7.0 007-013576-002Rev. A June 2017 Copyright 2001-2017 GemaltoAll rights reserved. 141

7 HSMInitialization
Initializing a New or Factory-reset HSM
Note: New HSMs are shipped in Secure Transport Mode (STM). You must recover the HSM
from STMbefore you can initialize the HSM. See "To initialize a new or factory-reset HSM
(hard init)"on the next page for details.
On a new, or factory reset HSM (using hsm factoryreset),you perform a 'hard init' to set the following:
HSM Label The label is a string of up to 32 characters that identifies this HSM unit uniquely. A labeling
convention that conveys some information relating to business, departmental or network function
of the individual HSM is commonly used. Labels cannot contain a leading space.
HSM
SOcredentials
For PED-authicated HSMs, you create a new HSMSO (blue) PED key(set) or re-use an existing
key(set) from an HSM you want to share credentials with. If you are using PED authentication,
ensure that you have a PED key strategy before beginning. See "PED Authentication"on page
168.
For password-authicated HSMs, you specify the HSM SO password. For proper security, it should
be different from the appliance admin password, and employ standard password-security
characteristics. Password can be between 7 and 256 characters in length:
•Valid characters are !#$%'*+,-./0123456789:=?@ABCDEFGHIJKLMNOPQRSTUVWXYZ[]
^_abcdefghijklmnopqrstuvwxyz{}~ (the first character in that list is the space character)
•Invalid characters are "&';<>\`|()
Cloning
domain for the
HSMAdmin
partition
The cloning domain is a shared identifier that makes cloning possible among a group of HSM
partitions. It specifies the security domain (group of HSM partitions) within which the HSMAdmin
partition can share cryptographic objects though cloning, backup/restore, or in high availability
configurations. Note that the HSM Admin partition cloning domain is independent of the cloning
domain specified when creating application partitions on the HSM.
For PED-authenticated HSMs, you create a new Domain (red) PED key(set) or re-use an existing
key(set) from an HSM you want to be able to clone with.
For password-authenticated HSMs, you create a new domain password or re-use an existing
password from an HSM you want to be able to clone with. Cloning domain strings can be between
1 and 128 characters in length:
•Valid characters are !#$%'*+,-./0123456789:=?@ABCDEFGHIJKLMNOPQRSTUVWXYZ[]
^_abcdefghijklmnopqrstuvwxyz{}~ (the first character in that list is the space character)
•Invalid characters are "&';<>\`|()
Note: Always specify a cloning domain when you initialize a Password-
authenticated SafeNet Luna HSM in a production environment. The HSM
allows you to specify "defaultdomain" at initialization, the factory-default
domain. This is deprecated, as it is insecure. Anyone could clone objects
to or from such an HSM. The default domain is provided for benefit of
customers who have previously used the default domain, and for migration
purposes. When you prepare a SafeNet Luna HSM to go into service in a
real productionenvironment, always specify a proper, secure domain string
when you initialize the HSM.
SafeNet Luna Network HSM Administration Guide
Release 7.0 007-013576-002 Rev. A June 2017 Copyright 2001-2017 GemaltoAll rights reserved. 142

7 HSMInitialization
To initialize a new or factory-reset HSM (hard init)
CAUTION: Ensure that you are prepared. Once initialized, re-initializing the HSMforces the
deletion of all partitions and objects on the HSM.
1. If Secure Transport Mode is set, you must unlock the HSM before proceeding. New SafeNet Luna HSMs are
shipped from the factory in Secure Transport Mode (STM). STM allows you to verify whether or not an HSMhas
been tampered while it is not in your possession, such as when it is shippedto another location, or placed into
storage. See "Secure Transport Mode"on page 256 in the Administration Guide for more information.
To recover your HSMfrom Secure Transport Mode, proceed as follows:
a. As part of the delivery process for your new HSM, you should have received an email from Gemalto Client
Services, containing two 16-digit strings, as follows. You will need both of these strings to recover the
HSMfrom STM:
Random User String: XXXX-XXXX-XXXX-XXXX
Verification String: XXXX-XXXX-XXXX-XXXX
b. Ensure that you have the Random User String and Verification String that were emailed to you for your new
HSM.
c. Enter the following command to recover from STM, specifying the Random User String that was emailed to
you for your new HSM:
lunash:> hsm stm recover -randomuserstring <XXXX-XXXX-XXXX-XXXX>
d. You are presented with a verification string. If the verification string matches the original verification string
emailed to you for your new HSM, the HSM has not been tampered, and can be safely deployed. If the
verification string does not match the original verification string emailed to you for your new HSM, the HSM has
been tampered while in STM. If the verification strings do not match, contact Gemalto Technical Support
immediately.
e. Enter proceed to recover from STM (regardless of whether the strings match or not), or enter quit to remain in
STM.
2. If you are initializing a PED-authenticated HSM, have the Luna PED connected and ready (via USB, in Local PED-
USB mode). If your PED is not in USBmode, see "Changing Modes"on page 176 in the HSMAdministration
Guide.
3. Log into LunaSH as the appliance administrator 'admin'. You can use a serial terminal window or SSH connection.
4. Run the hsm init command, specifying a label for your SafeNet Luna Network HSM:
lunash:> hsm init <label>
5. Respond to the prompts to complete the initialization process:
–on a password-authenticated HSM, you are prompted for the HSMpassword and for the HSM Admin partition
cloning domain string (cloning domains for application partitions are set when the application partitions are
initialized).
–on a PED-authenticated HSM, you are prompted to attend to the PED to create a new HSMSO (blue) PED key
for this HSM,re-use an HSMSO PED key from an existing HSMso that you can also use it to log in to this
HSM, or overwrite an existing key with a new PED secret for use with this HSM. You are also prompted to
create, re-use, or overwrite the Domain (red) PED key. You can create MofNkeysets and duplicate keys as
required. See "PED Authentication"on page 168 for more information.
SafeNet Luna Network HSM Administration Guide
Release 7.0 007-013576-002 Rev. A June 2017 Copyright 2001-2017 GemaltoAll rights reserved. 143

7 HSMInitialization
The prompts are self explanatory. New users (especially those initializing a PED-authenticated HSM)may want to
refer to the following examples for more information:
–"PED-authenticated HSMInitialization Example"below
–"Password-authenticated HSM Initialization Example"on page 150 for more information.
Re-initializing an Existing, Non-factory-reset HSM
On an existing, non-factory-reset HSM, re-initialization clears all existing partitions and objects, but retains the SO
credentials and cloning domain. You have the option to change or retain the existing label. Re-initialization is also
referred to as a soft init. If you do not want to do a soft init, and also change the SO credentials and cloning domain, you
need to use the hsm factoryreset command to factory reset the HSM, and then perform the procedure described in
"Initializing a New or Factory-reset HSM"on page 142.
CAUTION: Ensure you have backups for any partitions and objects you want to keep, before
reinitializing the HSM.
To re-initialize an existing, non-factory-reset HSM (soft init)
1. Log in as the HSMSO.
2. If Secure Transport Mode is set, you must unlock the HSM before proceeding. See "Secure Transport Mode"on
page 256 in the Administration Guide.
3. If you are initializing a PED-authenticated HSM, have the Luna PED connected and ready (via USB, in Local PED-
USB mode). If your PED is not in USBmode, see "Changing Modes"on page 176 in the HSMAdministration
Guide.
4. Log into LunaSH as the appliance administrator 'admin'. You can use a serial terminal window or SSH connection.
5. Run the hsm init command, specifying a label for your SafeNet Luna Network HSM:
lunash:> hsm init <label>
PED-authenticated HSMInitialization Example
This section provides detailed examples that illustrate your options when initializing a PED-authenticated HSM. It
provides the following information:
•"Detailed procedure"below
•"Imprinting the Blue HSMSOPEDKey"on page 146
•"Imprinting the Red Cloning DomainPEDKey"on page 148
•"New, reuse, and overwrite options"on page 148
Note: Respond promptly to avoid PED timeout Error. If the PED has timed out, press the CLR
key for five seconds to reset, or switch the PED off, and back on, to get to the “Awaiting
command....” state before re-issuing a LunaSH command that invokes the PED.
Detailed procedure
1. Your Luna PED must be connected to the HSM, either locally/directly in USB mode (see "Changing Modes"on
SafeNet Luna Network HSM Administration Guide
Release 7.0 007-013576-002 Rev. A June 2017 Copyright 2001-2017 GemaltoAll rights reserved. 144

7 HSMInitialization
page 176), or remotely via Remote PED connection (see "About Remote PED"on page 193).
Note: To operate in Local PED-USB mode, the PED must be connected directly to the HSM
card's USB port, and not one of the other USB connection ports on the appliance.
2. When you issue the hsm init command, the HSM passes control to the Luna PED, and the command line
(lunash:>) directs you to attend to the PED prompts.
3. A "default" login is performed, just to get started (you don't need to supply any authentication for this step).
4. Luna PED asks: "Do you wish to reuse an existing keyset?". If the answer is No, the HSM creates a new secret
which will reside on both the HSM and the key (or keys) that is (or are) about to be imprinted. If the answer is Yes,
then the HSM does not create a new secret and instead waits for one to be presented via the PED.
5. Luna PED requests a blue PED key. It could be blank to begin with, or it could have a valid secret from another
HSM (a secret that you wish to preserve), or it could have a secret that is no longer useful.
6. Luna PED checks the key you provide. If the PED key is not blank, and your answer to "...reuse an existing
keyset" was Yes, then Luna PED proceeds to copy the secret from the PEDkey to the HSM.
7. If the key is not blank, and your answer to "...reuse an existing keyset" was No, then the PED inquires if you wish
to overwrite its contents with a new HSM secret. If the current content of the key is of no value, you say Yes. If the
current content of the key is a valid secret from another HSM (or if you did not expect the key to hold any data) you
can remove it from the PED and replace it with a blank key or a key containing non-useful data, before you answer
Yes to the 'overwrite' question.
8. Assuming that you are using a new secret, and not reusing an existing one, Luna PED asks if you wish to split the
new HSM secret. It does this by asking for values of "M" and "N". You set those values to "1" and "1" respectively,
unless you require MofN split-secret, multi-person access control for your HSM (See "MofN Split Secret Keys"on
page 182 for details).
9. Luna PED asks if you wish to use a PED PIN (an additional secret; see "Using the PED"on page 174 for more
info).
10. If you just press Enter (effectively saying 'no' to the PED PIN option), then the secret generated by the HSM is
imprinted on the PED key, that same secret is retained as-is on the HSM, and the same secret becomes the piece
needed to unlock the Security Officer/HSM Admin account on the HSM.
11. If you press some digits on the PED keypad (saying 'yes' to the PED PIN option), then the PED combines the
HSM-generated secret with your PED PIN and feeds the combined data blob to the HSM. The HSM throws away
the original secret and takes on the new, combined secret as its SO/HSM Admin secret.
12. The PED key contains the original HSM-generated secret, but also contains the flag that tells the PEDwhether to
demand a PED PIN (which is either no digits, or a set of digits that you supplied, and must supply at all future uses
of that PED key).
13. Luna PED gives you the option to create some duplicates of this imprinted key. You should make at least one
duplicate for backup purposes. Make additional duplicates if your security policy permits, and your procedures
require them.
14. Next, Luna PED requests a red Domain PED key. The HSM provides a cloning Domain secret and the PED gives
you the option to imprint the secret from the HSM, or to use a domain that might already be on the key. You choose
SafeNet Luna Network HSM Administration Guide
Release 7.0 007-013576-002 Rev. A June 2017 Copyright 2001-2017 GemaltoAll rights reserved. 145

7 HSMInitialization
appropriately. If you are imprinting a new Domain secret, you have the same opportunities to split the secret, and to
apply a PED PIN "modifier" to the secret. Again, you are given the option to create duplicates of the key.
15. At this point, the HSM is initialized and Luna PED passes control back to LunaSH.
Further actions are needed to prepare for use by your Clients, but you can now log in as SO/HSM Admin and perform
HSM administrative actions.
Imprinting the Blue HSMSOPEDKey
1. Decide if you want to reuse a keyset.
–If you say No (on the PED keypad), then you are indicating there is nothing of value on your PED keys to
preserve, or you are using blank keys.
–If you say Yes, you indicate that you have a PED key (or set of PED keys) from another HSM and you wish
your current/new HSM to share the authentication with that other HSM. Authentication will be read from the
PED key that you present and imprinted onto the current HSM.
2. Set MofN.
–Setting M and N to 1means that the authentication is not to be split, and only a single PED key will be
necessary when the authentication is called for in future.Input 1for each prompt if you do not want to use
MofN.
–Setting M and N to larger than 1 means that the authentication is split into N different splits, of which quantity M
of them must be presented each time you are required to authenticate. MofN allows you to enforce multi-person
access control - no single person can access the HSM without cooperation of other holders.
3. Insert your blank key or the key you wish to overwrite.
SafeNet Luna Network HSM Administration Guide
Release 7.0 007-013576-002 Rev. A June 2017 Copyright 2001-2017 GemaltoAll rights reserved. 146

7 HSMInitialization
Insert a blue HSM Admin/SO PED key and press Enter.
– Yes: If the PED should overwrite the PED key with a new SO authentication.
If you overwrite a PED key that contains authentication secret for another HSM, then this PED key will no
longer be able to access the other HSM, only the new HSM that you are currently initializing with a new, unique
authentication secret .
– No: If you have changed your mind or inserted the wrong PED key.
4. For any situation other than reusing a keyset, Luna PEDnow prompts for you to set a PED PIN. For multi-factor
authentication security, the physical PEDkey is "something you have." You can choose to associate that with
"something you know," in the form of a multi-digit PIN code that must always be supplied along with the PED key
for all future HSM access attempts.
Type a numeric password on the PED keypad, if you wish. Otherwise, just press Enter twice to indicate that no
PED PIN is desired.
5. Decide if you want to duplicate your keyset.
SafeNet Luna Network HSM Administration Guide
Release 7.0 007-013576-002 Rev. A June 2017 Copyright 2001-2017 GemaltoAll rights reserved. 147

7 HSMInitialization
– Yes: Present one or more blank keys, all of which will be imprinted with exact copies of the current PED key's
authentication.
– No: Do not make any copies.
Note: You should always have backups of your imprinted PED keys, to guard against loss or
damage.
Imprinting the Red Cloning DomainPEDKey
To begin imprinting a Cloning Domain (red PEDkey), you must first log into the HSM. Insert your blue SOPED key.
1. Decide if you want to reuse a keyset.
– No: If this is your first SafeNet Luna HSM, or if this HSM will not be cloning objects with other HSMs that are
already initialized
– Yes: If you have another HSM and wish that HSM and the current HSM to share their cloning Domain.
2. Set MofN.
3. Insert your blank key or the key you wish to overwrite.
4. Optionally set a PEDPIN.
5. Decide if you want to duplicate your keyset.
Once you stop duplicating the Domain key, or you indicate that you do not wish to make any duplicates, Luna PED
goes back to "Awaiting command...". LunaSH says:
Command Result : No Error
New, reuse, and overwrite options
The table below summarizes the steps involving Luna PED immediately after you invoke the command hsm init. The
steps in the table are in the order in which they appear as PED prompts, descending down the column.
The first column is the simplest, and most like what you would encounter the very first time you initialize, using "fresh
from the carton" PED keys.
SafeNet Luna Network HSM Administration Guide
Release 7.0 007-013576-002 Rev. A June 2017 Copyright 2001-2017 GemaltoAll rights reserved. 148

7 HSMInitialization
The next two columns of the table show some differences if you are using previously-imprinted PED keys, choosing
either to reuse what is found on the key (imprint it on your new HSM - see "About the Luna PED"on page 168) or, to
overwrite what is found and generate a new secret to be imprinted on both the PED key and the HSM.
New PED Keys Existing PED Keys (Reuse) Existing PED Keys (Overwrite)
SLOT 01
SETTINGSO PIN...
Would you like to reuse an existing
keyset? (Y/N)
No
SLOT 01
SETTINGSO PIN...
Would you like to reuse an existing
keyset? (Y/N)
Yes
SLOT 01
SETTINGSO PIN...
Would you like to reuse an existing
keyset? (Y/N)
No
SLOT 01
SETTINGSO PIN...
Insert a SO / HSM Admin PED Key
Press ENTER.
SLOT 01
SETTINGSO PIN...
Insert a SO / HSM Admin PED Key
Press ENTER.
Slot 01
SETTINGSO PIN...
Insert a SO / HSM Admin PED
Key
Press ENTER.
This PED Key is blank.
Overwrite? (YES/NO)
Yes
****Warning!****
This PED Key is for SO / HSM Admin
Overwrite? (YES/NO)
No
****Warning!****
This PED Key is for SO / HSM
Admin
Overwrite? (YES/NO)
Yes
Enter a new PED PIN
Confirm new PED PIN
•Press Enter for no PEDPIN
•Input 4-16 digits on the PED
keypad
Enter a new PED PIN
Confirm new PED PIN
•Press Enter for no PEDPIN
•Input 4-16 digits on the PED
keypad
Enter a new PED PIN
Confirm new PED PIN
•Press Enter for no PEDPIN
•Input 4-16 digits on the PED
keypad
Are you duplicating this keyset?
YES/NO
• Yes: duplicate. This option can be
looped for as many duplicates as
you need
• No: do not duplicate
Are you duplicating this keyset?
YES/NO
• Yes: duplicate. This option can be
looped for as many duplicates as
you need
• No: do not duplicate
Are you duplicating this keyset?
YES/NO
• Yes: duplicate. This option can
be looped for as many
duplicates as you need
• No: do not duplicate
Login SO / HSM Admin...
Insert a SO/ HSM Admin PED Key
Press ENTER
Login SO / HSM Admin..
Insert a SO/ HSM Admin PED Key
Press ENTER
Login SO / HSM Admin..
Insert a SO/ HSM Admin PED Key
Press ENTER
SETTING DOMAIN...
Would you like to reuse an existing
keyset? (Y/N)
• Yes (unless you have good
reason to create a new domain)
SETTING DOMAIN...
Would you like to reuse an existing
keyset? (Y/N)
• Yes: make this HSM part of an
existing domain
• No: create a new domain for this
HSM
SETTING DOMAIN...
Would you like to reuse an existing
keyset? (Y/N)
• Yes: make this HSM part of an
existing domain
• No: create a new domain for
this HSM
SafeNet Luna Network HSM Administration Guide
Release 7.0 007-013576-002 Rev. A June 2017 Copyright 2001-2017 GemaltoAll rights reserved. 149

7 HSMInitialization
Password-authenticated HSM Initialization Example
lunash:>hsm init -label myLunaHSM
Please enter a password for the HSM Administrator:
> ********
Please re-enter password to confirm:
> ********
Please enter a cloning domain to use for initializing this HSM:
> *********
Please re-enter cloning domain to confirm:
> *********
CAUTION: Are you sure you wish to initialize this HSM?
Type 'proceed' to initialize the HSM, or 'quit'
to quit now.
> proceed
'hsm init' successful.
Command Result : 0 (Success)
When activity is complete, the system displays a “success” message.
SafeNet Luna Network HSM Administration Guide
Release 7.0 007-013576-002 Rev. A June 2017 Copyright 2001-2017 GemaltoAll rights reserved. 150

8
HSM Status Values
Each HSM administrative slot shown in a LunaCM slot listing includes an HSM status. Here are the possible values
and what they mean, and what is required to recover from each one. In LunaSH, this information is displayed under
HSM Details by running hsm show.
Indicated Status of HSM Meaning Recovery
OK The HSM is in a good state,
working properly.
n/a
Zeroized The HSM is in zeroized state.
All objects and roles are
unusable.
HSM initialization is required before the HSM can
be used again. "Hard init" - HSM SO and domain
are gone, no authentication required. (see Note1)
Decommissioned The HSM has been
decommissioned.
HSM initialization is required before the HSM can
be used again. "Hard init" - HSM SO and domain
are gone, no authentication required. (see Note1)
Transport Mode The HSM is in Secure
Transport Mode.
STM must be disabled before the HSM can be
used.
Transport Mode, zeroized The HSM is in Secure
Transport Mode, and is also
zeroized.
STM must be disabled, and then HSM
initialization is required before the HSM can be
used.
Transport Mode,
Decommissioned
The HSM is in Secure
Transport Mode, and has been
decommissioned.
STM must be disabled, and then HSM
initialization is required before the HSM can be
used.
Hardware Tamper The HSM has been tampered.
(MTK is destroyed and must be
rebuilt from recovery vectors.)
Reboot the host or restart the HSM (vreset for
SafeNet Luna PCIe HSM, or ureset for SafeNet
Luna USB HSM). The event is logged
Hardware Tamper, Zeroized The HSM has been tampered.
(MTK is destroyed and must be
rebuilt from recovery vectors.)
The HSM is also in zeroized
state. All objects and roles are
unusable.
Reboot the host or restart the HSM (vreset for
SafeNet Luna PCIe HSM, or ureset for SafeNet
Luna USB HSM). The event is logged.
HSM initialization is required before the HSM can
be used again. HSM SO and domain are gone, no
authentication required. (see Note1)
HSM Tamper,
Decommissioned
The HSM has been tampered.
(MTK is destroyed and must be
rebuilt from recovery vectors.)
Reboot the host or restart the HSM (vreset for
SafeNet Luna PCIe HSM, or ureset for SafeNet
Luna USB HSM). The event is logged.
SafeNet Luna Network HSM Administration Guide
Release 7.0 007-013576-002Rev. A June 2017 Copyright 2001-2017 GemaltoAll rights reserved. 151

8 HSM Status Values
Indicated Status of HSM Meaning Recovery
The HSM has also been
decommissioned. HSM initialization is required before the HSM can
be used again. HSM SO and domain are gone, no
authentication required. (see Note1)
NOTE1: A condition, not reported above, preserves the HSM SO and the associated Domain, while SO objects and
all application partitions and contents are destroyed. In this case, HSM SO login is required to perform a "soft init".
See "HSMInitialization"on page 141 for more information.
For a comparison of various destruction or denial actions on the HSM, see "Comparison of Destruction/Denial
Actions"on page 102.
SafeNet Luna Network HSM Administration Guide
Release 7.0 007-013576-002 Rev. A June 2017 Copyright 2001-2017 GemaltoAll rights reserved. 152

9
Partitions
This chapter describes how to administer HSM administrative and application partitions on the HSM. It contains the
following sections:
•"About HSM Partitions"below
•"Adjusting Default Partition Parameters"on the next page
•"Separation of HSMWorkspaces"on page 156
•"Configured and Registered Client Using an HSM Partition"on page 159
•"Activation and Auto-Activation on PED-Authenticated Partitions"on page 160
•"Security of Your Partition Challenge"on page 165
•"Removing Partitions"on page 166
•"Frequently Asked Questions"on page 166
About HSM Partitions
HSM Partitions are independent logical HSMs that reside within the SafeNet Luna HSM inside, or attached to, your
host computer or appliance. Each HSM Partition has its own data, access controls, security policies, and separate
administration access, independent from other HSM partitions. HSM Partitions are analogous to 'safe deposit boxes'
that reside within a bank's 'vault'. The HSM(vault) itself offers an extremely high level of security for all the contents
inside. Each partition (safe deposit box) within the HSMalso has its own security and access controls, so that even
though the HSMsecurity officer (bank manager) has access to the vault, they still cannot open the individual partitions
(safe deposit boxes), because only the owner of the partition (safe deposit box) holds the key that opens it.
HSMs have two types of partitions:
•An administrative partition
•One or more application partitions
The Administrative Partition
Each HSMhas a single administrative partition, which is created when the HSMis initialized. The administrative
partition is owned by the HSM security officer (SO). This partition is used by the HSMSO and Auditor roles and is not
normally used to store cryptographic objects.
Application Partitions
Application partitions are used to store the cryptographic objects used by your applications. Application partitions have
their own partition SO, distinct from the HSM SO. For instructions on how to create application partitions, see "Create
Application Partitions"on page1 in the Configuration Guide.
SafeNet Luna Network HSM Administration Guide
Release 7.0 007-013576-002Rev. A June 2017 Copyright 2001-2017 GemaltoAll rights reserved. 153

9 Partitions
The HSM SO is responsible for initializing the HSM, setting the HSM-wide policies, and creating empty application
partitions. After the HSMSOcreates the partition, complete control of the application partition is handed off to the
partition SO. The HSM SOhas no oversight over application partitions and can do nothing with them except delete
them, if required.
The partition SO is responsible for setting the partition policies and for creating the Crypto Officer and optional Crypto
User roles, who use the partition for cryptographic operations. Application partitions can be assigned to a single client,
or multiple clients can be assigned to, and share, a single application partition.
Depending upon the configuration, each SafeNet Luna Network HSM can contain a number of HSM Partitions
(according to your license agreement). Each HSM Partition has the capacity to hold data objects in numbers that
depend upon the memory available, divided among number of partitions that your HSM allows. The HSMSOcan use
the LunaSH partition resize command to modify the sizes of individual partitions until all memory on the HSMis
allotted to, for example, make room for some larger partitions by shrinking others.
Adjusting Default Partition Parameters
This is supplementary information. You can create and use HSM partitions, using default parameters, without ever
referring to this page. However, if you wish to adjust and control the size of your partitions, the information on this page
might be helpful.
For command syntax, see "partition create"on page1 in the LunaSH Command Reference Guide.
The procedure for creating partitions is described in the Configuration Guide.
Use hsm show to see:
•Total HSM storage
•Current memory usage
•Current number of partitions
•Maximum number of partitions allowed
Use partition list to see:
•All current application partitions
•Total storage allotted to each
•Total used and available storage on each partition
Size of Partitions
The maximum number of partitions depends on the model of SafeNet Luna Network HSM you purchased. Your HSM
can be upgraded with additional partition licenses if your desired configuration calls for them. By default, each partition
is assigned an equal share of the total HSM memory. For example, if you purchased a SafeNet Luna Network HSM
with 16MB of memory and 10 partition licenses, each partition would have a default size of 1.6 MB. The basic allotment
ensures that you can create all licensed partitions, each with enough space to hold at least one RSA key pair.
Note: Each partition requires approximately 9KB of memory to store security and identity
information. Take this into account when creating very small specialized partitions (for
example, a partition containing a single key pair for signing and verification).
SafeNet Luna Network HSM Administration Guide
Release 7.0 007-013576-002 Rev. A June 2017 Copyright 2001-2017 GemaltoAll rights reserved. 154

9 Partitions
Creating Custom-Sized Partitions
To specify the amount of memory allotted to a new partition, use partition create, including the -size option and the
desired size in bytes:
lunash:> partition create -par mypartition -size 100000
To create a partition that uses all available remaining memory, include the -allfreestorage option:
lunash:> partition create -par mypartition -allfreestorage
Resizing Partitions
CAUTION: If you intend to resize partitions, be sure to backup the contents of your HSM first.
If a partition is at or near capacity, it might be necessary to remove some objects before
resizing. You may need to restore the partition from backup after it has been resized.
To specify the amount of memory allotted to an existing partition, use partition resize, including the -size option and
the desired size in bytes:
lunash:> partition resize -par mypartition -size 50000
You must specify either the -size or -allfreestorage option when resizing a partition. You can reduce the size of a
partition as long as the desired size is not less than the memory currently in use.
Example with four equal partitions using all storage
If you prefer to have all your partitions sized equally, and to let the HSM do the calculations, the following procedure
might be of some value.
To create four equal-size partitions, using all the available storage:
1. Start by creating 20 partitions (the maximum allowed) – each will have X bytes available to it.
2. Delete 4 of them (leaving 16).
3. Resize one partition to use -allfreestorage, which makes that partition large (as large as five small partitions - the
four partitions you just deleted, freeing their allotment, plus the one you are currently resizing) and leaves the HSM
with 15 partitions having X bytes each, plus the large one.
4. Delete another four small partitions.
5. Resize one small partition to use -allfreestorage, which makes that partition large (there are now two large
partitions) and leaves the HSM with 10 partitions having X bytes each, plus the two large ones.
6. Delete another four small partitions.
7. Resize one small partition to use -allfreestorage, which makes that partition large (there are now three large
partitions) and leaves the HSM with 5 partitions having X bytes each, plus the three large ones.
8. Delete another four small partitions.
9. Resize the single remaining small partition to use -allfreestorage, which makes that partition large and leaves 0
(zero) of the original partitions with X bytes each, and the four large partitions of equal size, and no unallocated
space on the HSM.
For the example, we chose conveniently round numbers. You might have a few bytes left over, or one partition slightly
larger or smaller than the others, depending on the actual configuration of your HSM.
SafeNet Luna Network HSM Administration Guide
Release 7.0 007-013576-002 Rev. A June 2017 Copyright 2001-2017 GemaltoAll rights reserved. 155

9 Partitions
Separation of HSMWorkspaces
Depending on the SafeNet Luna HSM and its configuration, the HSM can have three, or more, logical partitions.
•One for the Security Officer (SO)
•One for the Auditor
•One (or more) for applications and Clients
In rare circumstances, the Security Officer might create and keep cryptographic objects, Normally it is not used for
"production" cryptographic operations - the SOspace is intended for overall HSM-level administration.
The Auditor partition is used to enable and manage secure audit logging activities, and generally has no other function in
the HSM.
Application Partitions
An initialized partition has its own SO. The Partition SO manages what happens inside the partition. The HSM SO
creates the partition, and deletes it when necessary, but has no other oversight or control of the partition. This
distinction is particularly important in cloud scenarios, but is a significant element in separation of roles for any use of an
HSM.
Operation
Crypto operations are normally performed from a logged-in session on the HSM. It is possible to create objects without
logging in, so long as the CKA_PRIVATE attribute is set to 0 - that is, public objects. You can also delete any object
that has CKA_PRIVATE=0. This is as defined in PKCS#11, and is not a security issue.
The restrictions that you expect come into play for objects that are created with CKA_PRIVATE=1, where only the
owner is able to delete (or the SOcould delete the entire partition containing the objects).
These distinctions can be demonstrated with CKDemo commands 1) Open Session, and 3) Login.
The "Open Session" prompt has three options, to choose the partition that you wish to use:
1. Enter your choice (99 or 'FULL' for full help): 1
SO[0], normal user[1], or audit user[2]?
If you select "normal user [1]", when opening a session, you are telling the library that you choose to use the user
partition which is owned by the partition User (or is shared by the Crypto-Officer and Crypto-User if the partition
User has been separated into those two sub-entities).
The session is started, but you have not yet authenticated, and so cannot perform most operations in the session.
The Login prompt has four options, to perform the needed authentication (log into the session that you started above):
1. Enter your choice (99 or 'FULL' for full help): 3
Security Officer[0]
Crypto-Officer [1]
Crypto-User [2]:
Audit-User [3]:
2. Enter PIN :
SafeNet Luna Network HSM Administration Guide
Release 7.0 007-013576-002 Rev. A June 2017 Copyright 2001-2017 GemaltoAll rights reserved. 156

9 Partitions
If you have chosen the "normal user [1]" partition, when opening the session, then the valid login authentication options
are:
•Crypto-Officer (which is the same as partition User (the black PED key for PED-authenticated HSMs) if the
Crypto-Officer/Crypto-User distinction is not in force) or
•Crypto User (which is the limited user when the Crypto-Officer/Crypto-User distinction has been invoked).
If you attempt one of the other two authentications, "Security Officer [0]" or "Audit-User [3]", an error message is
returned because those are not applicable to the session type (therefore, the partition type) that you selected earlier.
If certificates are created as private objects (CKA_PRIVATE=1), the Crypto User cannot delete them. Also, the Crypto
User cannot create fake private objects with CKA_PRIVATE=1. The Crypto User limitations are focused on restricting
access to sensitive and/or private keys and objects.
Key Management Commands
LUNA_CREATE_OBJECT:
LUNA_COPY_OBJECT:
LUNA_DESTROY_OBJECT:
LUNA_MODIFY_OBJECT:
LUNA_DESTROY_MULTIPLE_OBJECTS:
LUNA_GENERATE_KEY:
LUNA_GENERATE_KEY_W_VALUE:
LUNA_GENERATE_KEY_PAIR:
LUNA_WRAP_KEY:
LUNA_UNWRAP_KEY:
LUNA_UNWRAP_KEY_W_VALUE:
LUNA_DERIVE_KEY:
LUNA_DERIVE_KEY_W_VALUE:
LUNA_MODIFY_USAGE_COUNT:
Normal Usage Commands
LUNA_ENCRYPT_INIT:
LUNA_ENCRYPT:
LUNA_ENCRYPT_END:
LUNA_ENCRYPT_SINGLEPART:
LUNA_DECRYPT_INIT:
LUNA_DECRYPT:
LUNA_DECRYPT_END:
LUNA_DECRYPT_RAW_RSA:
LUNA_DECRYPT_SINGLEPART:
SafeNet Luna Network HSM Administration Guide
Release 7.0 007-013576-002 Rev. A June 2017 Copyright 2001-2017 GemaltoAll rights reserved. 157

9 Partitions
LUNA_DIGEST_INIT:
LUNA_DIGEST:
LUNA_DIGEST_KEY:
LUNA_DIGEST_END:
LUNA_SIGN_INIT:
LUNA_SIGN:
LUNA_SIGN_END:
LUNA_SIGN_SINGLEPART:
LUNA_VERIFY_INIT:
LUNA_VERIFY:
LUNA_VERIFY_END:
LUNA_VERIFY_SINGLEPART:
LUNA_GET_OBJECT_SIZE:
LUNA_SEED_RANDOM:
Unauthenticated Commands
LUNA_GET:
LUNA_GET_CONTAINER_LIST:
LUNA_GET_CONTAINER_NAME:
LUNA_LOGIN:
LUNA_OPEN_SESSION:
LUNA_PARTITION_SERNUM_GET:
LUNA_FIND_OBJECTS:
LUNA_GET_RANDOM:
LUNA_OPEN_ACCESS:
LUNA_GET_MECH_LIST:
LUNA_GET_MECH_INFO:
LUNA_SELF_TEST:
LUNA_GET_HSM_CAPABILITY_SET:
LUNA_GET_HSM_POLICY_SET:
LUNA_GET_CONTAINER_CAPABILITY_SET:
LUNA_GET_CONTAINER_POLICY_SET:
LUNA_GET_CONFIGURATION_ELEMENT_DESCRIPTION:
LUNA_RETRIEVE_LICENSE_LIST:
LUNA_QUERY_LICENSE:
LUNA_GET_CONTAINER_STATUS:
SafeNet Luna Network HSM Administration Guide
Release 7.0 007-013576-002 Rev. A June 2017 Copyright 2001-2017 GemaltoAll rights reserved. 158

9 Partitions
LUNA_GET_OUID:
LUNA_GET_CONTAINER_STORAGE_INFO:
LUNA_GET_ATTRIBUTE_VALUE:
LUNA_GET_ATTRIBUTE_SIZE:
LUNA_GET_HANDLE:
LUNA_INIT_TOKEN:
LUNA_PARTITION_INIT:
LUNA_CLOSE_ACCESS:
LUNA_DEACTIVATE:
LUNA_MTK_GET_STATE:
LUNA_MTK_RESPLIT:
LUNA_MTK_RESTORE:
LUNA_MTK_UNLOCK_CHALLENGE:
LUNA_MTK_UNLOCK_RESPONSE:
LUNA_MTK_ZEROIZE:
LUNA_CLEAN_ACCESS:
LUNA_PED_GET_SET_RAW_DATA:
LUNA_ZEROIZE:
LUNA_FACTORY_RESET:
LUNA_HA_LOGIN:
LUNA_CONFIGURE_SP:
LUNA_LOG_POLL_HOST:
LUNA_LOG_EXTERNAL:
LUNA_ROLE_STATE_GET:
Commands That are Valid Only in a Session, But Require Special Handling
LUNA_LOGOUT:
LUNA_CLOSE_ALL_SESSIONS:
LUNA_CLOSE_SESSION:
LUNA_GET_SESSION_INFO:
Configured and Registered Client Using an HSM Partition
Following the instructions in the previous sections, you have already registered and assigned a Client to a SafeNet
Luna Network HSM partition.
All that is required for a Client application to begin using a SafeNet Luna Network HSM partition (to which the Client has
been assigned) is the standard handshake sequence:
SafeNet Luna Network HSM Administration Guide
Release 7.0 007-013576-002 Rev. A June 2017 Copyright 2001-2017 GemaltoAll rights reserved. 159

9 Partitions
1. The Client establishes a Network Trust Link connection with the SafeNet Luna Network HSM (port 1792).
2. The Client requests a list of available partitions (if not already known).
3. SafeNet Luna Network HSM responds with a list of only those partitions assigned to the requesting Client.
4. The Client chooses a partition from the available, assigned partitions.
5. SafeNet Luna Network HSM demands the credential (password or PED key) for the selected partition.
6. The Client (which may also be called Crypto User if you are using the Crypto Officer/Crypto User authentication
and access model) provides the appropriate credential.
7. SafeNet Luna Network HSM grants access, and the Client application begins using the partition.
Your application should be capable of performing the above actions.
Simple Troubleshooting
If your Client application is having difficulty using SafeNet Luna Network HSM, and you have already verified the
connection and the configuration (using multitoken and CMU utilities - see "Multitoken"on page1 or "About the CMU
Functions"on page1 in the Utilities Guide), then there may be a problem with the configuration of your Client
application. Try the following suggestions before calling Gemalto Technical Support.
Password Authentication Model
If you have a password-authenticated SafeNet Luna Network HSM, look to your application setup for the source of the
problem. It might require special configuration. If SafeNet Luna Network HSM has replaced another HSM product
(including a SafeNet product), you may need to modify the application to recognize the new device.
Note: Refer to the SDKReference Guide and to the application integration documents
provided by GemaltoTechnical Support for information on integrating many popular applications
and services with SafeNet Luna Network HSM.
PEDAuthentication Model
If you have a PED-authenticated SafeNet Luna Network HSM, having the Client application present the partition
password is not sufficient to access the partition. The partition must also be activated (see "Activation and Auto-
Activation on PED-Authenticated Partitions"below). To ensure that the HSM Partition is always in the desired state,
we recommend that you enable AutoActivation on the partition, so that it can accept Client authentication and access
at any time without presenting a PEDkey at the SafeNet Luna Network HSM appliance.
If you want minute-by-minute control of a client's ability to access the HSM, without the need to access the appliance
at its location, use the Remote PED feature (see "About Remote PED"on page 193).
Activation and Auto-Activation on PED-Authenticated
Partitions
By default, PED-authenticated partitions require that a PED key and PED PIN be provided each time a user or
application authenticates to the HSM. For some use cases, such as key vaulting, it may be desirable to require a
physical key to access the HSM. For most application use cases, however, it is impractical to require this credential
every time.
To address this limitation, you can enable partition policy 22: Allow activation on PED-authenticated HSM
partitions. When partition policy 22 is enabled, the PED key secret for the CO or CU role is cached on the HSM the first
SafeNet Luna Network HSM Administration Guide
Release 7.0 007-013576-002 Rev. A June 2017 Copyright 2001-2017 GemaltoAll rights reserved. 160

9 Partitions
time you authenticate. Clients can then connect to the partition without presenting the PED key. All that is required to
authenticate is the PED challenge secret (password) for the activated role.
Note: Activation requires that a challenge secret is set for the role you want to activate. If the
role does not have a challenge secret, you will continue to be prompted for the PED key,
regardless of the policy setting.
Activation is not a big advantage for clients that connect and remain connected. It is an indispensable advantage in
cases where clients repeatedly connect to perform a task and then disconnect or close the cryptographic session
following completion of each task.
Tamper events and activation/auto-activation
When a tamper event occurs, or if an uncleared tamper event is detected on reboot, the cached PED key data is
zeroized, and activation/auto-activation is disabled. See "Tamper Events"on page 303 and "Partition Capabilities and
Policies"on page 83 for more information.
Enabling Activation on a Partition
Activation is controlled by partition policy 22: Allow activation. The Partition SO can set this policy in LunaCM,
using the partition changepolicy command. When partition policy 22 is enabled, the HSMchecks for the following
conditions each time the Crypto Officer (CO) or Crypto User (CU) perform an action that requires authentication:
•Is PED key secret for the role cached on the HSM?
•Has a challenge secret been created for the role?
The HSMresponds as follows:
•If the PED key secret is not currently cached, you are prompted for the PED key. The PED key secret is cached
when you provide the PED key.
•If the PED key secret is already cached, but a challenge secret has not been created for the role, you are prompted
for the PED key.
•If the PED key secret is already cached, and a challenge secret has been created for the role, you are prompted to
enter the challenge secret.
After the role is activated and a challenge secret is set, the PED key is no longer required for that role to login to the
partition, and it can be stored safely. The CO or CU can connect to the partition and perform role-specific operations
from any registered client, using only the PED challenge password.
To enable activation on an application partition:
1. Log in to the partition as the Partition SO.
role login -name Partition SO
2. Enable partition policy 22: Allow activation.
partition changepolicy -slot <slot number> -policy 22 -value 1
Activating a Role
After enabling partition policy 22, activate the CO and/or CU roles on the partition. You must set a PED challenge
password for each role you want to activate. The Partition SO must set the initial challenge secret for the Crypto
Officer, who must set it for the Crypto User. The role will become activated the first time the role logs in to the partition.
SafeNet Luna Network HSM Administration Guide
Release 7.0 007-013576-002 Rev. A June 2017 Copyright 2001-2017 GemaltoAll rights reserved. 161

9 Partitions
To activate a role (Partition SO):
1. Ensure that partition policy 22: Allow activation is enabled (set to 1):
partition showpolicies
If it is not set, log in as the Partition SO and use the partition changepolicy command to enable the policy, as
described in "Enabling Activation on a Partition"on the previous page.
2. Create an initial challenge secret for the Crypto Officer.
role createchallenge -name co
lunacm:>role createchallenge -name co
Please attend to the PED.
enter new challenge secret: ********
re-enter new challenge secret: ********
Command Result : No Error
3. Provide the initial challenge secret to the Crypto Officer by secure means. The CO will need to change the
challenge secret before using the partition for any crypto operations.
4. Log out as Partition SO.
role logout
To activate a role (Crypto Officer):
1. Login as Crypto Officer (or enter any command that requires authentication).
role login -name co
lunacm:>role login -n co
enter password: ********
Please attend to the PED.
Command Result : No Error
The Crypto Officer PED secret is cached, and the role is now activated.
2. Change the initial CO challenge secret. You must include the -oldpw option to indicate that you wish to change the
challenge secret (referred to as the secondary credential), rather than the black PED key (primary credential).
role changepw -name co -oldpw <initial_challenge> -newpw <new_challenge>
lunacm:>role changepw -name co -oldpw password -newpw Pa$$w0rd
This role has secondary credentials.
You are about to change the secondary credentials.
Are you sure you wish to continue?
Type 'proceed' to continue, or 'quit' to quit now ->proceed
Please attend to the PED.
Command Result : No Error
3. [Optional] Create an initial challenge secret for the Crypto User.
SafeNet Luna Network HSM Administration Guide
Release 7.0 007-013576-002 Rev. A June 2017 Copyright 2001-2017 GemaltoAll rights reserved. 162

9 Partitions
role createchallenge -name cu
lunacm:>role createchallenge -name cu
Please attend to the PED.
enter new challenge secret: ********
re-enter new challenge secret: ********
Command Result : No Error
4. [Optional] Provide the initial challenge secret to the Crypto User by secure means. The CU will need to change the
challenge secret before using the partition for any crypto operations.
5. Log out as Crypto Officer.
role logout
With activation in place, you can log in once and put your black CO PED key away in a safe place. The cached
credentials will allow your application(s) to open and close sessions and perform their operations within those sessions.
To activate a role (Crypto User):
1. Login to the partition as the Crypto User. When prompted, enter the initial challenge secret.
role login -name cu
lunacm:>role login -n cu
enter password: ********
Please attend to the PED.
Command Result : No Error
2. Change the initial CU challenge secret. You must include the -oldpw option to indicate that you wish to change the
challenge secret (referred to as the secondary credential), rather than the gray PED key (primary credential).
role changepw -name cu -oldpw <initial_challenge> -newpw <new_challenge>
lunacm:>role changepw -name cu -oldpw password -newpw Pa$$w0rd
This role has secondary credentials.
You are about to change the secondary credentials.
Are you sure you wish to continue?
Type 'proceed' to continue, or 'quit' to quit now ->proceed
Please attend to the PED.
Command Result : No Error
With activation in place, you can log in once and put your gray CO PED key away in a safe place. The cached
credentials will allow your application(s) to open and close sessions and perform their operations within those sessions.
Deactivating a Role on an Activated Partition
An activated role on a partition remains activated until one of the following actions occurs:
•You explicitly deactivate the role using the LunaCM role deactivate command. The role is deactivated until the
SafeNet Luna Network HSM Administration Guide
Release 7.0 007-013576-002 Rev. A June 2017 Copyright 2001-2017 GemaltoAll rights reserved. 163

9 Partitions
next time you perform an action (such as role login) that requires authentication for the role, at which time the
authentication credential is re-cached.
•Power is lost to the HSM. You can use auto-activation to automatically reactivate a partition after a short power
loss, if desired. See "Auto-Activation"below.
To deactivate a role on a partition (Partition SO):
1. Enter the following command to deactivate an activated role on a partition:
role deactivate -name <role>
This deletes the cached authentication credential for the role. The next time a login or activation is performed, the
credential is re-cached.
2. If you wish to disable activation entirely, so that credentials are not re-cached at the next login, the Partition SO can
disable partition policy 22: Allow activation.
partition changepolicy -policy 22 -value 0
3. If partition policy 22 is disabled, auto-activation is also disabled (even though partition policy 23: Allow auto-
activation is set to 1). When partition policy 22 is enabled again, auto-activation resumes. To turn off auto-
activation, you must disable partition policy 23.
partition changepolicy -policy 23 -value 0
Auto-Activation
Auto-activation enables PED key credentials to be cached even in the event of a restart or a short power outage (up to 2
hours). Clients can re-connect and continue using the application partition without needing to re-authenticate using a
PED key.
The ability to auto-activate a partition is controlled by partition policy 23: Allow auto-activation. To enable auto-
activation, the Partition SO can use the LunaCM partition changepolicy command to set partition policy 23 to 1.
When partition policy 23 is enabled, auto-activation is set for the partition the first time an activated role (CO or CU) logs
in. If the authentication data requires refreshing, the PED prompts you for the appropriate black or gray PED key and
PIN. Once login is complete, the PED credential is cached, and the client can begin using the activated application
partition.
To auto-activate an application partition (Partition SO):
1. Ensure that partition policy 22: Allow activation is enabled.
2. Login to the partition as Partition SO.
role login -name po
3. Set partition policy 23: Allow auto-activation to 1.
partition changepolicy -policy 23 -value 1
Auto-activation will begin for each affected role (CO or CU) the next time the role is authenticated.
Other Measures
For best reliability and up-time, in conjunction with the auto-activation option, you can also set "sysconf appliance
rebootonpanic enable"on page1.
SafeNet Luna Network HSM Administration Guide
Release 7.0 007-013576-002 Rev. A June 2017 Copyright 2001-2017 GemaltoAll rights reserved. 164

9 Partitions
Security of Your Partition Challenge
For SafeNet Luna Network HSMs with Password Authentication, the partition password used for administrative access
by the Crypto Officer is also the partition challenge secret or password used by client applications.
For SafeNet Luna Network HSMs with PED Authentication, the partition authentication used for administrative access
by the Crypto Officer is the secret on the black PEDkey(s) for that partition. The partition challenge secret or password
used by client applications is a separate character string, set by the Partition SO and then changed by the Crypto
Officer (mandatory) for the CO's use. This is one way in which we implement separation of roles in the SafeNet Luna
HSM security paradigm.
How Secure Is the Challenge Secret or Password?
The underlying concern is that a password-harvesting attack might eventually crack the secret that protects the
partition. Layers of protection are in place, to minimize or eliminate such a risk.
First, such an attack must be run from a SafeNet Luna Client computer. For interaction with HSM partitions on a
SafeNet network appliance, like SafeNet Luna Network HSM, a SafeNet Luna Client computer is one with SafeNet
software installed, on which you have performed the exchange of certificates to create a Network Trust Link (NTL).
That exchange requires the knowledge and participation of the appliance administrator and the Partition SO (who might,
or might not, be the same person). It is not possible to secretly turn a computer into a Client of a SafeNet Luna HSM
partition - an authorized person within your organization must participate.
Second, for SafeNet Luna HSMs with Password Authentication, you set the partition password directly when you
create the partition, so you can make it as secure as you wish (for an example of guidance on password strength, see
http://howsecureismypassword.net/ or http://xkcd.com/936/)
For SafeNet Luna HSMs with PED Authentication, an optional partition password (also called a challenge secret) may
be added for the initialized Crypto Officer (CO) and/or Crypto User (CU) roles. See "role createchallenge"on page1 of
the LunaCM Command Reference Guide for the proper command syntax.
Using LunaCM or LunaSH, you can change the partition password (or challenge secret) if you suspect it has been
compromised, or if you are complying with a security policy that dictates regular password changes.
As long as you replace any password/challenge secret with one that is equally secure, the possible vulnerability is
extremely small.
Conversely, you can choose to replace a secure, random password/challenge-secret with one that is shorter or more
memorable, but less secure - you assume the risks inherent in such a tradeoff.
Third, SafeNet Luna HSM partition policy 15: Ignore failed challenge responses can be set to 0(off). When that
policy is off, the HSM stops ignoring bad challenge responses (that is, attempts to submit the partition secret) and
begins treating them as failed login attempts. Each bad login attempt is counted. Partition policy 20: Max failed user
logins allowed determines how high that count can go before the partition is locked out.
Once a partition is locked by bad login attempts, it cannot be accessed until the HSM Security Officer (SO) unlocks it.
This defeats an automated harvesting attack that relies on millions of attempts occurring at computer-generated
speeds. As well, after one or two lockout cycles, the HSM SO would realize that an attack was under way and would
rescind the NTL registration of the attacking computer. That computer would no longer exist as far as the HSM partition
was concerned. The SO or your security organization would then investigate how the client computer had been
compromised, and would correct the problem before allowing any new NTL registration from that source. See "Failed
Logins"on page 335 for more information.
As the owner/administrator of the HSM, you determine any tradeoffs with respect to security, convenience, and other
operational parameters.
SafeNet Luna Network HSM Administration Guide
Release 7.0 007-013576-002 Rev. A June 2017 Copyright 2001-2017 GemaltoAll rights reserved. 165

9 Partitions
Removing Partitions
Only the HSM Security Officer can remove HSM partitions. When a partition is removed, it is cleared from the HSM and
all of its contents are deleted.
This is in contrast to revoking a partition from a Client. When a partition's assignment is revoked using the LunaSH
command client revokepartition, it still exists, but is no longer available to that Client. The partition and its contents
could still be used by other Clients, or reassigned to the original Client. See "client revokepartition"on page1 in the
LunaSH Command Reference Guide for correct syntax.
To remove a partition from the HSM:
1. Login to LunaSH as admin and list the existing HSM partitions.
partition list
lunash:>partition list
Storage (bytes)
----------------------------
Partition Name Objects Total Used Free
===========================================================================
154438865287 myLunapar 0 325896 0 325896
154438865290 myLunapar2 0 325896 0 325896
Command Result : 0 (Success)
2. Login to the HSM as HSM SO.
hsm login
3. Delete the partition by specifying its label.
partition delete -partition <label>
lunash:>partition delete -partition myLunapar2
CAUTION: Are you sure you wish to delete the partition named:
myLunapar2
Type 'proceed' to delete the partition, or 'quit'
to quit now.
> proceed
'partition delete' successful.
Command Result : 0 (Success)
Frequently Asked Questions
This section provides additional information by answering questions that are frequently asked by our customers.
Why do I get an error when Iattempt to set the partition policies for activation (22) and auto-
activation (23) on my password authenticated SafeNet Luna Network HSM?
Those policies apply to PED-authenticated SafeNet Luna Network HSM, only.
For both PED-authenticated and password-authenticated HSMs, your client authenticates to a partition with a
challenge password.
SafeNet Luna Network HSM Administration Guide
Release 7.0 007-013576-002 Rev. A June 2017 Copyright 2001-2017 GemaltoAll rights reserved. 166

9 Partitions
For PED-authenticated HSMs, the application partition must be in a state where it is able to accept that challenge
password. The extra layer of authentication - the partition Crypto Officer's black PED key or the Crypto User's gray
PED key - must have been presented first before the partition can be receptive to the challenge/password.
Password-authenticated HSMs have only the single layer of authentication - the challenge/password is all that is
needed. The password is both the client authentication and the partition administrator (Crypto Officer/Crypto User)
authentication.
For PED-authenticated HSMs, Activation and Auto-Activation enable caching of the first layer of authentication to
provide a level of operational convenience similar to that of the password-authenticated HSMs.
So, what is the difference in security, once Activation and Auto-Activation are started?
From the convenience point of view, none. But, whereas the password-authenticated partition is "open for business" to
anybody with that partition's password, as soon as the partition is created, a PED-authenticated partition is not. One
implication is that all partitions of a multi-partition password-authenticated HSM are available whenever any of them are
available, which is essentially whenever the HSM is powered on.
The owner of a PED-authenticated HSM partition can disable client access to just one partition by deactivating (de-
caching) just that one partition's PED key authentication, so that the challenge/password is not accepted. Any other
partitions on that HSM that are not deactivated (i.e., still have their black PED key or gray PED key authentication
cached) are still able to accept challenge/password from their clients.
You are not required to cache the PED key data in order to use a partition. You could, if you preferred, simply leave the
PED key for that partition inserted in a connected Luna PED, and press keypad keys on the PED whenever first-level
authentication for partition access was required. Since this would defeat much of the reason for having a powerful
networked HSM server, generally nobody does this with SafeNet Luna Network HSM in a production environment. As
well, if you have created both a Crypto Officer and a Crypto User for your partition, you would need to switch out the
black PED key or the gray PED key, whenever the other entity needed to PED-authenticate while the PED key
authentications are not cached.
You also have the option of partially engaging the PED key caching feature by enabling Activation without enabling
Auto-activation. In that case, you present your PED key to activate the partition - which allows it to accept its partition
challenge/password from clients - and the cached black PED key or gray PED key authentication data is retained while
the HSM has power (or until you explicitly de-cache). But the cached authentication does not survive a power outage or
an intentional power cycle (because you chose to Activate, but not to autoActivate as well). Thus, by applying different
policy settings, you could have some partitions on your PED-authenticated HSM able to return to client availability
immediately following a power-cycle/outage (no human intervention needed), while others would wait for your
intervention, with a black PED key (Crypto Officer) or a gray PED key (Crypto User), before becoming client-available.
Finally, Activation and Auto-Activation are partition-level policy settings, not role-level. Therefore, if the policy is on, it is
on for all roles. If the policy is off, it is off for all roles. You cannot individually cache authentication data from a gray
PED key, but not from a black PED key (or the opposite) within a single partition.
SafeNet Luna Network HSM Administration Guide
Release 7.0 007-013576-002 Rev. A June 2017 Copyright 2001-2017 GemaltoAll rights reserved. 167

10
PED Authentication
This chapter describes PED-based HSMauthentication. It contains the following sections:
•"About the Luna PED"below
•"Using the PED"on page 174
•"Initial Setup"on page 179
•"Creating New PED Keys"on page 180
•"Duplicating Existing PED Keys"on page 185
•"Changing Your Authentication Parameters"on page 188
•"About Remote PED"on page 193
•"Remote PED Setup and Configuration"on page 198
•"Using Remote PED"on page 203
•"Relinquishing Remote PED"on page 209
•"Maintaining the Security of Your PED Keys"on page 210
•"Version Control"on page 212
•"Summary of PED Operations"on page 213
•"Troubleshooting"on page 216
•"The PedServer and PedClient Utilities"on page 222
About the Luna PED
Luna PED is a PIN Entry Device, where PIN stands for Personal Identification Number. It provides PIN entry to
SafeNet Luna HSMs and to backup tokens via secure data port, as part of FIPS 140-2 level 3 security (the Trusted
Path).
The PED is shipped separately from your HSM product, because one PED can be used with any Trusted Path HSM.
This section contains the following:
•"PED Features"on the next page
•"Local and Remote Connection"on the next page
•"About PED keys"on page 170
•"Types of PED keys"on page 170
•"PED keys and Operational Roles"on page 172
•"Compare Password vs PED Authentication"on page 173
SafeNet Luna Network HSM Administration Guide
Release 7.0 007-013576-002Rev. A June 2017 Copyright 2001-2017 GemaltoAll rights reserved. 168

10 PED Authentication
PED Features
The figure below shows a front view of the PED, with some important features indicated.
Figure 1: Luna PED
1. On the lower front face is the keypad for command and data entry.
2. On the upper front face is the 8-line liquid crystal display (LCD).
3. At the top on the far left is a DC power-adapter connector.
4. At the top, second from the left is a USB mini-B connector for connection to the HSM, and file transfer to/from the
PED.
5. At the top in the middle is a micro-D subminiature (MDSM) connector (not used in Luna release 7.x).
6. At the top, on the far right, is the USB A-type connector for iKey-style PED keys.
7. Also shown is an iKey PED key, for insertion in the PED key connector.
Local and Remote Connection
A locally-connected PED is connected directly to the HSM via USB (or serial cable in legacy PED
versions). You must place the PED in USB mode when using it locally. See "Changing Modes"on page 176. It needs a
dedicated power connection via the provided power block.
SafeNet Luna Network HSM Administration Guide
Release 7.0 007-013576-002 Rev. A June 2017 Copyright 2001-2017 GemaltoAll rights reserved. 169

10 PED Authentication
That connection is the only data path between the HSM and the PED and
therefore is considered much more secure than any authentication path that passes through the appliance's computer
data paths. The Trusted Path cannot be monitored by any software (whether authorized by you or not) on your
administrative or client computer.
A Remote PED uses a Luna PED connected to a separate computer, at a convenient location, to
serve PED interactions over a network connection with PedServer.exe workstation software. It uses a USB
connection for data exchange, and also needs a dedicated power connection via the provided power block.
About PED keys
Figure 2: PEDKey
A PED key is an electrically-programmed authentication device, with USB interface, embedded in a molded plastic
body for ease of handling. In conjunction with PED or PED Remote, a PED key can be electronically imprinted with a
generated secret that might unlock one or more HSMs, which it retains until deliberately changed.
The PED and PED keys are the only means of authenticating and permitting access to the administrative interface of
the PED-authenticated HSM, and are the first part of the two-part Client authentication of the FIPS 140-2 level 3
compliant SafeNet Luna HSM with Trusted Path Authentication. FIPS is the Federal Information Processing Standards
of the United States government's National Institute of Standards and Technology -- FIPS 140-2 is an internationally
recognized standard regarding security requirements for cryptographic modules, and level 3 is its second-highest level
of security features/assurance.
The PED does not hold the HSM authentication secrets. The PED facilitates the creation and communication of those
secrets, but the secrets themselves reside on the portable PED keys.
Types of PED keys
The current-model PED uses iKey USB-fob type PED keys for all functions. You can visually differentiate your PED
keys by attaching tags or labels supplied with them.
The roles and uses of the PED keys employed with SafeNet Luna HSMs and the PED are as follows:
Security Officer (SO)
Security Officer (SO)’s PED key. The first actions with a new SafeNet Luna HSM involve initializing an HSM SO
identity and imprinting an HSM SO PED key. The SO identity is used for further administrative actions on the HSMs,
such as creating HSM Partition Users and changing passwords, backing up HSM objects, controlling HSM Policy
settings, etc. The HSM SO is responsible for activating and verifying codes for Secure Transport Mode.
SafeNet Luna Network HSM Administration Guide
Release 7.0 007-013576-002 Rev. A June 2017 Copyright 2001-2017 GemaltoAll rights reserved. 170

10 PED Authentication
Crypto Officer (CO)
Crypto Officer Key. The Crypto Officer performs partition maintenance, creation and destruction of
key objects, etc. Creates the optional Crypto User.
Crypto User (CU)
The Crypto User has restricted read-only administrative access to application partition objects.
The challenge secret generated in conjunction with the Crypto User can grant client applications restricted, sign-verify
access to partition objects.
Note: Creation of a challenge secret is forced for an application partition owned by the HSM
SO, but is not forced for an application partition with its own SO.
Domain or Key Cloning Vector (KCV)
Key Cloning Vector (KCV) or Domain ID key. This PED key carries the domain identifier for any
group of HSMs for which key-cloning/backup is to be used. The red PED key is imprinted upon HSM initialization.
Another is imprinted with each HSM Partition. Once imprinted, that domain identifier is intended to be permanent on the
red Domain PED key and on any HSM Partitions or tokens that share its domain.
Remote PED
This PED key is required when you need to perform PED operations at a distance. The Remote
PED key (RPK) carries the Remote PED Vector (RPV) and allows a Luna PED connected to a properly configured
computer to substitute for a PED connected directly to the SafeNet appliance/HSM, when that local connection is not
convenient.
Audit
Audit is an HSM role that takes care of audit logging, under independent control. The audit role is
initialized and imprints a white PED key, without need for the SO or other role. The Auditor configures and maintains the
SafeNet Luna Network HSM Administration Guide
Release 7.0 007-013576-002 Rev. A June 2017 Copyright 2001-2017 GemaltoAll rights reserved. 171

10 PED Authentication
audit logging feature, determining what HSM activity is logged, as well as other logging parameters such as rollover
period, etc.
For SafeNet Luna USB HSM and SafeNet Luna PCIe HSM, see the audit commands in the LunaCM Command
Reference Guide.
Mandatory keys for use with your PED-authenticated HSM are:
•Blue HSM SO Key
•Red Domain Key
•Black Crypto Officer Key
Optional keys for use with your PED-authenticated HSM are:
•Gray Crypto User key: in case you need a limited-capability client
•White Audit user key: if your situation requires audit logging
•Orange Remote PED key: if you expect to administer the HSM remotely
PED keys and Operational Roles
Below are some suggested holders of PED keys by role.
Lifecycle PEDKey Operational
Role
Function Custodian
HSMAdmin Security
Officer
Manages provisioning activities and
global security policies for the HSM:
•HSM initialization,
•Partition provisioning,
•Global policy for the HSM and the
partition within it.
•CSO
•CIO
Domain
Cloning
Token
Backup
Cryptographically defines the st of HSMs
or partitions that can participate in cloning
for the purposes of backup and high
availability.
•Domain
Administrator
•WAN
Administrator
Remote
PED
Establish a Remote PED connection. System
Administrator
Partition
Admin
Security
Officer
Manages provisioning activities and
global security policies for the partition:
•Partition initialization,
•Role setting,
•Policy setting.
SafeNet Luna Network HSM Administration Guide
Release 7.0 007-013576-002 Rev. A June 2017 Copyright 2001-2017 GemaltoAll rights reserved. 172

10 PED Authentication
Lifecycle PEDKey Operational
Role
Function Custodian
Daily
Operation
Crypto
Officer
This is the full user role associated with a
partition. This role can perform both
cryptographic services and key
management functions on keys within the
partition.
System
Administrator
Crypto User This is a restricted user role on a partition.
This role can perform cryptographic
services using keys already existing
within the partition only.*
System
Administrator
Ongoing
Auditing
Audit User An independent role responsible for audit
log management. This role has no access
to other HSM services.
Auditor
Note: *Functionally, the Crypto User (gray) PED key is a black PED key. The PED does not
distinguish gray from black; the label is provided only for convenience. If administrative
separation is not important in your setting, you can use a single black key that authenticates to
both roles and still have two separate challenge secrets to distinguish read-write and read-only
role privileges.
Compare Password vs PED Authentication
Password-
authenticated
HSM
PED-authenticated HSM
Ability to restrict access
to cryptographic keys
•Knowledge of
Partition
Password is
sufficient
•For
backup/restore,
knowledge of
partition
domain
password is
sufficient
•Ownership of the black PED key is mandatory
•For backup/restore, ownership of both black and red PED
keys is necessary
•The Crypto User role is available to restrict access to
usage of keys, with no key management
•Option to associate a PED PIN (something you know) with
any PED key (something you have), imposing a two-factor
authentication requirement on any role
Dual Control • Not available •MofN (split-knowledge secret sharing) requires
"M"different holders of portions of the role secret in order to
authenticate to an HSM role - can be applied to any, all, or
none of the administrative and management operations
required on the HSM
SafeNet Luna Network HSM Administration Guide
Release 7.0 007-013576-002 Rev. A June 2017 Copyright 2001-2017 GemaltoAll rights reserved. 173

10 PED Authentication
Password-
authenticated
HSM
PED-authenticated HSM
Key-custodian
responsibility
•Linked to
password
knowledge only
•Linked to partition password knowledge
•Linked to black PED key(s) ownership
Role-based Access
Control (RBAC) - ability to
confer the least privileges
necessary to perform a
role
Roles limited to:
•Auditor
•HSM Admin
(SO)
•Partition Owner
Available roles:
•Auditor
•HSM Admin (Security Officer)
•Domain (Cloning/Token-Backup)
•Remote PED
•Partition Owner (or Crypto Officer)
•Crypto User (usage of keys only, no key management)
For all roles, two-factor authentication (selectable option) and
MofN (selectable option)
Two-factor authentication
for remote access
•Not available •Remote PED and orange (Remote PEDVector) PED key
deliver highly secure remote management of HSM,
including remote backup
Using the PED
This section contains the following:
•"Overview"below
•"Luna PEDKeypad Functions"on the next page
•"Changing Modes"on page 176
•"Using PEDKeys"on page 177
Note: Your PED must be in USB mode when connected to a Release 7.x SafeNet Luna
Network HSM. Otherwise you will get a CKR_DEVICE_ERROR when attempting to
authenticate. See "Changing Modes"on page 176 for instructions on how to switch modes.
Overview
A Luna PED is used to authenticate to an HSM that requires PED (Trusted Path) Authentication.
The requirement for Trusted Path Authentication, as opposed to Password Authentication, is part of the specific model
of HSM as configured at the factory.
Note: Exception – The SafeNet Luna Backup HSM configures itself at backup time as either
Password-authenticated or PED-authenticated depending on the type primary HSM is it
backing up.
SafeNet Luna Network HSM Administration Guide
Release 7.0 007-013576-002 Rev. A June 2017 Copyright 2001-2017 GemaltoAll rights reserved. 174

10 PED Authentication
Figure 1: PED front view
Figure 2: PED top view
Luna PEDKeypad Functions
Key Function
CLR or Clear •Clear the current entry, such as when inputting a PEDPIN - wipes the entire entry.
•* Reset the PED - hold the key down for five seconds. Useful if a PED operation timed out.
<•Backspace; clear the most recent digit that you have typed on the PED.
•"Exit"; navigate to a higher level menu in the PED.
>•"Log"; shows most recent PED actions (since being in Local or Remote Mode).
Numeric keys •Select numbered menu items.
•Input PEDPINs.
Yes and No •Respond to Yes or No questions from the PED.
Enter •Confirm an action.
Note: *Pressing (and holding) CLR causes reset only if the PED is engaged in an operation or
is actively prompting you for action. Pressing CLR has no effect in the main menu, in the Admin
Mode menu, or when "Awaiting command..."
SafeNet Luna Network HSM Administration Guide
Release 7.0 007-013576-002 Rev. A June 2017 Copyright 2001-2017 GemaltoAll rights reserved. 175

10 PED Authentication
Changing Modes
The Luna PED automatically detects the active interface that it is plugged into, and defaults to the appropriate mode
after the first command is sent to it. The Luna PED waits in either Remote PED-USB mode (if the PED is connected to
a USBport) or in its Scanning state (if the PED is connected to an SCP port) until a command is received from the
HSM.
•If the PED is directly connected to the HSM via USB port, it enters Local PED-USB mode.
•If the PED is remotely connected to the HSM via remote host, it enters Remote PED-USB mode.
•If the PED is directly connected to the HSM via SCP port, it enters Local PED-SCP mode.
Manually Changing Modes
You can also manually change modes by choosing a mode from the main menu. To navigate to the main menu, press
the <key. The main menu shows you all the modes available to you as well as the PED’s firmware version. To enter a
given mode, press the number corresponding to it on screen.
Local PED
In Local PED mode, the Luna PED is connected directly to the HSM.
Initial HSM configuration must be done in Local PED mode, in order to set its authentication and create a relationship
between the HSM and an orange PED key (RPK, or Remote PEDVector Key).
Local PED-USB
SafeNet Luna HSM versions 7.0 and later use USB mode, where the PED is connected to the HSM by the USB mini-B
connector cable.
1. Press <to navigate to the main menu.
2. Press 0to enter Local PED-USB mode.
In Local PED mode, the Luna PED is connected directly to the HSM.
Initial HSM configuration must be done in Local PED mode, in order to set its authentication and create a relationship
between the HSM and an orange PED key (RPK, or Remote PEDVector Key).
Local PED-SCP
Local PED-SCP mode is reserved for SafeNet Luna HSM versions that use a MDSM cable to connect the PED to the
HSM.
1. Press <to navigate to the main menu.
2. Press 1to enter Local PED-SCP mode.
In Local PED mode, the Luna PED is connected directly to the HSM.
Initial HSM configuration must be done in Local PED mode, in order to set its authentication and create a relationship
between the HSM and an orange PED key (RPK, or Remote PEDVector Key).
Admin
1. Press <to navigate to the main menu.
2. Press 4to enter Admin mode.
This mode is for the administration of your PED alone, for diagnostic tests, and for standalone or offline operations with
PED keys. To implement a given menu item, press the number corresponding to it on screen.
SafeNet Luna Network HSM Administration Guide
Release 7.0 007-013576-002 Rev. A June 2017 Copyright 2001-2017 GemaltoAll rights reserved. 176

10 PED Authentication
PED Key
The PED Key menu allows you to identify and login to your PED keys.
Press 1to login, and follow the on screen instructions to perform operations on your PED keys without the SafeNet
Luna HSM appliance. See for further information.
Press 3to identify the role imprinted on a PED key you insert.
Backup Devices
The Backup Devices menu is only compatible with SafeNet Luna Network HSMs and SafeNet Luna PCIe HSMs with
firmware versions 6.21.0 and newer, excluding 7.x. This mode is incompatible with 7.x firmware.
Software Update
The Software Update menu is rarely used and requires that you be sent a PED software file from SafeNet, along with
directions on how to use it.
Self Test
The Self Test menu allows you to test the PED’s functionality.
Follow the on screen instructions to test button functions, display, cable connections, and ability to properly read PED
keys. The PED returns a PASS/FAIL report once it concludes the test.
Remote PED
1. Press <to navigate to the main menu.
2. Press 7to enter Remote PED mode.
The Remote PED menu allows you to connect your workstation and PED to your HSM or partition remotely. Where
obtaining local physical access to the appliance might be difficult, Remote PED provides the convenience of
authenticating remotely from any configured workstation after initialization.
For more information on Remote PED and its setup and configuration, see "About Remote PED"on page 193.
Using PEDKeys
When you perform an HSMoperation that requires a PEDkey, you should already have the PED connected to the HSM
or appliance. When the command is issued, the system tells you when to look to the PED.
When prompted, insert the indicated PED key into the connector at the top of the PED, immediately to right of the PED
cable connection, then respond to further instructions on the PED display until control is returned to the administrative
command line.
In conjunction with PED or PED Remote, a PED key can be electronically imprinted with a generated secret that might
unlock one or more HSMs, which it retains until deliberately changed.
•APEDkey can contain only one HSMauthentication secret at a time.
•PED keys are completely interchangeable before they are imprinted by your action - the PED checks for an existing
authentication secret, and tells you if the currently presented key is blank.
•PED keys are imprinted by Luna PED during HSMinitialization and Partition creation and other HSM actions that
create HSMroles or invoke certain HSM functions.
•PED keys can be re-imprinted with new HSM authentication secrets. Imprinting a new secret overwrites any HSM
authentication secret that was already present on a PED key.
SafeNet Luna Network HSM Administration Guide
Release 7.0 007-013576-002 Rev. A June 2017 Copyright 2001-2017 GemaltoAll rights reserved. 177

10 PED Authentication
Note: The PED has no way to know if an authentication secret it finds on a key is valid for
some role on the current HSM (or on some other HSM), or if a contained authentication secret is
no longer valid, and therefore safe to overwrite.
Secure Transport Mode
For transport of the SafeNet Luna Network HSM, Secure Transport Mode can be enabled by the HSM SO.
1. Before shipment, login as the HSM SO.
2. Turn on Secure Transport Mode and take note of the unique verification code returned by the HSM.
3. The HSM and verification code are shipped via separate channels so that no attacker could obtain access to both
while they are in transit.
4. Upon receipt, the administrator logs in to the HSM and compares the HSM verification code to the code provided to
them. If the codes match, no tamper has occurred. If the codes do not match, then the HSM was intercepted and is
no longer secure.
Further details are available in "Secure Transport Mode"on page 256.
Domain PED Keys
A red domain PED key carries the key-cloning vector (the domain identifier) that allows cloning to take place among
HSMs and tokens. Cloning is a secure method of copying HSM (or Partition) or token objects, such that they can be
replicated between HSMs and tokens, but:
•Strongly encrypted, and
•Only between HSMs and tokens that share a cloning domain.
When you initialize an HSM, and are prompted for a red PED key, Luna PED first asks:
If you answer No:
•You are telling Luna PED that it should retrieve a new domain (key-cloning vector) from the HSM and prepare to
overwrite that new domain secret onto the Key that you are about to insert.
•This was your last chance (short of aborting the procedure) to make the current HSM part of an existing cloning
group. Further prompts in this sequence will give you the opportunity to remove keys that you have mistakenly
offered and substitute another, but you get no more opportunity to change the Noto a Yes.
•If the red PED key was already in use on an operational HSM (and Backup device), then that HSM (as well as the
Backup device) carries the old domain and the newly overwritten red PED key can no longer be used with it —
therefore, unless you have a duplicate red PED key with the old cloning domain (key-cloning vector), then that
previous HSM cannot be backed up, and its Backup cannot be restored.
If you answer Yes:
SafeNet Luna Network HSM Administration Guide
Release 7.0 007-013576-002 Rev. A June 2017 Copyright 2001-2017 GemaltoAll rights reserved. 178

10 PED Authentication
•Luna PED prepares to preserve the domain (key-cloning vector) value that it expects to find on the red PED key,
and store it onto the HSM -- this causes the current HSM to share the domain with the previous HSM and/or
Backup device.
•With two or more HSMs (and at least one Backup HSM) sharing the same cloning domain, it is possible to clone
the contents from one to another by means of backup and restore operations.
Note: An HSM or token can be a member of only one domain. To make an HSM or token
become a member of a different domain, you must initialize the HSM or token and imprint the
new key-cloning vector. This destroys any previous content, including the old key-cloning
vector.
Each partition in an HSM has a domain of its own - this is created when the partition is initialized. Partitions contain
customer-owned keys used in client operations, as well as data objects. Objects on a partition can be cloned to another
partition (whether on the same HSM or on another HSM) only if both partitions share the same domain.
It is not possible for a partition or an SO space to be a member of more than one domain. It is possible for different
partitions on the same HSM to be members of mutually exclusive domains. There is no limit to the number of partitions
or HSMs that can share a common domain.
The following pages summarize PED setup and operations:
•"Initial Setup"below
•"Changing Your Authentication Parameters"on page 188
•"Summary of PED Operations"on page 213
Initial Setup
As soon as it receives power, the PED performs its start-up and self-test routines and then goes into its normal
operating mode.
The Luna PED automatically detects the active interface that it is plugged into, and defaults to the appropriate mode
after the first command is sent to it. The Luna PED waits in either Remote PED-USB mode (if the PED is connected to
the USBport in the back of the HSM card) or in its Scanning state (if the PED is connected to an SCP port) until a
command is received from the HSM.
•If the PED is directly connected to the HSM via USB port, it enters Local PED-USB mode.
•If the PED is remotely connected to the HSM via remote host, it enters Remote PED-USB mode.
•If the PED is directly connected to the HSM via SCP port, it enters Local PED-SCP mode.
If you need to switch between these modes, press <to navigate to the main menu. Then, press 1to enter Local PED-
SCP mode or press 0to enter Local PED-USB mode.
Note: To operate in Local PED-USB mode, the PED must be connected directly to the HSM
card's USB port, and not one of the other USB connection ports on the appliance.
SafeNet Luna Network HSM Administration Guide
Release 7.0 007-013576-002 Rev. A June 2017 Copyright 2001-2017 GemaltoAll rights reserved. 179

10 PED Authentication
PEDActions
There are several things that you can do with the PED at this point:
•Wait for a prompt, which results when a program has caused the HSM to request authentication.
•Imprint new PEDkeys. See "Creating New PED Keys"below.
•Create copies of your PEDkeys. See "Duplicating Existing PED Keys"on page 185.
•Change to the Remote Mode (which expects encrypted commands from a computer USB connection, where you
would be running PED Server, rather than from a direct PED-HSM connection). See "Changing Menus"on page1.
•Change to the Admin Mode to run tests or update PED software. See "Changing Menus"on page1.
Login
When you perform an HSM operation that requires a PED key, you should already have the PED connected to the HSM
or appliance.
When the command is issued, the system tells you when to look to the PED. The PED prompts you when to insert
various PED keys, appropriate to the task. When prompted, insert the indicated PED key into the PED, then respond to
further instructions on the PED display.
Performing Prompted Actions
To perform prompted actions, just do what is asked on the PED screen. Normally the prompts are:
•Insert a PED key
•Press Yes,No or Enter on the keypad
The authentication information for your HSM roles is contained on the PED key, and Luna PED is the device that
provides the interface so that authentication data can pass between PED key and HSM.
You should have the PED connected and in Local PED-USB mode when you issue a command that invokes the PED.
The keypad on the PED is used to acknowledge prompts on the PEDscreen and to optionally input a “something you
know” PED PIN to augment the “something you have” secret contained in the PED key.
If you are using the Activation/Auto-Activation feature then, after authentication, the data is cached on the HSM, where
it remains until you deactivate or remove power to the HSM. In that case, once the authentication is performed, you can
disconnect the PED and store it until the next time it is required. See "Activation and Auto-Activation on PED-
Authenticated Partitions"on page 160.
If you are not using Activation, then authentication data is not cached and every time you or your client application
needs access to the HSM, the HSM will look to the PED, which must remain connected.
Upon successful authentication, you can continue with your operations (initializing the HSM, using the shell or
LunaCM, duplicating keys, etc.).
Creating New PED Keys
You can perform this operation locally or remotely.
The Luna PED automatically detects the active interface that it is plugged into, and defaults to the appropriate mode
after the first command is sent to it. The Luna PED waits in either Remote PED-USB mode (if the PED is connected to
SafeNet Luna Network HSM Administration Guide
Release 7.0 007-013576-002 Rev. A June 2017 Copyright 2001-2017 GemaltoAll rights reserved. 180

10 PED Authentication
a USBport) or in its Scanning state (if the PED is connected to an SCP port) until a command is received from the
HSM.
•If the PED is directly connected to the HSM via USB port, it enters Local PED-USB mode.
•If the PED is remotely connected to the HSM via remote host, it enters Remote PED-USB mode.
•If the PED is directly connected to the HSM via SCP port, it enters Local PED-SCP mode.
If you need to manually switch between these modes, press <to navigate to the main menu. Then, press 1to enter
Local PED-SCP mode or press 0to enter Local PED-USB mode.
If you wish to perform this operation remotely, see "Remote PED Setup and Configuration"on page 198
Setting up PEDKeys
This section describes the following aspects of setup and imprinting your PED keys:
•"Reusing an Existing Key Set"below
•"MofN Split Secret Keys"on the next page
•"PED PINs"on page 184
Insert your PED key:
Reusing an Existing Key Set
The first question from the PED is whether you wish to "Reuse" an existing SO/HSM Admin authentication secret. This
means that you have a PED key from another HSM, or you have a PED key from a previous initialization of this HSM.
The PEDis asking if you wish to import the secret from that key onto the HSM. Options at this point are:
•You have only fresh blank PED keys that have not been used previously with any HSM (No - do not reuse).
•You have a previously used PED key, but the secret it contains is not one you wish to preserve or reuse (No - do
not reuse).
•You have a previously used PED key, with a secret from this HSM, and you don't mind reusing it (Yes - reuse).
•You have a previously used PED key, from another HSM, and you wish to reuse it so that the key can unlock both
the current HSM and the other HSM (Yes - reuse).
SafeNet Luna Network HSM Administration Guide
Release 7.0 007-013576-002 Rev. A June 2017 Copyright 2001-2017 GemaltoAll rights reserved. 181

10 PED Authentication
If you choose to not reuse the content of an existing key, then the secret that the current HSM generated is imprinted
onto the key that is currently inserted into the PED.
Shared or Group PED keys
If you elect to reuse the content of an existing key, then the secret that the current HSM generated is discarded, and the
secret from the reused PED key overwrites onto the HSM. This ensures that the PED key and the HSM have the same
authentication secret, and the key can unlock the HSM. If the secret on the key was from another HSM that is still
operational, then the PED key has become a group PED key that unlocks the equivalent aspects of both HSMs. In this
manner, you can include as many HSMs as you wish in a group.
You can reuse an existing secret only for the same type of secret that is currently being requested by the HSM and the
PED. If you say Yes to "Would you like to reuse an existing keyset?" while preparing to set the HSM's Security Officer
(SO) secret, then you must present a valid, imprinted blue PED key. Any other type, or a blank key, is rejected.
This "group" of HSMs is related only by the convenience of being able to use one PED key to unlock any of them. This
"group" concept is not the same as the HA Group concept for high availability.The HSM slots that form an HAgroup
interact with their client(s) via a virtual HSM slot, such that any of the real HSM slots behind the HA group is
interchangeable and can be swapped in and out as needed. But members of an HAgroup do not need to be members of
a PED key group. In an HA group, any or all of the members could have the same or different authentication secrets,
without affecting the HA function. Only the cloning domain must be identical across all HA group members.
MofN Split Secret Keys
These questions from the PED prompt for M and N values, so that you could set up MofN split-secret, multi-person
access control for an extra layer of security when authenticating.
M and N both set to 1 indicate to the PED that you will not invoke the MofN security measure.
If you invoke MofN, two or more of a given color of PED keys (up to a maximum of 16 splits of each secret) would be
needed to access that role or that secure function on each HSM.
For example, if you decide that you want 3 different people to be present whenever a particular role authenticates to the
HSM, you should also allow a few extra splits of that secret to accommodate accidents, illness, vacations, business
travel, or other reasons that would take some key-holders away from the HSM site. Perhaps you settle on 2 additional
splits as sufficient additional key-holders.
You have thus specified MofN to be 3 of 5. If this example applied to the HSM SO, then each HSM's SO secret might
be split into 5 components or partial secrets imprinted onto a set of 5 blue PED keys, of which any 3 from that set can
combine to reconstitute the SO secret, but never less than 3.
SafeNet Luna Network HSM Administration Guide
Release 7.0 007-013576-002 Rev. A June 2017 Copyright 2001-2017 GemaltoAll rights reserved. 182

10 PED Authentication
The purple bars show N=5 for every choice of M, the orange bars in this example.
•M=N is not recommended because it allows no scope for one of the holders to be unavailable, while still allowing
you to access your HSM.
•M=1 is not recommended, because it is no more secure than if there were no splits of the secret - a single person
can unlock the HSM role or function without oversight.
•Any choice where N>M>1 is prudent and useful, as it ensures oversight but allows for at least one split-holder to be
unavailable, while still permitting authorized access to the HSM roles and functions.
You can elect to split none of the HSM roles and secrets, some of them, or all of them. If you do elect to impose MofN
for roles and secrets, you can set different values of M and N, independently per HSM role or secret.
Combining MofN with Grouped/Unique Authentication
Keeping in mind the need for backup sets, if you impose MofN for some or all secrets, that choice can drastically
increase the number of PED keys that must be imprinted, tracked, and managed, while the ability to group
authentication secrets across some or all of your HSMs can help reduce the numbers of PED keys in play.
The chart below shows how the two options interact:
SafeNet Luna Network HSM Administration Guide
Release 7.0 007-013576-002 Rev. A June 2017 Copyright 2001-2017 GemaltoAll rights reserved. 183

10 PED Authentication
Partition Activation and MofN
It is frequently the case that the HSM and its server(s) are kept in a locked facility and either accessed remotely by
secure channels or accessed directly and physically only under specific conditions.
To satisfy these design requirements we have a concept of Partition Activation (See "Activation and Auto-Activation on
PED-Authenticated Partitions"on page 160). This allows administrators of the HSM to put it into a state the calling
application is responsible for its own connections and sessions with the HSM, without requiring the presence of the
operators. This is important when an application or operating system might be rebooted for maintenance, or a power
outage and it would be the 3 or 5 management personnel together to present the MofN keys.
To achieve Partition Activation:
•The black PED key(s) is presented in order to set the partition into a state of "open for business". When that is true,
clients can connect.
•Clients must still provide their own credentials (certificates were exchanged, to register the link) and present a
challenge secret (previously distributed) to enable them to perform cryptographic operations on the partition.
•At any time, the holder of the partition User/Owner black PED keys can close the partition to access (deactivate it)
and clients can no longer access the partition, regardless of their registered status and their possession of the
challenge secret.
PED PINs
The PED provides the opportunity to add an additional layerof authentication security to the current secret.
SafeNet Luna Network HSM Administration Guide
Release 7.0 007-013576-002 Rev. A June 2017 Copyright 2001-2017 GemaltoAll rights reserved. 184

10 PED Authentication
A PED PIN is a numeric secret typed on the PEDkeypad. For two-factor authentication, a PED PIN is "something you
know" and is associated with "something you have," or the PED key. The PED PIN is combined with the secret stored
on the key, and the resulting PinKey is sent to the HSM. The combined secret-and-PED-PIN is what the HSM
recognizes as its unlocking secret.
For no PED PIN:
Press Enter when prompted by the PED. No PED PIN flag is set on the current PED key.
To invoke a PED PIN:
Type in some digits on the PED's keypad. That sequence becomes a PED PIN that must be typed whenever you wish
to use that key in future.
Whatever your response, the PED asks you to confirm by typing it in again.
Note: Do not use zero for the first digit. When the leading digit is zero, the PED ignores any
digits following the exact PEDPIN. An attacker attempting to guess the PEDPIN must get the
first digits correct, but does not need to know the exact length of the PEDPIN. If the PEDPIN
is started with any digit other than zero, extra digits are detected as an incorrect attempt.
The PED PIN is optional only for the first PED key imprinted at initialization time - if you choose to make duplicates of
that PEDkey, then they all get the flag for the PEDPIN(or no PEDPIN if you so choose) that you gave for the first
key. PEDPINs can be invoked for some, all, or none of the PED key types.
If you are using MofN, each member of the MofN key set may have a different PEDPIN, just like any regular key.
Duplicating Existing PED Keys
You can perform this operation locally, remotely, or offline via the Admin menu.
The Luna PED automatically detects the active interface that it is plugged into, and defaults to the appropriate mode
after the first command is sent to it. The Luna PED waits in either Remote PED-USB mode (if the PED is connected to
a USBport) or in its Scanning state (if the PED is connected to an SCP port) until a command is received from the
HSM.
•If the PED is directly connected to the HSM via USB port, it enters Local PED-USB mode.
•If the PED is remotely connected to the HSM via remote host, it enters Remote PED-USB mode.
•If the PED is directly connected to the HSM via SCP port, it enters Local PED-SCP mode.
If you need to switch between these modes, press <to navigate to the main menu. Then, press 1to enter Local PED-
SCP mode or press 0to enter Local PED-USB mode.
SafeNet Luna Network HSM Administration Guide
Release 7.0 007-013576-002 Rev. A June 2017 Copyright 2001-2017 GemaltoAll rights reserved. 185

10 PED Authentication
If you wish to perform this operation remotely, see "Remote PED Setup and Configuration"on page 198 If you wish to
perform this operation offline, see "Duplicating PED Keys without an HSM"below.
Duplicating PEDKeys
When you have imprinted any PED key, having set its parameters, you are prompted:
Note: The word “keyset” is used in case you chose to invoke MofN, splitting the HSM secret
across several keys.
The first opportunity to make copies is at initialization time. Your answer ends the process for the current PED key
secret. The Luna PED (and the associated HSM) does not know how many copies you have made, so you are given
the option to duplicate every time you initialize an HSM or create a role or secret.
If you answer Yes:
•This invokes the duplication of the PED key, so that all duplicates can be interchangeable (for backups).
•You can now use the original or any of the duplicates to access this HSMor Partition, and distribute the others to
other personnel or to secure storage.
If you are duplicating a set of MofN keys, you must have access to all of the keys.
If you answer No:
•You are indicating that no duplicates/backups are necessary.
•If you eventually require duplicate/backups for your SO PED keys, you can create them when you initialize another
HSM or when you perform an "hsm so-ped-key change" (saying No to the "reusing" question, and then saying Yes
to the "duplicating" question at that time).
•If you eventually require duplicate/backups for your Partition User/Crypto Officer PED keys, you can create them
when you create another Partition (saying No to the "reusing" question, and then saying Yes to the "duplicating"
question at that time).
•The same possibility is presented whenever you imprint any of the other key types.
•You can create duplicates of any PED key by means of Luna PED's Admin menu.
Duplicating PED Keys without an HSM
You can duplicate PED keys without being connected to an HSM.
On the Luna PED, press <to navigate to the main menu. Then, press 4to enter Admin mode.
1. At the PED Key Mode menu you have options to Login (which you have just done, but the prompt is available in
SafeNet Luna Network HSM Administration Guide
Release 7.0 007-013576-002 Rev. A June 2017 Copyright 2001-2017 GemaltoAll rights reserved. 186

10 PED Authentication
case you might wish to login to a different PED key), Logout, or Duplicate the PED key. Only the “Duplicate” option
is meaningful for your iKey 1000 PED key. To duplicate the contents of the currently connected PED key to another
PED key, press 7on the PED keypad.
2. When prompted, insert a blank target PED key, or a non-blank whose data is no longer needed. Press Enter.
3. If data already exists on the target PED key, you are warned and required to press Yes two times, to confirm that
you really do wish to overwrite whatever is on the PED key that is currently connected to the PED.
If the source PED key had an optional PED PIN assigned, then that PED PIN is automatically applied to the
duplicate during this process.
4. Remove the newly imprinted PED key and press Enter. The PED goes back to PED key mode awaiting further
commands. If you wish to duplicate another PED key, repeat the above steps. Otherwise, press <to go back to
Admin mode, and press <again to reach the main menu, and finally press 1to resume Local mode, which is the
normal operating mode of the PED, awaiting commands from the connected HSM.
5. Identify the new PED key with a tag or other marker, and record a PED PIN (if any) in secure fashion, according to
your security policies.
The PED does not prompt you for a PED PIN. If the PED PIN flag was not set on the source key, then the new copy
also has that flag unset. If the PED PIN flag was set on the original key, then that setting is automatically recorded on
the duplicate. No HSM is involved in this transaction, so entering a PED PIN would have no effect. Yet the correct PED
PIN will be requested when you later use a duplicate to access the HSM.
Note: Exception – The Remote PED functions as described earlier, when it is in Local or
Admin mode. However, when it is placed in Remote mode, it is capable of setting up a secure
connection, via a specially-configured computer workstation, to a remotely located HSM. The
remote functionality is described separately in "About Remote PED"on page 193.
Compare Duplication via PED Admin menu versus Duplication when Initializing
In the sequence when you are initializing you are prompted for a PED PIN and can make several "duplicate" keys that
have different PED PINS unlock the same HSM; this is called a "raw" duplication.
Requires
HSM
Launched
from
command
line
Prompt
(option)
to set
PED
PIN
"Copies" are
identical
"Copies" unlock same
HSM
"Duplicating"
(creating new PED
keys during
initialization)
Yes Yes Yes Only if no PED PIN or
if same PED PIN is
repeatedly entered
Yes, as long as you know
the correct PED PIN for
the key you have
Duplicating "raw" key
content via PED
menu
No (only a
power
connection
needed)
No No Yes Yes, PED PIN is the
same for all raw
duplicates
SafeNet Luna Network HSM Administration Guide
Release 7.0 007-013576-002 Rev. A June 2017 Copyright 2001-2017 GemaltoAll rights reserved. 187

10 PED Authentication
Compare Duplication versus MofN
Duplicate PED keys are not the same as MofN-split PED keys. A duplicate of a key is a complete, self-contained copy
of its secret, and either the original or the duplicate is fully sufficient to authenticate.
If you choose to split a secret when creating it, by selecting “M value” and “N value” greater than one, then a duplicate of
that secret must create duplicates of all the splits.
Changing Your Authentication Parameters
After you have created your PED keys, you may wish to change how you use the PED keys to authenticate, as
follows:
•"Revoking, Adding or Changing MofN"below
•"Revoking, Adding or Changing PED PINs"on the next page
•"Updating PED Keys for a Backup Token"on page 192
You can perform these operations locally or remotely.
The Luna PED automatically detects the active interface that it is plugged into, and defaults to the appropriate mode
after the first command is sent to it. The Luna PED waits in either Remote PED-USB mode (if the PED is connected to
a USBport) or in its Scanning state (if the PED is connected to an SCP port) until a command is received from the
HSM.
•If the PED is directly connected to the HSM via USB port, it enters Local PED-USB mode.
•If the PED is remotely connected to the HSM via remote host, it enters Remote PED-USB mode.
•If the PED is directly connected to the HSM via SCP port, it enters Local PED-SCP mode.
If you need to manually switch between these modes, press <to navigate to the main menu. Then, press 1to enter
Local PED-SCP mode or press 0to enter Local PED-USB mode.
If you wish to perform this operation remotely, see "Remote PED Setup and Configuration"on page 198
Revoking, Adding or Changing MofN
If you decided that you wanted to stop using MofN, or that you wanted to have MofN, but with a different total number of
split-keys (N) or a different minimum quantity of keys that must be presented (M) to re-construct the secret, then you
would need to zeroize and re-initialize the HSM. For individual partitions, you would need to delete the partition and
create a new one with the new authentication. To preserve the HSM and partition contents, you would perform backup
before re-initializing the HSM, and then restore from backup afterward.
If you wish to have two HSMs share the same MofN scheme, you must initialize one with the desired scheme, then
initialize the second HSM and have it re-use the secret splits from the first HSM.
At secret-creation time for the HSM, when the PEDis invoked, the PED asks if you wish to re-use an existing secret. If
you say Yes to that question, then the PED expects you to offer a PED key that is already imprinted with a suitable
secret. If you offer a key that contains a partial secret – a split from your other HSM – the PED accepts that key. The
connected HSM recognizes that the secret is only a split, not a full SO secret, so the PED demands additional keys
from that set, until it has received M of them, enough to reconstitute the secret. It will not accept fewer than M different
portions of the secret, and it will not accept members of another set.
Once the reconstituted secret has been imprinted on the new HSM, then that HSM can accept any M splits out of the
full set of N, even though it has never seen some of those splits. Both HSMs now accept the same MofN authentication
secret.
SafeNet Luna Network HSM Administration Guide
Release 7.0 007-013576-002 Rev. A June 2017 Copyright 2001-2017 GemaltoAll rights reserved. 188

10 PED Authentication
Note: The PED requires different splits when combining quantity M splits to recreate the
authentication secret. If you offer it one split and then a copy of the same split (because they all
look alike and you accidentally gathered them into incorrect groups), the PEDwill reject the
identical offering.
Revoking, Adding or Changing PED PINs
You can remove the requirement for a PED PIN by using the hsm changepw command (described in greater detail
below). A new secret is generated on the HSM, and is imprinted onto the PED key (you are asked if you want to
overwrite the existing data and you say Yes). You are given the opportunity to add a PED PIN and you just press Enter
on the PED keypad to decline a PED PIN.
CAUTION: This action must be performed on all the PED keys associated with that HSM. If
you have a group of HSMs that share the same authentication secret (meaning they can all be
unlocked by the same PED keys then you must keep one unchanged PED key until you have
logged in and performed the hsm changepw command on all the HSMs in that group.
Similarly, if you decide to increase the stringency of your security, you can use the hsm changepw command to
change the secret on your PED keys and HSM(s) and at the same time, add new PED PINs.
You could leave some PED keys with the old secret. The result would be two groups of HSMs and associated PED
keys that could not be interchanged (for authentication). In other words, you could use the technique to split a group of
HSMs.
This does not apply to all PED key types:
•It does apply to the black PED key – use the LunaSH command partition changepw. This change is non-
destructive to the HSM partition or its contents.
•For the orange PED key, you can use the LunaSH command hsm ped vector init to create a new Remote PED
vector on the HSM and on the current orange PED key, or you can import a different RPV from a different orange
key and imprint that RPV onto the HSM in place of the current one. This change is not destructive to the HSM or its
contents.
•You cannot change an HSM Domain without a hard initialization of the HSM (destroys all contents), and you cannot
change a partition Domain without deleting the current partition and creating a new partition.
PIN-Change Procedure for Multiple HSMs Using the Same Credentials
CAUTION: You must retain at least one old-PIN PED key until all HSMs have the new PIN, or
you will find yourself unable to access old-PIN HSMs.
1. Choose an HSM and login as SO (with a blue PED key).
2. Request a change of SO PED key:
lunash:> hsm changePw
3. Respond to the PED prompts as follows:
Getting current SO PIN…
Reading SO PIN…
SafeNet Luna Network HSM Administration Guide
Release 7.0 007-013576-002 Rev. A June 2017 Copyright 2001-2017 GemaltoAll rights reserved. 189

10 PED Authentication
Insert a blue Key
This is where you insert a currently valid SO PED key to confirm that you are the key holder.
<Press ENT>
The PED requests the key because an indeterminate amount of time might have elapsed since the last HSM login
and confirmation is needed that the person asking for a change of secret is the person who logged in (and not an
unauthorized person taking advantage of an unattended login session).
Reading SO PIN
Please wait…
Would you like to reuse an existing keyset? (Y/N)
Here you respond No so that a new SO secret is generated.
M value (1-16)
>0
M value (1-16)
>0
Writing SO PIN…
Insert an SO Key
This is where you insert the first SO PED key to be overwritten; it might be the same one that you just inserted to
authenticate as SO
<Press ENT>
Writing SO PIN…
PED key will be overwritten
The PED detects existing (old) data on the key and warns you that it will be overwritten if you proceed.
<Press ENT>
Writing SO PIN…
Enter new PED PIN
This is a new secret, so you have the opportunity to add a PED PIN to it, if you wish.
Writing PED PIN…
Confirm new PED PIN
Are you duplicating this keyset? (Y/N)
Answer Yes because you want to overwrite the old secret on two of the remaining three PED keys (in this
example).
Writing SO PIN…
Insert SO key
This is where you insert the second SO PED key.
<Press ENT>
Writing SO PIN…
PED key will be overwritten.
<Press ENT>
Writing SO PIN…
Enter new PED PIN
You can add a PED PIN to this duplicate key if you wish, or not. If you add a PED PIN it does not need to be the
same as on the other key.
SafeNet Luna Network HSM Administration Guide
Release 7.0 007-013576-002 Rev. A June 2017 Copyright 2001-2017 GemaltoAll rights reserved. 190

10 PED Authentication
Writing PED PIN…
Confirm new PED PIN
Would you like to
make another
duplicate set? (Y/N)
Respond Yes and make the change on the third SO key, but leave the fourth key with the old secret for now.
Command Result : 0 (Success)
[luna22] lunash:>
At this point, you have one HSM and three of your four SO keys imprinted with the new SO authentication secret.
Ensure that you keep the keys separate and well identified. One PED key must retain the old secret until all HSMs
are updated to the new secret.
4. Go to the second of your SafeNet appliances, login as admin.
5. Request a change of SO PED key (this time you will not be changing key contents, you will be logging in with the
old secret, then copying the new secret from one of the updated keys onto the second HSM):
lunash:> hsm changePw
6. Respond to the PED prompts as follows:
SO login…
This step shows that if you had not already logged in prior to requesting hsm changepw then a login is forced.
Note: You can explicitly login (with hsm login) before issuing hsm changepw, or you can
wait until you issue the change command and be prompted to login.
Insert blue PED Key
Insert the old-secret PED key, to login – this HSM still has the old secret.
<Press ENT>
Getting current SO PIN…
Reading SO PIN…
Insert a blue PED key
The system does not track how long ago the login occurred, so before a key change is permitted, it requires you to
prove that you are the valid key holder by producing the key again.
<Press ENT>
Reading SO PIN
Please wait…
Setting SO PIN
Would you like to
reuse an existing
keyset? (Y/N)
Here you respond Yes so that the new SO secret will be read from the new-secret-containing key.
Reading SO PIN…
Insert a blue PED Key
Insert a new-secret SO PED key so that its secret can be read and then imprinted on this second HSM.
SafeNet Luna Network HSM Administration Guide
Release 7.0 007-013576-002 Rev. A June 2017 Copyright 2001-2017 GemaltoAll rights reserved. 191

10 PED Authentication
<Press ENT>
Would you like to
make another
duplicate set? (Y/N)
Respond No. This HSM now has the new secret.
Command Result : 0 (Success)
[luna22] lunash:>
At this point, you have two HSMs and three of your four SO keys imprinted with the new SO authentication secret.
Ensure that you keep the keys separate and well identified. One PED key must retain the old secret until all HSMs
are updated to the new secret.
7. Remove the new-secret key from the PED and place it with the other new-secret keys.
8. Bring a PED and the remaining old-secret key to the third appliance and repeat steps 4 to 6.
When prompted:
<Press ENT>
Would you like to
make another
duplicate set? (Y/N)
Respond Yes and supply the last old-secret PED key as the “blank” to overwrite it.
Command Result : 0 (Success)
[luna22] lunash:>
At this point, you have all three HSMs and all four SO keys imprinted with the new SO authentication secret.
If you prefer to be more cautious, you could leave the final PED key with the old secret until you that all three HSMs are
unlockable by the new secret, only then imprinting the last key with the new secret.
Alternatively, you can perform iKey PED key copying or duplication without invoking commands at the HSM (however
you still require a connection between PED and HSM to power the PED).
Note: You can perform the same operations with blue SO PED keys in similar circumstances.
This operation could be scaled up for larger groups of HSMs duplicate PED keys.
Updating PED Keys for a Backup Token
If you need to have new authentication for your Backup Tokens, then perform a new Backup operation.
Performing an HSM Backup or a Partition Backup will initialize the token and allow you either:
•Imprint a new authentication secret (say No to the “reuse ID” question, which causes a new random secret to be
created and imprinted on both the PED key and the token),
Or else
•Share the authentication secret (say Yes to the “reuse ID” question, which takes the token authentication from the
PED key you insert) that is already in use on other tokens or on a SafeNet Luna HSM.
SafeNet Luna Network HSM Administration Guide
Release 7.0 007-013576-002 Rev. A June 2017 Copyright 2001-2017 GemaltoAll rights reserved. 192

10 PED Authentication
About Remote PED
Luna PED with Remote Capability (Remote PED) allows you to administer HSMs that are housed away from their
owners/administrators, at physically remote sites or inside heavily-secured premises, where obtaining local physical
access to the HSM is difficult or time-consuming. Remote PED provides administrative convenience similar to
remotely accessing a Password-authenticated HSM, but with the added security and role separation of PED
authentication.
To use remote PED, you require the following:
•a Remote PED Server instance running on your local workstation. The remote PED server connects over a secure
network link with a Remote PED client in the computer or appliance that contains the HSM to which you want to
authenticate.
•A Luna PED with firmware 2.7.1 or newer
•An orange PED key that provides the authentication for the Remote PED connection between
–The workstation computer (with Luna PED connected and PED Server running), and
–The remotely located SafeNet Luna HSM with the PED Client running on the HSM's host.
Remote PED Architecture
The PED Client and Server are software components that allow the HSM and PED to communicate via a TCP/IP
network:
•The PED Server resides on the host computer where a remote-capable Luna PED is USB connected. The PED
Server acts as an intermediary, accepting requests and serving PED prompts and actions and data to requesting
HSMs (usually located at a distance).
•The PED Client resides on the system hosting the HSM. That could be a workstation or server with a SafeNet Luna
USB HSM connected or a SafeNet Luna PCIe HSM embedded, or it could be a SafeNet Luna Network HSM
appliance, any of which can request PED services from the PED Server through the network connection.
SafeNet Luna Network HSM Administration Guide
Release 7.0 007-013576-002 Rev. A June 2017 Copyright 2001-2017 GemaltoAll rights reserved. 193

10 PED Authentication
Figure 1: PEDClient and PEDServer interaction for RemotePED
Remote PED A Luna PED, with Remote capability, connected, powered on, and set to Remote mode.
RPV Remote PED Vector - a randomly generated, encrypted value used to authenticate between a
Remote PED (via PED Server) and a distant SafeNet Luna HSM (PED Client).
RPK Remote PED key - an orange PED key, the portable repository of an RPV value, for use in the
Remote PED process.
PED Server The PED server program that resides on a workstation and mediates between a locally-connected
Remote PED and a distant PED Client (running at a distant SafeNet Luna HSM).
PED Client The PED client program. For a SafeNet Luna Network HSM appliance, PED Client is embedded.
For SafeNet Luna PCIe HSM, SafeNet Luna USB HSM, or SafeNet Luna Backup HSM, PED
Client must be installed on the HSM's host computer. The PED client anchors the HSM end of the
Remote PED service and initiates the contact with a PED Server instance, on behalf of its HSM.
PED Server-Client Communications
All communication between the Remote PED and the HSM in its host is transmitted within an AES-256 encrypted
channel using session keys based on secrets that are shared out-of-band via the Remote PED role. This is considered
a very secure query/response mechanism. The authentication conversation is between the HSM and the PED.
Authentication data retrieved from the PED keys never exists unencrypted outside of the PED or the HSM. PED Client
and PED Server provide the communication pathway between the PED and the HSM but along that path, the data
remains encrypted.
Once the data path is established and the PED and HSM are communicating, they establish a common Data
Encryption Key (DEK). DEK establishment is based on the Diffie-Hellman key establishment algorithm and an RPV
SafeNet Luna Network HSM Administration Guide
Release 7.0 007-013576-002 Rev. A June 2017 Copyright 2001-2017 GemaltoAll rights reserved. 194

10 PED Authentication
(Remote PED Vector), shared between the HSM and the PED via the orange Remote PED iKey (RPK). Once a
common Diffie-Hellman value is established between the parties via the Diffie-Hellman handshake, the RPV is mixed
into the value to create a 256-bit AES DEK on each side. If the PED and the HSM do not hold the same RPV, the
resulting DEKs will be different between them, and the parties won’t be able to communicate.
Mutual authentication is achieved by exchanging random nonces, encrypted using the derived data encryption key. The
authentication scheme operates as follows:
HSM _ Remote PED
Send 8 bytes random nonce, R1,
encrypted using the derived
encryption key.
{R1 || padding}Ke->
<- {R2 || R1}Ke Decrypt R1. Generate an 8 byte
random nonce, R2.
Concatenate R2 || R1 and
encrypt the result using the
derived encryption key.
Decrypt R2 || R1. Verify that
received R1 value is the same as
the originally generated value.
Re-encrypt R2 and return it to
Remote PED.
{padding || R2}Ke-> Verify that received R2 value is
the same as the originally
generated value.
Following successful authentication, the random nonce values are used to initialize the feedback buffers needed to
support AES-OFB mode encryption of the two communications streams (one for each direction).
Sensitive data in transition between a PED and an HSM is end-to-end encrypted: plaintext security-relevant data is
never exposed beyond the HSM and the PED boundaries at any time. The sensitive data is also hashed, using a SHA-
256 digest, to protect its integrity during transmission.
Remote PED Features
Priority and Lockout
When a Remote PED connection is in force, the Local PED interface to the HSM is disabled. If a Local PED operation
is in progress, it is not possible to start a Remote PED connection until the currently active Local-PED-mediated
HSMoperation completes. For example, if you had started an HSM command that began using a connected Local PED
and PED key for authentication, and you started an SSH session in which you issued theped connect (LunaCM)
command orhsm ped connect (LunaSH) command, one of the following two things would happen:
•The remote PED connect command would begin executing, but would pause while the Local PED operation started
in the other command session was in progress, and resume when the Local PED operation terminated.
•The remote PED connect command would begin executing, but would pause while the Local PED operation was in
progress, and eventually time-out if the Local PED operation did not terminate sufficiently quickly.
If a Remote PED connection is in force, then the Local PED is ignored, and all PED requests are routed to the Remote
PED. Attempts to start a different connection are refused until the current connection times out or is deliberately
stopped.
SafeNet Luna Network HSM Administration Guide
Release 7.0 007-013576-002 Rev. A June 2017 Copyright 2001-2017 GemaltoAll rights reserved. 195

10 PED Authentication
Remote PEDTimeout
In Local PED mode, one Luna PED is connected directly to the HSM. Timeouts are governed by the configuration of the
appliance or host computer and the HSM and are not generally modifiable.
In Remote PEDmode, the PED Server on each remote workstation has a timeout setting, and the HSM has a Remote
PED timeout setting that can be shown (LunaSH commandhsm ped timeout showon SafeNet Luna Network HSM)
and modified (LunaSH commandhsm ped timeout seton SafeNet Luna Network HSM). If nothing has been set, then
the default value for the Remote PEDconnection timeout (1800 seconds) is in effect.
The Remote PED Server instances on workstations, and the Remote PEDClient inside the SafeNet Luna Network
HSM appliance or on an HSM host computer, are not aware of each other's timeout values. For a given Remote PED
connection, the shorter timeout value rules.
Remote PED(viaPedClient.exe) can provide PED services to only one HSM slot at a time. To provide PED interaction
(remotely) to another slot, you must close PedClient.exe for that first slot/HSM and then openPedClient.exefor the
next slot/HSM.
Once a slot has been set up with its authentication data cached (autoActivation), andPED Clienthas closed, you must
not issue any command to that original slot that would require PED interaction. If you issue a command that invokes a
PED operation when no PEDis connected to the HSM, the affected HSM pauses until the requested operation times
out. This means that client applications using that HSM stop for the duration of the timeout.
Bi-directionality
You can also initiate the connection between PED Server and HSM from the side of the PED Server. This is further
detailed in "Remote PEDConnections"below. You can use either the legacy or the peer-to-peer method to connect
your Remote PED.
Legacy connections between the Remote PED and the HSM require the connection between PED Server and HSM to
be initiated by the HSM. The connection can only be made in this direction.
Remote PEDConnections
A SafeNet Luna HSM running the PED Client can establish a Remote PED connection with any workstation that meets
the following criteria:
•It is running PedServer.exe.
•It has a suitable Remote PED connected.
•It has the correct PED keys (including the orange key) for that HSM.
Only one connection at a time
The SafeNet Luna HSM can make only a single connection for Remote PED operation at one time. The current session
must timeout or be deliberately stopped before another workstation can be called into a Remote PED connection with
that SafeNet Luna HSM.
Similarly, a given workstation can enter into a Remote PED connection with any SafeNet Luna HSM with PED Client,
but it can make only one such connection at a time. This contrasts with SSH connections, where a workstation could
have multiple SSH windows open to multiple admin sessions on a single or multiple SafeNet Luna HSMs.
There is no requirement for the workstation providing the Remote PED connection to be the same one that provides
SSH administrative access to the HSM, nor is there any requirement that they be different workstations.
SafeNet Luna Network HSM Administration Guide
Release 7.0 007-013576-002 Rev. A June 2017 Copyright 2001-2017 GemaltoAll rights reserved. 196

10 PED Authentication
Legacy vs Peer-to-peer Remote PED Connections
PED Client runs on the computer that hosts the SafeNet Luna HSM, while the PED Server runs on the computer that
hosts the Luna PED. Historically, this meant that PED Client was launched and tried to open a connection to a
specified instance of PED Server. However, in some cases the network and firewall rules that surround the HSM host
forbid that host from initiating the connection from inside the firewall. For those situations, PED Server now supports
the ability to initiate the Remote PED connection from the PED Server side, over a link secured by means of the HSM
host's server certificate.
Peer-to-peer connection is supported bypedserver -mode connectand-mode disconnectcommands. The rules
governing the connections are as follows:
•The default mode when PED Server starts is legacy mode (where PED Server waits for a connection to be initiated
from an instance of PED Client).
•When you type the-mode connectcommand for PED Server (requesting the start of peer-to-peer mode), that
command requires the registered HSM appliance name, which is stored in the PED Server configuration file. Each
appliance name is associated with an IPaddress. That information, along with the appliance certificate is used to
create the connection to an instance of PED Client on the HSM host computer.
•The-mode connectcommand detects if legacy mode is running.
–If legacy modeis notrunning, the-mode connectcommand initiates a connection to the indicated HSM host
(normally SafeNet Luna Network HSM appliance).
–If legacy modeisrunning, thenpedserver -mode connectchecks if a legacy-mode connection currently
exists. If it does, then-mode connectpresents an error message informing you to terminate that connection
before retrying the requested peer-to-peer connection. A-mode connectrequest for peer connection does not
override an existing legacy connection; it just tells you about it and lets you make the decision.
–If legacy mode is running andpedserver -mode connectdoes not discover an existing legacy connection in
effect, then the legacy mode is shut down and the peer-to-peer connection is initiated.
•The-mode disconnectcommand terminates an existing peer connection and returns the PED Server to legacy
mode. If the PED Server is already in legacy mode, the-mode disconnectcommand is ignored.
Limitations
Regardless of whether you use legacy mode or peer-to-peer, the connection is one-on-one. While a Remote PED
connection is active between one HSM and one remote PED workstation, neither entity is able to make a similar
connection with a different partner. The connection must time out, or be deliberately stopped before the HSM can
connect with another PED Server workstation and enter a new remote PED authentication arrangement.
When an RPV is created, it is a randomly-generated value that exists nowhere else. You control which (and how many)
HSMs will contain that RPV, and which (and how many) orange RPK PED keys will contain copies of it.
Constraints
The following constraints apply to Remote PED connections:
•A maximum of twenty connections is supported on the PED Client.
•A maximum of 80 Network HSM appliances can be registered in PED Server.
•If the connection is terminated abnormally (for example, a router switch died), there is no auto-connection. The
PED Server automatically restarts and runs in legacy mode.
SafeNet Luna Network HSM Administration Guide
Release 7.0 007-013576-002 Rev. A June 2017 Copyright 2001-2017 GemaltoAll rights reserved. 197

10 PED Authentication
•When running in peer connection mode, the PED Server does not engage the listening service, for security reasons
and to simplify usability.
•Once the PED Server connection to the PED Client is established, the connection remains up until
–The-mode disconnectcommand is executed from the PED Server, or
–PED Client terminates the connection.
Remote PED Setup and Configuration
The HSM must initially be configured with a local PED, in order to set its authentication and create a relationship
between the HSM and an orange PED key (RPV, or Remote PEDVector). "RemotePEDconnections during
imprinting"below shows the preliminary imprinting step, where the HSM and (at least one) orange PED key are made to
share an RPV. The administrator could be co-located with the HSM, or could be elsewhere issuing the commands, but
someone must be present at the HSM to present the orange PED key for the RPV imprinting. Once that is completed,
further PED operations can be moved anywhere along with the RPV-bearing orange PED key.
Figure 1: RemotePEDconnections during imprinting
The HSM is then shipped and installed at its remote location.
Using SSH, open an administrative session (connect and log in as "admin") on the remote HSM. Tell the HSMto
expect a remote PED, rather than local PED.
Remote PED is supported (and requires installation/configuration) in two parts:
•PED Client, which runs on the HSM host and allows the HSM to seek PED key data from a remotely located Luna
PED.PED Client is part of the SafeNet Luna HSM Client software installation for every type of SafeNet Luna HSM
except SafeNet Luna Network HSM (because PED Client is already present, by default, within the SafeNet Luna
Network HSM appliance).
•PED Server, which runs on the Remote PED host. PED Server is installed if the "Remote PED" option is selected
during SafeNet Luna Client software installation, and it includes PedServer.exe, along with the SafeNetPED
device drivers. If the target computer is intended to be a PED Server, but is not going to be a Client to your SafeNet
Luna HSM, then you can use SafeNet Luna HSM Client installer to install only the Remote PED option.
SafeNet Luna Network HSM Administration Guide
Release 7.0 007-013576-002 Rev. A June 2017 Copyright 2001-2017 GemaltoAll rights reserved. 198

10 PED Authentication
Requirements
•An HSM host, configured as described elsewhere in this document, with PED Client available, and with its own
working network connection
•A remote PED host computer with a supported operating system (see the Customer Release Notes for supported
platforms) to run PED Server
•Sufficient privileges on the remote PED host, depending on platform and location (local network, WAN, VPN...)
•Current SafeNet Luna HSM Client installer (LunaClient.msi)
•Luna PED V.2.7.1 or newer (see the bottom of the PED's Select Mode menu for the version)
•The power block and cord that accompanied your Remote PED, and the USB-A to USB-Mini-b cable
•A complete set of PED keys, including an orange Remote PED key (either new/empty or already containing a
Remote PED Vector)
•A network connection
•Local access to the SafeNet Luna HSM (for the first session only)
Configuring the PED Client and PED Server
This configuration takes place in two locations:
•On the HSM host
•On the Remote PED host
To configure the HSM host computer:
1. Install/configure your HSM host.
2. With a Luna PED connected locally via USB, initialize a Remote PED Vector for the HSM and for an orange PED
key.
3. Typehsm ped vector initand respond to the Luna PED prompts.
You can choose to have the HSM generate a new RPV to be held by both the HSM and a new orange PED key, or
you can re-use an RPV already on an existing orange PED key, and imprint that on the HSM.
4. Bring an orange PED key, containing the RPV for this HSM, from the HSM to the location of the Remote PED
server.
To configure the Remote PED host computer:
Luna PED should not yet be connected to the PED Server computer.
1. Install the SafeNet Luna HSM Client software, selecting the Remote PED option - for the purposes of Remote
PED. Any additional SafeNet Luna HSM Client installation choices are optional for this host system.
SafeNet Luna Network HSM Administration Guide
Release 7.0 007-013576-002 Rev. A June 2017 Copyright 2001-2017 GemaltoAll rights reserved. 199

10 PED Authentication
2. ClickInstallwhen prompted to install the driver.
3. Reboot the computer to ensure that the LunaPED driver is accepted by the operating system. This is not required
for Windows Server Series.
4. Connect the Remote Capable Luna PED to AC power using the supplied power block, and to the PED Server
computer using the supplied USB-A to USB-mini-b cable.
The Luna PED automatically detects the active interface that it is plugged into, and defaults to the appropriate
mode after the first command is sent to it. The Luna PED should wait in Remote PED-USB mode until a command
is received from the HSM it is connected to.
If you wish to manually change to RemotePED-USB mode instead of waiting for the PED to do so, press the <key
to navigate to the main menu. Then, press 7to enter Remote PED mode.
5. Ensure that your firewall does not block communication between PED Client and PED Server. If switching off the
firewall for Home and Public Network is not an option, see "Troubleshooting"on page 216.
6. Open a Command Prompt window.
If PedServer.exe attempts to access the pedServer.ini file in C:\Program Files\... that is treated as an action in a
restricted area in some versions of Windows. In that case, you should open the Command Prompt as
Administrator, rather than as your normal user. To do so, right-click the Command Prompt icon and, from the pop-
up menu, selectRun as administrator.
SafeNet Luna Network HSM Administration Guide
Release 7.0 007-013576-002 Rev. A June 2017 Copyright 2001-2017 GemaltoAll rights reserved. 200

10 PED Authentication
Note: Windows Server 2008 launches Command Prompt as Administrator by default, so no
special steps are necessary.
Note: By default, PedServer.exe attempts to access pedServer.ini if such a file exists in the
expected location. If it does not exist, then default values are used by PedServer.exe until you
perform a -mode config -set operation to create a pedServer.ini.
7. Go to the installed SafeNet Luna HSM Client directory by typing cd "\Program Files\SafeNet\LunaClient".
8. Launch the PED Server by typingpedserver -mode start.
9. Verify that the service has started by typingpedserver -mode show.
Look for mention of the default port "1503" (or other, if you specified a different listening port). In addition, "Ped2
Connection Status:" should say "Connected.” This indicates that the Luna PED that you connected was found by
PED Server.
Note: If a port other than the default 1503 was specified inpedserver -mode start, for
examplepedserver -mode start -port 1523, then thepedserver -mode showcommand
should pass in the same port, for examplepedserver -mode show -port 1523.
10. Note the IP address of the PED Server host. We generally recommend using static IP, but if you are operating over
a VPN, you will likely need to ascertain the current address each time you connect to the VPN server.
SafeNet Luna Network HSM Administration Guide
Release 7.0 007-013576-002 Rev. A June 2017 Copyright 2001-2017 GemaltoAll rights reserved. 201

10 PED Authentication
C:\windows\system32>ipconfig
[…]
IPv4 Address. . . . . . . . . . . : 182.16.153.114 <<--- this one, in our example
[…]
Note: We advise not specifying the IP address when starting the PED server unless you have
a specific reason to set an address there. In a volatile network or VPN situation, this means
that when the host IP changes on the PED server, only PED Client needs restarting with the
new PED Server IP address. Once started, PedServer.exe remains on, and listening until you
explicitly tell it to stop, or until the host computer stops.
To configure the HSM to use the remote PED:
Note: For the purposes of the PED Client you can specify the PED Server's IP address and
listening port each time you connect. Or you can use thehsm ped setcommand to configure
either, or both of those parameters, which are then picked up by thehsm ped
connectcommand when you wish to establish the connection.
1. Launch the PED Client on your HSM server, identifying the PED Server instance to which the HSM is to connect
for its authentication requirements. Typehsm ped connect -ip <pedserver_IP> -port <pedserver_listening_
port>where <pedserver> is your PED Server IP and <pedserver_listening_port> is your port.
At this point, the remote Luna PED should come to life, briefly saying "Token found..." followed by this prompt:
2. Insert the orange PED key that you brought from the HSM to the PED, and press Enter on the PED keypad.
Once you have reached this point, you can continue to issue HSM or Partition commands, and whenever authentication
is needed, the Remote PED will prompt for the required PED key and associated key-presses.
Note: If the HSM host has more than one SafeNet Luna HSM connected, then you might need
to specify the -serial option to identify the desired HSM by its serial number.If -serial is not
specified then the action defaults to the first HSM that is found.
SafeNet Luna Network HSM Administration Guide
Release 7.0 007-013576-002 Rev. A June 2017 Copyright 2001-2017 GemaltoAll rights reserved. 202

10 PED Authentication
Windows 7
PedServer.exe(on the computer to which your Remote PED is attached) is run from the command line. If you accepted
default locations when installing LunaClient (or Remote PED option from within LunaClient installer), then the software
is installed on your C: drive under Program Files. This has implications regarding the permissions you have on the
system.
To use PED Server from within a protected location on a Windows 7 computer, right-click the Command Prompt icon,
and from the resulting menu select Run as Administrator.
Note: If you lack system permissions to operate as Administrator on the computer that is to
host the PED Server, contact your IT department to address the situation.Alternatively, install
LunaClient (or a subset of it, such as Remote PED) in a non-default location in your computer
that is not subject to permission restrictions.
If you open a command-prompt window as an ordinary user in Windows 7, and run PedServer.exe, the program detects
if it lacks access and permissions, and returns an error like the following:
C:\Program Files\SafeNet\LunaClient>pedserver mode start
Ped Server Version 1.0.6 (10006)
Failed to load configuration file. Using default settings.
Ped Server launched in startup mode.
Starting background process
InternalRead: 10 seconds timeout
Failed to recv query response command: RC_OPERATION_TIMED_OUT c0000303
Background process startup timed out after 10 seconds.
Startup failed. : 0xc0000303 RC_OPERATION_TIMED_OUT
C:\Program Files\SafeNet\LunaClient>
If you encounter the error above, use Windows Task Manager to select the PED Server process, right-click, and select
End process, before cleanly retryingPedServer.exevia an Administrator Command Prompt.
Using Remote PED
This section contains the following:
•"Prepare a Remote PED Vector"on the next page
•"Client-initiated Remote PEDConnections"on page 205
•"Server-initiated (Peer-to-Peer) Remote PED Connections"on page 206
Stopping Remote PEDis described in "Relinquishing Remote PED"on page 209.
You will need physical access to your SafeNet Luna Network HSM when first setting up Remote PED because the
Remote PED vector must be created by the HSM and imprinted, or it must be acquired from a previously imprinted key
and stored in the HSM. Thereafter, the orange PED key is used with the Remote PED from a remote location, and the
connection is secured by having the matching Remote PEDVector at both the HSM and the Remote PED server (your
remote workstation with Remote PEDattached).
SafeNet Luna Network HSM Administration Guide
Release 7.0 007-013576-002 Rev. A June 2017 Copyright 2001-2017 GemaltoAll rights reserved. 203

10 PED Authentication
Note: If you encounter timeout problems you can adjust timeout values to allow for a more
relaxed pace. For PedServer.exe, type pedserver -mode config set -socketreadrsptimeout
<seconds> and replace <seconds> with your desired time. You also need to increase the
timeout in the crystoki.ini client software configuration file. The pedserver -
socketreadrsptimeout must always be larger than the timeout in the configuration file.
Prepare a Remote PED Vector
You require a remote PED (orange) key imprinted with the remote PED vector for the HSMyou want to connect to. Use
the following procedure to create the orange key.
1. Initialize the HSM- the creation of the orange Remote PED key requires HSM login; HSM login requires an
initialized HSM, all of which must be done with a Local PED connection the first time.
2. Connect the Luna PED to the PED port of the HSM. The PED must be in Local mode, as follows:
–Set to Local PED-USB mode for USB connections (release 7).
–Set to Local PED-SCP mode for SCP connections (legacy).
If you need to switch between modes, press <to navigate to the main menu. Press 0to enter Local PED-USB
mode, or 1to enter Local PED-SCP mode.
3. Login as SO with the command hsm login.
4. Have an orange PED key ready. Create and imprint the RPV (Remote PED Vector):
hsm ped vector init
lunash:>hsm ped vector init
If you are sure that you wish to initialize remote PED vector (RPV), then enter 'proceed',
otherwise type 'quit'.
> proceed
Proceeding...
Luna PED operation required to initialize remote PED key vector - use orange PED key(s).
Command Result : 0 (Success)
At this time, go to the Luna PED and respond to the prompts by providing an orange PED key along with additional
blanks if you intend to make duplicates.
–If this is the first RPV that you are creating, then answer No.
–If you have an existing RPV on an orange PED key, then answer Yes if you want to preserve it and add it to
SafeNet Luna Network HSM Administration Guide
Release 7.0 007-013576-002 Rev. A June 2017 Copyright 2001-2017 GemaltoAll rights reserved. 204

10 PED Authentication
this current HSM, or No if you have made a mistake and wish to find a different blank (or outdated) key to
imprint.
Continue following the prompts for MofN, duplication, and PED PIN options (described in detail in "Using the
PED"on page 174).
To initiate a legacy Remote PED connection, proceed to "Using Remote PED"on page 203.
To initiate a peer-to-peer Remote PED connection, proceed to "Using Remote PED"on page 203.
Client-initiated Remote PEDConnections
At this point, you have a Remote PED Vector (RPV) shared between at least one orange PED key and at least one
HSM.
If you have firewall or other constraints that prevent the initiation of a connection from your HSM host out to the PED
Server in the external network, then see"Using Remote PED"on page 203 instead.
1. Bring a Luna PED with Remote PED capability, PED keys (blue and black and red), and at least one imprinted
orange PED key to the location of your workstation computer. You should already have the most recent PED driver
software and the PedServer.exe software installed on that computer.
The software and driver are provided on the SafeNet Luna Client CD, but are optional during the installation
process. If you intend to use Remote PED, ensure that Remote PED is among the options selected during
installation. Alternatively, you can launch the installer at a later time and modify the existing SafeNet Luna HSM
Client installation to include Remote PED at that time.
2. Connect the Remote PED to its power source via the power adapter.
3. Connect the Remote PED to the workstation computer via the USB cable.
4. When the PED powers on and completes its self-test, it automatically detects the active interface that it is plugged
into and defaults to the appropriate mode after the first command is sent to it. The Luna PED waits in Remote PED-
USB mode until a command is received from the HSM.
If you wish to manually change to RemotePED-USB mode instead of waiting for the PED to do so, press the <key
to navigate to the main menu. Then, press 7to enter Remote PED mode.
5. Open a Command Prompt window on the computer (for Windows 7, this must be an Administrator Command
Prompt). Locate and run PedServer.exe. Set PedServer.exe to its "listening" mode.
c: > PedServer -m start
Ped Server Version 1.0.6 (10006)
Ped Server launched in startup mode.
Starting background process
Background process started
Ped Server Process created, exiting this process.
c:\PED\ >
Note: If you encounter a message "Failed to load configuration file..." this is not an error. It just
means that you have not changed the default configuration, so no file has been created. The
server default values are used.
6. Open an SSH session to the SafeNet Luna Network HSM appliance and login as admin.
7. Start the PED Client (the Remote PED enabling process on the appliance):
lunash:> hsm ped connect -i 183.21.12.161 -port 1503
Luna PED operation required to connect to Remote PED - use orange PED key(s).
SafeNet Luna Network HSM Administration Guide
Release 7.0 007-013576-002 Rev. A June 2017 Copyright 2001-2017 GemaltoAll rights reserved. 205

10 PED Authentication
Ped Client Version 1.0.0 (10000)
Ped Client launched in startup mode.
Starting background process
Background process started
Ped Client Process created, exiting this process.
Command Result : 0 (Success)
[luna27] lunash:>
Note: The serial number option on commandhsm ped connectis needed if you are using
Remote PEDwith an HSM other than the on-board SafeNet Luna Network HSM (such as a
connected SafeNet Luna USB HSM for PKI). If a serial number is not specified, the internal
HSM is assumed by default.
Optionally configure a default IP address and/or port that are used by the hsm ped connect command by using
ped set –ip <ip_address> -port <port>.
8. To verify that the Remote PEDconnection is functional, try some HSM commands that require PED action and
PED key authentication - the simplest ishsm login.
Note: If you want to use the PEDfor any other purpose than the current connection with one
remote HSM, you have to drop the current session to make such other use of the PED, and
then have the appropriate RPK available when you are ready to re-establish the prior Remote
PED connection. To drop the current session, disconnect your PED with the command hsm
ped disconnect.
Server-initiated (Peer-to-Peer) Remote PED Connections
If you have firewall or other constraints that prevent the initiation of a connection from your HSM host out to the PED
Server in the external network, follow these steps. Otherwise, see "Using Remote PED"on page 203.
By default, when Remote PED is needed, a SafeNet Luna HSM uses a local instance of PED Client to initiate a
connection with a distant instance of PED Server. In cases where a SafeNet Luna Network HSM resides behind a
firewall with rules prohibiting the HSM host from initiating external connections, or if your IT policy forbids an IP port
being open on the PED Server computer, it is possible to have the PED Server perform the initial call toward the HSM
host in peer-connection mode.
Peer-connection mode is configured by two commands:
• pedserver -appliance register
• pedserver -appliance delete
Secure Network Connection
Before you begin, retrieve the SafeNet Luna Network HSM server certificate (the same certificate used for STC and
NTLS configuration). The certificate is required to create an SSL connection from the PED Server to the PED Client. If
the PED Server host does not have a certificate, create one with command pedserver -regen -commonname
<unique_name>.
1. Secure copy (SCP or PSCP) the host certificate to the admin account on the SafeNet Luna Network HSM
appliance.
2. Secure copy (SCP or PSCP) the server.pem from SafeNet Luna Network HSM appliance to the PED Server host.
SafeNet Luna Network HSM Administration Guide
Release 7.0 007-013576-002 Rev. A June 2017 Copyright 2001-2017 GemaltoAll rights reserved. 206

10 PED Authentication
3. Register the server.pem by using the PED Server command:
pedserver -appliance register -name <unique_name> -certificate <server.pem_file> -ip <Network_HSM_IP> [-
port <port_number>]
4. Log in to LunaSH as admin on the appliance, and register the PED server host certificate:
hsm ped server register -certificate <certificate_filename>
5. Connect the PED to the PED Server host. See"Remote PED Setup and Configuration"on page 198.
6. Connect to the PED Client with command pedserver -mode connect -name <HSM_unique_name>
Note: Thepedserver -mode disconnectcommand is used to terminate any existing peer
connection with the intended HSM host, before a new connection can be launched. Once the
peer connection is dropped, the PEDServer returns to legacy mode and you can disconnect
your PED via hsm ped disconnect. The hsm ped disconnect command is only applicable in
legacy mode.
Optionally configure a default IP address and/or port that are used by the hsm ped connect command by using
ped set –ip <ip_address> -port <port>.
The PED Client receives the SSL connection from the PED Server by listening at port 9697. PED Client validates the
PED Server client certificate, and sends the client information identity to the PED Server. PED Server receives the
client information identity and sends its own identity to the PED Client. PED Client receives the server information
identity and adds it to the connection table, then sends a message back to PEDServer saying that the SSLconnection
is initialized and ready to go.
At this point, the secure network connection is in place between the PED Server and PED Client, but the current PED
Server is not selected to perform PED actions for the HSM associated with that PED Client.
Note: If your Remote PED connections are server-initiated (peer-to-peer), you must restart the
Call-Back Service (CBS) anytime you regenerate the SafeNet Luna Network HSM server
certificate, or new peer-to-peer PedServer connections to the appliance will fail. In LunaSH, use
the command service restart cbs.
HSMSelection
As a user of the HSM (or an application partition on that HSM) wanting to perform an HSM operation that requires a
PED operation, do the following:
1. From LunaSH, run command hsm ped select –h <hostname>.The <hostname> is the PED Server hostname.
Note: The two LunaSH commands hsm ped deselect –host<hostname> and hsm ped
select –host<hostname> -serial <serial number> both support peer-connection mode.
–PED Client sends a message to the PED Server with the HSM serial number to notify that the PED Server is
now selected for PED operations.
–PED Server receives the message and updates the processing status from waiting to process commands
(read and write commands from and to the PED).
2. A user of the HSM (or an application partition of the HSM) executes an operation that requires authentication via
PED. The behavior is the same as for non-peer mode if the connection was initiated from the HSM side.
SafeNet Luna Network HSM Administration Guide
Release 7.0 007-013576-002 Rev. A June 2017 Copyright 2001-2017 GemaltoAll rights reserved. 207

10 PED Authentication
Note: There is no timeout for the connection between PEDServer and PEDClient when using
the server-initiated (peer-to-peer) mode of connection.
If you need to deselect the PED Server, run hsm ped deselect –host <hostname>.
1. PED Client sends a message to the PED Server that it is no longer selected.
2. PED Server acknowledges the message and resets the PED to clear the current session ID and the generated
Diffie-Hellman key.
3. PED Server sets the PED to stand-by. Any additional read and write command from PED Client is ignored and is
logged for security and debugging purposes.
If the user executes the disconnect command in PED Server, or if the connection is terminated abnormally, the PED
Client receives the message and removes that PED Server from the connection table.
Constraints
The following constraints apply:
•A maximum of twenty connections is supported on the PED Client.
•If the connection is terminated abnormally (for example, router switch died), there will be no auto-connection.
•When running in peer connection mode, or server-initiated connection, the PED Server stops listening for a PED
Client to attempt a connection.
•Once the PED Server connection to the PED Client is established, the connection remains up until
–Adisconnect command is executed from the PED Server.
–PED Client terminates the connection.
PedServer Configuration File
Peer-to-peer Remote PED introduces a pedServer.conf or pedServer.ini file.
RemotePed = {
PongTimeout = 5;
PingInterval = 1;
LogFileTrace = 0;
LogFileError = 1;
LogFileWarning = 1;
LogFileInfo = 1;
MaxLogFileSize = 4194304;
LogFileName = ./remotePedServerLog.log;
BGProcessShutdownTimeoutSeconds = 25;
BGProcessStartupTimeoutSeconds = 10;
InternalShutdownTimeoutSeconds = 10;
SocketWriteTimeoutSeconds = 50;
SocketReadRspTimeoutSeconds = 180;
SocketReadTimeoutSeconds = 100;
ExternalServerIF = 1;
ServerPortValue = 1503;
ExternalAdminIF = 0;
AdminPort = 1502;
IdleConnectionTimeoutSeconds = 1800;
RpkSerialNumberQueryTimeout = 15;
}
SafeNet Luna Network HSM Administration Guide
Release 7.0 007-013576-002 Rev. A June 2017 Copyright 2001-2017 GemaltoAll rights reserved. 208

10 PED Authentication
Appliances = {
SSLConfigFile = /usr/safenet/lunaclient/bin/openssl.cnf;
ServerCAFile = /root/CAFile.pem;
ServerIP00 = 192.20.11.86;
ServerPort00 = 9696;
ServerName00 = eddiebox;
CommonCertName00 = test1;
ServerName01 = devbox;
ServerIP01 = 192.20.9.46;
ServerPort01 = 9697;
CommonCertName01 = test2;
}
The Appliances section manages registered appliances.
A new entry in the main Crystoki.ini/chrystoki.conf file points to the location of the pedServer.ini or pedServer.conf
file.
[Ped Server]
PedConfigFile = /usr/safenet/lunaclient/data/ped/config
Configuration File
Peer-to-peer Remote PED introduces a pedServer.conf or pedServer.ini file in SafeNet Luna HSM Client. An entry in
the main Crystoki.ini/chrystoki.conf file points to the location of the pedServer.ini or pedServer.conf file.
CAUTION: Do not edit the pedServer.conf or pedServer.ini file. If you have any issues,
contact Gemalto Technical Support.
Relinquishing Remote PED
The PED Server utility continues to run until explicitly stopped.
On the HSM end, PED Client (launched by the hsm ped connect command) continues to run until you explicitly stop
with the hsm ped disconnect command, or the link is broken. At any time, you can run the command in showmode to
see what state it is in.
•If you physically disconnect the Remote PEDfrom its host, the link between PED Client and PED Server is
dropped.
•If the network connection is disrupted, or if your VPN closes, the link between PED Client and PED Server is
dropped.
•If you attempt to change menus on the Remote PED, the PED warns you:
SafeNet Luna Network HSM Administration Guide
Release 7.0 007-013576-002 Rev. A June 2017 Copyright 2001-2017 GemaltoAll rights reserved. 209

10 PED Authentication
If you persist, the link between PED Client and PED Server is dropped.
•If the "IdleConnectionTimeoutSeconds" is reached, the link between PED Client and PED Server is dropped. The
default is 1800 seconds, or 30 minutes.You can modify the default value with the -idletimeout option.
Any time the link is dropped, as long as the network connection is intact (or is resumed), you can restart PED Client and
PED Server to reestablish the Remote PED link. In a stable network situation, the link should remain available until
timeout.
Maintaining the Security of Your PED Keys
This section contains suggestions for your handling of PEDkeys. Naturally you should be guided primarily by your
organization's security policies. At a minimum, in an operational environment, have at least one working set and one full
backup set, and a way to tell them apart. You will require additional PED keys if you decide to use the MofN security
feature.
For both Local and Remote PED use, the only way for another person to discover a PEDPIN password while you input
it is if you allow that person to observe while you use the PED keypad.
The use ofPED and PED keys prevents key-logging exploits on the host HSM, because the authentication information
is delivered directly from the hand-held PED into the HSM via the independent, trusted-path interface. You do not type
the authentication information at a computer keyboard, and the authentication information does not pass through the
internals of the computer, where it could possibly be intercepted by spy software.
This section contains the following:
•"Combining MofN and PED PINs"below
•"Risks of using PED PINs"below
•"Maintaining Your PED keys"on the next page
•"Forcing Automatic Password Input"on the next page
Combining MofN and PED PINs
For every split of every HSM secret, you have the option - or not - to declare a PED PIN that must be entered at the
keypad when that PED key is presented.
As each PED key is unique, it can be given:
•No PEDPIN
•The same PEDPIN as other members of a set
•A completely different PEDPIN
Combining permutations of MofN with permutations of PED PINs could make for a very complicated security scheme.
It is up to you to choose and combine them in ways that meet your security needs without over-complicating the lives of
your personnel.
Risks of using PED PINs
When you initialize a PED-authenticated HSM (or create a partition, or perform any action that imprints a PED key), and
you choose to associate a PED PIN with the PED key secret, you must ensure that the PED PIN will be remembered
when it is needed. That normally means writing it down on paper or recording it electronically. This represents a security
risk to not record the PED PIN and be unable to remember it.
SafeNet Luna Network HSM Administration Guide
Release 7.0 007-013576-002 Rev. A June 2017 Copyright 2001-2017 GemaltoAll rights reserved. 210

10 PED Authentication
Before you tuck that yellow-sticky with the PED PIN into your safe, try it once, to verify that you did set the PED PIN
that you think you set (or that you correctly recorded what you actually set). In the case of a red key, that would mean
you would need to attempt a cloning or backup/restore operation before storing your record of the PED PIN.
Maintaining Your PED keys
Other than tracking
•Where PED keys are,
•To which HSMs they apply,
•Who is in possession of, or has access to, each PED key,
Maintaining your PED keys means
•Making new copies if any suffer damage, and
•Ensuring that the secrets on the keys, and any associated passwords (PED PINs, client challenge secrets) are
updated in a prompt and orderly fashion, in case of suspected compromise, and in compliance with any "password-
change" security policy requirements at your organization.
Consider some of the examples like PED PIN and MofN combination, and how much logistical and organizational effort
would be involved in a mass password change for one secret.
These considerations are important when you develop your authentication and security schemes around SafeNet Luna
HSMs and PED keys.
Forcing Automatic Password Input
If you have a service running, in limited circumstances you can force your application’s administrator to provide the
partition’s password each time the service or application server is restarted.
If an application directly accesses the HSM partition, must initialize the library and open a session on the HSM. Then
the application provides the partition authentication when needs to perform actions on partition contents. For either
Password-authenticated or PED-authenticated HSMs, the partition password (or partition challenge) secret must be
available to the application so that it can provide that secret when access to partition objects is needed. The application
provides the partition secret to say that it has the right to perform partition-object actions. This usually means that the
secret is stored somewhere on the host's file system or registry (most likely encrypted) for retrieval when needed.
The application, then, is already providing the partition password (or challenge secret) string whenever it is demanded
by the HSM.
For PED-authenticated HSMs, the PED key data for that partition must be provided to the HSM before the partition
secret string is provided. In almost all cases, for PED-authenticated HSMs, customers would Activate the partition
when first setting up, so the PED key data for that partition would be cached. That is, the customer would be making an
authenticated administrative declaration that the partition was "open for business" and an application with the partition
challenge secret could then access partition objects at any time.
The application could open and close sessions at will, and whenever it needed to manipulate partition objects, the
application would provide the partition (challenge) secret. Once the Partition PED key data is available, the action of
accessing and using partition objects is identical for PED-authenticated or Password-authenticated HSMs.
If the partition is autoActivated, then the black PED key data is cached in the HSM, just as for Activation, except it is
now protected against power failure for as much as two hours.
So, for the direct application-to-HSM scenario, if you want to force the application owner to perform an authentication
beyond what already performs with each access to partition objects, then you would need to:
SafeNet Luna Network HSM Administration Guide
Release 7.0 007-013576-002 Rev. A June 2017 Copyright 2001-2017 GemaltoAll rights reserved. 211

10 PED Authentication
1. Use a PED-authenticated HSM, and
2. Ensure that the PED key data for that partition was NOT cached - therefore, no Activation or autoActivation
(Partition Policies 22 and 23 would be set to off).
The application still has access to the partition challenge secret, but the partition is not "open for business" A PED key
must be provided (possibly a PED PIN as well, if you set one). However, the drawback is that EVERY access of
partition objects now requires PED key authentication, in addition to the partition challenge secret. The PED would
remain connected to the HSM, the key for that partition would remain inserted, and somebody would have to press the
PED's Enter key every time the application needed to manipulate a partition object.
The above is the situation for direct access to the HSM by an application; it is only for very specialized situations where
the partition is rarely accessed, and extremely close control is required.
If you insert a service between your application(s) and the HSM, then the application no longer needs to know anything
about HSM and its authentication. Instead, the service must handle all that, translating between the application and the
HSM. The conditions described earlier now apply to the service.
Similarly, if you insert a provider (a translation layer like our CSP or KSP or JSP) between your application and the
HSM, or between your service and the HSM, then the provider takes care of safeguarding and using the partition
password (or partition challenge) secret as needed.
In either case, the need for PED key presentation and PED button pressing is determined by the state of Partition
Policies 22 and 23.
Version Control
Firmware
HSM firmware version 6.24.0 introduced a change in how ongoing PEDoperations interact with cryptographic
operations requested simultaneously.
PED Behavior before HSMfirmware version 6.24.0
PEDoperations interrupt other operations occurring at the same time on the HSM. The HSM waits for a PEDoperation
to complete before processing requests for other operations. This can cause delays in production.
PED Behavior after HSMfirmware version 6.24.0
PEDoperations no longer interrupt other operations occurring at the same time on the HSM in most cases. The most
beneficial effect is that PED operations acting on a partition no longer block operations occurring on other partitions on
the same HSM. In this way, you can perform maintenance and configuration on your HSM without interrupting
important client applications. PEDoperations might still block cryptographic operations occurring on the same partition,
especially high volumes of write object requests.
PEDs are generally unit-interchangeable (with limitations within the version range, PED 2.x, see table), and more
specifically interchangeable within the same PED-firmware version. That is, if a Luna PEDwith a given firmware
supports your current operation with your current HSM version, then any Luna PED with the same, or newer, firmware
can replace it.
Note: Exception - If you are using the Remote PED feature, only another PED with Remote
capability can support that operation, regardless of firmware version.
SafeNet Luna Network HSM Administration Guide
Release 7.0 007-013576-002 Rev. A June 2017 Copyright 2001-2017 GemaltoAll rights reserved. 212

10 PED Authentication
PED 2.x is the current generation. A migration path is available if you have the legacy Luna PED 1.x - contact Gemalto
Technical Support.
Newer PED firmware versions are compatible with HSM versions shown in their row in the table, and backward
compatible with any earlier HSM that requires a version 2.x PED.
PED
firmware
version
Local PED
operation and
Remote PED
capable
PED-mediated
MofN per secret
(with HSM f/w
6.x/7.x)
Field
updates
Audit
User
(white
PED
key)
Small
Form-
factor
Backup
PED version is feature-
compatible with
SafeNet Luna HSM
firmware version(s)
2.2.0 Yes No No No No •SafeNet Luna HSM
4, f/w 4.x
2.4.0-3 Yes Yes To 2.5.0 No No •SafeNet Luna 5.0,
f/w 6.0.8
•SafeNet Luna 5.1.x,
f/w 6.2.1
2.5.0-3 Yes Yes To 2.6.0 Yes No •SafeNet Luna 5.2,
f/w 6.10.2
•SafeNet Luna 5.3.1
f/w 6.20.0
2.6.0-6 Yes Yes Yes Yes Yes •SafeNet Luna 5.4,
f/w 6.21.0
•SafeNet Luna 6.0,
f/w 6.22.0
2.7.1-5 Yes Yes Yes Yes No •SafeNet Luna 6.x,
f/w 6.22.0
•SafeNet Luna 7.x,
f/w 7.x
Legacy HSMs and Partitions
HSMs before the K6 (the HSM inside SafeNet Luna Network HSM 6.x) and G5 (the HSM for PKI with SafeNet Luna
Network HSM, the core of the SafeNet Luna Backup HSM) used an older, smaller domain secret, incompatible with
current HSMs.
To provide a one-way migration path to move HSM objects from legacy HSMs to modern HSMs, a command partition
setlegacydomain allows an old-style domain to be linked to a new-style domain on a K7, K6 or G5.
Summary of PED Operations
See the table below for a simple breakdown of the normal tasks and if/how the PED and PED keys might apply.
Situation Needs Action with PED and PED keys
Setup/configuration •Appliance admin password (only for You perform the HSM initialization, create Partition
SafeNet Luna Network HSM Administration Guide
Release 7.0 007-013576-002 Rev. A June 2017 Copyright 2001-2017 GemaltoAll rights reserved. 213

10 PED Authentication
Situation Needs Action with PED and PED keys
SafeNet Luna Network HSM), blue,
red and black PED keys and PED.
•Network connection to the appliance
from your administrative PC, and
preferably also a local serial
connection.
•Optionally an orange PED key if an
RPK was already created and you
are performing these actions
remotely.
Groups, and set up a redundant, load-sharing
HAgroup with other SafeNet Luna HSM
appliances. This is performed before first putting the
unit into “production.”
The PED keys are required at several stages, as
well as the PED.
Occasional
Maintenance of
HSM
•Appliance admin password
•Blue and black PED keys, possibly
the red if you need to initialize a new
cluster member, and the PED.
•Network connection to the
appliance.appliance.
Add and remove HA-group members, modify
number and assignment of Partitions/Groups,
enable and disable.
You might need some or all PED keys for
authentication, depending on the activity.
Occasional
Maintenance of
appliance (non-
HSM part)
•Appliance admin password None. You just login as appliance admin and
perform any needed task related to network
settings, logging, snmp, or other non-HSM chores.
No PED key or PED use is needed when you are
not logging into the HSM, within the appliance.
Client access to
their assigned
cluster partitions
•Clients need their own
authentication that is set up when
clients are registered; no PED key or
PED required.
•Network connection from the client
(s) – which, depending on your
application, might be other servers
serving further downstream clients,
or might be end-user client
computers.
None. You would normally have activated/auto-
activated the HA-group members (in other sections
of this table), and put the PED and PED keys away
in safe storage.
PED key
administration
•A PED and whichever PED keys
you wish.
You can connect to any SafeNet Luna
HSM that has the proper connector –
This is to power the PED only.
Alternatively, you can use the PED
power supply kit provided with Remote
PED.
While you can perform some PED key
administration during HSM operations (mentioned
elsewhere).
You can also just power up the PED, go to Admin
mode (instead of the default Local PED mode), and
perform actions like creating duplicates of your
existing, imprinted PED keys. No HSM access is
required.
SafeNet Luna Network HSM Administration Guide
Release 7.0 007-013576-002 Rev. A June 2017 Copyright 2001-2017 GemaltoAll rights reserved. 214

10 PED Authentication
Workflow Summary
If you ever discover a situation where our implementation seems inconsistent, please let us know by contacting
support@safenet-inc.com. We will either fix it or explain why it is not considered a problem.
SafeNet Luna Network HSM Administration Guide
Release 7.0 007-013576-002 Rev. A June 2017 Copyright 2001-2017 GemaltoAll rights reserved. 215

10 PED Authentication
Troubleshooting
Device error (CKR_DEVICE_ERROR) when trying to authenticate
If you receive a CKR_DEVICE_ERROR when trying to authenticate, you may be using the wrong mode. Your PED
must be in USB mode when connected to a Release 7.x SafeNet Luna Network HSM. Otherwise you will get a CKR_
DEVICE_ERROR when attempting to authenticate. See "Changing Modes"on page 176 for instructions on how to
switch modes.
Lost PED key or forgotten password
Passwords
Go to the secure lockup (a safe, an off-site secure deposit box, other) where you keep such important information, read
and memorize the password. Return to the HSMand resume using it.
PED Keys
Retrieve one of its copies from your on-site secure storage, or from your off-site disaster-recovery secure storage.
Make any necessary replacement copies, using Luna PED, and resume using your HSM(s).
If you have lost a blue PED key, someone else might have found it. Consider lunacm:>changePw or lunash:>hsm
changePw, as appropriate to invalidate the current blue key secret, which might be compromised, and to safeguard
your HSM with a new SO secret, going forward. HSM and partition contents are preserved.
Lost PED key or forgotten password and No Backup
Blue PED Key or SO Password
If you truly have not kept a securely stored written backup of your HSM SO Password, or for PED-authenticated HSM,
your blue SO PED key, then you are out of luck. If you have access to your partition(s), then immediately make
backups of all partitions that have important content. When you have done what you can to safeguard partition
contents, then perform hsm factoryReset, followed by hsm init - this is a "hard initialization" that wipes your HSM
(destroying all partitions on it) and creates a new HSM SO password or blue PED key. You can then create new
partitions and restore contents from backup. Any object that was in HSM SO space (rather than within a partition) is
irretrievably lost.
Red PED Key or HSM/Partition Domain Secret
If you have the red PED key or the HSM-or-Partition domain secret for another HSM or Partition that is capable of
cloning (or backup/restore) with the current HSM or Partition, then you have the domain that you need - just make a
copy. Cloning or backup/restore can take place only between entities that have identical domains, so that other domain
must be the same as the one you "lost".
If you truly have not kept a secured written backup of your HSM or partition cloning domain, or for PED-authenticated
HSM, your domain PED key(s), then you are out of luck. Any keys or objects that exist under that domain can still be
used, but cannot be cloned or backed-up or restored. Begin immediately to phase in new/replacement keys/objects on
another HSM, for which you have the relevant domain secret(s) or red PED key(s). Ensure that you have copies of the
red PED keys, or that you have a written record of any text domain string, in secure on-site and off-site backup
locations. Phase out the use of the old keys/objects, as you have no way to protect them against a damaged or lost
HSM.
SafeNet Luna Network HSM Administration Guide
Release 7.0 007-013576-002 Rev. A June 2017 Copyright 2001-2017 GemaltoAll rights reserved. 216

10 PED Authentication
Orange Remote PED Key
You will need to generate a new Remote PED Vector on one affected HSM with lunacm:>ped vector init or
lunash:>hsm ped vector init to have that HSM and an orange key (plus backups) imprinted with the new RPV. Then
you must physically go to all other HSMs that had the previous (lost) RPV and do the same, except you must say Yes
to the PED's "Do you wish to reuse an existing keyset?" question, in order to bring the new RPV to all HSMs. If you
forget and say No to the PED's "...reuse..."question, then you must start over.
White Audit PED Key
You will need to initialize the audit role on any affected HSM.This creates a new Audit identity for that HSM, which
orphans all records and files previously created under the old, lost audit role. The audit files that were previously created
can still be viewed, but they can no longer be cryptographically verified.Remember, when performing Audit init on the
first HSM, you can say Yes or No to Luna PED's "Do you wish to reuse an existing keyset?" question, as appropriate,
but for any additional HSMs that share that audit role, you must answer Yes.
Lost MofN Split
If you have lost one of the keys part of your MofN split-secret scheme and have enough remaining splits to login,
retrieve its copy from your on-site secure storage, or from your off-site disaster-recovery secure storage. Make any
necessary replacement copies, using Luna PED, and resume using your HSM(s).
Lost MofN Split and No Backup
If you have lost one of the keys part of your MofN split-secret scheme and have enough remaining splits to login, but
you do not have a copy of that split, you must create a new set of keys. Login using the required number of MofN keys,
and execute the HSM (or Partition) changePw command. When prompted to reuse an existing key set, answer No. Set
your M and N values, and optional PEDPINs. This overwrites the secret splits currently on the PED keys. Old splits
can no longer be used with new splits.
Lost MofN split and Not Enough Remaining Splits
If you have lost one of the keys part of your MofN split-secret scheme and do not have enough remaining splits to login,
then you are out of luck. See"Lost PED key or forgotten password and No Backup"on the previous page for options in
each situation.
Forgotten PED PIN
Forgetting a PED PINis the same as not having the correct PED key. See"Lost PED key or forgotten password and No
Backup"on the previous page for options in each situation.
Once a PEDPIN is imposed, it is a required component of role authentication unless you arrange otherwise. You can
remove the requirement for a PED PIN on a given HSM role only if you are currently able to authenticate (login) to that
role. For black PED keys, you can have the SO reset your authentication. For other roles you cannot.
For blue PED keys, forgetting a PED PIN is fatal.
For red PED keys, forgetting the PEDPIN is eventually fatal, but you can work in the meantime while you phase out
your orphaned keys and objects.
Forgetting PED PINs for other roles, like losing their PED keys is just more-or-less inconvenient, but not fatal.
For secrets split into several keys using the MofN scheme, you need all N splits to set a new PEDPIN. Login using the
required number of MofN keys, and duplicate all three keys. Set new PEDPINs and overwrite your set of keys. If you
do not have all N splits, you cannot use the key whose PIN you have forgotten.
SafeNet Luna Network HSM Administration Guide
Release 7.0 007-013576-002 Rev. A June 2017 Copyright 2001-2017 GemaltoAll rights reserved. 217

10 PED Authentication
Forgotten which PED Key Goes With Which HSM/Partition
See your options, above. The most serious one is the blue PED key or the PEDPINfor the SO role. You have only
three tries to get it right. On the third wrong attempt, the HSM contents are lost. Wrong attempts are counted if you
present the wrong blue PED key, or if you type the wrong PED PIN with the right PED key.
For black User PED keys, and their PED PINS (if applicable) you have ten tries to get the right key or the right
combination, unless the SOhas changed from the default number of retries. If you are getting close to that maximum
number of bad attempts, stop, and ask the SO to reset your partition PW.
For other PED keys, there is no restriction on re-tries.
Does it Matter Which PED Key is Imprinted First in Initialization?
For your first HSM, you must initialize a blue PED key for the HSM Admin.
If this HSM is not the first, then you can initialize a new blue PED key for it, or you can reuse the authentication data on
another blue PED key. The HSM requires an imprinted blue PED key when you access it, but you decide whether that
blue PED key should be unique to this particular HSM, or shared among two or more.
After the blue PED key, the other mandatory keys (red and black) can be added in any order. Additional optional keys
are also added in any order.
Note: The person or persons charged with ownership of the HSM, are responsible safeguard
the authentication secrets, ensuring that no unrecorded duplicates are made. Similarly, for
application partitions with their own SO, the SO of each partition is responsible for securing the
authentication secrets and copies.
How Many Wrong Attempts Do I Have Before Lockout?
Presenting a PED key from a wrong set, when MofN is not involved, can result in a lockout of a role or zeroization of
content depending upon which secret is attempted. For SO PED keys, you have three tries, for other roles the default is
ten tries, but HSM or partition policies can adjust that number.
Presenting a PED key from a wrong MofN set, or presenting the same split twice because members of primary and
backup sets were accidentally mingled, does not allow the splits to successfully combine. That error does not
increment the bad-login-attempt counter for that secret. Instead, it results in looping prompts on the PED until it gets
enough of the correct splits or until the operation times out.
Are PED PINs or MofN Mandatory With Each PED Key or Keyset?
No, PED PIN and MofN are optional additional security level items when you first initialize an HSM or create a partition,
etc. Your organization's security requirements determine the level of security your HSM(s) operate in.
How Should Luna PED Keys be Stored?
Physically, they are electronic devices, and should be stored in environments that are not subjected to extremes of
temperature, humidity, dust, or vibration.
With that said, PED keys that have their caps on when not immediately in use have survived years of daily use being
carried around in office-workers' pockets here at SafeNet's labs.
SafeNet Luna Network HSM Administration Guide
Release 7.0 007-013576-002 Rev. A June 2017 Copyright 2001-2017 GemaltoAll rights reserved. 218

10 PED Authentication
Procedurally, they should be labeled and stored (filed) so that they are readily identifiable according to the HSM(s), the
partitions, and the roles with which they have been associated.
Windows Fails to DetectRemote PED
If you find that Windows fails to detect Luna PED, especially if you have disconnected and reconnected the PED's
USB cable to your computer the PED may not be receiving adequate power. Luna PED is powered by PED port
connection only when it is connected to a SafeNet Luna HSM. When Luna PEDis used for Remote PED, it is
connected to a computer USB port, which does not have the same electrical characteristics as the PED port on a
SafeNet Luna HSM. The PED switches on, but might not receive sufficient power to operate.
•If you are connecting locally, always connect the PEDto the SafeNet Luna HSM.
•If you are connecting to a computer for use as a Remote PED server, always connect the PED power supply in
addition to the USB connection.
Remote PED Firewall Blocking
If you experience problems while attempting to configure a SafeNet Remote PED session over VPN, you might need to
adjust Windows Firewall settings.
1. From the Windows Start Menu, select Control Panel.
2. From the Control Panel, select Windows Firewall.
3. From the Windows Firewall dialog, select Change notification settings.
4. In the dialog Customize settings for each type of network, go to the appropriate section and activate Notify me
when Windows Firewall blocks a new program.
SafeNet Luna Network HSM Administration Guide
Release 7.0 007-013576-002 Rev. A June 2017 Copyright 2001-2017 GemaltoAll rights reserved. 219

10 PED Authentication
With notification turned on, a dialog box pops up whenever Windows Firewall blocks a program, allowing you to override
the block as Administrator, which permits the SafeNet Remote PED connection to successfully listen for PED Client
connections.
Remote PED Blocked Port Access
Some networks might be configured to block access to certain ports. If such policy on your network includes ports 1503
(the default PED Server listening port) and 1502 (the administrative port), then you might need to choose a port other
than the default when starting PED Server, and similarly when you launch the connection from the HSM end and
provide the IP and port where it should look for the PED Server. Otherwise, perhaps your network administrator can
assist.
"Jump" Server Option
An option that some customers use is a port-forwarding "jump" server, co-located with the SafeNet Luna HSM
appliances, on the datacenter side of the firewall. The datacenter is usually a very stable network environment. A client
host on a desktop in a corporate office is more likely to be separated from the internet by switches, firewalls, routers,
etc. that are subject to change. Implementing a jump server can be a low-cost and useful addition:
•To get around port-blocking problems, or to be able to react quickly to shifts in the corporate port and routing
environment,
•As a way to implement a PKI authentication layer for Remote PED, and optionally for other SSH access, by (for
example) setting up smart-card access control to the jump server.
For our own test of the solution, we used a standard Ubuntu Server distribution, with OpenSSH installed. No other
changes were made to the system from the standard installation.
1. Connect a Luna PED to a Windows host with SafeNet Luna HSM Client installed and PED Server running.
SafeNet Luna Network HSM Administration Guide
Release 7.0 007-013576-002 Rev. A June 2017 Copyright 2001-2017 GemaltoAll rights reserved. 220

10 PED Authentication
The Luna PED automatically detects the active interface that it is plugged into, and defaults to the appropriate
mode after the first command is sent to it. The Luna PED should wait in Remote PED-USB mode until a command
is received from the HSM it is connected to.
If you wish to manually change to RemotePED-USB mode instead of waiting for the PED to do so, press the <key
to navigate to the main menu. Then, press 7to enter Remote PED mode.
2. From the Windows host in an Administrator Command Prompt, run plink -ssh -N -T -R 1600:localhost:1503
<user>@<IP of Linux Server>.
3. From the SafeNet Luna Network HSM, run hsm ped connect -ip <IP of Linux Server> -port 1600.
The connection is made to the Windows host running PED Server, via the Linux Server, through the SSH session that
was initiated out-bound from the Windows host.
A variant of this arrangement has port 22 also routed through the jump server, which allows you to bring administrative
access to the SafeNet appliance under the PKI access-control scheme.
PED Connect Fails if IP is Not Accessible
On a system with two network connections, if PED Server attempts to use an IP address that is not accessible
externally, then commandlunacm:>ped connectcan fail.
To resolve this problem:
1. Ensure that PED Server is listening on the IP address that is accessible from outside.
2. If that condition (step 1) is not the case then disable the network connection on which PED Server is listening.
3. Restart PED Server and confirm that PED Server is listening on the IP address that is accessible from outside.
PED Server on VPN fails
If PED Server is running on a laptop that changes location, the active network address changes even though the laptop
is not shutdown. If you unplugged from working at home, over the corporate VPN, commuted to the office, and
reconnected the laptop there, PED Server is still configured with the address you had while using the VPN. Running
pedserver -mode stop does not completely clear all settings, so running pedserver -mode start again fails with a
message like "Startup failed. : 0x0000303 RC_OPERATION_TIMED_OUT".
To resolve this problem:
1. Close the current Command Prompt window.
2. Open a new Command Prompt.
3. Verify the current IP address with commandipconfig.
4. Runpedserver -mode start-ip<new-ip-address>-port<port-number> and it should now succeed.
Remote PED Link Timeout
The default timeout for a Remote PED link between PED Client at the HSM and PED Server at the Remote PED, is
1800 seconds, or 30 minutes. If no Remote PED activity is requested for the entire timeout duration, the link ends and
must be reestablished. While that link is down, and the HSM remains set to expect Remote PED operation, any
requested PED operations simply fail. We recommend performing a disconnect before performing a connect to ensure
that the old link is cleanly severed and that a new link is cleanly established.
SafeNet Luna Network HSM Administration Guide
Release 7.0 007-013576-002 Rev. A June 2017 Copyright 2001-2017 GemaltoAll rights reserved. 221

10 PED Authentication
PED Server Fails to Start With "LOGGER_init failed"
The PedServer.exe process must be run using Administrator privileges. If you launch PedServer.exe in a non-
privileged-user command-prompt window, the PED Server fails to work, but the process is launched and continues in
the background. If you then attempt to launch PedServer.exe from an Administrator command prompt, it fails with
message "LOGGER_init failed". The logger has failed to initialize for the new attempt because the earlier, non-
functional instance of PED Server has locked the logger.
To resolve this problem:
1. Check that the PED Server process is not already running.
2. If it is, stop the process (to free the logger service).
3. Start the PED Server process again, as Administrator.
The PedServer and PedClient Utilities
You can use the PedServer and PedClient utilities to manage your remote PED devices.
The PedServer Utility
PedServer is required to run on any computer that has a SafeNet Remote PED attached, and is providing PED
services.
The PedServer utility has one function.It resides on a computer with an attached Luna PED (in Remote Mode), and it
serves PED operations to an instance of PedClient that operates on behalf of an HSM. The HSM could be local to the
computer that has PedServer running, or it could be on another HSM host computer at some distant location.
PedServer can also run in peer-to-peer mode, where the server initiates the connection to the Client. This is needed
when the Client (usually SafeNet Luna Network HSM) is behind a firewall that forbids outgoing initiation of connections.
See "Backup and Restore From the Client to a Remote Backup HSM(LunaCM, RBS)"on page 59 for more information.
See " The PedServer Commands"on page 234.
The PedClient Utility
PedClient is required to run on any host of an HSM that needs to be served by a Remote Luna PED. PedClient must
also run on any host of a Remote Backup HSM that will be serving remote primary HSMs.
The PedClient utility performs the following functions:
•It mediates between the HSM where it is installed and the Luna PED where PedServer is installed, to provide PED
services to the requesting HSM(s).
•It resides on a computer with RBS and an attached SafeNet Luna Backup HSM, and it connects with another
instance of PedClient on a distant host of an HSM, to provide the link component for Remote Backup Service.
•It acts as the logging daemon for HSM audit logs.
Note: PedClient exists on the SafeNet Luna Network HSM appliance, but is not directly
exposed. Instead, the relevant features are accessed via LunaSH hsm ped commands. See
"hsm ped"on page1 in the LunaSHCommand Reference Guide.
SafeNet Luna Network HSM Administration Guide
Release 7.0 007-013576-002 Rev. A June 2017 Copyright 2001-2017 GemaltoAll rights reserved. 222

10 PED Authentication
Thus, for example, in the case where an administrative workstation or laptop has both a Remote PED and a Remote
Backup HSM attached, PedClient would perform double duty. It would link with a locally-running instance of
PedServer, to convey HSM requests from the locally-connected Backup HSM to the locally-connected PED, and return
the PED responses. As well, it would link a locally-running instance of RBS and a distant PedClient instance to
mediate Remote Backup function for that distant HSM's partitions. See "Backup and Restore From the Client to a
Remote Backup HSM(LunaCM, RBS)"on page 59 in the Administration Guide for more information.
See " The PedClient Commands"below.
The PedClient Commands
Use the pedclient commands to start, stop, and configure the PEDClient service.
Syntax
pedclient mode
assignid
config
deleteid
releaseid
setid
show
start
stop
testid
Option Description
assignid Assigns a PEDID mapping to an HSM. See "pedclient mode assignid"on the
next page.
config Modifies or shows existing configuration file settings. See "pedclient mode
config"on page 225.
deleteid Deletes a PEDID mapping. See "pedclient mode deleteid"on page 227.
releaseid Releases a PEDID mapping from an HSM. See "pedclient mode releaseid"on
page 228.
setid Creates a PEDID mapping. See "pedclient mode setid"on page 229.
show Queries if a PEDClient is currently running and gets details about the PEDClient.
See "pedclient mode show"on page 230.
start Starts up the PEDClient. See "pedclient mode start"on page 231.
stop Shuts down an existing PEDClient. See "pedclient mode stop"on page 232.
testid Tests a PEDIDmapping. See "pedclient mode testid"on page 233.
SafeNet Luna Network HSM Administration Guide
Release 7.0 007-013576-002 Rev. A June 2017 Copyright 2001-2017 GemaltoAll rights reserved. 223

10 PED Authentication
pedclient mode assignid
Assigns a PEDID mapping to a specified HSM.
Syntax
pedclient mode assignid -id <pedid> -id_serialnumber <serial> [-logfilename <filename>] [-loginfo <0 or 1>] [-
logwarning <0 or 1>] [-logerror <0 or 1>] [-logtrace <0 or 1>] [-maxlogfilesize <size>] [-locallogger]
Option Description
-id <pedid> Specifies the ID of the PED to be assigned.
-id_serialnumber <serial> Specifies the serial number of the HSM to be linked to the specified PEDID.
-logfilename <filename> Optional. Specifies the log file name to which the logger should log messages.
-loginfo <0 or 1> Optional. Specifies if the logger should log "info" messages. Set to 0 for no, 1 for
yes.
-logwarning <0 or 1> Optional. Specifies if the logger should log "warning" messages. Set to 0 for no, 1
for yes.
-logerror <0 or 1> Optional. Specifies if the logger should log "error" messages. Set to 0 for no, 1 for
yes.
-logtrace <0 or 1> Optional. Specifies if the logger should log "trace" messages. Set to 0 for no, 1 for
yes.
-maxlogfilesize <size> Optional. Specifies the maximum log file size in KB.
-locallogger Optional. Specifies that the Remote PED logger should be used, not the IS
logging system.
Example
C:\Program Files\Safenet\LunaClient>pedClient –mode assignid -id 1234 -id_serialnumber 123456789
SafeNet Luna Network HSM Administration Guide
Release 7.0 007-013576-002 Rev. A June 2017 Copyright 2001-2017 GemaltoAll rights reserved. 224

10 PED Authentication
pedclient mode config
Modifies or shows existing configuration file settings.
Syntax
pedclient mode config -show -set [-eadmin <0 or 1>] [-idletimeout <int>] [-ignoreideltimeout] [-
socketreadtimeout <int>] [-socketwritetimeout <int>] [-shutdowntimeout <int>] [-pstartuptimeout <int>][-
pshutdowntimeout <int>] [-logfilename <filename>] [-loginfo <0 or 1>] [-logwarning <0 or 1>] [-logtrace <0 or 1>]
[-maxlogfilesize <size>] [-locallogger]
Option Description
-show Displays the contents of the configuration file.
-set Updates the configuration file to be up to date with other supplied options.
-eadmin <0 or 1> Optional. Specifies if the administration port is on "localhost" or on the external
host name.
-idletimeout <int> Optional. Specifies the idle connection timeout, in seconds.
-ignoreidletimeout Optional. Specifies that the idle connection timeout should not apply to the
connection established between the PED and HSM during their assignment.
-socketreadtimeout <int> Optional. Specifies the socket read timeout, in seconds.
-socketwritetimeout <int> Optional. Specifies the socket write timeout, in seconds.
-shutdowntimeout <int> Optional. Specifies the shutdown timeout for internal services, in seconds.
-pstartuptimeout <int> Optional. Specifies the startup timeout for the detached process, in seconds.
-pshutdowntimeout <int> Optional. Specifies the shutdown timeout for the detached process, in seconds.
-logfilename <filename> Optional. Specifies the log file name to which the logger should log messages.
-loginfo <0 or 1> Optional. Specifies if the logger should log "info" messages. Set to 0 for no, 1 for
yes.
-logwarning <0 or 1> Optional. Specifies if the logger should log "warning" messages. Set to 0 for no, 1
for yes.
-logerror <0 or 1> Optional. Specifies if the logger should log "error" messages. Set to 0 for no, 1 for
yes.
-logtrace <0 or 1> Optional. Specifies if the logger should log "trace" messages. Set to 0 for no, 1 for
yes.
-maxlogfilesize <size> Optional. Specifies the maximum log file size in KB.
-locallogger Optional. Specifies that the Remote PED logger should be used, not the IS
logging system.
SafeNet Luna Network HSM Administration Guide
Release 7.0 007-013576-002 Rev. A June 2017 Copyright 2001-2017 GemaltoAll rights reserved. 225

10 PED Authentication
Example
C:\Program Files\Safenet\LunaClient>pedClient –mode config -show
SafeNet Luna Network HSM Administration Guide
Release 7.0 007-013576-002 Rev. A June 2017 Copyright 2001-2017 GemaltoAll rights reserved. 226

10 PED Authentication
pedclient mode deleteid
Deletes a PEDID mapping between a specified PED and PEDServer.
Syntax
pedclient mode deleteid -id <pedid> [-logfilename <filename>] [-loginfo <0 or 1>] [-logwarning <0 or 1>] [-
logerror <0 or 1>] [-logtrace <0 or 1>] [-maxlogfilesize <size>] [-locallogger]
Option Description
-id <pedid> Specifies the ID of the PED to be deleted from the map.
-logfilename <filename> Optional. Specifies the log file name to which the logger should log messages.
-loginfo <0 or 1> Optional. Specifies if the logger should log "info" messages. Set to 0 for no, 1 for
yes.
-logwarning <0 or 1> Optional. Specifies if the logger should log "warning" messages. Set to 0 for no, 1
for yes.
-logerror <0 or 1> Optional. Specifies if the logger should log "error" messages. Set to 0 for no, 1 for
yes.
-logtrace <0 or 1> Optional. Specifies if the logger should log "trace" messages. Set to 0 for no, 1 for
yes.
-maxlogfilesize <size> Optional. Specifies the maximum log file size in KB.
-locallogger Optional. Specifies that the Remote PED logger should be used, not the IS
logging system.
Example
C:\Program Files\Safenet\LunaClient>pedClient –mode deleteid -id 1234
SafeNet Luna Network HSM Administration Guide
Release 7.0 007-013576-002 Rev. A June 2017 Copyright 2001-2017 GemaltoAll rights reserved. 227

10 PED Authentication
pedclient mode releaseid
Releases a PEDID mapping from the HSM it was assigned to.
Syntax
pedclient mode releaseid -id <pedid> [-logfilename <filename>] [-loginfo <0 or 1>] [-logwarning <0 or 1>] [-
logerror <0 or 1>] [-logtrace <0 or 1>] [-maxlogfilesize <size>] [-locallogger]
Option Description
-id <pedid> Specifies the ID of the PED to be released.
-logfilename <filename> Optional. Specifies the log file name to which the logger should log messages.
-loginfo <0 or 1> Optional. Specifies if the logger should log "info" messages. Set to 0 for no, 1 for
yes.
-logwarning <0 or 1> Optional. Specifies if the logger should log "warning" messages. Set to 0 for no, 1
for yes.
-logerror <0 or 1> Optional. Specifies if the logger should log "error" messages. Set to 0 for no, 1 for
yes.
-logtrace <0 or 1> Optional. Specifies if the logger should log "trace" messages. Set to 0 for no, 1 for
yes.
-maxlogfilesize <size> Optional. Specifies the maximum log file size in KB.
-locallogger Optional. Specifies that the Remote PED logger should be used, not the IS
logging system.
Example
C:\Program Files\Safenet\LunaClient>pedClient –mode releaseid -id 1234
SafeNet Luna Network HSM Administration Guide
Release 7.0 007-013576-002 Rev. A June 2017 Copyright 2001-2017 GemaltoAll rights reserved. 228

10 PED Authentication
pedclient mode setid
Creates a PEDID mapping between a specified PED and PEDServer.
Syntax
pedclient mode setid -id <pedid> -id_ip <hostname> -id_port <port> [-logfilename <filename>] [-loginfo <0 or 1>]
[-logwarning <0 or 1>] [-logerror <0 or 1>] [-logtrace <0 or 1>] [-maxlogfilesize <size>] [-locallogger]
Option Description
-id <pedid> Specifies the ID of the PED to be mapped.
-id_ip <hostname> Specifies the IP address or hostname of the PEDServer to be linked with the
PEDID.
-id_port <port> Specifies the PEDServer port to be linked with the PEDID.
-logfilename <filename> Optional. Specifies the log file name to which the logger should log messages.
-loginfo <0 or 1> Optional. Specifies if the logger should log "info" messages. Set to 0 for no, 1 for
yes.
-logwarning <0 or 1> Optional. Specifies if the logger should log "warning" messages. Set to 0 for no, 1
for yes.
-logerror <0 or 1> Optional. Specifies if the logger should log "error" messages. Set to 0 for no, 1 for
yes.
-logtrace <0 or 1> Optional. Specifies if the logger should log "trace" messages. Set to 0 for no, 1 for
yes.
-maxlogfilesize <size> Optional. Specifies the maximum log file size in KB.
-locallogger Optional. Specifies that the Remote PED logger should be used, not the IS
logging system.
Example
C:\Program Files\Safenet\LunaClient>pedClient –mode setid -id 1234 -id_ip myhostname -id_port
3456
SafeNet Luna Network HSM Administration Guide
Release 7.0 007-013576-002 Rev. A June 2017 Copyright 2001-2017 GemaltoAll rights reserved. 229

10 PED Authentication
pedclient mode show
Queries if a PEDClient is currently running and gets details about the PEDClient.
Syntax
pedclient mode show [-admin <admin port number>] [-eadmin <0 or 1>] [-socketreadtimeout <int>] [-
socketwritetimeout <int>] [-logfilename <filename>] [-loginfo <0 or 1>] [-logwarning <0 or 1>] [-logtrace <0 or 1>]
[-maxlogfilesize <size>] [-locallogger]
Option Description
-admin <admin port number> Optional. Specifies the administration port number to use.
-eadmin <0 or 1> Optional. Specifies if the administration port is on "localhost" or on the external
host name.
-socketreadtimeout <int> Optional. Specifies the socket read timeout, in seconds.
-socketwritetimeout <int> Optional. Specifies the socket write timeout, in seconds.
-logfilename <filename> Optional. Specifies the log file name to which the logger should log messages.
-loginfo <0 or 1> Optional. Specifies if the logger should log "info" messages. Set to 0 for no, 1 for
yes.
-logwarning <0 or 1> Optional. Specifies if the logger should log "warning" messages. Set to 0 for no, 1
for yes.
-logerror <0 or 1> Optional. Specifies if the logger should log "error" messages. Set to 0 for no, 1 for
yes.
-logtrace <0 or 1> Optional. Specifies if the logger should log "trace" messages. Set to 0 for no, 1 for
yes.
-maxlogfilesize <size> Optional. Specifies the maximum log file size in KB.
-locallogger Optional. Specifies that the Remote PED logger should be used, not the IS
logging system.
Example
C:\Program Files\Safenet\LunaClient>pedClient –mode show
SafeNet Luna Network HSM Administration Guide
Release 7.0 007-013576-002 Rev. A June 2017 Copyright 2001-2017 GemaltoAll rights reserved. 230

10 PED Authentication
pedclient mode start
Starts up the PEDClient.
Syntax
pedclient mode start [-winservice] [-eadmin <0 or 1>] [-idletimeout <int>] [-socketreadtimeout <int>] [-
socketwritetimeout <int>] [-shutdowntimeout <int>] [-pstartuptimeout <int>][-pshutdowntimeout <int>] [-
logfilename <filename>] [-loginfo <0 or 1>] [-logwarning <0 or 1>] [-logtrace <0 or 1>] [-maxlogfilesize <size>] [-
locallogger]
Option Description
-winservice Starts the PEDClient for Windows service. The standard parameters used for
pedclient mode start can be used for pedclient mode start -winservice as
well.
-eadmin <0 or 1> Optional. Specifies if the administration port is on "localhost" or on the external
host name.
-idletimeout <int> Optional. Specifies the idle connection timeout, in seconds.
-socketreadtimeout <int> Optional. Specifies the socket read timeout, in seconds.
-socketwritetimeout <int> Optional. Specifies the socket write timeout, in seconds.
-shutdowntimeout <int> Optional. Specifies the shutdown timeout for internal services, in seconds.
-pstartuptimeout <int> Optional. Specifies the startup timeout for the detached process, in seconds.
-pshutdowntimeout <int> Optional. Specifies the shutdown timeout for the detached process, in seconds.
-logfilename <filename> Optional. Specifies the log file name to which the logger should log messages.
-loginfo <0 or 1> Optional. Specifies if the logger should log "info" messages. Set to 0 for no, 1 for
yes.
-logwarning <0 or 1> Optional. Specifies if the logger should log "warning" messages. Set to 0 for no, 1
for yes.
-logerror <0 or 1> Optional. Specifies if the logger should log "error" messages. Set to 0 for no, 1 for
yes.
-logtrace <0 or 1> Optional. Specifies if the logger should log "trace" messages. Set to 0 for no, 1 for
yes.
-maxlogfilesize <size> Optional. Specifies the maximum log file size in KB.
-locallogger Optional. Specifies that the Remote PED logger should be used, not the IS
logging system.
Example
C:\Program Files\Safenet\LunaClient>pedClient –mode start
SafeNet Luna Network HSM Administration Guide
Release 7.0 007-013576-002 Rev. A June 2017 Copyright 2001-2017 GemaltoAll rights reserved. 231

10 PED Authentication
pedclient mode stop
Shuts down the PEDClient.
Syntax
pedclient mode stop [-eadmin <0 or 1>] [-socketreadtimeout <int>] [-socketwritetimeout <int>] [-
shutdowntimeout <int>] [-pstartuptimeout <int>][-pshutdowntimeout <int>] [-logfilename <filename>] [-loginfo
<0 or 1>] [-logwarning <0 or 1>] [-logtrace <0 or 1>] [-maxlogfilesize <size>] [-locallogger]
Option Description
-eadmin <0 or 1> Optional. Specifies if the administration port is on "localhost" or on the external
host name.
-socketreadtimeout <int> Optional. Specifies the socket read timeout, in seconds.
-socketwritetimeout <int> Optional. Specifies the socket write timeout, in seconds.
-shutdowntimeout <int> Optional. Specifies the shutdown timeout for internal services, in seconds.
-pstartuptimeout <int> Optional. Specifies the startup timeout for the detached process, in seconds.
-pshutdowntimeout <int> Optional. Specifies the shutdown timeout for the detached process, in seconds.
-logfilename <filename> Optional. Specifies the log file name to which the logger should log messages.
-loginfo <0 or 1> Optional. Specifies if the logger should log "info" messages. Set to 0 for no, 1 for
yes.
-logwarning <0 or 1> Optional. Specifies if the logger should log "warning" messages. Set to 0 for no, 1
for yes.
-logerror <0 or 1> Optional. Specifies if the logger should log "error" messages. Set to 0 for no, 1 for
yes.
-logtrace <0 or 1> Optional. Specifies if the logger should log "trace" messages. Set to 0 for no, 1 for
yes.
-maxlogfilesize <size> Optional. Specifies the maximum log file size in KB.
-locallogger Optional. Specifies that the Remote PED logger should be used, not the IS
logging system.
Example
C:\Program Files\Safenet\LunaClient>pedClient –mode stop
SafeNet Luna Network HSM Administration Guide
Release 7.0 007-013576-002 Rev. A June 2017 Copyright 2001-2017 GemaltoAll rights reserved. 232

10 PED Authentication
pedclient mode testid
Tests a PEDID mapping between a specified PED and PEDServer.
Syntax
pedclient mode testid -id <pedid> [-logfilename <filename>] [-loginfo <0 or 1>] [-logwarning <0 or 1>] [-logerror
<0 or 1>] [-logtrace <0 or 1>] [-maxlogfilesize <size>] [-locallogger]
Option Description
-id <pedid> Specifies the ID of the PED to be tested.
-logfilename <filename> Optional. Specifies the log file name to which the logger should log messages.
-loginfo <0 or 1> Optional. Specifies if the logger should log "info" messages. Set to 0 for no, 1 for
yes.
-logwarning <0 or 1> Optional. Specifies if the logger should log "warning" messages. Set to 0 for no, 1
for yes.
-logerror <0 or 1> Optional. Specifies if the logger should log "error" messages. Set to 0 for no, 1 for
yes.
-logtrace <0 or 1> Optional. Specifies if the logger should log "trace" messages. Set to 0 for no, 1 for
yes.
-maxlogfilesize <size> Optional. Specifies the maximum log file size in KB.
-locallogger Optional. Specifies that the Remote PED logger should be used, not the IS
logging system.
Example
C:\Program Files\Safenet\LunaClient>pedClient –mode testid -id 1234
SafeNet Luna Network HSM Administration Guide
Release 7.0 007-013576-002 Rev. A June 2017 Copyright 2001-2017 GemaltoAll rights reserved. 233

10 PED Authentication
The PedServer Commands
Use the pedserver commands to manage certificates in PedServer and the appliance, initiate connections between the
PED and HSM, and select the PED for HSMoperation.
Note: The pedserver commands are available on Windows only.
To run PedServer from the command line, you must specify one of the following three options.
Syntax
pedserver
appliance
mode
regen
Option Description
appliance Registers or deregisters an appliance, or lists the registered appliances. Applies
to server-initiated (peer-to-peer) mode only. See "pedserver appliance"on the next
page.
mode Specifies the mode that the PEDServer will be executed in. See "pedserver
mode"on page 239.
regen Regenerates the client certificate. Applies to server-initiated (peer-to-peer) mode
only. See "pedserver regen"on page 249.
SafeNet Luna Network HSM Administration Guide
Release 7.0 007-013576-002 Rev. A June 2017 Copyright 2001-2017 GemaltoAll rights reserved. 234

10 PED Authentication
pedserver appliance
Registers or deregisters an appliance, or lists the registered appliances. These commands apply to server-initiated
(peer-to-peer) mode only.
Syntax
pedserver appliance
register
deregister
list
Option Description
register Registers an appliance. See "pedserver appliance register"on page 238
deregister Deregisters an appliance. See "pedserver appliance deregister"on the next page.
list Lists the registered appliances. See "pedserver appliance list"on page 237.
SafeNet Luna Network HSM Administration Guide
Release 7.0 007-013576-002 Rev. A June 2017 Copyright 2001-2017 GemaltoAll rights reserved. 235

10 PED Authentication
pedserver appliance deregister
Deregister an appliance certificate from PEDServer.
Syntax
pedserver appliance deregister -name <unique name> [-force]
Option Description
-name <unique name> Specifies the name of the appliance to be deregistered from PED Server.
-force Optional parameter. Suppresses any prompts.
Example
C:\Program Files\Safenet\LunaClient>pedServer –appliance register –name hello -force
SafeNet Luna Network HSM Administration Guide
Release 7.0 007-013576-002 Rev. A June 2017 Copyright 2001-2017 GemaltoAll rights reserved. 236

10 PED Authentication
pedserver appliance list
Displays a list of appliances registered with PEDServer.
Syntax
pedserver appliance list
Example
C:\Program Files\Safenet\LunaClient>pedServer –appliance list
>
Server Name IP Address Port Number Certificate Common
Name
____________________________________________________________________________
abox 192.20.1.23 9697 test2
bbox 192.20.12.34 9696 test1
hello 192.20.1.34 9876 hellocert
SafeNet Luna Network HSM Administration Guide
Release 7.0 007-013576-002 Rev. A June 2017 Copyright 2001-2017 GemaltoAll rights reserved. 237

10 PED Authentication
pedserver appliance register
Register an appliance certificate with PEDServer.
Syntax
pedserver appliance register -name <unique name> -certificate <appliance certificate file> -ip <appliance server IP
address> [-port <port number>]
Option Description
-name <unique name> Specifies the name of the appliance to be registered to PED Server.
-certificate <appliance
certificate file>
Specifies the full path and filename of the certificate that was retrieved from the
appliance.
-ip <appliance server IP
address>
Specifies the IP address of the appliance server.
-port <port number> Optional field. Specifies the port number used to connect to the appliance (directly
or indirectly according to network configuration).
Range: 0-65525
Example
C:\Program Files\Safenet\LunaClient>pedServer –appliance register –name hello -certificate the-
best-appliance.pem -ip 123.321.123.321 –port 9697
SafeNet Luna Network HSM Administration Guide
Release 7.0 007-013576-002 Rev. A June 2017 Copyright 2001-2017 GemaltoAll rights reserved. 238

10 PED Authentication
pedserver mode
Specifies the mode that the PedServer will be executed in.
Syntax
pedserver mode
config
connect
disconnect
show
start
stop
Option Description
config Modifies or shows existing configuration file settings. See "pedserver mode
config"on the next page.
connect Connects to the appliance. See "pedserver mode connect"on page 242.
disconnect Disconnects from the appliance. See "pedserver mode disconnect"on page 243.
show Queries if a PEDServer is currently running, and gets details about the
PEDServer. See "pedserver mode show"on page 244.
start Starts the PED Server. See "pedserver mode start"on page 246.
stop Shuts down an existing PEDServer. See "pedserver mode stop"on page 248
SafeNet Luna Network HSM Administration Guide
Release 7.0 007-013576-002 Rev. A June 2017 Copyright 2001-2017 GemaltoAll rights reserved. 239

10 PED Authentication
pedserver mode config
Shows and modifies internal PedServer configuration file settings.
Syntax
pedserver mode config -name <registered appliance name> -show -set [-port <server port>] [-set][-configfile
<filename>] [-admin <admin port number>] [-eserverport <0 or 1>] [-eadmin <0 or 1>] [-idletimeout <int>] [-
socketreadtimeout <int>] [-socketwritetimeout <int>] [-internalshutdowntimeout <int>] [-
bgprocessstartuptimeout <int>] [-bgprocessshutdowntimeout <int>] [-logfilename <filename>] [-loginfo <0 or 1>]
[-logwarning <0 or 1>] [-logerror <0 or 1>] [-logtrace <0 or 1>] [-maxlogfilesize <size>] [-pinginterval <int>] [-
pingtimeout <int>]
Option Description
-name <registered appliance
name>
Specifies the name of the registered appliance to be configured.
-show Displays the contents of the PEDServer configuration file.
-set Updates the PEDServer configuration file to be up to date with other supplied
options.
-port <server port> Optional. Specifies the server port number.
-configfile <filename> Optional. Specifies which PEDServer configuration file to use.
-admin <admin port number> Optional. Specifies the administration port number.
-eserverport <0 or 1> Optional. Specifies if the server port is on "localhost" or listening on the external
host name.
-eadmin <0 or 1> Optional. Specifies if the administration is on "localhost" or listening on the
external host name.
-idletimeout <int> Optional. Specifies the idle connection timeout, in seconds.
-socketreadtimeout <int> Optional. Specifies the socket read timeout, in seconds.
-socketwritetimeout <int> Optional. Specifies socket write timeout, in seconds.
-internalshutdowntimeout
<int>
Optional. Specifies the shutdown timeout for internal services, in seconds.
-bgprocessstartuptimeout
<int>
Optional. Specifies the startup timeout for the detached process, in seconds.
-bgprocessshutdowntimeout
<int>
Optional. Specifes the shutdown timeout for the detached process, in seconds.
-logfilename <filename> Optional. Specifies the log file name to which the logger should log messages.
-loginfo <0 or 1> Optional. Specifies if the logger should log "info" messages. Set to 0 for no, 1 for
yes.
SafeNet Luna Network HSM Administration Guide
Release 7.0 007-013576-002 Rev. A June 2017 Copyright 2001-2017 GemaltoAll rights reserved. 240

10 PED Authentication
Option Description
-logwarning <0 or 1> Optional. Specifies if the logger should log "warning" messages. Set to 0 for no, 1
for yes.
-logerror <0 or 1> Optional. Specifies if the logger should log "error" messages. Set to 0 for no, 1 for
yes.
-logtrace <0 or 1> Optional. Specifies if the logger should log "trace" messages. Set to 0 for no, 1 for
yes.
-maxlogfilesize <size> Optional. Specifies the maximum log file size in KB.
-pinginterval <int> Optional. Specifies the time interval between pink commands, in seconds.
-pingtimeout <int> Optional. Specifies timeout of the ping response, in seconds.
Example
C:\Program Files\Safenet\LunaClient>pedServer –mode config -name hellohi -show
SafeNet Luna Network HSM Administration Guide
Release 7.0 007-013576-002 Rev. A June 2017 Copyright 2001-2017 GemaltoAll rights reserved. 241

10 PED Authentication
pedserver mode connect
Connects to the appliance by retrieving information (IP address, port, PEDServer certificate) from the PED Server
configuration file.
If the running mode is legacy, an error is returned. pedserver mode connect is not a valid command for legacy
connections.
The connect command will try connecting to the PEDClient 20 times before giving up.
Syntax
pedserver mode connect -name <registered appliance name> [-configfile <filename>] [-logfilename <filename>] [-
loginfo <0 or 1>] [-logwarning <0 or 1>] [-logerror <0 or 1>] [-logtrace <0 or 1>] [-maxlogfilesize <size>]
Option Description
-name <registered appliance
name>
Specifies the name of the registered appliance to be connected to PED Server.
-configfile <filename> Optional. Specifies which PEDServer configuration file to use.
-logfilename <filename> Optional. Specifies the log file name to which the logger should log messages.
-loginfo <0 or 1> Optional. Specifies if the logger should log "info" messages. Set to 0 for no, 1 for
yes.
-logwarning <0 or 1> Optional. Specifies if the logger should log "warning" messages. Set to 0 for no, 1
for yes.
-logerror <0 or 1> Optional. Specifies if the logger should log "error" messages. Set to 0 for no, 1 for
yes.
-logtrace <0 or 1> Optional. Specifies if the logger should log "trace" messages. Set to 0 for no, 1 for
yes.
-maxlogfilesize <size> Optional. Specifies the maximum log file size in KB.
Example
C:\Program Files\Safenet\LunaClient>pedServer –mode connect -name hellohi
>Connecting to Luna SA. Please wait....
>Successfully connected to LunaSA.
SafeNet Luna Network HSM Administration Guide
Release 7.0 007-013576-002 Rev. A June 2017 Copyright 2001-2017 GemaltoAll rights reserved. 242

10 PED Authentication
pedserver mode disconnect
Disconnects the PEDServer from the appliance.
If the running mode is legacy, an error is returned. pedserver mode disconnect is not a valid command for legacy
connections.
Termination of the connection may take a few minutes.
Syntax
pedserver mode disconnect -name <registered appliance name> [-configfile <filename>] [-logfilename
<filename>] [-loginfo <0 or 1>] [-logwarning <0 or 1>] [-logerror <0 or 1>] [-logtrace <0 or 1>] [-maxlogfilesize
<size>]
Option Description
-name <registered appliance
name>
Specifies the name of the registered appliance to be disconnected from PED
Server.
-configfile <filename> Optional. Specifies which PEDServer configuration file to use.
-logfilename <filename> Optional. Specifies the log file name to which the logger should log messages.
-loginfo <0 or 1> Optional. Specifies if the logger should log "info" messages. Set to 0 for no, 1 for
yes.
-logwarning <0 or 1> Optional. Specifies if the logger should log "warning" messages. Set to 0 for no, 1
for yes.
-logerror <0 or 1> Optional. Specifies if the logger should log "error" messages. Set to 0 for no, 1 for
yes.
-logtrace <0 or 1> Optional. Specifies if the logger should log "trace" messages. Set to 0 for no, 1 for
yes.
-maxlogfilesize <size> Optional. Specifies the maximum log file size in KB.
Example
C:\Program Files\Safenet\LunaClient>pedServer –mode disconnect -name hellohi
>Connection to Luna SA terminated.
SafeNet Luna Network HSM Administration Guide
Release 7.0 007-013576-002 Rev. A June 2017 Copyright 2001-2017 GemaltoAll rights reserved. 243

10 PED Authentication
pedserver mode show
Queries if a PEDServer is currently running, and gets details about the PEDServer.
Syntax
pedserver mode show [-name <registered appliance name>] [-configfile <filename>] [-logfilename <filename>] [-
loginfo <0 or 1>] [-logwarning <0 or 1>] [-logerror <0 or 1>] [-logtrace <0 or 1>] [-maxlogfilesize <size>]
Option Description
-name <registered appliance
name>
Specifies the name of the registered appliance to be queried. Applies to server-
initiated (peer-to-peer) mode only.
-configfile <filename> Optional. Specifies which PEDServer configuration file to use.
-logfilename <filename> Optional. Specifies the log file name to which the logger should log messages.
-loginfo <0 or 1> Optional. Specifies if the logger should log "info" messages. Set to 0 for no, 1 for
yes.
-logwarning <0 or 1> Optional. Specifies if the logger should log "warning" messages. Set to 0 for no, 1
for yes.
-logerror <0 or 1> Optional. Specifies if the logger should log "error" messages. Set to 0 for no, 1 for
yes.
-logtrace <0 or 1> Optional. Specifies if the logger should log "trace" messages. Set to 0 for no, 1 for
yes.
-maxlogfilesize <size> Optional. Specifies the maximum log file size in KB.
Example
C:\Program Files\Safenet\LunaClient>pedServer –mode show -name hellohi
>Ped Server launched in status mode.
Server Information:
Hostname: ABC1-123123
IP: 192.10.10.123
Firmware Version: 2.5.0-1
PedII Protocol Version: 1.0.1-0
Software Version: 1.0.5 (10005)
Ped2 Connection Status: Connected
Ped2 RPK Count 1
Ped2 RPK Serial Numbers (1a123456789a1234)
Client Information: Not Available
Operating Information:
Server Port: 1234
External Server Interface: Yes
Admin Port: 1235
External Admin Interface: No
Server Up Time: 8 (secs)
Server Idle Time: 8 (secs) (100%)
Idle Timeout Value: 1800 (secs)
Current Connection Time: 0 (secs)
SafeNet Luna Network HSM Administration Guide
Release 7.0 007-013576-002 Rev. A June 2017 Copyright 2001-2017 GemaltoAll rights reserved. 244

10 PED Authentication
Current Connection Idle Time: 0 (secs)
Current Connection Total Idle Time: 0 (secs) (100%)
Total Connection Time: 0 (secs)
Total Connection Idle Time: 0 (secs) (100%)
>Show command passed.
SafeNet Luna Network HSM Administration Guide
Release 7.0 007-013576-002 Rev. A June 2017 Copyright 2001-2017 GemaltoAll rights reserved. 245

10 PED Authentication
pedserver mode start
Starts up the PEDServer.
Syntax
pedserver mode start [-name <registered appliance name>] [-port <server port>] [-configfile <filename>] [-admin
<admin port number>] [-eserverport <0 or 1>] [-eadmin <0 or 1>] [-idletimeout <int>] [-socketreadtimeout <int>] [-
socketwritetimeout <int>] [-internalshutdowntimeout <int>] [-bgprocessstartuptimeout <int>] [-
bgprocessshutdowntimeout <int>] [-logfilename <filename>] [-loginfo <0 or 1>] [-logwarning <0 or 1>] [-logerror
<0 or 1>] [-logtrace <0 or 1>] [-maxlogfilesize <size>] [-pinginterval <int>] [-pingtimeout <int>] [-force]
Option Description
-name <registered appliance
name>
Specifies the name of the registered appliance to be started with PED Server.
Applies to server-initiated (peer-to-peer) mode only.
-port <server port> Optional. Specifies the server port number.
-configfile <filename> Optional. Specifies which PEDServer configuration file to use.
-admin <admin port number> Optional. Specifies the administration port number.
-eserverport <0 or 1> Optional. Specifies if the server port is on "localhost" or listening on the external
host name.
-eadmin <0 or 1> Optional. Specifies if the administration is on "localhost" or listening on the
external host name.
-idletimeout <int> Optional. Specifies the idle connection timeout, in seconds.
-socketreadtimeout <int> Optional. Specifies the socket read timeout, in seconds.
-socketwritetimeout <int> Optional. Specifies socket write timeout, in seconds.
-internalshutdowntimeout
<int>
Optional. Specifies the shutdown timeout for internal services, in seconds.
-bgprocessstartuptimeout
<int>
Optional. Specifies the startup timeout for the detached process, in seconds.
-bgprocessshutdowntimeout
<int>
Optional. Specifes the shutdown timeout for the detached process, in seconds.
-logfilename <filename> Optional. Specifies the log file name to which the logger should log messages.
-loginfo <0 or 1> Optional. Specifies if the logger should log "info" messages. Set to 0 for no, 1 for
yes.
-logwarning <0 or 1> Optional. Specifies if the logger should log "warning" messages. Set to 0 for no, 1
for yes.
-logerror <0 or 1> Optional. Specifies if the logger should log "error" messages. Set to 0 for no, 1 for
yes.
SafeNet Luna Network HSM Administration Guide
Release 7.0 007-013576-002 Rev. A June 2017 Copyright 2001-2017 GemaltoAll rights reserved. 246

10 PED Authentication
Option Description
-logtrace <0 or 1> Optional. Specifies if the logger should log "trace" messages. Set to 0 for no, 1 for
yes.
-maxlogfilesize <size> Optional. Specifies the maximum log file size in KB.
-pinginterval <int> Optional. Specifies the time interval between pink commands, in seconds.
-pingtimeout <int> Optional. Specifies timeout of the ping response, in seconds.
-force Optional parameter. Suppresses any prompts.
Example
C:\Program Files\Safenet\LunaClient>pedServer –mode start -name hellohi -force
>Ped Server launched in startup mode.
>Starting background process
>Background process started
>Ped Server Process created, exiting this process.
SafeNet Luna Network HSM Administration Guide
Release 7.0 007-013576-002 Rev. A June 2017 Copyright 2001-2017 GemaltoAll rights reserved. 247

10 PED Authentication
pedserver mode stop
Stops the PEDServer.
Syntax
pedserver mode stop [-name <registered appliance name>] [-configfile <filename>] [-socketwritetimeout <int>] [-
internalshutdowntimeout <int>] [-bgprocessstartuptimeout <int>] [-bgprocessshutdowntimeout <int>] [-
logfilename <filename>] [-loginfo <0 or 1>] [-logwarning <0 or 1>] [-logerror <0 or 1>] [-logtrace <0 or 1>] [-
maxlogfilesize <size>]
Option Description
-name <registered appliance
name>
Specifies the name of the registered appliance to be on which PED Server will be
stopped. Applies to server-initiated (peer-to-peer) mode only.
-configfile <filename> Optional. Specifies which PEDServer configuration file to use.
-socketreadtimeout <int> Optional. Specifies the socket read timeout, in seconds.
-socketwritetimeout <int> Optional. Specifies socket write timeout, in seconds.
-internalshutdowntimeout
<int>
Optional. Specifies the shutdown timeout for internal services, in seconds.
-bgprocessstartuptimeout
<int>
Optional. Specifies the startup timeout for the detached process, in seconds.
-bgprocessshutdowntimeout
<int>
Optional. Specifes the shutdown timeout for the detached process, in seconds.
-logfilename <filename> Optional. Specifies the log file name to which the logger should log messages.
-loginfo <0 or 1> Optional. Specifies if the logger should log "info" messages. Set to 0 for no, 1 for
yes.
-logwarning <0 or 1> Optional. Specifies if the logger should log "warning" messages. Set to 0 for no, 1
for yes.
-logerror <0 or 1> Optional. Specifies if the logger should log "error" messages. Set to 0 for no, 1 for
yes.
-logtrace <0 or 1> Optional. Specifies if the logger should log "trace" messages. Set to 0 for no, 1 for
yes.
-maxlogfilesize <size> Optional. Specifies the maximum log file size in KB.
Example
C:\Program Files\Safenet\LunaClient>pedServer –mode stop -name hellohi
SafeNet Luna Network HSM Administration Guide
Release 7.0 007-013576-002 Rev. A June 2017 Copyright 2001-2017 GemaltoAll rights reserved. 248

10 PED Authentication
pedserver regen
Regenerates the client certificate. This command is available in server-initiated (peer-to-peer) mode only.
Existing links (PedServer, NTLS or STC) will not be affected until they are terminated. Afterwards, the user is required
to re-register the client certificate to NTLS and PedServer.
Note: The pedserver regen command should be used only when there is no SafeNet Luna
HSMClient installed. When SafeNet Luna HSM Client is installed on the host computer, use
the LunaCM command clientconfig deploy with the -regen option (see "clientconfig
deploy"on page1 in the LunaCM Command Reference Guide) or, if necessary, vtl createcert
(see "vtl createCert"on page1 in the Utilities Reference Guide).
Syntax
pedserver regen -commonname <commonname> [-force]
Option Description
-commonname
<commonname>
The client's common name (CN).
-force Optional parameter. Suppresses any prompts.
Example
C:\Program Files\SafeNet\LunaClient>pedServer -regen -commonname win2016_server -force
Ped Server Version 1.0.6 (10006)
Private Key created and written to: C:\Program Files\SafeNet\LunaClient\cert\client\win2016_
serverKey.pem
Certificate created and written to: C:\Program Files\SafeNet\LunaClient\cert\client\win2016_serv-
er.pem
Successfully regenerated the client certificate.
SafeNet Luna Network HSM Administration Guide
Release 7.0 007-013576-002 Rev. A June 2017 Copyright 2001-2017 GemaltoAll rights reserved. 249

11
Performance
This chapter describes how to monitor the performance of your HSMs. It contains the following sections:
•"HSM Information Monitor"below
HSM Information Monitor
An HSM administrator might find it helpful to know how busy the HSM is and at what percentage of its capacity it has
been running.
The HSM Information Monitor is a use counter that provides an indication of momentary and cumulative resource usage
on the HSM, in the form of a percentage. The HSM firmware tracks the overall time elapsed since the last reset (Up-
Time), and the overall time during which the processor was not performing useful work (Idle-Time).
On request, the HSM calculates "Busy-time" over an interval, by subtracting Idle-time for that interval from Up-time for
the interval. Then, the load on the processor is calculated as the Busy-time divided by the Up-time, and expressed as a
percentage.
You can use the available commands for a single, one-off query, which actually takes an initial reading and then
another, five seconds later (the default setting), in order to calculate and show the one-time difference.
You can specify a sampling interval (five seconds is the shortest) and a number of repetitions for an extended view of
processor activity/resource usage. The resulting records, showing the time of each measurement, the percentage value
at that time, and the difference from the previous measurement, can be output to a file that you import into other tools to
analyze and graph the trends.
By watching trends and correlating with what your application is doing, you can:
•Determine the kinds of loads you are placing on the HSM.
•Seek efficiencies in how your applications are coded and configured.
•Plan for expansion or upgrades of your existing HSM infrastructure.
•Plan for upgrades of electrical capacity and HVAC capacity.
Notes about Monitor/Counter Behavior
When performing certain operations the HSM reaches its maximum performance capability before the counter reaches
100%. This occurs because the counter measures the load on the HSM’s CPU and the CPU is able to saturate the
asymmetric engines and still have capacity to perform other actions.
Also, symmetric cryptographic operations cause the counter to quickly rise to 90% even though there is significant
remaining capacity. This behavior occurs because, as the HSM receives more concurrent symmetric commands, its
CPU is able to handle them more efficiently (by performing them in bulk) – thus achieving more throughput from the
same number of CPU cycles.
See "hsm information"on page1in the LunaSH Reference Guide.
SafeNet Luna Network HSM Administration Guide
Release 7.0 007-013576-002Rev. A June 2017 Copyright 2001-2017 GemaltoAll rights reserved. 250

12
Security Effects of Administrative Actions
Actions that you take, in the course of administering your SafeNet Luna HSM, can have effects, including destruction,
on the roles, the spaces, and the contents of your HSM and its application partition(s). It is important to be aware of
such consequences before taking action.
Overt Security Actions
Some actions in the administration of the HSM, or of an application partition, are explicitly intended to adjust specific
security aspects of the HSM or partition. Examples are:
•Changing a password
•Modifying a policy to make a password or other attribute more stringent than the original setting
Those are discussed in their own sections.
Actions with Security- and Content-Affecting Outcomes
Other administrative events have security repercussions as included effects of the primary action, which could have
other intent. Some examples are:
•HSM factory reset
•HSM zeroization
•Change of a destructive policy
•Installation/application of a destructive Capability Update
•HSM initialization
•Application partition initialization
This table lists some major administrative actions that can be performed on the HSM, and compares relevant security-
related effects. Use the information in this table to help decide if your contemplated action is appropriate in current
circumstances, or if additional preparation (such as backup of partition content, collection of audit data) would be
prudent before continuing.
Factory Reset HSM
Domain Destroyed
HSM SO Role Destroyed
Partition SO Role Destroyed
SafeNet Luna Network HSM Administration Guide
Release 7.0 007-013576-002Rev. A June 2017 Copyright 2001-2017 GemaltoAll rights reserved. 251

12 Security Effects of Administrative Actions
Auditor Role Destroyed
Partition Roles Destroyed
HSM or Partition/Contents HSM/Destroyed
HSM Policies Reset
RPV Destroyed
Messaging You are about to factory reset the HSM. All contents of the HSM will be destroyed.
HSM policies will be reset and the remote PED vector will be erased.
Zeroize HSM
Domain Destroyed
HSM SO Role Destroyed
Partition SO Role Destroyed
Auditor Role Unchanged
Partition Roles Destroyed
HSM or Partition/Contents HSM/Destroyed
HSM Policies Unchanged
RPV Unchanged
Messaging You are about to zeroize the HSM. All contents of the HSM will be destroyed. HSM
policies, remote PED vector and Auditor left unchanged.
Change Destructive HSM Policy
Domain Unchanged
HSM SO Role Unchanged
Partition SO Role Destroyed
Auditor Role Unchanged
Partition Roles Destroyed
HSM or Partition/Contents HSM/Destroyed
HSM Policies Unchanged except for new policy
RPV Unchanged
Messaging You are about to change a destructive HSM policy. All partitions of the HSM will be
destroyed.
SafeNet Luna Network HSM Administration Guide
Release 7.0 007-013576-002 Rev. A June 2017 Copyright 2001-2017 GemaltoAll rights reserved. 252

12 Security Effects of Administrative Actions
Apply Destructive CUF Update
Domain Destroyed
HSM SO Role Destroyed
Partition SO Role Destroyed
Auditor Role Unchanged
Partition Roles Destroyed
HSM or Partition/Contents HSM/Destroyed
HSM Policies Unchanged
RPV Unchanged
Messaging You are about to apply a destructive update. All contents of the HSM will be
destroyed.
HSM Initialize When Zeroized (hard init)
Domain Destroyed
HSM SO Role Destroyed
Partition SO Role Destroyed
Auditor Role Unchanged
Partition Roles Destroyed
HSM or Partition/Contents HSM/Destroyed
HSM Policies Unchanged
RPV Unchanged
Messaging You are about to initialize the HSM. All contents of the HSM will be destroyed.
HSM Initialize From Non-Zeroized State (soft init)
Domain Unchanged
HSM SO Role Unchanged
Partition SO Role Destroyed
Auditor Role Unchanged
Partition Roles Destroyed
SafeNet Luna Network HSM Administration Guide
Release 7.0 007-013576-002 Rev. A June 2017 Copyright 2001-2017 GemaltoAll rights reserved. 253

12 Security Effects of Administrative Actions
HSM or Partition/Contents HSM/Destroyed
HSM Policies Unchanged
RPV Unchanged
Messaging You are about to initialize the HSM that is already initialized. All partitions of the
HSM will be destroyed. You are required to provide the current SO password.
Partition Initialize When Zeroized (hard init)
Domain Unchanged
HSM SO Role Unchanged
Partition SO Role Destroyed
Auditor Role Unchanged
Partition Roles Destroyed
HSM or Partition/Contents Partition/Destroyed
HSM Policies Unchanged
RPV Unchanged
Messaging You are about to initialize the partition. All contents of the partition will be destroyed.
Partition Initialize From Non-Zeroized State (soft init)
Domain Unchanged
HSM SO Role Unchanged
Partition SO Role Destroyed
Auditor Role Unchanged
Partition Roles Destroyed
HSM or Partition/Contents Partition/Destroyed
HSM Policies Unchanged
RPV Unchanged
Messaging You are about to initialize the partition that is already initialized. All contents of the
partition will be destroyed. You are required to provide the current Partition SO
password.
SafeNet Luna Network HSM Administration Guide
Release 7.0 007-013576-002 Rev. A June 2017 Copyright 2001-2017 GemaltoAll rights reserved. 254

12 Security Effects of Administrative Actions
Elsewhere
Certain other actions can sometimes cause collateral changes to the HSM, like firmware rollback and update. They
usually do not affect contents, unless a partition is full and the action changes the size of partitions or changes the
amount of space-per-partition that is taken by overhead/infrastructure. These are discussed elsewhere.
SafeNet Luna Network HSM Administration Guide
Release 7.0 007-013576-002 Rev. A June 2017 Copyright 2001-2017 GemaltoAll rights reserved. 255

13
Secure Transport Mode
Secure Transport Mode (STM) provides a method for verifying whether or not an HSMhas been tampered while not in
your possession, such as when you ship the HSMto another location, or place it in storage. For example, you could use
STM in a workflow where you pre-configure thecapabilities for your HSMs at a central location before deploying them to
a regional location. Enabling STM before shipping the HSMs allows you to confirm that they have not been tampered
between the time they were configured at the central location to the time they were received at the regional location.
Only the HSMSOcan place an initialized HSM into STM, or recover the HSMfrom STM. When you enable STM, it
temporarily locks the HSM, retaining its current configuration and key material, and recording its current state. STM
generates a unique 16-character verification string and a 16-character random user string. These unique strings allow
you to verify whether or not the HSMhas been tampered while in STM. When recovering from STM, you will be asked
to provide the random user string:
•If the verification string generated matches the verification string generated when you placed the HSMin STM,the
HSMhas not been tampered while in STM.
•If the verification string generated does not match the verification string generated when you placed the HSMin
STM, the HSMhas been tampered while in STM, or a different random user string has been entered.
Note: The string is for verification purposes only. Entering a different string will not prevent you
from recovering the HSM from STM.
See also "Tamper Events"on page 303.
For command syntax, see "hsm stm"on page1.
Placing an HSMInto Secure Transport Mode
Only the HSMSOcan place an initialized HSM into STM. When the HSM is zeroized, HSM SOlog in is not required.
CAUTION: If the HSM contains sensitive key material, ensure that you have a full backup of
the HSM contents before proceeding.
To place an HSM into Secure Transport Mode:
1. Log in as the HSMSO.
2. Backup the HSM contents. See "Backup and Restore HSMs and Partitions"on page 36 for details.
3. Enter the following command to place the HSMinto STM:
hsm stm transport
4. After confirming the action, you are presented with:
– Verification String: <XXXX-XXXX-XXXX-XXXX>
– Random User String: <XXXX-XXXX-XXXX-XXXX>
SafeNet Luna Network HSM Administration Guide
Release 7.0 007-013576-002Rev. A June 2017 Copyright 2001-2017 GemaltoAll rights reserved. 256

13 Secure Transport Mode
Record both strings. They are required to verify that the HSMhas not been tampered while in STM.
CAUTION: Transmit the verification string and random user string to the receiver of the HSM
using a secure method, distinct from the transport of the physical HSM, so that it is not possible
for an attacker to have access to both the HSMand the verification codes while the HSM is in
STM.
Recovering an HSM From Secure Transport Mode
Only the HSMSOcan recover an initialized HSM that has been placed into STM. When the HSM is zeroized, HSM
SOlog in is not required.
New HSMs
New HSMs are shipped from the factory in Secure Transport Mode (STM). You must recover from STM before you can
initialize the HSM.
As part of the delivery of your new HSM, you should have received an email from Gemalto Client Services containing
two 16-digit strings:
•Random User String: XXXX-XXXX-XXXX-XXXX
•Verification String: XXXX-XXXX-XXXX-XXXX
You will need both of these strings to recover from STM.
To recover an HSM from STM and verify its integrity:
1. Ensure that you have the two strings that were presented when the HSM was placed into STM, or that were
emailed to you if this is a new HSM.
2. If the HSM is initialized, log in as the HSMSO. If this is a new or zeroized HSM, skip to the next step.
3. Enter the following command to recover from STM, using the random user string that was displayed when the
HSMwas placed in STM, or that was emailed to you if this is a new HSM.:
lunash:> hsm stm recover -randomuserstring <XXXX-XXXX-XXXX-XXXX>
4. You are presented with a verification string:
–if the verification string matches the original verification string, the HSM has not been tampered, and can be
safely re-deployed.
–if the verification string does not match the original verification string, the HSM has been tampered while in
STM.
5. Enter proceed to recover from STM (regardless of whether the strings match or not), or enter quit to remain in
STM.
If the verification strings do not match:
1. If this is a new HSM, contact Gemalto Technical Support. Otherwise, proceed with the following steps.
2. Enter the following command to determine the cause of the tamper condition:
hsm tamper show
See "Tamper Events"on page 303 for more information.
SafeNet Luna Network HSM Administration Guide
Release 7.0 007-013576-002 Rev. A June 2017 Copyright 2001-2017 GemaltoAll rights reserved. 257

13 Secure Transport Mode
3. Take the appropriate action. If you decide that the tamper condition warrants resetting the HSM, enter the following
commands to reset the HSMto its factory settings.
hsm factoryreset
sysconf config factoryreset -service all
4. Following a factory reset, restore your settings and key material from backup. See "Backup and Restore HSMs and
Partitions"on page 36 for details.
SafeNet Luna Network HSM Administration Guide
Release 7.0 007-013576-002 Rev. A June 2017 Copyright 2001-2017 GemaltoAll rights reserved. 258

14
Secure Trusted Channel (STC)
This chapter describes Secure Trusted Channel (STC). It contains the following sections:
•"STC Overview"below
•"Enabling or Disabling STC on the HSM"on page 263
•"Enabling or Disabling STC on a Partition"on page 265
•"Establishing and Configuring the STC Admin Channel on a SafeNet Luna Network HSM Appliance"on page 266
•"Using a Hard Token to Store the STC Client Identity"on page 268
•"Configuring the Network and Security Settings for an STC Link"on page 273
•"Managing STC Tokens and Identities"on page 275
•"Restoring STC After HSM Zeroization"on page 276
•"Troubleshooting"on page 278
See "Creating an STC Link Between a Client and a Partition" on page 1 in the Configuration Guide for detailed
procedures that describe how to set up an STC link.
STC Overview
STC protects your HSM/client communications using endpoint and message authentication, verification, and
encryption. With STC, HSM/client message integrity is ensured, even when those messages are sent over public or
otherwise unsecured networks. You can use STC links to confidently deploy HSMservices in cloud environments, or in
situations where message integrity is paramount.
When to Use: Comparing NTLS and STC
NTLS and STC connections are best suited for different practical applications. Here are some examples:
NTLS
•Ideally suited for high-performance applications and environments, executing many cryptographic operations per
second.
•Best used in traditional data center environments, where the client can be identified by its IP address or hostname.
STC
•Suited for applications with moderate performance requirements
•Preferred where applications are running on physical servers and HSM client credentials are stored on a physical
token
SafeNet Luna Network HSM Administration Guide
Release 7.0 007-013576-002Rev. A June 2017 Copyright 2001-2017 GemaltoAll rights reserved. 259

14 Secure Trusted Channel (STC)
•Suited for higher-assurance applications requiring session protection beyond TLS; STC’s message integrity and
optional additional layer of encryption offers additional protection of client-to-HSM communications
•Best for virtual and cloud environments where virtual machines are frequently cloned, launched, and stopped --
such as when virtual machine auto-scaling is implemented to meet SLAs
•Preferred in "HSM as a Service" environments where multiple customers, departments, or groups all access
partitions on a common HSM and want communication to be terminated on the SafeNet Luna HSM card within the
appliance
Performance consideration while using STC
STC introduces additional overhead to the communication channel. Depending on the application use case and
cryptographic algorithms employed, this could have an impact on application performance.
Security features
STC offers the following security features to ensure the privacy and integrity of your HSM/client communications:
• Symmetric encryption. This ensures that only the STC end-points can read data transmitted over an STC link.
• Message authentication. Message authentication codes are used to ensure the integrity of the communicated
data, to prevent attacks that attempt to add, delete, or modify the messages sent over an STClink.
• Bi-directional endpoint authentication. Each endpoint (HSM or client) is assigned a unique identity, which is
stored as a hardware or software token. This ensures that only authorized entities can establish an STC
connection, and eliminates the risk of a man-in-the-middle attack. See "Client and Partition Identities"on the next
page.
Secure tunneling and messaging
STC connections are established in two distinct phases:
1. Secure tunnel creation. To ensure client integrity, STCperforms bi-directional HSM/client authentication, and
creates unique session keys for each STC connection, as described in "Secure Tunnel Creation"on page 262.
2. Secure message transport. To ensure message integrity, STCuses symmetric data encryption and message
integrity verification, ensuring that any attempt to alter, insert, or drop messages is detected by both end-points,
resulting in immediate termination of the connection, as described in "Secure Message Transport"on page 263.
All messages protected outside the HSM
When STCis fully enabled on an HSM, all sensitive communications with the HSMare protected all the way into the
HSM. That is, any messages exchanged between a client application and the HSMuse STC encryption,
authentication, and verification from the client interface to the HSMinterface, regardless of whether those links traverse
a network, or are internal to an HSMappliance (LunaSH to HSM) or SafeNet Luna HSM client workstation (SafeNet
Luna Client to HSM). All STC links that use a network connection also have the same network protection as NTLS
links, that is, they are wrapped using SSL.
On a SafeNet Luna Network HSM appliance, there are two separate STC link types, which are configured separately:
•Between the client and a partition. These links are configured as described in "Creating an STC Link Between a
Client and a Partition"on page1 in the Configuration Guide. Each client-partition link is configured separately.
•Between the local services and applications running on the appliance (such as LunaSH, NTLS, and the STC
service) and the HSM SO partition. This link is called the STC admin channel, and is configured as described in
"Establishing and Configuring the STC Admin Channel on a SafeNet Luna Network HSM Appliance"on page 266.
SafeNet Luna Network HSM Administration Guide
Release 7.0 007-013576-002 Rev. A June 2017 Copyright 2001-2017 GemaltoAll rights reserved. 260

14 Secure Trusted Channel (STC)
The STC admin channel is local to the appliance, and is used to transmit data between the local services and
applications running on the appliance (such as LunaSH, NTLS, and the STC service) and the HSM SO partition.
Configurable options
The security features offered by STC are configurable, allowing you to specify the level of security you require, and
achieve the correct balance between security and performance. Client/partition STC link parameters are configured
using LunaCM. LunaSH/partition STC link parameters are configured using LunaSH.
Client and Partition Identities
The identity of a client or partition at an STCendpoint is defined by a 2048-bit RSA asymmetric public/private key pair,
unique to each endpoint. Before you can establish an STClink, you must exchange public keys between the client and
partition to establish trust.
Figure 1: Creating an STC Link Between a Client and a Partition
Partition Identities
The partition private key is always kept in the HSM and is strongly associated with its partition. Only the partition
security officer can retrieve the partition’s public key for delivery to a client. Upon receipt, the client administrator can
use the public key hash to confirm its authenticity, before registering it. You can register multiple partition public keys to
a client.
Client Identities
By default, the client’s identity pair is stored in a software token on the client’s file system, protected by the operating
system’s access control systems. When using a software token, the client’s private key can be moved or copied to
another host and used – so any client that possesses this identity pair is considered the authentic client. This enables
an elastic client model for many applications.
If you require stronger client authentication, you can choose to use a SafeNet eToken 7300 hardware token to protect
the client’s private key. When using hard tokens, the client’s private key is marked as non-extractable, so only a host
with the hard token inserted can successfully authenticate to the HSM partition. The SafeNet eToken 7300 is a FIPS
140-2 Level 3 device.
Note: After establishing an STC link, the hardware token can be removed from the host
computer for safe storage. If the STC link goes down, the hardware token is required to re-
establish the link.
SafeNet Luna Network HSM Administration Guide
Release 7.0 007-013576-002 Rev. A June 2017 Copyright 2001-2017 GemaltoAll rights reserved. 261

14 Secure Trusted Channel (STC)
Secure Tunnel Creation
Each STC connection is established between a client application and a specific partition on the HSM. As such, each
application and partition pair goes through STC tunnel establishment individually. Before STC can create secure
tunnels, trust must be established between the client and the partition through the manual exchange of public keys.
Once trust has been established, STClinks between the client applications and the partition are created.
Establishing Trust Between the Client and the Partition
The trust relationship between the client and the partition is built as follows:
1. When you create a partition, the STC partition identity asymmetric key pair is generated automatically, and stored
in the partition.
2. The partition SO extracts the partition’s STC public key and provides it (out of band) to the client administrator.
3. The client administrator enables STC on the client machine if not already done.
4. The client administrator registers the partition identity provided in step 2 to the client token (software token or
hardware token, as configured). The client administrator can verify the hash of the partition public key before
registering it to the client, if desired.
5. The client administrator creates the STC client identity asymmetric key pair, on the client token. This will also
automatically export the generated STC client public key to a file.
–If you are the partition SO, connecting to your un-initialized PSO partition, skip to step 8. Your STC client
registration will occur automatically when you initialize the partition.
–For all others, proceed to step 6.
6. The client administrator takes the client identity public key that was exported automatically during step 5, and
provides it (out of band) to the partition SO.
7. The partition SO registers the client’s STC identity public key to the partition.
8. The client can now connect to the partition.
Note: For the partition SO, if this the first time connecting to your uninitialized partition, your
client identity will be automatically registered to the partition when you issue the LunaCM
partition initialize command.
9. Once bi-directional STC public key registration is complete, registered and authorized client applications can
establish fully authenticated and confidential STC tunnels with the partition.
Once this sequence is completed the partition will only accept authenticated STC connections from a registered client.
You can register additional partitions with this client machine by repeating this process. You can register additional
clients to a partition, but any additional client identities need to be registered by the partition SO from a pre-registered
client machine.
Recovering lost clients
It is not possible to recover lost clients for PSO partitions as the HSM security officer has no access to the partition
once it has been initialized. Therefore, if all registered client tokens to a PSO partition are lost, the only recourse is to
have the HSM security officer delete and recreate the partition. The partition objects are lost in this case.
SafeNet Luna Network HSM Administration Guide
Release 7.0 007-013576-002 Rev. A June 2017 Copyright 2001-2017 GemaltoAll rights reserved. 262

14 Secure Trusted Channel (STC)
Establishing a Secure Tunnel Between a Client Application and a Partition
Once public keys have been exchanged between a client and a partition, STC is able to establish a secure tunnel
between a client application and the partition. To establish a tunnel, the client and partition use secret handshaking to
exchange credentials, establish a unique session ID for the tunnel, and create unique message authentication and
message encryption keys for the session.
Session Re-Negotiation
Session keys for tunnel are periodically renegotiated, as specified by the STC rekey threshold set for a partition. The
rekey threshold specifies the number of APIcalls, or messages, that can be transmitted over an STC link to the
partition before the session keys are renegotiated. You can adjust this value based on your application use cases and
security requirements. See "Configuring the Network and Security Settings for an STC Link"on page 273 for more
information.
Abnormal Termination
When a client shuts down a connection under normal conditions, it sends a secured message informing the HSM that
the connection can be terminated. If a client terminates abnormally, or the network link is lost, the STC Daemon
(STCD) detects the abnormal termination, and sends a message to the HSM informing it that the connection has
ended, and the connection is closed. If the STCD sends an incorrect connection termination message, the client
transparently re-establishes a new STC tunnel.
Secure Message Transport
Once a secure tunnel is established, any messages sent over the STC link are encrypted and authenticated using the
unique session keys created when the tunnel is established. In addition, as with NTLS, all STClinks use the TLS
protocol to secure the link when it traverses a network.
Messages traversing an STClink are protected using Symmetric Encryption and Message Integrity Verification. These
features are configurable for each partition and are used for each STC link to that partition. See "Configuring the
Network and Security Settings for an STC Link"on page 273 for more information.
Enabling or Disabling STC on the HSM
The STC functionality is enabled or disabled by setting HSMpolicy 39: Allow Secure Trusted Channel (see "HSM
Capabilities and Policies"on page 79). The following instructions are for the HSM SO.
Note: Enabling HSMpolicy 39: Allow Secure Trusted Channel allows the appliance to use
STC or NTLS links between the appliance and its registered partitions. It does not enable STC
on the link between the appliance and the HSM(the STC admin channel). If you want to use
STC end-to-end (client to HSM) then you must also enable the STC admin channel. See
"Establishing and Configuring the STC Admin Channel on a SafeNet Luna Network HSM
Appliance"on page 266 for more information.
Enabling STC on the HSM
You can enable STC on the HSMby turning on HSMpolicy 39: Allow Secure Trusted Channel. Enabling HSM policy 39
allows you to use STC or NTLS to provide the network link between an application partition and a client application. To
use STC on a partition, you must also enable STC on the partition by turning on partition policy 37: Force Secure
Trusted Channel. See "Enabling or Disabling STC on a Partition"on page 265.
SafeNet Luna Network HSM Administration Guide
Release 7.0 007-013576-002 Rev. A June 2017 Copyright 2001-2017 GemaltoAll rights reserved. 263

14 Secure Trusted Channel (STC)
Note: If you do not plan to use STC in your appliance configuration, do not enable HSM policy
39.
Note: STC links are not supported over an IPv6 network. You must use NTLS to make
partition-client connections via IPv6.
When you enable HSMpolicy 39: Allow Secure Trusted Channel, the following LunaSH STC commands are blocked,
to protect the integrity of any existing STC links:
• hsm stc identity create
• hsm stc identity initialize
• hsm stc identity delete
• hsm stc identity partition deregister
Note: HSMzeroization disables partition policy 39: Allow Secure Trusted Channel. After
zeroization, you will need to re-establish your STC links, as described in "Restoring STC After
HSM Zeroization"on page 278 and in "Creating an STC Link Between a Client and a Partition"
on page 1 in the Configuration Guide.
To enable STC on the HSM
1. Login as HSM SO.
hsm login
2. Turn on HSMpolicy 39: Allow Secure Trusted Channel, which enables STC on the HSM. Enabling the policy is
non-destructive.
hsm changepolicy -policy 39 -value 1
3. Verify that the policy is enabled:
hsm showpolicies
For example:
lunash:>hsm showpolicies
.
Description Value Code Destructive
.
Allow MofN On 37 No
Allow Secure Trusted Channel On 39 No
Allow partition re-initialize Off 42 No
Command Result : 0 (Success)
4. (Optional) Enable the STC admin channel, as described in "Establishing and Configuring the STC Admin Channel
on a SafeNet Luna Network HSM Appliance"on page 266.
Disabling STC on the HSM
You can disable STC on the HSMby turning off HSMpolicy 39: Allow Secure Trusted Channel. Disabling this policy is
destructive. It zeroizes the HSMand turns off the ability to use STC to provide the network link between an application
SafeNet Luna Network HSM Administration Guide
Release 7.0 007-013576-002 Rev. A June 2017 Copyright 2001-2017 GemaltoAll rights reserved. 264

14 Secure Trusted Channel (STC)
partition and a client application, so that only NTLS links are permitted.
To disable STC on the HSM:
1. Login as HSM SO.
hsm login
2. Turn off HSMpolicy 39: Allow Secure Trusted Channel, which disables STC on the HSM and zeroizes the HSM.
hsm changepolicy -policy 39 -value 0
You are prompted to confirm the action.
3. Verify that the policy is disabled:
hsm showpolicies
lunash:>hsm showpolicies
.
Description Value Code Destructive
.
Allow MofN On 37 No
Allow Secure Trusted Channel Off 39 No
Allow partition re-initialize Off 42 No
Command Result : 0 (Success)
Enabling or Disabling STC on a Partition
If STC is enabled on the HSM, you can enable STC on the specific partitions on which you want to use STC instead of
NTLS. This allows you to use both NTLS and STC links on different partitions on the same HSM. The following
instructions are for the Partition SO.
Enabling STC on a Partition
Before you can enable STC on a partition, the HSM SO must enable STC on the HSM, as described in "Enabling or
Disabling STC on the HSM"on page 263. The partition SO can then enable STC on apartition by turning on
partitionpolicy 37: Force Secure Trusted Channel. Enabling partition policy 37 disables NTLS for the partition and
forces it to use STC to provide the network link between the partition and a client application.
To use STC on a partition, you must also create a client token and client identity key pair and exchange and register the
partition and client identity public keys between the partition and client, as described in "Secure Trusted Channel (STC)
Links" on page 1 in the Configuration Guide. Note that the partition token and identity is created automatically when you
create a partition, regardless of whether STC is enabled or not.
Note: HSMzeroization disables partition policy 37: Force Secure Trusted Channel. After
zeroization, you will need to re-establish your STC links, as described in "Restoring STC After
HSM Zeroization"on page 278 and in "Creating an STC Link Between a Client and a Partition"
on page 1 in the Configuration Guide.
To enable STC on a partition:
1. Confirm with the HSM SO that STC is enabled on the HSM, as described in "Enabling or Disabling STC on the
HSM"on page 263.
2. Run LunaCM, set the active slot to the desired partition, and login as Partition SO.
SafeNet Luna Network HSM Administration Guide
Release 7.0 007-013576-002 Rev. A June 2017 Copyright 2001-2017 GemaltoAll rights reserved. 265

14 Secure Trusted Channel (STC)
slot set slot <slotnum>
role login -name po
3. Turn on partition policy 37: Force Secure Trusted Channel, which enables STC on the specified partition.
partition changepolicy -policy 37 -value 1
4. Verify that the policy is enabled:
partition showpolicies
lunash:>partition showpolicies
.
Description Value Code
.
Allow CBC-PAD (un)wrap keys of any size On 34
Force Secure Trusted Channel On 37
Command Result : 0 (Success)
Disabling STC on a Partition
The Partition SO can disable STC on apartition by turning off partition policy 37: Force Secure Trusted Channel.
Disabling this policy terminates the existing STC connection to the partitionand turns off the ability to use STC to
provide the network link between the partition and a client application, so that only NTLS links are permitted.
To disable STC on a partition:
1. In LunaCM, set the active slot to the desired partition, and login as Partition SO:
slot set slot <slotnum>
role login -name po
2. Turn off HSMpolicy 37: Allow Secure Trusted Channel, which terminates the existing STC connection to the
partition.
partition changepolicy -policy 37 -value 0
You are prompted to confirm the action.
3. Verify that the policy is disabled:
partition showpolicies
lunacm:>partition showpolicies
.
Description Value Code
.
Allow CBC-PAD (un)wrap keys of any size On 34
Force Secure Trusted Channel Off 37
Command Result : 0 (Success)
Establishing and Configuring the STC Admin Channel on a
SafeNet Luna Network HSM Appliance
STC allows you to protect all communications to the HSM, including those that originate on the SafeNet Luna Network
HSM appliance, by enabling the STC admin channel. The STC admin channel is local to the appliance, and is used to
SafeNet Luna Network HSM Administration Guide
Release 7.0 007-013576-002 Rev. A June 2017 Copyright 2001-2017 GemaltoAll rights reserved. 266

14 Secure Trusted Channel (STC)
transmit data between the local services and applications running on the appliance (such as LunaSH, NTLS, and the
STC service) and the HSM SO partition. The STC admin channel link is configured separately from the client-partition
links, and can be enabled or disabled as required. The following instructions are for the HSM SO.
Note: Enabling the STC admin channel forces all client-partition links (NTLS or STC) to use
STC on the portion of the link from the appliance to the HSM. This may affect NTLS link
performance.
Enabling the STC Admin Channel on a SafeNet Luna Network HSM Appliance
When enabled, all communications from the appliance operating system to the HSMare transmitted over the STC
admin channel.
CAUTION: Enabling the STC admin channel is service-affecting. It causes an STC service
restart, which temporarily terminates all existing STC links to the appliance. It also terminates
the existing HSM login session.
To enable the STC admin channel on a SafeNet Luna Network HSM appliance:
1. Open a LunaSH session on the appliance and log in as the HSMSO.
hsm login
2. Enable the STC admin channel:
hsm stc enable
lunash:>hsm stc enable
Enabling local STC will require a restart of STC service.
Any existing STC connections will be terminated.
Type 'proceed' to enable STC on the admin channel, or 'quit'
to quit now. > proceed
Successfully enabled STC on the admin channel.
Command Result : 0 (Success)
Disabling the STC Admin Channel on a SafeNet Luna Network HSM Appliance
When disabled, all communications from the appliance operating system to the HSMare transmitted, unencrypted,
over the local bus.
Note: Disabling the STC admin channel is service affecting. It causes an STC service restart,
which temporarily terminates all existing STC links to the appliance. It also terminates the
existing HSM login session.
To disable the STC admin channel on a SafeNet Luna Network HSM appliance:
1. Open a LunaSH session on the appliance and log in as the HSMSO.
hsm login
2. Disable the STC admin channel:
SafeNet Luna Network HSM Administration Guide
Release 7.0 007-013576-002 Rev. A June 2017 Copyright 2001-2017 GemaltoAll rights reserved. 267

14 Secure Trusted Channel (STC)
hsm stc disable
lunash:>hsm stc disable
Disabling STC on the admin channel will require a restart of STC service.
Any existing STC connections will be terminated.
Type 'proceed' to disable STC on the admin channel, or 'quit'
to quit now. > proceed
Successfully disabled STC on the admin channel.
Command Result : 0 (Success)
Configuring the STC Admin Channel on a SafeNet Luna Network HSM
Appliance
STC provides several configurable options that define the network settings for an STC link, and the security settings for
the messages transmitted over the link. Although default values are provided that provide the optimal balance between
security and performance, you can override the defaults, if desired. See "Configuring the Network and Security Settings
for an STC Link"on page 273 for more information.
Using a Hard Token to Store the STC Client Identity
By default, STC uses a software token to store the client identity. When using a software token, the client’s private key
is intentionally portable. That is, it can be moved or copied to another host and used – so any client that possesses this
identity pair is considered the authentic client. Allowing this enables an elastic client model – an important capability for
many applications.
Alternatively, you can choose to use a SafeNet eToken 7300 hardware token to protect the client’s private key. When
using hard tokens, the client’s private key is marked as non-extractable, so only a host with the hard token inserted can
successfully authenticate to the HSM partition. The SafeNet eToken 7300 is a FIPS 140-2 Level 3 device. The eToken
7300 comes pre-configured for one of two certification types, Common Criteria or FIPS. STC supports the Common
Criteria version only.
If you want to use a SafeNet eToken 7300 hardware token to store the client identity, you must initialize the hard token
to prepare it for use with STC, as described in "Initializing a SafeNet eToken 7300 Hardware Token"below.
If you want to recover a SafeNet eToken 7300 hardware token that is in a bad state, you must use the SafeNet
Authentication Client software to re-initialize the token and reset the default password, as described in "Recovering a
SafeNet eToken 7300 Hardware Token"on page 270.
Initializing a SafeNet eToken 7300 Hardware Token
This section describes how to initialize a new (out of the box) SafeNet eToken 7300 for use with STC. Hard token
initialization is supported in Windows only. Once the hard token is initialized, you can use it with a Windows, Linux, or
Solaris SafeNet Luna Client.
Prerequisites
You require the following software on the workstation used to initialize a SafeNet eToken 7300 hardware token:
•A supported Windows 64-bit operating system
•The SafeNet Luna Client software (6.0 or higher)
SafeNet Luna Network HSM Administration Guide
Release 7.0 007-013576-002 Rev. A June 2017 Copyright 2001-2017 GemaltoAll rights reserved. 268

14 Secure Trusted Channel (STC)
•The SafeNet Authentication Client software (64 bit, 8.3 or higher)
To initialize a SafeNet eToken 7300 hardware token:
1. Ensure that the required software is installed on the workstation you are going to use to initialize the token.
2. Edit the C:\Program Files\SafeNet\LunaClient\crystoki.ini file to specify the path to the client token library:
a. Go to the Secure Trusted Channel section and add or update the ClientTokenLib entry as follows:
ClientTokenLib=C:\Windows\System32\eToken.dll
3. Insert the SafeNet eToken 7300 token into an available USB slot.
4. Launch LunaCM and enter the following command to verify that the token is recognizable:
stc tokenlist
For example:
–Unitialized token:
lunacm:> stc tokenlist
Token Slot ID Token Label Serial Number Initialized
1 51ea973112 No
–Previously initialized token
lunacm:> stc tokenlist
Token Slot ID Token Label Serial Number Initialized
1 stcHWtoken 51ea973112 Yes
5. Enter the following command to initialize the token:
stc tokeninit -label <label>
For example:
–Unitialized token:
lunacm:> stc tokeninit stcHWtoken
Successfully initialized the client token.
–Previously initialized token
lunacm:> stc tokenlist
The client token stcHWtoken is already initialized.
Are you sure you want to re-initialize?
Type 'proceed' to continue, or 'quit' to quit now --> proceed
Successfully initialized the client token.
6. You can now take the token and use it for STC purposes. You can use it in Solaris, Linux, and Windows at this
point. You must perform the following tasks on any SafeNet Luna Client workstations on which you intend to use
the SafeNet eToken 7300 hardware token:
a. Install the SafeNet Authentication Client software (8.3 or higher)
b. Add the following line to the Secure Trusted Channel section of the crystoki.ini (Windows) or
Chrystoki.conf (UNIX/Linux) file, to specify the path to the SafeNet Authentication Client eToken library:
SafeNet Luna Network HSM Administration Guide
Release 7.0 007-013576-002 Rev. A June 2017 Copyright 2001-2017 GemaltoAll rights reserved. 269

14 Secure Trusted Channel (STC)
Windows ClientTokenLib=C:\Windows\System32\eToken.dll
Linux/UNIX ClientTokenLib=<path_to_libeToken.so>
For example, on CentOS, the path is /usr/lib/libeToken.so
Recovering a SafeNet eToken 7300 Hardware Token
You can use the Windows SafeNet Authentication Client software (8.3 or higher, 64-bit) to recover a SafeNet eToken
7300 that is in an unresponsive state.
To recover an unresponsive SafeNet eToken 7300:
1. Update the registry to add or modify the following entries:
–HKEY_CURRENT_USER\Software\SAFENET\AUTHENTICATION\SAC\Init\KeepTokenInit = 1
–HKEY_LOCAL_MACHINE\Software\policies\SAFENET\AUTHENTICATION\SAC\PQ\pqMaxPin = 64
–HKEY_LOCAL_MACHINE\Software\policies\SAFENET\AUTHENTICATION\SAC\PQ\pqWarnPeriod = 0
2. Launch SafeNet Authentication Client Tools from Windows > All Programs > SafeNet > SafeNet
Authentication Client, and click the Advanced View icon.
SafeNet Luna Network HSM Administration Guide
Release 7.0 007-013576-002 Rev. A June 2017 Copyright 2001-2017 GemaltoAll rights reserved. 270

14 Secure Trusted Channel (STC)
3. Under the Tokens heading in the left-hand column, select the eToken you want to initialize, and click the Initialize
Token icon to start the initialization.
4. On the Token Initialization dialog, apply a token name to distinguish this eToken 7300 from other SafeNet STC
tokens, and reset the password as follows:
a. Set the new token password to password.
b. Uncheck the Token Password must be changed on first logon checkbox.
SafeNet Luna Network HSM Administration Guide
Release 7.0 007-013576-002 Rev. A June 2017 Copyright 2001-2017 GemaltoAll rights reserved. 271

14 Secure Trusted Channel (STC)
5. Select Advanced Settings at the bottom left of the dialog.
6. In the Advanced Settings dialog, ensure that the Certification type matches the type of the eToken (in this case,
Common Criteria) and click OK to return to the Token Initialization dialog.
SafeNet Luna Network HSM Administration Guide
Release 7.0 007-013576-002 Rev. A June 2017 Copyright 2001-2017 GemaltoAll rights reserved. 272

14 Secure Trusted Channel (STC)
7. In Token Initialization, click Start to launch token initialization. Two progress bars are shown followed by a
success announcement.
Configuring the Network and Security Settings for an STC
Link
STC provides several configurable options that define the network settings for an STC link, and the security settings for
the messages transmitted over the link. Although default values are provided that provide the optimal balance between
security and performance, you can override the defaults, if desired.
The configurable options are set at the partition level and apply to all STC links to a specific partition. This allows you to
configure different settings for individual partitions. You must have SO privileges to the partition to configure its STC
options.
For the STC admin channel, the configurable options apply to all communications between the HSM and the local
services and applications on the appliance, such as LunaSH and NTLS.
Configurable Options
You can configure the following options for partition/client STC links, or for the STC link between the HSM and the
appliance operating system for local services and applications on the appliance, such as LunaSH and NTLS (the
SafeNet Luna Network HSM Administration Guide
Release 7.0 007-013576-002 Rev. A June 2017 Copyright 2001-2017 GemaltoAll rights reserved. 273

14 Secure Trusted Channel (STC)
STCadmin channel).
Use LunaCM to configure the STC options for partitions with SO. Use LunaSHto configure the STC options for
partitions owned by the HSMSO, and to configure the link between LunaSH and the HSM.
Link Activation Timeout
The activation timeout is the maximum time allowed to establish the STC link before the channel request is dropped.
You can configure this option to specify the activation timeout for all STC links to a partition.
See "stcconfig activationtimeoutset" on page 1 in the LunaCM Command Reference Guide.
See the following commands in the LunaSH Command Reference Guide:
•"stc activationtimeout set" on page 1 for client-partition links.
•"hsm stc activationtimeout set" on page 1 for the LunaSA admin channel link.
Message Encryption
By default, all messages traversing an STC link are encrypted. You can configure this option to specify the level of
encryption used (AES 128, AES 192, or AES 256) on all STC links to a partition, or to disable encryption on all STC
links to a partition.
See "stcconfig cipherset" on page 1 in the LunaCM Command Reference Guide.
See the following commands in the LunaSH Command Reference Guide:
•"stc cipher enable" on page 1 for client-partition links.
•"hsm stc cipher enable" on page 1 for the appliance admin channel link.
Message Integrity Verification
By default, the integrity of all messages traversing an STC link is verified using an HMAC message digest algorithm.
You can configure this option to specify the algorithm used (HMAC with SHA 256, or HMAC with SHA 512).
See "stcconfig hmacset" on page 1 in the LunaCM Command Reference Guide.
See the following commands in the LunaSH Command Reference Guide:
•"stc hmac enable" on page 1 for client-partition links.
•"hsm stc hmac enable" on page 1 for the appliance admin channel link.
Rekey Threshold
The session keys and encryption keys created when an STC tunnel is established are automatically regenerated after
the number of messages specified by the rekey threshold have traversed the link. You can configure this option to
specify the key life for the session and encryption keys used on all STC links to a partition.
See "stcconfig rekeythresholdset" on page 1 in the LunaCM Command Reference Guide.
See the following commands in the LunaSH Command Reference Guide:
•"stc rekeythreshold set" on page 1 for client-partition links.
•"hsm stc rekeythreshold set" on page 1 for the appliance admin channel link.
SafeNet Luna Network HSM Administration Guide
Release 7.0 007-013576-002 Rev. A June 2017 Copyright 2001-2017 GemaltoAll rights reserved. 274

14 Secure Trusted Channel (STC)
Managing STC Tokens and Identities
Each SafeNet Luna HSM client and partition, (including the HSMSOpartition and the SafeNet Luna Network HSM
operating system, for the admin channel link) that serves as an STC endpoint has a unique identity, defined by a 2048-
bit RSA asymmetric public/private key pair. The STC identity key pair is stored in the STC token associated with the
client or partition. Before STC can create secure tunnels, trust must be established between the client and the partition,
through the exchange of public keys.
Partition tokens and identities are created automatically.
Client tokens and identities are created manually, using LunaCM. The Client can use either a software token (the
default) or a SafeNet eToken 7300 Hardware Token (see "Using a Hard Token to Store the STC Client Identity"on page
268).
Under normal operating conditions, you should not need to recreate the STC tokens or identities. If, however, you want
or need to re-create the STC tokens or identities for operational or security reasons, STC provides commands to do so,
as follows:
Client Tokens and Identities
Refer to the following commands in the LunaCM Command Reference Guide:
Command Description
stc identitycreate Create a client identity on the STC client token. See "stc identitycreate" on page 1.
stc identitydelete Delete a client identity from the STC identity token. See "stc identitydelete" on page 1.
stc identityexport Export the STC client identify to a file. See "stc identityexport" on page 1.
stc identityshow Display the client name, public key hash, and registered partitions for the STC client token.
See "stc identityshow" on page 1.
stc
partitionderegister
Remove a partition identity from the STC client token. See "stc partitionderegister" on page 1.
stc partitionregister Register a partition to the STC client token. See "stc partitionregister" on page 1
stc tokeninit Initialize a client token. See "stc tokeninit" on page 1.
stc tokenlist List the available STC client identity tokens. See "stc tokenlist" on page 1.
STC Admin Channel Identity
Refer to the following commands in the LunaSH Command Reference Guide:
Command Description
hsm stc identity create Create a STC client identity for the STC admin channel. See "hsm stc
identity create" on page 1.
hsm stc identity delete Delete the STC admin channel client identity. See "hsm stc identity
delete" on page 1.
hsm stc identity initialize Initialize the STC admin channel client token. See "hsm stc identity
SafeNet Luna Network HSM Administration Guide
Release 7.0 007-013576-002 Rev. A June 2017 Copyright 2001-2017 GemaltoAll rights reserved. 275

14 Secure Trusted Channel (STC)
Command Description
initialize" on page 1.
hsm stc identity partition deregister Remove the HSMSOpartition identity public key that is currently
registered with the STC admin channel client token. See "hsm stc
identity partition deregister" on page 1.
hsm stc identity partition register Register the HSMSOpartition identity public key with the STC admin
channel client token. See "hsm stc identity partition register" on page 1.
hsm stc identity show Display the client name, public key hash, and registered partitions for
the STC admin channel client token. See "hsm stc identity show" on
page 1.
Restoring STC After HSM Zeroization
The HSM partitions contain the registered client identities used to validate STC clients. Since these are not crypto
objects, they are not backed up as part of a normal partition backup. When you perform a destructive operation that
results in the HSMbeing zeroized, such as a login failure, application of a destructive capability upgrade (CUF), factory
reset, or HSM decommission, the registered client identities are lost. The partitions must be recreated and STC client
connections re-established. The Partition SO can then restore the partition objects from backup using the procedure
described in "Backup and Restore HSMs and Partitions"on page 36.
If the HSM or partition is zeroized, the following actions occur:
•HSMpolicy 39: Allow Secure Trusted Channel is turned off.
•If the STC admin channel is enabled, the STC admin partition identity is deleted, breaking the STC link between
LunaSH and the HSM SO partition (the admin channel) on the SafeNet Luna Network HSM appliance.
•The STC application partition identities are deleted, breaking the STC links between the application partitions and
their registered clients.
See "Creating an STC Link Between a Client and a Partition"on page1 in the Configuration Guide for a detailed
description of how to reconfigure your STC links. You do not need to recreate client tokens or identities. Below is a
simplified version of the process to reconfigure STC after HSM zeroization:
HSM SO (LunaSH):
1. Login as HSM SO and enable Policy 39: Allow Secure Trusted Channel.
hsm changepolicy -policy 39 -value 1
2. Create the new partition.
partition create -partition <label>
3. Export the partition identity public key to the file system.
stc partition export -partition <label>
4. Use scp or pscp to transfer the partition identity public key (*.pid) from the appliance and provide it to the client
(Partition SO) by secure means.
SafeNet Luna Network HSM Administration Guide
Release 7.0 007-013576-002 Rev. A June 2017 Copyright 2001-2017 GemaltoAll rights reserved. 276

14 Secure Trusted Channel (STC)
Note: If you restored the appliance's NTLS configuration from backup, you do not need to
provide the HSM Server Certificate (server.pem). If you choose to regenerate the HSM identity
using sysconf regencert, you must provide the new certificate to the Partition SO along with
the partition identity public key.
5. Optionally, reestablish STC on the HSM admin channel.
hsm stc enable
service restart stc
Partition SO:
1. If you received a new HSM Server Certificate (server.pem) from the HSM SO, delete the original server identity
and register the new one.
vtl deleteserver -n <server_IP_or_hostname>
vtl addserver -n <server_IP_or_hostname> -c <server_certificate_filename>
2. Run LunaCM and register the new partition identity public key to the STC client identity.
stc partitionregister -file <partition_identity> [-label <partition_label>]
3. Restart LunaCM to see the partition slot.
clientconfig restart
4. If you registered a new HSM Server Certificate, find the correct server ID and enable STC.
clientconfig listservers
stc enable -id <server_ID>
5. Initialize the partition.
partition init -label <partition_label>
6. Login as Partition SO and register any additional client identity public keys to the partition. You can use the original
public key files, unless the client identities have been recreated. If so, the client administrators must provide them.
stcconfig clientregister -label <client_label> -file <client_identity>
7. Provide the partition identitypublic key (and, if applicable, the HSM Server Certificate) to each additional client
administrator by secure means.
Additional Client Administrators:
1. If you received a new HSM Server Certificate (server.pem) from the Partition SO, delete the original server identity
and register the new one.
vtl deleteserver -n <server_IP_or_hostname>
vtl addserver -n <server_IP_or_hostname> -c <server_certificate_filename>
2. Run LunaCM and register the new partition ID public key to the STC client identity.
stc partitionregister -file <partition_identity>
3. If you registered a new HSM Server Certificate, find the correct server ID and enable STC. If not, restart LunaCM
to see the partition slot.
– clientconfig listservers
stc enable -id <server_ID>
SafeNet Luna Network HSM Administration Guide
Release 7.0 007-013576-002 Rev. A June 2017 Copyright 2001-2017 GemaltoAll rights reserved. 277

14 Secure Trusted Channel (STC)
– clientconfig restart
Troubleshooting
Restoring STC After HSM Zeroization
The STC client identities are not backed up with the HSM configuration and you must re-register them manually after
HSM zeroization. See "Restoring STC After HSM Zeroization"on page 276 for an outline of this process.
Restoring STC After Regenerating the HSM Server Certificate on the SafeNet
Luna Network HSM Appliance
If you regenerate the HSMServer Certificate on the appliance (using the command "sysconf regencert" on page 1 in the
LunaSH Command Reference Guide), you must complete the following steps to restore any STC links to the appliance:
HSM SO:
1. Using LunaSH, restart the NTLS and STCservices.
service restart ntls
service restart stc
2. Provide the new HSM Server Certificate (server.pem) to each client by scp,pscp, or other secure means.
Clients:
1. Delete the original server identity from the client using the vtl utility.
vtl deleteserver -n <server_IP_or_hostname>
2. Register the new HSM Server Certificate you received from the HSM SO.
vtl addserver -n <server_IP_or_hostname> -c <server_certificate_filename>
3. Run LunaCM, find the new Server ID, and enable STC for the server.
clientconfig listservers
stc enable -id <server_ID>
SAlogin Error
The salogin utility is compatible with NTLS-enabled slots only. If you attempt to use the salogin utility with an STC-
enabled slot, you will get an error similar to the following. See "Using the salogin Utility"on page 1 in the Utilities
Reference Guide for more information:
# ./salogin -o -s 0 -i 1:1 -p userpin
CA_OpenApplicationID: failed to open application id. err 0x80000030
token not present or app id already open?
SafeNet Luna Network HSM Administration Guide
Release 7.0 007-013576-002 Rev. A June 2017 Copyright 2001-2017 GemaltoAll rights reserved. 278

15
Slot Numbering and Behavior
Administrative partitions and application partitions are identified as PKCS#11 cryptographic slots in SafeNet utilities,
such as LunaCM and multitoken, and for applications that use the SafeNet library.
Order of Occurrence for Different SafeNet Luna HSMs
A host computer with SafeNet Luna HSM Client software and SafeNet libraries installed can have SafeNet Luna HSMs
connected in any of three ways:
•PCIe embedded/inserted SafeNet Luna PCIe HSM card (one or multiple HSMs installed - administrative partitions
and application partitions are shown separately)
•USB-connected SafeNet Luna USB HSMs (one or multiple - administrative partitions and application partitions are
shown separately)
•SafeNet Luna Network HSM application partitions(*), registered and connected via NTLS or STC.
Any connected HSM partitions are shown as numbered slots. Slots are numbered from zero or from one, depending on
configuration settings (see "Settings Affecting Slot Order"on the next page, below), and on the firmware version of the
HSM(s).
(*One or multiple application partitions. Administrative partitions on SafeNet Luna Network HSMs are not visible via
LunaCM or other client-side tools. Only registered, connected application partitions are visible. The number of visible
partitions (up to 100) depends on your model's capabilities. That is, a remote SafeNet Luna Network HSM might
support 100 application partitions, but your application and LunaCM will only see partitions that have established
certificate-exchange NTLS links with the current Client computer.)
In LunaCM, a slot list would normally show:
•SafeNet Luna Network HSM application partitions for which NTLS links are established with the current host,
followed by
•SafeNet Luna PCIe HSM cards, followed by
•SafeNet Luna USB HSMs
For SafeNet Luna Network HSM, as seen from a client (via NTLS), only application partitions are visible. The HSM
administrative partition of a remote SafeNet Luna Network HSM is never seen by a SafeNet Luna HSM Client. The
SafeNet Luna Network HSM slots are listed in the order they are polled, dictated by the entries in the SafeNet Luna
Network HSM section of the Crystoki.ini / chrystoki.conf file, like this:
ServerName00=192.20.17.200
ServerPort00=1792
ServerName01=192.20.17.220
ServerPort01=1793
For SafeNet Luna PCIe HSM and SafeNet Luna USB HSM, if you have multiple of either HSM type connected on a
single host, then the order in which they appear is the hardware slot number, as discovered by the host computer.
SafeNet Luna Network HSM Administration Guide
Release 7.0 007-013576-002Rev. A June 2017 Copyright 2001-2017 GemaltoAll rights reserved. 279

15 Slot Numbering and Behavior
For SafeNet Luna PCIe HSM and SafeNet Luna USB HSM, the HSM administrative slot always appears immediately
after the application partition. If no application partition has yet been created, a space is reserved for it, in the slot
numbering.
Settings Affecting Slot Order
Settings in the Presentation section of the configuration file (Chrystoki.conf for UNIX/Linux, crystoki.ini for Windows)
can affect the numbering that the API presents to SafeNet tools (like LunaCM) or to your application.
[Presentation]
ShowUserSlots=<slot>(<serialnumber>)
•Sets starting slot for the identified partition.
•Default, when ShowUserSlots is not specified, is that all available partitions are visible and appear in default order.
•Can be applied, individually, to multiple partitions, by a single entry containing a comma-separated list (with
partition serial numbers in brackets):
ShowUserSlots=1(351970018022), 2(351970018021), 3(351970018020),....
•Affects only PSO partitions (f/w 6.22.0 or newer)
•If multiple partitions on the same HSM are connected to the SafeNet Luna HSM Client host computer, redirecting
one of those partitions with ShowUserSlots= causes all the others to disappear from the slot list, unless they are
also explicitly re-ordered by the same configuration setting.
ShowAdminTokens=yes
•Default is yes. Admin partitions of local HSMs are visible in a slot listing.
•Remotely connected partitions (SafeNet Luna Network HSM) are not affected by this setting, because NTLS
connects only application partitions, not HSM SO (Admin) partitions to clients, so a SafeNet Luna Network HSM
SO administrative partition would never be visible in a client-side slot list, regardless.
ShowEmptySlots=1
•Controls how C_GetSlotList - as used by lunacm slot list command, or ckdemo command 14, and by your
PKCS#11 application - displays, or does not display unused potential slots, when the number of partitions on an
HSM is not at the limit.
OneBaseSlotId=1
•Causes basic slot list to start at slot number 1 (one) instead of default 0 (zero).
(Any submitted number other than zero is treated as "1". Any letter or other non-numeric character is treated as "0".)
Effects of Settings on Slot List
Say, for example, you have multiple HSMs connected to your host computer (or installed inside), with any combination
of firmware 6.22.0 (and newer) or pre-6.22.0 firmware, and no explicit entries exist for slot order in the config file. The
defaults prevail and the slot list would start at zero.
If you set OneBaseSlotId=1 in the configuration file, then the slot list starts at "1" instead of at "0". You could set this for
personal preference, or according to how your application might expect slot numbering to occur (or if you have existing
scripted solutions that depend on slot numbering starting at zero or starting at one). OneBaseSlotId affects the starting
number for all slots, regardless of firmware.
If you set ShowUserSlots=20(17923506), then the identified token or HSM or application partition would appear at slot
20, regardless of the locations of other HSMs and partitions.
SafeNet Luna Network HSM Administration Guide
Release 7.0 007-013576-002 Rev. A June 2017 Copyright 2001-2017 GemaltoAll rights reserved. 280

15 Slot Numbering and Behavior
Effects of New Firmware on Slot Login State
Slots retain login state when current-slot focus changes. You can use the LunaCM command slot set to shift focus
among slots, and whatever login state existed when you were previously focused on a slot is still in effect when you
return to that slot.
SafeNet Luna Network HSM Administration Guide
Release 7.0 007-013576-002 Rev. A June 2017 Copyright 2001-2017 GemaltoAll rights reserved. 281

16
Software, Firmware, and Capability
Upgrades
This chapter describes how to maintain and update the functionality of your HSMs by performing the following tasks:
•"Software and Firmware Upgrades"below
•"HSM Capability and Partition Upgrades"on page 287
Software and Firmware Upgrades
Your system consists of components that might, from time to time, require updating to newer versions. The newer
version might have fixes or functional improvements that are useful or important for your application. The components
that might be affected are:
•Client software. See "Client Software Upgrades"below
•SafeNet Luna Network HSM appliance software (the LunaSH command-line shell and its underlying software). See
"Appliance Software Upgrades"below.
•SafeNet Luna Network HSM firmware upgrades. See "HSM Firmware Upgrades"on page 284.
•SafeNet Luna Backup HSM firmware. See "Upgrading the SafeNet Luna Backup HSM Firmware"on page 285.
CAUTION: If you require that your SafeNet Luna Network HSM be FIPS-certified, you must
use FIPS-certified firmware. Refer to "Customer Release Notes"on page 12 for more
information.
Client Software Upgrades
To upgrade the SafeNet Luna HSM Client software, first uninstall any previous version of the Client. Then, run the new
installer the same way you performed the original installation (see "SafeNet Luna HSM Client Software Installation"on
page1 in the Installation Guide).
The client uninstaller, when invoked on Windows, removes libraries, utilities and other material related to the client, but
does not remove configuration files and certificates. This allows you to install the newer version and be able to resume
operation without need to manually restore configuration settings and without need to recreate, re-exchange, and re-
register client and appliance certificates for NTLS.
Appliance Software Upgrades
Appliance software updates may include an image of the latest HSM firmware, which you may need to install to take
advantage of all of the features in a release. If so, when you install the software, a firmware image is also installed onto
the appliance file system. This image becomes the default upgrade firmware, and replaces the existing default upgrade
SafeNet Luna Network HSM Administration Guide
Release 7.0 007-013576-002Rev. A June 2017 Copyright 2001-2017 GemaltoAll rights reserved. 282

16 Software, Firmware, and Capability Upgrades
firmware stored on the appliance. Note that firmware installation is a separate process (see "HSM Firmware
Upgrades"on the next page).
Note: Appliance software upgrade is a one-way operation. There is currently no way to
downgrade the appliance software once a new version is applied. This contrasts with the
SafeNet Luna HSM client software, which can be replaced with any version by uninstalling the
current version and installing a desired version, and the SafeNet Luna HSM firmware, which
can be rolled back to the version that was installed before the currently-installed version.
To upgrade the appliance software:
To update system software and firmware, you must move the updates, in the form of update package files, to SafeNet
Luna Network HSM and apply them. Updates are accompanied by instructions that provide detailed update instructions
for each component. System and firmware updates require an authentication code, which is provided in a text file
accompanying the update package. See "package"on page1 in the LunaSH Command Reference Guide for command
syntax.
1. Copy the appliance software package file to the SafeNet Luna Network HSM, as follows:
Linux/UNIX scp <path>/<packagename>.spkg admin@<appliance_host_or_IP>:
Windows pscp <path>\<packagename>.spkg admin@<appliance_host_or_IP>:
2. Stop all client applications connected to the SafeNet Luna Network HSM appliance.
3. At the "login as:" prompt, login to the appliance as admin.
4. At the LunaSH prompt, login as HSM SO:
hsm login
5. [Optional Step] Verify that the file that you copied is present on the SafeNet Luna Network HSM:
package listfile
6. [Optional Step] Verify the package on the SafeNet Luna Network HSM:
package verify <filename>.spkg -authcode <code_string>
where <code> is the authorization code from <filename>.auth.
7. Install the software upgrade package on the SafeNet Luna Network HSM:
package update <filename>.spkg -authcode <code_string>
where <code> is the authorization code from <filename>.auth.
The installation/update process requires approximately one and a half minutes. During that time, a series of
messages shows the progress of the update.
8. At the end of this process, a message “Software update completed!” appears. If the software update also included
a firmware update, then the latest firmware upgrade package is now on the appliance, waiting to be installed in the
HSM.
9. Perform a reboot of the SafeNet Luna Network HSM appliance before you update the firmware:
sysconf appliance reboot
SafeNet Luna Network HSM Administration Guide
Release 7.0 007-013576-002 Rev. A June 2017 Copyright 2001-2017 GemaltoAll rights reserved. 283

16 Software, Firmware, and Capability Upgrades
HSM Firmware Upgrades
In general, a new SafeNet Luna Network HSM is delivered with the current FIPS- validated firmware installed on the
HSM card, and with the most recent firmware version included - waiting, but not yet installed - on the SafeNet Luna
Network HSM hard drive as an optional update. Similarly, when you install a software update package that includes a
firmware component, the software is changed and the accompanying new firmware goes into the waiting area on the
appliance hard disk, replacing any previous optional firmware.
You can install the firmware image that is waiting on the appliance, or you can download and install a different version, if
desired.
If you want to upgrade the firmware on a SafeNet Luna Backup HSM, see "Upgrading the SafeNet Luna Backup HSM
Firmware"on the next page.
Note: It is strongly recommended that your SafeNet Luna Network HSM be powered from an
uninterruptible power supply (UPS) when you perform the firmware update. There is a small
chance that a power failure during the update command could leave your SafeNet Luna
Network HSM in an unrecoverable condition.
To upgrade the HSM firmware:
1. If you are not installing the default upgrade firmware that is waiting on the appliance, obtain the firmware update
secure package from Technical Support. Use scp/pscp to upload the package to the SafeNet Luna Network HSM
appliance. See "package"on page1 in the LunaSH Command Reference Guide for command syntax.
Linux/UNIX scp <path>/<packagename>.spkg admin@<appliance_host_or_IP>:
Windows pscp <path>\<packagename>.spkg admin@<appliance_host_or_IP>:
2. Stop all client applications connected to the SafeNet Luna Network HSM appliance.
3. At the login prompt, log in to the SafeNet Luna Network HSM appliance as admin.
4. Log in as HSM SO:
hsm login
5. [Optional Step] If you uploaded a new firmware version to the appliance, verify that the file that you copied is
present on the SafeNet Luna Network HSM:
package listfile
6. [Optional Step] If you uploaded a new firmware version to the appliance, verify the package on the SafeNet Luna
Network HSM:
package verify <filename>.spkg -authcode <code_string>
where <code> is the authorization code from <filename>.auth.
7. Install the firmware upgrade package on the SafeNet Luna Network HSM.
Note: For customers using a service provider model, you can use the -useevp option to
specify use of OpenSSL EVP (Digital EnVeloPe library) API to validate the update package,
rather than invoking the HSM to do so (which would require HSM SO login). See "package
update"on page 1 in the LunaSH Command Reference Guide.
package update <flename>.spkg-authcode <code_string>
SafeNet Luna Network HSM Administration Guide
Release 7.0 007-013576-002 Rev. A June 2017 Copyright 2001-2017 GemaltoAll rights reserved. 284

16 Software, Firmware, and Capability Upgrades
where <code_string> is the authorization code from <filename>.auth.
The package update process completes in seconds. The firmware package is now on the appliance, waiting to be
installed in the HSM.
8. Run the firmware upgrade command:
hsm firmware upgrade
9. Log in to the HSM:
hsm login
10. Verify that the change has taken place. The installed firmware should show the desired target version:
hsm show
Upgrading the SafeNet Luna Backup HSM Firmware
To upgrade the firmware on a SafeNet Luna Backup HSM, use LunaCM on a SafeNet Luna HSM client computer that is
connected to the SafeNet Luna HSM and contains a copy of the firmware upgrade (.fuf) file with its associated firmware
authentication code (.txt) file.
To upgrade the SafeNet Luna Backup HSM firmware:
1. Copy the firmware file (<fw_filename>.fuf) to the client root directory. Defaults are:
–Windows: C:\Program Files\SafeNet\LunaClient
–Linux: /usr/safenet/lunaclient/bin
2. Obtain the firmware authorization code:
a. Contact Gemalto Technical Support. The firmware authorization code is provided as a text file.
b. Copy the <fw_authcode_filename>.txt file to the client root directory. Defaults are:
–Windows: C:\Program Files\SafeNet\LunaClient
–Linux: /usr/safenet/lunaclient/bin
3. Launch LunaCM.
4. If more than one HSM is installed, note which slot is assigned to that HSM and select it.
slot set -slot <slot_number>
5. Login as HSM SO.
role login -name so
6. Enter the following command to upgrade the firmware on the HSM:
hsm updatefirmware -fuf <fw_filename>.fuf -authcode <fw_authcode_filename>.txt
Rollback Behavior
When rolling HSM firmware back to an earlier version, the order of the steps you perform is important.
An HSM that receives a firmware update arrives at that condition with any capabilities/features that were part of the
HSM before the update was installed. The pre-update record of <firmware version+configuration> is set. If you rollback,
you return the HSM to exactly the state that was recorded, prior to the update. All the same capabilities/features would
be available, because they were present before the firmware update.
SafeNet Luna Network HSM Administration Guide
Release 7.0 007-013576-002 Rev. A June 2017 Copyright 2001-2017 GemaltoAll rights reserved. 285

16 Software, Firmware, and Capability Upgrades
Any capability that you added after a firmware update would be lost, if you then rolled back the firmware, because the
pre-update record of <firmware version+configuration> did not include any capability that you added only post-update.
In that case:
•If the late-installed capability is not dependent on the newer firmware, then you can simply install it again, on the
HSM at the rolled-back firmware version, and it will become part of the pre-update record the next time you update
firmware.
•If the late-installed capability is dependent on the newer firmware, then you must do without that feature/capability
until you once more update to a firmware version that can support it. At that time, you will need to re-install that
capabilityupgrade.
The following table summarizes the options comparatively.
Start with
this
If you do
this...
Result is
this
If you
next
do this...
Result is
this
If you
next
do
this...
Result is
this
If
you
next
do
thi
s...
Result is
this
Examp
le 1
(Read
across
==>)
f/w X and
Capabiliti
es
A, B, C
Update
to f/w Y
f/w Y and
Capabilitie
s
A, B, C
Roll back
to f/w X
f/w X and
Capabiliti
es
A, B, C
Examp
le 2
(Read
across
==>)
Add
Capability
D (no
dependenc
y)
f/w X and
Capabilitie
s
A, B, C, D
Update
to f/w Y
f/w Y and
Capabiliti
es
A, B, C, D
Roll
back
to f/w X
f/w X and
Capabiliti
es
A, B, C, D
Examp
le 3
(Read
across
==>)
Update
to f/w Y
f/w Y and
Capabilitie
s
A, B, C
Add
Capability
D (no
dependenc
y)
f/w Y and
Capabiliti
es
A, B, C, D
Roll
back
to f/w X
f/w X and
Capabiliti
es
A, B, C
Examp
le 4
(Read
across
==>)
Capability
E
depends
on
f/w Y;
Attempt to
add
Capability
f/w X and
Capabilitie
s
A, B, C
(unchange
d)
Update
to f/w Y
f/w Y and
Capabiliti
es
A, B, C
Add
Capabili
ty
E
(depend
s
on f/w
Y)
f/w Y and
Capabiliti
es
A, B, C, E
Roll
back
to
f/w
X
f/w X and
Capabiliti
es
A, B, C
SafeNet Luna Network HSM Administration Guide
Release 7.0 007-013576-002 Rev. A June 2017 Copyright 2001-2017 GemaltoAll rights reserved. 286

16 Software, Firmware, and Capability Upgrades
Start with
this
If you do
this...
Result is
this
If you
next
do this...
Result is
this
If you
next
do
this...
Result is
this
If
you
next
do
thi
s...
Result is
this
E
fails
In Example 1, no capabilities change; only the firmware version.
In Example 2, D is added before firmware update; therefore the pre-update record includes capability D, so D
survives firmware update and firmware rollback.
In Example 3, D is added after firmware update, the pre-update record does not include capability D, so D does not
survive firmware rollback.
In Example 4, the pre-update record does not include capability E, so E does not survive firmware rollback.
HSM Capability and Partition Upgrades
SafeNet Luna Network HSMs are shipped from the factory in specific configurations with capabilities to suit your
requirements, based on your selections at time of purchase. It can happen that your requirements change over time.
You can purchase capability or partition upgrades to enhance your SafeNet Luna Network HSM.
Gemalto provides Capability and Partition upgrades for SafeNet Luna Network HSM through a web-based Entitlement
Management System (EMS). Instructions for applying upgrades through this system can be found here:
SafeNet Luna Network HSM Upgrade Guide
You require Admin-level access to the SafeNet Luna Network HSM to apply upgrades.
SafeNet Luna Network HSM Administration Guide
Release 7.0 007-013576-002 Rev. A June 2017 Copyright 2001-2017 GemaltoAll rights reserved. 287

17
SNMP Monitoring
This chapter describes Simple Network Management Protocol (SNMP v3) support for remote monitoring of conditions
on a local HSM that might require administrative attention. It contains the following sections:
•"Overview and Installation"below
•"The SafeNet Chrysalis-UTSP MIB"on page 290
•"The SafeNet Luna HSM MIB"on page 291
•"The SafeNet Appliance MIB"on page 299
•"SNMP Operation and Limitations with SafeNet Luna Network HSM"on page 299
•"Frequently Asked Questions"on page 301
Overview and Installation
This section provides an overview of the SNMP implementation and describes how to install the SNMP subagent.
MIB
We provide the following MIBs (management information base):
MIB Name Description
CHRYSALIS-UTSP-MIB.txt Defines SNMP access to information about the SafeNet appliance.
SAFENET-HSM-MIB.txt Defines SNMP access to information about the SafeNet Luna HSM.
SAFENET-GLOBAL-MIB.txt Must be found in your system path so that symbols can be resolved.
SAFENET-APPLIANCE-MIB.txt Reports the software version of SafeNet Luna Network HSM appliance.
Copy all MIBs in <luna client install dir> to the MIB directory on your system.
For SafeNet Luna Network HSM, the host is the appliance, so all the above MIBs are in the appliance, to support
SNMP.
Note: Your SNMP application also requires the standard SNMP MIB SNMPv2-SMI.txt. Most
applications include the MIB. If you do not have it, however, contact your application vendor. It
is also freely available for download from the internet.
SafeNet Luna Network HSM Administration Guide
Release 7.0 007-013576-002Rev. A June 2017 Copyright 2001-2017 GemaltoAll rights reserved. 288

17 SNMP Monitoring
SafeNet SNMP Subagent
We find that most customers choosing to use SNMP already have an SNMP infrastructure in place. Therefore, we
provide a subagent that you can install on your managed workstations, and which can point to your agent via the socket
created by the agent. This applies to SafeNet Luna USB HSM and SafeNet Luna PCIe HSM - for SafeNet Luna
Network HSM, the subagent is already on the appliance.
The SNMP subagent (luna-snmp) is an AgentX SNMP module that extends an existing SNMP agent with support for
SafeNet Luna HSM monitoring. It is an optional component of the SafeNet Luna HSM client installation. The subagent
has been tested against net-snmp, but should work with any SNMP agent that supports the AgentX protocol.
To install the SNMP subagent:
After selecting one or more products from the main SafeNet Luna HSM Client installation menu, you are presented with
a list of optional components, including the SNMP subagent. It is not selected by default, but can be installed with any
product except the SafeNet Luna Network HSM client installed in isolation.
1. In the installation media, go to the appropriate folder for your operating system.
2. Run the installer (install.sh for Linux and UNIX, LunaClient.msi for Windows).
3. Choose the SafeNet products that you wish to install, and include SNMP among your selections. The subagent is
installed for any SafeNet product except SafeNet Luna Network HSM in isolation.
4. Proceed to Post-installation configuration.
Post-installation configuration
After the SafeNet Luna HSM client is installed, complete the following steps to configure the SNMP subagent:
1. Copy the SafeNet MIBs from <install dir>/snmp to the main SNMP agent’s MIB directory. Or copy to another
computer (your SNMP computer) if you are not running SNMP from the same computer where SafeNet Luna Client
software is installed.
2. If running on Windows, configure the subagent via the file <install dir>/snmp/luna-snmp.conf to point to the AgentX
port where the main SNMP agent is listening. The file must then be copied to the same directory as snmpd.conf.
(Thisassumes net-snmp is installed; the setup might differ if you have another agent.)
If running on a UNIX-based platform, the subagent should work without extra configuration assuming that the
primary SNMP agent is listening on the default local socket (/var/agentx/master). You still have the option of editing
and using luna-snmp.conf.
3. After configuration is complete, start the agent. Then start the subagent via the service tool applicable to your
platform (for example, service luna-snmp start on Linux, or start SafeNet SNMP Subagent Service from the
services in Windows).
Normally the agent is started first. However, the subagent periodically attempts to connect to the agent until it is
successful. The defaults controlling this behavior are listed below.They can be overridden by changing the appropriate
entries in luna-snmp.conf.
Troubleshooting
If you encounter the following warning:
Warning: Failed to connect to the agentx master agent ([NIL]):
you must enable AgentX support by adding master agentx to your SNMPD configuration file. Refer to the man page for
snmpd.conf for more information.
SafeNet Luna Network HSM Administration Guide
Release 7.0 007-013576-002 Rev. A June 2017 Copyright 2001-2017 GemaltoAll rights reserved. 289

17 SNMP Monitoring
Configuration Options In the luna-snmp.conf File
Option Description Default
agentXSocket
[<transport-specifier>:]
<transport-address>
[,...]
Defines the address to which the subagent should
connect. The default on UNIX-based systems is the Unix
Domain socket "/var/agentx/master".
Another common alternative is tcp:localhost:705.
See the section LISTENING ADDRESSES in the snmpd
man page for more information about the format of
addresses (http://www.net-
snmp.org/docs/man/snmpd.html).
The default, for Linux, is
"/var/agentx/master".
In the file, you can choose to
un-comment
"tcp:localhost:705" which is
most commonly used with
Windows.
agentXPingInterval
<NUM>
Makes the subagent try to reconnect every <NUM>
seconds to the master if it ever becomes (or starts)
disconnected.
15
agentXTimeout <NUM> Defines the timeout period (NUM seconds) for an AgentX
request.
1
agentXRetries <NUM> Defines the number of retries for an AgentX request. 5
The SafeNet Chrysalis-UTSP MIB
Note: The Chrysalis MIB is the SafeNet MIB for all SafeNet Luna HSM products - the
Chrysalis name is retained for historical continuity.
To illustrate accessing data, the command "snmpwalk -v 3 -u admin -l authPriv -a SHA1 -A 12345678 -x AES -X
87654321 myLuna19 private" produced this output:
•CHRYSALIS-UTSP-MIB::hsmOperationRequests.0 = Counter64: 3858380
•CHRYSALIS-UTSP-MIB::hsmOperationErrors.0 = Counter64: 385838
•CHRYSALIS-UTSP-MIB::hsmCriticalEvents.0 = Counter64: 0
•CHRYSALIS-UTSP-MIB::hsmNonCriticalEvents.0 = Counter64: 5
•CHRYSALIS-UTSP-MIB::ntlsOperStatus.0 = INTEGER: up(1)
•CHRYSALIS-UTSP-MIB::ntlsConnectedClients.0 = Gauge32: 0
•CHRYSALIS-UTSP-MIB::ntlsLinks.0 = Gauge32: 0
•CHRYSALIS-UTSP-MIB::ntlsSuccessfulClientConnections.0 = Counter64: 16571615927115620
•CHRYSALIS-UTSP-MIB::ntlsFailedClientConnections.0 = Counter64: 1657161592711562
The various counts are recorded since the last restart.
Item Description
hsmOperationRequests The total number of HSM operations that have been requested.
SafeNet Luna Network HSM Administration Guide
Release 7.0 007-013576-002 Rev. A June 2017 Copyright 2001-2017 GemaltoAll rights reserved. 290

17 SNMP Monitoring
Item Description
hsmOperationErrors The total number of HSM operations that have been requested, that have
resulted in errors.
hsmCriticalEvents The total number of critical HSM events that have been detected (Tamper,
Decommission, Zeroization, SO creation, or Audit role creation).
Note: Not implemented in this release.
hsmCriticalEvents always reports 0.
hsmNonCriticalEvents The total number of NON-critical HSM events that have been detected (any that
are not among the critical list, above).
Note: Not implemented in this release.
hsmNonCriticalEvents always reports 0.
ntlsOperStatus The current operational status of the NTL service, where the options are:
1 = up,
2 = not running, and
3 = status cannot be determined.
ntlsConnectedClients The current number of connected clients using NTLS.
ntlsLinks The current number of links in NTLS - can be multiple per client, depending on
processes.
ntlsSuccessfulClientConnections The total number of successful client connections.
ntlsFailedClientConnections The total number of UNsuccessful client connections.
The SafeNet Luna HSM MIB
The SAFENET-HSM-MIB defines HSM status information and HSM Partition information that can be viewed via
SNMP.
To access tables, use a command like:
snmptable -a SHA -A snmppass -u snmpuser -x AES -X snmppass -l authPriv -v 3 192.20.11.59
SAFENET-HSM-MIB::hsmTable
The information is defined in tables, as detailed in the following sections.
SNMP Table Updates
The SNMP tables are updated and cached every 60 seconds. Any changes made on the HSMmay therefore take up to
60 seconds to be included in the tables. When a query is received to view the tables, the most recent cached version is
displayed. If a change you were expecting is not displayed, wait 60 seconds and try again.
SafeNet Luna Network HSM Administration Guide
Release 7.0 007-013576-002 Rev. A June 2017 Copyright 2001-2017 GemaltoAll rights reserved. 291

17 SNMP Monitoring
Note: Some values may not get updated automatically, such as the HSM firmware version
(hsmFirmwareVersion) following a firmware upgrade. To force an update, restart the SNMP
agent.
hsmTable
This table provides a list of all the HSM information on the managed element.
Item Type Description Values
hsmSerialNumber DisplayString Serial number of the HSM - used as an index
into the tables.
Fromfactory
hsmFirmwareVersion DisplayString Version of firmware executing on the HSM. As found
hsmLabel DisplayString Label associated with the HSM. Provided by SO
at init time
hsmModel DisplayString Model identifier for the HSM. From factory
hsmAuthenticationMethod INTEGER Authentication mode of the HSM. unknown(1), --
not known
password(2), --
requires
passwords
pedKeys(3) --
requires PED
hsmRpvInitialized INTEGER Remote ped vector initialized flag of the HSM. notSupported(1),
-- rpv not
supported
uninitialized(2),
-- rpv not
initialized
initialized(3) --
rpv initialized
hsmFipsMode TruthValue FIPS 140-2 operation mode enabled flag of the
HSM.
Factory set
hsmPerformance INTEGER Performance level of the HSM.
hsmStorageTotalBytes Unsigned32 Total storage capacity in bytes of the HSM Factoryset
hsmStorageAllocatedBytes Unsigned32 Number of allocated bytes on the HSM Calculated
hsmStorageAvailableBytes Unsigned32 Number of available bytes on the HSM Calculated
hsmMaximumPartitions Unsigned32 Maximum number of partitions allowed on the
HSM
2, 5, 10, 15, or
20, per license
hsmPartitionsCreated Unsigned32 Number of partitions created on the HSM As found
SafeNet Luna Network HSM Administration Guide
Release 7.0 007-013576-002 Rev. A June 2017 Copyright 2001-2017 GemaltoAll rights reserved. 292

17 SNMP Monitoring
Item Type Description Values
hsmPartitionsFree Unsigned32 Number of partitions that can still be created on
the HSM
Calculated
hsmBackupProtocol INTEGER Backup protocol used on the HSM unknown(1),
none(2),
cloning(3),
keyExport(4)
hsmAdminLoginAttempts Counter32 Number of failed Administrator login attempts left
before HSM zeroized
As found,
calculated
hsmAuditRoleInitialized INTEGER Audit role is initialized flag notSupported(0),
yes(1),
no(2)
hsmManuallyZeroized TruthValue Was HSM manually zeroized flag As found
hsmUpTime Counter64 Up time in seconds since last HSM reset Counted
hsmBusyTime Counter64 Busy time in seconds since the last HSM reset Calculated
hsmCommandCount Counter64 HSM commands processed since last HSM
reset
Counted
The hsmPartitionTable
This table provides a list of all the partition information on the managed element.
Item Type Description Values
hsmPartitionSerialNumber DisplayString Serial number for the partition Generated
hsmPartitionLabel DisplayString Label assigned to the partition Provided at partition
creation
hsmPartitionActivated TruthValue Partition activation flag Set by policy
hsmPartitionStorageTotalBytes Unsigned32 Total storage capacity in bytes
of the partition
Set or calculated at partition
creation or re-size
hsmPartitionStorageAllocatedBytes Unsigned32 Number of allocated (in use)
bytes on the partition
Calculated
hsmPartitionStorageAvailableBytes Unsigned32 Number of avalailable (unused)
bytes on the partition
Calculated
hsmPartitionObjectCount Unsigned32 Number of objects in the
partition
Counted
SafeNet Luna Network HSM Administration Guide
Release 7.0 007-013576-002 Rev. A June 2017 Copyright 2001-2017 GemaltoAll rights reserved. 293

17 SNMP Monitoring
hsmLicenseTable
This table provides a list of all the license information on the managed element. More than one HSM might be
connected to a Host, so they are accessed with two indices; the first index identifies the HSM for which the license
entry corresponds (hsmSerialNumber), the second is the index for the corresponding license (hsmLicenseID).
Item Type Description Values
hsmLicenseID DisplayString License identifier Set at factory orat capability update
hsmLicenseDescription DisplayString License description Set at factory orat capability update
hsmPolicyTable
This table provides a list of all the HSM policy information on the managed element.
Item Type Description Values
hsmPolicyType INTEGER Type of policy capability(1),
policy(2)
hsmPolicyID Unsigned32 Policy identifier Numeric value identifies policy and is used as a index
into the policy table
hsmPolicyDescription DisplayString Description of the
policy
Brief text description of what the policy does
hsmPolicyValue DisplayString Current value of
the policy
Brief text description to show current state/value of
policy
hsmPartitionPolicyTable
This table provides a list of all the partition policy information on the managed element.
Item Type Description Values
hsmPartitionPolicyType INTEGER Capability or
policy
capability(1),
policy(2)
hsmPartitionPolicyID Unsigned32 Policy identifier Numeric value identifies policy and is used
as a index into the policy table
hsmPartitionPolicyDescription DisplayString Description of the
policy
Brief text description of what the policy does
hsmPartitionPolicyValue DisplayString Current value of
the policy
Brief text description to show current
state/value of policy
hsmClientRegistrationTable
This table provides a list of registered clients.
SafeNet Luna Network HSM Administration Guide
Release 7.0 007-013576-002 Rev. A June 2017 Copyright 2001-2017 GemaltoAll rights reserved. 294

17 SNMP Monitoring
Item Type Description Values
hsmClientName DisplayString Name of the client Name provided on client cert
hsmClientAddress DisplayString Address of the
client
IP address of the client
hsmClientRequiresHTL TruthValue Flag specifying if
HTL required for
the client
Flag set at HSM host side to control client access
Note: HTL is not available in release 7.x. This value
will always return false for 7.x HSMs.
hsmClientOTTExpiry INTEGER OTT expiry time (-
1 if not
provisioned)
Expiry time, in seconds, for HTLOneTimeToken
(range is 0-3600); -1 indicates not provisioned, 0
means never expires
Note: HTL is not available in release 7.x. This value
will always return -1 for 7.x HSMs.
hsmClientPartitionAssignmentTable
This table provides a list of assigned partitions for a given client.
Item Type Description Values
hsmClientHsmSerialNumber DisplayString Index into the HSM table --
hsmClientPartitionSerialNumber DisplayString DisplayString Index into the Partition Table --
SNMP output compared to SafeNet tools output
For comparison, the following shows LunaCM or LunaSH command outputs that provide HSM information equivalent to
the SNMP information depicted in the tables above (from the HSM MIB).
HSM Information
At the HSM level the information in the outputs of hsm show and hsm showp and hsm di includes the following:
•SW Version
•FW Version
•HSM label
•Serial #
•HW Model
•Authentication Method
•RPV state
•FIPS mode
•HSM storage space (bytes)
•HSM storage space used (bytes)
•HSM storage free space (bytes)
SafeNet Luna Network HSM Administration Guide
Release 7.0 007-013576-002 Rev. A June 2017 Copyright 2001-2017 GemaltoAll rights reserved. 295

17 SNMP Monitoring
•Performance level
•Max # of partitions
•# of partitions created
•# of free partitions
•Configuration (Cloning/CKE)
•License information similar to the output of the "hsm displayLicenses" command
•Policies as shown below.
Description Value
=========== =====
Enable PIN-based authentication Allowed
Enable PED-based authentication Disallowed
Performance level 15
Enable domestic mechanisms & key sizes Allowed
Enable masking Disallowed
Enable cloning Allowed
Enable special cloning certificate Disallowed
Enable full (non-backup) functionality Allowed
Enable non-FIPS algorithms Allowed
Enable SO reset of partition PIN Allowed
Enable network replication Allowed
Enable Korean Algorithms Allowed
FIPS evaluated Disallowed
Manufacturing Token Disallowed
Enable Remote Authentication Allowed
Enable forcing user PIN change Allowed
Enable portable masking key Allowed
Enable partition groups Disallowed
Enable remote PED usage Disallowed
Enable External Storage of MTK Split Disallowed
HSM non-volatile storage space 2097152
Enable HA mode CGX Disallowed
Enable Acceleration Allowed
Enable unmasking Allowed
Enable FW5 compatibility mode Disallowed
Unsupported Disallowed
Unsupported Disallowed
Enable ECIES support Disallowed
The following policies are set due to current configuration of
this HSM and cannot be altered directly by the user.
Description Value
=========== =====
PIN-based authentication True
The following policies describe the current configuration of
this HSM and may by changed by the HSM Administrator.
Changing policies marked "destructive" will zeroize (erase
completely) the entire HSM.
Description Value Code Destructive
=========== ===== ==== ===========
Allow cloning On 7 Yes
Allow non-FIPS algorithms On 12 Yes
SO can reset partition PIN On 15 Yes
Allow network replication On 16 No
Allow Remote Authentication On 20 Yes
SafeNet Luna Network HSM Administration Guide
Release 7.0 007-013576-002 Rev. A June 2017 Copyright 2001-2017 GemaltoAll rights reserved. 296

17 SNMP Monitoring
Force user PIN change after set/reset Off 21 No
Allow offboard storage On 22 Yes
Allow Acceleration On 29 Yes
Allow unmasking On 30 Yes
Partition Information
At the HSM Partition level the information in the outputs of partition show and partition showp includes the following:
•Partition Name
•Partition Serial #
•Activation State
•AutoActivation State
•Partition storage space (bytes)
•Partition storage space used (bytes)
•Partition storage free space (bytes)
•Partition Object Count
•Partition Policies from the Partition showpolicies command
lunash:> partition showPolicies -partition mypartition
Partition Name: mypartition
Partition Num: 65038002
The following capabilities describe this partition and can
never be changed.
Description Value
=========== =====
Enable private key cloning Allowed
Enable private key wrapping Disallowed
Enable private key unwrapping Allowed
Enable private key masking Disallowed
Enable secret key cloning Allowed
Enable secret key wrapping Allowed
Enable secret key unwrapping Allowed
Enable secret key masking Disallowed
Enable multipurpose keys Allowed
Enable changing key attributes Allowed
Enable PED use without challenge Allowed
Allow failed challenge responses Allowed
Enable operation without RSA blinding Allowed
Enable signing with non-local keys Allowed
Enable raw RSA operations Allowed
Max failed user logins allowed 10
Enable high availability recovery Allowed
Enable activation Allowed
Enable auto-activation Allowed
Minimum pin length (inverted: 255 - min) 248
Maximum pin length 255
Enable Key Management Functions Allowed
SafeNet Luna Network HSM Administration Guide
Release 7.0 007-013576-002 Rev. A June 2017 Copyright 2001-2017 GemaltoAll rights reserved. 297

17 SNMP Monitoring
Enable RSA signing without confirmation Allowed
Enable Remote Authentication Allowed
Enable private key unmasking Allowed
Enable secret key unmasking Allowed
Enable RSA PKCS mechanism Allowed
Enable CBC-PAD (un)wrap keys of any size Allowed
Enable Secure Trusted Channel Allowed
The following policies are set due to current configuration
of this partition and may not be altered directly by the
user.
Description Value
=========== =====
Challenge for authentication not needed False
The following policies describe the current configuration
of this partition and may be changed by the HSM Administrator.
Description Value Code
=========== ===== ====
Allow private key cloning On 0
Allow private key unwrapping On 2
Allow secret key cloning On 4
Allow secret key wrapping On 5
Allow secret key unwrapping On 6
Allow multipurpose keys On 10
Allow changing key attributes On 11
Ignore failed challenge responses On 15
Operate without RSA blinding On 16
Allow signing with non-local keys On 17
Allow raw RSA operations On 18
Max failed user logins allowed 10 20
Allow high availability recovery On 21
Allow activation Off 22
Allow auto-activation Off 23
Minimum pin length (inverted: 255 - min) 248 25
Maximum pin length 255 26
Allow Key Management Functions On 28
Perform RSA signing without confirmation On 29
Allow Remote Authentication On 30
Allow private key unmasking On 31
Allow secret key unmasking On 32
Allow RSA PKCS mechanism On 33
Allow CBC-PAD (un)wrap keys of any size On 34
Force Secure Trusted Channel Off 37
Command Result : 0 (Success)
[myluna] lunash:>
SafeNet Luna Network HSM Administration Guide
Release 7.0 007-013576-002 Rev. A June 2017 Copyright 2001-2017 GemaltoAll rights reserved. 298

17 SNMP Monitoring
The SafeNet Appliance MIB
The SAFENET-APPLIANCE-MIB defines appliance status information that can be viewed via SNMP. Currently, that
consists of the appliance software version number.
The appliance Table
This table provides a list of all the non-HSM host-specific information on the appliance.
Item Type Description Values
appSoftwareVersion DisplayString Appliance Software Version number. -- fromfactory
For information about the HSM inside the appliance, see"The SafeNet Luna HSM MIB"on page 291.
SNMP Operation and Limitations with SafeNet Luna
Network HSM
This page applies only to SafeNet Luna Network HSM which, as a closed system, has its own agent. This contrasts
with other SafeNet Luna HSMs that are installed inside a host computer, or USB-connected to a host, and therefore
require you to provide an SNMP agent and configure for use with our subagent.
Various LunaSH commands govern the setup and use of SNMP with the SafeNet appliance. You provide your own
SNMP application – a standard, open-source tool like net-snmp, or a commercial offering, or one that you develop
yourself – and use the commands described below (and on the following pages) to enable and adjust the SNMP agent
on-board the SafeNet appliance.
SNMP-Related Commands
Please refer to the LunaSH Appliance Commands in the Reference Section of this Help for syntax and usage
descriptions of the following:
•The sysconf snmp command has subcommands enable,disable,notification,show,trap, and user.
–The sysconf snmp notification command allows viewing and configuring the notifications that can be sent by
the SNMP agent. At least one user must be configured before the SNMP agent can be accessed.
–The sysconf snmp enable command enables and starts the SNMP service.
–The sysconf snmp disable command stops the service.
–The sysconf snmp show command shows the current status of the service.
–The sysconf snmp trap command has sub-commands to set, show, and clear trap host information.
–The sysconf snmp user command allows viewing and configuring the users that can access the SNMP
agent. At least one user must be configured before the SNMP agent can be accessed.
•The service list command reports a service: "snmpd - SNMP agent service".
•The service status,service stop,service start and service restart commands accept the value "snmp" as a
<servicename> parameter (that is, you can start, stop or restart the snmp service – this represents some overlap
with the sysconf enable and disable commands, but is provided for completeness).
SafeNet Luna Network HSM Administration Guide
Release 7.0 007-013576-002 Rev. A June 2017 Copyright 2001-2017 GemaltoAll rights reserved. 299

17 SNMP Monitoring
Coverage
The following are some points of interest, with regard to our reporting.
Memory
Swap usage - Covered by UCD-SNMP-MIB under memTotalSwap, memAvailSwap and memMinimumSwap OID
Physical Memory usage - Covered by UCD-SNMP-MIB under memTotalRea, memAvailReal, memTotalFree OID
Errors - Covered by UCD-SNMP-MIB under memSwapError and memSwapErrorMsg OID
Paging
Size of page file - Not covered
Page file usage - Not covered
Paging errors - Not covered
Note: UCD-SNMP-MIB/memory will report all the data that we get from the "free" command.
CPU
% Utilization Threads - Not covered
%user time - Covered by UCD-SNMP-MIB under ssCpuUsr OID
%system time - Covered by UCD-SNMP-MIB under ssCpuSystem OID
Top running processes - Not covered
Network
Interface status - Covered
% utilization - Covered
Bytes in - Not covered
Bytes Out - Not covered
Errors - Covered
Note: All of the above are already covered by the RFC1213-MIB.
Monitoring Internal Hardware failure
We do not currently keep any status on hardware failure.
Environmental
We support only CPU and mother board temperature.
HSM MIB
The above concerns status of various elements of the appliance, outside the contained HSM.
HSM status is separately handled by the SAFENET-HSM-MIB.
SafeNet Luna Network HSM Administration Guide
Release 7.0 007-013576-002 Rev. A June 2017 Copyright 2001-2017 GemaltoAll rights reserved. 300

17 SNMP Monitoring
In the current implementation, the object ntlsCertExpireNotification has no value. If you query this object, the response
is "Snmp No Such Object.
Information about the HSM, retrievable via SNMP, is similar to executing the following commands:
From SafeNet Luna Network HSM (LunaSH) commands:
• hsm show
• hsm showPolicies
• partition show
• partition showPolicies
• hsm displayLicense
• client show
From the Luna HSM Client (LunaCM) commands:
• partition showinfo
• partition showpolicies
MIBS You Need for Network Monitoring of SafeNet Luna Network HSM
The following MIBs are not supplied as part of the SafeNet Luna Network HSM build, but can be downloaded from a
number of sources. How they are implemented depends on your MIB utility. Support is restricted to active queries (trap
captures only reboots).
•LM-SENSORS-MIB
•RFC1213-MIB
•SNMP-FRAMEWORK-MIB
•SNMP-MPD-MIB
•SNMP-TARGET-MIB
•SNMP-USER-BASED-SM-MIB
•SNMPv2-MIB
•SNMP-VIEW-BASED-ACM-MIB
In addition, the SAFENET-APPLIANCE-MIB is included within the SafeNet Luna Network HSM appliance, to report
Software Version.
MIBS You Need for Monitoring the Status of the HSM
You require the following MIB to monitor the status of the HSM:
•SAFENET-HSM-MIB.mib
Frequently Asked Questions
This section provides additional information by answering questions that are frequently asked by our customers.
SafeNet Luna Network HSM Administration Guide
Release 7.0 007-013576-002 Rev. A June 2017 Copyright 2001-2017 GemaltoAll rights reserved. 301

17 SNMP Monitoring
We want to use SNMP to remotely monitor and manage our installation – why
do you not support such standard SNMP traps as CPU and Memory
exhaustion?
Those sorts of traps were specifically excluded because they can be used to establish a covert channel (an illicit
signaling channel that can be used to communicate from a high assurance “area” to a lower assurance one in an effort to
circumvent the security policy). Resource exhaustion events/alerts are the oldest known form of covert channel
signaling. Exercise care with any HSM product that does allow such traps - what other basic security holes might be
present?
SafeNet Luna Network HSM Administration Guide
Release 7.0 007-013576-002 Rev. A June 2017 Copyright 2001-2017 GemaltoAll rights reserved. 302

18
Tamper Events
SafeNet Luna HSMs detect hardware anomalies (such as card over-temperature) and physical events (such as card
removal or chassis intrusion), and register them as tamper events. A tamper event is considered a security breach, and
effectively locks the HSM.
If your HSMprovides the capability Enable Decommission on Tamper (available as a factory option only), you can
enable Policy 40: Decommission on Tamper to decommission the HSMin the event of a tamper. See "HSM
Capabilities and Policies"on page 79and "Comparing Zeroize, Decommission, and Factory Reset"on page 99 for more
information.
Unless Policy 40: Decommission on Tamper is enabled, the contents of the HSMare not affected by the tamper
event. The HSM, however, remains locked until the HSMis reset (some low-severity events do not required a reset).
If Policy 48: Do Controlled Tamper Recovery is enabled (the default), the HSMSOmust clear the tamper condition
before the HSMis reset, to return the HSMto normal operation (see "HSM Capabilities and Policies"on page 79).
While the HSMis in the tamper state, only the subset of LunaSHcommands required to view or clear the tamper
condition are available.
When a tamper event occurs, the HSMhalts. For PED-authenticated HSMs, the cached PED key data that allows
activation is zeroized, and activation is disabled. All commands, except those required to view the HSM status and
clear the tamper, are disabled. When an HSMis in the tamper state, only the HSM SOis able to log in to the HSM.
There are several conditions that can result in a tamper. The tamper state is indicated by the HSM Tamper State field
in the output of the LunaSHhsm show command. If tamper events have been detected and not cleared, the tamper
state will be Tamper(s) detected. Use the hsm tamper show command to view detailed information for the tamper,
including whether the tamper event requires an HSM reset, in addition to a tamper clear.
Tamper event Response
Chassis intrusion Halt the HSM. Deactivate activated partitions.
Decommission the HSM if policy 40: Decommission on Tamper is enabled.
Note: Chassis Open resets the HSM hardware, including the PCIe
logic. This prevent the HSM from reporting any of the statuses including
the Chassis Open condition. The only thing which is detected in this
case is k7pf0: ALM0015: PCIe Link Failure.
Card removal Halt the HSM. Deactivate activated partitions.
Decommission the HSM if policy 40: Decommission on Tamper is enabled.
Over/under
temperature
Halt the HSM. Deactivate activated partitions.
Decommission the HSM if policy 40: Decommission on Tamper is enabled.
Warnings are logged for mild over/under temperature events. Warnings are self-clearing if the
condition is resolved.
SafeNet Luna Network HSM Administration Guide
Release 7.0 007-013576-002Rev. A June 2017 Copyright 2001-2017 GemaltoAll rights reserved. 303

18 Tamper Events
Tamper event Response
Over/under
voltage
Halt the HSM. Deactivate activated partitions.
Decommission the HSM if policy 40: Decommission on Tamper is enabled.
Warnings are logged for mild over/under voltage events. Warnings are self-clearing if the
condition is resolved.
Battery
removal/depletion
Halt the HSM. Deactivate activated partitions.
Decommission the HSM.
Warnings are logged for low battery conditions.
Recovering from a Tamper
How you recover from a tamper depends on how the following HSMpolicies are set. See "HSM Capabilities and
Policies"on page 79 for more information:
Policy 40:
Decommission
on tamper
If enabled, the HSMis decommissioned in the event of a tamper. If the HSMis decommissioned
on tamper, you must re-initialize the HSM SO, clear the tamper, re-create your partitions, restore
the partition contents from backup, and re-initialize the partition roles (Partition SO, Crypto Officer,
and Crypto User, and Audit, as relevant).
Policy 48: Do
Controlled
Tamper
Recovery
If enabled, the tamper that halted the HSM must be cleared by the HSMSO (by issuing the
tamper clear command), before the HSM can be reset to resume normal operations.
Activation and auto-activation is disabled on tamper
If you are using activation or auto-activation on your PED-authenticated partitions, it is disabled when a tamper is
detected, or if any uncleared tamper conditions are detected on reboot. See "Activation and Auto-Activation on PED-
Authenticated Partitions"on page 160 and "Partition Capabilities and Policies"on page 83 for more information.
To recover from a tamper
1. If the HSM was decommissioned as a result of the tamper, you must reinitialize the HSM, as described in
"HSMInitialization"on page 141 in the Configuration Guide.
2. Log in to the HSMas the HSMSO.
3. Use the hsm tamper show command to display the last tamper event.
Note: The hsm tamper show command only shows the last tamper event, even if several
tampers have occurred. To view a complete list of the tamper events that have occurred on the
HSM, use the LunaSHhsm supportinfo commmand.
4. Resolve the issue(s) that caused the tamper event.
5. If Policy 48: Do Controlled Tamper Recovery is enabled, clear the tamper condition. Otherwise, go to the next
step:
lunash:> hsm tamper clear
SafeNet Luna Network HSM Administration Guide
Release 7.0 007-013576-002 Rev. A June 2017 Copyright 2001-2017 GemaltoAll rights reserved. 304

18 Tamper Events
6. If the tamper message indicates that a reset is required, use the LunaSHsysconf appliance reboot command to
reboot the HSM:
lunash:> sysconf appliance reboot
7. Verify that all tampers have been cleared:
lunash:> hsm tamper show
8. If the HSM was decommissioned as a result of the tamper, you must re-create your partitions, re-initialize the
partition roles (Partition SO, Crypto Officer, and Crypto User, and Audit as relevant), and restore the partition
contents from backup See the following sections in the Configuration Guide .
a. To re-create your partitions, see "Create Application Partitions"on page1.
b. To re-initialize the partition roles, see "Configure Application Partitions"on page1.
c. To restore the partition contents from backup, see "Backup and Restore HSMs and Partitions"on page 36.
9. If the Policy 22: Allow Activation and/or Policy 23:Allow AutoActivation are enabled on your PED-
authenticated partitions, the COand CU (if enabled) must log in to reactivate those roles:
lunacm:> role login -name <role>
SafeNet Luna Network HSM Administration Guide
Release 7.0 007-013576-002 Rev. A June 2017 Copyright 2001-2017 GemaltoAll rights reserved. 305

19
Troubleshooting
This chapter lists the HSM error codes and offers troubleshooting tips for some common issues. It contains the
following sections:
•"General Troubleshooting Tips"below
•"System Operational and Error Messages"on the next page
•"Keycard and Token Return Codes"on page 309
•"Library Codes"on page 324
•"Vendor-Defined Return Codes"on page 329
General Troubleshooting Tips
Here are just a few quick things to check if you are experiencing problems:
•Ensure that the date and time are set correctly.
•Check that NTLS is bound to the correct Ethernet port. It must be bound to a port if it is to work, and that port must
be the one that is connected for NTLS.
•Ensure that the client is registered with the correct ip/hostname (or that you spelled it correctly, didn't accidentally
transpose any characters, used only valid characters, etc.).
•Ensure that the client is given access to the correct partition (again, be sure that it is spelled correctly; be careful of
similarly named or numbered partitions).
•Ensure that the sysconf regencert command was properly executed (with the IP address, if using IP mode).
Note: If your Remote PED connections are server-initiated (peer-to-peer), you must restart the
Call-Back Service (CBS) anytime you regenerate the SafeNet Luna Network HSM server
certificate, or new peer-to-peer PedServer connections to the appliance will fail. In LunaSH, use
the command service restart cbs.
•Check the output of the syslog for any information on potential problems with syslog tail.
•If you see an apparent 'hang' condition, connect and check the PED - it may be waiting for a PED action.
•Check if you allowed the PED to time out, or if you started a command that needed PED action while the PED was
not connected. You will need to re-issue the failed command after re-inserting the token, and pay attention to the
PED.
•If RSA signing seems slow, check the Capabilities and Policies to ensure that Confirmation (policy #29) is
switched off - if your security policy demands that signing operations must be verified on the HSM, then expect
almost a 50% performance reduction.
•If you perform a Restore from Backup operation and some or all of the objects are shown with an error message like
SafeNet Luna Network HSM Administration Guide
Release 7.0 007-013576-002Rev. A June 2017 Copyright 2001-2017 GemaltoAll rights reserved. 306

19 Troubleshooting
"LUNA_RET_SM_ACCESS_DOES_NOT_VALIDATE", you might have interrupted the restore operation (even a
partition contents command could have this effect). Re-issue the Restore command, ensuring that no other
commands are run against the partition while the operation is in progress - if other persons might be using their own
SSH sessions to access the appliance, it might be best to disconnect the network cable and perform your restore
operation from the local (serial) console.
System Operational and Error Messages
Extra slots that say "token not present"?
This happens for two reasons:
•PKCS#11 originated in a world of software cryptography, which only later acknowledged the existence of Hardware
Security Modules, so initially it did not have the concept of physically removable crypto slots. PKCS#11 requires a
static list of slots when an application starts. The cryptographic "token" can be inserted into, or removed from a slot
dynamically (by a user), for the duration of the application.
•When the token is inserted, the running application must be able to detect that token. When the token is removed,
the running application gets "token not present". Because we allow for the possibility of backup, we routinely
declare 'place-holder' slots that might later be filled by a physical SafeNet Luna USB HSM or a SafeNet Luna
Backup HSM.
In the Chrystoki.conf file (or the Windows crystoki.ini file), for SafeNet Luna USB HSM, you can remove the empty
slots by modifying the CardReader entry, like this:
CardReader = {
LunaG5Slots=0;
}
For SafeNet Luna Network HSM, which has its configuration file internal to the appliance, and not directly accessible
for modification, you cannot change the default cryptographic slot allotments.
Error: 'hsm update firmware' failed. (10A0B : LUNA_RET_OPERATION_
RESTRICTED) when attempting to perform hsm update firmware
You must ensure that STM is disabled before you run the firmware update.
Also, as with any update, you should backup any important HSM contents before proceeding.
KR_ECC_POINT_INVALID Error when decrypting a file encrypted from BSAFE
through ECIES using ECC key with any of the curves from the x9_t2 section
As indicated on the BSAFEweb site, they support only the NIST-approved curves (prime, Binary, and Koblitz). That
includes most/all the curves from test items 0 through 37 in CKDemo: the "secp", "X9_62_prime", and "sect" curves.
The X9.62 curves that are failing in this task are X9.62 binary/char2 curves which do not appear to be supported by
BSAFE. So, you appear to be encountering a BSAFE limitation and not a SafeNet Luna HSM problem.
SafeNet Luna Network HSM Administration Guide
Release 7.0 007-013576-002 Rev. A June 2017 Copyright 2001-2017 GemaltoAll rights reserved. 307

19 Troubleshooting
Error during SSL Connect (RC_OPERATION_TIMED_OUT) logged to
/var/log/messages by the SafeNet Luna HSM client
It means that the client did not receive the SSL handshake response from the appliance within 20 seconds (hard
coded).
The following is a list of some potential causes:
•Network issue.
•Appliance is under heavy load with connection requests - this can happen at startup/restart, if client applications
attempt to (re-)assert hundreds of connections all at once, without staging or staggering them, and the initial setup
handshakes take too long for some transactions (start-up bottleneck). After a large number of simultaneous
connections has been successfully established, they can be maintained without further problem.
•Appliance is under heavy load servicing connected clients crypto requests.
•Appliance was powered down (perhaps the power plug was pulled) in the middle of the handshake.
•There might be high CPU load on the client computer causing it to occasionally delay responses to the appliance.
Slow/interrupted response from the HSM, and the "hsm show" command
shows LUNA_RET_SM_SESSION_REALLOC_ERROR
Appliance Details:
==================
Software Version: 7.0.0
Error: 'hsm show' failed. (310102 : LUNA_RET_SM_SESSION_REALLOC_ERROR)
Command Result : 65535 (Luna Shell execution)
The error LUNA_RET_SM_SESSION_REALLOC_ERROR means the HSM cannot expand the session table.
The HSM maintains a table for all of the open sessions. For performance reasons, the table is quite small initially. As
sessions are opened (and not closed) the table fills up. When the table gets full, the HSM tries to expand the table. If
there is not enough available RAM to grow the table, this error is returned.
RAM can be used up by an application that creates and does not delete a large number of session objects, as well as by
an application that opens and fails to close a large number of sessions.
The obvious solution is proper housekeeping. Your applications mustclean up after themselves, by closing sessions
that are no longer in use - this deletes session objects associated with those sessions. If your application practice is to
have long-lived sessions, and to open many objects in a given session, then your application should explicitly delete
those session objects as soon as each one is no longer necessary.
By far, we see more of the former problem - abandoned sessions - and very often in conjunction with Java-based
applications. Proper garbage collection includes deleting session objects when they are no longer useful, or simply
closing sessions as soon as they are not required. Formally closing a session (or stopping/restarting the HSM) deletes
all session objects within each affected session. These actions keep the session table small, so it uses the least
possible HSM volatile memory.
Low Battery Message
The K7 HSM card, used in the SafeNet Luna Network HSM and SafeNet Luna PCIe HSM products, is equipped with a
non-replaceable battery that is expected to last the life of the product. If you notice a log message or other warning
about ‘battery low’, or similar, contact SafeNet Technical Support.
SafeNet Luna Network HSM Administration Guide
Release 7.0 007-013576-002 Rev. A June 2017 Copyright 2001-2017 GemaltoAll rights reserved. 308

19 Troubleshooting
Keycard and Token Return Codes
The following table summarizes HSM error codes (last updated for firmware 7.0.1):
HSM Error Hex Code PKCS#11 or SFNT Defined CKR
Error
LUNA_RET_OK 0x00000000 CKR_OK
LUNA_RET_CANCEL 0x00010000 CKR_CANCEL
LUNA_RET_FLAGS_INVALID 0x00040000 CKR_FLAGS_INVALID, removed
from v2.0
LUNA_RET_TOKEN_NOT_PRESENT 0x00E00000 CKR_TOKEN_NOT_PRESENT
LUNA_RET_FORMER_INVALID_ENTRY_TYPE 0x00300130 CKR_DEVICE_ERROR
LUNA_RET_SP_TX_ERROR 0x00300131 CKR_DEVICE_ERROR
LUNA_RET_SP_RX_ERROR 0x00300132 CKR_DEVICE_ERROR
LUNA_RET_PED_ID_INVALID 0x00300140 CKR_DEVICE_ERROR
LUNA_RET_PED_UNSUPPORTED_PROTOCOL 0x00300141 CKR_DEVICE_ERROR
LUNA_RET_PED_UNPLUGGED 0x00300142 CKR_PED_UNPLUGGED
LUNA_RET_PED_ERROR 0x00300144 CKR_DEVICE_ERROR
LUNA_RET_PED_UNSUPPORTED_CRYPTO_
PROTOCOL
0x00300145 CKR_DEVICE_ERROR
LUNA_RET_PED_DEK_INVALID 0x00300146 CKR_DEVICE_ERROR
LUNA_RET_PED_CLIENT_NOT_RUNNING 0x00300147 CKR_PED_CLIENT_NOT_
RUNNING
LUNA_RET_CL_ALIGNMENT_ERROR 0x00300200 CKR_DEVICE_ERROR
LUNA_RET_CL_QUEUE_LOCATION_ERROR 0x00300201 CKR_DEVICE_ERROR
LUNA_RET_CL_QUEUE_OVERLAP_ERROR 0x00300202 CKR_DEVICE_ERROR
LUNA_RET_CL_TRANSMISSION_ERROR 0x00300203 CKR_DEVICE_ERROR
LUNA_RET_CL_NO_TRANSMISSION 0x00300204 CKR_DEVICE_ERROR
LUNA_RET_CL_COMMAND_MALFORMED 0x00300205 CKR_DEVICE_ERROR
LUNA_RET_CL_MAILBOXES_NOT_AVAILABLE 0x00300206 CKR_DEVICE_ERROR
LUNA_RET_MM_NOT_ENOUGH_MEMORY 0x00310000 CKR_DEVICE_ERROR
LUNA_RET_MM_INVALID_HANDLE 0x00310001 CKR_DEVICE_ERROR
LUNA_RET_MM_USAGE_ALREADY_SET 0x00310002 CKR_DEVICE_ERROR
SafeNet Luna Network HSM Administration Guide
Release 7.0 007-013576-002 Rev. A June 2017 Copyright 2001-2017 GemaltoAll rights reserved. 309

19 Troubleshooting
HSM Error Hex Code PKCS#11 or SFNT Defined CKR
Error
LUNA_RET_MM_ACCESS_OUTSIDE_
ALLOCATION_RANGE
0x00310003 CKR_DEVICE_ERROR
LUNA_RET_MM_INVALID_USAGE 0x00310004 CKR_DEVICE_ERROR
LUNA_RET_MM_ITERATOR_PAST_END 0x00310005 CKR_DEVICE_ERROR
LUNA_RET_MM_FATAL_ERROR 0x00310006 CKR_DEVICE_ERROR
LUNA_RET_TEMPLATE_INCOMPLETE 0x00D00000 CKR_TEMPLATE_INCOMPLETE
LUNA_RET_TEMPLATE_INCONSISTENT 0x00D10000 CKR_TEMPLATE_INCONSISTENT
*
LUNA_RET_ATTRIBUTE_TYPE_INVALID 0x00120000 CKR_ATTRIBUTE_TYPE_INVALID
LUNA_RET_ATTRIBUTE_VALUE_INVALID 0x00130000 CKR_ATTRIBUTE_VALUE_INVALID
LUNA_RET_ATTRIBUTE_READ_ONLY 0x00100000 CKR_ATTRIBUTE_READ_ONLY
LUNA_RET_ATTRIBUTE_SENSITIVE 0x00110000 CKR_ATTRIBUTE_SENSITIVE
LUNA_RET_OBJECT_HANDLE_INVALID 0x00820000 CKR_OBJECT_HANDLE_INVALID
LUNA_RET_MAX_OBJECT_COUNT 0x00820001 CKR_MAX_OBJECT_COUNT_
EXCEEDED
LUNA_RET_ATTRIBUTE_NOT_FOUND 0x00120010 CKR_ATTRIBUTE_TYPE_INVALID
LUNA_RET_CAN_NOT_CREATE_SECRET_KEY 0x00D10011 CKR_TEMPLATE_INCONSISTENT
LUNA_RET_CAN_NOT_CREATE_PRIVATE_KEY 0x00D10012 CKR_TEMPLATE_INCONSISTENT
LUNA_RET_SECRET_KEY_MUST_BE_SENSITIVE 0x00130013 CKR_ATTRIBUTE_VALUE_INVALID
LUNA_RET_SECRET_KEY_MUST_HAVE_
SENSITIVE_ATTRIBUTE
0x00D00014 CKR_TEMPLATE_INCOMPLETE
LUNA_RET_PRIVATE_KEY_MUST_BE_SENSITIVE 0x00130015 CKR_ATTRIBUTE_VALUE_INVALID
LUNA_RET_PRIVATE_KEY_MUST_HAVE_
SENSITIVE_ATTRIBUTE
0x00D00016 CKR_TEMPLATE_INCOMPLETE
LUNA_RET_SIGNING_KEY_MUST_BE_LOCAL 0x00680001 CKR_KEY_FUNCTION_NOT_
PERMITTED
LUNA_RET_MULTI_FUNCTION_KEYS_NOT_
ALLOWED
0x00D10018 CKR_TEMPLATE_INCONSISTENT
LUNA_RET_CAN_NOT_CHANGE_KEY_FUNCTION 0x00100019 CKR_ATTRIBUTE_READ_ONLY
SafeNet Luna Network HSM Administration Guide
Release 7.0 007-013576-002 Rev. A June 2017 Copyright 2001-2017 GemaltoAll rights reserved. 310

19 Troubleshooting
HSM Error Hex Code PKCS#11 or SFNT Defined CKR
Error
LUNA_RET_KEY_SIZE_RANGE 0x00620000 CKR_KEY_SIZE_RANGE
LUNA_RET_KEY_TYPE_INCONSISTENT 0x00630000 CKR_KEY_TYPE_INCONSISTENT
LUNA_RET_KEY_INVALID_FOR_OPERATION 0x00630001 CKR_KEY_TYPE_INCONSISTENT
LUNA_RET_KEY_PARITY 0x00630002 CKR_KEY_TYPE_INCONSISTENT
LUNA_RET_KEY_UNEXTRACTABLE 0x006a0000 CKR_KEY_UNEXTRACTABLE
LUNA_RET_KEY_EXTRACTABLE 0x006a0001 KR_KEY_UNEXTRACTABLE
LUNA_RET_KEY_INDIGESTIBLE 0x00670000 CKR_KEY_INDIGESTIBLE
LUNA_RET_KEY_NOT_WRAPPABLE 0x00690000 CKR_KEY_NOT_WRAPPABLE
LUNA_RET_KEY_NOT_UNWRAPPABLE 0x00690001 CKR_KEY_NOT_WRAPPABLE
LUNA_RET_ARGUMENTS_BAD 0x00070000 CKR_ARGUMENTS_BAD
LUNA_RET_INVALID_ENTRY_TYPE 0x00070001 CKR_INVALID_ENTRY_TYPE
LUNA_RET_DATA_INVALID 0x00200000 CKR_DATA_INVALID
LUNA_RET_SM_DATA_INVALID 0x00200002 CKR_DATA_INVALID
LUNA_RET_NO_RNG_SEED 0x00200015 CKR_DATA_INVALID
LUNA_RET_FUNCTION_NOT_SUPPORTED 0x00540000 CKR_FUNCTION_NOT_
SUPPORTED
LUNA_RET_NO_OFFBOARD_STORAGE 0x00540001 CKR_FUNCTION_NOT_
SUPPORTED
LUNA_RET_CL_COMMAND_NON_BACKUP 0x00540002 CKR_FUNCTION_NOT_
SUPPORTED
LUNA_RET_BUFFER_TOO_SMALL 0x01500000 CKR_BUFFER_TOO_SMALL
LUNA_RET_DATA_LEN_RANGE 0x00210000 CKR_DATA_LEN_RANGE
LUNA_RET_GENERAL_ERROR 0x00050000 CKR_GENERAL_ERROR
LUNA_RET_DEVICE_ERROR 0x00300000 CKR_DEVICE_ERROR
LUNA_RET_UNKNOWN_COMMAND 0x00300001 CKR_FUNCTION_NOT_
SUPPORTED
LUNA_RET_TOKEN_LOCKED_OUT 0x00300002 CKR_PIN_LOCKED
LUNA_RET_RNG_ERROR 0x00300003 CKR_DEVICE_ERROR
SafeNet Luna Network HSM Administration Guide
Release 7.0 007-013576-002 Rev. A June 2017 Copyright 2001-2017 GemaltoAll rights reserved. 311

19 Troubleshooting
HSM Error Hex Code PKCS#11 or SFNT Defined CKR
Error
LUNA_RET_DES_SELF_TEST_FAILURE 0x00300004 CKR_DEVICE_ERROR
LUNA_RET_CAST_SELF_TEST_FAILURE 0x00300005 CKR_DEVICE_ERROR
LUNA_RET_CAST3_SELF_TEST_FAILURE 0x00300006 CKR_DEVICE_ERROR
LUNA_RET_CAST5_SELF_TEST_FAILURE 0x00300007 CKR_DEVICE_ERROR
LUNA_RET_MD2_SELF_TEST_FAILURE 0x00300008 CKR_DEVICE_ERROR
LUNA_RET_MD5_SELF_TEST_FAILURE 0x00300009 CKR_DEVICE_ERROR
LUNA_RET_SHA_SELF_TEST_FAILURE 0x0030000a CKR_DEVICE_ERROR
LUNA_RET_RSA_SELF_TEST_FAILURE 0x0030000b CKR_DEVICE_ERROR
LUNA_RET_RC2_SELF_TEST_FAILURE 0x0030000c CKR_DEVICE_ERROR
LUNA_RET_RC4_SELF_TEST_FAILURE 0x0030000d CKR_DEVICE_ERROR
LUNA_RET_RC5_SELF_TEST_FAILURE 0x0030000e CKR_DEVICE_ERROR
LUNA_RET_SO_LOGIN_FAILURE_THRESHOLD 0x0030000f CKR_SO_LOGIN_FAILURE_
THRESHOLD
LUNA_RET_RNG_SELF_TEST_FAILURE 0x00300010 CKR_DEVICE_ERROR
LUNA_RET_SM_UNKNOWN_COMMAND 0x00300011 CKR_DEVICE_ERROR
LUNA_RET_UM_TSN_MISSING 0x00300012 CKR_DEVICE_ERROR
LUNA_RET_SM_TSV_MISSING 0x00300013 CKR_DEVICE_ERROR
LUNA_RET_SM_UNKNOWN_TOSM_STATE 0x00300014 CKR_DEVICE_ERROR
LUNA_RET_DSA_PARAM_GEN_FAILURE 0x00300015 CKR_DEVICE_ERROR
LUNA_RET_DSA_SELF_TEST_FAILURE 0x00300016 CKR_DEVICE_ERROR
LUNA_RET_SEED_SELF_TEST_FAILURE 0x00300017 CKR_DEVICE_ERROR
LUNA_RET_AES_SELF_TEST_FAILURE 0x00300018 CKR_DEVICE_ERROR
LUNA_RET_FUNCTION_NOT_SUPPORTED_BY_
HARDWARE
0x00300019 CKR_DEVICE_ERROR
LUNA_RET_HAS160_SELF_TEST_FAILURE 0x0030001a CKR_DEVICE_ERROR
LUNA_RET_KCDSA_PARAM_GEN_FAILURE 0x0030001b CKR_DEVICE_ERROR
LUNA_RET_KCDSA_SELF_TEST_FAILURE 0x0030001c CKR_DEVICE_ERROR
LUNA_RET_HSM_INTERNAL_BUFFER_TOO_ 0x0030001d CKR_DEVICE_ERROR
SafeNet Luna Network HSM Administration Guide
Release 7.0 007-013576-002 Rev. A June 2017 Copyright 2001-2017 GemaltoAll rights reserved. 312

19 Troubleshooting
HSM Error Hex Code PKCS#11 or SFNT Defined CKR
Error
SMALL
LUNA_RET_COUNTER_WRAPAROUND 0x0030001e CKR_DEVICE_ERROR
LUNA_RET_TIMEOUT 0x0030001f CKR_TIMEOUT
LUNA_RET_NOT_READY 0x00300020 CKR_DEVICE_ERROR
LUNA_RET_RETRY 0x00300021 CKR_DEVICE_ERROR
LUNA_RET_SHA1_RSA_SELF_TEST_FAILURE 0x00300022 CKR_DEVICE_ERROR
LUNA_RET_SELF_TEST_FAILURE 0x00300023 CKR_DEVICE_ERROR
LUNA_RET_INCOMPATIBLE 0x00300024 CKR_DEVICE_ERROR
LUNA_RET_RIPEMD160_SELF_TEST_FAILURE 0x00300034 CKR_DEVICE_ERROR
LUNA_RET_TOKEN_LOCKED_OUT_CL 0x00300100 CKR_DEVICE_ERROR
LUNA_RET_TOKEN_LOCKED_OUT_MM 0x00300101 CKR_DEVICE_ERROR
LUNA_RET_TOKEN_LOCKED_OUT_UM 0x00300102 CKR_DEVICE_ERROR
LUNA_RET_TOKEN_LOCKED_OUT_SM 0x00300103 CKR_DEVICE_ERROR
LUNA_RET_TOKEN_LOCKED_OUT_RN 0x00300104 CKR_DEVICE_ERROR
LUNA_RET_TOKEN_LOCKED_OUT_CA 0x00300105 CKR_DEVICE_ERROR
LUNA_RET_TOKEN_LOCKED_OUT_PM 0x00300106 CKR_DEVICE_ERROR
LUNA_RET_TOKEN_LOCKED_OUT_OH 0x00300107 CKR_DEVICE_ERROR
LUNA_RET_TOKEN_LOCKED_OUT_CCM 0x00300108 CKR_DEVICE_ERROR
LUNA_RET_TOKEN_LOCKED_OUT_SHA_DIGEST 0x00300109 CKR_DEVICE_ERROR
LUNA_RET_SM_ACCESS_REALLOC_ERROR 0x00310101 CKR_DEVICE_ERROR
LUNA_RET_SM_SESSION_REALLOC_ERROR 0x00310102 CKR_DEVICE_ERROR
LUNA_RET_SM_MEMORY_ALLOCATION_ERROR 0x00310103 CKR_DEVICE_ERROR
LUNA_RET_ENCRYPTED_DATA_INVALID 0x00400000 CKR_ENCRYPTED_DATA_INVALID
LUNA_RET_ENCRYPTED_DATA_LEN_RANGE 0x00410000 CKR_ENCRYPTED_DATA_LEN_
RANGE
LUNA_RET_FUNCTION_CANCELED 0x00500000 CKR_FUNCTION_CANCELED
LUNA_RET_KEY_HANDLE_INVALID 0x00600000 CKR_KEY_HANDLE_INVALID
LUNA_RET_MECHANISM_INVALID 0x00700000 CKR_MECHANISM_INVALID
SafeNet Luna Network HSM Administration Guide
Release 7.0 007-013576-002 Rev. A June 2017 Copyright 2001-2017 GemaltoAll rights reserved. 313

19 Troubleshooting
HSM Error Hex Code PKCS#11 or SFNT Defined CKR
Error
LUNA_RET_MECHANISM_PARAM_INVALID 0x00710000 CKR_MECHANISM_PARAM_
INVALID
LUNA_RET_OPERATION_ACTIVE 0x00900000 CKR_OPERATION_ACTIVE
LUNA_RET_OPERATION_NOT_INITIALIZED 0x00910000 CKR_OPERATION_NOT_
INITIALIZED
LUNA_RET_UM_PIN_INCORRECT 0x00a00000 CKR_PIN_INCORRECT
LUNA_RET_UM_PIN_INCORRECT_CONTAINER_
ZEROIZED
0x00a00001 CKR_PIN_INCORRECT
LUNA_RET_UM_PIN_INCORRECT_CONTAINER_
LOCKED
0x00a00002 CKR_PIN_INCORRECT
LUNA_RET_UM_PIN_LEN_RANGE 0x00a20000 CKR_PIN_LEN_RANGE
LUNA_RET_SM_PIN_EXPIRED 0x00a30000 CKR_PIN_EXPIRED
LUNA_RET_SM_EXCLUSIVE_SESSION_EXISTS 0x00b20000 CKR_SESSION_EXCLUSIVE_
EXISTS
LUNA_RET_SM_SESSION_HANDLE_INVALID 0x00b30000 CKR_SESSION_HANDLE_INVALID
LUNA_RET_SIGNATURE_INVALID 0x00c00000 CKR_SIGNATURE_INVALID
LUNA_RET_SIGNATURE_LEN_RANGE 0x00c10000 CKR_SIGNATURE_LEN_RANGE
LUNA_RET_UNWRAPPING_KEY_HANDLE_
INVALID
0x00f00000 CKR_UNWRAPPING_KEY_
HANDLE_INVALID
LUNA_RET_UNWRAPPING_KEY_SIZE_RANGE 0x00f10000 CKR_UNWRAPPING_KEY_SIZE_
RANGE
LUNA_RET_UNWRAPPING_KEY_TYPE_
INCONSISTENT
0x00f20000 CKR_UNWRAPPING_KEY_TYPE_
INCONSISTENT
LUNA_RET_USER_ALREADY_LOGGED_IN 0x01000000 CKR_USER_ALREADY_LOGGED_
IN
LUNA_RET_SM_OTHER_USER_LOGGED_IN 0x01000001 CKR_USER_ALREADY_LOGGED_
IN
LUNA_RET_USER_NOT_LOGGED_IN 0x01010000 CKR_USER_NOT_LOGGED_IN
LUNA_RET_SM_NOT_LOGGED_IN 0x01010001 CKR_USER_NOT_LOGGED_IN
LUNA_RET_USER_PIN_NOT_INITIALIZED 0x01020000 CKR_USER_PIN_NOT_INITIALIZED
LUNA_RET_USER_TYPE_INVALID 0x01030000 CKR_USER_TYPE_INVALID
SafeNet Luna Network HSM Administration Guide
Release 7.0 007-013576-002 Rev. A June 2017 Copyright 2001-2017 GemaltoAll rights reserved. 314

19 Troubleshooting
HSM Error Hex Code PKCS#11 or SFNT Defined CKR
Error
LUNA_RET_WRAPPED_KEY_INVALID 0x01100000 CKR_WRAPPED_KEY_INVALID
LUNA_RET_WRAPPED_KEY_LEN_RANGE 0x01120000 CKR_WRAPPED_KEY_LEN_
RANGE
LUNA_RET_WRAPPING_KEY_HANDLE_INVALID 0x01130000 CKR_WRAPPING_KEY_HANDLE_
INVALID
LUNA_RET_WRAPPING_KEY_SIZE_RANGE 0x01140000 CKR_WRAPPING_KEY_SIZE_
RANGE
LUNA_RET_WRAPPING_KEY_TYPE_
INCONSISTENT
0x01150000 CKR_WRAPPING_KEY_TYPE_
INCONSISTENT
LUNA_RET_CERT_VERSION_NOT_SUPPORTED 0x00300300 CKR_DEVICE_ERROR
LUNA_RET_SIM_AUTHFORM_INVALID 0x0020011e CKR_SIM_AUTHFORM_INVALID
LUNA_RET_CCM_TOO_LARGE 0x00210001 CKR_DATA_LEN_RANGE
LUNA_RET_TEST_VS_BSAFE_FAILED 0x00300820 CKR_DEVICE_ERROR
LUNA_RET_SFNT3120_ERROR 0x00300821 CKR_DEVICE_ERROR
LUNA_RET_SFNT3120_SELFTEST_FAILED 0x00300822 CKR_DEVICE_ERROR
LUNA_RET_SFNT3120_CRC 0x00300823 CKR_DEVICE_ERROR
LUNA_RET_SFNT3120_ALG_NO_SOFTWARE_
SUPPORT
0x00300824 CKR_DEVICE_ERROR
LUNA_RET_ISES_ERROR 0x00300880 CKR_DEVICE_ERROR
LUNA_RET_ISES_INIT_FAILED 0x00300881 CKR_DEVICE_ERROR
LUNA_RET_ISES_LNAU_TEST_FAILED 0x00300882 CKR_DEVICE_ERROR
LUNA_RET_ISES_RNG_TEST_FAILED 0x00300883 CKR_DEVICE_ERROR
LUNA_RET_ISES_CMD_FAILED 0x00300884 CKR_DEVICE_ERROR
LUNA_RET_ISES_CMD_PARAMETER_INVALID 0x00300885 CKR_DEVICE_ERROR
LUNA_RET_ISES_TEST_VS_BSAFE_FAILED 0x00300886 CKR_DEVICE_ERROR
LUNA_RET_RM_ELEMENT_VALUE_INVALID 0x00200a00 CKR_DATA_INVALID
LUNA_RET_RM_ELEMENT_ID_INVALID 0x00200a01 CKR_DATA_INVALID
LUNA_RET_RM_NO_MEMORY 0x00310a02 CKR_DEVICE_MEMORY
LUNA_RET_RM_BAD_HSM_PARAMS 0x00300a03 CKR_DEVICE_ERROR
SafeNet Luna Network HSM Administration Guide
Release 7.0 007-013576-002 Rev. A June 2017 Copyright 2001-2017 GemaltoAll rights reserved. 315

19 Troubleshooting
HSM Error Hex Code PKCS#11 or SFNT Defined CKR
Error
LUNA_RET_RM_POLICY_ELEMENT_
DESTRUCTIVE
0x00200a04 CKR_DATA_INVALID
LUNA_RET_RM_POLICY_ELEMENT_NOT_
DESTRUCTIVE
0x00200a05 CKR_DATA_INVALID
LUNA_RET_RM_CONFIG_CHANGE_ILLEGAL 0x00010a06 CKR_CANCEL
LUNA_RET_RM_CONFIG_CHANGE_FAILS_
DEPENDENCIES
0x00010a07 CKR_CANCEL
LUNA_RET_LICENSE_ID_UNKNOWN 0x00200a08 CKR_DATA_INVALID
LUNA_RET_LICENSE_CAPACITY_EXCEEDED 0x00010a09 CKR_LICENSE_CAPACITY_
EXCEEDED
LUNA_RET_RM_POLICY_WRITE_RESTRICTED 0x00010a0a CKR_CANCEL
LUNA_RET_OPERATION_RESTRICTED 0x00010a0b CKR_OPERATION_NOT_ALLOWED
LUNA_RET_CANNOT_PERFORM_OPERATION_
TWICE
0x00010a0c CKR_CANCEL
LUNA_RET_BAD_PPID 0x00200a0d CKR_DATA_INVALID
LUNA_RET_BAD_FW_VERSION 0x00200a0e CKR_DATA_INVALID
LUNA_RET_OPERATION_SHOULD_BE_
DESTRUCTIVE
0x00200a0f CKR_DATA_INVALID
LUNA_RET_RM_CONFIG_ILLEGAL 0x00200a10 CKR_DATA_INVALID
LUNA_RET_BAD_SN 0x00200a11 CKR_DATA_INVALID
LUNA_RET_CHALLENGE_TYPE_INVALID 0x00200b00 CKR_DATA_INVALID
LUNA_RET_CHALLENGE_REQUIRES_PED 0x00010b01 CKR_CANCEL
LUNA_RET_CHALLENGE_NOT_REQUIRED 0x00010b02 CKR_CANCEL
LUNA_RET_CHALLENGE_RESPONSE_
INCORRECT
0x00a00b03 CKR_PIN_INCORRECT
LUNA_RET_OH_OBJECT_VERSION_INVALID 0x00300c00 CKR_DEVICE_ERROR
LUNA_RET_OH_OBJECT_TYPE_INVALID 0x00300c01 CKR_DEVICE_ERROR
LUNA_RET_OH_OBJECT_ALREADY_EXISTS 0x00010c02 CKR_CANCEL
LUNA_RET_OH_OBJECT_OWNER_DOES_NOT_
EXIST
0x00200c03 CKR_DATA_INVALID
SafeNet Luna Network HSM Administration Guide
Release 7.0 007-013576-002 Rev. A June 2017 Copyright 2001-2017 GemaltoAll rights reserved. 316

19 Troubleshooting
HSM Error Hex Code PKCS#11 or SFNT Defined CKR
Error
LUNA_RET_STORAGE_TYPE_INCONSISTENT 0x00200c04 CKR_DATA_INVALID
LUNA_RET_CONTAINER_CAN_NOT_HAVE_
MEMBERS
0x00200c05 CKR_DATA_INVALID
LUNA_RET_SAVED_STATE_INVALID 0x01600000 CKR_SAVED_STATE_INVALID
LUNA_RET_STATE_UNSAVEABLE 0x01800000 CKR_STATE_UNSAVEABLE
LUNA_RET_ERROR 0x80000000 CKR_GENERAL_ERROR
LUNA_RET_CONTAINER_HANDLE_INVALID 0x80000001 CKR_CONTAINER_HANDLE_
INVALID
LUNA_RET_INVALID_PADDING_TYPE 0x80000002 CKR_DATA_INVALID
LUNA_RET_NOT_FOUND 0x80000007 CKR_FUNCTION_FAILED
LUNA_RET_TOO_MANY_CONTAINERS 0x80000008 CKR_TOO_MANY_CONTAINERS
LUNA_RET_CONTAINER_LOCKED 0x80000009 CKR_PIN_LOCKED
LUNA_RET_CONTAINER_IS_DISABLED 0x8000000a CKR_PARTITION_DISABLED
LUNA_RET_SECURITY_PARAMETER_MISSING 0x8000000b CKR_SECURITY_PARAMETER_
MISSING
LUNA_RET_DEVICE_TIMEOUT 0x8000000c CKR_DEVICE_TIMEOUT
LUNA_RET_OBJECT_DELETED 0x8000000d HSM Internal ONLY
LUNA_RET_INVALID_FUF_TARGET 0x8000000e CKR_INVALID_FUF_TARGET
LUNA_RET_INVALID_FUF_HEADER 0x8000000f CKR_INVALID_FUF_HEADER
LUNA_RET_INVALID_FUF_VERSION 0x80000010 CKR_INVALID_FUF_VERSION
LUNA_RET_KCV_PARAMETER_ALREADY_EXISTS 0x80000100 CKR_CLONING_PARAMETER_
ALREADY_EXISTS
LUNA_RET_KCV_PARAMETER_COULD_NOT_BE_
ADDED
0x80000101 CKR_DEVICE_MEMORY
LUNA_RET_INVALID_CERTIFICATE_DATA 0x80000102 CKR_CERTIFICATE_DATA_
INVALID
LUNA_RET_INVALID_CERTIFICATE_TYPE 0x80000103 CKR_CERTIFICATE_DATA_
INVALID
LUNA_RET_INVALID_CERTIFICATE_VERSION 0x80000104 CKR_CERTIFICATE_DATA_
INVALID
SafeNet Luna Network HSM Administration Guide
Release 7.0 007-013576-002 Rev. A June 2017 Copyright 2001-2017 GemaltoAll rights reserved. 317

19 Troubleshooting
HSM Error Hex Code PKCS#11 or SFNT Defined CKR
Error
LUNA_RET_INVALID_MODULUS_SIZE 0x80000105 CKR_ATTRIBUTE_VALUE_INVALID
LUNA_RET_WRAPPING_ERROR 0x80000107 CKR_WRAPPING_ERROR
LUNA_RET_UNWRAPPING_ERROR 0x80000108 CKR_UNWRAPPING_ERROR
LUNA_RET_INVALID_PRIVATE_KEY_TYPE 0x80000109 CKR_DATA_INVALID
LUNA_RET_TSN_MISMATCH 0x8000010a CKR_DATA_INVALID
LUNA_RET_KCV_PARAMETER_MISSING 0x8000010b CKR_CLONING_PARAMETER_
MISSING
LUNA_RET_TWC_PARAMETER_MISSING 0x8000010c CKR_CERTIFICATE_DATA_
MISSING
LUNA_RET_TUK_PARAMETER_MISSING 0x8000010d CKR_CERTIFICATE_DATA_
MISSING
LUNA_RET_CPK_PARAMETER_MISSING 0x8000010e CKR_KEY_NEEDED
LUNA_RET_MASKING_NOT_SUPPORTED 0x8000010f CKR_FUNCTION_NOT_
SUPPORTED
LUNA_RET_INVALID_ACCESS_LEVEL 0x80000110 CKR_ARGUMENTS_BAD
LUNA_RET_MAC_MISSING 0x80000111 CKR_MAC_MISSING
LUNA_RET_DAC_POLICY_PID_MISMATCH 0x80000112 CKR_DAC_POLICY_PID_
MISMATCH
LUNA_RET_DAC_MISSING 0x80000113 CKR_DAC_MISSING
LUNA_RET_BAD_DAC 0x80000114 CKR_BAD_DAC
LUNA_RET_SSK_MISSING 0x80000115 CKR_SSK_MISSING
LUNA_RET_BAD_MAC 0x80000116 CKR_BAD_MAC
LUNA_RET_DAK_MISSING 0x80000117 CKR_DAK_MISSING
LUNA_RET_BAD_DAK 0x80000118 CKR_BAD_DAK
LUNA_RET_HOK_MISSING 0x80000119 CKR_CERTIFICATE_DATA_
MISSING
LUNA_RET_CITS_DAK_MISSING 0x8000011a CKR_CITS_DAK_MISSING
LUNA_RET_SIM_AUTHORIZATION_FAILED 0x8000011b CKR_SIM_AUTHORIZATION_
FAILED
LUNA_RET_SIM_VERSION_UNSUPPORTED 0x8000011c CKR_SIM_VERSION_
SafeNet Luna Network HSM Administration Guide
Release 7.0 007-013576-002 Rev. A June 2017 Copyright 2001-2017 GemaltoAll rights reserved. 318

19 Troubleshooting
HSM Error Hex Code PKCS#11 or SFNT Defined CKR
Error
UNSUPPORTED
LUNA_RET_SIM_CORRUPT_DATA 0x8000011d CKR_SIM_CORRUPT_DATA
LUNA_RET_ECC_MIC_MISSING 0x8000011e CKR_CERTIFICATE_DATA_
MISSING
LUNA_RET_ECC_HOK_MISSING 0x8000011f CKR_CERTIFICATE_DATA_
MISSING
LUNA_RET_ECC_HOC_MISSING 0x80000120 CKR_CERTIFICATE_DATA_
MISSING
LUNA_RET_ECC_DAK_MISSING 0x80000121 CKR_CERTIFICATE_DATA_
MISSING
LUNA_RET_ECC_DAC_MISSING 0x80000122 CKR_CERTIFICATE_DATA_
MISSING
LUNA_RET_ROOT_CERT_MISSING 0x80000123 CKR_CERTIFICATE_DATA_
MISSING
LUNA_RET_HOC_MISSING 0x80000124 CKR_CERTIFICATE_DATA_
MISSING
LUNA_RET_INVALID_CERTIFICATE_FUNCTION 0x80000125 CKR_CERTIFICATE_DATA_
INVALID
LUNA_RET_N_TOO_LARGE 0x80000200 CKR_ARGUMENTS_BAD
LUNA_RET_N_TOO_SMALL 0x80000201 CKR_ARGUMENTS_BAD
LUNA_RET_M_TOO_LARGE 0x80000202 CKR_ARGUMENTS_BAD
LUNA_RET_M_TOO_SMALL 0x80000203 CKR_ARGUMENTS_BAD
LUNA_RET_WEIGHT_TOO_LARGE 0x80000204 CKR_ARGUMENTS_BAD
LUNA_RET_WEIGHT_TOO_SMALL 0x80000205 CKR_ARGUMENTS_BAD
LUNA_RET_TOTAL_WEIGHT_INVALID 0x80000206 CKR_ARGUMENTS_BAD
LUNA_RET_MISSING_SPLITS 0x80000207 CKR_ARGUMENTS_BAD
LUNA_RET_SPLIT_DATA_INVALID 0x80000208 CKR_ARGUMENTS_BAD
LUNA_RET_SPLIT_ID_INVALID 0x80000209 CKR_ARGUMENTS_BAD
LUNA_RET_M_OF_N_PARAMETER_NOT_
AVAILABLE
0x8000020a CKR_OPERATION_NOT_
INITIALIZED
LUNA_RET_M_OF_N_ACTIVATION_REQUIRED 0x8000020b CKR_OPERATION_NOT_
SafeNet Luna Network HSM Administration Guide
Release 7.0 007-013576-002 Rev. A June 2017 Copyright 2001-2017 GemaltoAll rights reserved. 319

19 Troubleshooting
HSM Error Hex Code PKCS#11 or SFNT Defined CKR
Error
INITIALIZED
LUNA_RET_TOO_MANY_WEIGHTS 0x8000020e CKR_ARGUMENTS_BAD
LUNA_RET_MISSING_WEIGHT_VALUE 0x8000020f CKR_ARGUMENTS_BAD
LUNA_RET_MISSING_VALUE_FOR_M 0x80000210 CKR_ARGUMENTS_BAD
LUNA_RET_MISSING_VALUE_FOR_N 0x80000211 CKR_ARGUMENTS_BAD
LUNA_RET_MISSING_NUMBER_OF_VECTORS 0x80000212 CKR_ARGUMENTS_BAD
LUNA_RET_MISSING_VECTOR 0x80000213 CKR_ARGUMENTS_BAD
LUNA_RET_VECTOR_TOO_LARGE 0x80000214 CKR_ARGUMENTS_BAD
LUNA_RET_VECTOR_TOO_SMALL 0x80000215 CKR_ARGUMENTS_BAD
LUNA_RET_TOO_MANY_VECTORS_PROVIDED 0x80000216 CKR_ARGUMENTS_BAD
LUNA_RET_INVALID_VECTOR_SIZE 0x80000217 CKR_ARGUMENTS_BAD
LUNA_RET_M_OF_N_PARAMETER_EXIST 0x80000218 CKR_FUNCTION_FAILED
LUNA_RET_VECTOR_VERSION_INVALID 0x80000219 CKR_DATA_INVALID
LUNA_RET_VECTOR_OF_DIFFERENT_SET 0x8000021a CKR_ARGUMENTS_BAD
LUNA_RET_VECTOR_DUPLICATE 0x8000021b CKR_ARGUMENTS_BAD
LUNA_RET_VECTOR_TYPE_INVALID 0x8000021c CKR_ARGUMENTS_BAD
LUNA_RET_MISSING_COMMAND_PARAMETER 0x8000021d CKR_ARGUMENTS_BAD
LUNA_RET_M_OF_N_CLONING_IS_NOT_
ALLOWED
0x8000021e CKR_FUNCTION_NOT_
SUPPORTED
LUNA_RET_M_OF_N_IS_NOT_REQUIRED 0x8000021f CKR_OPERATION_NOT_
INITIALIZED
LUNA_RET_M_OF_N_IS_NOT_INITIALZED 0x80000220 CKR_OPERATION_NOT_
INITIALIZED
LUNA_RET_M_OF_N_SECRET_INVALID 0x80000221 CKR_GENERAL_ERROR
LUNA_RET_CCM_NOT_PRESENT 0x80000300 CKR_FUNCTION_NOT_
SUPPORTED
LUNA_RET_CCM_NOT_SUPPORTED 0x80000301 CKR_FUNCTION_NOT_
SUPPORTED
LUNA_RET_CCM_UNREMOVABLE 0x80000302 CKR_DATA_INVALID
SafeNet Luna Network HSM Administration Guide
Release 7.0 007-013576-002 Rev. A June 2017 Copyright 2001-2017 GemaltoAll rights reserved. 320

19 Troubleshooting
HSM Error Hex Code PKCS#11 or SFNT Defined CKR
Error
LUNA_RET_CCM_CERT_INVALID 0x80000303 CKR_DATA_INVALID
LUNA_RET_CCM_SIGN_INVALID 0x80000304 CKR_DATA_INVALID
LUNA_RET_CCM_UPDATE_DENIED 0x80000305 CKR_DATA_INVALID
LUNA_RET_CCM_FWUPDATE_DENIED 0x80000306 CKR_DATA_INVALID
LUNA_RET_SM_ACCESS_ID_INVALID 0x80000400 CKR_DATA_INVALID
LUNA_RET_SM_ACCESS_ALREADY_EXISTS 0x80000401 CKR_DATA_INVALID
LUNA_RET_SM_MULTIPLE_ACCESS_DISABLED 0x80000402 CKR_FUNCTION_NOT_
SUPPORTED
LUNA_RET_SM_UNKNOWN_ACCESS_TYPE 0x80000403 CKR_ARGUMENTS_BAD
LUNA_RET_SM_BAD_ACCESS_HANDLE 0x80000404 CKR_DATA_INVALID
LUNA_RET_SM_BAD_CONTEXT_NUMBER 0x80000405 CKR_DATA_INVALID
LUNA_RET_SM_UNKNOWN_SESSION_TYPE 0x80000406 CKR_DATA_INVALID
LUNA_RET_SM_CONTEXT_ALREADY_ALLOCATED 0x80000407 CKR_DATA_INVALID
LUNA_RET_SM_CONTEXT_NOT_ALLOCATED 0x80000408 CKR_DEVICE_MEMORY
LUNA_RET_SM_CONTEXT_BUFFER_OVERFLOW 0x80000409 CKR_DEVICE_MEMORY
LUNA_RET_SM_TOSM_DOES_NOT_VALIDATE 0x8000040A CKR_USER_NOT_LOGGED_IN
LUNA_RET_SM_ACCESS_DOES_NOT_VALIDATE 0x8000040B CKR_USER_NOT_AUTHORIZED
LUNA_RET_MTK_ZEROIZED 0x80000531 CKR_MTK_ZEROIZED
LUNA_RET_MTK_STATE_INVALID 0x80000532 CKR_MTK_STATE_INVALID
LUNA_RET_MTK_SPLIT_INVALID 0x80000533 CKR_MTK_SPLIT_INVALID
LUNA_RET_INVALID_IP_PACKET 0x80000600 CKR_DEVICE_ERROR
LUNA_RET_INVALID_BOARD_TYPE 0x80000700 CKR_DEVICE_ERROR
LUNA_RET_ECC_NOT_SUPPORTED 0x80000601 CKR_FUNCTION_NOT_
SUPPORTED
LUNA_RET_ECC_BUFFER_OVERFLOW 0x80000602 CKR_DEVICE_ERROR
LUNA_RET_ECC_POINT_INVALID 0x80000603 CKR_ECC_POINT_INVALID **
LUNA_RET_ECC_SELF_TEST_FAILURE 0x80000604 CKR_DEVICE_ERROR
SafeNet Luna Network HSM Administration Guide
Release 7.0 007-013576-002 Rev. A June 2017 Copyright 2001-2017 GemaltoAll rights reserved. 321

19 Troubleshooting
HSM Error Hex Code PKCS#11 or SFNT Defined CKR
Error
LUNA_RET_ECC_UNKNOWN_CURVE 0x80000605 CKR_ECC_UNKNOWN_CURVE
LUNA_RET_HA_NOT_SUPPORTED 0x80000900 CKR_FUNCTION_NOT_
SUPPORTED
LUNA_RET_HA_USER_NOT_INITIALIZED 0x80000901 CKR_OPERATION_NOT_
INITIALIZED
LUNA_RET_HSM_STORAGE_FULL 0x80000902 CKR_HSM_STORAGE_FULL
LUNA_RET_CONTAINER_OBJECT_STORAGE_
FULL
0x80000903 CKR_CONTAINER_OBJECT_
STORAGE_FULL
LUNA_RET_KEY_NOT_ACTIVE 0x80000904 CKR_KEY_NOT_ACTIVE
LUNA_RET_CB_NOT_SUPPORTED 0x80000a01 CKR_FUNCTION_NOT_
SUPPORTED
LUNA_RET_CB_PARAM_INVALID 0x80000a02 CKR_CALLBACK_ERROR
LUNA_RET_CB_NO_MEMORY 0x80000a03 CKR_DEVICE_MEMORY
LUNA_RET_CB_TIMEOUT 0x80000a04 CKR_CALLBACK_ERROR
LUNA_RET_CB_RETRY 0x80000a05 CKR_CALLBACK_ERROR
LUNA_RET_CB_ABORTED 0x80000a06 CKR_CALLBACK_ERROR
LUNA_RET_CB_SYS_ERROR 0x80000a07 CKR_CALLBACK_ERROR
LUNA_RET_CB_HIOS_HANDLE_INVALID 0x80000a10 CKR_CALLBACK_ERROR
LUNA_RET_CB_HIOS_ID_INVALID 0x80000a11 CKR_CALLBACK_ERROR
LUNA_RET_CB_HIOS_CLOSED 0x80000a12 CKR_CALLBACK_ERROR
LUNA_RET_CB_HIOS_CANCELED 0x80000a13 CKR_CALLBACK_ERROR
LUNA_RET_CB_HIOS_IO_ERROR 0x80000a14 CKR_CALLBACK_ERROR
LUNA_RET_CB_HIOS_SEND_TIMEOUT 0x80000a15 CKR_CALLBACK_ERROR
LUNA_RET_CB_HIOS_RECV_TIMEOUT 0x80000a16 CKR_CALLBACK_ERROR
LUNA_RET_CB_HIOS_STATE_INVALID 0x80000a17 CKR_CALLBACK_ERROR
LUNA_RET_CB_HIOS_OUTPUT_BUFFER_TOO_
SMALL
0x80000a18 CKR_CALLBACK_ERROR
LUNA_RET_CB_HIOS_INPUT_BUFFER_TOO_
SMALL
0x80000a19 CKR_CALLBACK_ERROR
SafeNet Luna Network HSM Administration Guide
Release 7.0 007-013576-002 Rev. A June 2017 Copyright 2001-2017 GemaltoAll rights reserved. 322

19 Troubleshooting
HSM Error Hex Code PKCS#11 or SFNT Defined CKR
Error
LUNA_RET_CB_HANDLE_INVALID 0x80000a20 CKR_CALLBACK_ERROR
LUNA_RET_CB_ID_INVALID 0x80000a21 CKR_CALLBACK_ERROR
LUNA_RET_CB_REMOTE_ABORT 0x80000a22 CKR_CALLBACK_ERROR
LUNA_RET_CB_REMOTE_CLOSED 0x80000a23 CKR_CALLBACK_ERROR
LUNA_RET_CB_REMOTE_ABANDONED 0x80000a24 CKR_CALLBACK_ERROR
LUNA_RET_CB_MUST_READ 0x80000a25 CKR_CALLBACK_ERROR
LUNA_RET_CB_MUST_WRITE 0x80000a26 CKR_CALLBACK_ERROR
LUNA_RET_CB_INVALID_CALL_FOR_THE_STATE 0x80000a27 CKR_CALLBACK_ERROR
LUNA_RET_CB_SYNC_ERROR 0x80000a28 CKR_CALLBACK_ERROR
LUNA_RET_CB_PROT_DATA_INVALID 0x80000a29 CKR_CALLBACK_ERROR
LUNA_RET_LOG_FILE_NOT_OPEN 0x80000d00 CKR_LOG_FILE_NOT_OPEN
LUNA_RET_LOG_FILE_WRITE_ERROR 0x80000d01 CKR_LOG_FILE_WRITE_ERROR
LUNA_RET_LOG_BAD_FILE_NAME 0x80000d02 CKR_LOG_BAD_FILE_NAME
LUNA_RET_LOG_FULL 0x80000d03 CKR_LOG_FULL
LUNA_RET_LOG_NO_KCV 0x80000d04 CKR_LOG_NO_KCV
LUNA_RET_LOG_BAD_RECORD_HMAC 0x80000d05 CKR_LOG_BAD_RECORD_HMAC
LUNA_RET_LOG_BAD_TIME 0x80000d06 CKR_LOG_BAD_TIME
LUNA_RET_LOG_AUDIT_NOT_INITIALIZED 0x80000d07 CKR_LOG_AUDIT_NOT_
INITIALIZED
LUNA_RET_LOG_RESYNC_NEEDED 0x80000d08 CKR_LOG_RESYNC_NEEDED
LUNA_RET_AUDIT_LOGIN_TIMEOUT_IN_
PROGRESS
0x80000d09 CKR_AUDIT_LOGIN_TIMEOUT_IN_
PROGRESS
LUNA_RET_AUDIT_LOGIN_FAILURE_THRESHOLD 0x80000d0a CKR_AUDIT_LOGIN_FAILURE_
THRESHOLD
*This error (CKR_TEMPLATE_INCONSISTENT) might be encountered when using CKDemo in a new client with
firmware older than version 6.22.0. Try CKDemo option 98, sub-option 16. If it is set to "enhanced roles", try selecting it
to set it to "legacy Luna roles". The setting is a toggle, and flips every time you select it.
** This error, or "unable to read public key", might be encountered when using BSAFE to encrypt data with ECC public
key using curves from the Brainpool suite. As indicated on the BSAFE website (May 2012) they do not appear to
support Brainpool curves. Therefore, your own applications should not attempt that combination, and you should avoid
attempting to specify Brainpool curves with BSAFE ECC when using SafeNet's CKDemo utility.
SafeNet Luna Network HSM Administration Guide
Release 7.0 007-013576-002 Rev. A June 2017 Copyright 2001-2017 GemaltoAll rights reserved. 323

19 Troubleshooting
Library Codes
Hex value Decimal value Return code/error description
0 0 OKAY, NO ERROR
0xC0000000 3221225472 PROGRAMMING ERROR: RETURN CODE
0xC0000001 3221225473 OUT OF MEMORY
0xC0000002 3221225474 NON-SPECIFIC ERROR
0xC0000003 3221225475 UNEXPECTED NULL POINTER
0xC0000004 3221225476 PROGRAMMING ERROR: LOGIC
0xC0000005 3221225477 OPERATION WOULD BLOCK IF ATTEMPTED
0xC0000006 3221225478 BUFFER IS TOO SMALL
0xC0000100 3221225728 OPERATION CANCEL
0xC0000101 3221225729 INVALID SLOT IDENTIFIER
0xC0000102 3221225730 INVALID DATA
0xC0000103 3221225731 INVALID PIN
0xC0000104 3221225732 NO TOKEN PRESENT
0xC0000105 3221225733 FUNCTION IS NOT SUPPORTED
0xC0000106 3221225734 NON-CRYPTOKI ELEMENT CLONE
0xC0000107 3221225735 INVALID BUFFER SIZE FOR CHALLENGE
0xC0000108 3221225736 PIN IS LOCKED
0xC0000109 3221225737 INVALID VERSION
SafeNet Luna Network HSM Administration Guide
Release 7.0 007-013576-002 Rev. A June 2017 Copyright 2001-2017 GemaltoAll rights reserved. 324

19 Troubleshooting
Hex value Decimal value Return code/error description
0xC000010a 3221225738 NEEDED KEY NOT PROVIDED
0xC000010b 3221225739 USER NAME IS IN USE
0xC0000200 3221225984 INVALID DISTINGUISHED ENCODING RULES CLASS
0xC0000303 3221226243 OPERATION TIMED OUT
0xC0000304 3221226244 RESET FAILED
0xC0000400 3221226496 INVALID TOKEN STATE
0xC0000401 3221226497 DATA APPEARS CORRUPTED
0xC0000402 3221226498 INVALID FILENAME
0xC0000403 3221226499 FILE IS READ-ONLY
0xC0000404 3221226500 FILE ERROR
0xC0000405 3221226501 INVALID OBJECT IDENTIFIER
0xC0000406 3221226502 INVALID SOCKET ADDRESS
0xC0000407 3221226503 INVALID LISTEN SOCKET
0xC0000408 3221226504 CACHE IS NOT CURRENT
0xC0000409 3221226505 CACHE IS NOT MAPPED
0xC000040a 3221226506 OBJECT IS NOT IN LIST
0xC000040b 3221226507 INVALID INDEX
0xC000040c 3221226508 OBJECT ALREADY EXISTS
0xC000040d 3221226509 SEMAPHORE ERROR
SafeNet Luna Network HSM Administration Guide
Release 7.0 007-013576-002 Rev. A June 2017 Copyright 2001-2017 GemaltoAll rights reserved. 325

19 Troubleshooting
Hex value Decimal value Return code/error description
0xC000040e 3221226510 END OF LIST ENCOUNTERED
0xC000040f 3221226511 WOULD ASSIGN SAME VALUE
0xC0000410 3221226512 INVALID GROUP NAME
0xC0000411 3221226513 NOT HSM BACKUP TOKEN
0xC0000412 3221226514 NOT PARTITION BACKUP TOKEN
0xC0000413 3221226515 SIM NOT SUPPORTED
0xC0000500 3221226752 SOCKET ERROR
0xC0000501 3221226753 SOCKET WRITE ERROR
0xC0000502 3221226754 SOCKET READ ERROR
0xC0000503 3221226755 CLIENT MESSAGE ERROR
0xC0000504 3221226756 SERVER DISCONNECTED
0xC0000505 3221226757 CLIENT DISCONNECTED
0xC0000506 3221226758 SOCKET WOULD BLOCK
0xC0000507 3221226759 SOCKET ADDRESS IS IN USE
0xC0000508 3221226760 SOCKET BAD FILE DESCRIPTOR
0xC0000509 3221226761 HOST RESOLUTION ERROR
0xC000050a 3221226762 INVALID HOST CERTIFICATE
0xC0000600 3221227008 NO BUFFER AVAILABLE
0xC0000601 3221227009 INVALID ENUMERATION OPTION
SafeNet Luna Network HSM Administration Guide
Release 7.0 007-013576-002 Rev. A June 2017 Copyright 2001-2017 GemaltoAll rights reserved. 326

19 Troubleshooting
Hex value Decimal value Return code/error description
0xC0000700 3221227264 SSL ERROR
0xC0000701 3221227265 SSL CTX ERROR
0xC0000702 3221227266 SSL CIPHER LIST ERROR
0xC0000703 3221227267 SSL CERT VERIFICATION LOCATION ERROR
0xC0000704 3221227268 SSL LOAD SERVER CERT ERROR
0xC0000705 3221227269 SSL LOAD SERVER PRIVATE KEY ERROR
0xC0000706 3221227270 SSL VALIDATE SERVER PRIVATE KEY ERROR
0xC0000707 3221227271 SSL CREATE SSL ERROR
0xC0000708 3221227272 SSL LOAD CLIENT CERT ERROR
0xC0000709 3221227273 SSL GET CERTIFICATE ERROR
0xC000070a 3221227274 SSL INVALID CERT STRUCTURE
0xC000070b 3221227275 SSL LOAD CLIENT PRIVATE KEY ERROR
0xC000070c 3221227276 SSL GET PEER CERT ERROR
0xC000070d 3221227277 SSL WANT READ ERROR
0xC000070e 3221227278 SSL WANT WRITE ERROR
0xC000070f 3221227279 SSL WANT X509 LOOKUP ERROR
0xC0000710 3221227280 SSL SYSCALL ERROR
0xC0000711 3221227281 SSL FAILED HANDSHAKE
0xC0000800 3221227520 INVALID CERTIFICATE TYPE
SafeNet Luna Network HSM Administration Guide
Release 7.0 007-013576-002 Rev. A June 2017 Copyright 2001-2017 GemaltoAll rights reserved. 327

19 Troubleshooting
Hex value Decimal value Return code/error description
0xC0000900 3221227776 INVALID PORT
0xC0000901 3221227777 SESSION SCRIPT EXISTS
0xC0001000 3221229568 PARTITION LOCKED
0xC0001001 3221229569 PARTITION NOT ACTIVATED
0xc0002000 3221233664 FAILED TO CREATE THREAD
0xc0002001 3221233665 CALLBACK ERROR
0xc0002002 3221233666 UNKNOWN CALLBACK COMMAND
0xc0002003 3221233667 SHUTTING DOWN
0xc0002004 3221233668 REMOTE SIDE DISCONNECTED
0xc0002005 3221233669 SOCKET CLOSED
0xC0002006 3221233670 INVALID COMMAND
0xC0002007 3221233671 UNKNOWN COMMAND
0xC0002008 3221233672 UNKNOWN COMMAND VERSION
0xC0002009 3221233673 FILE LOCK FAILED
0xC0002010 3221233680 FILE LOCK ERROR
0xc0002011 3221233681 FAILED TO CREATE PROCESS
0xc0002012 3221233682 USB PED NOT FOUND
0xc0002013 3221233683 USB PED NOT RESPONDING
0xc0002014 3221233684 USB PED OPERATION CANCELLED
SafeNet Luna Network HSM Administration Guide
Release 7.0 007-013576-002 Rev. A June 2017 Copyright 2001-2017 GemaltoAll rights reserved. 328

19 Troubleshooting
Hex value Decimal value Return code/error description
0xc0002015 3221233685 USB PED TOO MANY CONNECTED
0xc0002016 3221233686 USB PED OUT OF SYNC
0xC0001100 3221229824 UNABLE TO CONNECT
Vendor-Defined Return Codes
Code Name
0x00000141 CKR_INSERTION_CALLBACK_NOT_SUPPORTED
0x0052 CKR_FUNCTION_PARALLEL
0x00B2 CKR_SESSION_EXCLUSIVE_EXISTS
(CKR_VENDOR_DEFINED + 0x04) CKR_RC_ERROR
(CKR_VENDOR_DEFINED + 0x05) CKR_CONTAINER_HANDLE_INVALID
(CKR_VENDOR_DEFINED + 0x06) CKR_TOO_MANY_CONTAINERS
(CKR_VENDOR_DEFINED + 0x07) CKR_USER_LOCKED_OUT
(CKR_VENDOR_DEFINED + 0x08) CKR_CLONING_PARAMETER_ALREADY_EXISTS
(CKR_VENDOR_DEFINED + 0x09) CKR_CLONING_PARAMETER_MISSING
(CKR_VENDOR_DEFINED + 0x0a) CKR_CERTIFICATE_DATA_MISSING
(CKR_VENDOR_DEFINED + 0x0b) CKR_CERTIFICATE_DATA_INVALID
(CKR_VENDOR_DEFINED + 0x0c) CKR_ACCEL_DEVICE_ERROR
(CKR_VENDOR_DEFINED + 0x0d) CKR_WRAPPING_ERROR
(CKR_VENDOR_DEFINED + 0x0e) CKR_UNWRAPPING_ERROR
(CKR_VENDOR_DEFINED + 0x0f) CKR_MAC_MISSING
(CKR_VENDOR_DEFINED + 0x10) CKR_DAC_POLICY_PID_MISMATCH
(CKR_VENDOR_DEFINED + 0x11) CKR_DAC_MISSING
(CKR_VENDOR_DEFINED + 0x12) CKR_BAD_DAC
(CKR_VENDOR_DEFINED + 0x13) CKR_SSK_MISSING
SafeNet Luna Network HSM Administration Guide
Release 7.0 007-013576-002 Rev. A June 2017 Copyright 2001-2017 GemaltoAll rights reserved. 329

19 Troubleshooting
Code Name
(CKR_VENDOR_DEFINED + 0x14) CKR_BAD_MAC
(CKR_VENDOR_DEFINED + 0x15) CKR_DAK_MISSING
(CKR_VENDOR_DEFINED + 0x16) CKR_BAD_DAK
(CKR_VENDOR_DEFINED + 0x17) CKR_SIM_AUTHORIZATION_FAILED
(CKR_VENDOR_DEFINED + 0x18) CKR_SIM_VERSION_UNSUPPORTED
(CKR_VENDOR_DEFINED + 0x19) CKR_SIM_CORRUPT_DATA
(CKR_VENDOR_DEFINED + 0x1a) CKR_USER_NOT_AUTHORIZED
(CKR_VENDOR_DEFINED + 0x1b) CKR_MAX_OBJECT_COUNT_EXCEEDED
(CKR_VENDOR_DEFINED + 0x1c) CKR_SO_LOGIN_FAILURE_THRESHOLD
(CKR_VENDOR_DEFINED + 0x1d) CKR_SIM_AUTHFORM_INVALID
(CKR_VENDOR_DEFINED + 0x1e) CKR_CITS_DAK_MISSING
(CKR_VENDOR_DEFINED + 0x1f) CKR_UNABLE_TO_CONNECT
(CKR_VENDOR_DEFINED + 0x20) CKR_PARTITION_DISABLED
(CKR_VENDOR_DEFINED + 0x21) CKR_CALLBACK_ERROR
(CKR_VENDOR_DEFINED + 0x22) CKR_SECURITY_PARAMETER_MISSING
(CKR_VENDOR_DEFINED + 0x23) CKR_SP_TIMEOUT
(CKR_VENDOR_DEFINED + 0x24) CKR_TIMEOUT
(CKR_VENDOR_DEFINED + 0x25) CKR_ECC_UNKNOWN_CURVE
(CKR_VENDOR_DEFINED + 0x26) CKR_MTK_ZEROIZED
(CKR_VENDOR_DEFINED + 0x27) CKR_MTK_STATE_INVALID
(CKR_VENDOR_DEFINED + 0x28) CKR_INVALID_ENTRY_TYPE
(CKR_VENDOR_DEFINED + 0x29) CKR_MTK_SPLIT_INVALID
(CKR_VENDOR_DEFINED + 0x2a) CKR_HSM_STORAGE_FULL
(CKR_VENDOR_DEFINED + 0x2b) CKR_DEVICE_TIMEOUT
(CKR_VENDOR_DEFINED + 0x2C) CKR_CONTAINER_OBJECT_STORAGE_FULL
(CKR_VENDOR_DEFINED + 0x2D) CKR_PED_CLIENT_NOT_RUNNING
(CKR_VENDOR_DEFINED + 0x2E) CKR_PED_UNPLUGGED
SafeNet Luna Network HSM Administration Guide
Release 7.0 007-013576-002 Rev. A June 2017 Copyright 2001-2017 GemaltoAll rights reserved. 330

19 Troubleshooting
Code Name
(CKR_VENDOR_DEFINED + 0x2F) CKR_ECC_POINT_INVALID
(CKR_VENDOR_DEFINED + 0x30) CKR_OPERATION_NOT_ALLOWED
(CKR_VENDOR_DEFINED + 0x31) CKR_LICENSE_CAPACITY_EXCEEDED
(CKR_VENDOR_DEFINED + 0x32) CKR_LOG_FILE_NOT_OPEN
(CKR_VENDOR_DEFINED + 0x33) CKR_LOG_FILE_WRITE_ERROR
(CKR_VENDOR_DEFINED + 0x34) CKR_LOG_BAD_FILE_NAME
(CKR_VENDOR_DEFINED + 0x35) CKR_LOG_FULL
(CKR_VENDOR_DEFINED + 0x36) CKR_LOG_NO_KCV
(CKR_VENDOR_DEFINED + 0x37) CKR_LOG_BAD_RECORD_HMAC
(CKR_VENDOR_DEFINED + 0x38) CKR_LOG_BAD_TIME
(CKR_VENDOR_DEFINED + 0x39) CKR_LOG_AUDIT_NOT_INITIALIZED
(CKR_VENDOR_DEFINED + 0x3A) CKR_LOG_RESYNC_NEEDED
(CKR_VENDOR_DEFINED + 0x3B) CKR_AUDIT_LOGIN_TIMEOUT_IN_PROGRESS
(CKR_VENDOR_DEFINED + 0x3C) CKR_AUDIT_LOGIN_FAILURE_THRESHOLD
(CKR_VENDOR_DEFINED + 0x3D) CKR_INVALID_FUF_TARGET
(CKR_VENDOR_DEFINED + 0x3E) CKR_INVALID_FUF_HEADER
(CKR_VENDOR_DEFINED + 0x3F) CKR_INVALID_FUF_VERSION
(CKR_VENDOR_DEFINED + 0x40) CKR_ECC_ECC_RESULT_AT_INF
(CKR_VENDOR_DEFINED + 0x41) CKR_AGAIN
(CKR_VENDOR_DEFINED + 0x42) CKR_TOKEN_COPIED
(CKR_VENDOR_DEFINED + 0x43) CKR_SLOT_NOT_EMPTY
(CKR_VENDOR_DEFINED + 0x44) CKR_USER_ALREADY_ACTIVATED
(CKR_VENDOR_DEFINED + 0x45) CKR_STC_NO_CONTEXT
(CKR_VENDOR_DEFINED + 0x46) CKR_STC_CLIENT_IDENTITY_NOT_CONFIGURED
(CKR_VENDOR_DEFINED + 0x47) CKR_STC_PARTITION_IDENTITY_NOT_CONFIGURED
(CKR_VENDOR_DEFINED + 0x48) CKR_STC_DH_KEYGEN_ERROR
(CKR_VENDOR_DEFINED + 0x49) CKR_STC_CIPHER_SUITE_REJECTED
SafeNet Luna Network HSM Administration Guide
Release 7.0 007-013576-002 Rev. A June 2017 Copyright 2001-2017 GemaltoAll rights reserved. 331

19 Troubleshooting
Code Name
(CKR_VENDOR_DEFINED + 0x4a) CKR_STC_DH_KEY_NOT_FROM_SAME_GROUP
(CKR_VENDOR_DEFINED + 0x4b) CKR_STC_COMPUTE_DH_KEY_ERROR
(CKR_VENDOR_DEFINED + 0x4c) CKR_STC_FIRST_PHASE_KDF_ERROR
(CKR_VENDOR_DEFINED + 0x4d) CKR_STC_SECOND_PHASE_KDF_ERROR
(CKR_VENDOR_DEFINED + 0x4e) CKR_STC_KEY_CONFIRMATION_FAILED
(CKR_VENDOR_DEFINED + 0x4f) CKR_STC_NO_SESSION_KEY
(CKR_VENDOR_DEFINED + 0x50) CKR_STC_RESPONSE_BAD_MAC
(CKR_VENDOR_DEFINED + 0x51) CKR_STC_NOT_ENABLED
(CKR_VENDOR_DEFINED + 0x52) CKR_STC_CLIENT_HANDLE_INVALID
(CKR_VENDOR_DEFINED + 0x53) CKR_STC_SESSION_INVALID
(CKR_VENDOR_DEFINED + 0x54) CKR_STC_CONTAINER_INVALID
(CKR_VENDOR_DEFINED + 0x55) CKR_STC_SEQUENCE_NUM_INVALID
(CKR_VENDOR_DEFINED + 0x56) CKR_STC_NO_CHANNEL
(CKR_VENDOR_DEFINED + 0x57) CKR_STC_RESPONSE_DECRYPT_ERROR
(CKR_VENDOR_DEFINED + 0x58) CKR_STC_RESPONSE_REPLAYED
(CKR_VENDOR_DEFINED + 0x59) CKR_STC_REKEY_CHANNEL_MISMATCH
(CKR_VENDOR_DEFINED + 0x5a) CKR_STC_RSA_ENCRYPT_ERROR
(CKR_VENDOR_DEFINED + 0x5b) CKR_STC_RSA_SIGN_ERROR
(CKR_VENDOR_DEFINED + 0x5c) CKR_STC_RSA_DECRYPT_ERROR
(CKR_VENDOR_DEFINED + 0x5d) CKR_STC_RESPONSE_UNEXPECTED_KEY
(CKR_VENDOR_DEFINED + 0x5e) CKR_STC_UNEXPECTED_NONCE_PAYLOAD_SIZE
(CKR_VENDOR_DEFINED + 0x5f) CKR_STC_UNEXPECTED_DH_DATA_SIZE
(CKR_VENDOR_DEFINED + 0x60) CKR_STC_OPEN_CIPHER_MISMATCH
(CKR_VENDOR_DEFINED + 0x61) CKR_STC_OPEN_DHNIST_PUBKEY_ERROR
(CKR_VENDOR_DEFINED + 0x62) CKR_STC_OPEN_KEY_MATERIAL_GEN_FAIL
(CKR_VENDOR_DEFINED + 0x63) CKR_STC_OPEN_RESP_GEN_FAIL
(CKR_VENDOR_DEFINED + 0x64) CKR_STC_ACTIVATE_MACTAG_U_VERIFY_FAIL
SafeNet Luna Network HSM Administration Guide
Release 7.0 007-013576-002 Rev. A June 2017 Copyright 2001-2017 GemaltoAll rights reserved. 332

19 Troubleshooting
Code Name
(CKR_VENDOR_DEFINED + 0x65) CKR_STC_ACTIVATE_MACTAG_V_GEN_FAIL
(CKR_VENDOR_DEFINED + 0x66) CKR_STC_ACTIVATE_RESP_GEN_FAIL
(CKR_VENDOR_DEFINED + 0x67) CKR_CHALLENGE_INCORRECT
(CKR_VENDOR_DEFINED + 0x68) CKR_ACCESS_ID_INVALID
(CKR_VENDOR_DEFINED + 0x69) CKR_ACCESS_ID_ALREADY_EXISTS
(CKR_VENDOR_DEFINED + 0x6a) CKR_KEY_NOT_KEKABLE
(CKR_VENDOR_DEFINED + 0x6b) CKR_MECHANISM_INVALID_FOR_FP
(CKR_VENDOR_DEFINED + 0x6c) CKR_OPERATION_INVALID_FOR_FP
(CKR_VENDOR_DEFINED + 0x6d) CKR_SESSION_HANDLE_INVALID_FOR_FP
(CKR_VENDOR_DEFINED + 0x6e) CKR_CMD_NOT_ALLOWED_HSM_IN_TRANSPORT
(CKR_VENDOR_DEFINED + 0X6f) CKR_OBJECT_ALREADY_EXISTS
(CKR_VENDOR_DEFINED + 0X70) CKR_PARTITION_ROLE_DESC_VERSION_INVALID
(CKR_VENDOR_DEFINED + 0X71) CKR_PARTITION_ROLE_POLICY_VERSION_INVALID
(CKR_VENDOR_DEFINED + 0X72) CKR_PARTITION_ROLE_POLICY_SET_VERSION_INVALID
(CKR_VENDOR_DEFINED + 0X73) CKR_REKEK_KEY
(CKR_VENDOR_DEFINED + 0X74) CKR_KEK_RETRY_FAILURE
(CKR_VENDOR_DEFINED + 0X75) CKR_RNG_RESEED_TOO_EARLY
(CKR_VENDOR_DEFINED + 0X76) CKR_HSM_TAMPERED
(CKR_VENDOR_DEFINED + 0x77) CKR_CONFIG_CHANGE_ILLEGAL
(CKR_VENDOR_DEFINED + 0x78) CKR_SESSION_CONTEXT_NOT_ALLOCATED
(CKR_VENDOR_DEFINED + 0x79) CKR_SESSION_CONTEXT_ALREADY_ALLOCATED
(CKR_VENDOR_DEFINED + 0x7a) CKR_INVALID_BL_ITB_AUTH_HEADER
(CKR_VENDOR_DEFINED + 0x114) CKR_OBJECT_READ_ONLY
(CKR_VENDOR_DEFINED + 0x136) CKR_KEY_NOT_ACTIVE
SafeNet Luna Network HSM Administration Guide
Release 7.0 007-013576-002 Rev. A June 2017 Copyright 2001-2017 GemaltoAll rights reserved. 333

20
User and Password Administration
This section describes tasks related to identities in the HSM or HSM partitions, including changing and resetting
passwords, events or actions that cause HSM contents to be lost, and so on. It contains the following sections:
•"About Changing HSM and Partition Passwords"below
•"Failed Logins"on the next page
•"Resetting Passwords"on page 337
About Changing HSM and Partition Passwords
From time to time, you might have reason to change the various passwords on the appliance and HSM. This might be
because a password has possibly been compromised, lost, or forgotten, or it might be because you have security
procedures that mandate password-change intervals.
The two options are:
Action Description When used
Resetting
PW
A higher authority sets a user's credentials back to a known
default value (without requiring the knowledge or cooperation of
the affected user).
•Current holder has lost or
forgotten his/her credential
(forgot a password, misplaced a
PEDkey)
•Current credential is known or
suspected to have become
compromised
•Current holder has departed
organization
contrasts with...
Changing
PW
The legitimate holder of the credential is able to log in with
current credentials before directing the HSM, under the current
logged-in user's own authority, to change that user's credential
to a new value.
•Credential holder suspects
possible compromise of
credential
•Credential holder is complying
with organization security
provisions (such as mandatory
password-change interval)
SafeNet Luna Network HSM Administration Guide
Release 7.0 007-013576-002Rev. A June 2017 Copyright 2001-2017 GemaltoAll rights reserved. 334

20 User and Password Administration
HSM Passwords
Resetting HSM SO Password
There is no provision to reset the HSM Admin password (for Password Authentication) or PED key (for Trusted Path),
except to re-initialize the HSM, which zeroizes the contents of the HSM and of all Partitions on that HSM.
Resetting the password/authentication of a role or user requires a higher authority to invoke the reset. On the HSM,
there is no authority higher than the SO/HSMAdmin.
Changing HSM SO Password
To change the HSM password (for Password Authentication) or the secret on the blue PED key (for Trusted Path), use
the hsm changepw command. You will be prompted for the current HSM SOcredential, so you do not need to log in
separately:
lunash:> hsm changepw
Luna PED operation required to login as HSM Administrator - use Security Officer (blue) PED key.
Command result : (0) success
Partition Passwords
The Partition SOcan use the LunaCM command role resetpw to reset the Crypto Officer password or black PED key
only if HSMpolicy 15: Enable SO reset of partition PIN is enabled. By default, this policy is not enabled.
Failed Logins and Forgotten Passwords
See "Failed Logins"below.
Appliance
For password changes affecting the appliance, not including the HSM, see "Users and Passwords"on page1 in the
Appliance Administration Guide.
Failed Logins
If you fail three consecutive login attempts as HSM Security Officer (or SO), the HSM contents are rendered
unrecoverable. This is a security feature meant to thwart repeated, unauthorized attempts to access your cryptographic
material. The number is not adjustable.
Note: The system must actually receive some erroneous/false information before it logs a
failed attempt -- if you merely forget to insert a PED key (for PED-authenticated HSMs), or
inserted the wrong color key, that is not counted as a failed attempt.
To fail a login attempt on a Password-authenticated HSM, you would need to type an incorrect password. To fail a login
attempt on a PED-authenticated HSM, you would need to insert an incorrect PED key of the correct color, type an
incorrect PED PIN, or enter an incorrect challenge secret on an activated partition (see "Control the Outcome"on page
337).
As soon as you successfully authenticate, the counter is reset to zero.
SafeNet Luna Network HSM Administration Guide
Release 7.0 007-013576-002 Rev. A June 2017 Copyright 2001-2017 GemaltoAll rights reserved. 335

20 User and Password Administration
CAUTION: SafeNet Luna 7.0's default settings have HSM policy 15: Enable SO reset of
partition PIN set to 0. This policy causes the Crypto Officer role to be permanently locked out
after too many bad login attempts (default: 10). If this is not the desired outcome, ensure that
the HSM SOsets this destructive policy to 1 before creating and assigning partitions to clients.
To view a table that compares and contrasts various "deny access" events or actions that are sometimes confused,
see "Comparison of Destruction/Denial Actions"on page 102.
Other roles and functions that need authentication on the HSM have their own responses to too many bad
authentication attempts. Some functions do not keep a count of bad attempts; the simple failure of a multi-step or time-
consuming operation is considered sufficient deterrent to a brute-force attack. The table in the next section summarizes
the responses.
HSM Response When You Reach the Bad-attempt Threshold
Role Threshold
(number of
tries)
Result of too many bad login attempts Recovery
HSM SO 3 HSM is zeroized (all HSM objects identities, and all
partitions are gone)
HSM must be reinitialized.
Contents can be restored
from backup(s).
Partition SO 10 Partition is zeroized. Partition must be
reinitialized. Contents can
be restored from backup.
Audit 10 Lockout Unlocked automatically
after 10 minutes.
Crypto Officer 10 (can be
decreased
by Partition
SO)
If HSMpolicy 15: Enable SO reset of partition PIN
is set to 1 (enabled), the COand CU roles are
locked out.
CO role must be unlocked
and the credential reset by
the Partition SO, using role
resetpw -name co.
If HSMpolicy 15: Enable SO reset of partition PIN
is set to 0 (disabled), the CO and CU roles are
permanently locked out and the partition contents
are no longer accessible. This is the default setting.
The partition must be re-
initialized, and key material
restored from a backup
device.
Crypto User 10 (can be
decreased
by Partition
SO)
The CUrole is locked out. CU role must be unlocked
and the credential reset by
the CryptoOfficer, using
role resetpw -name cu.
Domain n/a Operation fails Retry the operation with the
correct Domain - usually
that would be a backup or
restore
Remote PED n/a Operation fails Retry establishing a
SafeNet Luna Network HSM Administration Guide
Release 7.0 007-013576-002 Rev. A June 2017 Copyright 2001-2017 GemaltoAll rights reserved. 336

20 User and Password Administration
Role Threshold
(number of
tries)
Result of too many bad login attempts Recovery
Key Remote PED connection,
providing the correct orange
PED key (PED-
authenticated only).
Note: The Crypto User role is initialized by the Crypto Officer. Therefore, only the Crypto Officer, and not the Partition
SO, is able to reset the Crypto User credential.
Control the Outcome
The configurable HSM policy 15: SO can reset User PIN allows the Partition SO to control the HSM's response to a set
number of consecutive bad Crypto Officer authentication attempts. When the threshold of bad attempts is reached, the
CO is locked out of the partiton. If HSM policy 15 is set to 1 (enabled), the partition and its contents can be accessed
again after the Partition SO resets the CO’s password. If HSM policy 15 is set to 0 (disabled), then the partition is
permanently locked and the contents are lo longer accessible. The partition must be re-initialized and cryptographic
material must be restored from backup by the Partition SO.
The configurable partition policy 15: Ignore failed challenge responses can be set by the Partition SO. This policy
applies to Activated PED-authenticated partitions only (see "Activation and Auto-Activation on PED-Authenticated
Partitions"on page 160). When partition policy 15 is set to 1 (enabled), incorrect partition challenge secret attempts will
not apply toward the "failed login attempt" counter.
Resetting Passwords
Resetting is normally done by a higher authority when an authentication secret is lost/forgotten, or compromised, and is
discussed separately from merely changing authentication when the user is in legitimate possession of the current
authentication.
HSM
There is no provision to reset the HSM SO password (for Password Authenticated HSMs) or the blue PED key (for
PED Authenticated or Trusted Path HSMs), except by re-initializing the HSM, which destroys the contents of the HSM
and of any HSM partitions. You can change the password (or the secret on the appropriate blue PED key) with the hsm
changepw command, but that requires that you know the current password (or have the current blue PED key).
The assumption, from a security standpoint, is that if you no longer have the ability to authenticate to the HSM
(because you forgot the password or lost the PED key, or because an unauthorized person has changed the password
or PED key), then the HSM is effectively compromised and must be re-initialized. Thus, no explicit "reset" command is
provided.
The hsm init command does not require a login, and the hsm login command is not accepted if the HSM is in zeroized
state.
For command syntax, see "hsm changepw"on page1 in the LunaSH Command Reference Guide.
SafeNet Luna Network HSM Administration Guide
Release 7.0 007-013576-002 Rev. A June 2017 Copyright 2001-2017 GemaltoAll rights reserved. 337

20 User and Password Administration
Partition
The Partition SOis able to reset the Crypto Officer password or black PED key only if HSMpolicy 15: Enable SO reset
of partition PIN is enabled. By default, this policy is not enabled.
If HSMpolicy 15: Enable SO reset of partition PIN is enabled and the Partition Crypto Officer is locked out after 10 bad
login attempts, then the Partition SO can use the LunaCM role resetpw command to reset the Crypto Officer password
or black PED key.
For command syntax, see "role resetpw"on page1 in the LunaCM Command Reference Guide.
SafeNet Luna Network HSM Administration Guide
Release 7.0 007-013576-002 Rev. A June 2017 Copyright 2001-2017 GemaltoAll rights reserved. 338