NANO B Operator’s Manual And C Ba 351
User Manual:
Open the PDF directly: View PDF
.
Page Count: 285 [warning: Documents this large are best viewed by clicking the View PDF Link!]
- Operator's Manual
- Table of Contents
- 1 Safety Instructions
- 2 Installing the NANO-B Controller
- 3 Basic Unit
- 4 Operating Conditions
- 5 Software Programming
- 6 User Interfaces, Operator Guidance
- 7 Network Operation
- 8 Single-/Dual-Channel Counter
- 9 Analog I/Os
- 10 Stepper Motor Control
- 11 User-Programmable Interface
- 12 Real-Time Clock
- 13 Expansion Modules
- 13.1 Topology of the JETTER System Bus
- 13.2 N-ID 8 Module, 8 Digital Inputs
- 13.3 N-OD 4.2 Module, 4 Digital Outputs
- 13.4 N-OD8 Module, 8 Digital Outputs
- 13.5 N-IO 16 Module - Digital Inputs and Outputs
- 13.6 N-IA 4 Module - Analog Inputs
- 13.7 N-OA 2 and N-OA 4 Modules - Analog Outputs
- 13.8 N-CNT 1 Module - Single and Dual- Channel Counter
- 13.9 Serial Interface Module N-SER 1
- 13.10 Parallel Interface Module N-PRN 1
- 13.11 N-PS1Module - Power Supply Unit for Remote Modules
- 14 NANO Network Topology and FESTO CP Modules
- 15 Error Handling
- 16 NANO-C: Differences from NANO-B
- Appendix A: Downloading the Operating System
- Appendix B: Multitasking Operating System
- Basic Information on Multitasking
- Execution of Parallel Functions by Multitasking
- Reproduction of the Real Process Flow
- PROCESS-PLC with Multitasking OS for Automation Technology
- Principle of Operation
- Multitasking Using Single-Processor Systems
- Time-slice Multitasking
- Permanently Defined and User-Defined Task Switching Conditions
- In addition to the user task, three further functions are carried out in the background:
- Priorities
- Appendix C: Glossary
- Appendix D: List of Abbreviations
- Appendix E: List of Illustrations
- Fig. 1: Shielding in conformity with the EMC standards 14
- Fig. 2: Example: Connecting a LCD display to the PROCESS-PLC NANO-B 16
- Fig. 3: Power Supply Terminals 18
- Fig. 4: Block Diagram of NANO-B Interfaces 19
- Fig. 5: JETWay-H PC Board 25
- Fig. 6: SYMPAS Menu [Special -> Interface] 26
- Fig. 7: Connection Details for Digital Inputs 31
- Fig. 8: Connecting Digital Outputs 32
- Fig. 9: Connection Details for Single-/Dual-Channel Counter 33
- Fig. 10: Connection Details for Analog Inputs 34
- Fig. 11: Connection Details for Analog Output 35
- Fig. 12: Connection Details for Stepper Motor Control 36
- Fig. 13: NANO-B Stepper Motor Driving Circuit 38
- Fig. 14: Exemple: Internal Circuitry of a DIR and STEP Signal 38
- Fig. 15: Arrangement of LEDs 39
- Fig. 16: STOP/RUN Switch 40
- Fig. 17: Mounting Dimensions of the NANO-B Basic Unit 41
- Fig. 18: REGISTER_LOAD with numeric parameters 55
- Fig. 19: REGISTER_LOAD with symbolic parameters 55
- Fig. 20: Indirect and Double Indirect Addressing 56
- Fig. 21: Example for Double Indirect Addressing 57
- Fig. 22: Example of Register Arithmetic 58
- Fig. 23: Pin Assignment of Connecting Cable for Several LCD User Interfaces 77
- Fig. 24: JETWay-H for the Management Level 107
- Fig. 25: JETWay-R for the Process Level 108
- Fig. 26: Slew Rate Limitation for AD Conversion 122
- Fig. 27: Stepper Motor with Motor Control and Power Amplifier 123
- Fig. 28: Speed Profile of Acceleration/Deceleration Ramps 133
- Fig. 29: Destination Window 135
- Fig. 30: Digital Offset, Acceleration/Deceleration Stepping Rate 136
- Fig. 31: Centralised Arrangement on the JETTER System Bus 151
- Fig. 32: Decentralised Arrangement on the JETTER System Bus 151
- Fig. 33: Connecting FESTO CP Modules to the JETTER System Bus 152
- Fig. 34: Mounting Dimensions of the Digital Input Module N-ID 8 153
- Fig. 35: Diagram of Input Wiring of a N-ID8Module 157
- Fig. 36: Physical Dimensions of the Digital Output Module N-OD4.2 158
- Fig. 37: Example: Output Wiring of an N-OD4.2 Module 162
- Fig. 38: Physical Dimensions of the Digital Output Module N-OD8 163
- Fig. 39: Example: Output Wiring of an N-OD 8 Module 167
- Fig. 40: Physical Dimensions of the Digital Input and Output Module N-IO16 168
- Fig. 41: Example: Emergency Stop Circuitry of the N-IO 16 Module 173
- Fig. 42: Example: Input Wiring of the N-IO 16 Module 174
- Fig. 43: Physical Dimensions of the Analog Input Module N-IA 4 176
- Fig. 44: Diagram of Input Wiring of an N-IA4 Module 182
- Fig. 45: Physical Dimensions of the Analog Output Module N-OA2 187
- Fig. 46: Physical Dimensions of the Analog Output Module N-OA4 188
- Fig. 47: Example: Wiring of Outputs of the N-OA 4 Module 192
- Fig. 48: Physical Dimensions of the Digital Counter Module N-CNT 1 197
- Fig. 49: Example: Input Wiring of the N-CNT 1 Module 201
- Fig. 50: Pulse sequence of counting signals 206
- Fig. 51: Physical Dimensions of the Serial Interface Module N-SER 1 212
- Fig. 52: Block Diagram of Interfaces of the N-SER1 module 216
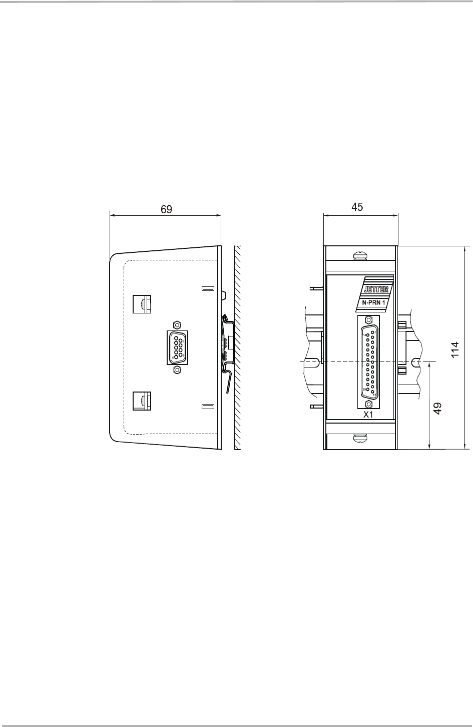
- Fig. 53: Physical Dimensions of the Parallel Interface Module N-PRN 1 227
- Fig. 54: Mounting Dimensions of the N-PS1 Module 237
- Fig. 55: Physical Dimensions of the N-PS1CP Module 238
- Fig. 56: Connections of the N-PS1 Module 242
- Fig. 57: Connections of the N-PS1CP Module 243
- Fig. 58: Example: FESTO CP Module 244
- Fig. 59: Physical Dimensions of the FESTO Tee Connector 244
- Fig. 60: Connection of FESTO CP Modules to the JETTER System Bus (bus topology) 245
- Fig. 61: Connection of FESTO CP Modules to the JETTER System Bus via Tap Lines 246
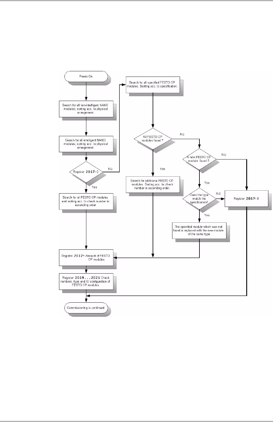
- Fig. 62: Flowchart for Commissioning NANO-B/C with FESTO CP Modules 248
- Fig. 63: Setting Configuration of FESTO CP Modules 249
- Fig. 64: Comparison of Set Configuration with Actual Configuration 250
- Fig. 65: Register Configuration of FESTO CP Modules 253
- Fig. 66: Example: FESTO CP Modules connected to the JETTER System Bus 255
- Fig. 67: Error Message: Time-out 258
- Fig. 68: Resetting Register 2008 258
- Fig. 69: Autoflash Settings in the SYMPAS Program 261
- Fig. 70: SYMPAS Programming Interface 268
- Appendix F: Index
- Addresses

Article # 608 602 83 January 2002 / Printed in Germany
Edition 3.5
PROCESS-PLC
NANO B and C
Operator's Manual

PROCESS-PLC
2Jetter AG
Edition 3.5
Jetter AG reserves the right to make alterations to its products in the interest of
technical progress. These alterations need not be documented in every single case.
This manual and the information contained herein have been compiled with due
diligence. However, Jetter AG assumes no liability for printing or other errors or
damages arising from such errors.
The brand names and product names used in this manual are trade marks or
registered trade marks of the respective title owner.

NANO-B
Jetter AG 3
How to Contact us:
Jetter AG
Gräterstrasse 2
D-71642 Ludwigsburg
Germany
Phone - Switchboard: ++49 7141/2550-0
Phone - Sales: ++49 7141/2550-530
Phone - Technical Hotline: ++49 7141/2550-444
Telefax: ++49 7141/2550-425
E-Mail - Sales: sales@jetter.de
E-Mail - Technical Hotline: hotline@jetter.de
Internet Address: http://www.jetter.de
This Manual is an Integral Part of the
PROCESS-PLC Systems NANO-B and
NANO-C:
To be entered by the customer:
© Copyright 2002 by Jetter AG. All rights reserved.
Model:
Serial No:
Year of Manufacture:
Order No:
Inventory No:
Place of operation:

PROCESS-PLC
4Jetter AG
Significance of this Operator's Manual
This manual is an integral part of the PROCESS-PLC NANO-B
• and must be kept in a way that it is always at hand until the PROCESS-PLC
NANO-B will be disposed.
• If the PROCESS-PLC NANO-B is sold, transferred or lent, this manual must be
handed over.
In any case you encounter difficulties to clearly understand the manual, please
contact the manufacturer.
We would appreciate any kind of suggestion and contributions on your part and
would ask you to inform or write us. This will help us to produce manuals that are
more user-friendly and to address your wishes and requirements.
From this PROCESS-PLC NANO-B may result unavoidable residual risks to persons
and property. For this reason, any person who has to deal with the operation,
transport, installation, maintenance and repair of the PROCESS-PLC NANO-B must
have been familiarised with it and must be aware of these dangers.
Therefore, this person must carefully read, understand and observe this manual, and
especially the safety instructions.
Missing or inadequate knowledge of the manual results in the loss of any claim of
liability on part of Jetter AG. Therefore, the operating company is recommended to
have the instruction of the persons concerned confirmed in writing.

NANO-B Table of Contents
Jetter AG 5
Table of Contents
1 Safety Instructions 11
2 Installing the NANO-B Controller 16
2.1 Mechanical Connection 16
2.2 Electrical Connection 18
2.2.1 Power Supply 18
2.2.2 Interfaces 19
2.2.3 Digital Inputs 31
2.2.4 Digital Outputs 32
2.2.5 Single- and Dual-Channel Counter 33
2.2.6 Analog Inputs 34
2.2.7 Analog Output 35
2.2.8 Stepper Motor Control 36
2.3 Description of LEDs 39
2.4 Description of the STOP/RUN Switch 40
3 Basic Unit 41
3.1 Physical Dimensions 41
3.2 Technical Data 41
4 Operating Conditions 44
5 Software Programming 48
5.1 Addressing Digital Inputs/Outputs 48
5.1.1 Basic Controller 48
5.1.2 Expansion Modules 48
5.2 Access to Flags 50
5.2.1 User Flags 50
5.2.2 Special Flags 52
5.3 Register Description 55
5.3.1 User Registers 55
5.3.2 Programming with the Aid of Registers 55
5.3.3 Calculating with the Aid of Registers 58
5.3.4 Special Registers 61
6 User Interfaces, Operator Guidance 74
6.1 Technical Data 74
6.2 Description of Connections 76
6.3 Multi-Display Mode 76
6.4 Programming the User Interfaces 78
6.4.1 Display of Texts 78
6.4.2 Text Output Parameters 78

Table of Contents PROCESS-PLC
6Jetter AG
6.4.3 Control Characters for Text Output 80
6.4.4 Displaying Register Contents 81
6.4.5 Query of Register Values 82
6.5 Fixed-point Numbers 83
6.5.1 Display of Fixed-point Numbers 83
6.5.2 Input of Fixed-point Numbers 84
6.5.3 USER_INPUT: Suggested Value 86
6.6 Registers for User Interfaces 87
6.7 User Interface-related Flags 100
6.8 Controlling the Keys and LEDs of the User Interface 101
7 Network Operation 107
7.1 JETWay-H: JETTER Data Highway 107
7.2 JETWay-R: Process Level 108
7.3 N-SEND Registers and N-GET Registers 109
7.3.1 N-SEND REGISTER 109
7.3.2 N-GET REGISTER 110
7.3.3 Access to slave inputs, slave outputs and slave flags 110
7.4 Registers for Network Operation 112
8 Single-/Dual-Channel Counter 117
8.1 Description of Connections 117
8.2 Register Description 117
9 Analog I/Os 120
9.1 Description of Connections 120
9.2 Register Description 120
10 Stepper Motor Control 123
10.1 Overview and Technical Data 123
10.2 Firmware of Stepper Motor Control 124
10.2.1 Register Assignment 126
10.2.2 Register Description 127
10.3 Sample Programs 137
11 User-Programmable Interface 140
11.1 Description of Connections, Activation 140
11.2 Register Description 143
11.3 Programming 145
11.3.1 Program Listing 145
11.3.2 Symbol Listing 147
12 Real-Time Clock 148

NANO-B Table of Contents
Jetter AG 7
13 Expansion Modules 150
13.1 Topology of the JETTER System Bus 150
13.1.1 Centralised Arrangement on the JETTER System Bus 151
13.1.2 Decentralised Arrangement on the JETTER System Bus 151
13.1.3 Direct Connection of FESTO CP Modules
to the JETTER System Bus 152
13.2 N-ID 8 Module, 8 Digital Inputs 153
13.2.1 Physical Dimensions 153
13.2.2 Overview and Technical Data 154
13.2.3 Description of Connections 157
13.2.4 Description of LEDs 157
13.3 N-OD 4.2 Module, 4 Digital Outputs 158
13.3.1 Physical Dimensions 158
13.3.2 Overview and Technical Data 159
13.3.3 Description of Connections 162
13.3.4 Description of LEDs 162
13.4 N-OD 8 Module, 8 Digital Outputs 163
13.4.1 Physical Dimensions 163
13.4.2 Overview and Technical Data 164
13.4.3 Description of Connections 167
13.4.4 Description of LEDs 167
13.5 N-IO 16 Module - Digital Inputs and Outputs 168
13.5.1 Physical Dimensions of the N-IO 16 Module 168
13.5.2 Overview and Technical Data 169
13.5.3 Description of Connections 172
13.6 N-IA 4 Module - Analog Inputs 176
13.6.1 Physical Dimensions of the N-IA 4 Module 176
13.6.2 Overview and Technical Data 177
13.6.3 Description of Connections 181
13.6.4 Register Description - N-IA 4 Module 185
13.7 N-OA 2 and N-OA 4 Modules - Analog Outputs 187
13.7.1 Physical Dimensions of the N-OA 2, and N-OA 4 Modules 187
13.7.2 Overview and Technical Data 189
13.7.3 Description of Connections 192
13.7.4 Register Description - N-OA 2, and N-OA 4 Modules 195
13.8 N-CNT 1 Module - Single and Dual-Channel Counter 197
13.8.1 Physical Dimensions of the N-CNT 1 Module 197
13.8.2 Overview and Technical Data 198
13.8.3 Description of Connections 201
13.8.4 Register Description - N-CNT 1 Module 207
13.9 Serial Interface Module N-SER 1 212
13.9.1 Physical Dimensions of the N-SER 1 Module 212
13.9.2 Overview and Technical Data 213
13.9.3 Description of Connections 216
13.9.4 Register Description - N-SER 1 Module 219

Table of Contents PROCESS-PLC
8Jetter AG
13.9.5 Hardware and Software Flow Control of the N-SER 1 Module 223
13.9.6 Sample Program 224
13.10 Parallel Interface Module N-PRN 1 227
13.10.1 Physical Dimensions of the N-PRN 1 Module 227
13.10.2 Overview and Technical Data 228
13.10.3 Description of Connections 231
13.10.4 Register Description - N-PRN 1 Module 233
13.10.5 Sample Program 235
13.11 N-PS1 Module - Power Supply Unit for Remote Modules 237
13.11.1 Physical Dimensions of the N-PS 1, and N-PS 1CP Modules 237
13.11.2 Technical Data 239
13.11.3 Description of Connections of the
N-PS 1 Module 242
13.11.4 Description of Connections of the
N-PS 1CP Module 243
14 NANO Network Topology and
FESTO CP Modules 244
14.1 FESTO CP Modules, FESTO Tee Connector 244
14.2 Networking of NANO and FESTO CP Modules 245
14.3 FESTO CP Modules Attached to a NANO-B Controller 246
14.3.1 Commissioning a PROCESS-PLC NANO-B/C
equipped with FESTO CP Modules 248
14.3.2 Comparing Set/Actual Configuration 249
14.4 Register Description of the FESTO CP Module 251
14.5 Example: Register Assignment of FESTO CP Modules 255
15 Error Handling 258
15.1 Hardware Errors 258
15.2 Application Program Errors 259
15.3 OS Error Messages 262
16 NANO-C: Differences from NANO-B 264
List of Appendices
Appendix A: Downloading the Operating System 268
Appendix B: Multitasking Operating System 269
Appendix C: Glossary 273
Appendix D: List of Abbreviations 278
Appendix E: List of Illustrations 281
Appendix F: Index 283

NANO-B 1 Safety Instructions
Jetter AG 11
Table of Contents
The N-
PID 1
module is
in line
with the
current
state of
the art.
This N-
PID 1
module
complies
with the
safety
regulatio
ns and
standard
s in
effect.
Special
emphasis
was given
to the
safety of
the users.
1 Safety Instructions
The PROCESS-PLCs NANO-B or NANO-C are in line with the current state of the
art. The PROCESS-PLCs NANO-B or NANO-C fulfil the valid safety regulations and
standards. Special emphasis was given to the safety of the users. In the following
text, the term NANO-B is used for both PROCESS-PLCs NANO-B or NANO-C.
Differences between these controllers are described explicitly.
Of course, the following regulations apply to the user:
• relevant accident prevention regulations;
• accepted safety rules;
• EC guidelines and other country-specific regulations.
Usage as Agreed Upon
Usage as agreed upon includes operation in accordance with the operating
instructions
The PROCESS-PLC NANO-B is used to control machinery, such as conveyors,
production machines, and handling machines.
Power supply of the PROCESS-PLC NANO-B must be made through the SELV
module exclusively.
The use of other power supply modules is not admissible.
Usage Other Than Agreed Upon
The PROCESS-PLC NANO-B must not be used in technical systems which to a high
degree have to be fail-save, e.g. ropeways and aeroplanes.l
If the PROCESS-PLC NANO-B is to be run under surrounding conditions, which
differ from the conditions mentioned in chapter 4: "Operating Conditions, page 44, ,
the manufacturer is to be contacted beforehand.
Who is permitted to operate the PROCESS-PLC
NANO-B?
Only instructed, trained and authorised persons are permitted to operate the
PROCESS-PLC NANO-B.
Mounting and backfitting may only be carried out by specially trained personnel, as
specific know-how in the field of electrical engineering will be required.
Maintenance of the PROCESS-PLC NANO-B
The PROCESS-PLC NANO-B is maintenance-free. Therefore, for the operation of
the module no inspection or maintenance are required.
Shutting down and disposing of the PROCESS-PLC
NANO-B
The environmental regulations for the respective country apply to shutting down and
disposing of the PROCESS-PLC NANO-B on the operating company’s premises.

1 Safety Instructions PROCESS-PLC
12 Jetter AG
Descriptions of Symbols
Danger
This sign is to indicate a possible impending danger of serious physical damage
or death.
Caution
This sign is to indicate a possible impending danger of light physical damage.
This sign is also to warn you of material damage.
Important!
This sign is to indicate a possible impending situation which might bring damage
to the product or to its surroundings.
Note!
You will be informed of various possible applications, e.g. with regard to
installation, and will receive further useful suggestions.
· / - Enumerations are marked by full stops, strokes or scores.
Operating instructions are marked by this arrow.
Automatically running processes or results to be achieved are marked by this
arrow.
Illustration of PC and user interface keys.

NANO-B 1 Safety Instructions
Jetter AG 13
Ensure Your Own Safety
Disconnect the PROCESS-PLC NANO-B from the electricity mains to carry out
maintenance work. By doing so, you will prevent accidents resulting from electric
voltage and moving parts.
Instructions on EMI
The noise immunity of a system corresponds to the weakest component of the
system. For this reason, correct wiring and shielding of the cables is important.
Important!
Measures for increasing immunity to interference:
Shielding must be done on both ends of the applicable cables.
The entire shield must be drawn behind the isolation, and then be
clamped under a strain relief with the greatest possible surface area.
When the signal is connected to terminal screws: The strain relief must
directly and with the greatest possible surface area be connected with a
grounded surface.
When male connectors are used: Only use metallised connectors, e.g.
SUB-D with metallised housing. Please take care of direct connection
here as well.
On principle, physical separation should be maintained between signal
and voltage lines.

1 Safety Instructions PROCESS-PLC
14 Jetter AG
Male/female SUB-D connectors (9, 15 or 25 pins) with metallised
housing.
Fig. 1: Shielding in conformity with the EMC standards
Modifications and Alterations to the Module
For safety reasons, no modifications and changes to the PROCESS-PLC NANO-B
and its functions are permitted. Any modifications to the PROCESS-PLC NANO-B
not expressly authorised by the manufacturer will result in a loss of any liability claims
to Jetter AG.
The original parts are specially designed for the PROCESS-PLC NANO-B. Parts and
equipment of other manufacturers are not tested on our part, and are, therefore, not
released by us. The installation of such parts may impair the safety and the proper
functioning of the PROCESS-PLC NANO-B.
For any damages resulting from the use of non original parts and equipment any
claims with respect to liability of Jetter AG are excluded.
Important!
To avoid malfunctions the following must be ensured:
The shielding must be clamped under a strain relief with the greatest
possible surface area.
The connection between the housing and the shielding must be
electrically conducting.
The distance between unshielded conductor ends must be as short as
possible.

NANO-B 1 Safety Instructions
Jetter AG 15
Malfunctions
Malfunctions or other damages are to be reported to an authorised person
immediately. The PROCESS-PLC NANO-B must be protected from improper or
inadvertent use. Only qualified experts are allowed to carry out repairs.
Safety and protective devices, e.g. the barrier and cover of the terminal box, must
never be shunted or by-passed.
Dismantled protective equipment must be reattached prior to commissioning and
checked for proper functioning.
Information Signs and Labels
Writings, information signs, and labels always have to be observed and kept
readable.
Damaged or unreadable information signs and labels are to be exchanged.
Residual Dangers
Danger resulting from electric shock!
If the PROCESS-PLC NANO-B is not isolated from the mains, for example during
maintenance and repair works, you can suffer from an electric shock.
Please, observe the following precautions in order to avoid injuries such as
muscle cramps, burns, unconsciousness, respiratory standstill:
Isolate the PROCESS-PLC NANO-B from the mains (pull out the mains
plug) when working on the control system.
Have works on the electric and electronic system performed by
qualified personnel only.

2 Installing the NANO-B Controller PROCESS-PLC
16 Jetter AG
2 Installing the NANO-B Controller
2.1 Mechanical Connection
Scope of Supply
• PROCESS-PLC NANO-B
• Operator's Manual
Installation Sequence
Fig. 2: Example: Connecting a LCD display to the PROCESS-PLC NANO-B
Check the shipment for completeness.
Choose the place of the DIN rail for mounting the PROCESS-PLC NANO-
B and, if necessary, the expansion modules in your electric cabinet in
accordance with chapter 13 "Expansion Modules", page 150.
Mount the NANO-B module and any expansion modules to the DIN rail
according to chapter 13 "Expansion Modules", page 150.
Connect a user interface to your controller (LCD port) using the interface
cable DK-422.
Connect the NANO-B controller to your computer using the programming
cable EM-PK.
Switch the controller on and download a SYMPAS program from your
computer to your user interface.
Check the controller for proper functioning.
User Interface Cable DK-422
Programming Cable EM-PK

NANO-B 2.1 Mechanical Connection
Jetter AG 17
Installation Accessories (not included in the scope of delivery)
• DIN rail with mounting screws
• Programming cable EM-PK; 0.5 m, 2.5 m, or 5 m long
• User interface cable DK-422; 2.5 m or 5 m long
• Expansion modules according to chapter 13 "Expansion Modules", page 150
•Computer
Notes on safety as regards the installation
Caution: Electric Shock!
If the PROCESS-PLC NANO-B and any expansion modules according to chapter
13 "Expansion Modules", page 150 are not isolated from the mains, for example
during installation, maintenance, and repair, you can get an electric shock.
Please, observe the following precautions in order to avoid injuries such as
muscle cramps, burns, unconsciousness, etc.
Have works on the electric and electronic system performed by
qualified personnel only.
Isolate the PROCESS-PLC NANO-B and associated peripheral
devices from the mains when working on the control system.
Prior to putting the PROCESS-PLC NANO-B into operation:
• reattach dismantled protective equipment and check it for proper
functioning;
• secure the PROCESS-PLC NANO-B against accidental contact with
conductive parts and components;
• connect only devices or electrical components to the signal lines of
the PROCESS-PLC NANO-B that have been sufficiently separated
from the connected electric circuits;
• a durable connection to the PROCESS-PLC and the expansion
modules must be provided.

2 Installing the NANO-B Controller PROCESS-PLC
18 Jetter AG
2.2 Electrical Connection
2.2.1 Power Supply
Fig. 3: Power Supply Terminals
Power supply is to be made through a 24 V DC power supply unit with SELV output.
The power supply must meet the following requirements:
In case of centralised arrangement, the digital expansion modules are also supplied
through the basic controller. In case of decentralised arrangement, the digital
expansion modules are supplied through the power supply unit N-PS1, see chapter
13 "Expansion Modules", page 150. The intelligent expansion modules have got their
own connection for the 24 V power supply.
Voltage range: DC 20 .... 30 V
Filtration: Residual ripple 5 %
Rating: approx. 100 W (fully equipped)
Important!
If the NANO CPU is not supplied with sufficient power (under-voltage),
malfunctions may occur.

NANO-B 2.2 Electrical Connection
Jetter AG 19
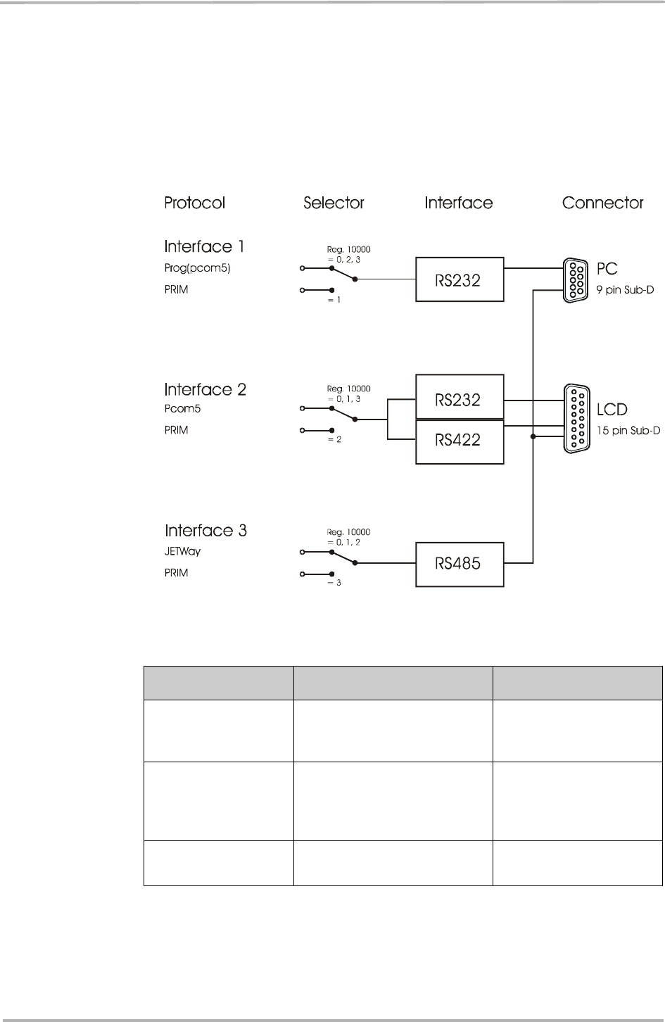
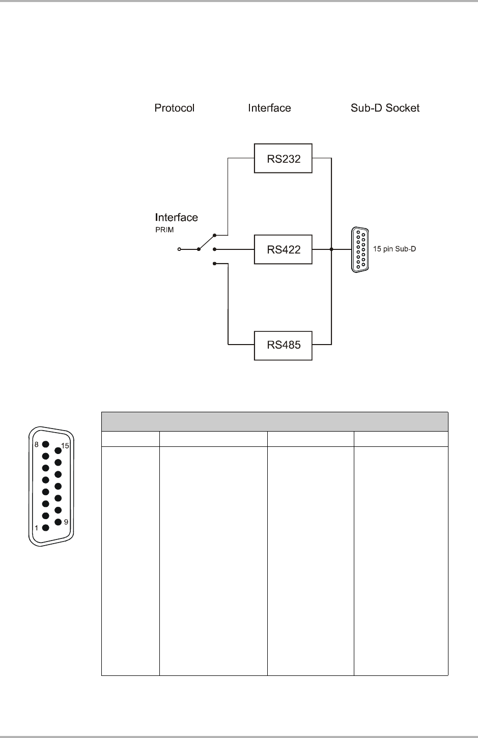
2.2.2 Interfaces
On the basic controller there are three female connectors for various interfaces; see
fig. 17, page 41.
Assignment of these interfaces is shown in the following illustration:
Fig. 4: Block Diagram of NANO-B Interfaces
Interface Function Specification
9 pin SUB-D port
(front panel) • Programming
• Visualising
•JETWay-H, -R
– RS232
– RS232
– RS485
15 pin SUB-D port
(front panel) • Programming
• User Interfaces
• Visualising
•JETWay-R, -H
– RS232
– RS422
– RS232
– RS485
9 pin SUB-D port • Expansion by modules
connected to system bus

2 Installing the NANO-B Controller PROCESS-PLC
20 Jetter AG
*) RS485 short-circuited on both plug connectors
Note!
Please note that simultaneous use of all interfaces is not possible. For more
information, please refer to the following table:
RS232
9-pin RS232
15-pin RS485*)
9-/15-pin RS 422
15-pin
RS 232
9-pin — yes yes yes
RS232
15-pin yes — yes no
RS485 *)
9-/15-pin yes yes — yes
RS 422
15-pin yes no yes —
Pin Assignment - 9 pin male SUB-D connector
PIN Signal Interface
1— —
2 TXD Programming interface or
VIADUKT: RS 232
3RXD
4 24 V —
5— —
6— —
7 GND Ground
8 Data + JETWay H, or JETWay R
9 Data -

NANO-B 2.2 Electrical Connection
Jetter AG 21
Pin Assignment - 15 pin male SUB-D connector
PIN Signal Interface
1— —
2 TXD Programming interface or
VIADUKT: RS 232
3RXD
4 24 V —
5— —
6— —
7 GND Ground
8 Data + JETWay H, or JETWay R
9 Data -
10 SDB LCD:
RS 422
11 SDA
12 RDB
13 RDA
14 — —
15 — —
Important!
Power consumption through pin 4 of the 9 pin SUB-D connector, or pin 4 of the
15-pin SUB-D connector is limited to a maximum of 750 mA.
In case both connectors are used simultaneously, power consumption of the 9-
pin and 15-pin SUB-D connectors is limited to a maximum of 750 mA.

2 Installing the NANO-B Controller PROCESS-PLC
22 Jetter AG
Programming
Interface RS232
to PC
Please refer to “Programming Interface JETWay-H/PC" on page 24.
Programming Cable EM-PK
PROCESS-PLC Shield PC
9 pin male SUB-D
connector Connect shield with the greatest
possible surface area!
Use metallised housing only!
9-pin
female SUB-D
connector
PIN Signal PIN
2TXDRXD2
3RXDTXD3
7Gnd5
For hardware-handshake, pins 7 and 8, as well as pins 1, 4 and 6 have to be short-
circuited on the PC side (COM1).
Important!
• The connection cable EM-PK can be obtained from JETTER AG.
• In case you prefer to fabricate your own cable, the following minimum
requirements, also with a view to EMC, must be met:
1. Number of cores: 3
2. Core cross-sectional area: 0.25 mm²
3. Connector (male): SUB-D, metallised
4. Maximum cable length: 15 m
5. Shield: complete shielding, no paired shielding
• The shield must be connected to the metallised connector housings on both
ends of the cable with the greatest possible surface area.

NANO-B 2.2 Electrical Connection
Jetter AG 23
Interface for
LCD Displays EM-DK Cable for LCD 9, LCD 10 and LCD 12
PROCESS-PLC Shield LCD Display
15 pin male SUB-
D connector
Connect shield with the greatest
possible surface area!
Use metallised housing only!
15 pin female SUB-D
connector
PIN Signal PIN
4 DC 24 V 15
7 Gnd 12
10 TXD RXD 9
12 RXD TXD 11
Important!
• The connection cable EM-DK can be obtained from JETTER AG.
• In case you prefer to fabricate your own cable, the following minimum
requirements, also with a view to EMC, must be met:
1. Number of cores: 4
2. Core cross-sectional area: 0.25 mm²
3. Connector (male): SUB-D, metallised
4. Maximum cable length: 30 m
5. Shield: complete shielding, no paired shielding
• The shield must be connected to the metallised connector housings on both
ends of the cable with the greatest possible surface area.

2 Installing the NANO-B Controller PROCESS-PLC
24 Jetter AG
Programming
Interface
JETWay-H/PC
Use of the JETWay-H interface demonstrates the following advantages over the
RS232 interface:
• 99 PROCESS-PLCs can be addressed from a SYMPAS workstation.
• Transfer rates of up to 115 KBaud can be realised.
JETWay-H Cable
PROCESS-PLC Shield Specification
9 pin male SUB-D
connector
or
15 pin male SUB-
D connector
Connect shield with the greatest
possible surface area!
Use metallised housing only!
RS485
PIN Signal JETWay card
7Gnd7
8 Data + 8
9 Data - 9
Important!
• Also with a view to EMC, the following minimum requirements apply to the
JETWay-H cable fabrication:
1. Number of cores: 3
2. Core cross-sectional area: 0.25 mm²
3. Connector (male): SUB-D, metallised
4. Maximum cable length: 400 m
5. Shield: complete shielding, no paired shielding
• The shield must be connected to the metallised connector housings on both
ends of the cable with the greatest possible surface area.

NANO-B 2.2 Electrical Connection
Jetter AG 25
Fig. 5: JETWay-H PC Board
The DIP-switch is used to define the port address. The default address "340h" must
be inserted into the AUTEXEC.BAT as follows:
SET JETWAY_PORT = 340h
JETWay-H board
for PCs Connection between the SYMPAS program and up to 99 Process PLC control
systems via JETWay-H is realised with the help of the PC board shown below.
Note!
If it is intended to use the SYMPAS program together with the operating system
Windows NT and the JETWay port, the program "SETUP JETWAY BOARD"
must be installed.

2 Installing the NANO-B Controller PROCESS-PLC
26 Jetter AG
*) Default setting
The AUTEXEC.BAT entry must be changed in accordance with the table as shown
above:
SET JETWAY_PORT = X
During system configuration selection is made between programming interface
RS232 and JETWay-H in the SYMPAS menu [menu item: Special -> Interface].
Fig. 6: SYMPAS Menu [Special -> Interface]
DIP Switch A different port address can be selected using the DIP-switch on the JETWay-H
board as shown above, cf. fig. 5, page 25.
DIP-switch (S) on the JETWay-H board
Port X S 7 S 6 S 5 S 4 S 3 S 2 S 1
300hOFFOFFONONONONON
310h OFF OFF ON ON ON OFF ON
320h OFF OFF ON ON OFF ON ON
330h OFF OFF ON ON OFF OFF ON
340h*) OFF OFF ON OFF ON ON ON
350h OFF OFF ON OFF ON OFF ON
360h OFF OFF ON OFF OFF ON ON

NANO-B 2.2 Electrical Connection
Jetter AG 27
Network Interface
JETWay-R The network interface JETWay-R serves for networking PROCESS-PLC's and/or
networking of devices, such as remote I/Os, valve terminals etc.; cf. chapter 7
"Network Operation", page 107.
JETWay-R Cable
PROCESS-PLC Shield Specification
9 pin male SUB-D
connector (PC)
or
15 pin male SUB-
D connector
(LCD)
Connect shield with the greatest
possible surface area!
Use metallised housing only!
RS485
PIN Signal Comment
7Gnd-
8 Data + -
9Data --
Important!
• Also with a view to EMC, the following minimum requirements apply to the
JETWay-R cable fabrication:
1. Number of cores: 3
2. Core cross-sectional area: 0.25 mm²
3. Connector (male): SUB-D, metallised
4. Maximum cable length: 400 m
5. Shield: complete shielding, no paired shielding
• The shield must be connected to the metallised connector housings on both
ends of the cable with the greatest possible surface area.

2 Installing the NANO-B Controller PROCESS-PLC
28 Jetter AG
User Interface
Port User Interface Cable DK-422
PROCESS-PLC Shield User Interface
15 pin male SUB-
D connector
Connect shield with the greatest
possible surface area!
Use metallised housing only!
15 pin male SUB-
D connector
PIN Signal PIN
4DC 24 V15
7 Gnd 12
10 SDB RDB 6
11 SDA RDA 7
12 RDB SDB 4
13 RDA SDA 5
Important!
• The connection cable DK-422 can be obtained from JETTER AG.
• In case you prefer to fabricate your own cable the following minimum
requirements, also with a view to EMC, must be met:
1. Number of cores: 6
2. Core cross-sectional area: 0.25 mm²
3. Connector (male): SUB-D, metallised
4. Maximum cable length: 400 m
5. Shield: complete shielding, no paired shielding
• The shield must be connected to the metallised connector housings on both
ends of the cable with the greatest possible surface area.

NANO-B 2.2 Electrical Connection
Jetter AG 29
Important!
When the DK-422 cable is used, care must be taken that the end marked with
"CPU" is connected to the basic controller NANO-B. The other end of the cable
must be connected to the user interface. If the cable is connected the other way
round, the port of the user interface will be destroyed.
Important!
If you prefer to manufacture the cables yourself, be sure to unambiguously mark
the cable ends with "CPU" and "LCD" to prevent incorrect connection. If the cable
is connected the other way round, the port of the user interface will possibly be
destroyed.
Visualisation
Interface The process visualisation system VIADUKT can optionally be connected to the
PROCESS-PLC by two different types of connectors. Connector selection
depends on the slot available and free to use on the NANO-B. For cable
specification see “Programming Interface RS232 to PC" on page 22.
VIADUKT Cable
PROCESS-PLC Shield VIADUKT
9-pin male SUB-D
connector
or
15-pin male SUB-
D connector
Connect shield with the greatest
possible surface area!
Use metallised housing only!
RS232
PIN Signal PIN
2TXDRXD2
3RXDTXD3
7Gnd5
For hardware-handshake, pins 7 and 8, as well as pins 1, 4 and 6 have to be short-
circuited on the PC side (COM1).

2 Installing the NANO-B Controller PROCESS-PLC
30 Jetter AG
A detailed description of the CAN bus and of the expansion modules will be given in
chapter 13.1 "Topology of the JETTER System Bus", page 150.
CAN-BUS System Bus Cable for NANO Expansion Modules
9-pin male or
female SUB-D
connector
Signal Contact # (pin) Contact # (socket)
CMODE0 1 1
CL 2 2
GND 3 3
CMODE1 4 4
TERM 5 5
unused 6 6
CH 7 7
unused 8 8
Do not connect 9 9
Important!
Also with a view to EMC, the following minimum requirements apply to the system
bus (CAN-BUS) cable fabrication:
1. Number of cores: 5
2. Core cross-sectional area: 0.25 mm²
3. Connector (male): SUB-D, metallised
4. Shield: complete shielding, no paired shielding
5. Cable capacitance: maximum 60
6. Resistivity: maximum 70
7. Cable length: a maximum of 30 m for a maximum
transfer rate of 1MBit/s
8. The shield must be connected to the connector housings on both ends of the
cable with the greatest possible surface area.
ρ
F
m
---
----
Ω
km
----
----

NANO-B 2.2 Electrical Connection
Jetter AG 31
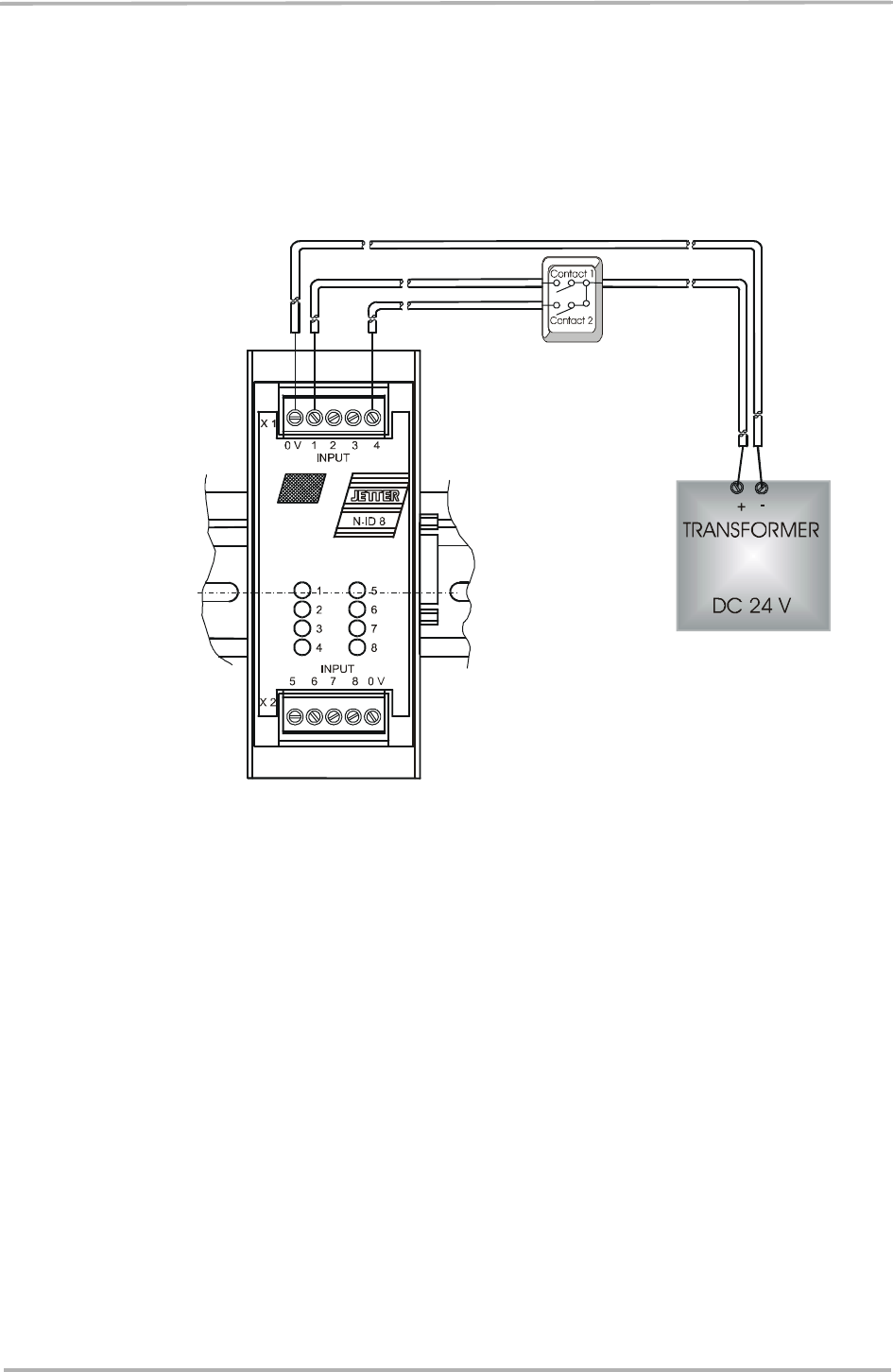
2.2.3 Digital Inputs
On the basic controller, 8 terminals have been provided for digital inputs (24 V
signals). The 0 V signal is to be connected to the 0 V terminal of the electric cabinet.
*) cf. chapter 5.1 "Addressing Digital Inputs/Outputs", page 48.
Fig. 7: Connection Details for Digital Inputs
Technical Data of Digital Inputs
Amount of inputs 8
Rated input voltage DC 24 V
Voltage range 20 .. 30 V
Input current approx. 8mA
Input resistance 3.0 kΩ
Input delay time approx. 3 ms
Signal voltage ON min. 15 V
Signal voltage OFF max. 10 V
Electrical isolation None
Numbering System of Basic Controller Inputs*)
Input Number
Input # 1 101
... ...
Input # 8 108

2 Installing the NANO-B Controller PROCESS-PLC
32 Jetter AG
2.2.4 Digital Outputs
On the basic controller, 8 terminals have been provided for digital outputs (24 V
signals). The 0 V signal is to be connected to the 0 V terminal of the electric cabinet.
*) cf. chapter 5.1 "Addressing Digital Inputs/Outputs", page 48.
Fig. 8: Connecting Digital Outputs
Technical Data of Digital Outputs
Amount of outputs 8
Type of outputs Transistor, pnp
Rated voltage DC 24 V
Voltage range 20 .. 30 V
Load current Max. 0.5 A per output
Electrical isolation None
Protective circuit Short-circuit, overload, overvoltage,
overtemperature protection
Protection against inductive loads Yes
Signal voltage ON Typ. VSupply -1.5 V
Numbering system of Basic Controller Outputs*)
Output Number
Output # 1 101
... ...
Output # 8 108

NANO-B 2.2 Electrical Connection
Jetter AG 33
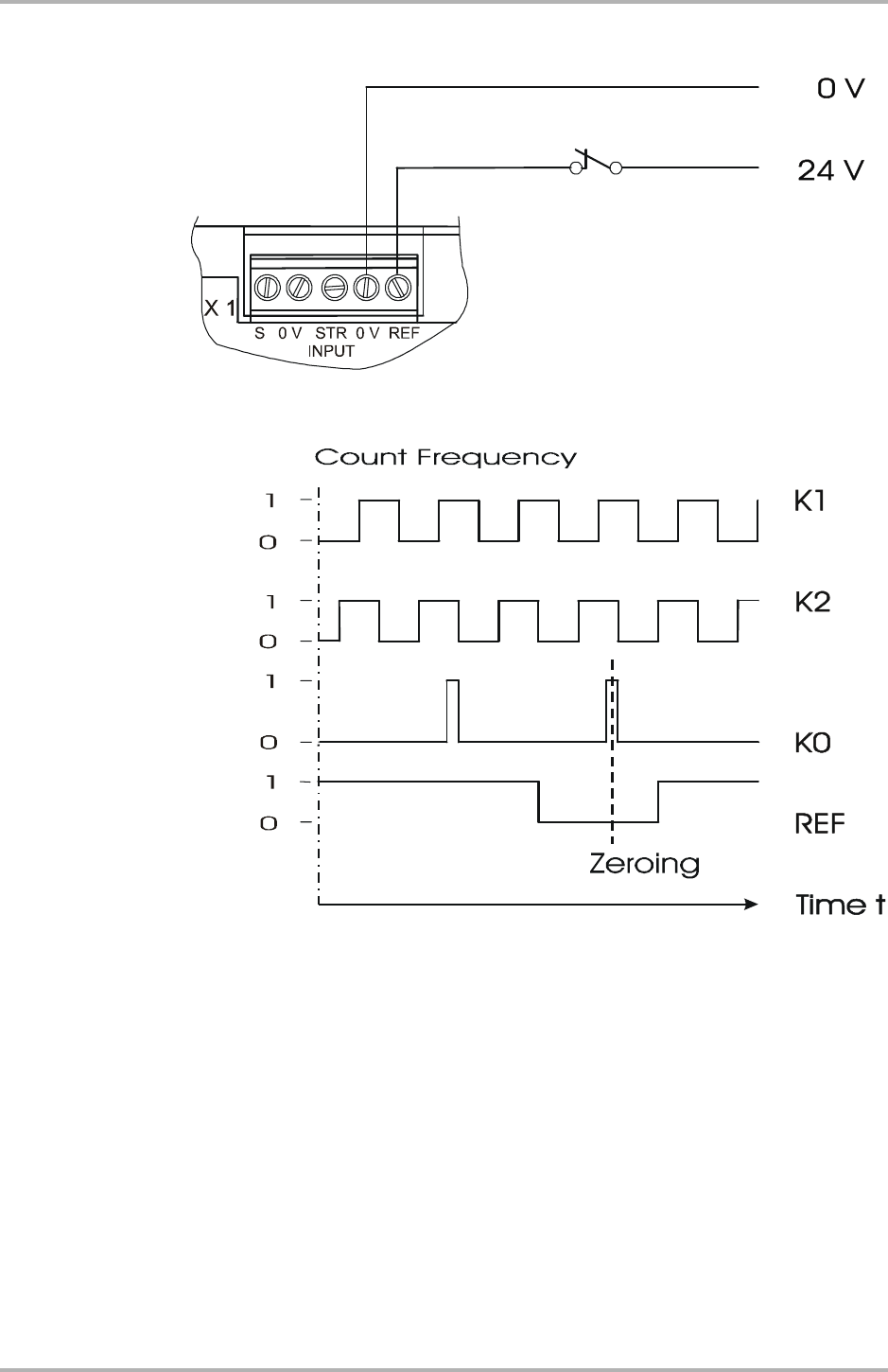
2.2.5 Single- and Dual-Channel Counter
– In register 2900 the counter can be set to single- or dual-channel operation.
– The count value is stored to register 2901. It is possible to count events with a
pulse frequency of up to 10 kHz.
– With dual-channel operation, in register 2901 four-fold evaluation with a counting
frequency of 40 kHz is carried out.
– When using the single-channel counter with channel A, the rising as well as the
falling edge will be counted. With single-channel operation, the counting
frequency in register 2901 is 20 kHz.
Fig. 9: Connection Details for Single-/Dual-Channel Counter
Technical Data - Single-/Dual-Channel Counter (X4)
Signal Voltage DC 24 V
Operating Point: • Low level
• High level up to 2.0 V
20 ... 30 V
Pulse Frequency 10 kHz
Connection of Counter (X4)
COUNTER A Channel # 1
COUNTER B Channel # 2
0 V Ground
Note!
As a rule, use only 24 V sensors, since 5 V sensors cannot be evaluated.

2 Installing the NANO-B Controller PROCESS-PLC
34 Jetter AG
2.2.6 Analog Inputs
On the basic controller, four terminals for voltage signals and one 0 V terminal have
been provided for analog inputs (X5).
*) cf. register 2920 in chapter 5.3.4 "Special Registers", page 61.
Fig. 10: Connection Details for Analog Inputs
Technical Data of Analog Inputs
Amount of Analog Inputs 4 (IN 1 through IN 4)
Ground 0 V (IN 0 V)
Voltage Range 0 .. 10 V
Input Resistance 20 kΩ
Resolution 10 Bit
Accuracy 1%
Delay Time < 10 ms*)
Note!
Bit 0 of register 2900 is set to 1 using the SYMPAS program or following a reset.
This way, analog inputs are enabled.

NANO-B 2.2 Electrical Connection
Jetter AG 35
2.2.7 Analog Output
On the basic controller, one terminal for voltage signals and one 0 V terminal have
been provided for analog outputs (X5).
Fig. 11: Connection Details for Analog Output
Technical Data of Analog Outputs
Number of Analog Outputs 1 (OUT)
Ground 0 V (OUT 0 V)
Voltage Range 0 .. 10 V
Frequency 0.5 Hz
Ripple ±10 mV
Resolution 8 Bit
Delay Time < 120 ms
Load Current Carrying Capability 10 mA

2 Installing the NANO-B Controller PROCESS-PLC
36 Jetter AG
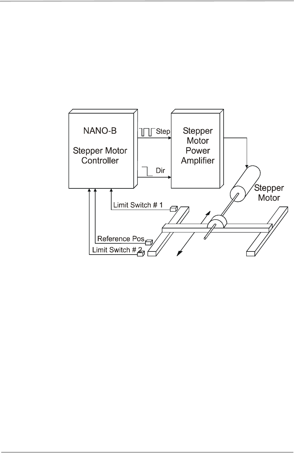
2.2.8 Stepper Motor Control
For stepper motor control, 2 terminals for the DIR and STEP signal and one 0 V
terminal have been provided on the basic controller (X3).
Fig. 12: Connection Details for Stepper Motor Control
Technical Data - Stepper Motor Control
Positioning Range -8388608 .. +8388607
Positioning Speed Max. 5 kHz
Acceleration/Deceleration Ramp Linear, rate programmable
Acceleration/Deceleration Frequency Programmable
Frequency Setting Accurary 1 Hz resolution, crystal-calibrated
Interface (outputs) to Power Amplifier Open collector:
• DIR - direction
• STEP - stepping pulse
Load Current Carrying Capability of
Outputs I max. = 300 mA
Inputs Limit switch LH side/RH side
(24 V, NC or NO)
Reference switch
(24 V, NC or NO)
Note!
The stepper motor control functions without any feedback, e.g. from an
incremental encoder. Consequently, the operator must ensure that the axis is
smoothly moving and that settings for acceleration and deceleration ramps are
not to steep, otherwise the motor will skip steps.

NANO-B 2.2 Electrical Connection
Jetter AG 37
Stepper Motor Control Connection (X3, X4)
DIR (X3) (open collector) Directional signal
STEP (X3) (open collector) Stepping signal
0 V (X3) Ground
IN 2 (X4) Reference switch
IN 3 (X4) Negative limit switch
IN 4 (X4) Positive limit switch
Note!
The limit and reference switches are physically identical with the digital inputs
102 (IN 2), 103 (IN 3), and 104 (IN 4) located on the basic control unit. Definition
of their function is made in register 11104.
Note!
If, in spite of correct wiring, the axis cannot be positioned, polarity reversal of limit
switches can be a possible cause. If the limit switches have been defined as NC's
and if no signal is present, the stepper motor will interpret this as if the axis had
actuated the limit switch. In this case, positioning in direction of the limit switch is
not possible.
Important!
Usually, the power amplifier includes pull-up resistors for STEP and DIR signals.
In case there are no pull-up resistors, an external circuitry with pull-up
resistors must be set up. When doing so, the maximum current is limited to
300 mA, or else the transistors of the controller will be destroyed.
For this purpose, it is mandatory to read the description of connections given
in the operator's manual of the relevant stepper motor and power amplifier
manufacturer.Malfunctions during operation of your plant can only be avoided if
the connection is correct.
Connection according to fig. 13, page 38 is only one option for connecting a
specific stepper motor controller, and is not universally applicable.

2 Installing the NANO-B Controller PROCESS-PLC
38 Jetter AG
Fig. 13: NANO-B Stepper Motor Driving Circuit
Fig. 14: Exemple: Internal Circuitry of a DIR and STEP Signal
STEP and DIR
Signals STEP and DIR outputs are open collector outputs. The 0 V potential is applied to
the terminals through these outputs. The voltage is determined by the power
circuitry of the stepper motor drive. As a rule, switching voltage is supplied by the
power unit via pull-up resistors, thus enabling direct connection of motors.
Stepper Motor
Driving Circuit
Possible Internal
Circuitry
DIR and STEP

NANO-B 2.3 Description of LEDs
Jetter AG 39
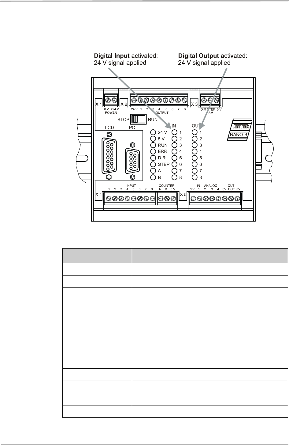
2.3 Description of LEDs
Fig. 15: Arrangement of LEDs
LED Meaning
24 V Output supply OK
5 V Internal logic voltage OK
RUN lit Application program is running
RUN flashing 1. Application program is not running. Switch is set to
STOP.
2. Application program was stopped. Switch is set to
RUN. (To restart the program press Shift-F2 in the
Setup window)
3. Program transfer -> Flash
ERR Error. Details of the error state are specified in registers
2008 through 2012.
DIR Direction signal for stepper motor
STEP Stepping signal for stepper motor
A Channel # 1 of single/dual-channel counter
B Channel # 2 of single/dual-channel counter

2 Installing the NANO-B Controller PROCESS-PLC
40 Jetter AG
2.4 Description of the STOP/RUN Switch
Fig. 16: STOP/RUN Switch
STOP Position If, at the time of applying the power supply voltage to the control system, the switch
is in STOP position, the application program will not start. It can be activated by
pressing SHIFT-F2 in the SYMPAS program, or through transfer of a program.
RUN Position If, at the time of applying the power supply voltage to the control system, the switch
is in RUN position, the application program will start.

NANO-B 3.1 Physical Dimensions
Jetter AG 41
3 Basic Unit
3.1 Physical Dimensions
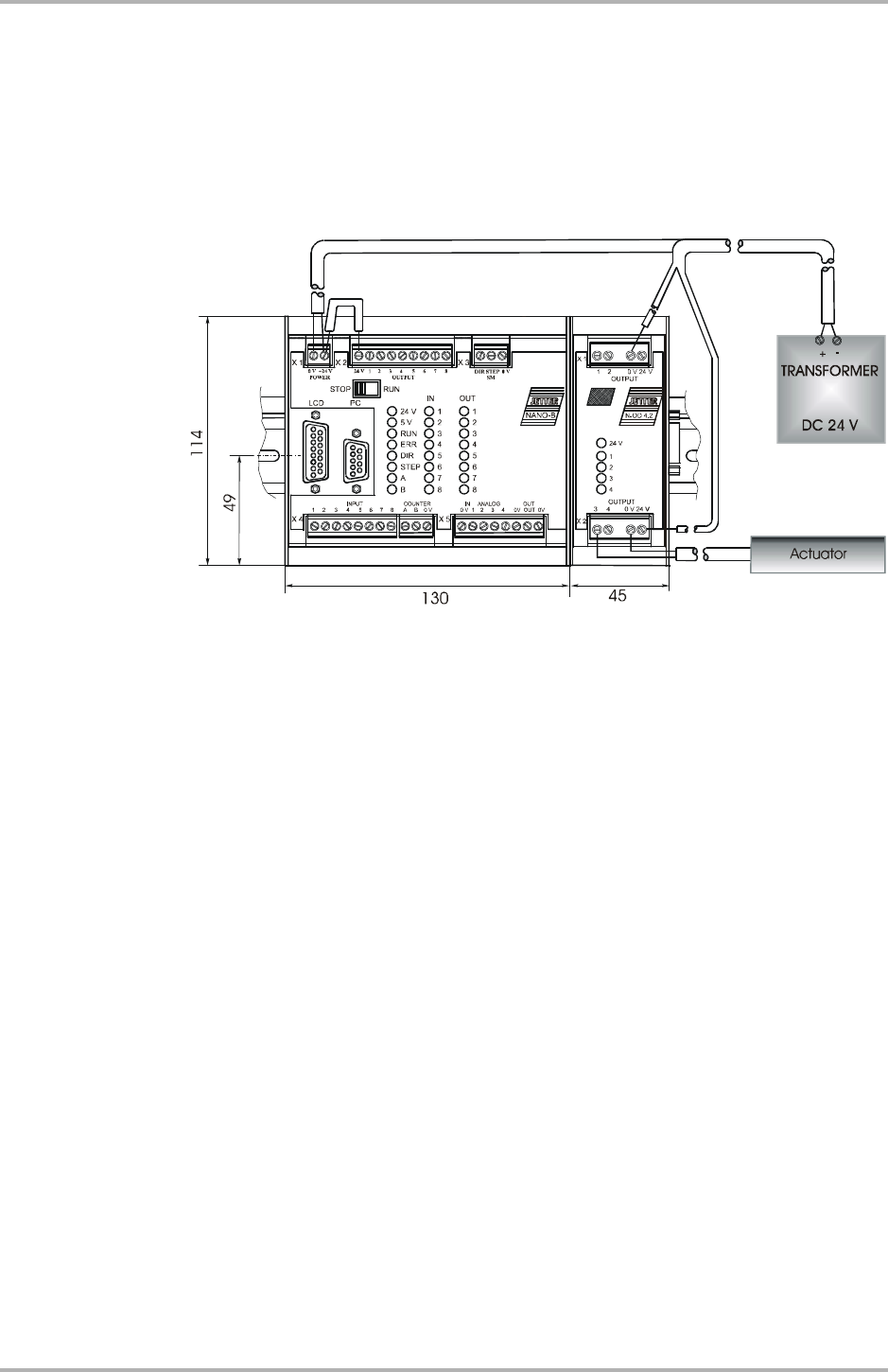
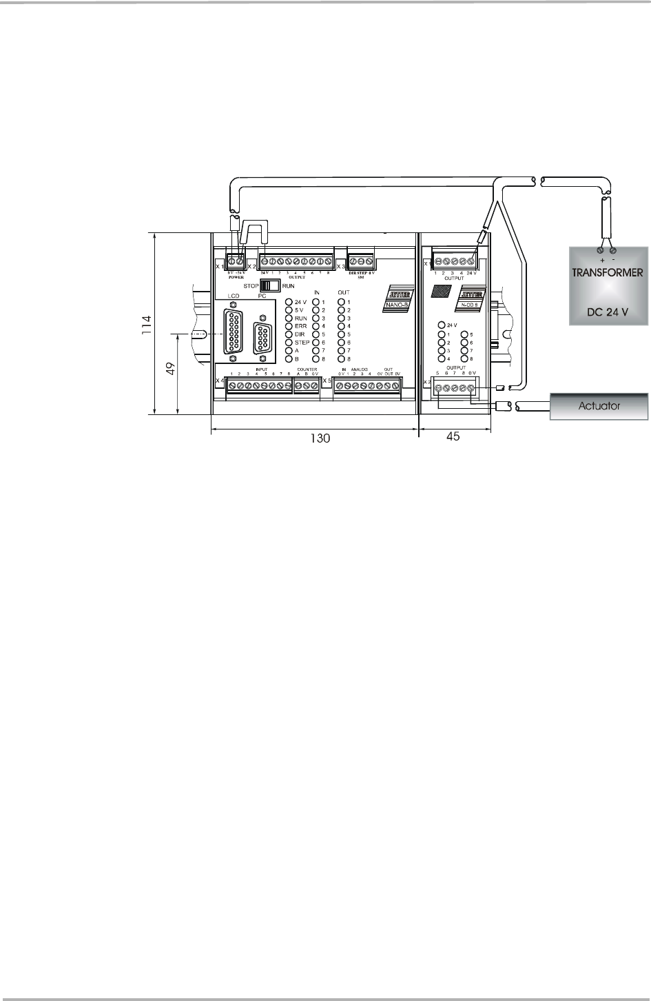
Fig. 17: Mounting Dimensions of the NANO-B Basic Unit
3.2 Technical Data
Technical Data of the NANO-B Basic Unit
Program memory 16 KByte Flash-EPROM
User register 24 bits 2000 register in the RAM The RAM is battery-
backed. The battery has a service life of approx. 10
years
Data format 24 Bit Integer: - 8.388.608 ... + 8.388.607
Internal intermediate
results 32 Bit
Quantity of flags 255 buffered, and 1800 overlapped
(from register 0 ... 74)
Digital inputs, cf. page 31 DC 24 V
Digital outputs, cf. page 32 Transistor DC 24 V, 0.5 A, pnp
Analog inputs, cf. page 34 4 10-bit inputs: 0 -10 V
Analog outputs, cf. page 35 1 8-bit output: 0 -10 V

3 Basic Unit PROCESS PLC
42 Jetter AG
*) Not all of the four interfaces are available at the same time, see chapter 2.2.2
"Interfaces", page 19.
Stepper motor controller
cf. page 36 and page 123 1 (STEP, DIR) Open Collector
Real-time clock,
cf. page 148 1
Single-/dual-channel
counter 24 V
cf. page 148
10 kHz
User programmable serial
interface; refer to page 148 RS 232 / RS 485 / RS 422 *)
Programming interface RS 232 *)
Interface for connecting
user interface and
visualisation equipment
RS 232 / RS 422 *)
Fieldbus interface
JETWay RS485 *)
System bus interface JETTER System Bus Interface
Power supply unit
requirements DC 24 V (20 - 30 V) at the terminals X1,
residual ripple < 5%, filtered; double isolation
between output (SELV or PELV) and input.
Power loss • Time Interval ≤ 10 ms
• Time interval
between two voltage
dips ≥ 1 s
• Severity level PS2
to DIN EN 61131-2
Heat loss of CPU logic
circuit 2.5 Watt
CPU power consumption
incl. 8 digital outputs, but
without expansion modules
96 Watt (8 x 0.5 A x 24 V)
Enclosure Aluminium, powder coated, black
Dimensions
(H x W x D in mm) 114 x 110 x 70
Weight 720 g
Mounting DIN Rail
Technical Data of the NANO-B Basic Unit

NANO-B 3.2 Technical Data
Jetter AG 43
NANO-B Basic Unit - Terminals
Power supply Screw terminals
Digital inputs and outputs Screw terminals
Analog I/O’s Screw terminals
Fast dual-channel counter Screw terminals
Stepper motor control with
DIR, STEP
Screw terminals
Programming interface Female connector SUB-D, 9 pins
User programmable serial interface Female connector SUB-D, 9 or 15 pins
depending on configuration
Field bus interface JETWAY Female connector SUB-D, 9 or 15 pins
JETTER System Bus Interface Female connector SUB-D, 9 pins, with
additional mechanical guiding for
expansion modules
Interface for connecting user inter-
face and visualisation equipment Female connector SUB-D, 9 or 15 pins

4 Operating Conditions PROCESS-PLC
44 Jetter AG
4 Operating Conditions
Note!
The general technical specifications listed below apply to all modules of the
PROCESS-PLC NANO-B.
In addition to this, in the description of the expansion modules, beginning from
chapter 3 "Basic Unit", page 41 and chapter 13 "Expansion Modules", page 150,
further technical data and operating conditions are specified.
Operating Parameters
Condition Comment
Ambient Temperature
0 .. 50 °C
Storage
temperature -25 °C .. 70 °C to DIN EN 61131-2,
DIN EN 60068-2-1
DIN EN 60068-2-2
Air Humidity 5% - 95%
No condensing to DIN EN 61131-2
Pollution Degree 2 to DIN EN 61131-2
Corrosion Immunity /
Chemical Resis-
tance
No special protection
against corrosion.
Ambient air must be free
from higher concentra-
tions of acids, alcaline so-
lutions, salts, metal va-
pours, or other corrosive
or electroconductive con-
taminants.
to DIN EN 61131-2
Operating Altitude Up to 2,000 m above sea
level. to DIN EN 61131-2

NANO-B 4 Operating Conditions
Jetter AG 45
Vibration
Resistance • 10 Hz ... 57 Hz: with an
amplitude of 0.0375
mm for continuous
operation and a peak
amplitude of 0.075 mm
• 57 Hz ... 150 Hz: 0,5 g
constant acceleration
for continuous
operation and 1.0 g
constant acceleration
as peak value
• 1 octave per minute,
10 frequency sweeps
(sinusoidal), all three
spatial axes
to DIN EN 61131-2
IEC 68-2-6
Free Falls
Withstanding Test Height of fall (units within
packing): 1 m to DIN EN 61131-2,
DIN EN 60068-2-32
Shock Resistance 15 g occasionally for
11 ms to DIN EN 61131-2
IEC 68-2-27
Degree of
Protection •IP 20
• IP 10 (bottom side of
enclosure)
to DIN EN 60529
Mounting Position Any position, snapped on
DIN Rail DIN Rail acc. to DIN EN
50022
Class of Protection III to DIN EN 61131-2
Dielectric Test
Voltage Functional ground is
connected to chassis
ground internally.
to DIN EN 61131-2
Overvoltage
Category II to DIN EN 61131-2
Power Loss • Time period ≤ 10 ms
• Time intervall between
two voltage dips ≥ 1 s
• Severity level PS2
to DIN EN 61131-2
Operating Parameters
Important!
Measures to avoid damages in transit and storage:
The packing material and the storage place are to be chosen in a way
that the values given in the above table "Operating Parameters" are
kept to.

4 Operating Conditions PROCESS-PLC
46 Jetter AG
EMC - NANO-B Basic Unit
Emitted Interference
Parameter Value Reference
Enclosure • Frequency band
30 - 230 MHz, limit 30 dB (
µ
V/m)
at 10 m
• Frequency band
230 - 1000 MHz, limit 37 dB
(µV/m) at 10 m
(class B)
DIN EN 50081-1
DIN EN 50081-2
DIN EN 55011
Interference Immunity: Enclosure
Parameter Value Reference
RF Field,
amplitude-
modulated
Frequency band 27 -1000 MHz;
test signal strength 10 V/m
AM 80 % with 1 kHz
Criterion A
DIN EN 61131-2
DIN EN 50082-2
DIN EN 61000-4-3
Electromagnetic
RF Field, pulse-
modulated
Frequency 900 ± 5 MHz
Test field strength 10 V/m
50 % ON period
Repetition rate 200 Hz
Criterion A
DIN EN 50082-2
DIN EN 61000-4-3
Magnetic Field
with Mains
Frequency
50 Hz
30 A/m DIN EN 50082-2
DIN EN 61000-4-8
ESD Discharge through air:
Test Peak Voltage 15 kV (Humidity
Rating RH-2 / ESD-4)
Contact Discharge:
Test peak voltage 4 kV
(severity level 2)
Criterion A
DIN EN 61131-2
DIN EN 50082-2
DIN EN 61000-4-2
Interference Immunity: Signal and Data Lines
Parameter Value Reference
Asymmetric
RF, amplitude-
modulated
Frequency 0.15 - 80 MHz
Test voltage 10 V
AM 80 % with 1 kHz
Source Impedance 150 Ω
Criterion A
DIN EN 50082-2
DIN EN 61000-4-6
Burst Test voltage 2 kV
tr/tn 5/50 ns
Repetition rate 5 kHz
Criterion A
DIN EN 50082-2
DIN EN 61131-2
DIN EN 61000-4-4

NANO-B 4 Operating Conditions
Jetter AG 47
Test with
Damped
Oscillation
Damped Oscillation
Frequency 1 MHz
Source Impedance 200 Ω
Repeat Factor 400/s
Test voltage 1 kV
DIN EN 61131-2
DIN EN 61000-4-12
Interference Immunity: Process, measuring and control lines,
long bus lines and long control lines
Parameter Value Reference
Asymmetric
RF, amplitude-
modulated
Frequency 0.15 - 80 MHz
Test voltage 10 V
AM 80 % with 1 kHz
Source Impedance 150 Ω
Criterion A
DIN EN 50082-2
DIN EN 61000-4-6
Burst Test voltage 2 kV
tr/tn 5/50 ns
Repetition rate 5 kHz
Criterion A
DIN EN 50082-2
DIN EN 61131-2
DIN EN 61000-4-4
Interference Immunity: Mains Inputs and Outputs for AC and DC
Parameter Value Reference
Asymmetric
RF, amplitude-
modulated
Frequency 0.15 - 80 MHz
Test voltage 10 V
AM 80 % with 1 kHz
Source Impedance 150 Ω
Criterion A
DIN EN 50082-2
DIN EN 61000-4-6
Burst Test voltage 2 kV
tr/tn 5/50 ns
Repetition rate 5 kHz
Criterion A
DIN EN 50082-2
DIN EN 61131-2
DIN EN 61000-4-4
Test with
Damped
Oscillation
Damped Oscillation
Frequency 1 MHz
Source Impedance 200 Ω
Repeat Factor 400/s
Test voltage 1 kV
Criterion A
DIN EN 61131-2
DIN EN 61000-4-12
EMC - NANO-B Basic Unit

5 Software Programming PROCESS-PLC
48 Jetter AG
5 Software Programming
5.1 Addressing Digital Inputs/Outputs
5.1.1 Basic Controller
5.1.2 Expansion Modules
The address is made up of the module number and the number of the respective
input or output:
Coding of Input / Output Number: xyz
Numbering System of Basic Controller Inputs
Input Number
Input # 1 101
Input # 2 102
... ...
Input # 8 108
Numbering System of Basic Controller Outputs
Output Number
Output # 1 101
Output # 2 102
... ...
Output # 8 108
Note!
When determining the module number, only digital input or output modules are
counted. Intelligent modules, such as N-SV 1, N-SM 1, N-PID 1, etc., located
among the digital input and output modules, are not taken into consideration.
Module number 1 is assigned to the basic control unit. Starting from there, the
module numbers are counted left to right.

NANO-B 5.1 Addressing Digital Inputs/Outputs
Jetter AG 49
Example 1:
The table below shows the input/output numbering for a basic controller with two
N-ID 8 modules and one N-OD 8 output module, arranged as follows:
Example 2:
Basic controller with with a digital output module N-OD 8, an intelligent expansion
module N-SV 1, a power supply module N-PS1 and digital input module N-ID 8.
NANO-B
Basic
Controller
N-OD 8
Output
Module
N-ID 8
Input
Module
N-ID 8
Input
Module
Module # 1 Module # 2 Module # 3 Module # 4
Inputs and Outputs
101 .. 108 Output
201 .. 208 Input
301 .. 308 Input
401 .. 408
NANO-B
Basic
Controller
N-OD 8
Output
Module
N-SV 1
Servo
Module
N-ID 8
Input
Module
Module # 1 Module # 2 Module # 3 Module # 4
Inputs and Outputs
101 .. 108 Output
201 .. 208 SV-Module ! ! !
Input
301 .. 308
Note!
- From example 2 can be seen that the module N-SV 1 is not taken into
account when assigning numbers to digital inputs and outputs.
- The N-PS1 module is required as voltage supply module for the non-
intelligent N-ID8 module. Please refer to chapter “N-PS1 Module -
Power Supply Unit for Remote Modules” on page 237.
- When assigning input and output numbers, the N-PS1 module is not
taken into account.

5 Software Programming PROCESS-PLC
50 Jetter AG
5.2 Access to Flags
5.2.1 User Flags
Flags 0 through 255 are freely available to the user. These flags are overlaid on
registers 2600 through 2610 such that whole flag ranges can be accessed through
registers. Logic operations are carried out using the word-processing instructions
W-AND, W-OR and W-XOR.
For the complete list of flags overlaid on registers please refer to page 72.
Example:
Note!
All flags of the PROCESS-PLC NANO-B are remanent.
Overlaying of
Flags on
Registers
Register Flag
2600 0 -23
2601 24 - 47
2602 48 - 71
2603 72 - 95
2604 96 - 119
2605 120 - 143
2606 144 - 167
2607 168 - 191
2608 192 - 215
2609 216 - 239
2610 240 - 255*)
*)Note!
Bits 16 through 23 of register 2610 are 0.
Overlaying of flags on registers
by the example of register 2609
Bit # 01234...212223
Reg. 2609 10001...010
Flag 216 217 218 219 220 ... 237 238 239

NANO-B 5.2 Access to Flags
Jetter AG 51
Example 2:
Execution of a second task -- the automatic task -- is to be started in the main task
using a flag.
Programming with
the Aid of Flags Example 1:
A program is to start execution of a process when the start button is pressed and
automatic mode is enabled through the corresponding flag being set, e.g. in
another task.
WHEN
E eStartButton
Flag mAutomaticMode
THEN
...
TASK tMainTask----------------------------------------------
...
IF
E eStartButton
THEN
Flag mAutomaticMode
...
THEN
GOTO tMainTask------------------
----------------------------
TASK tAutomaticMode------------------------------------------
----
WHEN
Flag mAutomaticMode
THEN
...
THEN
GOTO mAutomaticMode

5 Software Programming PROCESS-PLC
52 Jetter AG
5.2.2 Special Flags
The operating system of the Process PLC makes various special flags available
which can be used to control and modify functions.
The functions of these special flags are listed in the following table.
Note!
As a rule, setting a flag means enabling the corresponding function.
Exceptions will be referred to separately.
Functions of Special Flags
Control of User Interface LEDs
2224
LED of 2230
LED of
2225
LED of 2231
LED of
2226
LED of 2232
LED of
2227
LED of 2233
LED of
2228
LED of 2234
LED of
2229
LED of 2235
LED of
Scanning of user interface keys
2181 2201
2182 2202
2183 2203
2184 2204
2185 2205

NANO-B 5.2 Access to Flags
Jetter AG 53
2186 2206
2187 2207
2188 2208
2189 2209
2190 2210
2191 2211
2192 2212
2193 2214
2194 2213
2195 2215
2196 2216
2197 2217
2198 2218
2199 2219
2221 2220
2223 2222
2170 2160
2171 2161
Functions of Special Flags

5 Software Programming PROCESS-PLC
54 Jetter AG
2172 2162
2173 2163
2174 2164
2175 2165
2176 2166
2177 2167
2178 2168
2179 2169
2200
Display Format
2060 DISPLAY_REG hexadecimal
Prioritisation of System Tasks
2056 PC task after each user task.
2057 LCD task after each user task.
2058 JETWay task
2059 Time-out monitoring of I/O modules after each task
(particularly, polling of FESTO CP modules).
2061 Reading out of output states (not from RAM, but from the
module).
Network Control via Special Flags
2062 Multimaster mode signals readiness to receive tokens on the
network.
2063 Master in multimaster mode.
Functions of Special Flags

NANO-B 5.3 Register Description
Jetter AG 55
5.3 Register Description
5.3.1 User Registers
5.3.2 Programming with the Aid of Registers
The instruction
REGISTER_LOAD [x with a]
serves for loading of numeric values or contents of other registers into a register.
In the instruction above, "x" represents the number of the register value "a" is to be
written into by analogy with Fig. 18 and Fig. 19.
• In the register range 0 through 1999, 2000 remanent user registers are
available to the user. They serve as buffers for storage of comparison and
measured values, as well as of setpoints.
• These registers are 24 Bit wide and have got a value range from +8,388,607
through -8,388,608.
• For example, registers are loaded using the instruction REGISTER_LOAD.
Note!
The contents of the 2000 NANO-B user registers are maintained after switching
off the power supply.
Fig. 18: REGISTER_LOAD with
numeric parameters Fig. 19: REGISTER_LOAD with
symbolic parameters

5 Software Programming PROCESS-PLC
56 Jetter AG
If, instead of a, RR (press space key twice) is entered and then a number b, first, the
value contained in the register with the number b is read.
REGISTER_LOAD [x with RR(b)]
This value then serves as register number. This means, a new value is read in the
register with the specified number, and then stored to register x.
Fig. 20: Indirect and Double Indirect Addressing
Examples:
1. Loading of a number into a register
REGISTER_LOAD [rNewPosition with 1280]
2. Copying one register into another register
REGISTER_LOAD [rVoltage with R(rVoltage1)]
Indirect and
Double Indirect
Addressing
For the x and the a in the instruction shown above, not only a number can be
written, but a register can be specified as well. By pressing the space key an R is
placed in front of the register number.
If R(y) is written instead of x, value a is written into the register the number of
which is contained in register y.
If R(b)is written instead of a, not the value itself, but the content of the specified
register is loaded into register x or R(y).
Value 1280 is loaded into the register rNewPosition.
The value which is contained in the register rVoltage1 will be
loaded into register rVoltage. In other words, the contents of
register rVoltage1 is copied into register rVoltage.

NANO-B 5.3 Register Description
Jetter AG 57
3. Loading by double indirect addressing
REGISTER_LOAD [rVoltage with RR(rV Pointer)]
4.Double indirect addressing: Numerical example
The following instruction will be carried out with the given parameters:
REGISTER_LOAD [R(150) with RR(64)]
Fig. 21: Example for Double Indirect Addressing
The value of the register, the number of which is specified in register
r(V Pointer), is loaded into register rVoltage.
Register Number Value
REG 64 111
REG 111 70035
REG 150 11
REG 11 any value
This instruction will result in the following register values and the
graphic representation shown in Fig. 21:
Register 64 = 111 remains unchanged
Register 64 = 70035 remains unchanged
Register 64 = 11 remains unchanged
Register 64 = R150 = RR64 = R111 = 70035

5 Software Programming PROCESS-PLC
58 Jetter AG
5.3.3 Calculating with the Aid of Registers
The following instructions are used for calculations:
• REG <RegNo>
• REGNULL <RegNo>
• REGDEC <RegNo>
• REGINC <RegNo>
The register number can indirectly be specified for all four instructions.
Fig. 22: Example of Register Arithmetic
Examples:
1. THEN
REG 1
=
REG 105
*
25
In this example an assignment (output instruction) is shown, which is initiated by
THEN. Register 105 is read and its contents multiplied by 25. The result of this
arithmetic operation will be stored in register 1. The contents of register 105 will
remain unchanged.
Programming
Instruction REG This instruction obtains direct access to the value of a register and can be dealt
with like a variable. In an output instruction, a certain value is assigned to the
register above the equals sign. In an input condition, the content of a register is
read. In both cases, the register accesses below the equals sign result in reading
the register content.

NANO-B 5.3 Register Description
Jetter AG 59
2. IF
REG 1
=
REG 105
*
25
THEN
In this case the expression REG 1 = REG 105 * 25 is not part of an output
instruction, but of an input condition. In this part of the program the value of register
1 remains unchanged. It will only be compared with the product REG 105 * 25.
By using the instruction REGZERO a register value is set to 0, or a register is sensed
whether its value is 0:
REGNULL <RegNo>
The meaning of this instruction as an input condition following IF or WHEN is
explained in the example below:
Programming
Instruction
REGNULL
This instruction obtains direct access to the value of a register and can be dealt
with like a variable. In an output instruction, a certain value is assigned to the
register above the equals sign. In an input condition, the content of a register is
read. In both cases, the register accesses below the equals sign result in reading
the register content.
Example: REGZERO compared with REG
IF
REGZERO 49
THEN
IF
REG 49
=
0
THEN
These two program parts have the same functions. On the righthand
side of the example the comparison is carried out as a general
arithmetic comparison. On the lefthand side of the example the
special instruction REGZERO is used. Using REGZERO speeds up
program execution.

5 Software Programming PROCESS-PLC
60 Jetter AG
Programming In-
struction REGDEC
and REGINC
These two instructions serve for decreasing (decrementing), respectively
increasing (incrementing) a register value by 1. Such functions are frequently
used in loops for increasing or decreasing counters and pointers.
Example: REGDEC compared with REG
THEN
REGDEC 100
THEN
REG 100
=
REG 100
-
1
These two program parts have the same functions. With both of
them, the value of register 100 is decremented by 1.
Example: REGINC compared with REG
THEN
REGDEC 88
THEN
REG 88
=
REG 88
+
1
These two program parts have the same functions. With both of
them, the value of register 88 is incremented by 1.
Example: REGDEC and REGZERO
REGISTER_LOAD [1 with 10]
Label 55
...
REGDEC 1
IF
REGZERO 1
THEN
ELSE
GOTO 55
THEN
This way, a loop can be realised which executes a certain number of
iterations. During each run of the loop, the value of the "counting
register" is decremented by one and is being checked whether it is 0
(REGZERO 1). If the value is 0, the first THEN will be ignored and the
loop will go to the second THEN to continue execution of the program
there. If the value of register 1 is not 0, the program will return to the
starting point of the loop.

NANO-B 5.3 Register Description
Jetter AG 61
5.3.4 Special Registers
Special
Register
Number Function
1) Value Range
2) Reset Value
3) Cross Reference
Operating System and Error Messages
2000 Software version 1)
2) 0 .. 65535
Version
2001 Status register 1)
2)
3)
-8388608 .. +8388607
Status
chapter 15 "Error
Handling", page 258
2002 Run Time Register: Operating time
since reset in 0.1 s. The unit is
dependent on register 2003.
1)
2) 0 .. +8388607
0
2003 Time base for DELAY, as well as
START-TIMER and TIMER-END?
1)
2) 0 .. 255
10 (100 ms)
2006 Cycle time of all tasks in ms 1)
2) 0 .. 255
not defined
2008 Operating system error 1)
2)
3)
0 .. 65535
0
chapter 15 "Error
Handling", page 258
2009 Number of the erroneous task 1)
2)
3)
0 .. 255
-1 and -2
chapter 15 "Error
Handling", page 258
2010 Program address of the error for
internal use 1)
2) 0 .. 65535
0
2011 Time-out of I/O module # 2, 3, 4, 5,
... , 15 1)
2)
3)
0 .. 255
0
chapter 15 "Error
Handling", page 258
2012 Time-out of slave module
specifying module # 1)
2)
3)
0 .. 255
0
chapter 15 "Error
Handling", page 258
2013 Quantity of connected non-
intelligent modules 1)
2) 0 .. 255
Quantity
2014 Quantity of connected intelligent
modules 1)
2) 0 .. 255
Quantity
2015 Pointer on module array 1)
2) 0 .. 255
0

5 Software Programming PROCESS-PLC
62 Jetter AG
2016
Module array
:
2015 means pointer
1)
2) 0 .. 255
Qty. of modules
2015
2016
2015
2016
2015
2016
= 0 ->
= Qty. of modules
= 1 ->
= Code of the first module
= 2 ->
= Code of the second
module etc.
Codes:
0 =
1 =
2 =
3 =
4 =
5 =
6 =
7 =
32 =
33 =
128 =
129 =
130 =
131 =
132 =
133 =
253 =
254 =
255 =
N-OD8
N-ID8
N-IO16
N-IA4
N-OA4
N-CNT 1
N-PRN 1
N-SER 1
Outputs of FESTO CP
Modules
Inputs of FESTO CP
Modules
N-SV1
CAN-DIMA
N-SM2
N-SM1D
N-PID 1
N-Profi 1
Dummy
Dummy I/O
not identified
2022 Version of the application program
of non-intelligent modules
2023 Bit-coded list:
– non-intelligent modules
– dummy modules
1)
2) 0 .. 65535
last setting
2024 Bit-coded list:
– non-intelligent modules
– dummy modules
1)
2) 0 .. 255
last setting
2027 Error of output driver 1) one bit per module
2028 Monitoring interval for I/O modules 1)
2) 0 .. 255
20 (200 ms)
Special
Register
Number Function
1) Value Range
2) Reset Value
3) Cross Reference

NANO-B 5.3 Register Description
Jetter AG 63
Task Control
2004 Task switch conditions
Task switching always if
• DELAY
• USER_INPUT
•WHEN (not fulfilled), and also if
• Bit 0 = 1 AND Task switch time-
out (2005)
• Bit 1 = 1 AND GOTO
• Bit 2 = 1 AND IF (not fulfilled)
1)
2)
3)
0 .. 255
3
Please refer to chapter
“Principle of Operation”
on page 270.
2005 Time-out period for a task:
Period after which a task is exited
at the latest,
refer to register 2004
1)
2)
3)
0 .. 255
20 (20 ms)
Please refer to chapter
“Principle of Operation”
on page 270.
2006 Cycle time of all tasks in ms 1)
2) 0 .. 255
not defined
2007 Number of the highest user task 1)
2) 0 .. 31
Number
2025 Present task
2026 Prioritized task 1)
2) 0 .. 31, 255
255 (no priorities
assigned)
2091 Reserve capacity of the stack in
which the query is carried out.
2100 .. 2131 Task status: 1)
2)
3)
0 .. 255
Status
SYMPAS:
Index window
255 =
254 =
253 =
250 =
1 =
0 =
Task is being processed
DELAY
USER_INPUT
WHEN_MAX
TASKBREAK
not existing
2200 .. 2231 Task index 1)
2)
3)
0 .. 65535
TASK Start
SYMPAS:
Index window
2300 .. 2331 Task time register for delay 1)
2) 0 .. +8388607
0
Special
Register
Number Function
1) Value Range
2) Reset Value
3) Cross Reference

5 Software Programming PROCESS-PLC
64 Jetter AG
Control of User Interfaces (LCD display)
2804 Number of characters 1)
2)
3)
0 .. 255
48
chapter 6.6 "Registers
for User Interfaces",
page 87
2805 Number of characters per line 1)
2)
3)
0 .. 255
24
chapter 6.6 "Registers
for User Interfaces",
page 87
2806 Text choice for DISPLAY_TEXT_2
0 = Text 1
1 = Text 2
1)
2)
3)
0 .. 255
0
chapter 6.6 "Registers
for User Interfaces",
page 87
2807 DIVISOR (USER_INPUT)1)
2)
3)
0 .. 65535
1
chapter 6.5 "Fixed-
point Numbers", page
83
2808 Number of decimal places
(USER_INPUT)1)
2)
3)
0 .. 255
0
chapter 6.5 "Fixed-
point Numbers", page
83
2809 Divisor (DISPLAY_REG)1)
2)
3)
0 .. 65535
1
chapter 6.5 "Fixed-
point Numbers", page
83
2810 Number of decimal places
(DISPLAY_REG)1)
2)
3)
0 .. 255
0
chapter 6.5 "Fixed-
point Numbers", page
83
2812 Field length for integer display
register 1)
2)
3)
0 .. 255
8
chapter 6.6 "Registers
for User Interfaces",
page 87
Special
Register
Number Function
1) Value Range
2) Reset Value
3) Cross Reference

NANO-B 5.3 Register Description
Jetter AG 65
2813 Field length USER_INPUT 1)
2)
3)
0 .. 255
8
chapter 6.6 "Registers
for User Interfaces",
page 87
2814 Indirect cursor position 1)
2)
3)
0 .. 255
0
chapter 6.6 "Registers
for User Interfaces",
page 87
2815 Default value
USER_INPUT
1)
2)
3)
-8388608 .. +8388607
0
chapter 6.6 "Registers
for User Interfaces",
page 87
2816 Sign suppression 1)
2)
3)
0 .. 255
0
chapter 6.6 "Registers
for User Interfaces",
page 87
2817 Status USER_INPUT 1)
2)
3)
0 .. 255
Status
chapter 6.6 "Registers
for User Interfaces",
page 87
2818 Restrictions of monitor functions
0 = OFF
1 = ON
1)
2)
3)
0 .. 255
255
chapter 6.6 "Registers
for User Interfaces",
page 87
2819 Display time of monitor functions 1)
2)
3)
0 .. 65535
350
chapter 6.6 "Registers
for User Interfaces",
page 87
2820 Switch to monitor display 1)
2)
3)
0 .. 255
0
chapter 6.6 "Registers
for User Interfaces",
page 87
2821 Dialog language:
0 = German
1 = English
1)
2)
3)
0 .. 255
0
chapter 6.6 "Registers
for User Interfaces",
page 87
Special
Register
Number Function
1) Value Range
2) Reset Value
3) Cross Reference

5 Software Programming PROCESS-PLC
66 Jetter AG
2822 LCD interface baud rate 1)
2)
3)
0 .. 7
6
chapter 6.6 "Registers
for User Interfaces",
page 87
2823 PC interface baud rate 1)
2)
3)
0 - 7
6
chapter 6.6 "Registers
for User Interfaces",
page 87
2824 Indirect buffer number when
device 0 is specified 1)
2)
3)
0-4
2
chapter 6.6 "Registers
for User Interfaces",
page 87
2825 Text buffer for display 1 1)
2)
3)
1-4
1
chapter 6.6 "Registers
for User Interfaces",
page 87
2826 Text buffer for display 2 1)
2)
3)
1-4
2
chapter 6.6 "Registers
for User Interfaces",
page 87
2827 Text buffer for display 3 1)
2)
3)
1-4
3
chapter 6.6 "Registers
for User Interfaces",
page 87
2828 Text buffer for display 4 1)
2)
3)
1-4
4
chapter 6.6 "Registers
for User Interfaces",
page 87
2829 Basic key flag number for display 1 1)
2)
3)
-161 - 1824. 2000
2000
chapter 6.6 "Registers
for User Interfaces",
page 87
2830 Basic key flag number for display 2 1)
2)
3)
-161 - 1824. 2000
2000
chapter 6.6 "Registers
for User Interfaces",
page 87
Special
Register
Number Function
1) Value Range
2) Reset Value
3) Cross Reference

NANO-B 5.3 Register Description
Jetter AG 67
2831 Basic key flag number for display 3 1)
2)
3)
-161 - 1824. 2000
2000
chapter 6.6 "Registers
for User Interfaces",
page 87
2832 Basic key flag number for display 4 1)
2)
3)
-161 - 1824. 2000
2000
chapter 6.6 "Registers
for User Interfaces",
page 87
2833 Register number for controlling
LEDs of display 1 1)
2)
3)
1 - 1999, 2622 - 2637,
2649
2649
chapter 6.6 "Registers
for User Interfaces",
page 87
2834 Register number for controlling
LEDs of display 2 1)
2)
3)
1 - 1999, 2622 - 2637,
2649
2649
chapter 6.6 "Registers
for User Interfaces",
page 87
2835 Register number for controlling
LEDs of display 3 1)
2)
3)
1 - 1999, 2622 - 2637,
2649
2649
chapter 6.6 "Registers
for User Interfaces",
page 87
2836 Register number for controlling
LEDs of display 4 1)
2)
3)
1 - 1999, 2622 - 2637,
2649
2649
chapter 6.6 "Registers
for User Interfaces",
page 87
Network Control
2700 Network number 1)
2)
3)
0 .. 255
2
chapter 7.4 "Registers
for Network
Operation", page 112
2701 Baud Rate 1)
2)
3)
0 .. 255
10
chapter 7.4 "Registers
for Network
Operation", page 112
Special
Register
Number Function
1) Value Range
2) Reset Value
3) Cross Reference

5 Software Programming PROCESS-PLC
68 Jetter AG
2702 Register offset 1)
2)
3)
0 .. 65535
0
chapter 7.4 "Registers
for Network
Operation", page 112
2703 Flag offset 1)
2)
3)
0 .. 65535
0
chapter 7.4 "Registers
for Network
Operation", page 112
2704 Input offset 1)
2)
3)
0 .. 65535
100
chapter 7.4 "Registers
for Network
Operation", page 112
2705 Output offset 1)
2)
3)
0 .. 65535
100
chapter 7.4 "Registers
for Network
Operation", page 112
2706 Output mask 1)
2)
3)
0 .. 65535
1000
chapter 7.4 "Registers
for Network
Operation", page 112
2707 Indirect network number 1)
2)
3)
0 .. 126
0
chapter 7.4 "Registers
for Network
Operation", page 112
2708 Time-out period for network 1)
2) 0 .. 65535 ms
250 ms
2709 Network response time 1)
2)
3)
0 .. 65535 ms
0
chapter 7.4 "Registers
for Network
Operation", page 112
2710 Quantity of network errors 1)
2)
3)
0 .. 255
0
chapter 7.4 "Registers
for Network
Operation", page 112
Special
Register
Number Function
1) Value Range
2) Reset Value
3) Cross Reference

NANO-B 5.3 Register Description
Jetter AG 69
2711 Error code of the last access to the
network 1)
2)
3)
0 .. 255
0
chapter 7.4 "Registers
for Network
Operation", page 112
2712 Next master
(Multimaster mode) 1)
2) 0 .. 255
0
2713 Maximum network number
(Multimaster mode) 1)
2) 0 .. 255
0
2716 Token transfer time
(Multimaster mode) 1)
2) -8388608 .. +8388607
0
Time Registers
2002 Register runtime with an increment
of 0.1 s. This register is linked with
register 2003.
1)
2) 0 .. +8388607
0
2003 Time base for DELAY, as well as
START-TIMER and TIMER-END?
1)
2) 0 .. 255
10 (100ms)
2006 Cycle time of all tasks in ms 1)
2) 0 .. 255
not defined
2300 .. 2331 Task time register for delay 1)
2) 0 .. +8388607
0
Single-/Dual-Channel Counter
2901 Count value 1)
2)
3)
-8388608 .. +8388067
0
chapter 8 "Single-/
Dual-Channel
Counter", page 117
2918 Counting rate 1)
2) -32768 .. +32767
0
2919 Time base for counting rate 1)
2) 0 .. 255
10 (100 ms)
Other Registers
2900 Peripheral devices monitoring
register: 1)
2)
3)
0 .. 65535
1
chapter 8 "Single-/
Dual-Channel
Counter", page 117
and chapter 9 "Analog
I/Os", page 120
Special
Register
Number Function
1) Value Range
2) Reset Value
3) Cross Reference

5 Software Programming PROCESS-PLC
70 Jetter AG
AD/DA Register
2902 Analog OUT 1)
2)
3)
0 .. 255 (0 .. 10 V)
2
chapter 9 "Analog I/
Os", page 120
2903 .. 2906 Analog IN 1 .. 4 1)
2)
3)
0 .. 1023
depending on input
value
chapter 9 "Analog I/
Os", page 120
2920 Slew rate limitation AD 1)
2)
3)
2 .. 2000
2
chapter 9 "Analog I/
Os", page 120
RTC-Registers
2911 Seconds 3) chapter 12 "Real-Time
Clock", page 148
2912 Minutes 3) chapter 12 "Real-Time
Clock", page 148
2913 Hours 3) chapter 12 "Real-Time
Clock", page 148
2914 Day of the week 0 .. 6 3) chapter 12 "Real-Time
Clock", page 148
2915 Day 3) chapter 12 "Real-Time
Clock", page 148
2916 Month 3) chapter 12 "Real-Time
Clock", page 148
2917 Year 0 .. 99 3) chapter 12 "Real-Time
Clock", page 148
24 Combined Inputs
2400 101..108, 201..208, 301..308
2401 201..208, 301..308, 401..408
...
2413 1401..1408, 1501..1508,
1601..1608
Special
Register
Number Function
1) Value Range
2) Reset Value
3) Cross Reference

NANO-B 5.3 Register Description
Jetter AG 71
16 Combined Inputs
2420 101..108, 201..208
2421 201..208, 301..308
...
2434 1501..1508, 1601..1608
8 Combined Inputs
2440 101..108
2441 201..208
...
2455 1601..1608
24 Combined Outputs
2500 101..108, 201..208, 301..308
2501 201..208, 301..308, 401..408
...
2513 1401..1408, 1501..1508,
1601..1608
16 Combined Outputs
2520 101..108, 201..208
2521 201..208, 301..308
...
2534 1501..1508, 1601..1608
8 Combined Outputs
2540 101..108
2541 201..208
...
2555 1601..1608
Special
Register
Number Function
1) Value Range
2) Reset Value
3) Cross Reference

5 Software Programming PROCESS-PLC
72 Jetter AG
Flags Overlaid on Registers
0 256 .. 279
1 280 .. 303
...
74 2032 .. 2047
2600 0 .. 23
2601 24 .. 47
...
2610 240 .. 255
2611 2048 .. 2071
2612 2072 .. 2095
...
2620 2264 .. 2287
2621 2288 .. 2303
2622 0 .. 15
2623 16 .. 31
...
2637 240 .. 255
2638 2048 .. 2063
2639 2064 .. 2079
...
2655 2320 .. 2335
Special
Register
Number Function
1) Value Range
2) Reset Value
3) Cross Reference

NANO-B 5.3 Register Description
Jetter AG 73
Festo CP Valve Terminals
2017 Quantity of Festo CP modules 1)
2)
3)
0 .. 7
0
chapter 14 "NANO
Network Topology and
FESTO CP Modules",
page 244
2018 Index to configuration table 1)
2)
3)
1 .. 8
1
chapter 14 "NANO
Network Topology and
FESTO CP Modules",
page 244
2019 Check number 1)
2)
3)
0 .. 65535
Check number
chapter 14 "NANO
Network Topology and
FESTO CP Modules",
page 244
2020 Type of the Festo CP module 1)
2)
3)
0 .. 65535
Type
chapter 14 "NANO
Network Topology and
FESTO CP Modules",
page 244
2021 I/O configuration 1)
2)
3)
0 .. 65535
I/O configuration
chapter 14 "NANO
Network Topology and
FESTO CP Modules",
page 244
Special
Register
Number Function
1) Value Range
2) Reset Value
3) Cross Reference

6 User Interfaces, Operator Guidance PROCESS-PLC
74 Jetter AG
6 User Interfaces,
Operator Guidance
6.1 Technical Data
Overview: User Interfaces
Type Display Keys Comment
Interface
Cable
LCD 9 2 lines of 24
characters
each
– 12 F keys (with
LED)
– Special Function
Keys
– Numeric keypad
OpenColl
EM-DK
LCD 10 2 lines of 24
characters
each
– 12 F keys (with
LED)
– Special Function
Keys
– Numeric keypad
9 mm character
height
backlit
OpenColl
EM-DK
LCD 110 4 lines of 20
characters
each
– 12 F keys (with
LED)
– Special Function
Keys
– Numeric keypad
backlit RS422
DK-422
LCD 12 2 lines of 16
characters
each
– 4 F keys
– Special Function
Keys
– Numeric keypad
designed for
installation in
hand-held operator
consoles
OpenColl
EM-DK
LCD 16 4 lines of 20
characters
each
– 5 F keys (with
LED)
allows modular
expansion by
keyboard (NUM25)
and handwheel
(HR1) modules
RS422
DK-422
LCD 17 Graphic
Display 128 x
240 Pixels
– 6 F keys (with
LED)
– Special Function
Keys
– Numeric keypad
Cursor keypad
Visualisation with:
– Numeric
objects
–Text variables
– Bargraph
D/A transfer
RS422
DK-422
LCD 19 Graphic
Display 240 x
120 Pixels
– 6 F keys (with
LED)
– Special function
keys with
alphanumeric
function
– Numeric keypad
– Cursor keypad
Visualisation with:
– Numeric
objects
–Text variables
– Bargraph
D/A transfer
RS422
DK-422
LCD 23 2 lines of 24
characters
each
–Cursor left
– Cursor right
–ENTER
5 mm character
height RS422
DK-422

NANO-B 6.1 Technical Data
Jetter AG 75
LCD 23L 1 line of 16
characters –Cursor left
– Cursor right
–ENTER
8 mm character
height RS422
DK-422
LED 23 1 line of 8
characters – 12 mm character
height
7-segment LED
RS422
DK-422
LCD 25 2 lines of 24
characters
each
– 5 F keys (with
LED) 5 mm character
height, backlit RS422
DK-422
LCD 25L 1 line of 16
characters – 8 mm character
height, backlit RS422
DK-422
LED 25 1 line of 8
characters
(LED)
– 12 mm character
height
7-segment LED
RS422
DK-422
LCD 27 2 lines of 24
characters
each
– 5 F keys
– Cursor keypad
–Clear
–ENTER
RS422
DK-422
LCD 34 2 lines of 24
characters
each
– 5 F keys
– Special Function
Keys
– Numeric keypad
backlit RS422
DK-422
Overview: User Interfaces
Type Display Keys Comment
Interface
Cable

6 User Interfaces, Operator Guidance PROCESS-PLC
76 Jetter AG
6.2 Description of Connections
The user interface cables DK-422, resp. EM-DK are used to connect user interfaces
to the LCD input of the NANO-B basic control unit. Refer to specification for user
interface cables on page 28 and page 23.
6.3 Multi-Display Mode
Multi-display mode allows a PROCESS-PLC NANO-B to be operated with up to four
LCD user interfaces. When doing so, the same or different texts and/or register
contents can be displayed on the various user interfaces.
The display, to which # 1 was assigned, is the master LCD. After power-up only the
first LCD user interface is synchronised with the PROCESS-PLC. The other LCDs
remain inactive until they receive command signals.
Specific parameters for the LCD user interface used are described in the
corresponding Operator's Manual.
To each user interface a specific number has to be assigned.
If only one LCD user interface is used, value 0 is assigned to it always.
If more than one LCD user interface is used, a value between 1 and 4 is
assigned to each LCD user interface starting with 1. In this case, a display
with # 1 must be existing.
Note!
User input and monitor mode can be activated at the same time only for one
display.
Note!
• Power supply of several LCD user interfaces cannot be performed by the
controller itself.
• LCD user interfaces have to be supplied by a separate 15 V to 30 V DC power
supply unit.
• Power consumption of individual LCD user interfaces has to be taken into
account during system design and for using the system.
• For connecting several user interfaces to the LCD port of the PROCESS-PLC
you need an adaptor or modified connecting cables.
• The originally shipped cables have to be modified according to Fig. 23, page 77.
• In multi-display mode only user interfaces with RS 422 interface can be used.

NANO-B 6.3 Multi-Display Mode
Jetter AG 77
Fig. 23: Pin Assignment of Connecting Cable for Several LCD User Interfaces
Important!
• Also with a view to EMC, the following minimum requirements apply to the
connecting cable fabrication:
1. Number of cores: 6
2. Core cross-sectional area: 0.25 mm²
3. Connector (male): SUB-D, metallised
4. Maximum cable length: 100 m
5. Shield: complete shielding, no paired shielding
• The shield must be connected to the metallised connector housings on both
ends of the cable with the greatest possible surface area.

6 User Interfaces, Operator Guidance PROCESS-PLC
78 Jetter AG
6.4 Programming the User Interfaces
This chapter gives a description of such instructions necessary for programming
display and keyboard modules. For programming, the following instructions will be
used:
• DISPLAY_TEXT
• DISPLAY_REG
• USER_INPUT
6.4.1 Display of Texts
The following instruction is used to display text on the user interface:
DISPLAY_TEXT [#<DeviceNo>, cp=<Cursorpos> <Text>]
6.4.2 Text Output Parameters
Device Number
The parameter "Device Number" is specified by entering numerals from 0 through 9.
#0 through #4 Selection of a user interface.
#5 through #8 Not assigned
#9 Selection of the user-programmable interface PRIM.

NANO-B 6.4 Programming the User Interfaces
Jetter AG 79
Cursor Position By this parameter, the cursor position is defined, where the first character of the text
is to appear.
Cursor Positions of various User Interfaces
Type Cursor Positions
LCD 9 1. line:
2. line: 1 through 24
25 through 48
LCD 10 1. line:
2. line: 1 through 24
25 through 48
LCD 12 1. line:
2. line: 1 through 16
17 through 32
LCD 16 1. line:
2. line:
3. line:
4. line:
1 through 20
21 through 40
41 through 60
61 through 80
LCD 17 Status line: 1 through 40
LCD 19 Status line: 1 through 40
LCD 23 1. line:
2. line: 1 through 24
25 through 48
LCD 23L 1 through 16 1 through 16
LED 23 1 through 7 1 through 7
LCD 25 1. line:
2. line: 1 through 24
25 through 48
LCD 25L 1 through 16 1 through 16
LED 25 1 through 7 1 through 7
LCD 27 1. line:
2. line: 1 through 24
25 through 48
LCD 34 1. line:
2. line: 1 through 24
25 through 48
Cursor
Position 0 The cursor position 0 has a special meaning: If cursor position 0 is set, new text will
be attached to the text displayed last. The cursor is located at exactly the same
position, where it had been positioned after execution of the last instruction
"DISPLAY_TEXT".

6 User Interfaces, Operator Guidance PROCESS-PLC
80 Jetter AG
6.4.3 Control Characters for Text Output
The two characters "_" and "$" serve as control characters for text output.
Examples:
DISPLAY_TEXT [#0, cp=0, "_Actual Position:"]
By using this instruction the entire LCD display is deleted first, and "Actual position:"
is then displayed on the upper line of the display (cursor position = 1). Any numeral
displayed previously will be ignored following DELSCR. The following display will
appear:
DISPLAY_TEXT [#0, cp=25, "_Set Position:$"]
After issuing this instruction, the text "Set Position:" is written at the given cursor
position, i.e. at the beginning of the second line of the display. Then, the rest of this
line is deleted.
DISPLAY_TEXT [#0, cp=0, "ERROR"]
After issuing this instruction, the text "ERROR" is written, starting from the present
cursor position.
While doing so, this text is simply attached to any already existing text.
DELSCR „_" When this character is used, first, the displayed text is deleted and then,
irrespective of the specified parameter, the given text is displayed starting from
cursor position 1. This character does only make sense, when it is placed at the
beginning of the text, as otherwise the first part of the text would be displayed first,
and then would be deleted immediately. This character has got the meaning DELSCR
(Delete Screen). If this character is to be displayed, the character code for DELSCR
can be changed in the special register.
DELEOL „$" This character deletes the rest of a line from the present cursor position on. It is
also referred to as DELEOL (Delete End Of Line).
Actual Position:
Register 2814 The cursor position is indirectly specified by register 2814.
Note!
If register 2814 is containing a value ≠ 0, this value is interpreted as cursor
position and the text "ERROR" is written at the given position, e.g. with the following
instruction:
DISPLAY_TEXT [#0, cp=1, "Error"]

NANO-B 6.4 Programming the User Interfaces
Jetter AG 81
6.4.4 Displaying Register Contents
A register value can be output on a user interface using the following instruction:
DISPLAY_TEXT [#<DeviceNo>, cp=<Cursorpos> Reg=<RegNo>]
The parameters "DeviceNo" and "CursorPos" have got exactly the same function as
described for the DISPLAY_TEXT instruction, refer to chapter 6.4.3: "Control
Characters for Text Output", page 80. Additionally, a register number is to be
specified. Of course, this is the number of the register, the contents of which are to
be displayed. For this purpose, indirect addressing can be applied as well.
Examples:
DISPLAY_REG [#0, cp=17, Reg=100]
Through this instruction, register 100 is displayed on the LCD. If register 2812 has
not been changed since reset, the register value is displayed at the end of the first
display line, as shown below (assumption: the display was empty before the
instruction was issued, and register 100 = -3567):
The dots are to represent the positions which have still got the „previous“ contents
after issuing the instruction.
DISPLAY_TEXT [#0, cp=25, "Actual Position:$"]
DISPLAY_REG [#0, cp=41, Reg=12109]
From this example can be seen how the two DISPLAY instructions can be combined
usefully.
First, the text "Actual Position:" is written into the second line (on the left), while the
rest of the second line is deleted (dollar sign "$"). The second instruction is used to
display the contents of register 12109 on the bottom right of the display. With a servo
controller module which is plugged onto module 2, the actual position is stored to this
register. For example, the actual position of axis 21 has got the value 5400.
The dots are to represent the positions which have still got the „previous“ contents
after issuing the instruction.
.............................................- 3567
.............................................................
.........................................................
Actual Position: 5400

6 User Interfaces, Operator Guidance PROCESS-PLC
82 Jetter AG
6.4.5 Query of Register Values
The instruction:
USER_INPUT [#<DeviceNo>, cp=<Cursorpos> Reg=<RegNo>]
serves to read in register values which can be input using a user interface.
To both of the parameters "Device Number" and "Cursor Position" the same
conditions apply as to the DISPLAY_TEXT instruction. If cursor position 0 is entered,
the value contained in register 2814 is taken as cursor position for user input. If the
value of register 2814 is 0 (default value following reset), the present cursor position
is used for user input.
The register number is the number of the register to which the value that has been
entered is to be assigned. Here, simple indirect register addressing is possible as
well.
Example:
DISPLAY_TEXT [#0, cp=1, "_New Position?"]
USER_INPUT [#0, cp=17, Reg=100]
To provide meaningful user guidance, the USER_INPUT instruction usually is
combined with the DISPLAY_TEXT instruction. The effect of these two instructions is
that the text "New Position?" is displayed on the top left of the display. Then, the
controller is waiting for a numeral to be entered. This numeral will be stored to
register 100 and will serve as new set position for positioning purposes.
Important!
As a rule, for USER_INPUT 8 characters available. This value which is stored to
register 2813 can also be altered.

NANO-B 6.5 Fixed-point Numbers
Jetter AG 83
6.5 Fixed-point Numbers
Fixed-point numbers can be displayed and entered with the help of the user
interface. While doing so, the functions of register 2812: "Field length for
DISPLAY_REG" and register 2813: "Field length for USER_INPUT" remain unchanged.
These registers are specified as mentioned above.
6.5.1 Display of Fixed-point Numbers
For this purpose, two additional special registers are available, namely the registers
2809 and 2810.
The number of decimal positions is defined through the value of this register. As an
alternative, instead of register 2810, register 2809 can also be used. A maximum of
four decimal positions is possible.
The number of decimal positions is defined through the value of this register. As an
alternative, instead of register 2810, register 2809 can also be used. A maximum of
four decimal positions is possible.
Register 2809: Divisor for Value Output DISPLAY_REG
Register Value Decimal Positions
10
10 1
100 2
1000 3
10000 4
Register 2810: Decimal Positions for DISPLAY_REG
Register Value Decimal Positions
00
11
22
33
44

6 User Interfaces, Operator Guidance PROCESS-PLC
84 Jetter AG
Example:
The instruction
DISPLAY_REG [#0, cp=1, reg=200]
is used to display the contents of register 200 on the LCD.
The number 20.00, for example, is displayed by the following register definitions:
6.5.2 Input of Fixed-point Numbers
For this purpose, two additional special registers are available, namely the registers
2807 and 2808.
The number of decimal positions for data input is defined through the value of this
register.
As an alternative, instead of register 2807, register 2808 can also be used. A
maximum of four decimal positions is possible.
Register 200 = 2000
Register 2809 = 100 [Divisor for Value Output DISPLAY_REG]
Register 2810 = 2 [Decimal Positions for DISPLAY_REG]
Note!
The numeric value of register 200 remains unchanged. For representation
purposes on the display, a decimal point is added only.
Register 2807: Divisor for Value Input USER_INPUT
Register Value Decimal Positions
10
10 1
100 2
1000 3
10000 4

NANO-B 6.5 Fixed-point Numbers
Jetter AG 85
The number of decimal positions for data input is defined through the value of this
register.
As an alternative, instead of register 2808, register 2807 can also be used. A
maximum of four decimal positions is possible.
Example:
Data is downloaded from the user interface to register 200 using the following
instruction:
USER_INPUT [#0, cp=1, reg=200]
Once the value 20.00 is entered by the operator, the following values appear in the
relevant registers:
Register 2808: Decimal Positions for USER_INPUT
Register Value Decimal Positions
00
11
22
33
44
Register 200 = 2000
Register 2807 = 100 [Divisor for value output USER_INPUT]
Register 2808 = 2 [Decimal positions for USER_INPUT]
Note!
The numerical value of register 200 is 2000. For representation purposes, on the
display a decimal point is added only. The operator has to input the value for
register 200 only, together with the desired decimal places. From this input the
values of register 2807 and register 2808 will result.

6 User Interfaces, Operator Guidance PROCESS-PLC
86 Jetter AG
6.5.3 USER_INPUT: Suggested Value
The value contained in register 2815 will be shown on the display followed by the
cursor, instead of 0. The operator may either confirm this value (default value) by
pressing ENTER, or alter it. The altered value is accepted by pressing ENTER.
By pressing C (clear), the input is deleted; then the suggested value contained in
register 2815 will appear again.
Example 1:
USER_INPUT [#0, cp=1, Reg=100]
The displayed value 0 is the default value of register 2815.
Example 2:
Reg2815=88
USER_INPUT [#0, cp=1, Reg=100]
The displayed value 88 is the defined value contained in register 2815.
Default Value in
Register 2815
An additional special register, i.e. register 2815, has been provided to suggest a
value (default value) to the user when issuing the USER_INPUT instruction.
Display Text:
0_
Display Text:
88_

NANO-B 6.6 Registers for User Interfaces
Jetter AG 87
6.6 Registers for User Interfaces
*)This register gets initialised by the connected user interface.
*)This register gets initialised by the connected user interface.
Register 2804: Amount of Characters of the User
Interface*)
Function Description
Read Present value of the amount of user interface characters.
Value following reset: 48
Write New value specifying the amount of characters for the
connected user interface.
Value range 1 - 127
Register 2805: Amount of Characters per Line*)
Function Description
Read Present value: Amount of characters per line of user interface.
Value following reset: 24
Write New value specifying the amount of characters for the
connected user interface.
Value range 1 - 127
Register 2806: Text Choice for the DISPLAY_TEXT_2
Instruction
Function Description
Read Present value for the text to be displayed in connection with
the DISPLAY_TEXT_2 instruction.
Value 0: Text 1
Value 1: Text 2
Value following reset: 0
Write New value for text choice:
Value 0: Text 1
Value 1: Text 2
Value range 0 - 1
Bilingual Text
Output Using the DISPLAY_TEXT_2 instruction a choice can be made between two texts to
be displayed, e.g. for bilingual operator guidance. Additional example: Text 1 for the
customer, text 2 for the service staff.
In this register choice is made which one of the two texts is to be displayed.

6 User Interfaces, Operator Guidance PROCESS-PLC
88 Jetter AG
The data being supplied by the NANO-B controller are integer values. When data are
input with decimal positions by the user, these data are read out of register 2807 or
2808.
Register 2807 represents a divisor from which the amount of decimal positions
results. For example, if the divisor value is 10, the resulting amount of decimal
positions will be 1 (1/10 = 0.1).
Unlike register 2807 where the number of decimal positions is represented by a
divisor, in register 2808the number of decimal positions is specified directly.
Register 2807: Divisor for USER_INPUT of Fixed-point
Numbers
Function Description
Read Present value for the divisor to define the amount of decimal
positions for user inputs:
Value 0: No decimal position
Value 10: 1 decimal position
......
Value 10000: 4 decimal positions
Value following reset: 1
Write Illegal
Value range 0 - 10000
Register 2808: Amount of Decimal Positions for
USER_INPUT of Fixed-point Numbers
Function Description
Read
Present amount of decimal positions for user inputs:
Value 0: No decimal position
Value 1: 1 decimal position
......
Value 4: 4 decimal positions
Value following reset: 0
Write -
Value range 0 - 4

NANO-B 6.6 Registers for User Interfaces
Jetter AG 89
The data being supplied by the NANO-B controller are integer values. If these are to
be displayed with decimal positions on the user interface using the DISPLAY_REG
instruction, this can be achieved by using either register 2809 or 2810.
Register 2809 represents a divisor from which the amount of decimal positions
results. For example, if the divisor value is 10, the resulting amount of decimal
positions will be 1 (1/10 = 0.1).
Unlike register 2809 where the amount of decimal positions is defined by a divisor,
in register 2810 the amount of decimal positions can be specified directly.
If, for example, 3 decimal positions are to be displayed, the value 3 can directly be
input into register 2810. In register 2809, though, the divisor to be input would be
1000.
Register 2809: Divisor for Displaying Fixed-point
Numbers for DISPLAY_REG Instruction
Function Description
Read Present value for the divisor to define the amount of decimal
positions for DISPLAY_REG:
Value 0: No decimal position
Value 10: 1 decimal position
......
Value 10000: 4 decimal positions
Value following reset: 0
Write New value for the divisor to define the amount of decimal
positions for DISPLAY_REG.
Value range 0 - 10000
Register 2810: Amount of Decimal Positions for
Displaying Fixed-point Numbers for DISPLAY_REG
Function Description
Read Present value of the amount of decimal positions for
DISPLAY_REG:
Value 0: No decimal position
Value 1: 1 decimal position
......
Value 4: 4 decimal positions
Value following reset: 0
Write Present value of the amount of decimal positions for
DISPLAY_REG.
Value range 0 - 4

6 User Interfaces, Operator Guidance PROCESS-PLC
90 Jetter AG
Definition of the number of positions to be displayed. A maximum of 8 positions can
be assigned to register display.
If values of two or three characters are to be displayed only, the actually required
number of positions can be assigned to the display by using register 2812. This is of
special importance if a great number of texts and values are to be displayed on a user
interface.
The following rule applies: Contents of register 2812 = Number of positions to be
displayed + sign
For example, value of register 2812 = 4 corresponds to 3 positions +1 sign
e.g. - 1 2 3
A maximum of 8 positions can be assigned to a user input. This also applies to the
suggested value contained in register 2815.
If values of two or three characters are to be entered only, the actually required
number of positions can be assigned to the display by using register 2813. This is of
special importance if a great number of texts and values are to be displayed on a user
interface.
Register 2812: Field Length for DISPLAY_REG
Instruction
Function Description
Read Present field length for the DISPLAY_REG instruction
Value following reset: 8
Write New field length for the DISPLAY_REG instruction
Value range 0 - 9
Note!
It should be considered that one position each is occupied by the sign and the
decimal point. If a 6-digit value is to be displayed, into register 2812 the value 7,
resp. 8 is to be entered.
Register 2813: Field Length for USER_INPUT
Instruction
Function Description
Read Present field length for the USER_INPUT instruction
Value following reset: 0
Write New field length for the USER_INPUT instruction
Value range 1 - 8

NANO-B 6.6 Registers for User Interfaces
Jetter AG 91
If for the DISPLAY_TEXT, DISPLAY_REG and USER_INPUT instructions the cursor
position 0 is specified, the cursor position contained in register 2814 will be used. If
the value in this register is 0 as well, the text or value to be displayed will be attached
the texts or values that have already been displayed.
Once a USER_INPUT instruction is activated, a default value will appear at the
defined cursor position. This value is 0 by default. If another value is to be displayed
at this position, the position is to be specified in 2815.
Note!
It should be considered that one position is occupied by the sign. If a 6-digit value
is to be input, the value 7 is to be entered into register 2813.
Register 2814: Indirect Cursor Position for
DISPLAY_TEXT, DISPLAY_REG and USER_INPUT
Function Description
Read Present value for indirect cursor position.
Value following reset: 0
Write New value for indirect cursor position.
Value range 0 - 127
Register 2815: Suggested (default) Value for the
USER_INPUT instruction
Function Description
Read Present default value at the cursor position defined by the
USER_INPUT instruction.
Value following reset: 0
Write New default value for the USER_INPUT instruction.
Value range - 8388608 .. + 8388607

6 User Interfaces, Operator Guidance PROCESS-PLC
92 Jetter AG
Register values can be displayed either with or without sign. Values are displayed
with sign by default. By using register 2816 it is possible to suppress display of signs .
From this register can be seen whether a user input is activated at the moment. Thus,
for example, proceeding from another task the time of the user input can be
monitored. Once a defined period is expired, the user input can be terminated and
the value shown on the display can be accepted by writing value 2 into register 2817.
If value 0 has been written into register 2817, the user input is terminated without
accepting the displayed value.
To allow the user to have access to defined operating functions, certain keyboard
areas can be enabled, or disabled, by register 2818.
If keyboard functions disabled for service staff are to be enabled again, this can also
be carried out through this register.
Register 2816: Sign Suppression with the
DISPLAY_REG Instruction
Function Description
Read Present value for sign suppression.
Value following reset: 0
Write New value for sign suppression.
Value 0: Sign will be displayed
Value 1: Sign will not be displayed
Value range 0 - 1
Register 2817: User Input Status
Function Description
Read Present user input status:
Value 0: User input has not been activated
Value 1: User input has been activated
Value following reset: 0
Write New user input status:
Value 0: Termination without transfer of value
Value 2: Termination with transfer of value
Value range 0 - 2
Register 2818: Keyboard Enable for User Interfaces
Function Description
Read Present status of keyboard enable
Value following reset: 255
Write New status of keyboard enable, bit-coded
Value range 0 - 255

NANO-B 6.6 Registers for User Interfaces
Jetter AG 93
Bit-specific Functions of Register 2818
Bit Function
Bit 0 = 1 Key with monitor function for displaying
register contents.
Bit 0 = 0 Key "Display of register contents"
disabled, but bits are set.
Bit 1 = 1 Key "Entry of flags"
Bit 1 = 0 Key "Entry of flags" disabled
Bit 2 = 1 Key "Access to outputs"
Bit 2 = 0 Key "Access to outputs" disabled
Bit 3 = 1 Key "Access to inputs"
Bit 3 = 0 Key "Access to inputs" disabled
Bit 4 = 1 Key "Change of register contents"
Bit 4 = 0 Key "Change of register contents" disabled
Bit 5 = 1 Key "Change of flags"
Bit 5 = 0 Key "Change of flags" disabled Flag
"Change of state" is disabled.
Bit 6 = 1 Key "Change of outputs"
Bit 6 = 0 Key "Change of outputs" disabled
Bit 7 = 1 Key "Display of inputs"
Bit 7 = 0 Key "Display of inputs" disabled

6 User Interfaces, Operator Guidance PROCESS-PLC
94 Jetter AG
If the monitoring functions for registers, flags, display or change of outputs and inputs
have been activated, the display of the user interface will be in monitor screen mode.
In register 2819 the switching-over time between monitor screen and normal display
is specified. Switching-over is carried out upon completion of inputs in monitor mode
of the user interface.
Example:
A value of 35 in register 2819 stands for a switch-over time of 3.5 seconds.
By pressing the
ENTER
key, direct switching over to monitor screen can be carried
out. This function can be enabled or disabled using register 2820.
Register 2819: Switch-over Time between Monitor
Screen and Normal Display
Function Description
Read Present value for switch-over time between monitor screen
and normal display:
A multiple of the time base specified in register 2003.
Value following reset: 35
Write New value for switch-over time between monitor screen and
normal display.
Value range 0 - 65536
Register 2820: Switching over to Monitor Display
Function Description
Read Present state: Switching over to monitor screen by pressing
the
ENTER
key:
Value 0: Switching over by pressing
ENTER
enabled
Value 1: Switching over by pressing
ENTER
disabled
Value following reset: 0
Write New state for switching over to monitor screen mode:
Value 0: Switching over by pressing
ENTER
enabled
Value 1: Switching over by pressing
ENTER
disabled
Value range 0 - 1

NANO-B 6.6 Registers for User Interfaces
Jetter AG 95
By using this register the language for communication functions between user
interface and operator is set. The language setting refers to operating system
functions of the user interface, but not to texts output by the user. Such operating
system functions are, for example, the monitor functions for registers, flags, inputs
and outputs.
Register 2821: Display Language
Function Description
Read Present setting for the language of integrated user interface
functions:
Value 0: German
Value 1: English
Value following reset: 0
Write New setting for the language of integrated user interface
functions:
Value 0: German
Value 1: English
Value range 0 - 1
Register 2822: User Interface Baud Rate
Function Description
Read Present user interface baud rate:
0 = 150
1 = 300
2 = 600
3 = 1200
4 = 2400
5 = 4800
6 = 9600
7 = 19200
Value following reset: 6
Write New user interface baud rate:
0 = 150
1 = 300
2 = 600
3 = 1200
4 = 2400
5 = 4800
6 = 9600
7 = 19200
Value range 0 - 7

6 User Interfaces, Operator Guidance PROCESS-PLC
96 Jetter AG
The NANO controller provides 4 text buffers for multi-display mode. Using the
DISPLAY_TEXT or DISPLAY_REG commands data can be written into this buffer.
When using these commands, the device number defines the buffer which is
activated by the corresponding command. If a device number between 1 and 4 is
used, the buffer is addressed directly. If device number 0 is used, that buffer is
addressed at which register 2824 points. This way it is possible to divert a text, for
which device number 0 was specified, to several displays.
With the help of registers 2825 through 2828 a buffer can be assigned to each
display.
Register 2823: PC Interface Baud Rate
Function Description
Read Present PC interface baud rate:
Value following reset: 6
Write New PC interface baud rate:
0 = 150
1 = 300
2 = 600
3 = 1200
4 = 2400
5 = 4800
6 = 9600
7 = 19200
Value range 0 - 7
Register 2824: Indirect Buffer Number with Device 0
Function Description
Read Set buffer number
Value following reset: 2
Write New value for indirect buffer number
Value range 0 - 4
Register 2825: Text Buffer for Display 1
Function Description
Read Set number of text buffer
Value following reset: 1
Write A new text buffer is assigned to display 1
Value range 1 - 4

NANO-B 6.6 Registers for User Interfaces
Jetter AG 97
Register 2826: Text Buffer for Display 2
Function Description
Read Set number of text buffer
Value following reset: 2
Write A new text buffer is assigned to display 2
Value range 1 - 4
Register 2827: Text Buffer for Display 3
Function Description
Read Set number of text buffer
Value following reset: 3
Write A new text buffer is assigned to display 3
Value range 1 - 4
Register 2828: Text Buffer for Display 4
Function Description
Read Set number of text buffer
Value following reset: 4
Write A new text buffer is assigned to display 4
Value range 1 - 4
Register 2829: Basic Key Flag Number for Display 1
Function Description
Read Set basic number
Value following reset: 2000
Write Basic number of flags which are used for display 1 to
recognize keystrokes.
Value range -161 ... 1824, 2000
Register 2830: Basic Key Flag Number for Display 2
Function Description
Read Set basic number
Value following reset: 2000
Write Basic number of flags which are used for display 2 to
recognize keystrokes.
Value range -161 ... 1824, 2000

6 User Interfaces, Operator Guidance PROCESS-PLC
98 Jetter AG
Registers 2829 through 2832 make possible to shift the flag area, reflecting the key
status of the displays, within the whole flag range of the NANO controller.
The flag area for keys is calculated by the following formula:
Flag area for keys = Basic number + (160..223)
If, for example, the basic number is set to -161, the F1 key is mapped to flag 40.
Example:
Following a reset the F1 key is mapped to flag 2201 since the basic number is 2000.
Register 2831: Basic Key Flag Number for Display 3
Function Description
Read Set basic number
Value following reset: 2000
Write Basic number of flags which are used for display 3 to
recognize keystrokes.
Value range -161 ... 1824, 2000
Register 2832: Basic Key Flag Number for Display 4
Function Description
Read Set basic number
Value following reset: 2000
Write Basic number of flags which are used for display 4 to
recognize keystrokes.
Value range -161 ... 1824, 2000
Note!
The value following a reset maps the keys of all displays into the standard flag
area for single-display mode, i.e. from flag 2160 through 2223.
Register 2833: Register Number for Controlling LEDs
of Display 1
Function Description
Read Set register number for controlling LEDs of display 1
Value following reset: 2649
Write New register number defining which of the flags resp. register
bits are for controlling LEDs of display 1
Value range 1 ... 1999, 2622 ... 2637, 2649

NANO-B 6.6 Registers for User Interfaces
Jetter AG 99
These registers are for assigning flags, which control LEDs of displays, to several
address areas. Following a reset the LEDs of all displays are assigned to those flags
to which they are assigned in single-display mode, i.e. to the flags 2224 through
2235.
With the help of registers 2833 through 2836 a register can be assigned to each
display. The lower 12 bits of these registers, then, control the LEDs.
If a given register is overlaid by flags, LEDs can also be addressed via these flags
and not only via register bits.
Example
: Flags 2224 through 2239 are overlaid on register 2649.
Register 2834: Register Number for Controlling LEDs
of Display 2
Function Description
Read Set register number for controlling LEDs of display 2
Value following reset: 2649
Write New register number defining which of the flags resp. register
bits are for controlling LEDs of display 2
Value range 1 ... 1999, 2622 ... 2637, 2649
Register 2835: Register Number for Controlling LEDs
of Display 3
Function Description
Read Set register number for controlling LEDs of display 3
Value following reset: 2649
Write New register number defining which of the flags resp. register
bits are for controlling LEDs of display 3
Value range 1 ... 1999, 2622 ... 2637, 2649
Register 2836: Register Number for Controlling LEDs
of Display 4
Function Description
Read Set register number for controlling LEDs of display 4
Value following reset: 2649
Write New register number defining which of the flags resp. register
bits are for controlling LEDs of display 4
Value range 1 ... 1999, 2622 ... 2637, 2649

6 User Interfaces, Operator Guidance PROCESS-PLC
100 Jetter AG
6.7 User Interface-related Flags
This waiting time increases if, especially on four-line displays, a great number of
values is being displayed and the system is waiting for user inputs. Once the priority
of the user interface is raised by setting flag 2057, the user interface is serviced after
each user task. The operating system is then servicing sequentially: Task 0, user
interface, task 1, user interface, task 2, user interface etc.
For further details on task processing refer to register description for task control.
Flag 2057: LCD operation after each user task
Function Description
Read Present user interface priority:
Flag = 0: The user interface will be serviced upon completion
of all user tasks, low priority
Flag = 1: The user interface will be serviced after each user
task, high priority
Value following reset: 0
Write Set flag for high user interface priority, delete flag for low user
interface priority
User Interface
Priority Definition of the user interface priority. The user interface is serviced by a kind of
background task. In most cases, the user interface has got a priority lower than the
priority of the application program. In this case, the user interface will not be
serviced before complete processing of all user tasks. Usually, this is absolutely
sufficient, since processing will happen in the range of milliseconds which will not
be regarded by the user as waiting time.
Note!
For normal operation, the user interface priority should be set to low, i.e. flag
2057
= 0.
If during user input there are remarkable delays, the user interface priority can be
raised by setting flag 2057 to 1.
In most cases, more complex user and display functions are required in manual
and setting-up mode of the machinery. Thus, it is possible to set this flag in manual
mode (high priority) and to delete it again in automatic mode (low priority).

NANO-B 6.8 Controlling the Keys and LEDs of the User Interface
Jetter AG 101
6.8 Controlling the Keys and LEDs of the
User Interface
Note!
All keys and LEDs mentioned below in the tables "Control of User Interfaces,
Keys, and LEDs", and "Scanning of User Interface Keys" apply to user interfaces
according to table "Overview: User Interfaces" of chapter 6.1: "Technical Data",
page 74.
Control of User Interfaces, Keys, and LEDs
Special Flags LED, Key Special Flags LED, Key
2224
LED 2230
LED
2225
LED 2231
LED
2226
LED 2232
LED
2227
LED 2233
LED
2228
LED 2234
LED
2229
LED 2235
LED

6 User Interfaces, Operator Guidance PROCESS-PLC
102 Jetter AG
Scanning of User Interface Keys
Special Flags LED, Key Special Flags LED, Key
Function Keys
2201 2181
2202 2182
2203 2183
2204 2184
2205 2185
2206 2186
2207 2187
2208 2188
2209 2189
2210 2190
2211 2191
2212 2192
Special function keys
2214 2193
2213 2194
2215 2195
2216 2196

NANO-B 6.8 Controlling the Keys and LEDs of the User Interface
Jetter AG 103
2217 2197
2218 2198
2219 2199
2220 2221
2222 2223
2200
Numerical Keys
2160 2170
2161 2171
2162 2172
2163 2173
2164 2174
2165 2175
2166 2176
2167 2177
2168 2178
2169 2179
Scanning of User Interface Keys
Special Flags LED, Key Special Flags LED, Key

6 User Interfaces, Operator Guidance PROCESS-PLC
104 Jetter AG
User Interfaces
with Irregular Flag
Assignment
Scanning Keys of the LCD 17 User Interface
Flag Key Flag Key
2201 2234
2202 2235
2203 2236
2204 2237
2205 2238
2206 2239
2221 2240
2222 2241
2223 2242
2224 2243
2230 2244
2231 2245
2232 2246
2233 2248
Note!
The user interfaces LCD 17 and LCD 19 haven't got any "SHIFT" functions.

NANO-B 6.8 Controlling the Keys and LEDs of the User Interface
Jetter AG 105
Scanning Keys of the LCD 19 User Interface
Flag Key Flag Key
2201 2234
2202 2235
2203 2236
2204 2237
2205 2238
2206 2239
2221 2240
2222 2241
2223 2242
2224 2243
2230 2244
2231 2245
2232 2246
2233 2248
2249

6 User Interfaces, Operator Guidance PROCESS-PLC
106 Jetter AG
Scanning Keys of the LCD 27 User Interface
Special Flags LED, Key Special Flags LED, Key
2209 2211
2210 2212
Note!
With the user interface LCD 27 merely flags 2209 through 2212 differ from table
1 : "Scanning of User Interface Keys" on page 102.

NANO-B 7.1 JETWay-H: JETTER Data Highway
Jetter AG 107
7 Network Operation
7.1 JETWay-H: JETTER Data Highway
• Visualisation
• Programming
• Data transfer
• Production data acquisition
• Service functions; access to each control system
In addition to this, using a modem remote maintenance of the entire machinery of a
plant is possible.
Fig. 24: JETWay-H for the Management Level
98 Nodes The data highway JETWay-H enables several networked control systems of the
PROCESS-PLC family to be controlled by a host computer. Purely technical, the
maximum amount of nodes to be controlled is 126. However, with such a number
of nodes reasonable communication on the network gets next to impossible, since
transmission rate slows down. Therefore, it is advisable to limit the number of nodes
to be controlled to 98. In detail, network operation means:
Note!
Please, refer to chapter 2.2 "Electrical Connection", page 18, for description of
wiring and parameter assignment of JETWay-H.

7 Network Operation PROCESS-PLC
108 Jetter AG
7.2 JETWay-R: Process Level
The JETWay-R network has got two functions:
• The hierarchical networking of PROCESS-PLC control systems.
• The connection of decentralized peripheral devices, such as remote I/Os or valve
blocks.
The maximum amount of nodes per level is 99. This network is a monomaster
network. This means that there is one master and a maximum of 98 slaves per
hierarchical level.
Fig. 25: JETWay-R for the Process Level

NANO-B 7.3 N-SEND Registers and N-GET Registers
Jetter AG 109
7.3 N-SEND Registers and
N-GET Registers
7.3.1 N-SEND REGISTER
By using the following instruction, the master controller can write values into registers
of slave controllers:
N-SEND REGISTER [to <PASE #> from Reg<Source Reg> to Reg<Destination Reg>]
•<PASE #>: PASE # stands for the network number of the slave controller which
is to be addressed via the network.
•<Source Reg>: Here, the number of the register is specified, the value of which
is to be transmitted to a slave via the network.
•<Destination Reg>: Here, the number of the register is specified into which the
value from the master controller is to be transmitted. This register is located on
the slave controller with the slave number PASE #.
Example:
N-SEND REGISTER [to 3 from Reg=100 to Reg=200]
Note!
These register numbers are not influenced by the number offset defined in
register 2702.
Note!
The PROCESS-PLC NANO-B can be operated as master or slave in a JETWAY-R
network.
Following this instruction, the value contained in register 100 of the
master controller is entered into register 200 of the slave controller
with the network number 3.

7 Network Operation PROCESS-PLC
110 Jetter AG
7.3.2 N-GET REGISTER
By using the following instruction, the master controller can read out values from
registers of slave controllers:
N-GET REGISTER [from <PASE #> Reg<Source Reg>, Reg here=<Destination Reg>]
•<PASE #>: PASE # stands for the network number of the slave controller which
is to be addressed via the network.
•<Source Reg>: Here, the number of the register is specified from which the
value is to be transmitted to the master controller. This register is located on the
slave controller.
•<Destination Reg>: Here, the number of the master controller register is
specified into which the value from the slave controller is to be transmitted.
Example:
N-GET REGISTER [from 4 Reg=150, Reg here=102]
7.3.3 Access to slave inputs, slave outputs and
slave flags
In order to have access to inputs, outputs and flags of a slave overlaid registers must
be used. Access is carried out in 3 steps:
1. Transfer of input registers to a slave:
To do so, overlaying of slave inputs with slave registers is used.
2. Loading an overlaid input register into the master:
The overlaid input register is to be loaded into the master by using the N-GET
REGISTER instruction. This way, the slave inputs are mapped within the master.
3. Transfer of flag registers to the master:
Within the master the register, in which the slave inputs are mapped, in its turn is
overlaid with flags. Now, access to slave inputs is carried out by the SYMPAS
program with the help of flag instructions.
By this instruction, the value contained in register 150 of the slave
controller with the network number 4 is copied into register 102 of the
master controller.

NANO-B 7.3 N-SEND Registers and N-GET Registers
Jetter AG 111
Example: Overlaying
1. Step: Overlaying of input registers in the slave.
Register 2400 of the NANO slave controller is overlaid with inputs 101..108,
201..208, 301..308.
2. Step:Loading an overlaid input register into the master.
The contents of register 2400 (overlaid inputs) of the slave NANO with the network
# 3 is loaded into register 2400 of the master NANO by using the N-GET REGISTER
instruction.
N-GET REGISTER [from 3 Reg=2400, Reg here=2600]
3. Step: Overlaying of flag registers in the master controller.
The slave inputs are specifically loaded into the master register 2600.
The user flags are overlaid on this register. This way, the program has high-rate
access to slave inputs via these master flags.
Overlaying of inputs on registers by the example of
register 2400
Bit # 01234... 21 22 23
Value 10001...010
Input 101 102 103 104 105 ... 306 307 308
Overlaying of flags on registers by the example of
register 2600
Bit # 01234... 21 22 23
Value 10001...010
Flag 0 1 2 3 4 ... 21 22 23
IF
FLAG 3
OR
FLAG 21
THEN
...

7 Network Operation PROCESS-PLC
112 Jetter AG
7.4 Registers for Network Operation
Each PROCESS-PLC system has got at least one interface for networking via the
JETTER network JETWay. The registers 2700 through 2711 described below serve
the definition of transmission parameters and node numbers of this RS485.
*) This register can only be used in slave mode if the master controller is, for example,
a DELTA (no NANO-B).
Note!
Overlaying of slave registers with inputs, outputs and flags of the slave controller
is demonstrated here by example of overlaid inputs of a NANO slave and a NANO
master.
By analogy, this procedure has to be applied to outputs, flags and additional
PROCESS-PLCs, such as DELTA, and PASE-E, for differing applications.
Overview: Network Registers
Register # Designation
2700 Network number
2701 Baud Rate
2702 Register offset*)
2703 Flag offset*)
2704 Input offset*)
2705 Output offset*)
2706 Output mask*)
2707 Indirect network number
2708 Time-out period for network
2709 Network response time
2710 Number of network errors
2711 Error code of the last access to the
network

NANO-B 7.4 Registers for Network Operation
Jetter AG 113
This value will be added to the register number of a 50000-number network access
when, for example, a MIKRO controller is used.
Register 2700: Node Number
Function Description
Read Present node number on the JETWay network.
Value following reset: 2
Write New node number on the JETWay network:
Value 0: deactivated
Value 1: Network master
Value 2 - 127: Possible slave number
Value range 0 - 127
Register 2701: Baud Rate JETWay-R
Function Description
Read Present value for baud rate on the JETWay-R.
Value following reset: 10 (115.2 kBaud)
Write New value for baud rate on the JETWay-R.
0 =
1 =
2 =
3 =
4 =
5 =
6 =
7 =
8 =
9 =
10 =
150 Bit/s
300 Bit/s
600 Bit/s
1200 Bit/s
2400 Bit/s
4800 Bit/s
9600 Bit/s
19200 Bit/s
38400 Bit/s
57600 Bit/s
115200 Bit/s
Value range 0 - 65536
Register 2702: Register Offset
Function Description
Read Present value for register offset
Value following reset: 0
Write New value for register offset
Value range 0 - 65535

7 Network Operation PROCESS-PLC
114 Jetter AG
This value will be added to the flag number of a 50000-number network access
when, for example, a MIKRO controller is used.
This value will be added to the flag number of a 50000-number network access
when, for example, a MIKRO controller is used.
This value will be added to the flag number of a 50000-number network access
when, for example, a MIKRO controller is used.
Register 2703: Flag Offset
Function Description
Read Present value for flag offset
Value following reset: 0
Write New value for flag offset
Value range 0 - 65535
Register 2704: Input Offset
Function Description
Read Present value for input offset
Value following reset: 100
Write New value for input offset
Value range 0 - 65535
Register 2705: Output Offset
Function Description
Read Present value for output offset
Value following reset: 100
Write New value for output offset
Value range 0 - 65535

NANO-B 7.4 Registers for Network Operation
Jetter AG 115
This register is bit-coded. Set bits have only local effect, i.e. with a remote scan, the
output will be disabled and won't be overwritten. Overwriting is possible only with a
master device, such as a MIKRO, by using 50000-numbers.
If as network number parameter of a network instruction 0 is specified, the contents
of register 2707 serve as network number.
Register 2706: Output Mask
Function Description
Read Present output mask
Bit 0 =
Bit 1 =
Bit 2 =
...
Bit 7 =
Bit 8 =
Bit 9 =
...
Bit 15 =
101
102
103
...
108
201
202
...
208
Value following reset: 100
Write New output mask
Value range 0 - 65536
Register 2707: Indirect Network Number
Function Description
Read Indirect network number
Value following reset: 0
Write New indirect network number
Value range 2 - 127
Register 2708: Time-out Period for Network
Function Description
Read Present time-out period
Value following reset: 250
Write New time-out period
Value range 0 - 65536 ms

7 Network Operation PROCESS-PLC
116 Jetter AG
Register 2709: Network Response Time
Function Description
Read Present response time
Value following reset: 0
Write Illegal
Value range 0 - 65536 ms
Register 2710: Amount of Network Errors
Function Description
Read Present error count
Value following reset: 0
Write Illegal
Value range 0 - 255
Register 2711: Error Code of Network Access
Function Description
Read Present error code
0 =
1 =
2 =
3 =
4 =
No error detected.
Time-out
Checksum error
Error message from slave
No master specified
Value following reset: 0
Write New error code
Value range 0 - 65536

NANO-B 8.1 Description of Connections
Jetter AG 117
8 Single-/Dual-Channel Counter
8.1 Description of Connections
For connection of the single-/dual-channel counter to the basic controller NANO-B
see chapter: 2.2.5 "Single- and Dual-Channel Counter", page 33.
8.2 Register Description
Register 2900: Peripherals Control Register
Function Description
Read Present value of the peripherals control register
Value following reset = 1
Write New value of the peripherals control register
Value range 0 - 65536
Meaning of the individual bits:
Bit 0 = 0 A/D converter for analog inputs deactivated
Bit 0 = 1 A/D converter for analog inputs activated
Bit 1 = 0 Dual-channel counter
Bit 1 = 1 Single-channel counter
Register 2901: Count Value of the
Single-/Dual-Channel Counter
Function Description
Read Present count value
Value following reset = 0
Write Count value will be overwritten
Value range -8388608 - +8388607

8 Single-/Dual-Channel Counter PROCESS-PLC
118 Jetter AG
*) The counting rate is calculated by the following formula:
Register 2918: Counting Rate *)
Function Description
Read Present value of the counting rate
Value following reset = 0
Write Disabled
Value range -32768 ... +32767
Register 2919: Time Base for Counting Rate *)
Function Description
Read Present value of the time base for counting rate
Value following reset = 10 (100 ms)
Write The value of the time base for counting rate will be overwritten
Value range 0 ... 255
Register 2918 CountnCountn1–
–
Register 2919 10 ms×
------------------------------------------=
Note!
The count value n-1 is sensed earlier by the value register 2919 x 10 ms than
count value n.

NANO-B 8.2 Register Description
Jetter AG 119

9 Analog I/Os PROCESS-PLC
120 Jetter AG
9 Analog I/Os
9.1 Description of Connections
For connection of analog inputs and outputs to the basic controller NANO-B see
chapter: 2.2.6 "Analog Inputs", page 34, and chapter: 2.2.7 "Analog Output", page
35.
9.2 Register Description
Register 2900: Peripherals Control Register
Function Description
Read Present value of the peripherals control register
Value following reset = 1
Write New value of the peripherals control register
Value range 0 - 65536
Meaning of the individual bits:
Bit 0 = 0 A/D converter for analog inputs deactivated
Bit 0 = 1 A/D converter for analog inputs activated
Bit 1 = 0 Dual-channel counter
Bit 1 = 1 Single-channel counter
Register 2902: Analog Output (X5)
Function Description
Read Present value for analog output (X5)
Value following reset: 0
Write New value for analog output (X5)
Value range 0 - 255

NANO-B 9.2 Register Description
Jetter AG 121
Assignment of registers to analog inputs:
*) Register 2920 specifies as a multiple of 1 digit/ms (which equals to approx.
10 mV/ms) the slew rate limitation of the voltage input for AD conversion. However,
only values from 2 to 2000 are practicable. Values above 2000 have no further
effect on slew rate limitation for AD conversion. For additional information refer to
fig. 26, page 122.
Register 2903 - 2906: Analog Input (X5)
Function Description
Read Present value for analog input (X5)
Value following reset: Analog voltage
Write Illegal
Value range 0 .. 1023
Register 2903: Analog input # 1
Register 2904: Analog input # 2
Register 2905: Analog input # 3
Register 2906: Analog input # 4
Register 2920: Slew Rate Limitation for AD
Conversion
Function Description
Read Present value for AD conversion slew rate limitation
Value following reset: 2
Write New value for AD conversion slew rate limitation
Value range 2 .. 2000 [0 .. 32767, theoretical values] *)

9 Analog I/Os PROCESS-PLC
122 Jetter AG
Fig. 26: Slew Rate Limitation for AD Conversion
Note!
Register 2920 addresses all analog inputs simultaneously.

NANO-B 10.1 Overview and Technical Data
Jetter AG 123
10 Stepper Motor Control
10.1 Overview and Technical Data
The stepper motor control of the NANO-B controller serves to control servo amplifiers
for stepper motors equipped with STEP and DIR interfaces, i.e. through stepping and
direction pulses.
Fig. 27: Stepper Motor with Motor Control and Power Amplifier
Acceleration and deceleration are automatically preset by the microprocessor of the
stepper motor control. For activation, entry of macro instructions, such as the
positioning instruction, is sufficient:
POS [Axis<Axis #>, set position, set speed]
All values can be read back at any time. The parameters, including set position and
set speed, can be changed at any time.
Connecting the
Stepper Motor
Control
For stepper motor control, 2 terminals for the DIR and STEP signal and one 0 V
terminal have been provided on the basic controller (X3). Please refer to chapter
2.2.8 "Stepper Motor Control", page 36.

10 Stepper Motor Control PROCESS-PLC
124 Jetter AG
10.2 Firmware of Stepper Motor Control
The firmware allows a stepper motor control to operate a stepper motor axis. Configura-
tion for operation and different operating conditions is made using different parameters.
Positioning processes are controlled by the following instructions:
There is an additional option of positioning an axis, that is, control of the stepper
motor through REGISTER_LOAD instructions. The positioning process is described
in the programming manual in more detail. Therefore, please refer to the
programming manual for additional information.
Generally, the following steps are required for programming a stepper motor axis:
1. Loading of Parameters
This has to be made at the beginning of the program with the help of the axis
registers 11105 through 11108.
Example:
The positioning parameters are defined by the program sequence as follows:
In chapter 10.2.1 "Register Assignment", page 126, you will find a description of the
characteristics of the parameters.
POS Positioning
AXARR + Axis #: AXARR position query / AXARR instruction
AXARR - Axis #: Continue to travel to old target position
Note!
On the basic controller the axis number of the stepper motor axis is always 11.
All registers start with 111 if they are assigned to this axis. This axis is always
assigned to module number 1.
TASK 0 ------------------------------------------------------
THEN
REGISTER_LOAD [11105 with R100]
;Acceleration
REGISTER_LOAD [11106 with R101]
;Deceleration
REGISTER_LOAD [11108 with R103]
;Start/stop frequency
REGISTER 100: Value of acceleration ramp
REGISTER 101: Value of deceleration ramp
REGISTER 103: Value of start/stop frequency

NANO-B 10.2 Firmware of Stepper Motor Control
Jetter AG 125
2. Machine Referencing
Before the first positioning process can be executed, machine referencing is
required. Referencing can be initiated by entering a value into command register
11101 of the corresponding axis.
3. Positioning
Following machine referencing the positioning processes can be carried out. This
can be carried out by using the following instruction:
POS [Axis<Axis #>, set position, set speed]
Example:
In this example, positioning is carried out as follows:
• The stepping rate is increased linearly to the steepness of the previously defined
acceleration ramp up to the speed of 2500 (= 2.5 kHz) which has been set through
the positioning instruction.
• The rate will remain at 2.5 kHz until the positioning algorithm recognises that,
according to the previously defined steepness of the deceleration ramp, the
deceleration process has to be initiated.
• Deceleration is calculated in such a way that the target position will be
approached linearly to the steepness of the previously defined deceleration ramp.
• If the travel is too short, or the ramps are too flat and if the set maximum speed is
not reached, transition from acceleration to deceleration is made automatically at
the right time.
More of these functions, and many more possibilities are provided by the stepper
motor controller. For example, values and parameters can perpetually be changed
and adjusted during the positioning process. For this purpose, all internal values can
be accessed directly with the help of registers.
THEN
POS [Axis11, Pos10000, v2500)
WHEN
AXARR Axis11
THEN

10 Stepper Motor Control PROCESS-PLC
126 Jetter AG
10.2.1 Register Assignment
For each register the following items are quoted:
1. The value of the register in case of a "read access" using the following instruction:
LOAD_REGISTER [220 with R(111zz)].
2. The meaning of the register in case of a "write access" using the following
instruction:
LOAD_REGISTER [111zz with R(220)].
3. The value range, i.e. valid numerical values for the registers:
4. The register value following reset. Following power-up, to the registers their
default values are assigned. In case of a read access, this value is uploaded.
5. An example regarding the use of the register with a description of the effect
resulting from the given instruction.
• 8-bit value for numbers from 0 through 255
• 16-bit value for numbers from 0 through 65535
• 23-bit-signed integer for numbers from -8388608 through +8388607.

NANO-B 10.2 Firmware of Stepper Motor Control
Jetter AG 127
10.2.2 Register Description
Register 11100: Status register
Function Description
Read The conditions of the stepper motor controller are
reported back.
Value following reset = depending on card status
Write Illegal
Value range 23-bit-signed integer
Meaning of the individual status register bits:
Bit 0: Search for reference? Reference switch has been found.
1 = Reference OK
Bit 1: AXARR? 1 = AXARR
Bit 2: Axis in the destination
window? 1 = Yes
Bit 4: Negative limit switch? 1 = Negative limit switch activated
Bit 5: Positive limit switch? 1 = Positive limit switch activated
Bit 6: Reference switch? 1 = Reference switch activated
Bit 7: not assigned
Bit 8: Did the limit switch trip? 1 = Yes
Bit 9 - 11: not assigned
Bit 12: Machine referencing
error? 1 = Machine referencing error
Bit 13: BUSY for instructions
from 9 through 12 1 = Busy
Bit 14 -15: not assigned
Bit 16: Axis in deceleration 1 = Axis in deceleration
Bit 17 -23: not assigned

10 Stepper Motor Control PROCESS-PLC
128 Jetter AG
Register 11101: Instruction Register
Function Description
Read Instruction currently being executed or the last
executed instruction
Value following reset: 0
Write A new instruction is issued to the stepper motor
controller. The instruction remains readable in
register 11101.
Value range 23-bit-signed integer
The instruction register of the stepper motor controller makes use of the
following instructions:
0 AXARR with deceleration ramp:
This instruction causes the axis to be decelerated with a deceleration
ramp until the start/stop frequency is preset again.
3 Setting the status "Referencing Completed":
The actual position will be set to zero by this instruction. Once the function
"Stop at the reference point" (instruction 22 = Default) is activated, the set
position will be set to zero as well.
4 Clearing the status "Referencing Completed":
When the reference switch is operated next time, the actual position is set
to zero and the reference bit in register 11100 is set to "Reference OK".
5 Stop axis = "AXARR" instruction:
This instruction serves to stop an axis without deceleration ramp. This can
be done only at low speed without skipping steps.
9 Automatic machine referencing at the speed given in register 11103:
Start in positive direction giving heed to the reference switch. Once the
positive limit switch is operated during machine referencing, the axis
reverses the direction of motion and continues to travel in negative
direction until
– either the reference switch has been activated and the actual position
is set to zero,
– or the negative limit switch has been operated. This causes machine
referencing to be terminated. The set position is set to actual position,
and an error is reported to the status register 11100 through bit 12.

NANO-B 10.2 Firmware of Stepper Motor Control
Jetter AG 129
10 Automatic machine referencing at the speed given in register 11103:
Start in negative direction giving heed to the reference switch. Once the
negative limit switch is operated, the axis reverses the direction of motion
and continues to travel in positive direction until
• either the reference switch has been activated and the actual position
is set to zero,
• or the positive limit switch has been operated. This causes machine
referencing to be terminated. The set position is set to actual position,
and an error is reported to the status register 11100 through bit 12.
11 Automatic machine referencing at the speed given in register 11103:
Start in positive direction towards the positive limit switch ignoring the
reference switch; there, reverse the direction of motion, travel in negative
direction giving heed to the reference switch.
If the negative limit switch is operated, machine referencing is terminated
and an error is reported to the status register 11100.
12 Automatic machine referencing at the speed given in register 11103:
Start in negative direction towards the negative limit switch ignoring the
reference switch; there, reverse the direction of motion, travel in positive
direction giving heed to the reference switch.
If the positive limit switch is operated, machine referencing is terminated
and an error is reported to the status register.
13 No ramps:
Acceleration/deceleration ramps are disabled, i.e. the axis immediately
travels to the target position at the stepping rate specified in register
11103. Acceleration/deceleration ramps are not being used.
14 With ramps (default): Normal mode with acceleration/deceleration ramp.
17 Relative positioning ON:
Positioning relates to the last set position, but not to the reference position.
18 Absolute positioning ON (default):
Positioning relates to the reference position.
19 After AXARR instruction, continue to travel to former target position:
A positioning process, which has been interrupted by an AXARR
instruction (or instruction 0), is resumed and the axis travels to the initial
target position.
22 Stop at the reference position (default)
23 Do not stop at the reference position:
At the reference position, the actual position is set to zero, but not the set
position. Then, the axis resumes travelling.

10 Stepper Motor Control PROCESS-PLC
130 Jetter AG
Examples:
This instruction set is identical with the positioning instruction:
The positioning process is started and the axis is moved to the absolute position
10000.
The present set position of the axis is displayed top left on the display.
Axis positioning to the relative position 100 is started, i.e. the axis travels 100 steps
further. Positioning is carried out in absolute positioning mode.
Register 11102: Set Position
Function Description
Read Set position of the axis
Value following reset: 0
Write Specification of the next set point for the axis and
immediate start of the positioning process
Value range -8388608 .. +8388607 (23-bit-signed integer)
1. THEN
REGISTER_LOAD [11103 with 1000]
REGISTER_LOAD [11102 with 10000]
POS[Axis11, Pos10000, v1000]
2. THEN
DISPLAY_REG [#0, cp=1, Reg=11102]
3. THEN
REG 11102
=
REG 11102
+
100
Important!
Register 11102 can be altered any time during the positioning process. From then
on, the positioning process will refer to the new value. While doing so, the axis
does not stop.
Reversal of direction during a positioning process by means of register 11102 may
result in the axis to skip steps. Therefore, it is advisable to carry out reversal of
direction by means of ramp functions.

NANO-B 10.2 Firmware of Stepper Motor Control
Jetter AG 131
When entering a new value into register 11103 distinction must be made between
two system states:
1. The axis is at standstill at the moment:
The new value is stored for the next positioning process.
2. A positioning process presently is in progress:
The new value is accepted as new maximum set speed. The maximum value is in-
creased or decreased to suit the new value. Change of the maximum value does not
take place steplessly, but with the "acceleration ramp" specified in register 11105.
Examples:
This instruction forces the axis to travel with a stepping rate of 2500 Hz.
The stepping rate of the axis is increased by 1000 Hz. On principle, the limiting value
of 5000 Hz must not be exceeded.
Register 11103: Set Speed (Stepping Rate)
Function Description
Read Maximum set speed of the axis
Value following reset: 100 (Hz)
Write Specification of a new maximum set speed for the
axis. The new value is accepted immediately.
Value range 0 .. 5000 (in Hz)
1. THEN
REGISTER_LOAD [11103 with 2500]
2. THEN
REG 11103
=
REG 11103
+
1000

10 Stepper Motor Control PROCESS-PLC
132 Jetter AG
Register 11104: Polarities
Function Description
Read Present polarity settings
Value following reset: 7 (reference switch and limit switch: N/O)
Write New settings for polarity of reference and limit switch
Value range 0 .. 55
This register is bit-coded:
Bit 0: 0 = Reference switch (24 V) is negative, i.e. no voltage at the
input means reference position.
1 = Reference switch (24 V) is positive, i.e. voltage at the
input means reference position.
Bit 1: 0 = Limit switch (24 V) is negative, i.e. no voltage at the input
means limit position; N/C.
1 = Limit switch (24 V) is positive, i.e. voltage at the input
means limit position; N/O.
Bit 2: 0 = DIR level low for positive direction.
1 = DIR level high for positive direction.
Bit 4: 0 = INPUT2 is used as reference input.
1 = INPUT2 is used as input and the status bit "Reference
OK" is 1.
Bit 5: 0 = INPUT3 is used as negative limit switch input.
INPUT4 is used as positive limit switch input.
1 = INPUT2 is used as input.
INPUT4 is used as input and the status bits of the limit
switches are 0.

NANO-B 10.2 Firmware of Stepper Motor Control
Jetter AG 133
*) i.e. every 4 ms the register value is increased by 10 Hz.
When during a positioning process a new value is entered into register 11105, this
will have no effect on the motion in progress. The new value for acceleration ramp
will be used only when the next positioning process begins, i.e. by writing into register
11102 or by issuing the POS instruction.
In register 11105 the rate of rise of the stepping rate, with which the axis accelerates
when a motion is started, is defined. Please, refer to Fig. 28, page 133. The greater
the value, the higher the acceleration, however, the more critical the motor
performance.
Fig. 28: Speed Profile of Acceleration/Deceleration Ramps
Register 11105: Acceleration Ramp
Function Description
Read Present value of the acceleration ramp parameter
Value following reset: 10
Write Transfer of a new value for the acceleration ramp
parameter.
Value range 1 .. 255 (Hz / 4 ms)*)

10 Stepper Motor Control PROCESS-PLC
134 Jetter AG
When during a positioning process a new value is entered into register 11106, this
will have no effect on the motion in progress. The new value for deceleration ramp
will be used only when the next positioning process begins, i.e. by writing into register
11102 or by issuing the POS instruction.
In register 11106 the steepness of the deceleration ramp is defined. Please, refer to
Fig. 28, page 133. The greater the value, the higher the deceleration, and, however,
the higher the risk of skipping steps during deceleration.
This new value is stored and will not be effective before the next positioning process.
When during a positioning process a new value is entered into register 11107, this
will have no effect on the motion in progress. The new value for the destination
window will be used only when the next positioning process begins, i.e. by writing into
register 11102 or by issuing the POS instruction.
By using the destination window parameter, faster program flow can be achieved,
because the step enabling condition
is fulfilled already before the exact target position is reached. Nevertheless, the exact
target position will be reached.
Register 11106: Deceleration Ramp
Function Description
Read Present value of the deceleration ramp parameter
Value following reset: 10
Write Transfer of a new value for the deceleration ramp
parameter.
Value range 1 .. 255 [Hz / 4 ms]
Register 11107: Destination Window
Function Description
Read Present value of the destination window parameter
Value following reset: 0
Write Transfer of a new value for the destination window
parameter.
Value range 0 .. 65535 [Steps]
WHEN
AXARR
THEN

NANO-B 10.2 Firmware of Stepper Motor Control
Jetter AG 135
Fig. 29: Destination Window
Bit 2 of the status register 11000 indicates whether the axis is in the destination
window specified in register 11107.
When during a positioning process a new value is entered into register 11108, this
will have no effect on the motion in progress. The new value for acceleration/
deceleration stepping rate will be used only when the next positioning process
begins, i.e. by writing into register 11102 or by issuing the POS instruction.
Important!
The stepper motor will skip steps if the destination window value is other than
zero, and a reversal of direction of movement is carried out.
Register 11108: Digital Offset, Acceleration/
Deceleration Stepping Rate
Function Description
Read Present value of the acceleration/deceleration
stepping rate
Value following reset: 10
Write Transfer of a new value for the acceleration/
deceleration stepping rate parameter.
Value range 0 .. 65535 [Hz]

10 Stepper Motor Control PROCESS-PLC
136 Jetter AG
Fig. 30: Digital Offset, Acceleration/Deceleration Stepping Rate
This parameter is used to display the present actual position. The "internal" count of
the axis is displayed only, as there is no feedback from the motor. This value should
always represent the instantaneous axis position. Skipped steps will not be recorded.
Example:
This program segment has the following meaning: Wait until the axis has crossed
position 2000, then activate output 103.
Register 11109: Actual Position
Function Description
Read Actual axis position
Value following reset: 0
Write Illegal
Value range 23-bit-signed integer
WHEN
REG 11109
>
2000
THEN
A 103

NANO-B 10.3 Sample Programs
Jetter AG 137
*) Pulse width = value (register 11110) · 8.68 µs + offset (=1.5 µs)
*) presently calculated output frequency in Hz
10.3 Sample Programs
• In the instruction register of the stepper motor control four different machine
referencing modes have been stored which can be started by a register
assignment.
• Start of an automatic search for reference by means of a program which has been
written with SYMPAS programming instructions.
Register 11110: Pulse Width of the STEP Pulse
Function Description
Read Pulse Width of the STEP Pulse
Value following reset: 1 = 8,68 µs + Offset (=1.5 µs)
Write New value
Value range 1 ... 20 *) practicable, maximum value: 65535
Register 11112: Actual Speed
Function Description
Read Actual speed
Value following reset: 0
Write Illegal
Value range 0 ... 5000 (Hz)*)
Machine
Referencing Since there is no position feedback when positioning is carried out by means of
stepper motors, machine referencing is mandatory. The internally recorded actual
position is set to the present value, in case steps have been skipped during
positioning.
Machine referencing is required at least after the machinery is powered up, in order
to inform the control system of the actual axis position. There are two possibilities
to carry out machine referencing:

10 Stepper Motor Control PROCESS-PLC
138 Jetter AG
1. Possibility: Machine referencing with internal program
The reference switch is located somewhere within the positioning range between the
two limit switches. This reference switch is active over a greater travel than merely
one step of the stepper motor. In order to be able to determine a definite reference
position it is necessary to approach the reference switch always from the same side.
In the given case, this is to be done in positive direction. The starting point for
determining the direction is the negative limit switch.
The given machine referencing program first specifies the speed for machine
referencing by loading a value into the speed register. Then, automatic machine
referencing is started by means of one of the instructions of the instruction register.
First, the axis approaches the negative limit switch ignoring the reference switch,
reverses direction and travels in positive direction until it will reach the reference
switch. Here, the axis is stopped automatically, and set position and actual position
are set to zero.
Important!
Before and during machine referencing the actual position, i.e. the value of
register 11109, is not yet defined. Operation of machinery in such an undefined
state may result in damages to machines. Therefore, the reference position must
be loaded and the actual position must be set to 0 before the machinery is
operated.
Note!
Machine referencing is aborted if the reference switch is ignored and the positive
limit switch is reached by the axis.
On the display an error message is shown. In this case, the error must be fixed
before machine referencing can be repeated by pressing the "F12" key on the
display module.
LABEL 40
THEN
REG_LOAD [11103 with 25] ;Set speed
REGISTER_LOAD [11101
with 12]
;Automatic start
WHEN ;Machine referencing, wait un-
;til processing is completed
BIT_CLEAR [REG=11100, Bit=13]
THEN
IF ;Check for errors
BIT_CLEAR [REG=11100, Bit=12]
THEN

NANO-B 10.3 Sample Programs
Jetter AG 139
2. Possibility:
In this case, the positive limit switch also acts as reference switch; here, the
reference switch and limit switch inputs must be interconnected. This means that, on
principle, the reference switch can be approached only from one direction.
Thus, the reference signal is unambiguously defined.
GOTO 42
ELSE
DISPLAY_TEXT [#0, cp=1, "Check reference switch!"]
DISPLAY_TEXT [#0, cp=25, "Continue with F12"]
WHEN
FLAG 2212 ;F12 on the display
;module has been pressed
THEN
GOTO 40
LABEL 42
THEN
.... ;Additional program
LABEL 40
THEN
POS [Axis11, Pos4000000, v100) ;Rapid traverse to-
;wards limit switch
WHEN
BIT_SET [REG=11100, Bit=5]
THEN
POS [Axis11, Pos-4000000, v10) ;Low-speed reverse
WHEN ;until limit switch
BIT_CLEAR [REG=11100, Bit=5] ;has been released
THEN
REGISTER_LOAD [11101 with 4] ;Search for reference
POS [Axis11, Pos4000000, v1] ;Machine referencing
;at very low speed
WHEN
BIT_SET [REG=11100, Bit=0] ;Reference point found
THEN
Note!
The difference between alternative 1 and 2 is the assignment of register REG
11101.
With REGISTER_LOAD [11101 with 12] the automatic program 12 is started and
processed.
With REGISTER_LOAD [11101 with 4] the reference is cleared and, for a while,
nothing happens.
When the axis approaches the next reference switch, the new reference is set.
To do so, an additional program is required.

11 User-Programmable Interface PROCESS-PLC
140 Jetter AG
11 User-Programmable Interface
11.1 Description of Connections,
Activation
User-Programmable Interface Cables for RS232 PC or
LCD Sockets
PROCESS-PLC Shield VIADUKT
9-pin male SUB-D
connector
or
15-pin male SUB-
D connector
Connect shield with the greatest
possible surface area!
Use metallised housing only!
RS232
PIN Signal PIN
2TXDRXD2
3RXDTXD3
7Gnd5

NANO-B 11.1 Description of Connections, Activation
Jetter AG 141
User-Programmable Interface Cables for RS422 LCD
Sockets
PROCESS-PLC Shield User Interface
15-pin male SUB-
D connector
Connect shield with the greatest
possible surface area!
Use metallised housing only!
15-pin male SUB-
D connector
PIN Signal PIN
4 DC 24 V 15
7 Gnd 12
10 SDB RDB 6
11 SDA RDA 7
12 RDB SDB 4
13 RDA SDA 5

11 User-Programmable Interface PROCESS-PLC
142 Jetter AG
User-Programmable Interface Cables for RS232 PC or
LCD Sockets
PROCESS-PLC Shield Specification
9 pin male SUB-D
connector (PC)
or
15 pin male SUB-
D connector
(LCD)
Connect shield with the greatest
possible surface area!
Use metallised housing only!
RS485
PIN Signal Comment
7Gnd-
8 Data + -
9 Data - -

NANO-B 11.2 Register Description
Jetter AG 143
11.2 Register Description
Register 10000: Configuration for User-
Programmable Interface
Function Description
Read Present configuration
Value following reset: 0
Write Present output mask
0 ..
1 ..
2 ..
3 ..
No user-programmable interface
PC RS232 = PRIM
LCD RS422 / RS232 = PRIM
JETWay RS485 = PRIM
Value range 0 ... 3
Note!
The user may program one interface exclusively.
Default settings: no PRIM, 8N1, 9600!
PRIM = user-programmable interface!
Register 10001: Baud Rate
Function Description
Read Present value of the baud rate
Value following reset: 6
Write new baud rate:
0 150 bits/s
1 300 bits/s
2 600 bits/s
3 1200 bits/s
4 2400 bits/s
5 4800 bits/s
6 9600 bits/s Default setting
7 19200 bits/s
8 38400 bits/s for RS485 only
9 57600 bits/s for RS485 only
10 115200 bits/s for RS485 only
Value range 0 ... 10

11 User-Programmable Interface PROCESS-PLC
144 Jetter AG
Register 10004 displays the number of received values.
Register 10002: Interface Configuration
Function Description
Read Present data format
Value following reset: 4
Write New baud rate:
0 = 7 bit even 1 stop bit
1 = 7 bit odd 1 stop bit
2 = 8 bit even 1 stop bit
3 = 8 bit odd 1 stop bit
4 = 8 bit no parity 1 stop bit
5 = 7 bit even 2 stop bit
6 = 7 bit odd 2 stop bit
7 = 7 bit no parity 2 stop bit
Value range 0 ... 7
Register 10003: Sending Buffer
Function Description
Read Latest character that has been sent or is to be sent
Value following reset: 0
Write Send a character
Value range 0 ... 255
Important!
The maximum sending buffer size is 128 characters with a size of 8 bit.
Register 10004: Sending Buffer Occupancy
Function Description
Read Present occupancy of the sending buffer
Value following reset: 0
Write Illegal
Value range 0 ... 128

NANO-B 11.3 Programming
Jetter AG 145
11.3 Programming
Use of the user-programmable interface is shown in the sample program below:
11.3.1 Program Listing
Register 10005: Receiving Buffer;
characters are cleared at access
Function Description
Read Received character
Value following reset: 0
Write Illegal
Value range 0 ... 255
Note!
The maximum receiving buffer size is 128 characters with a size of 8 bit. Access
to register 10005 deletes the characters contained in the receiving buffer. This
means that for reprocessing a character must be stored before a read access is
carried out.
Register 10006: Receiving Buffer Occupancy
Function Description
Read Present occupancy of the receiving buffer
Value following reset: 0
Write Illegal
Value range 0 .. 128
0: ;*******************************************************
1: ;* The program will receive the upper-case characters *
2: ;* from „A“ to „Z“ via the N-SER 1 module, and will then *
3: ;* send them back as lower-case characters. *
4: ; ******************************************************
5: ; DEF_FUNCTION [RecPRIM, RP]
Par: rFirstChar, rLastChar
Var: rHelp
6: ; ++++++++++++++++++++++++++++++++++++++++++++++++++++++
7: ; + This function is used to read a character from +
8: ; + the receiving buffer +

11 User-Programmable Interface PROCESS-PLC
146 Jetter AG
9: ; ++++++++++++++++++++++++++++++++++++++++++++++++++++++
10: REGISTER_LOAD [rHelp with R(RecPRIM)]
;read character from buffer,
;check character for valid range.
11: IF
12: LIMITS [Reg=rHelp, low=R(rFirstChar),
high=R(rLastChar)]
13: Then
14: REGISTER_LOAD [RecPRIM with R(rHelp)]
;character is valid
15: ELSE
16: REGZERO RecPRIM ;character is invalid
17: THEN
18: RETURN
19: END_DEF
20: DEF_FUNCTION [SendPrim, S]
Par: rSendChar
21: ;++++++++++++++++++++++++++++++++++++++++++++++++++++++
22: ;+ This function is used to write a character +
23: ;+ into the sending buffer. +
24: ;++++++++++++++++++++++++++++++++++++++++++++++++++++++
25: WHEN
26: REG rSendCnt ;Is there free space
27: < ;in the sending buffer?
28: 128
29: THEN
30: REG rPRIMSend ;Send back modified
31: = ;character
32: REG rSendChar
33: +
34: 32
35: THEN
36: RETURN
37: END_DEF
38: TASK tPRIMhandling ------------------------------------------
39: REGISTER_LOAD [rPRIMconfig1 with 1]
;RS232 PC configuration
40: REGISTER_LOAD [rPRIMconfig2 with 2]
;Configuration: even Parity,
;8 bit, 1 stop bit
41: REGISTER_LOAD [rPRIMbaud with 7]
;19200 Baud
42: LABEL mPRIMloop
43: WHEN
44: NOT ;Are there any incoming
45: REGZERO rRecCnt ;characters?
46: THEN
47: REG rChar
48: =
49: RecPRIM [rLastChar=90, rFirstChar=65]

NANO-B 11.3 Programming
Jetter AG 147
11.3.2 Symbol Listing
50: IF
51: REGZERO rChar ;Is there a valid
52: THEN ;character?
53: GOTO mPRIMloop ;NO
54: THEN
55: SendPrim [rSendChar=R(rChar)]
56: GOTO mPRIMloop
End of Program
********** Task ******************
tPRIMhandling 0
********** Flags ****************
fPRIMloop !
********** Registers **************
rPRIMconfig1 10000
rPRIMconfig2 10002
rPRIMbaud 10001
rPRIMSend 10003 ;sending register
rPRIMRec 10005 ;receiving register
rRecCnt 10006 ;rec. buffer occupancy
rSendCnt 10004 ;send. buffer occupancy
rChar 100
Note!
In the example above, sending and receiving of characters are divided into
several functions:
• A character is sent if the value is written into the sending register.
• Occupancy of the the receiving buffer is queried from register 10006..
• Access to register 10005 deletes characters contained in the receiving buffer.
• Occupancy of the the sending buffer is queried from register 10004..

12 Real-Time Clock PROCESS-PLC
148 Jetter AG
12 Real-Time Clock
With the help of a battery buffered register set access to the functions of the real-time
clock is made.
Sample Program for Real-Time Clock
The following sample program shows the present real-time clock data on the display.
The following approach is used to display minutes and seconds with a leading zero:
Overview: Real-Time Clock Registers
Register # Function
2911 Seconds
2912 Minutes
2913 Hours
2914 Day of the week with:
– 0 = Sunday
– 1 = Monday
– 2 = Tuesday
– 3 = Wednesday
– 4 = Thursday
–5 = Friday
–6 = Saturday
2915 Day
2916 Month
2917 Year 0 .. 99
For right justified display of numbers it is possible to specify the
number of digits to be displayed by using register 2812.
If less digits are allowed than there are significant digits in the
number, then leading digits are suppressed.
The program uses this approach by adding the value 100 to the
number of seconds and minutes. Then, display of the leading "1" will
be suppressed.

NANO-B
Jetter AG 149
0: TASK 0 -------------------------------------------
1: ;
2: REGISTER_LOAD [2816 with 1] ;No sign
3: REGISTER_LOAD [2812 with 3] ;2-digit numbers
4: DISPLAY_TEXT [#0, cp=1, „_The present time is:“]
5: ;
6: FLAG 100
7: SUBPROGRAM 900
8: DELAY 5
9: GOTO 100
10: ;
11: FLAG 900 ;-> Displaying
12: IF
13: REG 2917
14: < 90
15: THEN
16: DISPLAY_TEXT [#0, cp=27, „. .20 , : :“]
17: ELSE
18: DISPLAY_TEXT [#0, cp=27, „. .19 , : :“]
19: THEN
20: DISPLAY_REG [#0, cp=25, Reg=2915] ;Day
21: DISPLAY_REG [#0, cp=28, Reg=2916] ;Month
22: DISPLAY_REG [#0, cp=33, Reg=2917] ;Year
23: ;
24: ;-------------- Display Time -------------
25: ;
26: DISPLAY_REG [#0, cp=36, Reg=2913] ;Hour
27: REG 900 ;Procedure for displaying
28: = ;the decimal place
29: REG 2912 ;even if it is „0“
30: +
31: 100
32: DISPLAY_REG [#0, cp=39, Reg=900] ;Minute
33: REG 900 ;Procedure for displaying
34: = ;the decimal place
35: REG 2911 ;even if it is „0“
36: +
37: 100
38: DISPLAY_REG [#0, cp=42, Reg=900] ;Second
39: Return
End of Program

13 Expansion Modules PROCESS PLC
150 Jetter AG
13 Expansion Modules
13.1 Topology of the JETTER System Bus
The basic module can be expanded to a maximum of:
• The NANO-B basic controller is designed to supply a maximum of 5 non-
intelligent expansion modules.
• The N-PS 1 module is designed to supply a maximum of 5 non-intelligent
expansion modules.
• For each remote module set at least one N-PS 1 module is required. Even with
intelligent modules, the N-PS 1 modules must be located at the beginning of the
module set, so as to meet EMC requirements.
• A maximum quantity of 15 non-intelligent expansion modules may be linked
together with the N-PS 1 modules being ignored (please refer to fig. 31:
"Centralised Arrangement on the JETTER System Bus", page 151, and fig. 32:
"Decentralised Arrangement on the JETTER System Bus", page 151).
• Power supply of intelligent modules (CAN-DIMA, N-PID 1, N-SM1 D, N-SM 2, and
N-SV1) is made through an individual power supply unit (DC 24 V), and not
through a N-PS 1 module.
• Intelligent modules are not designed to supply non-intelligent expansion modules
with voltage and current. Therefore, for a heterogeneous decentralised module
set with intelligent and non-intelligent expansion modules at least one N-PS 1
module is required.
• One N-IO 16 module is designed to supply a maximum of 3 expansion modules.
• Power supply of a FESTO CP module is always to be made through an individual
supply unit. Such a unit is for example a N-PS 1CP power supply unit or a FESTO
tee connector.
Centralised and
Decentralised
Arrangement of
Expansion
Modules
The NANO-B control system can be expanded via digital and analog expansion
modules. The JETTER system bus port is located on the righthand side of the
basic controller. The internal system bus is a JETTER system bus. The expansion
modules are either centrally attached to the basic module, or located distributedly
at a distance of up to 30 meters from the basic module.
• 136 digital inputs/outputs (including CPU I/O) -> non-intelligent modules
• 64 analog inputs -> non-intelligent modules
• 61 analog outputs -> non-intelligent modules
• 16 hardware counters -> non-intelligent modules
• 3 servo axes -> intelligent modules
• 7 stepper motor axes -> intelligent modules
• 12 PID controllers -> intelligent modules
Note!
In order to ensure flawless functioning of the centralised or decentralised
arrangement, the following boundary conditions as regards configuration must be
met. Failure to meet these boundary conditions will result in malfunctions of
individual modules or a breakdown of the entire system configuration.

NANO-B 13.1 Topology of the JETTER System Bus
Jetter AG 151
13.1.1 Centralised Arrangement on the JETTER
System Bus
– In case of centralised arrangement, the expansion modules are directly attached
to the basic controller.
– A centralised arrangement may include up to 15 non-intelligent and 3 intelligent
expansion modules.
– Electrical and mechanical connection is realised via a SUB-D connector. These
connectors excel by their reliable mechanical and electrical connections, as well
as good EMI characteristics.
Fig. 31: Centralised Arrangement on the JETTER System Bus
13.1.2 Decentralised Arrangement on the
JETTER System Bus
– Use of the JETTER system bus as internal system bus allows that one or several
modules can remotely be located at a maximum distance of 30 meters from the
basic controller.
– A decentralised arrangement may include up to 15 expansion modules.
– Each decentralised module set must be connected to a N-PS 1 power supply unit.
One power supply unit N-PS 1 is designed for supplying 5 expansion modules.
– The modules are controlled by the application program as if they were located in
a centralised configuration.
Fig. 32: Decentralised Arrangement on the JETTER System Bus

13 Expansion Modules PROCESS PLC
152 Jetter AG
13.1.3 Direct Connection of FESTO CP Modules
to the JETTER System Bus
FESTO CP modules can directly be connected to the Process PLC NANO. This
means that no special bus node for either of the systems, FESTO CP module, or
NANO controller, is required. Connection is carried out in the same way as for
decentralised arrangement of digital and analog modules. In addition to this, a N-PS
1CP power supply unit or a FESTO tee connector is required. Either of the devices
must be supplied with DC 24 V; please refer to chapter 14: "NANO Network Topology
and FESTO CP Modules", page 244.
Fig. 33: Connecting FESTO CP Modules to the JETTER System Bus

NANO-B 13.2 N-ID 8 Module, 8 Digital Inputs
Jetter AG 153
13.2 N-ID 8 Module, 8 Digital Inputs
The N-ID 8 module serves to connect centralised or decentralised actuators or
valves.
13.2.1 Physical Dimensions
Fig. 34: Mounting Dimensions of the Digital Input Module N-ID 8

13 Expansion Modules PROCESS PLC
154 Jetter AG
13.2.2 Overview and Technical Data
Technical Data of the N-ID 8 Module
Digital Inputs DC 24 V -15 % .. +20 %
Power Supply • centralised arrangement: via basic unit
cf. chapter 13.1.1: "Centralised
Arrangement on the JETTER System
Bus", page 151
• decentralised arrangement: via power
supply N-PS 1, cf. chapter 13.1.2:
"Decentralised Arrangement on the
JETTER System Bus", page 151
Connecting to the basic unit via
JETTER system bus Male connector SUB-D, 9 pins
Input terminals Screw terminals
LEDs, inputs 1-8 24 volt are applied to the input
Enclosure Aluminium, powder coated, black
Dimensions (H x W x D in mm) 114 x 45 x 70
Weight 350 g
Mounting DIN Rail
Heat loss of CPU logic circuit 0.3 Watt
Technical Data of N-ID 8 Inputs
Input quantity 8
Rated Input Voltage DC 24 V -15 % .. +20 %
Voltage Range 0 .. 30 V
Input current approx. 8mA
Input resistance 3.0 kΩ
Input delay time approx. 3 ms
Signal voltage ON min. 15 V
Signal voltage OFF max. 10 V
Electrical isolation None

NANO-B 13.2 N-ID 8 Module, 8 Digital Inputs
Jetter AG 155
EMC - N-ID 8 Module
Emitted Interference
Parameter Value Reference
Enclosure • Frequency band 30 - 230
MHz, limit 30 dB (µV/m) at
10 m
• Frequency band 230 - 1000
MHz, limit 37 dB (µV/m) at
10 m
(class B)
DIN EN 50081-1
DIN EN 50081-2
DIN EN 55011
Interference Immunity: Enclosure
Parameter Value Reference
RF Field,
amplitude-
modulated
Frequency band 27 -1000
MHz; test signal strength 10 V/m
AM 80 % with 1 kHz
Criterion A
DIN EN 61131-2
DIN EN 50082-2
DIN EN 61000-4-3
Electromagnetic
RF Field, pulse-
modulated
Frequency 900 ± 5 MHz
Test field strength 10 V/m
50 % ON period
Repetition rate 200 Hz
Criterion A
DIN EN 50082-2
DIN EN 61000-4-3
Magnetic Field
with Mains
Frequency
50 Hz
30 A/m DIN EN 50082-2
DIN EN 61000-4-8
ESD Discharge through air:
Test Peak Voltage 15 kV
(Humidity Rating RH-2 / ESD-4)
Contact Discharge:
Test peak voltage 4 kV
(severity level 2)
Criterion A
DIN EN 61131-2
DIN EN 50082-2
DIN EN 61000-4-2
Interference Immunity: Signal and Data Lines
Parameter Value Reference
Asymmetric RF,
amplitude-
modulated
Frequency 0.15 - 80 MHz
Test voltage 10 V
AM 80 % with 1 kHz
Source Impedance 150 Ω
Criterion A
DIN EN 50082-2
DIN EN 61000-4-6
Burst Test voltage 2 kV
tr/tn 5/50 ns
Repetition rate 5 kHz
Criterion A
DIN EN 50082-2
DIN EN 61131-2
DIN EN 61000-4-4

13 Expansion Modules PROCESS PLC
156 Jetter AG
Test with
Damped
Oscillation
Damped Oscillation
Frequency 1 MHz
Source Impedance 200 Ω
Repeat Factor 400/s
Test voltage 1 kV
DIN EN 61131-2
DIN EN 61000-4-12
Interference Immunity: Process, Measuring and Control lines,
Long Bus Lines and Long Control Lines
Parameter Value Reference
Asymmetric RF,
amplitude-
modulated
Frequency 0.15 - 80 MHz
Test voltage 10 V
AM 80 % with 1 kHz
Source Impedance 150 Ω
Criterion A
DIN EN 50082-2
DIN EN 61000-4-6
Burst Test voltage 2 kV
tr/tn 5/50 ns
Repetition rate 5 kHz
Criterion A
DIN EN 50082-2
DIN EN 61131-2
DIN EN 61000-4-4
Interference Immunity: Mains Inputs and Outputs for AC and DC
Parameter Value Reference
Asymmetric RF,
amplitude-
modulated
Frequency 0.15 - 80 MHz
Test voltage 10 V
AM 80 % with 1 kHz
Source Impedance 150 Ω
Criterion A
DIN EN 50082-2
DIN EN 61000-4-6
Burst Test voltage 2 kV
tr/tn 5/50 ns
Repetition rate 5 kHz
Criterion A
DIN EN 50082-2
DIN EN 61131-2
DIN EN 61000-4-4
Test with
Damped
Oscillation
Damped Oscillation
Frequency 1 MHz
Source Impedance 200 Ω
Repeat Factor 400/s
Test voltage 1 kV
Criterion A
DIN EN 61131-2
DIN EN 61000-4-12
EMC - N-ID 8 Module

NANO-B 13.2 N-ID 8 Module, 8 Digital Inputs
Jetter AG 157
13.2.3 Description of Connections
On the expansion module, 8 terminals have been provided for 24 V signals. The 0 V
signal is to be connected to the 0 V terminal of the electric cabinet.
Fig. 35: Diagram of Input Wiring of a N-ID8 Module
13.2.4 Description of LEDs
The LEDs show that a 24 V input signal is applied to the corresponding input.
Addressing
Digital Inputs For more information on addressing digital inputs refer to chapter 5.1: "Addressing
Digital Inputs/Outputs", page 48.

13 Expansion Modules PROCESS PLC
158 Jetter AG
13.3 N-OD 4.2 Module, 4 Digital Outputs
The N-OD 4.2 serves for connecting centralised or decentralised actuators, valves
or contactors.
13.3.1 Physical Dimensions
Fig. 36: Physical Dimensions of the Digital Output Module N-OD 4.2

NANO-B 13.3 N-OD 4.2 Module, 4 Digital Outputs
Jetter AG 159
13.3.2 Overview and Technical Data
Technical Data of the N-OD 4.2 Module
Digital Outputs Transistor DC 24 V, 2.0 A
Power supply of the internal logic
circuit • centralised arrangement: via basic unit
cf. chapter 13.1.1: "Centralised
Arrangement on the JETTER System
Bus", page 151
• decentralised arrangement: via power
supply N-PS 1, cf. chapter 13.1.2:
"Decentralised Arrangement on the
JETTER System Bus", page 151
Connecting to the basic unit via
JETTER system bus Male connector SUB-D, 9 pins
Output terminals Screw terminals
LEDs, outputs 1 - 4 Output is set on 24 V
Enclosure Aluminium, powder coated, black
Dimensions (H x W x D in mm) 114 x 45 x 70
Weight 350 g
Mounting DIN Rail
Heat loss of CPU logic circuit 0.3 Watt
Technical Data of the N-OD 4.2 Outputs
Quantity of outputs 4
Type of outputs Transistor, pnp
Rated voltage DC 24 V -15 % .. +20 %
Voltage Range 20 .. 30 V
Load current max. 2.0 A per output
Output power of outputs 192 Watt
Electrical isolation None
Protective circuit Short circuit, overvoltage,
overtemperature
Protection against inductive loads Yes
Signal voltage ON Typ. VSupply -1.5 V

13 Expansion Modules PROCESS PLC
160 Jetter AG
EMC - N-OD 4.2 Module
Emitted Interference
Parameter Value Reference
Enclosure
• Frequency band 30 - 230 MHz,
limit 30 dB (
µ
V/m) at 10 m
• Frequency band 230 - 1000
MHz, limit 37 dB (µV/m) at
10 m
(class B)
DIN EN 50081-1
DIN EN 50081-2
DIN EN 55011
Interference Immunity: Enclosure
Parameter Value Reference
RF Field,
amplitude-
modulated
Frequency band 27 -1000 MHz;
test signal strength 10 V/m
AM 80 % with 1 kHz
Criterion A
DIN EN 61131-2
DIN EN 50082-2
DIN EN 61000-4-3
Electromagnetic
RF Field, pulse-
modulated
Frequency 900 ± 5 MHz
Test field strength 10 V/m
50 % ON period
Repetition rate 200 Hz
Criterion A
DIN EN 50082-2
DIN EN 61000-4-3
Magnetic Field
with Mains
Frequency
50 Hz
30 A/m DIN EN 50082-2
DIN EN 61000-4-8
ESD Discharge through air:
Test Peak Voltage 15 kV
(Humidity Rating RH-2 / ESD-4)
Contact Discharge:
Test peak voltage 4 kV
(severity level 2)
Criterion A
DIN EN 61131-2
DIN EN 50082-2
DIN EN 61000-4-2
Interference Immunity: Signal and Data Lines
Parameter Value Reference
Asymmetric RF,
amplitude-
modulated
Frequency 0.15 - 80 MHz
Test voltage 10 V
AM 80 % with 1 kHz
Source Impedance 150 Ω
Criterion A
DIN EN 50082-2
DIN EN 61000-4-6
Burst Test voltage 2 kV
tr/tn 5/50 ns
Repetition rate 5 kHz
Criterion A
DIN EN 50082-2
DIN EN 61131-2
DIN EN 61000-4-4

NANO-B 13.3 N-OD 4.2 Module, 4 Digital Outputs
Jetter AG 161
Test with
Damped
Oscillation
Damped Oscillation
Frequency 1 MHz
Source Impedance 200 Ω
Repeat Factor 400/s
Test voltage 1 kV
DIN EN 61131-2
DIN EN 61000-4-12
Interference Immunity: Process, Measuring and Control lines,
Long Bus Lines and Long Control Lines
Parameter Value Reference
Asymmetric RF,
amplitude-
modulated
Frequency 0.15 - 80 MHz
Test voltage 10 V
AM 80 % with 1 kHz
Source Impedance 150 Ω
Criterion A
DIN EN 50082-2
DIN EN 61000-4-6
Burst Test voltage 2 kV
tr/tn 5/50 ns
Repetition rate 5 kHz
Criterion A
DIN EN 50082-2
DIN EN 61131-2
DIN EN 61000-4-4
Interference Immunity: Mains Inputs and Outputs for AC and DC
Parameter Value Reference
Asymmetric RF,
amplitude-
modulated
Frequency 0.15 - 80 MHz
Test voltage 10 V
AM 80 % with 1 kHz
Source Impedance 150 Ω
Criterion A
DIN EN 50082-2
DIN EN 61000-4-6
Burst Test voltage 2 kV
tr/tn 5/50 ns
Repetition rate 5 kHz
Criterion A
DIN EN 50082-2
DIN EN 61131-2
DIN EN 61000-4-4
Test with
Damped
Oscillation
Damped Oscillation
Frequency 1 MHz
Source Impedance 200 Ω
Repeat Factor 400/s
Test voltage 1 kV
Criterion A
DIN EN 61131-2
DIN EN 61000-4-12
EMC - N-OD 4.2 Module

13 Expansion Modules PROCESS PLC
162 Jetter AG
13.3.3 Description of Connections
On the expansion module, 4 terminals have been provided for 24 V output signals.
The 0 V signal is to be connected to the 0 V terminal of the electric cabinet.
Fig. 37: Example: Output Wiring of an N-OD 4.2 Module
13.3.4 Description of LEDs
The LEDs show that a 24 V output signal is applied to the corresponding output.
Addressing of
Digital Outputs For addressing of digital outputs refer to chapter 5.1: "Addressing Digital Inputs/
Outputs", page 48. Addressing of outputs of N-OD 4.2 modules is carried out the
same way as with the N-OD 8 module. However, it must be taken into account that
there are only 4 outputs.

NANO-B 13.4 N-OD 8 Module, 8 Digital Outputs
Jetter AG 163
13.4 N-OD 8 Module, 8 Digital Outputs
The N-OD 8 serves for connecting centralised or decentralised actuators, valves or
contactors.
13.4.1 Physical Dimensions
Fig. 38: Physical Dimensions of the Digital Output Module N-OD 8

13 Expansion Modules PROCESS PLC
164 Jetter AG
13.4.2 Overview and Technical Data
Technical Data of the N-OD 8 Module
Digital Outputs Transistor DC 24 V, 0.5 A
Power supply of the internal logic
circuit • centralised arrangement: via basic unit
cf. chapter 13.1.1: "Centralised
Arrangement on the JETTER System
Bus", page 151
• decentralised arrangement: via power
supply N-PS 1, cf. chapter 13.1.2:
"Decentralised Arrangement on the
JETTER System Bus", page 151
Connecting to the basic unit via
JETTER system bus Male connector SUB-D, 9 pins
Output terminals Screw terminals
LEDs, outputs 1 -8 Output is set on 24 V
Enclosure Aluminium, powder coated, black
Dimensions (H x W x D in mm) 114 x 45 x 70
Weight 350 g
Mounting DIN Rail
Heat loss of CPU logic circuit 0.3 Watt
Technical Data of N-OD 8 Inputs
Quantity of outputs 8
Type of outputs Transistor, pnp
Rated voltage DC 24 V -15 % .. +20 %
Voltage Range 20 .. 30 V
Load current max. 0.5 A per output
Output power of outputs 96 Watt
Electrical isolation None
Protective circuit Short circuit, overvoltage,
overtemperature
Protection against inductive loads yes
Signal voltage ON typ. VSupply -1.5 V

NANO-B 13.4 N-OD 8 Module, 8 Digital Outputs
Jetter AG 165
EMC - N-OD 8 Module
Emitted Interference
Parameter Value Reference
Enclosure • Frequency band 30 - 230
MHz, limit 30 dB (µV/m)
at 10 m
• Frequency band 230 - 1000
MHz, limit 37 dB (µV/m)
at 10 m
(class B)
DIN EN 50081-1
DIN EN 50081-2
DIN EN 55011
Interference Immunity: Enclosure
Parameter Value Reference
RF Field,
amplitude-
modulated
Frequency band 27 -1000
MHz; test signal strength 10 V/m
AM 80 % with 1 kHz
Criterion A
DIN EN 61131-2
DIN EN 50082-2
DIN EN 61000-4-3
Electromagnetic
RF Field, pulse-
modulated
Frequency 900 ± 5 MHz
Test field strength 10 V/m
50 % ON period
Repetition rate 200 Hz
Criterion A
DIN EN 50082-2
DIN EN 61000-4-3
Magnetic Field
with Mains
Frequency
50 Hz
30 A/m DIN EN 50082-2
DIN EN 61000-4-8
ESD Discharge through air:
Test Peak Voltage 15 kV
(Humidity Rating RH-2 / ESD-4
)
Contact Discharge:
Test peak voltage 4 kV
(severity level 2)
Criterion A
DIN EN 61131-2
DIN EN 50082-2
DIN EN 61000-4-2
Interference Immunity: Signal and Data Lines
Parameter Value Reference
Asymmetric RF,
amplitude-
modulated
Frequency 0.15 - 80 MHz
Test voltage 10 V
AM 80 % with 1 kHz
Source Impedance 150 Ω
Criterion A
DIN EN 50082-2
DIN EN 61000-4-6
Burst Test voltage 2 kV
tr/tn 5/50 ns
Repetition rate 5 kHz
Criterion A
DIN EN 50082-2
DIN EN 61131-2
DIN EN 61000-4-4

13 Expansion Modules PROCESS PLC
166 Jetter AG
Test with
Damped
Oscillation
Damped Oscillation
Frequency 1 MHz
Source Impedance 200 Ω
Repeat Factor 400/s
Test voltage 1 kV
DIN EN 61131-2
DIN EN 61000-4-12
Interference Immunity: Process, Measuring and Control lines, Long Bus
Lines and Long Control Lines
Parameter Value Reference
Asymmetric RF,
amplitude-
modulated
Frequency 0.15 - 80 MHz
Test voltage 10 V
AM 80 % with 1 kHz
Source Impedance 150 Ω
Criterion A
DIN EN 50082-2
DIN EN 61000-4-6
Burst Test voltage 2 kV
tr/tn 5/50 ns
Repetition rate 5 kHz
Criterion A
DIN EN 50082-2
DIN EN 61131-2
DIN EN 61000-4-4
Interference Immunity: Mains Inputs and Outputs for AC and DC
Parameter Value Reference
Asymmetric RF,
amplitude-
modulated
Frequency 0.15 - 80 MHz
Test voltage 10 V
AM 80 % with 1 kHz
Source Impedance 150 Ω
Criterion A
DIN EN 50082-2
DIN EN 61000-4-6
Burst Test voltage 2 kV
tr/tn 5/50 ns
Repetition rate 5 kHz
Criterion A
DIN EN 50082-2
DIN EN 61131-2
DIN EN 61000-4-4
Test with
Damped
Oscillation
Damped Oscillation
Frequency 1 MHz
Source Impedance 200 Ω
Repeat Factor 400/s
Test voltage 1 kV
Criterion A
DIN EN 61131-2
DIN EN 61000-4-12
EMC - N-OD 8 Module

NANO-B 13.4 N-OD 8 Module, 8 Digital Outputs
Jetter AG 167
13.4.3 Description of Connections
On the expansion module, 8 terminals have been provided for 24 V output signals.
The 0 V signal is to be connected to the 0 V terminal of the electric cabinet.
Fig. 39: Example: Output Wiring of an N-OD 8 Module
13.4.4 Description of LEDs
The LEDs show that a 24 V output signal is applied to the corresponding output.
Addressing
Digital
Outputs
For addressing of digital outputs refer to chapter 5.1: "Addressing Digital Inputs/
Outputs", page 48.

13 Expansion Modules PROCESS PLC
168 Jetter AG
13.5 N-IO 16 Module - Digital Inputs and
Outputs
The N-IO 16 module serves to connect centralised or decentralised pushbuttons or
lamps.
13.5.1 Physical Dimensions of the N-IO 16
Module
Fig. 40: Physical Dimensions of the Digital Input and Output Module N-IO 16

NANO-B 13.5 N-IO 16 Module - Digital Inputs and Outputs
Jetter AG 169
13.5.2 Overview and Technical Data
Technical Data of the N-IO 16 Module
Power supply of the internal
logic circuit Own power supply unit DC 20 ... 30 V
Power Loss
• Time period
≤
10 ms
• Time interval be-
tween two voltage
dips ≥ 1 s
• Severity level PS2
to DIN EN 61131-2
Connections to the basic unit
via JETTER system bus Male connector SUB-D, 9 pins
Input and output terminal
blocks Double- and three-level terminal blocks
Enclosure Aluminium, powder coated, black
Dimensions
(H x W x D in mm) 50 x 130 x 103
Weight 326 g
Mounting DIN Rail
Electrical isolation None
Heat loss of CPU logic circuit 1.0 Watt
Technical Data of N-IO 16 Inputs
Number of digital inputs 8
Rated Input Voltage DC 24 V -15 % .. +20 %
Voltage Range 0 - 30 V
Input current approx. 8mA
Input resistance 3.0 kΩ
Signal voltage ON min. 15 V
Signal voltage OFF max. 10 V
Technical Data of the N-IO 16 Outputs
Number and type of outputs 8; transistor, pnp
Rated voltage DC 24 V -15 % .. +20 %
Rated output current 0.5 A
Output power of outputs 96 Watt
Protection against inductive
loads, short circuit, over-
voltage and overtemperature
yes
Signal voltage (S) ON typically VSupply -1.5 V

13 Expansion Modules PROCESS PLC
170 Jetter AG
EMC - N-IO 16 Module
Emitted Interference
Parameter Value Reference
Enclosure • Frequency band 30 - 230
MHz, limit 30 dB (µV/m) at
10 m
• Frequency band 230 - 1000
MHz, limit 37 dB (µV/m) at
10 m
(class B)
DIN EN 50081-1
DIN EN 50081-2
DIN EN 55011
Interference Immunity: Enclosure
Parameter Value Reference
RF Field,
amplitude-
modulated
Frequency band 27 -1000
MHz;
test signal strength 10 V/m
AM 80 % with 1 kHz
Criterion A
DIN EN 61131-2
DIN EN 50082-2
DIN EN 61000-4-3
Electromagnetic
RF Field, pulse-
modulated
Frequency 900 ± 5 MHz
Test field strength 10 V/m
50 % ON period
Repetition rate 200 Hz
Criterion A
DIN EN 50082-2
DIN EN 61000-4-3
Magnetic Field
with Mains
Frequency
50 Hz
30 A/m DIN EN 50082-2
DIN EN 61000-4-8
ESD Discharge through air:
Test Peak Voltage 15 kV
(Humidity Rating RH-2 / ESD-4)
Contact Discharge:
Test peak voltage 4 kV
(severity level 2)
Criterion A
DIN EN 61131-2
DIN EN 50082-2
DIN EN 61000-4-2
Interference Immunity: Signal and Data Lines
Parameter Value Reference
Asymmetric RF,
amplitude-
modulated
Frequency 0.15 - 80 MHz
Test voltage 10 V
AM 80 % with 1 kHz
Source Impedance 150 Ω
Criterion A
DIN EN 50082-2
DIN EN 61000-4-6
Burst Test voltage 2 kV
tr/tn 5/50 ns
Repetition rate 5 kHz
Criterion A
DIN EN 50082-2
DIN EN 61131-2
DIN EN 61000-4-4

NANO-B 13.5 N-IO 16 Module - Digital Inputs and Outputs
Jetter AG 171
Test with
Damped
Oscillation
Damped Oscillation
Frequency 1 MHz
Source Impedance 200 Ω
Repeat Factor 400/s
Test voltage 1 kV
DIN EN 61131-2
DIN EN 61000-4-12
Interference Immunity: Process, Measuring and Control lines,
Long Bus Lines and Long Control Lines
Parameter Value Reference
Asymmetric RF,
amplitude-
modulated
Frequency 0.15 - 80 MHz
Test voltage 10 V
AM 80 % with 1 kHz
Source Impedance 150 Ω
Criterion A
DIN EN 50082-2
DIN EN 61000-4-6
Burst Test voltage 2 kV
tr/tn 5/50 ns
Repetition rate 5 kHz
Criterion A
DIN EN 50082-2
DIN EN 61131-2
DIN EN 61000-4-4
Interference Immunity: Mains Inputs and Outputs for AC and DC
Parameter Value Reference
Asymmetric RF,
amplitude-
modulated
Frequency 0.15 - 80 MHz
Test voltage 10 V
AM 80 % with 1 kHz
Source Impedance 150 Ω
Criterion A
DIN EN 50082-2
DIN EN 61000-4-6
Burst Test voltage 2 kV
tr/tn 5/50 ns
Repetition rate 5 kHz
Criterion A
DIN EN 50082-2
DIN EN 61131-2
DIN EN 61000-4-4
Test with
Damped
Oscillation
Damped Oscillation
Frequency 1 MHz
Source Impedance 200 Ω
Repeat Factor 400/s
Test voltage 1 kV
Criterion A
DIN EN 61131-2
DIN EN 61000-4-12
EMC - N-IO 16 Module

13 Expansion Modules PROCESS PLC
172 Jetter AG
13.5.3 Description of Connections
• On the expansion module, 24 terminals have been provided for the 8 inputs. For
the 8 outputs on the expansion module 16 terminals have been provided.
• Each output can be switched individually and provides voltage values according
to table “Technical Data of the N-IO 16 Module”, page 169.
• The left +24 Volt terminal is for supplying the internal logic and the top level of the
three-level terminal block. The right +24 Volt power supply terminal is for
supplying the output drivers.
• All voltage signals relate to 0 V. Within the module, the 0 V signal is connected to
ground internally via the enclosure.
Following power-up, the N-IO 16 module is initialised by the NANO-CPU via JETTER
system bus. During this process, the various initialisation modes are displayed
through LEDs RUN, and ERR. In the normal course of initialisation, both LEDs flash
up for a short time only.
Note!
• Please note that in registers 2015 and 2016 the N-IO 16 module appears as 1
module, though it performs the functions of 2 modules. The N-IO 16 module
is to be regarded as one combined N-PS 1, N-OD 8, and N-ID 8 module.
• Therefore, three non-intelligent modules, such as N-ID 8, N-OD 8, can be
connected to the N-IO 16 module and be supplied with voltage.
Important!
• For Inputs three-level terminal blocks are available.
• Apply to the digital inputs of the N-IO 16 module a maximum voltage of 28.8
Volt. This will prevent the N-IO 16 module and the sensor, e.g. an inductive
limit switch, from being destroyed.
Important!
• Do not apply a voltage to individual digital outputs.
If application of voltage cannot be avoided, for example, for testing inputs/
outputs with the N-IO 16 module wired in an electric cabinet, the voltage has
to be applied to the output drivers of the module before-hand.
The output drivers will be destroyed if you fail to apply voltage to them.

NANO-B 13.5 N-IO 16 Module - Digital Inputs and Outputs
Jetter AG 173
Fig. 41: Example: Emergency Stop Circuitry of the N-IO 16 Module
Note!
For fault-free operation, both 24 V terminals have to be connected-up. The 3
LEDs have the following meaning:
•LED POWER (green): Voltage supply of the outputs is provided.
•LED ERR (red): One or more output driver chips signal
overload or error.
•LED RUN (green): The operating system of the N-IO 16
module has been activated.
Input and Output Terminal Assignment
of the N-IO 16 Module
Terminal Signal
Terminal block OUTPUT
24 Volt Supply voltage
0 Volt Gnd
1 .. 8 Digital outputs
Terminal block INPUT
24 Volt Sensor supply voltage
S Sensor signal
0 Volt Gnd
1 .. 8 Digital inputs
Emergency Stop
Circuitry of the
N-IO 16 Module
Note!
Once the Emergency Stop button is pressed, all outputs are disabled.
However, the logic circuit remains connected, e.g. for scanning errors.

13 Expansion Modules PROCESS PLC
174 Jetter AG
Fig. 42: Example: Input Wiring of the N-IO 16 Module
Coding of the Input / Output Number: xyz

NANO-B 13.5 N-IO 16 Module - Digital Inputs and Outputs
Jetter AG 175
Numbering of Inputs and Outputs of the N-IO 16 Module
Example 1:
The table below shows the input/output numbering for a basic controller equipped
with one N-ID 8 module, one N-OD 8 output module, and one N-IO 16 module:
Example 2:
The table below shows the input/output numbering for a basic controller equipped
with one N-SV 1 module, one N-IO 16 output module, and one digital output module
N-OD 8:
Note!
For determination of the module number, only the non-intelligent modules will be
counted. Intelligent modules, such as SV, SM, PID, etc., located among the
modules, are not being taken into consideration.
Module number 1 is always assigned to the basic control unit. Starting from there,
the module numbers are being counted left to right.
NANO-B
Basic Unit N-OD 8
Output Module N-IO 16
I/O Module N-ID 8
Input Module
Module # 1Module # 2Module # 3Module # 4
Inputs and
Outputs
101 .. 108
Output
201 .. 208 Input
301 .. 308 Input
401 .. 408
Output
301 .. 308
NANO-B
Basic Unit N-OD 8
Output Module N-SV 1
Servo Module N-IO 16
I/O Module
Module # 1Module # 2Module # 3Module # 4
Inputs and
Outputs
101 .. 108
Output
201 .. 208 SV module ! ! !
Input
301 .. 308

13 Expansion Modules PROCESS PLC
176 Jetter AG
13.6 N-IA 4 Module - Analog Inputs
The N-IA 4 module is for measuring analog input voltages and currents. The
measured values are evaluated and processed by the application program.
13.6.1 Physical Dimensions of the N-IA 4
Module
Fig. 43: Physical Dimensions of the Analog Input Module N-IA 4

NANO-B 13.6 N-IA 4 Module - Analog Inputs
Jetter AG 177
13.6.2 Overview and Technical Data
Technical Data of the N-IA 4 Module
Power Supply • centralised arrangement: via
basic unit; cf. fig. 13.1.1:
"Centralised Arrangement on
the JETTER System Bus",
page 151.
• decentralised arrangement:
via power supply N-PS 1, cf.
chapter 13.1.2:
"Decentralised Arrangement
on the JETTER System Bus",
page 151
Connections to the basic unit via JETTER
system bus Male connector SUB-D, 9 pins
Input terminals Screw terminals
Enclosure Aluminium, powder coated,
black
Dimensions (H x W x D in mm) 114 x 45 x 70
Weight 190 g
Mounting DIN Rail
Input quantity 4 channels:
- U 1-4 for voltage
- I 1-4 for current
Voltage Range - Unipolar 0 -10 V
- Bipolar -10 V ... + 10 V
Value range (voltage) - Unipolar 0 ... 4095
- Bipolar -2048 ... 2047
Current range 0 ... 20 mA
Value range (current) 0 ... 2047
Input impedance - Current 220 Ω
Resolution (voltage) 12 Bit
Resolution (current) 11 Bit
Sampling interval < 13 ms
Heat loss of CPU logic circuit 0.3 Watt
Electrical isolation None

13 Expansion Modules PROCESS PLC
178 Jetter AG

NANO-B 13.6 N-IA 4 Module - Analog Inputs
Jetter AG 179
EMC - N-IA 4 Module
Emitted Interference
Parameter Value Reference
Enclosure • Frequency band 30 - 230
MHz, limit 30 dB (µV/m) at
10 m
• Frequency band 230 - 1000
MHz, limit 37 dB (µV/m) at
10 m
(class B)
DIN EN 50081-1
DIN EN 50081-2
DIN EN 55011
Interference Immunity: Enclosure
Parameter Value Reference
RF Field,
amplitude-
modulated
Frequency band 27 -1000
MHz; test signal strength 10 V/m
AM 80 % with 1 kHz
Criterion A
DIN EN 61131-2
DIN EN 50082-2
DIN EN 61000-4-3
Electromagnetic
RF Field, pulse-
modulated
Frequency 900 ± 5 MHz
Test field strength 10 V/m
50 % ON period
Repetition rate 200 Hz
Criterion A
DIN EN 50082-2
DIN EN 61000-4-3
Magnetic Field
with Mains
Frequency
50 Hz
30 A/m DIN EN 50082-2
DIN EN 61000-4-8
ESD Discharge through air:
Test Peak Voltage 15 kV
(Humidity Rating RH-2 / ESD-4)
Contact Discharge:
Test peak voltage 4 kV
(severity level 2)
Criterion A
DIN EN 61131-2
DIN EN 50082-2
DIN EN 61000-4-2
Interference Immunity: Signal and Data Lines
Parameter Value Reference
Asymmetric RF,
amplitude-
modulated
Frequency 0.15 - 80 MHz
Test voltage 10 V
AM 80 % with 1 kHz
Source Impedance 150 Ω
Criterion A
DIN EN 50082-2
DIN EN 61000-4-6
Burst Test voltage 2 kV
tr/tn 5/50 ns
Repetition rate 5 kHz
Criterion A
DIN EN 50082-2
DIN EN 61131-2
DIN EN 61000-4-4

13 Expansion Modules PROCESS PLC
180 Jetter AG
Test with
Damped
Oscillation
Damped Oscillation
Frequency 1 MHz
Source Impedance 200 Ω
Repeat Factor 400/s
Test voltage 1 kV
DIN EN 61131-2
DIN EN 61000-4-12
Interference Immunity: Process, Measuring and Control lines,
Long Bus Lines and Long Control Lines
Parameter Value Reference
Asymmetric RF,
amplitude-
modulated
Frequency 0.15 - 80 MHz
Test voltage 10 V
AM 80 % with 1 kHz
Source Impedance 150 Ω
Criterion A
DIN EN 50082-2
DIN EN 61000-4-6
Burst Test voltage 2 kV
tr/tn 5/50 ns
Repetition rate 5 kHz
Criterion A
DIN EN 50082-2
DIN EN 61131-2
DIN EN 61000-4-4
Interference Immunity: Mains Inputs and Outputs for AC and DC
Parameter Value Reference
Asymmetric RF,
amplitude-
modulated
Frequency 0.15 - 80 MHz
Test voltage 10 V
AM 80 % with 1 kHz
Source Impedance 150 Ω
Criterion A
DIN EN 50082-2
DIN EN 61000-4-6
Burst Test voltage 2 kV
tr/tn 5/50 ns
Repetition rate 5 kHz
Criterion A
DIN EN 50082-2
DIN EN 61131-2
DIN EN 61000-4-4
Test with
Damped
Oscillation
Damped Oscillation
Frequency 1 MHz
Source Impedance 200 Ω
Repeat Factor 400/s
Test voltage 1 kV
Criterion A
DIN EN 61131-2
DIN EN 61000-4-12
EMC - N-IA 4 Module

NANO-B 13.6 N-IA 4 Module - Analog Inputs
Jetter AG 181
*) The typical measuring accuracy is higher.
13.6.3 Description of Connections
On the expansion module, 4 channels with 8 terminals have been provided for the
inputs. Theses terminals are grouped in the following way:
• four terminals for voltage measurement ± 10 V
• four terminals for current measurement 0 through 20 mA
Each channel can be switched individually between voltage and current. All voltage
and current input signals relate to 0 V. Within the module, the 0 V signal is connected
to ground internally via the enclosure.
Accuracy Classes of the N-IA 4 Module
Type of Error Input
Configuration Maximum Error *)
in LSB in LSB
Zero Error • Unipolar ± 5 LSB 12.2 mV
• Bipolar ± 10 LSB 48.8 mV
• Current ± 10 LSB 98 µA
Gain Error • Unipolar ± 10 LSB 24.4 mV
• Bipolar ± 10 LSB 48.8 mV
• Current ± 10 LSB 98 µA
Important!
Apply to the analog inputs of the N-IA 4 module a maximum voltage of 12 V,
or current of 50 mA. This will prevent the N-IA 4 module and the sensor, e.g. a
temperature sensor, from being destroyed.

13 Expansion Modules PROCESS PLC
182 Jetter AG
Fig. 44: Diagram of Input Wiring of an N-IA4 Module
Addressing Analog Inputs
The address is made up of the module number and the number of the respective
input or output:
Coding of the registers:
Important!
To avoid malfunctions the following must be ensured:
• The shielding must be clamped under a strain relief with the greatest possible
surface area.
• The connection between shielding and ground must be electrically conducting.
• The distance "L" of unshielded conductor ends must not exceed 8 cm.

NANO-B 13.6 N-IA 4 Module - Analog Inputs
Jetter AG 183
For communication with the CPU, 10 registers and the output byte have been
provided by the N-IA 4 module. The operating system version number of the module
can always be read from register 9. The other module registers are being defined by
the function of the module. The registers are addressed as follows:
Register number = 3000 + (module number - 2) * 10 + local register number
xx = Module number
yy = Module number -2
z = Local register number (predefined with 0, 1, 2 or 3). This number is of no rele-
vance to this configuration
Example 1: Determining Register Numbers
The number of the second expansion module’s register is determined as follows:
Module number = 3
Local register number = 9
Register number = 3019 + (3-2) * 10 +9 = 3003
Note!
• For determination of the module number, only the non-intelligent modules will
be counted. Intelligent modules, such as SV, SM, PID, etc., located among the
modules, are not being taken into consideration.
• Module number 1 is always assigned to the basic control unit. Starting from
there, the module numbers are being counted left to right.
Input and Output Configuration of the N-IA 4 Module
Inputs A/D Value Voltage Current
Register Unipolar Bipolar
Channel # 1 3yy0 xxx0xxx0 xxx1xxx0 xxxxxxx1
Channel # 2 3yy1 xx0xxx0x xx1xxx0x xxxxxx1x
Channel # 3 3yy2 x0xxx0xx x1xxx0xx xxxxx1xx
Channel # 4 3yy3 0xxx0xxx 1xxx0xxx xxxx1xxx
Output ↑↑↑↑↑↑↑↑ ↑↑↑↑↑↑↑↑ ↑↑↑↑↑↑↑↑
Configura-
tion of virtu-
al outputs
xx01-xx08 87654321 87654321 87654321
Output numbers
Note!
When the register number is called in the SYMPAS program, the number of the
module's OS version is displayed. With inquiries always identify this number.

13 Expansion Modules PROCESS PLC
184 Jetter AG
Example 2: Configuring and Evaluating Measurements
Task definitions with the first expansion module (module # 2):
1.
A unipolar input voltage ranging from 0 to 10 V is to be measured using channel 1.
The output register is register 3000.
2. A bipolar input voltage ranging from -10 V to +10 V is to be measured using
channel 2. The output register is register 3001.
3. An input current ranging from 0 to 20 mA is to be measured using channel 3. The
output register is register 3002.
4.
A unipolar input voltage ranging from 0 to 10 V is to be measured using channel 4.
The output register is register 3003.
Comments on the approach for task # 1:
Through channel 1 a voltage ranging from 0 V to 10 V is to be measured. In the
SYMPAS program, the code of output xx01 becomes 201 and that of output xx05
becomes 205, since the first expansion module is assigned to module number 2. By
resetting inputs 201, and 205 to zero, a unipolar voltage measurement ranging from
0 V through 10 V with a value range from 0 ... 4095 is defined.
The other tasks are accomplished in the same way.
For details refer to the following table:
Note!
To carry out measurements, the virtual outputs for the respective measuring
method (unipolar, bipolar, current) have to be set in the SYMPAS program.
The assignment can be seen from table “Input and Output Configuration of the N-
IA 4 Module”, page 183.
Channel # A/D Value Measurement settings for
Register Unipolar Bipolar Current
Channel # 1 3000 201 = 0
205 = 0
Channel # 2 3001 202 =0
206 =1
Channel # 3 3002 203 = 1
Channel # 4 3003 204 = 0
208 = 0

NANO-B 13.6 N-IA 4 Module - Analog Inputs
Jetter AG 185
13.6.4 Register Description - N-IA 4 Module
Register 3yy0: Channel # 1 for input voltage/current
Function Description
Read Present value for input voltage/current
Value following reset: Present value for applied input
voltage/current
Write Illegal
Value range Voltage - unipolar: 0 ... 4095
- bipolar: -2048 ... 2047
Current: 0 ... 2047
Register 3yy1: Channel # 2 for input voltage/current
Function Description
Read Present value for input voltage/current
Value following reset: Present value for applied
input voltage/current
Write Illegal
Value range Voltage - unipolar: 0 ... 4095
- bipolar: -2048 ... 2047
Current: 0 ... 2047
Register 3yy2: Channel # 3 for input voltage/current
Function Description
Read Present value for input voltage/current
Value following reset: Present value for applied input
voltage/current
Write Illegal
Value range Voltage - unipolar: 0 ... 4095
- bipolar: -2048 ... 2047
Current: 0 ... 2047

13 Expansion Modules PROCESS PLC
186 Jetter AG
Register 3yy3: Channel # 4 for input voltage/current
Function Description
Read Present value for input voltage/current
Value following reset: Present value for applied input
voltage/current
Write Illegal
Value range Voltage - unipolar: 0 ... 4095
- bipolar: -2048 ... 2047
Current: 0 ... 2047
Register 3yy9: Version number of the operating
system
Function Description
Read Version number of the operating system
e.g. 101= V 1.01
Write Illegal
Value range 23-bit-signed integer

NANO-B 13.7 N-OA 2 and N-OA 4 Modules - Analog Outputs
Jetter AG 187
13.7 N-OA 2 and N-OA 4 Modules - Analog
Outputs
The N-OA 2 and N-OA 4 modules are for outputting analog voltages. These voltage
values are used as manipulated variables, for example, for actuators etc. Such
voltage values are defined in a user program, such as SYMPAS, and are output by
the module according to definition.
13.7.1 Physical Dimensions of the N-OA 2, and
N-OA 4 Modules
Fig. 45: Physical Dimensions of the Analog Output Module N-OA 2
Physical
Dimensions of
the N-OA 2
Module

13 Expansion Modules PROCESS PLC
188 Jetter AG
Fig. 46: Physical Dimensions of the Analog Output Module N-OA 4
Physical
Dimensions of
the N-OA 4
Module

NANO-B 13.7 N-OA 2 and N-OA 4 Modules - Analog Outputs
Jetter AG 189
13.7.2 Overview and Technical Data
*) The typical output voltage accuracy is higher.
Technical Data of the N-OA 2, and N-OA 4 Modules
Power Supply • centralised arrangement: via basic
unit; cf. chapter 13.1: "Topology of
the JETTER System Bus", page 150
• decentralised arrangement: via
power supply N-PS 1, cf. chapter
13.1.2: "Decentralised Arrangement
on the JETTER System Bus", page
151
Connections to the basic unit via
JETTER system bus Male connector SUB-D, 9 pins
Output terminals Screw terminals
Enclosure Aluminium, powder coated, black
Dimensions (H x W x D in mm) 114 x 45 x 70
Weight 200 g
Mounting DIN Rail
Number of outputs (N-OA 2) 2 channels: - U 1-2 for voltage
Number of outputs (N-OA 4) 4 channels: - U 1-4 for voltage
Voltage Range - Bipolar -10 V ... + 10 V
Value range (voltage): - Bipolar -2048 ... 2047
Resolution (voltage) 12 Bit
Voltage supply of analog outputs DC 24 V
-15% through +20%, 150 mA
(maximum)
Output current max. 10 mA
Delay Time < 4 ms
Electrical isolation None
Heat loss of CPU logic circuit 0.3 Watt
Output Voltage Accuracy Classes of the N-OA 2,
and N-OA 4 Modules
Type of Error Input
Configuration Maximum Error *)
in LSB in mV
Zero Error Bipolar ± 6 LSB 29.3 mV
Gain Error Bipolar ± 6 LSB 29.3 mV

13 Expansion Modules PROCESS PLC
190 Jetter AG
EMC of the N-OA 2, and N-OA 4 Modules
Emitted Interference
Parameter Value Reference
Enclosure • Frequency band 30 - 230
MHz, limit 30 dB (µV/m)
at 10 m
• Frequency band 230 - 1000
MHz, limit 37 dB (µV/m)
at 10 m
(class B)
DIN EN 50081-1
DIN EN 50081-2
DIN EN 55011
Interference Immunity: Enclosure
Parameter Value Reference
RF Field,
amplitude-
modulated
Frequency band 27 -1000 MHz;
test signal strength 10 V/m
AM 80 % with 1 kHz
Criterion A
DIN EN 61131-2
DIN EN 50082-2
DIN EN 61000-4-3
Electromagnetic
RF Field, pulse-
modulated
Frequency 900 ± 5 MHz
Test field strength 10 V/m
50 % ON period
Repetition rate 200 Hz
Criterion A
DIN EN 50082-2
DIN EN 61000-4-3
Magnetic Field
with Mains
Frequency
50 Hz
30 A/m DIN EN 50082-2
DIN EN 61000-4-8
ESD Discharge through air:
Test Peak Voltage 15 kV
(Humidity Rating RH-2 / ESD-4)
Contact Discharge:
Test peak voltage 4 kV
(severity level 2)
Criterion A
DIN EN 61131-2
DIN EN 50082-2
DIN EN 61000-4-2
Interference Immunity: Signal and Data Lines
Parameter Value Reference
Asymmetric RF,
amplitude-
modulated
Frequency 0.15 - 80 MHz
Test voltage 10 V
AM 80 % with 1 kHz
Source Impedance 150 Ω
Criterion A
DIN EN 50082-2
DIN EN 61000-4-6
Burst Test voltage 2 kV
tr/tn 5/50 ns
Repetition rate 5 kHz
Criterion A
DIN EN 50082-2
DIN EN 61131-2
DIN EN 61000-4-4

NANO-B 13.7 N-OA 2 and N-OA 4 Modules - Analog Outputs
Jetter AG 191
Test with
Damped
Oscillation
Damped Oscillation
Frequency 1 MHz
Source Impedance 200 Ω
Repeat Factor 400/s
Test voltage 1 kV
DIN EN 61131-2
DIN EN 61000-4-12
Interference Immunity: Process, Measuring and Control lines,
Long Bus Lines and Long Control Lines
Parameter Value Reference
Asymmetric RF,
amplitude-
modulated
Frequency 0.15 - 80 MHz
Test voltage 10 V
AM 80 % with 1 kHz
Source Impedance 150 Ω
Criterion A
DIN EN 50082-2
DIN EN 61000-4-6
Burst Test voltage 2 kV
tr/tn 5/50 ns
Repetition rate 5 kHz
Criterion A
DIN EN 50082-2
DIN EN 61131-2
DIN EN 61000-4-4
Interference Immunity: Mains Inputs and Outputs for AC and DC
Parameter Value Reference
Asymmetric RF,
amplitude-
modulated
Frequency 0.15 - 80 MHz
Test voltage 10 V
AM 80 % with 1 kHz
Source Impedance 150 Ω
Criterion A
DIN EN 50082-2
DIN EN 61000-4-6
Burst Test voltage 2 kV
tr/tn 5/50 ns
Repetition rate 5 kHz
Criterion A
DIN EN 50082-2
DIN EN 61131-2
DIN EN 61000-4-4
Test with
Damped
Oscillation
Damped Oscillation
Frequency 1 MHz
Source Impedance 200 Ω
Repeat Factor 400/s
Test voltage 1 kV
Criterion A
DIN EN 61131-2
DIN EN 61000-4-12
EMC of the N-OA 2, and N-OA 4 Modules

13 Expansion Modules PROCESS PLC
192 Jetter AG
13.7.3 Description of Connections
On the expansion module, 2 resp. 4 channels have been provided for the outputs.
Each channel can be switched individually and provides bipolar voltage values
of ±10 V. All voltage signals relate to 0 V. Within the module, the 0 V signal is
connected to ground internally via the enclosure.
Fig. 47: Example: Wiring of Outputs of the N-OA 4 Module
Important!
The supply voltage for analog outputs must not exceed 28.8 Volt (150 mA).
This will prevent the N-OA 2, resp. N-OA 4 module and possibly the actuator from
being destroyed.

NANO-B 13.7 N-OA 2 and N-OA 4 Modules - Analog Outputs
Jetter AG 193
Coding of the registers:
For communication with the CPU, 3 registers have been provided by the N-OA 2
module, and 5 registers by the N-OA 4 module. The operating system version
number of the module can always be read from register 9. The registers are
addressed as follows:
Register number = 3000 + (module number - 2) * 10 + local register number
Output of voltage values to the actuators is carried out via output channels 1 and 2
for the N-OA 2 module, resp. 1 through 4 for the N-OA 4 module.
Example: Definition of Output Voltage
Value 1534 is assigned to channel 1 (register 3000). The resulting voltage is 7.5 volt.
Addressing
Scheme for
Analog Outputs
The register address is made up of the module number and the respective output
number:
Note!
• For determination of the module number, only the non-intelligent modules will
be counted. Intelligent modules, such as SV, SM, PID, etc., located among the
modules, are not being taken into consideration.
• Module number 1 is always assigned to the basic control unit. Starting from
there, the module numbers are being counted left to right.

13 Expansion Modules PROCESS PLC
194 Jetter AG
YY = Module number -2
YY = Module number -2
Example: Determining Register Numbers
The number of the second expansion module’s register is determined as follows:
Module number = 3
Local register number = 9
Register number = 3019 + (3-2) * 10 +9 = 3003
N-OA 2 Module: Register assignment for analog
outputs
Outputs D/A value
Register
Voltage
Bipolar
Channel # 1 3yy0 -10 V through +10 V
Channel # 2 3yy1 -10 V through +10 V
N-OA 4 Module: Register assignment for analog
outputs
Outputs D/A value
Register
Voltage
Bipolar
Channel # 1 3yy0 -10 V through +10 V
Channel # 2 3yy1 -10 V through +10 V
Channel # 3 3yy2 -10 V through +10 V
Channel # 4 3yy3 -10 V through +10 V
Note!
When the register number is called in the SYMPAS program, the number of the
module's OS version is displayed. With inquiries always identify this number.

NANO-B 13.7 N-OA 2 and N-OA 4 Modules - Analog Outputs
Jetter AG 195
13.7.4 Register Description - N-OA 2, and N-OA
4 Modules
Register 3yy0 for N-OA 2 and N-OA 4 Modules:
Channel # 1 - Output Voltage
Function Description
Read Present value of the output voltage
Value following reset: 0
Write New output voltage
Value range Voltage - bipolar: -2048 ... 2047
Register 3yy1 for N-OA 2 and N-OA 4 Modules:
Channel # 2 - Output Voltage
Function Description
Read Present value of the output voltage
Value following reset: 0
Write New output voltage
Value range Voltage - bipolar: -2048 ... 2047
Register 3yy2 for N-OA 4 Module only:
Channel # 3 - Output Voltage
Function Description
Read Present value of the output voltage
Value following reset: 0
Write New output voltage
Value range Voltage - bipolar: -2048 ... 2047

13 Expansion Modules PROCESS PLC
196 Jetter AG
Register 3yy3 for N-OA 4 Module only:
Channel # 4 - Output Voltage
Function Description
Read Present value of the output voltage
Value following reset: 0
Write New output voltage
Value range Voltage - bipolar: -2048 ... 2047
Register 3yy9 for N-OA 2 and N-OA 4 Modules:
Version Number of the Operating System
Function Description
Read Version number of the operating system
e.g. 101= V 1.01
Write Illegal
Value range 23-bit-signed integer

NANO-B 13.8 N-CNT 1 Module - Single and Dual-Channel Counter
Jetter AG 197
13.8 N-CNT 1 Module - Single and Dual-
Channel Counter
The N-CNT 1 module is for counting events. In this module a single- and dual-
channel counter is included. The single-channel counter is used e.g. as workpiece
counter, and the dual-channel counter e.g. as length counter. The measured values
are evaluated and processed by the application program.
13.8.1 Physical Dimensions of the N-CNT 1
Module
Fig. 48: Physical Dimensions of the Digital Counter Module N-CNT 1

13 Expansion Modules PROCESS PLC
198 Jetter AG
13.8.2 Overview and Technical Data
Technical Data of the N-CNT 1 Module
Power Supply • centralised arrangement: via basic
unit; cf. chapter 13.1: "Topology of
the JETTER System Bus", page 150
• decentralised arrangement: via
power supply N-PS 1, cf. chapter
13.1.2: "Decentralised Arrangement
on the JETTER System Bus", page
151
Connections to the basic unit via
JETTER system bus Male connector SUB-D, 9 pins
Connection to counter inputs • Screw terminals
• Male connector SUB-D, 15 pins
Enclosure Aluminium, powder coated, black
Dimensions (H x W x D in mm) 114 x 45 x 69
Weight 190 g
Mounting DIN Rail
Quantity of counters • 1 Single-channel counter
• 1 dual-channel counter
Maximum counting frequency
(single-channel counter) 10 kHz
Voltage input (single-channel counter) 24 Volt
Maximum counting frequency
(dual-channel counter) • 500 kHz: at 24 Volt
• 1 MHz: at 5 Volt
Voltage input (dual-channel counter) • 24 Volt with operating point:
- signal voltage ON at 15 V minimum
- signal voltage OFF at 10 V
maximum
• 5 Volt differential voltage
Electrical isolation None
Heat loss of CPU logic circuit 0.5 Watt
Heat loss of incremental encoder input 0.5 Watt

NANO-B 13.8 N-CNT 1 Module - Single and Dual-Channel Counter
Jetter AG 199
EMC - N-CNT 1 Module
Emitted Interference
Parameter Value Reference
Enclosure • Frequency band 30 - 230
MHz, limit 30 dB (µV/m) at
10 m
• Frequency band 230 - 1000
MHz, limit 37 dB (µV/m) at
10 m
(class B)
DIN EN 50081-1
DIN EN 50081-2
DIN EN 55011
Interference Immunity: Enclosure
Parameter Value Reference
RF Field,
amplitude-
modulated
Frequency band 27 -1000
MHz; test signal strength 10 V/m
AM 80 % with 1 kHz
Criterion A
DIN EN 61131-2
DIN EN 50082-2
DIN EN 61000-4-3
Electromagnetic
RF Field, pulse-
modulated
Frequency 900 ± 5 MHz
Test field strength 10 V/m
50 % ON period
Repetition rate 200 Hz
Criterion A
DIN EN 50082-2
DIN EN 61000-4-3
Magnetic Field
with Mains
Frequency
50 Hz
30 A/m DIN EN 50082-2
DIN EN 61000-4-8
ESD Discharge through air:
Test Peak Voltage 15 kV
(Humidity Rating RH-2 / ESD-4)
Contact Discharge:
Test peak voltage 4 kV
(severity level 2)
Criterion A
DIN EN 61131-2
DIN EN 50082-2
DIN EN 61000-4-2
Interference Immunity: Signal and Data Lines
Parameter Value Reference
Asymmetric RF,
amplitude-
modulated
Frequency 0.15 - 80 MHz
Test voltage 10 V
AM 80 % with 1 kHz
Source Impedance 150 Ω
Criterion A
DIN EN 50082-2
DIN EN 61000-4-6
Burst Test voltage 2 kV
tr/tn 5/50 ns
Repetition rate 5 kHz
Criterion A
DIN EN 50082-2
DIN EN 61131-2
DIN EN 61000-4-4

13 Expansion Modules PROCESS PLC
200 Jetter AG
Test with
Damped
Oscillation
Damped Oscillation
Frequency 1 MHz
Source Impedance 200 Ω
Repeat Factor 400/s
Test voltage 1 kV
DIN EN 61131-2
DIN EN 61000-4-12
Interference Immunity: Process, Measuring and Control lines,
Long Bus Lines and Long Control Lines
Parameter Value Reference
Asymmetric RF,
amplitude-
modulated
Frequency 0.15 - 80 MHz
Test voltage 10 V
AM 80 % with 1 kHz
Source Impedance 150 Ω
Criterion A
DIN EN 50082-2
DIN EN 61000-4-6
Burst Test voltage 2 kV
tr/tn 5/50 ns
Repetition rate 5 kHz
Criterion A
DIN EN 50082-2
DIN EN 61131-2
DIN EN 61000-4-4
Interference Immunity: Mains Inputs and Outputs for AC and DC
Parameter Value Reference
Asymmetric RF,
amplitude-
modulated
Frequency 0.15 - 80 MHz
Test voltage 10 V
AM 80 % with 1 kHz
Source Impedance 150 Ω
Criterion A
DIN EN 50082-2
DIN EN 61000-4-6
Burst Test voltage 2 kV
tr/tn 5/50 ns
Repetition rate 5 kHz
Criterion A
DIN EN 50082-2
DIN EN 61131-2
DIN EN 61000-4-4
Test with
Damped
Oscillation
Damped Oscillation
Frequency 1 MHz
Source Impedance 200 Ω
Repeat Factor 400/s
Test voltage 1 kV
Criterion A
DIN EN 61131-2
DIN EN 61000-4-12
EMC - N-CNT 1 Module

NANO-B 13.8 N-CNT 1 Module - Single and Dual-Channel Counter
Jetter AG 201
13.8.3 Description of Connections
For input purposes the expansion module is provided with 2 counters equipped with
4 terminals and one SUB-D connector, 15 pins. It is possible to operate the single-
and the dual-channel counter in parallel. Inputs are split into:
• Terminals for 24 Volt single-channel counter signals
• Terminals for 24 Volt dual-channel counter control signals
• Transducers with 24 Volt signals or 5 Volt differential signals are connected to the
dual-channel counter input via the 15-pin SUB-D connector (RS422 port). Signals
of such transducers can be read in through adjustable digital filters.
• As an alternative of using a dual-channel counter, an SSI absolute encoder can
be connected to the 15-pin SUB-D port.
Fig. 49: Example: Input Wiring of the N-CNT 1 Module
Note!
• All voltage input signals relate to 0 V. Within the module, the 0 V signal is
connected to ground internally via the enclosure.
• Configuration of the module is carried out through the virtual outputs.
• Do not use inverted (negative) signals for 24 Volt encoder inputs. Inverted
signals cannot be evaluated.
Important!
Make sure that to the counter inputs of the N-CNT 1 module a maximum voltage
of 24 V ± 10% is applied. This will prevent the N-CNT 1 module and the
incremental encoder from being destroyed.

13 Expansion Modules PROCESS PLC
202 Jetter AG
*) The counting inputs, as well as the reference signal of the dual-channel counter
(K0, K1, K2 and REF) can be filtered digitally. This means that a counting pulse,
resp. reference pulse will only be processed if a predefined set length is exceeded.
This way, noise pulses are suppressed. For more information see register 3yy8 on
page 211.
**) Terminals are not shown separately as detail.
Detail 1
Inputs of the Single-Channel Counter Module N-CNT 1
Terminals:
–0 V
– S: Counter input
Detail 2
ENC Inputs of the Dual-Channel Counter Module N-CNT 1
Male connector
SUB-D, 15 pins
PIN
SSI Absolute
Position Encoder
24 Volt
Encoder
*)
5 Volt Differential
Voltage
1GND GND GND
2 Reserved K0 + K0 +
3 Reserved Reserved K0 -
4 DATA + K1 + K1 +
5 DATA - Reserved K1 -
6 Reserved K2 + K2 +
7 Reserved Reserved K2 -
8 SSI-CLK - Reserved Reserved
9 SSI-CLK + Reserved Reserved
10 5 Volt (-5%) encoder
supply with a
maximum input
current of 100 mA
Reserved 5 Volt (-5%) enco-
der supply with a
maximum input
current of 100 mA
11 Reserved Reserved Reserved
12 Reserved Reserved Reserved
13 Reserved Reserved Reserved
14 Reserved Reserved Reserved
15 Reserved Reserved Reserved
Terminals **):
- 0 V
- STR: Strobe
- REF: Reference

NANO-B 13.8 N-CNT 1 Module - Single and Dual-Channel Counter
Jetter AG 203
Coding of Counter Registers
Module number 1 is always assigned to the basic control unit. Starting from there,
the module numbers are being counted left to right.
For communication with the CPU, 6 registers have been provided by the N-CNT 1
module. The operating system version number of the module can always be read
from register 9. The other module registers are being defined by the function of the
module. The registers are addressed as follows:
Register number = 3000 + (module number - 2) * 10 + local register number
Example: Determination of the register numbers
The number of the third expansion module’s register is determined as follows:
Module number = 4
Local register number = 9
Register number = 3029 + (4-2) * 10 +9 = 3003
Important!
To avoid malfunctions the following must be ensured:
• The shielding must be clamped under a strain relief with the greatest possible
surface area.
• The connection between shielding and ground must be electrically conducting.
• The distance "L" of unshielded conductor ends must not exceed 8 cm.
Register
Addressing The address is made up of the module number and the number of the respective
input and output:
Note!
For determination of the module number, only the non-intelligent modules will be
counted. Intelligent modules, such as SV, SM, PID, etc., located among the
modules, are not being taken into consideration.

13 Expansion Modules PROCESS PLC
204 Jetter AG
*) Bit 3 in the status register 3yy3 is reset by entering 1 during configuration.
xx = Module number
YY = Module number -2
Note!
When the register number is called in the SYMPAS program, the number of the
module's OS version is displayed. With inquiries always identify this number.
Addressing the
Virtual Outputs Configuration of the N-CNT 1 Module
Counter Register
values Configuration and action of virtual outputs
Dual-channel
counter: 3yy0 xx01: = 0 enable STR
disable REF
through = 1 enable REF
disable STR *)
3yy3 xx02: = 0 Dual-channel circuit configu-
ration with quadruple
evaluation
= 1 Single-channel circuit confi-
guration with single evalu-
ation. The rising edge is
counted only.
3yy5 xx03: = 0 Transmission of actual axis
position is stopped.
= 1 Transmission of actual axis
position is started and sent to
the bus.
SSI Absolute
Position Encoder 3yy6 xx04: = 0 Dual-channel counter
= 1 SSI Absolute Position
Encoder
xx06: = 0 Gray code evaluation
= 1 Binary code evaluation
xx07: = 0 Parity check OFF
= 1 Parity check ON
xx08: = 0 odd parity
= 1 even parity
Single-channel
counter: 3yy4 xx05: = 0 counting up
= 1 counting down

NANO-B 13.8 N-CNT 1 Module - Single and Dual-Channel Counter
Jetter AG 205
It is possible to operate the dual-channel counter both as single-channel and dual-
channel counter. Selection between the counter types is made by setting the virtual
output xx02.
Whenever the dual-channel counter is operated as single-channel counter, the
counting direction is defined through the voltage applied to channel 2 (K2). In this
case, the following conditions apply:
• for positive counting direction K2 = 0 (0 V);
• for negative counting direction K2 = 1 (24 V).
Setting the Dual-Channel Counter to Zero
The dual-channel counter can be set to zero (initialisation) either through hardware
or through software.
• For initialisation through hardware the input of terminal REF is to be set to zero
(REF = 0) Through its 15-pin SUB-D connector, the incremental encoder supplies
K0 = 1 (refer to fig. 50: "Pulse sequence of counting signals", page 206).
• Initialisation via software is carried out by entering zero into register 3yy0.
When the dual-channel counter is set to zero, bit 3 of the status register 3yy3 is set.
The status register 3yy3 is scanned by the application program.
Strobe Function
The strobe function can only be used with the dual-channel counter. In order to
activate the strobe function, the virtual output zz01 of the dual-channel counter
must be set to zero.
The strobe function is used to store a count to register 3yy2 when a signal (rising
edge) is applied. The delay time of the display caused by the strobe function is less
than 1 ms.
Once the strobe signal is applied, bit 0 is set in the status register 3yy3 which is
scanned by the application program.
Multiple strobing is indicated by bit 4.
Bits 0 and 4 have to be reset by the application program.

13 Expansion Modules PROCESS PLC
206 Jetter AG
Fig. 50: Pulse sequence of counting signals

NANO-B 13.8 N-CNT 1 Module - Single and Dual-Channel Counter
Jetter AG 207
13.8.4 Register Description - N-CNT 1 Module
Register 3yy0: Count of Dual-Channel Counter
Function Description
Read Maximum count of dual-channel counter
Value following reset: 0
Write New count of dual-channel counter
Value range -8388608 ... 8388607
Register 3yy1: Offset value of Dual-Channel Counter
Function Description
Read Present offset value of dual-channel counter
Value following reset: 0
Write New offset value of dual-channel counter
Value range -8388608 ... 8388607
Register 3yy2: Strobe Value of Dual-Channel Counter
Function Description
Read Last strobe value of dual-channel counter
Value following reset: 0
Write Illegal
Value range -8388608 ... 8388607
Register 3yy3: Status of Dual-Channel Counter
Function Description
Read Status of dual-channel counter (bit-coded)
– Bit 0: Count is strobed
– Bit 3: Counter set to zero
– Bit 4: Strobing value is overwritten
(strobing signal before reset of strobe message)
Value following reset: 0
Write Bits 0 and 4 are reset
Value range 0 ... 31

13 Expansion Modules PROCESS PLC
208 Jetter AG
*) It is possible to use the N-CNT 1 module in a servo control system as master
module for position modules of the NANO series, such as N-SV1, CAN-DIMA, N-
SM2, N-SM1D. In this role, the master module N-CNT 1 is not controlled. The axis
which is controlled by the positioning module is to follow the master with a fixed or
variable transmission ratio as to position. In this case, the position encoder,
mounted on the master axis, is connected to the N-CNT 1 module. This module
then transmits the read-out position and the interval between two scans to the
positioning module via JETTER system bus. Then, the position value can be read
out of register 1y195.
Register 3yy5 controls the transmission rate, thus, the bus load. In case register
3yy5 = 0, about every 300 µs position is sent after each scan cycle. In normal
operating mode, such a high transmission rate is not required for good servo control.
With insignificant bus load caused by other modules, such a high transmission rate
has no adverse effect.
Register 3yy4: Count of Single-Channel Counter
Function Description
Read Present count of Single-Channel Counter
Value following reset: 0
Write New count of Single-Channel Counter
Value range -8388608 ... 8388607
Register 3yy5: Transmitting Rate of Actual Position to
an Intelligent Servo or Stepper Motor Module
Function Description
Read Present value of transmitting rate *)
Value following reset: 0
Write New value of transmitting rate
Value range 1 ... 5

NANO-B 13.8 N-CNT 1 Module - Single and Dual-Channel Counter
Jetter AG 209
*) The value of register 3yy6 is calculated using the pulse number. With the given
pulse number the word size of the absolute value is calculated by the following
formula:
In order to use register 3yy6, an SSI absolute encoder is read in via the inputs of the
dual-channel counter. The SSI cycle is read via PIN 8 and PIN 9 and the data bits via
PIN 4 and PIN 5 of the 15-pin SUB-D connector (see “ENC Inputs of the Dual-
Channel Counter Module N-CNT 1” auf Seite 202).
The SSI cycle is output with a frequency of 100 kHz. This clock frequency permits
use of cables of up to 400 meters in length.
In order to activate the absolute encoder, it is required to switch over between the
dual-channel counter and the SSI absolute encoder through output xx04.
Absolute encoders output their position value either in Gray code or in binary code.
Evaluation can be switched over between Gray code and binary code using output
xx06.
In order to activate parity check for an SSI absolute encoder, output xx07 must be
set to 1. Once parity check is activated, you can toggle between even and odd parity
through output xx08.
If the N-CNT 1 module detects a parity error, the position value received is being
ignored and register 3yy7 is incremented.
Register 3yy6: Word Size of Absolute Value
Function Description
Read Present value of the word size of the absolute value *)
Value following reset: 0
Write New value of the word size of the absolute value
Value range 0
...
19495
25639
27687
...
50215
52263
at pulse number = 9
at pulse number = 12
at pulse number = 13
...
at pulse number = 24
at pulse number = 25
Register 3yy6 PulseeNumber 1+()2×()1
–
()1024×()39+=

13 Expansion Modules PROCESS PLC
210 Jetter AG
*) Once a parity error is detected, register 3yy7 is incremented by 1. The count is set
by the application program. For normal operation, the count is set to zero.
Register 3yy7: Parity Error Count
Function Description
Read Present parity error count *)
Value following reset: 0
Write New parity error count
Value range -8388608 ... 8388607
Note!
If parity check is activated, calculations for the value of register 3yy6 have to be
carried out using a PPR count incremented by 1 as against the PPR count preset
by the encoder.
Example: If the encoder has got a resolution of 4096 increments per revolution
and 4096 revolutions, for calculations in register 3yy6 a PPR count of 24 has to
be used if a check of parity errors is not carried out. Once check of parity errors is
carried out, a PPR count of 25 has to be used for calculations.

NANO-B 13.8 N-CNT 1 Module - Single and Dual-Channel Counter
Jetter AG 211
*) In register 3xx8 a filter frequency is preset. This filter frequency is referred to as
useful signal is being processed unfilteredly. Using this useful signal, the value for
register 3xx8 is calculated by the following formula:
Register 3yy8: Filter Frequency
Function Description
Read Present value of filter frequency *)
Value following reset: 0
Write New value of filter frequency
Value range 0: no filter frequency
192: feff = 1 MHz
... ...
65472: feff = 3906.25 Hz
Register 3yy8 4000000
feff
-----------------------1–64× with feff in Hz=
Note!
The filter frequency of register 3yy8 can only be used for the dual-channel
counter!
Register 3yy9: Version number of the operating
system
Function Description
Read Version number of the operating system
e.g. 101= V 1.01
Value following reset: Version number of the operating
system
Write Illegal
Value range 0 ... 8388607

13 Expansion Modules PROCESS PLC
212 Jetter AG
13.9 Serial Interface Module N-SER 1
The N-SER 1 module provides the user with a programmable serial interface (PRIM).
Through this module, for instance, data of a pair of scales, communicating via a
RS-232 interface, can be sensed. While doing so, data are exchanged, for example,
with a SYMPAS application program.
13.9.1 Physical Dimensions of the N-SER 1
Module
Fig. 51: Physical Dimensions of the Serial Interface Module N-SER 1

NANO-B 13.9 Serial Interface Module N-SER 1
Jetter AG 213
13.9.2 Overview and Technical Data
*) The N-SER 1 module supports these protocols only.
Technical Data of the N-SER 1 Module
Power Supply • centralised arrangement: via basic
unit; cf. chapter 13.1: "Topology of
the JETTER System Bus", page 150
• decentralised arrangement: via
power supply N-PS 1, cf. chapter
13.1.2: "Decentralised Arrangement
on the JETTER System Bus", page
151
Connections to the basic unit via
JETTER system bus Male connector SUB-D, 9 pins
Serial interface port Male connector SUB-D, 15 pins
Enclosure Aluminium, powder coated, black
Dimensions (H x W x D in mm) 114 x 45 x 69
Weight 190 g
Mounting DIN Rail
User-Programmable Interface 15-pin socket for:
RS 232: 150 ... 19200 bits/s*)
RS 422: 150 ... 19200 bits/s*)
or
RS 485: 150 ... 115200 bits/s*)
Electrical isolation None
Heat loss of CPU logic circuit 0.35 Watt
Rated current consumption approx. 70 mA
LEDs of the N-SER 1 module
Tx (Transmit Data): The diode will flash up each time a bit is sent.
Rx (Receive Data): The diode will flash up each time a bit is
received.

13 Expansion Modules PROCESS PLC
214 Jetter AG
EMC - N-SER 1 Module
Emitted Interference
Parameter Value Reference
Enclosure • Frequency band 30 - 230
MHz, limit 30 dB (µV/m) at
10 m
• Frequency band 230 - 1000
MHz, limit 37 dB (µV/m) at
10 m
(class B)
DIN EN 50081-1
DIN EN 50081-2
DIN EN 55011
Interference Immunity: Enclosure
Parameter Value Reference
RF Field,
amplitude-
modulated
Frequency band 27 -1000 MHz;
test signal strength 10 V/m
AM 80 % with 1 kHz
Criterion A
DIN EN 61131-2
DIN EN 50082-2
DIN EN 61000-4-3
Electromagnetic
RF Field, pulse-
modulated
Frequency 900 ± 5 MHz
Test field strength 10 V/m
50 % ON period
Repetition rate 200 Hz
Criterion A
DIN EN 50082-2
DIN EN 61000-4-3
Magnetic Field
with Mains
Frequency
50 Hz
30 A/m DIN EN 50082-2
DIN EN 61000-4-8
ESD Discharge through air:
Test Peak Voltage 15 kV
(Humidity Rating RH-2 / ESD-4)
Contact Discharge:
Test peak voltage 4 kV
(severity level 2)
Criterion A
DIN EN 61131-2
DIN EN 50082-2
DIN EN 61000-4-2
Interference Immunity: Signal and Data Lines
Parameter Value Reference
Asymmetric RF,
amplitude-
modulated
Frequency 0.15 - 80 MHz
Test voltage 10 V
AM 80 % with 1 kHz
Source Impedance 150 Ω
Criterion A
DIN EN 50082-2
DIN EN 61000-4-6
Burst Test voltage 2 kV
tr/tn 5/50 ns
Repetition rate 5 kHz
Criterion A
DIN EN 50082-2
DIN EN 61131-2
DIN EN 61000-4-4

NANO-B 13.9 Serial Interface Module N-SER 1
Jetter AG 215
Test with
Damped
Oscillation
Damped Oscillation
Frequency 1 MHz
Source Impedance 200 Ω
Repeat Factor 400/s
Test voltage 1 kV
DIN EN 61131-2
DIN EN 61000-4-12
Interference Immunity: Process, Measuring and Control lines,
Long Bus Lines and Long Control Lines
Parameter Value Reference
Asymmetric RF,
amplitude-
modulated
Frequency 0.15 - 80 MHz
Test voltage 10 V
AM 80 % with 1 kHz
Source Impedance 150 Ω
Criterion A
DIN EN 50082-2
DIN EN 61000-4-6
Burst Test voltage 2 kV
tr/tn 5/50 ns
Repetition rate 5 kHz
Criterion A
DIN EN 50082-2
DIN EN 61131-2
DIN EN 61000-4-4
Interference Immunity: Mains Inputs and Outputs for AC and DC
Parameter Value Reference
Asymmetric RF,
amplitude-
modulated
Frequency 0.15 - 80 MHz
Test voltage 10 V
AM 80 % with 1 kHz
Source Impedance 150 Ω
Criterion A
DIN EN 50082-2
DIN EN 61000-4-6
Burst Test voltage 2 kV
tr/tn 5/50 ns
Repetition rate 5 kHz
Criterion A
DIN EN 50082-2
DIN EN 61131-2
DIN EN 61000-4-4
Test with
Damped
Oscillation
Damped Oscillation
Frequency 1 MHz
Source Impedance 200 Ω
Repeat Factor 400/s
Test voltage 1 kV
Criterion A
DIN EN 61131-2
DIN EN 61000-4-12
EMC - N-SER 1 Module

13 Expansion Modules PROCESS PLC
216 Jetter AG
13.9.3 Description of Connections
The user can select from interfaces with the specifications RS-232, RS-422 or RS-
485 according to the diagram depicted in fig. 52.
Fig. 52: Block Diagram of Interfaces of the N-SER 1 module
*) For technical specifications on cable length, diameter, wiring and shielding see
chapter 2.2: "Electrical Connection", page 18.
Pin Assignment - 15-pin male SUB-D connector *)
PIN Signal Interface Comment
1- - -
2 TXD RS232 Transmit Data
3 RXD RS232 Receive Data
4 RTS RS232 Output
5 CTS RS232 Input
6- - -
7GND - -
8 Data + RS485 -
9 Data - RS485 -
10 SDB RS422 Sending
11 SDA RS422 Sending
12 RDB RS422 Receiving
13 RDA RS422 Receiving
14 - - -
15 - - -

NANO-B 13.9 Serial Interface Module N-SER 1
Jetter AG 217
Coding of the registers: 3yyz
Module number 1 is always assigned to the basic control unit. Starting from there,
the module numbers are being counted left to right.
For communication with the CPU, 7 registers have been provided by the N-SER 1
module. The operating system version number of the module can always be read
from register 9. The other module registers are being defined by the function of the
module. The registers are addressed as follows:
Register number = 3000 + (module number - 2) * 10 + local register number
Examples: Determination of the register numbers
The number of the first expansion module’s register is determined as follows:
Module number = 2
Local register number = 3 (sending buffer)
Register number = 3000 + (2-2) * 10 +3 = 3003
Interface with
the Application
Program
The interface between the module and the user's program is made up of seven
registers.
These registers are for configuring of the modules and for querying status
information.
Register
Addressing The register address is made up of the module number and the respective register
number.
Note!
For determination of the module number, only the non-intelligent modules will be
counted. Intelligent modules, such as N-SV 1, N-SM 2, N-PID 1, etc., located
among the digital input and output modules, are not being taken into consideration.

13 Expansion Modules PROCESS PLC
218 Jetter AG
The number of the third expansion module’s register is determined as follows:
Module number = 4
Local register number = 9 (OS version)
Register number = 3029 + (4-2) * 10 +9 = 3003
Coding of the virtual outputs yyzz
Example: Determination of virtual outputs
Determination of the virtual output 1 of the 3rd expansion module
Module number = 4
Output number = 1
Number of the virtual output = 401
Note!
When the register number is called in the SYMPAS program, the number of the
module's OS version is displayed. With inquiries always identify this number.
Addressing the
Virtual Outputs Hard and software flow control is activated via the virtual outputs, which are
addressed as is being described below.

NANO-B 13.9 Serial Interface Module N-SER 1
Jetter AG 219
13.9.4 Register Description - N-SER 1 Module
*) Rx signal was logically 0 for the duration of one byte
The status register is bit-coded, i.e. each bit indicates a specific state.
The status register is cleared when reading.
Register 3yy0: Status register
Function Description
Read Present interface state
Bit 0: 0
Bit 1: 1=Overflow receiving buffer
Bit 2: 1=Parity error during reception
Bit 3: 1=Framing error during reception
Bit 4: 1=Breaking-off condition1 *)
Bit 5: 0
Bit 6: 0
Bit 7: 1=Error in the present FIFO data
Value following reset: 0
Write Illegal
Value range 0 .. 255
Register 3yy1: Baud Rate
Function Description
Read Present value of the baud rate
Value following reset: 6
Write new baud rate:
0 150 bits/s
1 300 bits/s
2 600 bits/s
3 1200 bits/s
4 2400 bits/s
5 4800 bits/s
6 9600 bits/s Default setting
7 19200 bits/s
8 38400 bits/s for RS485 only
9 57600 bits/s for RS485 only
10 115200 bits/s for RS485 only
Value range 0 ... 256

13 Expansion Modules PROCESS PLC
220 Jetter AG
*) applies from firmware version 2.10 on.
Register 3yy2: Interface Configuration
Function Description
Read Present data format
Value following reset: 4
Write New data format:
0 = 7 bit even 1 stop bit
1 = 7 bit odd 1 stop bit
2 = 8 bit even 1 stop bit
3 = 8 bit odd 1 stop bit
4 = 8 bit no parity 1 stop bit
5 = 7 bit even 2 stop bit
6 = 7 bit odd 2 stop bit
7 = 7 bit no parity 2 stop bit
8 = 8 bit even 2 stop bits *)
9 = 8 bit odd 2 stop bits *)
10 = 8 bit no parity 2 stop bits *)
11 = 5 bit even 1 stop bits *)
12 = 5 bit odd 1 stop bits *)
13 = 5 bit even 1 stop bits *)
14 = 6 bit odd 1 stop bits *)
15 = 6 bit even 1 stop bits *)
16 = 6 bit odd 1 stop bits *)
17 = 5 bit no parity 1 Stop bit *)
18 = 5 bit even 1 Stop bit *)
19 = 5 bit odd 1 Stop bit *)
20 = 6 bit no parity 2 stop bits *)
21 = 6 bit even 2 stop bits *)
22 = 6 bit odd 2 stop bits *)
23 = 7 bit no parity 1 stop bit *)
Value range 0 ... 23
1
2
---
1
2
---
1
2
---
Note!
To initialize the N-SER 1 module, values have to be entered into registers 3yy1
and 3yy2. Failure to do so may result in malfunctions.

NANO-B 13.9 Serial Interface Module N-SER 1
Jetter AG 221
Register 3yy3: Sending buffer
Function Description
Read Latest character that has been sent or is to be sent
Value following reset: 0
Write Send a character
Value range 0 .. 255 (8-bit format)
0 .. 127 (7-bit format)
Important!
The maximum size of sending buffer is 128 characters.
Note!
Data are sent by the N-SER 1 module only if the value is written into the sending
register 3003.
Register 3yy4: Sending Buffer Occupancy
Function Description
Read Present occupancy of the sending buffer
Value following reset: 0
Write Illegal
Value range 0 .. 128
Register 3yy5: Receiving Buffer; Characters are
Cleared at Access
Function Description
Read Received character
Value following reset: 0
Write Illegal
Value range 0 .. 255 (8-bit format)
0 .. 127 (7-bit format)

13 Expansion Modules PROCESS PLC
222 Jetter AG
Note!
• The maximum size of receiving buffer is 129 characters. Access to register
3yy5 deletes the characters contained in the receiving buffer. This means that
for reprocessing a character must be stored before a read access is carried
out.
• Reading from this register is only useful, if the contents of the receiving buffer
occupancy register 3yy6 are greater than 0.
Register 3yy6: Receiving Buffer Occupancy
Function Description
Read Present occupancy of the receiving buffer
Value following reset: 0
Write Illegal
Value range 0 .. 129
Note!
• The characters that have been transmitted by the N-SER 1 module via serial
port are buffered in register 3yy6. They remain there until they are called up
from a corresponding SYMPAS program.
• The receiving buffer can store a maximum of 129 characters. If further
characters are received from sender although the receiving buffer is full, the
last sent characters will get lost, while bit 1 is set in the status register.
Register 3yy9: Version number of the operating
system
Function Description
Read Version number of the operating system
e.g. 101 = V 1.01
Value following reset: Version number of the
operating system
Write Illegal
Value range 0 .. 8388607

NANO-B 13.9 Serial Interface Module N-SER 1
Jetter AG 223
13.9.5 Hardware and Software Flow Control of
the N-SER 1 Module
The N-SER 1 module supports hardware and software flow control. These control
functions are activated or deactivated through virtual outputs.
The flow control is to prevent the loss of data due to receiving buffer overflow.
For the N-SER 1 module, there are two possibilities of flow control:
1. For hardware flow control two additional wires are used.
2. For software flow control special characters are used.
Both with hardware and software flow control, the receiving device informs the
sending device that is not ready to receive data any more.
The N-SER 1 module will send the respective stop signal by hardware or software,
when a receiving buffer occupancy of 60 characters has been reached. When an
occupancy of 56 characters has been reached, readiness to receive will then be
signaled.
Hardware Flow
Control The hardware flow control will be activated by setting the virtual output yy01 and will
be deactivated by clearing output yy01.
The function will automatically be carried out by using the RTS and CTS signals.
The RTS line will be activated by the N-SER 1 module, in order to inform the sender
that no more data can be received.
During the sending process, the CTS line will be checked by the module. If the CTS
line is activated, the sending process will be interrupted, until this line is deactivated
again.
Software Flow
Control The software flow control will be activated by setting the virtual output yy02 and will
be deactivated by clearing this output.
The function will automatically be carried out by using the characters XON (value
11H) and XOFF (value 013H).
If no more data can be received by the N-SER 1 module, the XOFF character will
be sent in order to inform the sender. If data can be received again, XON will be
sent.
During the sending process, it will be checked by the module, whether the receiver
is sending an XOFF. If this is the case, the sending process will be interrupted, until
an XON has been received.
Note!
The characters XON and XOFF must not be contained in the user data! This may
result in a shutdown of the plant.

13 Expansion Modules PROCESS PLC
224 Jetter AG
13.9.6 Sample Program
The usage of the N-SER 1 module will be illustrated by the following exemplary
program.
Program Listing
0: ;*******************************************************
1: ;* The program will receive the upper-case characters *
2: ;* from „A“ to „Z“ via the N-SER 1 module, and will then *
3: ;* send them back as lower-case characters. *
4: ; ******************************************************
5: ; DEF_FUNCTION [RecPRIM, RP]
Par: rFirstChar, rLastChar
Var: rHelp
6: ; ++++++++++++++++++++++++++++++++++++++++++++++++++++++
7: ; + The RecPRIM function is used to read a character +
8: ; + from the receiving buffer +
9: ; ++++++++++++++++++++++++++++++++++++++++++++++++++++++
10: REGISTER_LOAD [rHelp with R(rRecPRIM)]
;reading character from buffer,
;checking character for valid range.
11: IF
12: LIMITS [Reg=rHelp, low=R(rFirstChar),
high=R(rLastChar)]
13: Then
14: REGISTER_LOAD [RecPRIM with R(rHelp)]
;character is valid
15: ELSE
16: REGZERO RecPRIM ;character is invalid
17: THEN
18: RETURN
19: END_DEF
20: DEF_FUNCTION [SendPrim, S]
Par: rSendChar
21: ;++++++++++++++++++++++++++++++++++++++++++++++++++++++
22: ;+ This function is used to write a character +
23: ;+ into the sending buffer. +
24: ;++++++++++++++++++++++++++++++++++++++++++++++++++++++
25: WHEN
26: REG rSendCnt ;Is there free space
27: < ;in the sending buffer?
28: 128
29: THEN
30: REG rPRIMSend ;Send back modified
31: = ;character
32: REG rSendChar
33: +

NANO-B 13.9 Serial Interface Module N-SER 1
Jetter AG 225
34: 32
35: THEN
36: RETURN
37: END_DEF
38: TASK tPRIMhandling ------------------------------------------
39: REGISTER_LOAD [rPRIMBaud with zBaud]
;Setting Baud rate
40: REGISTER_LOAD [rPRIMconfig with zConfig]
;Setting control byte
41: LABEL fPRIMloop
42: WHEN
43: NOT ;Are there any incoming
44: REGZERO rRecCnt ;characters?
45: THEN
46: REG rChar
47: =
48: RecPRIM [rLastChar=90, rFirstChar=65]
49: IF
50: REGZERO rChar ;Is there a valid
51: THEN ;character?
52: GOTO fPRIMloop ;NO
53: THEN
54: SendPrim [rSendChar=R(rChar)]
55: GOTO fPRIMloop
End of Program

13 Expansion Modules PROCESS PLC
226 Jetter AG
Symbol Listing
********** Task ******************
tPRIMhandling 0
********** Labels ****************
fPRIMloop !
********** Registers **************
;The following register values are valid for a N-SER 1 module
;located on the first place after the basic controller NANO-B!
rPRIMBaud 3001 ; Baud rates
rPRIMConfig 3002 ; Control register
rPRIMSend 3003 ; Sending register
rSendCnt 3004 ; Send. buffer occupancy
rPRIMRec 3005 ; Receiving registers
rRecCnt 3006 ; Rec. buffer occupancy
rChar 100
********** Baud Rates ******************
zBaud 6 ; 9600
********** Control Bytes **************
zConfig 4 ; 8 data bits, no parity
; 1 stop bit
Note!
In the example above, sending and receiving of characters is divided into several
functions:
• Data are sent by the N-SER 1 module only if the value is written into the
sending register 3003.
• Occupancy of the the receiving buffer is queried from register 3006..
• Access to register 3005 deletes characters contained in the receiving buffer.
• Occupancy of the the sending buffer is queried from register 3004..

NANO-B 13.10 Parallel Interface Module N-PRN 1
Jetter AG 227
13.10 Parallel Interface Module N-PRN 1
The N-PRN 1 module allows data and control information to be output to a printer
and status information to be read out of the printer.
Output of data is carried out via a CENTRONICS interface.
13.10.1 Physical Dimensions of the N-PRN 1
Module
Fig. 53: Physical Dimensions of the Parallel Interface Module N-PRN 1

13 Expansion Modules PROCESS PLC
228 Jetter AG
13.10.2 Overview and Technical Data
Technical Data of the N-PRN 1 Module
Power Supply • centralised arrangement: via basic unit; cf.
chapter 13.1: "Topology of the JETTER
System Bus", page 150
• decentralised arrangement: via power supply
N-PS 1, cf. chapter 13.1.2: "Decentralised
Arrangement on the JETTER System Bus",
page 151
Connections to the basic unit
via JETTER system bus Male connector SUB-D, 9 pins
Parallel interface port Male connector SUB-D, 25 pins
Enclosure Aluminium, powder coated, black
Dimensions (H x W x D in
mm) 114 x 45 x 69
Weight 192 g
Mounting DIN Rail
Centronics Interface 25-pin socket
Electrical isolation None
Heat loss of CPU logic circuit 0.35 Watt
Rated current consumption approx. 35 mA

NANO-B 13.10 Parallel Interface Module N-PRN 1
Jetter AG 229
EMC - N-PRN 1 Module
Emitted Interference
Parameter Value Reference
Enclosure • Frequency band 30 - 230
MHz, limit 30 dB (µV/m) at
10 m
• Frequency band 230 - 1000
MHz, limit 37 dB (µV/m) at
10 m
(class B)
DIN EN 50081-1
DIN EN 50081-2
DIN EN 55011
Interference Immunity: Enclosure
Parameter Value Reference
RF Field,
amplitude-
modulated
Frequency band 27 -1000
MHz; test signal strength 10 V/m
AM 80 % with 1 kHz
Criterion A
DIN EN 61131-2
DIN EN 50082-2
DIN EN 61000-4-3
Electromagnetic
RF Field, pulse-
modulated
Frequency 900 ± 5 MHz
Test field strength 10 V/m
50 % ON period
Repetition rate 200 Hz
Criterion A
DIN EN 50082-2
DIN EN 61000-4-3
Magnetic Field
with Mains
Frequency
50 Hz
30 A/m DIN EN 50082-2
DIN EN 61000-4-8
ESD Discharge through air:
Test Peak Voltage 15 kV
(Humidity Rating RH-2 / ESD-4)
Contact Discharge:
Test peak voltage 4 kV
(severity level 2)
Criterion A
DIN EN 61131-2
DIN EN 50082-2
DIN EN 61000-4-2
Interference Immunity: Signal and Data Lines
Parameter Value Reference
Asymmetric RF,
amplitude-
modulated
Frequency 0.15 - 80 MHz
Test voltage 10 V
AM 80 % with 1 kHz
Source Impedance 150 Ω
Criterion A
DIN EN 50082-2
DIN EN 61000-4-6
Burst Test voltage 2 kV
tr/tn 5/50 ns
Repetition rate 5 kHz
Criterion A
DIN EN 50082-2
DIN EN 61131-2
DIN EN 61000-4-4

13 Expansion Modules PROCESS PLC
230 Jetter AG
Test with
Damped
Oscillation
Damped Oscillation
Frequency 1 MHz
Source Impedance 200 Ω
Repeat Factor 400/s
Test voltage 1 kV
DIN EN 61131-2
DIN EN 61000-4-12
Interference Immunity: Process, Measuring and Control lines,
Long Bus Lines and Long Control Lines
Parameter Value Reference
Asymmetric RF,
amplitude-
modulated
Frequency 0.15 - 80 MHz
Test voltage 10 V
AM 80 % with 1 kHz
Source Impedance 150 Ω
Criterion A
DIN EN 50082-2
DIN EN 61000-4-6
Burst Test voltage 2 kV
tr/tn 5/50 ns
Repetition rate 5 kHz
Criterion A
DIN EN 50082-2
DIN EN 61131-2
DIN EN 61000-4-4
Interference Immunity: Mains Inputs and Outputs for AC and DC
Parameter Value Reference
Asymmetric RF,
amplitude-
modulated
Frequency 0.15 - 80 MHz
Test voltage 10 V
AM 80 % with 1 kHz
Source Impedance 150 Ω
Criterion A
DIN EN 50082-2
DIN EN 61000-4-6
Burst Test voltage 2 kV
tr/tn 5/50 ns
Repetition rate 5 kHz
Criterion A
DIN EN 50082-2
DIN EN 61131-2
DIN EN 61000-4-4
Test with
Damped
Oscillation
Damped Oscillation
Frequency 1 MHz
Source Impedance 200 Ω
Repeat Factor 400/s
Test voltage 1 kV
Criterion A
DIN EN 61131-2
DIN EN 61000-4-12
EMC - N-PRN 1 Module

NANO-B 13.10 Parallel Interface Module N-PRN 1
Jetter AG 231
13.10.3 Description of Connections
Pin Assignment - 25 pin male SUB-D connector
PIN Signal Meaning Signal Direction
1 STROBE Signal to start data transfer to the printer
2 DATA 1 Data bit 1 to the printer
3 DATA 2 Data bit 2 to the printer
4 DATA 3 Data bit 3 to the printer
5 DATA 4 Data bit 4 to the printer
6 DATA 5 Data bit 5 to the printer
7 DATA 6 Data bit 6 to the printer
8 DATA 7 Data bit 7 to the printer
9 DATA 8 Data bit 8 to the printer
10 ACKNLG Acknowledgement signal from the printer
11 BUSY Printer is busy from the printer
12 PAPER END Paper tray is empty from the printer
13 SELECT Printer is on-/off-line from the printer
14 AUTO FEED Line feed to the printer
15 ERROR Fault message from the printer
16 INIT Initialisation to the printer
17 SELECT IN Switch printer on-line to the printer
18 GND Parallel ground line
19 GND Parallel ground line
20 GND Parallel ground line
21 GND Parallel ground line
22 GND Parallel ground line
23 GND Parallel ground line
24 GND Parallel ground line
25 GND Parallel ground line
Important!
• In case you buy a printer cable or fabricate your own cable, the following
minimum requirements, also with a view to EMC, must be met:
1. Number of cores: 25
2. Core cross-sectional area: 0.25 mm²
3. Connector (male): SUB-D, metallised
4. Maximum cable length: 2 m
5. Shield: complete shielding, no paired shielding
• The shield must be connected to the metallised connector housings on both
ends of the cable with the greatest possible surface area. The braided shield
has to be made of tin-coated copper wires with a minimum degree of coverage
of 85 %.

13 Expansion Modules PROCESS PLC
232 Jetter AG
Coding of the registers: 3yyz
Module number 1 is always assigned to the basic control unit. Starting from there,
the module numbers are being counted left to right.
For communication with the CPU, three registers have been provided by the N-PRN
1 module. The operating system version number of the module can always be read
from register 9. The other module registers are being defined by the function of the
module. The registers are addressed as follows:
Register number = 3000 + (module number - 2) * 10 + local register number
Examples: Determination of the register numbers
The number of the first expansion module’s register is determined as follows:
Module number = 2
Local register number = 3 (control register)
Register number = 3000 + (2-2) * 10 +3 = 3003
Interface with
the Application
Program
The interface between the module and the user's program is made up of three
registers.
These registers are for configuring of the modules and for querying status
information.
Register
Addressing The register address is made up of the module number and the respective register
number.
Note!
For determination of the module number, only the non-intelligent modules will be
counted. Intelligent modules, such as N-SV 1, N-SM1D, N-PID 1, etc., located
among the digital input and output modules, are not being taken into
consideration.

NANO-B 13.10 Parallel Interface Module N-PRN 1
Jetter AG 233
13.10.4 Register Description - N-PRN 1 Module
*) Once a character is entered into this register, this character is sent to the printer.
Prior to sending this character, a STROBE pulse with a pulse length of 5 µs is
generated and sent.
The status register is bit-coded, i.e. each bit indicates a specific state.
The status register is cleared when reading.
Note!
With the N-PRN 1 module, register 3yy0 has got no function.
Register 3yy1: Data Register
Function Description
Read Last sent character
Value following reset: 0
Write Sending the character to the printer *)
Value range 0 .. 255
Register 3yy2: Status register
Function Description
Read Present interface state
Bit 0: 1 = No function
Bit 1: 1 = No function
Bit 2: 1 = No function
Bit 3: 0 = Error message
Bit 4: 1 = Printer is online
Bit 5: 1 = Paper tray is empty
Bit 6: 0 = Acknowledge
Bit 7: 0 = Printer is busy
Value following reset: Depending on printer status
Write Illegal
Value range 0 .. 255
Note!
In case the printer is ready, register 3yy2 contains the value 223 (0xDF)

13 Expansion Modules PROCESS PLC
234 Jetter AG
Register 3yy3: Control Register
Function Description
Read Status of the control lines
Value following reset: 0
Write Setting the status of the control line
Bit 0: 1 = Signal for starting data transmission is
activated
Bit 1: 1 = Line feed
Bit 2: 0 = Printer reset
Bit 3: 0 = Select printer
Bit 4: 0 = No function
Bit 5: 0 = No function
Bit 6: 0 = No function
Bit 7: 0 = No function
Value range 0 .. 15
Note!
Following reset, the value 4 should be written into register 3yy3 to select the
printer and to terminate the reset state.
Register 3yy9: Version number of the operating
system
Function Description
Read Version number of the operating system
e.g. 101 = V 1.01
Value following reset: Version number of the
operating system
Write Illegal
Value range 0 .. 8388607

NANO-B 13.10 Parallel Interface Module N-PRN 1
Jetter AG 235
13.10.5 Sample Program
The usage of the N-PRN 1 module will be illustrated by the following exemplary
program.
Program Listing
0: ;*******************************************************
1: ;* Output of the characters A through Z *
2: ;* on the printer by the program *
3: ; ******************************************************
4: ; ++++++++++++++++++++++++++++++++++++++++++++++++++++++
5: ; + The function Print sends +
6: ; + a character to the printer +
7: ; ++++++++++++++++++++++++++++++++++++++++++++++++++++++
8: ; DEF_FUNCTION [Print, PR]
Par: rChar
9: WHEN ;Wait until the
printer is ready
10: BIT_SET [REG=rStatus, Bit=zbBusy] ;Busy?
11: THEN
12: REGISTER_LOAD [rData with R(rChar)] ;Output of character
13: THEN
14: RETURN
15: END_DEF
16: ;
17: TASK tPrinter -----------------------------------------------
18: ;Terminate reset and
select printer
19: REGISTER_LOAD [rControl with 4] ;Reset=1, Select=0
20: ;
21: REGISTER_LOAD [rChar with zFirst-
Char]
;First character
22: MARKE sPrnLoop
23: IF
24: REG rChar ;Check character
25: <
26: zLastChar ;Last character?
27: THEN
28: Print [rChar=R(rChar)] ;Output of character
29: REGINC rChar ;Next character
30: GOTO sPrnLoop ;Repeat
31: ELSE ;Received character
32: Print [rChar=10] ;Line feed
33: Print [rChar=13] ;Carriag return
34: THEN ;End of program
35: LABEL sPrnLoop1
36: GOTO sPrnLoop1
End of program

13 Expansion Modules PROCESS PLC
236 Jetter AG
Symbollisting
;********** Task ******************
tPrinter 0
;********** Labels ****************
sPrnLoop !
sPrnLoop1 !
;********** Registers **************
;The following register values are for a module located
;on the first module position after the NANO-B controller!
rData 3001 ;Data register
rStatus 3002 ;Status register
rControl 3003 ;Control register
rChar 100 ;Character
;********** Numbers ****************
zbBusy 7 ;Busy bit (0=Busy)
zbError 3 ;Error bit in the status register
(0=Error)
zFirstChar 65 ;First character (A)
zLastChar 90 ;Last character (Z)

NANO-B 13.11 N-PS1 Module - Power Supply Unit for Remote Modules
Jetter AG 237
13.11 N-PS1 Module - Power Supply Unit
for Remote Modules
These power supply units are to supply decentralized digital expansion modules.
They convert 24 V into a logic voltage of 5 V. The power supply unit is supplied with
a voltage of 24 V via two terminals. A maximum of five digital expansion modules can
be connected to one power supply module.
13.11.1 Physical Dimensions of the N-PS 1, and
N-PS 1CP Modules
Fig. 54: Mounting Dimensions of the N-PS 1 Module
Note!
Merely digital and analog input and output modules, as well as the N-CNT 1
module are supplied by the power supply modules N-PS 1 or N-PS 1CP.
Intelligent modules have got their own 24 volt power supply unit.
Physical
Dimensions of
the N-PS 1
Module

13 Expansion Modules PROCESS PLC
238 Jetter AG
Fig. 55: Physical Dimensions of the N-PS 1CP Module
Physical
Dimensions of
the N-PS 1CP
Module

NANO-B 13.11 N-PS1 Module - Power Supply Unit for Remote Modules
Jetter AG 239
13.11.2 Technical Data
Modules N-PS 1, and N-PS 1CP:
Power Supply Unit for Remote Arrangement
Connection to the
JETTER system bus Male connector SUB-D, 9 pins
24 V connection • Terminal block X1
• With the N-PS 1CP module only:
FESTO CP connector socket
Power Supply DC 20 ... 30 V at the terminal block X1
Power supply of FESTO
CP valve terminal bus DC 20 ... 30 V
Power Loss • Time period ≤ 10 ms
• Time interval between
two voltage dips ≥ 1 s
• Severity level PS2
to DIN EN 61131-2
Power consumption Depending on type and number of modules being
connected
Enclosure Aluminium, powder coated, black
Dimensions
(H x W x D in mm) 114 x 45 x 70
Weight N-PS 1: 180 g
N-PS 1CP: 199 g
Mounting DIN Rail
Modules N-PS 1, and N-PS 1CP:
Light-Emitting Diodes
LED 24 V
Supply voltage 24 V within the range of DC 20 ... 30 V
LED 5 V Internal logic voltage within the range of 5 V ± 5 %

13 Expansion Modules PROCESS PLC
240 Jetter AG
EMC of Modules N-PS 1, and N-PS 1CP
Emitted Interference
Parameter Value Reference
Enclosure • Frequency band 30 - 230
MHz, limit 30 dB (µV/m) at
10 m
• Frequency band 230 - 1000
MHz, limit 37 dB (µV/m) at
10 m
(class B)
DIN EN 50081-1
DIN EN 50081-2
DIN EN 55011
Interference Immunity: Enclosure
Parameter Value Reference
RF Field,
amplitude-
modulated
Frequency band 27 -1000
MHz; test signal strength 10 V/m
AM 80 % with 1 kHz
Criterion A
DIN EN 61131-2
DIN EN 50082-2
DIN EN 61000-4-3
Electromagnetic
RF Field, pulse-
modulated
Frequency 900 ± 5 MHz
Test field strength 10 V/m
50 % ON period
Repetition rate 200 Hz
Criterion A
DIN EN 50082-2
DIN EN 61000-4-3
Magnetic Field
with Mains
Frequency
50 Hz
30 A/m DIN EN 50082-2
DIN EN 61000-4-8
ESD Discharge through air:
Test Peak Voltage 15 kV
(Humidity Rating RH-2 / ESD-4)
Contact Discharge:
Test peak voltage 4 kV
(severity level 2)
Criterion A
DIN EN 61131-2
DIN EN 50082-2
DIN EN 61000-4-2
Interference Immunity: Signal and Data Lines
Parameter Value Reference
Asymmetric RF,
amplitude-
modulated
Frequency 0.15 - 80 MHz
Test voltage 10 V
AM 80 % with 1 kHz
Source Impedance 150 Ω
Criterion A
DIN EN 50082-2
DIN EN 61000-4-6
Burst Test voltage 2 kV
tr/tn 5/50 ns
Repetition rate 5 kHz
Criterion A
DIN EN 50082-2
DIN EN 61131-2
DIN EN 61000-4-4

NANO-B 13.11 N-PS1 Module - Power Supply Unit for Remote Modules
Jetter AG 241
Test with
Damped
Oscillation
Damped Oscillation
Frequency 1 MHz
Source Impedance 200 Ω
Repeat Factor 400/s
Test voltage 1 kV
DIN EN 61131-2
DIN EN 61000-4-12
Interference Immunity: Process, Measuring and Control lines,
Long Bus Lines and Long Control Lines
Parameter Value Reference
Asymmetric RF,
amplitude-
modulated
Frequency 0.15 - 80 MHz
Test voltage 10 V
AM 80 % with 1 kHz
Source Impedance 150 Ω
Criterion A
DIN EN 50082-2
DIN EN 61000-4-6
Burst Test voltage 2 kV
tr/tn 5/50 ns
Repetition rate 5 kHz
Criterion A
DIN EN 50082-2
DIN EN 61131-2
DIN EN 61000-4-4
Interference Immunity: Mains Inputs and Outputs for AC and DC
Parameter Value Reference
Asymmetric RF,
amplitude-
modulated
Frequency 0.15 - 80 MHz
Test voltage 10 V
AM 80 % with 1 kHz
Source Impedance 150 Ω
Criterion A
DIN EN 50082-2
DIN EN 61000-4-6
Burst Test voltage 2 kV
tr/tn 5/50 ns
Repetition rate 5 kHz
Criterion A
DIN EN 50082-2
DIN EN 61131-2
DIN EN 61000-4-4
Test with
Damped
Oscillation
Damped Oscillation
Frequency 1 MHz
Source Impedance 200 Ω
Repeat Factor 400/s
Test voltage 1 kV
Criterion A
DIN EN 61131-2
DIN EN 61000-4-12
EMC of Modules N-PS 1, and N-PS 1CP

13 Expansion Modules PROCESS PLC
242 Jetter AG
13.11.3 Description of Connections of the
N-PS 1 Module
Fig. 56: Connections of the N-PS 1 Module
For the incoming JETTER system bus a SUB-D connector (male) and for the
outgoing JETTER system bus a 9-pin SUB-D connector (female) are available.
Important!
The FESTO CP modules have to be connected in series at the end of the
JETTER system bus. FESTO CP modules do not enable automatic termination
of the bus. This must be done manually. Junctions of the bus must be avoided. If
the modules are arranged in a different way, the system will exhibit errors or
won't work at all.

NANO-B 13.11 N-PS1 Module - Power Supply Unit for Remote Modules
Jetter AG 243
13.11.4 Description of Connections of the
N-PS 1CP Module
Fig. 57: Connections of the N-PS 1CP Module
There is a male SUB-D connector for the incoming JETTER system bus. For FESTO
CP valve terminals a CP connector (female) and for the outgoing JETTER system
bus a 9-pin SUB-D connector (female) are available.

14 NANO Network Topology and FESTO CP Modules PROCESS PLC
244 Jetter AG
14 NANO Network Topology and
FESTO CP Modules
The PROCESS-PLC NANO-B is internally operated with the JETTER system bus.
The JETTER system bus allows remote arrangement of NANO expansion modules
at a distance of up to 30 meters. Instead of expansion modules, FESTO CP modules
can be connected. For more information refer to chapter 13.1: "Topology of the
JETTER System Bus", page 150.
14.1 FESTO CP Modules, FESTO Tee
Connector
Fig. 58: Example: FESTO CP Module
FESTO CP modules are inserted into the network of NANO modules by means of
FESTO tee connectors via tap lines.
Fig. 59: Physical Dimensions of the FESTO Tee Connector

NANO-B 14.2 Networking of NANO and FESTO CP Modules
Jetter AG 245
14.2 Networking of NANO and FESTO CP
Modules
FESTO CP modules can directly be connected to the PROCESS-PLC NANO-B. This
means that no special bus node for either of the systems, FESTO CP module, or
NANO-B controller, is required. Connection is carried out in the same way as for
decentralised arrangement of digital and analog modules on the JETTER system
bus. For more information refer to chapter 13.1.2: "Decentralised Arrangement on
the JETTER System Bus", page 151.
In addition to this, a N-PS 1CP power supply unit or a FESTO tee connector is required.
Either of the devices must be supplied with DC 24 V.
Arrangement without tap line:
• the FESTO CP module must always be located at the end of the bus line;
• a terminating resistor (120 Ω) must be attached to the FESTO CP module. The
NANO modules do not require terminating resistors, since these are included as
standard.
Fig. 60: Connection of FESTO CP Modules to the JETTER System Bus (bus topology)
Important!
• FESTO tee connectors and the cables between tee connector and FESTO CP
modules have to be purchased from FESTO.
• As interconnecting cable between the PROCESS-PLC NANO-B and the
FESTO tee connector a system bus cable for NANO expansion module is to
be used. For details see specification “System Bus Cable for NANO Expansion
Modules” on page 30.
Note!
If possible, do not use tap lines for connecting FESTO CP valve terminals. By
doing so, you ensure correct operation of the system.

14 NANO Network Topology and FESTO CP Modules PROCESS PLC
246 Jetter AG
If, due to the arrangement of the machine and the control system, a configuration
with a tap line is required, the following constraints have to be observed:
• the maximum length of all tap lines is 3 m;
• the tap line to the FESTO CP modules must be as short as possible. In some
cases, it is necessary to place a FESTO tee connector with a higher degree of
protection (IP) next to the valve terminal;
• it is not allowed to attach terminating resistors to FESTO CP modules;
• a maximum of 2 valve terminals and 1 input module can be connected to 1
FESTO tee connector. Only FESTO CP modules occupy I/O numbers, but not the
FESTO tee connector.
Fig. 61:
Connection of FESTO CP Modules to the JETTER System Bus via Tap Lines
14.3 FESTO CP Modules Attached to a
NANO-B Controller
The NANO-B controller is a control system for digital and analog inputs and outputs.
The maximum degree of extension includes 136 digital inputs and outputs, though it
should be noted that the basic controller itself occupies 8 digital inputs and 8 digital
outputs. Therefore, the basic controller can be expanded by 120 digital inputs and
outputs; cf. chapter 13.1: "Topology of the JETTER System Bus", page 150.
Such an expansion can be carried out using either NANO expansion modules or
FESTO CP modules.
Important!
• If it is planned to use an arrangement of the PROCESS-PLC other than the one
described in chapter 13.1: "Topology of the JETTER System Bus", page 150,
please contact a representative of JETTER AG.
JETTER personnel will help you to avoid malfunctions of your system, as well
as time-consuming and cost-intensive troubleshooting.
• The functioning of the respective arrangement and the system-compatible
termination have to be determined and tested in each particular case.

NANO-B 14.3 FESTO CP Modules Attached to a NANO-B Controller
Jetter AG 247
Example: Addressing a NANO-B equipped with a FESTO CP valve
terminal
As expansion modules one digital output and input module each are attached to a
NANO-B controller. Last of all, a FESTO CP valve terminal with 8 valves is added.
This configuration results in the following addressing scheme:
Note!
• If FESTO CP modules are attached, they always occupy 16 digital outputs or
16 digital inputs.
• When a FESTO output module is attached, this means that, irrespectively of
the number of valves a FESTO CP valve terminal is equipped with, always 16
digital outputs are reserved and that in register 2013 two inserted I/O modules
are displayed. However, in the module array of register 2015 and 2016 code
number 32 appears only once; cf. chapter 5.3.4: "Special Registers", page 61.
• By analogy, the FESTO input modules always occupy 16 input addresses,
though, in the module array of register 2015 and 2016 code number 33 appears
only once.
• Please give heed to the fact that per module always 16 input and output
addresses have to be subtracted from the maximum number of possible digital
inputs and outputs.
Important!
• A maximum of 7 FESTO CP modules can be connected to a NANO-B
controller.
NANO-B
Basic Unit N-OD 8
Output Module N-ID 8
Input Module FESTO CP with 8
Valves
Module # 1Module # 2Module # 3Module # 4
Input
101 .. 108
Output
101 .. 108
Output
201 .. 208 Input
301 .. 308 Output
401 .. 408
and
501 .. 508
though unused
Important!
Address numbers are assigned to FESTO CP modules only after NANO
modules. For more information refer to chapter 14.5: "Example: Register
Assignment of FESTO CP Modules", page 255.

14 NANO Network Topology and FESTO CP Modules PROCESS PLC
248 Jetter AG
14.3.1 Commissioning a PROCESS-PLC NANO-
B/C equipped with FESTO CP Modules
The PROCESS-PLC NANO-B/C and FESTO CP modules communicating via Jetter
System Bus are initialised using the following flow chart:
Fig. 62: Flowchart for Commissioning NANO-B/C with FESTO CP Modules

NANO-B 14.3 FESTO CP Modules Attached to a NANO-B Controller
Jetter AG 249
14.3.2 Comparing Set/Actual Configuration
If a FESTO CP module has to be replaced, the PROCESS-PLC must be switched off
beforehand. Restart the PROCESS PLC system to activate the new FESTO CP
module. During start-up the new module is detected and register 2021 is read in.
While doing so, the module type is not determined. This means that a FESTO CPV
valve terminal type 4 can be replaced with a FESTO CPV valve terminal type 8.
To ensure that the replacement is taken into account the user should write a
SYMPAS program comparing SET with ACTUAL configuration. Examples of such a
program are given in fig. 63 and fig. 64 .
The program extract given in fig. 63 shows that the set configuration of FESTO CP
modules ist stored to registers starting with register 100. The information contained
herein is required to compare set with actual configuration.
Fig. 63: Setting Configuration of FESTO CP Modules

14 NANO Network Topology and FESTO CP Modules PROCESS PLC
250 Jetter AG
The program extract given in fig. 64 is an example of a comparison between set and
actual configuration. The set configuration is contained in the registers starting with
100 and the actual configuration in the registers starting with 2019. Comparison of
set configuration with actual configuration is used to determine that all FESTO CP
modules, for which the program was designed, have been detected during
initialisation of the PROCESS-PLC system.
Fig. 64: Comparison of Set Configuration with Actual Configuration

NANO-B 14.4 Register Description of the FESTO CP Module
Jetter AG 251
14.4 Register Description of the FESTO
CP Module
*) The index is regarded as pointer. The required FESTO CP module is selected from
the table by using this pointer.
*) The check number of the FESTO CP module is entered into the table either
manually by the user or automatically by the controller. The check number is
indicated as PN number on the nameplate of the FESTO module. The following
illustration is to show the elements a FESTO serial number consists of.
Register 2017: Amount of FESTO CP Modules
Function Description
Read Amount of FESTO CP modules recognised as
connected to the JETTER bus and appearing in the
configuration table.
Value following reset: 0
Write Illegal
Value range 0 ... 8
Register 2018: Index to Configuration Table
Function Description
Read This index selects the FESTO CP module, the
configuration of which is to be read from registers 2019
through 2021. Register 2017 indicates how many
FESTO CP modules are available.
Value following reset: 1
Write New index*)
Value range 1 ... 8
Register 2019: Check Number
Function Description
Read Check number of the FESTO CP module
Value following reset: Last value or new check number
Write New check number*)
Value range 0 ... 65535

14 NANO Network Topology and FESTO CP Modules PROCESS PLC
252 Jetter AG
Register 2020: Type of the FESTO CP Module
Function Description
Read Type of the FESTO CP module
Value following reset: Last value or new type
Write New type; cf. the following table
Value range 0 ... 65535
FESTO CP Module
Types and I/O
Configuration
CP Module Entry for Valve Terminal
Type Entry for I/O
Configuration
CPV10-GE-FB-4 100 32
CPV10-GE-FB-6 101 32
CPV10-GE-FB-8 102 32
CPV14-GE-FB-4 110 32
CPV14-GE-FB-6 111 32
CPV14-GE-FB-8 112 32
CPV18-GE-FB-4 125 32
CPV18-GE-FB-6 126 32
CPV18-GE-FB-8 127 32
CP-E16-M8 240 02
CP-E16-M12 241 02
CP-E16N-M8 248 02
CP-E16N-M12 249 02
CP-A8-M12 200 32
CP-A8N-M12 208 32
CPA-10/14 MFB/IFB 150 32
CPA-18 MFB/IFB 152 32

NANO-B 14.4 Register Description of the FESTO CP Module
Jetter AG 253
*) Settings by FESTO.
Fig. 65: Register Configuration of FESTO CP Modules
Register 2021: I/O Configuration
Function Description
Read I/O configuration of the FESTO CP module
Value following reset: Last value or new I/O configuration
Write Illegal
Value range 02: for input module *)
32: for output module *)
Note!
The entry of the check numbers is automated. In the basic setting, the default
value for the check number in register 2019 is zero.
By that means, the NANO-B automatically enters the check number of the FESTO
CP modules into the configuration table of register 2018; When doing so, the
controller starts with the least check number and enters the check numbers in
ascending order into the configuration table.
The check numbers of FESTO CP modules are to be entered into the
configuration table by means of register 2018 in the same order in which they are
intended to be addressed during operation. The first entry is addressed as the first
module, the second entry as second module etc.

14 NANO Network Topology and FESTO CP Modules PROCESS PLC
254 Jetter AG
An error of the locals outputs of a NANO module or a FESTO CP module is displayed
through register 2027. A short-circuited or an overloaded local output can be a cause
for such an error.
The cause of an error message of a FESTO CP module can be read out of register
2034. To do so, the number of the FESTO CP module must have been entered into
register 2018.
Important!
The higher the check number, the higher the logical (not physical) location of the
FESTO CP module being addressed by the controller.
Register 2027: Output Driver Error / FESTO CP
Module Error
Function Description
Read Present error of the output driver, resp. FESTO CP module:
Bit 0 Local outputs short-circuited
Bit 1-23 One of the I/O modules short-circuited;
FESTO CP module error.
Value following reset = 0
Write Illegal
Value range 0 ... 65535

NANO-B 14.5 Example: Register Assignment of FESTO CP Modules
Jetter AG 255
14.5 Example: Register Assignment of
FESTO CP Modules
Fig. 66: Example: FESTO CP Modules connected to the JETTER System Bus
Configuration of the Exemplary Arrangement:
Note!
Register assignments, references to additional registers and additional
information resulting from the configuration shown in fig. 66 are as follows:
NANO Expansion
Modules FESTO CP Modules
3 non-intelligent
modules: •N-IA 4 Valve terminal 1: e.g. CPV-10-6E-FB-8,
terminal type 102
•N-OA 4 Valve terminal 2: e.g. CPV-10-6E-FB-4,
terminal type 100
•N-OD 8 Input module e.g. CP-E16-1112x2,
terminal type 241

14 NANO Network Topology and FESTO CP Modules PROCESS PLC
256 Jetter AG
Register Assignment Resulting from the Exemplary Configuration:
Register
and
Register
Value
Reference to
Additional
Registers Components Comments
2013: 9 • 3 non-intelligent
modules
•3 FESTO CP
Modules
In this register,
FESTO CP mo-
dules are counted
twice resulting in:
3 + 3 x 2 = 9
2014: 0 • intelligent module
are not being used
2015: 0 -> 2016:6 • 3 non-intelligent
modules
•3 FESTO CP
Modules
In this register,
FESTO CP mo-
dules are counted
once resulting in:
3 + 3 x 1 = 6
with the following
codes:
1-> 3 for N-IA4
2-> 4 for N-OA4
3-> 0 for N-OD8
4-> 33 for FESTO CP Input
Module
5-> 32 for FESTO CP Valve
Terminal 2
6-> 32 for FESTO CP Valve
Terminal 1
2017: 3 3 FESTO CP Modules
2018: 1 -> 2019: 125
2020: 241 ->FESTO CP Input
Module
2021: 2
2018: 2 -> 2019: 419
2020: 100 ->FESTO CP Valve
Terminal 2
2021: 32
2018: 3 -> 2019: 18224
2020: 102 ->FESTO CP Valve
Terminal 1
2021: 32

NANO-B 14.5 Example: Register Assignment of FESTO CP Modules
Jetter AG 257
Input and Output Numbering with Automatic Recognition
Resulting from the Exemplary Configuration:
*) I/O numbering is continued with the FESTO CP module with the least check number.
Component Inputs Outputs
NANO-B 101 ... 108 101 ... 108
N-IA 4 201 ... 208 (virtually)
N-OA 4 301 ... 308 (virtually)
N-OD 8 401 .... 408
FESTO Tee Connector The FESTO Tee Connector does not
require a number!
FESTO CP Valve Terminal 1 901 ... 908
1001 ... 1008
FESTO CP Valve Terminal 2 701 ... 708
801 ... 808
FESTO CP Input Module 501 ... 508 *)
601 ... 608
Note!
Following the numbering of NANO-B modules, numbering of inputs and outputs
of the FESTO CP module is continued with the FESTO module with the least
check number. Please give heed to the difference in numbering of expansion
modules from Jetter AG.

15 Error Handling PROCESS PLC
258 Jetter AG
15 Error Handling
When dealing with errors, the following distinction has to be made:
• Hardware errors
• Application program errors
• Operating system errors
15.1 Hardware Errors
If communication with a module connected to a NANO-B is not possible via JETTER
system bus, this error is signaled by the following messages:
•register
2011 resp. 2012 shows the number of the module where a
communication time-out has occurred;
• the red LED-ERR on the NANO-B basic controller is lit when register 2008 is not
equal to zero.
If the computer is connected to the controller via a programming cable and if the
SYMPAS program is activated, in the first instance, it is to be checked whether in the
windows 4, 5, 8 or 9 registers with a time-out error message are displayed.
Fig. 67: Error Message: Time-out
If this is the case, the registers in the corresponding windows have to be deleted and
"0" has to be entered into register 2008.
Fig. 68: Resetting Register 2008

NANO-B 15.2 Application Program Errors
Jetter AG 259
To check whether the SYMPAS program will access to registers which cause errors,
the NANO-B must be powered on while the program is stopped. If register 2008
continues to display "0", the error is caused by the SYMPAS program. If a value other
than "0" is displayed, proceed according to Chapter 15.3 "OS Error Messages".
15.2 Application Program Errors
If syntax checking is disabled, it can happen that faulty programs are uploaded to the
NANO-B controller. In this case, errors will be reported in register 2008.
Register 2001 signals whether the program is running properly or has been stopped.
The status register signals whether the program in the controller is currently running
or has been stopped. A program can be "stopped":
• if a syntax error in the application program has been spotted. The kind of error is
displayed in register 2008 and LED ERR is lit.
• if the program has been stopped through the setup screen of SYMPAS by
pressing SHIFT F3, [F2, F4] or by writing into register 2001;
• if the "STOP-RUN" switch is in "STOP" position when the controller is powered
up.
Syntax Checking The programming interface SYMPAS includes a syntax checking function which
"intercepts" errors in the application program. When the program is uploaded
from the PC to the controller, syntax checking can either be enabled or disabled.
When working with SYMPAS, it is advisable to leave syntax checking enabled
since it spots fundamental errors.
Register 2001: Status register
Function Description
Read State:
Bit 0 = 0: Program has been stopped
Bit 0 = 1: Program is running
Bit 1 not assigned
Bit 2 = 0: Stepper motor disabled
Bit 2 = 1: Stepper motor activated
Write Bit 0 = 0: Stop program
Bit 0 = 1: Start program
Value range 0 - 5

15 Error Handling PROCESS PLC
260 Jetter AG
If in the application program an error has been spotted, the number of the task, in
which the error has occurred, can be read from this register.
Note!
The LED RUN signals whether the program is running properly or has been
stopped.
LED RUN lit: Program is running
LED RUN is flashing: Program has been stopped
Register 2009: Status register
Function Description
Read Number of the task in which an error
has occurred.
Value following reset: -1
– 1: No error!
– 2: The program code cannot be
related to a task following
program start or reset.
Write Error is deleted
Value range 0 - 31
Note!
The function Autoflash has to be activated to store a newly prepared SYMPAS
program. For more information refer to Fig. 69 "Autoflash Settings in the
SYMPAS Program", page 261.
Only in case the autoflash function is activated, the SYMPAS program is
permanently stored to the flash memory of the CPU. If the autoflash function is
not activated, the JETTER test program, for example, is in the CPU memory
when the NANO-B is restarted.

NANO-B 15.2 Application Program Errors
Jetter AG 261
Fig. 69: Autoflash Settings in the SYMPAS Program
The SYMPAS program is transferred by pressing .
Note!
SYMPAS programs should only be transferred upon completion of program
creation, since the CPU's flash memory allows only a certain amount of write
cycles (approx. 10000).

15 Error Handling PROCESS PLC
262 Jetter AG
15.3 OS Error Messages
Register 2008: Operating System Error messages
Error # Type of Error Error Cause Troubleshooting
Bit 2 = 1 No user program
in the NANO-B memory • No user (SYMPAS-)
program present
• No valid user program
present
– Reload user program
Bit 3 = 1 I/O module timeout:
Module does not answer • Intermittent electrical
contact or break of
JETTER system bus
cable JX2-SBK1
– Check JETTER system bus
cable JX2-SBK1 for continuity
and short circuit. While doing
so, shake the cable.
Bit 4 = 1 Slave module timeout:
Module does not answer • Access to intelligent
modules which have
not been inserted or
detected.
Reg. 12100 .. 14199
– Check power supply of the
intelligent module.
– Do not power up intelligent
modules following power-up
of the CPU, i.e. intelligent
modules have to be powered
up at the same time as the rest
of the system.
– If the 5 V LED of the relevant
module is not illuminated,
return the module for repair.
– Check addressing of registers
for the module in the SYMPAS
program and correct it if
necessary. The module has to
be detected in the module
array with register 2015 and
2016.
• Access to non-
intelligent modules
which have not been
inserted or detected.
Reg. 3000 .. 3149
– Wrong calculation of register
address
– Module defective
– Too many modules connected
to the JETTER system bus
cable JX2-SBK1 without
power supply module PS1.
• Intermittent electrical
contact or break of
JETTER system bus
cable JX2-SBK1
– Check JETTER system bus
cable JX2-SBK1 for continuity
and short circuit. While doing
so, shake the cable.
Bit 5 = 1 Illegal op-code in the RAM • e.g. Modem with self-
detection routine
keeps sending data
– Switch off self-detection
routine of the modem.
• faulty SYMPAS
program – Repeat SYMPAS program
upload
Bit 6 = 1 Wrong programming of an
arithmetic calculation • Faulty programming – Activate syntax checking.
Following this, reload
corrected program.

NANO-B 15.3 OS Error Messages
Jetter AG 263
Bit 7 = 1 Multiple entry of a label
number • Faulty programming – Activate syntax checking.
Following this, reload
corrected program.
Bit 8 = 1 General syntax error • Faulty programming – Activate syntax checking.
Following this, reload
corrected program.
Bit 9 = 1 (if flag 2065 is set) one or
more output drivers on the
basic controller are
overloaded
• Overload or short
circuit of a set output – Eliminate short circuit
Bit 10 = 1 Jump to a non-existing
label or subprogram • No jump label defined
in the SYMPAS
program
– Activate syntax checking,
check program and correct it.
Register 2008: Operating System Error messages
Error # Type of Error Error Cause Troubleshooting
Error Messages of Special Flags Specified in Chapter 5.2 "Access to
Flags"
2048 Time-out I/O module: corresponds to register 2008 Bit 3
2049 Time-out slave module: corresponds to register 2008 Bit 4
2051 Time-out during slave access through SYMPAS
2052 User programmable interface: Parity error
2053 User programmable interface: Frame error
2065 Enable error message (CPU output driver). For more information see register 2008,
bit 3

16 NANO-C: Differences from NANO-B PROCESS PLC
264 Jetter AG
16 NANO-C: Differences from
NANO-B
The NANO-C module has additional or improved functions as compared with the
NANO-B.
10000 User Registers:
Numbering of user registers is carried out as follows:
0 .. 1999 and 20000 .. 27999
256 Floating point registers (NANO-B none)
Floating point registers are numbered as follows:
65024 .. 65279
with a value range from ± (8.43 10-37 through 3.38 1038)
Comparison between Functions
NANO-C Module NANO-B Module
• 10000 User Registers • 2000 User Registers
• 64 KByte Application program • 16 KByte Application program
• 256 Floating point registers • No floating point registers
• Special Functions: • Special Functions:
– SF4 BCD ->HEX – SF4 BCD ->HEX
– SF4 BCD ->HEX – SF4 BCD ->HEX
– Square root
–Sine
– Cosine
– Tangens
– Arc Sin
– Arc Cosin
– Arc Tangens
– Exponential function
– Natural logarithm

NANO-B
Jetter AG 265
Special Functions: (NANO-B only SF4 BCD->HEX, SF5 HEX->BCD)
Special functions are always called using two parameters. The first parameter is the
number of the register containing the operand. The second parameter is the number
of the register into which the results of the function have to be written, for example:
SPECIAL FUNCTION [#21, P1=65024, P2=65025]
This function calculates the sine for the number contained in register 65024 and
stores the result to register 65025.
On principle, it is permitted to specify integer registers for parameter transfer or for
the result. In most cases, this makes no sense due to the value range.
Function 20: Square root
Function 21: Sine (sin)
Function 22: Cosine (cos)
Function 23: Tangent (tan)
Value range of argument: 0 and positive numbers
Value range of the result: 0 and positive numbers
Potential errors: Negative number as argument
Result in case of error: 1.00
Computing time: approx. 0.5 ms
Value range of argument: -1000 to +1000 in radian measure!
Value range of the result: -1.00 through +1.00
Potential errors: None
Computing time: approx. 2.6 ms
Value range of argument: -1000 to +1000 in radian measure!
Value range of the result: -1.00 through +1.00
Potential errors: None
Computing time: approx. 2.7 ms
Value range of argument: -1000 to +1000 in radian measure!
Value range of the result: -1013 through +1013
Potential errors: None
Computing time: approx. 2.5 ms

16 NANO-C: Differences from NANO-B PROCESS PLC
266 Jetter AG
Function 24: Arc Sine (arc sin)
Function 25: Arc Cosine (arc cos)
Function 26: Arc Tangent (arc tan)
Function 27: Exponential Function (ex)
Function 28: Natural Logarithm (ln)
Value range of argument: -1.00 through +1.00
Value range of the result: -π/2 through +π/2
Potential errors: Argument outside -1..+1
Result in case of error: 1,00
Computing time: approx. 3.0 ms
Value range of argument: -1.00 through +1.00
Value range of the result: 0 through +π
Potential errors: Argument outside -1..+1
Result in case of error: 1,00
Computing time: approx. 3.0 ms
Value range of argument: -1013 through +1013
Value range of the result: -π/2 through +π/2
Computing time: approx. 2.5 ms
Value range of argument: -86.63 through +86.63
Value range of the result: 0 through 4.237
Computing time: approx. 3.0 ms
Value range of argument: 0 through 4.237
Value range of the result: -86.63 through +86.63
Computing time: approx. 3.0 ms
Note!
SYMPAS programs for a NANO-B controller can also be used for a NANO-C
controller. For this purpose, the extensions of SYMPAS files for NANO-B have to
be renamed from .PNB to .PNC.

NANO-B Appendices
Jetter AG 267
Appendices

Appendices PROCESS-PLC
268 Jetter AG
List of Appendices Appendix A: Downloading the
Operating System
In the menu "Transfer" of the SYMPAS programming interface the operating system
can be updated.
For this purpose, operating system files (*.OS) are made available on the internet
(http://www.jetter.de) by JETTER AG.
Fig. 70: SYMPAS Programming Interface
For downloading an OS update, time-out must be set to 4000 ms in
the SYMPAS menu "Special / Interface". This is the default setting.
In addition to this, the OS itself must be stopped during download of
an OS update.

NANO-B Appendices
Jetter AG 269
Appendix B:Multitasking Operating
System
This chapter is directed at users who in greater detail want to know how the
multitasking operating system of the NANO-B basically works.
Basic Information on Multitasking
A lot of control systems are operated with a program which is cyclically processed.
Cyclic processing is required if processing of several parallel programs is not
feasible, thus multitasking cannot be used.
Every system, however small it may be, includes parallel functions and processes.
Even if only one automatic process is required, there are parallel functions or
operator guidance functions to be monitored.
Execution of Parallel Functions by Multitasking
The most practical approach to parallel processing is multitasking since it is the most
distinct and, in logical terms, the simplest way of implementing parallel processing
The reasons, why this kind of technology has not yet been applied in control systems
on a broad basis, are as follows:
• PLC automation technology is to a high degree committed to its traditional
concept using PLC languages, such as ladder diagram, function plan and
statement list, and, as a result, to the cyclic processing of programs.
• The well-known realtime-capable multitasking operating systems are very
complex, thus, requiring high-performance and, therefore, expensive hardware.
Also, specialists are needed for their handling.
• The realtime capability of multitasking operating systems known from the office
realm is limited since numerous system functions, such as access to hard disks,
mouse handling etc., get access to program flow via interrupts.
• Due to the complexity of the known multitasking operating systems, their
application in the area of small and mid-sized control system has not been
possible so far.
Reproduction of the Real Process Flow
Multitasking enables the program to be executed in a way that corresponds to the
real process flow.

Appendices PROCESS-PLC
270 Jetter AG
PROCESS-PLC with Multitasking OS for Automation
Technology
To realise an OS with multitasking and a descriptive, process oriented execution for
the whole range of automation technology, JETTER AG has developed an easy-to-
use multitasking OS.
This OS was designed for meeting the demands of automation technology and
already enables multitasking to be implemented into the micro controller NANO-B.
Principle of Operation
First of all, distinction must be made between single-processor and multiprocessor
systems. For processing applications with great volumes of data, e.g. complex
graphics, multiprocessor systems are used in the EDP realm. In such systems, data
are processed in parallel by several processors.
Multitasking Using Single-Processor Systems
In most cases, parallel data processing using several processors is not being used,
neither in known multitasking operating systems of the office realm nor in most other
systems, Except for some few special applications, multiprocessor systems are not
universally applicable to the wide range of control engineering due to the required
hardware and software, thus, the high price. Therefore, in control systems a single
processor is used managing parallel processing of all programs. This also applies to
PROCESS-PLC systems.
There are several basic approaches to multitasking operating systems. One of them
is the time-sharing method.
Time-sharing runs several tasks by interleaving portions of processing time allotted
to each task. Each task is executed until its portion of time is elapsed. Then, control
of the system is passed to the next task. This process is continued until the initial task
gets its turn, then it starts once again.
Time-slice Multitasking
With PROCESS-PLC systems an optimized time-sharing multitasking is used. It is
possible to write up to 32 parallel programs, called tasks. In many cases, in particular
with micro controllers, a number of 3 to 10 task is practicable.

NANO-B Appendices
Jetter AG 271
Permanently Defined and User-Defined Task Switching
Conditions
A task does not always make the most of the available processing time. If, for
example, the next instruction of a task is a delay which has not elapsed yet, an
immediate task switch takes place. Such a task switch cannot be controlled by the
program. After the following instructions a task switch is inevitably carried out:
•DELAY process has not been completed yet
•WHEN condition has not been fulfilled yet
•USER_INPUT program waits until a value is entered by operator
Additionally, further task switching conditions can be defined in register 2004:
• if the time specified in register 2005 has elapsed and a THEN instruction follows
• if the task encounters a GOTO instruction
• if the condition of an IF instruction has not been fulfilled.
In addition to the user task, three further functions are
carried out in the background:
• interface for connection with the user interface
• interface for connection with PC, VIADUKT or graphic user interface
•JETWay interface
Note!
A program always starts with TASK 0. Thus, TASK 0 is the only task, the
existence of which is mandatory. The order, in which additional tasks are
programmed, is irrelevant. For reasons of clarity, a systematic and logical order
of tasks is advisable.
Note!
The duration of program execution primarily depends on the number of tasks
being used. The program length is only of secondary importance to the
processing time. Clever programming, thus, a limited number of tasks is crucial
to a fast processing of a program.

Appendices PROCESS-PLC
272 Jetter AG
Priorities
The priority of managing the user interface and the serial interface can be defined. In
default setting, both functions are carried out after all tasks have been processed.
The priority of these functions can be increased by means of flags 2056 and 2057.
In this case, interfaces are always "served" between two tasks.
In most cases, default setting is best since the highest priority usually is given to
automatic functions, and not to operating functions. Changing these flags is practical,
for example when switching the system from automatic mode to manual mode.
In register 2026the priority of a task is defined by the user.
By using the instruction DELAY 0 low priority can be assigned to tasks or program
parts. A task which is controlling the displays needs not have, for example, the same
response time as a task for automatic mode. Insertion of one or more DELAY 0
instructions into user interface tasks results in time saving which is made available
to other task.
Note!
By using the instruction DELAY 0 with parameter 0, task switching is induced. If,
during processing, a task encounters DELAY 0, it switches immediately to the
next task.

NANO-B Appendices
Jetter AG 273
Appendix C: Glossary
Sequential Control
System Control system with sequential processing. Stepping is
initiated either by feedback signals from the machine
(process-dependent sequential control) or time-
controlled (time-dependent sequential control).
Axis A principal direction along which a movement of the tool
or work piece occurs.
Actuator A component which is connected to the output of a
controlled system and which converts an electrical
signal into mechanical motion.
Analog A parameter, e.g. voltage, which is steplessly
adjustable. Contrasted with digital.
Statement List Application program that lists control functions in the
form of statements.
Resolution A resolution of 10 bit means that, for example,
a value range of 0-10 V is divided into 210 = 1024
increments.
Output Driver Output drivers are semiconductor components, such as
transistors with the N-IO 16 module. To function
correctly, they have to be connected to voltage and
current.
Bit-coded Bit-coded means that bits are evaluated individually.
Burst 1) Short period of intense activity on an otherwise quiet
data channel. 2) Short isolated sequence of transmitted
signals. 3) Fast transient interference.
Bus A set of hardware lines (conductors) used for data
transfer among the components of a computer system.
Buses are characterised by the number of bits they can
transfer at a single time. Distinction is made between
serial bus systems (transmission of one bit at a time)
and parallel bus systems (simultaneous transmission of
a group of bits over separate wires).
CAN Bus Controller Area Network Bus: Originally, this bus was
intended for use in automobiles due to its short cable
length of 30 m maximum, high bit rate of 1 Mbit/s and its
noise immunity.
The same demands apply to automation technology.
Therefore, this bus system (serial bus) is used in Jetter
control systems.
Digital Presentation of a parameter, e.g. time, in the form of
characters or figures. This parameter in digital
representation can be changed in given steps only.
Contrasted with analog.
DIP switch Dual-in-line Package Switch
DIN Rail Rail to DIN EN 50022 for mounting modules

Appendices PROCESS-PLC
274 Jetter AG
Download In communications, to transfer a copy of a file from a
remote computer to the requesting computer, for
example, an OS from a PC to a PROCESS-PLC.
Electromagnetic
Compatibility (EMC) Definition according to the EMC regulations:
EMC is the ability of a device to function in a satisfactory
way in electro-magnetic surroundings without causing
electromagnetic disturbances itself, which would be
unbearable for other devices in these surroundings.
Fieldbus Interface Interface for connection of field devices, such as
FESTO valve terminals.
Field Level Sensors and actuators located in the machinery.
Firmware Software routines stored in read-only memory (ROM).
For example, startup routines and low-level I/O
instructions are stored in firmware. It falls between
software and hardware in terms of ease of modification.
First In First Out A method of processing a queue, in which items are
removed in the same order in which they were added.
The first element in is the first out.
Flash Memory A type of nonvolatile memory. Flash memory is similar
to EEPROM memory in function bit it must be erased in
blocks, whereas EEPROM can be erased one byte at a
time.
Framing Error With serial data transmission, a so-called frame is
added to the data. This frame consists of one start bit
and one or several stop bits which define the beginning
and the end of a data byte. In a Jetter control, a framing
error indicates that the received character has not got a
valid stop bit.
Function Plan A graphic map of the control functions. Each control job
(function) is provided with a corresponding symbol.
Accuracy The deviation between the actual position and the
theoretical position
Floating Point Notation The floating point notation is also called exponential
notation. It is a numeric format that can be used to
represent very large and very small numbers. Floating
point numbers are stored in two parts, a mantissa and
an exponent. For example, 456000 is expressed as
456E3.

NANO-B Appendices
Jetter AG 275
Integer Also called "integral number". A positive or negative
integral number, e.G. 37, -50 or 764.
In programming, "integer" stands for a data type
representing whole numbers. Calculations with integers
are considerably faster than calculations with floating
point numbers. Therefore, integers are commonly used
for counting and numbering procedures. Integers can
have a leading sign (positive or negative) or be
unsigned (positive). In addition to this, distinction is
made between long and short integers depending on
the number of bytes they occupy in the memory.
Short integers comprise a smaller range of numbers
(e.g. - 32,768 to +32,767) than long integers do (e.g. -
2,147,483,648 to + 2,147,483,647).
On Jetter controllers integer values are defined for a
range of 24 bit = - 8 388 608 to + 8 388 607.
Plaintext High-Level
Language Programming language using nonencrypted or legible
text.
Ladder Diagram Graphic representation of control functions in imitation
of schematic diagrams used in contactor technology.
However, current paths are horizontally located one
below the other and different symbols are used.
Master A device, e.g. a PASE-E, that controls another device,
e.g. a NANO-B, called the slave.
Flag 1 bit storage position for intermediate results which are
required for linkage purposes.
The state of the bit is either 0 or 1.
Multiplexer A device for funneling signals from several input lines to
one output line.
Multitasking A mode of operation offered by an operating system in
which a computer works on more than one task at a
time.
Monitor Mode Using this function, registers, I/Os can be monitored
and altered during operation.
Parallel Processing A method of processing that can run only on a computer
that contains two or more processors running
simultaneously. Parallel processing differs from
multitasking in the way a task is distributed over the
available processors. Example: The process of
controlling servo axes is entirely taken on by the SV
module. This way, the processing time of application
program is not affected.
Parity The quality of sameness or equivalence. In the case of
computers parity usually refers to an error-checking
procedure. Depending on the definition, the number of
1s must always be the same - either even or odd - for
each group of bits transmitted without error.

Appendices PROCESS-PLC
276 Jetter AG
Parity error An error in parity indicates an error in transmitted data
or in data stored in memory. If a parity error occurs in
communications, all or part of a message (programs)
must be retransmitted.
Port Address An address for a channel used to transmit data between
an input or output device and the processor. From the
CPU's point of view a port is one or more locations in
memory, to which it can send data or from which it can
receive data. Special hardware, such as an extension
board, saves data from the device to memory
addresses and sends data from these addresses to the
device. Some port are meant only for input or output
purposes.
Process A program or a part of it. A related sequence of steps
carried out by program.
Process level Level of a system overriding the field level.
PROCESS-PLC Compared with the traditional programmable logic
controller an advanced control system developed by
Jetter AG.
Pull-Up Resistors A functional resistor generating defined states for
measurements and evaluations. Such a resistor pulls
up the potential to a high level in contrast to a pull down
transistor pulling down the potential to the ground.
Register A high-speed memory for a group of bits placed in a
microprocessor or in another electronic device where
data can be buffered for a specific purpose. On JETTER
controllers, usually, these are 24 bit wide storage
positions in a remanent RAM.
Remanent Application
Registers Registers, the information contents of which are
maintained in case of a power supply interrupt.
Sensor Electronic detector, pick-up.
Slave A device, e.g. a NANO-B controller, which is controlled
or influenced by another device called "Master", e.g. a
NANO-C controller.
TASK A stand-alone application or a subprogram that is run as
an independent entity.
Time-out The amount of time the system will wait for a peripheral
device to respond before it detects and reports this as
an error.
Time-sharing The use of a computer system by more than one
individual at the same time.
Token A unique structured data object or message that
circulates continuously among the nodes of a token ring
and describes the current state of the network.

NANO-B Appendices
Jetter AG 277
Valve Terminal An array of pneumatic or hydraulic valves which are
addressed via bus system. Valve terminals are used for
automation jobs on the field level.
Virtual Of or pertaining to a device, service or sensory input
that is perceived to be what it is not in actuality, usually
as more "real" or concrete than it actually is.
XON/XOFF An asynchronous communications protocol in which the
receiving device uses special characters to control the
flow of data from the transmitting device. When the
receiving device cannot continue to receive data, it
transmits an XOFF control character. When
transmission can resume, the device signals the sender
with an XON character.

Appendices PROCESS-PLC
278 Jetter AG
Appendix D: List of Abbreviations
AC Alternating Current
A/D Analog/Digital
ADC Analog-to-Digital Converter
AM Amplitude Modulation
ASCII American Standard Code for Information Interchange
COM Device name for a serial port in Wintel systems. The first serial
port is identified as COM1, the second as COM2, etc.
CPU Central Processing Unit
CSF Control System Function Chart
D/A Digital/Analog
DAC Digital-to-Analog Converter
DC V Direct Current Voltage
DIN Deutsches Institut für Normung = German Industry Standard
DIR Direction
EEPROM Electrically Erasable Programmable Read Only Memory
EMC Electro Magnetic Compatibility
ENC Encoder
ERR Error
ESD Electro Statical Discharge
FIFO First In First Out
Gnd Ground
HR 1 Handrad 1 = Thumbwheel 1
I/O Input/Output
IEC International Electrotechnical Commission
LAD LAdder Diagramm
LC Liquid Crystal
LCD Liquid Crystal Display
LED Llight - Emitring Diode
LSB Least Significant Bit, e.g. of a word.
MMI Man Machine Interface
ms Millisecond
NUM 25 Keyboard module for LCD 16 user interface

NANO-B Appendices
Jetter AG 279
PASE - E Programmierbare Ablaufsteuerungseinheit Typ E =
Programmable Sequential Control, Type E
PE Protective Earth
PELV Protective Extra Low Voltage
PID Proportional-Integral-Differential (Controller)
PLC Programmable Logic Controller
PRIM User-programmable interface
PWM Pulse Width Modulation
RDA Receive Data A: The first differential channel of the RS 422
interface
RDB Receive Data B: The second differential channel of the
RS 422 interface
RS 232 An accepted industry standard for serial communications
connections.
RS: Recommended Standard
For transmission distances of up to 15 m. No differential
evaluation. Transmitting and sending on different lines.
RS 422 For transmission distances over 15 m. Two lines with 2
differential evaluations each. Transmitting and sending on
different lines.
RS 485 For transmission distances over 15 m. Two lines with handling
of differential signals. Transmitting and sending on the same
line.
RTC Real Time Clock
RXD Receive (RX) Data
A line used to carry received serial data from one device to
another.
SDA Send Data A - The first differential channel of the RS 422
interface
SDB Send Data B - The second differential channel of the RS 422
interface
SELV Safe Extra Low Voltage: Voltage up to 60 V, galvanically
separated from the network.
SM Stepper Motor
SSI Synchronous Serial Interface
STEP Step
STL STatement List
SUB-D Type name of a plug-in connector
SV Servomotor

Appendices PROCESS-PLC
280 Jetter AG
SYMPAS Symbolische Programmablaufsprache = Symbolic Program
Processing Language
tr/tn time rise/time normal: Rise time of a pulse/total duration of a
pulse
TXD Transmit (TX) Data
A line used to transmit received serial data from one device to
another; e.g. from a computer to a modem.

NANO-B Appendices
Jetter AG 281
Appendix E: List of Illustrations
Fig. 1: Shielding in conformity with the EMC standards 14
Fig. 2: Example: Connecting a LCD display to the PROCESS-PLC NANO-B 16
Fig. 3: Power Supply Terminals 18
Fig. 4: Block Diagram of NANO-B Interfaces 19
Fig. 5: JETWay-H PC Board 25
Fig. 6: SYMPAS Menu [Special -> Interface] 26
Fig. 7: Connection Details for Digital Inputs 31
Fig. 8: Connecting Digital Outputs 32
Fig. 9: Connection Details for Single-/Dual-Channel Counter 33
Fig. 10: Connection Details for Analog Inputs 34
Fig. 11: Connection Details for Analog Output 35
Fig. 12: Connection Details for Stepper Motor Control 36
Fig. 13: NANO-B Stepper Motor Driving Circuit 38
Fig. 14: Exemple: Internal Circuitry of a DIR and STEP Signal 38
Fig. 15: Arrangement of LEDs 39
Fig. 16: STOP/RUN Switch 40
Fig. 17: Mounting Dimensions of the NANO-B Basic Unit 41
Fig. 18: REGISTER_LOAD with numeric parameters 55
Fig. 19: REGISTER_LOAD with symbolic parameters 55
Fig. 20: Indirect and Double Indirect Addressing 56
Fig. 21: Example for Double Indirect Addressing 57
Fig. 22: Example of Register Arithmetic 58
Fig. 23: Pin Assignment of Connecting Cable for Several LCD User Interfaces 77
Fig. 24: JETWay-H for the Management Level 107
Fig. 25: JETWay-R for the Process Level 108
Fig. 26: Slew Rate Limitation for AD Conversion 122
Fig. 27: Stepper Motor with Motor Control and Power Amplifier 123
Fig. 28: Speed Profile of Acceleration/Deceleration Ramps 133
Fig. 29: Destination Window 135
Fig. 30: Digital Offset, Acceleration/Deceleration Stepping Rate 136
Fig. 31: Centralised Arrangement on the JETTER System Bus 151
Fig. 32: Decentralised Arrangement on the JETTER System Bus 151
Fig. 33: Connecting FESTO CP Modules to the JETTER System Bus 152
Fig. 34: Mounting Dimensions of the Digital Input Module N-ID 8 153
Fig. 35: Diagram of Input Wiring of a N-ID8 Module 157
Fig. 36: Physical Dimensions of the Digital Output Module N-OD 4.2 158
Fig. 37: Example: Output Wiring of an N-OD 4.2 Module 162
Fig. 38: Physical Dimensions of the Digital Output Module N-OD 8 163
Fig. 39: Example: Output Wiring of an N-OD 8 Module 167
Fig. 40: Physical Dimensions of the Digital Input and Output Module N-IO 16 168
Fig. 41: Example: Emergency Stop Circuitry of the N-IO 16 Module 173
Fig. 42: Example: Input Wiring of the N-IO 16 Module 174
Fig. 43: Physical Dimensions of the Analog Input Module N-IA 4 176
Fig. 44: Diagram of Input Wiring of an N-IA4 Module 182
Fig. 45: Physical Dimensions of the Analog Output Module N-OA 2 187
Fig. 46: Physical Dimensions of the Analog Output Module N-OA 4 188
Fig. 47: Example: Wiring of Outputs of the N-OA 4 Module 192
Fig. 48: Physical Dimensions of the Digital Counter Module N-CNT 1 197
Fig. 49: Example: Input Wiring of the N-CNT 1 Module 201
Fig. 50: Pulse sequence of counting signals 206
Fig. 51: Physical Dimensions of the Serial Interface Module N-SER 1 212
Fig. 52: Block Diagram of Interfaces of the N-SER 1 module 216
Fig. 53: Physical Dimensions of the Parallel Interface Module N-PRN 1 227

Appendices PROCESS-PLC
282 Jetter AG
Fig. 54: Mounting Dimensions of the N-PS 1 Module 237
Fig. 55: Physical Dimensions of the N-PS 1CP Module 238
Fig. 56: Connections of the N-PS 1 Module 242
Fig. 57: Connections of the N-PS 1CP Module 243
Fig. 58: Example: FESTO CP Module 244
Fig. 59: Physical Dimensions of the FESTO Tee Connector 244
Fig. 60: Connection of FESTO CP Modules to the
JETTER System Bus (bus topology) 245
Fig. 61: Connection of FESTO CP Modules to the
JETTER System Bus via Tap Lines 246
Fig. 62: Flowchart for Commissioning NANO-B/C with FESTO CP Modules 248
Fig. 63: Setting Configuration of FESTO CP Modules 249
Fig. 64: Comparison of Set Configuration with Actual Configuration 250
Fig. 65: Register Configuration of FESTO CP Modules 253
Fig. 66: Example: FESTO CP Modules connected to the
JETTER System Bus 255
Fig. 67: Error Message: Time-out 258
Fig. 68: Resetting Register 2008 258
Fig. 69: Autoflash Settings in the SYMPAS Program 261
Fig. 70: SYMPAS Programming Interface 268

NANO-B Appendices
Jetter AG 283
Appendix F: Index
A
Accuracy Classes of the
N-IA 4 Module 181
Air Humidity 44
Altitude 44
Ambient Temperature 44
Analog Input 121
Analog Output 120
Arc Cosin 266
Arc Sin 266
Arc Tangens 266
Autoflash 260
B
Binary code 204
Bit-specific Functions of
Register 2818 93
C
CAN-BUS 30
Centronics Interface 227
Class of Protection 45
Corrosion 44
Cosine 265
Cursor Position 79
D
Damages in transit and storage 45
Degree of Protection 45
DELEOL 80
DELSCR 80
Device Number 78
Dielectric Test Voltage 45
Digital Inputs 31
Digital Outputs 32
DIN Rail 45
DIP switch 26
Disposal 11
E
EMC
NANO-B Basic Unit 46
N-CNT 1 Module 199
N-IA 4 Module 179
N-ID 8 Module 155
N-IO 16 Module 170
N-OA 2 Module 190
N-OA 4 Module 190, 199, 229
N-OD 4.2 Module 160
N-OD 8 Module 165
N-PRN 1 Module 229
N-PS 1 Module 240
N-PS 1CP Module 240
N-SER 1 Module 214
EM-DK Cable for LCD 9, LCD 10
and LCD 12 23
Error Messages via Special Flags 263
Exponential function 266
F
FESTO CP Module Types 252
FESTO CP Valve Terminal 244
Firmware 220
Flag 2057 100
Free Falls Withstanding Test 45
Fully metallised housing 14
G
Gray code 204
H
Hardware Flow Control 223
Hardware-Handshake 22
I
Installation Accessories 17
Installation Sequence 16
Interface for LCD Displays 23
J
JETWay-H Cable 24

PROCESS-PLC Appendices
284 Jetter AG
JETWay-R Cable 27
M
Maintenance 11
Monitor Mode 76
Mounting Position 45
N
NANO-B Basic Unit - Terminals 43
Natural Logarithm 266
Network Interface JETWay-R 27
Networking of lines 244
O
Open Collector 38
Operating Conditions 44
Output Driver 173
Overlaying
Flags on registers 111
Inputs-Register 111
Overlaying of flags on registers 50
Overview
Network Registers 112
Real-Time Clock Registers 148
Special Flags 52
Special Registers 61
User Interfaces 74
Overvoltage Category 45
P
Parity check 204
Parity error 210
Pin Assignment - 15 pin male SUB-D
connector 21
Pin Assignment - 9 pin male SUB-D
connector 20
Pollution Degree 44
Programming Cable EM-PK 22
Programming Instruction
REG 58
REGDEC and REGINC 60
REGZERO 59
Programming interface
JETWay-H 24
RS232 22
Programming with the Aid of Flags 51
Pulse Number 209
R
Register
10000 143
10001 143
10002 144
10003 144
10004 144
10005 145
10006 145
11100 127
11101 128
11102 130
11103 131
11104 132
11105 133
11106 134
11107 134
11108 135
11109 136
11110 137
11112 137
2001 259
2008 262
2009 260
2017 251
2018 251
2019 251
2020 252
2021 253
2027 254
2700 113
2701 113
2702 113
2703 114
2704 114
2705 114
2706 115
2707 115
2708 115
2709 116
2710 116
2711 116
2804 87
2805 87
2806 87
2807 84, 88
2808 85, 88
2809 83, 89
2810 83, 89
2812 90
2813 90
2814 91

NANO-B Appendices
Jetter AG 285
2815 86, 91
2816 92
2819 94
2820 94
2821 95
2822 95
2823 96
2824 96
2825 96
2826 97
2827 97
2828 97
2829 97
2830 97
2831 98
2832 98
2833 98
2834 99
2835 99
2836 99
2900 117, 120
2901 117
2902 120
2903 - 2906 121
2918 118
2919 118
2920 121
3yy0 185, 195, 207
3yy1 185, 195, 207
3yy2 185, 195, 207, 220
3yy3 186, 196, 207, 221
3yy4 208, 221
3yy5 208, 221
3yy6 209, 222
3yy7 210
3yy8 211
3yy9 186, 196, 211, 222, 234
Residual Dangers 15
S
Scope of Supply 16
Servo Control 208
Shielding in conformity with the
EMC standards 14
Shock Resistance 45
Sine 265
Single-/Dual-Channel Counter 33
Software Flow Control 223
Special Flags 52
Special functions 265
Square root 265
SSI Absolute Position En-
coder 202, 216, 231
STEP and DIR Signals 38
Storage temperature 44
SYMPAS Menu 26
System Bus Cable for NANO
Expansion Modules 30
T
Tangent 265
Tap Lines 244
Technical Data - Basic Unit 41
The JETWay-H board for PC's 25
Time Base 61, 69, 94, 118
U
Usage as Agreed Upon 11
Usage Other Than Agreed Upon 11
User Flags 50
User Interface Cable DK-422 28
User Interface Port 28
User-Programmable Inter-
face 143, 213
V
VIADUKT Cable 29
Vibration Resistance 45
Visualisation Interface 29

286 Jetter AG
Jetter AG
Gräterstrasse 2
D-71642 Ludwigsburg
Germany
Phone: +49 7141 2550-530
Fax: +49 7141 2550-484
Internet: http://www.jetter.de
E-mail: sales@jetter.de
Subsidiaries
Jetter UK Ltd.
43 Leighswood Road Aldridge
GB-West Midlands WS9 8AH
Great Britain
Jetter Asia Pte. Ltd.
32 Ang Mo Kio Industrial Park 2
#07-03 Sing Industrial Complex
Singapore 569510
Singapore
Jetter AG Switzerland
Münchwilerstrasse 19
CH-9554 Tägerschen
Switzerland
Phone: +44 1922 745200 Phone: +65 4838200 Phone: +41 719 1879-50
Fax: +44 1922 745045 Fax: +65 4833881 Fax: +41 719 1879-69
E-mail: jetteruk@btinternet.com E-mail: sales@jetter.com.sg E-mail: info@jetterag.ch
Jetter USA Inc.
165 Ken Mar Industrial Parkway
Broadview Heights
OH 44147-2950
U.S.A
Phone: +1 440 8380860
Fax: +1 440 8380861
E-mail: bernd@jetterus.com

Jetter AG 287
Branches
Jetter AG Büro Nord
Am Nordbahnhof 5
D-59555 Lippstadt
Germany
Jetter AG Büro Süd
Am Pulverl 5
D-85051 Ingolstadt
Germany
Jetter AG Büro Mitte
Wohnbacher Strasse 19
D-61200 Wölfersheim
Germany
Phone: +49 2941 6691-10 Phone: +49 841 97149-30 Phone: +49 6036 984382
Fax: +49 2941 6691-22 Fax: +49 841 97149-40 Fax: +49 6036 984383
E-mail: dschnelle@jetter.de E-mail: mkos@jetter.de E-mail: jpommerening@jetter.de
Jetter AG Büro Ost
Gewerbepark am Wald 3d
D-98693 Ilmenau
Germany
Jetter AG Büro Netherlands
Amperestraat 10
NL-4004 KB Tiel
Netherlands
Phone: +49 3677 2000-54 Phone: +31 344654-944
Fax: +49 3677 2000-55 Fax: +31 344654-932
E-mail: mjakob@jetter.de E-mail: ddeijs@jetter.de