Firmtech FB155BC-F2S BLUETOOTH EMBEDDED MODULE User Manual
Firmtech co., Ltd BLUETOOTH EMBEDDED MODULE
Firmtech >
User Manual

FB155BC-F2S-SPP/HID User Guide Version 0.1
Revision History
Page 2 / 25
Revision History
Revision
Date
Change Descriptions
Ver 0.1
2013-01-16
- Write a draft

FB155BC-F2S-SPP/HID User Guide Version 0.1
(C) Copyright FIRMTECH Co., Ltd. 2005
Page 3 / 25
(C) Copyright FIRMTECH Co., Ltd. 2005
All rights reserved
The products and operation descriptions contained herein shall be protected by
copyright law.
Any part or whole of products or operation description shall not be copied, reproduced,
translated, nor transformed into readable form by electronic device or machines, without
prior consent in writing by FIRMTECH Co., Ltd.
There might be some misprinting or technical faults in the products and operation
description which are subject to change without prior notice.

FB155BC-F2S-SPP/HID User Guide Version 0.1
List of Content
Page 4 / 25
List of Content
Revision History ...................................................................................................................................................................... 2
(C) Copyright FIRMTECH Co., Ltd. 2005 ..................................................................................................................... 3
List of Content.......................................................................................................................................................................... 4
1 What is Bluetooth? ............................................................................................................................................................ 5
1.1 Features of Bluetooth.......................................................................................................................................... 5
1.2 Operation of Bluetooth ...................................................................................................................................... 5
2 Product Overview ............................................................................................................................................................... 6
3 FB155BC-F2S-SPP Components .................................................................................................................................. 7
3.1 FB155BC-F2S-SPP .................................................................................................................................................. 7
3.2 PC Interface Kit (Option) ................................................................................................................................... 7
4 FB155BC-F2S-SPP Appearance .................................................................................................................................... 8
4.1 FB155BC-F2S-SPP Dimension.......................................................................................................................... 8
4.2 FB155BC-F2S-SPP PIN Assign ......................................................................................................................... 9
5 PC Interface Board (Jig Board)................................................................................................................................. 10
6 Performance of FB155BC-F2S-SPP ......................................................................................................................... 12
7 Current Consumption of FB155BC-F2S-SPP ...................................................................................................... 13
8 FB155BC-F2S -HID Components ............................................................................................................................. 14
8.1 FB155BC-F2S-HID ............................................................................................................................................... 14
9 FB155BC-F2S-HID Appearance ............................................................................................................................... 15
9.1 FB155BC-F2S-HID Dimension ...................................................................................................................... 15
9.2 FB155BC-F2S-HID PIN Assign ...................................................................................................................... 16
10. (Blank)
11 Performance of FB155BC-F2S-HID ...................................................................................................................... 18
12 Current Consumption of FB155BC-F2S-HID ................................................................................................... 19
13 FB155BC-F2S-HID Input Data................................................................................................................................. 20
14 Approval Information ................................................................................................................................................. 25
14.1 KCC ........................................................................................................................................................................... 25
14.2 FCC compliance Information...................................................................................................................... 25
14.3 CE .............................................................................................................................................................................. 25

FB155BC-F2S-SPP/HID User Guide Version 0.1
1 What is Bluetooth?
Page 5 / 25
1 What is Bluetooth?
1.1 Features of Bluetooth
Objectives of Bluetooth : To Realize Wireless Communication for Short Distance with Low Power
Consumption, High Reliability, and Low Cost.
Frequency in Use: To Use ISM(Industrial, Scientific, Medical) Band which does not require any
permission to use.
- 2.400 – 2.4835 GHz, 79 channels
- 2.465 – 2.4835 GHz, 23 channels (in France)
Transmission Rate : 1Mbps ~ 3Mbps
Transmission Output : 1mW (10m, Class2), 100mW (100m Class1)
Network Configuration : Configured with Master and Slave relation. A Bluetooth unit shall allow
simultaneous connections up to 7 devices (in case of ACL).
Reliability : To Guarantee stable wireless communication even under severe noisy environment
through adopting the technique of FHSS (Frequency Hopping Spread Spectrum).
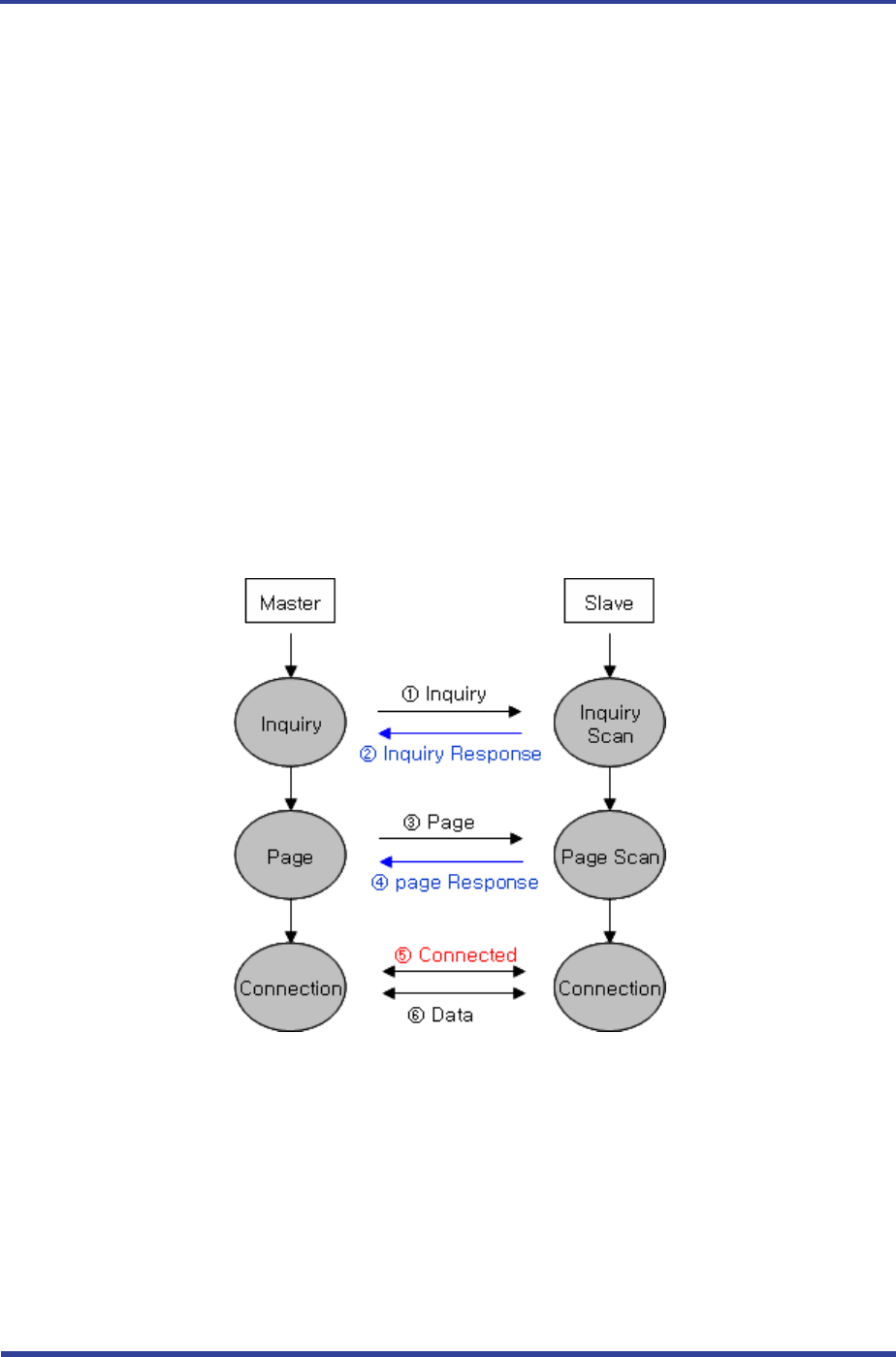
1.2 Operation of Bluetooth
<Feature 1-1 Bluetooth Operation>
Bluetooth operates based on the connection between “Master” and “Slave”.
Masters are simply supposed to do “Inquiry” and “Page”. Slaves are supposed to do “Inquiry Scan”
and “Page Scan”.
If a Master finds a Slave and so “inquiry” is successful, a Slave responds to the Master with its
information.
Interconnection between the Master and the Slave is achieved only if the information from the
Slave is corresponded with the Master, and the Slave sends data to the Master.

FB155BC-F2S-SPP/HID User Guide Version 0.1
2 Product Overview
Page 6 / 25
2 Product Overview
FB155BC(S) has been developed to replace the previous RS232 Cable system and HID Keyboard- Mouse
Device with wireless communication system to use.
Major Features of FB155BC-F2S
1. Bluetooth Specification 2.1 Support
2. Easily applicable to the Product with 8Pins SMD(Surface-Mount Device) type
3. Support AT Command, and capable to control FB155BC(S) by using AT Command.
4. Easy to connect to use with Bluetooth PDA, Bluetooth USB Dongle, etc.
A. FB155BC-F2S-SPP : RS232 Cable Replacement Device.
B. FB155BC-F2S-HID : HID Keyboard-Mouse Device.
5. Provides the most compact size among Class 2.
6. Simply support the function of Bluetooth Firmware Update
7. Stable Data Transmission / Receipt
※ We request the new users of FB155BC-F2S-SPP/HID to read the information on this description
carefully before they start to use the products.

FB155BC-F2S-SPP/HID User Guide Version 0.1
3 FB155BC-F2S-SPP Components
Page 7 / 25
3 FB155BC-F2S-SPP Components
3.1 FB155BC-F2S-SPP
MODEL
PICTURE
Q‟TY (EA)
FB155BC-F2S-SPP
(On-board Chip Antenna)
1
<Table 3-1 Basic Components of FB155BC-F2S-SPP>
3.2 PC Interface Kit (Option)
MODEL
PICTURE
Q‟TY (EA)
FBZx5Xxx
(Interface Board)
1
Expansion Board
1
FCA180SC
(RS232 Serial Cable)
1
FCA100UC
(USB Power Cable)
1
FCA001PO
(DC Power Adapter - 5V)
(Option)
1
<Table 3-2 Components of PC Interface Kit >
※ If you find any of above components is defective, or not included in the package, please contact the seller
you purchased.

FB155BC-F2S-SPP/HID User Guide Version 0.1
4 FB155BC-F2S-SPP Appearance
Page 8 / 25
4 FB155BC-F2S-SPP Appearance
4.1 FB155BC-F2S-SPP Dimension
<Figure 4-1 FB155BC-F2S-SPP Dimension>

FB155BC-F2S-SPP/HID User Guide Version 0.1
4 FB155BC-F2S-SPP Appearance
Page 9 / 25
4.2 FB155BC-F2S-SPP PIN Assign
<Figure 4-2 FB155BC-F2S-SPP PIN Assign>
No.
Name of Signal
Features
I / O
Level
1
GND
Ground
2
VCC
3.3V DC
Input
3
STATUS
STATUS LED
Output
TTL
4
FA SET
Factory Reset
Go back default setting
Input
TTL
5
UART_CTS
UART Clear To Send
Input
TTL
6
UART_RTS
UART Ready To Send
Output
TTL
7
TXD
Transfer Data (Data out)
Output
TTL
8
RXD
Received Data (Data in)
Input
TTL
<Table 4-1 FB155BC-F2S-SPP Pin Description>

FB155BC-F2S-SPP/HID User Guide Version 0.1
5 PC Interface Board (Jig Board)
Page 10 / 25
5 PC Interface Board (Jig Board)
<Figure 5-1 FB155BC-F2S-SPP Interface Board(Jig Board)>

FB155BC-F2S-SPP/HID User Guide Version 0.1
5 PC Interface Board (Jig Board)
Page 11 / 25
No.
Title
Description
1
Power ON/OFF Switch
ON/OFF the electric power of interface board.
2
USB/RS232 Interface Selection Switch
The switch for selection of communication in USB/RS232
(The 3 switches shall be set in same direction.)
3
PC Configuration/Operation Selection
Switch
Not is use
4
FASET Switch
The switch for changing the environment setting value of
FB155BC-F2S-SPP to the factory setting value.
The procedures to make the FASET are as followings.
1. Power ON
2. Press the FASET switch more than 2 seconds.
5
POWER LED
LED to check the power supply condition
6
STATUS LED
LED to check the action of FB155BC-F2S-SPP
7
TX LED
LED to check the data output condition of FB155BC-F2S-
SPP
8
RX LED
LED to check the data input condition of FB155BC-F2S-SPP
9
SERIAL INTERFACE LED
LED to check whether the communication interface is RS-
232
10
USB INTERFACE LED
LED to check whether the communication interface is USB
<Table 5-1 FB155BC-F2S-SPP Interface Board Description>

FB155BC-F2S-SPP/HID User Guide Version 0.1
6 Performance of FB155BC-F2S-SPP
Page 12 / 25
6 Performance of FB155BC-F2S-SPP
No.
Part
Specification
1
Bluetooth Spec.
Bluetooth Specification 2.1 Support
2
Communication distance
10 M
3
Frequency Range
2402 ~ 2480MHz ISM Band
4
Sensitivity
-83dBm (Typical)
5
Transmit Power
4dBm(Typical)
6
Size
18.00 x 21.80 x 3.40 mm
7
Support Bluetooth Profile
SPP (Serial Port Profile)
8
Input Power
3.3V
9
Current Consumption
48 mA (Max)
10
Temperature
Operating
-10℃ ~ 50℃
Limit Operating
-35℃ ~ 55℃
11
Communication Speed
1,200bps – 230,400bps
12
Antenna
Chip Antenna
13
Interface
UART (TTL Level)
14
Flow Control
RTS, CTS support
<Table 6-1 FB155BC-F2S-SPP Performance>

FB155BC-F2S-SPP/HID User Guide Version 0.1
7 Current Consumption of FB155BC-F2S-SPP
Page 13 / 25
7 Current Consumption of FB155BC-F2S-SPP
Status
Current Consumption (mA)
MIN
MAX
AVG
Standby
0
3
1
Inquiry scan & Page scan (Slave)
0
48
22
Page scan (Slave)
0
12
1
Inquiry (Master)
39
45
42
Connected
Slave
18
24
21
Master
0
9
4
Data Transmission
Slave
24
30
28
Master
18
27
21
Data Reception
Slave
21
33
26
Master
21
33
27
Data Transmission/Reception
Slave
27
33
29
Master
21
33
28
Power save
Slave
0
6
1
Master
0
9
2
<Table 7-1 Current Consumption of FB155BC(S)-SPP>
TEST CONDITIONS
Baud Rate : 9600 bps, Input Voltage : DC 5V
The power consumption will change depending on transmission speed and volume of data.

FB155BC-F2S-SPP/HID User Guide Version 0.1
9 FB155BC-F2S-HID Appearance
Page 15 / 25
9 FB155BC-F2S-HID Appearance
9.1 FB155BC-F2S-HID Dimension
<Figure 9-1 FB155BC-F2S-HID Dimension>

FB155BC-F2S-SPP/HID User Guide Version 0.1
9 FB155BC-F2S-HID Appearance
Page 16 / 25
9.2 FB155BC-F2S-HID PIN Assign
<Figure 9-2 FB155BC-F2S-HID PIN Assign>
No.
Name of Signal
Features
I / O
Level
1
GND
Ground
2
VCC
3.3V DC
Input
3
STATUS
STATUS LED
Output
TTL
4
MULTI FUNCTION
Multi Function Control
Input
TTL
(Full-up)
5
NC
None Connect
6
HID STATUS
HID Status
Output
TTL
7
TXD
Transfer Data (Data out)
Output
TTL
8
RXD
Received Data (Data in)
Output
TTL
<Table 9-1 FB155BC-F2S-HID Pin Description>

FB155BC-F2S-SPP/HID User Guide Version 0.1
11 Performance of FB155BC-F2S-HID
Page 18 / 25
11 Performance of FB155BC-F2S-HID
No.
Part
Specification
1
Bluetooth Spec.
Bluetooth Specification 2.1 Support
2
Communication distance
10 M
3
Frequency Range
2402 ~ 2480MHz ISM Band
4
Sensitivity
-83dBm (Typical)
5
Transmit Power
0dBm(Typical)
6
Size
18.00 x 21.80 x 3.40 mm
7
Support Bluetooth Profile
HID Device
8
Input Power
3.3V
9
Current Consumption
48 mA (Max)
10
Operating Temperature
-10℃ ~ 50℃
11
Communication Speed
115,200 bps
12
Antenna
Chip Antenna
13
Interface
UART (TTL Level)
<Table 11-1 FB155BC-F2S-HID Performance>

FB155BC-F2S-SPP/HID User Guide Version 0.1
12 Current Consumption of FB155BC-F2S-HID
Page 19 / 25
12 Current Consumption of FB155BC-F2S-HID
Status
Current Consumption (mA)
MIN
MIN
MIN
Standby
0
3
1
Inquiry scan & Page scan (Slave)
0
48
22
Page scan (Slave)
0
12
1
Connected
18
24
21
Data Transmission
24
30
28
Data Reception
21
33
26
Data Transmission/Reception
27
33
29
Power save
0
6
1
<Table 12-1 Current Consumption of FB155BC-F2S-HID>
TEST CONDITIONS
Baud Rate : 115200 bps, Input Voltage : DC 5V
The power consumption will change depending on transmission speed and volume of data.

FB155BC-F2S-SPP/HID User Guide Version 0.1
13 FB155BC-F2S-HID Input Data
Page 20 / 25
13 FB155BC-F2S-HID Input Data
- UART HID Report ID 1 Format (Keyboard)
Byte
Value
Description
0 (first byte in packet)
0x0c
Length of packet in bytes (12)
1
0x00
Type of packet: Forward HID Report
2
0xa1
HID input Report Header
3
0x01
Keyboard Report ID 1
4
0x00 to 0xff
Modifier Keys
5
0x00
Reserved
6
0x00 to 0xff
Keycode 1
7
0x00 to 0xff
Keycode 2
8
0x00 to 0xff
Keycode 3
9
0x00 to 0xff
Keycode 4
10
0x00 to 0xff
Keycode 5
11
0x00 to 0xff
Keycode 6
<Table 13-1 UART HID Report ID 1 Format>
- Modifier Keys
Bit
Bit 0
Bit 1
Bit 2
Bit 3
Bit 4
Bit 5
Bit 6
Bit 7
Description
LEFT
CTRL
LEFT
SHIFT
LEFT
ALT
LEFT
GUI
RIGHT
CTRL
RIGHT
SHIFT
RIGHT
ALT
RIGHT
GUI
<Table 13-2 Modifier Keys>
- Pointer Report Format (Mouse)
Byte
Value
Description
0 (first byte in packet)
0x08
Length of packet in bytes (8)
1
0x00
Type of packet: Forward HID Report
2
0xa1
HID input Report Header

FB155BC-F2S-SPP/HID User Guide Version 0.1
13 FB155BC-F2S-HID Input Data
Page 21 / 25
3
0x02
Keyboard Report ID 2
4
0x00 to 0xff
Up to 5 buttons, one bit each
5
0x00 to 0xff
Delta X
Number between -127 and +127 representing the
change in mouse movement on the x-axis
6
0x00 to 0xff
Delta Y
Number between -127 and +127 representing the
change in mouse movement on the y-axis
7
0x00 to 0xff
Wheel movement
Number between -127 and +127 representing the
amount of wheel movement
<Table 13-3 Pointer Report Format>
- Mouse Button
Bit
Bit 0
Bit 1
Bit 2
Bit 3
Bit 4
Bit 5
Bit 6
Bit 7
Description
Left
Button
Right
Button
Middle
Button
Always
1
Reserved
Reserved
Reserved
Reserved
<Table 13-4 Mouse Button>
- ASCII to Keycode Table (Keyboard)
ASCII Char
ASCII value
Keycode
ASCII Char
ASCII value
Keycode
Ctrl-H BS
(Back Space)
0x08
0x2A
Ctrl-I HT
(Tab)
0x09
0x2B
Ctrl-M CR
(Carriage Return)
0x0D
0x28
Ctrl-[ ESC
(Esc)
0x1B
0x29
Space
0x20
0x2C
„
0x27
0x34
,
0x2C
0x36
-
0x2D
0x2D
.
0x2E
0x37
/
0x2F
0x38
0
0x30
0x27
1
0x31
0x1E
2
0x32
0x1F
3
0x33
0x20
4
0x34
0x21
5
0x35
0x22
6
0x36
0x23
7
0x37
0x24
8
0x38
0x25
9
0x39
0x26

FB155BC-F2S-SPP/HID User Guide Version 0.1
13 FB155BC-F2S-HID Input Data
Page 22 / 25
;
0x3B
0x33
=
0x3D
0x2E
[
0x5B
0x2F
\
0x5C
0x31
]
0x5D
0x30
`
0x60
0x35
a
0x61
0x04
b
0x62
0x05
c
0x63
0x06
d
0x64
0x07
e
0x65
0x08
f
0x66
0x09
g
0x67
0x0A
h
0x68
0x0B
i
0x69
0x0C
j
0x6A
0x0D
k
0x6B
0x0E
l
0x6C
0x0F
m
0x6D
0x10
n
0x6E
0x11
o
0x6F
0x12
p
0x70
0x13
q
0x71
0x14
r
0x72
0x15
s
0x73
0x16
t
0x74
0x17
u
0x75
0x18
v
0x76
0x19
w
0x77
0x1A
x
0x78
0x1B
y
0x79
0x1C
z
0x7A
0x1D
!
( Shift+1 )
0x21
0x1E
“
( Shift+„ )
0x22
0x34
#
( Shift+3 )
0x23
0x20
$
( Shift+4 )
0x24
0x21
%
( Shift+5 )
0x25
0x22
&
( Shift+7 )
0x26
0x24
(
( Shift+9 )
0x28
0x26
)
( Shift+0 )
0x29
0x27
*
( Shift+8 )
0x2A
0x25
+
( Shift+= )
0x2B
0x2E
:
( Shift+; )
0x3A
0x33
<
( Shift+, )
0x3C
0x36
>
( Shift+. )
0x3C
0x36
?
( Shift+/ )
0x3F
0x38
@
( Shift+2 )
0x40
0x1F
A
( Shift+a )
0x41
0x04

FB155BC-F2S-SPP/HID User Guide Version 0.1
13 FB155BC-F2S-HID Input Data
Page 23 / 25
B
( Shift+b )
0x42
0x05
C
( Shift+c )
0x43
0x06
D
( Shift+d )
0x44
0x07
E
( Shift+e )
0x45
0x08
F
( Shift+f )
0x46
0x09
G
( Shift+g )
0x47
0x0A
H
( Shift+h )
0x48
0x0B
I
( Shift+I )
0x49
0x0C
J
( Shift+j )
0x4A
0x0D
K
( Shift+k )
0x4B
0x0E
L
( Shift+l )
0x4C
0x0F
M
( Shift+m )
0x4D
0x10
N
( Shift+n )
0x4E
0x11
O
( Shift+o )
0x4F
0x12
P
( Shift+p )
0x50
0x13
Q
( Shift+q )
0x51
0x14
R
( Shift+r )
0x52
0x15
S
( Shift+s )
0x53
0x16
T
( Shfit+t )
0x54
0x17
U
( Shift+u )
0x55
0x18
V
( Shift+v )
0x56
0x19
W
( Shift+w )
0x57
0x1A
X
( Shift+x )
0x58
0x1B
Y
( Shift+y )
0x59
0x1C
Z
( Shift+z )
0x5A
0x1D
^
( Shift+6 )
0x5E
0x23
_
( Shift+- )
0x5F
0x2D
{
( Shift+[ )
0x7B
0x2F
|
( Shift+\ )
0x7C
0x31
}
( Shift+] )
0x7D
0x30
~
( Shift+` )
0x7E
0x35
<Table 13-5 ASCII to Keycode table>

FB155BC-F2S-SPP/HID User Guide Version 0.1
13 FB155BC-F2S-HID Input Data
Page 24 / 25
Ex) To send Keyboard data “1”
Byte
0
1
2
3
4
5
6
7
8
9
10
11
Pressed
0x0c
0x00
0xa1
0x01
0x00
0x00
0x1e
0x00
0x00
0x00
0x00
0x00
Released
0x0c
0x00
0xa1
0x01
0x00
0x00
0x00
0x00
0x00
0x00
0x00
0x00
Ex) To send Keyboard data “a”
Byte
0
1
2
3
4
5
6
7
8
9
10
11
Pressed
0x0c
0x00
0xa1
0x01
0x00
0x00
0x04
0x00
0x00
0x00
0x00
0x00
Released
0x0c
0x00
0xa1
0x01
0x00
0x00
0x00
0x00
0x00
0x00
0x00
0x00
Ex) To send Keyboard data “A”
Byte
0
1
2
3
4
5
6
7
8
9
10
11
Pressed
0x0c
0x00
0xa1
0x01
0x02
0x00
0x04
0x00
0x00
0x00
0x00
0x00
Released
0x0c
0x00
0xa1
0x01
0x02
0x00
0x00
0x00
0x00
0x00
0x00
0x00
14 Approval Information
14. CE
Hereby, FIRMTECH Co., Ltd, declares that this FB155BC is in compliance with the essential
requirements and other relevant provisions of directive 1999/5/EC.
14.2 FCC compliance Information

FB155BC-F2S-SPP/HID User Guide Version 0.1
14 Approval Information
Page 25 / 25
FCC Information to User
This equipment has been tested and found to comply with the limits for a Class B digital device,
pursuant to Part 15 of the FCC Rules. These limits are designed to provide reasonable protection
against harmful interference in a residential installation. This equipment generates, uses and can
radiate radio frequency energy and, if not installed and used in accordance with the instructions, may
cause harmful interference to radio communications. However, there is no guarantee that interference
will not occur in a particular installation. If this equipment does cause harmful interference to radio or
television reception, which can be determined by turning the equipment off and on, the user is
encouraged to try to correct the interference by one of the following measures:
• Reorient or relocate the receiving antenna.
• Increase the separation between the equipment and receiver.
• Connect the equipment into an outlet on a circuit different from that to which the receiver is connected.
• Consult the dealer or an experienced radio/TV technician for help.
Caution
Modifications not expressly approved by the party responsible for compliance could void the user’s
authority to operate the equipment.
FCC Compliance Information : This device complies with Part 15 of the FCC Rules. Operation is
subject to the following two conditions:
(1) This device may not cause harmful interference, and
(2) this device must accept any interference received, including interference that may cause undesired operation
IMPORTANT NOTE:
FCC RF Radiation Exposure Statement:
This equipment complies with FCC RF radiation exposure limits set forth for an uncontrolled
environment. This equipment should be installed and operated with a minimum distance of 20
centimeters between the radiator and your body.This transmitter must not be co-located or operating
in conjunction with any other antenna or transmitter.
This device is intended only for OEM integrators under the following conditions:
1) The antenna must be installed such that 20 cm is maintained between the antenna and users, and
2) The transmitter module may not be co-located with any other transmitter or antenna,
3) OEM shall not supply any tool or info to the end-user regarding to Regulatory Domain change.
As long as 3 conditions above are met, further transmitter test will not be required. However, the OEM
integrator is still responsible for testing their end-product for any additional compliance requirements
required with this module installed (for example, digital device emissions, PC peripheral requirements,
etc.).
IMPORTANT NOTE: In the event that these conditions can not be met (for example certain laptop
configurations or co-location with another transmitter), then the FCC authorization is no longer
considered valid and the FCC ID can not be used on the final product. In these circumstances, the
OEM integrator will be responsible for re-evaluating the end product (including the transmitter) and
obtaining a separate FCC authorization.
Maximum antenna gain allowed for use with this device is 1.59 dBi
End Product Labeling
This transmitter module is authorized only for use in device where the antenna may be installed such
that 20 cm may be maintained between the antenna and users. The final end product must be labeled
in a visible area with the following: “Contains FCC ID: U8D-FB155BC”
Manual Information To the End User
The OEM integrator has to be aware not to provide information to the end user regarding how to
install or remove this RF module in the user’s manual of the end product which integrates this module.
The end user manual shall include all required regulatory information/warning as show in this manual.
