Harsper HP-420M PDP Monitor User Manual 0416 Maple NTSC Eng
Harsper Co., Ltd. PDP Monitor 0416 Maple NTSC Eng
Harsper >
Contents
- 1. User Manual 1 of 3
- 2. User Manual 2 of 3
- 3. User Manual 3 of 3
User Manual 2 of 3

3
OWNER'S MANUAL
Important Safety Information
Always be careful when using your PDP. To reduce the risk of fire, electrical shock, and other injuries,
keep these safety precautions in mind when installing, using, and maintaining your machine.
1. Read these instructions.
2. Keep these instructions.
3. Heed all warnings.
4. Follow all instructions.
5. Do not use this apparatus near water.
6. Clean only with a dry cloth.
7. Do not block any of the ventilation openings. Install in accordance with the manufacturer's instructions.
8. Do not install near any heat sources such as radiators, heat registers, stoves, or other apparatus
(including amplifiers) that produce heat.
9. Do not defeat the safety purpose of the polarized or grounding type plug. A polarized plug has two blades with
one wider than the other. A grounding type plug has two blades and a third grounding prong. The wide blade
or the third prong is provided for your safety. When the provided plug does not fit into your outlet, consult an
electrician for replacement of the obsolete outlet.
10. Protect the power cord from bong walked on or pinched particularly at plugs, convenience receptacles, and
the point where they exit from the apparatus.
11. Only use the attachments/accessories specified by the manufacturer.
12. Use only with a cart, stand, tripod, bracket, or table specified by the manufacturer, or sold with the apparatus.
When a cart is used, use caution when moving the cart/apparatus combination to avoid injury from tip-over.
13. Unplug this apparatus during lightning storms or when unused for long periods of time.
14. Refer all servicing to qualified service personnel. Servicing is required when the apparatus has been damaged in
any way, such as power supply cord or plug is damaged, liquid has been spilled or objects have fallen into the
apparatus, the apparatus has been exposed to rain or moisture, does not operate normally, or has been dropped.

Important Safety Information
4OWNER'S MANUAL
Follow all operating and use
instructions.
Do not use the Monitor where contact with or
immersion in water is a possibility, such as
near bath tubs, sinks, washing machines,
swimming pools, etc.
This plasma display
is designed to be
mounted horizontally
(wide viewing).
Any inquiry regarding
its vertical position
should be forwarded to
the manufacture
directly.
When installing the Monitor on a table, be careful
not to place the edge of its stand.
- This may cause the Monitor to fall, causing serious
injury to a child or adult, and serious damage to the
Monitor.
Unplug the Monitor from the
wall outlet before cleaning. Use
a damp cloth; do not use liquid
or aerosol cleaners.
Never add any attachments and/or
equipment without approval of the
manufacturer. Such additions can
increase the risk of fire, electric
shock, or other personal injury.

5
OWNER'S MANUAL
Provide ventilation for the Monitor. The unit is designed
with slots in the cabinet for ventilation to protect it from
overheating. Do not block these openings with any object,
and do not place the Monitor on a bed, sofa, rug or other
similar surface. Do not place it near a radiator or heat
register. If you place the Monitor on a rack or bookcase,
ensure that there is adequate ventilation and that you've
followed the manufacturer's instructions for mounting.
Use only the accessory cord designed for this product
to prevent shock. The power supply voltage rating of
this product is AC100-240V, the power cord attached
conforms to the following power supply voltage. Use
only the power cord designated by our dealer to ensure
Safety and EMC.
When it is used by other power supply voltage, power
cable must be changed. Consult your product dealer.
Use only a grounded or polarized outlet. For your safety,
this Monitor is equipped with a polarized alternating
current line plug having one blade wider than the other.
This plug will fit into the power outlet only one way. If you
are unable to insert the plug fully into the outlet, try
reversing the plug. If the plug still does not fit, contact
your electrician to replace your outlet.
Avoid overhead power lines. An outside antenna
system should not be placed in the vicinity of
overhead power lines or other electric light or power
circuits or where it can fall into such power lines or
circuits. When installing an outside antenna system,
be extremely careful to keep from touching the
power lines or circuits. Contact with such lines can
be fatal.
Unplug the Monitor from the wall outlet and disconnect
the antenna or cable system during a lightning storm
or when left unattended and unused for long periods
of time. This will prevent damage to the unit due to
lightning and power-line surges.
Protect the power cord. Power supply cords should be
routed so that they won't be walked on or pinched by
objects placed on or against them. Pay particular attention
to cords at plugs, convenience receptacles, and the point
where they exit from the unit.
Important Safety Information

Important Safety Information
6OWNER'S MANUAL
Ground outdoor antennas. If an outside antenna or cable system is connected to the Monitor, be sure the
antenna or cable system is grounded so as to provide some protection against voltage surges and built-up
static charges. Section 810 of the National Electrical Code, ANSI/NFPA No.70-1984, provides information about
proper grounding of the mast and supporting structure, grounding of the lead-in wire to an antenna discharge
unit, size of grounding conductors, location of antenna discharge unit, connection to grounding electrodes, and
requirements for the grounding electrode.
Do not overload the wall outlet or
extension cords. Overloading can
result in fire or electric shock.
Do not insert anything through the
openings in the unit, where they
can touch dangerous voltage points
or damage parts. Never spill liquid
of any kind on the Monitor.
Bend antenna cable between inside
and outside building to prevent rain
from flowing in.
- This may cause water damaged inside
the Monitor and could give an electric
shock.
Do not place an outside antenna in the
vicinity of overhead power lines or other
electric light or power circuits.
- This may cause an electric shock.
There should be enough distance between
an outside antenna and power lines to keep
the former from touching the latter even
when the antenna falls.
- This may cause an electric shock.
Do not attempt to service the Monitor yourself. Refer all servicing to qualified service
personnel. Unplug the unit from the wall outlet and refer servicing to qualified service
personnel under the following conditions:
• when the power-supply cord or plug is damaged
• if liquid has been spilled on the unit or if objects have fallen into the unit
• if the Monitor has been exposed to rain or water
• if the Monitor does not operate normally by following the operating instructions
• if the Monitor has been dropped or the cabinet has been damaged
• when the Monitor exhibits a distinct change in performance

7
OWNER'S MANUAL
When replacement parts are
required, be sure the service
technician uses replacement parts
specified by the manufacturer or
those that have the same
characteristics as the original part.
Unauthorized substitutions may
result in additional damage to the
unit.
Upon completion of any service or
repairs to this Monitor, ask the
service technician to perform safety
checks to determine that the
Monitor is in a safe operating
condition.
If you make adjustments yourself,
adjust only those controls that are
covered by the operating instructions.
Adjusting other controls may result in
damage and will often require
extensive work by a qualified
technician to restore the Monitor to
normal.
Only use the specified batteries.
- This make cause damaged the
Monitor or could give an electric
shock.
Do not place anything containing
liquid on top of the Monitor.
- This may cause a fire or could give an
electric shock.
In case of smoke or strange smell
from the Monitor, switch it off, unplug
it from the wall outlet and contact
your dealer or service center.
- This may cause a fire or could give an
electric shock.
The distance between eyes and
the screen should be about 5~7
times as long as diagonal length
of the screen.
- If not, eyes will strain.
When moving the Monitor
assembled with speakers do not
carry holding the speakers.
- This may cause the Monitor to fall,
causing serious injury to a child or
adult, and serious damage to the
Monitor.
Avoid having a fixed image remain
on the screen for a long period of
time. Typically a frozen still picture
from a VCR, 4:3 picture format or
if a CH label is present; the fixed
image may remain visible on the
screen.
Important Safety Information

Overview Of Your New PDP
8OWNER'S MANUAL
Select the signal source from multiple input source such as TV, AV1, AV2, S-Video, Component,
Analog RGB and DTV YPbPr.
Change the audio level in normal display mode and move the scroll bar in Volume control menu.
Turn on and off the main power.
< Front Panel >
Input Signal Source Select
Audio Volume Up
Audio Volume Down
Remote Sensor & Power Indicator
Power (Stand By)
1
2
3
4
5
OSD Button
OSD Button & Function
SELECT
VOL- / VOL+
AUDIO INPUT TERMINAL
OSD Key Function
< B, C type >
< A type >
< D type >

9
OWNER'S MANUAL
Back panel of the Monitor
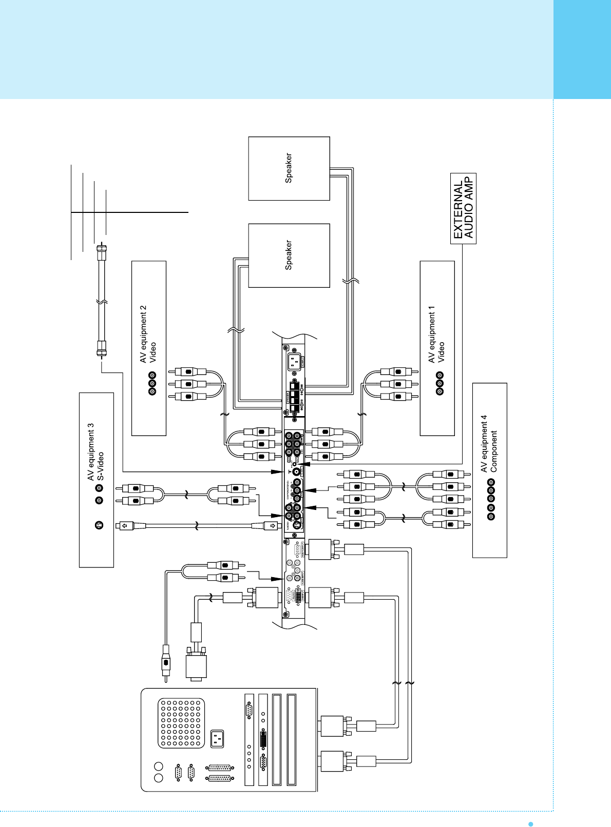
Connecting To External Equipment
Control the monitor's functions externally by external equipment. Connects to the computer RS-232C
output terminal.
Connects DVI Computer Source (Digital Signal) here. Contact your dealer for buying optional item.
Connects to the audio output terminal of a video deck or similar source device.
RS-232C INPUT CONTROL TERMINAL
DVI INPUT (Optional)
AUDIO INPUT TERMINAL
Overview Of Your New PDP

Overview Of Your New PDP
10 OWNER'S MANUAL
2
3
5
4
6
7
8
3
2
5
4
6
7
8
PC PDP
DB9 DB9
3-wire configuration
(Not standard)
AUDIO INPUT
VIDEO INPUT
S-VIDEO INPUT
COMPONENT VIDEO INPUT
RGB INPUT
RS-232C
RCA Pin Jack
RCA Pin Jack
Pin Did
BNC
15-pin D-sub
9-pin D-sub
RS-232C Configurations
RXD
TXD
GND
DTR
DSR
RTS
CTS
TXD
RXD
GND
DTR
DSR
RTS
CTS
Connectors
RGB PC INPUT TERMINAL (VGA/SVGA/XGA)
Connects to the computer's analog RGB or DTV receiver output terminal.
S-Video Input Terminal
Connects to a S-Video output terminal of a S-VHS VCRs or DVD players.
Component Input (Y, Pb, Pr)
Connects to a component output terminal of a DVD player.
TV Antenna Terminal
Connects to an antenna cable.
Line Out
Fixed Level Audio signal output to external audio amplifier (Optional) or Headphones (Optional).
Composite Input Terminal (AV1, AV2)
Connects to a composite output terminal of VCRs or DVD players.
AC (POWER) INPUT TERMINAL
Firmly insert the accessory power cord as far as it will go into the power input terminal.
Firmly push the power cord plug as far as it will go into the power socket.

Overview Of Your New PDP
11
OWNER'S MANUAL
L

Accessories
12 OWNER'S MANUAL
Remote Control Handset Power Cord
RF Cable Alkaline Batteries
Owner's Manual

13
OWNER'S MANUAL
PRE PG
Go back to previous TV channel.
MENU / SET
Activate the OSD window, enter the sub-menu.
EXIT
Exit from the current OSD menu or sub-menu.
CH+ / CH-
Change the TV channel on TV mode up or down.
VOL+ / VOL-
Change the audio level, increase or decrease.
MTS
Multi Channel Television Stereo. Select stereo, mono
or Secondary Audio Program (SAP).
CH INFO
See information regarding the channel that you select.
PICTURE
Choose three different modes of picture settings.
STILL
Activate the temporary image freeze feature.
SOUND
Choose the best appropriate audio environment.
SLEEP
TV off time setting, push button for 30 min, 60 min,
90 min and 180 min.
TIME
Set the Time function.
BRIGHT
Choose one of five different setting modes ;
Brightness, Contrast, Color and Sharpness by pushes.
CH ADD
Add the TV channel preset.
CH ERASE
Erase the TV channel preset.
CLOSED CAPTION
Activate the closed caption function.
V-CHIP
Activate the V-chip function.
MUTE
Mute on / off.
1
2
3
4
5
6
7
8
9
10
11
12
13
14
15
16
17
18
When using the remote control, always point it directly at the IR sensor of Plasma monitor.
POWER
Turns the main power on and to stand by.
TV / VIDEO
Select the signal source from multiple input
source of TV, AV1, AV2, S-Video, Component,
Analog RGB and DTV YPbPr.
V.SIZE
Change the image size setting, ie; 16:9, 4:3,
etc.
PIP
Activate PIP function on PC for DTV Mode.
Number key
Direct TV channel number input.
20
19
21
22
23
Features Of The Remote Control

14 OWNER'S MANUAL
Features Of The Remote Control
Close the cover until itclicks. Load two AAA batteries, taking
care that the + and - ends face
the correct direction.
Press on the cover and slide
in the direction of the arrow.
123
Loading The Batteries
Reception range of remote control

15
OWNER'S MANUAL
< The monitor can be installed on the wall as the picture above >
The Monitor can be installed in various ways such as Wall Mounting type, Table Stand type, etc..
• Install this monitor only in a location where adequate ventilation is available.
Wall Mount (optional) Installation
1.18inch
4inch
4inch
4inch4inch
Monitor Installation

Monitor Installation
16 OWNER'S MANUAL
1. Before installation of monitor, Assemble to the same
inch of the PDP shown as left(2).
2. Lift the monitor brackets off the mounting frame
shown as arrow 1.
GUIDE BRACKET
MONITOR BRACKET
WALL MOUNTING BRACKET
1
2
1
1
HP-4200M WALL MOUNT-BRACKET
•Please use Hole 1 for Horizontal axis which is printed 50 Inch, and use Hole 2 for Vertical axis.

Monitor Installation
17
OWNER'S MANUAL
1. Shown as left, carefully place the monitor screen side
down on a cushioned surface that will protect the
monitor and screen from damage.
2. Insert the monitor brackets on the monitor shown as left.
Install the 4 bolts securely, in the back of the monitor in
the holes provided. Be sure the bracket hooks are at
the top side of the monitor. (for 42" PDP)
3
WALL DRILL(Ø 8mm)
SCREW
ANCHOR
WALL MOUNTING BRACKET
2
1. Drill the 8 hole positions shown as left. Using an 8mm
drill appropriate for the material on the wall, drill each
hole to a depth of exceed 80mm.
2. Clean each drill hole.
3. Insert an anchor supplied with the wall mounting
bracket into each hole.
4. Mount the wall mounting bracket on the wall using the
8 screws supplied.

Monitor Installation
18 OWNER'S MANUAL
ANCHOR 8EA SCREW 8EA BOLT 6EA
M8 x 30L
BOLT 6EA
M4 x 6L
Wall Mount Accessories
1. Two people who are capable of lifting the weight of the
monitor should do the following :
Carefully lift up the monitor and place it in position on
the wall mounting bracket securely shown as by arrow
Push the bottom of the monitor toward the wall as
shown in arrow2. so that the monitor will "click" into
position onto the wall mounting bracket.
2. Wall mounting bracket and monitor bracket should
com bine together by bolt shown as left.
3. Caution : Be sure to lift a monitor/speakers assembly
by the monitor only, do not lift using only the speakers.
4. When separate the monitor, follow shown as below "A".
“A”
4
1
1
2
3

Monitor Installation
19
OWNER'S MANUAL
< The Monitor can be installed on a desk as shown above. >
• Table Stand mount minimum allowable clearances for adequate ventilation.
Table Stand (optional) Installation
1.18inch
4inch
2.36inch
4inch4inch

Monitor Installation
20 OWNER'S MANUAL
Installation

Monitor Installation
21
OWNER'S MANUAL
• Be sure monitor power is turned off before making any connections.
Place the speakers in the position you want. Install the speaker wires on the monitor and speaker. Be sure to connect the
positive "+" wire to the "+" input and the negative "-" wire to the "-" input. Connect left monitor input to left speaker and
right monitor input to right speaker. Any extra speaker wire length remaining can be bunched into the wire holders
provided. (Caution: Once installed, the speaker wire holders lock into position and can't be removed.)
• We advise you to turn off the PDP when you connect external equipments such as speakers to the PDP.
Speaker Installation
42" Speaker (Optional) Installation
• Match red to red, black to black of Speaker / TV.

Monitor Installation
22 OWNER'S MANUAL
4-Iron Plates
(Mount speakers to monitor)
8-4 x 16 Long Bolts
(Attach iron plates to speakers)
8-4 x 8 Short Bolts
(Attach iron plates to monitor)
2-Speaker Wires
Speaker Accessories