Ingenu ULPAP310 2.4GHz Spread Spectrum Device User Manual Access Point Product Specification
On-Ramp Wireless 2.4GHz Spread Spectrum Device Access Point Product Specification
Ingenu >
Contents
- 1. User Manual I
- 2. User Manual II
User Manual I

On-Ramp Wireless Confidential and Proprietary. This document is not to be used, disclosed, or distributed to
anyone without express written consent from On-Ramp Wireless, Inc. The recipient of this document shall respect
the security of this document and maintain the confidentiality of the information it contains. The master copy of
this document is stored in electronic format, therefore any hard or soft copy used for distribution purposes must
be considered as uncontrolled. Reference should be made to On-Ramp Wireless, Inc. to obtain the latest revision.
Access Point
Deployment Guide

On-Ramp Wireless, Inc.
10920 Via Frontera, Suite 200
San Diego, CA 92127
U.S.A.
Copyright © 2016 On-Ramp Wireless, Inc.
All Rights Reserved.
The information disclosed in this document is proprietary to On-Ramp Wireless, Inc. and is not to be used or
disclosed to unauthorized persons without the written consent of On-Ramp Wireless, Inc. The recipient of this
document shall respect the security of this document and maintain the confidentiality of the information it
contains. The master copy of this document is stored in electronic format, therefore any hard or soft copy used for
distribution purposes must be considered as uncontrolled. Reference should be made to On-Ramp Wireless, Inc.
to obtain the latest version. By accepting this material the recipient agrees that this material and the information
contained therein is to be held in confidence and in trust and will not be used, copied, reproduced in whole or in
part, nor its contents revealed in any manner to others without the express written permission of On-Ramp
Wireless, Inc.
On-Ramp Wireless, Inc. reserves the right to make changes to the product(s) or information contained herein
without notice. No liability is assumed for any damages arising directly or indirectly by their use or application.
The information provided in this document is provided on an “as is” basis.
This document contains On-Ramp Wireless, Inc. proprietary information and must be shredded when discarded.
This documentation and the software described in it are copyrighted with all rights reserved. This documentation
and the software may not be copied, except as otherwise provided in your software license or as expressly
permitted in writing by On-Ramp Wireless, Inc.
Any sample code herein is provided for your convenience and has not been tested or designed to work on any
particular system configuration. It is provided “AS IS” and your use of this sample code, whether as provided or
with any modification, is at your own risk. On-Ramp Wireless, Inc. undertakes no liability or responsibility with
respect to the sample code, and disclaims all warranties, express and implied, including without limitation
warranties on merchantability, fitness for a specified purpose, and infringement. On-Ramp Wireless, Inc. reserves
all rights in the sample code, and permits use of this sample code only for educational and reference purposes.
This technology and technical data may be subject to U.S. and international export, re-export or transfer
(“export”) laws. Diversion contrary to U.S. and international law is strictly prohibited.
RPMA® (Random Phase Multiple Access) is a registered trademark of On-Ramp Wireless, Inc.
Other product and brand names may be trademarks or registered trademarks of their respective owners.
Access Point Product Specification
010-0021-00 Rev. G
January 21, 2016

iii 010-0021-00 Rev. G
Contents
1 Introduction ....................................................................................................................1
1.1 Overview ............................................................................................................................... 1
1.2 Referenced Documents......................................................................................................... 3
2 Network Planning and Configuration Considerations ......................................................... 4
2.1 Network Planning ................................................................................................................. 4
2.2 Network Configuration ......................................................................................................... 4
2.3 Backhaul ............................................................................................................................... 5
3 Installation Prerequisites and Considerations .................................................................... 6
3.1 Installation Prerequisites ....................................................................................................... 6
3.1.1 Site Survey ................................................................................................................... 6
3.1.2 AP Installation Configuration ....................................................................................... 6
3.2 Installation Considerations .................................................................................................... 7
3.2.1 AP Antenna .................................................................................................................. 7
3.2.2 AP Antenna Cable ........................................................................................................ 7
3.2.3 GPS Antenna ............................................................................................................... 8
3.2.4 Antenna Cable Lightning Suppression and Grounding ................................................. 9
3.2.5 AP DC Power Requirement .......................................................................................... 9
3.2.6 PoE Injector ................................................................................................................. 9
3.2.7 Ethernet Cable ........................................................................................................... 10
3.2.8 Solar Power ................................................................................................................ 11
3.2.9 Outdoor Installation Hardware ................................................................................... 11
4 Regulatory Warnings ..................................................................................................... 12
4.1 Certifications ...................................................................................................................... 12
4.2 Transmit Power Restrictions ............................................................................................... 12
4.3 FCC Warnings – United States ............................................................................................ 12
4.4 IC Warnings - Canada ........................................................................................................... 13
4.5 RF Exposure Statement ...................................................................................................... 14
5 AP Installation ............................................................................................................... 15
5.1 AP and Ancillary Equipment ................................................................................................ 15
5.2 AP Certified Configurations ................................................................................................ 15
5.3 AP Installation Configurations ............................................................................................. 18
5.4 Base Station Configurations ............................................................................................... 18
5.5 General Grounding Guidelines ............................................................................................ 18
5.5.1 Grounding the AP and Antenna Cable Surge Suppressor ........................................... 20

Access Point Product Specification Contents
iv 010-0021-00 Rev. G
5.5.2 Grounding the AP and GPS Antennas ........................................................................ 21
5.6 AP Mounting Details ........................................................................................................... 22
5.7 AP Pipe Mount Option ........................................................................................................ 22
6 Hardware Installation Verification ................................................................................... 23
6.1 Power Verification .............................................................................................................. 23
6.2 AP Antenna and GPS Cable DVM Test ................................................................................ 23
6.3 Antenna System Sweep Testing ......................................................................................... 23
6.4 Grounding .......................................................................................................................... 24
6.5 Connector Weather Sealing ................................................................................................ 24
6.6 Mounting Hardware............................................................................................................ 24
7 AP Software Configuration via Web Interface ................................................................... 25
7.1 Initial AP Network Configuration Prior to Installation .......................................................... 25
7.1.1 Initial AP Network Configuration for 3G Wireless Backhaul Modem ........................... 25
7.1.2 Initial AP Network Configuration for Customer Backhaul Modem .............................. 25
7.2 Login ................................................................................................................................... 26
7.3 Home Page ......................................................................................................................... 28
7.3.1 Dashboard Submenu .................................................................................................. 28
7.3.2 About Submenu ......................................................................................................... 29
7.4 Access Point Menu .............................................................................................................. 29
7.4.1 TRN Config Submenu ................................................................................................ 30
7.4.2 Field Config Submenu ................................................................................................ 32
7.4.3 Backhaul Config Submenu ......................................................................................... 34
7.4.4 Site Survey Submenu ................................................................................................. 36
7.5 Statistics Menu ................................................................................................................... 36
7.5.1 Throughput Submenu ................................................................................................ 36
7.5.2 Counters Submenu ..................................................................................................... 37
7.6 Admin Menu ........................................................................................................................ 37
7.6.1 Security Submenu ...................................................................................................... 38
7.6.2 Network Submenu ..................................................................................................... 41
7.6.3 Logs Submenu ........................................................................................................... 43

Access Point Product Specification Contents
v 010-0021-00 Rev. G
8 AP Communication Troubleshooting ............................................................................... 44
9 Troubleshooting Guidelines ............................................................................................ 45
10 Preventive Maintenance ...............................................................................................46
Appendix A Site Survey Worksheet .................................................................................... 47
Appendix B AP Installation Configuration Worksheet ..........................................................48
Appendix C Basic AP Specifications.................................................................................... 50
Appendix D Base Station Configuration ............................................................................. 51
Appendix E Abbreviations and Terms ................................................................................. liii

Access Point Product Specification Contents
vi 010-0021-00 Rev. G
Figures
Figure 1. Ingenu Access Point ..................................................................................................... 1
Figure 2. High Level Diagram for Indoor Site Installation of AP and Equipment ......................... 2
Figure 3. High Level Diagram for Outdoor Site Installation of AP and Equipment....................... 3
Figure 4. PCTEL GPS Model GPSL1-TMG-SPI-40NCB ................................................................ 8
Figure 5. Block Diagram Showing PoE Injector Connections..................................................... 10
Figure 2. AP Radio Block Diagram for FCC/IC ........................................................................... 16
Figure 3: Sectorized AP Block Diagram for FCC Only ................................................................ 16
Figure 4: Dual Latency Block Diagram for FCC/IC ...................................................................... 17
Figure 5. AP Radio Block Diagram for ETSI/Japan (no Cavity Filter) ........................................... 17
Figure 6. High Level Grounding Diagram .................................................................................. 19
Figure 7. Grounding the AP ....................................................................................................... 20
Figure 8. Grounding the GPS and AP Antennas ........................................................................ 21
Figure 9. AP with Mounting Tabs Installed ............................................................................... 22
Figure 10. Return Loss .............................................................................................................. 24
Figure 11. Distance to Fault ...................................................................................................... 24
Figure 12. Username and Password Prompt ............................................................................. 26
Figure 13. Sample Method for On-site Debugging of an AP Installation ................................... 44
Tables
Table 1. Software Versions ......................................................................................................... 1
Table 2. Attenuation at 2.4 GHz for Common Types of Antenna Cables ..................................... 8
Table 3. Surge Protector Mount Locations ................................................................................. 9
Table 4. Tested Ethernet Cable and Connector Combinations .................................................. 10
Table 5: AP installation configurations & domains .................................................................... 12
Table 6. Fields on the Access Point Screen ............................................................................... 29
Table 7. Fields on the Total Reach Network Configuration Screen ............................................ 30
Table 8. Parameters on the Field Configuration Screen ............................................................. 33

Access Point Product Specification Contents
vii 010-0021-00 Rev. G
Table 9. Fields on the Backhaul Configuration Screen .............................................................. 35
Table 10. Parameters on the Security Configuration Screen ..................................................... 39
Table 11. Fields on the Network Configuration Screen ............................................................. 41
Table 12. Troubleshooting Guide .............................................................................................. 45
Table 13. Preventive Maintenance Schedule ............................................................................. 46
Table 14. Ingenu TRN Base Station Configuration Options ....................................................... 51

viii 010-0021-00 Rev. G
Revision History
Revision
Release Date
Change Description
A
August 2, 2013
Initial release.

1 010-0021-00 Rev. G
1 Introduction
This document provides network planning, installation, configuration and preventive
maintenance information for the Access Point model as a part of the Ingenu Total Reach
Network (TRN). There are multiple configurations for the Access Point (AP) depending upon
the country in which it will be used. For details, refer to the Access Point Product Specification
(014-0030-00).
Figure 1. Ingenu Access Point
This document is compatible with the software versions shown in the following table.
Table 1. Software Versions
Software
Version
System Release
2.1
AP
6.6.0
1.1 Overview
The AP is the core component of the Ingenu Total Reach Network (TRN) and TRN base station
solutions. It provides the functionality of an RF transceiver, a data processor, and a data router.
The RF transceiver operates in the unlicensed 2.4 GHz ISM band on one of thirty eight 1 MHz
channels. The AP utilizes Time Division Duplexing and Direct Sequence Spread Spectrum with
Ingenu’s’ proprietary Random Phase Multiple Access (RPMA) modulation technique. The
maximum transmit power of the AP’s transceiver (at the antenna connector) is +30 dBm (1
Watt). GPS is used for timing and synchronization.
All endpoint devices designed with On-Ramp Total Reach Network technology communicate
directly with TRN base stations installed on existing communication towers, rooftops,
streetlights, substations, and other elevated sites to collect data or control the endpoint
devices. Base station networks are designed and deployed to meet coverage, capacity, and
redundancy objectives.

Access Point Product Specification Introduction
2 010-0021-00 Rev. G
Ingenu APs are weatherproof with an IP 66 rating and can be installed indoors or outdoors.
Ingenu offers various base station configurations to support a wide variety of installations.
Section 5.4 defines these pre-configured base station packages. This document focuses on the
installation, configuration, and maintenance of the Access Point. For base station-specific
information, see the installation manuals for each of the base stations.
An AP installation requires:
A 10/100 IP-over-Ethernet connection with 128 Kbps minimum throughput for backhaul to
the Ingenu gateway
A Power-over-Ethernet (PoE) injector that combines power and data over the same
Ethernet cable. The AP requires a passive PoE injector and cannot be powered directly from
most switches
NOTE: The AP is not 802.3AF or 802.3AT compliant.
An AC or DC power source capable of supplying 48 VDC at a minimum of 25 Watts to the
PoE injector. For very long PoE cables, a 56 VDC power supply is recommended.
A GPS antenna and cable
An AP antenna and cable
Coaxial Surge
Protection (CSP)
mounted at
entrance into
building
Exterior Wall
Minimal loss coaxial cable to
maximize EIRP
PoE
Injector
Backhaul
(10 Mb full duplex)
Data/PoE,
CAT5e (< 100 m)
Mounting height
per network plan
AC or DC
source
LMR-400
Grounding kit(s) as per
manufacturer recommendations
Data/CAT5e
Clear view of sky
GPS
Antenna
AP
Antenna
Access Point
(AP)
INDOOR EQUIPMENT
(within a building)
OUTDOOR EQUIPMENT
CSP
Figure 2. High Level Diagram for Indoor Site Installation of AP and Equipment

Access Point Product Specification Introduction
3 010-0021-00 Rev. G
Coaxial Surge
Protection (CSP)
Exterior Wall
Minimal loss coaxial cable to
maximize EIRP
PoE
Injector
Backhaul
(10 Mb full duplex)
Data/PoE,
CAT5e (< 100 m)
Mounting height per
network plan
LMR-400
Grounding kit(s) as per
manufacturer recommendations
Data/CAT5e
CSP
Clear view of sky GPS
Antenna
AP
Antenna
AC or DC
source
Access Point
(AP)
INDOOR EQUIPMENT (within
a Building or Cabinet)
OUTDOOR EQUIPMENT
Figure 3. High Level Diagram for Outdoor Site Installation of AP and Equipment
NOTE: The AP does not contain any user-serviceable components. Opening the AP voids the
product warranty.
For questions or technical assistance, contact Ingenu at support@ingenu.com.
1.2 Referenced Documents
The following document provides additional details about the AP.
Access Point Product Specification (014-0030-00)
Provides detail about product specifications, characteristics, and requirements for the AP.
EMS Operator Guide (010-0045-00)
Provides instruction on using Ingenu Element Management System (EMS) to manage and
monitor the Access Point. This document should be used for Access Point day-to-day
operations and monitoring.

4 010-0021-00 Rev. G
2 Network Planning and Configuration
Considerations
Prior to the installation of an AP at a new location, a number of network design and
configuration decisions must be addressed. This chapter provides an overview of these
decisions which should be reflected in the AP Installation Configuration Worksheet provided in
Appendix B. Detailed network planning and configuration is outside the scope of this
document.
2.1 Network Planning
Network planning is critical to a successful AP installation and the reliable operation of an On-
Ramp Total Reach Network. The following issues must be addressed in the network planning
and design process.
Determine network coverage requirements
Establish network reliability requirements
Select and approve site and antenna locations
Predict TRN coverage with a propagation model
Select the appropriate AP antennas
Select the AP antenna cable type, determined by cable length, to minimize loss
Assign AP channel (frequency) and Reuse Code
Determine antenna cable attenuation
Determine AP transmit power setting
The maximum permissible Effective Radiated Power, ERP, is determined by the regulations
for the country where the AP will be installed (e.g., ETSI, FCC). The actual ERP is
determined by the AP’s transmit power output, antenna gain and antenna cable loss.
NOTE: The maximum ERP authorized by the FCC in the United States is +36 dBi.
2.2 Network Configuration
The following AP network configuration settings must be determined by your network planning
and configuration team and provided for AP configuration. These settings can be set via the AP
web interface (shown in chapter 7) or in EMS (refer to the EMS Operator Guide, 010-0045-00),
except as noted below:
Site Name NOTE: The site name is for reference only and is not set in the AP or in EMS.
AP ID
System ID

Access Point Product Specification Network Planning and Configuration Considerations
5 010-0021-00 Rev. G
Client or Server Mode operation
Static or DHCP IP address assignment
AP IP address, if static
Netmask setting
Default router
DNS servers
NTP servers
Server port number
Gateway Hostname or IP Address
Gateway port number
Channel assignment
Reuse Code (Allows AP coexistence on the same channel)
AP antenna cable attenuation in dB
Transmit output power setting, most frequently automatically set by inserting antenna
cable loss in dB when using the standard antenna for the country of operation. In the United
States the standard antenna’s gain is 9 dBi.
2.3 Backhaul
Backhaul is the interconnection of the APs in a network to the back office systems including the
On-Ramp gateway and the element management system. The backhaul method to be used
must be determined for each AP prior to installation. Common backhaul methods include the
following:
Cellular/PCS 3G data modems
Existing Ethernet infrastructure
DSL links
Point-to-Point radio links
Microwave links
NOTE: A 10/100 Mb IP-over-Ethernet connection with 128 Kbps minimum throughput
is required.

6 010-0021-00 Rev. G
3 Installation Prerequisites and Considerations
Before starting the actual physical installation of an AP, it is very important to complete the
prerequisite tasks outlined in this chapter as well as take into account the installation
considerations indicated. Information gathering templates are provided in the appendices of this
document.
3.1 Installation Prerequisites
3.1.1 Site Survey
A site survey should be conducted prior to installation for all AP sites. The site survey provides
detailed, site-specific, information required to plan an AP installation and should be documented. See
Appendix A for a Site Survey Worksheet template. A copy of this worksheet should be provided to the
installer.
A site survey provides:
Site name
AP antenna mounting location and height
AP ID
Antenna line length required
Site street address or other location
GPS antenna mounting location
Site access information
GPS antenna cable length
Landlord contact information
Specific landlord requirements
AP power type, commercial power, solar
solution or other
Latitude
Distance to available power
Longitude
Site type (building, tower, pole, or other)
Photos of site including antennal location,
AP location, and the overall site
Height of existing structure
Other site-specific information
AP and equipment mounting locations
3.1.2 AP Installation Configuration
The AP installation configuration should be documented and provided to the installer prior to the
start of the installation. See Appendix B for an AP Installation Configuration Worksheet template.
This worksheet provides the following site-specific equipment details and AP configuration
information:
Site name
AP antenna gain
AP ID
AP antenna downtilt, if required
Deployment Region ID
AP antenna cable type
AP physical configuration (outdoor, indoor,
and base station type)
AP antenna cable length
AP antenna cable loss
Power source
(120/240 VAC, 48 VDC, or Solar)
GPS antenna model
GPS cable type

Access Point Product Specification Installation Prerequisites and Considerations
7 010-0021-00 Rev. G
AP antenna manufacturer
GPS cable length
AP antenna model
Default router
Backhaul type
DNS servers
Backhaul equipment location
NTP servers
Backhaul configuration information
Client or server mode of operation
AP and other equipment installation
location
Gateway hostname or IP address
Gateway port number
Ethernet cable type and length, if required
Server port
AP IP Address type, Static or Dynamic
Channel assignment
AP IP Address assignment, if static
Reuse code
Netmask setting
3.2 Installation Considerations
When planning a new AP installation, the following items must be considered.
3.2.1 AP Antenna
The AP antenna should be mounted at a location that minimizes physical obstructions between the
antenna and the endpoints with which it will be communicating. Rooftop installations create the
largest concern in this area. Antenna placement and height are very important to maximize
network performance. The AP antenna should be securely mounted in a vertical position. The AP
antenna cable is connected to a type-N female connector on the AP.
There are a variety of antenna options available to address the regulatory requirements of different
countries. See the Access Point Product Specification (014-0030-00) for additional details.
3.2.2 AP Antenna Cable
A 50 ohm low loss coaxial cable is used to connect the antenna to the AP. The type of cable is
selected based on the length of the cable run and network design requirements. For short runs, a ½
inch cable such as Andrew LDF4-50A is recommended. For longer runs, a
inch cable or 1⅝ inch
cable may be used to reduce the cable attenuation.
The antenna cable should always be attached to the tower or other structure with clamps at the
spacing recommended by the manufacturer. It is also very important to maintain the minimum
bending radius recommended by the manufacturer to avoid kinking the cable during installation.
When using an antenna cable larger than ½ inch, ½ inch LDF4-50A jumpers with type-N male
connectors, typically 3 feet to 6 feet long, should be installed between the antenna cable and both
the antenna and the AP to minimize the chance of damage to their connectors. The AP and the AP
antenna use type “N” female connectors.
NOTE 1: The total RF cable loss from AP Antenna connector to the antenna must be calculated or
measured with antenna system test equipment during installation as detailed in section
6.3 Antenna System Sweep Testing. This value in dB is used when configuring the AP in
the EMS.

Access Point Product Specification Installation Prerequisites and Considerations
8 010-0021-00 Rev. G
NOTE 2: All outdoor antenna cable connections must be weather sealed in an appropriate manner.
The table below shows the attenuation for common types of antenna lines.
Table 2. Attenuation at 2.4 GHz for Common Types of Antenna Cables
Model
Size
dB/25 ft
dB/50 ft
dB/100 ft
dB/150 ft
dB/200 ft
LMR-400
.40 inch
1.7
3.4
6.8
10.2
13.6
FSJ4-50B
½ inch
1.5
3.1
6.1
9.2
12.2
LDF4-50A
½ inch
.9
1.9
3.7
5.6
7.4
AVA5-50
⅞ inch
.5
1.0
1.9
2.9
3.8
AVA7-50
1⅝ inch
.3
.6
1.2
1.8
2.4
3.2.3 GPS Antenna
The GPS antenna provides timing signals to the AP. It should be mounted so that it has a clear view
of the sky. A mounting location should be chosen that minimizes shadowing from trees or
structures.
NOTE: The GPS antenna should be mounted at least one meter away from the AP antenna to
minimize the chance of interference.
In normal operation, the AP requires GPS synchronization for precision timing of all nodes on the
network. To provide a reliable GPS signal, the AP has a built-in GPS receiver which requires an
externally connected GPS antenna. The GPS antenna cable is connected to a type-N female
connector on the AP.
Many different GPS antennas are available but Ingenu recommends using the PCTEL GPS antenna
model GPSL1-TMG-SPI-40NCB for the following reasons:
1. The PCTEL GPS antenna has a low noise, high gain amplifier which is well-suited to address
cable attenuation when the GPS antenna mounting location requires a long length of cable. Up
to a 20 dB cable loss is acceptable when using this high gain antenna.
2. The PCTEL GPS antenna provides integrated, onboard, lightning protection that minimizes the
need for a downstream, inline surge suppressor. The GPS antenna must be properly grounded.
See figure 4. If using an external surge suppressor, it must be a “DC pass-through” type.
Figure 4. PCTEL GPS Model GPSL1-TMG-SPI-40NCB

Access Point Product Specification Installation Prerequisites and Considerations
9 010-0021-00 Rev. G
The PCTEL GPSL1-TMG-SPI-40NCB GPS antenna has a type-N female connector.
NOTE: Most GPS antennas have a Low Noise Amplifier (LNA) that requires power from the AP.
The AP supplies 3.3 V at up to 50 ma. If this current is exceeded, the AP detects the excess
current and shuts down its GPS power supply. When this occurs, the AP sends a GPS
antenna fault message back to the EMS. The AP must be power cycled to restore power to
the GPS antenna.
3.2.4 Antenna Cable Lightning Suppression and Grounding
A coaxial surge suppressor must be installed at the location shown in the table below and must be
connected with a #10 gauge or larger stranded wire to an appropriate ground for lightning
protection. In most tower installations the outer shield of the AP antenna cable must be grounded
with one or more grounding kits provided by the antenna cable manufacturer. The grounding kits
must be connected to appropriate building or tower grounds using a #2 gauge wire. The mounting
pipe for the antenna should be grounded to the same point if it is not attached to a grounded
structure.
Table 3. Surge Protector Mount Locations
Coaxial System Mount Location
Mount Location of Surge Protector
Indoors
Entrance to the first external wall
Outdoors
Antenna connector of the Access Point
Outdoor Enclosure
Entrance to the enclosure
3.2.5 AP DC Power Requirement
The AP is powered over the Ethernet port using a PoE injector. The acceptable power source
voltage range is 38 – 72 VDC. At the nominal input voltage of 48 VDC the typical input current is 0.3
Amps. The maximum input power dissipation is 17 Watts. When connecting to the distribution
panel of a 48 VDC power system, it should be fused with a minimum of a ½ Amp slow-blow fuse.
The maximum fuse or circuit breaker size should be 2 Amps.
3.2.6 PoE Injector
A standard PoE (Power over Ethernet) injector is used to apply power to the AP. An example of an
approved device is the L-com HyperLink BT-CAT5-P1 Single-Port CAT-5 Midspan/Injector (also
known as PoE Passive Splitter). When connected to an outdoor AP the PoE injector must be
properly grounded for lightning and surge protection.
The following figure illustrates a typical setup utilizing the PoE injector.

Access Point Product Specification Installation Prerequisites and Considerations
10 010-0021-00 Rev. G
Laptop
(configured to AP’s
IP subnet)
L-com
(PoE Injector)AP
Ethernet PoE
48 VDC
AP must be connected to the “Data + Power” side of the injector
Figure 5. Block Diagram Showing PoE Injector Connections
3.2.7 Ethernet Cable
The Ethernet cable connection to the AP provides both data and DC power. The maximum Ethernet
cable length is 328 feet (100 meters). A quality Cat5e or Cat6 cable is required. For most
applications, an Unshielded Twisted Pair (UTP) cable with solid conductors is recommended.
NOTE: Shielded Ethernet cable is not recommended.
The following table provides a list of tested Ethernet cables and connector combinations.
Table 4. Tested Ethernet Cable and Connector Combinations
Cable Type
Manufacturer Part
Number
RJ45 Connector
Type
Manufacturer Part
Number
CAT 5E, UTP Stranded,
24AWG Cable
10X6-021SH
www.CableWholesale.com
CAT 5E UTP RJ45
Connectors, for
Stranded Cable
SW-22342
http://sewelldirect.com
CAT 5E UTP Solid, 24
AWG Cable
DC-5E8-RD-1K-L
Pan Pacific
www.wallcoinc.com
CAT 5E UTP RJ45
Connectors, for
Solid Cable
CN150-45-1
Mfg: Abergetty
Supplied by:
www.deepsurplus.com
CAT 5E, STP Solid,
24AWG Cable
10X6-521TH
www.CableWholesale.com
CAT 5E STP RJ45
Connectors, for
Solid Cable
SW-22350
http://sewelldirect.com
CAT 5E, STP Stranded,
24AWG Cable
10X6-521SH
www.CableWholesale.com
CAT 5E STP RJ45
Connectors, for
Stranded
CN150-45-11
Mfg: Abergetty
Supplied by:
www.deepsurplus.com
CAT 6, UTP Stranded
Cable
10X8-071SH
www.CableWholesale.com
CAT 6 UTP RJ45
Connectors, for
Stranded Cable
SW-22346
http://sewelldirect.com
CAT 6, UTP Solid Cable
10X8-081TH
www.CableWholesale.com
CAT 6 UTP RJ45
Connectors, for
Solid Cable
CN150-45-4
Mfg: Abergetty
Supplied by:
www.deepsurplus.com

Access Point Product Specification Installation Prerequisites and Considerations
11 010-0021-00 Rev. G
Cable Type
Manufacturer Part
Number
RJ45 Connector
Type
Manufacturer Part
Number
CAT 6 STP Solid
10X8-591NH
www.CableWholesale.com
CAT 6 STP RJ45
Connectors, for
Solid Cable
CN150-45-10
Mfg: Abergetty
Supplied by:
www.deepsurplus.com
NOTE: It is very important that connectors be specified for the cable being used. As an example, if
using Cat5e solid conductor cable, the connectors should be specified for Cat5e solid
conductor cable. Some connectors are specified for both solid and stranded conductors.
Always use an RJ45 crimping tool that is specified for use with the connectors being used.
During the installation of the Ethernet cable, a pulling force of 25 pounds should not be exceeded.
The bending radius of the cable should never be less than four times its diameter. Ethernet cable
should not be deformed by tightly cinched cable ties.
Shielded Ethernet cable may be required in cases where the cable is installed in close proximity to
equipment or conductors generating strong electromagnetic fields. In this case follow Shielded
Twisted Pair (STP) installation guidelines.
3.2.8 Solar Power
Solar Power is recommended for sites where commercial power is not available or is not cost
effective to install. The required size for the solar panel and battery system is strongly influenced by
the geographic area in which it will be used. Ingenu offers a solar powered base station solution
that may be appropriate for your application. Contact Ingenu at support@ingenu.com for more
information.
3.2.9 Outdoor Installation Hardware
All outdoor installation hardware such as mounting brackets, pipe clamps, u-bolts, bolts, nuts and
washers should either be galvanized or stainless steel. This reduces deterioration due to corrosion,
oxidation, and rust.
NOTE: All exposed antenna system connectors must be sealed against moisture using industry
standard techniques.

12 010-0021-00 Rev. G
4 Regulatory Warnings
4.1 Certifications
The AP is designed to meet regulations for world-wide use. For information on the most
current certifications, refer to the Access Point Product Specification (014-0030-00). A brief
summary of current certifications is below.
Table 5: AP installation configurations & domains
Configuration
Regulatory Domain
Comments
FCC Single High
Capacity
FCC
FCC ID: XTE-ULPAP110
Sectorized
FCC
FCC ID: XTE-ULPAP210
Dual Latency
FCC
FCC ID: XTE-ULPAP310
ETSI Single High
Capacity (Generic)
ETSI
10dBm EIRP
ETSI Single High
Capacity (RFID)
ETSI
27dBm EIRP
4.2 Transmit Power Restrictions
Transmit power restrictions vary by country/agency. For details about antenna and transmit
power restrictions, refer to the Access Point Product Specification (014-0030-00).
4.3 FCC Warnings – United States
This device complies with part 15 of the Federal Communications Commission (FCC) Rules.
Operation is subject to the following two conditions:
3. This device may not cause harmful interference.
4. This device must accept any interference received, including interference that may cause
undesired operation.
Changes or modifications not expressly approved by the manufacturer could void the user’s
authority to operate the equipment.

Access Point Product Specification Regulatory Warnings
13 010-0021-00 Rev. G
NOTE:
This equipment has been tested and found to comply with the limits for a Class B
digital device, pursuant to Part 15 of the FCC Rules. These limits are designed to
provide reasonable protection against harmful interference in a residential
installation.
WARNING:
This equipment generates, uses, and can radiate radio frequency energy. If not
installed and used in accordance with the instructions, this equipment may cause
harmful interference to radio communications. However, there is no guarantee
that interference will not occur in a particular installation. If this equipment does
cause harmful interference to radio or television reception, which can be
determined by turning the equipment off and on, the user is encouraged to try to
correct the interference by one or more of the following measures:
Re-orient or relocate the receiving antenna.
Increase the separation between the equipment and receiver.
Connect the equipment into an outlet on a circuit different from that to which
the receiver is connected.
Consult the dealer or an experienced radio/TV technician for help.
4.4 IC Warnings - Canada
The installer of this radio equipment must ensure that the antenna is located or pointed so that
it does not emit RF field in excess of Health Canada limits for the general population. Consult
Safety Code 6 which is obtainable from Health Canada’s website http://www.hc-sc.gc.ca/index-
eng.php.
Operation is subject to the following two conditions:
5. This device may not cause harmful interference.
6. This device must accept any interference received, including interference that may cause
undesired operation.
To reduce potential radio interference to other users, select the antenna type and its gain so
that the equivalent isotropically radiated power (EIRP) is not more than that permitted for
successful communication.
Canadian Two Part Warning Statement:
This device complies with Industry Canada licence-exempt RSS standard(s). Operation is
subject to the following two conditions: (1) this device may not cause interference, and (2) this
device must accept any interference, including interference that may cause undesired
operation of the device.
Le présent appareil est conforme aux CNR d'Industrie Canada applicables aux appareils radio
exempts de licence. L'exploitation est autorisée aux deux conditions suivantes : (1) l'appareil ne doit
pas produire de brouillage, et (2) l'utilisateur de l'appareil doit accepter tout brouillage
radioélectrique subi, même si le brouillage est susceptible d'en compromettre le fonctionnement.

Access Point Product Specification Regulatory Warnings
14 010-0021-00 Rev. G
4.5 RF Exposure Statement
FCC ID: XTE-ULPAP110. IC: 8655A-ULPAP110. This device is only authorized for use in fixed
and mobile applications. To meet FCC and other national radio frequency (RF) exposure
requirements, the antenna for this device must be installed to ensure a separation distance of
at least 20cm (8 inches) from the antenna to a person.
FCC ID: XTE-ULPAP210. This device is only authorized for use in fixed and mobile applications.
To meet FCC and other national radio frequency (RF) exposure requirements, the antenna for
this device must be installed to ensure a separation distance of at least 25cm (10 inches) from
the antenna to a person.
FCC ID: XTE-ULPAP310. IC: 8655A-ULPAP310. This device is only authorized for use in fixed
and mobile applications. To meet FCC and other national radio frequency (RF) exposure
requirements, the antenna for this device must be installed to ensure a separation distance of
at least 36cm (15 inches) from the antenna to a person.

15 010-0021-00 Rev. G
5 AP Installation
5.1 AP and Ancillary Equipment
The AP installation includes installing the AP itself and the ancillary equipment listed below:
Access Point (AP)
AP antenna
AP antenna cable (50 ohm coaxial cable)
AP antenna cable lightning suppressor
GPS antenna
GPS antenna cable (50 ohm coaxial cable)
PoE injector, powered by 48 VDC
Site-specific power solution providing 48 VDC to the PoE, if not using the 120/240 VAC
powered base station cabinet or the solar powered base station
Backhaul equipment
Site-specific mounting hardware
NOTE: Ingenu recommends that a backup power solution be utilized to power the AP in the
event of a power failure. The backup power solution should be designed to meet
customer requirements for the number of hours of backup power.
5.2 AP Certified Configurations
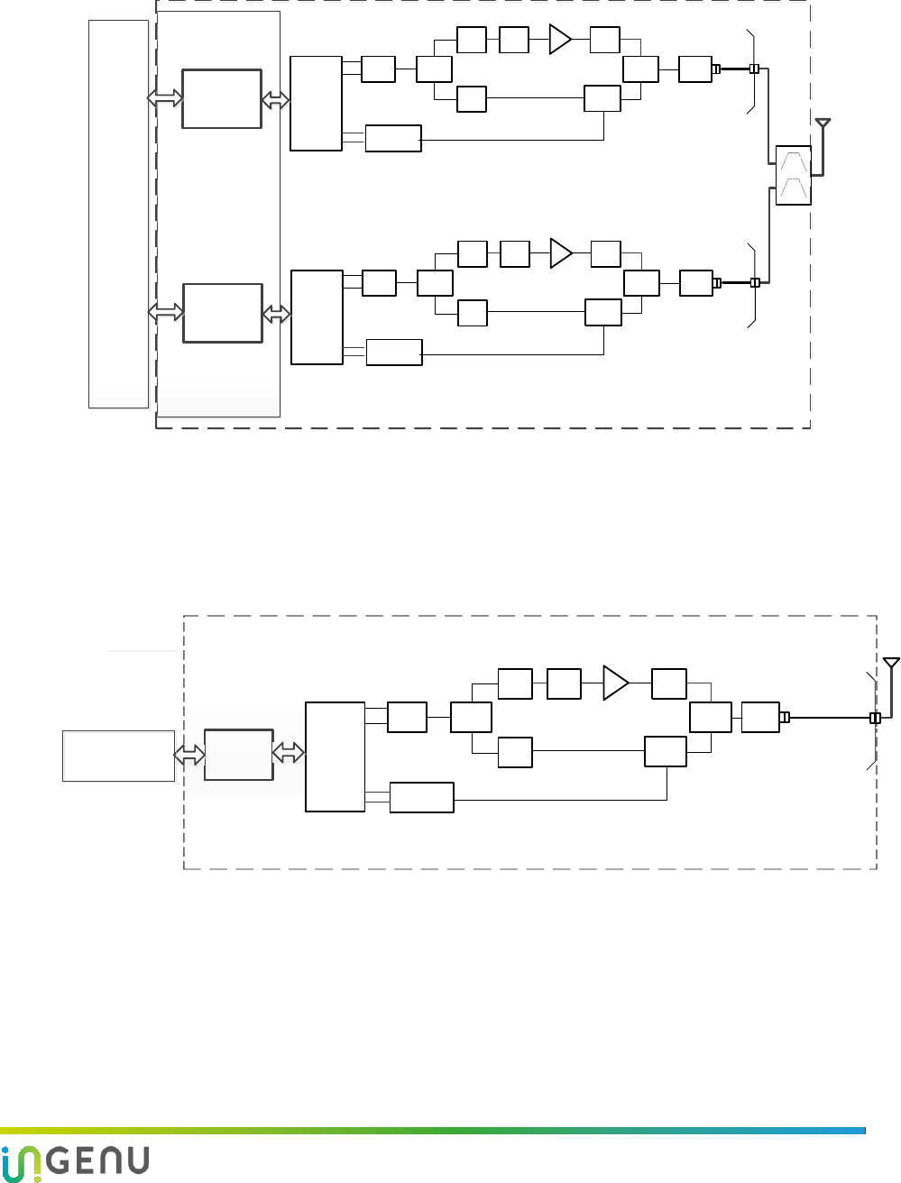
The AP RF subsystem operates as a half-duplex transceiver. The SPDT switches allow
connection from the antenna to one of three paths:
TX high power
TX low power
RX
The Cavity Filter is only used in the FCC/IC configuration, specifically to avoid the 2483 MHz
Restricted Band when near max power. It also provides excellent out-of-band rejection. The AP
can also be used in some markets in a Sectorized configuration (FCC) or a Dual Latency
configuration (FCC/IC).

Access Point Product Specification AP Installation
16 010-0021-00 Rev. G
Gateway/
Controller
Single High Capacity AP
Maxim
2830
RX
Balun- BPF
SPDT
Switch
Chip
LPF Chip
LPF
SPDT
Switch
SPDT
Switch FE
Match
SMA
Cable
Box
Customer
Cable
N type
TX
Balun
PA
Chip
LPF
Tee
Pad
BASEBAND
#1
Cavity
Filter
Figure 6. AP Radio Block Diagram for FCC/IC
Gateway/
Controller
Sectorized AP
Maxim
2830
RX
Balun- BPF
SPDT
Switch
Chip
LPF Chip
LPF
SPDT
Switch
SPDT
Switch FE
Match
SMA
Cable
Box
Customer
Cable
N type
TX
Balun
PA
Chip
LPF
Tee
Pad
BASEBAND
#1
Sector 1
Cavity
Filter
Maxim
2830
RX
Balun- BPF
SPDT
Switch
Chip
LPF Chip
LPF
SPDT
Switch
SPDT
Switch
Cable
Box
Customer
Cable
N type
TX
Balun
PA
Chip
LPF
Tee
Pad
BASEBAND
#2
Sector 2
FE
Match Cavity
Filter
SMA
Figure 7: Sectorized AP Block Diagram for FCC Only

Access Point Product Specification AP Installation
17 010-0021-00 Rev. G
Gateway/
Controller
Dual Latency AP
System Boundary
RF
RX
SPDT
Switch
Chip
LPF
Chip
LPF
SPDT
Switch
SPDT
Switch
FE
Match
SMA
Cable
Box N type
TX
Balun
PA
Chip
LPF
Tee
Pad
Base Band #1
High
Capacity
Balun - BPF
Transceiver
RF
RX
SPDT
Switch
Chip
LPF
Chip
LPF
SPDT
Switch
SPDT
Switch
FE
Match
SMA
Cable
Box N type
TX
Balun
PA
Chip
LPF
Tee
Pad
Base Band #2
Low
Latency
Balun - BPF
Transceiver
32KHz
11.0592MHz
26MHz
33MHz
73MHz
83MHz
166MHz
333Mhz
666Mhz
26MHz
2400MHz
26MHz
2400MHz
CH1
Diplexer
CH2
30dBm/
Channel
Figure 8: Dual Latency Block Diagram for FCC/IC
Gateway/
Controller
Single High Capacity AP
Maxim
2830
RX
Balun- BPF
SPDT
Switch
Chip
LPF Chip
LPF
SPDT
Switch
SPDT
Switch FE
Match
SMA
Cable
Box
Customer
N type
TX
Balun
PA
Chip
LPF
Tee
Pad
BASEBAND
#1
Figure 9. AP Radio Block Diagram for ETSI/Japan (no Cavity Filter)

Access Point Product Specification AP Installation
18 010-0021-00 Rev. G
5.3 AP Installation Configurations
The small size of the AP (9.1”H x 8.1”W x 4.5”D) and light weight allows for many installation
configurations. For basic AP specifications, refer to Appendix C. The AP is designed to be
installed indoors or outdoors. It may be mounted in any position indoors but should be
mounted with its connectors facing down when installed outdoors. The AP may be installed in
an equipment cabinet with its ancillary equipment if desired.
Types of installation configurations include:
Outdoor non-penetrating roof mounts on building
Indoor or outdoor wall attachment
Pipe mounting
Tower mounting
Utility pole mounting
5.4 Base Station Configurations
Ingenu offers pre-configured base station packages. For details, refer to Appendix D: Base
Station Configuration.
5.5 General Grounding Guidelines
The following grounding information is provided as a guideline when installing the AP in any
configuration.

Access Point Product Specification AP Installation
19 010-0021-00 Rev. G
AP
Antenna
CSP = Coaxial
Surge Protector
CSP
Access Point
(AP)
GPS
Antenna
Equipment
Cabinet
Figure 10. High Level Grounding Diagram

Access Point Product Specification AP Installation
20 010-0021-00 Rev. G
5.5.1 Grounding the AP and Antenna Cable Surge Suppressor
A ground wire may be attached underneath one of the AP mounting bolts. A ground wire must
be attached to the ground terminal on the inline coaxial surge protector which is inserted
between the AP’s type N female antenna connector and the AP antenna cable. An example is
shown in the following figure.
Figure 11. Grounding the AP

Access Point Product Specification AP Installation
21 010-0021-00 Rev. G
5.5.2 Grounding the AP and GPS Antennas
If the AP and GPS antennas are not attached to grounded metal structures a ground wire
should be attached to the base of both antennas. An example of grounding these two antennas
is shown in the following figure.
Figure 12. Grounding the GPS and AP Antennas

Access Point Product Specification AP Installation
22 010-0021-00 Rev. G
5.6 AP Mounting Details
Mounting options for the AP are discussed in this section. The AP is supplied with four
mounting tabs that facilitate attaching the AP to a wall, in a cabinet, or to a strut channel, if
required. The mounting tabs are attached to the AP by the installer using four provided, 5/16
inch self-tapping, hex head bolts. See the mounting tabs shown in Error! Reference source not
found..
Mounting Tabs
Installed
Figure 13. AP with Mounting Tabs Installed
5.7 AP Pipe Mount Option
Ingenu offers an optional pipe mount kit for the AP. This kit provided two 8-inch lengths of strut
channel that have been drilled to allow attachment to the top and bottom holes on the back of
the AP. The same self-tapping bolts provided with the AP are used to attach the strut channel
in place of the mounting tabs. After attaching the strut channel to the AP, it can now be
attached to any size of pipe using standard strut channel pipe clamps or conduit clamps.

23 010-0021-00 Rev. G
6 Hardware Installation Verification
6.1 Power Verification
Prior to applying power to the AP, confirm with a Digital Voltmeter (DVM) that the DC voltage
is correct at the PoE injector. The DC voltage should be between 48 VDC and 54 VDC.
NOTE: The AP its self is not polarity sensitive, however, it is recommended that the barrel of
the PoE power plug be at ground potential if the power system is grounded.
6.2 AP Antenna and GPS Cable DVM Test
Prior to weather sealing the AP antenna and GPS antenna connectors, disconnect both cables
at both ends and verify continuity between center pins and verify that neither cable is shorted.
6.3 Antenna System Sweep Testing
The combined TRN antenna system (including the antenna, cables, and lightning suppressor)
should be “sweep tested” for Return Loss and Attenuation using an antenna analyzer such as an
Anritsu Site Master™. The antenna system should be swept across the frequencies of interest,
2.400 GHz – 2.480 GHz. The Return Loss should be greater than 17 dB across the frequency
range and the total attenuation should be as low as possible, generally less than 5 dB. The
antenna system attenuation (loss) should be noted for use when configuring the AP within the
EMS system.
If the Return Loss is not acceptable, the antenna should be disconnected and the antenna line
should be terminated with a 50 ohm load. The Return Loss test should be repeated. If the
antenna line Return Loss is now greater than 20 dB and is flat across the frequency range, the
antenna should be replaced. If the Return Loss is not acceptable, the antenna cable system
should be tested using the Distance to Fault (DTF) capability in the antenna analyzer to locate
the problem.
Notes:
Measurement is required to be >
20 dB for coaxial cable and
connectors.
Overall return loss with antenna
should be > 17 dB.

Access Point Product Specification Hardware Installation Verification
24 010-0021-00 Rev. G
Figure 14. Return Loss
Notes:
Measurements should be taken
with the antenna as well as
with a 50Ω terminating load.
Type and length of coaxial
cable should be recorded for
each run.
Figure 15. Distance to Fault
6.4 Grounding
Verify that the mounting hardware, AP, antenna cable, and lightning suppressor are properly
grounded.
6.5 Connector Weather Sealing
Verify that all outdoor connectors are properly weather sealed.
6.6 Mounting Hardware
Verify that all mounting hardware is tight and secure.

25 010-0021-00 Rev. G
7 AP Software Configuration via Web Interface
The AP web interface can be accessed with a web browser connected locally at the data port of
the PoE injector or remotely through the backhaul network. Ingenu recommends that you use
one of the following internet browsers when using the AP web interface:
Microsoft Internet Explorer® 8 or higher
Mozilla Firefox®, any version
Google Chrome™, any version
NOTE: The AP web interface described in this chapter is compatible with AP software
version 6.6.0 and System Release 2.1.
7.1 Initial AP Network Configuration Prior to Installation
The AP is shipped with the following factory default IP Network Settings:
IP Address: 192.168.1.1
Netmask: 255.255.255.0
Default Router: 192.168.1.254
This section covers the minimum IP network configuration required to establish remote
connectivity with the AP. This configuration must be performed prior to AP installation or on-
site immediately following the physical AP installation. In most cases, it is strongly
recommended that the initial configuration be performed prior to installation.
Refer to Figure 5 for the connections required to configure an AP. If the AP is being installed
with a 3G wireless modem for backhaul, refer to section 7.1.1. If the AP is being installed with
any other type of customer-provided IP backhaul, refer so section 7.1.2.
7.1.1 Initial AP Network Configuration for 3G Wireless Backhaul
Modem
When activating the 3G wireless modem, a static IP address is required from the wireless
carrier. The LAN side of the 3G modem can be configured to support the default IP network
settings of the AP. This avoids the need to change these default settings in the AP. After the AP
is installed, a connection to the AP can be established using the IP address of the 3G modem
and the AP can be configured remotely. Refer to the Ingenu 3G Modem Configuration Guide for
additional information.
7.1.2 Initial AP Network Configuration for Customer Backhaul Modem
The default IP network settings for the AP must be changed to allow connection to the AP over
the customer’s IP network. To make these changes, perform the following steps:

Access Point Product Specification AP Software Configuration via Web Interface
26 010-0021-00 Rev. G
7. Log into the AP as described in section 7.2.
8. After successfully logging into the AP, select “Admin” in the upper right corner of the
screen.
9. From the Admin menu, select the Network submenu.
10. Follow the instructions in section 7.6.2 to make the required changes to the IP address,
Netmask, and Default Router.
11. When you have completed the changes, be sure to click on the Save button and then click
on the Reboot Access Point button.
12. After these changes are made and the customer’s firewall and routers have been properly
configured, the AP can be remotely configured.
For additional support with AP configuration, contact the Ingenu’s’ Network Operations Center
(NOC) Team at support@ingenu.com.
7.2 Login
The AP has a factory default IP Address of 192.168.1.1 which allows connection to the AP
configuration page using https protocol on port 443.
13. To access the AP configuration page, ensure the following:
You are on the same subnet with the AP or your router can route to the AP IP address. The AP’s
default router setting is 192.168.1.254.
You have access to port 443 on the firewall
14. Open your web browser.
15. In the address bar of the browser, type https://192.168.1.1. A dialog box opens that looks
similar to the following:
Figure 16. Username and Password Prompt
16. Enter the default User Name and Password.
User Name: admin
Password: onramp
17. Click on the Log In button.

Access Point Product Specification AP Software Configuration via Web Interface
27 010-0021-00 Rev. G
NOTE: After you log in, Ingenu recommends that you change from the default password to
a personalized password. For instructions on how to do this, refer to section 7.6.1
Security Submenu.
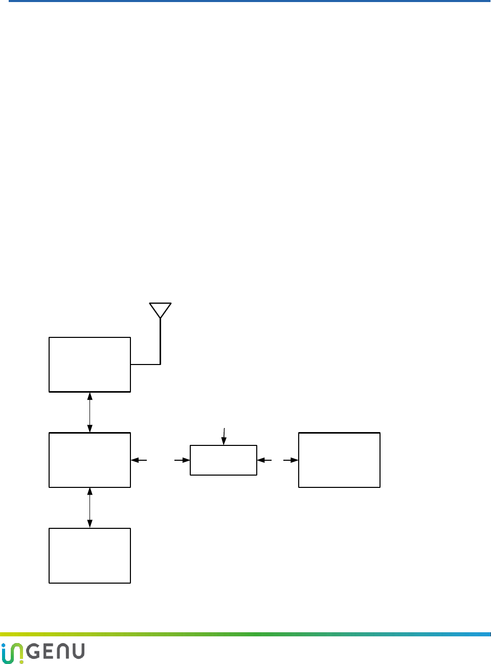
18. After logging in, the home page displays as shown below.
Block A above shows the four menus (i.e., Home, Access Point, Statistics, and Admin) that
can be used to navigate to different configuration pages.
Block B shows four buttons that allow you to do the following:
Enable/Disable RF
If the RF is disabled, the AP is still connected to the Gateway.
Reboot the AP
After making configuration changes, this button is used to reboot the Access Point in order for
the changes to take effect.
Logout
This button allows you to completely log out of the system.
All of the menus and their submenus are described in the following sections.
NOTE: After logging in, the following information is displayed at the top of all screens:
Access Point ID, current date, software and firmware versions, and site name.
Additionally, there is a “status box” that provides the following information:
AP status, network state, Gateway ID, backhaul state, backhaul mode, RF state, and
GPS state.

Access Point Product Specification AP Software Configuration via Web Interface
28 010-0021-00 Rev. G
7.3 Home Page
On the Home Page, there are two submenus—Dashboard and About.
7.3.1 Dashboard Submenu
The Dashboard is the initial screen that is displayed after logging in (shown below). The
Dashboard displays GPS signal information.
If the AP has GPS connected to it, GPS values are shown.
NOTE: GPS verification MUST occur after completion of physical AP installation.
The columns on this screen are defined in the following table. The rows show the number of
GPS satellites to which the AP receiver is currently locked. For proper GPS synchronization,
there should be a minimum of five satellites.

Access Point Product Specification AP Software Configuration via Web Interface
29 010-0021-00 Rev. G
Table 6. Fields on the Access Point Screen
Column Heading
Description
Sat ID
The Sat ID column provides the name of the GPS satellite to which the AP is
locked or is tracking.
Azimuth
The Azimuth is the direction of a GPS satellite, measured clockwise around the
observer’s horizon from north. Azimuth and altitude or elevation are usually used
together to give the direction of an object in the topocentric coordinate system.
Elevation
The elevation (sometimes called altitude) is the angle at which we see the
satellite when we look up into the sky.
C/N0
Carrier to Noise (C/N0) density ratio is the ratio of the carrier or signal power to
the white-noise spectral density. For the AP GPS receiver to lock to the GPS
satellite, the C/N0 should be greater than 20 dB-Hz.
7.3.2 About Submenu
The About screen displays device specifications for the AP such as manufacturer, device type,
MAC address of the AP, hardware, firmware, and software versions. There is nothing to
configure on this screen, therefore the fields cannot edited.
7.4 Access Point Menu
The Access Point menu has the following submenus:
TRN Config
Field Config
Backhaul Config
Site Survey

Access Point Product Specification AP Software Configuration via Web Interface
30 010-0021-00 Rev. G
7.4.1 TRN Config Submenu
The Total Reach Network (TRN) Configuration screen (shown below) displays network
configuration parameters at the time the AP was deployed.
The following table defines the fields on this screen. To edit these fields, click on the Disable RF
button. After you make the changes, click on the Save button and then the Enable RF button.
NOTE: If you disable the RF, the AP is still connected to the Gateway.
Table 7. Fields on the Total Reach Network Configuration Screen
Field
Unit
Description
AP ID
Decima
l
The identification number for the AP. Range is 1 – 255.
Deployment Region ID
Decima
l
The identification number for the region where the AP is
deployed. Number range is 0 – 4228250625.
System ID
Decima
l
The System Identification Number. Range is 0 – 255.
Channel
Decima
l
The channel on which the AP communicates. Range is 1 – 40.
Reuse Code
Decima
l
Different Reuse Codes allow two APs to operate on the same
Channel and System ID without interference. Range is 0 – 255.

Access Point Product Specification AP Software Configuration via Web Interface
31 010-0021-00 Rev. G
Field
Unit
Description
Center Frequency
MHz
This field is not editable. The value for center frequency is
determined from the setting for the Channel field.
Broadcast Gold Code
Hex
This field is not editable. The value for the broadcast gold code is
determined from the information provided in the following fields:
System ID
Channel
Reuse Code
Max Uplink PDUs
Decima
l
The maximum number of PDUs allowed on the uplink. Range is 4
– 512. The default setting is 16.
UL Overload Alarm
Threshold
dBm
This alarm triggers when the threshold for uplink capacity has
been reached. Range is 0 – 31.
Interference Alarm
Threshold
dBm
This alarm triggers when the threshold for interference on the
uplink has been reached. Range is 0 – 31.

Access Point Product Specification AP Software Configuration via Web Interface
32 010-0021-00 Rev. G
7.4.2 Field Config Submenu
The Field Configuration screen (shown below) displays configuration parameters that were set
at the time the AP was deployed.

Access Point Product Specification AP Software Configuration via Web Interface
33 010-0021-00 Rev. G
The following table defines the fields on this screen. To edit these fields, click on the Disable RF
button. After you make the changes, click on the Save button and then the Enable RF button.
NOTE 1: If you disable the RF, the AP is still connected to the Gateway.
NOTE 2: The maximum transmit power for the AP and the Node is based on the setting in the
Regulatory Domain field.
Table 8. Parameters on the Field Configuration Screen
Field
Unit/Forma
t
Description
Reset Broadcast
Margin
Boolean
Resets the broadcast margin. The AP stays in this state until
the next time it is rebooted.
Force Scan Day
yyyy/mm/d
d
The date to perform a Force Scan.
RPMA Mode
N/A
Options are:
Optimize Capacity
Optimize Range (Default)
Online Duration
Without GPS Fix
seconds
The length of time allowed for the AP not to have a GPS fix.
The default is 600 seconds.
AP Transmit Parameters
(These parameters are based on regulatory domain, AP cable loss, and target excess SNR)
Regulatory Domain
string
The regulatory domain where the AP is deployed. The
regulatory domain limits the maximum transmit power for
the AP.
AP Maximum EiRP
Target
dBm
The maximum EiRP output targeted for the AP.
Cavity Filter
Boolean
The default value is set according to country-specific
regulatory requirements.
AP Cable Loss
dB
AP cable loss measured in dB.
AP Antenna Gain
dBi
This is the gain specified for the AP antenna installed.
AP Maximum Transmit
Power
dBm
This field is not editable. The value is determined by the
settings for the other AP Transmit Parameters.
Node Transmit Parameters
(These parameters are based on regulatory domain, Node cable loss, and target excess SNR)
Node Maximum EiRP
Target
dBm
The maximum EiRP output targeted for the Node.
Node Cable Loss
dB
Default setting is 0 dB. Contact Ingenu
(support@ingenu.com) prior to changing this parameter.
Node Antenna Gain
dBi
Default setting is 2 dBi. Contact Ingenu
(support@ingenu.com) prior to changing this parameter.
Node Maximum
Transmit Power
dBm
This field is not editable. The value is determined by the
settings for Regulatory Domain and the other Node Transmit
Parameters.

Access Point Product Specification AP Software Configuration via Web Interface
34 010-0021-00 Rev. G
Field
Unit/Forma
t
Description
Power Control Parameters
Target Excess SNR
dB
Default setting is 1 dB. Contact Ingenu
(support@ingenu.com) prior to changing this parameter.
Maximum BCH Power
Control Target
dB
The default value is set according to country-specific
regulatory requirements.
Minimum BCH Power
Control Target
dB
The default value is set according to country-specific
regulatory requirements.
Link Budget
Uplink
dB
This field shows the total amount of link budget available for
the uplink and is not editable.
Downlink
dB
This field shows the total amount of link budget available for
the downlink and is not editable.
AP Maximum EiRP
(Actual)
dBm
The actual maximum EiRP output for the AP.
Node Maximum EiRP
(Actual)
dBm
The actual maximum EiRP output for the Node.
7.4.3 Backhaul Config Submenu
The Backhaul Configuration screen (shown below) displays configuration parameters that were
set at the time the AP was deployed.

Access Point Product Specification AP Software Configuration via Web Interface
35 010-0021-00 Rev. G
The following table defines the fields on this screen. To edit these fields, click on the Disable RF
button. After you make the changes, click on the Save button and then the Enable RF button.
NOTE: If you disable the RF, the AP is still connected to the Gateway.
Table 9. Fields on the Backhaul Configuration Screen
Field
Unit
Description
Control Socket
Mode
N/A
Options for this field are as follows:
Server: When the AP is set to work in Server mode, it listens for a
TCP connection with the Total Reach Gateway on port
number 2021. See descriptions below for setting the
following fields.
Client: When the AP is set to work in Client mode, the AP requests
service from the Total Reach Gateway. See the field
descriptions below for setting the following fields.
Control Server
Port Number
N/A
The port number when the AP is set to Server mode. When the AP is in
Server mode, this field should be set to 2021. The AP listens on port
2021 for a TCP connection with the Total Reach Gateway. Ensure that
port 2021 is allowed on the firewall in your network.
Total Reach
Gateway
Hostname/IP
Address
N/A
For Server mode, this field is grayed out and not accessible.
For Client mode, the Total Reach Gateway IP Address or Fully
Qualified Domain Name (FQDN) should be entered here.
Total Reach
Gateway Port
Number
N/A
For Server mode, this field is grayed out and not accessible.
For Client mode, this field should be set to 5051. Ensure that port
number 5051 is allowed on the network firewall.
Enable HTTP
Tunneling?
N/A
Options for this field are: Yes or No. When Yes is selected, the
following option is available: Use HTTP Tunneling Proxy? The options
for this parameter are also Yes or No. When Yes is selected, the
following parameters are available to configure:
HTTP Proxy IP Address: The IP address of the http proxy server to
use
HTTP Proxy Port Number: The port number of the http proxy
server to use
HTTP Proxy User Name: This is optional.
HTTP Proxy Password: This is optional.
Online Duration
Without
Backhaul
Connection
seconds
The length of time allowed for the AP not to have a GPS fix. The
default is 600 seconds.
Keep-Alive
Interval
seconds
The number of seconds allowed for the interval where the AP checks
the link to the network to determine whether the link is still “alive” or
broken.
Message Tx
Timeout
seconds
The number of seconds allowed before the AP times out and stops
trying to transmit a message.

Access Point Product Specification AP Software Configuration via Web Interface
36 010-0021-00 Rev. G
7.4.4 Site Survey Submenu
The Site Survey screen (shown below) allows you to run a site survey, select the appropriate
channel on which the AP operates, and determine the number of frames per channel. It also
allows you to download survey results (sorted by RSSI or channel) and download diagnostic
results.
7.5 Statistics Menu
The Statistics menu has the following submenus:
Throughput
Counters
7.5.1 Throughput Submenu
The Throughput screen (shown below) provides a graph of uplink throughput in bits per second.

Access Point Product Specification AP Software Configuration via Web Interface
37 010-0021-00 Rev. G
7.5.2 Counters Submenu
The AP Counters screen (shown below) provides various counters for uplink and downlink.
7.6 Admin Menu
The Admin menu has the following submenus:
Security
Network
Logs

Access Point Product Specification AP Software Configuration via Web Interface
38 010-0021-00 Rev. G
7.6.1 Security Submenu
The following Security Configuration screen provides information related to system services,
administrator password, and SNMP configuration.

Access Point Product Specification AP Software Configuration via Web Interface
39 010-0021-00 Rev. G
The following table defines the fields on this screen.
Table 10. Parameters on the Security Configuration Screen
Field
Description
System Services
Preferences
Options are:
Disable Tenet login?
Enable SSL for Sockets?
Change ‘admin’ Password
Old Password
To change the password, you must first enter the old password.
New Password
Enter the new password.
Re-type to Confirm
Re-type the new password to confirm the change.
SNMP Configuration
Version
Options are:
Enable SNMPv2c?
If this is selected, the following options are available:
Transport
Community
Write Community
These options are defined below.
Enable SNMPv3?
If this is selected, the following options, in addition to those listed above
for SNMPv2C, are available:
Minimum Security Level
User Name
Authentication Protocol
Authentication Password
Privacy Protocol
Privacy Password
These options are defined below.
Transport
Options are:
Enable SNMP over UDP?
If this is selected, enter the port number.
Enable SNMP over TCP?
If this is selected, enter the port number.
Community
Specifies SNMPv2c community string (password) for read-only access to the
full tree of SNMP managed objects on the AP. Default value is Public.
Write Community
Specifies SNMPv2c community string (password) for read-write access to
the full tree of SNMP managed objects. The default value is Private.

Access Point Product Specification AP Software Configuration via Web Interface
40 010-0021-00 Rev. G
Field
Description
Minimum Security
Level
Specifies SNMPv3 minimum security level. From the dropdown menu, the
options are:
No Auth No Priv
Allows unauthenticated requests.
Auth No Priv
Allows authenticated requests without privacy or encryption.
Auth Priv
Allows authenticated requests with privacy to enforce use of encryption.
User Name
Specifies an SNMPv3 user that will be allowed read-only or read-write access
to the full tree of SNMP-managed objects on the AP.
Authentication
Protocol
Specifies the hash algorithm to use for authentication of SNMPv3 requests.
From the dropdown menu, the options are:
MD5: The cryptographic hash function as specified by IETF RFC 1321.
SHA: The Secure Hash Algorithm function as specified by NIST standard
FIPS 180-4.
Authentication
Password
Specifies the passphrase used for authentication of SNMPv3 requests.
Privacy Protocol
Specifies the privacy protocols to use for encryption of SNMPv3 requests.
From the dropdown menu, the options are:
DES: The Data Encryption Standard algorithm for encryption as specified
by NIST standard FIPS 46-3.
AES: The Advanced Encryption Standard algorithm for encryption as
specified by NIST standard FIPS PUB 197.
Privacy Password
Specifies the passphrase used for encryption of SNMPv3 requests.
NOTE: To increase network security, it is recommended that you check the boxes to “Disable
Telnet login” and “Enable SSL for Sockets.” It is also recommended that you change
the default passwords for the following fields:
Admin Password
Community
Write Community
Authentication Password
Privacy Password

Access Point Product Specification AP Software Configuration via Web Interface
41 010-0021-00 Rev. G
7.6.2 Network Submenu
The Network Configuration screen (shown below) allows you to change the AP IP address,
netmask, and default router as well as other network configuration parameters such as
Ethernet speed and MTU, duplex mode, and DNS and NTP servers.
The following table defines the fields on this screen.
Table 11. Fields on the Network Configuration Screen
Field
Description
IPv4 Settings
Currently the AP only supports two IP settings for TCP/IP Versions:
Automatic (DHCP): This setting is used to request a dynamic IP address from a
local DHCP server.
Manual (Static IP): This setting is used for configuring a fixed IP address.
Wired
Interfaces
The AP uses IP aliasing to prevent it from being inaccessible when changing IP
address. The AP can be accessed using an old IP address if incorrect IP address
settings are entered accidentally.
Primary (eth0): This interface is always enabled.
Secondary (eth0:0): This interface is enabled whenever primary interface
settings are modified.
NOTES:
If the primary interface settings are modified, the current values roll over to
secondary and the secondary interface is enabled on reboot.
If the AP is rebooted with incorrect primary interface settings, it can still be
accessed using the old settings via the secondary interface.
If the primary interface settings are correct, then the secondary interface may be
disabled to re-use its IP settings elsewhere to prevent IP address collisions.

Access Point Product Specification AP Software Configuration via Web Interface
42 010-0021-00 Rev. G
Field
Description
IP Address
IP address of the AP (e.g., default is 192.168.1.1)
Netmask
The default is 255.255.255.0.
Default Router
The default is 192.168.1.254.
Ethernet
Speed
The speed at which data travels over the Ethernet connection. Setting options are:
Auto, 10 Mbit, and 100 Mbit. The default setting is “Auto” which monitors the
connection and displays the current speed.
Duplex Mode
Setting options are: Auto, Half-Duplex, and Full-Duplex. The default setting is “Auto”
which displays the current duplex mode.
Ethernet MTU
The largest frame size that can be transmitted over the network. The default setting
is 1500 bytes. Messages longer than the Ethernet MTU indicated in this field must be
divided into smaller frames.
DNS Servers
The IP address of the DNS server can be set in this text field. Multiple DNS servers
can be configured for an AP by separating the IP addresses of each DNS server with a
comma when entering them into the text field. The following DNS server addresses
are the defaults:
208.67.222.222
208.67.220.220
8.8.8.8
8.8.4.4
NTP Servers
The AP should be configured with valid NTP servers for correct time synchronization.
If the AP is not configured, it may have problems connecting to the Total Reach
Gateway using SSL. The following NTP server addresses are the defaults:
nist1-nj.ustiming.org
nist1-atl.ustiming.org
nist1-la.ustiming.org
nist1-sj.ustiming.org
nist1-lv.ustiming.org
time.nist.gov
As with DNS server configuration, multiple NTP server IP addresses can be entered
into this text field separated with commas.
Procedure for Changing IP Address Settings
The AP uses IP aliasing to prevent it from being inaccessible when changing the IP address. This
feature allows the AP to be accessible in the event that an incorrect IP address is inadvertently
entered. In this case, the old IP address would be used.
19. Change the IP address settings on Primary. The old Primary settings roll over to Secondary.
20. Click on the Save button and you are prompted to reboot the AP. An AP “reboot” is
required in most cases.
21. After the AP is rebooted, verify that the primary address settings are good.
22. If the primary settings are good, optionally disable Secondary to avoid any IP address
collisions.
23. If the primary settings are incorrect:

Access Point Product Specification AP Software Configuration via Web Interface
43 010-0021-00 Rev. G
a. Select “Skip rollover to Secondary?”
b. Change the primary settings
c. Go to step 2.
7.6.3 Logs Submenu
The Logs screen (shown below) allows you to download AP logs. By clicking on a dropdown
menu, you can choose from five log levels that provide various levels of detail:
Critical: This setting shows only critical log information.
Error: This setting shows error and critical log information.
Warning: This setting shows warning, error, and critical log information.
Informational: This setting shows informational, warning, error, and critical log
information.
Debug: This setting shows debug, informational, warning, error, and critical log
information.
Only the last 100 log entries are shown on this screen. To see additional log entries, you can
download the logs and configuration database by clicking on the “Download Logs &
Configuration database” button. When you click on this button, a pop-up dialog box appears
asking whether you would like to open or save the “ap.tgz” file. The compressed tar file
contains two folders: “onramp” and “tmp.” The file structure is shown below.
AP
onramp
tmp
db
config.db
ap.log
The “config.db” file is the configuration file for the SQLite database used in the AP and the
“ap.log” file is the log file for the AP.

44 010-0021-00 Rev. G
8 AP Communication Troubleshooting
Before you leave the installation site, contact your network operations center (NOC) to verify
that the AP is online and successfully communicating. If remote communication with the AP is
not possible, perform the following steps:
24. Manually configure the following on a laptop:
The IP address of the Ethernet port
Netmask setting
The Default Router setting
25. Unplug the backhaul connector from the data port of the PoE and connect the laptop to
that port.
26. Verify that you can locally log in to the AP as described in section 7.2.
If you can successfully log in, further testing of the backhaul and its configuration is needed.
If you cannot log in, check the IP setting of your laptop.
If no problems are found, refer to the Chapter 9: Troubleshooting Guide.
The following figure illustrates a method for detailed on-site debugging of an AP installation.
The Ethernet hub allows the user to “sniff” Ethernet traffic between the backhaul port and the
AP to troubleshoot and resolve any issues.
Ethernet Hub L-com
(PoE Injector)AP
Ethernet PoE
48 VDC
Cellular
Backhaul
Laptop/PC
(configured with
Wireshark or
Ethernet analyzer)
Figure 17. Sample Method for On-site Debugging of an AP Installation

45 010-0021-00 Rev. G
9 Troubleshooting Guidelines
Use the following table to help troubleshoot a problem.
Table 12. Troubleshooting Guide
Problem
Action
AP does not power up
(Status LED is not
illuminated or flashing)
When the AP is powered, the Status LED illuminates or flashes. If not,
check the Ethernet cable and connector for damage.
Verify that the PoE injector is connected properly (i.e., the AP is
connected to Data + Power side).
Verify that a nominal voltage of 48 VDC is present at the power
connector of the PoE.
Verify that the PoE injector is not defective by substituting another
known working PoE.
Verify that the backhaul cable from the Data connector on the PoE
injector is connected to a router, backhaul device, or laptop that is
powered up. Connectivity is not required but the port must be active.
Contact On-Ramp for assistance
AP does not acquire GPS
Verify that the GPS antenna cable and the AP antenna cable are
connected and have not been swapped. If the connectors were
swapped, it is necessary to power cycle the AP.
Disconnect both ends of the GPS. Verify continuity and that the cable
is not shorted.
Verify the GPS antenna is not defective by substituting a known
working GPS antenna.
Contact On-Ramp for assistance.
Link problem
Is the Link LED blinking? If not, check the Ethernet cable and
connector for damage.
Verify that the PoE injector is connected to the WAN.
Connect a properly configured laptop to the data port on the PoE, as
described in chapter 8, and attempt to log into the AP. If successful,
troubleshoot the backhaul.
Contact Ingenu for assistance.

46 010-0021-00 Rev. G
10 Preventive Maintenance
The recommended preventive maintenance schedule for the AP is shown in the following table.
For additional assistance, contact Ingenu Customer Support at (858) 592-6008 or
support@ingenu.com.
NOTE: Do NOT open the AP enclosure. Doing so voids the product warranty.
Table 13. Preventive Maintenance Schedule
Task
Frequency
1. Verify that all connections are tight and secure.
Annually
2. Verify that there is no visible damage to any wires or cables.
Annually
3. Ensure that the exposed connectors are properly sealed against weather
conditions.
Annually
4. Verify that the AP door screws are tight and that the warranty seal is in place
Annually
5. Verify that all required grounds are connected and tight.
Annually
6. Verify that all mounts and bracket are securely attached.
Annually

47 010-0021-00 Rev. G
Appendix A Site Survey Worksheet
Site Survey
Required Information
Completed
Site name
AP ID
Site street address or other
location information
Site access information
Landlord contact information
Specific landlord requirements
(Attach another sheet if there is
significant information)
Latitude
Longitude
Site type (building, tower, pole, or
other)
Height of existing structure
AP equipment mounting location
AP antenna mounting location and
height
Antenna line length required
GPS mounting location
GPS line length
AP power type, commercial
power, or solar solution
Distance to commercial power, if
available
Photos of site including antennal
location, AP location, and overall
site (Attach all photos to this
worksheet.)
See attachments.
Other site-specific information

48 010-0021-00 Rev. G
Appendix B AP Installation Configuration
Worksheet
AP Installation Configuration
Required information
Completed
Site name
AP Name
AP ID
Deployment Region ID
AP physical configuration
(Outdoor, indoor, standalone, in
cabinet, or other)
Power source
(120/240 VAC, 48 VDC, or solar)
AP antenna manufacturer
AP antenna model
AP antenna gain
AP antenna downtilt
AP antenna cable type
AP antenna cable length
AP antenna cable loss
GPS antenna model
GPS cable type
GPS cable length
Backhaul type
Backhaul equipment location
Backhaul configuration information
Power over Ethernet (PoE) injector
location
Ethernet cable type
Ethernet cable length
AP Static or DHCP IP address
(Static or Dynamic?)
AP IP address
(Default: 192.168.1.1)
Netmask setting
(Default: 255.255.255.0

Access Point Product Specification AP Installation Configuration Worksheet
49 010-0021-00 Rev. G
AP Installation Configuration
Required information
Completed
Default router
(Default: 192.168.1.254)
DNS servers
NTP servers
AP Socket mode, Server or Client
For System Release 2.1, the Client mode is
always used.
Server port number
This is not used for System Release 2.1.
TRN Gateway IP address
TRN Gateway port number
(Default: 5051)
SNMP server address
Channel assignment
Reuse Code

50 010-0021-00 Rev. G
Appendix C Basic AP Specifications
The AP is equivalent to a base station. The following table provides the basic specification
information for the AP. For detailed product specifications, refer to the Access Point Product
Specification (014-0030-00).
Size
Inches: 9.1”H x 8.1”W x 4.5”D
Millimeters: 232mm H x 202mm W x 111mm D
Maximum Weight
Pounds: 9.6
Kilograms: 4.35
Operating Environment
Outdoors or indoors
Enclosure
IP66
Operating Temperature Range
-40°C to +80°C
Power Source Voltage Range
(PoE)
38 – 72 VDC, Nominal 48 VDC Power over Ethernet
Current Consumption
0.35A maximum @ 48 VDC, .29A typical
Power Dissipation
17 Watts (maximum)
Antenna Connector
Type N, female
GPS Connector
Type N, female
GPS Antenna Type
Powered
Data and Power Connector
RJ45
GPS Power
3.3 VDC @ 50 mA maximum over coaxial cable

On-Ramp Wireless Incorporated 51 010-0021-00 Rev. G
Appendix D Base Station Configuration
Table 14. Ingenu TRN Base Station Configuration Options
Base Station Option
Description
Applications
Required Ingenu Hardware
Additional Items Required
TRN-1011
Base Station
Outdoor base station
120/240 VAC
powered system with
8 hours of battery
backup
AP is located in the
equipment cabinet
along with a 3G
modem and battery
backup
Outdoor locations with AC
power requiring 3G modem
backhaul.
For example:
Communication sites
Transmission Towers
Wood distribution poles
Outdoor Wall mount
Access Point
Outdoor equipment cabinet
powered by 120/240 VAC and
contains:
One Integrated GPS antenna
One 3G modem
Two integrated 3G modem
antennas
Antenna surge suppressor
Backup battery
Alarm monitor
9 dBi AP antenna
Customer-supplied 3G
Digi modem (U805)
Site-specific cable for
the AP antenna
Site-specific installation
hardware
TRN-1021
Base Station
Outdoor base station
Solar powered
Access Point is
located outdoors
3G modems and
backup batteries are
located inside the
equipment cabinet
Outdoor locations without
power requiring 3G modem
backhaul.
For example:
Transmission towers
Sites without power
Access Point
Outdoor equipment cabinet
powered by solar system and
contains:
3G modem
Two integrated 3G modem
antennas
Antenna surge suppressor
Two backup batteries
Alarm monitor
GPS antenna
9 dBi AP antenna
Pipe mounting hardware for a 4-
inch OD pipe
All cables (with the exception of the
cable for the AP antenna)
Customer-supplied 3G
Digi modem (U805)
Site-specific cable for
the AP antenna
Customer-supplied
4-inch OD pipe for
mounting equipment
Site-specific installation
hardware

Access Point Product Specification Base Station Configuration
52 010-0021-00 Rev. G
Base Station Option
Description
Applications
Required Ingenu Hardware
Additional Items Required
TRN-1031
Base Station
Indoor rack-mounted
base station
Contains a 19-inch
rack 3RU shelf
AP is mounted on the
shelf
Powered by either
120/240 VAC or 48
VDC
Indoor rack mount
environment with access to
power and corporate IP
network.
For example:
Communication site
shelters
IT equipment rooms
Substation equipment
rooms
Access Point
A 19-inch rack 3RU shelf including:
120/240 VAC power supply
48 VDC terminal strip/cable
Antenna surge suppressor
GPS antenna
9 dBi AP antenna
Site-specific cables for
the AP antenna and the
GPS antenna
Site-specific installation
hardware
TRN-1032
Base Station
Rack-mounted base
station
Contains a 19-inch
rack 3RU shelf
Powered by either
120/240 VAC or 48
VDC
AP is mounted
outdoors
Secure locations with indoor
rack mount environment,
power and access to
corporate IP network. For
example:
Rooftop outdoor AP
Tower-mounted AP
Wood pole-mounted AP
Access Point
A 19-inch rack 3RU shelf including:
120/240 VAC power supply
48 VDC terminal strip/cable
Antenna surge suppressor
GPS antenna
9 dBi AP antenna
Site-specific cables for
the AP antenna and the
GPS antenna
Site-specific Ethernet
cable between the shelf
and the AP
Site-specific installation
hardware
AP pipe mount
(optional)
NOTE: All TRN base stations require an external AP antenna.
For information about any of these packages, contact your Ingenu representative at support@ingenu.com.

liii 010-0021-00 Rev. G
Appendix E Abbreviations and Terms
Abbreviation/Term
Definition
AP
Access Point. The RPMA network component geographically deployed over
a territory.
CIMA
Critical Infrastructure Monitoring Application. The network component that
passes data from the Gateway to the associated upstream databases. This
product name is transitioning to On-Ramp Total View.
DL
Downlink
DNS
Domain Name System
DTF
Distance to Fault
DVM
Digital Voltmeter
EIRP
Equivalent Isotropically Radiated Power
EMS
Element Management System. The network component that provides a
concise view of controls and alarms on the On-Ramp Total Reach network.
ETSI
European Telecommunications Standards Institute
FCC
Federal Communications Commission
FIPS
Federal Information Processing Standards
GPS
Global Positioning System
GW
Gateway
IC
Industry Canada
IETF
Internet Engineering Task Force
IP
Internet Protocol
IPsec
Internet Protocol Security
NID
Node ID
NIST
National Institute of Standards and Technology
Node
The wireless module developed by Ingenu that integrates with OEM sensors
and communicates sensor data to an Access Point. Also, the generic term
used interchangeably with eNode or microNode.
NTP
Network Time Protocol
On-Ramp Total View
The network component that passes data from the Gateway to the
associated upstream databases. Formerly known as CIMA.
On-Ramp Total Reach
The Ingenu’s’ proprietary wireless communication technology and network.
PV
Photovoltaic
RF
Radio Frequency
RFC
Request for Comments
RFID
Radio Frequency Identification
RSSI
Receive Signal Strength Indicator

liv 010-0021-00 Rev. G
Abbreviation/Term
Definition
SSL
Secure Socket Layer
STP
Shielded Twisted Pair
TCP
Transmission Control Protocol
TRN
Total Reach Network
UL
Uplink
UTP
Unshielded Twisted Pair

lv 010-0021-00 Rev. G