MOTOTECH MT-FOL01 Transmitter Assy - Folding Key User Manual
MOTOTECH Co., Ltd. Transmitter Assy - Folding Key
MOTOTECH >
User Manual

C210
DEPARTMENT:
R&D CENTER STANDARD SPECIFICATION PART NUMBER :
MT-C210-0107
TITLE : TRANSMITTER ASSY – Standard Specification
-- TABLE OF CONTENTS --
1. APPLICATION
1.1 SUMMARY
2. ELECTRCAL PERFORMANCE
2.1 GENERAL ELECTRICAL PERFORMANCE OF TRANSMITTER ASS' Y
2.2 WIRELESS CHARACTERISTIC
2.3.1 DOMESTIC (DOM)
2.3.2 GENERAL EXPORT(EXP)
3. FUNCTION
3.1 STRUCTURE OF DATA ( "1", "0" )
3.2 TRANSMITTER PROTOCOL FORMAT
3.3 BUILDING THE TRANSMITTED CODE WORD (ENCODER)
3.4 BASIC OPERATION OF RECEIVER (DECODER)
3.5 SYNCHRONIZATION WINDOW
3.6 LED FLICKERING PROCEDURE
3.7 RADIO FREQUENCY TRANSMISSION PROCEDURE
3.8 REMOCON FUNCTION OF EACH SIGNAL
3.9 POWER ON INITIALIZATION
4. OPERATING
4.1 REMOTE DOOR LOCK
4.2 REMOTE DOOR UNLOCK
4.3 PANIC FUNCTION
4.4 ESCORT FUNCTION(DOM ONLY)
4.5 ID CODE
4.6 REMOCON RESPONSE OF OPERATING CONTINUOUS SWITCH
5. REVISION LIST
5.1 REVISION SP01 (2013-01-07)
5
4
3.
2.
1 REV.SP01 ORIGINAL RELEASE 1 ~ 11 13.01.07 KIM.H.J
MARK
EO NUMBER CHANGING LIST PAGE CHAGING DATE WRITER
REVISION DATE
2013.01.07
REFERENCE DATA
DIVISION
WRITER
REVIEWER APPROVER
POSITION
ORIGINAL DATA
MANAGEMENT DEPARTMENT
APPROVAL

1. APPLICATION
THIS SPEC APPLIES TO C210 IMMO & BCM Transmitter ASS’Y.
BUT, IF CONTENT WHAT IS DIFFERENT THIS SPEC EXIST, CONTENTS OF DRAWING SHEET IS FIRST OF ALL
1.1 SUMMARY
WHEN USER CONTROL SWITCH OF TRANSMITTER ASS’Y, DATA FORMAT OF“VEHICLE CONTROL MESSAGE” IS
TRANSMITTED TO BCM BY TRANSMITTER’S CPU, AND THEN WHEN BCM RECEIVE THAT MESSAGE, BCM’S CPU
CONSIDER TO CONTROL VEHICLE
LOCK BUTTON
UNLOCK BUTTON
PANIC BUTTON
RELEASE BUTTON
KEY BLADE
열쇠고리
LOCK
BUTTON
DOOR
LOCK
SHORT PRESSING LOCK BUTTON UNDER 0.5s
- LED flicker only once as long time
ESCORT
(DOM ONLY)
LONG PRESSING LOCK BUTTON OVER 0.5s
- LED flicker twice as short time
UNLOCK
BUTTON
DOOR
UNLOCK
SHORT PRESSING UNLOCK BUTTON UNDER 0.5s
- LED flicker only once as long time
PANIC
BUTTON PANIC LONG PRESSING PANIC BUTTON OVER 2s
- LED flicker twice as short time

2. ELECTRICAL PERFORMANCE
2.1 GENERAL ELECTRICAL PERFORMANCE OF TRANSMITTER ASS' Y
LIST REQUIREMENTS NOTE
RATED VOLTAGE DC 3.0V
OPERATING
VOLTAGE RANGE DC 2.7V ~ DC 3.3V
NORMAL OPERATING FOR OPERATING
TEMPERATURE RANGE
OPERATING
TEMPERATURE
RANGE
-10℃ ~ +60℃
STORED
TEMPERATURE
RANGE
-20℃ ~ +70℃
INSULATION
RESISTANCE
IT DOESN’T EXISTED FEBRILITY
OR IGNITION BY LEAKAGE
CURRENT
PCB MOISTUREPROOFING AND COATING
DEFINE WITH INSULATION REQUIRED
ELECTRONIC COMPONENTS
USING DATE USING ONE DAY PER 10 TIMES,
OVER 2 YEARS
DARK CURRENT UNDER 1uA
2.2 WIRELESS CHARACTERISTIC
2.3.1 DOMESTIC (DOM)
(1) TRANSMIT FREQUENCY: 433.92MHZ ± 10KHZ(@ ROOM TEMPERATURE)
(2) CLEAR FREQUENCY BAND WIDTH: 13kHz ± 5kHz
(3) OUTPUT: 3.981 mW UNDER (6dBm)
(4) MODULATION METHOD: FM MODULATION
(5) COMMUNICATION METHOD: HALF DUPLEX METHOD
2.3.2 GENERAL EXPORT (EXP)
(1) TRANSMIT FREQUENCY: 433.92MHZ ± 10KHZ(@ ROOM TEMPERATURE)
(2) CLEAR FREQUENCY BAND WIDTH: 13kHz ± 5kHz
(3) OUTPUT: 3.981 mW UNDER (6dBm)
(4) MODULATION METHOD: FM MODULATION
(5) COMMUNICATION METHOD: HALF DUPLEX METHOD
FCC (Federal Communications Commission)
WARNING: This equipment may generate or use radio frequency energy.
Changes or modifications to this equipment may cause harmful interference unless the modifications
are expressly approved in the instruction manual.
The user could lose the authority to operate this equipment if an unauthorized change or
modification is made.
This device complies with Part 15 of the FCC`s Rules. Operation is subject to the following two
Conditions:
1. This device may not cause harmful interference, and
2. This device must accept ant interference received, including interference that may cause
undesirable operation.

3. FUNCTION
3.1 STRUCTURE OF DATA (“1", "0”)
3.2 TRANSMITTER PROTOCOL FORMAT
(1) 송신부의 1회 DATA 전송횟수는 10FRAME으로 구성된다.
(1) ONE TIME TRANSMITTING DATA CONSIST OF 10 FRAMES
(2) 각 FRAME간 전송 간격은 6.8 ± 1ms로 한다.
(2) EACH FRAME DATA THANSMISSION INTERVAL IS 6.8 ± 1ms
(3) 모든 0과 1의 BIT 형태는 PULSE 형태로 구별한다.
(3) ALL OF BIT (0 AND 1) DIFFERENTIATE THE PULSE FORM
(4) CODE WORD TRANSMISSION SEQUENCE (73.6msec)
(5) TRANSMISSION FORMAT (MANCHESTER)

(6) CODE WORD TRANSMISSION DATA FORMAT
(7) RF Data Format (756msec)
① Preamble: 16BIT CONSIST OF “0”
② Header: CONSIST OF Low Level FOR 4TE(Timing Element)
③ Start Bit: 1Bit CONSIST OF “1”
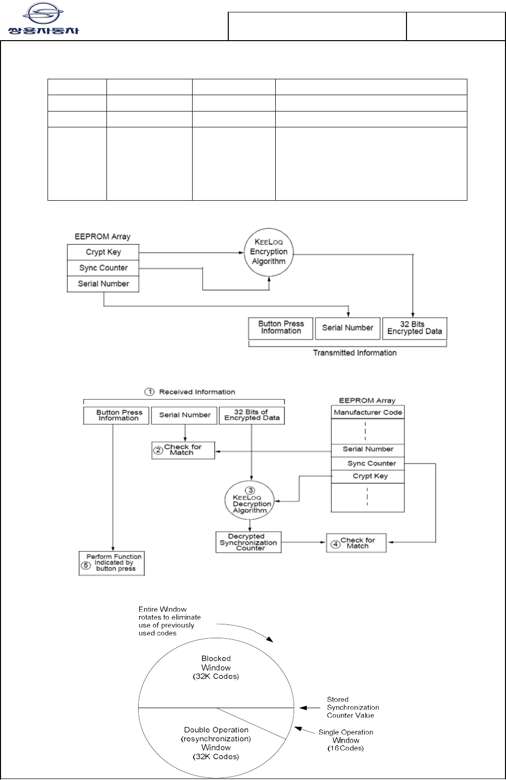
④ Encrypted Portion: CONSIST OF 32Bit (TABLE 3-1)
⑤ Fixed Code Portion: CONSIST OF 32Bit (TABEL 3-2)
TABLE 3-1 Encrypted Portion Information
Bit Address
Field Description Values
0 ~ 15 Count Synchronization
Counter Synchronization Counter Value
16 ~ 17 BSEL_0,
BSEL_1 Bit rate select
00- TE= 100 us
01- TE= 200 us
10- TE= 400 us *
11- TE= 800 us
18 ~ 19 MTX_0, MTX_1 Minimum number of code
words
00- 1
01- 4
10- 10 *
11- 16
20 ~ 21 GUARD_0,
GUARD_1 Guard time select
00- 0 ms (1 TE)
01- 6.8 ms + 2 TE *
10- 25.6 ms + 2 TE
11- 76.8 ms + 2 TE
22 MOD Modulation Format 0 = PWM
1 = MANCHESTER *
23 HEADER Header Length 0 = Short Header, TH = 4 x TE *
1 = Standard Header, TH = 10 x TE
24 ~ 27 Not Used
28 ~ 31 S3, S0, S1,
S2 Button Status
S3, S2, S1, S0
0 0 0 1 = DOOR LOCK
0 0 1 0 = DOOR UNLOCK
0 0 1 1 = PANIC
0 1 0 0 = ESCORT

TABLE 3-2 Fixed Portion Information
Bit Address
Field Description Values
32 ~ 55 ID0 ~ ID23 Serial Number
56 ~ 59 0 0 1 0
60 ~ 63 S3, S0, S1, S2 Button Status
S3, S2, S1, S0
0 0 0 1 = DOOR LOCK
0 0 1 0 = DOOR UNLOCK
0 0 1 1 = PANIC
0 1 0 0 = ESCORT
3.3 BUILDING THE TRANSMITTED CODE WORD (ENCODER)
3.4 BASIC OPERATION OF RECEIVER (DECODER)
3.5 SYNCHRONIZATION WINDOW

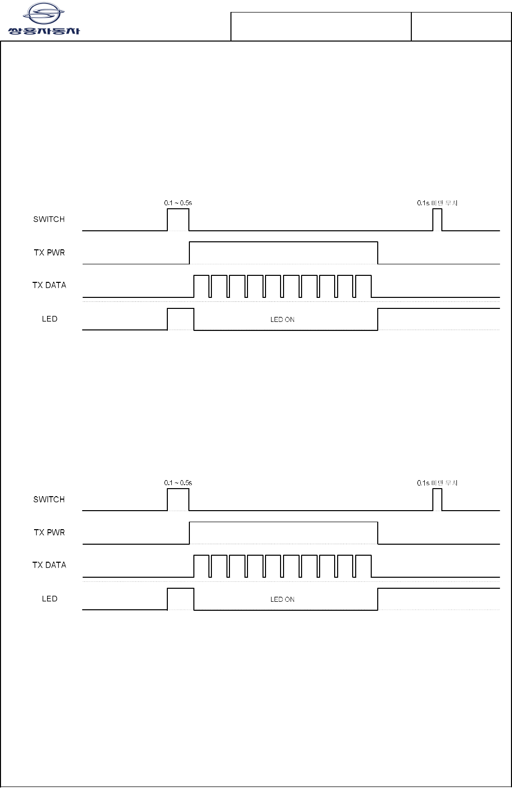
3.6 LED FLICKERING PROCEDURE
LED FLICKERING PERFORM ON/OFF PROCEDURE
TABLE 3-3 LED TURNED THE LIGHT ON TIME BY EACH FUNCTION
3.7 RADIO FREQUENCY TRANSMISSION PROCEDURE
TABLE 3-4 TX TRANSMISSION FLOW CHART
START
OK
TX POWER = 1(ON)
LED = ON
TX DATA (2.5Kbit/s)
LED = OFF
TX POWER = 0(OFF)
END
NO(NOISE ...)
YES

3.8 REMOCON FUNCTION OF EACH SIGNAL
TABLE 3-8 REMOCON FUNCTION OF EACH SIGNAL
SYMBOL
SIGNAL NAME
I/O
(PIN NO)
CONTENTS OPERATING NOTE
VSS
GND POWER
( 14 )
Ground
RA0
LOCK INPUT
( 13 )
HIGH: PRESSING - SHORT PRESSING - DOOR LOCK
- LONG PERSSING - ESCORT
RA1
UNLOCK INPUT
( 12 )
HIGH: PRESSING - SHORT PRESSING - DOOR UNLOCK
RA2
Not Used ( 11 )
Spare IO Port
RC0
POWER CON OUTPUT
( 10 )
POWER DOWN MODE
OUTPUT
WHEN OPERATING FINISH,
IT IS SLEEP MODE
RC1
Not Used ( 9 )
Spare IO Port
RC2
TX DATA OUTPUT
( 8 )
RF DATA OUTPUT DATA OUTPUT ABOUT SWITCH INPUT
625Hz
RC3
PA CON OUTPUT
( 7 )
RF PA OUTPUT POWER AMP CONTROL 736ms
RC4
LED OUTPUT
( 6 )
LOW: LED ON Data OUTPUT Display
RC5
Not Used ( 5 )
Spare IO Port
/MCLR
RESET INPUT
( 4 )
WHEN POWER TURN
ON, IT RESET
RA4
PANIC INPUT
( 3 )
HIGH: PRESSING - LONG PRESSING - PANIC Spare IO Port
RA5
Not Used ( 2 )
Spare IO Port
VDD
BAT POWER
( 1 )
BAT POWER SUPPLY - POWER SUPPLY TO MICOM NORMAL : 2.1V < BAT < 3.5V
3.9 POWER ON INITIALIZATION
(1) DEFINE ABOUT ALL OF I/O (INPUT/OUTPUT) PINS
(2) WHEN CPU CHANGE FROM POWER DOWN MODE TO ACTIVE MODE, DEFINE EACH PORT’S CONDITION
SYMBOL
PIN
NO I/O CONDITION
CONTENTS
SYMBOL
PIN NO
I/O CONDITION
CONTENTS
VDD 1 POWER
HIGH RC2 8 OUTPUT
- DATA
RA5 2 - - Not Used RC1 9 - - Not Used
RA4 3 INPUT
HIGH HIGH
PERCEIVING
RC0 10 OUTPUT
HIGH HIGH ON
/MCLR
4 INPUT
HIGH LOW
PERCEIVING
RA2 11 - - Not Used
RC5 5 - - Not Used RA1 12 INPUT
HIGH HIGH
PERCEIVING
RC4 6 OUTPUT
LOW LOW ON RA0 13 INPUT
HIGH HIGH
PERCEIVING
RC3 7 OUTPUT
HIGH HIGH ON VSS 14 POWER
LOW Ground

4. OPERATING
4.1 REMOTE DOOR LOCK
WHEN SWITCH OF TRANSMITTER PRESSE UNDER 0.5s, IT PERFORM VEHICLE’S DOOR LOCK FUNCTION
(1) AFTER SWITCH PRESSING (PRESSING TIME = 0.1 ~ 0.5s), IMMEDIATELY TRANSMITTER IS POWER ON
AND TRANSMIT DATA
(2) DURING MICOM TRANSMIT DATA, IF BUTTON INPUT ENTER, MICOM IGNORE THAT SIGNAL AND
IT PERFORM EXISTING OPERATING
(3) IF SWITCH PRESSING TIME IS UNDER 0.1s, MICOM IGNORE THAT SIGNAL
(4) WHEN ALL OF OUTPUT COMPLETING, IF NOTHING HAPPENS WITHIN 20 ± 5ms, IT WILL BE ENTERED
“POWER DOWN MODE”
4.2 REMOTE DOOR UNLOCK
WHEN SWITCH OF TRANSMITTER PRESS UNDER 0.5s, IT PERFORM VEHICLE’S DOOR UNLOCK FUNCTION.
(1) AFTER SWITCH PRESSING (PRESSING TIME = 0.1 ~ 0.5s), IMMEDIATELY TRANSMITTER IS POWER ON
AND TRANSMIT DATA
(2) DURING MICOM TRANSMIT DATA, IF BUTTON INPUT ENTER, MICOM IGNORE THAT SIGNAL AND
IT PERFORM EXISTING OPERATING
(3) IF SWITCH PRESSING TIME IS UNDER 0.1s, MICOM IGNORE THAT SIGNAL.
(4) WHEN ALL OF OUTPUT COMPLETING, IF NOTHING HAPPENS WITHIN 20 ± 5ms, IT WILL BE ENTERED
“POWER DOWN MODE”
.
4.3 PANIC FUNCTION
WHEN SWITCH OF TRANSMITTER PRESS OVER 2s, IT PERFORM VEHICLE’S PANIC FUNCTION.
(1) IF SWITCH IS PRESSED LONGER THAN 2s, AT THE SAME TIME, TRANSMITTER IS POWER ON AND
TRANSMIT DATA
(2) DURING MICOM TRANSMIT DATA, IF BUTTON INPUT ENTER, MICOM IGNORE THAT SIGNAL AND
IT PERFORM EXISTING OPERATING
(3) WHEN ALL OF OUTPUT COMPLETING, IF NOTHING HAPPENS WITHIN 20 ± 5ms, IT WILL BE ENTERED
“POWER DOWN MODE”

4.4 ESCORT FUNCTION (DOM ONLY)
WHEN SWITCH OF TRANSMITTER PRESSE OVER 0.5s, IT PERFORM VEHICLE’S ESCORT FUNCTION
(1) IF SWITCH IS PRESSED LONGER THAN 0.5s, WHEN THE TIME BECOME 1s, TRANSMITTER IS POWER ON
AND TRANSMIT DATA
(2) DURING MICOM TRANSMIT DATA, IF BUTTON INPUT ENTER, MICOM IGNORE THAT SIGNAL AND
IT PERFORMS EXISTING OPERATING.
(3)WHEN ALL OF OUTPUT COMPLETING, IF NOTHING HAPPENS WITHIN 20 ± 5ms, IT WILL BE ENTERED
“POWER DOWN MODE”
(4) LED IS NOT OPERATING
4.5 ID CODE
(1) RECEVING THE SAME ID CODE NOT ONLY TRANSMITTER, BUT ALSO BCM
ID CODE IS CONTROLED VEHICLE BY WIRELESS, SO TO MAINTAINED ACCURATE VEHICLE OPERATION
AND TO PREVENTED MALFUNCTION OF VEHICLE BYINTERFERENCE ARE VERY IMPORTANT
, THEREFORE IT MUST BE CHOSEN CAREFULLY IN TERM OF A THEFT OF THE VEHICLE AND
THE USER’S SATISFACTION AND POST-MANAGEMENT
(2) ID CODE COMPOSITION
ID CODE IS WHAT CONBINE “24 MULTIPLIER OF 2” CODE
4.6 REMOCON RESPONSE OF OPERATING CONTINUOUS SWITCH
(1) WHEN SWITCH IS PRESSING, IT BASICALLY TRANSMIT 10 FRAME
(2) DURING TRANSMIT 10 FRAMES, IF THE SWITCH PRESSES SEVERAL TIMES, MICOM IGNORE
CONTINUOUS SWITCH AND PERFORM EXISTING TRANSMISSION
(3) EXISTING SWITCH OPERATING IGNORE NEXT SWITCH OPERATING

5. REVISION LIST