Omron 6CYSIDV6800308 RFID System User Manual Z262 E1 04

Omron Corporation RFID System Z262 E1 04

Contents

Manual 2

Section 3 Communications Specifications43RFID SystemUser's ManualSection 3Communications SpecificationsCommunications Distances 44Communication Time (Reference) 53
44Section 3 Communications DistancesRFID SystemUser's ManualSection 3Communications SpecificationsCommunications DistancesV680-D1KP52MTCommunications Distance Specifications (Certified Performance) When embedding the V680-D1KP52MT into a metal surface, use the V680-HS51, V680-HS52 Antenna.Transmission will not be possible if the V680-HS63 Antenna is used.• Measurement ConditionsAmplifier Antenna ID Tag Communications distanceV680-HA63AV680-HS51 V680-D1KP52MT Read 0.5 to 6.5 mm (Axis offset: ±2 mm)Write 0.5 to 6.0 mm (Axis offset: ±2 mm)V680-HS51 V680-D1KP52MT embedded in metal (steel)Read 0.5 to 3.5 mm (Axis offset: ±2 mm)Write 0.5 to 3.0 mm (Axis offset: ±2 mm)V680-HS52 V680-D1KP52MT Read 0 to 9.0 mm (Axis offset: ±2 mm)Write 0 to 8.5 mm (Axis offset: ±2 mm)V680-HS52 V680-D1KP52MT embedded in metal (steel)Read 0 to 4.5 mm (Axis offset: ±2 mm)Write 0 to 4.0 mm (Axis offset: ±2 mm)V680-HS63 V680-D1KP52MT Read 0 to 12.0 mm (Axis offset: ±2 mm)Write 0 to 9.5 mm (Axis offset: ±2 mm)V680-HS52MetalV680-HS63V680-D1KP52MTV680-HS52Non-metallic material(Examples: Resin, plastic, wood, etc.)Non-metallic materialV680-D1KP52MTMetalV680-HS51 V680-HS51V680-D1KP52MTMetalV680-D1KP52MTNon-metallic materialNon-metallic materialMetalV680-D1KP52MTNon-metallic material(Examples: Resin, plastic, wood, etc.)Non-metallic material(Examples: Resin, plastic, wood, etc.)
45RFID SystemUser's ManualSection 3 Communications DistancesSection 3Communications SpecificationsCommunications Area (Reference)The communications areas given here are for reference only. For information on communications distances, referto p.44.The communications area depends on the type of ID Tags used, the ambient temperature, surrounding metals,and noise. Be sure to check carefully when installing the system.ReadWrite−15 −10 −50 5−10 15YXYXV680-HS51 & V680-D1KP52MTX AxisY Axis051015(Unit: mm)ReadWrite−15 −10 −50 5−10 15X AxisY Axis051015(Unit: mm)V680-HS51 & V680-D1KP52MTEmbedded in Metal (Steel)V680-HS52 & V680-D1KP52MTX AxisY AxisV680-HS52 & V680-D1KP52MTEmbedded in Metal (Steel)−25 −20 −15 −10 −50 510152025051015202530(Unit: mm)ReadWriteYXX AxisY Axis−25 −20 −15 −10 −50 510152025051015202530(Unit: mm)ReadWriteYXV680-HS63 & V680-D1KP52MTX AxisY Axis−25 −20 −15 −10 −50 510152025051015202530(Unit: mm)ReadWriteYX
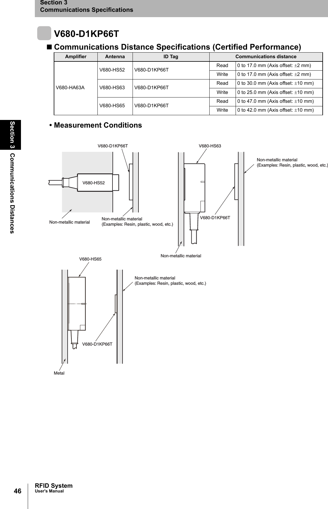
46Section 3 Communications DistancesRFID SystemUser's ManualSection 3Communications SpecificationsV680-D1KP66TCommunications Distance Specifications (Certified Performance)• Measurement ConditionsAmplifier Antenna ID Tag Communications distanceV680-HA63AV680-HS52 V680-D1KP66T Read 0 to 17.0 mm (Axis offset: ±2 mm)Write 0 to 17.0 mm (Axis offset: ±2 mm)V680-HS63 V680-D1KP66T Read 0 to 30.0 mm (Axis offset: ±10 mm)Write 0 to 25.0 mm (Axis offset: ±10 mm)V680-HS65 V680-D1KP66T Read 0 to 47.0 mm (Axis offset: ±10 mm)Write 0 to 42.0 mm (Axis offset: ±10 mm)V680-HS63V680-D1KP66TV680-HS52V680-D1KP66TNon-metallic material Non-metallic material(Examples: Resin, plastic, wood, etc.)Non-metallic material(Examples: Resin, plastic, wood, etc.)Non-metallic materialV680-HS65V680-D1KP66TNon-metallic material(Examples: Resin, plastic, wood, etc.)Metal
47RFID SystemUser's ManualSection 3 Communications DistancesSection 3Communications SpecificationsCommunications Area (Reference)The communications areas given here are for reference only. For information on communications distances, referto p.46.The communications area depends on the type of ID Tags used, the ambient temperature, surrounding metals,and noise. Be sure to check carefully when installing the system.V680-HS52 and V680-D1KP66T(Unit: mm)ReadWriteV680-HS63 and V680-D1KP66T(Unit: mm)ReadWrite−50 −40 −30 −20 −10 0 10 20 30 40 500102030405060YX−50 −40 −30 −20 −10 0 10 20 30 40 500102030405060YXV680-HS65 and V680-D1KP66T(Unit: mm)ReadWrite−100−80−60 −40 −20 0 20 40 60 80 100020406080100120YX
48Section 3 Communications DistancesRFID SystemUser's ManualSection 3Communications SpecificationsV680-D1KP66MTCommunications Distance Specifications (Certified Performance)• Measurement ConditionsAmplifier Antenna ID Tag Communications DistanceV680-HA63AV680-HS52 V680-D1KP66MTwith metal on back surface (steel)Read 0 to 16.0 mm (Axis offset: ±2 mm)Write 0 to 14.0 mm (Axis offset: ±2 mm)V680-HS63 V680-D1KP66MTwith metal on back surface (steel)Read 0 to 25.0 mm (Axis offset: ±10 mm)Write 0 to 20.0 mm (Axis offset: ±10 mm)V680-HS65 V680-D1KP66MTwith metal on back surface (steel)Read 0 to 25.0 mm (Axis offset: ±10 mm)Write 0 to 20.0 mm (Axis offset: ±10 mm)V680-HS63V680-D1KP66MTV680-HS52MetalV680-D1KP66MTMetalNon-metallic materialNon-metallic materialV680-HS65V680-D1KP66MTMetalMetal
49RFID SystemUser's ManualSection 3 Communications DistancesSection 3Communications SpecificationsCommunications Area (Reference)The communications areas given here are for reference only. For information on communications distances, referto p.48.The communications area depends on the type of ID Tags used, the ambient temperature, surrounding metals,and noise. Be sure to check carefully when installing the system.(Unit: mm)ReadWrite(Unit: mm)ReadWriteV680-HS52 and V680-D1KP66MTwith Metal on Back Surface (Steel)V680-HS63 and V680-D1KP66MTwith Metal on Back Surface (Steel)−50 −40 −30 −20 −10 0 10 20 30 40 500102030405060YX−50 −40 −30 −20 −10 0 10 20 30 40 500102030405060YX(Unit: mm)ReadWriteV680-HS65 and V680-D1KP66MTwith Metal on Back Surface (Steel)−100 −80−60 −40 −20 0 20 40 60 80 100020406080100120YX
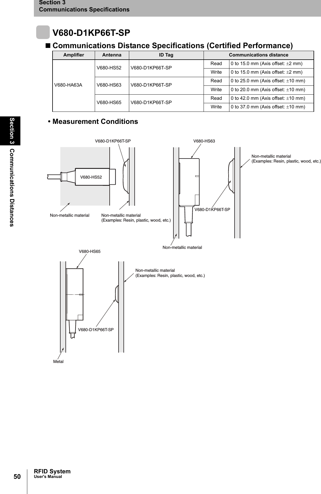
50Section 3 Communications DistancesRFID SystemUser's ManualSection 3Communications SpecificationsV680-D1KP66T-SPCommunications Distance Specifications (Certified Performance)• Measurement ConditionsAmplifier Antenna ID Tag Communications distanceV680-HA63AV680-HS52 V680-D1KP66T-SP Read 0 to 15.0 mm (Axis offset: ±2 mm)Write 0 to 15.0 mm (Axis offset: ±2 mm)V680-HS63 V680-D1KP66T-SP Read 0 to 25.0 mm (Axis offset: ±10 mm)Write 0 to 20.0 mm (Axis offset: ±10 mm)V680-HS65 V680-D1KP66T-SP Read 0 to 42.0 mm (Axis offset: ±10 mm)Write 0 to 37.0 mm (Axis offset: ±10 mm)V680-HS63V680-D1KP66T-SPNon-metallic materialV680-HS52Non-metallic materialV680-D1KP66T-SPNon-metallic material(Examples: Resin, plastic, wood, etc.)MetalV680-HS65V680-D1KP66T-SPNon-metallic material(Examples: Resin, plastic, wood, etc.)Non-metallic material(Examples: Resin, plastic, wood, etc.)
51RFID SystemUser's ManualSection 3 Communications DistancesSection 3Communications SpecificationsCommunications Area (Reference)The communications areas given here are for reference only. For information on communications distances, referto p.50.The communications area depends on the type of ID Tags used, the ambient temperature, surrounding metals,and noise. Be sure to check carefully when installing the system.YXYXYXV680-HS52 and V680-D1KP66T-SP(Unit: mm)ReadWriteV680-HS63 and V680-D1KP66T-SP(Unit: mm)ReadWrite010203040500102030405060010203040500102030405060V680-HS65 and V680-D1KP66T-SP(Unit: mm)ReadWrite020406080 100020406080100120
52Section 3 Communications DistancesRFID SystemUser's ManualSection 3Communications SpecificationsV680-D1KP58HTCommunications Distance Specifications (Certified Performance)• Measurement ConditionsCommunications Area (Reference)The communications areas given here are for reference only. For information on communications distances, referto p.52.The communications area depends on the type of ID Tags used, the ambient temperature, surrounding metals,and noise. Be sure to check carefully when installing the system.Antenna ID Tag Communications distanceV680-H01-V2 V680-D1KP58HT Read 0 to 150.0 mm (Axis offset: ±10mm)Write 0 to 150.0 mm (Axis offset: ±10mm)V680-H01-V2V680-D1KP58HTNon-metallic materialNon-metallic materialV680-H01-V2 and  V680-D1KP58HT(Unit: cm)ReadWrite0 5 10 15 20 2501015202530-25 -20 -15 -10 -55㪰㪯X AxisY Axis
53RFID SystemUser's ManualSection 3 Communication Time (Reference)Section 3Communications SpecificationsCommunication Time (Reference)Communications Time (Reference)Communications TimeV680-HA63A:V680-HS@@:V680-H01-V2:V680-D1KP@@Note: When using multi-access or FIFO communications options, normal-mode communications speed will beused regardless of the high-speed mode setting.Note: The high-speed mode cannot be used when SW1-1 on the V680-H01-V2 Antenna is turned ON.Communications speed settingCommand Communications timeN: No. of bytes processedNormal mode Read T = 1.3 N + 31Write (with verification) T = 2.1 N + 58Write (without verification) T = 1.8 N + 56High-speed mode (See note.)Read T = 1.0 N + 29Write (with verification) T = 1.8 N + 51Write (without verification) T = 1.5 N + 47Communications speed: Normal mode Communications speed: high-speed mode2,5002,0001,5001,0005000200 400 600 800 1,000 1,200No. of bytes (byte)Write (with verification)ReadingWrite  (without verification)2,0001,6001,2008004000200 400 600 800 1,000 1,200No. of bytes (byte)1,8001,4001,000600200Write (with verification)ReadingCommunications time (ms)Communications time (ms)Write  (without verification)
54Section 3 Communication Time (Reference)RFID SystemUser's ManualSection 3Communications SpecificationsCalculating Tag SpeedWhen communicating with a moving Tag, specify an AUTO command or POLLING command.The maximum speed for communicating with the Tag can be calculated simply using the following for-mula.D (Distance travelled in communications area) is calculated from the actual measurement or the com-munications area between the Antenna and Tag. Calculation ExampleIn this example diagram, the V680-D1KP66T, V680-HA63A, and V680-HS63 are combined and 256bytes are read.This diagram shows the following:Distance travelled in communications area (D) = 50 mm when Y (communications distance) = 20 mm Communications time, T = 1.3N +31 = 1.3 × 256 + 31 = 363.8 (ms)Accordingly, the movement speed in this case will be as follows:Note 1. The distance travelled in the communications area depends on the read/write distance and theaxis offset. Refer to the diagrams in Communications Area.2. The speed of the Tag is provided as a guideline. Before using the RFID System, run a test todetermine the speed under actual operating conditions.3. The above values do not take into account the processing of errors in communications with thehost device or Tags.Maximum speed = D (Distance travelled in communications area)T (Communications time)XYYXUnit: mmDDirection of travelCommunications areaY−50 −40 −30 −20 −10 0 10 20 30 40 X(Unit: mm)50 mmXY4030201050 = Distance travelled in communications areaCommunications time50 (mm)363.8 (ms) = 8.24 m/min
Section 4 Installation55RFID SystemUser's ManualSection 4InstallationInstalling Antennas 56Mounting Amplifiers 65Installing Tags 67
56Section 4 Installing AntennasRFID SystemUser's ManualSection 4InstallationInstalling AntennasV680-HS51Install the Antenna using the nuts and toothed washers that are provided on both sides of the mountingmaterial, as shown in the diagram below.Securely tighten the screws to a maximum torque of 6 N⋅m.V680-HS52Install the Antenna using the nuts and toothed washers that are provided on both sides of the mountingmaterial, as shown in the diagram below.When the Antenna is mounted to a metal object, the communications distance will be reduced by approximately 10%compared with mounting to a non-metallic object. For details on the effect of metal surrounding the Antenna, refer toEffect of Surrounding Metals on the Antenna (Reference) on page 61. P.61Securely tighten the screws to a maximum torque of 40 N⋅m. 12+0.50Mounting Hole Dimensions dia.MaterialAntennaNutsToothed washer 22+0.50Mounting Hole Dimensions dia.Toothed washersNon-metallic materialAntennaNuts
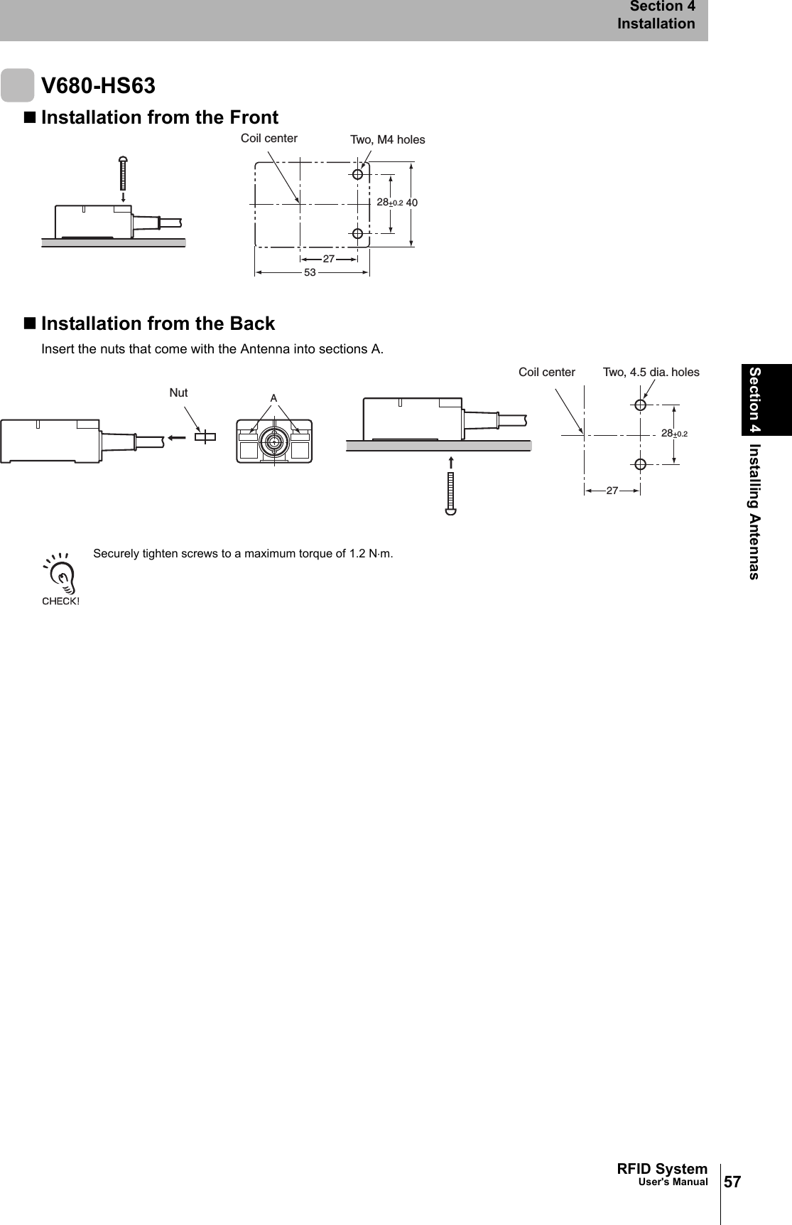
57RFID SystemUser's ManualSection 4 Installing AntennasSection 4InstallationV680-HS63Installation from the FrontInstallation from the BackInsert the nuts that come with the Antenna into sections A. Securely tighten screws to a maximum torque of 1.2 N⋅m.28+0.2 402753Coil center Two, M4 holes28+0.2A27NutTwo, 4.5 dia. holesCoil center
58Section 4 Installing AntennasRFID SystemUser's ManualSection 4InstallationV680-HS65Securely tighten screws to a torque of 0.7 to 1.2 N⋅m.Mounting Bracket Dimensions (Provided Only with the V680-HS65)Use M4 screws and spring washers (in four places) forAntenna installation.Tighten the screws to a torque of 0.7 to 1.2 N⋅m.There are no restrictions on the mounting direction orthe direction of access to the Tag, but if the Antenna is tobe installed near a device such as a conveyance belt,make sure there is no danger of the Antenna beingaccidentally struck.Four, M4mounting holes10010090±0.290±0.2Four, 1-mm cornersV680-HS65100±0.290±0.1Four, 4.5-dia. holesMounting baseMounting Bracket (provided)90±0.1100±0.2Note: When installing the Antenna, mount it on the enclosed Mounting Bracket. The Mounting Bracket is not necessary, however, if the Antenna is mounted on a metal base that is larger than the Antenna (100 × 100 mm).
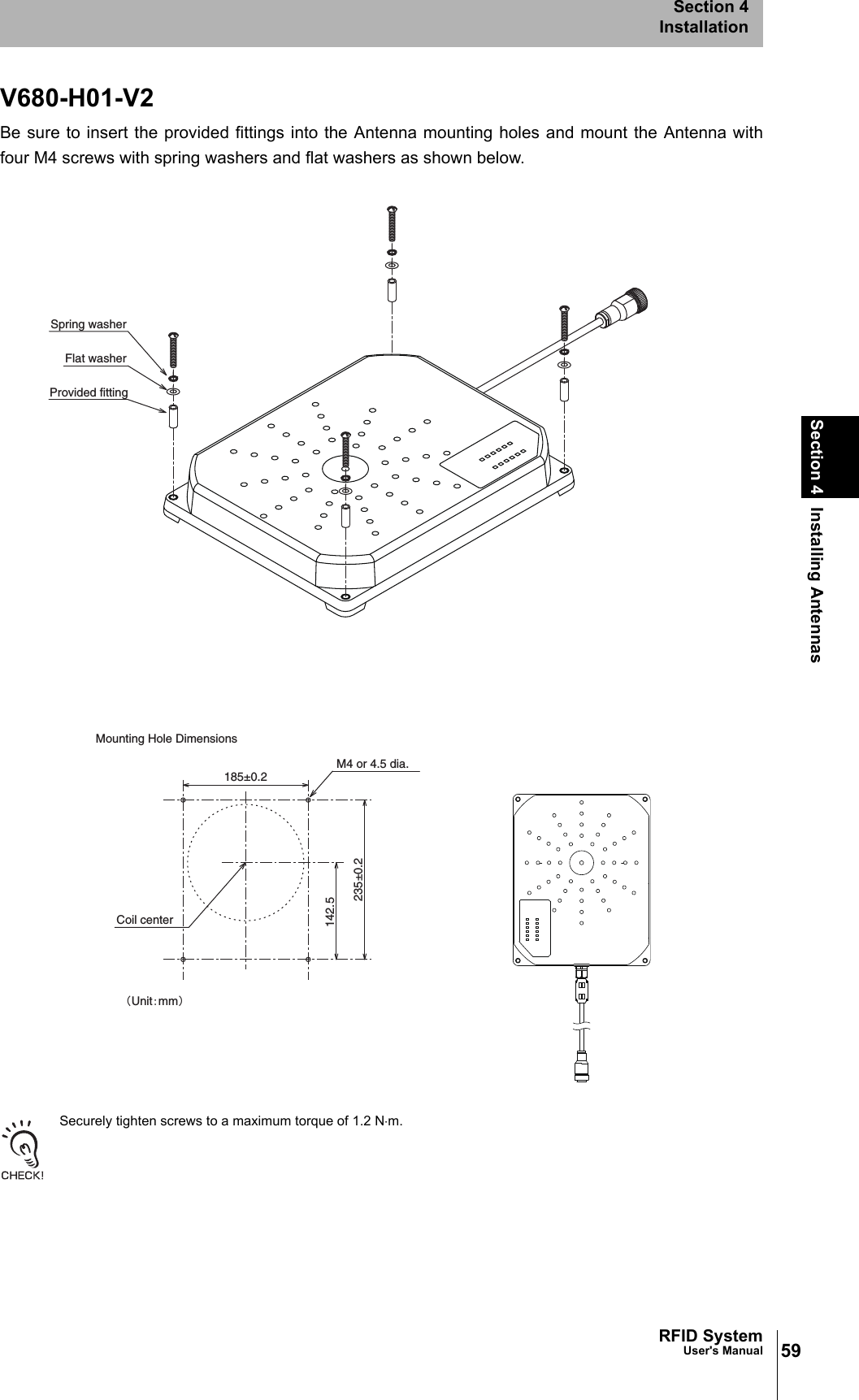
59RFID SystemUser's ManualSection 4 Installing AntennasSection 4InstallationV680-H01-V2Be sure to insert the provided fittings into the Antenna mounting holes and mount the Antenna withfour M4 screws with spring washers and flat washers as shown below. Securely tighten screws to a maximum torque of 1.2 N⋅m.142.5235±0.2185±0.2M4 or 4.5 dia.Coil centerMounting Hole Dimensions䋨Unit䋺mm䋩Spring washerFlat washerProvided fitting
60Section 4 Installing AntennasRFID SystemUser's ManualSection 4InstallationConnecting and Disconnecting Extension CablesMounting the AntennaRemoving the AntennaWhen loosening the connection ring, always hold the flat surfaces on the Antenna connector with a wrench. If the con-nection ring is loosened without holding the Antenna connector, the extension cable may be damaged or wire inside theextension cable may break.The connector cannot be pulled out without first loosening the connection ring. Completely loosen the connection ringbefore pulling out the connector. Pulling on the cable without sufficiently loosening the connection ring may cause thecable to be damaged or wire inside the cable may break.1. Align the key on the extension cable con-nector with the key slot on the Antennaconnector and push the connector all theway in.2. Hold the flat surfaces on the Antenna connectorwith a wrench, and turn the connection ring clock-wise to secure the connector3. Hold the flat surfaces on the Antenna con-nector with a wrench, and turn the connec-tion ring counterclockwise to loosen theconnector.4. Make sure that the connection ring is sufficientlyloose, and then pull the connector straight out.Antenna connectorExtension cable connectorKeyKey ditchConnection rinFlat surfaceConnection ringFlat surfaceAntenna connectorExtension cable connector
61RFID SystemUser's ManualSection 4 Installing AntennasSection 4InstallationEffect of Surrounding Metals on the Antenna (Reference)V680-HS51When embedding the Antenna in metal, be sure the metal does not extend beyond the tip of theAntenna.V680-HS52When embedding the Antenna in metal, be sure the metal does not extend beyond the tip of theAntenna.120 (±60) mm dia. min.7 mm min.Antenna12 mm dia.Surrounding metal (steel)Communicationsdistance reduced by 50%.AntennaSurrounding metal (steel)40mm min.R18 min.Do not bend the cable into a curve tighter than 18 mm in radius.If the metal around the Antenna reaches the coil surface, the communications distance will be reduced significantly com-pared with mounting to a non-metallic surface.130 (±65) mm dia. min. 22 mm dia.R22 min.15 mm min.Surrounding metal (steel)Communicationsdistance reduced by 50%.Antenna60mm min.Surrounding metal (steel)AntennaDo not bend the cable into a curve tighter than 22 mm in radius.If the metal around the Antenna reaches the coil surface, the communications distance will be reduced significantly com-pared with mounting to a non-metallic surface.
62Section 4 Installing AntennasRFID SystemUser's ManualSection 4InstallationV680-HS63In addition to surface mounting, it is also possible to embed the V680-HS63 in a metal casing to protectit from being struck by other objects. To prevent malfunctioning, allow a space of at least 30 mmbetween the Antenna and the sides of the metal casing. If the space is less than 30 mm, the read/writedistance will be greatly diminished. In addition, the height of metal casing must not exceed that of theAntenna.V680-HS65In addition to surface mounting, it is also possible to embed the V680-HS65 in a metal casing to protectit from being struck by other objects. To prevent malfunctioning, allow a space of at least 100 mmbetween the Antenna and the sides of the metal casing. If the space is less than 100 mm, the read/write distance will be greatly diminished. In addition, the height of metal casing must not exceed that ofthe Antenna.V680-H01-V2If the Antenna is mounted to a metal object, the communications area will be reduced by approximately10%compared with mounting to a non-metal object. Consider this influence on performance whenmounting the Antenna.R22 min.60 mm min.23 mmmax.Metal casingMetal casing30 mmmin.30 mm min.30 mm min.30 mmmin.Note 1. Do not bend the cable into a curvetighter than 22 mm in radius.2. The communications distance willbe reduced significantly if theAntenna is installed closer than 30mm to metal surfaces.R22 min.60 mm min.30 mmmax.Metal casingMetal casing100 mmmin.100 mm min.100 mm min.100 mmmin.Note 1. Do not bend the cable into a curvetighter than 22 mm in radius.2. The communications distance willbe reduced significantly if theAntenna is installed closer than 100mm to metal surfaces.
63RFID SystemUser's ManualSection 4 Installing AntennasSection 4InstallationMutual Interference between Antennas (Reference)To prevent malfunctioning due to mutual interference when using more than one Antenna, leave suffi-cient space between them as shown in the following diagrams.V680-HS51V680-HS52V680-HS63V680-HS6580 mm min.80 mm min.• Installing the Antennas Facing Each Other • Installing the Antennas in Parallel120 mm min.100 mm min.• Installing the Antennas Facing Each Other • Installing the Antennas in Parallel420 mm min.260 mm min.• Installing the Antennas Facing Each Other • Installing the Antennas in Parallel• Installing the Antennas Facing Each Other • Installing the Antennas in Parallel700 mm min.400 mm min.
64Section 4 Installing AntennasRFID SystemUser's ManualSection 4InstallationV680-H01-V2When installing multiple Read/Write Antennas adjacently, make sure that the Antenna communicationsarea do not overlap.For details on the Antenna communications area, refer to Communications Area (Reference).As a guide, the following diagrams show the minimum distances required between two Antennasinstalled facing each other or in parallel. Be sure to provide the distance between Antennas shownhere.1m min.50cm min• Installing the Antennas Facing Each Other • Installing the Antennas in Parallel
65RFID SystemUser's ManualSection 4 Mounting AmplifiersSection 4InstallationMounting AmplifiersV680-HA63AMounting to DIN TrackNote 1. Consider the height of the DIN Track.2. Provide a space of at least 10 mm (i.e., at least two spacers) and attach themsecurely.40End Plate10 mm min.(See note 2.)Mounting hook(See note 1.)DIN TrackSpacersABPFP-100N2 PFP-M PFP-SMounting hookEnd Plate SpacerDIN Track1. When mounting the Amplifier to a DIN Track, firsthook section A to the Track and then press indirection B. 2. To remove the Amplifier from the DIN Track, first pullout the mounting hook.
66Section 4 Mounting AmplifiersRFID SystemUser's ManualSection 4InstallationAmplifier Cable Bending RadiusAttaching/Removing Amplifire and Antenna ConnectorsAttaching the ConnectorRemoving the ConnectorThe connector will not come out unless the lock is first released by turning the connector. To remove the cable, releasethe lock and pull on the connector. Pulling the cable without releasing the lock may break or damage the cable.Do not pull the Antenna connector over the power of 30 N. The Antenna connector may be broken.1. Hold the Antenna connector, align the key,and insert the connector into the Amplifierconnector. 2. Turn the connector clockwise to lock it in place.1. Turn the connector counterclockwise torelease the lock. 2. Pull the Antenna connector straight out.R35 or greaterR35 or greaterDo not bend the cable past a bending radius of 35 mm.KeyAntenna connectorAntenna connector
67RFID SystemUser's ManualSection 4 Installing TagsSection 4InstallationInstalling TagsV680-D1KP52MTTag Installation DirectionMount Tags as shown in the diagram on the right. The epoxy adhesives listed in the following table are recom-mended for the given temperature ranges. When embedding the V680-D1KP52MT into a metal surface, use the V680-HS52 Antenna.Transmission will not be possible if the V680-HS63 Antenna is used.Differences in Surrounding MetalsCommunications distances are affected by the type of metal in back of or surrounding the Tag, asshown in the following table.The values for steel are set to 100%Mutual Interference with Tags (Reference)Provide the mounting distances indicated below to prevent malfunctions due to mutual interferencewhen using more than one Tag.Ambient operat-ing temperature Product name Manufacturer−40 to 70°CTwo-part Epoxy-com-pound Resin:TB2001 (main agent)/TB2105C (curing agent)Three Bond Co., Ltd.One-part Moisture-cur-ing Elastic Adhesive TB1530Three Bond Co., Ltd.−40 to 150°COne-part Epoxy Resin:TB2285Three Bond Co., Ltd.Two-part Epoxy Resin:TB2087Three Bond Co., Ltd.Steel SUS Brass AluminumV680-D1KP52MT 100% 85% to 90% 80% to 85% 80% to 85%R0.2 max.8.1 +0.105+0.10V680-D1KP52MTMarked sideMarked sideV680-D1KP52MTJAPANdia.25 mm min.  25 mm min.
68Section 4 Installing TagsRFID SystemUser's ManualSection 4InstallationInfluence of Angle (Reference)Install Antennas and Tags as close to parallel to each other as possible. Communications are possibleeven when an Antenna and a Tag are mounted at an angle, but the communications distance will beshortened. The relation between the angle and the communications distance is shown below. Percentage Drop in Communications Distance According to Angle of V680-D1KP52MT Tag angle (θ°)010 20 30 40V680-HS51 and V680-D1KP52MT 0% -1% -5% -10% -15%V680-HS51 and V680-D1KP52MT(Metal: Steel) 0% 0% 0% -4% -28%V680-HS52 and V680-D1KP52MT 0% 0% 0% -2% -6%V680-HS52 and V680-D1KP52MT(Metal: Steel) 0% -6% -13% -25% -V680-HS63 and V680-D1KP52MT 0% -2% -5% -9% -14%-: The measurement is no possible because the Tag comes in contact with the Antenna.• V680-HS51 and V680-D1KP52MT • V680-HS51 and V680-D1KP52MT (Metal: Steel)• V680-HS52 and V680-D1KP52MT • V680-HS52 and V680-D1KP52MT (Metal: Steel)• V680-HS63 and V680-D1KP52MTTagNon-metallic materialAntennaSteelNutsToothed washerTagSteelAntennaSteelNutsToothed washerAntennaTa gNon-metallic materialAntennaTa gSteelTa gNon-metallicmaterialAntennaNon-Metallic material
69RFID SystemUser's ManualSection 4 Installing TagsSection 4InstallationV680-D1KP66TTag Installation DirectionSecure the Tag with M3 screws. Tighten the screws to atorque of 0.6 N·m or less..Effect of Metal behind Tags (Reference)The V680-D1KP66T communications distance is reduced if there is any metal material behind the Tag. If the Tag is to be mounted to metal, then either use a V600-A86 Attachment (sold separately) or inserta non-metal spacer (such as plastic or resin). The relationship between the distance from the Tag tothe metal surface and the communications distance is shown below.The Attachment is 10 mm thick, and more than one Attachment can be stacked. 25±0.225±0.2Two, M3XYM3 countersunk screwV600-A86 Attachment Installation010203040506070809010010 20 30 40 50 (mm)(%)010203040506070809010010 20 30 40 50 (mm)(%)V680-HS52 and V680-D1KP66TV680-HS63 and V680-D1KP66TXYTagCommunica-tions distanceAntennaThe communications distance without metal is 100%.Antenna TagDistance to metal (x)Distance to metal (x)Communica-tions distanceMetal on backMetal on backMetalThe communications distance without metal is 100%.Metal010203040506070809010010 20 30 40 50 (mm)(%)V680-HS65 and V680-D1KP66TDistance to metal (x)The communications distance without metal is 100%.XYAntennaTagCommunica-tions distanceMetal on backMetal Install so that the mounting holes are aligned.
70Section 4 Installing TagsRFID SystemUser's ManualSection 4InstallationMutual Interference with Tags (Reference)To prevent malfunctioning due to mutual interference when using more than one Tag, leave sufficientspace between them as shown in the following diagram.Influence of Tag Angle (Reference)Install Antennas and Tags as close to parallel to each other as possible. Communications are possibleeven when an Antenna and a Tag are mounted at an angle, but the communications distance will beshortened. The relation between the angle and the communications distance is shown below.Percentage Drop in Communications Distance According to Angle of V680-D1KP66T Tag angle (θ°)010 20 30 40V680-HS52 and V680-D1KP66T 0% -1% -2% -4% -7%V680-HS63 and V680-D1KP66T 0% -2% -3% -5% -9%V680-HS65 and V680-D1KP66T 0% -1% -3% -6% -11%• V680-HS52 and V680-D1KP66T • V680-HS63 and V680-D1KP66T• V680-HS65 and V680-D1KP66T100 mm min. 100 mm min.AntennaTagθAntennaTagθNon-Metallic materialAntennaTagθMetal
71RFID SystemUser's ManualSection 4 Installing TagsSection 4InstallationV680-D1KP66MTTag Installation DirectionMount the V680-D1KP66MT to a metal surface, andsecure the Tag with M3 screws. Tighten the screws to atorque of 0.6 N⋅m or less.Effect of Surrounding MetalsThe V680-D1KP66MT can be surface-mounted or it can be embedded in metal. If it is embedded inmetal, the height of the metal casing must not exceed that of the Tag. 25±0.225±0.2Two, M33.5 mm max.Metal casingEmbeddedMetal casingSurface-mountedTa gTa g010203040506070809010010 20 30 40 50 (mm)(%)Metal caseTagxxV680-HS63 and V680-D1KP66MT010203040506070809010010 20 30 40 50 (mm)(%)V680-HS52 and V680-D1KP66MTThe communications distance without metal is 100%.Distance to metal (x) Distance to metal (x)The communications distance without metal is 100%.10 20 30 40 50 60 (mm)0102030405060708090100(%)V680-HS65 and V680-D1KP66MTThe communications distance without metal is 100%.Distance to metal (x)
72Section 4 Installing TagsRFID SystemUser's ManualSection 4InstallationMutual Interference with Tag (Reference)To prevent malfunctioning due to mutual interference when using more than one Tag, leave sufficientspace between them as shown in the following diagram.Influence of Tag Angle (Reference)Install Antennas and Tags as close to parallel to each other as possible. Communications are possibleeven when an Antenna and a Tag are mounted at an angle, but the communications distance will beshortened. The relation between the angle and the communications distance is shown below.Percentage Drop in Communications Distance According to Angle of V680-D1KP66MT Tag angle (θ°)010 20 30 40V680-HS52 and V680-D1KP66MT(Metal: Steel) 0% -1% -2% -5% -9%V680-HS63 and V680-D1KP66MT(Metal: Steel) 0% -1% -4% -7% -13%V680-HS65 and V680-D1KP66MT(Metal: Steel) 0% -1% -6% -15% --: The measurement is no possible because the Tag comes in contact with the Antenna.• V680-HS52 and V680-D1KP66T (Metal: Steel) • V680-HS63 and V680-D1KP66T (Metal: Steel)• V680-HS65 and V680-D1KP66T (Metal: Steel)100 mm min. 100 mm min.AntennaTagθAntennaTagθNon-Metallic materialAntennaTagθMetal
73RFID SystemUser's ManualSection 4 Installing TagsSection 4InstallationV680-D1KP66T-SPTag Installation DirectionMount the ID Tags with M5 screws and washers.Tightening torque: 1.2 N.m.There are no restrictions to the mounting direction of the ID Tags or the direction of movement for Antennas.Effect of Metal behind Tags (Reference)Mounting ID Tags to metal workpieces or palettes will affect the communications capabilities. Place non-metal-lic parts (e.g., plastic or resin) between the metallic parts by referring to the following relationship between thedistance between the ID Tag and the metallic body versus the communications distance.Mounting hole dimensionsTwo, M580±0.2YAntennaCommuni-cations distanceXTagYCommuni-cations distanceAntennaMetal XTagXYAntennaTagCommuni-cations distance010203040506070809010010 20 30 40 50 (mm)(%)V680-HS52 and V680-D1KP66T-SP The communications distance without metal is 100%.Distance to metal (x)010203040506070809010010 20 30 40 50 (mm)(%)V680-HS63 and V680-D1KP66T-SP The communications distance without metal is 100%.Distance to metal (x)010203040506070809010010 20 30 40 50 (mm)(%)V680-HS65 and V680-D1KP66T-SP The communications distance without metal is 100%.Distance to metal (x)Metal on backMetalMetalMetal on backMetal
74Section 4 Installing TagsRFID SystemUser's ManualSection 4InstallationMutual Interference with Tag (Reference)To prevent malfunctioning due to mutual interference when using more than one Tag, leave sufficientspace between them as shown in the following diagram.100 mm min. 100 mm min.100 mm min. 100 mm min.
75RFID SystemUser's ManualSection 4 Installing TagsSection 4InstallationInfluence of Tag Angle (Reference)Install Antennas and Tags as close to parallel to each other as possible. Communications are possibleeven when an Antenna and a Tag are mounted at an angle, but the communications distance will beshortened. The relation between the angle and the communications distance is shown below.Percentage Drop in Communications Distance According to Angle of V680-D1KP66T-SP Tag angle (θ°)010 20 30 40V680-HS52 and V680-D1KP66T-SP 0% -1% -2% -4% -7%V680-HS63 and V680-D1KP66T-SP 0% -2% -3% -5% -9%V680-HS65 and V680-D1KP66T-SP 0% -1% -3% -6% -11%• V680-HS52 and V680-D1KP66T-SP • V680-HS63 and V680-D1KP66T-SP• V680-HS65 and V680-D1KP66T-SPAntenna TagθAntennaTagθNon-Metallic materialAntennaTagMetal
76Section 4 Installing TagsRFID SystemUser's ManualSection 4InstallationV680-D1KP58HTTag Installation DirectionThe Tags have a limited life span. Therefore, install them in locations in which they can be easilyreplaced. Use the following procedure to mount the V680-A80 Attachment when required.1. Mount the Attachment to the workpiece.Use a tightening torque of 21 to 42 N·m.2. Tighten the lock nut.3. Mount the Tag to the Attachment.The Tag can be mounted in either direction.Insert the split pin into the 3.2-dia. hole and open the tip of the pin to secure.Two nuts and one split pin are provided with the V680-A80 Attachment. Replacement split pins must beprovided by the user.Split pin Nominal: 3.2 mm × 20 mm (length)
77RFID SystemUser's ManualSection 4 Installing TagsSection 4InstallationInfluence of Metal Behind Tag (Reference)Take the influence of metal behind Tags into consideration when mounting them.The communications distance is adversely affected if there is any metal material around the Tag. Thedegree of influence depends on the type, size, and shape of the material around the Tag. The followinggraphs show the influence of metal objects behind the Tag for reference.• Influence of MetalThe following diagram shows the rate of reduction in the communications distance when metal islocated behind the Tag. The horizontal axis in the diagram indicates the distance between the Tag andthe metal plate, and the vertical axis indicates the relative communications distance at 100% without ametal plate, i.e, the rate of reduction in communications distance.Material: Steel (t = 1.5 mm)Shape: 295 mm × 295 mmMutual Interference with Tag (Reference)Provide the mounting distances indicated below to prevent malfunctions due to mutual interferencewhen using multiple Tags. 010203040506070809010010 20 30 40 50 (mm)(%)60 70 80 90 100110120130140150160170180190YCommuni-cationsdistanceXAntennaTagV680-H01-V2 and V680-D1KP58HT The communications distance withoutmetal is 100%.Distance to metal (x)Metal on back250mm min. 250mm min.
78Section 4 Installing TagsRFID SystemUser's ManualSection 4InstallationInfluence of Tag Angle (Reference)The maximum communications distance can be obtained when the Antenna and Tag are installed inparallel. When the Tag is installed on an angle, the communications distance is reduced. Consider theeffect of the Tag angle when installing the Tag. As reference data, the following diagram shows the rateof reduction in communications distance according to the Tag angle. The horizontal axis indicates theangle when the Tag surface and Antenna surface are in parallel at 0°. The vertical axis indicates therelative communications distance when the angle is 0° at 100%, i.e., the rate in reduction of the com-munications distance.Percentage Drop in Communications Distance According to Angle of V680-D1KP58HT Tag angle (θ°)010 20 30 40 50 60 70 80V680-H01-V2 and V680-D1KP58HT 0% -2% -5% -10% -15% -20% -30% -40% -60%• V680-H01-V2 and V680-D1KP58HTAntennaTagNon-metallic material
Section 5 Chemical Resistance79RFID SystemUser's ManualSection 5Chemical Resistance Chemical Resistance of the Antennas 80 Chemical Resistance of Tags 81 Degree of Protection 85
80Section 5 Chemical Resistance of the AntennasRFID SystemUser's ManualSection 5Chemical ResistanceChemical Resistance of the AntennasApplicable ModelsABS resin is used for case material and epoxy resin for filling material. Refer to the following lists and do notuse chemicals that affect ABS and epoxy resin.Chemicals That Cause Deformations, Cracks, Etc.Chemicals That May Cause Discoloration, Swelling, Etc.Chemicals That Do Not Affect ABS Resin or Epoxy ResinNote: The above results are from tests conducted a room temperature (23°C). Even if the chemicalsdo not affect the ABS or epoxy resins at room temperature, they may affect the resins at higheror lower temperatures. Check the chemicals carefully in advance.V680-HS51 V680-HS52-W/R V680-HS63-W/R V680-HS65-W/R V680-H01-V2ABS resin Epoxy resinTrichlene, acetone, xylene, toluene, gasoline, creosol, methylene chloride, phenol, cyclohexane, aqua regia, chromic acid, sulfuric acid (90% RT), methyl ethyl ketone, aniline, nitrobenzine, monochlorobenzine, pyridine, nitric acid (60% RT), formic acid (80% RT)Aqua regia, chromic acid, sulfuric acid (90% RT), nitric acid (60% RT), ammonia solution, acetone, methylene chloride, phenolABS resin Epoxy resinHydrochloric acid, alcohol, Freon, sodium hydroxide, hydrogen peroxide, benzine, sulfuric acid (10% RT), nitric acid (10% RT), phosphoric acid (85% RT), ammonia solutionSulfuric acid (10% RT), nitric acid (10% RT), hydrochlo-ric acid (30% RT), acetic acid (50% RT), oxalic acid, calcium hydroxide, benzine, creosol, alcohol, cyclohex-ane, toluene, xylene, benzine, greaseABS resin Epoxy resinAmmonia, kerosine, mineral oil, developer, Yushiroken S50, Chemi-Cool Z, Velocity No. 3, Yushiroken EEE-30Y, petroleum, grease, acetic acid, oxalic acid, cal-cium hydroxide, phosphoric acid (30% RT), hydrochlo-ric acid (10% RT), potassium hydroxideAmmonia, hydrochloric acid (10% RT), potassium hydroxide, petroleum, gasoline, Yushiroken S50, Chemi-Cool Z, Velocity No. 3, Yushiroken EEE-30Y
81RFID SystemUser's ManualSection 5 Chemical Resistance of TagsSection 5Chemical ResistanceChemical Resistance of TagsApplicable ModelPPS resin is used for case material and epoxy resin for filling material. Refer to the following lists and do notuse chemicals that affect PPS and epoxy resin.Tags cannot be used in applications with explosion-proof specifications.Chemicals That Cause Deformations, Cracks, Etc.Chemicals That May Cause Discoloration, Swelling, Etc.Chemicals that Do Not Affect PPS Resin or Epoxy ResinNote: The above results are from tests conducted a room temperature (23°C). Even if the chemicalsdo not affect the PPS or epoxy resins at room temperature, they may affect the resins at higheror lower temperatures. Check the chemicals carefully in advance.V680-D1KP52MTPPS resin Epoxy resinAqua regia Aqua regia, chromic acid, sulfuric acid (90% RT), nitric acid (60% RT), ammonia solution, acetone, methylene chloride, phenolPPS resin Epoxy resinNitric acid (60% RT) Sulfuric acid (10% RT), nitric acid (10% RT), hydrochlo-ric acid (30% RT), acetic acid (50% RT), oxalic acid, calcium hydroxide, benzine, creosol, alcohol, cyclohex-ane, toluene, xylene, benzine, greasePPS resin Epoxy resinHydrochloric acid (37%RT), sulfuric acid (98%RT), nitric acid (40%RT), Hydrogen fluoride solution (40%RT), chromic acid (40%RT), hydrogen peroxide (28%RT), sodium hydroxide solution (60%RT), ammonia solution (28%RT), sodium chloride (10%RT), sodium carbonate (20%RT), sodium hypochlorite, phenol solution (5%RT), glacial acetic acid, acetic acid, oleic acid, Methyl alcohol (95%RT), ethyl alcohol (95%RT), Ethyl acetate, sebacic acid, diethylhexyl, acetone, diethyl ether, n-heptane, 2-2-4 trimethylpen-tane, benzine, toluene, aniline, mineral oil, gasoline, insulating oil, dichloroethylene, carbon tetrachlorideAmmonia, hydrochloric acid (10% RT), potassium hydroxide, petroleum, gasoline, Yushiroken S50, Chemi-Cool Z, Velocity No. 3, Yushiroken EEE-30Y, methyl ethyl ketone, sodium hydroxide (10%RT)
82Section 5 Chemical Resistance of TagsRFID SystemUser's ManualSection 5Chemical ResistanceApplicable ModelsPPS resin is used for case material. Refer to the following lists and do not use chemicals that affectPPS and epoxy resin.The above table shows the extent of changes in PPS resin exposed to each chemical at room temperatureand at 90°C. If actual chemicals, concentrations, and temperatures are different from those shown in thetables, always conduct tests under the actual conditions in which the Tags are to be used.V680-D1KP66T/66MT V680-D1KP58HTChemicalAt room tempera-tureAt 90°CChemicalAt room tempera-tureAt 90°CHydrochloric acid 37% A A Sodium hypochlorite AA10% A A Phenol solution 5% A ASulfuric acid 98% A B Glacial acetic acid AA50% A A Acetic acid AA30% A A Oleic acid AA3% A A Methyl alcohol 95% A ANitric acid 60% B C Ethyl alcohol 95% A A40% A B Ethyl acetate AA10% A A Sebacic acid diethylhexyl AAHydrogen fluoride solution 40% A A Acetone AAChromic acid 40% A A Diethyl ether AAHydrogen peroxide solu-tion 28% A B n-heptane AA3% A A 2-2-4 trimethylpentane AASodium hydroxide solution 60% A A Benzene AA10% A A Toluene AA1% A A Aniline AAAmmonia solution 28% A B Mineral oil AA10% A B Gasoline AASodium chloride 10% A A Insulating oil AASodium carbonate 20% A A Dichloroethylene AA2% A A Carbon tetrachloride AAA: Has no adverse effect, B: May cause discoloration, swelling, etc., C: Causes deformation, cracks, etc.
83RFID SystemUser's ManualSection 5 Chemical Resistance of TagsSection 5Chemical ResistanceApplicable ModelsChemical Resistance of Fluoroplastic PFA (Reference)PFA: Tetrafluorethylene-Perfluoroalkylvinyletheir CopolymerFluoroplastic PFA does not react with most chemicals except molten alkali metal, hot pressurizedfluorine (F2), and some halogen derivatives. The following tables show the results of tests in which PFAwas soaked in or exposed to commonly used organic and inorganic chemicals. In these tests, acompression-molded test piece (1.3 mm thick) was soaked in the chemical at a specified temperaturefor a week (168 houre) and taken out of the chemical, then the weight change, tensile strength, andelongation of the test piece were immediately measured. If the change in the tensile strength is 15 % orless, the cange in the elongation is 10 % or less, and the increase in the weight is less than 0.5 %, theresults of the test can be considered normal.If PFA is exposed to trichloroacetic acid, tri-n-butyl phosphate, perchloroethylene, carbon thtrachloride,and other liquids (which easily make resin surfaces wet) at a high temperature, it tends to increase itsweight due to absorption and reduce its tensile strength. Even when PFA absorbs chemicals and sol-vents, its molecular structure will not change, If, however, PFA is subject to temperature or pressurechanges or mechanical damage when it has absorbed chemicals, the chemicals will repeatedlyexpand and contract inside pfa, causing mechanical problems such as cracks and bulging. In fact, thisproblem occurs with any kind of plastic.Inorganic ChemicalsV680-D1KP66T-SPChemical nameTest temperature(°C)Resulting characteristics(%) Weight increase rate (%)Tensile strength Elongationconcentrated hydrochloric acid 120 98 100 0.0Concentrated sulfuric acid 120 95 98 0.0Hydrofluoric acid (60%) 23 99 99 0.0Fuming sulfuric acid 23 95 96 0.0Aqua regia  120 99 100 0.0Chromic acid (50%) 120 93 97 0.0Consentrated nitric acid 120 95 98 0.0Fuming nitric acid 23 99 99 0.0Concentrated ammonia solution 66 98 100 0.0Caustic soda (50%) 120 93 99 0.4Hydrogen peroxide solution (30%) 23 93 95 0.0Bromine 23 99 100 0.5Chlorine 120 92 100 0.5Ferrous chloride (25%) 100 93 98 0.0Zinc chloride (25%) 100 96 100 2.7Chlorosulfonic acid 151 91 100 2.7Concentrated phosphoric acid 100 93 100 0.0
84Section 5 Chemical Resistance of TagsRFID SystemUser's ManualSection 5Chemical ResistanceOrganic ChemicalsChemical nameTest temperature(°C)Resulting characteristics(%) Weight increase rate (%)Tensile strength ElongationGlacial acetic acid 118 95 100 0.4Acetic anhydride 139 91 99 0.3Trichloroacetic acid 196 90 100 2.2Isooctane 99 94 100 0.7Naphtha 100 91 100 0.5Mineral oil 180 87 95 0.0Toluene 110 88 100 0.7o-creosol 191 92 96 0.2Nitrobenzene 210 90 100 0.3Benzyl alcohol 205 93 99 0.3Aniline 185 94 100 0.3n-butylamine 78 86 97 0.4Ethylenediamine 117 96 100 0.1Tetrahydrofuran 66 88 100 0.1Benzaldehyde 179 90 99 0.5Cyclohexane 156 92 100 0.4Methyl ethyl ketone 80 90 100 0.4Acetophenone 202 90 100 0.6Dimethylphtalate 200 98 100 0.3n-butyl acetate 125 93 100 0.5Tri-n-butyl phosphate 200 91 100 2.0Methylene chloride 40 94 100 0.8Perchloroethylene 121 86 100 2.0Carbon tetrachloride 77 87 100 2.3Dimethyl formamide 154 96 100 0.2Dimethyl sulfoxide 189 95 100 0.1Dioxane 101 92 100 0.6Reference: Fluoroplastics Handbook, The Nikkan Kogyo Shimbun Ltd. (Takaomi Satogawa)
85RFID SystemUser's ManualSection 5 Degree of ProtectionSection 5Chemical ResistanceDegree of ProtectionIngress protection degrees (IP-@@) are determined by the following tests. Be sure to check the sealing capa-bility under the actual operating environment and conditions before actual use.IP indicates the ingress protection symbol.IEC (International Electrotechnical Commission) StandardsIEC 60529: 2001(A) First Digit: Degree of Protection from Solid Materials(B) Second Digit: Degree of Protection Against WaterDegree Degree0No protection1Protects against penetration of any solid object such as a hand that is 50 mm or more in diameter.2Protects against penetration of any solid object, such as a finger, that is 12.5 mm or more in diame-ter.3Protects against penetration of any solid object, such as a wire, that is 2.5 mm or more in diameter.4Protects against penetration of any solid object, such as a wire, that is 1 mm or more in diameter.5Protects against penetration of dust of a quantity that may cause malfunction or obstruct the safe operation of the product.6Protects against penetration of all dust.Degree Protection Test method (with pure water)0 No protection Not protected against water. No test1 Protection against water dropsProtects against vertical drops of water towards the product.Water is dropped vertically towards the product from the test machine for 10 min.2 Protection against water dropProtects against drops of water approaching at a maxi-mum angle of 15°to the left, right, back, and front from ver-tical towards the product.Water is dropped for 2.5 min each (i.e., 10 min in total) towards the product inclined 15° to the left, right, back, and front from the test machine.50 mm dia.12.5 mm dia.2.5 mm1 mm200 mm200 mm15˚
86Section 5 Degree of ProtectionRFID SystemUser's ManualSection 5Chemical ResistanceNote: OMRON Test MethodUsage conditions: 10 m or less under water in natural conditions1.No water ingress after 1 hour under water at 2 atmospheres of pressure.2.Communications performance must be met after 100 repetitions of 30 minutes in 5°C water and 30minutes in 85°C water.Oil resistance (OMRON in-house standard)Note: This OMRON in-house standard confirms resistance to cutting and other oils. It is equivalent to the former JEM standard.3 Protection against sprin-kled waterProtects against sprinkled water approaching at a maxi-mum angle of 60° from verti-cal towards the product.Water is sprinkled for 10 min at a maximum angle of 60° to the left and right from vertical from the test machine. 4 Protection against water sprayProtects against water spray approaching at any angle towards the product.Water is sprayed at any angle towards the product for 10 min from the test machine.5 Protection against water jet sprayProtects against water jet spray approaching at any angle towards the product.Water is jet sprayed at any angle towards the product for 1 min per square meter for at least 3 min in total from the test machine.6 Protection against high pressure water jet sprayProtects against high-pres-sure water jet spray approach-ing at any angle towards the product.Water is jet sprayed at any angle towards the product for 1 min per square meter for at least 3 min in total from the test machine.7 Protection underwater Resists the penetration of water when the product is placed underwater at speci-fied pressure for a specified time.The product is placed 1 m deep in water (if the product is 850 mm max. in height) for 30 min.8(See Note)Protection underwater Can be used continuously underwater.The test method is determined by the manufacturer and user.ProtectionOil-resistant No adverse affect from oil drops or oil spray approaching from any direction.Oil-proof Protects against penetration of oil drops or oil spray approaching from any direction.Degree Protection Test method (with pure water)Water rate is 0.07  liter/min per hole.Water rate is 0.07  liter/min per hole.2.5 to 3 m12.5 liter/minDischarging nozzle: 6.3 dia.2.5 to 3 m 100 liter/minDischarging nozzle: 6.3 dia.1 m
87RFID SystemUser's ManualSection 5 Degree of ProtectionSection 5Chemical ResistanceMEMO
88 RFID SystemUser's ManualRevision HistoryA manual revision code appears as a suffix to the catalog number at the bottom of the front and rear pages.Revision code Date Revised contents01 May 2007 Original production02 July 2007 Added item for V680-HS65 Antenna, and the overseas regulations and standards.02A September 2007 Added information on metal on back surface of the V680-HS65, corrected Tag specifications, and made other minor corrections. 03 December 2007 Added item for V680-HS51 Antenna, V680-D1KP66T-SP Tag, the overseas regula-tions and standards, and made other minor corrections.03A June 2008 Added item for the overseas regulations and standards, and made other minor corrections.04 November 2008 Added item for V680-H01-V2 Antenna, V680-D1KP58HT Tag, and made other minor corrections.Cat. No.: Z262-E1-04Revision code
Authorized Distributor:In the interest of product improvement, specifications are subject to change without notice.Cat. No. Z262-E1-04OMRON Industrial Automation Global: www.ia.omron.comPrinted in Japan1108-0.3C (0507)OMRON CorporationIndustrial Automation CompanyRegional HeadquartersOMRON EUROPE B.V.Sensor Business UnitCarl-Benz-Str. 4, D-71154 Nufringen,GermanyTel: (49) 7032-811-0/Fax: (49) 7032-811-199OMRON ELECTRONICS LLCOne Commerce Drive Schaumburg,IL 60173-5302 U.S.A.Tel: (1) 847-843-7900/Fax: (1) 847-843-7787OMRON ASIA PACIFIC PTE. LTD.No. 438A Alexandra Road # 05-05/08 (Lobby 2), Alexandra Technopark, Singapore 119967Tel: (65) 6835-3011/Fax: (65) 6835-2711OMRON (CHINA) CO., LTD.Room 2211, Bank of China Tower, 200 Yin Cheng Zhong Road, PuDong New Area, Shanghai, 200120, ChinaTel: (86) 21-5037-2222/Fax: (86) 21-5037-2200Sensing Devices Division H.Q.Industrial Sensors DivisionShiokoji Horikawa, Shimogyo-ku,Kyoto, 600-8530 JapanTel: (81)75-344-7022/Fax: (81)75-344-7107 © OMRON Corporation 2008  All Rights Reserved.

Navigation menu