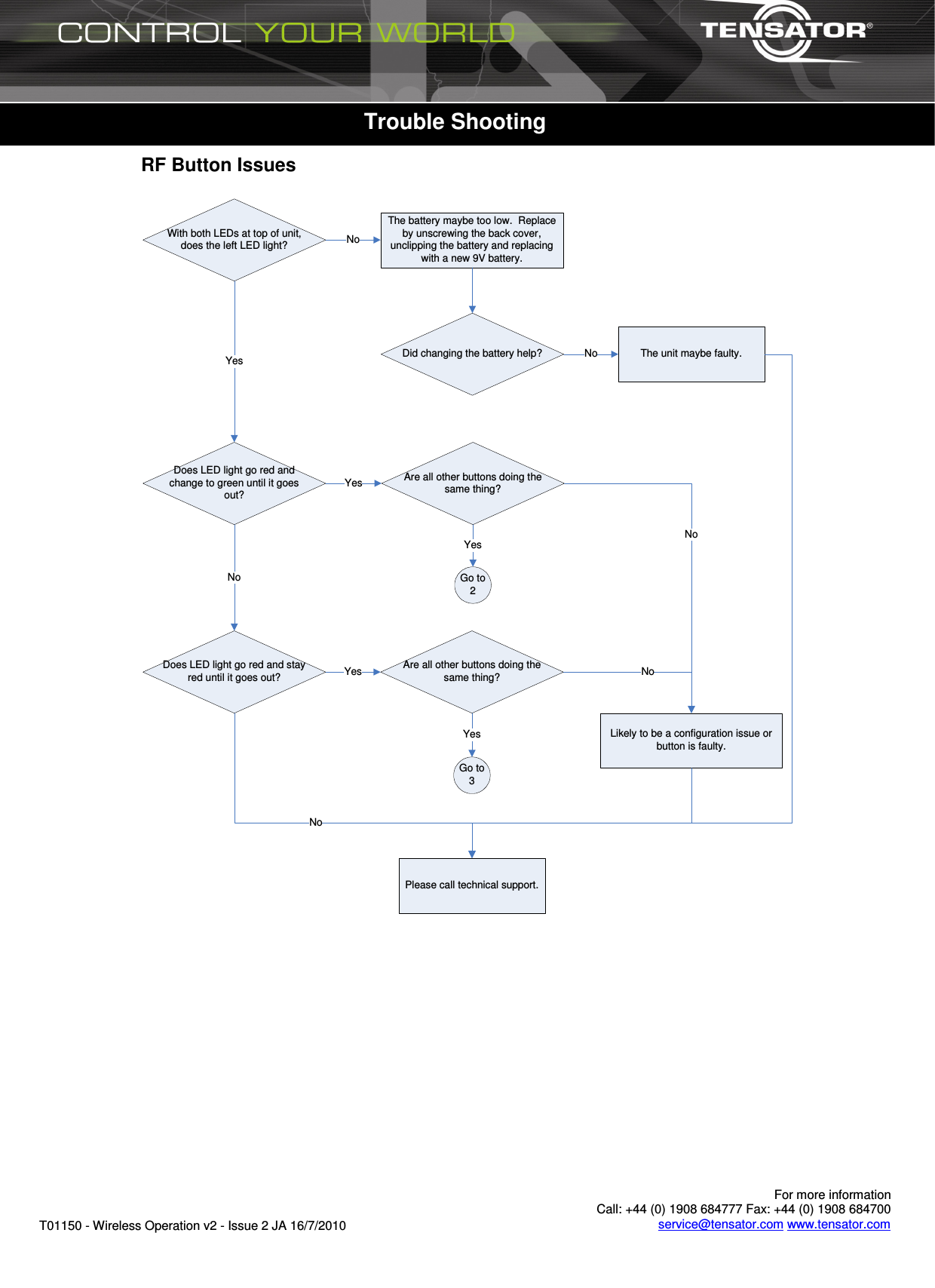
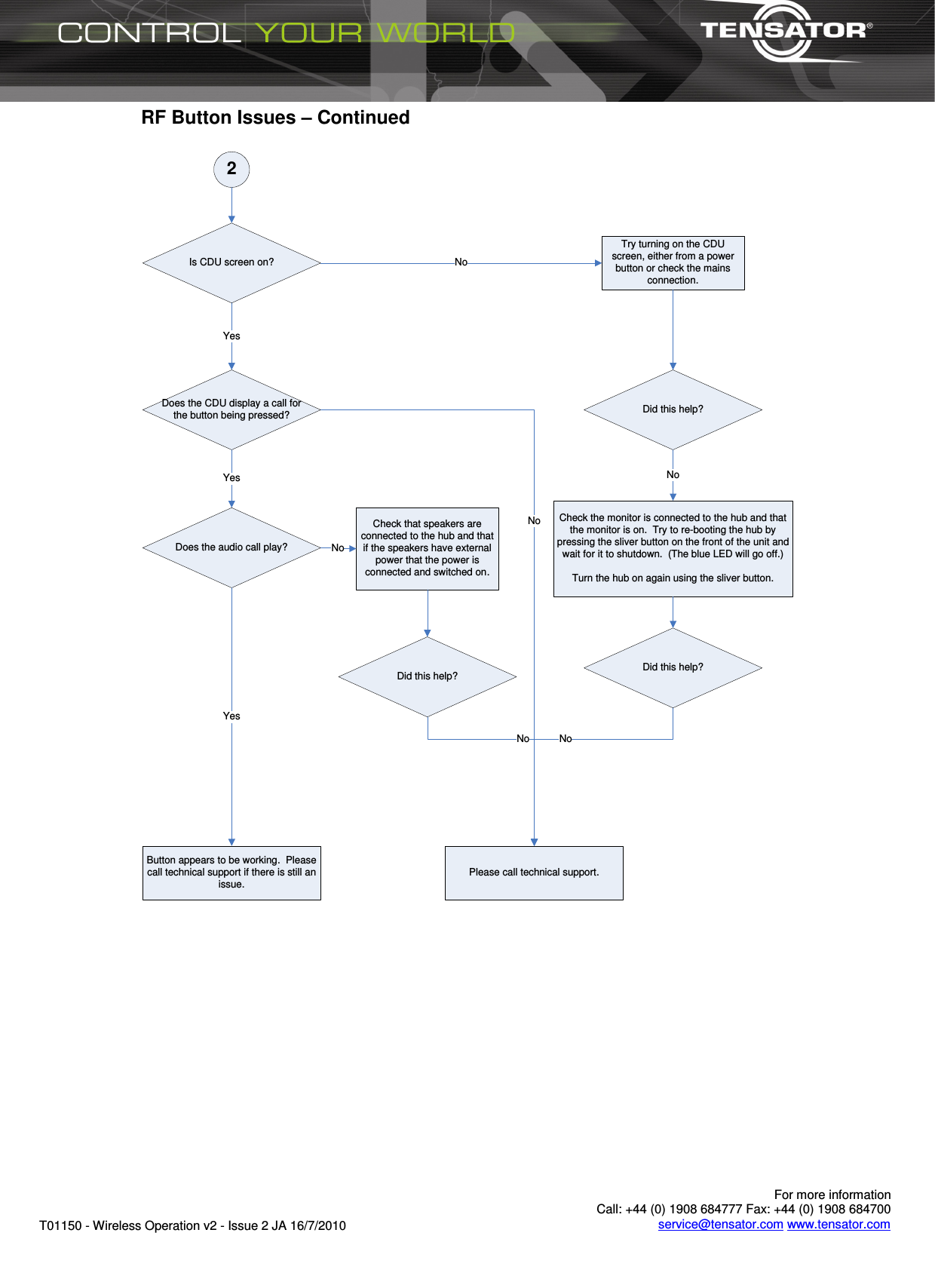
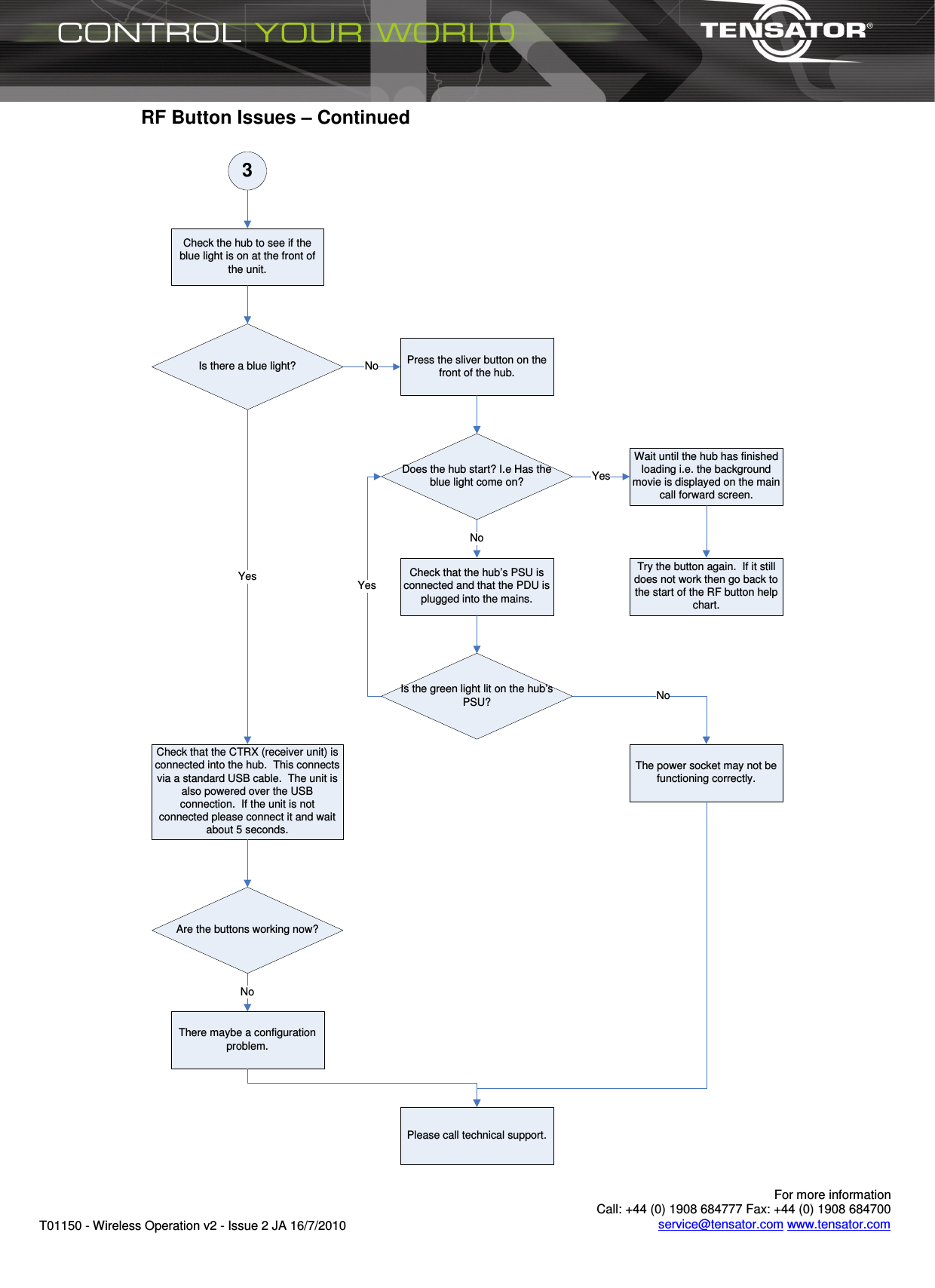
RF Solutions Q1864-BTN Operator button for activating of Tensator Q1864 queue forwarding system User Manual T01150 Wireless Operation v2
RF Solutions Ltd. Operator button for activating of Tensator Q1864 queue forwarding system T01150 Wireless Operation v2
User manual




