TAIYO YUDEN EYSMJCS Complete Class 2 Bluetooth Module User Manual
Taiyo Yuden Co., Ltd. Complete Class 2 Bluetooth Module
user manual

24-Aug.-2007  Ver.0.1 
  TAIYO YUDEN Confidential 
& Tentative  
1/40 
TAIYO YUDEN   
EYSMJCS 
Bluetooth® Module 
EYSMJCS (RF+Baseband (Class 2) USB) 
User’s Manual 
The Bluetooth® word mark and logos are owned by the Bluetooth SIG, Inc. and any use of such marks 
by TAIYO YUDEN CO., LTD. is under license. 
In case you adopt this module and design some appliance, please 
ask for the latest specifications from the local sales office. 
We wish the customer to request the Specification Report when the 
design for the mass production begins because the content of this 
Data Report might change without a previous notice to the customer.

24-Aug.-2007  Ver.0.1 
  TAIYO YUDEN Confidential 
& Tentative  
2/40 
TAIYO YUDEN   
EYSMJCS 
Document constituent list 
Control name  Control No.  Document Page 
General Items  HD-AG-A071063  1/3 – 3/3 
Absolute maximum ratings  HD-AM-A071063  1/1 
Electrical characteristics  HD-AE-A071063  1/3- 3/3 
Electrical characteristics  HD-AE-B071063  1/2 - 2/2 
Electrical characteristics  HD-AE-C071063  1/13 - 13/13   
Electrical characteristics  HD-AE-D071063  1/10- 10/10   
Circuit schematic  HD-MC-A071063  1/1 
Outline / Appearance  HD-AD-A071063  1/1 
Outline / Appearance  HD-AD-B071063  1/1 
Pin Layout  HD-BA-A071063  1/1   
Rev. record 
24-Aug.-2007> Ver.0.1 

24-Aug.-2007  Ver.0.1 
  TAIYO YUDEN Confidential 
& Tentative  
3/40 
TAIYO YUDEN   
EYSMJCS 
Control No. 
HD-AG-A071063                 (1/3) 
Control name 
General Items 
Scope 
This specification (“Specification”) applies to the hybrid IC “EYSMJCS” for use Bluetooth® module 
(“Product”) manufacture by TAIYO YUDEN Co., Ltd. (“TAIYO YUDEN”) 
1. User’s Code: EYSMJCS (USB I/F Support) 
Type: EYSMJCS 
2. Function: Radio frequency transfer Module (power class 2). Bluetooth® standard Ver 2.0+EDR conformity 
3. Application: Laptop PC 
4. Structure: Hybrid IC loaded with silicon monolithic semiconductor 
5. Outline: FFC/FPC Connector Type 
6. Marking: TBD 
7. Features: 
-Bluetooth® 2.0+EDR conformity 
-USB Interface 
-Point-to-Multipoint (7 Slaves) 
-Encryption 
-Hold, Sniff and Park Mode 
-Supported Link Type: ACL   
-AFH 
-EDR (Enhanced Data Rate) 
8. Packing: TBD 
9. Terminal: Data input-output (6pin Cable Connector) 
RF input-output (Antenna) 
10. Mount: TBD 
11. Notes:   
a. Any question arising from this Specification shall be solved through mutual discussion by the parties 
hereof. 
b. This Product is not designed for radiation durable and should not be used under the circumstance of 
radiation. 

24-Aug.-2007  Ver.0.1 
  TAIYO YUDEN Confidential 
& Tentative  
4/40 
TAIYO YUDEN   
EYSMJCS 
Control No. 
HD-AG-A071063                 (2/3) 
Control name 
General Items 
c. The operating conditions of this Product are as shown in this Specification. Please note that TAIYO 
YUDEN shall not be liable for a failure and/or abnormality which is caused by use under the conditions 
other than the operating conditions hereof. 
d. This Product mentioned in this Specification is manufactured for use in    Laptop PC. Before using this 
Product in any special equipment (such as medical equipment, space equipment, air craft, disaster 
prevention equipment), where higher safety and reliability are duly required, the applicability and 
suitability of this Product must be fully evaluated by the customer at its sole risk to ensure correct and 
safety operation of those special equipments. Also, evaluation of the safety function of this Product even 
for use in general electronics equipment shall be thoroughly made and when necessary, a protective circuit 
shall be added in design stage, all at the customer’s sole risk. 
e. TAIYO YUDEN warrants only that this Product is in conformity with this Specification for one year after 
purchase and shall in no event give any other warranty. 
f. The warranty period shall be one year. 
g. Communication between this Product and others might not be established nor maintained depending upon 
radio environment or operating conditions of this Product and other Bluetooth® products. 
h. This Product is designed for use in products which comply with Bluetooth® Specifications (Ver 2.0+EDR) 
(“Bluetooth Specifications”). TAIYO YUDEN disclaims and is not responsible for any liability concerning 
infringement by this Product under any intellectual property right owned by third party in case the 
customer uses this Product in any product which does not comply with Bluetooth Specifications (the 
“non-complying products”). Furthermore, TAIYO YUDEN warrants only that this Product complies with 
this Specification and does not grant any other warranty including warranty for application of the 
non-complying products. 
i. TAIYO YUDEN dose not render updating or upgrading service for the firmware in the Module. 
j. In order to take tests for getting the certification of each country’s Radio Law with a device incorporating 
this module, it is necessary to make the software in Host to put the module into test condition. Please 
contact TAIYO YUDEN for farther details. 
k. Please evaluate adequately our module incorporated to your products before mass production. 
l. This Product operates in the unlicensed ISM band at 2.4GHz. In case this Product is used around the other 
wireless devices which operate in same frequency band of this Product, there is a possibility that 
interference occurs between this Product and such other devices. If such interference occurs, please stop 
the operation of other devices or relocate this Product before using this Product or do not use this Product 
around the other wireless devices. 

24-Aug.-2007  Ver.0.1 
  TAIYO YUDEN Confidential 
& Tentative  
5/40 
TAIYO YUDEN   
EYSMJCS 
Control No. 
HD-AG-A071063                 (3/3) 
Control name 
General Items 
    m. Containment of hazardous substance in this Product   
*Pb (Lead)                                             : Non use 
            *Additional RoHS regulation substance (Cd.Hg.Cr+6.PBB.PBDE) :Non use 
n. In addition when this Product is used under environmental conditions such as over voltage which 
  are not guaranteed ,it may be destroyed in short mode. To ensure the security of customer’s product, 
  please add an extra fuse or/and a protection circuit for over voltage. 
p. In some cases, TAIYO YUDEN may use replacements as component parts of Products. Such 
replacement shall apply only to component part of Products, which TAIYO YUDEN deems it 
possible to replace or substitute according to (i) Scope provided in this Specification (e.g. 
Official Standard (Type Approvals, Bluetooth LOGO etc.)) and (ii) Quality of Products. TAIYO 
YUDEN also ensures traceability of such replacement on production lot basis. 
r. Do not alter Hardware and/or Software of this Product. 
        Please note that TAIYO YUDEN shall not be liable for any problem if it is caused by customer's                     
alteration of Hardware or/and Software without Taiyo Yuden's prior approvals. 
This module is still under development, thus specifications do not guarantee both the quality and 
reliability at the time of shipment. Since the specifications and mass production of the module are not 
confirmed either, the contents of the technical notes are subject to change without any prior notice. 

24-Aug.-2007  Ver.0.1 
  TAIYO YUDEN Confidential 
& Tentative  
6/40 
TAIYO YUDEN   
EYSMJCS 
Control No. 
HD-AM-A 071063              (1/1) 
Control name 
Absolute maximum ratings 
Absolute maximum ratings 
Rating 
Item Symbol 
Min. Typ. Max.  Unit  Remark 
Supply voltage  VDD -0.3   3.6  V 
Ta=25 degrees C, 
GND reference 
Input voltage  Vin  -0.3    VDD+0.3 V  I/O terminals except 
USB interface 
Recommendation operating range 
Rating 
Item Symbol 
Min. Typ. Max.  Unit  Remark 
Supply voltage  VDD  3.15  3.3  3.45  V   
Supply voltage ripple 
and spike noise  VDD_rn    (30) mVp-p Note 1 
Operation temperature 
range  Topr 0 25 70 Degrees C 
Humidity=40%RH
Note 2 
Storage temperature 
range  Tstg -30 25 85 Degrees C 
Humidity=40%RH
Note 3 
Notes: 
1. To fill the standard of “Supply voltage ripple and spike noise”, the capacitor, which has the capacity of 
2.2uF or more, should be put in the terminal VDD outside as a bypass capacitor . 
2. Operating temperature range is set to satisfy products electrical characteristics in the short term. 
In terms of product life cycle when it is used in condition of varying from TYP standard in the long term, 
please refer to the reliability condition. 
3. Storage temperature range is the condition for transportation and storage in temporary. 

24-Aug.-2007  Ver.0.1 
  TAIYO YUDEN Confidential 
& Tentative  
7/40 
TAIYO YUDEN   
EYSMJCS 
Control No. 
HD-AE-A071063               (1/3) 
Control name 
Electrical characteristics 
Electrical characteristic 
DC Specifications 
The Specification applies for Topr.= 25 degrees C, VDD=3.3V 
No. Parameter  Condition  Symbol Min.  Typ. Max. Unit Remark 
1  Normal supply voltage   VDD 3.15 3.3 3.45 V  
2  Input Low Voltage 1  /RESET, PIOX  VIL1 -0.3    0.8  V   
3  Input Low Voltage 2  USB_D+, USB_D-  VIL2 -    0.8  V   
4  Input High Voltage 1  /RESET, PIOX  VIH1 0.7xVDD    VDD+0.3  V   
5  Input High Voltage 2  USB_D+, USB_D-  VIH2 2.0    -  V   
6  Output Low Voltage 1  PIOX VOL1 -  0.4 V IOL=4mA 
7  Output Low Voltage 2  USB_D+, USB_D-  VOL2 -    0.3  V   
8  Output High voltage 1  PIOX VOH1 VDD-0.4  - V IOH=-4mA 
9  Output High voltage 2  USB_D+, USB_D-  VOH2 2.8    -  V   
10  Peak current  Continuous Rx  Iccp1   (42)  (120)  mA Notes 3, 4 
11  Average current1  Sniff mode (Slave only)  Icca1   (10) - mA Notes 1, 3, 4 
12  Average current2  Standby mode  Icca2   (9) - mA Notes 3, 4 
13  Average current3  Send DM1packet (Master) Icca3   (36) - mA Notes 3, 4 
14  Average current4  Receive DM1packet (Slave) Icca4   (37) - mA Notes 3, 4 
15  Average current5  Hold mode (Slave only)  Icca5   (9) - mA Notes 3, 4 
16  Average current6  Park mode (Slave only)  Icca6   (9) - mA Notes 2, 3, 4 
Notes: 
1. Sniff mode parameter.   Max interval  0050h 
Min interval    0010h 
Attempt     0005h 
Timeout     0005h 
2. Park mode parameter.    Max interval  0100h 
                         Min interval  0010h 
3. The consumption current might fluctuate with the condition of radio communication, host performance 
and test circuit. 
4. The value may fluctuate several (mA) depending on Firmware version. 

24-Aug.-2007  Ver.0.1 
  TAIYO YUDEN Confidential 
& Tentative  
8/40 
TAIYO YUDEN   
EYSMJCS 
Control No. 
HD-AE-A071063               (2/3) 
Control name 
Electrical characteristics 
AC Specifications 
The Specification applies for Topr.= 25 degrees C, VDD=3.3V 
No. Parameter  Condition Symbol Min Typ Max Unit Remark 
1  VDD Rise Time from 0V to 3.15V    t1  0    2  ms Note 1 
2  VDD= 3.15V to /RESET High    t2  10     ms Note 2 
3  /RESET High to Module Ready    t3    (100)  3000  ms Notes 3, 4 
4  /RESET Pulse Width    t4  6      ms  
5  DETACH High to USB I/F High-Z    t5      130  ms  
6  DETACH Low to USB I/F Active    t6  0    10  ms  
7  /RESET High to /RESET Low      t7  3000     ms Note 5 
8  /RESET Low to USB_I/F High-Z    t8  0    10  ms  
9  Module Active to /RESET Low    t9  0      ms Note 5 
10  /RESET Low to VDD_3.3V Off    t10  0      ms  
Notes:   
1. This module has an internal flash memory and a function to erase/sort unnecessary data if certain HCI commands 
are issued and consume more than a certain level of free space in the flash memory. This operation occurs at every 
module initialization (power-on). 
If supply voltage becomes non-defined states during initialization or writing in flash memory, data in flash memory 
might be destroyed. If the data in flash memory is destroyed, module will not work correctly. Therefore please be 
sure to stabilize power source before /RESET release. 
In addition please design module peripheral circuits to avoid temporary blackout of power source during operation. 
Please refer HD-AE-C 071063 for HCI command which rewrites flash memory data. 
2. Input /RESET signal of 10ms and more in condition of VDD_3.3V at over 3.15V. 
3. When the module is ready to accept the command, its module outputs the “0F 04 00 01 00 00” (Hex) USB to the 
Data Line. After that, please access to the module. 
4. The Typ. is a reference value. The value may change depending on the firmware version and conditions of use. 
5. You don’t need to wait t6 if you confirm that this module has output “0F 04 00 01 00 00” (Hex). 

24-Aug.-2007  Ver.0.1 
  TAIYO YUDEN Confidential 
& Tentative  
9/40 
TAIYO YUDEN   
EYSMJCS 
Control No. 
HD-AE-A071063               (3/3) 
Control name 
Electrical characteristics 
USB_DETACH
VDD
/RESET
USB_I/F
(Note 1)
Timing Diagram for Power Up Sequence
t1
t2
t4
t7
t3
Active
t9 t8
Active Active
t5 t6
Timing Diagram for Power Down Sequence
VDD_3.3V
/RESET
(Note 1)
USB_I/F
USB_DETACH
Active
t10

24-Aug.-2007  Ver.0.1 
  TAIYO YUDEN Confidential 
& Tentative  
10/40 
TAIYO YUDEN   
EYSMJCS 
Control No. 
HD-AE-B071063                   (1/2) 
Control name 
Electrical characteristics 
RF Specifications at Basic Rate 
The Specification applies for Ta=25 degrees C, VDD=3.3V 
No. Parameter  Condition  Symbol Min  Typ  Max  Unit  Remark 
1 Frequency band    FREQ 2400   2483.5 MHz  
2 Tx power    PO  -6  0  +4  dBm  
3  Modulation 
characteristics 1  dF1: F0(11110000)  M1  140    175  kHz   
4  Modulation 
characteristics 2  dF2: AA(10101010)  M4  115      kHz   
5  Modulation 
characteristics 3  dF2/dF1 MC 0.8     
6  In-
b
and spurious 
emission 2  2MHz(|M-N|=2) ISE1     -20 dBm  
7  In-
b
and spurious 
emission 3 
3MHz or greater 
(|M-N|>=3)  ISE2     -40  dBm  
8  Initial Carrier   
Frequency   ICF -75  +75 kHz  
9  Frequency Drift 1  DH1  FD1  -25    +25  kHz   
10  Frequency Drift 2  DH3,DH5  FD2  -40    +40  kHz   
11 Drift rate  DH1,DH3,DH5  DR      400  Hz/us  
12 C/I co-channel    CIC      11  dB  -60dBm 
13 C/I 1MHz    CI1      0  dB  -60dBm 
14 C/I 2MHz    CI2      -30  dB  -60dBm 
15 C/I >= 3MHz    CI3      -40  dB  -67dBm 
16 C/I Image    CI4      -9  dB 
-3MHz 
offset 
-67dBm 
17  C/I Image +/- 1MHz    CI5      -20  dB  -67dBm 
18  Out-of-Band 
Blocking 1 
30MHz to 2000MHz
f=2460MHz  OBB1   -10 dBm 
BER<=0.1
% 
19  Out-of-Band 
Blocking 2 
2000 to 2399MHz 
f=2460MHz  OBB2   -27 dBm 
BER<=0.1
% 
20  Out-of-Band 
Blocking 3 
2484 to 3000MHz 
f=2460MHz  OBB3   -27 dBm 
BER<=0.1
% 
21  Out-of-Band 
Blocking 4 
3000MHz to 
12.75GHz  
f=2460MHz 
OBB4   -10 dBm 
BER<=0.1
% 
22  Maximum Input 
Level   MAXP -20   dBm 
BER<=0.1
% 
23 20dB Bandwidth    B20      1  MHz  
24 Sensitivity-single  DH1  SEN1     -70  dBm BER<=0.1
% 
25 Sensitivity-multi  DH3,DH5  SEN2     -70  dBm BER<=0.1
% 

24-Aug.-2007  Ver.0.1 
  TAIYO YUDEN Confidential 
& Tentative  
11/40 
TAIYO YUDEN   
EYSMJCS 
Control No. 
HD-AE-B071063                   (2/2) 
Control name 
Electrical characteristics 
RF Specifications at EDR 
The Specification applies for Ta=25 degrees C, VDD =3.3V 
No. Parameter  Condition  Symbol Min  Typ Max  Unit  Remark 
1 RMS DEVM 1  Pai/4DQPSK  RDE1      0.20      
2 RMS DEVM 2  8DPSK  RDE2      0.13     
3 Peak DEVM 1  Pai/4DQPSK  PDE1      0.35      
4 Peak DEVM 2  8DPSK  PDE2      0.25     
5  99% DEVM 1  Pai/4DQPSK  D991      0.30       
6  99% DEVM 2  8DPSK  D992      0.20     
7  EDR In-band spurious 
emission 1  |M-N|=1  EISE1 26         dB   
8  EDR In-band spurious 
emission 2  |M-N|=2 EISE2   -20 dBm  
9  EDR In-band spurious 
emission 3  |M-N|=3 EISE3   -40 dBm  
10  EDR Initial Carrier   
Frequency    EICF -75  +75 kHz  
11 EDR Drift     ED  -10    +10  kHz  
12  Relative transmit 
power  PDPSK RTP 
PGFSK
-4   PGFSK
+1  dB  
13  Actual Sensitivity 
Level 
2-DH5(3-DH5) 
16000000bit  ESEN    -70 dBm BER= 10-4
14  BER Floor 
Performance 
2-DH5(3-DH5) 
160000000bit  FSEN    -60 dBm BER= 10-5
15 C/I co-channel  2-DH5  2CIC      13  dB -60dBm 
16 C/I 1MHz  2-DH5  2CI1      0  dB -60dBm 
17 C/I 2MHz  2-DH5  2CI2      -30  dB  -60dBm 
18 C/I >= 3MHz  2-DH5  2CI3      -40  dB  -67dBm 
19 C/I Image  2-DH5  2CI4      -7  dB 
-67dBm 
-3MHz 
offset 
20  C/I Image +/- 1MHz  2-DH5  2CI5      -20  dB  -67dBm 
21 C/I co-channel  3-DH5  3CIC      21  dB -60dBm 
22 C/I 1MHz  3-DH5  3CI1      5  dB -60dBm 
23 C/I 2MHz  3-DH5  3CI2      -25  dB  -60dBm 
24 C/I >= 3MHz  3-DH5  3CI3      -33  dB  -67dBm 
25 C/I Image  3-DH5  3CI4      0  dB 
-67dBm 
-3MHz 
offset 
26  C/I Image +/- 1MHz  3-DH5  3CI5      -13  dB  -67dBm 
27  Maximum Input Level  2-DH5(3-DH5)  EMAX
P  -20    dBm  
Note: 
  Bluetooth® standard Ver 2.0+EDR conformity 

24-Aug.-2007  Ver.0.1 
  TAIYO YUDEN Confidential 
& Tentative  
12/40 
TAIYO YUDEN   
EYSMJCS 
Control No. 
HD-AE-C071063                 (1/13) 
Control name 
Electrical characteristics 
Supported HCI Commands / HCI Events 
The Bluetooth® functions of this module is as written in the attached PICS. Depending on   
firmware version Upgrade, the Bluetooth® functions are subject to change without notice. 
      HCI COMMAND LIST                                                    Firmware Version 21e (Build3164) 
Command Description OpCode 
Group 
(Hex) 
Command 
(Hex)  Parameters Returns Status Notes
LINK CONTROL 
Inquiry 
LAP 
Inquiry Length 
HCI _Inquiry  0x0401  1  1 
Num Responses 
 Yes   
HCI _ Inquiry_ Cancel  0x0402  1  2    Status  Yes   
Max Period Length 
Min Period Length 
LAP 
Inquiry Length 
HCI_ Periodic_ Inquiry _Mode  0x0403  1  3 
Num Responses 
Status Yes  
HCI _Exit _Periodic _Inquiry _Mode 0x0404  1  4    Status  Yes   
Connection Management 
BD ADDR 
Packet Type 
Page Scan Repetition Mode
Page Scan Mode 
Clock Offset 
HCI _Create_ Connection  0x0405  1  5 
Allow Role Switch 
 Yes  a,b  
Connection Handle 
HCI _Disconnect  0x0406  1  6  Reason   Yes  b 
SCO Handle 
HCI _Add _SCO _Connection  0x0407  1  7  Packet Type   Yes 
b,c,
d,j,p
Status 
HCI _Create _Connection _Cancel  0x0408  1  8  BD ADDR  BD_ADDR  Yes  l 
BD ADDR 
HCI _Accept _Connection _Request  0x0409  1  9  Role   Yes   
HCI _Reject _Connection _Request  0x040A  1  A  BD ADDR    Yes   
Connection Handle HCI _Change _Connection _Packet 
_Type  0x040F 1  F  Packet Type   Yes  
Connection_Handle 
Transmit_Bandwidth 
Receive_Bandwidth 
Max_Latency 
Voice_Setting 
Retransmission_Effort 
HCI _Setup _Synchronous 
_Connection  0x0428 1  28 
Packet_Type 
 Yes  
l,m,
o,p 
BD ADDR 
Transmit_Bandwidth 
Receive_Bandwidth 
Max_Latency 
Content Format 
Retransmission_Effort 
HCI _Accept _Synchronous 
_Connection _Request  0x0429 1  29 
Packet_Type 
 Yes  l, m,o
BD ADDR HCI _Reject _Synchronous 
_Connection _Request  0x042A 1  2A  Reason   Ye s l ,m,o

24-Aug.-2007  Ver.0.1 
  TAIYO YUDEN Confidential 
& Tentative  
13/40 
TAIYO YUDEN   
EYSMJCS 
Control No. 
HD-AE-C071063                (2/13) 
Control name 
Electrical characteristics 
Authentication / Pairing 
BD ADDR  Status 
HCI _Link _Key _Request _Reply  0x040B  1  B  Link Key  BD ADDR  Yes   
Status HCI _Link _Key _Request 
_Negative _Reply  0x040C 1  C  BD ADDR  BD ADDR  Ye s  
BD ADDR  Status 
PIN Code Length  BD ADDR 
HCI _PIN _Code _Request _Reply  0x040D  1  D 
PIN Code   
Yes   
Status HCI _PIN _Code _Request 
_Negative _Reply  0x040E 1  E  BD ADDR  BD ADDR  Ye s  
HCI _Authentication _Requested 0x0411 1  11  Connection Handle  Yes  
HCI _Change _Connection _Link 
_Key  0x0415 1  15  Connection Handle    Yes   
Encryption 
Connection Handle 
HCI _Set _Connection _Encryption  0x0413  1  13  Encryption Enable   Yes   
HCI _Master _Link _Key  0x0417  1  17  Key Flag    Yes   
Remote Information 
BD ADDR 
Page Scan Repetition Mode
Page Scan Mode 
HCI _Remote _Name_ Request  0x0419  1  19 
Clock Offset 
 Yes   
Status HCI _Remote _Name _Request 
_Cancel  0x041A 1  1A  BD_ADDR  BD_ADDR  Yes l  
HCI _Read _Remote _Supported 
_Features  0x041B 1  1B  Connection Handle    Yes   
Connection Handle HCI _Read _Remote _Extended 
_Features  0x041C 1  1C  Page_Number   Yes  l  
HCI _Read _Remote _Version 
_Information  0x041D 1  1D  Connection Handle    Yes   
HCI _Read _Clock _Offset  0x041F  1  1F  Connection Handle    Yes   
Status 
Connection Handle 
LMP_Handle 
HCI _Read _LMP _Handle  0x0420  1  20  Connection Handle 
Reseved 
Yes  l 

24-Aug.-2007  Ver.0.1 
  TAIYO YUDEN Confidential 
& Tentative  
14/40 
TAIYO YUDEN   
EYSMJCS 
Control No. 
HD-AE-C071063                 (3/13) 
Control name 
Electrical characteristics 
LINK POLICY 
Connection Handle 
Hold Mode Max Interval 
HCI _Hold _Mode  0x0801  2  1 
Hold Mode Min Internal 
 Yes   
Connection Handle 
Sniff Mode Max Interval 
Sniff Mode Min Interval 
Sniff Attempt 
HCI _Sniff _Mode  0x0803  2  3 
Sniff Timeout 
 Yes   
HCI _Exit _Sniff _Mode  0x0804  2  4  Connection Handle    Yes   
Connection Handle 
Beacon Max Interval 
HCI _Park _State  0x0805  2  5 
Beacon Min Interval 
 Yes  k 
HCI _Exit _Park _State  0x0806  2  6  Connection Handle    Yes  k 
Connection Handle 
Flags 
Service Type 
Token Rate 
Peak Bandwidth 
Latency 
HIC _QoS _Setup  0x0807  2  7 
Delay Variation 
 Yes  e, m
Status 
Connection Handle 
HCI _Role _Discovery  0x0809  2  9  Connection Handle 
Current Role 
Yes   
BD ADDR 
HCI _Switch _Role  0x080B  2  B  Role   Yes   
States 
Connection Handle 
HCI _Read _Link _Policy _Settings  0x080C  2  C  Connection Handle 
Link Policy Settings 
Yes   
Connection Handle  States 
HCI _Write _Link _Policy _Settings  0x080D  2  D  Link Policy settings  Connection Handle  Yes  
Status 
HCI _Read _Default _Link _Policy 
_Settings  0x080E 2  E    Default Link Policy 
Settings 
Yes  l 
HCI _Write _Default _Link _Policy 
_Settings  0x080F 2  F  Default Link Policy 
Settings  Status Yes l 
Connection Handle 
Flags 
Flow direction 
Service Type 
Token Rate 
Token Bucket Size 
Peak Bandwidth 
HCI _Flow _Specification  0x0810  2  10 
Access Latency 
 No l,m 

24-Aug.-2007  Ver.0.1 
  TAIYO YUDEN Confidential 
& Tentative  
15/40 
TAIYO YUDEN   
EYSMJCS 
Control No. 
HD-AE-C071063                 (4/13) 
Control name 
Electrical characteristics 
HOST CONTROLLER & BASEBAND 
HCI _Set _Event _Mask  0x0C01  3  1  Event Mask  States  Yes   
HCI _Reset  0x0C03  3  3    States  Yes   
Filter Type 
Filter Condition Type 
HCI _Set _Event _Filter  0x0C05  3  5 
Condition 
States Yes  
States 
HCI _Flush  0x0C08  3  8  Connection Handle  Connection Handle  Yes  
States 
HCI _Read _PIN _Type  0x0C09  3  9    PIN Type  Yes   
HCI _Write _PIN _Type  0x0C0A  3  A  PIN Type  States  Yes   
HCI _Create _New _Unit _Key  0x0C0B  3  B    States  Yes   
BD ADDR  States 
Max Num Keys 
HCI _Read _Stored _Link _Key  0x0C0D  3  D  Read All Flag  Num Keys Read 
Yes   
Num Keys To Write  States 
BD ADDR [I] 
HCI _Write _Stored _Link _Key  0x0C11  3  11 
Link Key [I]  Num Keys Written  Yes n  
BD ADDR  States 
HCI _Delete _Stored _Link _Key  0x0C12  3  12  Delete All Flag  Num Keys Deleted  Ye s n 
HCI _Write _Local _Name  0x0C13  3  13  Local Name  States  Yes  f,k 
States 
HCI _Read _Local _Name  0x0C14  3  14    Local Name  Yes  
States HCI _Read _Connection _Accept 
_Timeout  0x0C15 3  15    Conn Accept Timeout  Ye s  
HCI _Write _Connection _Accept 
_Timeout  0x0C16 3  16  Conn Accept Timeout  States  Yes   
States 
HCI _Read _Page _Timeout  0x0C17  3  17    Page Timeout  Yes  
HCI _Write _Page _Timeout  0x0C18  3  18  Page Timeout  States  Yes   
States 
HCI _Read _Scan _Enable  0x0C19  3  19    Scan Enable  Yes   
HCI _Write _Scan _Enable  0x0C1A  3  1A  Scan Enable  States  Yes   
States 
Page Scan Interval 
HCI _Read _Page _Scan _Activity  0x0C1B  3  1B   
Page Scan Window 
Yes   
Page Scan Interval 
HCI _Write _Page _Scan _Activity  0x0C1C  3  1C  Page Scan Window  States Yes  
States 
Inquiry Scan Interval 
HCI _Read _Inquiry _Scan _Activity 0x0C1D  3  1D   
Inquiry Scan Window 
Yes   
Inquiry Scan Interval 
HCI _Write _Inquiry _Scan _Activity 0x0C1E  3  1E  Inquiry Scan Window  States Yes  
States 
HCI _Read _Authentication _Enable  0x0C1F  3  1F    Authentication Enable  Yes  
HCI _Write _Authentication _Enable 0x0C20  3 20  Authentication Enable States  Yes  
States 
HCI _Read _Encryption _Mode  0x0C21  3  21    Encryption Mode  Yes   
HCI _Write _Encryption _Mode  0x0C22  3  22  Encryption Mode  States  Yes   
States 
HCI _Read _Class _of _Device  0x0C23  3  23    Class of Device  Yes   
HCI _Write _Class _of _Device  0x0C24  3  24  Class of Device  States  Yes   
States 
HCI _Read _Voice _Setting  0x0C25  3  25    Voice Setting  Yes   
HCI _Write _Voice _Setting  0x0C26  3  26  Voice Channel setting  States  Yes   

24-Aug.-2007  Ver.0.1 
  TAIYO YUDEN Confidential 
& Tentative  
16/40 
TAIYO YUDEN   
EYSMJCS 
Control No. 
HD-AE-C071063                 (5/13) 
Control name 
Electrical characteristics 
States 
Connection Handle 
HCI _Read _Automatic _Flush 
_Timeout  0x0C27 3  27  Connection Handle 
Flush Timeout 
Yes   
Connection Handle  States 
HCI _Write _Automatic _Flush_ 
Timeout  0x0C28 3  28  Flash Timeout  Connection Handle  Yes  
HCI _Read _Num _Broadcast_ 
Retransmission  0x0C29 3  29    States  Yes   
HCI _Write _Num _Broadcast_ 
Retransmission  0x0C2A 3  2A  Num Broadcast 
Retransmission  States Yes  
States 
HCI _Read _Hold _Mode _Activity  0x0C2B  3  2B    Hold Mode Activity  Yes   
HCI _Write _Hold _Mode _Activity  0x0C2C  3  2C  Hold Mode Activity  States  Yes   
Connection Handle  States 
Connection Handle 
HCI _Read _Transmit _Power 
_Level  0x0C2D 3  2D  Type  Power Level 
Yes   
States 
HCI _Read _Synchronous _Flow 
_Control _Enable  0x0C2E 3  2E    Synchronous Flow 
Control Enable 
No c,d,k
HCI _Write _ Synchronous _Flow 
_Control _Enable  0x0C2F 3  2F  Synchronous Flow 
Control Enable  States No c,d,k
HCI _Set _Controller _To _Host 
_Flow _Control  0x0C31  3  31  Flow Control Enable  States  Yes  k 
Host ACL Data Packet 
Length 
Host SCO Data Packet 
Length 
Host Total Num ACL Data 
Packets 
HCI _Host _Buffer _Size  0x0C33  3  33 
Host Total Num SCO Data 
Packets 
States Yes  
Number of Handles 
Connection handle [I] 
HCI _Host _Number _Of 
_Completed _Packets  0x0C35 3  35  Host Num of Completed 
Packets [I] 
 Yes   
States 
Connection Handle 
HCI _Read _Link _Supervision 
_Timeout  0x0C36 3  36  Connection Handle  Link Supervision 
Timeout 
Yes   
Connection Handle  States 
HCI _Write _Link _Supervision 
_Timeout  0x0C37 3  37  Link Supervision Timeout  Connection Handle  Ye s   
States 
HCI _Read _Number _Of _Support 
_IAC  0x0C38 3  38    Num Support IAC  Yes   
States 
Num Current IAC 
HCI _Read _Current _IAC _LAP  0x0C39  3  39   
IAC LAP [I] 
Yes   
Num Current IAC 
HCI _Write _Current _IAC _LAP  0x0C3A  3  3A  IAC LAP [I]  States Yes  
States HCI _Read _Page _Scan _Period   
_Mode  0x0C3B 3  3B    Page Scan Period Mode  Ye s   
HCI _Write _Page _Scan _Period 
_Mode  0x0C3C  3  3C  Page Scan Period Mode  States  Yes   
States 
HCI _Read _Page _Scan _Mode  0x0C3D  3  3D    Page Scan Mode  Yes j 
HCI _Write _Page _Scan _Mode  0x0C3E  3  3E  Page Scan Mode  States  Yes  h,j 
HCI _Set _AFH _Host _Channel   
_Classification  0x0C3F 3  3F  AH Host Channel   
Classification  Status Yes l 

24-Aug.-2007  Ver.0.1 
  TAIYO YUDEN Confidential 
& Tentative  
17/40 
TAIYO YUDEN   
EYSMJCS 
Control No. 
HD-AE-C071063                 (6/13) 
Control name 
Electrical characteristics 
Status 
HCI _Read _Inquiry _Scan _Type  0x0C42  3  42   
 Inquiry Scan Type  Yes l 
HCI _Write _Inquiry _Scan _Type  0x0C43  3  43  Inquiry Scan Type  Status  Yes  l 
Status 
HCI _Read _Inquiry _Mode  0x0C44  3  44    Inquiry Mode  Yes  l 
HCI _Write _Inquiry _Mode  0x0C45  3  45  Inquiry Mode  Status  Yes  l 
Status 
HCI _Read _Page _Scan _Type  0x0C46  3  46    Page Scan Type  Yes  l 
HCI _Write _Page _Scan _Type  0x0C47  3  47  Page Scan Type  Status  Yes  l 
Status 
HCI _Read _AFH _Channel   
_Assessment _Mode  0x0C48 3  48    AFH Channel   
Assessment Mode 
Yes  l 
HCI _Write _AFH _Channel   
_Assessment _Mode  0x0C49 3  49  AFH Channel   
Assessment Mode  Status Yes l 
INFORMATIONAL PARAMETERS 
Status 
HCI Version 
HCI Revision 
LMP Version 
Manufacturer Name 
HCI _Read _Local _Version _ 
Information  0x1001 4  1   
LMP Subversion 
Yes   
Status 
HCI _Read _Local _Supported 
_Commands  0x1002 4  2    Supported Commands  Yes  l 
Status HCI _Read _Local _Supported   
_Features  0x1003 4  3    LMP_Features  Ye s  
Status 
Page number 
Maximum Page Number
HCI _Read _Local _Extended 
_Features  0x1004 4  4  Page number 
Extended LMP Features
Yes  l 
Status 
HC ACL Data Packet 
Length 
HC Synchronous Data   
Packet Length 
HC Total Num ACL 
Data Packet 
HCI _Read _Buffer _Size  0x1005  4  5   
HC Total Num 
Synchronous Data Packe
Yes   
Status 
HCI _Read _Country _Code  0x1007  4  7    Country Code  Yes  j 
Status 
HCI _Read _BD _ADDR  0x1009  4  9    BD ADDR  Yes   

24-Aug.-2007  Ver.0.1 
  TAIYO YUDEN Confidential 
& Tentative  
18/40 
TAIYO YUDEN   
EYSMJCS 
Control No. 
HD-AE-C071063                 (7/13) 
Control name 
Electrical characteristics 
STAUS PARAMETERS 
Status 
Connection handle 
HCI _Read _Failed _Contact 
_Counter  0x1401 5  1  Connection Handle 
Failed Contact Counter 
Yes   
Status HCI _Reset _Failed _Contact 
_Counter  0x1402 5  2  Connection Handle  Connection handle  Yes  
Status 
Connection Handle 
HCI _Read _Link _Quality  0x1403  5  3  Connection Handle 
Link Quality 
Yes  k 
Status 
Connection Handle 
HCI _Read _RSSI  0x1405  5  5  Connection Handle 
RSSI 
Yes   
Status 
Connection Handle 
AFH Mode 
HCI _Read _AFH _Channel _Map  0x1406  5  6  Connection Handle 
AFH Channel Map 
Yes  l 
Status 
Which Clock  Connection Handle 
AFH Mode 
HCI _Read _Clock  0x1407  5  7 
Connection Handle  AFH Channel Map 
Yes  l 
TESTING 
States 
HCI _Read _Loopback _Mode  0x1801  6  1    Loopback Mode  Yes   
HCI _Write _Loopback _Mode  0x1802  6  2  Loopback Mode  States  Yes  g,i 
HCI _Enable _Device _Under _Test 
_Mode  0x1803 6  3    States  Yes   

24-Aug.-2007  Ver.0.1 
  TAIYO YUDEN Confidential 
& Tentative  
19/40 
TAIYO YUDEN   
EYSMJCS 
Control No. 
HD-AE-C071063                 (8/13) 
Control name 
Electrical characteristics 
Notes: 
a) Up to seven connections: a slave of up to two masters, and/or a master of up to seven slave. 
Some operations restricted or non-functional in a scatternet. 
b)  Chip resource limits constrain the rate at which ACL and SCO connections can be made and broken to approximately
20 per 15 seconds.  The time limit can be configured. 
b) Up to three SCO links.  Each SCO link can be routed over the chip’s PCM interface or over HCI/BCSP. 
Preliminary Support for SCO over USB or H4 is in place, but testing has been light. 
d) No HCI SCO Host Controller to Host flow control support. 
No HCI SCO Host to Host Controller flow control support. 
e) Limited support for “best effort” and “guaranteed” Qos only. 
f) Initial device name taken from PS Keys, and so is maintained through a reset/reboot. 
g) HCI Reset does not work if the device is in local loopback mode. 
h) Optional Paging schemes are not supported. 
i) Remote ACL loopback sometimes deadlocks when the device’s flow control mechanisms assert to each other. 
j) Bluetooth v1.1 specification command, deprecated in the v1.2 specification,or later; support retained for backwards co
mpatibility. 
k) Bluetooth v1.1 specification command, renamed in the v1.2 specification,or later. 
Park Mode ---> Park State 
Exit Park Mode ---> Exit Park State 
Set Host Controller To Host Flow Control ---> Set Controller To Host Flow Control 
Change Local Name ---> Write Local Name 
Read SCO Flow Control Enable ---> Read Synchronous Flow Control Enable 
Write SCO Flow Control Enable ---> Write Synchronous Flow Control Enable 
Get Link Quality ---> Read Link Quality 
l) Command not in the Bluetooth v1.1 specification. 
m) Underlying Flow_Specification functionality the same as for QoS_Setup. 
n) Command which rewrites FROM in module 
p) CVSD not available with 3EV3 or 3EV5 EDR packets. 
q) HCI Setup Synchronous Connection command does not support HV1,HV2 and HV3 Packet Type. If you want to use those 
Packet Types, please use HCI Add SCO connection command. 

24-Aug.-2007  Ver.0.1 
  TAIYO YUDEN Confidential 
& Tentative  
20/40 
TAIYO YUDEN   
EYSMJCS 
Control No. 
HD-AE-C071063                 (9/13) 
Control name 
Electrical characteristics 
      HCI EVENT LIST                                                        
Event Description  OpCode Parameters  Status  Notes
Inquiry 
Inquiry _Complete  0x01  Status  Yes   
Num Responses 
BD ADDR [I] 
Page Scan Repetition Mode [I] 
Page Scan Period Mode [I] 
Page Scan Mode [I] 
Class of Device [I] 
Inquiry _Result  0x02 
Clock Offset [I] 
Yes   
Num Responses 
BD ADDR [I] 
Page Scan Repetition Mode [I] 
Page Scan Period Mode [I] 
Page Scan Mode [I] 
Class of Device [I] 
Clock Offset [I] 
Inquiry _Result _with _RSSI  0x22 
RSSI [I] 
Yes  b 
Connection Management 
Status 
Connection Handle 
BD ADDR 
Link Type 
Connection _Complete  0x03 
Encryption Mode 
Yes   
BD ADDR 
Class of Device 
Connection _Request  0x04 
Link Type 
Yes   
Status 
Connection Handle 
Disconnection _Complete  0x05 
Reason 
Yes   
Status 
Connection Handle 
BD ADDR 
Link Type 
Transmission Interval 
Retransmission Window 
Rx Packet Length 
Tx Packet Length 
Synchronous _Connection _Complete  0x2C 
Air Mode 
Yes  b 
Status 
Connection Handle 
Transmission Interval 
Retransmission Window 
Rx Packet Length 
Synchronous _Connection _Changed  0x2D 
Tx Packet Length 
Yes  b 

24-Aug.-2007  Ver.0.1 
  TAIYO YUDEN Confidential 
& Tentative  
21/40 
TAIYO YUDEN   
EYSMJCS 
Control No. 
HD-AE-C071063                 (10/13) 
Control name 
Electrical characteristics 
Authentication / Pairing 
Status 
Authentication _Complete  0x06  Connection Handle  Yes  
Num Keys 
BD ADDR [I] 
Return _Link _Keys  0x15 
Link Key [I] 
Yes   
PIN _Code _Request  0x16  BD ADDR  Yes   
Link _Key _Request  0x17  BD ADDR  Yes   
BD ADDR 
Link _Key _Notification  0x18  Link Key  Yes   
Encryption 
Status 
Connection Handle 
Encryption _Change  0x08 
Encryption Enable 
Yes   
Status 
Change _Connection _Link _Key _Complete  0x09  Connection Handle  Ye s   
Status 
Connection Handle 
Master _Link _Key _Complete  0x0A 
Key Flag 
Yes   
Remote Information 
Status 
BD ADDR 
Remote _Name _Request _Complete  0x07 
Remote Name 
Yes   
Status 
Connection Handle 
Read _Remote _Supported _Features _Complete  0x0B 
LMP Features 
Yes   
Status 
Connection Handle 
LMP Version 
Manufacture Name 
Read _Remote _Version _Information _Complete  0x0C 
LMP Subversion 
Yes   
Status 
Connection Handle 
Page Number 
Maximum page number 
Read _Remote _Extended _Features _Complete  0x23 
Extended LMP Features 
Yes  b 

24-Aug.-2007  Ver.0.1 
  TAIYO YUDEN Confidential 
& Tentative  
22/40 
TAIYO YUDEN   
EYSMJCS 
Control No. 
HD-AE-C071063                 (11/13) 
Control name 
Electrical characteristics 
Link Policy 
Status 
Connection Handle 
Flags 
Service Type 
Token Rate 
Peak Bandwidth 
Latency 
QoS _Setup _Complete  0x0D 
Delay Variation 
Yes   
Status 
BD ADDR 
Role _Change  0x12 
New Role 
Yes   
Status 
Connection Handle 
Current Mode 
Mode _Change  0x14 
Interval 
Yes   
Status 
Connection Handle 
Flags 
Flow direction 
Service Type 
Token Rate 
Token Bucket Size 
Peak Bandwidth 
Flow _Specification _Complete  0x21 
Access Latency 
Yes  b,c  
General 
Num HCI Command Packets 
Command Opcode 
Command _Complete  0x0E 
Return Parameters 
Yes   
Status 
Num HCI Command Packets 
Command _Status  0x0F 
Command Opcode 
Yes   
Hardware _Error  0x10  Hardware Code  Yes   
Number of Handles 
Connection Handle [I] 
Number _Of _Completed _Packets  0x13 
HC Num HCI Data Packets [I] 
Yes   
Data _Buffer _Overflow  0x1A  Link Type  No  a 
Connection Handle 
Max _Slots _Change  0x1B  LMP Max Slots  Yes  
Status 
Connection Handle 
Read _Clock _Offset _Complete  0x1C 
Clock Offset 
Yes   
Host Controller & Baseband 
Flush _Occurred  0x11  Connection Handle  Yes   
Loopback _Command  0x19  HCI Command Packet  Yes   
Status 
Connection Handle 
Connection _Packet _Type _Change  0x1D 
Packet Type 
Yes   
QoS _Violation  0x1E  Connection Handle  No   
BD ADDR 
Page _Scan _Mode _Change  0x1F  Page Scan Mode  No d 
BD ADDR 
Page _Scan _Repetition _Mode _Change  0x20  Page Scan Repetition Mode  Yes   

24-Aug.-2007  Ver.0.1 
  TAIYO YUDEN Confidential 
& Tentative  
23/40 
TAIYO YUDEN   
EYSMJCS 
Control No. 
HD-AE-C071063                 (12/13) 
Control name 
Electrical characteristics 
Notes: 
a) Significance and expected recovery procedure is ill defined. 
b) Event not in the Bluetooth v1.1 specification. 
c) Event provoked by local Flow Specification command, even through the command is not implemented. 
d) Optional paging schemes not supported. Bluetooth v1.1 specification only. 

24-Aug.-2007  Ver.0.1 
  TAIYO YUDEN Confidential 
& Tentative  
24/40 
TAIYO YUDEN   
EYSMJCS 
Control No. 
HD-AE-C071063                (13/13) 
Control name 
Electrical characteristics 
Module Stack 
Note: 
The protocol stack in the module is compliant with the Specification of the Bluetooth® System V2.0+EDR 
HOST
USB I/F 
USB HCI Host Transpor
t
HCI Implementation
Link Manager 
Link Controller 
Base Band
Radio
Bluetooth®  Module 

24-Aug.-2007  Ver.0.1 
  TAIYO YUDEN Confidential 
& Tentative  
25/40 
TAIYO YUDEN   
EYSMJCS 
Control No. 
HD-AE-D071063                 (1/10) 
Control name 
Electrical characteristics 
PICS for Firmware Version 21d (Build3059) 
The Bluetooth® functions of this module are as below. Depending on firmware version upgrade, the Bluetooth® 
functions are subject to change without notice. 
SUMMARY 
Table 2-1: Controller Core Specification 
Item Specification Name Support 
1  Core Spec Version 1.1, Adopted 5 Feb 2001 (Ver. 1.1)  No 
2  Core Spec Version 1.2, Adopted 5 Nov 2003 (Ver. 1.2)  No 
3  Core Spec Version 2.0, Adopted 4 Nov 2004 (Ver. 2.0)  No 
4  Core Spec Version 2.0 + EDR, Adopted 4 Nov 2004(Ver. 2.0 + EDR)  Yes 
Table 2-2: EDR Features 
Prerequisite: 2-1/4 (Ver. 2.0 + EDR) 
Item Feature Support 
1  EDR for asynchronous transports (single slot)  Yes 
2  EDR for asynchronous transports (multi-slot)  Yes 
3  EDR for synchronous transports  Yes 
RF 
RF Capabilities (based on PICS proforma for Radio):   
Table A.1: RF Capabilities 
Values 
Item Capability Status Support 
Allowed Supported 
1  Power Class (1,2 or 3)  M  Yes  1 .. 3  2 
2 Power Control  C.1  Yes  -  - 
3  1-slot packets supported  M  Yes - - 
4  3-slot packets supported  O  Yes - - 
5  5-slot packets supported  O  Yes - - 
6 79 Channels  M  Yes - - 
7  Support for GFSK modulation  M  Yes - - 
8  Support for  π/4-DQPSK modulation  C.2 Yes - - 
9  Support for 8DPSK modulation  C.3  Yes - - 
C.1: Mandatory to support if Power Class 1 is supported, optional to support if Power Class 2 or 3 is supported. 
C.2: Mandatory if SUMMARY, 2-1/4 is claimed; Optional if SUMMARY, 2-1/3 is claimed; Excluded otherwise. 
     C.3: Mandatory if SUMMARY, 2-1/4 is claimed; Else Optional if (RF, 1/8 AND SUMMARY, 2-1/3) is claimed; 
          Excluded otherwise. 

24-Aug.-2007  Ver.0.1 
  TAIYO YUDEN Confidential 
& Tentative  
26/40 
TAIYO YUDEN   
EYSMJCS 
Control No. 
HD-AE-D071063                 (2/10) 
Control name 
Electrical characteristics 
Baseband 
Baseband Capabilities (based on PICS proforma for Baseband) 
Table B.1: Physical Channel 
Item Capability Status Support 
1  Support frequency band and 79 RF channels  M  Yes 
2  Adaptive Frequency Hopping Kernel  M  Yes 
Table B.1a: Modulation schemes 
Item Capability Status Support 
1  Basic Data Rate, 1 Mbps payload data rate  M  Yes 
2  Enhanced Data Rate, 2 Mbps payload data rate  C.1  Yes 
3  Enhanced Data Rate, 3 Mbps payload data rate  C.2  Yes 
    C.1: Mandatory if (SUMMARY, 2-1/4) is claimed; Optional if (SUMMARY, 2-1/3) is claimed; Excluded otherwise. 
          C.2: Mandatory if (SUMMARY, 2-1/4) is claimed; Optional if (BB, 1a/2 AND SUMMARY, 2-1/3) is claimed; 
         Excluded otherwise. 
Table B.2: Link Types 
Item Capability Status Support 
1  Support of ACL link  M  Yes 
2  Support of SCO link  O  Yes 
3  Support of eSCO link  O  Yes 
4  Support of Enhanced Data Rate ACL links    C.1  Yes 
5  Support of Enhanced Data Rate eSCO links  C.2  Yes 
C.1: Mandatory IF (SUMMARY, 2-2/1 OR SUMMARY, 2-2/2) is claimed;   
ELSE Optional IF (SUMMARY, 2-1/3 OR SUMMARY, 2-1/4) is claimed; Excluded otherwise. 
C.2: Mandatory IF SUMMARY, 2-2/3 is claimed; ELSE Optional IF (SUMMARY, 2-1/3 OR SUMMARY, 2-1/4) is claimed; 
Excluded otherwise. 
Table B.3: SCO Link Support 
Prerequisite: B.2/2 (Support of SCO link) 
Values 
Item Capability Status Support 
Allowed Supported 
1  SCO links to same Slave  C.1  Yes 1 .. 3  3 
2  SCO links to different Slaves  O  Yes 1 .. 3  3 
3  SCO links from same Master  C.1  Yes 1.. 3  3 
4  SCO links from different Masters  O  No  2  - 
C.1: Mandatory to support at least 1 link. 
Prerequisite: B.2/3 (Support of eSCO link) 
Values 
Item Capability Status Support 
Allowed Supported 
5  eSCO links to same Slave  C.2  Yes (1 .. 6)  6 
6  eSCO links to different Slaves  O  Yes (2 .. 5)  3 
7  eSCO links from same Master  C.2  Yes (1 .. 6)  6 
8  eSCO links from different Masters  O  No  (2 .. )  - 
C.2: Mandatory to support at least 1 link. 

24-Aug.-2007  Ver.0.1 
  TAIYO YUDEN Confidential 
& Tentative  
27/40 
TAIYO YUDEN   
EYSMJCS 
Control No. 
HD-AE-D071063                 (3/10) 
Control name 
Electrical characteristics 
Table B.4: Common Packet Types 
Item Capability Status Support 
1  Support of ID packet type  M  Yes 
2  Support of NULL packet type  M  Yes 
3  Support of POLL packet type  M  Yes 
4  Support of FHS packet type  M  Yes 
5  Support of DM1 packet type  M  Yes 
Table B.5: ACL Packet Types 
Item Capability  Status  Support 
1  Support of DH1 packet type M Yes 
2  Support of DM3 packet type O Yes 
3  Support of DH3 packet type O Yes 
4  Support of DM5 packet type O Yes 
5  Support of DH5 packet type O Yes 
6  Support of AUX1 packet type O Yes 
Table B.5a: Enhanced Data Rate ACL packet types 
Prerequisite: B.2/4 (Support of Enhanced Data Rate ACL links)   
Item Capability  Status  Support 
1  Support 2-DH1 packet type C.1 Yes 
2  Support 2-DH3 packet type C.2 Yes 
3  Support 2-DH5 packet type C.2 Yes 
4  Support 3-DH1 packet type C.3 Yes 
5  Support 3-DH3 packet type C.4 Yes 
6  Support 3-DH5 packet type  C.5  Yes 
C.1: Mandatory IF (SUMMARY, 2-2/1 OR SUMMARY, 2-2/2) is claimed; ELSE Optional IF BB, 1a/2 is claimed; 
Excluded otherwise. 
C.2: Mandatory IF SUMMARY, 2-2/2 is claimed; ELSE Optional IF BB, 1a/2 is claimed; Excluded otherwise. 
C.3: Mandatory IF (SUMMARY, 2-2/1 OR SUMMARY, 2-2/2) is claimed; ELSE Optional IF BB 1a/3 is claimed; 
Excluded otherwise. 
C.4: Mandatory IF SUMMARY, 2-2/2 is claimed; ELSE Optional IF (BB, 5a/2 AND BB, 5a/4) is claimed; 
Excluded otherwise. 
C.5: Mandatory IF SUMMARY 2-2/2 is claimed; ELSE Optional IF (BB, 5a/3 AND BB, 5a/4) is claimed; Excluded otherwise. 
Table B.6: SCO and eSCO Packet Types 
     Prerequisite for items 1-4: B.2/2 (Support of SCO link) 
Item Capability  Status  Support 
1  Support of HV1 packet type M Yes 
2  Support of HV2 packet type O Yes 
3  Support of HV3 packet type O Yes 
4  Support of DV packet type M Yes 
Prerequisite for items 5-7: B.2/3 (Support of eSCO link) 
Item Capability  Status  Support 
5  Support of EV3 packet type M Yes 
6  Support of EV4 packet type O Yes 
7  Support of EV5 packet type O Yes 

24-Aug.-2007  Ver.0.1 
  TAIYO YUDEN Confidential 
& Tentative  
28/40 
TAIYO YUDEN   
EYSMJCS 
Control No. 
HD-AE-D071063                 (4/10) 
Control name 
Electrical characteristics 
Table B.6a: Enhanced Data Rate eSCO packet types 
Prerequisite: B.2/5 (Support of Enhanced Data Rate eSCO links) 
Item Capability  Status  Support 
1  Support 2-EV3 packet type  C.1  Yes 
2  Support 2-EV5 packet type  C.2  Yes 
3  Support 3-EV3 packet type  C.3  Yes 
4  Support 3-EV5 packet type  C.4  Yes 
C.1: Mandatory IF SUMMARY, 2-2/3 is claimed; ELSE Optional IF BB, 1a/2 is claimed; Excluded otherwise. 
C.2:Optional IF BB, 1a/2 is claimed; Excluded otherwise. 
C.3: Mandatory IF SUMMARY, 2-2/3 is claimed; ELSE Optional IF BB, 1a/3 is claimed; Excluded otherwise. 
C.4: Optional IF BB, 1a/3 is claimed; Excluded otherwise. 
Table B.7: Page Procedures 
Item Capability Status Support 
1 Support paging  M  Yes 
2  Support page scan  M  Yes 
3     
4     
5  Supports Interlaced Scan during page scan  O  Yes 
Table B.8: Paging Schemes 
Item Capability Status Support 
1 Supports mandatory scan mode) M Yes 
Table B.9: Paging Modes 
Item Capability  Status  Support 
1  Supports paging mode R0 C.1 Yes 
2  Supports paging mode R1 C.1 Yes 
3  Supports paging mode R2 C.1 Yes 
C.1: At least one of the paging scan modes must be supported. 
Table B.9 (b): Paging Train Repetition 
Item Capability  Status  Support 
1  Supports Npage >= 1 O Yes 
2  Supports Npage >= 128 O Yes 
3  Supports Npage >= 256 M Yes 
Note: The master should use Npage >= 256 unless it knows what SR mode the slave uses. 
                               Table B.10: Inquiry Procedures 
Item Capability Status Support 
1 Support inquiry  O Yes 
2  Inquiry scan with first FHS  O Yes 
3     
4     
5  Supports the dedicated inquiry access code  O Yes 
6  Supports Interlaced Scan during inquiry scan  O Yes 

24-Aug.-2007  Ver.0.1 
  TAIYO YUDEN Confidential 
& Tentative  
29/40 
TAIYO YUDEN   
EYSMJCS 
Control No. 
HD-AE-D071063                 (5/10) 
Control name 
Electrical characteristics 
Table B.11: Piconet Capabilities 
Values 
Item Capability Status Support 
Allowed Supported 
1 Broadcast messages  O Yes N/A - 
2 Point-to-multipoint connections  O Yes (2 .. 7)  7 
Table B.12: Scatternet Capabilities 
Item Capability  Status  Support 
1  Act as Master in one piconet and as Slave in another piconet O Yes 
2  Act as Slave in more than one piconet O Yes 
Table B.13: Synchronous Coding Schemes 
Prerequisite: B.2/2 (SCO link Support) 
Item Capability  Status  Support 
1 A-law O Yes 
2 u-law O Yes 
3 CVSD O Yes 
4  Transparent Synchronous Data  O  Yes 
Link Manager 
Link Manager Capabilities (based on PICS proforma for Link Manager) 
Table C.1: Response Messages 
Item Capability  Status  Support 
1 Accept message  M  Yes 
2 Reject message  M  Yes 
Table C.2: Supported Features 
Item Capability  Status  Support 
1 3-slot packets  O  Yes 
2 5-slot packets  O  Yes 
3 Encryption  O  Yes 
4 Slot offset  O  Yes 
5 Timing accuracy  O  Yes 
6  Role switch (Master/Slave)  O  Yes 
7 Hold mode  O  Yes 
8 Sniff mode  O  Yes 
9 Park mode  O  Yes 
10 Power Control  C.1  Yes 
11  Channel quality driven data rate  O  Yes 
12 SCO link  O  Yes 
13 RSSI  O  Yes 
14 Broadcast encryption  O  Yes 
15 eSCO link  O  Yes 
16  Adaptive frequency hopping  M  Yes 
17  Enhanced Data Rate ACL  C.2  Yes 
18  Enhanced Data Rate eSCO  C.3  Yes 
C.1: If Power Class 1 is supported (RF, 1/1=1) then Mandatory, else Optional. 
C.2: Mandatory IF (SUMMARY 2-2/1 OR SUMMARY 2-2/2) is claimed;   
ELSE Optional IF (SUMMARY 2-1/3 OR SUMMARY 2-1/4) is claimed; Excluded otherwise. 
C.3: Mandatory IF SUMMARY 2-2/3 is claimed; ELSE Optional IF (SUMMARY 2-1/3 OR SUMMARY 2-1/4) is claimed; Excluded 
otherwise. 

24-Aug.-2007  Ver.0.1 
  TAIYO YUDEN Confidential 
& Tentative  
30/40 
TAIYO YUDEN   
EYSMJCS 
Control No. 
HD-AE-D071063                 (6/10) 
Control name 
Electrical characteristics 
Table C.3: Authentication 
Item Capability  Status  Support 
1  Initiate authentication before connection completed  O  Yes 
2  Initiate authentication after connection completed  O  Yes 
3  Respond to authentication request  M  Yes 
Table C.4: Pairing 
Item Capability  Status  Support 
1  Initiate pairing before connection completed  O  Yes 
2  Initiate pairing after connection completed  O  Yes 
3  Respond to pairing request  M  Yes 
4  Use fixed PIN and request 
responder to initiator switch  C.1 Yes 
5 Use variable PIN  C.1  Yes 
6  Accept initiator to responder switch  C.2  Yes 
C.1: Mandatory to support at least one of Pairing /4 and Pairing /5. 
C.2: Mandatory to support if Pairing /5 AND (Pairing /1 OR Pairing /2) is supported. 
Table C.5: Link Keys 
Item Capability  Status  Support 
1  Creation of link key - Unit Key  C.1  Yes 
2  Creation of link key - Combination Key  C.1  Yes 
3  Initiate change of link key  O  Yes 
4  Accept change of link key  M  Yes 
5     
6     
7  Accept pairing with Unit Key  O  Yes 
C.1: Mandatory to support at least one of the key types. 
Table C.6: Encryption 
Prerequisite: C.2/3 (Encryption supported) 
Item Capability  Status  Support 
1 Initiate encryption  O  Yes 
2  Accept encryption requests  M  Yes 
3     
4     
5  Key size negotiation  M  Yes 
6 Start encryption  M Yes 
7  Accept start of encryption  M Yes 
8 Stop encryption  M Yes 
9  Accept stop of encryption  M Yes 
Table C.7: Clock Offset Information 
Item Capability  Status  Support 
1  Request clock offset information O Yes 
2  Respond to clock offset requests M Yes 

24-Aug.-2007  Ver.0.1 
  TAIYO YUDEN Confidential 
& Tentative  
31/40 
TAIYO YUDEN   
EYSMJCS 
Control No. 
HD-AE-D071063                 (7/10) 
Control name 
Electrical characteristics 
Table C.8: Slot Offset Information 
Prerequisite: C.2/4 (Slot offset) 
Item Capability  Status  Support 
1  Send slot offset information C.1 Yes 
C.1: Mandatory to support if support if Role Switch/1 (Master/Slave switch) otherwise optional. 
Table C.9: Timing Accuracy Information 
Prerequisite: C.2/5 (Timing accuracy) 
Item Capability  Status  Support 
1  Request timing accuracy information O Yes 
2  Respond to timing accuracy information requests M Yes 
Table C.10: LM Version Information 
Item Capability  Status  Support 
1  Request LM version information O Yes 
2  Respond to LM version information requests M Yes 
Table C.11: Feature Support 
Item Capability  Status  Support 
1  Request supported features C.1 Yes 
2  Respond to supported features requests M Yes 
3  Request extended features mask  C.2  Yes 
4  Respond to extended features Request  C.2  Yes 
C.1: Mandatory to support if any of the optional features in Supported Features /1-3, Supported Features /5, 
Supported Features /7-12, Supported Features /14-16, Adaptive Frequency Hopping /1 is requested 
by the IUT otherwise optional. 
C.2: Mandatory if a feature requiring another features page is supported, otherwise optional. 
Table C.12: Name Information 
Item Capability  Status  Support 
1  Request name information O Yes 
2  Respond to name requests M Yes 
Table C.13: Role Switch 
Prerequisite: C.2/6 (Role switch) 
Item Capability  Status  Support 
1  Request Master Slave switch O Yes 
2  Accept Master Slave switch requests M Yes 
Table C.14: Detach 
Item Capability  Status  Support 
1 Detach connection M Yes 

24-Aug.-2007  Ver.0.1 
  TAIYO YUDEN Confidential 
& Tentative  
32/40 
TAIYO YUDEN   
EYSMJCS 
Control No. 
HD-AE-D071063                 (8/10) 
Control name 
Electrical characteristics 
Table C.14a: Setting up and Removing Enhanced Data Rate ACL Connection 
Item Capability  Status  Support 
1  Enter Enhanced Data Rate C.1 Yes 
2  Exit Enhanced Data Rate C.1 Yes 
      C.1: Mandatory if LMP, 2/17 supported, otherwise excluded. 
Table C.14b: Setting up and Removing Enhanced Data Rate eSCO Connection 
Item Capability  Status  Support 
1  Enter and exit eSCO using Enhanced Data 
Rate Packets C.1 Yes  
      C.1: Mandatory if LMP, 2/18 supported, otherwise excluded. 
Table C.15: Hold mode 
Prerequisite: 2/7 (Hold mode)   
Item Capability  Status  Support 
1 Force hold mode O Yes 
2 Request hold mode C.1 Yes 
3  Respond to hold mode requests M Yes 
4  Accept forced hold mode M Yes 
C.1: Mandatory to support if LMP, 15 /1 (Force hold mode) is supported, otherwise optional. 
Table C.16: Sniff mode 
Prerequisite: C.2/8 (Sniff mode) 
Item Capability  Status  Support 
1       
2 Request sniff mode O Yes 
3  Respond to sniff mode requests (renegotiate or reject) M Yes 
4       
5 Request un-sniff C.1 Yes 
6  Accept un-sniff requests M Yes 
C.1: If LMP, 16/2 (Request sniff mode) is supported then mandatory to support, otherwise optional. 
Table C.17: Park mode 
Prerequisite: C.2/9 (Park Mode) 
Item Capability  Status  Support 
1       
2 Request park mode O Yes 
3  Respond to park mode requests M Yes 
4       
5  Set up broadcast scan window O Yes 
6  Accept changes to the broadcast scan window M Yes 
7  Modify beacon parameters O Yes 
8  Accept modification of beacon parameters M Yes 
9  Request Unpark using PM_ADDR C.1 Yes 
10  Request Unpark using BD_ADDR C.1 Yes 
11  Slave requested Unpark O Yes 
12  Accept Unpark using PM_ADDR M Yes 
13  Accept Unpark using BD_ADDR M Yes 
C.1: If LMP, 17/3 (Respond to park mode requests) is supported then at least one of LMP, 17 /9 
(Unpark using PM_ADDR) or LMP, 17/10 (Unpark using BD_ADDR) is mandatory to support, otherwise optional. 

24-Aug.-2007  Ver.0.1 
  TAIYO YUDEN Confidential 
& Tentative  
33/40 
TAIYO YUDEN   
EYSMJCS 
Control No. 
HD-AE-D071063                 (9/10) 
Control name 
Electrical characteristics 
                                Table C.18: Power Control 
Prerequisite: C.2/13 (RSSI) 
Item Capability  Status  Support 
1  Request to increase power M Yes 
2  Request to decrease power M Yes 
      Prerequisite: C.2/10 (Power control) 
Item Capability  Status  Support 
3  Respond when max power reached M Yes 
4  Respond when min power reached M Yes 
Table C.19: Link supervision Timeout 
Item Capability  Status  Support 
1  Set link supervision timeout value O Yes 
2  Accept link supervision timeout setting M Yes 
Table C.20: Quality of Service 
Item Capability  Status  Support 
1  Channel quality driven change between DM and DH packet types C.1 Yes 
2  Force/Request change of Quality of Service M Yes 
3  Request change of Quality of Service M Yes 
C.1: Mandatory to support if support of LMP, 2 /11 is stated in the feature request, otherwise optional. 
Table C.21: SCO Links 
     Prerequisite: C.2/12 (SCO link) 
Item Capability  Status  Support 
1  Initiate SCO links, as Master O Yes 
2  Initiate SCO links, as Slave O Yes 
3  Accept SCO links O Yes 
4  Remove SCO link, as Master C.1 Yes 
5  Remove SCO link, as Slave C.2 Yes 
6  Negotiate SCO link parameters, as Master C.3 Yes 
7  Negotiate SCO link parameters, as Slave C.4 Yes 
C.1: Mandatory to support if LMP, 21 /1 (Initiating SCO links, as Master) is supported, otherwise optional. 
C.2: Mandatory to support if LMP, 21 /2 (Initiating SCO links, as Slave) is supported, otherwise optional. 
C.3: Mandatory to support if LMP, 21 /1 (Initiating SCO links, as Master) or LMP, 21/3 (Accept SCO links) is supported, otherwise 
optional. 
C.4: Mandatory to support if LMP, 21 /2 (Initiating SCO links, as Slave) or LMP, 21/3 (Accept SCO links) is supported, otherwise 
optional.Comments: 
Table C.22: Multi-Slot Packages 
Item Capability  Status  Support 
1  Accept maximum allowed number of slots to be used C.1 Yes 
2  Request maximum number of slots to be used C.1 Yes 
3  Accept request of maximum number of slots to be used C.1 Yes 
C.1: Mandatory to support if LMP, 2 /1 and/or LMP, 2 /2 is supported in the feature request, otherwise optional. 

24-Aug.-2007  Ver.0.1 
  TAIYO YUDEN Confidential 
& Tentative  
34/40 
TAIYO YUDEN   
EYSMJCS 
Control No. 
HD-AE-D071063                 (10/10) 
Control name 
Electrical characteristics 
Table C.23: Paging Scheme 
Item Capability  Status  Support 
1  Request page mode to use O Yes 
2  Accept suggested page mode O Yes 
3  Request page scan mode to use O Yes 
4  Accept suggested page scan mode O Yes 
Table C.24: Connection Establishment 
Item Capability  Status  Support 
1  Create connection for higher layers M Yes 
2  Respond to requests to establish connections for higher layers M Yes 
3  Indicate that link set-up is completed M Yes 
Table C.25: Test Mode 
Item Capability  Status  Support 
1 Activate test mode O Yes 
2  Ability to reject activation of test mode if test mode is disabled M Yes 
3 Control test mode O Yes 
4  Ability to reject test mode control commands if test mode is disabled. M Yes 
Table C.26: Adaptive Frequency Hopping 
Prerequisite: C.2/20 (AFH) 
Item Capability  Status  Support 
1  Support of AFH switch as master  O  Yes 
2  Support of AFH switch as slave  M  Yes 
3  Support of Channel Classification reporting as master  C.1  Yes 
4  Support of Channel Classification reporting as slave  C.2  Yes 
5  Support channel classification from host  C.3  Yes 
6  Support of Channel Classification  O  Yes 
C.1: Optional if LMP, 26/6 is supported, otherwise excluded. 
C.2: Mandatory if LMP, 26/6 is supported, otherwise excluded. 
C.3: Mandatory if LMP, 26/1 or LMP, 26/4 is supported, otherwise optional. 
Notes:  
This Data Report is based on “1846_BC4-Ext_RF.ICS-2.0.E.0”, “1847_HCIStack2.0EDR_BB.ICS-2.0.E.0”,  
“1848_HCIStack2.0EDR_LMP.ICS-2.0.E.0”and “SUM.ICS-2.0.E.4”. 

24-Aug.-2007  Ver.0.1 
  TAIYO YUDEN Confidential 
& Tentative  
35/40 
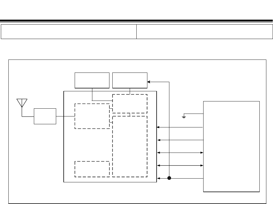
TAIYO YUDEN   
EYSMJCS 
Control No. 
HD-MC-A071063                (1/1)  
Control name 
Circuit Schematic 
Block Diagram 
USB D-
USB D+
1
Connector
2
3
4
VDD
Balun
filter
Baseband
Micro
controller
32Kbit
EEPROM
CRYSTAL
26 MHz
RF
LDO
Bluetooth
Device
Antenna 
GND
USB_DETACH
/RESET
6
5

24-Aug.-2007  Ver.0.1 
  TAIYO YUDEN Confidential 
& Tentative  
TAIYO YUDEN                         36/40 
EYSMJCS 
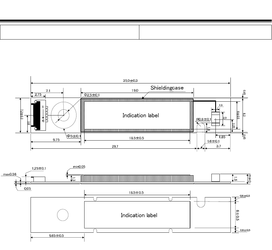
Control No. 
HD-AD-A071063                  (1/1)  
Control name 
Outline/Appearance 
Note:   
Outline/Appearance data is PRELIMINARY, not guaranteed and subject to change without notice. 
Please contact Taiyo Yuden for the details of module mountings. 
Unit: mm, Tolerances unless otherwise specified: +/-0.2mm 

24-Aug.-2007  Ver.0.1 
  TAIYO YUDEN Confidential 
& Tentative  
TAIYO YUDEN                         37/40 
EYSMJCS 
Control No. 
HD-AD-B071063                 (1/1)  
Control name 
Outline/Appearance 
Indication label 
Label1 Case-side (ケース側 1枚目) 
Label2 Case-side (ケース側 2枚目) 
Label3 Back-side (基板側) 
Material: PET ( UL969 ) / Label color : White 
201 WW 07215204
Taiyo Yuden Co.,Ltd.
Product Number:EYSMJCS
2.4FH1
A B C D E F G H I J K
CA46920-0316 01A
EYSMJCSFX
201 WW 07215204
Taiyo Yuden Co.,Ltd.
Product Number:EYSMJCS
2.4FH12.4FH1
A B C D E F G H I J K
CA46920-0316 01A
EYSMJCSFX
IC: 4389B-EYSMJCS
FCC ID:RYYEYSMJCS XXX-XXXXXXX
IC: 4389B-EYSMJCS
FCC ID:RYYEYSMJCS XXX-XXXXXXX
LOT.No
00037AAAAAAA
LOT.No
00037AAAAAAA

24-Aug.-2007  Ver.0.1 
  TAIYO YUDEN Confidential 
& Tentative  
TAIYO YUDEN                         38/40 
EYSMJCS 
Pin Descriptions  
Terminal 
No.  Terminal name  Input/Output  Description  Remark 
1 GND  -  Ground   
2 PIO2/USB_DETACH  Input 
DETACH signal input 
Low    USB connect 
High    USB disconnect 
Note 1 
3 /RESET  Input  Active low RESET signal with internal weak 
pull-up 
Note 2 
4  USB_D-  Input/Output USB data (Negative) input-output   
5  USB_D+  Input/Output USB data (Positive) input-output   
6  VDD  Input  DC3.3V Power supply  Note 3 
Notes:  
1. Strength pull-downs (pull-ups) are equivalent to a few kOhms resistance, but are more accurately modeled as 
a 40uA current drain (source). 
2. Weak pull-ups can be thought of 1M Ohm connections to VDD, but are more accurately modeled as a -1uA 
current source. 
3. Pin 6 (VDD) is used for power supply of BT module. To fill the standard of “Supply voltage ripple and spike 
noise”, the capacitor, which has the capacity of 2.2uF or more, should be put in the terminal VDD outside as 
a bypass capacitor. 
Control No. 
HD-BA-A071063                 (1/1)  
Control name 
Pin Layout 

24-Aug.-2007  Ver.0.1 
  TAIYO YUDEN Confidential 
& Tentative  
TAIYO YUDEN                         39/40 
EYSMJCS 
FCC Regulatory Information  
Canada Regulatory Information 
R&TTE Directive Information  
Caution 
Please note that this users manual should not be provided to end-users. 
CAUTION: To maintain compliance with FCC’s RF exposure guidelines, use only the supplied antenna. 
Unauthorized antenna, modification, or attachments could damage the transmitter and may violate FCC 
regulations. 
This device complies with Part 15 of the FCC Rules. Operation is subject to the following two conditions: 
(1) This device may not cause harmful interference. 
(2) This device must accept any interference received, including interference that may Cause undesired 
operation. 
Operation is subject to the following two conditions:   
(1) this device may not cause interference, and   
(2) this device must accept any interference, including interference that may cause undesired operation of 
the device. 
L'utilisation de ce dispositif est autorisée seulement aux conditions suivantes :   
(1) il ne doit pas produire de brouillage et   
(2) l'utilisateur du dispositif doit être prêt à accepter tout brouillage radioélectrique reçu, même si ce 
brouillage est susceptible de compromettre le fonctionnement du dispositif. 
Hereby Taiyo Yuden Co., Ltd., declares that this Complete Class2 Bluetooth Module (Model No.: 
EYSMJCS) is in compliance with the essential requirements and other relevant provisions of Directive 
1999/5/EC  

24-Aug.-2007  Ver.0.1 
  TAIYO YUDEN Confidential 
& Tentative  
TAIYO YUDEN                         40/40 
EYSMJCS 
Notice 
At the use of our Module, following is required to be shown under the responsibility of the 
manufacture who integrates it into their device. 
The following sentence has to be displayed on the outside of the device in which the module is installed: 
"Contains Transmitter Module FCC ID: RYYEYSMJCS ", or "Contains IC: 4389B-EYSMJCS "  
FCC Regulatory information 
CAUTION: To maintain compliance with FCC’s RF exposure guidelines, use only the supplied antenna. 
Unauthorized antenna, modification, or attachments could damage the transmitter and may violate FCC 
regulations. 
This device complies with Part 15 of the FCC Rules. Operation is subject to the following two conditions: 
(1) This device may not cause harmful interference. 
(2) This device must accept any interference received, including interference that may Cause undesired 
operation. 
Canada Regulatory information 
Operation is subject to the following two conditions:   
(3) this device may not cause interference, and   
(4) this device must accept any interference, including interference that may cause undesired operation of 
the device. 
L'utilisation de ce dispositif est autorisée seulement aux conditions suivantes :   
(3) il ne doit pas produire de brouillage et   
l'utilisateur du dispositif doit être prêt à accepter tout brouillage radioélectrique reçu, même si ce brouillage 
est susceptible de compromettre le fonctionnement du dispositif. 
R&TTE Directive information 
Hereby [Name of manufacture(*)], declares that this [type of equipment(*)] is in compliance with the 
essential requirements and other relevant provisions of Directive 1999/5/EC 
(*) Note: Please write in your company name and type of equipment into [ ].