TAIYO YUDEN EYTF3CSFT Bluetooth Module User Manual 02 User s Manual 060116
Taiyo Yuden Co., Ltd. Bluetooth Module 02 User s Manual 060116
Contents
User Manual

16-Jan.-2006 Ver.1.5
TAIYO YUDEN Confidential
& Tentative
1/44
TAIYO YUDEN
EYTF3CSFT
Bluetooth® Module
EYTF3CSFT (RF+Baseband (Class 2) USB)
Data Report
The Bluetooth® word mark and logos are owned by the Bluetooth SIG, Inc. and any use of such marks
by TAIYO YUDEN CO., LTD. is under license.
In case you adopt this module and design some appliance, please
ask for the latest specifications from the local sales office.

16-Jan.-2006 Ver.1.5
TAIYO YUDEN Confidential
& Tentative
2/44
TAIYO YUDEN
EYTF3CSFT
Document constituent list
Control name Control No. Document Page
General Items HD-AG-A041081 1/3 - 3/3
Absolute maximum ratings HD-AM-A041081 1/1
Electrical characteristics HD-AE-A041081 1/3- 3/3
Electrical characteristics HD-AE-B041081 1/2 – 2/2
Electrical characteristics HD-AE-C041081 1/13 - 13/13
Electrical characteristics HD-AE-D041081 1/10 – 10/10
Circuit schematic HD-MC-A041081 1/1
Outline / Appearance HD-AD-A041081 1/4 - 4/4
Outline / Appearance HD-AD-B041081 1/1
Pin Layout HD-BA-A041081 1/3 – 3/3
Rev. record
1-Jul.-2004> Ver.0.5 Draft
20-Aug.-2004> Ver.0.6 Up-Date
30-Aug.-2004> Ver.0.9 Up-Date
5-Oct.-2004> Ver.1.0 Released
24-Nov.-2004> Ver.1.1 Up-Date
1-Dec.-2004> Ver.1.2 Up-Date
1-Apr.-2005> Ver.1.3 Up-Date
17-May.-2005> Ver.1.4 Up-Date
16-Jan.-2006> Ver.1.5 Up-Date

16-Jan.-2006 Ver.1.5
TAIYO YUDEN Confidential
& Tentative
3/44
TAIYO YUDEN
EYTF3CSFT
Control No.
HD-AG-A041081 (1/3)
Control name
General Items
Scope
This specification (“Specification”) applies to the hybrid IC “EYTF3CSTT” for use Bluetooth® module
(“Product”) manufacture by TAIYO YUDEN Co., Ltd. (“TAIYO YUDEN”)
1. Part Number: EYTF3CSTT (USB I/F Support)
Digit3: Customer Code ex) T: TAIYO YUDEN Standard
Digit8: Software Code ex) T: TAIYO YUDEN Standard
Digit9: Hardware Code ex) T: TAIYO YUDEN Standard
*Part number may be modified for mass production or other cases.
Please see “m” for more information.
2. Function: Radio frequency transfer Module (power class 2). Bluetooth® standard Ver 2.0+EDR conformity
3. Application: Note PC, PDA
4. Structure: Hybrid IC loaded with silicon monolithic semiconductor
5. Outline: Connector Type
6. Marking: TBD
7. Features:
-Bluetooth® 2.0+EDR conformity
-USB Interface
-Point-to-Multipoint (7 Slaves)
-Encryption
-Hold, Sniff and Park Mode
-Supported Link Type: ACL (Not support Voice Over HCI)
-AFH&Co-existence
-EDR(Enhanced Data Rate)
8. Packing:
Packaging method: Tray & aluminum moisture barrier bag
Packaging unit: 40 pieces/tray
Material of tray: PPE (Heat proof 135deg)
Tray Specification: JEDEC STD No. 95-1 Section 10 Revision C
9. Terminal: Data input-output (20pin FPC/FFC Connector)
RF input-output (Antenna Connector)
10. Mount: Mounted with M2 screw
11. Notes:
a. Any question arising from this Specification shall be solved through mutual discussion by the parties
hereof.
b. This Product is not designed for radiation durable and should not be used under the circumstance of
radiation.
c. The operating conditions of this Product are as shown in this Specification. Please note that TAIYO
YUDEN shall not be liable for a failure and/or abnormality which is caused by use under the conditions
other than the operating conditions hereof.

16-Jan.-2006 Ver.1.5
TAIYO YUDEN Confidential
& Tentative
4/44
TAIYO YUDEN
EYTF3CSFT
Control No.
HD-AG-A041081 (2/3)
Control name
General Items
d. This Product mentioned in this Specification is manufactured for use in Note PCs, PDAs and Cellular
Phones. Before using this Product in any special equipment (such as medical equipment, space equipment,
air craft, disaster prevention equipment), where higher safety and reliability are duly required, the
applicability and suitability of this Product must be fully evaluated by the customer at its sole risk to
ensure correct and safety operation of those special equipments. Also, evaluation of the safety function of
this Product even for use in general electronics equipment shall be thoroughly made and when necessary,
a protective circuit shall be added in design stage, all at the customer’s sole risk.
e. TAIYO YUDEN warrants only that this Product is in conformity with this Specification for one year after
purchase and shall in no event give any other warranty.
f. The warranty period shall be one year.
g. Communication between this Product and others might not be established nor maintained depending upon
radio environment or operating conditions of this Product and other Bluetooth® products.
h. This Product is designed for use in products which comply with Bluetooth® Specifications (ver 2.0+EDR)
(“Bluetooth Specifications”). TAIYO YUDEN disclaims and is not responsible for any liability
concerning infringement by this Product under any intellectual property right owned by third party in case
the customer uses this Product in any product which does not comply with Bluetooth Specifications (the
“non-complying products”). Furthermore, TAIYO YUDEN warrants only that this Product complies with
this Specification and does not grant any other warranty including warranty for application of the
non-complying products.
i. TAIYO YUDEN dose not render updating or upgrading service for the firmware in the Module.
j. In order to take tests for getting the certification of each country’s Radio Law with a device incorporating
this module, it is necessary to make the software in Host to put the module into test condition. Please
contact TAIYO YUDEN for farther details.
k. Please evaluate adequately our module incorporated to your products before mass production.
l. This Product operates in the unlicensed ISM band at 2.4GHz. In case this Product is used around the other
wireless devices which operate in same frequency band of this Product, there is a possibility that
interference occurs between this Product and such other devices. If such interference occurs, please stop
the operation of other devices or relocate this Product before using this Product or do not use this
Product around the other wireless devices.
m. Part Number Modification Notice (Bluetooth® Modules)
Part numbers for sample modules or part numbers you see in this Specification are TAIYO YUDEN
standard part numbers. In case of modification made to any modules, to meet requested specifics, the part
number will carry a different part number, due to forfeit originality. Additionally, part numbers may be
modified based on mass production stage, Bluetooth® logo Qualification stage, or other related stages.
Please contact TAIYO YUDEN to confirm whether your part number needs to be modified.
Please see the following examples for cases that part numbers are modified:
- for specific firmware version (our standard item firmware will be upgraded occasionally)
- for specific BD address (our standard item BD address is owned by TAIYO YUDEN )
- for different baud rate (our standard is 115.2kbps and partly1Mbps)
- for specific USB ID (our standard item USB ID is owned by TAIYO YUDEN or chip manufacture)
- for other related cases (specific or different setting, form, sizes, or display etc..)
In case you have applied for Bluetooth® Qualification with our standard part number without previous
notice to TAIYO YUDEN, we shall not be responsible for any expense that will be required to change its
name/number.

16-Jan.-2006 Ver.1.5
TAIYO YUDEN Confidential
& Tentative
5/44
TAIYO YUDEN
EYTF3CSFT
Control No.
HD-AG-A041081 (3/3)
Control name
General Items
n. Ability of lead free mounting at customer's assembly (Heat resistance of this Product) :Yes
Containment of hazardous substance in this Product
*Pb (Lead) : Non use
*Additional RoHS regulation substance (Cd.Hg.Cr+6.PBB.PBDE): Non use
p. In addition when this Product is used under environmental conditions such as over voltage which are not
guaranteed, it may be destroyed in short mode. To ensure the security of customer’s product, please add an
extra fuse or/and a protection circuit for over voltage.
q. This device has been designed to operate with the antennas listed below, and having a maximum gain of
3.27 dB. Antennas not included in this list or having a gain greater than 3.27 dB are strictly prohibited for
use with this device. The required antenna impedance is 50 ohms.
・CP228560-X1 /CP268976-01 /CP115428-01
r. To reduce potential radio interference to other users, the antenna type and its gain should be so chosen that
the equivalent isotropically radiated power (e.i.r.p.) is not more than that permitted for successful
communication.
This module is still under development, thus specifications do not guarantee both the quality and
reliability at the time of shipment. Since the specifications and mass production of the module are not
confirmed either, the contents of the technical notes are subject to change without any prior notice.

16-Jan.-2006 Ver.1.5
TAIYO YUDEN Confidential
& Tentative
6/44
TAIYO YUDEN
EYTF3CSFT
Control No.
HD-AM-A041081 (1/1) Control name
Absolute maximum ratings
Absolute maximum ratings
Rating
Item Symbol
Min. Typ. Max. Unit Remark
Supply voltage VDD_3.3V -0.3 3.6 V
Input voltage Vin -0.3 VDD_3.3V+0.3 V I/O terminals
without USB
interface
Recommendation operating range
Rating
Item Symbol
Min. Typ. Max. Unit Remark
Supply voltage VDD_3.3V 3.15 3.3 3.45 V
Supply voltage ripple
and spike noise VDD_rn 30 mVp-p
Operation temperature
range Topr 0 25 70 Degrees C
Humidity=40%RH
Note 1
Storage temperature
range Tstg -30 25 85 Degrees C
Humidity=40%RH
Note 2
Note:
1. Operation temperature range is set to satisfy products electrical characteristics for a short period of time.
Refer reliability condition to check the product life cycle if you use this module for a long period of time
in the condition other than the Typ. standard.
2. Storage temperature range is the condition for transportation and storage in temporary.

16-Jan.-2006 Ver.1.5
TAIYO YUDEN Confidential
& Tentative
7/44
TAIYO YUDEN
EYTF3CSFT
Control No.
HD-AE-A041081 (1/3) Control name
Electrical characteristics
Electrical characteristic
DC Specifications
The Specification applies for Topr.= 25 degrees C, VDD_3.3V=3.3V
No. Parameter Condition Symbol Min. Typ. Max. Unit Remark
1 Operating Voltage 1 VDD_3.3V 3.15 3.3 3.45 V
2 Input Low Voltage1 /RESET, PIO_X VIL1 -0.3 0.8 V
3 Input Low Voltage2 USB_D+, USB_D- VIL2 - 0.8 V
4 Input High Voltage1 /RESET, PIO_X VIH1 0.7xVDD
_3.3V VDD_3.3V
+0.3 V
5 Input High Voltage2 USB_D+, USB_D- VIH2 2.0 - V
6 Output Low Voltage1 USB_D+, USB_D- VOL1 - 0.3 V
7 Output Low Voltage2 PIO_X VOL2 - 0.4 V IOL=4mA
8 Output High Voltage1 USB_D+, USB_D- VOH1 2.8 - V
9 Output High voltage2 PIO_X VOH2 VDD_3.3V
-0.4 - V
IOH =-4mA
10 Peak current Continuous Rx Iccp1 61 180 mA Note3,4
11 Average current1 Sniff mode (Slave only) Icca1 15 - mA Note 1,3,4
12 Average current2 Standby mode Icca2 9 - mA Note3,4
13 Average current3 Send DM1packet (Master) Icca3 46 - mA Note3,4
14 Average current4 Receive DM1packet (Slave) Icca4 45 - mA Note3,4
15 Average current5 Hold mode (Slave only) Icca5 12 - mA Note3,4
16 Average current6 Park mode (Slave only) Icca6 13 - mA Note 2,3,4
Notes:
1. Sniff mode parameter. Max interval 0050h
Min interval 0010h
Attempt 0005h
Timeout 0005h
2. Park mode parameter. Max interval 0100h
Min interval 0010h
3. The consumption current might fluctuate with the condition of radio communication, host performance
and test circuit.
4. The value may fluctuate several [mA] depending on Firmware version.

16-Jan.-2006 Ver.1.5
TAIYO YUDEN Confidential
& Tentative
8/44
TAIYO YUDEN
EYTF3CSFT
Control No.
HD-AE-A041081 (2/3) Control name
Electrical characteristics
AC Specifications
The Specification applies for Topr.= 25 degrees C, VDD_3.3V=3.3V
No. Parameter Condition Symbol Min Typ Max Unit
Remark
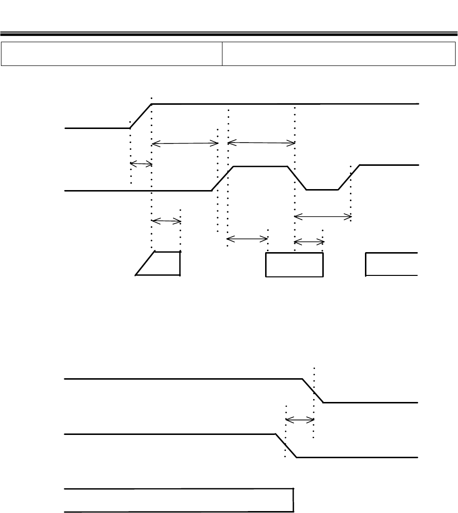
1 VDD_3.3V Rise Time from 0V to
3.15V t1 2 ms
2 VDD_3.3V= 3.15V to /RESET
High t2 10 ms
Note 1.2
3 /RESET High to Module Ready t3 70 3000 ms Note 4, 5
4 /RESET Pulse Width t4 6 ms
5 Power on to stable condition t5 2 ms
Note 3
6 /RESET Low to VDD_3.3V Off t6 0 ms
7 /RESET High to /RESET Low t7 3000 ms
Note 4, 5
8 /RESET Low to USB_I/F High-Z t8 0 10 ms
Notes:
1. This module has an internal FROM and a function to erase/sort unnecessary data if certain HCI commands
are issued and consume more than a certain level of free space in the FROM. This operation occurs at every
module initialization (power-on).
If supply voltage becomes non-defined states during initialization or writing in FROM, data in FROM
might be destroyed. If the data in FROM is destroyed, module will not work correctly. Therefore please be
sure to stabilize power source before RESET release.
In addition please design module peripheral circuits to avoid temporary blackout of power source during
operation.
Please refer HD-AE-C 041081 for HCI command which rewrites FROM data.
2. Input /RESET signal of 10ms and more in condition of VDD_3.3V at over 3.15V.
3. During t5 input or output is unstable and this condition occurs at the following pins.
(PIO_X, USB_DP, USB_DM)
This unstable condition of t8 continues until the internal power of 1.8V reaches its steady state after VDD
supply. After that, it takes some time to discharge when the unstable condition of PIO pin is output high.
Discharged time changes depending on the outside load. Please pull-down PIO pin with a 4.7k ohm
resistor to reduce the discharged time.
4. Some of User Settings are stored in FROM writable memory area and FROM free space is controlled by
time required for Defrag will vary depending on the environment. Please conduct enough verification for
the time required for the customer’s product under customer’s environment before use.
5. It may change due to the firmware version.

16-Jan.-2006 Ver.1.5
TAIYO YUDEN Confidential
& Tentative
9/44
TAIYO YUDEN
EYTF3CSFT
Control No.
HD-AE-A041081 (3/3) Control name
Electrical characteristics
Timing Diagram for Power Up Sequence
VDD_3.3V
/RESET
USB_I/F
t1
t2
t3
t4
t5
t7
t8
High-Z High-Z
Timing Diagram for Power Down Sequence
VDD_3.3V
/RESET
USB_I/F
t6

16-Jan.-2006 Ver.1.5
TAIYO YUDEN Confidential
& Tentative
10/44
TAIYO YUDEN
EYTF3CSFT
Control No.
HD-AE-B041081 (1/2) Control name
Electrical characteristics
RF Specifications at Basic Rate
The Specification applies for Ta=25 degrees C, VDD_3.3V=3.3V
No. Parameter Condition Symbol Min Typ Max Unit Remark
1 Frequency band FREQ 2400 2483.5 MHz
2 Tx power PO -6 0 +4 dBm
3 Modulation
characteristics 1 dF1: F0(11110000) M1 140 175 kHz
4 Modulation
characteristics 2 dF2: AA(10101010) M4 115 kHz
5 Modulation
characteristics 3 dF2/dF1 MC 0.8
6 In-
b
and spurious
emission 2 2MHz(|M-N|=2) ISE1 -20 dBm
7 In-
b
and spurious
emission 3 3MHz or greater
(|M-N|>=3) ISE2 -40 dBm
8 Initial Carrier
Frequency ICF -75 +75 kHz
9 Frequency Drift 1 DH1 FD1 -25 +25 kHz
10 Frequency Drift 2 DH3,DH5 FD2 -40 +40 kHz
11 Drift rate DH1,DH3,DH5 DR 400 Hz/us
12 C/I co-channel CIC 11 dB -60dBm
13 C/I 1MHz CI1 0 dB -60dBm
14 C/I 2MHz CI2 -30 dB -60dBm
15 C/I >= 3MHz CI3 -40 dB -67dBm
16 C/I Image CI4 -9 dB -3MHz
offset
-67dBm
17 C/I Image +/- 1MHz CI5 -20 dB -67dBm
18 Out-of-Band
Blocking 1 30MHz to 2000MHz
f=2460MHz OBB1 -10 dBm
BER<=0.1
%
19 Out-of-Band
Blocking 2 2000 to 2399MHz
f=2460MHz OBB2 -27 dBm
BER<=0.1
%
20 Out-of-Band
Blocking 3 2484 to 3000MHz
f=2460MHz OBB3 -27 dBm
BER<=0.1
%
21 Out-of-Band
Blocking 4
3000MHz to
12.75GHz
f=2460MHz OBB4 -10 dBm
BER<=0.1
%
22 Maximum Input
Level MAXP -20 dBm
BER<=0.1
%
23 20dB Bandwidth B20 1 MHz
24 Sensitivity-single DH1 SEN1 -70 dBm BER<=0.1
%
25 Sensitivity-multi DH3,DH5 SEN2 -70 dBm BER<=0.1
%

16-Jan.-2006 Ver.1.5
TAIYO YUDEN Confidential
& Tentative
11/44
TAIYO YUDEN
EYTF3CSFT
Control No.
HD-AE-B041081 (2/2) Control name
Electrical characteristics
RF Specifications at EDR
The Specification applies for Ta=25 degrees C, VDD_3.3V =3.3V
No. Parameter Condition Symbol Min Typ Max Unit Remark
1 RMS DEVM 1 Pai/4DQPSK RDE1 0.20
2 RMS DEVM 2 8DPSK RDE2 0.13
3 Peak DEVM 1 Pai/4DQPSK PDE1 0.35
4 Peak DEVM 2 8DPSK PDE2 0.25
5 99% DEVM 1 Pai/4DQPSK D991 0.30
6 99% DEVM 2 8DPSK D992 0.20
7 EDR In-band spurious
emission 1 |M-N|=1 EISE1 26 dB
8 EDR In-band spurious
emission 2 |M-N|=2 EISE2 -20 dBm
9 EDR In-band spurious
emission 3 |M-N|=3 EISE3 -40 dBm
10 EDR Initial Carrier
Frequency EICF -75 +75 kHz
11 EDR Drift ED -10 +10 kHz
12 Relative transmit
power PDPSK RTP
PGFSK
-4 PGFSK
+1 dB
13 Actual Sensitivity
Level 2-DH5(3-DH5)
16000000bit ESEN -70 dBm BER= 10-4
14 BER Floor
Performance 2-DH5(3-DH5)
160000000bit FSEN -60 dBm BER= 10-5
15 C/I co-channel 2-DH5 2CIC 13 dB -60dBm
16 C/I 1MHz 2-DH5 2CI1 0 dB -60dBm
17 C/I 2MHz 2-DH5 2CI2 -30 dB -60dBm
18 C/I >= 3MHz 2-DH5 2CI3 -40 dB -67dBm
19 C/I Image 2-DH5 2CI4 -7 dB -67dBm
-3MHz
offset
20 C/I Image +/- 1MHz 2-DH5 2CI5 -20 dB -67dBm
21 C/I co-channel 3-DH5 3CIC 21 dB -60dBm
22 C/I 1MHz 3-DH5 3CI1 5 dB -60dBm
23 C/I 2MHz 3-DH5 3CI2 -25 dB -60dBm
24 C/I >= 3MHz 3-DH5 3CI3 -33 dB -67dBm
25 C/I Image 3-DH5 3CI4 0 dB -67dBm
-3MHz
offset
26 C/I Image +/- 1MHz 3-DH5 3CI5 -13 dB -67dBm
27 Maximum Input Level 2-DH5(3-DH5) EMAX
P -20 dBm
Note:
Bluetooth® standard Ver 2.0+EDR conformity

16-Jan.-2006 Ver.1.5
TAIYO YUDEN Confidential
& Tentative
12/44
TAIYO YUDEN
EYTF3CSFT
Control No.
HD-AE-C041081 (1/13) Control name
Electrical characteristics
Supported HCI Commands / HCI Events
The Bluetooth® functions of this module is as written in the attached PICS. Depending on
firmware version Upgrade, the Bluetooth® functions are subject to change without notice.
HCI COMMAND LIST Firmware Version19.2 (Build1915)
Command Description OpCode
Group
(Hex) Command
(Hex) Parameters Returns Status Notes
LINK CONTROL
Inquiry
LAP
Inquiry Length
HCI _Inquiry 0x0401 1 1
Num Responses
Yes
HCI _ Inquiry_ Cancel 0x0402 1 2 Status Yes
Max Period Length
Min Period Length
LAP
Inquiry Length
HCI_ Periodic_ Inquiry _Mode 0x0403 1 3
Num Responses
Status Yes
HCI _Exit _Periodic _Inquiry _Mode 0x0404 1 4 Status Yes
Connection Management
BD ADDR
Packet Type
Page Scan Repetition Mode
Page Scan Mode
Clock Offset
HCI _Create_ Connection 0x0405 1 5
Allow Role Switch
Yes a,b
Connection Handle
HCI _Disconnect 0x0406 1 6 Reason Yes b
SCO Handle
HCI _Add _SCO _Connection 0x0407 1 7 Packet Type Yes
b,c,
d,j
Status
HCI _Create _Connection _Cancel 0x0408 1 8 BD ADDR BD_ADDR Yes l
BD ADDR
HCI _Accept _Connection _Request 0x0409 1 9 Role Yes
HCI _Reject _Connection _Request 0x040A 1 A BD ADDR Yes
Connection Handle HCI _Change _Connection _Packet
_Type 0x040F 1 F Packet Type Yes
Connection_Handle
Transmit_Bandwidth
Receive_Bandwidth
Max_Latency
Voice_Setting
Retransmission_Effort
HCI _Setup _Synchronous
_Connection 0x0428 1 28
Packet_Type
Yes l,m,o
BD ADDR
Transmit_Bandwidth
Receive_Bandwidth
Max_Latency
Content Format
Retransmission_Effort
HCI _Accept _Synchronous
_Connection _Request 0x0429 1 29
Packet_Type
Yes l,m,o
BD ADDR HCI _Reject _Synchronous
_Connection _Request 0x042A 1 2A Reason Yes l,m,o

16-Jan.-2006 Ver.1.5
TAIYO YUDEN Confidential
& Tentative
13/44
TAIYO YUDEN
EYTF3CSFT
Control No.
HD-AE-C041081 (2/13) Control name
Electrical characteristics
Authentication / Pairing
BD ADDR Status
HCI _Link _Key _Request _Reply 0x040B 1 B Link Key BD ADDR Yes
Status HCI _Link _Key _Request
_Negative _Reply 0x040C 1 C BD ADDR BD ADDR Yes
BD ADDR Status
PIN Code Length BD ADDR
HCI _PIN _Code _Request _Reply 0x040D 1 D
PIN Code
Yes
Status HCI _PIN _Code _Request
_Negative _Reply 0x040E 1 E BD ADDR BD ADDR Yes
HCI _Authentication _Requested 0x0411 1 11 Connection Handle Yes
HCI _Change _Connection _Link
_Key 0x0415 1 15 Connection Handle Yes
Encryption
Connection Handle
HCI _Set _Connection _Encryption 0x0413 1 13 Encryption Enable Yes
HCI _Master _Link _Key 0x0417 1 17 Key Flag Yes
Remote Information
BD ADDR
Page Scan Repetition Mode
Page Scan Mode
HCI _Remote _Name_ Request 0x0419 1 19
Clock Offset
Yes
Status HCI _Remote _Name _Request
_Cancel 0x041A 1 1A BD_ADDR BD_ADDR Yes l
HCI _Read _Remote _Supported
_Features 0x041B 1 1B Connection Handle Yes
Connection Handle HCI _Read _Remote _Extended
_Features 0x041C 1 1C Page_Number Yes l
HCI _Read _Remote _Version
_Information 0x041D 1 1D Connection Handle Yes
HCI _Read _Clock _Offset 0x041F 1 1F Connection Handle Yes
Status
Connection Handle
LMP_Handle
HCI _Read _LMP _Handle 0x0420 1 20 Connection Handle
Reseved
Yes l

16-Jan.-2006 Ver.1.5
TAIYO YUDEN Confidential
& Tentative
14/44
TAIYO YUDEN
EYTF3CSFT
Control No.
HD-AE-C041081 (3/13) Control name
Electrical characteristics
LINK POLICY
Connection Handle
Hold Mode Max Interval
HCI _Hold _Mode 0x0801 2 1
Hold Mode Min Internal
Yes
Connection Handle
Sniff Mode Max Interval
Sniff Mode Min Interval
Sniff Attempt
HCI _Sniff _Mode 0x0803 2 3
Sniff Timeout
Yes
HCI _Exit _Sniff _Mode 0x0804 2 4 Connection Handle Yes
Connection Handle
Beacon Max Interval
HCI _Park _State 0x0805 2 5
Beacon Min Interval
Yes k
HCI _Exit _Park _State 0x0806 2 6 Connection Handle Yes k
Connection Handle
Flags
Service Type
Token Rate
Peak Bandwidth
Latency
HIC _QoS _Setup 0x0807 2 7
Delay Variation
Yes e,m
Status
Connection Handle
HCI _Role _Discovery 0x0809 2 9 Connection Handle
Current Role
Yes
BD ADDR
HCI _Switch _Role 0x080B 2 B Role Yes
States
Connection Handle
HCI _Read _Link _Policy _Settings 0x080C 2 C Connection Handle
Link Policy Settings
Yes
Connection Handle States
HCI _Write _Link _Policy _Settings 0x080D 2 D Link Policy settings Connection Handle Yes
Status
HCI _Read _Default _Link _Policy
_Settings 0x080E 2 E Default Link Policy
Settings
Yes l
HCI _Write _Default _Link _Policy
_Settings 0x080F 2 F Default Link Policy
Settings Status Yes l
Connection Handle
Flags
Flow direction
Service Type
Token Rate
Token Bucket Size
Peak Bandwidth
HCI _Flow _Specification 0x0810 2 10
Access Latency
No l,m

16-Jan.-2006 Ver.1.5
TAIYO YUDEN Confidential
& Tentative
15/44
TAIYO YUDEN
EYTF3CSFT
Control No.
HD-AE-C041081 (4/13) Control name
Electrical characteristics
HIST CONTROLLER & BASEBAND
HCI _Set _Event _Mask 0x0C01 3 1 Event Mask States Yes
HCI _Reset 0x0C03 3 3 States Yes
Filter Type
Filter Condition Type
HCI _Set _Event _Filter 0x0C05 3 5
Condition
States Yes
States
HCI _Flush 0x0C08 3 8 Connection Handle Connection Handle Yes
States
HCI _Read _PIN _Type 0x0C09 3 9 PIN Type Yes
HCI _Write _PIN _Type 0x0C0A 3 A PIN Type States Yes
HCI _Create _New _Unit _Key 0x0C0B 3 B States Yes
BD ADDR States
Max Num Keys
HCI _Read _Stored _Link _Key 0x0C0D 3 D Read All Flag Num Keys Read
Yes
Num Keys To Write States
BD ADDR [I]
HCI _Write _Stored _Link _Key 0x0C11 3 11
Link Key [I] Num Keys Written Yes n
BD ADDR States
HCI _Delete _Stored _Link _Key 0x0C12 3 12 Delete All Flag Num Keys Deleted Yes n
HCI _Write _Local _Name 0x0C13 3 13 Local Name States Yes f,k
States
HCI _Read _Local _Name 0x0C14 3 14 Local Name Yes
States HCI _Read _Connection _Accept
_Timeout 0x0C15 3 15 Conn Accept Timeout Yes
HCI _Write _Connection _Accept
_Timeout 0x0C16 3 16 Conn Accept Timeout States Yes
States
HCI _Read _Page _Timeout 0x0C17 3 17 Page Timeout Yes
HCI _Write _Page _Timeout 0x0C18 3 18 Page Timeout States Yes
States
HCI _Read _Scan _Enable 0x0C19 3 19 Scan Enable Yes
HCI _Write _Scan _Enable 0x0C1A 3 1A Scan Enable States Yes
States
Page Scan Interval
HCI _Read _Page _Scan _Activity 0x0C1B 3 1B
Page Scan Window
Yes
Page Scan Interval
HCI _Write _Page _Scan _Activity 0x0C1C 3 1C Page Scan Window States Yes
States
Inquiry Scan Interval
HCI _Read _Inquiry _Scan _Activity 0x0C1D 3 1D
Inquiry Scan Window
Yes
Inquiry Scan Interval
HCI _Write _Inquiry _Scan _Activity 0x0C1E 3 1E Inquiry Scan Window States Yes
States
HCI _Read _Authentication _Enable 0x0C1F 3 1F Authentication Enable Yes
HCI _Write _Authentication _Enable 0x0C20 3 20 Authentication Enable States Yes
States
HCI _Read _Encryption _Mode 0x0C21 3 21 Encryption Mode Yes
HCI _Write _Encryption _Mode 0x0C22 3 22 Encryption Mode States Yes
States
HCI _Read _Class _of _Device 0x0C23 3 23 Class of Device Yes
HCI _Write _Class _of _Device 0x0C24 3 24 Class of Device States Yes
States
HCI _Read _Voice _Setting 0x0C25 3 25 Voice Setting Yes
HCI _Write _Voice _Setting 0x0C26 3 26 Voice Channel setting States Yes

16-Jan.-2006 Ver.1.5
TAIYO YUDEN Confidential
& Tentative
16/44
TAIYO YUDEN
EYTF3CSFT
Control No.
HD-AE-C041081 (5/13) Control name
Electrical characteristics
States
Connection Handle
HCI _Read _Automatic _Flush
_Timeout 0x0C27 3 27 Connection Handle
Flush Timeout
Yes
Connection Handle States
HCI _Write _Automatic _Flush_
Timeout 0x0C28 3 28 Flash Timeout Connection Handle Yes
HCI _Read _Num _Broadcast_
Retransmission 0x0C29 3 29 States Yes
HCI _Write _Num _Broadcast_
Retransmission 0x0C2A 3 2A Num Broadcast
Retransmission States Yes
States
HCI _Read _Hold _Mode _Activity 0x0C2B 3 2B Hold Mode Activity Yes
HCI _Write _Hold _Mode _Activity 0x0C2C 3 2C Hold Mode Activity States Yes
Connection Handle States
Connection Handle
HCI _Read _Transmit _Power
_Level 0x0C2D 3 2D Type Power Level
Yes
States
HCI _Read _Synchronous _Flow
_Control _Enable 0x0C2E 3 2E Synchronous Flow
Control Enable
No c,d,k
HCI _Write _ Synchronous _Flow
_Control _Enable 0x0C2F 3 2F Synchronous Flow
Control Enable States No c,d,k
HCI _Set _Controller _To _Host
_Flow _Control 0x0C31 3 31 Flow Control Enable States Yes k
Host ACL Data Packet
Length
Host SCO Data Packet
Length
Host Total Num ACL Data
Packets
HCI _Host _Buffer _Size 0x0C33 3 33
Host Total Num SCO Data
Packets
States Yes
Number of Handles
Connection handle [I]
HCI _Host _Number _Of
_Completed _Packets 0x0C35 3 35 Host Num of Completed
Packets [I]
Yes
States
Connection Handle
HCI _Read _Link _Supervision
_Timeout 0x0C36 3 36 Connection Handle Link Supervision
Timeout
Yes
Connection Handle States
HCI _Write _Link _Supervision
_Timeout 0x0C37 3 37 Link Supervision Timeout Connection Handle Yes
States
HCI _Read _Number _Of _Support
_IAC 0x0C38 3 38 Num Support IAC Yes
States
Num Current IAC
HCI _Read _Current _IAC _LAP 0x0C39 3 39
IAC LAP [I]
Yes
Num Current IAC
HCI _Write _Current _IAC _LAP 0x0C3A 3 3A IAC LAP [I] States Yes
States HCI _Read _Page _Scan _Period
_Mode 0x0C3B 3 3B Page Scan Period Mode Yes
HCI _Write _Page _Scan _Period
_Mode 0x0C3C 3 3C Page Scan Period Mode States Yes
States
HCI _Read _Page _Scan _Mode 0x0C3D 3 3D Page Scan Mode Yes j
HCI _Write _Page _Scan _Mode 0x0C3E 3 3E Page Scan Mode States Yes h,j
HCI _Set _AFH _Host _Channel
_Classification 0x0C3F 3 3F AH Host Channel
Classification Status Yes l

16-Jan.-2006 Ver.1.5
TAIYO YUDEN Confidential
& Tentative
17/44
TAIYO YUDEN
EYTF3CSFT
Control No.
HD-AE-C041081 (6/13) Control name
Electrical characteristics
Status
HCI _Read _Inquiry _Scan _Type 0x0C42 3 42
Inquiry Scan Type Yes l
HCI _Write _Inquiry _Scan _Type 0x0C43 3 43 Inquiry Scan Type Status Yes l
Status
HCI _Read _Inquiry _Mode 0x0C44 3 44 Inquiry Mode Yes l
HCI _Write _Inquiry _Mode 0x0C45 3 45 Inquiry Mode Status Yes l
Status
HCI _Read _Page _Scan _Type 0x0C46 3 46 Page Scan Type Yes l
HCI _Write _Page _Scan _Type 0x0C47 3 47 Page Scan Type Status Yes l
Status
HCI _Read _AFH _Channel
_Assessment _Mode 0x0C48 3 48 AFH Channel
Assessment Mode
Yes l
HCI _Write _AFH _Channel
_Assessment _Mode 0x0C49 3 49 AFH Channel
Assessment Mode Status Yes l
INFORMATIONAL PARAMETERS
Status
HCI Version
HCI Revision
LMP Version
Manufacturer Name
HCI _Read _Local _Version _
Information 0x1001 4 1
LMP Subversion
Yes
Status
HCI _Read _Local _Supported
_Commands 0x1002 4 2 Supported Commands Yes l
Status HCI _Read _Local _Supported
_Features 0x1003 4 3 LMP_Features Yes
Status
Page number
Maximum Page Number
HCI _Read _Local _Extended
_Features 0x1004 4 4 Page number
Extended LMP Features
Yes l
Status
HC ACL Data Packet
Length
HC Synchronous Data
Packet Length
HC Total Num ACL
Data Packet
HCI _Read _Buffer _Size 0x1005 4 5
HC Total Num
Synchronous Data Packe
Yes
Status
HCI _Read _Country _Code 0x1007 4 7 Country Code Yes j
Status
HCI _Read _BD _ADDR 0x1009 4 9 BD ADDR Yes

16-Jan.-2006 Ver.1.5
TAIYO YUDEN Confidential
& Tentative
18/44
TAIYO YUDEN
EYTF3CSFT
Control No.
HD-AE-C041081 (7/13) Control name
Electrical characteristics
STAUS PARAMETERS
Status
Connection handle
HCI _Read _Failed _Contact
_Counter 0x1401 5 1 Connection Handle
Failed Contact Counter
Yes
Status HCI _Reset _Failed _Contact
_Counter 0x1402 5 2 Connection Handle Connection handle Yes
Status
Connection Handle
HCI _Read _Link _Quality 0x1403 5 3 Connection Handle
Link Quality
Yes k
Status
Connection Handle
HCI _Read _RSSI 0x1405 5 5 Connection Handle
RSSI
Yes
Status
Connection Handle
AFH Mode
HCI _Read _AFH _Channel _Map 0x1406 5 6 Connection Handle
AFH Channel Map
Yes l
Status
Which Clock Connection Handle
AFH Mode
HCI _Read _Clock 0x1407 5 7
Connection Handle AFH Channel Map
Yes l
TESTING
States
HCI _Read _Loopback _Mode 0x1801 6 1 Loopback Mode Yes
HCI _Write _Loopback _Mode 0x1802 6 2 Loopback Mode States Yes g,i
HCI _Enable _Device _Under _Test
_Mode 0x1803 6 3 States Yes

16-Jan.-2006 Ver.1.5
TAIYO YUDEN Confidential
& Tentative
19/44
TAIYO YUDEN
EYTF3CSFT
Control No.
HD-AE-C041081 (8/13) Control name
Electrical characteristics
Notes:
a) Up to seven connections: a slave of up to two masters, and/or a master of up to seven slave.
Some operations restricted or non-functional in a scatternet.
b) Chip resource limits constrain the rate at which ACL and SCO connections can be made and broken to
approximately
20 per 15 seconds. The time limit can be configured.
c) Up to three SCO links. Each SCO link can be routed over the chip’s PCM interface or over HCI/BCSP.
Preliminary Support for SCO over USB or H4 is in place, but testing has been light.
d) No HCI SCO Host Controller to Host flow control support.
No HCI SCO Host to Host Controller flow control support.
e) Limited support for “best effort” and “guaranteed” Qos only.
f) Initial device name taken from PS Keys, and so is maintained through a reset/reboot.
g) HCI Reset does not work if the device is in local loopback mode.
h) Optional Paging schemes not supported.
i) Remote ACL loopback sometimes deadlocks when the device’s flow control mechanisms assert to each other.
j) Bluetooth v1.1 specification command, deprecated in the v1.2 specification; support retained for backwards
compatibility.
k) Bluetooth v1.1 specification command, renamed in the v1.2 specification.
Park Mode ---> Park State
Exit Park Mode ---> Exit Park State
Set Host Controller To Host Flow Control ---> Set Controller To Host Flow Control
Change Local Name ---> Write Local Name
Read SCO Flow Control Enable ---> Read Synchronous Flow Control Enable
Write SCO Flow Control Enable ---> Write Synchronous Flow Control Enable
Get Link Quality ---> Read Link Quality
l) Command not in the Bluetooth v1.1 specification.
m) Underlying Flow_Specification functionality the same as for QoS_Setup.
n) Command which rewrites FROM in module
o) CVSD not available with 3EV3 or 3EV5 EDR packets.

16-Jan.-2006 Ver.1.5
TAIYO YUDEN Confidential
& Tentative
20/44
TAIYO YUDEN
EYTF3CSFT
Control No.
HD-AE-C041081 (9/13) Control name
Electrical characteristics
HCI EVENT LIST
Event Description OpCode Parameters Status Notes
Inquiry
Inquiry _Complete 0x01 Status Yes
Num Responses
BD ADDR [I]
Page Scan Repetition Mode [I]
Page Scan Period Mode [I]
Page Scan Mode [I]
Class of Device [I]
Inquiry _Result 0x02
Clock Offset [I]
Yes
Num Responses
BD ADDR [I]
Page Scan Repetition Mode [I]
Page Scan Period Mode [I]
Page Scan Mode [I]
Class of Device [I]
Clock Offset [I]
Inquiry _Result _with _RSSI 0x22
RSSI [I]
Yes b
Connection Management
Status
Connection Handle
BD ADDR
Link Type
Connection _Complete 0x03
Encryption Mode
Yes
BD ADDR
Class of Device
Connection _Request 0x04
Link Type
Yes
Status
Connection Handle
Disconnection _Complete 0x05
Reason
Yes
Status
Connection Handle
BD ADDR
Link Type
Transmission Interval
Retransmission Window
Rx Packet Length
Tx Packet Length
Synchronous _Connection _Complete 0x2C
Air Mode
Yes b
Status
Connection Handle
Transmission Interval
Retransmission Window
Rx Packet Length
Synchronous _Connection _Changed 0x2D
Tx Packet Length
Yes b

16-Jan.-2006 Ver.1.5
TAIYO YUDEN Confidential
& Tentative
21/44
TAIYO YUDEN
EYTF3CSFT
Control No.
HD-AE-C041081 (10/13) Control name
Electrical characteristics
Authentication / Pairing
Status
Authentication _Complete 0x06 Connection Handle Yes
Num Keys
BD ADDR [I]
Return _Link _Keys 0x15
Link Key [I]
Yes
PIN _Code _Request 0x16 BD ADDR Yes
Link _Key _Request 0x17 BD ADDR Yes
BD ADDR
Link _Key _Notification 0x18 Link Key Yes
Encryption
Status
Connection Handle
Encryption _Change 0x08
Encryption Enable
Yes
Status
Change _Connection _Link _Key _Complete 0x09 Connection Handle Yes
Status
Connection Handle
Master _Link _Key _Complete 0x0A
Key Flag
Yes
Remote Information
Status
BD ADDR
Remote _Name _Request _Complete 0x07
Remote Name
Yes
Status
Connection Handle
Read _Remote _Supported _Features _Complete 0x0B
LMP Features
Yes
Status
Connection Handle
LMP Version
Manufacture Name
Read _Remote _Version _Information _Complete 0x0C
LMP Subversion
Yes
Status
Connection Handle
Page Number
Maximum page number
Read _Remote _Extended _Features _Complete 0x23
Extended LMP Features
Yes b

16-Jan.-2006 Ver.1.5
TAIYO YUDEN Confidential
& Tentative
22/44
TAIYO YUDEN
EYTF3CSFT
Control No.
HD-AE-C041081 (11/13) Control name
Electrical characteristics
Link Policy
Status
Connection Handle
Flags
Service Type
Token Rate
Peak Bandwidth
Latency
QoS _Setup _Complete 0x0D
Delay Variation
Yes
Status
BD ADDR
Role _Change 0x12
New Role
Yes
Status
Connection Handle
Current Mode
Mode _Change 0x14
Interval
Yes
Status
Connection Handle
Flags
Flow direction
Service Type
Token Rate
Token Bucket Size
Peak Bandwidth
Flow _Specification _Complete 0x21
Access Latency
Yes b,c
General
Num HCI Command Packets
Command Opcode
Command _Complete 0x0E
Return Parameters
Yes
Status
Num HCI Command Packets
Command _Status 0x0F
Command Opcode
Yes
Hardware _Error 0x10 Hardware Code Yes
Number of Handles
Connection Handle [I]
Number _Of _Completed _Packets 0x13
HC Num HCI Data Packets [I]
Yes
Data _Buffer _Overflow 0x1A Link Type No a
Connection Handle
Max _Slots _Change 0x1B LMP Max Slots Yes
Status
Connection Handle
Read _Clock _Offset _Complete 0x1C
Clock Offset
Yes
Host Controller & Baseband
Flush _Occurred 0x11 Connection Handle Yes
Loopback _Command 0x19 HCI Command Packet Yes
Status
Connection Handle
Connection _Packet _Type _Change 0x1D
Packet Type
Yes
QoS _Violation 0x1E Connection Handle No
BD ADDR
Page _Scan _Mode _Change 0x1F Page Scan Mode No d
BD ADDR
Page _Scan _Repetition _Mode _Change 0x20 Page Scan Repetition Mode Yes

16-Jan.-2006 Ver.1.5
TAIYO YUDEN Confidential
& Tentative
23/44
TAIYO YUDEN
EYTF3CSFT
Control No.
HD-AE-C041081 (12/13) Control name
Electrical characteristics
Notes:
a) Significance and expected recovery procedure is ill defined.
b) Event not in the Bluetooth v1.1 specification.
c) Event provoked by local Flow Specification command, even through the command is not implemented.
d) Optional paging schemes not supported. Bluetooth v1.1 specification only.

16-Jan.-2006 Ver.1.5
TAIYO YUDEN Confidential
& Tentative
24/44
TAIYO YUDEN
EYTF3CSFT
Control No.
HD-AE-C041081 (13/13) Control name
Electrical characteristics
Module Stack
Note:
The protocol stack in the module is compliant with the Specification of the Bluetooth® System V2.0+EDR
HOST
USB I/F
USB HCI Host Transport
HCI Implementation
Link Manager
Link Controlle
r
Base Band
Radio
Bluetooth® Module

16-Jan.-2006 Ver.1.5
TAIYO YUDEN Confidential
& Tentative
25/44
TAIYO YUDEN
EYTF3CSFT
Control No.
HD-AE-D041081 (1/10) Control name
Electrical characteristics
PICS for Firmware Version19.2 (Build1915)
The Bluetooth® functions of this module are as below. Depending on firmware version upgrade,
the Bluetooth® functions are subject to change without notice.
SUMMARY
Table 2-1: Controller Core Specification
Item Specification Name Support
1 Core Spec Version 1.1, Adopted 5 Feb 2001 (Ver. 1.1) No
2 Core Spec Version 1.2, Adopted 5 Nov 2003 (Ver. 1.2) No
3 Core Spec Version 2.0, Adopted 4 Nov 2004 (Ver. 2.0) No
4 Core Spec Version 2.0 + EDR, Adopted 4 Nov 2004(Ver. 2.0 + EDR) Yes
Table 2-2: EDR Features
Prerequisite: 2-1/4 (Ver. 2.0 + EDR)
Item Feature Support
1 EDR for asynchronous transports (single slot) Yes
2 EDR for asynchronous transports (multi-slot) Yes
3 EDR for synchronous transports Yes
RF
RF Capabilities (based on PICS proforma for Radio):
Table A.1: RF Capabilities
Values
Item Capability Status Support
Allowed Supported
1 Power Class (1,2 or 3) M Yes 1 .. 3 2
2 Power Control C.1 Yes - -
3 1-slot packets supported M Yes - -
4 3-slot packets supported O Yes - -
5 5-slot packets supported O Yes - -
6 79 Channels M Yes - -
7 Support for GFSK modulation M Yes - -
8 Support for π/4-DQPSK modulation C.2 Yes - -
9 Support for 8DPSK modulation C.3 Yes - -
C.1: Mandatory to support if Power Class 1 is supported, optional to support if Power Class 2 or 3 is supported.
C.2: Mandatory if SUMMARY, 2-1/4 is claimed; Optional if SUMMARY, 2-1/3 is claimed; Excluded otherwise.
C.3: Mandatory if SUMMARY, 2-1/4 is claimed; Else Optional if (RF, 1/8 AND SUMMARY, 2-1/3) is claimed;
Excluded otherwise.

16-Jan.-2006 Ver.1.5
TAIYO YUDEN Confidential
& Tentative
26/44
TAIYO YUDEN
EYTF3CSFT
Control No.
HD-AE-D041081 (2/10) Control name
Electrical characteristics
Baseband
Baseband Capabilities (based on PICS proforma for Baseband)
Table B.1: Physical Channel
Item Capability Status Support
1 Support frequency band and 79 RF channels M Yes
2 Adaptive Frequency Hopping Kernel M Yes
Table B.1a: Modulation schemes
Item Capability Status Support
1 Basic Data Rate, 1 Mbps payload data rate M Yes
2 Enhanced Data Rate, 2 Mbps payload data rate C.1 Yes
3 Enhanced Data Rate, 3 Mbps payload data rate C.2 Yes
C.1: Mandatory if (SUMMARY, 2-1/4) is claimed; Optional if (SUMMARY, 2-1/3) is claimed; Excluded otherwise.
C.2: Mandatory if (SUMMARY, 2-1/4) is claimed; Optional if (BB, 1a/2 AND SUMMARY, 2-1/3) is claimed;
Excluded otherwise.
Table B.2: Link Types
Item Capability Status Support
1 Support of ACL link M Yes
2 Support of SCO link O Yes
3 Support of eSCO link O Yes
4 Support of Enhanced Data Rate ACL links C.1 Yes
5 Support of Enhanced Data Rate eSCO links C.2 Yes
C.1: Mandatory IF (SUMMARY, 2-2/1 OR SUMMARY, 2-2/2) is claimed;
ELSE Optional IF (SUMMARY, 2-1/3 OR SUMMARY, 2-1/4) is claimed; Excluded otherwise.
C.2: Mandatory IF SUMMARY, 2-2/3 is claimed; ELSE Optional IF (SUMMARY, 2-1/3 OR SUMMARY, 2-1/4) is claimed;
Excluded otherwise.
Table B.3: SCO Link Support
Prerequisite: B.2/2 (Support of SCO link)
Values
Item Capability Status Support
Allowed Supported
1 SCO links to same Slave C.1 Yes 1 .. 3 3
2 SCO links to different Slaves O Yes 1 .. 3 3
3 SCO links from same Master C.1 Yes 1.. 3 3
4 SCO links from different Masters O No 2 -
C.1: Mandatory to support at least 1 link.
Prerequisite: B.2/3 (Support of eSCO link)
Values
Item Capability Status Support
Allowed Supported
5 eSCO links to same Slave C.2 Yes (1 .. 6) 6
6 eSCO links to different Slaves O Yes (2 .. 5) 3
7 eSCO links from same Master C.2 Yes (1 .. 6) 6
8 eSCO links from different Masters O No (2 .. ) -
C.2: Mandatory to support at least 1 link.

16-Jan.-2006 Ver.1.5
TAIYO YUDEN Confidential
& Tentative
27/44
TAIYO YUDEN
EYTF3CSFT
Control No.
HD-AE-D041081 (3/10) Control name
Electrical characteristics
Table B.4: Common Packet Types
Item Capability Status Support
1 Support of ID packet type M Yes
2 Support of NULL packet type M Yes
3 Support of POLL packet type M Yes
4 Support of FHS packet type M Yes
5 Support of DM1 packet type M Yes
Table B.5: ACL Packet Types
Item Capability Status Support
1 Support of DH1 packet type M Yes
2 Support of DM3 packet type O Yes
3 Support of DH3 packet type O Yes
4 Support of DM5 packet type O Yes
5 Support of DH5 packet type O Yes
6 Support of AUX1 packet type O Yes
Table B.5a: Enhanced Data Rate ACL packet types
Prerequisite: B.2/4 (Support of Enhanced Data Rate ACL links)
Item Capability Status Support
1 Support 2-DH1 packet type C.1 Yes
2 Support 2-DH3 packet type C.2 Yes
3 Support 2-DH5 packet type C.2 Yes
4 Support 3-DH1 packet type C.3 Yes
5 Support 3-DH3 packet type C.4 Yes
6 Support 3-DH5 packet type C.5 Yes
C.1: Mandatory IF (SUMMARY, 2-2/1 OR SUMMARY, 2-2/2) is claimed; ELSE Optional IF BB, 1a/2 is claimed;
Excluded otherwise.
C.2: Mandatory IF SUMMARY, 2-2/2 is claimed; ELSE Optional IF BB, 1a/2 is claimed; Excluded otherwise.
C.3: Mandatory IF (SUMMARY, 2-2/1 OR SUMMARY, 2-2/2) is claimed; ELSE Optional IF BB 1a/3 is claimed;
Excluded otherwise.
C.4: Mandatory IF SUMMARY, 2-2/2 is claimed; ELSE Optional IF (BB, 5a/2 AND BB, 5a/4) is claimed;
Excluded otherwise.
C.5: Mandatory IF SUMMARY 2-2/2 is claimed; ELSE Optional IF (BB, 5a/3 AND BB, 5a/4) is claimed; Excluded otherwise.
Table B.6: SCO and eSCO Packet Types
Prerequisite for items 1-4: B.2/2 (Support of SCO link)
Item Capability Status Support
1 Support of HV1 packet type M Yes
2 Support of HV2 packet type O Yes
3 Support of HV3 packet type O Yes
4 Support of DV packet type M Yes
Prerequisite for items 5-7: B.2/3 (Support of eSCO link)
Item Capability Status Support
5 Support of EV3 packet type M Yes
6 Support of EV4 packet type O Yes
7 Support of EV5 packet type O Yes

16-Jan.-2006 Ver.1.5
TAIYO YUDEN Confidential
& Tentative
28/44
TAIYO YUDEN
EYTF3CSFT
Control No.
HD-AE-D041081 (4/10) Control name
Electrical characteristics
Table B.6a: Enhanced Data Rate eSCO packet types
Prerequisite: B.2/5 (Support of Enhanced Data Rate eSCO links)
Item Capability Status Support
1 Support 2-EV3 packet type C.1 Yes
2 Support 2-EV5 packet type C.2 Yes
3 Support 3-EV3 packet type C.3 Yes
4 Support 3-EV5 packet type C.4 Yes
C.1: Mandatory IF SUMMARY, 2-2/3 is claimed; ELSE Optional IF BB, 1a/2 is claimed; Excluded otherwise.
C.2:Optional IF BB, 1a/2 is claimed; Excluded otherwise.
C.3: Mandatory IF SUMMARY, 2-2/3 is claimed; ELSE Optional IF BB, 1a/3 is claimed; Excluded otherwise.
C.4: Optional IF BB, 1a/3 is claimed; Excluded otherwise.
Table B.7: Page Procedures
Item Capability Status Support
1 Support paging M Yes
2 Support page scan M Yes
3
4
5 Supports Interlaced Scan during page scan O Yes
Table B.8: Paging Schemes
Item Capability Status Support
1 Supports mandatory scan mode) M Yes
Table B.9: Paging Modes
Item Capability Status Support
1 Supports paging mode R0 C.1 Yes
2 Supports paging mode R1 C.1 Yes
3 Supports paging mode R2 C.1 Yes
C.1: At least one of the paging scan modes must be supported.
Table B.9 (b): Paging Train Repetition
Item Capability Status Support
1 Supports Npage >= 1 O Yes
2 Supports Npage >= 128 O Yes
3 Supports Npage >= 256 M Yes
Note: The master should use Npage >= 256 unless it knows what SR mode the slave uses.
Table B.10: Inquiry Procedures
Item Capability Status Support
1 Support inquiry O Yes
2 Inquiry scan with first FHS O Yes
3
4
5 Supports the dedicated inquiry access code O Yes
6 Supports Interlaced Scan during inquiry scan O Yes

16-Jan.-2006 Ver.1.5
TAIYO YUDEN Confidential
& Tentative
29/44
TAIYO YUDEN
EYTF3CSFT
Control No.
HD-AE-D041081 (5/10) Control name
Electrical characteristics
Table B.11: Piconet Capabilities
Values
Item Capability Status Support
Allowed Supported
1 Broadcast messages O Yes N/A -
2 Point-to-multipoint connections O Yes (2 .. 7) 7
Table B.12: Scatternet Capabilities
Item Capability Status Support
1 Act as Master in one piconet and as Slave in another piconet O Yes
2 Act as Slave in more than one piconet O Yes
Table B.13: Synchronous Coding Schemes
Prerequisite: B.2/2 (SCO link Support)
Item Capability Status Support
1 A-law O Yes
2 u-law O Yes
3 CVSD O Yes
4 Transparent Synchronous Data O Yes
Link Manager
Link Manager Capabilities (based on PICS proforma for Link Manager)
Table C.1: Response Messages
Item Capability Status Support
1 Accept message M Yes
2 Reject message M Yes
Table C.2: Supported Features
Item Capability Status Support
1 3-slot packets O Yes
2 5-slot packets O Yes
3 Encryption O Yes
4 Slot offset O Yes
5 Timing accuracy O Yes
6 Role switch (Master/Slave) O Yes
7 Hold mode O Yes
8 Sniff mode O Yes
9 Park mode O Yes
10 Power Control C.1 Yes
11 Channel quality driven data rate O Yes
12 SCO link O Yes
13 RSSI O Yes
14 Broadcast encryption O Yes
15 eSCO link O Yes
16 Adaptive frequency hopping M Yes
17 Enhanced Data Rate ACL C.2 Yes
18 Enhanced Data Rate eSCO C.3 Yes
C.1: If Power Class 1 is supported (RF, 1/1=1) then Mandatory, else Optional.
C.2: Mandatory IF (SUMMARY 2-2/1 OR SUMMARY 2-2/2) is claimed;
ELSE Optional IF (SUMMARY 2-1/3 OR SUMMARY 2-1/4) is claimed; Excluded otherwise.
C.3: Mandatory IF SUMMARY 2-2/3 is claimed; ELSE Optional IF (SUMMARY 2-1/3 OR SUMMARY 2-1/4) is claimed;
Excluded otherwise.

16-Jan.-2006 Ver.1.5
TAIYO YUDEN Confidential
& Tentative
30/44
TAIYO YUDEN
EYTF3CSFT
Control No.
HD-AE-D041081 (6/10) Control name
Electrical characteristics
Table C.3: Authentication
Item Capability Status Support
1 Initiate authentication before connection completed O Yes
2 Initiate authentication after connection completed O Yes
3 Respond to authentication request M Yes
Table C.4: Pairing
Item Capability Status Support
1 Initiate pairing before connection completed O Yes
2 Initiate pairing after connection completed O Yes
3 Respond to pairing request M Yes
4 Use fixed PIN and request
responder to initiator switch C.1 Yes
5 Use variable PIN C.1 Yes
6 Accept initiator to responder switch C.2 Yes
C.1: Mandatory to support at least one of Pairing /4 and Pairing /5.
C.2: Mandatory to support if Pairing /5 AND (Pairing /1 OR Pairing /2) is supported.
Table C.5: Link Keys
Item Capability Status Support
1 Creation of link key - Unit Key C.1 Yes
2 Creation of link key - Combination Key C.1 Yes
3 Initiate change of link key O Yes
4 Accept change of link key M Yes
5
6
7 Accept pairing with Unit Key O Yes
C.1: Mandatory to support at least one of the key types.
Table C.6: Encryption
Prerequisite: C.2/3 (Encryption supported)
Item Capability Status Support
1 Initiate encryption O Yes
2 Accept encryption requests M Yes
3
4
5 Key size negotiation M Yes
6 Start encryption M Yes
7 Accept start of encryption M Yes
8 Stop encryption M Yes
9 Accept stop of encryption M Yes
Table C.7: Clock Offset Information
Item Capability Status Support
1 Request clock offset information O Yes
2 Respond to clock offset requests M Yes

16-Jan.-2006 Ver.1.5
TAIYO YUDEN Confidential
& Tentative
31/44
TAIYO YUDEN
EYTF3CSFT
Control No.
HD-AE-D041081 (7/10) Control name
Electrical characteristics
Table C.8: Slot Offset Information
Prerequisite: C.2/4 (Slot offset)
Item Capability Status Support
1 Send slot offset information C.1 Yes
C.1: Mandatory to support if support if Role Switch/1 (Master/Slave switch) otherwise optional.
Table C.9: Timing Accuracy Information
Prerequisite: C.2/5 (Timing accuracy)
Item Capability Status Support
1 Request timing accuracy information O Yes
2 Respond to timing accuracy information requests M Yes
Table C.10: LM Version Information
Item Capability Status Support
1 Request LM version information O Yes
2 Respond to LM version information requests M Yes
Table C.11: Feature Support
Item Capability Status Support
1 Request supported features C.1 Yes
2 Respond to supported features requests M Yes
3 Request extended features mask C.2 Yes
4 Respond to extended features Request C.2 Yes
C.1: Mandatory to support if any of the optional features in Supported Features /1-3, Supported Features /5,
Supported Features /7-12, Supported Features /14-16, Adaptive Frequency Hopping /1 is requested
by the IUT otherwise optional.
C.2: Mandatory if a feature requiring another features page is supported, otherwise optional.
Table C.12: Name Information
Item Capability Status Support
1 Request name information O Yes
2 Respond to name requests M Yes
Table C.13: Role Switch
Prerequisite: C.2/6 (Role switch)
Item Capability Status Support
1 Request Master Slave switch O Yes
2 Accept Master Slave switch requests M Yes
Table C.14: Detach
Item Capability Status Support
1 Detach connection M Yes

16-Jan.-2006 Ver.1.5
TAIYO YUDEN Confidential
& Tentative
32/44
TAIYO YUDEN
EYTF3CSFT
Control No.
HD-AE-D041081 (8/10) Control name
Electrical characteristics
Table C.14a: Setting up and Removing Enhanced Data Rate ACL Connection
Item Capability Status Support
1 Enter Enhanced Data Rate C.1 Yes
2 Exit Enhanced Data Rate C.1 Yes
C.1: Mandatory if LMP, 2/17 supported, otherwise excluded.
Table C.14b: Setting up and Removing Enhanced Data Rate eSCO Connection
Item Capability Status Support
1 Enter and exit eSCO using Enhanced Data
Rate Packets C.1 Yes
C.1: Mandatory if LMP, 2/18 supported, otherwise excluded.
Table C.15: Hold mode
Prerequisite: 2/7 (Hold mode)
Item Capability Status Support
1 Force hold mode O Yes
2 Request hold mode C.1 Yes
3 Respond to hold mode requests M Yes
4 Accept forced hold mode M Yes
C.1: Mandatory to support if LMP, 15 /1 (Force hold mode) is supported, otherwise optional.
Table C.16: Sniff mode
Prerequisite: C.2/8 (Sniff mode)
Item Capability Status Support
1
2 Request sniff mode O Yes
3 Respond to sniff mode requests (renegotiate or reject) M Yes
4
5 Request un-sniff C.1 Yes
6 Accept un-sniff requests M Yes
C.1: If LMP, 16/2 (Request sniff mode) is supported then mandatory to support, otherwise optional.
Table C.17: Park mode
Prerequisite: C.2/9 (Park Mode)
Item Capability Status Support
1
2 Request park mode O Yes
3 Respond to park mode requests M Yes
4
5 Set up broadcast scan window O Yes
6 Accept changes to the broadcast scan window M Yes
7 Modify beacon parameters O Yes
8 Accept modification of beacon parameters M Yes
9 Request Unpark using PM_ADDR C.1 Yes
10 Request Unpark using BD_ADDR C.1 Yes
11 Slave requested Unpark O Yes
12 Accept Unpark using PM_ADDR M Yes
13 Accept Unpark using BD_ADDR M Yes
C.1: If LMP, 17/3 (Respond to park mode requests) is supported then at least one of LMP, 17 /9
(Unpark using PM_ADDR) or LMP, 17/10 (Unpark using BD_ADDR) is mandatory to support, otherwise optional.

16-Jan.-2006 Ver.1.5
TAIYO YUDEN Confidential
& Tentative
33/44
TAIYO YUDEN
EYTF3CSFT
Control No.
HD-AE-D041081 (9/10) Control name
Electrical characteristics
Table C.18: Power Control
Prerequisite: C.2/13 (RSSI)
Item Capability Status Support
1 Request to increase power M Yes
2 Request to decrease power M Yes
Prerequisite: C.2/10 (Power control)
Item Capability Status Support
3 Respond when max power reached M Yes
4 Respond when min power reached M Yes
Table C.19: Link supervision Timeout
Item Capability Status Support
1 Set link supervision timeout value O Yes
2 Accept link supervision timeout setting M Yes
Table C.20: Quality of Service
Item Capability Status Support
1 Channel quality driven change between DM and DH packet types C.1 Yes
2 Force/Request change of Quality of Service M Yes
3 Request change of Quality of Service M Yes
C.1: Mandatory to support if support of LMP, 2 /11 is stated in the feature request, otherwise optional.
Table C.21: SCO Links
Prerequisite: C.2/12 (SCO link)
Item Capability Status Support
1 Initiate SCO links, as Master O Yes
2 Initiate SCO links, as Slave O Yes
3 Accept SCO links O Yes
4 Remove SCO link, as Master C.1 Yes
5 Remove SCO link, as Slave C.2 Yes
6 Negotiate SCO link parameters, as Master C.3 Yes
7 Negotiate SCO link parameters, as Slave C.4 Yes
C.1: Mandatory to support if LMP, 21 /1 (Initiating SCO links, as Master) is supported, otherwise optional.
C.2: Mandatory to support if LMP, 21 /2 (Initiating SCO links, as Slave) is supported, otherwise optional.
C.3: Mandatory to support if LMP, 21 /1 (Initiating SCO links, as Master) or LMP, 21/3 (Accept SCO links) is supported, otherwise
optional.
C.4: Mandatory to support if LMP, 21 /2 (Initiating SCO links, as Slave) or LMP, 21/3 (Accept SCO links) is supported, otherwise
optional.Comments:
Table C.22: Multi-Slot Packages
Item Capability Status Support
1 Accept maximum allowed number of slots to be used C.1 Yes
2 Request maximum number of slots to be used C.1 Yes
3 Accept request of maximum number of slots to be used C.1 Yes
C.1: Mandatory to support if LMP, 2 /1 and/or LMP, 2 /2 is supported in the feature request, otherwise optional.

16-Jan.-2006 Ver.1.5
TAIYO YUDEN Confidential
& Tentative
34/44
TAIYO YUDEN
EYTF3CSFT
Control No.
HD-AE-D041081 (10/10) Control name
Electrical characteristics
Table C.23: Paging Scheme
Item Capability Status Support
1 Request page mode to use O Yes
2 Accept suggested page mode O Yes
3 Request page scan mode to use O Yes
4 Accept suggested page scan mode O Yes
Table C.24: Connection Establishment
Item Capability Status Support
1 Create connection for higher layers M Yes
2 Respond to requests to establish connections for higher layers M Yes
3 Indicate that link set-up is completed M Yes
Table C.25: Test Mode
Item Capability Status Support
1 Activate test mode O Yes
2 Ability to reject activation of test mode if test mode is disabled M Yes
3 Control test mode O Yes
4 Ability to reject test mode control commands if test mode is disabled. M Yes
Table C.26: Adaptive Frequency Hopping
Prerequisite: C.2/20 (AFH)
Item Capability Status Support
1 Support of AFH switch as master O Yes
2 Support of AFH switch as slave M Yes
3 Support of Channel Classification reporting as master C.1 Yes
4 Support of Channel Classification reporting as slave C.2 Yes
5 Support channel classification from host C.3 Yes
6 Support of Channel Classification O Yes
C.1: Optional if LMP, 26/6 is supported, otherwise excluded.
C.2: Mandatory if LMP, 26/6 is supported, otherwise excluded.
C.3: Mandatory if LMP, 26/1 or LMP, 26/4 is supported, otherwise optional.
Notes:
This Data Report is based on “1846_BC4-Ext_RF.ICS-2.0.E.0”, “1847_HCIStack2.0EDR_BB.ICS-2.0.E.0”,
“1848_HCIStack2.0EDR_LMP.ICS-2.0.E.0”and “SUM.ICS-2.0.E.4”.

16-Jan.-2006 Ver.1.5
TAIYO YUDEN Confidential
& Tentative
35/44
TAIYO YUDEN
EYTF3CSFT
Control No.
HD-MC-A 041081 (1/1) Control name
Circuit Schematic
Block Diagram
USB D+
USB D-
GND
PIO_3
PIO_2
VDD_3.3V
/RESET
GND
1
16
17
14
18
9
13
20
8
11
Connector
3NC
2
NC
4
NC
5
NC
6
7
NC
10
PIO_7
12
PIO_1
15
PIO_0
19
GND
Balun
filter
Baseband
Micro
controller
8Mbit
Flash ROM
CRYSTAL
16 MHz
RF
LDO
Bluetooth
Device
PIO_5/ (BT_ACTIVE)
PIO_4/ (BT_PRIORITY /CH_CLK)
PIO_6/ (WLAN_ACTIVE /CH_DATA)

17-May.-2005 Ver.1.4
TAIYO YUDEN Confidential
& Tentative
TAIYO YUDEN 36/44
EYTF3CSFT
Control No.
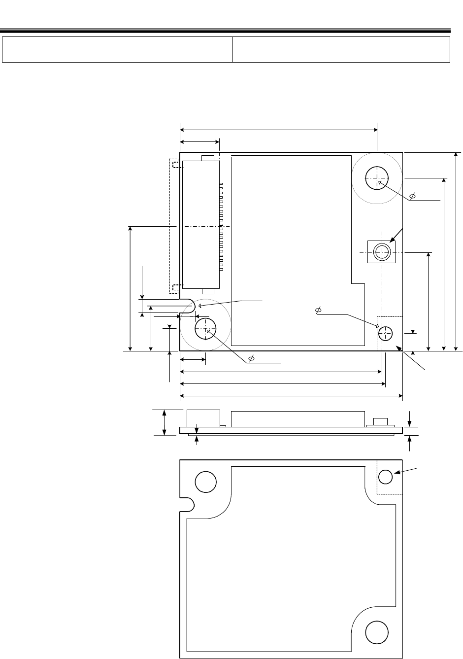
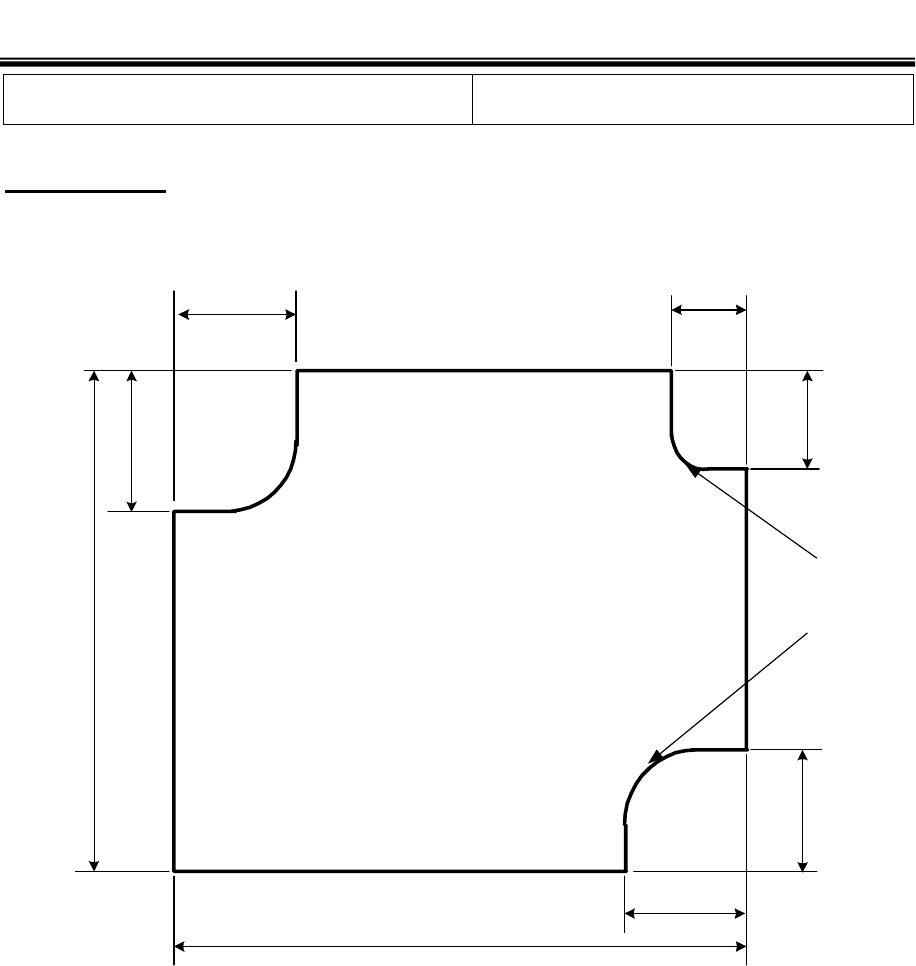
HD-AD-A041081 (1/4) Control name
Outline/Appearance
23
26
max 0.95
max
3
3+/-0.15
23.3+/-0.3
20
Indication label
Shielding case
2.3+/-0.1
14.2+/-0.25
11.5+/-0.35
4.6+/-0.35
23
5.2+/-0.1
2.5+/-0.1
min.1.8
R0.8
1.6+/-0.1
Uncovered GND
area
1.6+/-0.1
2+/-0.15
24+/-0.15
2.5+/-0.15
Uncovered GND
area
0.05typ Label thickness
Unit: mm, Tolerances unless otherwise specified: +/-0.2mm
Note1: The lengthwise on module has a cut (an insection) in the corner of board.
Do not use the corner of board for positioning (layout).
Note2: Pulled slider from
connector runs off the ed
g
e.
Note3: As for the position of
"Indication Label", please have a
concavity for 0.15mm and more deep
at the chassis that the module will be
attached.
Please refer to
HD-AD-B041081(1/1) for the label
measurement.
Antenna Connector
Top side
Bottom side

17-May.-2005 Ver.1.4
TAIYO YUDEN Confidential
& Tentative
TAIYO YUDEN 37/44
EYTF3CSFT
Control No.
HD-AD-A041081 (2/4) Control name
Outline/Appearance
Enlarged view of Uncovered GND area
0.5
0.8
3
0.5
0.5
0.5
0.8
3.2
4
1.6
1.6
0.5
0.8
3
0.5
0.5 0.8
3.2
4
Unit: mm
Top side
Bottom side

17-May.-2005 Ver.1.4
TAIYO YUDEN Confidential
& Tentative
TAIYO YUDEN 38/44
EYTF3CSFT
Control No.
HD-AD-A041081 (3/4) Control name
Outline/Appearance
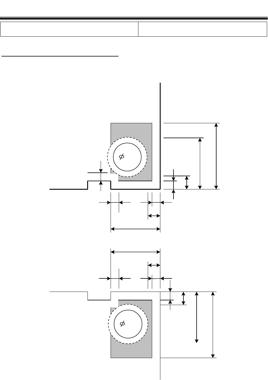
Instruction: fix module in metallic chassis
Although the indication label is stuck on the bottom of module, there are some covered GND areas with
thin resin because the label is smaller than module.
There is RF monitor pad on the bottom of module; therefore, RF performance should be degraded if
module was set on metallic chassis directly without space.
Please follow the guideline below.
2.9 5.2 6.6 1.8 4.2 2.9
23.6
2.9 5.2 10.4 2 3.2 2.9
26.6
8.8 3
4.4
0.2
Uncovered area with label
Prohibited are for metallic chassis
Unit: mm
Metallic portion of prohibited area should be kept away
from the bottom of module for 0.2mm or more.

17-May.-2005 Ver.1.4
TAIYO YUDEN Confidential
& Tentative
TAIYO YUDEN 39/44
EYTF3CSFT
Control No.
HD-AD-A041081 (4/4) Control name
Outline/Appearance
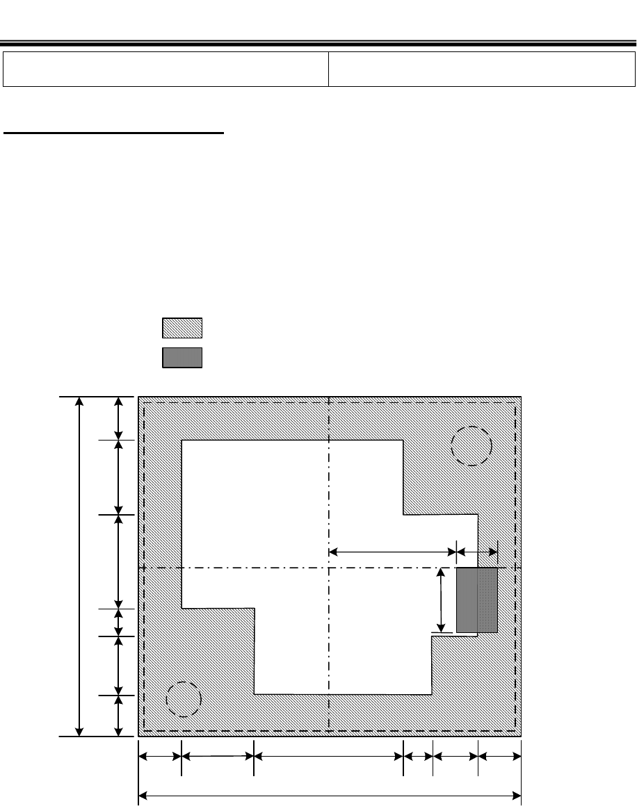
Instruction: fix module in PCB
Although the indication label is stuck on the bottom of module, there are some covered GND areas
with thin resin because the label is smaller than module.
There is RF monitor pad on the bottom of module; therefore, RF performance should be degraded
if module was set on metallic chassis directly without space.
Please follow the guideline below.
2.9 5.2 6.6 1.8 4.2 2.9
23.6
2.9 5.2 10.4 2 3.2 2.9
26.6
8.8 3
4.4
Pattern prohibited area except GND pattern
Pattern prohibited area
Unit: mm

17-May.-2005 Ver.1.4
TAIYO YUDEN Confidential
& Tentative
TAIYO YUDEN 40/44
EYTF3CSFT
Control No.
HD-AD-B041081 (1/1) Control name
Outline/Appearance
Indication label
R1.5
21.4
6
2-R3.0
5.2
24.4
5.2
4.2
3.2
5.2
Material: PET ( UL969 ) / Label color : White

17-May.-2005 Ver.1.4
TAIYO YUDEN Confidential
& Tentative
TAIYO YUDEN 41/44
EYTF3CSFT
Control No.
HD-BA-A041081 (1/3) Control name
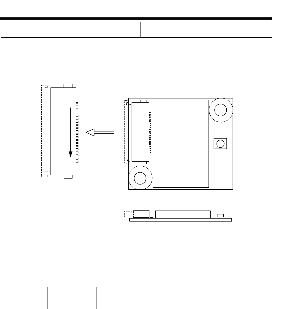
Pin Layout
(1) Terminal layout drawing
(2) Terminal function
CN100 (ANT connector; U.FL-R-SMT-1 < HIROSE >)
Terminal No. Terminal name I/O Description Remark
( CN100 ) RF IN/OUT I/O RF input-output 50ohm input-output
pin 1
pin20
CN300(Terminal drawing)
shielding case
CN100
CN300

17-May.-2005 Ver.1.4
TAIYO YUDEN Confidential
& Tentative
TAIYO YUDEN 42/44
EYTF3CSFT
Control No.
HD-BA-A041081 (2/3) Control name
Pin Layout
Pin Descriptions CN300 (FPC / FFC connector)
Terminal
No. Terminal name Input/Output Description Remark
1 GND - Ground
2 NC - Do not Connect
3 GND - Ground
4 NC - Do not Connect
5 NC - Do not Connect
6 NC - Do not Connect
7 PIO_5/
(BT_ACTIVE ) Input/Output
(Output)
Reserved, Keep on set side terminal open.
Bi-directional with programmable strength
internal pull-up/down. (BT_Active output for
co-existence signaling.)
Note 1
8 /RESET Input Active low RESET signal with internal weak
pull-up Note 2
9 PIO_3 Input/Output
Reserved, Keep on set side terminal open.
Bi-directional with programmable strength
internal pull-up/down. Note 1
10 NC - Do not Connect
11 GND - Ground
12 PIO_7 Input/Output
Reserved, Keep on set side terminal open.
Bi-directional with programmable strength
internal pull-up/down. Note 1
13 PIO_2 Input/Output
Reserved, Keep on set side terminal open.
Bi-directional with programmable strength
internal pull-up/down. Note 1
14 PIO_4/
(BT_PRIORITY/
CH_CLK)
Input/Output
(Output)
Reserved, Keep on set side terminal open.
Bi-directional with programmable strength
internal pull-up/down. (BT_Priority/CH_CLK
output for co-existence signaling)
Note 1
15 PIO_1 Input/Output
Reserved, Keep on set side terminal open.
Bi-directional with programmable strength
internal pull-up/down. Note 1
16 USB_D+ Input/Output USB data (Positive) input-output
17 USB_D- Input/Output USB data (Negative) input-output
18 PIO_6/
(WLAN_ACTIVE/
CH_DATA)
Input/Output
(Input)
Reserved, Keep on set side terminal open.
Bi-directional with programmable strength
internal pull-up/down. (WLAN_Active/CH_Data
input for co-existence signaling)
Note 1
19 PIO_0 Input/Output
Reserved, Keep on set side terminal open.
Bi-directional with programmable strength
internal pull-up/down. Note 1
20 VDD_3.3V Input DC3.3V Power supply Note 3

17-May.-2005 Ver.1.4
TAIYO YUDEN Confidential
& Tentative
TAIYO YUDEN 43/44
EYTF3CSFT
Control No.
HD-BA-A041081 (3/3) Control name
Pin Layout
Notes:
1. Strength pull-downs (pull-ups) are equivalent to a few kOhms resistance, but are more
accurately modeled as a 40 uA current drain (source).
2. Weak pull-ups can be thought of 1M Ohm connections to VDD, but are more accurately
modeled as a 1 uA current source.
3. Pin20 (VDD_3.3V) is used for power supply of BT module. (MAX 200mA).

17-May.-2005 Ver.1.4
TAIYO YUDEN Confidential
& Tentative
TAIYO YUDEN 44/44
EYTF3CSFT
FCC Regulatory Information
Canada Regulatory Information
The following sentence has to be displayed on the outside of the device in which the module is installed:
"Contains Transmitter Module FCC ID: RYYEYTF3CSFT”, or "Contains FCC ID: RYYEYTF3CSFT ".
Please note that this users manual should not be provided to end-users.
CAUTION: To maintain compliance with FCC’s RF exposure guidelines, use only the supplied antenna.
Unauthorized antenna, modification, or attachments could damage the transmitter and may
violate FCC regulations.
This device complies with Part 15 of the FCC Rules. Operation is subject to the following two conditions:
(1) This device may not cause harmful interference.
(2) This device must accept any interference received, including interference that may Cause undesired operation.
Canadian Radio Interference Regulations: This digital apparatus does not exceed Class B limits for radio noise
emissions from a digital apparatus as set out in the interference-causing equipment standard entitled “Digital
Apparatus”, ICES-003 of the Industry Canada.
Cet appareil numérique respecte les limites de bruits radio éléctiques applicables aux appareils numériques de
Classe B prescrites dans la norme sur le matériel brouilleur: "Appareils Numériques", NMB-003 édictée par
l'Industrie Canada.
Operation is subject to the following two conditions: (1) this device may not cause interference, and (2) this
device must accept any interference, including interference that may cause undesired operation of the device.
L'utilisation de ce dispositif est autorisée seulement aux conditions suivantes : (1) il ne doit pas produire de
brouillage et (2) l'utilisateur du dispositif doit être prêt à accepter tout brouillage radioélectrique reçu, même si ce
brouillage est susceptible de compromettre le fonctionnement du dispositif.