Toshiba 62372311 Density Meter User Manual LQ300A00
Toshiba Corporation Density Meter LQ300A00
Toshiba >
User Manual

6 F 8 A 0 7 8 7
Operation Manual
For
The Insertion Type Density Meter
Type LQ300A00******
© TOSHIBA Corporation 2002
All Rights Reserved.

1
6 F 8 A 0 7 8 7
■ Notice
1. Do not copy or transcribe this manual in part or entirety without written permission from Toshiba.
2. The manual is subject to change without notice.
3. Although we tried hard to make this manual error free, if you find any errors or unclear passages, kindly let us know.

2
6 F 8 A 0 7 8 7
INTRODUCTION
Thank you very much for your purchase of the LQ300A00****** Density Meter.
This manual is prepared for people in charge of installation, operation or maintenance. The
manual describes the precautions in using the meter, and explains about installing, adjusting,
calibrating and maintaining the LQ300A00****** meter.
Carefully read this manual before using the meter for efficient and safe operation. Always keep
the manual in a place where you can easily access.
◆ About Safety Precautions
Carefully read the Safety Precautions that appear in the following pages before using the Meter.
The safety signs used in the Safety Precautions will appear again in the following sections for
your safety.

3
6 F 8 A 0 7 8 7
Safety Precautions
Important information is shown on the product itself and in the operation manual to protect users from
bodily injuries and property damages, and to enable them to use the product safely and correctly.
Please be sure to thoroughly understand the meanings of the following signs and symbols before reading
the sections that follow, and observe the instructions given herein. Keep the manual in a place you can
easily access to whenever you need it.
[ Explanation of Signs]
Sign Description
WARNING Indicates a potentially hazardous situation which could result in death or
serious injury, if you do not follow the instructions in this manual.
CAUTION Indicates a potentially hazardous situation which may result in minor or
moderate injury, and/or equipment-only-damage, if you do not follow the
instruction in this manual.
Note 1: Serious injury refers to cases of loss of eyesight, wounds, burns (high or low temperature),
electric shock, broken bones, poisoning, etc., which leave after-effects or which require
hospitalization or a long period of outpatient treatment of cure.
Note 2: Minor or moderate injury refers to cases of burns, electric shock, etc., which do not require
hospitalization or a long period of outpatient treatment for cure; equipment damage refers to
cases of extensive damage involving damage to property or equipment.
[ Explanation of the Symbols]
Symbol Description
This sign indicates PROHIBITION (Do not). The content of prohibition is shown by a picture
or words beside the symbol.
This sign indicates MANDATORY ACTION (You are required to do). The content of action
is shown by a picture or words beside the symbol.
This shape or symbol indicates WARNING. The content of WARNING is shown by a picture
or words beside the symbol.
◆Color back : red, flame, picture and words : black
This shape or symbol indicates CAUTION. The content of CAUTION is shown by a picture
or words beside the symbol.
◆Color back : yellow, flame, picture and words : black
Red
Yellow
Red
Yellow

4
6 F 8 A 0 7 8 7
Safety Precautions (Continued)
For a safe use of the LQ300A00****** Density Meter, take precautions described in this manual and
observe ordinances in making the installation and operation. Toshiba is not responsible for any accident
arising from the use that does not conform to above.
INSTALLATION PRECAUTIONS WARNING
DO
■ The meter is heavy. To move them or
relocate them may need a qualified operator
for handling a crane, a hoist or a truck for safe
operation.
DO
■ Electrical and mechanical constructions
are necessary for the meter.
Please consult your vender or Toshiba
sales representative.
Inadequate construction can cause electric
shock and fire.
DO
■ When hoisting this unit, use the hoisting
bands.
In addition, when hoisting the unit with
hoisting bands, tighten the bands so that the
bands will not be loosened or slipped off.
Overturning or dropping can cause injuries or
equipment failure. DON’T
■ Do not operate where there is a
possibility of leakage of flammable or
explosive gas.
A fire or explosion can occur.
CAUTION
DO
■ Avoid installing the meter in any of the
following places:
lDusty place
lPlace where corrosive gases (SO2, H2S)
or flammable gases may be generated.
lPlace exposed to vibration or shock that
exceeds permissible level.
lPlace exposed to condensation due to
abrupt change in temperature.
lPlace too cold or hot for installation
lPlace too humid for installation
lNear an apparatus that generates strong
radio waves or strong magnetic field.
Otherwise, a fire or equipment breakdown
or failure can occur.
DO
■ Install the meter in a place that is good
for operation, maintenance and inspection.
A stumble or an overturn can cause injuries.
Yellow
Red

5
6 F 8 A 0 7 8 7
Safety Precautions (Continued)
WIRING PRECAUTIONS WARNING
DO
■Be sure to install a fuse and a switch
to disconnect the equipment from the
power source.
Failure to observe this can cause
electric shock or equipment failure.
DO
■Be sure to ground the equipment using a
grounding wire separate from those used for
power tools.
(With 100 Ohms or less ground resistance)
Without grounding, electric shock,
malfunction, or equipment failure can be
caused by electric leakage.
DO
■Make sure that the main power line
is off before wiring or cabling.
Wiring or cabling without switching off
the main power line can cause electric
shock.
DO
■Use crimp terminals with insulation
sleeves for power line and grounding wire
terminals.
A disconnected cable or wire from the
terminal or a loose terminal can cause
electric shock or generate heat and cause a
fire or equipment failure.
DO
■Wiring and cabling should be done
as shown in the wiring and connection
diagrams.
Wrong wiring or cabling can cause
malfunctions, overheating, sparking, or
electric shock.
DON’T
Do not wire or cable with wet hands.
A wet hand can cause electric shock.
The label shown left appears near a terminal block on the equipment to
which power is supplied. Take precautions to avoid electric shock.
Yellow
Yellow
Yellow

6
6 F 8 A 0 7 8 7
Safety Precautions (Continued)
PRECAUTIONS REGARDING MAINTENANCE,
INSPECTION, AND PARTS REPLACEMENT
WARNING
DO
■ Be sure to set the power switch on
the equipment to the OFF position
before doing maintenance or inspection
inside the equipment or replacing its
parts.
Failure to observe this can cause
electric shock or equipment failure.
DO
■ Be sure to set the power switch on the
equipment to the OFF position before
replacing the fuse.
Failure to observe this can cause electric
shock.
DON’T
■ Do not touch the terminal block
during maintenance or inspection. If it is
necessary to touch the terminal block,
set the power switch on the equipment
to the OFF position in advance.
Failure to observe this can cause
electric shock.
DON’T
■ Do not attempt disassemble or modify
the equipment.
Failure to observe this can cause electric
shock or equipment failure.
DON’T
■ Do not touch the detector main body
during measuring fluid density.
The temperature of the detector main
body rises with fluid temperature.
Touching the detector main body
causes burns.
The label shown at left is placed near
each terminal block on the equipment
to which power is supplied. Be careful
of electric shock.
Yellow

7
6 F 8 A 0 7 8 7
Safety Precautions (Continued)
Limited Applications of the product
This product is not designed or manufactured for the purpose of applying to the systems, such as shown
below, which require the level of safety that directly concerns with human life. When your use
includes potential applications in those systems, contact Toshiba for consultation.
•Main control system for atomic power generating plant/Safety protection system for nuclear
facilities/Other critical safety systems/medical control system for sustaining life
•This product is manufactured under strict quality control but components might fail and if this
product is likely to be applied to a system that concerns with human life or it is likely to be applied
to a facility that may have serious effects, please consider special efforts to make the system safe
regarding the operation, maintenance and management of the system.
Liability Exemptions
Toshiba assumes liability exemptions from the following examples.
•Damages caused by fire, earthquake, actions by third party, other accidents, abuse or faulty use
whether accidental or intentional by the user, or by other uses of abnormal conditions.
•Damages or losses that are incidental to the use of or disuse of the product (loss of business profit,
interruption of business operation, etc.)

8
6 F 8 A 0 7 8 7
[NOTE] Sign
In addition to the signs and symbols for safety precautions shown in the first several pages of the
manual, the following sign is also used.
♦
[NOTE] Sign
When an explanation is made in the text regarding the Safety Precautions, the [NOTE] sign shown
below appears in the left margin of a page. The [NOTE] gives you directions to follow in the following
instances.
•To use product correctly and effectively.
•To prevent abnormal or degrading performance of the product.
•To prevent faulty actions.
•To store the product when you do not use the product for a long time.
[Note]

9
6 F 8 A 0 7 8 7
Important Notes on Use of
The Insertion Type Density Meter LQ300A00******
Be sure to observe following instructions in order to maintain the original performance of the insertion
type density meter LQ300A00****** and safely use it over a long period of time.
♦Toshiba is not held responsible for any fault or result caused by not observing the precautions
described in this manual or by not observing the laws or regulations in installing or using the
product.
[NOTE] Do not install or store the product in the following places.
Otherwise, meter performance can deteriorate and malfunction, fault, or breakage can occur.
Place exposed to direct sunlight
Hot, humid place
Place exposed to severe vibration and shock
Place to be submerged under water except the liquid contacting area of the detector
Place of corrosive atmosphere
[NOTE] Use a separate wire for grounding the meter. Do not share the same grounding wire with other
devices.
Otherwise, malfunction, fault, or breakage can occur.
[NOTE] Lay the output signal cable through their own conduit away from the AC power cable and other
sources of noise.
Noise can interrupt correct measurement.
[NOTE] Perform periodic maintenance and inspection.
A long period of reliable measurement requires periodic span calibration. (e.g. once every 3 months)
Avoid using the density meter where fluid substances accumulate or entangle in the density meter
detector.
[NOTE] Be careful not to let water or moisture into the applicator mount of the detector, converter, or cable
ends.
Water or moisture can adversely affect performance and shorten parts service life.
Close the covers and doors securely, and make the cable outlets airtight.
[NOTE] Turn on the density meter only when the density meter is installed in a metal piping system.
Make sure to turn off the power when installing or removing the density meter.
Leakage of radio waves may cause interference to other equipment.
[NOTE] Do not step on any part of the density meter (temperature detector mount, applicator (antenna)
mount, converter for example) when you do piping work. Do not place any heavy object on it.
Otherwise, deformation or fault can occur.

10
6 F 8 A 0 7 8 7
Important Notes on Use of
The Insertion Type Density Meter LQ300A00******
[NOTE] Do not use a transceiver, handy telephone, or other wireless device nearby.
Such a device can adversely affect correct measurement. In the event one must be used, observe the
following precautions.
(1) When using a transceiver, make sure that its output power is 5W or less.
(2) When using a transceiver or a handy telephone, keep the converter and signal cable at least
50cm away from the antenna.
(3) Do not use a transceiver or a portable telephone nearby while the density meter is in online
operation. This is important to protect if from being affected by a sudden output power change.
(4) Do not install the fixed antenna of a wireless device in the area around the converter and signal
cable.
[NOTE] Use a fuse of the specified rating.
A fuse other than that specified can cause density meter malfunction or breakage.
[NOTE] Do not modify or disassemble the density meter unnecessarily. Do not use parts other than specified.
Failure can cause malfunction and density meter fault.
[NOTE] When moving the meter elsewhere for installation, be careful not to drop, hit, or subject to strong
shock.
Otherwise, the density meter may be broken, resulting in malfunction or fault.
[NOTE] Before returning your density meter to Toshiba for repair, etc., make sure to inform us about the
measured matter remaining in the density meter pipe, including whether it is dangerous or not to
touch the material and then clean the meter so that no measured matter remains in its pipe.
Disposal
[NOTE] When disposing of this density meter, obey the rules and regulations of the local government.
[FCC notice]
This equipment has been tested and found to comply with the limits for a field disturbance sensor, pursuant to Part 15
of the FCC rules. These limits are designed to provide reasonable protection against harmful interference in a residential
installation. This equipment generates, uses and can radiate radio frequency energy and, if not installed and used in
accordance with the instructions, it may cause harmful interference to radio communications. However, there is no
guarantee that interference will not occur in a particular installation. If this equipment does cause harmful interference to
radio or television reception, which can be determined by turning the equipment off and on, the user is encouraged to try
to correct the interference by one or more of the following measures.
• Reorient the receiving antenna.
• Increase the separation between the equipment and receiver.
• Connect the equipment into an outlet on a circuit different fr6m' that to which the receiver is connected.
• Consult the dealer or an experienced radio,'1'V technician for help.
WARNING: This equipment has been certified to comply with the limits for a field disturbance sensor, pursuant to
Subpart C of part 15 FCC rules. Except AC power cable, shielded cables must be used between the external devices and
the terminals of the converter of the equipment.
Changes or modifications made to this equipment, not expressly approved by Toshiba or parties authorized by Toshiba
could void the user's authority to operate the equipment.

11
6 F 8 A 0 7 8 7
Contents
Safety Precautions................................................................................................................................................................................3
[NOTE] Sign ...........................................................................................................................................................................................8
Important Notes on Use of The Insertion Type Density Meter LQ300A00******..............................................................................9
1OVERVIEW.....................................................................................................................................................................................14
1.1 Principle of Measurement....................................................................................................................................................14
1.2 Features...............................................................................................................................................................................15
2UNPACKING...................................................................................................................................................................................16
2.1 Standard Components.........................................................................................................................................................16
2.2 Standard Accessories..........................................................................................................................................................16
3INSTALLATION..............................................................................................................................................................................17
3.1 Precautions for Installation...................................................................................................................................................17
3.2 Installation Location.............................................................................................................................................................19
3.3 Installation and Piping..........................................................................................................................................................21
3.4 Precautions for Wiring..........................................................................................................................................................25
3.5 Wiring...................................................................................................................................................................................26
4. Part Names and Functions...........................................................................................................................................................28
4.1 Detector................................................................................................................................................................................28
4.2 Conveter...............................................................................................................................................................................29
5. Operation Procedure.....................................................................................................................................................................31
5.1 Parameters and Set Values.................................................................................................................................................31
5.2 Menus and operations..........................................................................................................................................................33
5.2.1 main menu...................................................................................................................................................................33
5.2.2 Setting keys.................................................................................................................................................................34
5.2.3 Menu display...............................................................................................................................................................35
5.2.4 Monitoring menu display and operating procedures...................................................................................................38
5.2.5 Setting menu display and operating procedures....................................................................................................39
5.2.6 Measuring mode display and operating procedures...................................................................................................40
5.2.7 Reading of parameters display and operating procedures..........................................................................................40
5.2.8 Measured values display and operating procedures...................................................................................................44
5.2.9 Self-diagnosis data display operating procedures.......................................................................................................44
5.2.10 Parameter setting display and operating procedures..................................................................................................46
5.2.11 Zero calibration display and operating procedures.....................................................................................................49
5.2.12 Span calibration display and operating procedures ....................................................................................................49
5.2.13 Phase angle rotation correction display and operating procedures ............................................................................50
5.2.14 Linearize/conductity correction display and operating procedures..............................................................................51
5.2.15 Additives correction display and operating procedures...............................................................................................53
5.2.16 Other menus display and operating procedures.........................................................................................................56
6. Operations .....................................................................................................................................................................................57
6.1 Procedures for Preparing and Running................................................................................................................................57
6.2 Preparations before Turning on Power................................................................................................................................58
6.3 Power on and Preparations for Measuring...........................................................................................................................58
6.3.1 Turning power on........................................................................................................................................................58

12
6 F 8 A 0 7 8 7
6.3.2 Verifying and setting measurement conditions............................................................................................................59
6.4 Zero Calibration....................................................................................................................................................................60
6.5 Span Calibration...................................................................................................................................................................62
6.6 Operation.............................................................................................................................................................................64
6.7 External Synchronized Operation ........................................................................................................................................65
6.7.1 Movement of the external synchronized operation......................................................................................................65
6.7.2 Setting the external synchronized operation...............................................................................................................66
6.8 Functions Related to Operation...........................................................................................................................................67
7MAINTENANCE..............................................................................................................................................................................68
7.1 Precautions for Maintenance, Inspection, and Parts Replacement .....................................................................................68
7.2 Maintenance and Inspection Items......................................................................................................................................69
8TROUBLESHOOTING....................................................................................................................................................................70
8.1 Troubleshooting...................................................................................................................................................................70
8.2 Error Indications and Recovery Operations.........................................................................................................................72
9CORRECTIONS IN DENSITY CALCULATION..............................................................................................................................74
9.1 Density Calculation ..............................................................................................................................................................74
9.2 Various Kinds of Corrections................................................................................................................................................75
9.2.1 Phase angle rotation correction...................................................................................................................................75
9.2.2 Liquid temperature correction......................................................................................................................................75
9.2.3 RF correction...............................................................................................................................................................76
9.2.4 Atmospheric temperature correction...........................................................................................................................76
9.3 Phase Angle Rotation Correction (Details) ..........................................................................................................................77
9.3.1 Care point concerning phase angle rotation................................................................................................................77
9.3.2 Phase angle rotation in external synchronized operation............................................................................................77
9.3.3 Outline of automatic adjustment function of phase angle rotations.............................................................................77
9.3.4 Judgement conditions and adjustments for automatic adjustment of phase angle rotations......................................77
9.3.5 Restrictions and invalidation in applying the automatic adjustment of phase angle rotations.....................................78
9.3.6 Invalidation by setting the automatic adjustment of phase angle rotations.................................................................78
9.3.7 Actions after invalidating the automatic adjustment of phase angle rotations.............................................................79
9.3.8 Return to the normal through manual input of the phase angle rotations...................................................................80
10 VARIOUS FUNCTIONS..................................................................................................................................................................81
10.1 Various Functions and their Outlines...................................................................................................................................81
10.2 Moving Average...................................................................................................................................................................82
10.2.1 Function of moving average........................................................................................................................................82
10.2.2 Setting of the moving average times...........................................................................................................................82
10.2.3 Cautions in using the moving average function...........................................................................................................82
10.3 Change-rata limit..................................................................................................................................................................83
10.3.1 Outline of change-rate limit function............................................................................................................................83
10.3.2 Examples of operating the change-rate limit function .................................................................................................83
10.3.3 Cautions in using the change-rate limit factor.............................................................................................................84
10.3.4 Setting the change-rate limit........................................................................................................................................85
10.4 Electric Conductivity Correction...........................................................................................................................................86
10.4.1 Standard conductivity correction factor.......................................................................................................................86
10.4.2 How to obtain and set a correction factor....................................................................................................................87
10.5 Additives Correction Factor..................................................................................................................................................90
10.5.1 Additive Correction Function.......................................................................................................................................90
10.5.2 Density calculation ......................................................................................................................................................91
10.5.3 Procedures for using the additives correction function................................................................................................92
10.5.4 How to set the additives correction function................................................................................................................93
10.5.5 Simplified Correction on Additives...............................................................................................................................94

13
6 F 8 A 0 7 8 7
10.6 LINEARIZER SETTING........................................................................................................................................................95
10.6.1 Linearizer function.......................................................................................................................................................95
10.6.2 Linearizer setting.........................................................................................................................................................97
10.7 Density Multiplier Switching by External Signals..................................................................................................................98
10.7.1 Density multiplier switching function by external signals.............................................................................................98
10.7.2 Setting the density multiplier switching by external signals.........................................................................................99
11. Specifications..............................................................................................................................................................................100
11.1 General Specifications.......................................................................................................................................................100
11.2 Detector Specifications ......................................................................................................................................................101
11.3 Converter Specifications....................................................................................................................................................102
11.4 Model Number Table..........................................................................................................................................................105
Appendix............................................................................................................................................................................................107
Attached Figure 1............................................................................................................................................................................107

14
6 F 8 A 0 7 8 7
1OVERVIEW
The LQ300A00****** Density Meter measures the density of a substance that flows in a tank and
through a pipe by means of a phase difference method using microwaves.
This method is little affected by the presence of contamination. It uses no moving mechanical parts or
mechanism that is often used in other measuring methods for cleaning, sampling, or defoaming. It
permits continuous measurement.
The density meter, which outputs measured density in electric current, is suitable for an application in a
process for monitoring and controlling.
1.1 Principle of Measurement
This insertion type density meter LQ300A00****** has adopted a new measuring method called
“Phase difference method by microwaves.” When microwaves go through a substance and comes out of
it, by measuring the phase lag of the waves, we get a certain physical property of the substance that is
proportional to the density.
The theory of density measurement based on the phase difference method is shown in Figure 1.1
The difference between the phase lagθ1 of the microwave received through water (density 0%) and the
phase lagθ2 of the microwave received through the object substance, that is,
Δθ = θ2 − θ1
is determined, and since the differenceΔθis in direct proportion to the density, the density of the
object substance is measured.
Phase difference △θ=θ2−θ1
Phase lag θ2
Substance measured
Water
Transmitted
microwaves
Received microwaves
with phase lag θ1
Fig. 1.1 Principle of phase angle difference
15
6 F 8 A 0 7 8 7
1.2 Features
The Insertion Type Density Meter has the following features compared to the flow-through type density
meter:
(1) Applicable to the larger size piping or tank of more than 300 mm in meter size
In this system the transmission and reception applicators (antenna) are installed at a fixed
distance in a pipe and then the pipe itself is inserted into a larger pipe or a tank thus the
installation of this density meter is not dependent on pipe size. The density meter can measure the
fluid density in a pipe or tank exceeding 300 mm in diameter.
(2) Fluid materials with its conductivity up to 15mS/cm can be measured
New applicators are developed so that the radiation power of microwaves are concentrated on the
area between the transmission and reception applicators (antenna) and its reception applicator
can prevent unwanted electromagnetic waves from outside and this made the density meter
applicable to higher conductivity fluid materials of up to 15 mS/cm. In the case of 250 mm or 300
mm pipe size, the flow-through type density meter may be difficult to measure fluid materials due
to conductivity problems but with this insertion type density meter the measurement may be
possible.
(3) Fluid materials with its density up to 50% TS can be measured
(4) Conformed to low-level radio-wave equipment
The output of microwaves is as low as 1 mW that this density meter is categorized as low-level
radio-wave equipment. Therefore the user is free to use this density meter without applying for
permission, registration, and licenses and so on to use this density meter.
Compared with the conventional method, this phase difference measurement method using microwaves,
in principle, has the following features.
(1) Not easily affected by contamination and bubbles.
This method is measuring the variation of the transmission time but not for measuring the
attenuation of the wave motion strength that has been transmitted into the measured matter.
Therefore, it is unnecessary for the window part for sending/receiving microwaves to be
transparent as the optical type.
(2)High liability and simple maintenance.
This reliability of this density meter is high because it has no moving parts like the rotary pulp
density meter does. In addition, it has no consumable parts such as bearings or pulleys and thus its
maintenance is easy.
(3) Not easily affected by the pulp material type or freeness.
Taking density measurements captivating the dielectric change following the density change in
the measured matter, the new method has the feature of not easily affected by the pulp material
type or freeness, etc.
(4) Capable of continuous measurement.
(5) Can easily change the measurement range.
(6) The operation is simple because complex processings such as density calculation and correction,
etc. are performed automatically by micro computers.
(7) Remote control is made possible by using the hand-held terminal AF100LQ3 type (optional),
which is a specialized terminal for communication.
<Supplementary Explanation>
Density meter LQ300A00****** is equipped with the display/operation consoles as
standard. Therefore, if the meter is installed on a location easy for maintenance, the
hand-held terminal is not always needed.

16
6 F 8 A 0 7 8 7
2UNPACKING
Check items by the following list and table at unpacking.
2.1 Standard Components
(1) Density Meter : 1 unit
(2) Standard accessories : 1 unit
<Supplementary Explanation>
In the event of performing remote control through communications, you are required to have the hand-
held terminal AF100 type (type code: AF100LQ3AAA3), which is a specialized terminal for
communications. Therefore, please purchase one separately.
2.2 Standard Accessories
Table.2.1
Standard accessories
Accessory Specifications Qty
Fuse 1A(M),250V cartridge, glass tubular fuse,
5.2mm outer dia. x 20mm long 2
Operation manual (The document you are reading.)1

17
6 F 8 A 0 7 8 7
3INSTALLATION
3.1 Precautions for Installation
WARNING
DO
■ The meter is heavy. To move it for
relocation or installation, an qualified
operator qualified for safety should
handle it by using equipment such as a
crane or a sling.
Overturning or dropping can cause
human injuries or equipment failure.
DON’T
■ Do not operate where there is a
possibility of leakage of flammable or
explosive gas.
A fire or explosion can occur.
CAUTION
DO
■ Avoid installing the meter in any of
the following places.
A fire or explosion can occur.
•Dusty place
•Place where corrosive gases (SO2,
H2S, etc.) or flammable gases may
be generated.
•Place exposed to vibration or shock
above permissible levels
•Place exposed to condensation due
to abrupt change in temperature.
•Place too cold or hot for installation
•Place too humid for installation
•Near an apparatus that generates
strong radio waves or a strong
magnetic field.
•Otherwise, a fire, equipment
breakdown or failure can occur.
DO
■ Install the meter in a place where it
is easy to operate, maintain, and
inspect.
A stumble or a fall when working can
cause human injuries.
Red
Yellow

18
6 F 8 A 0 7 8 7
Hoisting the Density Meter Before Installation
Make sure to hoist the density meter using the hoisting bands.
Hoisting it with incomplete position or condition can cause a fall or damage to the density meter.
When you move or install the Insertion Type Density Meter, make sure to hoist the density meter
using the hoisting bands. In addition, care should be taken to put the cushioning material between the
hoisting band and the converter case. If the hoisting band touches the converter case directly it may
cause a scratch on the converter front panel.
Main unit mass: approx. 20 kg
Recommended hoisting bands: made of cloth, applicable band size 25 mm
Note: This unit is heavy. To move the unit or relocate it needs a qualified operator for handling a hand
truck, crane, hoist or other. In addition, when hoisting the unit with hoisting bands, tighten the
bands so that the bands will not be loosened or slipped off.
吊り上げ方向
吊りベルト装着位置
重心位置
[NOTE]
吊り上げ方向
吊りベルト装着位置
重心位置
Hoisting direction
Hoisting position with band
Center of gravity position
Fig. 3.1.1 Hoisting with Hoisting Bands (1) Fig. 3.1.1 Hoisting with Hoisting Bands (2)
Hoisting direction
Center of
gravity position
Hoisting position
with band

19
6 F 8 A 0 7 8 7
3.2 Installation Location
◆Determine an indoor installation place in accordance with the following instructions.
(1) Choose a place that is free of vibrations and corrosive gasses, and has ample space for
maintenance.
(2) Secure maintenance space in front, rear and above the density meter. (Refer to fig. 3.2.1)
(3) In the case of outdoor installation, provide covering against sun.
(4) Do not install the meter in a place where there is a possibility of leakage of flammable or
explosive gas.
(5) Use a strength pipe, connected at both upstream and downstream sides, to securely
install the detector main body, or provide a supporting structure for the detector main
body. (Weight of this unit is shown in the external dimension list as attached.)
(6) When the density meter is used in an application where the process fluid contains plenty
of fur or fiber, these substances may accumulate or entangle in the density meter and thus
perform the maintenance operation periodically (clean the insertion probe area).
(7) The tank or pipe where this density meter is installed should be metal.
(8) Install the density meter in a place where the density distribution is even. If the density
distribution is not even, manual analysis data and the indication value of the density meter
may not be the same.
(9) Install this density meter in a piping system where bubbles are not found, and fluid does
not empty itself, and also sedimentation and accumulation of materials does not occur.
[NOTE]

20
6 F 8 A 0 7 8 7
変換器
L(*2)
600
600
231(*1)
測定対象流体
600
測定対象流体
600
600
金属製配管
600
流
れ
方
向
M8ネジ締め付けトルク:
10.0∼13.5N・m
(片締めとならないこと)
流れ方向を表示
金属製配管
t
M8 screw tightening torque:
10.0 to 13.5 N•m
(Tighten the screws evenly.)
Converter shows flow direction
Flow direction
Fluid to be measured Metal pipe or metal tank
Metal pipe or metal tank
Fluid to be measured
Internal wall of tank or pipe Mounting flange
surface
120mm or less
Notes
*1 The length when Toshiba recommendation flange is used.
(Refer to 3H8A6579 and 3H8A6580 for details.)
*2 The length when *1 above and Sch40 standard stainless steel
pipe is used.
Diameter (mm) Length (mm)
300 347
350 346
400 345
Figure 3.2.1 Maintenance Space

21
6 F 8 A 0 7 8 7
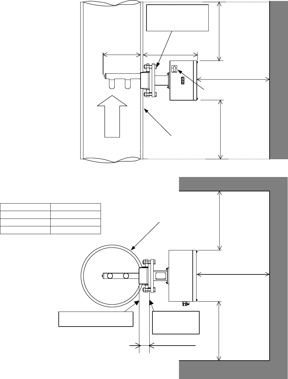
3.3 Installation and Piping
Installing the density meter is illustrated in Fig. 3.3.1 and Fig. 3.3.2, Fig.3.3.3, Fig.3.3.4.
<Common Precautions>
(1) Install the density meter in a place where the distribution of density is even.
(2) Install the density meter in a location where the measured fluid flows in a tank or pipe in full and bubbles
do not stay. Insufficient fluid flowing or bubbles staying in the tube will cause measuring errors or
indicated-value fluctuations.
(3) Avoid installing the density meter where the material to be measured precipitates and accumulates at
the bottom of the tank or pipe.
(4) Avoid installing the density meter in a tank or pipe where bubbles are mixed in the fluid to be measured.
(5) The front side of the density meter's converter section is equipped with an LED density display section.
When installing the meter, choose a location and direction in which this density display section will be
easily visible. However, if it is difficult to look straight at the density value display area as a result of
installation layout, we recommend you order an optional external display unit.
(6) In the event that the tank or piping system (where the density meter is installed) may no longer be full of
the fluid while the pump is shut down or the density distribution in the density meter may become
uneven, make sure to take measurements only while the pump is operating by using the external
interlock function.
(7) Take necessary measures to prevent vibrations of the pump, etc. from travelling through the density
meter.
(8) Select the type and material of the gasket to use in the tank or pipe in accordance with the connection
method and the fluid material to measure.
(9) Make sure that the surface for the O-ring face and O-ring itself are clean without dirt or dust before
starting the installation work.
(10) We recommend the following tightening torque for bolts and nuts when mounting the flange for the
density meter. Tightening torque: 10.0 to 13.5 N•m for M8 bolts and nuts
(11) Perform the periodical inspection to make sure that the thin and long materials such as fur, fiber or
strings are not entangled in the applicators (antenna), or there are no scratches or cracks.
(12) Make sure that the applicator (antenna) is positioned more inside than the internal wall of the tank or
pipe. The distance from the mounting flange face of the insertion probe area to the internal wall should
be 120 mm or less.
<Piping Precautions>
(13) We recommend the installation should be made to a vertical piping system. The density meter can
operate the same performance even in a horizontal installation but only a vertical installation is allowed
for item (14).
(14) The installation should be made to a vertical piping system in the following cases:
a) Bubbles may remain in the piping.
b) The distribution of density in the piping may become uneven because the material to be
measured precipitates or floats unusually due to slow flow rate etc.
c) When main piping is enlarged and the density meter is installed to a larger piping system than the
main piping.
(15) We recommend that the converter section stay at the top when the density meter is installed to a
horizontal piping system because the maintenance is easy and its performance is assured.
(16) We recommend that the density meter should be installed at a point as far away as possible from a port
open to atmosphere and the water pressure is required a little to prevent bubbles from entering in the
fluid to be measured.
[NOTE]

22
6 F 8 A 0 7 8 7
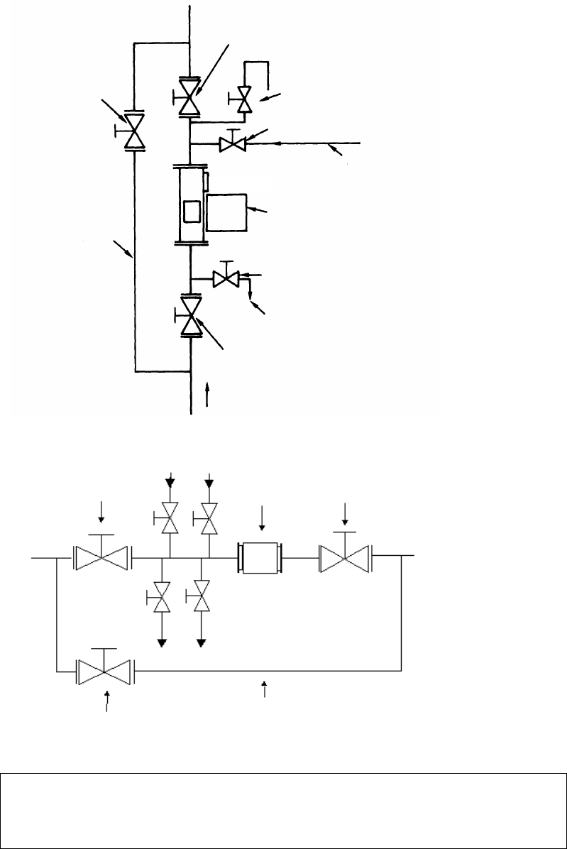
(17) On both the upstream and downstream sides of the density meter, install shutoff valves. Furthermore,
between these valves and the density meter, install the sampling port, the zero water supply port, the
air release port, the drain port with a shutoff valve attached respectively. In the event that the flow of the
pipe line cannot be stopped, provide a bypass pipe halfway with a shutoff valve attached. When
performing zero point calibration, these are needed to discharge the measured matter out of the density
meter through its drain port and fill up the meter with fresh water of zero density. (See Figures 3.3.2 and
3.3.3.)
(18) As to insertion orientation, install the density meter so that a pair of antennas face toward upstream.
<Precautions when installing the density meter in a tank>
(19) In a tank, install the density meter so that the applicators (antenna) are submerged 150 mm or more
under water from the surface. If the depth of water is less than 150 mm or the applicators surface stays
above the water level in cases like a pump operation, use the external synch signal and measure the
density only when the applicators surface remains more than 150 mm under water (see Figure 3.3.1.)
(20) Install the density meter far from such places as near the agitator in a tank where bubble are generated
and density disturbances occur and this affects the density measurement.
[NOTE]
♦ Sampling valve: Used to extract fluids for manual analysis. Install this valve to the side of the
pipe in the case of horizontal installation. It is recommended that a 1-inch
ball valve be installed to the side of the pipe.
♦ Zero point water valve: Used to supply drinking water (density or consistency 0%) to the detector
pipe for zero point adjustment. Install this valve at the top of the pipe in the
case of horizontal installation. It is recommended that a 1-inch ball valve be
installed in the top of the pipe and zero point water is supplied through this
inlet using a vinyl hose etc.
If valve water pipe is connected to this valve, air cannot be extracted.
Therefore, another valve (vent valve) is needed to extract air.
♦ Vent valve: Used to vent process fluids to open air when performing zero adjustment.
This helps the drinking water (density or consistency 0%) enter the detector
pipe easily. Install this valve in the top of the pipe in the case of horizontal
installation.
♦ Drain valve: Used to drain the fluids before supplying drinking water (density or
consistency 0%) to the detector pipe for zero adjustment. Install this valve at
the lowest point of the pipe. It is recommended that a 1-inch ball valve be
installed at the lowest point of the pipe.
Metal tank
1500mm or more
120mm or less
Water surface
Fluid to be measured
Figure 3.3.1 Precautions when installing the density meter in a tank

23
6 F 8 A 0 7 8 7
(1) Make sure that the surface for the O-ring face and O-ring itself are clean without dirt or dust
before starting the installation work.
(2) We recommend the following tightening torque for bolts and nuts when mounting the flange for
the density meter. Tightening torque: 10.0 to 13.5 N•m for M8 bolts and nuts
[NOTE]
Shutoff valve
Shutoff valve
Zero point water valve
Vent valve
Zero point water piping
Density meter
Drain valve
Drain piping
Bypass piping
Shutoff valve
Direction of flow upward
Fig. 3.3.2 Meter mounted vertically
Vent valve Zero point water valve
Shutoff valve Shutoff valve
Density meter
Drain valve
Bypass piping
Shutoff valve
Sampling valve
Fig. 3.3.3 Meter mounted Horizontally (looking from above)

24
6 F 8 A 0 7 8 7
(1) When you install the density meter, see 3.3.4 Precautions When Installing the Density Meter.
(2) Install the density meter in a metal piping system.
[NOTE]
589
231
When installing or removing the density
meter, insert or remove the applicator
mount section with its backside along the
mounting flange.
Extra care should be taken not to let the
applicators (antenna) hit against the flange
or the internal wall.
Make sure to mount the density meter
so that the applicators (antenna) face
upstream and in parallel with the
direction of the flow.
M8 screw tightening torque:
10.0 to 13.5N•m
(Tighten the screws evenly.)
Flow direction
Fluid to be measured
shows flow direction
Density value display
Section A Converter
Make sure that the O-ring groove and O-
ring itself are clean without dirt, dust or
cracks before installing the density meter.
Metal pipe or metal tank
(56.6)
1.5
A
A
3.2
Section A expanded
Flange standard: JIS10K
Diameter 100mm
Sch20
Refer to 3H8A6579 and 3H8A6580 for details.
Deviation from piping system in
perpendicular direction: ±1.5° or less
Surface roughness: Ra3.2 minimum
Deviation of flange hole positions with respect to
the piping axial direction: ±2° or less
Fig 3.3.4 Installation Precaution

25
6 F 8 A 0 7 8 7
3.4 Precautions for Wiring
WARNING
DO
■Be sure to install a fuse and a switch
to disconnect the equipment from the
power source.
Failure to observe this can cause
electric shock or equipment failure.
DO
■Be sure to ground the equipment using a
grounding wire separate from those used for
power tools.
(With 100 Ohms or less ground resistance)
Without grounding, electric shock,
malfunction, or equipment failure can be
caused by electric leakage.
DO
■Make sure that the main power line
is off before wiring or cabling.
Wiring or cabling without switching off
the main power line can cause electric
shock.
DO
■Use crimp terminals with insulation
sleeves for power line and grounding wire
terminals.
A disconnected cable or wire from the
terminal or a loose terminal can cause
electric shock or generate heat and cause a
fire or equipment failure.
DO
■Wiring and cabling should be done
as shown in the wiring and connection
diagrams.
Wrong wiring or cabling can cause
malfunctions, overheating, sparking, or
electric shock.
DON’T
Do not wire or cable with wet hands.
A wet hand can cause electric shock.
The label shown left appears near a terminal block on the equipment to
which power is supplied. Take precautions to avoid electric shock.
Yellow
Yellow
Yellow

26
6 F 8 A 0 7 8 7
3.5 Wiring
Figure 3.5.1 on the next page shows connections to the density meter and the external units. Figure 3.5.2
shows wiring assignment to a converter terminal. Refer to these figures for correct wiring.
[IMPORTANT]
(1) Provide a switch and a fuse to separate this unit from the mains power for ease of maintenance.
Power requirement of this unit is 50VA.
(2) Ground the LQ300A00****** with 100 Ohms or less ground resistance. Do not use a common ground
shared by other power equipment. The demands of the meter are 50VAs.
(3) Use a sheathed cable (CVV) with 2mm2 cross-sectional area for AC power cable and make sure the
voltage drop across the cable is less than 2 V. And use a M4 sized solderless contact for connection
cable with terminal.
(4) The cables should be free from vibration or sway. The cables should be placed in thick-walled steel
conduits.
(5) Wire the LQ300A00****** output in conduit separated from those of AC power cable, control signals,
alarm signal or other cables which could become the source of noise.
(6) Use a 2-wire shielded sheathed cable (CVVS) to wire the LQ300A00****** output (4 - 20mAdc). And
ground the shielded cable on the receiving instrument side. For performing the conductivity
compensation, use a 2-wire shielded sheathed cable (CVVS) to wire the LQ300A00****** conductivity
signal input (4-20mA). And ground the shielded cable on the receiving instrument side.
(7) As the cable port is made air-tight using a packing, tighten the cable gland securely when all the
wiring is completed. If the diameter of the cable is smaller than the inside diameter of the packing,
enlarge the cable diameter to the same size as the packing by wrapping valves around the cable. Its
suitable diameter is 11mm.
(8) Tighten the terminal screws securely. Appropriated torque to tighten the screws is 1.2 N・m .
(9) Do not turn on the power of the density meter when the applicators (antenna) are taken out of the
piping system. Leakage of radio waves may cause interference to external equipment.

27
6 F 8 A 0 7 8 7
Converter
AI
(Conductivity
signal input
A1,A2)
DI
(Factor-select
DI2, DI3,
COM2)
DI
(Extemal
sync.contat
input DI, COM)
DO
(Density meter error or “in-
maintenance”, contact
output: O1,COM1)
AO(+,-)
4 to 20mA
(HART)
No use
(for future)
AC power
(L1,L2,PE)
Cable inlet Cable inlet 3 Cable inlet 4Cable inlet 2
A7
Terminal block
A3A5A7
−
COM2COM1A2 COMA4A6A8
DO1DIA1 L2L1
+
DI3DI2
(PE terminal)
AC Power
100 to 240V 50/60Hz (50VA)
L1
L2
COM
DI
COM1
DO1
COM2
DI2
DI3
+
-
A1
A2
A3 to A8
+
−
CW
CW
CWS
CVVS
External sync.
contact input (24VDC, 1A)
Density meter error or “in-maintenance”,
contact output (125Vac, 0.1A)
Voltage input for selection of "density multiplier"
(H:20 to 30VDC,L:2VDC or less,Input resistance: Approx. 3k ohms)
Measured Density Output (4-
20mADC,R<750ohms insulated output)
The ground connection of the shielded wire of CVVS
should be made on the side of the receiving instrument.
Note: Either the FG terminal of the terminal block inside the
converter or the ground terminal of the converter case
should be grounded.
Ground (R<100 ohms)
(PE terminal)
Conductivity signal input
(4-20mA)
Ground
terminal (M6)
Reserved Ground resistance: 100 ohms or less
(PE terminal)

28
6 F 8 A 0 7 8 7
4. Part Names and Functions
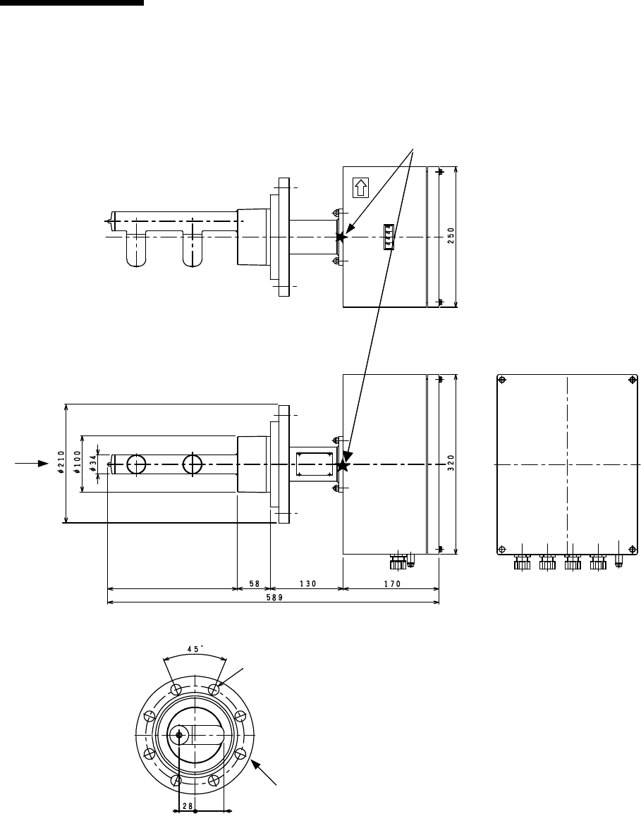
The detector is integrated with the converter in the Insertion Type Density Meter LQ300A00******.
4.1 Detector
Fig. 4.1 Insertion Type Density Meter LQ400A00
(1) Temperature detector
This is a temperature detector (RTD) to correct the temperature difference. This detector
measures the temperature of the fluid to be measured (fluid temperature) flowing in the pipe
where the density meter is installed.
(2) Applicators
The applicators (antenna) for transmitting and receiving microwaves are built inside. The
applicator on the left in Fig.4.1 is for transmitting and the right is for receiving. Always keep the
lids closed and the screws of the lids secured.
(3) Converter
See Section 4.2
(1) Temperature detector
(2) Applicators (antenna)
Detector
(3) Converter
(4) Density value display (5) Converter cover

29
6 F 8 A 0 7 8 7
4.2 Conveter
Figure 4.2 shows the converter cover (5 in Fig. 4.1) with its door open.
Fig 4.2 Converter
(10) Density indicator
(4 in Fig 4.1)
(7) Setting keys
(6) LCD display
(4) [MEASURE]
indicator
(5) [ALARM]
indicator
(11) Terminals for
communication
(3) [POWER] indicator
(2) FUSE
1A(M)
250V
(1) [POWER] switch
(8) Terminal block
(12) Ground terminal
(9) Cable glands
30
6 F 8 A 0 7 8 7
(1) [POWER] switch
The power switch for the density meter.
(2) Fuse
1A(M), 250V glass tube fuse is inside.
(3) [POWER] Indicator (Green LED)
Green LED lights when AC power turns on by the power switch.
(4) [MEASURE] Indicator (Green LED)
The indicator lights when measuring, and turns off when setting and when measuring stops at
externally synchronized operation.
(5) [ALARM] Indicator (Red LED)
Lights on error signal from the meter.
(6) LCD indicator
Displays measured values, set values and self-diagnosis data, etc. Being an indicator of 20
characters by 4 lines, it displays numerical values, alphanumeric characters and symbols in
accordance with needs.
(7) Setting keys
These keys are used for switching between display contents of the LCD indicator or setting
various set values. They include the [ESC] key, the [→] key, the [UP] key, [DN] key and the
[SET] key.
(8) Terminal block
Refers to the terminal block connecting cables for external connection.
(9) Cable glands
Four cable glands are available for introducing cables for external connection, such as power
supplies and output signals.
(10) Density (%TS) indicator (Red LED seven segments)
Indicates the density of the measured matter in terms of %TS.
(11) Terminals for communication
Remote control is made possible by connecting the leads of the hand-held terminal AF100 to
these terminals.
(12) Ground terminal
Make sure to ground this terminal to earth ground.

31
6 F 8 A 0 7 8 7
5. Operation Procedure
5.1 Parameters and Set Values
The set values and setting ranges by parameter at the time of factory shipment are listed in Table 5.1.1
below.
Table 5.1.1 Parameters and Set Values (No.1)
Measurement Condition Parameter Unit Ex-factory Set Value Setting Range
Density multiplier (C) ―1.000 (Standard value) 0.00 to 9.99
Upper density measurement range (UR) %TS Value specified in your order 1.0 to 99.9
Lower density measurement range (LR) %TS Value specified in your order 0.0 to 99.5
Density line slope (a) %TS per degree 0.084 - 0.2000 to 0.2000
Density intercept (b) %TS 0.00 (Standard value) - 99.99 to 99.99
Density test output during setting mode (ot) %TS 50% density of FS (Provisional value) 0.0 to 99.9
Delayed time in external synchronized operation (dt) Minute 0.5 (Provisional value) 0.1 to 99.9
Zero-point phase θ1 (zp) Degree Value at the time of factory adjustment 0.00 to 359.99
Zero-point liguid temperature T0 (zT) °CValue at the time of factory adjustment 0.00 to 100.00
RF correction factor (cG) −Value at the time of factory adjustment -9.99 to 9.99
Zero-point RF data (zG) −Value at the time of factory adjustment 0.00 to 100.00
Moving average times (ma) Time 1 (Without moving averaging) 1 to 99
Permissible width of change-rate limit (dx) %TS 0.00 (NONE) 0.00 to 9.99
Limit times of change-rate limit (HL) −0 (Without change-rate limit ) 0 to 99
Upper angle of angle rotation correction (UH) Degree 260 240 to 360
Upper angle of angle rotation correction (SH) Degree 100 0 to 120
Linearizer density A (LA) %TS 0.60 (Provisional value) 0.00 to 99.99
Linearizer density B (LB) %TS 1.00 (Provisional value) 0.00 to 99.99
Linearizer inclination (K1) −1.00 (Without linearization) 0.00 to 9.99
Linearizer inclination (K2) −1.00 (Without linearization) 0.00 to 9.99
Linearizer inclination (K3) −1.00 (Without linearization) 0.00 to 9.99
Electric conductivity correction factor γ (r) Degree (per mS/cm) 00 (Without electric conductivity
correction) 0.00 to 99.99
Zero-point electric conductivity Eo (zE) mS / cm 0.00 0.00 to 10.00
Measured object
electric conductivity (EC) mS / cm 0.00 0.00 to 10.00

32
6 F 8 A 0 7 8 7
Table 5.1.1 Parameters and Set Values (No.2)
Measurement Condition Parameter Unit Ex-factory Set Values Setting Range
Availability of additives correction (AF) −No (Without loading
material correction) OFF / ON
Display density type of
additives correction (Ad) −Total TOTAL / MAIN
Output density type of
additives correction (Ac) −Total TOTAL / MAIN
Parameter set No. of
additives correction (Ap) −11∼10
Main-object sensitivity (sO) −1.00 −9.99 to 9.99
Additives sensitivity (s1) −0.00 −9.99 to 9.99
Additives sensitivity (s2) −0.00 −9.99 to 9.99
Additives sensitivity (s3) −0.00 −9.99 to 9.99
Additives sensitivity (s4) −0.00 −9.99 to 9.99
Additives sensitivity (s5) −0.00 −9.99 to 9.99
Loading additive ratio (R1) −0.000 0.000 to 1.999
Loading additive ratio (R2) −0.000 0.000 to 1.999
Loading additive ratio (R3) −0.000 0.000 to 1.999
Loading additive ratio (R4) −0.000 0.000 to 1.999
Loading additive ratio (R5) −0.000 0.000 to 1.999
Output at contact OFF in external
synchronized operation (ho) −4mA Value immediately before 4mA ;
simulated output in setting mode
Availability of density multiplier switching
(D1) −OFF(NONE)ON / OFF
Density multiplier at DI (C2) −1.000 0.000 to 9.999
Density multiplier at DI (C3) −1.000 0.000 to 9.999
Density multiplier at DI (C4) −1.000 0.000 to 9.999
Availability of automatic adjustment of
angle rotation (NA) −ON ON / OFF
Switching between continuous operation
and external synchronized operation (OP) −CONT CONT (Continuous) / EXT(External)
Note : The expression "without ..." has been used in several places in Table 5.1.1 to mean that the
respective numeric values in the table above are set to invalidate their functions.

33
6 F 8 A 0 7 8 7
5.2 Menus and operations
Operations should be done with five keys for setting, in combination with the LCD display. This section
shows menus and operations.
5.2.1 main menu
Main menu is composed of three basic menus shown below. Table 5.2.1 shows the functions of each
menu and performances when selected.
<main menu>
Table 5.2.1. Functions and performances of main menu
1 : MONITORING
MENU 2 : SETTING
MENU 3 : MEASURING
MODE
Functions
Reading of each measuring
conditions (parameters),
measured values, and self-
diagnosis data
Changing of each
measuring conditions
(parameters), zero
calibration and span
calibration
Mode selection from among two
measuring modes (operation modes)
of the normal continuous operation
and the externally synchronized
operation
Measured density
output(4 to 20mA)Measured density
continuous output Density Test output Measured density continuous output
Density display Measured density value Density Test output Measured density valve
[Measure] indicator On Off On
Note: In the Setting menu, when “Zero calibration” or “Span calibration” is executed, LED density
display indicates the Measured Density value and not the preset Density Test output because
this makes it easy to quickly compare the density measured output before and after the zero or
span calibration. On the other hand, the Measured Density Current output continuous to output
the Density Test output in every Setting menu including Zero calibration and Span calibration.
1 : MONITORING MENU
2 : SETTING MENU
3 : MEASURING MODE

34
6 F 8 A 0 7 8 7
5.2.2 Setting keys
Five setting keys are available. The basic methods for using them are described in Table 5.2.2. For
specification information, please refer to their respective operating procedures.
Table 5.2.2 Basic Methods for Using Operation Keys
Setting
Key
Notation in
Operation
Manual Basic Use
Returns to the menu screen that is one level higher.
ESC [ESC] On the set value change screen, use this key to clear the setup change before returning
to the previous screen.
On the menu list screen, use this key to move the cursor under the menu number to the
location of the next number.
In the state of setting numerical values, press this key each time the cursor has to be
shifted rightwards by a digit's worth. If the cursor is located rightmost, the cursor is
shifted to the leftmost digit.
[→]In the event of entering the setting menu, press the [SET] key to display the message
saying that the output will be switched to the simulated value. After making sure that no
problem is present, press the [→] key to enter the setting menu. This procedure is taken
for the purpose of preventing the output from being switched to the simulated value as a
result of mistakenly pressing the [SET] key twice in a row.
On the menu screen, use this key to switch to the next menu screen.
In the state of setting numerical values, use this key to move up the numeric value of the
digit where the cursor is located. Each time the key is pressed, the numeric value
changes incrementally, as following; "0", "1", "2", ・・・・, "9", "-"(minus symbol),
"."(decimal point), "0", "1", "2", ・・・・.
Note: If the numerical value does not belong to the leftmost digit, "-" (minus symbol) will
not appear after 9.
UP [UP]
In the event of selecting an item from multiple items (such as ON/OFF), the cursor (of the
selected item) is switched each time this key is pressed.
On the menu screen, use this key to switch to the previous menu screen.
In the state of setting numerical values, use this key to move down the numerical value of
the digit where the cursor is located. Each time the key is pressed, the numerical value
changes detrimentally , as following; "0", "."(decimal point), "-"(minus symbol), "9",
"8", ・・・・ "1", "0".
Note: If the numerical value does not belong to the leftmost digit, "-" (minus symbol) will
not appear after "."(decimal point).
DN [DN]
In the event of selecting an item from multiple items (such as ON/OFF), the cursor (of the
selected item) is switched each time this key is pressed.
SET [SET] Use this key to select the menu number where the cursor is located or confirm the set
value.

35
6 F 8 A 0 7 8 7
5.2.3 Menu display
The menu display of the converter LCD display section has a hierarchical structure as shown in Table
5.2.3.
Note: Occasionally using some abbreviated terms as well, actual LCD displays differ from Table 5.2.3.
For details, refer to Section 5.2.4. The symbols in parentheses in Table 5.2.3 correspond to those
displayed on the upper left corner of their respective LCD screens.
Table 5.2.3 Menu Display (1)
Menu 1 Menu 2 Menu 3 Menu 4
Density multiplier (C)
Upper density measurement range (UR)
Lower density measurement range (LR)
Density line slope (a)
Density intercept (b)
Density test output (ot)
Delayed time in external synchronized
operation (dt)
Zero-point phase θ1 (zp)
Zero-point liquid temperature T0 (zT)
RF correction factor (cG)
Zero-point RF data (zG)
Moving average times (ma)
Permissible width of change-rate limit (dx)
Read
parameters
Limit times of change-rate limit (HL)
Measured
value Phase θ2(p), liquid temperature (T),
atmospheric temperature (A), density (X)
Operation status (ST)
Microwave signal level (SL)
Micro wave factor (F)
RF data(G)
+5V power supply voltage(J)
Reference phase error (pd)
Monitoring
menu
Self-diagnosis
data
Memory check (Mc)

36
6 F 8 A 0 7 8 7
Table 5.2.3 Menu Display (2)
Menu 1 Menu 2 Menu 3 Menu 4
Upper density measurement range (UR) Setting the upper density measurement range (UR)
Lower density measurement range (LR) Setting the lower density measurement range (LR)
Density line slope (a) Setting the density line slope (a)
Density intercept (b) Setting the density intercept (b)
Density test output (ot) Setting the density test output (ot)
Delayed time in external synchronized
operation (dt) Setting the delayed time in external synchronized
operation (dt)
Zero-point phase θ1 (zp) Setting the zero-point phase θ1 (zp)
Zero-point liquid temperature T0 (zT) Setting the zero-point liquid temperature T0 (zT)
RF correction factor (cG) Setting the RF correction factor (cG)
Zero-point RF data (zG) Setting the zero-point RF data(zG)
Moving average times (ma) Setting the Moving average times (ma)
Permissible width of change-rate limit (dx) Setting the permissible width of change-rate limit (dx)
Parameter setting
Limit times of change-rate limit (HL) Setting the permissible times of change-rate limit (HL)
Zero calibration Zero calibration Zero calibration implementation verification
Span calibration Density multiplier (C1) Setting the density multiplier (C1)
Upper angle (UH) Setting the upper angle (UH)
Lower angle (SH) Setting the lower angle (SH)
Angle rotation
correction Angle rotation (N) Setting the angle rotation (N)
Linearizer density A (LA) Setting the linearizer density A (LA)
Linearizer density B (LB) Setting the linearizer density B (LB)
Linearizer line slope (K1) Setting the linearizer line slope (K1)
Linearizer line slope (K2) Setting the linearizer line slope (K2)
Linearizer line slope (K3) Setting the linearizer line slope (K3)
Electric conductivity correction factor γ
(r) Setting the electric conductivity correction factor γ
(r)
Zero-point electric conductivity E0 (zE) Setting the zero-point electric conductivity E0 (zE)
Setting
menu
Linearizer / electric
conductivity
correction
Measured object electric conductivity
(EC) Setting the measured object electric conductivity
(EC)

37
6 F 8 A 0 7 8 7
Table 5.2.3 Menu Display (3)
Menu 1 Menu 2 Menu 3 Menu 4
Availability of additives correction (AF) Selecting the availability of additives correction (AF)
Display density type (Ad) Selecting the display density type (Ad)
Output density type (Ac) Displaying the output density type (Ac)
Parameter set No. (Ap) Setting parameter set No. (Ap)
Main-object sensitivity (sO) Setting the main-object sensitivity (sO)
Additives sensitivity (s1) Setting the additives sensitivity (s1)
Additives sensitivity (s2) Setting the additives sensitivity (s2)
Additives sensitivity (s3) Setting the additives sensitivity (s3)
Additives sensitivity (s4) Setting the additives sensitivity (s4)
Additives sensitivity (s5) Setting the additives sensitivity (s5)
Loading additive ratio (R1) Setting the loading additive ratio (R1)
Loading additive ratio (R2) Setting the loading additive ratio (R2)
Loading additive ratio (R3) Setting the loading additive ratio (R3)
Loading additive ratio (R4) Setting the loading additive ratio (R4)
Additives
correction
Loading additive ratio (R5) Setting the loading additive ratio (R5)
Output at contact OFF in external
synchronized operation(ho) Selecting the output at contact OFF in external
synchronized operation (ho)
Availability of density multiplier switching
(D1) Selecting the availability of density multiplier
switching (D1)
Density multiplier at DI (C2) Setting the density multiplier at DI (C2)
Density multiplier at DI (C3) Setting the density multiplier at DI (C3)
Density multiplier at DI (C4) Setting the density multiplier at DI (C4)
Setting
menu
Others
Availability of automatic adjustment of
angle rotation (NA) Selecting the availability of automatic adjustment of
angle rotation (NA)
Measuring
mode
Continuous
operation and
external
synchronized
operation (OP)
Switching between continuous operation
and external synchronized operation
(OP)

38
6 F 8 A 0 7 8 7
5.2.4 Monitoring menu display and operating procedures
1 :READ PARAMETERS
2 :MEASURED VALUES
3 :SELF-DIAGNOSIS
1 :MONITORING MENU
2 :SETTING MENU
3 :MEASURING MODE
Menus of
[1 : READ PARAMETERS]
Data display of
[2 : MEASURED VALUES]
Data display of
[3 : SELF-DIAGNOSIS]
Move the cursor to the menu
number with [→] key, and
press [SET] key.
Move the cursor to "1" with [→] key, and
press [SET] key.
[ESC]
(Previous
Menu)
[ESC]
(Previous Menu)
Note:In actual display, the cursor is
blinking.

39
6 F 8 A 0 7 8 7
5.2.5 Setting menu display and operating procedures
When [2: SETTING MENU] is selected, the density
output signal and the density display are hold in the
simulated values that have been set. This warning
screen will appear once before getting into [2: SETTING
MENU]. After making sure that there is no problem, press
the [→] key to get into [2: SETTING MENU].
To get into [2: SETTING MENU], it is necessary to further
enter the password "8000". In the initial condition, the cursor
is on the forth digit. Therefore, press [DN] key 4 times to set to
"8" and press the [SET] key to get into [2: SETTING MENU].
An incorrect password will cause the following message to
appear. Return to the screen at left by pressing any key and
then enter the correct password once again.
1 :MONITORING MENU
2 : SETTING MENU
3 : MEASURING MODE
Input password
PASSWORD
:0000
[SET]SET,[ESC]CANCEL
PASSWORD ERROR
PUSH ANY KEY.
9:LINEARIZ/CNDUCTVTY
10:ADDITIVES CORRECT
11:OTHERS
Move the cursor to the menu number with
[→] key, and press [SET] key.
Press the [→] key to get into [2: SETTING MENU].
[ESC]
(Previous
Menu)
1 :READ PARAMETERS
2 :MEASURED VALUES
3 :SELF-DIAGNOSIS
Move the cursor to "2" with [→] key, and press [SET] key.
Test output will be
valid.
[→] : CONTINUE
[ESC]: CANCEL
5:SET PARAMETERS
6:ZERO CALIBRATION
7:SPAN CALIBRATION
8:ANGLE ROTATION
[ESC]
(Previous
Menu)
[ESC]
(Previous
Menu)
[ESC]
(Previous
Menu)
[ESC]
(Previous
Menu)
[DN]
[UP]
[DN]
[UP]

40
6 F 8 A 0 7 8 7
5.2.6 Measuring mode display and operating procedures
5.2.7 Reading of parameters display and operating procedures
OP:MEASURING MODE
DATA:CONT
[SET] CHANGE
[ESC] RETURN
OP:MEASURING MODE
RANGE :CONT/EXT
DATA :CONT
[SET] SET,[ESC]CANCEL
1 :MONITORING MENU
2 :SETTING MENU
3 :MEASURING MODE
Move the cursor to "3" with [→] key, and press [SET] key.
Press the SET key to set.
Press the SET key to confirm.
Press the ESC key to cancel.
Move the cursor to "1" with [→] key, and press [SET] key,
and select [1 : READ PARAMETERS]
UR:UPPER RANGE
DATA:3.0
[ESC] RETURN
LR:LOWER RANGE
DATA:0.0
[ESC] RETURN
[DN]
[UP]
[DN]
[UP]
[UP]
1 :READ PARAMETERS
2 :MEASURED VALUES
3 :SELF-DIAGNOSIS
C:DENSITY MULTIPLIER
DATA:1.000(C1)
[ESC] RETURN
Each time the [UP] or [DN] key is pressed, CONT/EXT are
mutually alternated thus making it possible to select an operation
mode. Select "CONT" for normal continuous operations; select
"EXT" for external synchronized operations. For details on the
external synchronized operation, refer to Section 6.7.
The set value of the density multiplier C, which is used for density
calculation, can be verified. If C2, C3 or C4 is displayed in the
parentheses, it indicates that the density multiplier switched to by the
external voltage signal (DI) is selected.
The set value of the upper density measurement range (the
density whose current output is 20mA) can be verified.
The set value of the lower density measurement range (the
density whose current output is 4mA) can be verified.
[ESC]
(Previous
Menu)
[ESC]
(Previous
Menu)
[ESC]
(Previous
Menu)
[ESC]
(Previous
Menu)

41
6 F 8 A 0 7 8 7
a:DENSITY LINE SLOPE
DATA:0.0840
[ESC] RETURN
b:DENSITY INTERCEPT
DATA:0.0
[ESC] RETURN
ot:DENSTY TEST OUT
DATA:1.5
[ESC] RETURN
dt:DELAYED SYNC.TIME
DATA:0.5
[ESC] RETURN
[DN]
[UP]
[DN]
[DN]
[UP]
[DN]
[UP]
The set value of "density line slope" of the
arithmetic expression for calculating the density
from the phase measurement data, etc. can be
verified. Normally “0.084” is displayed here.
The set value of "density intercept" of the arithmetic
expression for calculating the density from the
phase measurement data, etc. can be verified.
Normally, this is set to zero.
Upon getting into [2: SETTING MENU], the current
output and the LED density display are switched to
simulated values. In this screen, the set value of the
simulated value (unit: %TS) can be verified.
In external synchronized operations, the set value
of the delayed time (unit: minute) from when the
external contact input is turned ON until the
measurement starts can be verified. For details,
refer to Section 6.7.
The phase at the time of zero calibration can be
verified.
[ESC]
(Previous
Menu)
[ESC]
(Previous
Menu)
[ESC]
(Previous
Menu)
[ESC]
(Previous
Menu)
[ESC]
(Previous
Menu)
[DN]
[UP]
zp:ZERO POINT PHASE
DATA:80.00
[ESC] RETURN
Note : The item which is enclosed dot line is not displayed for Density meters with its
ROM version 1.07 or later.
[UP]

42
6 F 8 A 0 7 8 7
[DN]
[DN]
[UP]
The liquid temperature at the time of zero calibration can be
verified.
The set value of the RF correction factor used for density
calculation can be verified. Before shipment, this value is
already set in accordance with the product's characteristics in
the shipping test. If you change this value, it will affect the
performance; therefore, normally, do not change it.
The RF data at the time of zero calibration can be verified.
The set value of the moving average times can be verified.
The variation width (%TS) permitted in the change-rate limit
function can be verified.
[ESC]
(Previous
Menu)
[ESC]
(Previous
Menu)
[ESC]
(Previous
Menu)
[ESC]
(Previous
Menu)
[ESC]
(Previous
Menu)
[ESC]
(Previous
Menu)
[DN]
[UP]
[DN]
[UP]
[DN]
[UP]
[DN]
[UP]
cG:RF COEF.
DATA:0.00
[ESC] RETURN
zG:ZERO RF DATA
DATA:50.00
[ESC] RETURN
ma:AVERAGING TIMES
DATA:1
[ESC] RETURN
zT:ZERO LIQUID TEMP.
DATA:25.00
[ESC] RETURN
dx: CHANGE-RATE LIMIT
DATA:0.00
[ESC] RETURN
HL:LIMIT TIMES
DATA:0
[ESC] RETURN
The times permitted in the change-rate limit function can be
verified.
[UP]

43
6 F 8 A 0 7 8 7
[ESC]
(Previous
Menu)
C:DENSITY MULTIPLIER
DATA:1.000
[ESC] RETURN
[DN]

44
6 F 8 A 0 7 8 7
5.2.8 Measured values display and operating procedures
5.2.9 Self-diagnosis data display operating procedures
p PHASE: 123.56 N=0
T LIQ_TMP: 30.00 ℃
A AT_TMP : 30.00 ℃
*X DENSITY: 2.34 %TS:
Move the cursor to "2" with [→] key, and press [SET] key to
select [ 2:MEASURED VALUES]
1 :READ PARAMETERS
2 :MEASURED VALUES
3 :SELF-DIAGNOSIS
It is possible to verify the measured phase value (and
the angle rotation N), the measured liquid temperature
value, the measured atmospheric temperature value, as
well as the density calculated based on them. [*] at the
left end of the bottom line will blink synchronously with
the data updating thus making it possible to verify that
the data updating is definitely taking place.
[ESC]
(Previous
Menu)
[ESC]
(Previous
Menu)
[ESC]
(Previous
Menu)
[ESC]
(Previous
Menu)
[DN]
[UP]
SL:MICROWAVE SIG.LVL
DATA :−53
[ESC] RETURN
F:MICROWAVE COEF.
DATA : 1910
[ESC] RETURN
Move the cursor to "3" with [→] key,
and press [SET] key to select [3:SELF-DIAGNOSIS]
[DN]
[UP]
ST:STATUS :GOOD
[ESC] RETURN
Whether the phase measurement operation is
normally functioning or not can be verified.
The micro wave receive signal level can be
verified. Normally, the level is -45 to -75.
The micro wave signal constant can be verified.
Normally, the value is 1825 to 1975.
1 :READ PARAMETERS
2 :MEASURED VALUES
3 :SELF-DIAGNOSIS
[UP]

45
6 F 8 A 0 7 8 7
G:RF DATA.
DATA : 40.00
[ESC] RETURN
J:+5V POWER SUPPLY
DATA :5.00
[ESC] RETURN
Mc:MEMORY CHECK:GOOD
EPROM :GOOD
RAM :GOOD
EEPROM
:GOOD
[ESC]
(Previous
Menu)
[ESC]
(Previous
Menu)
[ESC]
(Previous
Menu)
[ESC]
(Previous
Menu)
[ESC]
(Previous
Menu)
ST:STATUS :GOOD
[ESC] : RETURN
[DN]
The soundness of the phase measurement unit
can be verified.
The soundness of various memory units can be
verified.
The converter's RF data (concerning the micro
wave phase measurement) can be verified.
Normally, the value is 10 to 70.
The voltage of the 5-volt power supply can be
checked.
pd:REF PHASE
DATA:0.0
[ESC] RETURN
[DN]
[UP]
[DN]
[UP]
[DN]
[UP]
[DN]
[UP]

46
6 F 8 A 0 7 8 7
5.2.10 Parameter setting display and operating procedures
5:SET PARAMETERS
6:ZERO CALIBRATION
7:SPAN CALIBRATION
8:ANGLE ROTATION
Move the cursor to "5" with [→] key, and press [SET] key to select[ 5:SET PARAMETERS]
UR:UPPER RANGE
DATA:3.0
[SET] CHANGE
[ESC] RETURN.
UR:UPPER RANGE
RANGE :1.0-99.9 %TS
DATA :
[SET] SET,[ESC] CANCEL
[SET](Set)
[ESC](Cancel)
[ESC]
(Previous
Menu)
[SET](Fix)
LR:LOWER RANGE
DATA:0.0
[SET] CHANGE
[ESC] RETURN
LR:LOWER RANGE
RANGE :0.0-99.5 %TS
DATA :
[SET] SET,[ESC] CANCEL
[SET](Set)
[SET](Fix)
[ESC](Cancel)
[ESC]
(Previous
Menu)
The upper density measurement range (whose
current output is 20mA) is set.
[DN]
[UP]
a:DENSITY LINE SLOPE
DATA:0.0840
[SET] CHANGE
[ESC] RETURN
a:DENSITY LINE SLOPE
RANGE :−0.2000−0.2000
DATA :
[SET] SET,[ESC] CANCEL
[SET](Set)
[SET](Fix)
[ESC](Cancel)
[ESC]
(Previous
Menu)
[DN]
[UP] The lower density measurement range (whose
current output is 4mA) is set.
ot:DENSTY TEST OUT.
DATA:3.0
[SET] CHANGE
[ESC] RETURN
ot:DENSTY TEST OUT.
RANGE :0.0-99.9 %TS
DATA :
[SET] SET,[ESC] CANCEL
[SET](Set)
[SET](Fix)
[ESC](Cancel)
[DN]
[UP]
The "density intercept" of the arithmetic expression for calculating the
density from the phase measurement data, etc. is set. In the event that
the zero point is out of position, it is corrected through zero calibration; it is
also possible to shift the zero point by changing this coefficient. Normally,
set the value to zero.
[ESC]
(Previous
Menu)
b:DENSITY INTERCEPT
DATA:0.00
[SET] CHANGE
[ESC] RETURN
b:DENSITY INTERCEPT
RANGE :−99.99−99.99
DATA :
[SET] SET,[ESC] CANCEL
[SET](Set)
[SET](Fix)
[ESC](Cancel)
The "density line slope" of the arithmetic expression for calculating the
density from the phase measurement data, etc. is set. However,
normally do not change settings here.
[DN]
[UP]
When [2: SETTING MENU] is selected, the density output signal
and the density display are hold in the simulated values that have
been set. In this screen, the simulated values are set in terms of "%TS".
[ESC]
(Previous
Menu)
[DN]
[UP]

47
6 F 8 A 0 7 8 7
dt:DELAYED SYNC.TIME
DATA:0.5
[SET] CHANGE
[ESC] RETURN
dt:DELAYED SYNC.TIME
RANGE :0.1-99.9 min
DATA :
[SET] SET,[ESC] CANCEL
In external synchronized operations, the delayed time from when the
external contact input is turned ON until the measurement starts is
set. For details, refer to Section 6.7.
[ESC]
(Previous
Menu)
[SET](Set)
[SET](Fix)
[ESC](Cancel)
[DN]
zp:ZERO POINT PHASE
DATA:80.00
[SET] CHANGE
[ESC] RETURN
zp:ZERO POINT PHASE
RANGE :0.00-359.99
DATA :
[SET] SET,[ESC] CANCEL
The zero-point phase can be set in this menu through manual input.
Normally, the zero-point phase is automatically set when
implementing the zero calibration.
[DN]
[UP]
[ESC]
(Previous
Menu)
[SET](Set)
[SET](Fix)
[ESC](Cancel)
zT:ZERO LIQUID TEMP.
DATA:25.00
[SET] CHANGE
[ESC] RETURN
zT:ZERO LIQUID TEMP.
RANGE :0.00-100.00 ゚C
DATA :
[SET] SET,[ESC] CANCEL
The zero-point liquid temperature can be set in this menu through
manual input. Normally, the zero-point liquid temperature is
automatically set when implementing the zero calibration.
[DN]
[UP]
[SET](Set)
[SET](Fix)
[ESC](Cancel)
[ESC]
(Previous
Menu)
[DN]
[UP]
The RF correction factor used for density calculation is set. Before
shipment, this value is already set in accordance with the product's
characteristics in the shipping test. If you change this value, it will affect
the performance; therefore, normally, do not change it.
cG:RF COEF.
DATA: 0.00
[SET] CHANGE
[ESC] RETURN
cG:RF COEF.
RANGE : -9.99-9.99
DATA:
[SET] SET,[ESC] CANCEL
[ESC]
(Previous
Menu)
[SET](Set)
[SET](Fix)
[ESC](Cancel)
[UP]

48
6 F 8 A 0 7 8 7
zG:ZERO RF DATA
DATA: 50.00
[SET] CHANGE
[ESC] RETURN
zG:ZERO RF DATA
RANGE :0.00-100.00 ゚C
DATA:
[SET] SET,[ESC] CANCEL
The zero-point RF data can be set in this menu through manual
input. Normally, the zero-point RF constant is automatically set when
implementing the zero calibration.
[DN]
[ESC]
(Previous
Menu)
[SET](Set)
[SET](Fix)
[ESC](Cancel)
ma:AVERAGING TIMES
DATA:1
[SET] CHANGE
[ESC] RETURN
ma:AVERAGING TIMES
RANGE : 1-99
DATA :
[SET] SET,[ESC] CANCEL
The moving average times are set. If the output averaged for density
control, etc. is needed, the value from 5 to about 10 is set.
[ESC]
(Previous
Menu)
[SET](Set)
[SET](Fix)
[ESC](Cancel)
dx:CHANGE RATE LIMIT
DATA:0.00
[SET] CHANGE
[ESC] RETURN
dx:
CHANGE RATE LIMIT
RANGE :0.00-9.99
DATA:
[SET] SET,[ESC] CANCEL
If there is a signal of sharp variation, the change-rate limit function
excludes this signal to restrict a sudden output variation. In this
menu, the permissible variation width is set in terms of "%TS".
[DN]
[UP]
[DN]
[UP]
[ESC]
(Previous
Menu)
[SET](Set)
[SET](Fix)
[ESC](Cancel)
HL:LIMIT TIMES
DATA: 0
[SET] CHANGE
[ESC] RETURN
HL:LIMIT TIMES
RANGE :0-99
DATA:
[SET] SET,[ESC] CANCEL
The limit times in the change-rate limit function are set. If the variation
width exceeds dx(%TS) that was set in the previous menu, the signal is
excluded for up to the HL times that are set in this menu. At HL=0, the
change-rate limit function does not work.
[SET](Set)
[SET](Fix)
[ESC](Cancel)
[DN]
[UP]
[ESC]
(Previous
Menu)
[DN]
[UP]
UR:UPPER RANGE
DATA:3.0
[SET] CHANGE
[ESC] RETURN
[ESC]
(Previous
Menu)
VALUE OUT OF RANGE
UR:UPPER RANGE
PRESS ANY KEY TO
RETURN
For all menus, when data outside the allowed range is
input, the error message is displayed, and the wrong
data is refused. Press any key to return, and input
adequate data.
[NOTE]:

49
6 F 8 A 0 7 8 7
5.2.11 Zero calibration display and operating procedures
5.2.12 Span calibration display and operating procedures
Move the cursor to "7" with [→] key, and press [SET] key
to select [7:SPAN CALIBRATION]
5:SET PARAMETERS
6:ZERO CALIBRATION
7:SPAN CALIBRATION
8:ANGLE ROTATION
C1:DensityMultiplier
DATA:1.000
[SET] CHANGE
[ESC] RETURN
[ESC]
(Previous
Menu)
C1:DensityMultiplier
RANGE :0.000-9.999
DATA :
[SET] SET,[ESC]CANCEL
[SET](Set)
[SET](Fix)
[ESC](Cancel)
The density multiplier C1 should be set to the
suitable value so that the measured density value is
corresponding to the manual analysis value. For
details, refer to Section 6.5.
Move the cursor to "6" with [→] key, and press [SET] key to select [6:ZERO CALIBRATION]
5:SET PARAMETERS
6:ZERO CALIBRATION
7:SPAN CALIBRATION
8:ANGLE ROTATION
zp PHASE :81.23 ゜ N=0
zT TEMP. :26.55 °C
zA TEMP. :26.55 °C
*X DENSITY : 0.05 %TS
ZERO POINT
CALIBRATION
HAS BEEN COMPLETED
[SET](Set)
New data displayed
[ESC]
(Previous
Menu)
Press the [SET] key for zero calibration. In zero calibration, the
phase, the liquid temperature, the atmospheric temperature, and
RF data of zero point will be replaced with the present measured
values. And also, angle rotation "N" will be set to zero.
Note
:
The display will return to the left display automatically after
approximately one second.

50
6 F 8 A 0 7 8 7
5.2.13 Phase angle rotation correction display and operating procedures
Move the cursor to "8" with [→] key, and press [SET] key
to select [8:ANGLE ROTATION]
5:SET PARAMETERS
6:ZERO CALIBRATION
7:SPAN CALIBRATION
8:ANGLE ROTATION
UH:UPPER ANGLE
DATA : 20
[SET] CHANGE
[ESC] RETURN
UH:UPPER ANGLE
RANGE :240-360 ゚
DATA :
[SET] SET,[ESC] CANCEL
[SET](Set)
[SET](Fix)
[ESC](Cancel)
Before shipping, this value is set to 260 degrees. Changing
the setting may result in damaging the otherwise normal
operation. Therefore, normally, do not change the setting.
[DN]
[UP]
SH:LOWER ANGLE
DATA :100
[SET] CHANGE
[ESC] RETURN
SH:LOWER ANGLE
RANGE :0-120 ゚
DATA :
[SET] SET,[ESC] CANCEL
Before shipping, this value is set to 100 degrees. Changing
the setting may result in damaging the otherwise normal
operation. Therefore, normally, do not change the setting.
[ESC]
(Previous
Menu)
[ESC]
(Previous
Menu)
[SET](Set)
[SET](Fix)
[ESC](Cancel)
N:ROTATION
DATA:0
[SET] CHANGE
[ESC] RETURN
N:ROTATION
RANGE :−10 - 10
DATA :
[SET] SET,[ESC] CANCEL
UH:UPPER ANGLE
DATA :260
[SET] CHANGE
[ESC] RETURN
Normally, the angle rotation N is automatically computed;
therefore, it is unnecessary to change the setting through
manual input. However, there are some cases of high density
measurements which require settings through manual input.
[ESC]
(Previous
Menu)
[DN]
[UP]
[SET](Set)
[SET](Fix)
[ESC](Cancel)
[DN]
[UP]
[ESC]
(Previous
Menu)

51
6 F 8 A 0 7 8 7
5.2.14 Linearize/conductity correction display and operating procedures
Move the cursor to "9" with [→] key, and press [SET] key to
select [ 9:LINEARIZ/CNDUCTVTY]
LA:DENSITY A
DATA :0.60
[SET] CHANGE
[ESC] RETURN
LA:DENSITY A
RANGE :0.00-99.99
DATA :
[SET] SET,[ESC] CANCEL
[SET](Set)
[SET](Fix)
[ESC](Cancel)
9:LINEARIZ/CNDUCTVTY
10:ADDITIVES CORRECT
11:OTHERS
[ESC]
(Previous
Menu)
In the event of three straight lines which closely analogous
each other, the density of the crossover point A of the 2nd and
3rd lines is set.
LB:DENSITY B
DATA:1.00
[SET] CHANGE
[ESC] RETURN
LB:DENSITY B
RANGE :0.00-99.99
DATA :
[SET] SET,[ESC] CANCEL
[DN]
[UP]
In the event of three straight lines which closely analogous
each other, the density of the crossover point B of the 2nd and
3rd lines is set.
[ESC]
(Previous
Menu)
[SET](Set)
[SET](Fix)
[ESC](Cancel)
[DN]
[UP]
K1:COEF.
DATA:1.00
[SET] CHANGE
[ESC] RETURN
K1:COEF.
RANGE:0.00-9.99
DATA :
[SET] SET,[ESC] CANCEL
In the event of three straight lines which closely analogous
each other, the inclination K1 of the 1st line is set.
[SET](Set)
[SET](Fix)
[ESC](Cancel)
[ESC]
(Previous
Menu)
[DN]
[UP]
K2:COEF.
DATA:1.00
[SET] CHANGE
[ESC] RETURN
K2:COEF.
RANGE:0.00-9.99
DATA :
[SET] SET,[ESC] CANCEL
In the event of three straight lines which closely analogous
each other, the inclination K2 of the 2nd line is set.
[ESC]
(Previous
Menu)
[SET](Set)
[SET](Fix)
[ESC](Cancel)
K3:COEF.
DATA:1.00
[SET] CHANGE
[ESC] RETURN
K3:COEF.
RANGE :0.00-9.99
DATA :
[SET] SET,[ESC] CANCEL
In the event of three straight lines which closely analogous
each other, the inclination K2 of the 3rd line is set.
[DN]
[UP]
[ESC]
(Previous
Menu)
[SET](Set)
[SET](Fix)
[ESC](Cancel)
[UP]

52
6 F 8 A 0 7 8 7
r:CNDUCTVTY. COEF.
RANGE :10.00
[SET] DATA
[ESC] RETURN
r:CNDUCTVTY. COEF.
RANGE :0.00-99.99
DATA :
[SET] SET,[ESC] CANCEL
[SET](Set)
[SET](Fix)
[ESC](Cancel)
[DN]
[DN]
[UP]
[ESC]
(Previous
Menu) In the event of performing electric conductivity correction, the
correction factor γ is set. At γ= 0.00, electric conductivity
correction does not work.
zE:CNDUCTVTY. /ZERO
DATA:3.00
[SET] CHANGE
[ESC] RETURN
MANU/LINE SELECTION
RANGE :MANU/LINE
DATA :(LINE)
[SET] SET,[ESC] CANCEL
[UP] and [DN] is used to switch between MANU/LINE
to select the method for setting the zero-point electric
conductivity. By selecting "LINE" and pressing [SET]
in the zero-point state (see the screen above), the
electric conductivity signal of the zero point is read to
be automatically set as the zero-point electric
conductivity.
[ESC]
(Previous
Menu)
[SET](Set)
[SET]( Fix in
"LINE mode")
[ESC](Cancel)
MANU/LINE SELECTION
RANGE :MANU/LINE
DATA:(MANU)
[SET] SET,[ESC] CANCEL
[UP]
[DN]
zE:CNDUCTVTY. /ZERO
RANGE :0.00-10.00
DATA :
[SET] SET,[ESC] CANCEL
[ESC]
(Cancel)
EC:CONDUCTIVITY
DATA:1.23(LINE)
[SET] CHANGE
[ESC] RETURN
MANU/LINE SELECTION
RANGE :MANU/LINE
DATA:(LINE)
[SET] SET,[ESC] CANCEL
[SET](Set)
[SET](Fix in
"LINE mode")
[ESC](Cancel)
[ESC]
(Previous
Menu)
MANU/LINE SELECTION
RANGE :MANU/LINE
DATA:(MANU)
[SET] SET,[ESC] CANCEL
[DN]
[UP]
or [DN]
EC:CONDUCTIVITY
RANGE :0.00-10.00
DATA:
[SET] SET,[ESC] CANCEL
LA:DENSITY A
DATA :0.60
[SET] CHANGE
[ESC] RETURN
By selecting "MANU" (see the screen above) and
then pressing [SET], the electric conductivity of the
measured object is made settable as the fixed value
through manual input.
After the zero-point
electric conductivity
is entered, [SET] is
used to confirm the
setting in MANU
mode.
[ESC]
(Cancel)
[ESC]
(Previous
Menu)
Selecting MANU/LINE with [UP] or [DN], the setting
method of electric conductivity correction can be chosen.
When “LINE” is selected (above screen), and then
pressing [SET], the density measurement with continuous
conductivity correction will be made using the conductivity
signal from the object to be measured.

53
6 F 8 A 0 7 8 7
5.2.15 Additives correction display and operating procedures
Move the cursor to "10" with [→] key, and press [SET]
key to select [10:ADDITIVES CORRECT ]
AF:ADDITIVES COMP.
DATA :ON
[SET] CHANGE
[ESC] RETURN
AF:ADDITIVES COMP.
RANGE :OFF/ON
DATA:ON
[SET] SET,[ESC] CANCEL
9:LINEARIZ/CNDUCTVTY
10:ADDITIVES CORRECT
11:OTHERS
Each time the [UP] or [DN] key is pressed, OFF/ON are
mutually alternated thus making it possible to select the
availability of the additives correction function. If OFF is
selected, the following screen will not appear.
[SET](Set)
[SET](Fix)
[ESC](Cancel)
[ESC]
(Previous
Menu)
Ad:DISPLAY DENSITY
DATA:TOTAL
[SET] CHANGE
[ESC] RETURN
Ad:DISPLAY DENSITY
RANGE :TOTAL/MAIN
DATA:TOTAL
[SET] SET,[ESC] CANCEL
Each time the [UP] or [DN] key is pressed, TOTAL/MAIN are
mutually alternated thus making it possible to switch between
density calculations to be displayed. If TOTAL is selected, the
density of the entirety in which the pulp and the additives are
combined will be displayed. If MAIN is selected, the density of
only the pulp, which is the main object, will be displayed.
[DN]
[UP]
[ESC]
(Previous
Menu)
[SET](Set)
[SET](Fix)
[ESC](Cancel)
Ac:OUTPUT DENSITY
DATA:TOTAL
[SET] CHANGE
[ESC] RETURN
Ac:OUTPUT DENSITY
RANGE :TOTAL/MAIN
DATA:TOTAL
[SET] SET,[ESC] CANCEL
Each time the [UP] or [DN] key is pressed, TOTAL/MAIN are
mutually alternated thus making it possible to switch between
density calculations to be output. If TOTAL is selected, the
density of the entirety in which the pulp and the additives are
combined will be output. If MAIN is selected, the density of only
the pulp, which is the main object, will be output.
[DN]
[UP]
[ESC]
(Previous
Menu)
[SET](Set)
[SET](Fix)
[ESC](Cancel)
[UP]

54
6 F 8 A 0 7 8 7
Ap:PARAMETER SET NO.
DATA:01
[SET] CHANGE
[ESC] RETURN
Ap:PARAMETER SET NO.
RANGE:1 - 10
DATA:01
[SET] SET,[ESC] CANCEL
[SET](Set)
[SET](Fix)
[ESC](Cancel)
[DN]
Ten parameter sets (tables for each brands) can be registered for additives
correction. This is used for selecting the parameter set number appropriate to
the brand in the event of making measurements with additives correction, or for
selecting the parameter set number in the event of newly registering or
changing an individual parameter.
s0:MAIN OBJ. SENS.
DATA:1.00
[SET] CHANGE
[ESC] RETURN
s0:MAIN OBJ. SENS.
RANGE :−9.99 - 9.99
DATA:1.00
[SET] SET,[ESC] CANCEL
[ESC]
(Previous
Menu)
[DN]
[UP]
The sensitivity of component 0 (pulp) is set.
[SET](Set)
[SET](Fix)
[ESC](Cancel)
[ESC]
(Previous
Menu)
s1:ADDITIVE SENS.
DATA:1.00
[SET] CHANGE
[ESC] RETURN
s1:ADDITIVE SENS.
RANGE :−9.99 - 9.99
DATA:1.00
[SET] SET,[ESC] CANCEL
[DN]
[UP]
The sensitivity of additive 1 is set. In the same manner, the
sensitivities of the following additives 2 to 5 are set.
[ESC]
(Previous
Menu)
[SET](Set)
[SET](Fix)
[ESC](Cancel)
s2:ADDITIVE SENS.
DATA:1.00
[SET] CHANGE
[ESC] RETURN
s2:ADDITIVE SENS.
RANGE :−9.99 - 9.99
DATA:1.00
[SET] SET,[ESC] CANCEL
s3:ADDITIVE SENS.
DATA:1.00
[SET] CHANGE
[ESC] RETURN
s3:ADDITIVE SENS.
RANGE :−9.99 - 9.99
DATA:1.00
[SET] SET,[ESC] CANCEL
s4:ADDITIVE SENS.
DATA:1.00
[SET] CHANGE
[ESC] RETURN
s4:ADDITIVE SENS.
RANGE :−9.99 - 9.99
DATA:1.00
[SET] SET,[ESC] CANCEL
[UP]
[DN]
[UP]
[DN]
[UP]
[DN]
[UP]
[SET](Set)
[SET](Fix)
[ESC](Cancel)
[SET](Set)
[SET](Fix)
[ESC](Cancel)
[SET](Set)
[SET](Fix)
[ESC](Cancel)
[ESC]
(Previous
Menu)
[ESC]
(Previous
Menu)
[ESC]
(Previous
Menu)

55
6 F 8 A 0 7 8 7
[ESC]
(Previous
Menu)
s5:ADDITIVE SENS.
DATA:1.00
[SET] CHANGE
[ESC] RETURN
s5:ADDITIVE SENS.
RANGE :−9.99 - 9.99
DATA:1.00
[SET] SET,[ESC] CANCEL
[SET](Set)
[SET](Fix)
[ESC](Cancel)
[DN]
R1:ADDITIVE RATIO
DATA:0.000
[SET] CHANGE
[ESC] RETURN
R1:ADDITIVE RATIO
RANGE :0.000 - 1.999
DATA:0.100
[SET] SET,[ESC] CANCEL
R2:ADDITIVE RATIO
DATA:0.000
[SET] CHANGE
[ESC] RETURN
R2:ADDITIVE RATIO
RANGE :0.000 - 1.999
DATA:0.100
[SET] SET,[ESC] CANCEL
R3:ADDITIVE RATIO
DATA:0.000
[SET] CHANGE
[ESC] RETURN
R3:ADDITIVE RATIO
RANGE :0.000 - 1.999
DATA:0.100
[SET] SET,[ESC] CANCEL
R4:ADDITIVE RATIO
DATA:0.000
[SET] CHANGE
[ESC] RETURN
R4:ADDITIVE RATIO
RANGE :0.000 - 1.999
DATA:0.100
[SET] SET,[ESC] CANCEL
R5:ADDITIVE RATIO
DATA:0.000
[SET] CHANGE
[ESC] RETURN
R5:ADDITIVE RATIO
RANGE :0.000 - 1.999
DATA:0.100
[SET] SET,[ESC] CANCEL
AF:ADDITIVES COMP.
DATA :ON
[SET] CHANGE
[ESC] RETURN
[DN]
[UP]
[DN]
[UP]
[DN]
[UP]
[DN]
[UP]
[DN]
[UP]
[DN]
[UP]
The additive ratio of additive 1 (the mass ratio with regard to
component 0) is set. In the same manner, the sensitivities
of the following additives 2 to 5 are set.
[SET](Set)
[SET](Fix)
[ESC](Cancel)
[SET](Set)
[SET](Fix)
[ESC](Cancel)
[SET](Set)
[SET](Fix)
[ESC](Cancel)
[SET](Set)
[SET](Fix)
[ESC](Cancel)
[SET](Set)
[SET](Fix)
[ESC](Cancel)
[ESC]
(Previous
Menu)
[ESC]
(Previous
Menu)
[ESC]
(Previous
Menu)
[ESC]
(Previous
Menu)
[ESC]
(Previous
Menu)
[ESC]
(Previous
Menu)

56
6 F 8 A 0 7 8 7
5.2.16 Other menus display and operating procedures
[ESC]
(Previous
Menu)
[ESC]
(Previous
Menu)
[ESC]
(Previous
Menu)
[ESC]
(Previous
Menu)
[ESC]
(Previous
Menu)
[ESC]
(Previous
Menu)
Move the cursor to "11" with [→] key, and press [SET] key to select [ 11:OTHERS]
ho:4-20mA IN [EXT]
DATA :4mA
[SET] CHANGE
[ESC] RETURN
ho:4-20mA IN [EXT]
RANGE :LAST/4mA/TEST
DATA:
[SET] SET,[ESC] CANCEL
[SET](Set)
[SET](Fix)
[ESC](Cancel)
DI:C CHANGE. ON/OFF
RANGE :ON/OFF
DATA:
[SET] SET,[ESC] CANCEL
[SET](Set)
[SET](Fix)
[ESC](Cancel)
9:LINEARIZ/CNDUCTVTY
10:ADDITIVES CORRECT
11:OTHERS
C2:DensityMultiplier
RANGE :0.000-9.999
DATA:
[SET] SET,[ESC] CANCEL
[SET](Set)
[SET](Fix)
[ESC](Cancel)
C3:DensityMultiplier
RANGE :0.000-9.999
DATA:
[SET] SET,[ESC] CANCEL
[SET](Set)
[SET](Fix)
[ESC](Cancel)
C4:DensityMultiplier
RANGE :0.000-9.999
DATA:
[SET] SET,[ESC] CANCEL
[SET](Set)
[SET](Fix)
[ESC](Cancel)
ho:4-20mA IN [EXT]
DATA :4mA
[SET] CHANGE
[ESC] RETURN
[DN]
[UP] The simulated output at contact OFF in the event of external synchronized operation can be
selected. Each time the[UP] or [DN] key is pressed, the mode display is switched around among
LAST VALUE (immediately preceding value), 4mA and TEST OUTPUT (simulated output 0.0 to
99.9%TS when in setting mode). [SET] is pressed with the mode display to select.
Up to four density multipliers can be switched around by the external voltage signal (DI)
of two points. This is used for switching the brand, etc. On this menu, whether to perform
the density multipliers switching (ON) or not (OFF) is selected. Each time the [UP] or
[DN] key is pressed, ON/OFF are mutually alternated.
In the event of performing the density multiplier switching by means of the external
voltage signal (DI) of two points, the second density multiplier is set. In the same
manner, the following 3rd and 4th density multipliers are set. The first density multiplier
is performed with the menu for span calibration.
Although, in the event of high density measurement, the software is installed in
such a manner that the automatic adjustment function of the phase angle
rotation is automatically canceled (OFF) by the setting full-scale (the upper
density measurement range), the function can also be canceled by force
through manual input. However, normally, set it to "ON".
Each time the [UP] or [DN] key is pressed, ON/OFF are mutually alternated.
[DN]
[UP]
[DN]
[UP]
[DN]
[UP]
NA:N AUTO ADJUSTMENT
RANGE :ON/OFF
DATA:
[SET] SET,[ESC]CANCEL
[SET](Set)
[SET](Fix)
[ESC](Cancel)
[DN]
[UP]
[DN]
[UP]
DI:C CHANGE. ON/OFF
DATA :ON/OFF
[SET] CHANGE
[ESC] RETURN
C2:DensityMultiplier
DATA:1.000
[SET] CHANGE
[ESC] RETURN
C3:DensityMultiplier
DATA:1.000
[SET] CHANGE
[ESC] RETURN
C4:DensityMultiplier
DATA:1.000
[SET] CHANGE
[ESC] RETURN
NA:N AUTO ADJUSTMENT
DATA:ON
[SET] : CHANGE
[ESC] : RETURN

57
6 F 8 A 0 7 8 7
6. Operations
6.1 Procedures for Preparing and Running
Make preparations and perform operations, that is, density measurements, in accordance with the
following procedure.
Verifying the piping
Verifying the valve closure
Verifying the cable connection
Verifying the converter power-ON & display
See 6.2 (1)
Warm-up
Verifying and setting measurement conditions
Filling up the piping system (in which the density
meter is installed) with fresh water (density 0%)
Zero calibration
Pour the fluid to be measured
Span calibration
Startup
Normally omitted.
See 6.2 (2)
See 6.2 (3)
See 6.3.1 (1)
See 6.3.1 (2)
See 6.3.2 (1) and (2)
See 6.4 (2) to (10)
See 6.4 (11) to (15)
See 6.5
See 6.6
58
6 F 8 A 0 7 8 7
6.2 Preparations before Turning on Power
(1) Check piping
Check piping and ensure that there are no loose nuts and bolts, or missing gaskets. Make sure that
the density meter is properly connected in the pipeline.
See the section 3.3, “Precautions when installing the density meter in a tank”.
(2) Close the valves
Make sure that the drain valve, sampling valve, and zero water valve, which are installed in the
pipeline, are all closed.
(3) Verifying the cable connection
It is verified that cables are correctly connected to their respective terminal blocks. It is verified
that the ground (grounding resister: less than 100 Ω) is reliably connected to this density meter.
In the event of performing an external synchronized operation, the external contact input signal
connected with ON/OFF of the pump is required; therefore, make sure that the external contact
input signal cable is reliably connected.
6.3 Power on and Preparations for Measuring
6.3.1 Turning power on
(1) Turn the power switch on
Turn on the power switch of the converter and see that the power indicator(「POWER」), the
density indicator, and the LCD display are lit.
(2) Warming-up
Please warm up for 30 minutes or more to achieve a steady measurement after turning power on.

59
6 F 8 A 0 7 8 7
6.3.2 Verifying and setting measurement conditions
(1) Verifications and settings for initial powering-ON
In the event of starting the operation after turning on the power for the first time since installing
this density meter, it is necessary to first set the measurement conditions of the converter. Various
measurement conditions (parameters) are verified and set by means of the setting key while
viewing each menu screen of the LCD indicator. Major measurement conditions are as follows.
1) Verifying and setting the measurement range.
Unless otherwise specified in your order, the value here is set to 0 to 3%TS, which is the
provisional set value at the time of factory shipment. Reset the value in accordance with the
operation condition of your plant. If the measurement range is specified in your order, verify
that the value is set as specified. If the value is different, reset it.
2) Verifying and setting the operation mode
At the time of factory shipment, this is set to "CONT" (the normal continuous operation
mode). In the event of the density meter being made empty due to pump shutdown or valve
closure, etc. or of using such a method that stops the flow for some time, it is recommended
that "EXT" (the external synchronized operation of switching between ON/OFF of
measurement by means of ON/OFF of the external contact input signal connected with the
pump ON/OFF) be selected.
In the event that the external synchronized operation is selected, the values of “delayed time
(dt)” and “output at contact OFF(ho)” are the provisional set values at the factory shipment.
If the those values are meet to the operation conditions of the plant rest it to an appropriate
value in accordance with the operation conditions of the plant.
3) Verifying and setting the simulated output in setting mode. Normal measurements are
suspended while this density meter is in the setting mode (see “2 SETTING MENU”); thus,
both the density display and the density output are given the simulated values ( density test
output (ot)) that are set beforehand. Although, at the time of factory shipment, the value is
provisionally set to "1.5%TS" (50% of the specified full-scale density if the measurement
range is specified), reset it to an appropriate value in accordance with the operation
conditions of the plant.
4) Verifying and setting the moving average times
At the time of factory shipment, the "moving average times" is set to 1 (without the moving
average). If the averaged output is required to be used for density control, etc., set it to about
10. The more the moving average times, the worse the responsiveness becomes with regard
to density variation. Therefore, set it to an appropriate value in accordance with the plant
conditions, including the right balance with the responsiveness.
5) For other measurement conditions, the standard values are set. Therefore, it is normally
unnecessary to change these settings.
"10 VARIOUS FUNCTION" describes various functions of the Density Meter LQ300A00******. If necessary,
make additional settings for using these functions appropriately.
(2) Verifications at the time of normal power-ON
In the event that measurement conditions of the converter are already set with the operation not
being the first one since installation, verify the set value while referring to (1).
[NOTE]
60
6 F 8 A 0 7 8 7
6.4 Zero Calibration
All the density meters are calibrated for zero point [zero point phase ( θ1 ) zero point liquid temperature
(T0), and atmospheric temperature (A0) ] at the time of shipment and parameters are set correctly. You
do not need to calibrate the meter for zero point before using it at site.
In the case of the density readings are found to be way off from the result by manual analysis, or when
you need to read just the zero point for a particular reason, follow the procedures below in calibrating
the zero.
For information on the converter operation and the LCD display regarding zero-point calibration, please
refer to Subsection 5.2.11.
(1) Switching to the setting mode (see Subsection 5.2.5)
First of all, press the [ESC] key of the converter several times (normally once although this varies
with the operation status) to return to the initial menu display. Next, use the [→] key to move the
LCD indicator cursor to the menu number "2" of "2 SETTING MENU" and then press the [SET]
key to display the warning message saying "Test output will be valid." Make sure that there is no
problem and then press [→] to get into the setting mode. To get into [2: SETTING MENU], it is
necessary to further enter the password "8000". Then, the output will be switched to the
simulated output that is set beforehand.
(2) Stop the flow in or out from the tank and in the piping system.
If it is possible to stop the flow in or out from the tank and in the piping system where the density
meter is installed, do so by, for example, turning off the pump.
●If it is not allowed to stop the fluid flow through the pipeline:
When it is not permitted to stop the flow of the line, bypass the flow by opening the valve on
the bypass pipe.
◆It is recommended that the bypass piping be installed for adjustment/maintenance
purposes such as zero calibration in the event that the flow in the pipe line cannot be
stopped.
(3) Close the upstream valve and downstream valve
Close the shutoff valves on both sides of the detector tightly.
Note: Be sure to close the upstream valve first.
◆In the event that the density meter is installed on the discharge side of the pump, make
sure to shut the valves starting from the upstream one to prevent the fluid pressure in
the density meter from rising.
(4) Drain the detector pipe
Open the drain valve on the pipeline to discharge the fluid from the main pipe of the detector.
(5) Open the zero water feed port
Open the valve or remove the cap to feed zero water.
◆Make sure that the pressure of the fluid in the detector gets low enough to let the valve
open without causing blow out of the fluid. Any remaining pressure will cause the
measured matter to be spurted out. Be careful about this.
(6) Close the drain valve
61
6 F 8 A 0 7 8 7
(7) Supplying zero water
Put zero water (such as tap water) in the density meter pipe through the zero water supply port by
using a vinyl hose.
(8) Clean the tank or the piping system where the density meter is installed.
When the detector main pipe is filled with water, open the drain valve to let out the water from the
main pipe.
Wash inside of the tank or the piping system where the density meter is installed by repeating
steps (7) and (8) until the water density can be said to be zero against the density of the object
fluid. (It is not necessary to make the water clean and transparent.)
(9) Fill the tank or the piping system where the density meter is installed.
When cleaning is finished, close the drain valve and fill the tank or the piping system with zero
water. Keep adding water while releasing air until water overflows the supply port.
(10) Wait
Leave the detector and water in this state for about 5 minutes.
◆In the event that the flow of the measured matter can be switched to that of the zero water by
switching over to another valve, etc., it is all right to replace the work activities (2) to (10)
with the relevant method and implement the following zero calibration while allowing the
zero water to keep flowing. Even when switching the flow to that of zero water, wait for
about 15 minutes before implementing the zero calibration.
(11) Selecting the zero calibration menu (see Subsection 5.2.5)
After verifying that the converter is in the setting mode ("2 SETTING MENU") through the
operation of (1), use the [→] key to move the cursor of the LCD indicator to the menu number "6"
of [6 ZERO CALIBRATION] and then press the [SET] key.
(12) Check zero water density reading (see Subsection 5.2.11)
The measured density of zero water is displayed on the density indicator. If the indicator shows
[-0.00], it means that the zero point is off toward the negative.
◆In the Setting menu, LED density display indicates the preset Density Test output, but in the
Zero calibration menu, the LED density display indicates the density value measured at the
same time the calibration is executed so that it is possible to check the zero point before and
after the calibration.
(13) Zero calibration (see Subsection 5.2.11)
If the zero point is found to be off, press the [SET] key. The data (θ1, T0, A0, zG) of the zero point
is replaced by the current data, thus rendering the angle rotation to N=0 and automatically the
density display to zero. The data (θ1, T0, A0, zG) of the zero point is stored in the memory of the
density meter until the zero calibration is implemented once again, thus making it possible to
verify it on the constant monitoring menu. However, for the purpose of history management, keep
a note of the data.
◆Unless the zero point is out of place, the zero calibration is suspended by pressing the [ESC]
key.
(14) End zero calibration
This completes the zero calibration. Close the zero water valve, ensure that the sampling valve
and drain valve are closed, then open the shutoff valves on both ends of the detector pipe,
downstream first and upstream next. Lastly, close the shutoff valve on the bypass pipe to restore
the flow of the fluid as before the calibration.

62
6 F 8 A 0 7 8 7
(15) Restoring to the measuring mode
Press the [ESC] key of the converter twice to return the menu of the LCD indicator to the initial
menu display to return to the usual measuring mode from the setting mode. Thus, the
measurement starts.
◆In the event that the external synchronized operation is selected, the external contact input
signal is changed to ON, thus starting the density measurement after the specified delayed
time has elapsed.
6.5 Span Calibration
Span calibration is for adjusting the readings of the density meter to the values determined by manual
(off-line) analysis.
For information on the converter operation and the LCD display regarding span calibration, please refer
to Subsection 5.2.12.
(1) Preparations for manual analysis
Prepare following items for manual analysis; a moisture meter (for example, an infrared moisture
meter, with the accuracy or percentage reading down to 0. 1 %), plastic bottles of about l liter
with a wide opening, and plastic beakers of about l00 ml for manual analysis.
(2) Sample fluid for manual analysis
Slightly open the sampling valve on the pipeline and let out the fluid a while before filling a 1-
liter bottle to half. Read and record the density value of the current fluid.
◆Make sure to carry out the sampling when the density of the measured matter is in a stable state with the
measured matter flowing.
(3) Manual analysis
Put a part of the sample fluid into a 100-ml plastic beaker, and measure the density of it using
drying and weighing method of analysis.
(4) Calculation of density multiplier
Use the result of analysis to calculate a density multiplier using the following equation after the
manual analysis conducted:
Density multiplier C = A/(M/C’)
where M is the density by the density meter (as read and recorded);
A is the result of the manual analysis
C’ is the density multiplier before span calibration
(Initially, C’ is equal to 1.000 which is the value set in the factory before shipping)
For example, if M = 4.0 z%TS, A = 4.8 %TS and C’=1.000
C = 4.8 / (4.0/1) = 4.8/4.0 = 1.2
◆In the case that span calibration has been done already, and density multiplier C is not 1.000,
the new density multiplier C can be calculated in the following way.
For example, if M = 4.8 %TS, A = 4.2 %TS and C0=1.2
C = 4.2 / (4.8/1.2) = 4.2/4 = 1.05
[NOTE]

63
6 F 8 A 0 7 8 7
(5) Setting the density multiplier
(5-1) Switching to the setting mode (see Subsection 5.2.5)
First of all, press the [ESC] key of the converter several times (normally once although this
varies with the operation status). Next, use the [→] key to move the LCD indicator cursor
to the menu number "2" of "2 SETTING MENU" and then press the [SET] key to display
the warning message saying "Tset output will be vaild." Make sure that there is no problem
and then press [→] to get into the setting mode. To get into [2: SETTING MENU], it is
necessary to further enter the password "8000". Then, the output will be switched to the
simulated output that is set beforehand.
(5-2) Selecting the converter constant setting menu (see Subsection 5.25)
The menu list of menu numbers 5 to 8 is displayed. Use the [→] key to move the LCD
indicator cursor to the menu number "7" of "7: SPAN CALIBRATION" and then press the
[SET] key to select the menu of "7: SPAN CALIBRATION."
◆In the Setting menu, LED density display indicates the preset Density Test output, but
in the Span calibration menu, the LED density display indicates the density value
measured at the same time the calibration is executed so that it is possible to check the
density measured value before and after the calibration.
(5-3) Verifying and recording the density multiplier before span calibration
For example, the set value of the current density multiplier as is displayed as in "DATA:
1.000" is displayed. Record this value.
(5-4) Setting the density multiplier
Press the [SET] key to switch over to the setting menu of the density multiplier and enter
the density multiplier found in (4). Use the [→] key to move from one digit to another. Use
the [UP] and [DN] keys to switch around the number of the relevant digit. When the input
is completed, press the [SET] key to confirm it. Then, the display will be returned to the
immediately preceding menu screen. Verify that the resetting has been done correctly.
(5-5) Restoring to the measuring mode
Press the [ESC] key twice to return to the initial menu screen and return to the measuring
mode from the setting mode, thus restarting the usual measurement. Verify that the density
display has been changed appropriately in accordance with the setting of the density
multiplier.
◆In the event that the external synchronized operation is selected, the external contact
input signal is changed to ON, thus starting the density measurement after the
specified delayed time has elapsed.
(6) Completing the span calibration
Thus, the span calibration is completed.
The above describes the method for finding the density multiplier as an example in the comparison with one-
time manual analysis. However, to exclude errors caused by sampling, it is recommended that as many
comparative data as possible be collected to find the density multiplier from their mean value.
[NOTE]

64
6 F 8 A 0 7 8 7
6.6 Operation
(1) Startup (see Subsection 5.2.5)
When the power is turned ON, the menu setup is automatically changed to the measuring mode
(the state of "1: MONITORING MENU"), thus starting the density measurement. If the meter is
in setting mode (the state of "2:SETTING MENU"), the density measurement operation is started
by pressing the [ESC] key several times (varying between one to three times depending on the
operation status) and thus pulling the menu setup out of the setting mode.
◆In the event that the external synchronized operation is selected, the menu setup is changed
to the measuring mode and the external contact input signal is turned ON, thus starting the
density measurement after the specified delayed time has elapsed..
(2) Executing the measurement
Executes the density measurement while updating the output values (density current output
value; LED density display; LCD density display on the monitor menu) approximately every
second.
(3) Suspending the measurement (see Subsection 5.2.5)
When stopping the measurement, select "2: SETTING MENU" from the initial menu list to get
into the setting mode. Once in the setting mode, the density measurement will be suspended and
the output will be switched to the simulated value that was set beforehand.
◆In the event that the external synchronized operation is selected, the density measurement is
suspended if the external contact input signal is turned OFF even in the measuring mode. For
details including the output when the density measurement is suspended, refer to Section
6.7.
◆In the event that the measured matter does not flow continuously or the interior of the detector is
temporarily left empty due to the intermittent operation of the shifting pump to the tank or the piping
system on which the tank or the piping system (where the density meter is installed) is installed,
perform the external synchronized operation described in Section 6.7.
◆When the flow in the pipe has stopped, solid matters may subside or float causing the density in the
pipe to lose its uniformity, which in turn may cause the density measured value to gradually rise or fall.
In addition, if some fluid escapes from the pipe and thus the tank or the piping system (where the
density meter is installed) is not completely full of the measured matter, the density measured value
turns out to be erroneous (such as full-scale excess; shift to the minus side; major marginal error).
However, this does not mean that the density meter has failed. Even to avoid such a phenomenon, it is
necessary to perform the external synchronized operation.
[NOTE]

65
6 F 8 A 0 7 8 7
6.7 External Synchronized Operation
This operation mode is used in the event that the measured matter does not flow continuously or the
interior of the detector is temporarily left empty due to the intermittent operation of the shifting pump to
the pipe line on which the density meter is installed. This mode is used to take measurements only when
operating the shifting pump.
To use this operation mode, it is necessary to connect the shifting pump operation and the contact signal
(no-voltage) to the external synchronized input signal pins beforehand.
6.7.1 Movement of the external synchronized operation
Fig.6.7.1 External synchronized Operation
The external synchronized operation, as shown in Fig. 6.7.1, is so designed that the density
measurement is executed only while the pump is being operated; and the density measurement is
suspended while the pump is shut down and the simulated output is issued during this time. The external
synchronized operation is effective in preventing the following inadequate phenomena.
(1) The pump shutdown causes solid matters to subside or float thus making it impossible to take density
measurements correctly.
(2) The pump shutdown may cause the fluid to escape from the tank or the piping system (where the density
meter is installed) thus either leaving it completely empty or insufficiently filled with fluid. In such a situation,
the measured value of the density meter falls into error such as full-scale excess, shift to the minus side, or
occurrence of fluctuation within major marginal error.
It takes time for the tank or the piping system (where the density meter is installed) to be filled
sufficiently with the measured matter after the pump is operated. Here, it is so arranged that the
measurement start after the "delayed time" that is set beforehand has elapsed since receiving the contact
signal linked with the pump operation. Make sure that the delayed time that is set is sufficient for the
whole process of the pipe length and flow, etc. from the pump to the density meter.
As the simulated value when the density measurement is suspended, it is possible to select from among
three options: "4mA", "density measured value immediately preceding the pump shutdown" and
"simulated output in setting mode". The default value is 4mA. However, make sure to select a simulated
output suitable to your system.
Pump operating status
(External contact)
Density measuring
status(Output)
Time
Time
Delayed time
Pump operation (ON) Pump shutdown (OFF)Pump shutdown (OFF)
Suspension of density
measurement (Simulated
output)
Suspension of density
measurement
(Simulated output)
Execution of density
measurement
(Measured value
output)

66
6 F 8 A 0 7 8 7
6.7.2 Setting the external synchronized operation
(1) Setting the delayed time (see Subsection 5.2.10)
(1-1) Switching to the setting mode (see Subsection 5.2.5)
First of all, press the [ESC] key of the converter several times (normally once although this
varies with the operation status) to return to the initial menu display. Next, use the [→] key
to move the LCD indicator cursor to the menu number "2" of "2 SETTING MENU" and
then press the [SET] key to display the warning message saying "Test output will be valid."
Make sure that there is no problem and then press [→] to get into the setting mode. To get
into [2: SETTING MENU], it is necessary to further enter the password "8000". Then, the
output will be switched to the simulated output that is set beforehand.
(1-2) Selecting the parameter setting menu (see Subsection 5.25)
The menu list of menu numbers 5 to 8 is displayed. Use the [→] key to move the LCD
indicator cursor to the menu number "5" of "5: SET PARAMETERS" and then press the
[SET] key to select the menu of "5: SET PARAMETERS."
(1-3) Setting the delayed time at the time of external synchronized(see Subsection 5.2.10)
Press the [UP] key five times to select the setting menu of the delayed time at the time of
external synchronized(dt: DELAYED SYNC. TIME). Press the [SET] key to get into the
set value input screen and then enter an appropriate value (the time sufficient for the
measured matter to flow up to the density meter and fill up the pipe after the shifting pump
operation is started). Use the [→] key to move from one digit to another. Use the [UP] and
[DN] keys to switch around the number of the relevant digit. When the input is completed,
press the [SET] key to confirm it. Then, the display will be returned to the immediately
preceding menu screen. Verify that the resetting has been done correctly.
(2) Setting the simulated output at measurement suspension (at external contact OFF)
(see Subsection 5.2.16)
As the simulated output when the measurement is suspended (at external contact OFF), it is
possible to select from among three options as shown in Table 6.7.1. Make sure to select a
simulated output suitable to your system.
Table 6.7.1 Density Display and Output at Measurement Suspension in External Synchronized
Operation
Mode Density Indicator Display Output (4 - 20mA)
"LAST" Holds the density measured value
immediately before OFF
Holds the density measured value
correspondence output immediately
before OFF
"4mA" (Standard) Held in 0%TS Output held in 4mA
"TEST" same as the simulated output value
in setting mode
Same as the simulated output value
correspondence output in setting
mode
"LAST" Holds the density measured value
immediately before OFF
Holds the density measured value
correspondence output immediately
before OFF

67
6 F 8 A 0 7 8 7
(2-1) Selecting the "OTHERS" setting menu (see Subsection 5.2.5)
Continuing on from (1), press the [ESC] key to return to the display of menus 5 to 8 in
setting mode. Press the [UP] key to switch to the display of the next menus 9 to 11. Use the
[→] key to move the cursor of the LCD indicator to the menu number "11" of "11:
OTHERS" and press the [SET] key to select the "11: OTHERS" menu.
(2-2) Setting the output mode at contact OFF in external synchronized operation (see 5.2.16)
The current output mode at contact OFF in external synchronized operation is displayed in
the initial menu "ho: 4-20mA IN [EXT]" of "11: OTHERS". To make changes, it is
necessary to press the [SET] key and place the software in the setup state. Each time the
[UP] or [DN] key is pressed, the mode display is switched around from "LAST"
(immediately preceding value), through "4mA" to "TEST" (the simulated output value in
setting mode). Press the [SET] key on the display in the selected mode to confirm. The
screen is returned to that of the immediately preceding menu screen. Make sure that the
resetting is done correctly.
(2-3) Returning to the measuring mode
Press the [ESC] key twice to return to the initial menu and return from the setting mode to
the measuring mode to resume the normal measurement.
(3) Setting the operation mode
(3-1) Selecting the operation mode change menu (see Subsection 5.2.6)
In the initial menu, use the [→] key to move the cursor of the LCD indicator to the menu
number "3" of "3: MEASURING MODE" and then press the [SET] key to get into the
operation mode menu.
(3-2) Verifying and setting the operation mode
The current operation mode is displayed at "DATA" of the LCD indicator . "CONT" refers
to the mode of taking measures continuously without relying on the status of the external
contact signal, whereas "EXT" refers to the external synchronized operation mode. If the
current setting is "CONT," press the [SET] key to get into the setup screen of operation
mode; press the [UP] or [DN] key to switch the set value of the operation mode to "EXT";
and press the [SET] key to confirm. The screen is returned to the immediately preceding
menu screen. Make sure that the resetting has been done correctly.
(4) Starting the external synchronized operation
With the settings above, measurement ON/OFF are proceeded with as shown in Fig.6.7.1 in
accordance with external synchronized contact signal ON/OFF.
6.8 Functions Related to Operation
To enable you to use the Insertion Type Density Meter LQ300A00****** more appropriately in
various processes and situations, the device is equipped with various functions including the moving
average, the change-rate limit, the electric conductivity correction, the additive correction, the linearizer
and the density multiplier switching by external signals. Make settings necessary for using these
functions appropriately where necessary. For details, please refer to Chapter 10.

68
6 F 8 A 0 7 8 7
7MAINTENANCE
7.1 Precautions for Maintenance, Inspection, and Parts Replacement
WARNING
DO
■Be sure to turn the power switch
on the equipment to OFF before
doing maintenance or inspection
inside the equipment or
replacing its parts.
Failure to observe this can cause
electric shock or equipment failure.
DO
■Be sure to set the power switch on
the equipment to OFF before
replacing fuse.
Failure to observe this can cause
electric shock.
DO
■Avoid touching the terminal
block during maintenance or
inspection. If it is necessary to
touch the terminal block, turn the
power switch on the equipment
to OFF in advance.
Failure to observe this can cause
electric shock.
DON’T
■Do not attempt to disassemble or
modify the equipment
Failure to observe this can cause
electric shock or equipment failure.
The sticker shown left is pasted near a terminal block on the equipment
to which power is supplied. Take care to avoid electric shock
Yellow
Yellow
Yellow

69
6 F 8 A 0 7 8 7
7.2 Maintenance and Inspection Items
Periodic maintenance and inspection is necessary for reliable measurement over a long period of time.
Since the density meter has no mechanically moving parts, however, it does not require replacement of
mechanism elements in a normal operating environment.
Compare the density measured value and the manually analyzed value in the cycle shown in Table 7.1.
If necessary, implement the span calibration after implementing the zero calibration. The spare parts
that must be kept on hand are the fuses in Table 7.2.
Table 7.1 Maintenance and Inspection Items
Item Cycle Remarks
Comparison of density meter measured value
with manually analyzed value When necessary At least three samples are
desirable.
Materials accumulated or entangled, or
physical damage When necessary
◆If the density meter measured value deviates from the manually analyzed value to the extent of causing
obstacles, implement the span calibration (changing the density multiplier C) while referring to Section
6.5.
◆If the density meter measured value greatly deviates from the manually analyzed value by less than
half or more than twice, implement the span calibration after implementing the zero calibration while
referring to Section 6.4 and 6.5.
◆When the density meter is used in an application where the process fluid contains plenty of fur or fiber,
these substances may accumulate or entangle in the insertion probe area and thus perform the
maintenance and inspection operation, and cleaning periodically.
◆Take extra care not let the applicators (antenna) hit the hard object.
Table 7.2 Spare Parts
Name Specifications Qty
Fuse 1A(M),250V cartridge, glass tubular fuse,
5.2mm outer dia. x 20mm long 2
◆Fuses are parts with expected life span. Therefore, replace them periodically. (Recommended
replacement cycle: about 3 years)
◆In general, the service life of an electronic part becomes shorter at higher ambient temperature.
Electrolytic capacitors are used in the converter and their service life is about 10 years at the ambient
temperature of 20°C or about 3 years at 50°C. For stable use of the meter for many years, it is desirable
to replace these parts in time. When replacing the capacitors, please contact Toshiba's Service Dept.
◆In the event that the characters on the LCD display becomes weak in contrast or edge, it is considered
that the LCD display unit has reached the end of its life. Although such unsatisfactory visibility may not
affect the performance of the density measurement, the display unit should be replaced if it interferes
with the operation. When replacing the display unit, contact Toshiba's Service Dept.
[NOTE]
[NOTE]

70
6 F 8 A 0 7 8 7
8TROUBLESHOOTING
8.1 Troubleshooting
If any trouble has developed, make a careful check and take appropriate steps. Table 8.1 shows possible
troubles, their causes, and remedies. If anything wrong occurs, refer to the table below and take the
necessary steps. If that does not remedy the trouble, send information on the trouble, in as much detail as
possible, and self-diagnosis data to our Service Department.
Table 8.1 Troubleshooting (1)
No. Trouble Cause Remedy
AC power is not supplied.
Check terminals [L1] and [L2] on
terminal block with voltage tester. If
AC voltage is not supplied, supply
AC power in accordance with
specifications.
1Converter power cannot be
switched on.
Fuse (1A) is blown. Replace fuse.
2ALARM indicator lights;
density meter error contact
output.. Fault in the density meter
In accordance with Section 8.2,
perform self-diagnosis data check
and restoration operations. If
ALARM indicator lights again, send
self-diagnosis data to our Service
Department.
3While the flow is stagnant,
the indicator is in error.
The fluid drained out in the piping
system where the density meter is
installed.
4
While the flow is stagnant,
the measured density value
slowly increases or
decreases.
Density becomes uneven because the
measurement object fluid in the fluid in
the pipe starts to sinks or floats, thus
causing the density in the center
portion of measured fluid to increase
or decrease.
Use the externally synchronized
operation.
See Section 6.7.
(Density meter is not faulty.)

71
6 F 8 A 0 7 8 7
Table 8.1 Troubleshooting (2)
No. Trouble Cause Remedy
Inappropriate density correction factor
setting. Calibrate span as described in section 6.5.
Air accumulates and keep staying
inside the detector. Or substance
being measured is sediment.
Very slow flow can be the cause. Make the
flow faster by using smaller bore detector
to prevent air or substance from remaining
in the detector. If this does not solve the
problem, resort to vertical piping.
Large quantity of bubbles are
contained in the fluid.
Find out where the air is brought in, and
make necessary adjustments. Keep mixer
vanes under water. Position the pump inlet
low enough. Keep fluid pressure high
(0.1MPa or more is recommended).
Large quantity of bubbles are
contained in the fluid.
5Too much difference
between measured density
and manual analysis value Remedy the locations containing air bubbles.
An example is to position the blade of the
agitator in the tank below the fluid level.
Another example is to position the inlet port of
the pump sufficiently below the fluid level.
Take necessary steps to make the fluid
pressure high (0.1MPa or more is
recommended).
It is desirable to install the meter on the
discharge port of the pump. At the same
time, make sure that the meter is placed as
far as possible (closer to the pump) from
the pipe outlet for air release.
6Measured density varies
widely and does not agree
with manual analysis value.
The tank or the piping system (where
the density meter is installed) is not
flowing filled with substance to be
measured. Or bubbles stay in the tank
or the piping system (where the
density meter is installed).
Keep the tube always filled up with fluid by
closing the downstream valve slightly or add a
relief valve. Installing the density meter on the
outlet side of the pump can help eliminate the
cause of those troubles. Vertical piping is
recommended for filling the pipe.
7Suitable location varies
depending on density. Zero point is off. Calibrate zero point as described in
Section 6. 4, then calibrate span described
in Section 6.5
The electric conductivity of the measured
matter is too high.
Check if the electric conductivity is within the
specified range.
If the electric conductivity is beyond the range,
send its measurement results and self-
diagnosis data to our Service Department.
8Output is either unstable or
unsuitable.
Converter failure Send self-diagnosis data to our Service
Department.

72
6 F 8 A 0 7 8 7
8.2 Error Indications and Recovery Operations
If an error occurs to the density meter, the error indicator [ALARM] will light up and a contact signal
(OFF) will be output.
Check the self-diagnosis data for any faulty values in accordance with the following steps.
(1) Monitor menu display (see Subsection 5.2.4)
First of all, press the [ESC] key of the converter several times (normally once although this varies
with the operation status) to return to the initial menu display. Next, use the [→] key to move the
LCD indicator cursor to the menu number "1" of "1: MONITORING MENU" and then press the
[SET] key. (The cursor of the initial state is located on "1".)
(2) Switching to the self-diagnosis menu (see Subsection 5.2.7)
In the monitoring menu, use the [→] key to move the cursor of the LCD indicator to the menu
number "3" of "3: SELF-DIAGNOSIS" and then press the [SET] key.
(3) Checking the self-diagnosis data (see Subsection 5.2.9)
Press the [UP] key to move from one self-diagnosis data to another to check for any error.
◆To detect which numerical range is an error value, please refer to Table 8.2.
(4) Terminating the self-diagnosis
After checking, press the [ESC] key twice to return to the initial menu display.
If an error value is found, turn off all the power switches of the converter and then turn them back on.
The self-diagnosis is executed all over again by the powering-ON. If an error is displayed again as a
result of the self-diagnosis, send the relevant item to our Service Department.

73
6 F 8 A 0 7 8 7
Table 8.2 Self-diagnosis data
Data Item
Symbol Item name Data Status Data
(Numeric value range; normal data range,
status)
ST Status
[STATUS]
Normal [GOOD]
Warning [WARNING.]
Whether the phase
measurement operation is
normally functioning or not
can be verified.
SL Microwave received signal
level
[MICROWAVE SIG. LVL]
Without error judgment
based on data numeric Usual range: -90 to -40 (dBm)
FMicrowave coef.
[MICROWAVE COEF.]Without error judgment
based on data numeric • Normal range: 1825 to 1975
G
Data concerning
microwave phase
measurement
[RF DATA]
Without error judgment
based on data numeric • Normal range + 10.0 to + 80.0
J+5 V voltage
[+5V POWER SUPPLY] Without error judgment
based on data numeric • Normal range 4.5 to 5.5 (V)
pd Reference phase error
[REF PHASE]Without error judgment
based on data numeric • Normal range - 9.9 to + 9.9 (degrees)
PMemory check
[MEMORY CHECK]• Norma1 [GOOD]
• Abnormal [N.G.] EPROM, RAM, EEPROM are checked

74
6 F 8 A 0 7 8 7
9CORRECTIONS IN DENSITY CALCULATION
This density meter, which operates on the basis of phase difference measurement by microwaves makes
automatic corrections to the measured phase angel for the fluid temperature and phase angel rotation
before making the density calculations for the measured substance.
This chapter describes the methods for corrections and the density calculations.
9.1 Density Calculation
This density meter measures the phase lag θ1 in the density zero water (zero water), which is the basis,
and the phase lag θ2 in the measured matter, the difference △θ(= θ2 - θ1) of which being
proportional to the density is used to obtain the density. The density (X) of the measured matter is
calculated in accordance with the following equation.
X = C ×( a × △θ )+ b
where
X: Measured density value (%TS)
△θ : Phase difference. △θ = θ2−θ1 (degrees)
a: Density line slope;
b: Density intercept;
c: Density multiplier (Density correction factor.)
75
6 F 8 A 0 7 8 7
9.2 Various Kinds of Corrections
9.2.1 Phase angle rotation correction
The phase is available only from 0 degree to 360 degrees. If the phase incrementally reaches 360
degrees, it returns to 0 degree, from which it keeps incrementing again. If the phase decreasingly
reaches 0 degrees, it returns to 360 degrees, from which it keeps decreasing again. Accordingly, the
concept of phase angle rotation is incorporated into this density meter and some corrections have been
made so to allow the phase to change to an unlimited extent. In such a manner, this density meter has
overcome the limit that the phase is available only from 0 to 360 degrees, thus realizing high density
measurement.
Phase angle rotation correction refers to obtaining the real phase angle θ2 by judging the number of
rotations the dummy angle θ2' belongs to based on the measured values coming before and after.
θ2 = θ2' + N x 360 (degrees)
N: Number of rotations
Set N=0 at the time of zero calibration, making the number of rotations to zero for the phase angle
θ1 at zero point.
If the θ2' exceeds 360 degrees to enter into the next rotation, set N=1. If it again exceeds 360
degrees to enter into the rotation after the next rotation, set N=2.
(N will move up to 2 only if the meter is of large diameter and the density is high.)
On the other hand, if θ2' goes below zero (0) degree to enter into the previous rotation, decrease
N by one (1). In other words, when it goes into the -1st rotation from the 0th one, set N=−1; and
when into the 0th rotation from the 1st one, set N=0.
Note: The description above is the basics regarding the phase angle rotation correction. Normally, it is
all right to use the density meter without being aware of this correction. However, in the event of
measuring high density, etc., special setups and actions may be needed. For details, refer to
Section 9.3.
9.2.2 Liquid temperature correction
The phase tends to change in a straight line with regard to the liquid temperature. In this connection,
liquid temperature correction is performed on θ2 as follows to obtain the phase difference △θ
△θ={θ2−α(Τ−Τ0)}− θ1
△θ :Phase difference [degrees]
θ2 :Actual phase angle of measurement object liquid [degrees]
θ1:Phase during zero water measurement (degrees)
(Measured during zero calibration, and set in advance as a constant)
α:Liquid temperature correction factor (degrees/°C)
T :Temperature of measurement object liquid (°C)
T 0 :Liquid temperature during zero calibration (°C)
(Measured during zero calibration, and set in advance as a constant)
76
6 F 8 A 0 7 8 7
9.2.3 RF correction
In addition to the liquid temperature correction, the density meter is equipped with the RF correction
function in accordance with the features of the converter. The correction is performed on θ2 as follows
to obtain the phase difference △θ.
△θ={θ2−α(Τ−Τ0)−δ(G−G0)}−θ1
△θ :Phase difference [degrees]
θ2:Actual phase angle of measurement object liquid [degrees]
θ1:Phase during zero water measurement (degrees)
(Measured during zero point calibration, and set in advance as a constant)
α:Liquid temperature correction factor (degrees/°C)
T :Temperature of measurement object liquid (°C)
T 0 :Liquid temperature during zero calibration (°C)
(Measured during zero calibration, and set in advance as a constant)
δ:RF correction factor
G:RF data during measurement
G0:Zero point RF data
(Measured during zero point calibration, and set in advance as a constant)
9.2.4Atmospheric temperature correction
In addition to the liquid temperature correction and the RF correction, the density meter is equipped
with the atmospheric temperature correction function in accordance with the features of the converter.
The correction is performed on θ2 as follows to obtain the phase difference △θ.
<IMPORTANT> Atmospheric temperature correction function is an option item, therefore, make sure
to set the atmospheric temperature correction factor β to “0.00”.
△θ={θ2−α(Τ−Τ0)−δ(G−G0)−β(A−A0)}−θ1
△θ :Phase difference [degrees]
θ2:Actual phase angle of measurement object liquid [degrees]
θ1:Phase during zero water measurement (degrees)
(Measured during zero point calibration, and set in advance as a constant)
α:Liquid correction factor (degrees/°C)
Τ:Temperature of measurement object liquid (°C)
Τ0:Liquid temperature during zero adjustment (°C)
(Measured during zero point calibration, and set in advance as a constant)
δ:RF correction factor
G:RF data during measurement
G0:Zero point RF data
(Measured during zero point calibration, and set in advance as a constant)
β:Atmospheric temperature correction factor (degrees/°C)
A:Atmospheric temperature of measurement object liquid (°C)
A0:Atmospheric temperature during zero adjustment (°C)
(Measured during zero point calibration, and set in advance as a constant)
77
6 F 8 A 0 7 8 7
9.3 Phase Angle Rotation Correction (Details)
This section describes the special setups and actions required for cases of measuring high density. In
normal measurement, it is unnecessary to be aware of the phase angle rotation correction, which is
performed automatically.
9.3.1 Care point concerning phase angle rotation
As described in 9.2.1, the number of phase angle rotations N is incremented or decreased judging from
the values before and after the measured value. Such a processing requires the condition that the
measured phase value varies continuously in accordance with the density of the measured matter. If the
tank or the piping system (where the density meter is installed) is empty, however, the continuity of
measured phase values is damaged thus making a normal phase angle rotation correction impossible,
which in turn may cause the number of phase angle rotations to jump to a faulty value. If the number of
phase angle rotations N is inappropriate, the density calculation result will also turn out to be erroneous.
Once such a trouble occurs, it is necessary to reset the number of phase angle rotations N to an
appropriate value through manual input.
9.3.2 Phase angle rotation in external synchronized operation
The trouble previously described will be solved by performing the "external synchronized operation"
incorporated into this density meter. In the external synchronized operation, if the contact signal is
switched OFF synchronized with the pump shutdown, not only the output is switched to the simulated
one but also the immediately preceding value is kept as the number of phase angle rotations N.
9.3.3 Outline of automatic adjustment function of phase angle rotations
Furthermore, this density meter is equipped with the function of "automatic adjustment of phase angle
rotations." This function judges whether the measured density calculated with the number of phase
angle rotations N is proper or not in terms of the set density measurement range, etc. and then adjusts the
number of phase angle rotations either incrementally or decreasingly if necessary. Even when the tank
or the piping system (where the density meter is installed) is temporarily made empty thus causing the
number of phase angle rotations N to jump to an inappropriate value, this function is also used to fill up
the density meter detector once again with the matter to be measured and automatically adjust the
number of phase angle rotations N to an appropriate value, which in turn will render an appropriate
value for the measured density. While the tank or the piping system (where the density meter is
installed) is left empty, the measured phase value itself comes to have an indefinite value, which in turn
will render the measured density indefinite. Therefore, if the tank or the piping system (where the
density meter is installed) could be made empty, it is desirable to perform the external synchronized
operation.
9.3.4 Judgment conditions and adjustments for automatic adjustment of phase angle
rotations
The judgment conditions and adjustments regarding the automatic adjustment of phase angle rotations
and the measured density are listed in Table 9.3.1.

78
6 F 8 A 0 7 8 7
Table 9.3.1 Judgement Conditions and Adjustments for Automatic Adjustment of Phase Angle
Rotations
Measured Density Automatic Adjustment of Phase Angle Rotations N
Xmin = Less than - 4(%TS) Incremented (N = N+1)
- 4∼C×a×360(%TS) Unadjusted
Xmax = More than C x a x 360 (%TS) Decreased (N = N-1)
In Table 9.3.1 above,
C: Density multiplier (Varies with the character of the measured matter.)
a: Density slope (A constant determined by the meter size)
Table 9.3.2 is shown when C = 1, 0.7 and 1.8 as examples of the value Xmax in which N is judged to be
too large. To obtain the value, multiplied the value when C = 1 in Table 9.3.2 by C.
Table 9.3.2 Xmax Value (%TS)
CXMAX
0.7 21.17
1.0 30.24
1.8 54.43
9.3.5 Restrictions and invalidation in applying the automatic adjustment of phase angle rotations
This function of automatic adjustment of phase angle rotations involves some application restrictions.
For example, it cannot be applied to the case of measuring high density as follows.
<Example> Upper density measurement range: 20%TS; and density multiplier: 0.7
As shown in Table 9.3.2, Xmax=21.17(%TS). Therefore, when the measured density
exceeds 21.17(%TS), the adjustment of decreasing the number of phase angle rotations
applies as shown in Table 9.3.1, thus making it impossible to measure the density in
excess of 21.17(%TS).
To solve the problems as shown in the example above, measurement is taken so that the function of
automatic adjustment of phase angle rotations is automatically invalidated if the upper measured
density range exceeds Xmax.
Check the operating conditions to see if the function of automatic adjustment of phase angle rotations is
applicable or not.
In the cases where the automatic adjustment of phase angle rotations is not applicable, after the tank or the piping
system (where the density meter is installed) is temporarily made empty, it is necessary to reset the phase angle
rotation to an appropriate value through manual input. In the cases, it is more desirable to perform the external
synchronized operation.
9.3.6 Invalidation by setting the automatic adjustment of phase angle rotations
As mentioned in the previous subsection, the density meter is equipped with the function of
automatically invalidating the function of automatic adjustment of phase angle rotations, based on the
conditions for setting the upper density measurement range and the density multiplier. However, in the
state of starting the operation, the upper density measurement range is determined but the density
multiplier is not determined yet (determined in the span calibration described in Section 6.5), thus the
operation is started with a provisional value (initial value: 1). Therefore, the function of automatic
[NOTE]
79
6 F 8 A 0 7 8 7
adjustment of phase angle rotations, which is supposed to be invalidated, may not be invalidated,
making it impossible to take an appropriate measurement (including the span calibration). This applies
to the case in which the original density multiplier is smaller than the current set value (the initial value
1 in the initial operation).
There are two ways of dealing with such a case.
One is to automatically invalidate the function of automatic adjustment of phase angle rotations by
provisionally setting a sufficiently small value such as about 0.5 for the density multiplier C so that
Xmax is smaller than the upper density measurement range.
Another is to forcibly invalidate the function of automatic adjustment of phase angle rotations. The
latter's setting method is described below.
(1) Switching to the setting mode (see Subsection 5.2.5)
First of all, press the [ESC] key of the converter several times (normally once although this varies
with the operation status) to return to the initial menu display. Next, use the [→] key to move the
LCD indicator cursor to the menu number "2" of "2 SETTING MENU" and then press the [SET]
key to display the warning message saying "Test output will be valid." Make sure that there is no
problem and then press [→] to get into the setting mode. To get into [2: SETTING MENU], it is
necessary to further enter the password "8000". Then, the output will be switched to the
simulated output that is set beforehand.
(2) Selecting the "OTHERS" setting menu (see Subsection 5.2.5)
Initially, the menu list of menu numbers 5 to 8 is displayed. However, by pressing the [UP] key
once, this display can be switched to the menu list of the next menu numbers 9 to 11. Use the [→]
key to move the LCD indicator cursor to the menu number "11" of "11: OTHERS" and then press
the [SET] key to select the menu of "11: OTHERS."
(3) Verifying or changing ON/OFF of automatic adjustment of phase angle rotations
(See Subsection 5.2.16)
Press the [DN] key once (or the [UP] key five times) to display "NA: N AUTO ADJUSTMENT".
On this screen, it is possible to verify whether the automatic adjustment of phase angle rotations
is valid (ON) or invalid (OFF). Here, if it is necessary to alter the setting, press the [SET] key to
switch to the setup display of the automatic adjustment of phase angle rotations. Each time the
[UP] or [DN] key is pressed, the set value is alternated between ON and OFF. Set the value to
OFF and then press the [SET] key to confirm it. The screen will be returned to the immediately
preceding one; make sure that the value is correctly reset.
(4) Returning to the measuring mode
Press the [ESC] key twice to return to the initial menu screen and return to the measuring mode
from the setting mode to resume the normal measurement.
9.3.7 Actions after invalidating the automatic adjustment of phase angle rotations
After invalidating the automatic adjustment of phase angle rotations to make it possible to take
measurements appropriately even at high density in excess of Xmax, implement the span calibration in
accordance with Section 6.5 and set the density multiplier to an appropriate value. While referring to
Table 9.3.2, use this reset density multiplier to calculate the maximum density Xmax, which can be
applied to the function of automatic adjustment of phase angle rotations and judge whether this Xmax is
greater than the value of the upper density measurement range that is set.
80
6 F 8 A 0 7 8 7
If Xmax is greater than the upper density measurement range, the function of automatic adjustment of
phase angle rotations is applicable. Therefore, return the function of automatic adjustment of phase
angle rotations which is set to "OFF" in Subsection 9.3.6 to“ON”.
If Xmax is smaller than the upper density measurement range, the function of automatic adjustment of
phase angle rotations is invalid. Therefore, it is unnecessary to return the function of automatic
adjustment of phase angle rotations which is set to "OFF" in Subsection 9.3.6 to “ON”.
9.3.8 Return to the normal through manual input of the phase angle rotations
If the function of automatic adjustment of phase angle rotations is not applicable whereas the piping
system (where the density meter is installed) is temporarily made empty thus causing the number of
phase angle rotations to jump to a faulty number, the number of phase angle rotations fails to return to
an appropriate value even when the piping system (where the density meter is installed) is refilled with
the matter to be measured, thus allowing the measured density to remain in error. In this connection, it is
necessary to reset the phase angle rotation to an appropriate value through manual input. The setting
method is described below.
(1) Switching to the setting mode (see Subsection 5.2.5)
First of all, press the [ESC] key of the converter several times (normally once although this varies
with the operation status) to return to the initial menu display. Next, use the [→] key to move the
LCD indicator cursor to the menu number "2" of "2 SETTING MENU" and then press the [SET]
key to display the warning message saying "Test output will be valid." Make sure that there is no
problem and then press [→] to get into the setting mode. To get into [2: SETTING MENU], it is
necessary to further enter the password "8000". Then, the output will be switched to the
simulated output that is set beforehand.
(2) Selecting the "ANGLE ROTATION" setting menu (see Subsection 5.2.5)
In the state that the menu list of menu numbers 5 to 8 is displayed, use the [→] key to move the
LCD indicator cursor to the menu number "8" of "8: ANGLE ROTATION" and then press the
[SET] key to select the menu of "8: ANGLE ROTATION".
(3) Verifying or changing the number of phase angle rotations (see Subsection 5.2.13)
Press the [DN] key once (or the [UP] key twice) to display "N: ROTATION". On this screen, it is
possible to verify the number of phase angle rotations. Here, press the [SET] key to switch to the
setup display of the number of phase angle rotations and enter an appropriate value (note). At the
initial digit, use the [UP] or [DN] key to select whether to attach the "-" symbol or not. Use the
[→] key to move to the digit, and use the [UP] or [DN] key to alter the numeric value of the
relevant digit. When entering input is completed, press the [SET] key to confirm it. The screen
will be returned to the immediately preceding one; make sure that the value is correctly reset.
Note: In many cases, an appropriate value for the number of phase angle rotations N is 0. In the
event that the density or the fluid temperature is high, this value may be 1. In the event that
the density or the fluid temperature is low, it may be -1. Set either of 0, 1 and -1 and then
verify that the measured density at this time has returned to an appropriate value.
(4) Returning to the measuring mode
Press the [ESC] key twice to return to the initial menu screen and return to the measuring mode
from the setting mode to resume the normal measurement.

81
6 F 8 A 0 7 8 7
10 VARIOUS FUNCTIONS
10.1 Various Functions and their Outlines
The Insertion Type Density Meter LQ300A00****** is equipped with various functions to be used
more appropriately in various processes and in various situations. Depending on the process being
applied or the method of using the meter, some functions may not be necessary. Based on the
descriptions below, choose the functions you need. Table 10.1.1 describes the functions equipped in this
meter and outlines.
Table 10.1.1 Various Functions
Function Name Application and Outline Remarks
1)External synchronized
operation
Perform this external synchronized operation in the event that the pump to the
tank or the piping system on which the density meter is installed is operated
intermittently and the object of measurement does not flow continuously or in
the event that the tank or the piping system (where the density meter is
installed) is temporarily made empty.
Refer to
Section 6.7.
2)Moving average Use this function in the event of requiring the averaged output to be used for
density control, etc. The function is useful for suppressing the deflection width
of the output.
See Section
10.2.
3)Change-rate limit In the event of a sudden change in the density or a sudden variation in the
output due to intrusion by bubbles, etc., this function is used to exclude these
signals to restrain the sudden output change.
See Section
10.3
4)Electric conductivity
correction
This function is used in the event that the electric conductivity of the matter to
be measured has changed substantially. Since this does not usually become a
real problem, it does not need this function usually. When using this function,
however, it is necessary to separately prepare a electric conductivity meter,
install it on a proper location and input the electric conductivity signal into the
density meter.
See Section
10.4.
5)Additives correction
In the event that the brand (with varying components and compound ratio) of
the matter to be measured is switched from one to another, this function is
used to omit the span calibration in terms of each brand by registering
beforehand the list in which the sensitivity and compound ratio of the
respective components are input (up to ten lists can be registered) and then
selecting the list number.
See Section
10.5.
6)Linearizer
Since the density meter has a satisfactory linear relationship between its actual
density and instrument output, a linearization correction is normally
unnecessary. Therefore, this function is provided as a measure to deal with
special cases.
See Section
10.6.
7)Density multiplier
switching by external
signal
This function is to switch around up to four density multipliers by means of
ON/OFF of two external voltage signals(DI). The function can be used to
facilitate the density measurement of up to four different types of matters
(brand) which differ in measurement sensitivity.
See Section
10.7.
82
6 F 8 A 0 7 8 7
10.2 Moving Average
10.2.1 Function of moving average
Assuming that the moving average times is "n", this function is to calculate and output the mean value of
n preceding measured values each time. The function is used when an averaged output is required such
as for density control. This function is also useful for suppressing the deflection width of output.
The value that can be set as the moving average times "n" is 1 to 99. Setting 1 for "n" means that no
moving average takes place.
10.2.2 Setting of the moving average times
(1) Switching to the setting mode (see Subsection 5.2.5)
First of all, press the [ESC] key of the converter several times (normally once although this varies
with the operation status) to return to the initial menu display. Next, use the [→] key to move the
LCD indicator cursor to the menu number "2" of "2 SETTING MENU" and then press the [SET]
key to display the warning message saying "Test output will be valid." Make sure that there is no
problem and then press [→] to get into the setting mode. To get into [2: SETTING MENU], it is
necessary to further enter the password "8000". Then, the output will be switched to the
simulated output that is set beforehand.
(2) Selecting the parameter setting menu (see Subsection 5.2.10)
In the state that the menu list of menu numbers 5 to 8 is displayed, use the [→] key to move the
LCD indicator cursor to the menu number "5" of "5: SET PARAMETERS" and then press the
[SET] key to select the menu of "5: SET PARAMETERS."
(3) Verifying or setting the moving average times (see Subsection 5.2.10)
Press the [DN] key three times (or the [UP] key eleven times) to display "ma: AVERAGING
TIMES". On this screen, it is possible to verify the set value of the moving average times. If it is
necessary to change the setting, press the [SET] key here to switch to the setup display of the
moving average times and enter an appropriate value. Use the [→] key to move to the digit, and
use the [UP] or [DN] key to alter the numeric value of the relevant digit. When entering input is
completed, press the [SET] key to confirm it. The screen will be returned to the immediately
preceding one; make sure that the value is correctly reset.
(4) Returning to the measuring mode
Press the [ESC] key twice to return to the initial menu screen and return to the measuring mode
from the setting mode to resume the normal measurement.
10.2.3 Cautions in using the moving average function
Setting an excessively large value for the moving average times will result in deteriorated
responsiveness. Therefore, make sure to set a value appropriate to the process situation and the required
responsiveness.

83
6 F 8 A 0 7 8 7
10.3 Change-rata limit
10.3.1 Outline of change-rate limit function
In the event of a sudden change in the density or a sudden variation in the output due to intrusion by
bubbles, etc., this function is used to exclude these signals to restrain the sudden output change. By
setting two measurement conditions of permissible variation width and limit times, the conditions for
change-rate limit are set.
It is possible to set 0.00 to 9.99(%TS) as the permissible variation width and 0 to 99 times as the limit
times. Setting the limit times to zero means that no change-rate limit is imposed.
10.3.2 Examples of operating the change-rate limit function
The change-rate limit function is described with examples below.
<Setting conditions>
The setting conditions shall be as follows.
•Width of change-rate limit function: 0.5%TS
•Times of change-rate limit function: Twice
The conditions that are set as above mean the following.
1) All the variations within 0.5%TS are permitted and output without modification.
2) Variations exceeding 0.5%TS are limited up to twice, outputting the immediately preceding
signal in place of the relevant signals.
3) Variations in excess of 0.5%TS which continue three times are judged to be signal variations
resulting from actual density variations, thus outputting the 3rd signal without modification.
Example 1: Operation for temporary and sudden signal variation
Fig.10.3.2 Output Signal After Variation Factor
Restriction
0.0
0.5
1.0
1.5
2.0
2.5
3.0
12345678910
Signal No..
Density signal (%TS)
Fig.10.3.1 Original Signal
0.0
0.5
1.0
1.5
2.0
2.5
3.0
1 2 3 4 5 6 7 8 9 10
Signal No..
Density signal (%TS)

84
6 F 8 A 0 7 8 7
Fig.10.3.1 shows the original signal before the change-rate limit is processed. No.1 to No.4 are varying
within a small width; however, only signals No.5 and No.6 are varying in excess of 0.5%TS deviation
from the immediately preceding signal No.4. No.7 to No.10 are back to a small width of variation.
In the event that the above-set change-rate limit is applied to such signals, the output signals are as
shown in Fig.10.3.2. Since signals No.5 and No.6 are varying in excess of 0.5%TS with regard to signal
No.4, signal No.4 is output instead with regard to No.5 and No.6. Signal No.7 is output without
modification. Signals No.8 to No.10, which are also within the variation width of 0.5%TS with regard to
the respective immediately preceding signals, are output without modification.
Example 2: Signal change in the shape of steps
Fig.10.3.3 shows the original signal before the change-rate limit is processed. The numeric values along
the horizontal axis refer to the signal numbers. No.1 to No.4 are varying within a small width; however,
signal No.5 is varying in excess of 0.5%TS with No.6 to No.10 remaining in a state not very different
from No.5.
In the event that the above-set change-rate limit is applied to such signals, the output signals are as
shown in Fig.10.3.4. Since signals No.5 and No.6 are varying in excess of 0.5%TS with regard to signal
No.4, signal No.4 is output instead with regard to No.5 and No.6.
Signals No.7 to No.10, which are within the variation width of 0.5%TS with regard to the respective
immediately preceding signals, are output without modification.
10.3.3 Cautions in using the change-rate limit factor
(1) Setting the change-rate limit width
The value can be set within the range of 0.00%TS to 9.99%TS. If the width is set to as little a
value as the normally indicated deflection width, restricted signals will increase and indications
will vary in the shape of steps. Therefore, set a sufficiently large value so that the variation width
is reliably judged to be in error.
(2) Setting the times of change-rate limit
Signals that are made faulty due to intrusion of large bubbles, etc. may affect two neighboring
signals in relation to measurement timing. Therefore, although the change-rate limit has an effect
even when it is applied only once, it is desirable to set the times of change-rate limit at least to two
times in order to reliably exclude error signals. In the event of density variations in the shape of
Fig.10.3.4 Output Signal After Variation Factor
Restriction
0.0
0.5
1.0
1.5
2.0
2.5
3.0
12345678910
Signal No.
Density signal (%TS)
Fig.10.3.3 Original Signal
0.0
0.5
1.0
1.5
2.0
2.5
3.0
1 2 3 4 5 6 7 8 9 10
Signal No.
Density signal (%TS)
85
6 F 8 A 0 7 8 7
steps as shown in Example 2, a delay increases in accordance with the set times. Set an
appropriate value for the times in accordance with the responsiveness required of the plant.
10.3.4 Setting the change-rate limit
(1) Switching to the setting mode (see Subsection 5.2.5)
First of all, press the [ESC] key of the converter several times (normally once although this varies
with the operation status) to return to the initial menu display. Next, use the [→] key to move the
LCD indicator cursor to the menu number "2" of "2 SETTING MENU" and then press the [SET]
key to display the warning message saying "Test output will be valid". Make sure that there is no
problem and then press [→] to get into the setting mode. To get into [2: SETTING MENU], it is
necessary to further enter the password "8000". Then, the output will be switched to the
simulated output that is set beforehand.
(2) Selecting the parameter setting menu (see Subsection 5.2.5)
In the state that the menu list of menu numbers 5 to 8 is displayed, use the [→] key to move the
LCD indicator cursor to the menu number "5" of "5: SET PARAMETERS" and then press the
[SET] key to select the menu of "5: SET PARAMETERS".
(3) Verifying or changing the change-rate limit width (see Subsection 5.2.10)
Press the [DN] key two times (or the [UP] key twelve times) to display "dx: CHANGE RATE
LIMIT". On this screen, it is possible to verify the set value of the change-rate limit width. If it is
necessary to change the setting, press the [SET] key here to switch to the setup display of the
change-rate limit width and enter an appropriate value for the width. Use the [→] key to move to
the digit, and use the [UP] or [DN] key to alter the numeric value of the relevant digit. When
entering input is completed, press the [SET] key to confirm it. The screen will be returned to the
immediately preceding one; make sure that the value is correctly reset.
(4) Verifying or changing the times of change-rate limit (see Subsection 5.2.10)
Continuing on from the operation in (3) above, press the [UP] key once to display "HL: LIMIT
TIMES". On this screen, it is possible to verify the set value of the change-rate limit times. If it is
necessary to change the setting, press the [SET] key here to switch to the setup display of the
change-rate limit times and enter an appropriate value for the times. Use the [→] key to move to
the digit, and use the [UP] or [DN] key to alter the numeric value of the relevant digit. When
entering input is completed, press the [SET] key to confirm it. The screen will be returned to the
immediately preceding one; make sure that the value is correctly reset.
Note: If the times of change-rate limit is set to zero, the change-rate limit function is made
inactive.
(5) Returning to the measuring mode
Press the [ESC] key twice to return to the initial menu screen and return to the measuring mode
from the setting mode to resume the normal measurement.
86
6 F 8 A 0 7 8 7
10.4 Electric Conductivity Correction
10.4.1 Standard conductivity correction factor
The indication of the density meter varies with the conductivity of the measured object fluid; however,
the variance is as small as approx. 0.15%TS to 1mS/cm change in conductivity and usually practically
negligible, thus making it unnecessary to input the conductivity meter signal to perform electric
conductivity correction. In the event that the conductivity change is large and thus its impact is not
ignoble, make sure to use the electric conductivity correction function. The formula for this correction
including the other corrections described in Chapter 9 is as follows.
△θ={θ2 -α(Τ-Τ0)-δ(G-G0)-γ(E-E0) - β(A - A0)} -θ1
△θ :Phase difference (degrees)
θ2:Actual phase angle of measured object liquid (degrees)
θ1:Phase during zero water measurement (degrees)
(Measured during zero calibration, and set in advance as a constant)
α:Liquid temperature correction factor (degrees/°C)
Τ:Liquid temperature of measured object liquid (°C)
Τ0:Liquid temperature during zero calibration
(Measured during zero calibration, and set in advance as a constant)
δ:RF correction factor
G:RF data during measurement
G0:Zero point RF data
(Measured during zero calibration, and set in advance as a constant)
γ:Electric conductivity correction factor (degrees/(mS/cm))
E:Electric conductivity of measured object liquid (mS/cm)
E0:Zero water conductivity (mS/cm)
β:Atmospheric temperature correction factor (degrees/°C)
A:Atmospheric temperature of measured object liquid (°C)
A0:Atmospheric temperature during zero calibration
(Measured during zero calibration, and set in advance as a constant)
At the time of factory shipment, the [electric conductivity correction factor γ] is set to zero for all the
products. If the conductivity change of the measured object fluid is large, input the electric conductivity
signal in accordance with "Fig.3.5 External Connection Diagram" and then reset the [electric
conductivity correction factor γ].
Table 10.4.1 shows the "standard values" of electric conductivity correction factors as well as the
"density line slope (a)" required in the event of obtaining electric conductivity correction factors
through calculation from measured values. The "standard values" shall be applicable when the range of
the electric conductivity meter used for conductivity correction is
0 to 10 mS/cm.

87
6 F 8 A 0 7 8 7
Table 10.4.1 Standard Values of Electric Conductivity Correction Factor (
γ
) (Based on Electric
Conductivity Meter with a Range of 0 to 10 mS/cm) and Slope of the Line (a)
Item (a)
γ
(Standard Value)
Multiplier 0.084 1.8
In the event of performing a electric conductivity correction on this density meter, it is a basic principle
to externally connect and use a conductivity meter with a range of 0 to 10 mS/cm. In the event of using
a conductivity meter of another range (0 - R mS/cm), obtain the conductivity correction factor in
accordance with the following formula.
γ=(R/10)×γ0
γ0 : Standard value of electric conductivity correction factor (see Table 9.1)
R: Upper range of conductivity meter used
For example, if the insertion type density meter, the standard value of the electric conductivity
correction factor of the density meter is 2.7 and a conductivity meter with a range of 0 to 5 mS/cm is
connected to this,
γ=(R/10)×γ0
=(5×10)×1.8
=0.9
is used as the correction factor.
◆In the event of implementing a electric conductivity correction, separately prepare a electric conductivity
meter and install it on a location where the conductivity can be measured correctly (where the measurement
object process is appropriate).
◆The "standard values" of electric conductivity correction factors shown in Table 10.4.1 are criteria. It is
necessary to use the linear relationship that exists between the conductivity and the output to survey and
determine the electric conductivity correction factor in terms of each actual measured object fluid. See
Subsection 10.4.2.
◆In the event of not executing any electric conductivity correction, set the "electric conductivity correction
factor (γ)" to zero.
10.4.2 How to obtain and set a correction factor
Obtain and set a electric conductivity correction factor as appropriate to the applicable process in
accordance with the following procedure.
(1) To set the density multiplier to 1.000
(1-1) Switching to the setting mode (see Subsection 5.2.5)
First of all, press the [ESC] key of the converter several times (normally once although this
varies with the operation status) to return to the initial menu display. Next, use the [→] key
to move the LCD indicator cursor to the menu number "2" of "2: SETTING MENU" and
then press the [SET] key to display the warning message saying "Test output will be valid."
Make sure that there is no problem and then press [→] to get into the setting mode. To get
into [2: SETTING MENU], it is necessary to further enter the password "8000". Then, the
output will be switched to the simulated output that is set beforehand.
[NOTE]
88
6 F 8 A 0 7 8 7
(1-2) Selecting the span calibration menu (see Subsection 5.2.5)
The menu list of menu numbers 5 to 8 is displayed. Use the [→] key to move the LCD
indicator cursor to the menu number "7" of "7: SPAN CALIBRATION" and then press the
[SET] key to select the menu of "7: SPAN CALIBRATION."
(1-3) Verifying or recording the density multiplier (see Subsection 5.2.12)
For example, the set value of the current density multiplier C' is displayed as in "DATA:
1.265". Record this value.
(1-4) Setting the density multiplier to "1.000" (see Subsection 5.2.12)
Press the [SET] key to switch to the setup display of the density multiplier and reset the
density multiplier to 1.000. Use the [→] key to move to the digit, and use the [DN] key to
alter the numeric value of the relevant digit. When entering input is completed, press the
[SET] key to confirm it. The screen will be returned to the immediately preceding one;
make sure that the value is correctly reset.
(2) To suspend the electric conductivity correction function (with the conductivity correction factor
set to 0.00)
(2-1) Returning to the initial screen of the setting mode
Continuing on from (1-4) above, press the [ESC] key once to return to the menu list display
of the menu numbers 5 to 8 of the setting mode.
(2-2) Selecting the linearizer /conductivity menu (see Subsection 5.2.5)
Press the [UP] key once to switch to the menu list display of the next menu numbers 9 to
11. Use the [→] key to move the cursor of the LCD indicator to the menu number "9" of "9:
LINEARIZ/CNDUCTVTY" and then press the [SET] key to select the menu of "9:
LINEARIZ/CNDUCTVTY".
(2-3) Setting the electric conductivity correction factor to 0.00 (see Subsection 5.2.14)
Press the [UP] key five times (or the [DN] key three times) to display "r: CNDUCTVTY
COEF". Press the [SET] key here to switch to the setup display of the electric conductivity
correction factor and then input 0.00 for the electric conductivity correction factor. Use the
[→] key to move to the digit, and use the [DN] key to alter the numeric value of the
relevant digit. When entering input is completed, press the [SET] key to confirm it. The
screen will be returned to the immediately preceding one; make sure that the value is
correctly reset.
(3) To measure the electric conductivity of the measured object fluid
(3-1) Selecting the monitoring menu (see Subsection 5.2.4)
Press the [ESC] key twice to return to the initial menu screen and return to the measuring
mode from the setting mode to resume the normal measurement. Use the [→] key to move
the cursor to the menu number "1" of the LCD indicator's "1: MONITORING MENU" and
then press the [SET] key to select "1: MONITORING MENU".
(3-2) Selecting the measured value data display menu (see Subsection 5.2.4)
In the monitoring menu list of the menu numbers 1 to 3, use the [→] key to move the cursor
to the menu number "2" of the LCD indicator's "2: MEASURED VALUES" and then press
the [SET] key to select "2: MEASURED VALUES".
89
6 F 8 A 0 7 8 7
(3-3) Reading and recording measured conductivity and density values
The externally installed conductivity meter is used to measure the conductivity (E1) of the
measured object fluid while, at the same time, reading the measured density (M1) from the
LCD indicator or from the LED display outside the converter. Take notes of each measured
value.
Next, while varying the conductivity of the measured object fluid, measure as well as take
notes of the conductivity (E2) and the measured density (M2). At this time, take care to
prevent the actual density of the measured object fluid from changing.
E1,E2 : Conductivity (mS/cm)
M1,M2:Measured density value (%TS)
(4) To calculate the electric conductivity correction factor
Obtain the electric conductivity correction factor (γ) in accordance with the following
arithmetic expression.
γ=ΔM/(a×ΔE)
a:Density line slope (see Table 9.1: varies with the aperture)
ΔM:Measured density value difference (M2 – M1)
ΔE::Measured conductivity value difference (E2 – E1)
For example, if the meter size is 150 mm, it follows that a = 0.056. At this time, let's assume that
the conductivity and the measured density (specified value) are as follows respectively.
1st measurement: E1=1 mS/cm M1=4.0%TS
2nd measurement: E2=2 mS/cm M2=4.2%TS
From here, it follows that
ΔE =1 mS/cm
ΔM=0.2 %TS
and the conductivity correction factor is
γ= 0.2/(0.056×1)
= 3.57
(5) To correct the electric conductivity correction factor by means of the conductivity meter's range
In the event that the range of the conductivity meter being used is other than "0 to 10 mS/cm",
correct the conductivity correction factor in accordance with the conductivity meter range while
referring to the method of calculating the correction factor in the event that the conductivity
meter range is other than the standard described in Subsection 10.4.1.
(6) To set the electric conductivity correction factor
In the same manner as the operation described in (2), set the electric conductivity correction
factor to the value calculated in (4) and (5).
(7) To return the density multiplier to its original value
In the same manner as the operation described in (1), return the density multiplier to its original
value which has been previously recorded.
(8) To return to the measuring mode
Press the [ESC] key twice to return to the initial menu screen and return to the measuring mode
from the setting mode to resume the normal measurement

90
6 F 8 A 0 7 8 7
10.5 Additives Correction Factor
10.5.1 Additive Correction Function
This function refers to handling the different brand of the pulp which contains various additives. If the
physical property of the measured object fluid varies, it is necessary to set the density multiplier for a
value appropriate to this difference. Even with multiple types of measured objects mixed together
(mixed fluid), if their compound ratio is regarded to be consistent, it is possible to measure the density
of the entirety or the density of a particular type among them. In measuring the density of such mixed
fluid, each time the physical property and compound ratio of the objects included in the fluid differ (that
is, the brand is different), it is necessary to set the density multiplier in accordance with the brand of the
relevant mixed fluid.
By selecting an applicable brand number from about ten brands registered in advance, this additive
correction function calculates the density in accordance with the brand, thus making it possible to omit
the span calibration in terms of each brand.
Using this function in a simplified manner, by selecting the span calibration factor(density multiplier) in
terms of each brand from the brand list registered in advance, it is possible to simplify the span
calibration. For information on the simplified way of this function, refer to "10.5.5 Simplified way of
using the additive correction function".
● The contents to be registered into the brand list are as follows.
Table 10.5.1 Brand List
Sensitivity (Note 2) Ratio of mixture (Note 3)
Component
Note 1 Sign Setting range Set at shipping Sign Setting range Set at shipping
Comp. 0 (pulp) s0 -9.99 to +9.99 1.00 -- -- ---
Comp.1 s1 -9.99 to +9.99 0.00 R1 0.000 to 1.999 0.000
Comp.2 s2 -9.99 to +9.99 0.00 R2 0.000 to 1.999 0.000
Comp.3 s3 -9.99 to +9.99 0.00 R3 0.000 to 1.999 0.000
Comp.4 s4 -9.99 to +9.99 0.00 R4 0.000 to 1.999 0.000
Comp.5 s5 -9.99 to +9.99 0.00 R5 0.000 to 1.999 0.000
(Note 1) Component 0 is the main component pulp. Components 1 to 5 are the additives #1 to #5.
(Note 2) Sensitivities for components #0 to #5 are to be registered for each formula of the 10 brand
list. Usually, the sensitivity, s0 for pulp, is set to 1.000. The sensitivities for typical
additives are listed in table 10.5.2. For other additives, please contact Toshiba, we
measure the sensitivity when you provide us with a sample of an additive. A sensitivity is
measured in the same procedures for the off-line span calibration for an additive, from
(measured density reading/density by manual analysis).
Table 10.5.2
Additives Sensitivities
Calcium carbonate 0.45
Titanium oxide 0.13
Zinc oxide 0.12
Talc 0.61
Note 3: For each formula in the list of 10 brand, the ratio of mixture for the components #1 to 5 is
to be entered. A ratio of mixture is a ratio of a component against the pulp (component 0)
in weight.

91
6 F 8 A 0 7 8 7
10.5.2 Density calculation
Following calculation modes can be selected.
(1) Additives correction ON (To be made) / OFF (Not to be made)
(a) Set value at shipping the density meter: OFF
(2) When additives correction is "ON" (to be made), you can select two calculation modes.
(b) Total density of mixture including the additives (TOTAL)
(c) Density of pulp only (MAIN)
In the mode (2) above, each of the density outputs (LED display of the converter, and the current
output in 4 to 20mA dc) can be either (b) or (c) separately.
*Set value at shipping: Both the density display and the density current output are in "TOTAL"
of (b) above.
(a) Density without additives correction
Following calculation is made (same density calculation as in section 9.1.3)
Xa = C × (a × Δθ) +b
where, Xa : Measured density value
Δθ: Phase difference that varies in proportion to the actual density
a: Density line slope
b: Density intercept (normally zero).
C: Density multiplier
(b) Additives correction to be made for getting Total Density of whole mixture including the
additives (TOTAL)
Xb 1R1 R2 R3 R4 R5
s0
s1
R1
s2
R2
s3
R3
s4
R4
s5
R5
C(a )b=
+
+
+
+
+
+
⋅
+
⋅
+
⋅
+
⋅
+
⋅
× × × +Δθ
where, Xb : Density of the whole mixture
s0 : Sensitivity of pulp only
s1 : Sensitivity of additive #1, R1 : Mixture ratio of additive #1
s2 : Sensitivity of additive #2, R2 : Mixture ratio of additive #2
s3 : Sensitivity of additive #3, R3 : Mixture ratio of additive #3
s4 : Sensitivity of additive #4, R4 : Mixture ratio of additive #4
s5 : Sensitivity of additive #5, R5 : Mixture ratio of additive #5
Δθ: Phase difference that varies in proportion to the diameter
a: Density line slope determined by diameter
b: Intercept of the line (normally zero).
C: Density multiplier
(c) Additives correction to be made for getting Pulp Only Density (MAIN)
Xc
s
s
R
s
R
s
R
s
R
s
R
Cab=+⋅+⋅+⋅+⋅+⋅× × × +
1
0
1
1
2
2
3
3
4
4
5
5
( )∆θ
where, Xc : Density of Pulp Only
Others are same as in (b)

92
6 F 8 A 0 7 8 7
(Note) When using the additives correction functions of (b) or (c), set the density multiplier C to 1.000.
Following procedure is recommended for making span adjustment. At the beginning of the use of
correction, for a whole mixture of a formula, compare the measured density readings you get in dry
method (dry weight) and in manual analysis, and when required, make span adjustment by adjusting
the density multiplier C of the whole mixture.
10.5.3 Procedures for using the additives correction function
The procedure for the additives correction function is described as following steps.
Obtain sensitivities of the components Refer to table 10.5.2
Select the formula list number for registering (parameters)
Set sensitivities of pulp and additives (s0 to s5)
Set mixture ratios of additives (R1 to R5)
Perform zero point calibration Refer to [6.4 Zero Point Calibration]
Set the density multiplier to 1.000
Select ON for additives correction
Select calculation mode for additives correction
(TOTAL or MAIN)
Select the brand list number that corresponds with the formula
(Parameter set)
Let the liquid mixture of selected brand flow.
Read the density indication(M), and simultaneously
sample the substance to measure.
Measure the density (A) of the sample by manual analysis
Calculate C as below, then fine adjust C (density multiplier)
C=(A/M)×1 (Default value of C is 1)
Start measuring Density
You can set for up to ten formulas. Each of which
can have up to five additives, to which sensitivities
and ratios can be entered individually.
When brand is changed
93
6 F 8 A 0 7 8 7
10.5.4 How to set the additives correction function
(1) Switching to the setting mode (see Subsection 5.2.5)
First of all, press the [ESC] key of the converter several times (normally once although this varies
with the operation status) to return to the initial menu display. Next, use the [→] key to move the
LCD indicator cursor to the menu number "2" of "2 SETTING MENU" and then press the [SET]
key to display the warning message saying "Test output will be valid.". Make sure that there is no
problem and then press [→] to get into the setting mode. To get into [2: SETTING MENU], it is
necessary to further enter the password "8000". Then, the output will be switched to the
simulated output that is set beforehand.
(2) Selecting the additives correction menu (see Subsection 5.2.5)
Initially, the menu list of the menu numbers 5 to 8 is displayed. Press the [UP] key once to switch
to the menu list display of the next menu numbers 9 to 11. Use the [→] key to move the cursor of
the LCD indicator to the menu number "10" of "10: ADDITIVES CORRECT" and then press the
[SET] key to select the menu of "10: ADDITIVES CORRECT".
(3) Verifying and changing the various settings for additives correction (see Subsection 5.2.15)
(3-1) Selecting the OFF/ON of the additives correction function
Verify the set value of the initial menu "AF: ADDITIVES COMP." of the additives
correction. "OFF" means that the additives correction function is unavailable, thus not
displaying the detailed menu concerning the additives correction. When using the
additives correction function, press the [SET] key to switch to the OFF/ON selection
display of the additives correction. Each time the [UP] or [DN] key is pressed, the set value
alternates between "OFF" and "ON". With the value set to "ON", press the [SET] key to
verify it. The screen will be returned to the immediately preceding one; make sure that the
value is correctly reset.
(3-2) Selecting a density display (see subsection 10.5.2)
Continuing on from (3-1), press the [UP] key to switch to the display of "Ad: DISPLAY
DENSITY". In this menu, decide whether the density display should be the density of the
entire mixed fluid including the additives "TOTAL" or the density of the pulp only
"MAIN". When changing the setting, press the [SET] key to switch to the selected display,
use the [UP] or [DN] key to switch between "TOTAL" and "MAIN" and then press the
[SET] key at the status to be set.
(3-3) Selecting a density display (see Subsection 10.5.2)
Continuing on from (3-2), press the [UP] key to switch to the display of "Ac: OUTPUT
DENSITY". In this menu, decide whether the density current output of 4 to 20mA should
be the density of the entire mixed fluid including the additives (TOTAL) or the density of
the pulp only (MAIN). When changing the setting, press the [SET] key to switch to the
selected display, use the [UP] or [DN] key to switch between "TOTAL" and "MAIN" and
then press the [SET] key at the status to be set.
(3-4) Selecting a parameter set number (a brand list number)
Continuing on from (3-3), press the [UP] key to switch to the display of "Ap:
PARAMETER SET NO.". In this menu, select a parameter set number. Press the [SET]
key to switch to the setup display and then input the parameter set number. Use the [→] key
to move to the digit, and use the [UP] or [DN] key to alter the numeric value of the relevant
digit. When entering input is completed, press the [SET] key to confirm it. The screen will
be returned to the immediately preceding one; make sure that the value is correctly reset.

94
6 F 8 A 0 7 8 7
(3-5) Setting the sensitivity and the compound ratio
Continuing on from (3-4), press the [UP] key to switch to the menu of "s0: MAIN OBJ
SENS." and then, after switching to the setup display by pressing the [SET] key, input the
sensitivity of the main object (component 0). Use the [→] key to move to the digit, and use
the [UP] or [DN] key to alter the numeric value of the relevant digit. When entering input is
completed, press the [SET] key to confirm it. The screen will be returned to the
immediately preceding one; make sure that the value is correctly reset. Continue on to
switch to the next setup menu display with the [UP] key. And, in accordance with the same
procedure, set the sensitivities s0 to s5 of components (additives) 1 to 5 as well as
compound ratios R1 to R5 of components (additives) 1 to 5.
(4) Returning to the measuring mode
Press the [ESC] key twice to return to the initial menu screen and return to the measuring mode
from the setting mode to resume the normal measurement.
10.5.5 Simplified Correction on Additives
Previous section describes complete correction on additives in which sensitivities and ratios of mixture
per additive were taken into account in calculation. By using only a sensitivity for the whole mixture (a
mixture of pulp and additives], the additives correction can be simplified as described below. In this
simplified correction, a density multiplier (sensitivity) is obtained separately for each formula and
entered into the list of formula. When a formula is changed, you need to select a new formula number to
change the density mulyiplier to continue measuring density. Up to ten formulas can be entered into the
list.
Procedures for a simplified correction is as follows. See the section 10.5.1 to 10.5.3 for basic
information, and refer to section 10.5.4 Operations for correction.
● Procedures for simplified correction of additives.
Set the density multiplier C to 1.000
Select Calculation Mode for additives correction...No (correction)
Perform zero calibration See “6.4 Zero calibration”
Carry out span calibration for each brand, and obtain sensitivity as below.
Sensitivity = (Measured density reading)/(Density obtained by manual analysis)
Enter the sensitivity of a formula into the sensitivity s0 of the component 0 in the formula list.
Select (TOTAL)(total density of a mixture, with additives correction] for the calculation mode
Select a brand list number that corresponds with the mixture to be measured.
Run the fluid to measure and measure density
See Note 1
When the brand is changed.
(Note1) Set all sensitivities and ratios to 0.00 and 0.000 respectively for all of the components 1 to 5.
(Or to the default values set at shipping.)

95
6 F 8 A 0 7 8 7
10.6 LINEARIZER SETTING
10.6.1 Linearizer function
The Insertion Type Density Meter has an excellent linear characteristic between the actual density and
the measured value. Depending on the kind of substance to be measured, there may not be a linear
relationship between the values measured by the meter and those obtained by manual analysis.
Particularly, in the measurement of low density substance of about 1%, the meter tends to show readings
in higher value at or less than 0.5% or show lower for the density about 1.5% or higher. In such a case,
the 1inealization is necessary because it is difficult to match meter-measured values with manual
analysis values with a single density multiplier over a wide range of densities from low to high.
Suppose there is a curve relationship such as that shown in figure 10.6. 1 between meter-measured
values (using a density multiplier of 1.00) and manual analysis values when a certain substance is
measured at varying degrees of density. To make linealization, the curve is approximated by three
straight lines of A, B, and C.
•
•
•
••
••••
•
••
•
•
••
••
A
B
C
0.6 1.0 1.5
B
A
a c
計器測定値 X
O (濃度補正係数 1.00 )
0
0.8
1.2
1.5
f
手
分
析
値
濃
度
%
d
e
b
Figure 10.6.1 Linearizer setting Diagram
Let the meter-measured value (XO) at the bend of the lines A and B (crosspoint) as density A, and the
value at lines B and C to be density B. Also let the slopes of lines A, B, and C as K1, K2, and K3
respectively.
Instrument reading X0 (density multiplier 1.00)
Manual ly analyzed density %
96
6 F 8 A 0 7 8 7
Meter-measured value XO (density multiplier 1.00) before linearization and meter-measured value X
after linearization have the following relationship.
For X 0 ≦ A X = C( K 1 X 0 )
For A < X 0 ≦ B X = C{ K 1 A + K 2( X 0 − A)}
For B < X 0 X = C{ K 1 A + K 2( B − A )+ K 3( X 0 − B )}
where
C: Density multiplier.
The procedures for making 1inearizer lines and setting them into the meter are as follows:
(1) Create a graph
Plot the relationships between the meter-measured value (X0) at a density multiplier of 1.00 and
manual analysis value to make into a graph as shown in figure 10. 1.
(2) Draw approximate straight lines
Draw in three straight lines that approximate the relationships.
(3) Read densities at crosspoints
Read the meter-measured values (XO) at the cross-points of these lines and get cross-point
densities A and B.
(4) Get the slopes of the lines.
Calculate the slopes of the straight lines as follows to determine K1, K2, and K3.
K 1 = d / a
K 2 = e / b
K 3 = f / c
● Defaults are set as : A = 0.60, B = 1.00, K1 = 1.00, K2 = 1.00, K3 = 1.00
Example of set values (Fig. 10. l )
A = 0.6 (%), B = 1.0 (%)
K 1 = 0.8 / 0.6 = 1.33, K 2 = 0.4 / 0.4 = 1.00, K 3 = 0.3 / 0.5 = 0.6
97
6 F 8 A 0 7 8 7
10.6.2 Linearizer setting
(1) Switching to the setting mode (see Subsection 5.2.5)
First of all, press the [ESC] key of the converter several times (normally once although this varies
with the operation status) to return to the initial menu display. Next, use the [→] key to move the
LCD indicator cursor to the menu number "2" of "2 SETTING MENU" and then press the [SET]
key to display the warning message saying "Test output will be valid.". Make sure that there is no
problem and then press [→] to get into the setting mode. To get into [2: SETTING MENU], it is
necessary to further enter the password "8000". Then, the output will be switched to the
simulated output that is set beforehand.
(2) Selecting the linearizer menu (see Subsection 5.2.5)
Initially, the menu list of the menu numbers 5 to 8 is displayed. Press the [UP] key to switch to the
menu list display of the menu numbers 9 to 11. Use the [→] key to move the cursor of the LCD
indicator to the menu number "9" of "9: LINEARIZ/CNDUCTVTY" and then press the [SET]
key to select the menu of "9: LINEARIZ/CNDUCTVTY".
(3) Setting the density and the factor (see Subsection 5.2.14)
The setup menus of density and factor are called one after another from the start of the menu
development of "9: LINEARIZ/CNDUCTVTY". First of all, press the [SET] key at "LA:
DENSITY A" and then, after the setup display of density A is displayed, input the value for
density A. Use the [→] key to move to the digit, and use the [UP] or [DN] key to alter the numeric
value of the relevant digit. When entering input is completed, press the [SET] key to confirm it.
The screen will be returned to the immediately preceding one; make sure that the value is
correctly reset. Continue on to switch to the next setup menu display with the [UP] key. And, in
accordance with the same procedure, set density B and factors K1, K2 and K3.
(4) Returning to the measuring mode
Press the [ESC] key twice to return to the initial menu screen and return to the measuring mode
from the setting mode to resume the normal measurement.
(5) Determining and setting the density multiplier
Perform the density measurement after setting the linearizer and, in accordance with the span
calibration in Section 6.5, determine and set the density multiplier C.

98
6 F 8 A 0 7 8 7
10.7 Density Multiplier Switching by External Signals
10.7.1 Density multiplier switching function by external signals
When switching around multiple measurement objects fulid of differing measurement sensitivities to
measure their respective sensitivities, it is possible to take appropriate density measurements by
resetting the density multiplier to a value in accordance with the relevant measured object fluid each
time the measured object fluid is changed. In the event that the measurement objects fluid are limited to
no more than four types, this function can be used to save the trouble of resetting the density multiplier
each time through manual input. Implement the span calibration in terms of each measured object fluid
in advance, obtain and set the respective density multipliers C1 to C4 and then switch around the density
multipliers to be used for density calculation by means of the external voltage signals of two points in
accordance with the measurement objects fluid being switched around.
Table 10.7.1 shows the relationship between the statuses of external voltage signals and selected density
correction factors.
Table 10.7.1
Status of External Voltage Signal
DI2 DI3 Selected Density Multiplier
L L C1 (Same as the normally used density multiplier C)
HLC2
LHC3
H H C4
H: Voltage signals of 20 to 30VDC
L: Signals of no more than 2VDC
99
6 F 8 A 0 7 8 7
10.7.2 Setting the density multiplier switching by external signals
(1) Switching to the setting mode (see Subsection 5.2.5)
First of all, press the [ESC] key of the converter several times (normally once although this varies
with the operation status) to return to the initial menu display. Next, use the [→] key to move the
LCD indicator cursor to the menu number "2" of "2 SETTING MENU" and then press the [SET]
key to display the warning message saying "Test output will be valid.". Make sure that there is no
problem and then press [→] to get into the setting mode. To get into [2: SETTING MENU], it is
necessary to further enter the password "8000". Then, the output will be switched to the
simulated output that is set beforehand.
(2) Selecting the "OTHERS" setting menus (see Subsection 5.2.5)
Initially, the menu list of menu numbers 5 to 8 is displayed. However, by pressing the [UP] key,
this display is switched to the menu list of the next menu numbers 9 to 11. Use the [→] key to
move the LCD indicator cursor to the menu number "11" of "11: OTHERS" and then press the
[SET] key to select the menu of "11: OTHERS."
(3) Selecting of density multiplier switching ON/OFF(see Subsection 5.2.16)
Press the [UP] key once to display "DI: C CHANGE ON/OFF". Press the [SET] key here to
switch to the setup display. Each time the [UP] or [DN] key is pressed, the set value alternates
between "ON" and "OFF". Therefore, when using the function of density multiplier switching by
external signals, set the value to "ON" and then press the [SET] key to verify it. The screen will be
returned to the immediately preceding one; make sure that the value is correctly reset.
(4) Setting density multipliers C2, C3 and C4
Continuing on from (3), press the [UP] key once to switch to the display of "C2:
DensityMultiplier". Switch to the setup display by pressing the [SET] key here and then input the
density multiplier C2. Use the [→] key to move to the digit, and use the [UP] or [DN] key to alter
the numeric value of the relevant digit. When entering input is completed, press the [SET] key to
confirm it. The screen will be returned to the immediately preceding one; make sure that the value
is correctly reset. Continue on to switch to the next setup menu display with the [UP] key and set
C3 and C4 in accordance with the same procedure. When setting the density multiplier C1, refer
to "6.5 Span Calibration".
(5) Returning to the measuring mode
Press the [ESC] key twice to return to the initial menu screen and return to the measuring mode
from the setting mode to resume the normal measurement.

100
6 F 8 A 0 7 8 7
11.Specifications
11.1 General Specifications
Measurement method: Microwave phase difference method
Measurement range: The density measurement range is set by setting the lower (4mA) and upper
(20mA) ranges of density measurement. The measured object fluid is required to be free from cavities
and have fluidity. Please contact Toshiba for ranges other than those described below.
Lower density measurement range: 0 to 49%TS
Upper density measurement range: 1 to 50%TS
Span range: 1 to 50%TS
Setting step: 0.1%TS
Note 1: The density measurement range above may change depending on the fluid to be
measured. Therefore, we recommend you check the density of the fluid beforehand with
a sample test. In addition, contact us about the following items beforehand because the
fluid viscosity may limit the maximum flow rate. (1) Fluid to be measured (2) Density
upper limit (3) Viscosity (4) Flow rate upper limit (5) Temperature upper limit.
Note 2: TS (total solids) = Dissolved materials + Floating materials
Note 3: Span = Density meter range upper limit - Density meter range lower limit
Repeatability : ± 0.01%TS
Note 1: Resolution measured in a single unit.
Note 2: Refers to the value at the measuring point of 5% or greater of FS (full scale) in measuring
a simulated reagent.
Note3: Repeatability that can be confirmed using the simulated reagent:
Confirmed repeatability
Full-scale 2%TS or greater ± 2%FS
Less than 2%TS ± 4%FS
*Measured values are taken at measurement points of 5% FS or above in the
measurement using the simulated reagent.
*Full-scale is the maximum value of the measurement range on the upper side of the
density measurement range.
*If the density distribution in the piping system is not even, manual analysis data and the
indication value of the density meter may not be the same.
Linearity: When full-scale 2%TS or greater : ± 2%FS
When less than full-scale 2%TS : ± 4%FS
Note:Refers to the measuring point of 5% or greater of FS (full scale) in measuring a simulated
reagent.

101
6 F 8 A 0 7 8 7
Electrical resolution: 0.001%TS
Note 1: Resolution measured in a single unit.
Note 2: Verifiable resolution in the simulated reagent: 0.1%TS
The verifiable resolution value refers to the value which is verified through a test, of the
density difference which can be resolved as a density meter output. Marginal errors in
testing such as uneven density distribution and environmental variations, etc. are also
included in this value.
Ambient conditions: Temperature 0 to 50 °C
Humidity 5 to 85%RH (No moisture condensation)
Structure: (Water resistance: JIS C 0920, IEC IP 65)
Note:Outdoor installation is also allowed. However, if the installation site may be exposed to
direct sunlight, keep the converter away from the sunlight by setting up a shade.
Vibration: The following vibration tests are performed without a problem.
(1) Applying vibration of a resonant frequency in 5 to 150 Hz range with acceleration of 4.9
m/s2 in x, y and z directions for 30 minutes each totaling 90 minutes. No deterioration of
performance or damage was found. Resonant frequency was 20 to 45 Hz (depending on
vibration direction).
(2) Applying vibration of 5 to 150 to 5 Hz with acceleration of 4.9 m/s2 for 3 minutes in each
direction and this is repeated 10 times for each direction totaling 90 minutes, and no
deterioration of performance nor damage was found.
Mass: Approx. 20kg
Maximum velocity: 5m/s (when viscosity is 1 Pa•s)
Note: When the viscosity level increases, the maximum velocity will be limited. Contact
Toshiba. (Example: In the case of 0°C water, 1.792 mPa•s)
Microwave transmission power: approx. 1mW
Note: This power is within the limit stipulated in the Radio Law. No license is required.
11.2 Detector Specifications
Meter size: 250 mm or above (mounting piping material should be metal)
Insertion probe area flange standard and maximum use pressure
Insertion probe area flange standard Maximum use pressure
JIS 10K (JIS B 2238 10K) Diameter 100mm (Sch20) 0 to 1 mPa
Note 1: Refer to the mating piping flange (recommended):
Note 2: Refer to the mounting short pipe (recommended):
Note 3: As to the mounting flange, see “3, Installation ” to install the flange.
Fluid temperature:
Standard: 0 to 100 °C (No freezing and bubble are not contained)

102
6 F 8 A 0 7 8 7
Fluid conductivity:
Fluid conductivity
15 mS/cm or less
Note 1: When the conductivity of the fluid becomes 15 mS/cm or above, microwaves attenuate in
the fluid and the correct density measurement cannot be made.
Note2: Caution in handling fluids being measured.
Fluids such as activated carbon containing carbon particles and metallic power
containing high-quality conductive particles may affect the density measurement with
their high-quality conductive particles. Avoid applying the detector to such fluids.
Contact Toshiba for details.
Material contacting liquid:
Main pipe: SUS316L
Temperature detector: SUS316L
Applicator (antenna) window frame: Polyetheretherketone (PEEK) (Standard specification)
Polysulfone(High-temperature specification)
Applicator (antenna) window sealant: Fluoro rubber
Note: Do not use the above materials contacting liquid on fluids which may cause
corrosion, deterioration or quality change in them. Contact Toshiba for details.
Non-applicable fluids: Strong sulfuric acid, strong nitric acid
Applicators: A pair applicators provided for microwave reception/transmission
Temperature detector: RTD (resistance temperature detector) (Pt 100)
Mounting style: Applicators facing the upstream and positioned in parallel with flow direction.
The piping must be filled with fluid.
Note:See 3, “Installation” for details when mounting the density meter.
Maximum velocity:
Note: When the viscosity of the fluid increases, the maximum velocity will change. Contact
Toshiba.
11.3 Converter Specifications
Output signals:
Density measurement output:
4 to 20mADC (load resistance 750 Ω or less; insulated output)
Density meter fault or maintenance signal:
Semiconductor contact output capacitance 125VAC, 0.1A (resistive load)
When the density meter converter is in error or in setting mode, the contact will be
open.
103
6 F 8 A 0 7 8 7
Communication signals:
Digital signals are sent superimposed on the 4 to 20mADC signal line (based on the HART*1
protocol).
*1 HART: Abbreviated from Highway Addressable Remote Transducer as the name of a
industrial sensor communications protocol recommended by HCF (HART
Communication Foundation).
Note: Various operations can be remotely performed by connecting the cable pin of the
communication hand-held terminal (optional) to the 4 to 20mADC signal line. For
specification information on the unication hand-held terminal, please refer to the
AF100 specifications.
Input signals:
Externally synchronized input signal: No-voltage "a" contact
Note: This is the contact signal to operate the density meter synchronized with the external
pumping operation.
Use a contact with the capacitance of at least 24VDC and 1A.
This is used when pumps are not operating continuously and the fluid may be drained out.
This is to operate the density meter synchronized with the flow of the fluid to be
measured such as a pumping operation.
Contact closed: Measurement is made; Contact open: Measurement stopped
Density multiplier switching signal: Voltage signal two points
Input voltage H level 20 to 30VDC
L level 2VDC or less
Input resistance about 3 k ohms
This signal is used to remotely switch four density multipliers, thus making it possible to easily
deal with switching around four measured object fluid or mixed fluids (brands) of different
components or compound ratios.
Electric conductivity correction signal:
4 to 20mADC (to deal with conductivity 0 to 10mS/cm)
In the event of implementing a electric conductivity correction, prepare a conductivity meter
separately, install it on a location where the conductivity can be reliably measured and then input
the conductivity correction signal.
Density measurement output and display update cycle: About 1 second
Moving average:Outputs the measured density in terms of every 1 second as the moving average of
1 to 99 times. This is used when an averaged output is necessary for density
control, etc.
Change-rate limit: permissible variation width 0.00 to 9.99%TS; limit times: 0 to 99
In the event of a sudden change in the density or a sudden variation in the output
due to intrusion by bubbles, etc., this function is used to exclude these signals to
restrain the sudden output change. The conditions for change-rate limit can be set
by setting the permissible change width and the limit times.
Additives correction function:
Capable of handling up to ten brands, this function performs the sensitivity correction appropriate
to the additives type and compound ratio in accordance with the parameters that are registered in
advance.
104
6 F 8 A 0 7 8 7
Arresters: Mounted as standard on the current output and AC power supply lines.
External display section: Equipped with the density display as standard.
LED of 7 segments by 4 characters (00.00 to 99.99 %TS).
Operation console (inside the converter):
Used for verifying, changing and manipulating various data.
Five control switches
Display: LCD of 4 lines by 20 characters (dot matrix)
Power supply: 100 to 240 VAC; 50/60 Hz
(Allowable power supply voltage: 85 to 264 VAC)
Power consumption: About 50 VA
Case material: Steel plate
Coating: Polyurethane

105
6 F 8 A 0 7 8 7
11.4 Model Number Table
Table 11.1 Model Number Table
TYPE CAT Code
1 2 3 4 5 6 7 8 9 10 12 13 14 15 SPECIFICATION
LQ300 LQ300 Density (Consistency) meter
AStandard
Meter Size
0 0 Insertion type (Suitable Pipe size 250mm (10”) or larger)
Attachment hole flange for LQ300 insertion type
CEquipment for ANSI 150 (meter size 100mm (4”))
EEquipment for DIN 10 (meter size 100mm (4”))
GEquipment for BS 10 (meter size 100mm (4”))
BEquipment for JIS 10K (JIS B 2238 10K) meter size 100mm (4”)
ZOthers
Fluid Temperature
BHigh temperature type (0-100 deg. C) (32 to 212 deg. F)
Power Supply
A100-240Vac, 50/60Hz
TYPE
CInsertion type
Wetting parts
AStandard (316SS)
HHastelloy C 276
ZOthers
Other
AStandard
Note 1: This specification is manufactured only when ordered. Contact about delivery time.
Note 2: Sealing material: Silicon rubber, Applicators (antenna) protecting material: PEEK
Contact beforehand if other materials are preferred for the sealing and for Applicator
protection.
Note 3: Contact beforehand if Code Z is necessary.

106
6 F 8 A 0 7 8 7
Table 11.2. Type Function code as converter direction toward the flow direction
Converter direction toward the flow direction Description of Function code
Figure 9-A None (standard)
Figure 9-B FUNC. A
Figure 9-C FUNC. B
Figure 9-D FUNC. C
Note: The LED display is located in the backside of Cable gland ports.
Fig. 9-C: Function code: B
Flow
LED display
Converter
Applicator
Cable gland
Fig. 9-A: Function code: None
Flow
Cable gland
Converter
Applicator
LED display
Flow
LED display
Converter
Applicator
Cable gland
Fig. 9-D: Function code: C
Flow
LED display
Converter
Applicator
Cable gland
Fig. 9-B: Function code: A

107
6 F 8 A 0 7 8 7
Appendix
Attached Figure 1.
[Unit: mm]
231
重心位置
A
A
57
JIS10K, 100A
フランジ
Center of gravity position
8 - φ 19 hole
JIS10K, 100A flange

108
6 F 8 A 0 7 8 7
Operation Manual For The Insertion Type Density Meter
Type LQ300A00******
Feb. 2002 1st Edition (A)
Address: Toshiba Corporation, 1-1, Shibaura 1-chome,
Minato-ku, Tokyo 105-8001, Japan
Phone: +81-3-3457-8302
© Toshiba Corporation, 2002 All Rights Reserved.