Wayne Fueling Systems VISTA RF ID Tag Reader User Manual 06206 10 FCC Vista
Wayne Fueling Systems LLC RF ID Tag Reader 06206 10 FCC Vista
Contents
- 1. user manual 1 of 2
- 2. user manual 2 of 2
- 3. user manual statement
user manual 1 of 2

3/Vista Series Blending
and Non-blending
Suction Pumps and
Remote Dispensers

READ THIS MANUAL BEFORE YOU BEGIN
Dispensers have both electricity and a hazardous, flammable and potentially explosive liquid. Failure to
follow the below precautions and the Warning and Caution instructions in this manual may result in seri-
ous injury. Follow all rules, codes and laws that apply to your area and installation.
SAFETY PRECAUTIONS - INSTALLATION AND MAINTENANCE
Always make sure ALL power to the dispenser is turned OFF before you open the dispenser cabinet for
maintenance. Physically lock, restrict access to, or tag the circuit breakers you turn off when servicing the
dispenser. Be sure to trip (close) the emergency valve(s) under the dispenser BEFORE beginning
maintenance.
Make sure that you know how to turn OFF power to the dispenser and submersible pumps in an emer-
gency. Have all leaks or defects repaired immediately.
EQUIPMENT PRECAUTIONS
Be sure to bleed all air from product lines of remote dispensers and prime suction pumps before dispensing
product, otherwise, damage to the equipment may occur. Always use the approved method for lifting the
dispenser. Never lift by the nozzle boot, sheet metal, valance, etc., otherwise equipment damage or per-
sonal injury may occur.
HOW TO CONTACT WAYNE
Trouble with the installation and operation of the dispenser should be referred to your authorized Wayne
service personnel or Wayne Technical Support (1-800-926-3737).
INDICATORS AND NOTATIONS
Danger indicates a hazard or unsafe practice which, if not avoided, will result in severe injury
or possibly death.
Warning indicates a hazard or unsafe practice which, if not avoided, may result in severe
injury or possibly death.
Caution indicates a hazard or unsafe practice which, if not avoided, may result in minor injury.
NOTE: Important information to consider, otherwise, improper installation and/or damage to compo-
nents may occur.
DANGER
DANGER
WARNING
CAUTION

March 2003 Part No. 920365 Rev B
3/Vista Series
Blending and Non-Blending
Suction Pumps and
Remote Dispensers
Installation & Operation

Part No. 920365 Rev B March 2003

Table of Contents
Title Page
iii
June 2003 Part No. 920365 Rev B
1 INTRODUCTION . . . . . . . . . . . . . . . . . . . . . . . . . . . . . . . . . . . . . . . . . . . . . . . . . . . . . . . . . . . . . . 1
1.1 Dispensers Covered . . . . . . . . . . . . . . . . . . . . . . . . . . . . . . . . . . . . . . . . . . . . . . . . . . . . . 1
1.2 Local, State, and Federal Codes . . . . . . . . . . . . . . . . . . . . . . . . . . . . . . . . . . . . . . . . . . . . 2
1.3 Safety Precautions . . . . . . . . . . . . . . . . . . . . . . . . . . . . . . . . . . . . . . . . . . . . . . . . . . . . . . 4
2 INSTALLATION . . . . . . . . . . . . . . . . . . . . . . . . . . . . . . . . . . . . . . . . . . . . . . . . . . . . . . . . . . . . . . 5
2.1 Inspect the Equipment . . . . . . . . . . . . . . . . . . . . . . . . . . . . . . . . . . . . . . . . . . . . . . . . . . . . 5
2.2 Island Construction, Dispenser Anchoring, and Piping . . . . . . . . . . . . . . . . . . . . . . . . . . . 5
2.3 Vapor Return Piping . . . . . . . . . . . . . . . . . . . . . . . . . . . . . . . . . . . . . . . . . . . . . . . . . . . . . 5
2.4 Check Valves (Suction Pumps) . . . . . . . . . . . . . . . . . . . . . . . . . . . . . . . . . . . . . . . . . . . . . 7
2.5 Connecting More Than One Pump to a Tank (Suction Pumps) . . . . . . . . . . . . . . . . . . . . 7
2.6 Lifting and Installing the Dispenser . . . . . . . . . . . . . . . . . . . . . . . . . . . . . . . . . . . . . . . . . . 8
2.7 Electrical Wiring . . . . . . . . . . . . . . . . . . . . . . . . . . . . . . . . . . . . . . . . . . . . . . . . . . . . . . . . . 9
2.7.1 General. . . . . . . . . . . . . . . . . . . . . . . . . . . . . . . . . . . . . . . . . . . . . . . . . . . . . . . . . . 9
2.7.2 Full Service (Stand-Alone) Dispenser Wiring . . . . . . . . . . . . . . . . . . . . . . . . . . . . . 9
2.7.3 Submersible Pump Control Relays. . . . . . . . . . . . . . . . . . . . . . . . . . . . . . . . . . . . . 9
2.7.4 Multiple Dispenser Wiring. . . . . . . . . . . . . . . . . . . . . . . . . . . . . . . . . . . . . . . . . . . . 9
2.7.5 Dispenser to Wayne Control System Wiring . . . . . . . . . . . . . . . . . . . . . . . . . . . . 11
2.7.6 Optional Equipment . . . . . . . . . . . . . . . . . . . . . . . . . . . . . . . . . . . . . . . . . . . . . . . 11
2.7.7 Non-Dispenser Equipment . . . . . . . . . . . . . . . . . . . . . . . . . . . . . . . . . . . . . . . . . . 11
2.8 Sale Display Lights . . . . . . . . . . . . . . . . . . . . . . . . . . . . . . . . . . . . . . . . . . . . . . . . . . . . . 12
2.9 Hose Installation . . . . . . . . . . . . . . . . . . . . . . . . . . . . . . . . . . . . . . . . . . . . . . . . . . . . . . . 12
2.10 Bleeding Product Lines (Remote Dispensers). . . . . . . . . . . . . . . . . . . . . . . . . . . . . . . . . 12
2.11 Priming Suction Pumps . . . . . . . . . . . . . . . . . . . . . . . . . . . . . . . . . . . . . . . . . . . . . . . . . . 13
2.12 Above Ground Storage Tanks . . . . . . . . . . . . . . . . . . . . . . . . . . . . . . . . . . . . . . . . . . . . . 13
2.13 Meter Calibration . . . . . . . . . . . . . . . . . . . . . . . . . . . . . . . . . . . . . . . . . . . . . . . . . . . . . . . 14
2.14 Balance Vapor Recovery System Installation Requirements . . . . . . . . . . . . . . . . . . . . . 16
2.14.1 Dynamic Back Pressure Test . . . . . . . . . . . . . . . . . . . . . . . . . . . . . . . . . . . . . . . . 16
2.14.2 Back Pressure System Check List . . . . . . . . . . . . . . . . . . . . . . . . . . . . . . . . . . . . 16
2.15 Wayne Vac Vapor Recovery System Installation Requirements . . . . . . . . . . . . . . . . . . 17
2.15.1 Dispenser Vacuum Decay . . . . . . . . . . . . . . . . . . . . . . . . . . . . . . . . . . . . . . . . . . 17
2.15.2 Wayne Pressure/Vacuum Tester . . . . . . . . . . . . . . . . . . . . . . . . . . . . . . . . . . . . . 17
3 START-UP . . . . . . . . . . . . . . . . . . . . . . . . . . . . . . . . . . . . . . . . . . . . . . . . . . . . . . . . . . . . . . . . . . 19
3.1 Initial Checkout . . . . . . . . . . . . . . . . . . . . . . . . . . . . . . . . . . . . . . . . . . . . . . . . . . . . . . . . 19
3.2 Hose Position Coding for Blenders . . . . . . . . . . . . . . . . . . . . . . . . . . . . . . . . . . . . . . . . . 19
3.2 Hose Position Coding for non-Blenders . . . . . . . . . . . . . . . . . . . . . . . . . . . . . . . . . . . . . 20
3.4 Infrared Remote Control . . . . . . . . . . . . . . . . . . . . . . . . . . . . . . . . . . . . . . . . . . . . . . . . . 20
3.4 Setting Unit Prices . . . . . . . . . . . . . . . . . . . . . . . . . . . . . . . . . . . . . . . . . . . . . . . . . . . . . . 22
3.5 Setting Blend Ratios . . . . . . . . . . . . . . . . . . . . . . . . . . . . . . . . . . . . . . . . . . . . . . . . . . . . 24
3.6 Setting Fueling Point ID . . . . . . . . . . . . . . . . . . . . . . . . . . . . . . . . . . . . . . . . . . . . . . . . . . 26
3.7 Authorizing the Dispenser . . . . . . . . . . . . . . . . . . . . . . . . . . . . . . . . . . . . . . . . . . . . . . . . 27

Table of Contents (continued)
Title Page
iv
Part No. 920365 Rev B June 2003
3.8 Initial Delivery . . . . . . . . . . . . . . . . . . . . . . . . . . . . . . . . . . . . . . . . . . . . . . . . . . . . . . . . . 27
3.9 Totalizer Readings. . . . . . . . . . . . . . . . . . . . . . . . . . . . . . . . . . . . . . . . . . . . . . . . . . . . . . 28
3.9.1 Totalizer Readings by Product Position . . . . . . . . . . . . . . . . . . . . . . . . . . . . . . . . 28
3.9.2 Totalizer Volume Readings by Meter Position . . . . . . . . . . . . . . . . . . . . . . . . . . . 30
3.9.3 Electro-Mechanical Totalizer Operation . . . . . . . . . . . . . . . . . . . . . . . . . . . . . . . . 33
3.10 Nozzle Boot Switch Check . . . . . . . . . . . . . . . . . . . . . . . . . . . . . . . . . . . . . . . . . . . . . . . 34
3.10.1 Lift-to-Start Version. . . . . . . . . . . . . . . . . . . . . . . . . . . . . . . . . . . . . . . . . . . . . . . . 34
3.10.2 Push-to-Start Version . . . . . . . . . . . . . . . . . . . . . . . . . . . . . . . . . . . . . . . . . . . . . . 34
3.11 V-link belt. . . . . . . . . . . . . . . . . . . . . . . . . . . . . . . . . . . . . . . . . . . . . . . . . . . . . . . . . . . . . 34
3.12 Annunciator Operation. . . . . . . . . . . . . . . . . . . . . . . . . . . . . . . . . . . . . . . . . . . . . . . . . . . 35
3.13 Wayne Vac Motor Operation . . . . . . . . . . . . . . . . . . . . . . . . . . . . . . . . . . . . . . . . . . . . . . 35
3.14 Audit Report Display Mode (For Weights & Measures Officials/Service Purposes Only) 35
4 OPERATION . . . . . . . . . . . . . . . . . . . . . . . . . . . . . . . . . . . . . . . . . . . . . . . . . . . . . . . . . . . . . . . . 37
4.1 Safety Items You Should Know . . . . . . . . . . . . . . . . . . . . . . . . . . . . . . . . . . . . . . . . . . . . 37
4.1.1 Portable Tanks and Containers . . . . . . . . . . . . . . . . . . . . . . . . . . . . . . . . . . . . . . 37
4.1.2 Health Note. . . . . . . . . . . . . . . . . . . . . . . . . . . . . . . . . . . . . . . . . . . . . . . . . . . . . . 37
4.1.3 European Community Conformity Identification . . . . . . . . . . . . . . . . . . . . . . . . . . 40
4.2 Introduction to Operation . . . . . . . . . . . . . . . . . . . . . . . . . . . . . . . . . . . . . . . . . . . . . . . . . 40
4.3 Operation of non-Blenders . . . . . . . . . . . . . . . . . . . . . . . . . . . . . . . . . . . . . . . . . . . . . . . 41
4.4 Operation of 3/V595 Models . . . . . . . . . . . . . . . . . . . . . . . . . . . . . . . . . . . . . . . . . . . . . . 42
4.5 Operation of 3/V580, 3/V590/U, 3/V585, and 3/V595/U Models . . . . . . . . . . . . . . . . . . . 42
4.6 Operation of 3/V590 and 3/V591 Models . . . . . . . . . . . . . . . . . . . . . . . . . . . . . . . . . . . . 43
4.7 Restarting After Power Failure or Shutdown . . . . . . . . . . . . . . . . . . . . . . . . . . . . . . . . . . 43
4.8 Cycling Power to Clear Faults . . . . . . . . . . . . . . . . . . . . . . . . . . . . . . . . . . . . . . . . . . . . . 43
4.9 Error Codes . . . . . . . . . . . . . . . . . . . . . . . . . . . . . . . . . . . . . . . . . . . . . . . . . . . . . . . . . . . 44
4.10 Resetting After All Stop . . . . . . . . . . . . . . . . . . . . . . . . . . . . . . . . . . . . . . . . . . . . . . . . . . 45
4.11 Customer Activated Terminal . . . . . . . . . . . . . . . . . . . . . . . . . . . . . . . . . . . . . . . . . . . . . 45
4.12 Stand-alone Operation For 3/Vista Series Dispensers . . . . . . . . . . . . . . . . . . . . . . . . . . 45
4.13 How To Get Service On Your Dispenser. . . . . . . . . . . . . . . . . . . . . . . . . . . . . . . . . . . . . 46
5 OPERATOR MAINTENANCE . . . . . . . . . . . . . . . . . . . . . . . . . . . . . . . . . . . . . . . . . . . . . . . . . . . 47
5.1 Preventive Maintenance . . . . . . . . . . . . . . . . . . . . . . . . . . . . . . . . . . . . . . . . . . . . . . . . . 47
5.2 Strainer/Filter . . . . . . . . . . . . . . . . . . . . . . . . . . . . . . . . . . . . . . . . . . . . . . . . . . . . . . . . . . 47
5.3 Cleaning and Corrosion Prevention Instructions . . . . . . . . . . . . . . . . . . . . . . . . . . . . . . . 48
5.4 Vapor Recovery. . . . . . . . . . . . . . . . . . . . . . . . . . . . . . . . . . . . . . . . . . . . . . . . . . . . . . . . 49
5.4.1 Wayne Vac . . . . . . . . . . . . . . . . . . . . . . . . . . . . . . . . . . . . . . . . . . . . . . . . . . . . . . 49
5.4.2 Balance. . . . . . . . . . . . . . . . . . . . . . . . . . . . . . . . . . . . . . . . . . . . . . . . . . . . . . . . . 49
5.5 Meter Maintenance Issue . . . . . . . . . . . . . . . . . . . . . . . . . . . . . . . . . . . . . . . . . . . . . . . . 49

Table of Contents (continued)
Title Page
v
June 2003 Part No. 920365 Rev B
APPENDIX A - VISTA CARD TERMINAL SELF-TEST . . . . . . . . . . . . . . . . . . . . . . . . . . . . . . . . . . . 51
A.1 System Power-Up . . . . . . . . . . . . . . . . . . . . . . . . . . . . . . . . . . . . . . . . . . . . . . . . . . . . . 51
A.2 CAT System Self-Test . . . . . . . . . . . . . . . . . . . . . . . . . . . . . . . . . . . . . . . . . . . . . . . . . . 51
A.2.1 Entering Self-Test Mode . . . . . . . . . . . . . . . . . . . . . . . . . . . . . . . . . . . . . . . . . . . 51
A.2.2 Software Revision Level and Data Link Address . . . . . . . . . . . . . . . . . . . . . . . . 52
A.2.3 Configure Card Reader . . . . . . . . . . . . . . . . . . . . . . . . . . . . . . . . . . . . . . . . . . . . 52
A.2.4 Display Self-Test . . . . . . . . . . . . . . . . . . . . . . . . . . . . . . . . . . . . . . . . . . . . . . . . . 53
A.2.5 Printer Self-Test . . . . . . . . . . . . . . . . . . . . . . . . . . . . . . . . . . . . . . . . . . . . . . . . . 54
A.2.6 Card Reader Self-Test . . . . . . . . . . . . . . . . . . . . . . . . . . . . . . . . . . . . . . . . . . . . 54
A.2.7 Keypad Self-Test. . . . . . . . . . . . . . . . . . . . . . . . . . . . . . . . . . . . . . . . . . . . . . . . . 55
A.2.8 System Memory Self-Test . . . . . . . . . . . . . . . . . . . . . . . . . . . . . . . . . . . . . . . . . . 56
A.2.9 Exit Self-Test Mode . . . . . . . . . . . . . . . . . . . . . . . . . . . . . . . . . . . . . . . . . . . . . . . 57
APPENDIX B - (RESERVED FOR FUTURE USE) . . . . . . . . . . . . . . . . . . . . . . . . . . . . . . . . . . . . . . . . . . . 59
APPENDIX C ENGINEERING DRAWINGS INDEX . . . . . . . . . . . . . . . . . . . . . . . . . . . . . . . . . . . . . 61
APPENDIX D SITE INTERCONNECTION DIAGRAMS . . . . . . . . . . . . . . . . . . . . . . . . . . . . . . . . . . 93

Table of Contents (continued)
Title Page
vi
Part No. 920365 Rev B June 2003

1
March 2003 Part No. 920365 Rev B
1 INTRODUCTION
1.1 Dispensers Covered
This manual describes the installation and operation of blending and non-blending 3/Vista series
suction pumps and dispensers.
Non-blending dispensers included in this manual are the 3/V387, 3/V388, 3/V389, 3/V390, 3/V399,
and 3/V490 models. Non-blending dispensers do not combine base products. These dispensers are
multi-grade dispensers, except for the 3/V387 single grade model.
Blending dispensers included in this manual are the 3/V580, 3/V585, 3/V590, 3/V591 and 3/V595
models. Blending dispensers combine the base products to provide a blended grade or grades.
Blending dispensers have two base products labeled LO and HI. These base products may be dis-
pensed individually and/or combined into one or more blended grades. The 3/V591 and 3/V595
models also have an additional single product (nonblended) grade, however, the 3/V595/U does not.
3/Vista series dispensers have different computer base than the previous Vista model series. 3V
model dispensers incorporate the use of the iGEM computer. This new computer controls the iMeter
Module and the Intelligent Pulser introduced in the 2/Vista series. The iMeter module is two meters
in one assembly and contains the Intelligent Pulser
The iGEM computer uses software that is uploaded by a laptop. Computer function settings neces-
sary for dispenser startup are included in this manual. If additional information on function settings
and statistics is required, refer to the 3/Vista Service manual, part number 920525.
Table 1-1 gives a description of each 3V model.
Table 1-1 MODEL DESCRIPTIONS
Model Type Inlets Products Dispensed Hoses per Side
3/V387 non-blender 1 1 1
3/V388 non-blender 2 2 1
3/V389 & 3/V399 non-blender 2 2 2
3/V390 non-blender 3 3 3
3/V390/U non-blender 3 3 1
3/V490 non-blender 4 4 4
3/V490/U non-blender 4 4 2
3/V580 blender 2 3 1
3/V585 blender 2 5 1
3/V590 blender 2 3 3
3/V590/U blender 2 3 1
3/V591 blender 3 3 blend, 1 nonblend 4
3/V595 blender 3 3-4 blend, 1 nonblend 2
3/V595/U blender 2 4-5 1

2
Part No. 920365 Rev B March 2003
The Vista series dispenser may be operated as a stand-alone unit or as a component part of a
Wayne® Management Control System. This manual provides installation and operation for the dis-
penser. Information concerning Wayne control systems has been included where appropriate in this
manual, however, for complete installation and operation of the control system, refer to the manuals
provided with the control system.
Any questions concerning installation and operation of the dispenser that are not covered in this
manual should be referred to your authorized Wayne service personnel or Wayne Technical Support
(1-800-926-3737).
1.2 Local, State, and Federal Codes
All tanks (both underground and above ground), piping and fittings, foot valves, leak detectors, cor-
rosion protection devices, wiring, venting systems, etc., must be installed in accordance with the
manufacturer’s instructions and in compliance with local and regional building codes and require-
ments pertaining to service stations (or other locations where the dispenser may be installed).
These requirements may include references to the National Electrical Code (NFPA 70), the Automo-
tive and Marine Service Station Code (NFPA 30A); the Flammable and Combustible Liquids Code
(NFPA 30); the Code of Federal Regulations, Title 40, Section 280 (40 CFR 280); United States
Environmental Protection Agency (U.S. EPA) Technical Regulations of 9-23-88 and U.S. EPA
Financial Responsibility Regulations of 10-26-1988; and various other codes.
Where local requirements do not specify applicable codes, Wayne recommends using the codes
listed above. These codes are comprehensive and detailed, often requiring interpretation to cover
unusual situations, and, therefore, the associated handbooks (where applicable) should also be con-
sulted. (The handbooks are also available from the same sources.)
Due to the variety of locations encountered, further information on installation cannot be dealt with
in this document except as the codes relate directly to the installation of the dispenser. Therefore, it
is strongly recommended that a qualified engineer or contractor familiar with local regulations
and practices be consulted before starting installation.

3
March 2003 Part No. 920365 Rev B
Pertinent information and codes are available from the following sources:
NOTE: Other regulatory codes may apply. Consult your local and regional code requirements to
determine which codes are applicable for your location.
Association for Composite Tanks (ACT)
North State Street
Suite 720
Chicago, IL 60602
(301) 355-1307 (for information requests)
American Petroleum Institute (API)
1220 L Street, N.W.
Washington, DC 20005
(202) 682-8000
Fiberglass Petroleum Tank and Pipe Institute
One SeaGate, Suite 1001
Toledo, OH 43604
(419) 247-5412
National Assoc. Corrosion Engineers
(NACE)
Box 218340
Houston, TX 77218
(713) 492-0535
National Fire Protection Association (NFPA)
One Batterymarch Park
Quincy, MA 02269-9101
(617) 770-3000
National Leak Prevention Association
(NLPA)
685 Fields Ertel Road
Cincinnati, OH 45241
(513) 489-9844 or 1-(800) 543-1838
Petroleum Equipment Institute (PEI)
Box 2380
Tulsa, OK 74101
(918) 494-9696
Steel Tank Institute
P. O. Box 4020
Northbrook, IL 60065
(312) 498-1980
Underwriters Laboratories Inc.
333 Pfingsten Road
Northbrook, IL 60062
(312) 272-8800
Underwriters Laboratories of Canada
7 Crouse Road
Scarsborough, Ontario, Canada N1R3A9
(416) 757-3611
United States Environmental Protection Agency
Office of Underground Storage Tanks
401 M St., SW (05-400WF)
Washington, DC 20640
(703) 308-8850 (Underground Storage Tanks)
Western Fire Chiefs Association
5360 South Workman Mill Road
Whittier, CA 90601
(213) 699-0541
U. S. Department of Labor,
Occupational Safety and Health Administration (OSHA)
Washington, DC 20402
• Call OSHA at (202) 523-8148 to determine specific needs; OSHA rules
are covered by Title 29 of the Code of Federal Regulations (29 CFR.)
• Order OSHA publications from:
Government Printing Office (GPO)
Washington, DC 22304
(202) 783-3238

4
Part No. 920365 Rev B March 2003
1.3 SAFETY PRECAUTIONS
NFPA 30A states that:
“When maintenance to Class I dispensing devices becomes necessary and such maintenance may
allow the accidental release or ignition of liquid, the following precautions shall be taken before
such maintenance is begun:
• Only persons knowledgeable in performing the required maintenance shall perform the work.
• All electrical power to the dispensing device and pump serving the dispenser shall be shut off at
the main electrical disconnect panel.
• The emergency shut-off valve at the dispenser, if installed, shall be closed.
• All vehicle traffic and unauthorized persons shall be prevented from coming within
20 feet (6 m) of the dispensing device.
1
”
WARNING
Electric shock hazard! More than one disconnect switch may be required to de-energize the
dispenser for maintenance and servicing. Use a voltmeter to make sure ALL circuits in the
dispenser are de-energized. Failure to do so may result in serious injury.
‘Lockout/Tagout’ requirements of the U. S. Dept. of Labor, Occupational Safety and Health Admin-
istration (OSHA) may also apply. Refer to Title 29, Part 1910 of the Code of Federal Regulations
(29CFR1910), Control of Hazardous Energy Source (Lockout/Tagout).
1. Reprinted with permission from NFPA 30A-90, Automotive and Marine Service Station Codes, Copyright
©1990, National Fire Protection Association, Quincy MA 02269. This reprinted material is not the complete
and official position of the National Fire Protection Association on the referenced subject, which is repre-
sented only by the standard in its entirety.

5
March 2003 Part No. 920365 Rev B
2 INSTALLATION
2.1 Inspect the Equipment
Examine the shipment immediately upon arrival to make certain there has been no damage or loss in
transit. Damaged or lost equipment must be reported to the carrier. Any damage or loss that may
occur in transit is not covered under the Wayne/Dresser Warranty.
Make sure that all the component parts, including keys and optional equipment (if any), are
accounted for. Check and save the Packing Slip, Bill of Lading, Invoice, and all other documents
included in the shipment.
2.2 Island Construction, Dispenser Anchoring, and Piping
Product lines must avoid the creation of vapor in the lines and deliver a minimum pressure of 25 psi
at the dispenser inlet when all dispensers at the station dispensing the same product are operating.
A concrete foundation must be provided for the dispenser. Do not pour concrete around product
lines or electrical conduit risers.
Anchor bolts must be installed in the island to allow the dispenser to be bolted down in accordance
with NFPA requirements. The base of the dispenser contains six bolt hole slots (5/8 inch by 2 inch)
for anchoring the dispenser to the island. Position the anchor bolts in accordance with the dimen-
sions given on the appropriate Installation Instruction in Appendix C.
Vertical supply risers and electrical conduits must be located per the Installation Instruction for the
appropriate model. Proper height must be maintained to avoid undue stress on the dispenser.
WARNING
For remote dispensers, a Listed1, rigidly anchored emergency shut-off valve must be installed,
in accordance with the manufacturer’s instructions, in each supply line at the base of each dis-
penser. For a typical emergency valve installation see Figure 2-1. Failure to install the proper
emergency shut-off valve will present a hazardous condition that could result in serious injury.
2.3 Vapor Return Piping
NFPA 30A Section 4-3-72 states that a vapor return pipe inside the dispenser housing shall have a shear sec-
tion or flexible connector so that the liquid emergency shut-off valve will function properly. Wayne’s vapor
connections are secured to the chassis allowing for the use of a shear section.
Wayne dispensers provide 1" NPT pipe connections at the base of the dispenser for vapor return connections.
(See the installation foot print for location in Appendix C.) A minimum 1" riser at each dispenser is connected
to a minimum 2" return piping to the underground tank. If more than six (6) fueling points are connected, then
underground piping must be a minimum of 3". All lines should be sloped at a minimum of 1/8” per foot (1/4”
per foot preferred) from the dispenser to the tank to avoid liquid traps.
1. “Listed” means published on a list by a nationally recognized testing laboratory (NRTL) which is responsi-
ble for product evaluation and is acceptable to the authority having jurisdiction. Underwriters Laboratories,
Inc. is one example of a Nationally Recognized Testing Laboratory. For more information on NRTL’s, see
Title 29, Parts 1907 and 1910 of the Code of Federal Regulations, Safety Testing or Certification of Certain
Workplace Equipment and Materials.
2. Reprinted with permission from NFPA 30A-90, Automotive and Marine Service Stations Codes, Copyright
1990, National Fire Protection Association, Quincy MA 02269. This material is not the complete and official
position of the National Fire Protection Association on the referenced subject, which is represented only by
the standard in its entirety.

6
Part No. 920365 Rev B March 2003
Figure 2-1 Typical Emergency Valve Installation. The Emergency valve is designed to close the
product line due to shock or fire. The shear section, shown above, functions if the dispenser is knocked
out of position.

7
March 2003 Part No. 920365 Rev B
2.4 CHECK VALVES (SUCTION PUMPS ONLY)
Suction pumps require a check valve in the product lines to stop product from draining back to the
tank. Wayne recommends double poppet foot valves inside the underground tank. The foot valves
should be the same size as the suction lines. Foot valves designed for handling petroleum products
are equipped with a coarse mesh strainer screen. The bottom of this screen is blocked off so that the
product enters the valve from the side.
Some installers prefer a double poppet check valve in the line just above the tank. If a check valve is
installed at the top of the tank, the end of the suction line in the tank should be equipped with a suc-
tion pipe strainer. The suction pipe strainer is similar in construction to the bottom of the foot valve
and serves the same purpose.
A spring-loaded valve of any kind is not recommended. A good valve does not require a spring to
hold properly. Springs increase pumping resistance and may cause erratic operations. The valve
used should be one designed for use with petroleum products.
Examine the valve carefully and remove any blocks or other means used by the manufacturer for
protecting the valve in shipping. Clean the valve thoroughly with mineral spirits, because any dirt,
lint, or foreign matter between the poppet and the seat will cause it to leak. The valve should be han-
dled carefully, not dropped or thrown around. Never clamp the body of a check valve in a vise or
apply a wrench to any part other than the hexagonal end of the valve. If done, it may spring or distort
the valve, causing leakage or valve sticking.
Establish the length of the suction pipe in the tank to which the check valve will be attached, keep-
ing in mind that the bottom of the suction stub must be at least four inches (4") off the bottom of the
tank. The type of connection at the tank opening will have some bearing on the length of this pipe.
Sometimes, a tank reducing plug (double tapped bushing) is used. Wayne recommends the use of an
extractable foot valve for easy and quick removal of the check valve in the tank. (See installation
drawings in Appendix C.) The importance of keeping the end of the line in the tank at least four
inches (4") off the bottom of the tank cannot be overemphasized. Condensation is constantly occur-
ring inside the tank and creating water on the bottom. Checking tanks regularly and keeping them
clean reduces the risk of drawing water and debris into the lines and dispenser.
It is a good idea to test for leaks in both the check valve and the pipe as an assembly before installing
them in the tank. Before installing the valve, pour petroleum into the check valve and pipe assembly
and let it stand for an hour or two to make sure the check valve seals properly.
2.5 CONNECTING MORE THAN ONE PUMP TO A TANK (SUCTION PUMPS)
If you intend to connect more than one suction pump to a tank, it is best to obtain a tank with enough
openings to provide each pump with a separate suction line. Tanks used in remote systems normally
require only one (submersible) pump to supply several dispensers; tanks designed specifically for
suction pumps will have additional openings.
If a tank with only one opening is unavoidable, it is important that a check valve be used in each suc-
tion line branch, and that each valve be placed in the line as close as possible to the connection lead-
ing to the main suction line coming from the tank. This is necessary to prevent a pump from
emptying the line leading to another pump instead of pulling the product out of the tank.

8
Part No. 920365 Rev B March 2003
2.6 Lifting and Installing the Dispenser
Remove the dispenser from its shipping carton. Survey the site and determine if any special installation require-
ments, such as a canopy, will affect the installation.
If the dispenser is equipped with an optional valance, survey the site to determine if it should be installed before
or after the dispenser is set on the island. Wayne recommends installing the valance after the dispenser is
installed, if practical, to protect it from installation damage.
3/Vista series dispensers must be lifted onto the island as per Lifting Instructions 1-7196-C and installed as per
the appropriate Installation Instruction drawing in Appendix C.
When handling 3/Vista dispensers, lift only as per the Lifting Instructions drawing contained in this manual. Do
not lift by the computer enclosure, nozzle boot, hose outlet, operating lever, or any external panels.
After the concrete has hardened, the dispenser can be set on the island and firmly bolted into place and the prod-
uct lines connected. To gain access to the bottom section of the dispenser, unlock and remove the doors by pull-
ing out and over the nozzle boots. See Figure 2-2 for an illustration of the dispenser doors.
When installing a blender dispenser, make sure the HI and LO product inlets (and, if applicable, the single prod-
uct inlet) are correctly located. Refer to the appropriate Installation Instructions in Appendix C.
Remove the shipping discs from the inlet unions and connect the product piping. When making piping connec-
tions, to ensure tight, leak-proof connections, wash all cutting oils off the threads and use a UL-classified pipe
joint sealing compound, rated for use with petroleum-based products.
WARNING
Explosive or flammable vapors may accumulate within the dispenser housing. All piping connections in the
final installation must be accurately fitted and all threaded joints tightly made up with a Listed gasoline-resis-
tant pipe joint compound. Put the compound on male threads only, being careful not to get excess inside the
pipe or fittings. Failure to perform the above will present a hazardous condition that could result in serious
injury.
Figure 2-2 Removal of Dispenser Doors. After removing, place doors in an area where they will not be damaged.

9
March 2003 Part No. 920365 Rev B
2.7 Electrical Wiring
2.7.1 General
Wayne recommends employing a qualified electrician for all wiring. A hazardous liquid is being handled, so
it is important to ensure that all wiring is in accordance with the National Electrical Code (NFPA 70) as well
as all federal, state and local regulations. Note that U.L. requires that all electrical connections to the dis-
penser be made with threaded, rigid conduit and properly sealed conductors.
NOTE: All dispensers and electrical connection boxes must be grounded per NFPA 70.
Review the location of the dispenser junction box, see Figure 2-3, as well as other parts of the dispenser that
may need to be accessed during dispenser installation and start-up.
2.7.2 Full Service (Stand-Alone) Dispenser Wiring
For full service operation, make electrical connections as shown on the appropriate Installation
Wiring Diagram in Appendix C. The electrical connections illustrated are typical when additional like
model dispensers are used.
In addition to the required connections for full service operation, the Installation Wiring Diagrams also
show optional DATA wires for connecting the dispenser to the Data Distribution Cabinet and the Site Con-
troller Cabinet in a Wayne Control System. These optional data wires are not required for full service
(stand-alone) dispensers, however, if a control system may be installed at a later time, the optional data
wires shown on the wirng diagrams should be pulled at initial installation. See Section 2.7.5.
NOTE: If optional data wires are run for future use, they should not be physically connected to the data terminals
in the dispenser junction box. Instead they should be properly terminated individually using wire nuts .
2.7.3 Submersible Pump Control Relays
Remote dispensers require a relay to control the submersible pump motor. These relays are available as an
option with the 2400 MCS and Wayne Plus systems. If the dispenser is not connected to a 2400 MCS or
Wayne Plus system, a UL Listed magnetic motor controller assembly, constructed with Potter and Brum-
field Relay No. PRD7AYO (120) or equivalent, shall be used.
A maximum of 12 dispensers (24 fueling points) may be connected to a single PRD7AYO (120) relay; other
relays may have different limitations. All dispensers operating the same pump control relay must be con-
nected to the same circuit breaker; this may require multiple control relays for a submersible pump.
Ensure that the submersible pump receives its power from its own separate circuit breaker as illustrated in
the Typical Site Wiring Diagram 7151-C in Appendix C.
2.7.4 Multiple Dispenser Wiring
A primary requirement in dispenser installation wiring is to provide a means for disconnecting all power
connections, including the neutral, to the dispensers for safe shutdown and servicing of the units. Each dis-
penser could be provided with a separate control Power Circuit Breaker. If this is not desirable or practical,
several dispensers can be grouped together and tied to the same Control Power Circuit Breaker as illustrated
in Typical Site Wiring Diagram 7151-C in Appendix C. A group of dispensers would then consist of all the
dispensers and associated Submersible Pump Control Relay coils supplied by the same Control Power Cir-
cuit Breaker.
When more than one dispenser within the group activates the same submersible pump, the Relay Select
lines may be commoned at the Submersible Pump Control Relay Coil terminal up to a maximum of 12 con-
nections (24 fueling points). Where more than 12 connections activate the same submersible pump, addi-
tional relays should be used and the contacts paralleled as illustrated in 7151-C. In larger installations,
dispensers can be separated into multiple groups.

10
Part No. 920365 Rev B March 2003
2.7 Electrical Wiring, continued
WARNING
Electric Shock Hazard! No connections (including neutral) may be shared between groups of dispensers.
A separate Control Power Circuit Breaker must be provided for each group. Failure to do so may result in
serious injury.
Figure 2-3 Location of Components in the Dispenser (Typical). Location may vary slightly by model.

11
March 2003 Part No. 920365 Rev B
2.7 Electrical Wiring, continued
2.7.5 Dispenser to Wayne Control System Wiring
For connection to a 2400 MCS or Wayne Plus follow the installation instructions supplied with that sys-
tem. The installation wiring diagrams in Appendix C show two DATA wires to the Data Distribution
Cabinet required for the 2400 MCS or Wayne Plus Console pump control operation, and two DATA
wires to the Site Controller for Card Processing and/or cash acceptor operation. In addition, two DATA
wires are required for dispensers equipped with the Wayne TRAC option. System interconnection dia-
grams are supplied in Appendix D for reference. Use the diagrams in both Appendix C and D as a group
when laying out the system wiring requirements for a new site or when making changes to an existing
site.
A UL Listed magnetic controller assembly shall be used to control the remote pumping units.
NOTE: Data wires from the Wayne Control System may be installed in the same conduit containing the AC
power wiring to the dispenser (NEC Class 1).
2.7.6 Optional Equipment
Installation wiring diagrams for optional dispenser equipment such as an intercom or lighted valance are
provided in Appendix C. All dispensers contain a pair of data wires for Wayne TRAC.
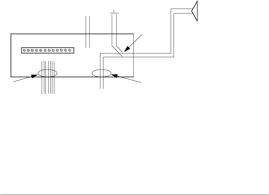
The letter “I” in the suffix of the dispenser model number indicates an intercom call button. As shown in
Figure 2-4, Yellow wires are call button connections, Blue wires are speaker connections. Both circuits
are low voltage NEC class 2 only.
NOTE: Intercom/Speaker (NEC Class 2) must be installed via a separate conduit to the dispenser junction
box. The underground wiring for the intercom is terminated with wire nuts in the main junction box.
2.7.7 Non-Dispenser Equipment
Do not run wiring for any non-dispenser equipment, such as canopy lights, etc. in the same conduit as the
dispenser wiring; this wiring must be run in a separate conduit.
Figure 2-4 Intercom and Call Button Wiring. Intercom and Call Button wiring must run in a separate conduit
to the dispenser junction box.
Dispenser Junction Box
TB
•
•
•
•BU
YY
BU
CALL BUTTON
(Optional) SPEAKER
WIRE NUT
(TYP)
CONDUIT FOR
INTERCOM/SPEAKER
AND CALL BUTTON
WIRES
CONDUIT FOR
AC POWER AND
DATA WIRES
•
BU OR
WAYNE TRAC
(Data Wires)
••

12
Part No. 920365 Rev B March 2003
2.8 Sale Display Lights
The dispenser is delivered with the sale display lighting circuit connected to the control power cir-
cuit at the terminal strip in the dispenser junction box. The sale display lighting may be connected to
a separate circuit breaker by making a wiring change at the terminal strip in the junction box; refer
to the appropriate Installation Wiring Diagram in Appendix C.
2.9 Hose Installation
Hose assemblies should be U.L. Listed and installed in accordance with the manufacturer’s instruc-
tions. To ensure a proper joint, wash all cutting oil off the threads and use a U.L. classified gasoline-
resistant pipe joint sealing compound. Place the compound on male threads only; be careful not to
get any excess compound inside fittings. Install the fixed end of the hose to the dispenser outlet;
secure according to the instructions of the sealing compound and hose manufacturers. Install the
swivel end of the hose or other swivels to the nozzle according to the manufacturer’s instructions.
Exception: Do not use the sealant on balanced or inverted hoses (used with vapor recovery).
NFPA code requires a Listed emergency breakaway device, designed to retain liquid on both sides
of the breakaway point, must be installed on each hose dispensing Class I liquids; these devices
must be installed and maintained per the manufacturer’s instructions. Refer to your state and local
codes for breakaway device requirements that apply to your installation.
All hoses, nozzles, and breakaways, etc., must be CARB certified for use on Wayne vapor recovery
dispensers.
WARNING
Use only Listed hoses and nozzles. Continuity must be present between the dispenser outlet
and nozzle spout to prevent static discharge while fueling. Continuity must be checked for each
outlet/hose assembly to insure that the nozzle is grounded. Failure to do so may result in a haz-
ardous condition that could cause serious injury.
2.10 Bleeding Product Lines (Remote Dispensers)
NOTE: To avoid severe damage to the dispenser, all air and air pockets must be bled from the product
trunk lines before attempting to dispense product.
Step 1 Make sure the power to the appropriate submersible pump is OFF.
Step 2 To bleed air from a trunk line, remove the pipe plug from the safety impact valve on the
dispenser farthest from the storage tank. For pipe plug location see Figure 2-1 earlier in this
section.
Step 3 Attach a flexible hose to the pipe plug opening in the safety impact valve. Energize the
appropriate submersible pump and allow the air to bleed out of the trunk line into a test can
until product flows into the test can. De-energize the submersible pump and replace the pipe
plug. Repeat the procedure for each product and each trunk line.

13
March 2003 Part No. 920365 Rev B
2.11 Priming Suction Pumps
Suction pumping units must be primed before their initial operation; it is not advisable to run any type of
internal gear pump dry during the priming process. Insert a small quantity of light-grade oil (1/2 pint or
1/4 liter) through the priming plug in the pumping unit before starting the pump for the first time.
2.12 Above Ground Storage Tanks
When installing Wayne suction pumps in locations with above ground tanks and a pressure regulator
valve, a pipe plug with an orifice (Wayne part number 129881) must be added into the pumping unit for
optimum performance. Figure 2-5 shows where to add the pipe plug.
Figure 2-5 Location of Pipe Plugs in Pumping Unit. The pipe plug is only required for above ground
storage tanks.

14
Part No. 920365 Rev B March 2003
2.13 iMeter Calibration
All iMeters are tested, calibrated and sealed at the factory before a dispenser is shipped. Local codes
and regulations may require verification of meter accuracy at Start-up. If verification or calibration
is required, sufficient product must be run through each meter to thoroughly flush out all air and
completely fill the system prior to the calibration process.
Each iMeter module contains two meters. The Intelligent pulser contains two sets of sensors, one set
for each meter. On the front of the pulser, there are two calibration doors, one for each meter in the
iMeter module. The door closest to the front of the dispenser controls calibration of the front meter
and the other door controls calibration of the rear meter. It is important to verify the product grade
for each module to assure the correct door is opened during the calibration process, see Figure 2-6.
iMeter dispensers have an operation mode setting that establishes the pulser’s calibration mode. The
operation mode is set at the factory when the meters are calibrated and sealed, and does not require
resetting at Installation/Start-up.
Verification Accuracy:
1. Dispense Product into test measure and empty to wet container.
2. Dispense product into test measure until exactly 5 gallons (20 liters) are shown on dispenser
display. See Note 1.
3. Compare reading on site glass of test measure to dispenser display. Volume in test measure
should be within +/- 3 cu. in. (+/- 50 ml). See Note 2.
4. If values are out of range, calibrate as described below.
Calibration:
1. Identify calibration door for meter in need of calibration.
2. Remove seal wire and pin to allow access to door.
3. Dispense product into test measure and empty to wet container.
4. Open calibration door of meter to be calibrated. (Only one door can be opened at a time
during the calibration process).
5. Dispense exactly 5 gallons (20 liters ) into the test measure exactly to the “0” mark on the
sight glass (read the bottom of the meniscus).
6. Close the calibration door. (This now redefines the calibration factor in the pulser).
7. Empty test measure (drain for 10 seconds) and verify accuracy as described above.
8. Seal calibration door.
Note 1: In the LITER mode, in addition to 20 liters, a 10 liter or 5 liter test measure may be used
if required by the application. However, you should check with your jurisdiction on Weights &
Measures tolerance requirements.
Note 2: For the U.S. and Canada, acceptance tolerance of ±3 cu.in. for a 5 gallon measurement
and ± 50 ml for a 20 liter measurement is only required for newly installed, newly placed in
service devices for 30 days. After 30 days, the tolerance is increased to ±6 cu.in. for 5 gallons and
±100 ml for 20 liters.

15
March 2003 Part No. 920365 Rev B
Figure 2-6 iMeter Module. The Intelligent Pulser has two calibration doors - one for each meter. Only one door
may be opened at one time during meter calibration.

16
Part No. 920365 Rev B March 2003
2.14 Balance Vapor Recovery System Installation Requirements
2.14.1 Dynamic Back Pressure Testing
At initial installation, balance vapor recovery dispensers should have a dynamic back pressure test
performed at each nozzle to ensure there are no blockages in the vapor recovery system.
The dispenser should be connected to the underground and the hanging hardware (hoses, nozzles,
breakaways, etc.) should be installed.
The following test methods or equivalent methods can be used:
“ST-27 Gasoline Dispenser Facility Back Pressure.” Available from the California Bay Air
Management District via the Internet at http://www.baaqmd.gov/mop/vol4/v4index.htm
“TP201.4” Determination of Dynamic Pressure Performance of Vapor Recovery Systems of
Dispensing Facilities.” Available from the California Air Resources Board.
Maximum allowable dynamic back pressure for an individual dispenser nozzle using either test pro-
cedure is listed below:
20 cu. ft. per min. 0.15 in. of water
60 cu. ft. per min. 0.45 in. of water
100 cu. ft. per min. 0.95 in. of water
Note: Very low numbers for back pressure results may indicate a leak in the system and it should
be checked.
2.14.2 Back Pressure System Check List
Note: Check test equipment for up-to-date calibration stickers. Normal use of rotameters and
pressure gauges necessitates yearly calibration; calibration is also required if this equipment has
been dropped or mishandled.
1. Check test equipment for leaks prior to use. Pressurize with nitrogen supply (plug nozzle end of
the fill pipe). Adjust nitrogen until 50% on pressure gauge is reached. Close off supply. A pres-
sure decay must not be more than 0.2 in. of water in five minutes.
2. If facility has a vapor pod (condensate pot), drain prior to testing.
3. Open dry break poppets.
4. Completely drain hoses and nozzles prior to test. A pulsating needle indicates fluid in the lines.
Re-drain if necessary.
5. The following information should be included on the field data sheet:
• Facility address and ID
• Pump number and grade ID
• Nozzle make and model
• Back pressure in inches of water
• Nitrogen flow rate

17
March 2003 Part No. 920365 Rev B
2.14 Balance Vapor Recovery System Installation Requirements, continued
6. If back pressure readings are very low (less than .02 @ 20 CFH; 0.18 @ 60 CFH; 0.4 @ 100 CFH):
1. Check test fixture for tight seal at nozzle entry point.
2. Check bellows and face seal for tears.
3. Check vapor piping for leaks.
7. If back pressure readings are high:
1. Check hoses and nozzle bellows are completely drained.
2. Check dry break is open. (If only allowed to have one dry break open during the test, try all.)
3. Check vapor pod.
4. Check vapor impact valve to be open.
5. Check piping under dispenser. Should be a minimum of 1 inch diameter piping and fitting.
6. Check dispenser back pressure, disconnected from the underground and compare to dispenser base line
data.
7. Check hanging hardware separate from dispenser and compare to balance hardware matrix base line
data.
8. Check outlets, hose, and underground, for suspect blockage problems due to fitting bottomed out or
casting flashing. Flashing is aluminum edges left over when the casting was made. This should be your
last resort to diagnosing high back pressure readings since piping will have to be removed to look
inside the casting for flashing. A large amount of flashing would be required to affect readings.
2.15 Wayne Vac Vapor Recovery System Installation Requirements
2.15.1 Dispenser Vacuum Decay
At initial installation, Wayne Vac vapor recovery dispensers should have a 27” decay test performed on each
point to ensure there are no vapor leaks in the dispenser/hanging hardware - hose, nozzle, breakaway, etc. This
test is used to verify the dispenser/hanging hardware integrity so the vapor assist system will operate at its peak
performance.
The test should be performed with the proper hanging hardware installed on the dispenser and the dispenser
disconnected from the underground piping.
Connect the test equipment to the discharge of the vapor piping in the dispenser and apply 27” of water
vacuum to the vapor line. Then close off the vapor line and determine if the closed vapor system can maintain
the 27” of water vacuum.
The system should hold the vacuum for one minute. If it does not, apply 10” of water pressure to the system,
soaping all connections to find the leak. Use a light soap solution; a heavy soap solution could mask leaks. If
the system piping is tight, check hanging hardware by bagging the nozzles and doing a vacuum test again,
while looking for the bags to deflate. The Wayne vacuum tester, as discussed below, is also used to test nozzles
for leaks.
2.15.2 Wayne Pressure/Vacuum Tester
The Wayne Pressure/Vacuum Tester, part number 1-921168-KIT, is available from Wayne to perform this test.
The Operation manual, part number 920372 included in the kit, explains the various tests that can performed
using both vacuum and pressure.
Additional information on these tests is contained in the Compliance Testing and Preventative Maintenance
manual, part number 917947, supplied with each Wayne Vac equipped dispenser.

18
Part No. 920365 Rev B March 2003

19
March 2003 Part No. 920365 Rev B
3 START-UP
3.1 Initial Checkout
For new installations, the start-up and adjustment procedures in this section should be performed in sequential
order to ensure proper operation of the dispenser.
Before applying power to the dispenser, double-check the wiring to make sure the wires are correctly routed and
terminated; refer to the safety precautions in Section 1.3.
Turn on the dispenser control power circuit breaker, the lights circuit breaker (if equipped) and the submersible
pump or suction pump motor circuit breakers. Make sure the dispenser comes on and all lights work. The
dispenser displays will show some numbers, usually the last sale run during factory test.
NOTE: To prevent damage to moving parts located in the hydraulic cabinet, dispenser doors should be in place
during rainy and/or icy weather conditions. At start-up, if ice has formed on components requiring
movement, such as the nozzle boot, it must be cleared to prevent unnecessary damage. Check internal
moving parts of the nozzle boot for freedom of movement.
3.2 Hose Position Coding for Blenders
When setting up the dispenser, Unit Prices and Totals are displayed in hose position order, such as, 1, 2, 3, 4,
etc. When setting up blending dispensers, keep in mind that the physical number of hoses on the side of the dis-
penser is not necessarily the same as the number of electronic hose positions on that side. As shown in
Figure 3-1, a 3/V590 has three hoses and three positions (2, 3, and 4), however, a 3/V580 has only one hose and
three positions (3, 5, and 7). See Figure 3-1 and the list below for each blending model’s hose position per side.
• 3/V595 models have two hoses per side and five positions.
• 3/V595/U models have one hose per side and five positions.
• 3/V580 models have one hose per side and three positions.
• 3/V585 models have one hose per side and five positions
• 3/V590 models have three hoses per side and three positions.
• 3/V590/U models have one hose per side and three positions.
• 3/V591 models have four hoses per side and four positions.
Figure 3-1 Hose Position Coding for 3/Vista Blenders. Hose position numbers are critical for unit price setting.
The product order, right to left, is identical on both sides.

20
Part No. 920365 Rev B March 2003
3.3 Hose Position Coding for Non-Blenders
When setting up the dispenser, as discussed in the following sections, Unit Prices and Totals are dis-
played in hose position order, such as, 1, 2, 3, etc. You may be accustomed to referring to these as the X,
Y, or Z positions or products, so for clarity, both are shown in the text and in Figure 3-2 below.
• 3/V387 and 3/V388 models have only one position, referred to as position 1 or X.
• 3/V389 and 3/V399 models have two hoses positions referred to as positions 1 and 2, or X and Y.
• 3/V390 models have three hose positions referred to as positions 1, 2, and 3 or X, Y, and Z.
• 3/V390/U models have only one hose per side which dispenses three products from three positions;
these positions are referred to as 1, 2, and 3 or X, Y, and Z. Prices are set and totals are read in the
same manner as the standard 3/V390 models.
• 3/V490 models have four hoses per side; the hose positions are 1, 2, 3 and 4 or X, Y, Z, and AA with
4 (AA) on the extreme left.
• 3/V490/U models have two hoses per side. The right hose dispenses three products from three posi-
tions referred to by the letters X, Y and Z. The left hose dispenses a separate product referred to by
the letter S. The inlet positions, from left to right, are Z, Y, X, and S.
3.4 IR Remote Control
The Infrared Remote (IR) Control shown in Figure 3-3 is similar to a television remote control. It has
16 buttons and, when held close to the infrared eye (Figure 3-5) on the display board, is used to access
dispenser functions and diagnostics (statistics). The IR remote also, as discussed in the following sec-
tions, is used to set unit prices, set fueling point IDs, set blend ratios, and read electronic totalizers.
Figure 3-2 Position Coding for 3/V390 model series shown. Hose position numbers are critical for
unit price setting. The product order, right to left, is identical on both sides. The junction box side of the
dispenser is Side 1 or Side A and the opposite side is Side 2 or Side B.
Top View of Dispenser
Junction
Box
Position Z
Pos 3 or Z Pos 2 or Y Pos 1 or X
Pos 1 or X Pos 2 or Y Pos 3 or Z
Side 1 or Side A
Side 2 or Side B
Figure 3-3 IR Remote Control. Use the remote within 12 inches of the display to set unit prices, blend
ratios and fueling point ID, read totals, view error codes and other dispenser diagnostic functions.

21
March 2003 Part No. 920365 Rev B
Figure 3-4 Typical Vista Bezel, Switch and Display Locations. 3/Vista dispensers may have either a
Push-to-Start switch or Grade Select switches depending on the dispenser model. Totals are read on the
display using the remote control, however, the totals switch on the bezel is available as a dispenser option.
Figure 3-5 Infrared Interface Location. The dispenser infrared eye is located behind the sales display on each
side of the dispenser.

22
Part No. 920365 Rev B March 2003
3.5 Setting Unit Prices
The procedure below is used to set the dispenser unit prices when operating in stand alone mode or when
communication with the POS system is disabled. When communication with the POS system is enabled,
the system will not allow unit price setting at the dispenser.
The pump computer recognizes code stored in memory that defines a dispenser model and assigns logical
nozzle numbers to the hose positions as shown in Figure 3-1 and Figure 3-2. To set unit prices on side 1
and side 2, functions F03 and F04 are accessed using the remote control interface. Credit prices on side 1
are set using sub-functions F03.0N while cash prices are set using sub-functions F03.1N, where N is the
logical nozzle number. Active values of N are given in Table 3-1. For side 2, the corresponding sub-func-
tions are F04.0N and F04.1N, respectively.
To set the unit price, the correct sub-function is accessed, the unit price is changed to its new value and
the data is saved. To access the desired sub-function, perform the following steps using the remote con-
trol. Bold type denotes remote control function; italicized type denotes dispenser response.
Accessing the Unit Price Sub-function for Side 1
1. Press ENTER
PASS 1 (enter password)
2. Press ENTER
PASS 2 (enter password)
3. Press ENTER. The unit price display will show F— (indicating it needs a function number to proceed)
4. Press 03 to access F03
5. Press ENTER. The unit price display will show F03 (indicating the function has been accessed)
6. Press ENTER to access the sub-functions of F03. The unit price display will show 3.01
At this point, pressing of NEXT will advance the sub-function to the next sub-function, incrementing the
value of N by (.01). For example, to access F3.02, press NEXT. The unit price display will show 3.02,
press NEXT. The desired sub-function depends on the dispenser type. Table 3-1 shows the values of N
that define the desired sub-functions for the dispensers shown. Once the desired sub-function is accessed,
the price display will show “– – – – – –“ and the volume display will show the current value of the unit
price. The following procedure must then be followed to set the unit price.
Changing the Value of the Unit Price
Type in the new unit price with at least three digits for three money display digits to be shown after the
decimal point.1 For example, to set the new unit price to $1.50, type in 1500. Type in 1509 for $1.509
unit price.
1. Press #key. The volume display will show the unit price with the correct number of digits after the
decimal point. Again, for the example above, the volume display will show 1.500.
2. Press NEXT to input the next unit price, and repeat steps 1 and 2. Continue until all the unit prices
are input. Note that while inputting the unit prices, the unit price display continues to show the sub-
function and not the unit price itself.
Save the unit price as follows:
1. This is the default mode. The number of digits after the decimal points is set in function F14.02.

23
March 2003 Part No. 920365 Rev B
Saving the New Unit Prices
1. Press ENTER. The price display will show “– – – – – –“, the volume display will be blank and the unit
price display will show the last sub-function accessed.
2. Press 00 (to access F00)
3. Press ENTER. The unit price should now display F00, the price display will show “– – – – “
and the volume display will be blank.
4. Press ENTER and the volume display will show a 1.
5. Press UP twice to change the value in the volume display from 1 to 3.
6. Press ENTER. The volume display should show a 3.
7. Press ENTER. CHANGE STORED should appear on the display momentarily. The display should
return to normal in a few seconds. When it does, the unit price displays will show the new prices.
Table 3-1 Hose Positions Defined by Values of N.
DISPENSER
TYPE
N=7 N=6 N=5 N=4 N=3 N=2 N=1
3/V595 (4+1) Lo
Feedstock
Lo-BL Hi-BL HI
Feedstock
Single
Grade
3/V595 (3+1) Lo
Feedstock
BL HI
Feedstock
Single
Grade
3/V595/U Lo
Feedstock
Lo-BL Mid–BL Hi-BL HI
Feedstock
3/V595/U (4) Lo
Feedstock
Lo-BL Hi-BL HI
Feedstock
3/V580 Lo
Feedstock
BL HI
Feedstock
3/V585 Lo
Feedstock
Lo-BL Mid–BL Hi-BL HI
Feedstock
3/V590 HI
Feedstock
BL Lo
Feedstock
3/V590/U Lo
Feedstock
BL HI
Feedstock
3/V591 Lo
Feedstock
BL HI
Feedstock
Single
Grade
3/V490/U AA Z Y X
3/V490 AA Z Y X
3/V390 Z Y X
3/V399 Y X
3/V389 Y X
3/V387 X

24
Part No. 920365 Rev B March 2003
3.6 Blend Ratio Setting
The procedure below is used to set the dispenser blend ratios. When enabled, the POS system verifies
and confirms that its blend ratio data corresponds to the manually set blend ratios. The POS system
will not allow fuel to be dispensed if this set of numbers do not match.
The pump computer recognizes code stored in memory that defines a dispenser model and assigns log-
ical nozzle numbers to the hose positions as shown in Figure 3-1 and Figure 3-2. Once this is done, the
function F18 is accessed to set the blend ratios, using the remote control interface. The sub-function
F18.1N, where N is the logical nozzle number, is used to set the blend ratios for side 1 and the sub-
function F18.2N is used to set the blend ratios for side 2. Active values of N are given in Table 3-2,
which is the same as Table 3-1 but repeated again for convenience.
To set the blend ratio, the correct sub-function is accessed, the blend ratio is changed to its new value
and the data is saved. To access the desired sub-function, the following steps must be performed using
the remote control (Bold type denote remote control function and italicized type represents dispenser
response):
Accessing the Blend Ratio Sub-function for Side 1
1. Press ENTER
PASS 1 (enter password)
2. Press ENTER
PASS 2 (enter password)
3. Press ENTER. The unit price display will show F— (indicating that it needs a function number to
proceed)
4. Press 18 to access F18
5. Press ENTER. The unit price display will show F18 (indicating that the function has been
accessed)
6. Press ENTER to access the sub-functions of F18. The unit price display will show 18.11 (here
N=1)
The volume display will indicate the value of the blend ratio corresponding to logical nozzle #1(N=1).
If there is no data for this logical nozzle, the number “101” will be displayed. This applies to all logi-
cal nozzles. To access the blend ratio for the next logical nozzle, press NEXT. The unit price display
will show 18.12 and the volume display will show whatever the value of the blend ratio is for logical
nozzle #2. Successive presses of NEXT will advance the unit price display to 18.17, the last logical
nozzle. Pressing NEXT again will advance the unit price display to 18.21, The “2” in “18.21” indi-
cates Side 2 and the “1”, logical nozzle #1. The volume display will show the blend ratio assigned to
logical nozzle #1 of Side 2.
Changing the Value of the Blend Ratio
1. When the desired logical nozzle is shown on the unit price display, enter the desired value of the
blend ratio by using UP and DOWN keys on the remote control interface or by typing the # sign
followed by the value of the blend ratio, followed by ENTER. For example, to change the value of
the blend ratio from 101 to 89, press the DOWN button until 89 shows up on the price display, then
press ENTER, or type in #89, ENTER.
2. Continue until all the blend ratios are entered for Side 1 and Side 2.

25
March 2003 Part No. 920365 Rev B
Saving the New Blend Ratio
1. Press ENTER. The price display will show “– – – – – –“, the volume display will be blank and the unit
price display will show the last sub-function accessed.
2. Press 00 (to access F00)
3. Press ENTER. The unit price should now display F00, the price display will show “– – – – – –“ and the
volume display will be blank.
4. Press ENTER and the volume display will show a 1.
5. Press UP twice to change the value in the volume display from 1 to 3.
6. Press ENTER. The volume display should show a 3.
7. Press ENTER. CHANGE STORED should appear on the display momentarily. The display should
return to normal in a few seconds. When it does, the unit price displays should show the new prices. If
they do not show the desired unit prices, access the appropriate sub-function to make sure that the unit
price data is correct.
Table 3-2 Hose Positions Defined by Values of N.This table is identical to Table 3-1. The information is
repeated here for convenience.
DISPENSER
TYPE
N=7 N=6 N=5 N=4 N=3 N=2 N=1
3/V595 (4+1) Lo
Feedstock
Lo-BL Hi-BL HI
Feedstock
Single
Grade
3/V595 (3+1) Lo
Feedstock
BL HI
Feedstock
Single
Grade
3/V595/U Lo
Feedstock
Lo-BL Mid–BL Hi-BL HI
Feedstock
3/V595/U (4) Lo
Feedstock
Lo-BL Hi-BL HI
Feedstock
3/V580 Lo
Feedstock
BL HI
Feedstock
3/V585 Lo
Feedstock
Lo-BL Mid–BL Hi-BL HI
Feedstock
3/V590 HI
Feedstock
BL Lo
Feedstock
3/V590/U Lo
Feedstock
BL HI
Feedstock
3/V591 Lo
Feedstock
BL HI
Feedstock
Single
Grade
3/V490/U AA Z Y X
3/V490 AA Z Y X
3/V390 Z Y X
3/V399 Y X
3/V389 Y X
3/V387 X

26
Part No. 920365 Rev B March 2003
3.7 Setting the Fueling Point ID
The procedure below is used to set the dispenser fueling point address. The dispenser FPID should be input
and saved before control is transferred to the POS system.
Functions F05 and F06 are accessed to set the FPID on Side 1 and Side 2, respectively. To set the FPID, the
desired FPID must be input and saved.
Accessing the FPID Function for Side 1
1. Press ENTER
PASS 1 (enter password)
2. Press ENTER
PASS 2 (enter password)
3. Press ENTER. The unit price display will show F— (indicating that it needs a function number to proceed)
4. Press 05 to access F05
5. Press ENTER. The unit price display will show F05 indicating the function has been accessed and the vol-
ume display will show the current FPID or a “0” when no FPID has been assigned to that dispenser side.
6. Input the desired FPID by using the UP and DOWN keys on the remote control interface followed by
ENTER, or by typing the # sign followed by the valve of the FPID followed by ENTER.
7. Repeat the procedure for Side 2.
Saving the New FPID
1. Press ENTER. The price display will show “– – – – – –“, the volume display will be blank and the unit
price display will show the last sub-function accessed.
2. Press 00 (to access F00)
3. Press ENTER. The unit price should now display F00, the price display will show “– – – – – –“and the
volume display will be blank.
4. Press ENTER and the volume display will show a 1.
5. Press UP twice to change the value in the volume display from 1 to 3.
6. Press ENTER
7. The volume display should show a 3.
8. Press ENTER. CHANGE STORED should appear on the display momentarily. The display should return
to normal in a few seconds. When it does, the unit price displays should show the new prices. If they do
not show the desired unit prices, access the appropriate sub-function to make sure that the unit price data
is correct.
8. Repeat the procedure for Side 2.

27
March 2003 Part No. 920365 Rev B
3.8 Authorizing the dispenser
The dispenser must be authorized before it will dispense product.
In stand-alone operation (not connected to a control system), the dispenser is always authorized, unless the
dispenser is equipped with the (optional) Authorize keyswitch on the bezel as shown in Figure 3-4. This
momentary contact keyswitch can be used for one time authorizations.
When connected to a control system, the system programming determines authorization.
3.9 Initial Delivery
To dispense product from a newly installed dispenser, make sure unit prices are set (as previously described)
and proceed as follows:
1. Authorize the dispenser.
2. Remove the nozzle, start the reset sequence and observe the reset cycle; make sure all sales display and
unit price display elements operate.
3. Check that when reset is started, the correct submersible pump motor is activated, and at the end of the
display reset (approximately three seconds) the solenoid valve(s) opens (listen for the audible click of
the valve(s).
NOTE: Make sure the product lines are properly bled (refer to Section 2.10) before dispensing any
product through a remote dispenser. Make sure suction pumps are primed (refer to Section
2.11) before dispensing any product through a suction pump.
4. After verifying air is bled properly from each trunk line, slowly dispense product through each dis-
penser until free of air. Dispense enough product through each hose of each dispenser to ensure the dis-
penser and the lines are free of air, before checking the meters.
5. For dispensers equipped with Wayne Vac, verify that the correct vacuum pump motor is running when
dispensing product. Verify by checking that air is being drawn through the vapor return hole(s) in each
nozzle spout. See Section 2.15 for Wayne Vac Installation Requirements. If additional information on
Wayne Vac testing is required, see the Compliance Testing and Preventative Maintenance manual,
p/n 917947.

28
Part No. 920365 Rev B March 2003
3.10 Totalizer Readings
3.10.1 Totalizer Readings by Hose (Product) Position
Each fueling point of the dispenser maintains electronic totalizers for both money and volume. Dispensers
equipped for Cash/Credit operation also keep separate cash and credit totalizers by grade. Rather than
mechanical totalizers, each position has an electro-mechanical totalizer for each feedstock. See Figure 3-6 for
totalizer locations.
Electronic totals are stored in statistical functions that are accessed using the remote control interface. The
totals for Side 1 are stored in statistical function S01 and those for Side 2 are stored in statistical function S02.
The associated sub-functions define the type of totalizer desired. They take the format ‘TN’, where active val-
ues of N are defined in Table 3-3, and T is the type of totals defined as:
T= totals type:1=Volume
2=Total Money
3=Credit
4=Cash
5=Serial Filling Mode Count
6=Stand Alone Mode Filling Count
For example, volume totals by hose position for Side 1 are accessed by examining the contents of statistical
function S01.1N while money totals are obtained by accessing S01.2N, where N is the hose position number.
For Side 2, the corresponding functions for these variables are S02.1N and S02.2N, respectively.
Electronic totalizers are read by entering the Maintenance Mode and accessing the correct function and asso-
ciated sub-functions. Perform the following steps using the remote control. Bold type denote remote control
function; italicized type represents dispenser response:
Accessing the Totalizer Sub-function for Side 1
1. Press ENTER
PASS 1 (enter password)
2. Press ENTER
PASS 2 (enter password)
3. Press ENTER. The unit price display will show F
4. Press either UP or DOWN to enter the statistics viewing mode. The unit price display will show S—
(indicating a number needs to be selected)
5. Press 01 to access S01
6. Press ENTER. The unit price display will show S01 indicating the function has been accessed.
7. Press ENTER to access the sub-functions of S01. The unit price display will show 1.11 (note here that
N=1 for Volume totals).
Consecutive presses of NEXT will advance to the next sub-function, incrementing the value of N by (.01).
For example, pressing NEXT advances the statistical function to S01.12 and the unit price display will show
1.12. The least significant six (6) digits of the data value appear on the volume display, while higher order
non-zero digits of the data value, if present, appear on the money display.
The desired sub-function depends on the dispenser model. Table 3-3 on the following page shows the values
of Nthat define the sub-functions (product positions) for the dispenser models shown.

29
March 2003 Part No. 920365 Rev B
3.9 Totalizer Readings, continued
Table 3-3 Hose Positions Defined by Values of N.This table is identical to Table 3-1. The information is
repeated here for convenience.
DISPENSER
TYPE
N=7 N=6 N=5 N=4 N=3 N=2 N=1
3/V595 (4+1) Lo
Feedstock
Lo-BL Hi-BL HI
Feedstock
Single
Grade
3/V595 (3+1) Lo
Feedstock
BL HI
Feedstock
Single
Grade
3/V595/U Lo
Feedstock
Lo-BL Mid–BL Hi-BL HI
Feedstock
3/V595/U (4) Lo
Feedstock
Lo-BL Hi-BL HI
Feedstock
3/V580 Lo
Feedstock
BL HI
Feedstock
3/V585 Lo
Feedstock
Lo-BL Mid–BL Hi-BL HI
Feedstock
3/V590 HI
Feedstock
BL Lo
Feedstock
3/V590/U Lo
Feedstock
BL HI
Feedstock
3/V591 Lo
Feedstock
BL HI
Feedstock
Single
Grade
3/V490/U AA Z Y X
3/V490 AA Z Y X
3/V390 Z Y X
3/V399 Y X
3/V389 Y X
3/V387 X

30
Part No. 920365 Rev B March 2003
3.10.2 Totalizer Volume Readings by Meter Position
Each position has an electro-mechanical totalizer for each feedstock dispensed. See Figure 3-6 for totalizer
locations.
Meter volume totals are stored in statistical functions that are accessed using the remote control interface. The
totals for Side 1 are stored in function S05 and those for Side 2 are stored in function S06. The value of the
meter totals are stored in the sub-functions that take the format .M0, where M is the meter number. Assigned
values of M are shown in Table 3-4. For example, M=5 for the high feedstock iMeter located on Side 1 of a
remote series blender. For Side 2 of the same meter, M=1.
Note: There is no relationship between meter position and hose position. For example, in Table 3-3, positions
N=1 and N=5 are not the high feedstock of a remote series blender used in the example above.
Meter electronic totalizers are read by entering the Maintenance Mode and accessing the correct function and
associated sub-functions. Perform the following steps using the remote control. Bold type denote remote con-
trol function; italicized type represents dispenser response.
Accessing the Meter Volume Totalizer Sub-function for Side 1
1. Press ENTER
PASS 1 (enter password)
2. Press ENTER
PASS 2 (enter password)
3. Press ENTER. The unit price display will show F
4. Press either UP or DOWN arrow to enter the statistics viewing mode. The unit price display will show S—
(indicating that a number needs to be selected)
5. Press 05 to access S05
6. Press ENTER. The unit price display will show S05 (indicating that the statistical function has been
accessed)
7. Press ENTER to access the sub-functions of S05. The unit price display will show 5.10 (note here that
M=1)
Consecutive presses of NEXT will allow access to the next sub-function, incrementing the value of M by (.1).
For example, to access S05.20, press NEXT. The unit price display will show 5.20. The value of the meter
volume totals is shown in a format such that the least significant six (6) digits of the data value appear on the
volume display, while higher order non-zero digits of the data value, if present, appear on the money display.
Leading zeros appear as blanks.
Values for M are given in Table 3-4 for the dispenser models shown.
Quick Exit
1. Press the CLEAR key until the unit price display window shows “S - - “.
2. Press ENTER three times. This causes the maintenance mode task to immediately terminate.

31
March 2003 Part No. 920365 Rev B
Low High Single
214
M M M All Remote Blenders
658
Junction Box
Low High Single
658
M M M All Suction Blenders
214
Junction Box
Remote
Non-Blenders
AA Z Y X 490
Z Y X 390
Y X 388, 389 399
X 387
4321
M M M M
8765
Junction Box
Suction
Non-Blenders
Z Y X 390
Y X 388, 389 399
X 387
765
M M M
321
Junction Box
Z Y X Single
3214
M M M M 490/U Remote
7658
Junction Box
Table 3-4 Meter Position Numbers by Dispenser Model

32
Part No. 920365 Rev B March 2003
3.10.3 Electro-Mechanical Totalizer Operation
Electro-Mechanical totalizers are standard on 3/Vista model dispensers. See Figure 3-6 for location.
Electro-Mechanical totalizers are located on the junction box side of the dispenser. There is one totalizer
for each meter. The totalizer positions on the bezel relate to the meter position numbers shown in
Table 3-4 on the previous page. The physical position of the totalizers, left to right, on the bezel repre-
sent meter positions as defined in Figure 3-6.
The totalizer shows seven digits and reads in whole units (gallons or liters). Fractional amounts that are
left over from a previous sale are stored in the dispenser computer. When the next sale of the same prod-
uct ends, if the fractional amounts from the new sale and previous sale(s) combined are one (1) whole
unit or greater, the Electro-Mechanical totalizer is adjusted one whole increment; i.e., if five consecu-
tive sales end with a fractional amount of .2, the Electro-Mechanical totalizer will not account for the
fractions until after the fifth sale.
Note: A loose sheet of decals, part number 1-300051, with both preprinted (Low, Middle, High, Single)
and unprinted labels is supplied inside the electronic head of the dispenser for marking the
totalizer positions).

33
March 2003 Part No. 920365 Rev B
Figure 3-6 Totalizer Location. 1.23 in the unit price displays in this example indicates Statistical
Function (01) Total Money (2) for Hose Position (3).
Non-Blender electro-mechanical totalizers physical positions
1 & 5
X
2 & 6
Y
3 & 7
Z
4 & 8
AA
Blender electro-mechanical totalizers physical positions
1 & 5
High
2 & 6
Low
4 & 8
Single

34
Part No. 920365 Rev B March 2003
3.11 NOZZLE BOOT SWITCH CHECK
3.11.1 Lift-to-Start Version
Lift-to-start is standard on 3/6 hose 3/V590 models and 3/V591 models
The nozzle boot proximity “reed” switch assembly consists of a switch attached to the rear of the
nozzle boot casting. A magnet is contained in the Lift-to-Start lever and when the lever is lifted to
the on position the magnet is brought into alignment with the proximity switch, turning the switch
on. There is no adjustment for the switch.
Check the operation of the nozzle switch as follows:
Step 1 Authorize the dispenser and remove the nozzle from the nozzle boot. Lift the nozzle hook
lever fully upward to make sure the switch turns on. An on switch will be indicated by the
unit price displays of the unselected products going off or displaying dashes.
Step 2 Lower the Lift-to-Start lever to the down position and check that the switch turns off. An off
switch is indicated by the unit price displays of the unselected products coming back on.
3.11.2 Push-to-Start Version
Push-to-Start is standard on all blenders except 3/6 hose 3/V590 and 3/V591 models
The nozzle boot switch assembly consists of a proximity switch attached to the side of the nozzle
boot casting and a magnetic actuator shaft is inserted into a spring-loaded flipper up inside the noz-
zle boot. When the nozzle is removed, the flipper rotates the magnetic shaft and aligns the magnetic
shaft with the proximity (“Reed”) switch, turning the switch on. There is no adjustment for the
switch.
Check the operation of the nozzle switch as follows:
Step 1 Authorize the dispenser and remove the nozzle from the nozzle boot to make sure the switch
turns on. An on switch will be indicated by the lighted Push-to-Start buttons and the unit
price displays blinking.
Step 2 Insert nozzle slowly into the nozzle boot and check that the switch turns off. An off switch is
indicated by the lighted Push-to-Start buttons turning off and the unit price displays stop
blinking.
3.12 V-link Belt
If adjustment or replacement of the V-Link belt is required on suction pump models, refer to manual
entitled “Installation and Tensioning Specifications for Power Twist Plus V-Link Belt,” part number
920057.

35
March 2003 Part No. 920365 Rev B
3.13 Annunciator Operation
Check the operation of the dispenser keypads during start-up of the dispenser. Also check that the
annunciator is operating properly on each side of the dispenser. When pressing the keys on the card
processing (CAT) keypad or the Push-to-Start/Grade Select buttons on the bezel, you should hear
the annunciator beep.
3.14 Wayne Vac Motor Operation
For dispensers equipped with Wayne Vac, verify that the correct vacuum pump motor is running
when dispensing product. Verify by checking that air is being drawn through the vapor return hole(s)
in each nozzle spout.
Also, see the Wayne Vac Compliance Testing and Preventative Maintenance manual, part number
917947.
3.15 Audit Report Display Mode (For Weights and Measures Officials & Service Purposes Only)
On the computer the Weights and Measures audit trail is accessed by the use of a hand held remote.
By entering the Weights and Measure mode, one can view both the blend ratio audit trail and vol-
ume metering unit change counter required by Weights and Measures.
The Weights and Measures mode is side specific, therefore, it shows the blend ratio logs and volume
metering unit logs for the side that your are facing.
Entering this mode is via a hand held remote. Remotes are available at the station. Both the audit
trail data and gallons to liters conversion data is obtained by the use of the hand held remote. To use
the remote, point at the sales display near the center of the area where the Totals and Volume valves
are displayed. Keep the remote within 12 inches of the main sales display for proper operation.
To enter the Weights and Measures mode perform the following:
1. Press Enter and then press Clear twice.
If you do not press another button in 20 seconds, the computer will step through the values with-
out interaction from the remote.
2. The sales display will show bLEnd rAtioS and the current blend ratios for all blended products.
3. Press NEXT to view the Blend Ratio Change Counter mode
4. Press NEXT will allow you to toggle through each blend ratio change counter and pressing
NEXT button again will enter into the View Volume Metering Unit Change Counters mode.
5. The sale display will show n, where n equals the Unit Change Event Number.
6. The volume display contains the metering unit that it was changed to with the following descrip-
tion:
LitErs Liters volume unit
US GAL U.S. Gallons volume unit
IP GAL Imperial Gallons volume unit
7. Press CLEAR and then ENTER three times to go out of the Weights and Measures mode.

36
Part No. 920365 Rev B March 2003

37
March 2003 Part No. 920365 Rev B
4 OPERATION
4.1 Safety Items You Should Know
• Know how to turn OFF power to the dispenser and submersible pumps in an emergency.
• Inspect regularly, all external fuel carrying components such as, hoses, nozzles, breakaways,
etc., for damage or leaks.
• Inspect regularly, the dispensers housing parts for damage or leaks.
• Have all leaks or defects repaired immediately.
• Test the Emergency (shear) valve, by opening and closing several times, at least once per year.
• Use of automatic safety nozzles prevents overfilling fuel tanks and avoids spilling fuel.
• Avoid tipping the nozzle downward spilling excess fuel.
• Sufficient lighting must be provided to allow safe use of the dispensers.
• A clearly visible and identifiable Station Emergency Stop Switch must be provided at the station
to shut OFF power to all station dispensers and submersible pumps in case of an emergency.
• Portable tanks (containers) of 12 gallons (45 liters) or less shall not be filled while they are in or
on a motor vehicle. See Warning information about this subject on the following pages.
• Hose retractor mechanisms are spring loaded and can pose a possible injury.
• Stow hoses to prevent tripping.
• Care should be taken to prevent fuel spillage. If spillage occurs, clean-up immediately.
• Avoid moving parts such as the V-belt on Suction pump models.
• Know the Hazardous Zone area around the dispenser as shown in Figure 4-1 and Figure 4-2.
4.1.1 Portable Tanks and Containers
Portable containers of 12 gallons (45 liters) or less shall not be filled while they are in or on a motor
vehicle. Filling portable containers, especially when they are sitting on a non-conductive surface
such as a floor mat or a plastic bedliner in the back of a pick-up truck, can present a possible safety
hazard and should be avoided as so stated in the following WARNING:
WARNING
FIRE HAZARD!
The flow of gasoline through the dispenser nozzle can produce static electricity, which can
cause a fire if gasoline is pumped into an ungrounded gasoline container. To avoid static
buildup and the possible resulting serious injury:
• Place approved container on the ground. Do not fill the container in the vehicle or truck bed.
• Keep the nozzle in contact with the can or container while filling. Do not use an automatic
pump handle (latch-open) device.
4.1.2 Health Note
Be advised that petroleum fuel and fuel vapors can damage your health.

38
Part No. 920365 Rev B March 2003
Figure 4-1 U.S. Hazardous Zone Diagram.Front and Top views showing horizontal and vertical distances.

39
March 2003 Part No. 920365 Rev B
Figure 4-2 International Hazardous Zone Diagram.Front and Top views showing horizontal and vertical
distances which are most common but may vary depending on country or jurisdiction.

40
Part No. 920365 Rev B March 2003
4.1.3 European Community CONFORMITY Identification
4.2 Introduction to Operation
Unit prices must be set and the dispenser must be authorized for the dispenser to operate. If the dis-
penser is connected to a control system, each dispenser must have a unique fueling point number set
for communication with the system as discussed in Section 3.
If the dispenser is connected to a 2400 MCS, Wayne Plus or Nucleus POS system and you want to
operate the dispenser in the stand-alone mode, independently from the control system, perform the
following steps:
1. In the Data Distribution Box, set the Auto/Bypass switch for the dispenser to the Bypass posi-
tion. See Figure 4-3
2. Move the Authorize switch on the dispenser to the full service position (if it is not already in that
position).
3. Turn the dispenser control power (circuit breaker) off, then on. See Figure 4-4.
Figure 4-3 Location of Switches in the Data Distribution Box. The Auto/Bypass switches
connect or disconnect a dispenser from the control system.

41
March 2003 Part No. 920365 Rev B
NOTE: NFPA 30A requires the dispenser to be “manually activated.” This requires a separate intentional
operation (Push to Start, Cash/Credit selection, or grade selection) after the nozzle is removed from
its hang up position.
4.3 Operation of Non-Blenders - Single Unit Price Only
Dispensers with ‘D1’ or ‘D4’ in the main body of the model number (example 3/V390D1/) display one
unit price per grade. The ‘D1’ and ‘D4’ models are identical, except that the ‘D4’ model has a Vista Card
(CAT) terminal installed; see Appendix A.
To operate a ‘D1’ or ‘D4’ dispenser:
1. Authorize the dispenser, either using the Authorize switch on the dispenser, or via the control system.
2. Remove the nozzle for the desired product from the nozzle boot and lift the start lever. The nozzle
boot switch will turn on. The unit price displays of the product(s) not selected will show dashes.
3. The dispenser will reset and prepare for delivery. The sale display will show all eights, then blanks,
then the money and volume display will reset to zero. The unit price of the product that was selected
will flash until product flow begins; the unit prices of products not selected will be blank or show
dashes. The correct submersible or suction pump will start at the beginning of the reset cycle and the
solenoid valves will open approximately three seconds later. Product selection can be changed any
time before product flow is sensed by the computer.
4. Dispense product. Lowering the start lever or pressing the optional Stop switch will stop product
flow. The nozzle boot switch must be cycled and the dispenser must then be re-authorized and reset
before that side of the dispenser can continue operation.
NOTE: Single-hose multi-grade models require a grade to be selected from the push to
start bar before dispensing can commence. The sale will be complete as soon as
the nozzle is returned to the boot.
Figure 4-4 Typical Electrical Panel and Circuit Breakers. The circuit breaker controls power to the
dispenser junction box.

42
Part No. 920365 Rev B March 2003
4.4 Operation of 3/V595 Models
3/V595 model (except 3/V595/U) dispensers are wide cabinet, variable grade blenders. Each side of the dis-
penser has two hoses, a single product hose on the right and a blending hose on the left, dispensing three to
four grades. To operate this dispenser:
1. Authorize the dispenser via the Authorize switch on the dispenser or via the control system.
2. Remove the nozzle from the nozzle boot for either the blended hose or the single product hose. The noz-
zle boot switch will turn on. The unit price displays of the product(s) not selected will show dashes. If
the blending hose is selected, the lighted grade selection buttons for the blending products will blink
until a grade selection button is pressed; if the single product hose is selected, the lighted grade selection
button for the single product will blink until it is pressed.
3. Push a grade selection button for the desired product to select one of the products from the blending
hose, or the one product from the single product hose. The dispenser will reset and prepare for delivery.
The sale display will show all eights, then blanks, then the money and volume portion of the display will
reset to zero. The unit prices not selected will be blank or show dashes. The grade selection button that
was pressed will be steadily lit; the others will be dark. The correct submersible pump(s) will start at the
beginning of the reset cycle and the solenoid valve(s) will open approximately three seconds later. Prod-
uct selection can be changed any time before product flow is sensed by the computer.
4. Dispense product. (Pressing the optional Stop button will stop product flow only. The nozzle boot switch
must be cycled and the dispenser must then be reset before that side of the dispenser can continue oper-
ation.)
5. Return the nozzle to the nozzle boot. The nozzle boot switch will turn off; the sale will be complete and
ready to pay.
4.5 Operation of 3/V580, 3/V590/U, 3/V585 and 3/V595/U Models
3/V580 and 3/V590/U model dispensers are fixed ratio blenders. They have one hose per side which dis-
penses three grades (HI, LO, and one BLended grade).
3/V585 and 3/V595/U model dispensers are variable grade blenders. They have one hose per side which dis-
pense four or five grades (HI, LO, and two or three BLended grades).
Operation for these dispensers is very similar:
1. Authorize the dispenser via the Authorize switch on the dispenser or via the control system.
2. Remove the blending hose nozzle from the nozzle boot. The nozzle boot switch will turn on. The lighted
grade selection buttons (or Cash and Credit buttons on 580 and 590/U with dual pricing) will blink until
a grade selection button is pressed.
3. Push a grade selection button (or, for cash/credit pricing models, the Cash or Credit selection button and
then push a grade selection button) for the desired product. The dispenser will reset and prepare for
delivery. The sale display will show all eights, then blanks, then the money and volume portion of the
display will reset to zero. The unit prices not selected will be blank or show dashes. The switch that was
pressed will be steadily lit; the others will be dark. The correct submersible pump(s) will start at the
beginning of the reset cycle and the solenoid valve(s) will open approximately three seconds later. Prod-
uct selection can be changed any time before product flow is sensed by the computer.
4. Dispense product. Pressing the optional Stop button will stop product flow only. The nozzle boot switch
must be cycled and the dispenser must then be reset before that side of the dispenser can continue oper-
ation.
5. Return the nozzle to the nozzle boot. The nozzle boot switch will turn off; the sale will be complete and
ready to pay.

43
March 2003 Part No. 920365 Rev B
4.6 Operation of 3/V590 and 3/V591 Models
3/V590 models (except 3/V590/U) are wide cabinet, fixed ratio blenders. They have three hoses per side and dis-
pense three grades (one HI feedstock grade outlet, one LO feedstock grade outlet and one blended grade outlet).
3/V591 models have an additional (fourth) single grade hose outlet. To operate these dispensers:
1. Authorize the dispenser via the Authorize switch on the dispenser or via the control system.
2. Remove the nozzle for the desired product from the nozzle boot and lift the start lever on the nozzle boot. The
nozzle boot switch will turn on. The unit price displays of the products not selected will show dashes.
3. The dispenser will reset and prepare for delivery. The sale display will show all eights, then blanks, then the
money and volume portion of the display will reset to zero. The unit prices not selected will be blank or show
dashes. The correct submersible pump(s) will start at the beginning of the reset cycle and the solenoid valve(s)
will open approximately three seconds later. Product selection can be changed any time before product flow is
sensed by the computer.
4. Dispense product. Lowering the start lever or pressing the optional Stop button will stop product flow only.
The nozzle boot switch must be cycled and the dispenser must then be reset before that side of the dispenser
can continue operation.
4.7 Restarting After Power Failure or Shutdown
After loss of power, the display accurately displays the amount of the sale, in money and volume, for approxi-
mately 15 minutes. When power is restored, all sales information returns to the displays. Any sales in progress will
be ended; old sales should be paid and the dispenser reauthorized if more product is to be dispensed.
If the dispenser does not operate properly when power is restored (does not deliver product, or does not reset),
record both the money and volume shown on the display (so sales can be paid for) and do the following:
1. Ensure all nozzles on the side are in their nozzle boots.
2. Authorize the dispenser.
3. Remove the nozzle from the nozzle boot. The dispenser should operate normally. If the dispenser does not
resume normal operation, try cycling power as described in the next section.
4.8 Cycling Power to clear faults
If a fault in the dispenser is detected by the computer, an error message will be displayed in the sale display as
described in Section 4.9. Record the displayed error message. It may be possible to restart the dispenser by the
following sequence:
1. Ensure all nozzles are properly seated in the nozzle boot.
2. Turn the control power circuit breaker off for approximately five seconds; the dispenser annunciator will
sound. Turn the control power circuit breaker on; the dispenser annunciator will again sound.
3. Authorize the dispenser.
4. Remove the nozzle from the nozzle boot. The dispenser should operate normally.
If it is not possible to restart the dispenser using this procedure, or if an error message continues to be displayed,
consult appropriate service personnel. Be certain to give the service personnel the amount at which the dispenser
stopped and the exact error message.

44
Part No. 920365 Rev B March 2003
4.9 Error Codes
Computer error codes are displayed on the side of the dispenser where the error occurred when any subsequent
nozzle on signal is received on that side. The last sales data is retained and displayed with nozzle off. Product
flow stops on that side only. That side will not dispense until reset by cycling power or the fault condition is cor-
rected. Computer error codes are displayed sub-functions S21.XX for Side A and S22.XX for Side 2, where XX
is between 01 and 50 and represents the error/events records maintained by the computer program - with 01
being the most recent. The computer can store up to 50 errors per side, continuing to store errors beyond the 50th
by cycling the error buffer with new errors inserted at the top of the buffer. When this happens, an error is
deleted at the bottom of the buffer for every new error that is inserted in the top of the buffer.
3/Vista errors are displayed in an alternating 2-page format. Information in the error pages is given below.
Page 1 Error Information Page 2 Error Information
HH.MM MM.DD.YY
CC.DD.NN C
Where: Where:
HH = hour MM = month
MM = minute DD = day
CC = error code YY = year
DD = Device number C = filling count
NN = logical nozzle number
The complete description of the error codes is given in the 3/Vista Service manual, part number 920525.
Computer errors are read by entering the Maintenance Mode and accessing the correct statistical function and its
sub-functions. Perform the following steps using the remote control. Bold type denote remote control function;
italicized type represents dispenser response.
Accessing the error code Sub-function for Side A
1. Press ENTER
PASS 1 (enter password)
2. Press ENTER
PASS 2 (enter password)
3. Press ENTER. The unit price display will show F
4. Press either UP or DOWN to enter the statistics viewing mode. The unit price display will show S— indicat-
ing that a number needs to be selected.
5. Press 21 to access S21 (error data for Side A)
6. Press ENTER. The unit price display will show 21.01, the first and most recent error data for Side A. The
data will be displayed in the 2-page format described earlier, in an alternating sequence, at a 1 second per
page rate.
7. Pressing NEXT accesses 21.02 and the display shows information for the second error logged. By pressing
NEXT, the error buffer can be viewed completely.
8. To exit, press CLEAR, then UP or DOWN. The unit price display will show S—.
9. Press ENTER three times to exit to the normal display.

45
March 2003 Part No. 920365 Rev B
4.10 Resetting After All Stop
This section only applies to models connected to a 2400 MCS or a Wayne Plus. Pressing the All Stop key on the
2400 MCS or Wayne Plus sends a signal to the dispenser computer to interrupt product flow. To resume product
flow:
•2400 MCS - All of the unpaid/stopped indicators will be illuminated on the 2400 MCS console. Press Clear
until the console display is totally blank. Press Pump Start. At this point all unpaid/stopped indicators will go
out and fuel flow may resume.
•Wayne Plus - All fueling point numbers will be shown in reverse index (light fueling point numbers on a dark
background) on the Wayne Plus. Press 0, Pump #, and Pump Start. At this point all operational fueling points
will be shown in normal format (dark fueling point numbers on a light background) and fuel flow may resume.
4.11 Vista Card Processing Terminals
A Vista series dispenser may be equipped with a Vista Card terminal (CAT) for credit/debit card transactions at the
dispenser. The CAT is one component of a Wayne Card Processing System. The CAT will not work without the rest
of the components in a complete system. However, a CAT self-test procedure is provided in Appendix A; the self-
test can be performed either with or without the rest of the system.
4.12 Stand-alone Operation For 3/Vista Series Dispensers
Note: All nozzles must be hung up before performing the following procedure.
A 3/Vista series dispenser may be placed in stand-alone operation - not operated by a control system. To set the dispenser in
stand-alone, the correct function and its corresponding sub-function must be accessed. Next the filling mode is changed to its
new setting and the data is saved. To access the desired sub-function, the following steps must be performed using the remote
control. Bold type denote remote control function and italicized type represents dispenser response.
Accessing the filling mode Sub-function for Side A
1. Press ENTER
PASS 1 (enter password)
2. Press ENTER
PASS 2 (enter password)
3. Press ENTER. The unit price display will show F— , indicating that it needs a function number to proceed)
4. Press 01 to access F01
5. Press ENTER. The unit price display will show F01, indicating that the function has been accessed)
6. Press ENTER to access the sub-functions of F01. The unit price display will show 1.01 and the volume display will show a
1 indicating that the dispenser is in serial filling or that the dispenser is being controlled by the site controller via serial link.
7. Press UP to increment the value of function 1.02 by unity, followed by ENTER,or press # and type 2 followed by ENTER
(note here that 2 means that the filling mode is Stand-alone Mode, dispenser not supervised by site controller)
Saving the new setting
1. Press ENTER. The price display will show “– – – – – –“, the volume display will be blank and the unit price display will
show the last sub-function accessed.
2. Press 00 (to access F00)
3. Press ENTER. The unit price should now display F00, the price display will show “– – – – – –“ and the volume display will
be blank.
4. Press ENTER and the volume display will show a 1.
5. Press UP twice to change the value in the volume display from 1 to 3

46
Part No. 920365 Rev B March 2003
6. Press ENTER. The volume display should show a 3.
7. Press ENTER
8. CHANGE STORED should appear on the display momentarily. The display should return to normal in a
few seconds.
4.13 How To Get Service On Your Dispenser
Trouble with the operation of the dispenser should be referred to your local Wayne authorized ser-
vice personnel or call the Wayne Help Desk at 1-800-289-2963.
NOTE: Any modification, repair, or service to the dispenser not in accordance with the original design
may invalidate compliance with the equipment certifications such as CE Marking, UL, etc.
Consult manufacturer as necessary.