Wireless Seismic 00104 Wireless Seismic Sensor User Manual DeploymentGuide

Wireless Seismic, Inc. Wireless Seismic Sensor DeploymentGuide

Contents

Users Manual Rev 1 Part 1 of 2

DraftRT System 2Deployment GuideDecember 12, 2013Part Number: 90-0069R01.b
DraftTo order additional copies of this document, send an email to your sales representative requesting the following:Part Number: 90-0069-PDFPart Number: 90-0069-PaperReal Time MattersCorporate Headquarters: 13100 Southwest Freeway, Suite 150  Sugar Land, TX 77478 USA  832-532-5080Regional Office: 1172 West Century Drive, Suite 200  Louisville, CO 80027 USA  720-242-9916info@wirelessseismic.com  www.wirelessseismic.com© 2010-2013 Wireless Seismic, Inc. All rights reserved. All other brands, company names, product names, trademarks or service marks referenced in this material are the property of their respective owners, who may or may not be affiliated with, connected to, or sponsored by Wireless Seismic, Inc.Wireless Seismic, Inc.'s trademarks, registered trademarks or trade dress may not be used in connection with any product or service that is not the property of Wireless Seismic, Inc., in any manner that is likely to cause confusion among customers, or in any manner that disparages or discredits Wireless Seismic, Inc. The products and services described in this material may not be available in all regions.All information supplied in this document regarding weights, sizes, performance, functionality and other technical information of any kind is approximate and shall be taken as generally representing our products. We may modify our products, discontinue products or add new products at any time and without providing an update to this document.NOTHING CONTAINED IN THIS DOCUMENT SHALL BE CONSIDERED A REPRESENTATION OR WARRANTY MADE BY WIRELESS SEISMIC, INC. (“WIRELESS SEISMIC”) CONCERNING ANY PRODUCT DESCRIBED HEREIN, OR OTHERWISE. EXCEPT FOR THE WARRANTIES THAT MAY BE PROVIDED IN A SEPARATE AGREEMENT BETWEEN YOU AND WIRELESS SEISMIC, WIRELESS SEISMIC MAKES NO REPRESENTATION OR WARRANTY OF ANY KIND AND NO WARRANTY, CONDITION OR REPRESENTATION, WHETHER EXPRESS, IMPLIED, ORAL OR STATUTORY, IS PROVIDED TO YOU OR ANY THIRD PARTY. WITHOUT LIMITING THE FOREGOING, WIRELESS SEISMIC EXPRESS EXCLUDES AND DISCLAIMS ANY WARRANTY, CONDITION OR REPRESENTATION: (1) OF MERCHANTABILITY, FITNESS FOR A PARTICULAR PURPOSE, TITLE, SATISFACTORY QUALITY, OR ARISING FROM A COURSE OF DEALING, USAGE, OR TRADE PRACTICE; (2) THAT ANY PRODUCTS (INCLUDING SOFTWARE) WILL BE FREE FROM INFRINGEMENT OR VIOLATION OF ANY RIGHTS, INCLUDING INTELLECTUAL PROPERTY RIGHTS, OF THIRD PARTIES; OR (3) THAT THE OPERATION OF ANY PRODUCT (INCLUDING SOFTWARE) WILL BE UNINTERRUPTED OR ERROR FREE. THIS DISCLAIMER AND EXCLUSION SHALL APPLY EVEN IF THE EXPRESS WARRANTIES HEREIN FAIL OF THEIR ESSENTIAL PURPOSE.
DraftRT System 2 v2.3.0 3  Deployment Guide R01.b© 2010-2013 Wireless Seismic, Inc. All rights reserved.Table of Contents1.1. Overview. . . . . . . . . . . . . . . . . . . . . . . . . . . . . . . . . . . . . . . . . . . . . . . . . . . . . .  101.1 About this Guide  . . . . . . . . . . . . . . . . . . . . . . . . . . . . . . . . . . . . . . . . . . .  101.2 Who Should Use this Guide . . . . . . . . . . . . . . . . . . . . . . . . . . . . . . . . . . . .  101.3 Related Documents  . . . . . . . . . . . . . . . . . . . . . . . . . . . . . . . . . . . . . . . . .  101.4 Getting Help . . . . . . . . . . . . . . . . . . . . . . . . . . . . . . . . . . . . . . . . . . . . . .  102.2. Layout. . . . . . . . . . . . . . . . . . . . . . . . . . . . . . . . . . . . . . . . . . . . . . . . . . . . . . . . 112.1 Prerequisites . . . . . . . . . . . . . . . . . . . . . . . . . . . . . . . . . . . . . . . . . . . . . .  112.2 Getting Ready . . . . . . . . . . . . . . . . . . . . . . . . . . . . . . . . . . . . . . . . . . . . .  112.3 Preparing the Equipment. . . . . . . . . . . . . . . . . . . . . . . . . . . . . . . . . . . . . .  122.4 Laying Out the Equipment. . . . . . . . . . . . . . . . . . . . . . . . . . . . . . . . . . . . .  122.4.1 Prerequisites  . . . . . . . . . . . . . . . . . . . . . . . . . . . . . . . . . . . . . . . . . .  142.4.2 Assembling the Ground Equipment . . . . . . . . . . . . . . . . . . . . . . . . . . .  162.4.3 Placing the WRU in the Field. . . . . . . . . . . . . . . . . . . . . . . . . . . . . . . .  192.4.4 Placing the LIU in the Field. . . . . . . . . . . . . . . . . . . . . . . . . . . . . . . . .  223.3. Backhaul . . . . . . . . . . . . . . . . . . . . . . . . . . . . . . . . . . . . . . . . . . . . . . . . . . . . . .  233.1 Overview  . . . . . . . . . . . . . . . . . . . . . . . . . . . . . . . . . . . . . . . . . . . . . . . .  233.2 Backhaul Components  . . . . . . . . . . . . . . . . . . . . . . . . . . . . . . . . . . . . . . .  283.2.1 LIU . . . . . . . . . . . . . . . . . . . . . . . . . . . . . . . . . . . . . . . . . . . . . . . . .  353.2.2 LIU Battery or Power Supply  . . . . . . . . . . . . . . . . . . . . . . . . . . . . . . .  363.2.3 LIU and WRU Antennas . . . . . . . . . . . . . . . . . . . . . . . . . . . . . . . . . . .  363.2.4 Line Radios  . . . . . . . . . . . . . . . . . . . . . . . . . . . . . . . . . . . . . . . . . . .  363.2.5 Recorder Radio. . . . . . . . . . . . . . . . . . . . . . . . . . . . . . . . . . . . . . . . .  393.2.6 Radio Antennas  . . . . . . . . . . . . . . . . . . . . . . . . . . . . . . . . . . . . . . . .  413.2.7 Surge Protector Box . . . . . . . . . . . . . . . . . . . . . . . . . . . . . . . . . . . . .  413.2.8 Cable Assemblies . . . . . . . . . . . . . . . . . . . . . . . . . . . . . . . . . . . . . . .  423.2.9 Mast and Base . . . . . . . . . . . . . . . . . . . . . . . . . . . . . . . . . . . . . . . . .  463.2.9.1 Telescoping Mast. . . . . . . . . . . . . . . . . . . . . . . . . . . . . . . . . . . .  463.2.9.2 Base  . . . . . . . . . . . . . . . . . . . . . . . . . . . . . . . . . . . . . . . . . . . .  463.3 Setting up the Backhaul . . . . . . . . . . . . . . . . . . . . . . . . . . . . . . . . . . . . . .  474.4. Point-to-Point Backhaul  . . . . . . . . . . . . . . . . . . . . . . . . . . . . . . . . . . . . . . . . . .  624.1 Overview  . . . . . . . . . . . . . . . . . . . . . . . . . . . . . . . . . . . . . . . . . . . . . . . .  624.2 Preparation . . . . . . . . . . . . . . . . . . . . . . . . . . . . . . . . . . . . . . . . . . . . . . .  674.3 Create Plan and Map  . . . . . . . . . . . . . . . . . . . . . . . . . . . . . . . . . . . . . . . .  744.4 Install and Troubleshoot . . . . . . . . . . . . . . . . . . . . . . . . . . . . . . . . . . . . . .  754.5 Final Communication Test . . . . . . . . . . . . . . . . . . . . . . . . . . . . . . . . . . . . .  784.6 Rolling the Backhaul. . . . . . . . . . . . . . . . . . . . . . . . . . . . . . . . . . . . . . . . .  844.7 Replacing a Radio. . . . . . . . . . . . . . . . . . . . . . . . . . . . . . . . . . . . . . . . . . .  884.8 Upload New Firmware. . . . . . . . . . . . . . . . . . . . . . . . . . . . . . . . . . . . . . . .  884.9 Unzipping the Configuration Files . . . . . . . . . . . . . . . . . . . . . . . . . . . . . . . .  894.10 Connecting to the Recording Truck. . . . . . . . . . . . . . . . . . . . . . . . . . . . . .  905.5. Point-to-Multipoint Backhaul  . . . . . . . . . . . . . . . . . . . . . . . . . . . . . . . . . . . . . .  96
Draft4 RT System 2 v2.3.0 Deployment Guide R01.b© 2010-2013 Wireless Seismic, Inc. All rights reserved.Table of Contents5.1 Overview . . . . . . . . . . . . . . . . . . . . . . . . . . . . . . . . . . . . . . . . . . . . . . . . .965.2 Preparation. . . . . . . . . . . . . . . . . . . . . . . . . . . . . . . . . . . . . . . . . . . . . . .1025.3 Create Plan and Map . . . . . . . . . . . . . . . . . . . . . . . . . . . . . . . . . . . . . . . .1095.4 Install and Troubleshoot. . . . . . . . . . . . . . . . . . . . . . . . . . . . . . . . . . . . . .1135.4.1 Using one Recorder Radio . . . . . . . . . . . . . . . . . . . . . . . . . . . . . . . . .1155.4.2 Using a Redundant Recorder Radio. . . . . . . . . . . . . . . . . . . . . . . . . . .1165.4.3 Using a Custom Configuration . . . . . . . . . . . . . . . . . . . . . . . . . . . . . .1175.5 Final Communication Test. . . . . . . . . . . . . . . . . . . . . . . . . . . . . . . . . . . . .1175.6 Replacing a Radio  . . . . . . . . . . . . . . . . . . . . . . . . . . . . . . . . . . . . . . . . . .1255.7 Upload New Firmware  . . . . . . . . . . . . . . . . . . . . . . . . . . . . . . . . . . . . . . .1265.8 Unzipping the Configuration Files. . . . . . . . . . . . . . . . . . . . . . . . . . . . . . . .1265.9 Connecting to the Recording Truck  . . . . . . . . . . . . . . . . . . . . . . . . . . . . . .1276.6. Demobilization . . . . . . . . . . . . . . . . . . . . . . . . . . . . . . . . . . . . . . . . . . . . . . . . .1336.1 Overview . . . . . . . . . . . . . . . . . . . . . . . . . . . . . . . . . . . . . . . . . . . . . . . .1336.2 Removing the WRU from the Field . . . . . . . . . . . . . . . . . . . . . . . . . . . . . . .1336.3 Disassemble the WRU  . . . . . . . . . . . . . . . . . . . . . . . . . . . . . . . . . . . . . . .1347.7. Batteries. . . . . . . . . . . . . . . . . . . . . . . . . . . . . . . . . . . . . . . . . . . . . . . . . . . . . .1367.1 Lithium Ion Batteries . . . . . . . . . . . . . . . . . . . . . . . . . . . . . . . . . . . . . . . .1367.1.1 Specifications. . . . . . . . . . . . . . . . . . . . . . . . . . . . . . . . . . . . . . . . . .1367.1.2 Handling and Safety Guidelines . . . . . . . . . . . . . . . . . . . . . . . . . . . . .1377.1.3 Transportation . . . . . . . . . . . . . . . . . . . . . . . . . . . . . . . . . . . . . . . . .1387.1.4 Storage. . . . . . . . . . . . . . . . . . . . . . . . . . . . . . . . . . . . . . . . . . . . . .1397.2 Charging Lithium Ion Batteries . . . . . . . . . . . . . . . . . . . . . . . . . . . . . . . . .1407.2.1 Charging Precautions . . . . . . . . . . . . . . . . . . . . . . . . . . . . . . . . . . . .1407.2.2 Battery Charger . . . . . . . . . . . . . . . . . . . . . . . . . . . . . . . . . . . . . . . .140A.A. Legal Information  . . . . . . . . . . . . . . . . . . . . . . . . . . . . . . . . . . . . . . . . . . . . . .143A.1 FCC Rules and Regulations Compliance  . . . . . . . . . . . . . . . . . . . . . . . . . . .143A.2 Industry Canada Compliance  . . . . . . . . . . . . . . . . . . . . . . . . . . . . . . . . . .144A.3 CE Compliance  . . . . . . . . . . . . . . . . . . . . . . . . . . . . . . . . . . . . . . . . . . . .144B.B. WRU and LIU Specifications . . . . . . . . . . . . . . . . . . . . . . . . . . . . . . . . . . . . . . .145B.1 WRU Specifications . . . . . . . . . . . . . . . . . . . . . . . . . . . . . . . . . . . . . . . . .145B.2 LIU Specifications . . . . . . . . . . . . . . . . . . . . . . . . . . . . . . . . . . . . . . . . . .146C.C. Radio Specifications . . . . . . . . . . . . . . . . . . . . . . . . . . . . . . . . . . . . . . . . . . . . .147C.1 Antenna Specifications. . . . . . . . . . . . . . . . . . . . . . . . . . . . . . . . . . . . . . .147C.1.1 Bullet Line Station Antenna . . . . . . . . . . . . . . . . . . . . . . . . . . . . . . . .147C.1.2 Rocket Recorder Antenna . . . . . . . . . . . . . . . . . . . . . . . . . . . . . . . . .150C.1.3 NanoStation Recorder/Line Station Antenna  . . . . . . . . . . . . . . . . . . . .153C.2 Radio Specifications. . . . . . . . . . . . . . . . . . . . . . . . . . . . . . . . . . . . . . . . .154C.2.1 Bullet Line Station Radios . . . . . . . . . . . . . . . . . . . . . . . . . . . . . . . . .155C.2.2 Rocket Recorder Radios  . . . . . . . . . . . . . . . . . . . . . . . . . . . . . . . . . .157C.2.3 NanoStation Recorder/Line Station Radios. . . . . . . . . . . . . . . . . . . . . .158D.D. LED Indicators . . . . . . . . . . . . . . . . . . . . . . . . . . . . . . . . . . . . . . . . . . . . . . . . .161
DraftR01.b RT System 2 v2.3.0 Deployment Guide 5© 2010-2013 Wireless Seismic, Inc. All rights reserved.Table of ContentsD.1 WRU Undeployed. . . . . . . . . . . . . . . . . . . . . . . . . . . . . . . . . . . . . . . . . .  161D.2 WRU Deploying . . . . . . . . . . . . . . . . . . . . . . . . . . . . . . . . . . . . . . . . . . .  163D.3 WRU Deployed  . . . . . . . . . . . . . . . . . . . . . . . . . . . . . . . . . . . . . . . . . . .  170D.4 LIU Power-On . . . . . . . . . . . . . . . . . . . . . . . . . . . . . . . . . . . . . . . . . . . .  173D.5 LIU Normal Operation  . . . . . . . . . . . . . . . . . . . . . . . . . . . . . . . . . . . . . .  174D.6 Firmware Upgrade . . . . . . . . . . . . . . . . . . . . . . . . . . . . . . . . . . . . . . . . .  178E.E. Weighted Base  . . . . . . . . . . . . . . . . . . . . . . . . . . . . . . . . . . . . . . . . . . . . . . . .  180E.1 Specifications  . . . . . . . . . . . . . . . . . . . . . . . . . . . . . . . . . . . . . . . . . . . .  180E.2 Hardware Supplied. . . . . . . . . . . . . . . . . . . . . . . . . . . . . . . . . . . . . . . . .  181E.3 Assembly Instructions. . . . . . . . . . . . . . . . . . . . . . . . . . . . . . . . . . . . . . .  181F.F. Using a Compass . . . . . . . . . . . . . . . . . . . . . . . . . . . . . . . . . . . . . . . . . . . . . . .  182G.G. Rope Knot. . . . . . . . . . . . . . . . . . . . . . . . . . . . . . . . . . . . . . . . . . . . . . . . . . . .  186H.H. Country Codes  . . . . . . . . . . . . . . . . . . . . . . . . . . . . . . . . . . . . . . . . . . . . . . . .  187I.I. Français . . . . . . . . . . . . . . . . . . . . . . . . . . . . . . . . . . . . . . . . . . . . . . . . . . . . . .  192I.1 Batteries . . . . . . . . . . . . . . . . . . . . . . . . . . . . . . . . . . . . . . . . . . . . . . . .  192I.1.1 Batteries au lithium-ion . . . . . . . . . . . . . . . . . . . . . . . . . . . . . . . . . .  192I.1.1.1 Spécifications  . . . . . . . . . . . . . . . . . . . . . . . . . . . . . . . . . . . . .  192I.1.1.2 Directives en matière de manipulation et de sécurité . . . . . . . . . .  193I.1.1.3 Transport . . . . . . . . . . . . . . . . . . . . . . . . . . . . . . . . . . . . . . . .  194I.1.1.4 Entreposage  . . . . . . . . . . . . . . . . . . . . . . . . . . . . . . . . . . . . . .  196I.1.2 Chargement des batteries au lithium-ion . . . . . . . . . . . . . . . . . . . . . .  196I.1.2.1 Précautions de chargement . . . . . . . . . . . . . . . . . . . . . . . . . . . .  196I.1.2.2 Chargeur de batterie  . . . . . . . . . . . . . . . . . . . . . . . . . . . . . . . .  197I.2 l'information juridique . . . . . . . . . . . . . . . . . . . . . . . . . . . . . . . . . . . . . . .  198I.2.1 Conformité avec les règles et règlements de la FCC. . . . . . . . . . . . . . .  198I.2.2 Industrie Canada Conformité  . . . . . . . . . . . . . . . . . . . . . . . . . . . . . .  199I.2.3 Acquiescement de CE. . . . . . . . . . . . . . . . . . . . . . . . . . . . . . . . . . . .  199Index . . . . . . . . . . . . . . . . . . . . . . . . . . . . . . . . . . . . . . . . . . . . . . . . . . . . . . . . . . .  200
Draft6 RT System 2 v2.3.0 Deployment Guide R01.b© 2010-2013 Wireless Seismic, Inc. All rights reserved.List of FiguresList of FiguresFigure 2–1 WRU .......................................................................................................... 12Figure 2–2 WRU with Geophone..................................................................................... 13Figure 2–3 LIU ............................................................................................................ 14Figure 2–4 Assembling WRUs........................................................................................ 15Figure 2–5 Battery Latch .............................................................................................. 17Figure 2–6 Installing the Battery.................................................................................... 17Figure 2–7 Installing the Geophone................................................................................ 18Figure 2–8 Antenna Extender (65-0091)......................................................................... 18Figure 2–9 Antenna with Spring Relief............................................................................ 19Figure 2–10 Power on the Unit........................................................................................ 20Figure 2–11 Place the Unit.............................................................................................. 21Figure 2–12 Geophone Self-Test Failure ........................................................................... 22Figure 3–1 Point-to-Point Single Backhaul Data Direction .................................................. 25Figure 3–2 Point-to-Point Dual Backhaul Data Direction .................................................... 26Figure 3–3 Point-to-Multipoint Backhaul Data Direction..................................................... 27Figure 3–4 Line Station Backhaul Components................................................................. 32Figure 3–5 Recorder Backhaul Components..................................................................... 33Figure 3–6 Recorder/Line NanoStation Backhaul Components............................................ 34Figure 3–7 Line Interface Unit (LIU)............................................................................... 35Figure 3–8 Line Radio and Antennas, Bullet..................................................................... 37Figure 3–9 Line Radio, NanoStation................................................................................ 38Figure 3–10 Bullet Radio Case (70-0138).......................................................................... 38Figure 3–11 NanoStation Radio Case (70-0176) ................................................................ 39Figure 3–12 Recorder Radio............................................................................................ 40Figure 3–13 Surge Protector Connections ......................................................................... 41Figure 3–14 Cable, LIU to Battery (60-0034) .................................................................... 42Figure 3–15 Cable, LIU to NanoStation Radio (60-0036)..................................................... 43Figure 3–16 Cable, LIU-to-PC (60-0039) .......................................................................... 43Figure 3–17 Cable, Ethernet, 3 ft Shielded (65-0104)......................................................... 44Figure 3–18 Cable, Armored Ethernet, 10 ft (60-0053)....................................................... 44Figure 3–19 Cable, RF Extender, 10 ft (65-0103)............................................................... 45Figure 3–20 Media Converter (60-0017)........................................................................... 45Figure 3–21 Cable, Backhaul Jumper (60-0033) ................................................................ 45Figure 3–22 Cable, Fiber Optic, Armored, 250 m (60-0026) ................................................ 46Figure 3–23 Mast (55-0050) ........................................................................................... 46Figure 3–24 Base (55-0050)........................................................................................... 47Figure 4–1 Channel – 80 MHz Wide Frequency Band......................................................... 62Figure 4–2 Line Station Backhaul................................................................................... 63Figure 4–3 Radio-to-Radio Communication...................................................................... 65Figure 4–4 Radio-to-Fiber Communication....................................................................... 66Figure 4–5 Preparation Troubleshooting Flow................................................................... 67Figure 4–6 Invalid Country Code Error Message............................................................... 68Figure 4–7 Ubiquiti NanoStation Private Network Connection............................................. 70Figure 4–8 Ubiquiti Discovery Tool Icon .......................................................................... 70Figure 4–9 Ubiquiti Discovery Window............................................................................ 71Figure 4–10 Ubiquiti airOS Login Window.......................................................................... 72Figure 4–11 Ubiquiti airOS Window, System Tab................................................................ 73Figure 4–12 Ubiquiti, Upload Configuration File.................................................................. 73Figure 4–13 Ubiquiti, Apply Configuration Changes ............................................................ 74Figure 4–14 Create Plan and Map Troubleshooting Flow...................................................... 74Figure 4–15 Maintain Line-of-Sight .................................................................................. 75Figure 4–16 Install and Troubleshoot the Radios Flow......................................................... 76Figure 4–17 Final Communication Test Flow...................................................................... 79Figure 4–18 Ubiquiti airOS Tools...................................................................................... 80
DraftR01.b RT System 2 v2.3.0 Deployment Guide 7© 2010-2013 Wireless Seismic, Inc. All rights reserved.List of FiguresFigure 4–19 Speed Test Window ..................................................................................... 81Figure 4–20 NanoStation Main Tab .................................................................................. 82Figure 4–21 NanoStation Radio Shielding and Surge Suppressor.......................................... 83Figure 4–22 Rolling the Poles Example for 18 Total Poles.................................................... 85Figure 4–23 Rolling Scheme, 18 Total Poles Example ......................................................... 86Figure 4–24 Rolling Scheme, 18 Pole Backhaul, 10 Poles in Use........................................... 87Figure 4–25 Radio Configuration, Updating Firmware ......................................................... 89Figure 4–26 Connecting the Recording Truck with Fiber...................................................... 90Figure 4–27 Connecting the Recording Truck with a Pendant Radio Link................................ 91Figure 4–28 Optimal Angle, Radio Link to Recording Truck.................................................. 92Figure 4–29 Connecting the Pendant Radio Link ................................................................ 93Figure 4–30 Wireless Tab............................................................................................... 95Figure 5–1 Channel, 80 MHz Wide Frequency Band .......................................................... 96Figure 5–2 Line Station Mast (Bullet Radio)..................................................................... 97Figure 5–3 Recording Truck or Line Station Mast (NanoStation Radio) ................................ 98Figure 5–4 Recording Truck Mast with LIU (Rocket Radio)................................................. 99Figure 5–5 Recording Truck Mast without LIU (Rocket Radio) ...........................................100Figure 5–6 Preparation Troubleshooting Flow .................................................................102Figure 5–7 Invalid Country Code Error Message..............................................................103Figure 5–8 Ubiquiti Rocket/Bullet Private Network Connection ..........................................105Figure 5–9 Ubiquiti Discovery Tool Icon.........................................................................106Figure 5–10 Ubiquiti Discovery Window...........................................................................107Figure 5–11 Ubiquiti Login Window.................................................................................107Figure 5–12 Ubiquiti Rocket/Bullet Window, System Tab....................................................108Figure 5–13 Upload Configuration File.............................................................................108Figure 5–14 System Tab, Apply Changes.........................................................................109Figure 5–15 Create Plan and Map Troubleshooting Flow.....................................................109Figure 5–16 Maintain Line-of-Sight .................................................................................110Figure 5–17 Install and Troubleshoot the Radios Flow .......................................................114Figure 5–18 Final Communication Test Flow.....................................................................118Figure 5–19 Tools, Speed Test.......................................................................................119Figure 5–20 Speed Test Window ....................................................................................120Figure 5–21 Bullet Radio Status Tab ...............................................................................122Figure 5–22 NanoStation Main Tab .................................................................................123Figure 5–23 Radio/Antenna Shielding..............................................................................124Figure 5–24 NanoStation Radio Shielding and Surge Suppressor.........................................125Figure 5–25 Radio Configuration, Updating Firmware ........................................................126Figure 5–26 Connecting the Recording Truck with Fiber.....................................................128Figure 5–27 Connecting the Recording Truck with a Pendant Radio Link...............................129Figure 5–28 Connecting the Pendant Radio Link ...............................................................130Figure 5–29 Wireless Tab..............................................................................................132Figure 6–1 Power Off the Unit ......................................................................................133Figure 6–2 Undeployed Unit.........................................................................................134Figure 6–3 Removing the Battery .................................................................................135Figure 7–1 Example Battery Shipping Label....................................................................138Figure 7–2 Battery Charger..........................................................................................141Figure 7–3 Serial Number Label and LED Indicator..........................................................141Figure A–1 CE Mark ....................................................................................................144Figure C–1 19 dBi Antenna (65-0177) ...........................................................................147Figure C–2 6 dBi Antenna (65-0179).............................................................................148Figure C–3 13 dBi Antenna (65-0178) ...........................................................................151Figure D–1 WRU Down-Tilt Action .................................................................................161Figure D–2 WRU Up-Tilt Action .....................................................................................161Figure E–1 Weighted Mast ...........................................................................................180Figure E–2 Tripod Assembly, Front View ........................................................................181Figure F–1 Sighting Compass (70-0067)........................................................................182Figure F–2 Declination Indication on Map.......................................................................183Figure F–3 Compass and Map ......................................................................................184Figure F–4 Compass Adjusted for Declination.................................................................185
Draft8 RT System 2 v2.3.0 Deployment Guide R01.b© 2010-2013 Wireless Seismic, Inc. All rights reserved.List of FiguresFigure F–5 Compass Adjusted for Declination ................................................................ 185Figure G–1 Tying the Taut-line Hitch Knot ..................................................................... 186
DraftR01.b RT System 2 v2.3.0 Deployment Guide 9© 2010-2013 Wireless Seismic, Inc. All rights reserved.List of TablesList of TablesTable 3–1 Backhaul Communication Concepts................................................................ 23Table 3–2 Backhaul Components, LIU, Mast, and Fiber.................................................... 28Table 3–3 Backhaul Components, Radios....................................................................... 29Table 3–4 Antenna Specifications, WRU/LIU................................................................... 36Table 3–5 Antenna Specifications, Radios ...................................................................... 41Table 3–6 Cable Pinout, LIU to Battery (60-0034)........................................................... 42Table 3–7 Cable Pinout, to NanoStation Radio(60-0036).................................................. 43Table 3–8 Cable Pinout, LIU-to-PC (60-0039)................................................................. 44Table 3–9 Cable Pinout, Backhaul Jumper (60-0033)....................................................... 45Table 3–10 How to Set Up the Backhaul.......................................................................... 47Table 4–1 Label Nomenclature ..................................................................................... 64Table 4–2 Ethernet Cable Connections Comparison......................................................... 78Table 4–3 Pendant Radio Link Elements......................................................................... 94Table 5–1 Supported Backhaul Radios..........................................................................103Table 5–2 Example File Names....................................................................................104Table 5–3 Creating a Google Earth Elevation Profile .......................................................111Table 5–4 Ethernet Cable Connections Comparison........................................................116Table 5–5 Pendant Radio Link Elements........................................................................131Table 7–1 Lithium Ion Battery Specifications.................................................................136Table A–1 Antenna Specifications ................................................................................143Table B–1 WRU Specifications .....................................................................................145Table B–2 LIU Specifications.......................................................................................146Table C–1 Antenna Specifications, 6 dBi (65-0179)........................................................148Table C–2 Antenna Specifications, 13 dBi (65-0177) ......................................................149Table C–3 Antenna Wind Loading, 13 dBi (65-0177).......................................................150Table C–4 Antenna Specifications, 13 dBi (65-0178) ......................................................151Table C–5 NanoStation Integrated Antenna Specifications...............................................153Table C–6 Bullet Line Station Radio Specifications (56-0019 US, 56-0024 Intl) ..................155Table C–7 Bullet Line Station Radio Power Specifications (56-0019 US, 56-0024 Intl).........156Table C–8 Rocket Recorder Radio Specifications (15-0052 US, 15-0054 Intl).....................157Table C–9 Rocket Recorder Radio Power Specifications (15-0052 US, 15-0054 Intl)............158Table C–10 NanoStation Radio Specifications (56-0035 US, 56-0032 Intl)...........................158Table C–11 NanoStation Radio Power Specifications (56-0035 US, 56-0032 Intl) .................159Table D–1 WRU LED Indications, Undeployed ................................................................162Table D–2 WRU LED Indications, Undeployed Power-On Sequence....................................163Table D–3 WRU LED Indications, Deploying Sequence.....................................................164Table D–4 WRU LED Indications, Deploying Power-On Sequence......................................169Table D–5 WRU LED Indications, Deployed WRU, No Geophone Tilt ..................................170Table D–6 WRU LED Indications, Deployed WRU, Geophone Down Tilt ..............................171Table D–7 WRU LED Indications, Deployed WRU, Geophone Up Tilt ..................................172Table D–8 LIU LED Indications, Power-On Sequence.......................................................173Table D–9 LIU LED Status Indications, Normal Mode ......................................................175Table D–10 LIU LED Error Indications, Normal Mode ........................................................177Table D–11 WRU and LIU LED Status Indications, Firmware Upgrade..................................178Table H–1 ISO 3166 Country Codes .............................................................................187
DraftRT System 2 v2.3.0 10  Deployment Guide R01.b© 2010-2013 Wireless Seismic, Inc. All rights reserved.11. Overview1.1 About this GuideThis document provides information on how to deploy the RT System 2 in the field. See the RT System 2 Installation Guide for instructions on setting up the recording truck equipment and software. 1.2 Who Should Use this GuideThe expected users of this document are as follows:Crew (Layout/Troubleshooters)Technician (LIU)Bosses (Line Crew)1.3 Related DocumentsRT System 2-related documents are as follows:RT System 2 Documents Guide (90-0026) – Lists all of the RT System 2 documents with a brief description of each.RT System 2 Glossary (90-0032) – Lists and defines RT System 2 terms and acronyms. Includes some general seismic and geologic terms and acronyms.RT System 2 Installation Guide (90-0028) – Provides instructions for setting up the recording truck hardware, and installing and updating software and firmware. RT System 2 Troubleshooting Guide (90-0039) – Provides instructions on how to solve common problems.1.4 Getting HelpTo get help on the RT System 2 Central Recording System, consult the online help. You can find the help documents by clicking the help icon in the user interface, or by navigating to the following directory:C:\wsi\rt\vx.y.z\server\help\index.htm Where vx.y.z is the version number (for example, v2.3.0).To get help on the RT System 2 deployment, consult this document. If you cannot find the answers you need, please contact Wireless Seismic, Inc. Customer Support at:13100 Southwest Freeway, Suite 150 Sugar Land, TX 77478 (832) 532-5048support@wirelessseismic.com
DraftRT System 2 v2.3.0 11  Deployment Guide R01.b© 2010-2013 Wireless Seismic, Inc. All rights reserved.22. LayoutThis chapter describes how to prepare (mobilization) and layout (install) the ground electronics. See the RT System 2 Installation Guide for instructions on setting up the recording truck equipment and software. 2.1 PrerequisitesIn preparation for mobilization, define the following:SurveyBackhaul plan2.2 Getting ReadyCollect all of the following:RT System 2 ground equipment (05-0007):WRUsLIUs (see “Backhaul Components” on page 28)Antennas 5.5 dBi (65-0204)GeophonesWRU Batteries (0400-001-01)WRU Dummy Batteries (55-0009)Antenna Extenders●30 in (762 mm) antenna extender (65-00941) (standard)●10 ft (3 m) M-to-F coax cable (65-0103)●25 ft (7.6 m) M-to-F coax cable (65-0110)Backhaul Components (see “Backhaul Components” on page 28)ToolsManualsConsumablesSpares (15-0003)●Mast Parts●Base Parts●Guy LinesNOTEPlease refer to “Antenna Specifications” on page 143 for the list of supported antennas. Use of accessories other than those specified in this document is not supported or warrantied.
Draft12 RT System 2 v2.3.0 Deployment Guide R01.b© 2010-2013 Wireless Seismic, Inc. All rights reserved.2. LayoutPreparing the Equipment●Antennas●Antenna Extenders●Batteries●Cables●Connectors2.3 Preparing the EquipmentEnsure that the Central Recording System has the latest available software installed. Ensure that the ground equipment has the latest available firmware installed. See the following for more information:See the RT System 2 Release Notes for version numbers.See the RT System 2 Installation Guide for installation and update instructions.Ensure that the industry standard best practices are followed for securing the equipment for transport. 2.4 Laying Out the EquipmentLay out the ground equipment while the central recording system hardware and software is being prepared to save time. The WRU is shown in the following figure:NOTEThe batteries (when fully discharged) require 8 hours of continuous charging in the battery charger connected to an AC source; therefore, the battery charger should be located at the staging area or in town.Figure 2–1  WRU
DraftR01.b RT System 2 v2.3.0 Deployment Guide 13© 2010-2013 Wireless Seismic, Inc. All rights reserved.2. LayoutLaying Out the EquipmentA WRU with a geophone attached is shown in the following figureFigure 2–2  WRU with Geophone
Draft14 RT System 2 v2.3.0 Deployment Guide R01.b© 2010-2013 Wireless Seismic, Inc. All rights reserved.2. LayoutLaying Out the EquipmentThe LIU is shown in the following figure:2.4.1 PrerequisitesAttach the batteries, antennas, and geophones to the ground equipment prior to going into the field, or as each unit is placed. If you are assembling as you place the units, ensure that you have sufficient quantities for each unit, plus a few spares.Figure 2–3  LIUNOTEDo not deploy (tip to power on) the WRUs until they are at the actual location where they will be placed.
DraftR01.b RT System 2 v2.3.0 Deployment Guide 15© 2010-2013 Wireless Seismic, Inc. All rights reserved.2. LayoutLaying Out the EquipmentThe RT System 2 shall be used with only the supplied antennas (Table A–1 Antenna Specifications, on page 143) attached to the WRU with an integrated type N male connector.The RT System 2 antennas shall be installed and handled by professionals specifically designated for this purpose.Changes or modifications not expressly approved by Wireless Seismic, Inc. can void the users’s authority to operate the equipment. Figure 2–4  Assembling WRUsWARNINGIn order to comply with radio frequency (RF) exposure requirements, the RT System 2 units must be installed so that a minimum separation distance of 20 cm is maintained between the antenna(s) and the body of all persons at all times during normal operation.
Draft16 RT System 2 v2.3.0 Deployment Guide R01.b© 2010-2013 Wireless Seismic, Inc. All rights reserved.2. LayoutLaying Out the Equipment2.4.2 Assembling the Ground Equipment This section describes the process to assemble the ground equipment prior to deployment.To assemble the ground equipment:1Gather the equipment:●WRU●Antenna●Antenna Extender●Geophone●Batteries2Gather any special tools and equipment:●Optional: Nylon grip pliers●Optional: Loctite® 222●Safety gear such as vests, hard hat, and gloves.3Attach one or more batteries to the WRU.●Press the battery into the connector.●Flip the bail over the molded area on the end of the battery.●Press the lever until the catch snaps to lock it in place.AVERTISSEMENTAfin de se conformer aux normes de la en matière d'exposition aux radiofréquences (RF), les unités RT System 2 doivent être installées de manière à garder en permanence une distance minimale de 20 cm entre la ou les antennes et le corps de toute personne en mode de fonctionnement normal.CAUTIONThe metal ground equipment can become hot while exposed to the sun. Wear gloves to handle hot equipment.PRUDENCEL'équipement au sol en métal peut devenir très chaud lors de l'exposition au soleil. Portez des gants pour manipuler l'équipement chaud.UWAGAL'équipement au sol en métal peut devenir très chaud lors de l'exposition au soleil. Portez des gants pour manipuler l'équipement chaud.
DraftR01.b RT System 2 v2.3.0 Deployment Guide 17© 2010-2013 Wireless Seismic, Inc. All rights reserved.2. LayoutLaying Out the Equipment4Attach the geophone to the WRU.Figure 2–5  Battery LatchFigure 2–6  Installing the BatteryTIPTo record three components of seismic data with the multiple-channel WRU, connect three separate arrays of one-component geophones to the same WRU, or connect a multiple-component geophone to the WRU
Draft18 RT System 2 v2.3.0 Deployment Guide R01.b© 2010-2013 Wireless Seismic, Inc. All rights reserved.2. LayoutLaying Out the Equipment5Attach the antenna with extender to the WRU. Ensure that the antenna connection is clean, and the antenna is snug and does not wobble.Figure 2–7  Installing the GeophoneTIPThe antenna screws on to the WRU in a clockwise direction. It should twist on easily; do not use force. To ensure that the threads are properly aligned, turn the connector counter-clockwise until you hear a click indicating that the threads are aligned, then turn clockwise to tighten.Figure 2–8  Antenna Extender (65-0091)
DraftR01.b RT System 2 v2.3.0 Deployment Guide 19© 2010-2013 Wireless Seismic, Inc. All rights reserved.2. LayoutLaying Out the Equipment2.4.3 Placing the WRU in the FieldThis section describes the process to ready the ground equipment for interaction with the central recording system (deployment).To deploy the WRU:1Prerequisites:●The WRU is assembled with battery, geophone, and antenna2Pick up the WRU and point the geophone connector end towards the ground as shown in the following figure. After a few seconds, all of the LEDs illuminate:Figure 2–9  Antenna with Spring ReliefNOTEDo not deploy (tip to power on) the WRUs until they are at the actual location where they will be placed. NOTEWhen using a WRU as a Repeater, the deployment instructions are the same, except a geophone is not required. Repeaters are added to the line segment in the Spread Manager. See the RT System 2 Operator Guide for more information. If a geophone is not connected, you can skip the geophone test. See “D. LED Indicators” on page 161 for more information on skipping the test and the relevant LED status indicators.
Draft20 RT System 2 v2.3.0 Deployment Guide R01.b© 2010-2013 Wireless Seismic, Inc. All rights reserved.2. LayoutLaying Out the Equipment3Place the unit flat on the ground as shown in the following figure:Figure 2–10  Power on the Unit
DraftR01.b RT System 2 v2.3.0 Deployment Guide 21© 2010-2013 Wireless Seismic, Inc. All rights reserved.2. LayoutLaying Out the Equipment4The unit first turns on its GPS and acquires a new position. Then it will begin a series of internal and external tests. The LEDs on the top of the unit indicate the current test and whether the unit passes or fails each test. 5Press or stomp the geophone into the ground. If you stomp the geophone while the geophone test is running, the test will fail and the WRU will not deploy. Verify that the WRU does not show a GEO self-test failure (see the following figure) after placing the geophone. If the WRU does show a self-test failure, pick up the WRU, point the geophone connector end towards the ground until all of the LEDs illuminate, and then place the unit flat on the ground to re-run the self-test.Figure 2–11  Place the UnitNOTEThe WRU will attempt to get a 3-meter GPS lock for up to 15 minutes. During this time, the GPS LED flashes. The WRU will not form until the GPS lock is achieved. If the GPS lock cannot be achieved, form by serial number.
Draft22 RT System 2 v2.3.0 Deployment Guide R01.b© 2010-2013 Wireless Seismic, Inc. All rights reserved.2. LayoutLaying Out the Equipment2.4.4 Placing the LIU in the FieldThe LIU is part of the backhaul configuration. See “3. Backhaul” on page 23 for more information. Figure 2–12  Geophone Self-Test FailureNOTESee “D. LED Indicators” on page 161 for an explanation of the LED status and error conditions.If a WRU self test fails, the WRU will continue to the next test. Skip a self-test by tipping the WRU geophone down and then returning it to the upright position (flat on the ground).
DraftRT System 2 v2.3.0 23  Deployment Guide R01.b© 2010-2013 Wireless Seismic, Inc. All rights reserved.33. Backhaul3.1 OverviewIn network communications, the backhaul is the part of the network that contains the links and equipment between the core network and the sub networks. The following table defines concepts associated with backhaul communications:Table 3–1  Backhaul Communication ConceptsTerm Definition ReferencePoint-to-Point A method where each radio node in the network captures and disseminates its own data as well as serves as a relay for other radio nodes in the network sending data along a path, hopping from one node to the next. This is how the RT System 2 WRUs send information to the LIU and how LIUs communicate with each other in a point-to-point configuration.Also called Bucket Brigade or String-of-Pearls.•“Point-to-Point Single Backhaul Data Direction” on page 25•“Point-to-Point Dual Backhaul Data Direction” on page 26•“4. Point-to-Point Backhaul” on page 62Point-to-Multipoint A method where each line station LIU communicates directly with the recorder LIU.The backhaul is composed of a number of line station mast/radio/LIUs pointing to a recording truck mast/radio/LIU. The following list describes the most common configurations:•Point-to-Multipoint – A single recording truck radio and multiple line station radios•Point-to-Multipoint (redundant) – A single active recording truck radio, a backup (redundant) recording truck radio, and multiple line station radios•Point-to-Multipoint (custom) – A combination of recording truck radios and line station radiosAlso called Star Configuration. •“Point-to-Multipoint Backhaul Data Direction” on page 27•“5. Point-to-Multipoint Backhaul” on page 96
Draft24 RT System 2 v2.3.0 Deployment Guide R01.b© 2010-2013 Wireless Seismic, Inc. All rights reserved.3. BackhaulOverviewIn the RT System 2 system, the LIU communicates with the Central Software System (CSS) computer in the central recording truck along a backhaul on the 5.8 GHz Industrial, Scientific, and Medical (ISM) radio band. Some smaller systems may not require a backhaul.Power over Ethernet (PoE) A technology that passes electrical power along an Ethernet cable. PoE is used where DC power is not available and USB unsuitable. Power can be supplied at the end of a network span or somewhere in the middle.PoE switches supply power at the end of a span. The RT System 2 Line Interface Unit (LIU) acts as a switch with PoE.PoE injectors supply power somewhere between the PoE switch and the powered device. They inject power and do not affect the data. A discrete PoE injector is used when configuring the backhaul radios.•“Ubiquiti Rocket/Bullet Private Network Connection” on page 105•“Ubiquiti NanoStation Private Network Connection” on page 70Table 3–1  Backhaul Communication ConceptsTerm Definition Reference
DraftR01.b RT System 2 v2.3.0 Deployment Guide 25© 2010-2013 Wireless Seismic, Inc. All rights reserved.3. BackhaulOverviewThe following figure illustrates the components and data flow for a four-line, single-backhaul, point-to-point line:Figure 3–1  Point-to-Point Single Backhaul Data Direction
Draft26 RT System 2 v2.3.0 Deployment Guide R01.b© 2010-2013 Wireless Seismic, Inc. All rights reserved.3. BackhaulOverviewThe following figure illustrates the components and data flow for a four-line, dual-backhaul, point-to-point line:Figure 3–2  Point-to-Point Dual Backhaul Data Direction
DraftR01.b RT System 2 v2.3.0 Deployment Guide 27© 2010-2013 Wireless Seismic, Inc. All rights reserved.3. BackhaulOverviewThe following figure illustrates the components and data flow for a point-to-multipoint, star configuration:Figure 3–3  Point-to-Multipoint Backhaul Data Direction
Draft28 RT System 2 v2.3.0 Deployment Guide R01.b© 2010-2013 Wireless Seismic, Inc. All rights reserved.3. BackhaulBackhaul Components3.2 Backhaul ComponentsThe backhaul components are either line station (remote) backhaul components or recorder (central) backhaul components. Line station components are the components that are not physically located next to the recording truck. Recorder components are physically located at the recording truck.The following tables and figures illustrate the backhaul components. Table 3–2  Backhaul Components, LIU, Mast, and Fiber#EA Item Line Recorder ReferenceL-1 1LIU Kit (15-0041) Y Y —L-2 1 • LIU (10-0016) Y Y “LIU” on page 35L-3 1 • Cable, LIU to Battery, yellow (60-0034) YY“Cable Assemblies” on page 42L-4 — • An antenna is required to communicate with the WRUs. YY“LIU and WRU Antennas” on page 36L-5 — • A 12 V DC Battery or power supply is required, but not included. YY“LIU and WRU Antennas” on page 36M-1 1Mast Kit (15-0046) Y Y —M-2 1 • Mast (15-0051) Y Y “Mast and Base” on page 46M-3 1 – 20 ft Telescoping Mast (70-0130) YY—M-4 1 – Mast Guy Ring (70-0133) YY—M-5 1 – Bracket, Omni Antenna (70-0136) YY—B-1 1• Base (55-0050)  Y Y “Mast and Base” on page 46B-2 2 – Knob, 10-32 x 1/2 inch Threaded Stud (70-0137)  YY—BK-1 1• Backpack Kit (15-0014)  Y Y “Setting up the Backhaul” on page 47BK-2 1 – Backpack, Red/Grey (70-0059)  YY—BK-3 4 – Antenna Mast Guy Line, 4 mm, 15.25 m, Orange (70-0057) YY—BK-4 4 – Tent Stake, Steel, 12 in (70-0061) (hard ground stakes)YY—BK-5 4 – Tent Stake, Plastic, 16 in, Orange (70-0060) (soft ground stakes)YY—BK-6 5 – Nail, 12 in (70-0062) YY—BK-7 4 – Guy Line Holder (70-0063)  YY—
DraftR01.b RT System 2 v2.3.0 Deployment Guide 29© 2010-2013 Wireless Seismic, Inc. All rights reserved.3. BackhaulBackhaul ComponentsBK-8 1 – Hammer, 2.5 lb (70-0064) YY—BK-9 1 – Pry Bar, 15 in (70-0065) YY—BK-10 2 – Flagging Roll, Orange (70-0066) YY—BK-11 1 – Compass Sighting (70-0067) YY“F. Using a Compass” on page 182BK-12 5 – Hose Clamp, 2 in (70-0142)  YY—BK-13 2 – Hose Clamp, 0.5 in (70-0084) YY—BK-14 15 ft – Wire, 18AWG Green (65-0077) YY—F-1 1• Fiber Backhaul Kit, 250 m (15-0037)– OR –• Fiber Backhaul Kit, 500 m (15-0038)Y Y —F-2 1 – Media Converter (60-0017) YY“Cable Assemblies” on page 42F-3 1 – Cable, Backhaul Jumper (60-0033) YY“Cable Assemblies” on page 42F-4 1 –Cable, Fiber Optic, Armored, 250 m (60-0026)– OR ––Cable, Fiber Optic, Armored, 500 m (60-0023)YY“Cable Assemblies” on page 42Table 3–2  Backhaul Components, LIU, Mast, and Fiber (cont.)#EA Item Line Recorder ReferenceTable 3–3  Backhaul Components, Radios#EA Item Line Recorder ReferenceLB-1 11Ubiquiti Bullet RadioLine Radio Kit (US) (15-0044)– OR –Line Radio Kit (Intl) (15-0053)Y — —LB-2 2 • 5 GHz Radio (US) (56-0019 US)– OR –• 5 GHz Radio (Intl) (56-0024)Y—“Bullet Line Station Radios” on page 155LB-3 1 • 5.8 GHz 6 dBi Omni Antenna (65-0179) Y—“Bullet Line Station Antenna” on page 147
Draft30 RT System 2 v2.3.0 Deployment Guide R01.b© 2010-2013 Wireless Seismic, Inc. All rights reserved.3. BackhaulBackhaul ComponentsLB-4 1 • 5.8 GHz 19 dBi Panel Antenna, W Polarization (56-0020) Y—“Bullet Line Station Antenna” on page 147LB-5 1 • 5.8 GHz 19 dBi Panel Antenna, G Polarization (56-0021) Y—“Bullet Line Station Antenna” on page 147LB-6 1 • Bracket, Line Radio (55-0047) Y — —LB-7 2 • Cable, Armored Ethernet, 10 ft, White (60-0053) Y—“Cable Assemblies” on page 42LB-8 1 • Cable, Armored Ethernet, 15 ft, Green (60-0055) Y—“Cable Assemblies” on page 42LB-9 2 • Cable, Shielded Ethernet, 15 ft, Black (60-0054) Y—“Cable Assemblies” on page 42LB-10 1 • Carrying Case (70-0138) Y — —LB-11 1 • Hose Clamp, 4 in (70-0140) Y — —LB-12 1 • Hose Clamp, 2 in (70-0142) Y — —LB-13 1 • Nut Driver, 5/16 in (70-0147) Y — —LB-14 2 • Elbow connector (comes with 15-0044 and 15-0053) Y——RR-1 11Ubiquiti Rocket RadioRecorder Radio Kit (US) (15-0045)– OR –Recorder Radio Kit (Intl) (15-0055)— Y —RR-2 11• Recorder Radio and Antenna (US) (15-0052)– OR –• Recorder Radio and Antenna (Intl) (15-0054)—Y—RR-3 11– 5 GHz Radio (US) (75-0031 US)– OR –– 5 GHz Radio (Intl) (75-0038)—Y“Rocket Recorder Radios” on page 157RR-4 1 – 5 GHz 13 dBI Dual Polarity Omni Antenna (65-0178) —Y“Rocket Recorder Antenna” on page 150RR-5 1 – Shield, Recorder Radio Omni (70-0129)  —Y“Cable Assemblies” on page 42RR-6 1 – Bracket GPS Antenna Holder (70-0148)  —Y—RR-7 – GPS Antenna (comes with 15-0045 and 15-0055) —Y—Table 3–3  Backhaul Components, Radios (cont.)#EA Item Line Recorder Reference
DraftR01.b RT System 2 v2.3.0 Deployment Guide 31© 2010-2013 Wireless Seismic, Inc. All rights reserved.3. BackhaulBackhaul ComponentsRR-8 1 – Cable, Shielded Ethernet, 3 ft, Black (65-0104) —Y“Cable Assemblies” on page 42—1 – PoE Injector (75-0023) ——•“Ubiquiti Rocket/Bullet Private Network Connection” on page 105•“Ubiquiti NanoStation Private Network Connection” on page 70RR-9 1 • Surge Protector (75-0021) — Y “Surge Protector Box” on page 41RR-10 1 • Cable, Shielded Ethernet, 120 ft, Black (60-0038) —Y“Cable Assemblies” on page 42RR-11 60 ft • Wire, 18AWG Green (65-0077) — Y —RR-12 1 • Case, Recorder Radio Kit (70-0139) —Y—RR-13 1 • Nut Driver, 5/16 in (70-0147) — Y —RN-1 22Ubiquiti NanoStation Radio Kit• Recorder Radio Kit (US) (15-0068)– OR –• Recorder Radio Kit (Intl) (15-0067)— Y —RN-2 2 – 5 GHz Radio Assembly (US) (56-0035 US)– OR –– 5 GHz Radio Assembly (Intl) (56-0032)—Y—RN-3 2 – Cable, Shielded Ethernet, 120 ft, Black with Red shrink tube (60-0036)—Y—RN-4 3 – Strain Relief, Wedge Clamp .160/.330 DIA. (70-0171) —Y—RN-5 1 – Case, NanoStation Line Radio (70-0176) —Y—RN-6 1 – Nut driver, 7/16 in, Brown (70-0178) —Y—RN-7 1 – Wrench, Double Open-end, 7/16 in - 1/2 in (70-0179) —Y—Table 3–3  Backhaul Components, Radios (cont.)#EA Item Line Recorder Reference
Draft32 RT System 2 v2.3.0 Deployment Guide R01.b© 2010-2013 Wireless Seismic, Inc. All rights reserved.3. BackhaulBackhaul ComponentsFigure 3–4  Line Station Backhaul Components
DraftR01.b RT System 2 v2.3.0 Deployment Guide 33© 2010-2013 Wireless Seismic, Inc. All rights reserved.3. BackhaulBackhaul ComponentsFigure 3–5  Recorder Backhaul Components
Draft34 RT System 2 v2.3.0 Deployment Guide R01.b© 2010-2013 Wireless Seismic, Inc. All rights reserved.3. BackhaulBackhaul ComponentsFigure 3–6  Recorder/Line NanoStation Backhaul Components
DraftR01.b RT System 2 v2.3.0 Deployment Guide 35© 2010-2013 Wireless Seismic, Inc. All rights reserved.3. BackhaulBackhaul Components3.2.1 LIUThe data transmitted by the WRUs is collected by the Line Interface Unit (LIU). The LIU acts as the interface between the network of WRUs and the backhaul equipment. The LIU has an Ethernet port that can be connected directly to a computer, or more commonly, to an armored fiber optic cable or a backhaul radio. Backhaul radios operate in the 5.8 GHz band. A second array of WRUs can be deployed on the other side of the LIU, symmetrically or asymmetrically around the LIU. The LIU is shown in the following figure:Before the Central Software System can communicate with the LIU, you must set up the backhaul.Figure 3–7  Line Interface Unit (LIU)NOTESee “D. LED Indicators” on page 161 for an explanation of the LED status and error conditions.
Draft36 RT System 2 v2.3.0 Deployment Guide R01.b© 2010-2013 Wireless Seismic, Inc. All rights reserved.3. BackhaulBackhaul Components3.2.2 LIU Battery or Power SupplyPower is supplied to the LIU components by way of a 12 V DC battery or power supply. The external battery is not supplied as part of the backhaul system. See the Troubleshooting Guide, Best Practices chapter, LIU Batteries section for instructions on how to hot-swap the LIU battery. 3.2.3 LIU and WRU AntennasThe following table lists the supported antennas for the LIUs and the WRUs. The remote and central backhauls use the same antennas:There is an auto-power-leveling feature built into the firmware. It works in conjunction with the RSSI parameters to keep the power at a defined level. If the Unit Thresholds → Command (or Data) RSSI parameter is set to any number greater than zero, power-leveling is enabled. 3.2.4 Line RadiosThere are two line radio options provided as follows:Ubiquiti Bullet – Currently supported for point-to-point (string-of-pearls) backhauls:●5 GHz Radio (US) (56-0019 US)●5 GHz Radio (Intl) (56-0024)Ubiquiti NanoStation M5 – Currently supported for point-to-multi-point (star) backhauls:●5 GHz Radio Assembly (US) (56-0035 US)●5 GHz Radio Assembly (Intl) (56-0032)The Ubiquiti Bullet line radio is normally used with a directional antenna; however an omnidirectional antenna is also included. The antennas are attached at the top of the mast and the radio is attached to the mast at eye level as shown in the following figure.TIPThe backhaul power requirements vary depending on the hardware in use and period of use. For example, you may be using one or two radios. Supply enough power to ensure there is enough power for the entire duration of the time you are using the backhaul. Table 3–4  Antenna Specifications, WRU/LIUModel Frequency (MHz) Gain Vertical Beam Width Weight Dimension (Length x Diameter)WSI 65-0204(antenna-standard) 2400 5.5 dBi 25° 0.4 lbs0.2 kg 32 x 0.6 in810.5 x 15 mmWSI 65-0091(extender-standard) 2400 0 dBi N/A 0.6 lbs0.3 kg 30 x 0.7 in762 x 18.5 mm
DraftR01.b RT System 2 v2.3.0 Deployment Guide 37© 2010-2013 Wireless Seismic, Inc. All rights reserved.3. BackhaulBackhaul ComponentsFigure 3–8  Line Radio and Antennas, Bullet
Draft38 RT System 2 v2.3.0 Deployment Guide R01.b© 2010-2013 Wireless Seismic, Inc. All rights reserved.3. BackhaulBackhaul ComponentsThe Ubiquiti NanoStation M5 radio has an integrated (internal) antenna. The radio is attached at the top of the mast with a surge protector as shown in the following figure: The line radios and antennas can be stored in their protective case when not in use:Figure 3–9  Line Radio, NanoStationFigure 3–10  Bullet Radio Case (70-0138)
DraftR01.b RT System 2 v2.3.0 Deployment Guide 39© 2010-2013 Wireless Seismic, Inc. All rights reserved.3. BackhaulBackhaul ComponentsSee “C. Radio Specifications” on page 147 for FCC information and other technical specifications.3.2.5 Recorder RadioThere are two recorder radio options provided as follows:Ubiquiti Rocket – Currently supported for point-to-point (string-of-pearls) backhauls:●Recorder Radio and Antenna (US) (15-0052)●Recorder Radio and Antenna (Intl) (15-0054)Ubiquiti NanoStation M5 – Currently supported for point-to-multi-point (star) backhauls●5 GHz Radio Assembly (US) (56-0035 US)●5 GHz Radio Assembly (Intl) (56-0032)Figure 3–11  NanoStation Radio Case (70-0176)
Draft40 RT System 2 v2.3.0 Deployment Guide R01.b© 2010-2013 Wireless Seismic, Inc. All rights reserved.3. BackhaulBackhaul ComponentsThe Ubiquiti Rocket recorder radio is used with an omnidirectional antenna. It is attached to the top of the mast and is shown in the following figure. The Rocket radio is completely enclosed in a protective metal case when installed. The Ubiquiti NanoStation M5 radio has an integrated (internal) antenna. The radio is attached at the top of the mast with a surge protector as shown in “Line Radio, NanoStation” on page 38.See “C. Radio Specifications” on page 147 for FCC information and other technical specifications.Figure 3–12  Recorder Radio
DraftR01.b RT System 2 v2.3.0 Deployment Guide 41© 2010-2013 Wireless Seismic, Inc. All rights reserved.3. BackhaulBackhaul Components3.2.6 Radio AntennasThe following table lists the supported antennas for the radios:3.2.7 Surge Protector BoxThe following figure illustrates the inside of the Surge Protector Use a surge protector on each mast between the Rocket radio or the NanoStation radio and the LIU. Table 3–5  Antenna Specifications, RadiosModel Frequency (MHz) Gain Dimension (Length x Diameter) SeeWSI 65-0178 2x2 Dual Polarity MIMO Omni 5450 - 5850 13 dBi 6.2x3.8x32.8 in158x98x834 mm“Rocket Recorder Antenna” on page 150WSI 65-0179Omni 5275 - 5850 6 dBi 10.6 in 269 mm“Bullet Line Station Antenna” on page 147WSI 65-0177Antenna Panel 5150 - 5825 19 dBi 7.5 x 7.5 x 0.8 in190 x 190 x 20 mm “Bullet Line Station Antenna” on page 147Figure 3–13  Surge Protector Connections
Draft42 RT System 2 v2.3.0 Deployment Guide R01.b© 2010-2013 Wireless Seismic, Inc. All rights reserved.3. BackhaulBackhaul Components3.2.8 Cable AssembliesThe following cables are used in the backhaul:Cable, LIU to Battery (60-0034)Cable, LIU to NanoStation Radio (60-0036)Cable, Ethernet, 120 ft Shielded, Black with Red shrink tube (60-0036)Cable, LIU-to-PC (60-0039)Cable, Ethernet, 3 ft Shielded (65-0104)Cable, Armored Ethernet, 10 ft (60-0053)Cable, Shielded Ethernet, 15 ft (60-0054)Cable, Armored Ethernet, 15 ft (60-0055)Cable, Shielded Ethernet, 120 ft (60-0038)Cable, RF Extender, 10 ft (65-0103)Cable, RF Extender, 25 ft (65-0110)Fiber Backhaul Kit, 250 m (15-0037)●Media Converter (60-0017)●Cable, Backhaul Jumper (60-0033) ●Cable, Fiber Optic, Armored, 250 m (60-0026) Fiber Backhaul Kit, 500 m (15-0038)●Media Converter (60-0017)●Cable, Backhaul Jumper (60-0033) ●Cable, Fiber Optic, Armored, 500 m (60-0023) Figure 3–14  Cable, LIU to Battery (60-0034)Table 3–6  Cable Pinout, LIU to Battery (60-0034)5-Pin Connector 2-Terminal End Signal NameANC—BWHT+VCBLK5-VDNC—ENC—
DraftR01.b RT System 2 v2.3.0 Deployment Guide 43© 2010-2013 Wireless Seismic, Inc. All rights reserved.3. BackhaulBackhaul ComponentsFigure 3–15  Cable, LIU to NanoStation Radio (60-0036)CAUTIONThe LIU to Radio cable is a powered Ethernet Cable. Do not plug it into the Ethernet port on a Laptop computer when troubleshooting the radios. Use a non-powered Ethernet cable. Table 3–7  Cable Pinout, to NanoStation Radio(60-0036)14-Pin Connector RJ-45 Connector Signal NameB1TX+A2TX-C3RX+H 4 POSITIVEF 5 POSITIVED6RX-E 7 RETURNL 8 RETURNP — SHIELD DRAINR* NC —M* NC —* Jumper R and M together.Figure 3–16  Cable, LIU-to-PC (60-0039)
Draft44 RT System 2 v2.3.0 Deployment Guide R01.b© 2010-2013 Wireless Seismic, Inc. All rights reserved.3. BackhaulBackhaul ComponentsTable 3–8  Cable Pinout, LIU-to-PC (60-0039)14-Pin Connector RJ-45 Connector Signal NameB1TX +A2TX -C3RX +NC 4 POSITIVENC 5 POSITIVED6RX -NC 7 RETURNNC 8 RETURNP — SHIELD DRAINFigure 3–17  Cable, Ethernet, 3 ft Shielded (65-0104)Figure 3–18  Cable, Armored Ethernet, 10 ft (60-0053)
DraftR01.b RT System 2 v2.3.0 Deployment Guide 45© 2010-2013 Wireless Seismic, Inc. All rights reserved.3. BackhaulBackhaul ComponentsFigure 3–19  Cable, RF Extender, 10 ft (65-0103)Figure 3–20  Media Converter (60-0017)Figure 3–21  Cable, Backhaul Jumper (60-0033)Table 3–9  Cable Pinout, Backhaul Jumper (60-0033)14-Pin Connector Wire Color 8-Pin Connector Signal NameBWHT/ORGATX +AORGBTX -CWHT/GRNCRX +HBLUDPWR +FWHT/BLUEPWR +DGRNFRX -EWHT/BRNGGNDLBRNHGND
Draft46 RT System 2 v2.3.0 Deployment Guide R01.b© 2010-2013 Wireless Seismic, Inc. All rights reserved.3. BackhaulBackhaul Components3.2.9 Mast and BaseThe line and recorder backhauls use the same mast kit components. 3.2.9.1 Telescoping MastTelescoping backhaul masts are used to elevate the backhaul components above obstructions and to enable radio communications to accommodate typical cross-line distances. The mast is stabilized with guy ropes. The following figure shows the mast:3.2.9.2 BaseThe base (shown in the following figure) stabilizes the mast that is attached to the hinged mast sleeve. The base is staked into the ground for added stability. R* RED NC —M* NC —* Install a 1.5 inch long jumper wire between pins R and MWHT = White, ORG = Orange, GRN = Green, BLU = Blue, BRN = Brown, BLK= Black, YEL = YellowTable 3–9  Cable Pinout, Backhaul Jumper (60-0033)14-Pin Connector Wire Color 8-Pin Connector Signal NameFigure 3–22  Cable, Fiber Optic, Armored, 250 m (60-0026)Figure 3–23  Mast (55-0050)
DraftR01.b RT System 2 v2.3.0 Deployment Guide 47© 2010-2013 Wireless Seismic, Inc. All rights reserved.3. BackhaulSetting up the BackhaulThe Weighted Base (70-0070) is another option for use when staking is impractical (see “E. Weighted Base” on page 180).3.3 Setting up the BackhaulThis section provides instructions on how to assemble the backhaul components.Figure 3–24  Base (55-0050)Table 3–10  How to Set Up the BackhaulStep Image1Gather all of the backhaul components.2Refer to the deployment instructions to determine the location and compass heading to the next back haul site closer to central.3Use the compass to determine and mark that direction.4Use the following considerations while positioning the base:●Locate the base such that the guy lines and the mast clear obstructions during erection and while in operation.●If the ground is sloped, position the base such that when the base is flush to the ground, the bracket orientation allows the mast to remain perpendicular to the ground.
Draft48 RT System 2 v2.3.0 Deployment Guide R01.b© 2010-2013 Wireless Seismic, Inc. All rights reserved.3. BackhaulSetting up the Backhaul●If the wind is blowing, the mast is more stable when the brackets are perpendicular to the wind.5Secure the base [B-1] to the ground with stakes [BK-4] or nails [BK-6]. 6Attach the mast [M-3] to the base [B-1]. Tighten both knobs [B-2].Table 3–10  How to Set Up the BackhaulStep Image
DraftR01.b RT System 2 v2.3.0 Deployment Guide 49© 2010-2013 Wireless Seismic, Inc. All rights reserved.3. BackhaulSetting up the Backhaul7Position four stakes equal distances apart at approximately 20 ft (6 m) from the base. Pound them into the ground. 8Assemble the radios and brackets:●Bullet line radio installation – Assemble the Bullet radios and brackets.►Insert the 4 in hose clamp [LR-11] in the side slots of the bracket [LR-6].►Insert the 2 in hose clamp [LR-12] in the center slots of the bracket [LR-6].►Insert the line radio between the bracket [LR-6] and the 2 in hose clamp [LR-12].►Tighten the 2 in hose clamp [LR-12]around the radio. Line radio in bracket:Table 3–10  How to Set Up the BackhaulStep Image
Draft50 RT System 2 v2.3.0 Deployment Guide R01.b© 2010-2013 Wireless Seismic, Inc. All rights reserved.3. BackhaulSetting up the Backhaul●Rocket radio installation – The Rocket radio, antennas, and bracket are already assembled.Recorder radio in bracket:●NanoStation radio installation – The NanoStation radio, surge protector, and bracket are already assembled.Table 3–10  How to Set Up the BackhaulStep Image
DraftR01.b RT System 2 v2.3.0 Deployment Guide 51© 2010-2013 Wireless Seismic, Inc. All rights reserved.3. BackhaulSetting up the Backhaul9Assemble the mast:●Bullet radio installation – While the mast is resting on the ground, slide the following on the mast:►Bullet radios and clamps (do not tighten)►Mast guy ring [M-4]Table 3–10  How to Set Up the BackhaulStep Image
Draft52 RT System 2 v2.3.0 Deployment Guide R01.b© 2010-2013 Wireless Seismic, Inc. All rights reserved.3. BackhaulSetting up the Backhaul●Rocket radio installation – While the mast is resting on the ground, slide the following on the mast:►Mast guy ring [M-4] ►Surge Protector cable clamp (do not tighten)Table 3–10  How to Set Up the BackhaulStep Image
DraftR01.b RT System 2 v2.3.0 Deployment Guide 53© 2010-2013 Wireless Seismic, Inc. All rights reserved.3. BackhaulSetting up the Backhaul●NanoStation radio installation – While the mast is resting on the ground, slide the following on the mast:►Mast guy ring [M-4] 10 Attach and tighten the following:●Bullet radio installation:►Bullet radio antenna brackets and antennas [LR-4, LR-5]►Omni antenna bracket [M-5] and antenna [LR-3]Table 3–10  How to Set Up the BackhaulStep Image
Draft54 RT System 2 v2.3.0 Deployment Guide R01.b© 2010-2013 Wireless Seismic, Inc. All rights reserved.3. BackhaulSetting up the Backhaul●Rocket radio installation – Attach the Rocket radio antenna and bracket [R-2] to the mast.Table 3–10  How to Set Up the BackhaulStep Image
DraftR01.b RT System 2 v2.3.0 Deployment Guide 55© 2010-2013 Wireless Seismic, Inc. All rights reserved.3. BackhaulSetting up the Backhaul●NanoStation radio installation – Attach the NanoStation radio bracket assembly [RN-2] to the mast.Table 3–10  How to Set Up the BackhaulStep Image
Draft56 RT System 2 v2.3.0 Deployment Guide R01.b© 2010-2013 Wireless Seismic, Inc. All rights reserved.3. BackhaulSetting up the Backhaul11 Attach the cables:●Bullet radio installation – Attach an elbow connector [LR-14] to the antenna and then an armored cable [LR-7, LR-8] to the elbow connector. Match white-to-white and green-to-green if your panels are color-coded. ●Rocket radio installation:►Open the protective metal case if the Ethernet cable is not already attached.►Connect the GPS antenna if it is not already connected.►Connect a short Ethernet cable [R-8] to the radio [R-3]. ►Close the protective metal case.►Open the surge protector case [R-9]. ►Remove the rubber grommet from the surge protector case and cut some slots in it. ►Thread two Ethernet cables [R-8, R-10] and a ground wire [BK-14] through the grommet and place the grommet back in the case.►Plug the Ethernet cables into the shielded RJ45 jacks. It does not matter which cable goes to which jack; the unit provides bidirectional protection.►Attach the ground wire to the ground lug.►Close the surge protector case and secure it to the mast with the hose clamp.Table 3–10  How to Set Up the BackhaulStep Image
DraftR01.b RT System 2 v2.3.0 Deployment Guide 57© 2010-2013 Wireless Seismic, Inc. All rights reserved.3. BackhaulSetting up the Backhaul●NanoStation radio installation:►Open the surge protector case [R-9]. ►Remove the grommet from the case.►Thread the Ethernet cable [RN-3], through the grommet with the short Ethernet cable (that is attached to the redound the ground wire [BK-14]. Place the grommet back in the case.►Plug the Ethernet cable into the shielded RJ45 jacks. It does not matter which cable goes to which jack; the unit provides bidirectional protection.►Close the surge protector case.►Attache the strain relief [RN-4] to the D-ring on the bracket.►Loop the Ethernet Cable [RN-3] through the strain relief [RN-4].12 Attach the guy lines to the mast collar.NOTE: Use a taut-line-hitch knot for best results (see “G. Rope Knot” on page 186). Table 3–10  How to Set Up the BackhaulStep Image
Draft58 RT System 2 v2.3.0 Deployment Guide R01.b© 2010-2013 Wireless Seismic, Inc. All rights reserved.3. BackhaulSetting up the Backhaul13 Lay out the four guy lines close to the stakes.14 Extend the mast, clicking the segments into place. 15 Attach the guy lines to the stakes.NOTE: Use a taut-line-hitch knot for best results (see “G. Rope Knot” on page 186). Table 3–10  How to Set Up the BackhaulStep Image
DraftR01.b RT System 2 v2.3.0 Deployment Guide 59© 2010-2013 Wireless Seismic, Inc. All rights reserved.3. BackhaulSetting up the Backhaul16 Walk the mast to an upright position. 17 While one person holds the mast, a second person tightens the guy lines evenly. Keep the mast level/vertical (use the level included with the kit). 18 If assembling the Bullet radio backhaul:aAttach the cables from the antennas to the top of the Bullet radios.Table 3–10  How to Set Up the BackhaulStep Image
Draft60 RT System 2 v2.3.0 Deployment Guide R01.b© 2010-2013 Wireless Seismic, Inc. All rights reserved.3. BackhaulSetting up the BackhaulbAttach the cables to the bottom end of the Bullet radios. ►Assemble the connector for the radio as shown in the image to the right:►Plug the Ethernet connector into the radio.►Screw the large coupler into the base of the radio. Hand-tighten only.►Push the rubber grommet into the base of the large coupler.►Screw the end cap on the large coupler. Hand-tighten only. cTighten the clamps on the Bullet radios. ►Verify that the armored cables attached to the antennas are straight and not twisted.►Position the line radio so the armored cable is not pulling on the antenna.►Tighten the cable clamp. 19 Set up the LIU:●Ground the LIU – Verify that the LIU is grounded. Attach a ground wire to the case, and to a nail that is driven into the ground. Attach the LIU ground wire and the Surge Protector ground wire to the same nail.Table 3–10  How to Set Up the BackhaulStep Image
DraftR01.b RT System 2 v2.3.0 Deployment Guide 61© 2010-2013 Wireless Seismic, Inc. All rights reserved.3. BackhaulSetting up the Backhaul●Attach the radio cables to the LIU.●Attach the antenna to LIU.●Attach the battery to the LIU.Table 3–10  How to Set Up the BackhaulStep Image
DraftRT System 2 v2.3.0 62  Deployment Guide R01.b© 2010-2013 Wireless Seismic, Inc. All rights reserved.44. Point-to-Point Backhaul4.1 OverviewThe backhaul is composed of a number of line station mast/radio/LIUs. The number of poles pole (masts/towers) in your point-to-point spread must be a multiple of the number of channels used. A channel is an 80 MHz wide frequency band with 40 MHz on either side of the center frequency. For example, if the center frequency is 2.412 GHz, the frequency range for that channel is 2.372 to 2.452 GHz.When using a system with six possible channels, the backhaul could have just 6 poles, or a multiple of 6 poles: 6, 12, 18, 24, and so on.This section uses an example of six possible channels, and 18 line station mast/radio/LIUs. Each pole (mast/tower) has two radios and one LIU as shown in the following figure. Figure 4–1  Channel – 80 MHz Wide Frequency BandNOTEIf using the mast at the recording truck, connect the LIU with an Ethernet or Fiber cable to the recording truck. If the mast is not used at the recording truck, the connections shown in the figure to the recording truck are not used. See “Connecting to the Recording Truck” on page 90 for a radio link (pendant) option).
DraftR01.b RT System 2 v2.3.0 Deployment Guide 63© 2010-2013 Wireless Seismic, Inc. All rights reserved.4. Point-to-Point BackhaulOverviewFigure 4–2  Line Station Backhaul
Draft64 RT System 2 v2.3.0 Deployment Guide R01.b© 2010-2013 Wireless Seismic, Inc. All rights reserved.4. Point-to-Point BackhaulOverviewThe radios are configured as pairs and are either an Access Point (A) or a Station (S).An Access Point communicates only with a Station. An Access Point cannot communicate with an Access Point, and a Station cannot communicate with a Station. The poles (masts) and radios for a six-channel system are labeled and color-coded as follows. The number of colors used should match the number of channels used.Where:Label Nomenclature:S = StationA = Access PointThe pole pairs must remain in sequential order: ●Radio 1:A-P1 communicates only with Radio 1:S-P2●Radio 2:A-P2 communicates only with Radio 2:S-P3●And so on until pole 18, where Radio 18:A-P18 communicates only with Radio 18:S-P1Pole Radio Color Pole Radio ColorPole 1 18:S-P1 White Pole 10 9:S-P10 Red1:A-P1 Black 10:A-P10 GreenPole 2 1:S-P2 Black Pole 11 10:S-P11 Green2:A-P2 Yellow 11:A- P11 BluePole 3 2:S-P3 Yellow Pole 12 11:S-P12 Blue3:A-P3 Red 12:A-P12 WhitePole 4 3:S-P4 Red Pole 13 12:S-P13 White4:A-P4 Green 13:A-P13 BlackPole 5 4:S-P5 Green Pole 14 13:S-P14 Black5:A-P5 Blue 14:A-P14 YellowPole 6 5:S-P6 Blue Pole 15 14:S-P15 Yellow6:A-P6 White 15:A-P15 RedPole 7 6:S-P7 White Pole 16 15:S-P16 Red7:A-P7 Black 16:A-P16 GreenPole 8 7:S-P8 Black Pole 17 16:S-P17 Green8:A-P8 Yellow 17:A-P17 BluePole 9 8:S-P9 Yellow Pole 18 17:S-P18 Blue9:A-P9 Red 18:A-P18 WhiteTable 4–1  Label NomenclaturePair # :A or S -Pole #2:A-P22:S-P3
DraftR01.b RT System 2 v2.3.0 Deployment Guide 65© 2010-2013 Wireless Seismic, Inc. All rights reserved.4. Point-to-Point BackhaulOverviewIn some cases—such as when line-of-sight cannot be established—using fiber cables can improve communication. Install the radios and poles using the same labels and positioning; however, only the odd or even pairings are used for radio communication. The other pairings are linked together with fiber cable as shown in the following figure.NOTEThe primary indicator for radio-to-radio communication is the alpha-numeric label. The colored label is provided as a visual indicator to ensure that the pole is pointed correctly to the next radio. For example, a yellow radio cannot communicate with all yellow radios.Figure 4–3  Radio-to-Radio Communication
Draft66 RT System 2 v2.3.0 Deployment Guide R01.b© 2010-2013 Wireless Seismic, Inc. All rights reserved.4. Point-to-Point BackhaulOverviewFigure 4–4  Radio-to-Fiber Communication
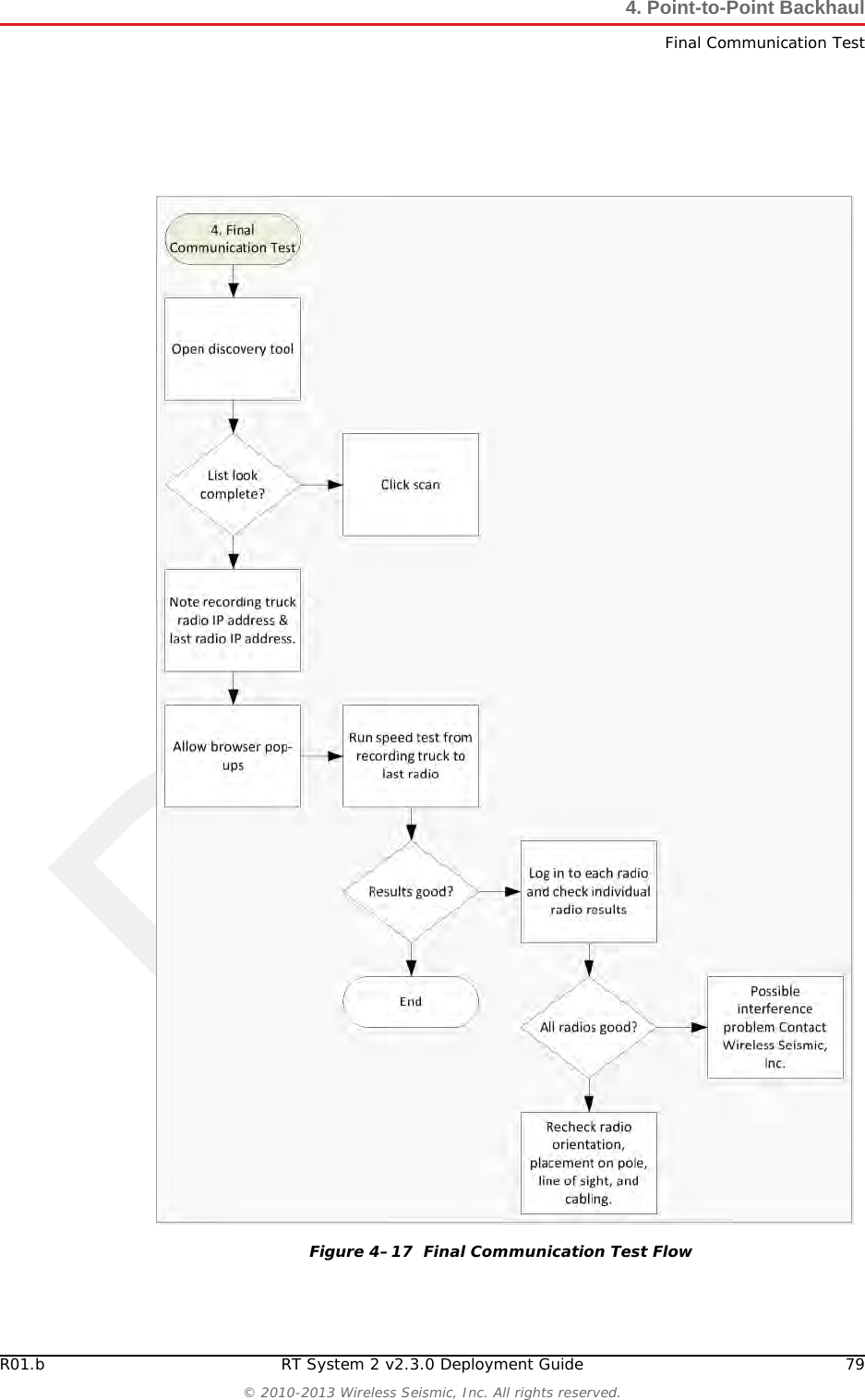
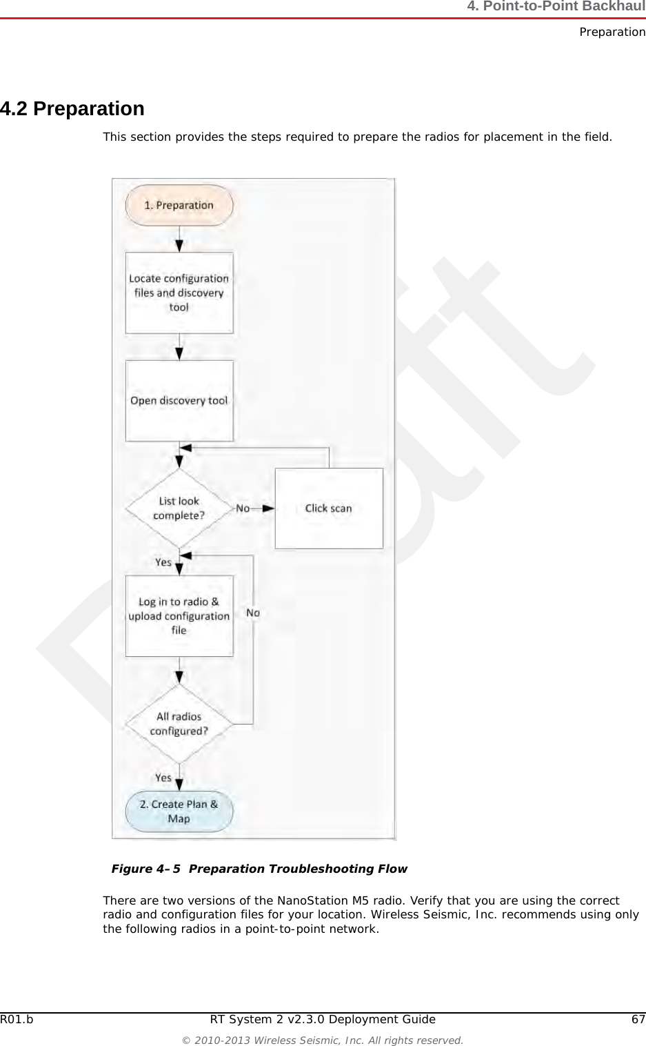
DraftR01.b RT System 2 v2.3.0 Deployment Guide 67© 2010-2013 Wireless Seismic, Inc. All rights reserved.4. Point-to-Point BackhaulPreparation4.2 PreparationThis section provides the steps required to prepare the radios for placement in the field. There are two versions of the NanoStation M5 radio. Verify that you are using the correct radio and configuration files for your location. Wireless Seismic, Inc. recommends using only the following radios in a point-to-point network. Figure 4–5  Preparation Troubleshooting Flow
Draft68 RT System 2 v2.3.0 Deployment Guide R01.b© 2010-2013 Wireless Seismic, Inc. All rights reserved.4. Point-to-Point BackhaulPreparationUnited States frequencies (56-0035 US) – Operating frequency 5745 – 5825 MHzInternational frequencies (56-0032 INTL) – Operating frequency 5470 – 5825 MHzIf you use an international configuration file with a United States radio, or a United States configuration file with an international radio, an error message is displayed:The ability to modify the Country Code is disabled for radios that are configured for use in the United States and Canada. To discover and configure the radios:→RT System 2 Windows computer1Verify that the configuration files for the radios and the discovery tool are on the RT System 2 Windows computer. The configuration files and the Ubiquiti Discovery WARNINGWARNINGOperating outside of the allowed frequency range could result in sanctions by governmental regulatory agencies. Verify that all radios are correct for the market in which they will be used.AVERTISSEMENTLe fait de faire marcher à l'extérieur de la bande de fréquences permise pourrait s'ensuivre dans les sanctions par les agences gouvernementales de contrôle. Vérifiez que toutes les radios sont correctes pour le marché dans lequel ils seront utilisés.OSTRZEŻENIEDziałających poza zakres częstotliwości dozwolonych może skutkować sankcjami przez rządowe agencje regulacyjne. Sprawdź, czy wszystkie radia są poprawne dla rynku, w którym będą one wykorzystywane.Figure 4–6  Invalid Country Code Error MessageNOTECountry codes are three-digit codes defined in ISO 3166-1. See the following for more information:•http://www.iso.org/iso/home/standards/country_codes.htm • “H. Country Codes” on page 187
DraftR01.b RT System 2 v2.3.0 Deployment Guide 69© 2010-2013 Wireless Seismic, Inc. All rights reserved.4. Point-to-Point BackhaulPreparationTool files are provided as a ZIP file. Extract the files if necessary. The file names are as follows:2Configure the computer to be a private network with a static IP address of 192.168.1.100. See the Troubleshooting Guide, Additional Information chapter, Setting a Static IP Address section if you need instructions on setting the IP address.3Connect a single radio to the computer.• ubnt-discovery-v2.3.bat • ubnt-discovery-v2.3.jar•1-AP.cfg •7-AP.cfg •13-AP.cfg•1-S.cfg •7-S.cfg •13-S.cfg•2-AP.cfg •8-AP.cfg •14-AP.cfg•2-S.cfg •8-S.cfg •14-S.cfg•3-AP.cfg •9-AP.cfg •15-AP.cfg•3-S.cfg •9-S.cfg •15-S.cfg• 4-AP.cfg • 10-AP.cfg • 16-AP.cfg•4-S.cfg •10-S.cfg •16-S.cfg• 5-AP.cfg • 11-A P.cfg • 17-AP.cfg•5-S.cfg •11-S.cfg •17-S.cfg• 6-AP.cfg • 12-AP.cfg • 18-AP.cfg•6-S.cfg •12-S.cfg •18-S.cfgNOTEWhen using a radio link (pendant) to the recording truck, the following configuration files are also required:• Recorder-AP.cfg•Recorder-S.cfgSee “Connecting to the Recording Truck” on page 90 for more information on using a pendant radio link.
Draft70 RT System 2 v2.3.0 Deployment Guide R01.b© 2010-2013 Wireless Seismic, Inc. All rights reserved.4. Point-to-Point BackhaulPreparation4Open the Ubiquiti Discovery Tool by double-clicking the shortcut on the desktop. Figure 4–7  Ubiquiti NanoStation Private Network ConnectionFigure 4–8  Ubiquiti Discovery Tool IconTIPEnsure that the .bat file and the .jar file are in the same directory.NOTEThe discovery tool can also be downloaded from the following location:http://www.ubnt.com/download#app Extract the files from the downloaded ZIP file to the desktop.
DraftR01.b RT System 2 v2.3.0 Deployment Guide 71© 2010-2013 Wireless Seismic, Inc. All rights reserved.4. Point-to-Point BackhaulPreparation5The Discovery window opens and displays a list of all Discovered Devices:6If the list does not look correct, click Scan.7Right-click one of the radios and then click Web UI. For example, right-click the following row:L M5 | 192.168.1.20 | DC-9F-DB-78-53-F3 | NanoStation Loco M5and then click Web UI. The airOS login window opens:NOTEThe factory default IP address for the radios is 192.168.1.20. Configure the radios one at a time.Figure 4–9  Ubiquiti Discovery Window
Draft72 RT System 2 v2.3.0 Deployment Guide R01.b© 2010-2013 Wireless Seismic, Inc. All rights reserved.4. Point-to-Point BackhaulPreparation8Type the following credentials and click Login:●Username: ubnt●Password: ubnt9The radio configuration window opens. Click the System tab.Figure 4–10  Ubiquiti airOS Login Window
DraftR01.b RT System 2 v2.3.0 Deployment Guide 73© 2010-2013 Wireless Seismic, Inc. All rights reserved.4. Point-to-Point BackhaulPreparation10 In the Configuration Management → Upload Configuration area, click Browse. Browse to the configuration file (for example 1-AP.cfg), and then click Upload. Figure 4–11  Ubiquiti airOS Window, System TabFigure 4–12  Ubiquiti, Upload Configuration File
Draft74 RT System 2 v2.3.0 Deployment Guide R01.b© 2010-2013 Wireless Seismic, Inc. All rights reserved.4. Point-to-Point BackhaulCreate Plan and Map11 Click Apply.12 The radio reboots and obtains a new IP address if a DHCP server is active. The current session of airOS is no longer valid since the IP address of the radio has changed. 13 Close the browser window.14 Disconnect the radio. It is now ready for deployment. 15 Continue connecting radios and uploading configuration files until they are all configured. 4.3 Create Plan and MapUsing the documents provided for the job (survey, planned LIU locations, and so on), create a plan to plot radio locations and map the layout of AP and S radios. Keep the following in mind as you create the layout plan:Point the radio pairs directly at each other whenever possible maintaining line-of-sight around obstructions (see “Maintain Line-of-Sight” on page 75).Figure 4–13  Ubiquiti, Apply Configuration ChangesNOTERadios were labeled prior to shipment and there should be a 1:1 correlation between radios and configuration files. Make sure the correct configuration file is loaded onto the corresponding radio.Figure 4–14  Create Plan and Map Troubleshooting Flow
DraftR01.b RT System 2 v2.3.0 Deployment Guide 75© 2010-2013 Wireless Seismic, Inc. All rights reserved.4. Point-to-Point BackhaulInstall and TroubleshootUse a tool such as Google Earth or Global Mapper to create an Elevation Profile to assist with determining the best locations for radio towers. See “Creating a Google Earth Elevation Profile” on page 111 for an example.An Access Point communicates only with a Station. An Access Point cannot communicate with an Access Point, and a Station cannot communicate with a Station. 4.4 Install and TroubleshootThis section describes how to install the radios and troubleshoot the radio communications.Figure 4–15  Maintain Line-of-Sight
Draft76 RT System 2 v2.3.0 Deployment Guide R01.b© 2010-2013 Wireless Seismic, Inc. All rights reserved.4. Point-to-Point BackhaulInstall and TroubleshootTo install and troubleshoot the radios:1Using the plan created in section “Create Plan and Map” on page 74. install all of the radios, masts, and LIUs. Keep the following in mind as you proceed through the installation:Figure 4–16  Install and Troubleshoot the Radios Flow
DraftR01.b RT System 2 v2.3.0 Deployment Guide 77© 2010-2013 Wireless Seismic, Inc. All rights reserved.4. Point-to-Point BackhaulInstall and Troubleshoot●Use labels to ensure that the correct radios are in the correct positions. ●Install the Access Point (A) radios are at the top of the pole, and the Station (S) radios on the same pole are at least three feet below the Access Point radios as shown in “Radio-to-Radio Communication” on page 65.●Point radio pairs directly at each other where possible (see “Maintain Line-of-Sight” on page 75). Some inaccuracy is tolerable; however, align the radios as close as possible using binoculars or compass bearing.2From the recording truck, open the Ubiquiti Discovery Tool. Verify that all of the radios are listed, and verify that each of the radios has a valid IP Address. Note the following:●If a radio is listed, that means there is an Ethernet path to the radio. ●If a radio has a valid IP address that means the DHCP is active, DHCP is being accepted by the radios, and DHCP is being passed from radio link to radio link. ►DHCP server-assigned IP addresses are 10.xxx.xxx.xxx►Non-DHCP server-assigned IP addresses are 192.168.1.xxx 3If a radio is not listed, send a troubleshooter to the first radio that is not listed (the radio closest to the recording truck) and perform the following steps:aVerify that the LIU has active LED lights (the battery has power).bVerify that the radio is visible in Discovery.cVerify that the radio is securely connected to the LIU with a known-good cable. dConnect a laptop to the LIU. IMPORTANT: The Ethernet ports on the LIU are PoE enabled. When connecting a laptop computer to the LIU, use a non-powered cable (60-0039) to protect the computer’s Ethernet port. Do not use a powered Ethernet cable (60-0054). See “Ethernet Cable Connections Comparison” on page 78 for more information. eOpen the discovery tool and verify that the radio is listed. If the radio is not listed, perform the following steps. 1) Verify that the radio has power by visually inspecting the LEDs.2) If the radio has power but is not visible to the laptop, try a different Ethernet port.3) If the radio does not have power, troubleshoot the power and/or replace the radio. fVerify that the radio is pointed in the direction of its partner (pair) radio and has reasonable line-of-sight to its partner (pair) (see “Maintain Line-of-Sight” on page 75).gVerify that the last radio visible from the doghouse is pointed in the correct direction.hReload the configuration file to the radio.iIf the above steps fail, contact Wireless Seismic, Inc. for assistance.
Draft78 RT System 2 v2.3.0 Deployment Guide R01.b© 2010-2013 Wireless Seismic, Inc. All rights reserved.4. Point-to-Point BackhaulFinal Communication TestThe following table compares the powered Ethernet cable and the non-powered Ethernet cable:4.5 Final Communication TestThis section describes how to run the final speed test to verify good communication throughout the backhaul.Table 4–2  Ethernet Cable Connections Comparison60-0039 LIU to Computer Signal Name 60-0054 LIU to Radio PoE14-Pin Connector RJ-45 Connector RJ-45 Connector 11-Pin ConnectorB1TX+1BA2TX-2AC3RX+3CNC 4 POSITIVE 4 HNC 5 POSITIVE 5 FD6RX-6DNC 7 RETURN 7 ENC 8 RETURN 8 LP — SHIELD DRAIN — P———NCR*———NCM*— *Jumper pins R and M together.
DraftR01.b RT System 2 v2.3.0 Deployment Guide 79© 2010-2013 Wireless Seismic, Inc. All rights reserved.4. Point-to-Point BackhaulFinal Communication TestFigure 4–17  Final Communication Test Flow
Draft80 RT System 2 v2.3.0 Deployment Guide R01.b© 2010-2013 Wireless Seismic, Inc. All rights reserved.4. Point-to-Point BackhaulFinal Communication TestTo run the speed test:1Verify that all radios are listed in the Ubiquiti Discovery Tool as described in step 4 on page 70 through step 6 on page 71.2Make a note of the following IP addresses:●The last radio in the line segment, that is, the radio farthest away from the recording truck:______.______.______.______●The radio at the recording truck:______.______.______.______3The speed test should be run from the recording truck radio to the radio farthest from the recording truck. Log in to the recording truck radio as described in step 4 on page 70 through step 8 on page 72. 4Verify that browser pop-ups are allowed:►Firefox – Tools → Options → Content → clear the Block pop-up windows check box → click OK►Internet Explorer – Tools → Internet Options → Privacy → clear the Turn on Pop-up Blocker check box → click OK5Click Tools → Speed Test.6In the Speed Test window, perform the following steps:aClick the IP address for the radio farthest from the recording truck in the Select Destination IP list:Figure 4–18  Ubiquiti airOS Tools
DraftR01.b RT System 2 v2.3.0 Deployment Guide 81© 2010-2013 Wireless Seismic, Inc. All rights reserved.4. Point-to-Point BackhaulFinal Communication TestbType ubnt in the User text box.cType ubnt in the Password text box.dType 443 in the Remote WEB Port text box.eThe default test Direction is duplex; the test is performed for both transmit and receive. If you want to run the test in only one direction, perform the following steps:1) Select the Show Advanced Options check box.2) Select transmit or receive.fClick Run Test.gGood Test Results are as follows:►RX (receive) only = 70+ Mbps►TX (transmit) only = 70+ Mbps►Total (duplex) = 90+ Mbps–RX = 40+ Mbps–TX = 40+ Mbps7If Speed Test results are low, use a systematic approach of testing links to identify the offending radio pairs:aLog in to a Station (S) radio. bClick the Main tab and verify the following values:►Signal Strength < -75 dBm►Either the Vertical or Horizontal (Main Tab, Stations only) < -80 (between -65 and -75 is ideal)►Transmit CCQ < 90% (100% is ideal)►Click AP Information in the Monitor area. Verify that the Access Point Signal Strength < -75 dBmFigure 4–19  Speed Test Window
Draft82 RT System 2 v2.3.0 Deployment Guide R01.b© 2010-2013 Wireless Seismic, Inc. All rights reserved.4. Point-to-Point BackhaulFinal Communication TestcRepeat step a on page 81 and step b on page 81 for all of the radios. 8If the individual links are all good but the backhaul as a whole does not deliver the appropriate throughput, it indicates that there is an interference problem.Contact Andy Prokop, Jerry Stair, or Mike Shilts for project-specific recommendations. 9If there are individual links with low numbers, perform the following steps to fix them:aVerify that the radios are pointing in the correct directions.bVerify that shielding is properly installed. The following figure shows the NanoStation radio shielding and surge suppressor assembly (56-0032): Figure 4–20  NanoStation Main Tab
DraftR01.b RT System 2 v2.3.0 Deployment Guide 83© 2010-2013 Wireless Seismic, Inc. All rights reserved.4. Point-to-Point BackhaulFinal Communication TestcCheck for misaligned or improperly installed shielding.dVerify that the radios on the same pole are at least three feet apart.eVerify that the Access Point (A) radio is three feet higher on the pole than the Station (S) radio.fIf possible, raise the poles (masts) to provide the least-obstructed view to the partner radio as is reasonable.gVerify that there are no frayed cables or cables with water intrusion.Figure 4–21  NanoStation Radio Shielding and Surge Suppressor
Draft84 RT System 2 v2.3.0 Deployment Guide R01.b© 2010-2013 Wireless Seismic, Inc. All rights reserved.4. Point-to-Point BackhaulRolling the Backhaul4.6 Rolling the BackhaulAs production rolls away from the lines, radios, and towers farthest from the recording truck, these lines, radios, and towers become available to be used on the other side of the recording truck.As you move the equipment, note the following:Maintain the A-to-S configuration throughout the survey.The poles must stay in sequential order as you roll the spread.The following figure shows the movement of the poles and recording truck:NOTEThe recording truck radio can be any one of the poles; in an ideal case the recording truck starts at pole farthest from the recording truck, for example Pole 18. When you roll Pole 18, you will also need to move the recording truck.
DraftR01.b RT System 2 v2.3.0 Deployment Guide 85© 2010-2013 Wireless Seismic, Inc. All rights reserved.4. Point-to-Point BackhaulRolling the BackhaulFigure 4–22  Rolling the Poles Example for 18 Total Poles
Draft86 RT System 2 v2.3.0 Deployment Guide R01.b© 2010-2013 Wireless Seismic, Inc. All rights reserved.4. Point-to-Point BackhaulRolling the BackhaulThe following figure shows the movement of the poles when using 18 total poles:Figure 4–23  Rolling Scheme, 18 Total Poles Example
DraftR01.b RT System 2 v2.3.0 Deployment Guide 87© 2010-2013 Wireless Seismic, Inc. All rights reserved.4. Point-to-Point BackhaulRolling the BackhaulFor a backhaul using 18 poles, even if you do not have all 18 lines set up at the same time, the rolling scheme must be followed using all 18 poles as shown in the following figure:Figure 4–24  Rolling Scheme, 18 Pole Backhaul, 10 Poles in Use
Draft88 RT System 2 v2.3.0 Deployment Guide R01.b© 2010-2013 Wireless Seismic, Inc. All rights reserved.4. Point-to-Point BackhaulReplacing a Radio4.7 Replacing a RadioAny number of environmental hazards could destroy an existing radio. When this happens, replace it using the following instructions: 1Identify the radio that needs to be replaced.2When the radio was initially configured for the point-to-point backhaul, a label was attached to the radio indicating which configuration file was used. Make a note of the configuration label (for example, 12:A-P12). 3Duplicate the configuration label and attach it to the replacement radio using the same information and color.The following example label indicates a radio configured for the following:●Radio pair 12 ●Access Point ●Pole 124Locate the corresponding configuration file (for example, 12-AP.cfg) and upload it to the replacement radio according to step 4 on page 70 through step 13 on page 74.5Mark the faulty radio is so that it does not work its way back into the spread.6Replace the radio on the pole.4.8 Upload New FirmwareThis section describes how to upload new firmware into the radio. To upload new firmware:→Windows computer → Radio Configuration, System tab1Click Browse next to Upload Firmware and navigate to the supplied BIN file. 2Select the file and click Open.3Click Upload.4Click Update.5Do not power off the radio until the firmware is updated.12:A-P12 White
DraftR01.b RT System 2 v2.3.0 Deployment Guide 89© 2010-2013 Wireless Seismic, Inc. All rights reserved.4. Point-to-Point BackhaulUnzipping the Configuration Files4.9 Unzipping the Configuration FilesThe configuration files are delivered combined into one compressed file (config.zip). To extract the files, use the built-in Windows 7 extraction process, or you can use a third-party tool such as 7-Zip. To use the Windows 7 process:1Locate the ZIP file in Windows Explorer.2Right-click the ZIP file name and then click Extract All. 3Browse to and select a folder.4Click Extract.To use 7-Zip:1Download and install 7-Zip if it is not already installed:http://www.7-zip.org/download.html 2Locate the ZIP file in Windows Explorer.3Right-click the ZIP file name and then click 7-zip → Extract Files.4Browse to and select a folder.Figure 4–25  Radio Configuration, Updating Firmware
Draft90 RT System 2 v2.3.0 Deployment Guide R01.b© 2010-2013 Wireless Seismic, Inc. All rights reserved.4. Point-to-Point BackhaulConnecting to the Recording Truck5Click OK.4.10 Connecting to the Recording TruckThe line communicates to the recording truck through an LIU using one of the following methods:Fiber cableRadio link (pendant)The following figure shows a fiber cable connection example:Figure 4–26  Connecting the Recording Truck with Fiber
DraftR01.b RT System 2 v2.3.0 Deployment Guide 91© 2010-2013 Wireless Seismic, Inc. All rights reserved.4. Point-to-Point BackhaulConnecting to the Recording TruckThe following figure shows a radio link (pendant) connection example. Figure 4–27  Connecting the Recording Truck with a Pendant Radio Link
Draft92 RT System 2 v2.3.0 Deployment Guide R01.b© 2010-2013 Wireless Seismic, Inc. All rights reserved.4. Point-to-Point BackhaulConnecting to the Recording TruckThe following figure shows the optimal angle between the pendent and the line. Figure 4–28  Optimal Angle, Radio Link to Recording Truck
DraftR01.b RT System 2 v2.3.0 Deployment Guide 93© 2010-2013 Wireless Seismic, Inc. All rights reserved.4. Point-to-Point BackhaulConnecting to the Recording TruckThe following figure shows the connections for the pendant radio link example. Figure 4–29  Connecting the Pendant Radio Link
Draft94 RT System 2 v2.3.0 Deployment Guide R01.b© 2010-2013 Wireless Seismic, Inc. All rights reserved.4. Point-to-Point BackhaulConnecting to the Recording TruckThe following table lists information about the pendant radio connection.Table 4–3  Pendant Radio Link Elements Item DescriptionConfiguration The following additional configuration files are provided:• • Recorder-AP.cfg• • Recorder-S.cfgRR • The radio at the recording truck is a Rocket radio with an Omni antenna and is indicated in the drawings as RR (Recorder/Rocket).• Use the Recorder-AP.cfg file with this radio.• The RR radio should be installed at the top of the pole, pointing directly at the pendant radio (PN).PN •  The radio at the line is a NanoStation radio with a built-in antenna and is indicated in the drawings as PN (Pendant/Nano).• Use the Recorder-S.cfg file with this radio.• The PN radio should be installed at the top of the pole, pointing directly at the recording truck radio antenna (RR).• The optimal angle between the pendant radio link (RR to PN) and the next LIU in the line segment (pearl) is 90° as shown in “Optimal Angle, Radio Link to Recording Truck” on page 92. If necessary, ±30° off of perpendicular should also work. • The PN radio should be at least 3 ft (0.91 m) from the line pole (Pole 1 in the example shown in “Connecting the Recording Truck with a Pendant Radio Link” on page 91). Use as much distance as you can as allowed by your cable lengths. • The PN radio and pole should be between the line and the recording truck as shown in “Connecting the Recording Truck with a Pendant Radio Link” on page 91.Batteries •  Adding a third radio to the LIU increases the battery usage at this position. To ensure that the LIU does not reset due to a low or depleted battery, keep two batteries connected to the LIU at all times.• The battery with the lowest voltage is used until the voltage falls below the Unit Thresholds ? LIU Voltage Warning number (usually about 11V). At this point, the LIU auto-swaps to the battery with the higher voltage. Monitor the battery status in the Ground Equipment Table. Replace the low-voltage battery with a fully-charged battery as soon as possible after the battery auto-swap occurs.
DraftR01.b RT System 2 v2.3.0 Deployment Guide 95© 2010-2013 Wireless Seismic, Inc. All rights reserved.4. Point-to-Point BackhaulConnecting to the Recording TruckAfter the pendant radio link radios are configured and installed, log in to the PN radio and set the power level to the minimum amount required to achieve communication with the RR.To set the PN radio power level:1Click the Wireless tab.2Move the Output Power slider bar to the desired power level.3Click Change at the bottom of the window.4Click Apply Command at the top of the window.5Wait 30 – 60 seconds.Figure 4–30  Wireless Tab
DraftRT System 2 v2.3.0 96  Deployment Guide R01.b© 2010-2013 Wireless Seismic, Inc. All rights reserved.55. Point-to-Multipoint Backhaul5.1 OverviewA channel is a frequency band of a specified width. For example, if the center frequency is 2.412 GHz, and the frequency band is 80 MHz wide, there are 40 MHz on either side of the center frequency, and the frequency range for that channel is 2.372 to 2.452 GHz.Some custom configurations will require multiple channels operating at the same time. Verify that channel ranges do not overlap to avoid interference.The recording truck radios are configured Access Points (A) and the line station radios are configured as Stations (S).An Access Point communicates only with a Station. An Access Point cannot communicate with an Access Point, and a Station cannot communicate with a Station. Figure 5–1  Channel, 80 MHz Wide Frequency BandTIPA line station mast requires an LIU to communicate with the recording truck. A mast located at the recording truck can communicate using an LIU or a PoE connected directly to the recording truck computer. See the following figures for examples.
DraftR01.b RT System 2 v2.3.0 Deployment Guide 97© 2010-2013 Wireless Seismic, Inc. All rights reserved.5. Point-to-Multipoint BackhaulOverviewFigure 5–2  Line Station Mast (Bullet Radio)
Draft98 RT System 2 v2.3.0 Deployment Guide R01.b© 2010-2013 Wireless Seismic, Inc. All rights reserved.5. Point-to-Multipoint BackhaulOverviewFigure 5–3  Recording Truck or Line Station Mast (NanoStation Radio)NOTEIf using the mast at the recording truck, connect the LIU with an Ethernet or Fiber cable to the recording truck. If the mast is not used at the recording truck, the connections shown in the figure to the recording truck are not used.
DraftR01.b RT System 2 v2.3.0 Deployment Guide 99© 2010-2013 Wireless Seismic, Inc. All rights reserved.5. Point-to-Multipoint BackhaulOverviewFigure 5–4  Recording Truck Mast with LIU (Rocket Radio)
Draft100 RT System 2 v2.3.0 Deployment Guide R01.b© 2010-2013 Wireless Seismic, Inc. All rights reserved.5. Point-to-Multipoint BackhaulOverviewFigure 5–5  Recording Truck Mast without LIU (Rocket Radio)
DraftR01.b RT System 2 v2.3.0 Deployment Guide 101© 2010-2013 Wireless Seismic, Inc. All rights reserved.5. Point-to-Multipoint BackhaulOverviewNOTEYou can use a NanoStation radio instead of the Rocket Radio on the mast at the Recording Truck without an LIU. TIPIf you have multiple radios at the recording truck, and enough PoE devices, Ethernet cables, Ethernet ports, and AC power receptacles, all of the recording truck radios can be used without an LIU unit.

Navigation menu