Wireless Seismic 00106 Wireless remote seismic disturbance sensor User Manual DeploymentGuide
Wireless Seismic, Inc. Wireless remote seismic disturbance sensor DeploymentGuide
Contents
- 1. User Manual Part 1
- 2. User Manual Part 2
User Manual Part 1

RT System 2
Deployment Guide
April 15, 2014
Part Number: 90-0069
R01.i

To order additional copies of this document, send an email to your sales representative requesting the
following:
iPart Number: 90-0069-PDF
iPart Number: 90-0069-Paper
Real Time Matters
Corporate Headquarters: 13100 Southwest Freeway, Suite 150 x Sugar Land, TX 77478 USA x 832-532-5080
Regional Office: 1172 West Century Drive, Suite 200 x Louisville, CO 80027 USA x 720-242-9916
info@wirelessseismic.com x www.wirelessseismic.com
© 2010-2014 Wireless Seismic, Inc. All rights reserved.
All other brands, company names, product names, trademarks or service marks referenced in this material are the
property of their respective owners, who may or may not be affiliated with, connected to, or sponsored by Wireless
Seismic, Inc.
Wireless Seismic, Inc.'s trademarks, registered trademarks or trade dress may not be used in connection with any
product or service that is not the property of Wireless Seismic, Inc., in any manner that is likely to cause confusion
among customers, or in any manner that disparages or discredits Wireless Seismic, Inc. The products and services
described in this material may not be available in all regions.
All information supplied in this document regarding weights, sizes, performance, functionality and other technical
information of any kind is approximate and shall be taken as generally representing our products. We may modify our
products, discontinue products or add new products at any time and without providing an update to this document.
NOTHING CONTAINED IN THIS DOCUMENT SHALL BE CONSIDERED A REPRESENTATION OR WARRANTY MADE BY
WIRELESS SEISMIC, INC. (“WIRELESS SEISMIC”) CONCERNING ANY PRODUCT DESCRIBED HEREIN, OR OTHERWISE.
EXCEPT FOR THE WARRANTIES THAT MAY BE PROVIDED IN A SEPARATE AGREEMENT BETWEEN YOU AND WIRELESS
SEISMIC, WIRELESS SEISMIC MAKES NO REPRESENTATION OR WARRANTY OF ANY KIND AND NO WARRANTY,
CONDITION OR REPRESENTATION, WHETHER EXPRESS, IMPLIED, ORAL OR STATUTORY, IS PROVIDED TO YOU OR
ANY THIRD PARTY. WITHOUT LIMITING THE FOREGOING, WIRELESS SEISMIC EXPRESS EXCLUDES AND DISCLAIMS
ANY WARRANTY, CONDITION OR REPRESENTATION: (1) OF MERCHANTABILITY, FITNESS FOR A PARTICULAR
PURPOSE, TITLE, SATISFACTORY QUALITY, OR ARISING FROM A COURSE OF DEALING, USAGE, OR TRADE PRACTICE;
(2) THAT ANY PRODUCTS (INCLUDING SOFTWARE) WILL BE FREE FROM INFRINGEMENT OR VIOLATION OF ANY
RIGHTS, INCLUDING INTELLECTUAL PROPERTY RIGHTS, OF THIRD PARTIES; OR (3) THAT THE OPERATION OF ANY
PRODUCT (INCLUDING SOFTWARE) WILL BE UNINTERRUPTED OR ERROR FREE. THIS DISCLAIMER AND EXCLUSION
SHALL APPLY EVEN IF THE EXPRESS WARRANTIES HEREIN FAIL OF THEIR ESSENTIAL PURPOSE.

RT System 2 v2.3 3 Deployment Guide R01.i
© 2010-2014 Wireless Seismic, Inc. All rights reserved.
Table of Contents
1.1. Overview. . . . . . . . . . . . . . . . . . . . . . . . . . . . . . . . . . . . . . . . . . . . . . . . . . . . . . 10
1.1 About this Guide . . . . . . . . . . . . . . . . . . . . . . . . . . . . . . . . . . . . . . . . . . . 10
1.2 Who Should Use this Guide . . . . . . . . . . . . . . . . . . . . . . . . . . . . . . . . . . . . 10
1.3 Related Documents . . . . . . . . . . . . . . . . . . . . . . . . . . . . . . . . . . . . . . . . . 10
1.4 Getting Help . . . . . . . . . . . . . . . . . . . . . . . . . . . . . . . . . . . . . . . . . . . . . . 10
2.2. Layout. . . . . . . . . . . . . . . . . . . . . . . . . . . . . . . . . . . . . . . . . . . . . . . . . . . . . . . . 11
2.1 Prerequisites . . . . . . . . . . . . . . . . . . . . . . . . . . . . . . . . . . . . . . . . . . . . . . 11
2.2 Getting Ready . . . . . . . . . . . . . . . . . . . . . . . . . . . . . . . . . . . . . . . . . . . . . 11
2.3 Preparing the Equipment. . . . . . . . . . . . . . . . . . . . . . . . . . . . . . . . . . . . . . 12
2.4 Laying Out the Equipment. . . . . . . . . . . . . . . . . . . . . . . . . . . . . . . . . . . . . 12
2.4.1 Prerequisites . . . . . . . . . . . . . . . . . . . . . . . . . . . . . . . . . . . . . . . . . . 14
2.4.2 Assembling the Ground Equipment . . . . . . . . . . . . . . . . . . . . . . . . . . . 16
2.4.3 Placing the WRU in the Field. . . . . . . . . . . . . . . . . . . . . . . . . . . . . . . . 19
2.4.4 Placing the LIU in the Field. . . . . . . . . . . . . . . . . . . . . . . . . . . . . . . . . 22
2.5 WRU Anchor Plate . . . . . . . . . . . . . . . . . . . . . . . . . . . . . . . . . . . . . . . . . . 22
3.3. Backhaul . . . . . . . . . . . . . . . . . . . . . . . . . . . . . . . . . . . . . . . . . . . . . . . . . . . . . . 26
3.1 Overview . . . . . . . . . . . . . . . . . . . . . . . . . . . . . . . . . . . . . . . . . . . . . . . . 26
3.2 Backhaul Components . . . . . . . . . . . . . . . . . . . . . . . . . . . . . . . . . . . . . . . 31
3.2.1 LIU . . . . . . . . . . . . . . . . . . . . . . . . . . . . . . . . . . . . . . . . . . . . . . . . . 38
3.2.2 LIU Battery . . . . . . . . . . . . . . . . . . . . . . . . . . . . . . . . . . . . . . . . . . . 39
3.2.3 LIU and WRU Antennas . . . . . . . . . . . . . . . . . . . . . . . . . . . . . . . . . . . 39
3.2.4 Line Radios . . . . . . . . . . . . . . . . . . . . . . . . . . . . . . . . . . . . . . . . . . . 39
3.2.5 Recorder Radio. . . . . . . . . . . . . . . . . . . . . . . . . . . . . . . . . . . . . . . . . 42
3.2.6 Radio Antennas . . . . . . . . . . . . . . . . . . . . . . . . . . . . . . . . . . . . . . . . 44
3.2.7 Surge Protector Box . . . . . . . . . . . . . . . . . . . . . . . . . . . . . . . . . . . . . 44
3.2.8 Cable Assemblies . . . . . . . . . . . . . . . . . . . . . . . . . . . . . . . . . . . . . . . 45
3.2.9 Mast and Base . . . . . . . . . . . . . . . . . . . . . . . . . . . . . . . . . . . . . . . . . 49
3.2.9.1 Telescoping Mast. . . . . . . . . . . . . . . . . . . . . . . . . . . . . . . . . . . . 49
3.2.9.2 Base . . . . . . . . . . . . . . . . . . . . . . . . . . . . . . . . . . . . . . . . . . . . 49
3.3 Setting up the Backhaul . . . . . . . . . . . . . . . . . . . . . . . . . . . . . . . . . . . . . . 50
4.4. Point-to-Point Backhaul . . . . . . . . . . . . . . . . . . . . . . . . . . . . . . . . . . . . . . . . . . 65
4.1 Overview . . . . . . . . . . . . . . . . . . . . . . . . . . . . . . . . . . . . . . . . . . . . . . . . 65
4.2 Preparation . . . . . . . . . . . . . . . . . . . . . . . . . . . . . . . . . . . . . . . . . . . . . . . 70
4.3 Create Plan and Map . . . . . . . . . . . . . . . . . . . . . . . . . . . . . . . . . . . . . . . . 76
4.4 Install and Troubleshoot . . . . . . . . . . . . . . . . . . . . . . . . . . . . . . . . . . . . . . 77
4.5 Final Communication Test . . . . . . . . . . . . . . . . . . . . . . . . . . . . . . . . . . . . . 80
4.6 Rolling the Backhaul. . . . . . . . . . . . . . . . . . . . . . . . . . . . . . . . . . . . . . . . . 86
4.7 Replacing a Radio. . . . . . . . . . . . . . . . . . . . . . . . . . . . . . . . . . . . . . . . . . . 90
4.8 Upload New Firmware. . . . . . . . . . . . . . . . . . . . . . . . . . . . . . . . . . . . . . . . 90
4.9 Unzipping the Configuration Files . . . . . . . . . . . . . . . . . . . . . . . . . . . . . . . . 91
4.10 Connecting to the Recording Truck . . . . . . . . . . . . . . . . . . . . . . . . . . . . . . 92
5.5. Point-to-Multipoint Backhaul . . . . . . . . . . . . . . . . . . . . . . . . . . . . . . . . . . . . . . 98

4 RT System 2 v2.3 Deployment Guide R01.i
© 2010-2014 Wireless Seismic, Inc. All rights reserved.
Table of Contents
5.1 Overview . . . . . . . . . . . . . . . . . . . . . . . . . . . . . . . . . . . . . . . . . . . . . . . . .98
5.2 Preparation. . . . . . . . . . . . . . . . . . . . . . . . . . . . . . . . . . . . . . . . . . . . . . .104
5.3 Create Plan and Map . . . . . . . . . . . . . . . . . . . . . . . . . . . . . . . . . . . . . . . .111
5.4 Install and Troubleshoot. . . . . . . . . . . . . . . . . . . . . . . . . . . . . . . . . . . . . .115
5.4.1 Using one Recorder Radio . . . . . . . . . . . . . . . . . . . . . . . . . . . . . . . . .117
5.4.2 Using a Redundant Recorder Radio. . . . . . . . . . . . . . . . . . . . . . . . . . .118
5.4.3 Using a Custom Configuration . . . . . . . . . . . . . . . . . . . . . . . . . . . . . .119
5.5 Final Communication Test. . . . . . . . . . . . . . . . . . . . . . . . . . . . . . . . . . . . .119
5.6 Replacing a Radio . . . . . . . . . . . . . . . . . . . . . . . . . . . . . . . . . . . . . . . . . .127
5.7 Upload New Firmware . . . . . . . . . . . . . . . . . . . . . . . . . . . . . . . . . . . . . . .128
5.8 Unzipping the Configuration Files. . . . . . . . . . . . . . . . . . . . . . . . . . . . . . . .128
5.9 Connecting to the Recording Truck . . . . . . . . . . . . . . . . . . . . . . . . . . . . . .129
6.6. Demobilization . . . . . . . . . . . . . . . . . . . . . . . . . . . . . . . . . . . . . . . . . . . . . . . . .135
6.1 Overview . . . . . . . . . . . . . . . . . . . . . . . . . . . . . . . . . . . . . . . . . . . . . . . .135
6.2 Removing the WRU from the Field . . . . . . . . . . . . . . . . . . . . . . . . . . . . . . .135
6.3 Disassemble the WRU . . . . . . . . . . . . . . . . . . . . . . . . . . . . . . . . . . . . . . .136
7.7. Batteries. . . . . . . . . . . . . . . . . . . . . . . . . . . . . . . . . . . . . . . . . . . . . . . . . . . . . .138
7.1 Lithium Ion Batteries . . . . . . . . . . . . . . . . . . . . . . . . . . . . . . . . . . . . . . . .138
7.1.1 Specifications. . . . . . . . . . . . . . . . . . . . . . . . . . . . . . . . . . . . . . . . . .138
7.1.2 Handling and Safety Guidelines . . . . . . . . . . . . . . . . . . . . . . . . . . . . .139
7.1.3 Transportation . . . . . . . . . . . . . . . . . . . . . . . . . . . . . . . . . . . . . . . . .140
7.1.4 Storage. . . . . . . . . . . . . . . . . . . . . . . . . . . . . . . . . . . . . . . . . . . . . .141
7.2 Charging Lithium Ion Batteries . . . . . . . . . . . . . . . . . . . . . . . . . . . . . . . . .141
7.2.1 Charging Precautions . . . . . . . . . . . . . . . . . . . . . . . . . . . . . . . . . . . .141
7.2.2 Battery Charger . . . . . . . . . . . . . . . . . . . . . . . . . . . . . . . . . . . . . . . .142
A.A. Legal Information . . . . . . . . . . . . . . . . . . . . . . . . . . . . . . . . . . . . . . . . . . . . . .144
A.1 FCC Rules and Regulations Compliance . . . . . . . . . . . . . . . . . . . . . . . . . . .144
A.2 Industry Canada Compliance . . . . . . . . . . . . . . . . . . . . . . . . . . . . . . . . . .146
A.3 CE Compliance . . . . . . . . . . . . . . . . . . . . . . . . . . . . . . . . . . . . . . . . . . . .146
A.4 Australian Compliance . . . . . . . . . . . . . . . . . . . . . . . . . . . . . . . . . . . . . . .146
B.B. WRU and LIU Specifications . . . . . . . . . . . . . . . . . . . . . . . . . . . . . . . . . . . . . . .147
B.1 WRU Specifications . . . . . . . . . . . . . . . . . . . . . . . . . . . . . . . . . . . . . . . . .147
B.2 LIU Specifications . . . . . . . . . . . . . . . . . . . . . . . . . . . . . . . . . . . . . . . . . .148
C.C. Radio Specifications . . . . . . . . . . . . . . . . . . . . . . . . . . . . . . . . . . . . . . . . . . . . .149
C.1 Antenna Specifications. . . . . . . . . . . . . . . . . . . . . . . . . . . . . . . . . . . . . . .149
C.1.1 Bullet Line Station Antenna . . . . . . . . . . . . . . . . . . . . . . . . . . . . . . . .149
C.1.2 Rocket Recorder Antenna . . . . . . . . . . . . . . . . . . . . . . . . . . . . . . . . .152
C.1.3 NanoStation Recorder/Line Station Antenna . . . . . . . . . . . . . . . . . . . .155
C.2 Radio Specifications. . . . . . . . . . . . . . . . . . . . . . . . . . . . . . . . . . . . . . . . .156
C.2.1 Bullet Line Station Radios . . . . . . . . . . . . . . . . . . . . . . . . . . . . . . . . .157
C.2.2 Rocket Recorder Radios . . . . . . . . . . . . . . . . . . . . . . . . . . . . . . . . . .159
C.2.3 NanoStation Recorder/Line Station Radios. . . . . . . . . . . . . . . . . . . . . .160
D.D. LED Indicators . . . . . . . . . . . . . . . . . . . . . . . . . . . . . . . . . . . . . . . . . . . . . . . . .163

R01.i RT System 2 v2.3 Deployment Guide 5
© 2010-2014 Wireless Seismic, Inc. All rights reserved.
Table of Contents
D.1 WRU Undeployed. . . . . . . . . . . . . . . . . . . . . . . . . . . . . . . . . . . . . . . . . . 163
D.2 WRU Deploying . . . . . . . . . . . . . . . . . . . . . . . . . . . . . . . . . . . . . . . . . . . 165
D.3 WRU Deployed . . . . . . . . . . . . . . . . . . . . . . . . . . . . . . . . . . . . . . . . . . . 172
D.4 LIU Power-On . . . . . . . . . . . . . . . . . . . . . . . . . . . . . . . . . . . . . . . . . . . . 175
D.5 LIU Normal Operation . . . . . . . . . . . . . . . . . . . . . . . . . . . . . . . . . . . . . . 176
D.6 Firmware Upgrade . . . . . . . . . . . . . . . . . . . . . . . . . . . . . . . . . . . . . . . . . 180
E.E. Weighted Base . . . . . . . . . . . . . . . . . . . . . . . . . . . . . . . . . . . . . . . . . . . . . . . . 182
E.1 Specifications . . . . . . . . . . . . . . . . . . . . . . . . . . . . . . . . . . . . . . . . . . . . 182
E.2 Hardware Supplied. . . . . . . . . . . . . . . . . . . . . . . . . . . . . . . . . . . . . . . . . 183
E.3 Assembly Instructions. . . . . . . . . . . . . . . . . . . . . . . . . . . . . . . . . . . . . . . 183
F.F. Using a Compass . . . . . . . . . . . . . . . . . . . . . . . . . . . . . . . . . . . . . . . . . . . . . . . 184
G.G. Rope Knot. . . . . . . . . . . . . . . . . . . . . . . . . . . . . . . . . . . . . . . . . . . . . . . . . . . . 188
H.H. Country Codes . . . . . . . . . . . . . . . . . . . . . . . . . . . . . . . . . . . . . . . . . . . . . . . . 189
I.I. Français . . . . . . . . . . . . . . . . . . . . . . . . . . . . . . . . . . . . . . . . . . . . . . . . . . . . . . 194
I.1 Batteries . . . . . . . . . . . . . . . . . . . . . . . . . . . . . . . . . . . . . . . . . . . . . . . . 194
I.1.1 Batteries au lithium-ion . . . . . . . . . . . . . . . . . . . . . . . . . . . . . . . . . . 194
I.1.1.1 Spécifications . . . . . . . . . . . . . . . . . . . . . . . . . . . . . . . . . . . . . 194
I.1.1.2 Directives en matière de manipulation et de sécurité . . . . . . . . . . 195
I.1.1.3 Transport . . . . . . . . . . . . . . . . . . . . . . . . . . . . . . . . . . . . . . . . 196
I.1.1.4 Entreposage . . . . . . . . . . . . . . . . . . . . . . . . . . . . . . . . . . . . . . 198
I.1.2 Chargement des batteries au lithium-ion . . . . . . . . . . . . . . . . . . . . . . 198
I.1.2.1 Précautions de chargement . . . . . . . . . . . . . . . . . . . . . . . . . . . . 198
I.1.2.2 Chargeur de batterie . . . . . . . . . . . . . . . . . . . . . . . . . . . . . . . . 199
I.2 l'information juridique . . . . . . . . . . . . . . . . . . . . . . . . . . . . . . . . . . . . . . . 200
I.2.1 Conformité avec les règles et règlements de la FCC. . . . . . . . . . . . . . . 200
I.2.2 Industrie Canada Conformité . . . . . . . . . . . . . . . . . . . . . . . . . . . . . . 201
I.2.3 Acquiescement de CE. . . . . . . . . . . . . . . . . . . . . . . . . . . . . . . . . . . . 202
Index . . . . . . . . . . . . . . . . . . . . . . . . . . . . . . . . . . . . . . . . . . . . . . . . . . . . . . . . . . . 203

6 RT System 2 v2.3 Deployment Guide R01.i
© 2010-2014 Wireless Seismic, Inc. All rights reserved.
List of Figures
List of Figures
Figure 2–1 WRU .......................................................................................................... 12
Figure 2–2 WRU with Geophone..................................................................................... 13
Figure 2–3 LIU ............................................................................................................ 14
Figure 2–4 Assembling WRUs........................................................................................ 15
Figure 2–5 Battery Latch .............................................................................................. 17
Figure 2–6 Installing the Battery.................................................................................... 17
Figure 2–7 Installing the Geophone................................................................................ 18
Figure 2–8 Antenna Extender (65-0091)......................................................................... 18
Figure 2–9 Antenna with Spring Relief............................................................................ 19
Figure 2–10 Power on the Unit........................................................................................ 20
Figure 2–11 Place the Unit.............................................................................................. 21
Figure 2–12 Geophone Self-Test Failure ........................................................................... 22
Figure 2–13 Attaching the Anchor Plate to the WRU ........................................................... 23
Figure 2–14 Anchor Plate and WRU Alignment................................................................... 23
Figure 2–15 Anchor Plate at WRU Geophone End ............................................................... 24
Figure 2–16 Anchor Plate Bracket.................................................................................... 24
Figure 2–17 Anchor Bracket Screws................................................................................. 24
Figure 2–18 Anchor Plate Attached to WRU....................................................................... 25
Figure 2–19 WRU Anchored with Anchor Plate ................................................................... 25
Figure 3–1 Point-to-Point Single Backhaul Data Direction .................................................. 28
Figure 3–2 Point-to-Point Dual Backhaul Data Direction .................................................... 29
Figure 3–3 Point-to-Multipoint Backhaul Data Direction..................................................... 30
Figure 3–4 Line Station Backhaul Components................................................................. 35
Figure 3–5 Recorder Backhaul Components..................................................................... 36
Figure 3–6 Recorder/Line NanoStation Backhaul Components............................................ 37
Figure 3–7 Line Interface Unit (LIU) ............................................................................... 38
Figure 3–8 Line Radio and Antennas, Bullet..................................................................... 40
Figure 3–9 Line Radio, NanoStation................................................................................ 41
Figure 3–10 Bullet Radio Case (70-0138).......................................................................... 41
Figure 3–11 NanoStation Radio Case (70-0176) ................................................................ 42
Figure 3–12 Recorder Radio............................................................................................ 43
Figure 3–13 Surge Protector Connections ......................................................................... 44
Figure 3–14 Cable, LIU to Battery (60-0034) .................................................................... 45
Figure 3–15 Cable, LIU to NanoStation Radio (60-0036)..................................................... 46
Figure 3–16 Cable, LIU-to-PC (60-0039) .......................................................................... 47
Figure 3–17 Cable, Ethernet, 3 ft Shielded (65-0104)......................................................... 47
Figure 3–18 Cable, Armored Ethernet, 10 ft (60-0053)....................................................... 47
Figure 3–19 Cable, RF Extender, 10 ft (65-0103)............................................................... 48
Figure 3–20 Media Converter (60-0017)........................................................................... 48
Figure 3–21 Cable, Backhaul Jumper (60-0033) ................................................................ 48
Figure 3–22 Cable, Fiber Optic, Armored, 250 m (60-0026) ................................................ 49
Figure 3–23 Mast (55-0050) ........................................................................................... 49
Figure 3–24 Base (55-0050)........................................................................................... 50
Figure 4–1 Channel – 80 MHz Wide Frequency Band......................................................... 65
Figure 4–2 Line Station Backhaul................................................................................... 66
Figure 4–3 Radio-to-Radio Communication...................................................................... 68
Figure 4–4 Radio-to-Fiber Communication....................................................................... 69
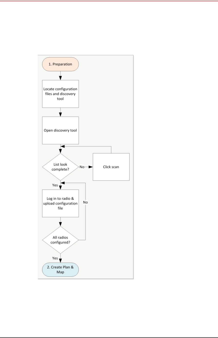
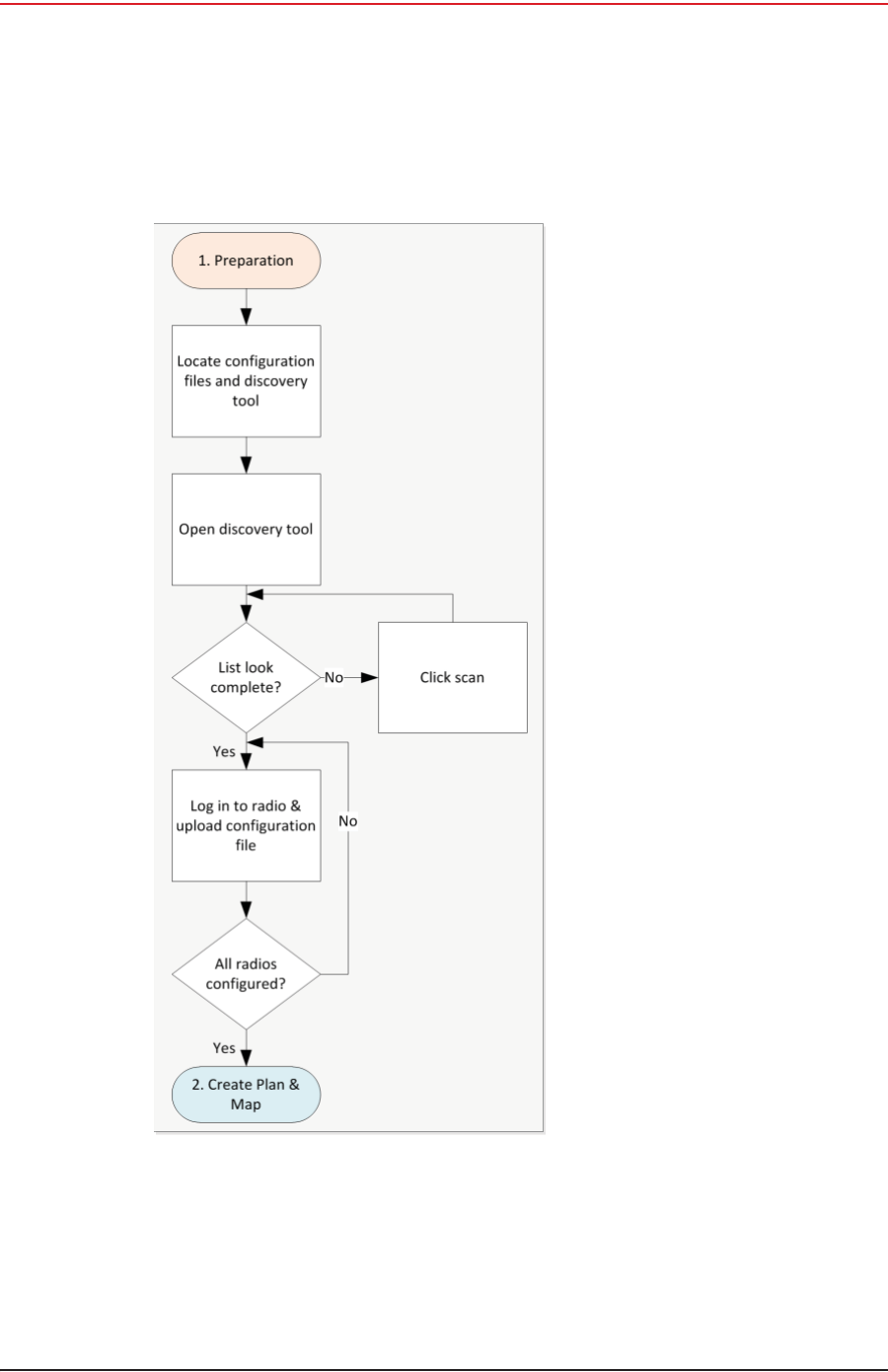
Figure 4–5 Preparation Troubleshooting Flow................................................................... 70
Figure 4–6 Invalid Country Code Error Message............................................................... 71
Figure 4–7 Ubiquiti NanoStation Private Network Connection............................................. 72
Figure 4–8 Ubiquiti Discovery Tool Icon .......................................................................... 73
Figure 4–9 Ubiquiti Discovery Window............................................................................ 74
Figure 4–10 Ubiquiti airOS Login Window.......................................................................... 74
Figure 4–11 Ubiquiti airOS Window, System Tab................................................................ 75

R01.i RT System 2 v2.3 Deployment Guide 7
© 2010-2014 Wireless Seismic, Inc. All rights reserved.
List of Figures
Figure 4–12 Ubiquiti, Upload Configuration File ................................................................. 75
Figure 4–13 Ubiquiti, Apply Configuration Changes ............................................................ 76
Figure 4–14 Create Plan and Map Troubleshooting Flow...................................................... 76
Figure 4–15 Maintain Line-of-Sight.................................................................................. 77
Figure 4–16 Install and Troubleshoot the Radios Flow ........................................................ 78
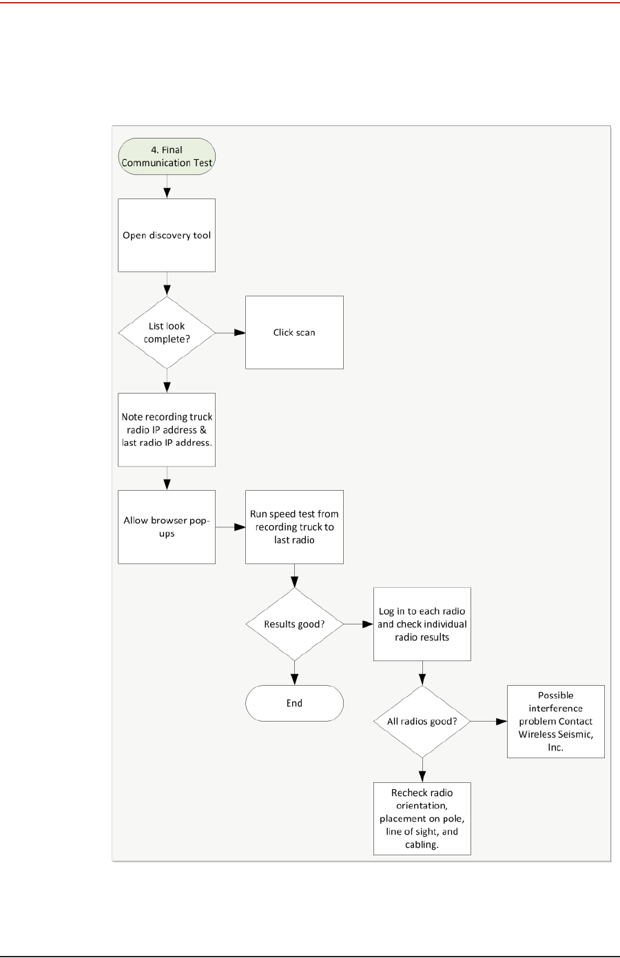
Figure 4–17 Final Communication Test Flow...................................................................... 81
Figure 4–18 Ubiquiti airOS Tools ..................................................................................... 82
Figure 4–19 Speed Test Window ..................................................................................... 83
Figure 4–20 NanoStation Main Tab .................................................................................. 84
Figure 4–21 NanoStation Radio Shielding and Surge Suppressor.......................................... 85
Figure 4–22 Rolling the Poles Example for 18 Total Poles.................................................... 87
Figure 4–23 Rolling Scheme, 18 Total Poles Example ......................................................... 88
Figure 4–24 Rolling Scheme, 18 Pole Backhaul, 10 Poles in Use........................................... 89
Figure 4–25 Radio Configuration, Updating Firmware ......................................................... 91
Figure 4–26 Connecting the Recording Truck with Fiber...................................................... 92
Figure 4–27 Connecting the Recording Truck with a Pendant Radio Link................................ 93
Figure 4–28 Optimal Angle, Radio Link to Recording Truck.................................................. 94
Figure 4–29 Connecting the Pendant Radio Link ................................................................ 95
Figure 4–30 Wireless Tab............................................................................................... 97
Figure 5–1 Channel, 80 MHz Wide Frequency Band .......................................................... 98
Figure 5–2 Line Station Mast (Bullet Radio)..................................................................... 99
Figure 5–3 Recording Truck or Line Station Mast (NanoStation Radio) ...............................100
Figure 5–4 Recording Truck Mast with LIU (Rocket Radio)................................................101
Figure 5–5 Recording Truck Mast without LIU (Rocket Radio) ...........................................102
Figure 5–6 Preparation Troubleshooting Flow .................................................................104
Figure 5–7 Invalid Country Code Error Message..............................................................105
Figure 5–8 Ubiquiti Rocket/Bullet Private Network Connection ..........................................107
Figure 5–9 Ubiquiti Discovery Tool Icon.........................................................................108
Figure 5–10 Ubiquiti Discovery Window...........................................................................109
Figure 5–11 Ubiquiti Login Window.................................................................................109
Figure 5–12 Ubiquiti Rocket/Bullet Window, System Tab....................................................110
Figure 5–13 Upload Configuration File.............................................................................110
Figure 5–14 System Tab, Apply Changes.........................................................................111
Figure 5–15 Create Plan and Map Troubleshooting Flow.....................................................111
Figure 5–16 Maintain Line-of-Sight.................................................................................112
Figure 5–17 Install and Troubleshoot the Radios Flow .......................................................116
Figure 5–18 Final Communication Test Flow.....................................................................120
Figure 5–19 Tools, Speed Test.......................................................................................121
Figure 5–20 Speed Test Window ....................................................................................122
Figure 5–21 Bullet Radio Status Tab ...............................................................................124
Figure 5–22 NanoStation Main Tab .................................................................................125
Figure 5–23 Radio/Antenna Shielding..............................................................................126
Figure 5–24 NanoStation Radio Shielding and Surge Suppressor.........................................127
Figure 5–25 Radio Configuration, Updating Firmware ........................................................128
Figure 5–26 Connecting the Recording Truck with Fiber.....................................................130
Figure 5–27 Connecting the Recording Truck with a Pendant Radio Link...............................131
Figure 5–28 Connecting the Pendant Radio Link ...............................................................132
Figure 5–29 Wireless Tab..............................................................................................134
Figure 6–1 Power Off the Unit ......................................................................................135
Figure 6–2 Undeployed Unit.........................................................................................136
Figure 6–3 Removing the Battery .................................................................................137
Figure 7–1 Example Battery Shipping Label....................................................................140
Figure 7–2 Battery Charger..........................................................................................142
Figure 7–3 Serial Number Label and LED Indicator..........................................................143
Figure A–1 CE Mark ....................................................................................................146
Figure C–1 19 dBi Antenna (65-0177) ...........................................................................149
Figure C–2 6 dBi Antenna (65-0179).............................................................................150
Figure C–3 13 dBi Antenna (65-0178) ...........................................................................153
Figure D–1 WRU Down-Tilt Action .................................................................................163

8 RT System 2 v2.3 Deployment Guide R01.i
© 2010-2014 Wireless Seismic, Inc. All rights reserved.
List of Figures
Figure D–2 WRU Up-Tilt Action .................................................................................... 163
Figure E–1 Weighted Mast .......................................................................................... 182
Figure E–2 Tripod Assembly, Front View ....................................................................... 183
Figure F–1 Sighting Compass (70-0067)....................................................................... 184
Figure F–2 Declination Indication on Map...................................................................... 185
Figure F–3 Compass and Map...................................................................................... 186
Figure F–4 Compass Adjusted for Declination ................................................................ 187
Figure F–5 Compass Adjusted for Declination ................................................................ 187
Figure G–1 Tying the Taut-line Hitch Knot ..................................................................... 188

R01.i RT System 2 v2.3 Deployment Guide 9
© 2010-2014 Wireless Seismic, Inc. All rights reserved.
List of Tables
List of Tables
Table 3–1 Backhaul Communication Concepts ................................................................ 26
Table 3–2 Backhaul Components, LIU, Mast, and Fiber.................................................... 31
Table 3–3 Backhaul Components, Radios....................................................................... 32
Table 3–4 Antenna Specifications, WRU/LIU................................................................... 39
Table 3–5 Antenna Specifications, Radios ...................................................................... 44
Table 3–6 Cable Pinout, LIU to Battery (60-0034)........................................................... 45
Table 3–7 Cable Pinout, to NanoStation Radio(60-0036).................................................. 46
Table 3–8 Cable Pinout, LIU-to-PC (60-0039)................................................................. 47
Table 3–9 Cable Pinout, Backhaul Jumper (60-0033)....................................................... 48
Table 3–10 How to Set Up the Backhaul.......................................................................... 50
Table 4–1 Label Nomenclature ..................................................................................... 67
Table 4–2 Ethernet Cable Connections Comparison......................................................... 80
Table 4–3 Pendant Radio Link Elements......................................................................... 96
Table 5–1 Supported Backhaul Radios..........................................................................105
Table 5–2 Example File Names....................................................................................106
Table 5–3 Creating a Google Earth Elevation Profile .......................................................113
Table 5–4 Ethernet Cable Connections Comparison........................................................118
Table 5–5 Pendant Radio Link Elements........................................................................133
Table 7–1 Lithium Ion Battery Specifications.................................................................138
Table A–1 Antenna Specifications ................................................................................145
Table B–1 WRU Specifications .....................................................................................147
Table B–2 LIU Specifications.......................................................................................148
Table C–1 Antenna Specifications, 6 dBi (65-0179)........................................................150
Table C–2 Antenna Specifications, 13 dBi (65-0177) ......................................................151
Table C–3 Antenna Wind Loading, 13 dBi (65-0177).......................................................152
Table C–4 Antenna Specifications, 13 dBi (65-0178) ......................................................153
Table C–5 NanoStation Integrated Antenna Specifications...............................................155
Table C–6 Bullet Line Station Radio Specifications (56-0019 US, 56-0024 Intl) ..................157
Table C–7 Bullet Line Station Radio Power Specifications (56-0019 US, 56-0024 Intl).........158
Table C–8 Rocket Recorder Radio Specifications (15-0052 US, 15-0054 Intl).....................159
Table C–9 Rocket Recorder Radio Power Specifications (15-0052 US, 15-0054 Intl)............160
Table C–10 NanoStation Radio Specifications (56-0035 US, 56-0032 Intl)...........................160
Table C–11 NanoStation Radio Power Specifications (56-0035 US, 56-0032 Intl) .................161
Table D–1 WRU LED Indications, Undeployed ................................................................164
Table D–2 WRU LED Indications, Undeployed Power-On Sequence....................................165
Table D–3 WRU LED Indications, Deploying Sequence.....................................................166
Table D–4 WRU LED Indications, Deploying Power-On Sequence......................................171
Table D–5 WRU LED Indications, Deployed WRU, No Geophone Tilt ..................................172
Table D–6 WRU LED Indications, Deployed WRU, Geophone Down Tilt ..............................173
Table D–7 WRU LED Indications, Deployed WRU, Geophone Up Tilt ..................................174
Table D–8 LIU LED Indications, Power-On Sequence.......................................................175
Table D–9 LIU LED Status Indications, Normal Mode ......................................................177
Table D–10 LIU LED Error Indications, Normal Mode ........................................................179
Table D–11 WRU and LIU LED Status Indications, Firmware Upgrade..................................180
Table H–1 ISO 3166 Country Codes .............................................................................189

RT System 2 v2.3 10 Deployment Guide R01.i
© 2010-2014 Wireless Seismic, Inc. All rights reserved.
1
1. Overview
1.1 About this Guide
This document provides information on how to deploy the RT System 2 in the field. See
the RT System 2 Installation Guide for instructions on setting up the recording truck
equipment and software.
1.2 Who Should Use this Guide
The expected users of this document are as follows:
iCrew (Layout/Troubleshooters)
iTechnician (LIU)
iBosses (Line Crew)
1.3 Related Documents
RT System 2-related documents are as follows:
iRT System 2 Documents Guide (90-0026) – Lists all of the RT System 2
documents with a brief description of each.
iRT System 2 Glossary (90-0032) – Lists and defines RT System 2 terms and
acronyms. Includes some general seismic and geologic terms and acronyms.
iRT System 2 Installation Guide (90-0028) – Provides instructions for setting up
the recording truck hardware, and installing and updating software and firmware.
iRT System 2 Troubleshooting Guide (90-0039) – Provides instructions on how to
solve common problems.
1.4 Getting Help
To get help on the RT System 2 Central Recording System, consult the online help. You
can find the help documents by clicking the help icon in the user interface, or by
navigating to the following directory:
C:\wsi\rt\vx.y.z\server\help\index.htm
Where vx.y.z is the version number (for example, v2.3).
To get help on the RT System 2 deployment, consult this document.
If you cannot find the answers you need, please contact Wireless Seismic, Inc. Customer
Support at:
13100 Southwest Freeway, Suite 150
Sugar Land, TX 77478
(832) 532-5048
support@wirelessseismic.com

RT System 2 v2.3 11 Deployment Guide R01.i
© 2010-2014 Wireless Seismic, Inc. All rights reserved.
2
2. Layout
This chapter describes how to prepare (mobilization) and layout (install) the ground
electronics. See the RT System 2 Installation Guide for instructions on setting up the
recording truck equipment and software.
2.1 Prerequisites
In preparation for mobilization, define the following:
iSurvey
iBackhaul plan
2.2 Getting Ready
Collect all of the following:
RT System 2 ground equipment (05-0007):
iWRUs (01-0001, 10-0017, 10-0023, 10-0027)
iLIUs (10-0016) (see also “Backhaul Components” on page 31)
iAntennas 5.5 dBi maximum (65-0204/65-0264)
iGeophones
iWRU Batteries (0400-001-01)
iWRU Dummy Batteries (55-0009)
iWRU Anchor Plates (10-0028)
iAntenna Extenders
Ɣ30 in (762 mm) antenna extender (65-00941) (standard)
Ɣ10 ft (3 m) M-to-F coax cable (65-0103)
Ɣ25 ft (7.6 m) M-to-F coax cable (65-0110)
iBackhaul Components (see “Backhaul Components” on page 31)
iTools
iManuals
iConsumables
iSpares (15-0003)
ƔMast Parts
ƔBase Parts
ƔGuy Lines
ƔAntennas
ƔAntenna Extenders
ƔBatteries
NOTE Please refer to “Antenna Specifications” on page 145 for the list of supported
antennas. Use of accessories other than those specified in this document is not
supported or warrantied.

12 RT System 2 v2.3 Deployment Guide R01.i
© 2010-2014 Wireless Seismic, Inc. All rights reserved.
2. Layout
Preparing the Equipment
ƔCables
ƔConnectors
2.3 Preparing the Equipment
Ensure that the Central Recording System has the latest available software installed. Ensure
that the ground equipment has the latest available firmware installed. See the following for
more information:
iSee the RT System 2 Release Notes for version numbers.
iSee the RT System 2 Installation Guide for installation and update instructions.
Ensure that the industry standard best practices are followed for securing the equipment for
transport.
2.4 Laying Out the Equipment
Lay out the ground equipment while the central recording system hardware and software is
being prepared to save time.
The WRU is shown in the following figure:
NOTE The batteries (when fully discharged) require 8 hours of continuous charging in
the battery charger connected to an AC source; therefore, the battery charger
should be located at the staging area or in town.
Figure 2–1 WRU

R01.i RT System 2 v2.3 Deployment Guide 13
© 2010-2014 Wireless Seismic, Inc. All rights reserved.
2. Layout
Laying Out the Equipment
A WRU with a geophone attached is shown in the following figure
Figure 2–2 WRU with Geophone

14 RT System 2 v2.3 Deployment Guide R01.i
© 2010-2014 Wireless Seismic, Inc. All rights reserved.
2. Layout
Laying Out the Equipment
The LIU is shown in the following figure:
2.4.1 Prerequisites
Attach the batteries, antennas, anchor plates, and geophones to the ground equipment prior
to going into the field, or as each unit is placed. If you are assembling as you place the units,
ensure that you have sufficient quantities for each unit, plus a few spares.
Figure 2–3 LIU
NOTE Do not deploy (tip to power on) the WRUs until they are at the actual location
where they will be placed.

R01.i RT System 2 v2.3 Deployment Guide 15
© 2010-2014 Wireless Seismic, Inc. All rights reserved.
2. Layout
Laying Out the Equipment
The RT System 2 shall be used with only the supplied antennas (Table A–1 Antenna
Specifications, on page 145) attached to the WRU with an integrated type N male (threaded
or HPQN) connector.
iThe RT System 2 antennas shall be installed and handled by professionals specifically
designated for this purpose.
iChanges or modifications not expressly approved by Wireless Seismic, Inc. can void the
users’s authority to operate the equipment.
Figure 2–4 Assembling WRUs
CAUTION
In order to comply with radio frequency (RF) exposure requirements,
the RT System 2 units must be installed so that a minimum separation
distance of 20 cm is maintained between the antenna(s) and the body
of all persons at all times during normal operation.
PRUDENCE
Afin de se conformer aux normes de la en matière d'exposition aux
radiofréquences (RF), les unités RT System 2 doivent être installées de
manière à garder en permanence une distance minimale de 20 cm entre
la ou les antennes et le corps de toute personne en mode de
fonctionnement normal.

16 RT System 2 v2.3 Deployment Guide R01.i
© 2010-2014 Wireless Seismic, Inc. All rights reserved.
2. Layout
Laying Out the Equipment
2.4.2 Assembling the Ground Equipment
This section describes the process to assemble the ground equipment prior to deployment.
To assemble the ground equipment:
1Gather the equipment:
ƔWRU
ƔAntenna
ƔAntenna Extender
ƔGeophone
ƔBatteries
ƔAnchor plates
2Gather any special tools and equipment:
ƔOptional: Nylon grip pliers
ƔOptional: Loctite® 222
ƔSafety gear such as vests, hard hat, and gloves.
3Attach one or more batteries to the WRU.
ƔPress the battery into the connector.
ƔFlip the bail over the molded area on the end of the battery.
ƔPress the lever until the catch snaps to lock it in place.
VORSICHT
Um den Radiofrequenz-Strahlen-belastungsrichtlinien zu entsprechen,
müssen die RT-System 2 Einheiten so eingebaut werden, dass ein
Mindestabstand von 20 cm zwischen der/n Antenne/n und dem/n
Körper/n aller Personen zu jeglicher Zeit während der üblichen
Betriebszeiten gewährleistet ist.
PRZESTROGA
Aby zachowaü zgodnoĞü z wymogami dotyczącymi ekspozycji na
promieniowanie o czĊstotliwoĞci radiowej (RF), urządzenia RT System 2
naleĪy instalowaü tak, aby podczas normalnej obsáugi pomiĊdzy ciaáem
wszystkich osób a antenami przez caáy czas byáo co najmniej 20 cm
odstĊpu.
CAUTION
The metal ground equipment can become hot while exposed to the sun.
Wear gloves to handle hot equipment.
PRUDENCE
Les équipements terrestres en métal peuvent devenir chauds lorsqu’ils
sont exposés au soleil. Portez des gants lorsque vous manipulez un
équipement chaud.
VORSICHT
Die Metallbodenausrüstung kann heiß werden, wenn sie der
Sonneneinstrahlung ausgesetzt wird. Tragen Sie Handschuhe, wenn Sie
mit erhitzter Ausrüstung umgehen.
PRZESTROGA
Metalowe elementy urządzeĔ w terenie mogą nagrzaü siĊ w przypadku
wystawienia na sáoĔce. Nagrzane urządzenia naleĪy obsáugiwaü
w rĊkawicach.

R01.i RT System 2 v2.3 Deployment Guide 17
© 2010-2014 Wireless Seismic, Inc. All rights reserved.
2. Layout
Laying Out the Equipment
4Optional: Attach the anchor plate. See “WRU Anchor Plate” on page 22 for instructions.
5Attach the geophone to the WRU.
Figure 2–5 Battery Latch
Figure 2–6 Installing the Battery
TIP To record three components of seismic data with the multiple-channel WRU,
connect three separate arrays of one-component geophones to the same WRU,
or connect a multiple-component geophone to the WRU

18 RT System 2 v2.3 Deployment Guide R01.i
© 2010-2014 Wireless Seismic, Inc. All rights reserved.
2. Layout
Laying Out the Equipment
6Attach the antenna with extender to the WRU. Ensure that the antenna connection is
clean, and the antenna is snug and does not wobble.
Figure 2–7 Installing the
Geophone
NOTE The antenna screws on to the WRU in a clockwise direction. It should twist on
easily; do not use force. To ensure that the threads are properly aligned, turn
the connector counter-clockwise until you hear a click indicating that the threads
are aligned, then turn clockwise to tighten.
Figure 2–8 Antenna Extender (65-0091)

R01.i RT System 2 v2.3 Deployment Guide 19
© 2010-2014 Wireless Seismic, Inc. All rights reserved.
2. Layout
Laying Out the Equipment
2.4.3 Placing the WRU in the Field
This section describes the process to ready the ground equipment for interaction with the
central recording system (deployment).
To deploy the WRU:
1Prerequisites:
ƔThe WRU is assembled with battery, geophone, and antenna
ƔOptional: The anchor plate is attached to the WRU
2Pick up the WRU and point the geophone connector end towards the ground as shown in
the following figure. After a few seconds, all of the LEDs illuminate:
Figure 2–9 Antenna with Spring Relief
NOTE Do not deploy (tip to power on) the WRUs until they are at the actual location
where they will be placed.
NOTE When using a WRU as a Repeater, the deployment instructions are the same,
except a geophone is not required. Repeaters are added to the line segment in
the Spread Manager. See the RT System 2 Operator Guide for more information.
If a geophone is not connected, you can skip the geophone test. See “D. LED
Indicators” on page 163 for more information on skipping the test and the
relevant LED status indicators.

20 RT System 2 v2.3 Deployment Guide R01.i
© 2010-2014 Wireless Seismic, Inc. All rights reserved.
2. Layout
Laying Out the Equipment
3Place the unit flat on the ground as shown in the following figure:
Figure 2–10 Power on the Unit

R01.i RT System 2 v2.3 Deployment Guide 21
© 2010-2014 Wireless Seismic, Inc. All rights reserved.
2. Layout
Laying Out the Equipment
4The unit first turns on its GPS and acquires a new position. Then it will begin a series of
internal and external tests. The LEDs on the top of the unit indicate the current test and
whether the unit passes or fails each test.
5Press or stomp the geophone into the ground. If you stomp the geophone while the
geophone test is running, the test will fail and the WRU will not deploy.
Verify that the WRU does not show a GEO self-test failure (see the following figure) after
placing the geophone. If the WRU does show a self-test failure, pick up the WRU, point
the geophone connector end towards the ground until all of the LEDs illuminate, and then
place the unit flat on the ground to re-run the self-test.
Figure 2–11 Place the Unit
NOTE The WRU will attempt to get a 3-meter GPS lock for up to 15 minutes. During
this time, the GPS LED flashes. The WRU will not form until the GPS lock is
achieved. If the GPS lock cannot be achieved, form by serial number.

22 RT System 2 v2.3 Deployment Guide R01.i
© 2010-2014 Wireless Seismic, Inc. All rights reserved.
2. Layout
WRU Anchor Plate
6Optional: If the WRU has an anchor plate attached, attach the WRU and anchor plate to
the ground with three large nails or stakes; two at the geophone end and one at the end
opposite of the geophone.
2.4.4 Placing the LIU in the Field
The LIU is part of the backhaul configuration. See “3. Backhaul” on page 26 for more
information.
2.5 WRU Anchor Plate
This WRU Anchor Plate (10-0028) is designed to reduce downtime due to tipped units and to
reduce losing units as a result of theft. The shape maintains the WRU stacking ability while
providing three solid anchor points. Constructed of light-weight and durable thermoplastic
polyurethane, it attaches to the bottom of the WRU with minimal effort while maintaining the
integrity of the WRU seal.
The anchor plate is compatible with the temperature range of the WRU which is -40°C to
+75°C (-40°F to +167°F).
Figure 2–12 Geophone Self-Test
Failure
NOTE See “D. LED Indicators” on page 163 for an explanation of the LED status and
error conditions.
If a WRU self test fails, the WRU will continue to the next test.
Skip a self-test by tipping the WRU geophone down and then returning it to the
upright position (flat on the ground).

R01.i RT System 2 v2.3 Deployment Guide 23
© 2010-2014 Wireless Seismic, Inc. All rights reserved.
2. Layout
WRU Anchor Plate
To use the anchor plate:
1Attach the anchor plate to the WRU as shown in the following figures:
aPlace the anchor plate on the geophone end of the WRU. The wide end of the anchor
plate slides on to the to the geophone end of the WRU.
bVerify that the anchor plate is placed snugly against the WRU as shown in the
following figure:
Figure 2–13 Attaching the Anchor Plate to the WRU
Figure 2–14 Anchor Plate and WRU Alignment

24 RT System 2 v2.3 Deployment Guide R01.i
© 2010-2014 Wireless Seismic, Inc. All rights reserved.
2. Layout
WRU Anchor Plate
cHold the bracket at the edge of the WRU base as shown in the following figure:
dSecure the bracket to the anchor plate with two screws.
Figure 2–15 Anchor Plate at WRU Geophone End
Figure 2–16 Anchor Plate Bracket
Figure 2–17 Anchor Bracket Screws

R01.i RT System 2 v2.3 Deployment Guide 25
© 2010-2014 Wireless Seismic, Inc. All rights reserved.
2. Layout
WRU Anchor Plate
2Attach the WRU and anchor plate to the ground with three large nails or stakes; two at
the geophone end and one at the end opposite of the geophone.
Figure 2–18 Anchor Plate Attached to WRU
Figure 2–19 WRU Anchored with Anchor Plate

RT System 2 v2.3 26 Deployment Guide R01.i
© 2010-2014 Wireless Seismic, Inc. All rights reserved.
3
3. Backhaul
3.1 Overview
In network communications, the backhaul is the part of the network that contains the
links and equipment between the core network and the sub networks. The following
table defines concepts associated with backhaul communications:
Table 3–1 Backhaul Communication Concepts
Term Definition Reference
Point-to-Point A method where each radio node in the
network captures and disseminates its own
data as well as serves as a relay for other
radio nodes in the network sending data
along a path, hopping from one node to the
next.
This is how the RT System 2 WRUs send
information to the LIU and how LIUs
communicate with each other in a point-to-
point configuration.
Also called Bucket Brigade or String-of-
Pearls.
•“Point-to-Point Single
Backhaul Data Direction” on
page 28
•“Point-to-Point Dual Backhaul
Data Direction” on page 29
•“4. Point-to-Point Backhaul”
on page 65
Point-to-Multipoint A method where each line station LIU
communicates directly with the recorder LIU.
The backhaul is composed of a number of
line station mast/radio/LIUs pointing to a
recording truck mast/radio/LIU. The following
list describes the most common
configurations:
•Point-to-Multipoint – A single
recording truck radio and multiple line
station radios
•Point-to-Multipoint (redundant) – A
single active recording truck radio, a
backup (redundant) recording truck
radio, and multiple line station radios
•Point-to-Multipoint (custom) – A
combination of recording truck radios
and line station radios
Also called Star Configuration.
•“Point-to-Multipoint Backhaul
Data Direction” on page 30
•“5. Point-to-Multipoint
Backhaul” on page 98

R01.i RT System 2 v2.3 Deployment Guide 27
© 2010-2014 Wireless Seismic, Inc. All rights reserved.
3. Backhaul
Overview
In the RT System 2 system, the LIU communicates with the Central Software System (CSS)
computer in the central recording truck along a backhaul on the
5.8 GHz Industrial, Scientific, and Medical (ISM) radio band. Some smaller systems may not
require a backhaul.
Power over Ethernet
(PoE) A technology that passes electrical power
along an Ethernet cable. PoE is used where
DC power is not available and USB
unsuitable. Power can be supplied at the end
of a network span or somewhere in the
middle.
PoE switches supply power at the end of a
span. The RT System 2 Line Interface Unit
(LIU) acts as a switch with PoE.
PoE injectors supply power somewhere
between the PoE switch and the powered
device. They inject power and do not affect
the data. A discrete PoE injector is used
when configuring the backhaul radios.
•“Ubiquiti Rocket/Bullet Private
Network Connection” on page
107
•“Ubiquiti NanoStation Private
Network Connection” on page
72
Table 3–1 Backhaul Communication Concepts
Term Definition Reference

28 RT System 2 v2.3 Deployment Guide R01.i
© 2010-2014 Wireless Seismic, Inc. All rights reserved.
3. Backhaul
Overview
The following figure illustrates the components and data flow for a four-line, single-backhaul,
point-to-point line:
Figure 3–1 Point-to-Point Single Backhaul Data Direction

R01.i RT System 2 v2.3 Deployment Guide 29
© 2010-2014 Wireless Seismic, Inc. All rights reserved.
3. Backhaul
Overview
The following figure illustrates the components and data flow for a four-line, dual-backhaul,
point-to-point line:
Figure 3–2 Point-to-Point Dual Backhaul Data Direction

30 RT System 2 v2.3 Deployment Guide R01.i
© 2010-2014 Wireless Seismic, Inc. All rights reserved.
3. Backhaul
Overview
The following figure illustrates the components and data flow for a point-to-multipoint, star
configuration:
Figure 3–3 Point-to-Multipoint Backhaul Data Direction

R01.i RT System 2 v2.3 Deployment Guide 31
© 2010-2014 Wireless Seismic, Inc. All rights reserved.
3. Backhaul
Backhaul Components
3.2 Backhaul Components
The backhaul components are either line station (remote) backhaul components or recorder
(central) backhaul components. Line station components are the components that are not
physically located next to the recording truck. Recorder components are physically located at
the recording truck.
The following tables and figures illustrate the backhaul components.
Table 3–2 Backhaul Components, LIU, Mast, and Fiber
#EA Item Line Recorder Reference
L-1 1LIU Kit (15-0041) Y Y —
L-2 1 • LIU (10-0016) Y Y “LIU” on page 38
L-3 1 • Cable, LIU to Battery, yellow (60-
0034) YY“Cable Assemblies” on page
45
L-4 — • An antenna is required to
communicate with the WRUs. YY“LIU and WRU Antennas” on
page 39
L-5 — • A 12 V DC Battery is required, but
not included. YY“LIU and WRU Antennas” on
page 39
M-1 1Mast Kit (15-0046) Y Y —
M-2 1 • Mast (15-0051) Y Y “Mast and Base” on page 49
M-3 1 – 20 ft Telescoping Mast (70-
0130) YY—
M-4 1 – Mast Guy Ring (70-0133) YY—
M-5 1 – Bracket, Omni Antenna
(70-0136) YY—
B-1 1• Base (55-0050) Y Y “Mast and Base” on page 49
B-2 2 – Knob, 10-32 x 1/2 inch
Threaded Stud (70-0137) YY—
BK-1 1• Backpack Kit (15-0014) Y Y “Setting up the Backhaul” on
page 50
BK-2 1 – Backpack, Red/Grey (70-
0059) YY—
BK-3 4 – Antenna Mast Guy Line, 4
mm, 15.25 m, Orange (70-
0057)
YY—
BK-4 4 – Tent Stake, Steel, 12 in
(70-0061) (hard ground
stakes)
YY—
BK-5 4 – Tent Stake, Plastic, 16 in,
Orange (70-0060) (soft
ground stakes)
YY—
BK-6 5 – Nail, 12 in (70-0062) YY—
BK-7 4 – Guy Line Holder (70-0063) YY—

32 RT System 2 v2.3 Deployment Guide R01.i
© 2010-2014 Wireless Seismic, Inc. All rights reserved.
3. Backhaul
Backhaul Components
BK-8 1 – Hammer, 2.5 lb (70-0064) YY—
BK-9 1 – Pry Bar, 15 in (70-0065) YY—
BK-10 2 – Flagging Roll, Orange (70-
0066) YY—
BK-11 1 – Compass Sighting (70-
0067) YY“F. Using a Compass” on
page 184
BK-12 5 – Hose Clamp, 2 in (70-
0142) YY—
BK-13 2 – Hose Clamp, 0.5 in (70-
0084) YY—
BK-14 15
ft – Wire, 18AWG Green (65-
0077) YY—
F-1 1• Fiber Backhaul Kit, 250 m (15-
0037)
– OR –
• Fiber Backhaul Kit, 500 m (15-
0038)
Y Y —
F-2 1 – Media Converter (60-0017) YY“Cable Assemblies” on page
45
F-3 1 – Cable, Backhaul Jumper
(60-0033) YY“Cable Assemblies” on page
45
F-4 1 – Cable, Fiber Optic,
Armored, 250 m (60-0026)
– OR –
– Cable, Fiber Optic,
Armored, 500 m (60-0023)
YY“Cable Assemblies” on page
45
Table 3–2 Backhaul Components, LIU, Mast, and Fiber (cont.)
#EA Item Line Recorder Reference
Table 3–3 Backhaul Components, Radios
#EA Item Line Recorder Reference
LB-1 1
1
Ubiquiti Bullet Radio
Line Radio Kit (US) (15-0044)
– OR –
Line Radio Kit (Intl) (15-0053)
Y — —
LB-2 2 • 5 GHz Radio (US) (56-0019 US)
– OR –
• 5 GHz Radio (Intl) (56-0024)
Y—“Bullet Line Station Radios”
on page 157
LB-3 1 • 5.8 GHz 6 dBi Omni Antenna (65-
0179) Y—“Bullet Line Station Antenna”
on page 149

R01.i RT System 2 v2.3 Deployment Guide 33
© 2010-2014 Wireless Seismic, Inc. All rights reserved.
3. Backhaul
Backhaul Components
LB-4 1 • 5.8 GHz 19 dBi Panel Antenna, W
Polarization (56-0020) Y—“Bullet Line Station Antenna”
on page 149
LB-5 1 • 5.8 GHz 19 dBi Panel Antenna, G
Polarization (56-0021) Y—“Bullet Line Station Antenna”
on page 149
LB-6 1 • Bracket, Line Radio (55-0047) Y — —
LB-7 2 • Cable, Armored Ethernet, 10 ft,
White (60-0053) Y—“Cable Assemblies” on page
45
LB-8 1 • Cable, Armored Ethernet, 15 ft,
Green (60-0055) Y—“Cable Assemblies” on page
45
LB-9 2 • Cable, Shielded Ethernet, 15 ft,
Black (60-0054) Y—“Cable Assemblies” on page
45
LB-10 1 • Carrying Case (70-0138) Y — —
LB-11 1 • Hose Clamp, 4 in (70-0140) Y — —
LB-12 1 • Hose Clamp, 2 in (70-0142) Y — —
LB-13 1 • Nut Driver, 5/16 in (70-0147) Y — —
LB-14 2 • Elbow connector (comes with 15-
0044 and 15-0053) Y——
RR-1 1
1
Ubiquiti Rocket Radio
Recorder Radio Kit (US) (15-0045)
– OR –
Recorder Radio Kit (Intl) (15-0055)
— Y —
RR-2 1
1
• Recorder Radio and Antenna (US)
(15-0052)
– OR –
• Recorder Radio and Antenna (Intl)
(15-0054)
—Y—
RR-3 1
1
– 5 GHz Radio (US) (75-
0031 US)
– OR –
– 5 GHz Radio (Intl) (75-
0038)
—Y“Rocket Recorder Radios” on
page 159
RR-4 1 – 5 GHz 13 dBI Dual Polarity
Omni Antenna (65-0178) —Y“Rocket Recorder Antenna”
on page 152
RR-5 1 – Shield, Recorder Radio
Omni (70-0129) —Y“Cable Assemblies” on page
45
RR-6 1 –Bracket GPS Antenna
Holder (70-0148) —Y—
RR-7 – GPS Antenna (comes with
15-0045 and 15-0055) —Y—
Table 3–3 Backhaul Components, Radios (cont.)
#EA Item Line Recorder Reference

34 RT System 2 v2.3 Deployment Guide R01.i
© 2010-2014 Wireless Seismic, Inc. All rights reserved.
3. Backhaul
Backhaul Components
RR-8 1 – Cable, Shielded Ethernet, 3
ft, Black (65-0104) —Y“Cable Assemblies” on page
45
—1 – PoE Injector (75-0023) ——•“Ubiquiti Rocket/Bullet
Private Network
Connection” on page 107
•“Ubiquiti NanoStation
Private Network
Connection” on page 72
RR-9 1 • Surge Protector (75-0021) — Y “Surge Protector Box” on
page 44
RR-10 1 • Cable, Shielded Ethernet, 120 ft,
Black (60-0038) —Y“Cable Assemblies” on page
45
RR-11 60
ft • Wire, 18AWG Green (65-0077) — Y —
RR-12 1 • Case, Recorder Radio Kit (70-
0139) —Y—
RR-13 1 • Nut Driver, 5/16 in (70-0147) — Y —
RN-1 2
2
Ubiquiti NanoStation Radio Kit
• Recorder Radio Kit (US) (15-0068)
– OR –
• Recorder Radio Kit (Intl) (15-0067)
— Y —
RN-2 2 – 5 GHz Radio Assembly
(US) (56-0035 US)
– OR –
– 5 GHz Radio Assembly
(Intl) (56-0032)
—Y—
RN-3 2 – Cable, Shielded Ethernet,
120 ft, Black with Red
shrink tube (60-0036)
—Y—
RN-4 3 – Strain Relief, Wedge Clamp
.160/.330 DIA. (70-0171) —Y—
RN-5 1 – Case, NanoStation Line
Radio (70-0176) —Y—
RN-6 1 – Nut driver, 7/16 in, Brown
(70-0178) —Y—
RN-7 1 – Wrench, Double Open-end,
7/16 in - 1/2 in (70-0179) —Y—
Table 3–3 Backhaul Components, Radios (cont.)
#EA Item Line Recorder Reference

R01.i RT System 2 v2.3 Deployment Guide 35
© 2010-2014 Wireless Seismic, Inc. All rights reserved.
3. Backhaul
Backhaul Components
Figure 3–4 Line Station Backhaul Components

36 RT System 2 v2.3 Deployment Guide R01.i
© 2010-2014 Wireless Seismic, Inc. All rights reserved.
3. Backhaul
Backhaul Components
Figure 3–5 Recorder Backhaul Components

R01.i RT System 2 v2.3 Deployment Guide 37
© 2010-2014 Wireless Seismic, Inc. All rights reserved.
3. Backhaul
Backhaul Components
Figure 3–6 Recorder/Line NanoStation Backhaul Components

38 RT System 2 v2.3 Deployment Guide R01.i
© 2010-2014 Wireless Seismic, Inc. All rights reserved.
3. Backhaul
Backhaul Components
3.2.1 LIU
The data transmitted by the WRUs is collected by the Line Interface Unit (LIU). The LIU acts
as the interface between the network of WRUs and the backhaul equipment. The LIU has an
Ethernet port that can be connected directly to a computer, or more commonly, to an
armored fiber optic cable or a backhaul radio. Backhaul radios operate in the 5.8 GHz band.
A second array of WRUs can be deployed on the other side of the LIU, symmetrically or
asymmetrically around the LIU. The LIU is shown in the following figure:
Before the Central Software System can communicate with the LIU, you must set up the
backhaul.
Figure 3–7 Line Interface Unit (LIU)
NOTE See “D. LED Indicators” on page 163 for an explanation of the LED status and
error conditions.

R01.i RT System 2 v2.3 Deployment Guide 39
© 2010-2014 Wireless Seismic, Inc. All rights reserved.
3. Backhaul
Backhaul Components
3.2.2 LIU Battery
Power is supplied to the LIU components by way of a 12 V DC battery. The external battery is
not supplied as part of the backhaul system.
See the Troubleshooting Guide, Best Practices chapter, LIU Batteries section for instructions
on how to hot-swap the LIU battery.
3.2.3 LIU and WRU Antennas
The following table lists the supported antennas for the LIUs and the WRUs (all models). The
remote and central backhauls use the same antennas:
There is an auto-power-leveling feature built into the firmware. It works in conjunction with
the RSSI parameters to keep the power at a defined level. If the Unit Thresholds ĺ
Command (or Data)RSSI parameter is set to any number greater than zero, power-
leveling is enabled.
3.2.4 Line Radios
There are two line radio options provided as follows:
iUbiquiti Bullet – Currently supported for point-to-point (string-of-pearls) backhauls:
Ɣ5 GHz Radio (US) (56-0019 US)
Ɣ5 GHz Radio (Intl) (56-0024)
iUbiquiti NanoStation M5 – Currently supported for point-to-multi-point (star)
backhauls:
Ɣ5 GHz Radio Assembly (US) (56-0035 US)
Ɣ5 GHz Radio Assembly (Intl) (56-0032)
The Ubiquiti Bullet line radio is normally used with a directional antenna; however an
omnidirectional antenna is also included. The antennas are attached at the top of the mast
and the radio is attached to the mast at eye level as shown in the following figure.
TIP The backhaul power requirements vary depending on the hardware in use and
period of use. For example, you may be using one or two radios. Supply enough
power to ensure there is enough power for the entire duration of the time you
are using the backhaul.
Table 3–4 Antenna Specifications, WRU/LIU
Model Frequency
(MHz) Maximum Gain Vertical
Beam Width Weight Dimension
(Length x
Diameter)
WSI 65-0204/65-0264
(antenna-standard) 2400 5.5 dBi (50 ohm) 25° 0.4 lbs
0.2 kg 32 x 0.6 in
810.5 x 15 mm
WSI 65-0091
(extender-standard) 2400 0 dBi N/A 0.6 lbs
0.3 kg 30 x 0.7 in
762 x 18.5 mm

40 RT System 2 v2.3 Deployment Guide R01.i
© 2010-2014 Wireless Seismic, Inc. All rights reserved.
3. Backhaul
Backhaul Components
Figure 3–8 Line Radio and Antennas, Bullet

R01.i RT System 2 v2.3 Deployment Guide 41
© 2010-2014 Wireless Seismic, Inc. All rights reserved.
3. Backhaul
Backhaul Components
The Ubiquiti NanoStation M5 radio has an integrated (internal) antenna. The radio is attached
at the top of the mast with a surge protector as shown in the following figure:
The line radios and antennas can be stored in their protective case when not in use:
Figure 3–9 Line Radio, NanoStation
Figure 3–10 Bullet Radio Case (70-0138)

42 RT System 2 v2.3 Deployment Guide R01.i
© 2010-2014 Wireless Seismic, Inc. All rights reserved.
3. Backhaul
Backhaul Components
See “C. Radio Specifications” on page 149 for FCC information and other technical
specifications.
3.2.5 Recorder Radio
There are two recorder radio options provided as follows:
iUbiquiti Rocket – Currently supported for point-to-point (string-of-pearls) backhauls:
ƔRecorder Radio and Antenna (US) (15-0052)
ƔRecorder Radio and Antenna (Intl) (15-0054)
iUbiquiti NanoStation M5 – Currently supported for point-to-multi-point (star)
backhauls
Ɣ5 GHz Radio Assembly (US) (56-0035 US)
Ɣ5 GHz Radio Assembly (Intl) (56-0032)
Figure 3–11 NanoStation Radio Case (70-0176)

R01.i RT System 2 v2.3 Deployment Guide 43
© 2010-2014 Wireless Seismic, Inc. All rights reserved.
3. Backhaul
Backhaul Components
The Ubiquiti Rocket recorder radio is used with an omnidirectional antenna. It is attached to
the top of the mast and is shown in the following figure. The Rocket radio is completely
enclosed in a protective metal case when installed.
The Ubiquiti NanoStation M5 radio has an integrated (internal) antenna. The radio is attached
at the top of the mast with a surge protector as shown in “Line Radio, NanoStation” on page
41.
See “C. Radio Specifications” on page 149 for FCC information and other technical
specifications.
Figure 3–12 Recorder Radio

44 RT System 2 v2.3 Deployment Guide R01.i
© 2010-2014 Wireless Seismic, Inc. All rights reserved.
3. Backhaul
Backhaul Components
3.2.6 Radio Antennas
The following table lists the supported antennas for the radios:
3.2.7 Surge Protector Box
The following figure illustrates the inside of the Surge Protector Use a surge protector on
each mast between the Rocket radio or the NanoStation radio and the LIU.
Table 3–5 Antenna Specifications, Radios
Model Frequency
(MHz) Gain Dimension (Length
x Diameter) See
WSI 65-0178
2x2 Dual Polarity
MIMO Omni
5450 - 5850 13 dBi 6.2x3.8x32.8 in
158x98x834 mm
“Rocket Recorder Antenna” on
page 152
WSI 65-0179
Omni 5275 - 5850 6 dBi 10.6 in
269 mm
“Bullet Line Station Antenna”
on page 149
WSI 65-0177
Antenna Panel 5150 - 5825 19 dBi 7.5 x 7.5 x 0.8 in
190 x 190 x 20 mm “Bullet Line Station Antenna”
on page 149
Figure 3–13 Surge Protector
Connections

R01.i RT System 2 v2.3 Deployment Guide 45
© 2010-2014 Wireless Seismic, Inc. All rights reserved.
3. Backhaul
Backhaul Components
3.2.8 Cable Assemblies
The following cables are used in the backhaul:
iCable, LIU to Battery (60-0034)
iCable, LIU to NanoStation Radio (60-0036)
iCable, Ethernet, 120 ft Shielded, Black with Red shrink tube (60-0036)
iCable, LIU-to-PC (60-0039)
iCable, Ethernet, 3 ft Shielded (65-0104)
iCable, Armored Ethernet, 10 ft (60-0053)
iCable, Shielded Ethernet, 15 ft (60-0054)
iCable, Armored Ethernet, 15 ft (60-0055)
iCable, Shielded Ethernet, 120 ft (60-0038)
iCable, RF Extender, 10 ft (65-0103)
iCable, RF Extender, 25 ft (65-0110)
iFiber Backhaul Kit, 250 m (15-0037)
ƔMedia Converter (60-0017)
ƔCable, Backhaul Jumper (60-0033)
ƔCable, Fiber Optic, Armored, 250 m (60-0026)
iFiber Backhaul Kit, 500 m (15-0038)
ƔMedia Converter (60-0017)
ƔCable, Backhaul Jumper (60-0033)
ƔCable, Fiber Optic, Armored, 500 m (60-0023)
Figure 3–14 Cable, LIU to Battery (60-0034)
Table 3–6 Cable Pinout, LIU to Battery (60-0034)
5-Pin Connector 2-Terminal End Signal Name
ANC—
BWHT+V
CBLK5-V
DNC—
ENC—

46 RT System 2 v2.3 Deployment Guide R01.i
© 2010-2014 Wireless Seismic, Inc. All rights reserved.
3. Backhaul
Backhaul Components
Figure 3–15 Cable, LIU to NanoStation Radio (60-0036)
CAUTION
The LIU to Radio cable is a powered Ethernet Cable. Do not plug it into
the Ethernet port on a Laptop computer when troubleshooting the
radios. Use a non-powered Ethernet cable to avoid damaging the
computer.
PRUDENCE
Le câble interface de ligne (LIU) à radio est un câble Ethernet alimenté.
Ne le branchez pas au port Ethernet d’un ordinateur portable lors du
dépannage des radios. Afin de ne pas endommager l’ordinateur, utilisez
un câble Ethernet non alimenté.
VORSICHT
Das LIU-Radiokabel ist ein mit Strom versorgtes Ethernetkabel. Stecken
Sie es nicht in den Ethernetanschluss in Ihrem Laptop, wenn Sie
Störungen Ihrer Radiosender beseitigen. Benutzen Sie ein nicht mit
Strom versorgtes Ethernetkabel, um eine Beschädigung Ihres
Computers zu vermeiden.
PRZESTROGA
Kabel LIU-radio to zasilany kabel Ethernet. Podczas rozwiązywania
problemów z dziaáaniem urządzeĔ radiowych nie naleĪy podáączaü go do
portu Ethernet w laptopie. Aby uniknąü uszkodzenia komputera, naleĪy
uĪyü niezasilanego kabla Ethernet.
Table 3–7 Cable Pinout, to NanoStation Radio(60-0036)
14-Pin Connector RJ-45 Connector Signal Name
B1TX+
A2TX-
C3RX+
H 4 POSITIVE
F 5 POSITIVE
D6RX-
E 7 RETURN
L 8 RETURN
P — SHIELD DRAIN
R* NC —
M* NC —
* Jumper R and M together.

R01.i RT System 2 v2.3 Deployment Guide 47
© 2010-2014 Wireless Seismic, Inc. All rights reserved.
3. Backhaul
Backhaul Components
Figure 3–16 Cable, LIU-to-PC (60-0039)
Table 3–8 Cable Pinout, LIU-to-PC (60-0039)
14-Pin Connector RJ-45 Connector Signal Name
B1TX +
A2TX -
C3RX +
NC 4 POSITIVE
NC 5 POSITIVE
D6RX -
NC 7 RETURN
NC 8 RETURN
P — SHIELD DRAIN
Figure 3–17 Cable, Ethernet, 3 ft
Shielded (65-0104)
Figure 3–18 Cable, Armored Ethernet, 10 ft (60-0053)

48 RT System 2 v2.3 Deployment Guide R01.i
© 2010-2014 Wireless Seismic, Inc. All rights reserved.
3. Backhaul
Backhaul Components
Figure 3–19 Cable, RF
Extender, 10 ft (65-0103)
Figure 3–20 Media Converter (60-0017)
Figure 3–21 Cable, Backhaul Jumper (60-0033)
Table 3–9 Cable Pinout, Backhaul Jumper (60-0033)
14-Pin Connector Wire Color 8-Pin Connector Signal Name
BWHT/ORGATX +
AORGBTX -
C WHT/GRN C RX +
HBLUDPWR +
F WHT/BLU E PWR +
DGRNFRX -
EWHT/BRNGGND
LBRNHGND

R01.i RT System 2 v2.3 Deployment Guide 49
© 2010-2014 Wireless Seismic, Inc. All rights reserved.
3. Backhaul
Backhaul Components
3.2.9 Mast and Base
The line and recorder backhauls use the same mast kit components.
3.2.9.1 Telescoping Mast
Telescoping backhaul masts are used to elevate the backhaul components above obstructions
and to enable radio communications to accommodate typical cross-line distances. The mast
is stabilized with guy ropes. The following figure shows the mast:
3.2.9.2 Base
The base (shown in the following figure) stabilizes the mast that is attached to the hinged
mast sleeve. The base is staked into the ground for added stability.
R* RED NC —
M* NC —
* Install a 1.5 inch long jumper wire between pins R and M
WHT = White, ORG = Orange, GRN = Green, BLU = Blue, BRN = Brown, BLK= Black, YEL = Yellow
Table 3–9 Cable Pinout, Backhaul Jumper (60-0033)
14-Pin Connector Wire Color 8-Pin Connector Signal Name
Figure 3–22 Cable, Fiber Optic, Armored, 250 m (60-0026)
Figure 3–23 Mast (55-0050)

50 RT System 2 v2.3 Deployment Guide R01.i
© 2010-2014 Wireless Seismic, Inc. All rights reserved.
3. Backhaul
Setting up the Backhaul
The Weighted Base (70-0070) is another option for use when staking is impractical (see “E.
Weighted Base” on page 182).
3.3 Setting up the Backhaul
This section provides instructions on how to assemble the backhaul components.
Figure 3–24 Base (55-0050)
Table 3–10 How to Set Up the Backhaul
Step Image
1Gather all of the backhaul components.
2Refer to the deployment instructions to
determine the location and compass heading to
the next back haul site closer to central.
3Use the compass to determine and mark that
direction.
4Use the following considerations while
positioning the base:
ƔLocate the base such that the guy lines and
the mast clear obstructions during erection
and while in operation.
ƔIf the ground is sloped, position the base
such that when the base is flush to the
ground, the bracket orientation allows the
mast to remain perpendicular to the ground.

R01.i RT System 2 v2.3 Deployment Guide 51
© 2010-2014 Wireless Seismic, Inc. All rights reserved.
3. Backhaul
Setting up the Backhaul
ƔIf the wind is blowing, the mast is more
stable when the brackets are perpendicular
to the wind.
5Secure the base [B-1] to the ground with stakes
[BK-4] or nails [BK-6].
6Attach the mast [M-3] to the base [B-1].
Tighten both knobs [B-2].
Table 3–10 How to Set Up the Backhaul
Step Image

52 RT System 2 v2.3 Deployment Guide R01.i
© 2010-2014 Wireless Seismic, Inc. All rights reserved.
3. Backhaul
Setting up the Backhaul
7Position four stakes equal distances apart at
approximately 20 ft (6 m) from the base. Pound
them into the ground.
8Assemble the radios and brackets:
ƔBullet line radio installation – Assemble the
Bullet radios and brackets.
ŹInsert the 4 in hose clamp [LR-11] in the
side slots of the bracket [LR-6].
ŹInsert the 2 in hose clamp [LR-12] in the
center slots of the bracket [LR-6].
ŹInsert the line radio between the bracket
[LR-6] and the 2 in hose clamp [LR-12].
ŹTighten the 2 in hose clamp
[LR-12]around the radio.
Line radio in bracket:
Table 3–10 How to Set Up the Backhaul
Step Image

R01.i RT System 2 v2.3 Deployment Guide 53
© 2010-2014 Wireless Seismic, Inc. All rights reserved.
3. Backhaul
Setting up the Backhaul
ƔRocket radio installation – The Rocket radio,
antennas, and bracket are already
assembled.
Recorder radio in bracket:
ƔNanoStation radio installation – The
NanoStation radio, surge protector, and
bracket are already assembled.
Table 3–10 How to Set Up the Backhaul
Step Image

54 RT System 2 v2.3 Deployment Guide R01.i
© 2010-2014 Wireless Seismic, Inc. All rights reserved.
3. Backhaul
Setting up the Backhaul
9Assemble the mast:
ƔBullet radio installation – While the mast is
resting on the ground, slide the following on
the mast:
ŹBullet radios and clamps (do not tighten)
ŹMast guy ring [M-4]
Table 3–10 How to Set Up the Backhaul
Step Image

R01.i RT System 2 v2.3 Deployment Guide 55
© 2010-2014 Wireless Seismic, Inc. All rights reserved.
3. Backhaul
Setting up the Backhaul
ƔRocket radio installation – While the mast is
resting on the ground, slide the following on
the mast:
ŹMast guy ring [M-4]
ŹSurge Protector cable clamp (do not
tighten)
Table 3–10 How to Set Up the Backhaul
Step Image

56 RT System 2 v2.3 Deployment Guide R01.i
© 2010-2014 Wireless Seismic, Inc. All rights reserved.
3. Backhaul
Setting up the Backhaul
ƔNanoStation radio installation – While the
mast is resting on the ground, slide the
following on the mast:
ŹMast guy ring [M-4]
10 Attach and tighten the following:
ƔBullet radio installation:
ŹBullet radio antenna brackets and
antennas [LR-4, LR-5]
ŹOmni antenna bracket [M-5] and
antenna [LR-3]
Table 3–10 How to Set Up the Backhaul
Step Image

R01.i RT System 2 v2.3 Deployment Guide 57
© 2010-2014 Wireless Seismic, Inc. All rights reserved.
3. Backhaul
Setting up the Backhaul
ƔRocket radio installation – Attach the Rocket
radio antenna and bracket [R-2] to the
mast.
Table 3–10 How to Set Up the Backhaul
Step Image

58 RT System 2 v2.3 Deployment Guide R01.i
© 2010-2014 Wireless Seismic, Inc. All rights reserved.
3. Backhaul
Setting up the Backhaul
ƔNanoStation radio installation – Attach the
NanoStation radio bracket assembly [RN-2]
to the mast.
Table 3–10 How to Set Up the Backhaul
Step Image

R01.i RT System 2 v2.3 Deployment Guide 59
© 2010-2014 Wireless Seismic, Inc. All rights reserved.
3. Backhaul
Setting up the Backhaul
11 Attach the cables:
ƔBullet radio installation – Attach an elbow
connector [LR-14] to the antenna and then
an armored cable [LR-7, LR-8] to the elbow
connector.
Match white-to-white and green-to-green if
your panels are color-coded.
ƔRocket radio installation:
ŹOpen the protective metal case if the
Ethernet cable is not already attached.
ŹConnect the GPS antenna if it is not
already connected.
ŹConnect a short Ethernet cable [R-8] to
the radio [R-3].
ŹClose the protective metal case.
ŹOpen the surge protector case [R-9].
ŹRemove the rubber grommet from the
surge protector case and cut some slots
in it.
ŹThread two Ethernet cables [R-8, R-10]
and a ground wire [BK-14] through the
grommet and place the grommet back in
the case.
ŹPlug the Ethernet cables into the
shielded RJ45 jacks. It does not matter
which cable goes to which jack; the unit
provides bidirectional protection.
ŹAttach the ground wire to the ground
lug.
ŹClose the surge protector case and
secure it to the mast with the hose
clamp.
Table 3–10 How to Set Up the Backhaul
Step Image

60 RT System 2 v2.3 Deployment Guide R01.i
© 2010-2014 Wireless Seismic, Inc. All rights reserved.
3. Backhaul
Setting up the Backhaul
ƔNanoStation radio installation:
ŹOpen the surge protector case [R-9].
ŹRemove the grommet from the case.
ŹThread the Ethernet cable [RN-3],
through the grommet with the short
Ethernet cable (that is attached to the
redound the ground wire [BK-14]. Place
the grommet back in the case.
ŹPlug the Ethernet cable into the shielded
RJ45 jacks. It does not matter which
cable goes to which jack; the unit
provides bidirectional protection.
ŹClose the surge protector case.
ŹAttache the strain relief [RN-4] to the D-
ring on the bracket.
ŹLoop the Ethernet Cable [RN-3] through
the strain relief [RN-4].
12 Attach the guy lines to the mast collar.
NOTE: Use a taut-line-hitch knot for best results (see
“G. Rope Knot” on page 188).
Table 3–10 How to Set Up the Backhaul
Step Image

R01.i RT System 2 v2.3 Deployment Guide 61
© 2010-2014 Wireless Seismic, Inc. All rights reserved.
3. Backhaul
Setting up the Backhaul
13 Lay out the four guy lines close to the stakes.
14 Extend the mast, clicking the segments into
place.
15 Attach the guy lines to the stakes.
NOTE: Use a taut-line-hitch knot for best results (see
“G. Rope Knot” on page 188).
Table 3–10 How to Set Up the Backhaul
Step Image

62 RT System 2 v2.3 Deployment Guide R01.i
© 2010-2014 Wireless Seismic, Inc. All rights reserved.
3. Backhaul
Setting up the Backhaul
16 Walk the mast to an upright position.
17 While one person holds the mast, a second
person tightens the guy lines evenly. Keep the
mast level/vertical (use the level included with
the kit).
18 If assembling the Bullet radio backhaul:
aAttach the cables from the antennas to the
top of the Bullet radios.
Table 3–10 How to Set Up the Backhaul
Step Image

R01.i RT System 2 v2.3 Deployment Guide 63
© 2010-2014 Wireless Seismic, Inc. All rights reserved.
3. Backhaul
Setting up the Backhaul
bAttach the cables to the bottom end of the
Bullet radios.
ŹAssemble the connector for the radio as
shown in the image to the right:
ŹPlug the Ethernet connector into the
radio.
ŹScrew the large coupler into the base of
the radio. Hand-tighten only.
ŹPush the rubber grommet into the base
of the large coupler.
ŹScrew the end cap on the large coupler.
Hand-tighten only.
cTighten the clamps on the Bullet radios.
ŹVerify that the armored cables attached
to the antennas are straight and not
twisted.
ŹPosition the line radio so the armored
cable is not pulling on the antenna.
ŹTighten the cable clamp.
19 Set up the LIU:
ƔGround the LIU – Verify that the LIU is
grounded. Attach a ground wire to the case,
and to a nail that is driven into the ground.
Attach the LIU ground wire and the Surge
Protector ground wire to the same nail.
Table 3–10 How to Set Up the Backhaul
Step Image

64 RT System 2 v2.3 Deployment Guide R01.i
© 2010-2014 Wireless Seismic, Inc. All rights reserved.
3. Backhaul
Setting up the Backhaul
ƔAttach the radio cables to the LIU.
ƔAttach the antenna to LIU.
ƔAttach the battery to the LIU.
Table 3–10 How to Set Up the Backhaul
Step Image

RT System 2 v2.3 65 Deployment Guide R01.i
© 2010-2014 Wireless Seismic, Inc. All rights reserved.
4
4. Point-to-Point Backhaul
4.1 Overview
The backhaul is composed of a number of line station mast/radio/LIUs. The number of
poles pole (masts/towers) in your point-to-point spread must be a multiple of the
number of channels used.
A channel is an 80 MHz wide frequency band with 40 MHz on either side of the center
frequency. For example, if the center frequency is 2.412 GHz, the frequency range for
that channel is 2.372 to 2.452 GHz.
When using a system with six possible channels, the backhaul could have just 6 poles,
or a multiple of 6 poles: 6, 12, 18, 24, and so on.
This section uses an example of six possible channels, and 18 line station mast/radio/
LIUs. Each pole (mast/tower) has two radios and one LIU as shown in the following
figure.
Figure 4–1 Channel – 80 MHz Wide Frequency
Band
NOTE If using the mast at the recording truck, connect the LIU with an Ethernet or
Fiber cable to the recording truck. If the mast is not used at the recording truck,
the connections shown in the figure to the recording truck are not used.
See “Connecting to the Recording Truck” on page 92 for a radio link (pendant)
option).

66 RT System 2 v2.3 Deployment Guide R01.i
© 2010-2014 Wireless Seismic, Inc. All rights reserved.
4. Point-to-Point Backhaul
Overview
Figure 4–2 Line Station Backhaul

R01.i RT System 2 v2.3 Deployment Guide 67
© 2010-2014 Wireless Seismic, Inc. All rights reserved.
4. Point-to-Point Backhaul
Overview
The radios are configured as pairs and are either an Access Point (A) or a Station (S).
An Access Point communicates only with a Station. An Access Point cannot communicate with
an Access Point, and a Station cannot communicate with a Station.
The poles (masts) and radios for a six-channel system are labeled and color-coded as
follows. The number of colors used should match the number of channels used.
Where:
iLabel Nomenclature:
iS = Station
iA = Access Point
iThe pole pairs must remain in sequential order:
ƔRadio 1:A-P1 communicates only with Radio 1:S-P2
ƔRadio 2:A-P2 communicates only with Radio 2:S-P3
ƔAnd so on until pole 18, where Radio 18:A-P18 communicates only with Radio 18:S-
P1
Pole Radio Color Pole Radio Color
Pole 1 18:S-P1 White Pole 10 9:S-P10 Red
1:A-P1 Black 10:A-P10 Green
Pole 2 1:S-P2 Black Pole 11 10:S-P11 Green
2:A-P2 Yellow 11:A- P11 Blue
Pole 3 2:S-P3 Yellow Pole 12 11:S-P12 Blue
3:A-P3 Red 12:A-P12 White
Pole 4 3:S-P4 Red Pole 13 12:S-P13 White
4:A-P4 Green 13:A-P13 Black
Pole 5 4:S-P5 Green Pole 14 13:S-P14 Black
5:A-P5 Blue 14:A-P14 Yellow
Pole 6 5:S-P6 Blue Pole 15 14:S-P15 Yellow
6:A-P6 White 15:A-P15 Red
Pole 7 6:S-P7 White Pole 16 15:S-P16 Red
7:A-P7 Black 16:A-P16 Green
Pole 8 7:S-P8 Black Pole 17 16:S-P17 Green
8:A-P8 Yellow 17:A-P17 Blue
Pole 9 8:S-P9 Yellow Pole 18 17:S-P18 Blue
9:A-P9 Red 18:A-P18 White
Table 4–1 Label Nomenclature
Pair # :A or S -Pole #
2:A-P2
2:S-P3

68 RT System 2 v2.3 Deployment Guide R01.i
© 2010-2014 Wireless Seismic, Inc. All rights reserved.
4. Point-to-Point Backhaul
Overview
In some cases—such as when line-of-sight cannot be established—using fiber cables can
improve communication. Install the radios and poles using the same labels and positioning;
however, only the odd or even pairings are used for radio communication. The other pairings
are linked together with fiber cable as shown in the following figure.
NOTE The primary indicator for radio-to-radio communication is the alpha-numeric
label. The colored label is provided as a visual indicator to ensure that the pole is
pointed correctly to the next radio. For example, a yellow radio cannot
communicate with all yellow radios.
Figure 4–3 Radio-to-Radio Communication

R01.i RT System 2 v2.3 Deployment Guide 69
© 2010-2014 Wireless Seismic, Inc. All rights reserved.
4. Point-to-Point Backhaul
Overview
Figure 4–4 Radio-to-Fiber Communication

70 RT System 2 v2.3 Deployment Guide R01.i
© 2010-2014 Wireless Seismic, Inc. All rights reserved.
4. Point-to-Point Backhaul
Preparation
4.2 Preparation
This section provides the steps required to prepare the radios for placement in the field.
There are two versions of the NanoStation M5 radio. Verify that you are using the correct
radio and configuration files for your location. Wireless Seismic, Inc. recommends using only
the following radios in a point-to-point network.
Figure 4–5 Preparation Troubleshooting Flow

R01.i RT System 2 v2.3 Deployment Guide 71
© 2010-2014 Wireless Seismic, Inc. All rights reserved.
4. Point-to-Point Backhaul
Preparation
iUnited States frequencies (56-0035 US) – Operating frequency 5745 – 5825 MHz
iInternational frequencies (56-0032 INTL) – Operating frequency 5470 – 5825 MHz
If you use an international configuration file with a United States radio, or a United States
configuration file with an international radio, an error message is displayed:
The ability to modify the Country Code is disabled for radios that are configured for use in
the United States and Canada.
To discover and configure the radios:
ĺRT System 2 Windows computer
1Verify that the configuration files for the radios and the discovery tool are on the
RT System 2 Windows computer. The configuration files and the Ubiquiti Discovery
Tool files are provided as a ZIP file. Extract the files if necessary.
The file names are as follows:
NOTE Operating outside of the allowed frequency range could result in sanctions by
governmental regulatory agencies. Verify that all radios are correct for the
market in which they will be used.
Figure 4–6 Invalid Country Code Error Message
TIP Country codes are three-digit codes defined in ISO 3166-1. See the following for
more information:
•http://www.iso.org/iso/home/standards/country_codes.htm
• “H. Country Codes” on page 189
• ubnt-discovery-
v2.3.bat • ubnt-discovery-
v2.3.jar
•1-AP.cfg •7-AP.cfg •13-AP.cfg
•1-S.cfg •7-S.cfg •13-S.cfg
•2-AP.cfg •8-AP.cfg •14-AP.cfg
•2-S.cfg •8-S.cfg •14-S.cfg

72 RT System 2 v2.3 Deployment Guide R01.i
© 2010-2014 Wireless Seismic, Inc. All rights reserved.
4. Point-to-Point Backhaul
Preparation
2Configure the computer to be a private network with a static IP address of
192.168.1.100. See the Troubleshooting Guide, Additional Information chapter, Setting a
Static IP Address section if you need instructions on setting the IP address.
3Connect a single radio to the computer.
•3-AP.cfg •9-AP.cfg •15-AP.cfg
•3-S.cfg •9-S.cfg •15-S.cfg
• 4-AP.cfg • 10-AP.cfg • 16-AP.cfg
•4-S.cfg •10-S.cfg •16-S.cfg
• 5-AP.cfg • 11-A P.cfg • 17-AP.cfg
•5-S.cfg •11-S.cfg •17-S.cfg
• 6-AP.cfg • 12-AP.cfg • 18-AP.cfg
•6-S.cfg •12-S.cfg •18-S.cfg
NOTE When using a radio link (pendant) to the recording truck, the following
configuration files are also required:
• Recorder-AP.cfg
• Recorder-S.cfg
See “Connecting to the Recording Truck” on page 92 for more information on
using a pendant radio link.
Figure 4–7 Ubiquiti NanoStation Private Network Connection

R01.i RT System 2 v2.3 Deployment Guide 73
© 2010-2014 Wireless Seismic, Inc. All rights reserved.
4. Point-to-Point Backhaul
Preparation
4Open the Ubiquiti Discovery Tool by double-clicking the shortcut on the desktop.
5The Discovery window opens and displays a list of all Discovered Devices:
Figure 4–8 Ubiquiti
Discovery Tool Icon
NOTE Ensure that the .bat file and the .jar file are in the same directory.
TIP The discovery tool can also be downloaded from the following location:
http://www.ubnt.com/download#app
Extract the files from the downloaded ZIP file to the desktop.
NOTE The factory default IP address for the radios is 192.168.1.20. Configure the
radios one at a time.

74 RT System 2 v2.3 Deployment Guide R01.i
© 2010-2014 Wireless Seismic, Inc. All rights reserved.
4. Point-to-Point Backhaul
Preparation
6If the list does not look correct, click Scan.
7Right-click one of the radios and then click Web UI. For example, right-click the
following row:
L M5 | 192.168.1.20 | DC-9F-DB-78-53-F3 | NanoStation Loco M5
and then click Web UI. The airOS login window opens:
8Type the following credentials and click Login:
ƔUsername: ubnt
ƔPassword: ubnt
9The radio configuration window opens. Click the System tab.
Figure 4–9 Ubiquiti Discovery Window
Figure 4–10 Ubiquiti airOS Login Window

R01.i RT System 2 v2.3 Deployment Guide 75
© 2010-2014 Wireless Seismic, Inc. All rights reserved.
4. Point-to-Point Backhaul
Preparation
10 In the Configuration Management ĺUpload Configuration area, click Browse.
Browse to the configuration file (for example 1-AP.cfg), and then click Upload.
Figure 4–11 Ubiquiti airOS Window, System Tab
Figure 4–12 Ubiquiti, Upload Configuration File

76 RT System 2 v2.3 Deployment Guide R01.i
© 2010-2014 Wireless Seismic, Inc. All rights reserved.
4. Point-to-Point Backhaul
Create Plan and Map
11 Click Apply.
12 The radio reboots and obtains a new IP address if a DHCP server is active. The current
session of airOS is no longer valid since the IP address of the radio has changed.
13 Close the browser window.
14 Disconnect the radio. It is now ready for deployment.
15 Continue connecting radios and uploading configuration files until they are all configured.
4.3 Create Plan and Map
Using the documents provided for the job (survey, planned LIU locations, and so on), create
a plan to plot radio locations and map the layout of AP and S radios.
Keep the following in mind as you create the layout plan:
iPoint the radio pairs directly at each other whenever possible maintaining line-of-sight
around obstructions (see “Maintain Line-of-Sight” on page 77).
Figure 4–13 Ubiquiti, Apply Configuration Changes
NOTE Radios were labeled prior to shipment and there should be a 1:1 correlation
between radios and configuration files. Make sure the correct configuration file is
loaded onto the corresponding radio.
Figure 4–14 Create Plan and
Map Troubleshooting Flow

R01.i RT System 2 v2.3 Deployment Guide 77
© 2010-2014 Wireless Seismic, Inc. All rights reserved.
4. Point-to-Point Backhaul
Install and Troubleshoot
iUse a tool such as Google Earth or Global Mapper to create an Elevation Profile to assist
with determining the best locations for radio towers. See “Creating a Google Earth
Elevation Profile” on page 113 for an example.
iAn Access Point communicates only with a Station. An Access Point cannot communicate
with an Access Point, and a Station cannot communicate with a Station.
4.4 Install and Troubleshoot
This section describes how to install the radios and troubleshoot the radio communications.
Figure 4–15 Maintain Line-of-Sight

78 RT System 2 v2.3 Deployment Guide R01.i
© 2010-2014 Wireless Seismic, Inc. All rights reserved.
4. Point-to-Point Backhaul
Install and Troubleshoot
To install and troubleshoot the radios:
1Using the plan created in section “Create Plan and Map” on page 76. install all of the
radios, masts, and LIUs. Keep the following in mind as you proceed through the
installation:
Figure 4–16 Install and Troubleshoot the Radios Flow

R01.i RT System 2 v2.3 Deployment Guide 79
© 2010-2014 Wireless Seismic, Inc. All rights reserved.
4. Point-to-Point Backhaul
Install and Troubleshoot
ƔUse labels to ensure that the correct radios are in the correct positions.
ƔInstall the Access Point (A) radios are at the top of the pole, and the Station (S)
radios on the same pole are at least three feet below the Access Point radios as
shown in “Radio-to-Radio Communication” on page 68.
ƔPoint radio pairs directly at each other where possible (see “Maintain Line-of-Sight”
on page 77). Some inaccuracy is tolerable; however, align the radios as close as
possible using binoculars or compass bearing.
2From the recording truck, open the Ubiquiti Discovery Tool. Verify that all of the radios
are listed, and verify that each of the radios has a valid IP Address. Note the following:
ƔIf a radio is listed, that means there is an Ethernet path to the radio.
ƔIf a radio has a valid IP address that means the DHCP is active, DHCP is being
accepted by the radios, and DHCP is being passed from radio link to radio link.
ŹDHCP server-assigned IP addresses are 10.xxx.xxx.xxx
ŹNon-DHCP server-assigned IP addresses are 192.168.1.xxx
3If a radio is not listed, send a troubleshooter to the first radio that is not listed (the radio
closest to the recording truck) and perform the following steps:
aVerify that the LIU has active LED lights (the battery has power).
bVerify that the radio is visible in Discovery.
cVerify that the radio is securely connected to the LIU with a known-good cable.
dConnect a laptop to the LIU.
IMPORTANT: The Ethernet ports on the LIU are PoE enabled. When connecting a
laptop computer to the LIU, use a non-powered cable (60-0039) to protect the
computer’s Ethernet port. Do not use a powered Ethernet cable (60-0054). See
“Ethernet Cable Connections Comparison” on page 80 for more information.
eOpen the discovery tool and verify that the radio is listed. If the radio is not listed,
perform the following steps.
1) Verify that the radio has power by visually inspecting the LEDs.
2) If the radio has power but is not visible to the laptop, try a different Ethernet
port.
3) If the radio does not have power, troubleshoot the power and/or replace the
radio.
fVerify that the radio is pointed in the direction of its partner (pair) radio and has
reasonable line-of-sight to its partner (pair) (see “Maintain Line-of-Sight” on page
77).
gVerify that the last radio visible from the doghouse is pointed in the correct direction.
hReload the configuration file to the radio.
iIf the above steps fail, contact Wireless Seismic, Inc. for assistance.

80 RT System 2 v2.3 Deployment Guide R01.i
© 2010-2014 Wireless Seismic, Inc. All rights reserved.
4. Point-to-Point Backhaul
Final Communication Test
The following table compares the powered Ethernet cable and the non-powered Ethernet
cable:
4.5 Final Communication Test
This section describes how to run the final speed test to verify good communication
throughout the backhaul.
Table 4–2 Ethernet Cable Connections Comparison
60-0039 LIU to Computer Signal Name 60-0054 LIU to Radio PoE
14-Pin Connector RJ-45 Connector RJ-45 Connector 11-Pin Connector
B1TX+1B
A2TX-2A
C3RX+3C
NC 4 POSITIVE 4 H
NC 5 POSITIVE 5 F
D6RX-6D
NC 7 RETURN 7 E
NC 8 RETURN 8 L
P — SHIELD DRAIN — P
———NCR*
———NCM*
— *Jumper pins R and M together.

R01.i RT System 2 v2.3 Deployment Guide 81
© 2010-2014 Wireless Seismic, Inc. All rights reserved.
4. Point-to-Point Backhaul
Final Communication Test
Figure 4–17 Final Communication Test Flow

82 RT System 2 v2.3 Deployment Guide R01.i
© 2010-2014 Wireless Seismic, Inc. All rights reserved.
4. Point-to-Point Backhaul
Final Communication Test
To run the speed test:
1Verify that all radios are listed in the Ubiquiti Discovery Tool as described in step 4 on
page 73 through step 6 on page 74.
2Make a note of the following IP addresses:
ƔThe last radio in the line segment, that is, the radio farthest away from the recording
truck:
______.______.______.______
ƔThe radio at the recording truck:
______.______.______.______
3The speed test should be run from the recording truck radio to the radio farthest from
the recording truck. Log in to the recording truck radio as described in step 4 on page 73
through step 8 on page 74.
4Verify that browser pop-ups are allowed:
ŹFirefox – Tools ĺOptions ĺContent ĺ clear the Block pop-up
windows check box ĺ click OK
ŹInternet Explorer – Tools ĺInternet Options ĺPrivacy ĺ clear the
Turn on Pop-up Blocker check box ĺ click OK
ŹChrome – Settings button ĺ Settings ĺ Show Advanced Settings ĺ
Privacy area ĺ Content Settings ĺ Pop-ups area ĺ Allow all sites to
show pop-ups ĺ click Done
5Click Tools ĺSpeed Test.
6In the Speed Test window, perform the following steps:
aClick the IP address for the radio farthest from the recording truck in the Select
Destination IP list:
Figure 4–18 Ubiquiti airOS Tools

R01.i RT System 2 v2.3 Deployment Guide 83
© 2010-2014 Wireless Seismic, Inc. All rights reserved.
4. Point-to-Point Backhaul
Final Communication Test
bType ubnt in the User text box.
cType ubnt in the Password text box.
dType 443 in the Remote WEB Port text box.
eThe default test Direction is duplex; the test is performed for both transmit and
receive. If you want to run the test in only one direction, perform the following steps:
1) Select the Show Advanced Options check box.
2) Select transmit or receive.
fClick Run Test.
gGood Test Results are as follows:
ŹRX (receive) only = 70+ Mbps
ŹTX (transmit) only = 70+ Mbps
ŹTotal (duplex) = 90+ Mbps
–RX = 40+ Mbps
–TX = 40+ Mbps
7If Speed Test results are low, use a systematic approach of testing links to identify the
offending radio pairs:
aLog in to a Station (S) radio.
bClick the Main tab and verify the following values:
ŹSignal Strength < -75 dBm
ŹEither the Vertical or Horizontal (Main Tab, Stations only) < -80 (between -65
and -75 is ideal)
ŹTransmit CCQ < 90% (100% is ideal)
ŹClick AP Information in the Monitor area. Verify that the Access Point Signal
Strength < -75 dBm
Figure 4–19 Speed Test Window

84 RT System 2 v2.3 Deployment Guide R01.i
© 2010-2014 Wireless Seismic, Inc. All rights reserved.
4. Point-to-Point Backhaul
Final Communication Test
cRepeat step a on page 83 and step b on page 83 for all of the radios.
8If the individual links are all good but the backhaul as a whole does not deliver the
appropriate throughput, it indicates that there is an interference problem.
Contact Andy Prokop, Jerry Stair, or Mike Shilts for project-specific recommendations.
9If there are individual links with low numbers, perform the following steps to fix them:
aVerify that the radios are pointing in the correct directions.
bVerify that shielding is properly installed. The following figure shows the NanoStation
radio shielding and surge suppressor assembly (56-0032):
Figure 4–20 NanoStation Main Tab

R01.i RT System 2 v2.3 Deployment Guide 85
© 2010-2014 Wireless Seismic, Inc. All rights reserved.
4. Point-to-Point Backhaul
Final Communication Test
cCheck for misaligned or improperly installed shielding.
dVerify that the radios on the same pole are at least three feet apart.
eVerify that the Access Point (A) radio is three feet higher on the pole than the Station
(S) radio.
fIf possible, raise the poles (masts) to provide the least-obstructed view to the
partner radio as is reasonable.
gVerify that there are no frayed cables or cables with water intrusion.
Figure 4–21 NanoStation Radio Shielding and Surge Suppressor

86 RT System 2 v2.3 Deployment Guide R01.i
© 2010-2014 Wireless Seismic, Inc. All rights reserved.
4. Point-to-Point Backhaul
Rolling the Backhaul
4.6 Rolling the Backhaul
As production rolls away from the lines, radios, and towers farthest from the recording truck,
these lines, radios, and towers become available to be used on the other side of the
recording truck.
As you move the equipment, note the following:
iMaintain the A-to-S configuration throughout the survey.
iThe poles must stay in sequential order as you roll the spread.
The following figure shows the movement of the poles and recording truck:
NOTE The recording truck radio can be any one of the poles; in an ideal case the
recording truck starts at pole farthest from the recording truck, for example Pole
18. When you roll Pole 18, you will also need to move the recording truck.

R01.i RT System 2 v2.3 Deployment Guide 87
© 2010-2014 Wireless Seismic, Inc. All rights reserved.
4. Point-to-Point Backhaul
Rolling the Backhaul
Figure 4–22 Rolling the Poles Example for 18 Total Poles

88 RT System 2 v2.3 Deployment Guide R01.i
© 2010-2014 Wireless Seismic, Inc. All rights reserved.
4. Point-to-Point Backhaul
Rolling the Backhaul
The following figure shows the movement of the poles when using 18 total poles:
Figure 4–23 Rolling Scheme, 18 Total Poles Example

R01.i RT System 2 v2.3 Deployment Guide 89
© 2010-2014 Wireless Seismic, Inc. All rights reserved.
4. Point-to-Point Backhaul
Rolling the Backhaul
For a backhaul using 18 poles, even if you do not have all 18 lines set up at the same time,
the rolling scheme must be followed using all 18 poles as shown in the following figure:
Figure 4–24 Rolling Scheme, 18 Pole Backhaul, 10 Poles in Use

90 RT System 2 v2.3 Deployment Guide R01.i
© 2010-2014 Wireless Seismic, Inc. All rights reserved.
4. Point-to-Point Backhaul
Replacing a Radio
4.7 Replacing a Radio
Any number of environmental hazards could destroy an existing radio. When this happens,
replace it using the following instructions:
1Identify the radio that needs to be replaced.
2When the radio was initially configured for the point-to-point backhaul, a label was
attached to the radio indicating which configuration file was used. Make a note of the
configuration label (for example, 12:A-P12).
3Duplicate the configuration label and attach it to the replacement radio using the same
information and color.
The following example label indicates a radio configured for the following:
ƔRadio pair 12
ƔAccess Point
ƔPole 12
4Locate the corresponding configuration file (for example, 12-AP.cfg) and upload it to the
replacement radio according to step 4 on page 73 through step 13 on page 76.
5Mark the faulty radio is so that it does not work its way back into the spread.
6Replace the radio on the pole.
4.8 Upload New Firmware
This section describes how to upload new firmware into the radio.
To upload new firmware:
ĺWindows computer ĺ Radio Configuration, System tab
1Click Browse next to Upload Firmware and navigate to the supplied BIN file.
2Select the file and click Open.
3Click Upload.
4Click Update.
5Do not power off the radio until the firmware is updated.
12:A-P12 White

R01.i RT System 2 v2.3 Deployment Guide 91
© 2010-2014 Wireless Seismic, Inc. All rights reserved.
4. Point-to-Point Backhaul
Unzipping the Configuration Files
4.9 Unzipping the Configuration Files
The configuration files are delivered combined into one compressed file (config.zip).
To extract the files, use the built-in Windows 7 extraction process, or you can use a third-
party tool such as 7-Zip.
To use the Windows 7 process:
1Locate the ZIP file in Windows Explorer.
2Right-click the ZIP file name and then click Extract All.
3Browse to and select a folder.
4Click Extract.
To use 7-Zip:
1Download and install 7-Zip if it is not already installed:
http://www.7-zip.org/download.html
2Locate the ZIP file in Windows Explorer.
3Right-click the ZIP file name and then click 7-zip ĺ Extract Files.
4Browse to and select a folder.
Figure 4–25 Radio Configuration, Updating Firmware

92 RT System 2 v2.3 Deployment Guide R01.i
© 2010-2014 Wireless Seismic, Inc. All rights reserved.
4. Point-to-Point Backhaul
Connecting to the Recording Truck
5Click OK.
4.10 Connecting to the Recording Truck
The line communicates to the recording truck through an LIU using one of the following
methods:
iFiber cable
iRadio link (pendant)
The following figure shows a fiber cable connection example:
Figure 4–26 Connecting the Recording Truck with Fiber

R01.i RT System 2 v2.3 Deployment Guide 93
© 2010-2014 Wireless Seismic, Inc. All rights reserved.
4. Point-to-Point Backhaul
Connecting to the Recording Truck
The following figure shows a radio link (pendant) connection example.
Figure 4–27 Connecting the Recording Truck with a Pendant Radio Link

94 RT System 2 v2.3 Deployment Guide R01.i
© 2010-2014 Wireless Seismic, Inc. All rights reserved.
4. Point-to-Point Backhaul
Connecting to the Recording Truck
The following figure shows the optimal angle between the pendent and the line.
Figure 4–28 Optimal Angle, Radio Link to Recording
Truck

R01.i RT System 2 v2.3 Deployment Guide 95
© 2010-2014 Wireless Seismic, Inc. All rights reserved.
4. Point-to-Point Backhaul
Connecting to the Recording Truck
The following figure shows the connections for the pendant radio link example.
Figure 4–29 Connecting the Pendant Radio Link

96 RT System 2 v2.3 Deployment Guide R01.i
© 2010-2014 Wireless Seismic, Inc. All rights reserved.
4. Point-to-Point Backhaul
Connecting to the Recording Truck
The following table lists information about the pendant radio connection.
Table 4–3 Pendant Radio Link Elements
Item Description
Configuration The following additional configuration files are provided:
• • Recorder-AP.cfg
• • Recorder-S.cfg
RR • The radio at the recording truck is a Rocket radio with an Omni
antenna and is indicated in the drawings as RR (Recorder/
Rocket).
• Use the Recorder-AP.cfg file with this radio.
• The RR radio should be installed at the top of the pole, pointing
directly at the pendant radio (PN).
PN • The radio at the line is a NanoStation radio with a built-in
antenna and is indicated in the drawings as PN (Pendant/Nano).
• Use the Recorder-S.cfg file with this radio.
• The PN radio should be installed at the top of the pole, pointing
directly at the recording truck radio antenna (RR).
• The optimal angle between the pendant radio link (RR to PN)
and the next LIU in the line segment (pearl) is 90° as shown in
“Optimal Angle, Radio Link to Recording Truck” on page 94. If
necessary, ±30° off of perpendicular should also work.
• The PN radio should be at least 3 ft (0.91 m) from the line pole
(Pole 1 in the example shown in “Connecting the Recording
Truck with a Pendant Radio Link” on page 93). Use as much
distance as you can as allowed by your cable lengths.
• The PN radio and pole should be between the line and the
recording truck as shown in “Connecting the Recording Truck
with a Pendant Radio Link” on page 93.
Batteries • Adding a third radio to the LIU increases the battery usage at
this position. To ensure that the LIU does not reset due to a low
or depleted battery, keep two batteries connected to the LIU at
all times.
• The battery with the lowest voltage is used until the voltage falls
below the Unit Thresholds ? LIU Voltage Warning number
(usually about 11V). At this point, the LIU auto-swaps to the
battery with the higher voltage. Monitor the battery status in
the Ground Equipment Table. Replace the low-voltage battery
with a fully-charged battery as soon as possible after the battery
auto-swap occurs.

R01.i RT System 2 v2.3 Deployment Guide 97
© 2010-2014 Wireless Seismic, Inc. All rights reserved.
4. Point-to-Point Backhaul
Connecting to the Recording Truck
After the pendant radio link radios are configured and installed, log in to the PN radio and set
the power level to the minimum amount required to achieve communication with the RR.
To set the PN radio power level:
1Click the Wireless tab.
2Move the Output Power slider bar to the desired power level.
3Click Change at the bottom of the window.
4Click Apply Command at the top of the window.
5Wait 30 – 60 seconds.
Figure 4–30 Wireless Tab

RT System 2 v2.3 98 Deployment Guide R01.i
© 2010-2014 Wireless Seismic, Inc. All rights reserved.
5
5. Point-to-Multipoint Backhaul
5.1 Overview
A channel is a frequency band of a specified width. For example, if the center frequency
is 2.412 GHz, and the frequency band is 80 MHz wide, there are 40 MHz on either side
of the center frequency, and the frequency range for that channel is 2.372 to 2.452 GHz.
Some custom configurations will require multiple channels operating at the same time.
Verify that channel ranges do not overlap to avoid interference.
The recording truck radios are configured Access Points (A) and the line station radios
are configured as Stations (S).
An Access Point communicates only with a Station. An Access Point cannot communicate
with an Access Point, and a Station cannot communicate with a Station.
Figure 5–1 Channel, 80 MHz Wide Frequency
Band
NOTE A line station mast requires an LIU to communicate with the recording truck. A
mast located at the recording truck can communicate using an LIU or a PoE
connected directly to the recording truck computer. See the following figures for
examples.

R01.i RT System 2 v2.3 Deployment Guide 99
© 2010-2014 Wireless Seismic, Inc. All rights reserved.
5. Point-to-Multipoint Backhaul
Overview
Figure 5–2 Line Station Mast (Bullet Radio)

100 RT System 2 v2.3 Deployment Guide R01.i
© 2010-2014 Wireless Seismic, Inc. All rights reserved.
5. Point-to-Multipoint Backhaul
Overview
Figure 5–3 Recording Truck or Line Station Mast (NanoStation Radio)
NOTE If using the mast at the recording truck, connect the LIU with an Ethernet or
Fiber cable to the recording truck. If the mast is not used at the recording truck,
the connections shown in the figure to the recording truck are not used.

R01.i RT System 2 v2.3 Deployment Guide 101
© 2010-2014 Wireless Seismic, Inc. All rights reserved.
5. Point-to-Multipoint Backhaul
Overview
Figure 5–4 Recording Truck Mast with LIU (Rocket Radio)

102 RT System 2 v2.3 Deployment Guide R01.i
© 2010-2014 Wireless Seismic, Inc. All rights reserved.
5. Point-to-Multipoint Backhaul
Overview
Figure 5–5 Recording Truck Mast without LIU (Rocket Radio)

R01.i RT System 2 v2.3 Deployment Guide 103
© 2010-2014 Wireless Seismic, Inc. All rights reserved.
5. Point-to-Multipoint Backhaul
Overview
NOTE You can use a NanoStation radio instead of the Rocket Radio on the mast at the
Recording Truck without an LIU.
TIP If you have multiple radios at the recording truck, and enough PoE devices,
Ethernet cables, Ethernet ports, and AC power receptacles, all of the recording
truck radios can be used without an LIU unit.

104 RT System 2 v2.3 Deployment Guide R01.i
© 2010-2014 Wireless Seismic, Inc. All rights reserved.
5. Point-to-Multipoint Backhaul
Preparation
5.2 Preparation
This section provides the steps required to prepare the radios for placement in the field.
Figure 5–6 Preparation Troubleshooting Flow

R01.i RT System 2 v2.3 Deployment Guide 105
© 2010-2014 Wireless Seismic, Inc. All rights reserved.
5. Point-to-Multipoint Backhaul
Preparation
There are two versions of the radios. one for use in the United States of America and
Canada, and one for use internationally. Verify that you are using the correct radio and
configuration files for your location.
If you use an international configuration file with a United States radio, or a United States
configuration file with an international radio, an error message is displayed:
Table 5–1 Supported Backhaul Radios
Radio Antenna Use For US
5745 - 5825 MHz INTL
5470 - 5825 MHz
Rocket External Omni Recorder 15-0052 15-0054
Bullet External Directional Line Station 56-0019 56-0024
NanoStation Internal Directional Recorder
-or-
Line Station
56-0035 56-0032
NOTE Operating outside of the allowed frequency range could result in sanctions by
governmental regulatory agencies. Verify that all radios are correct for the
market in which they will be used.
Figure 5–7 Invalid Country Code Error Message
TIP Country codes are three-digit codes defined in ISO 3166-1. See the following link
for more information:
http://www.iso.org/iso/home/standards/country_codes.htm
See “H. Country Codes” on page 189 for a list of codes.

106 RT System 2 v2.3 Deployment Guide R01.i
© 2010-2014 Wireless Seismic, Inc. All rights reserved.
5. Point-to-Multipoint Backhaul
Preparation
To discover and configure the radios:
ĺRT System 2 Windows computer
1Verify that the configuration files for the radios and the discovery tool are on the RT
System 2 Windows computer. The configuration files and the Ubiquiti Discovery Tool
files are provided as a ZIP file. Extract the files if necessary.
The following table provides example file names for the common installation
configurations. The files provided to you may have a different naming convention based
on the specific job requirements; however, there will be one or more configuration files
for the recorder radios and one or more configuration files for the line station radios:
TIP Use a Rocket radio at the recording truck in the following cases:
• You need an omni-directional antenna
–or–
• Bullet radios are used at the line stations
Use a NanoStation radio at the recording truck when you need a directional
antenna.
Table 5–2 Example File Names
Standard
Configuration Redundant
Configuration Custom Configuration
RECORDER_A.cfg RECORDER_A.cfg RECORDER_A.cfg
LINE_RADIO_1.cfg RECORDER_B.cfg RECORDER_B.cfg
LINE_RADIO_2.cfg LINE_RADIO_1.cfg RECORDER_C.cfg
LINE_RADIO_3.cfg LINE_RADIO_2.cfg LINE_RADIO_1_RECORDER_A.cfg
LINE_RADIO_4.cfg LINE_RADIO_3.cfg LINE_RADIO_2_RECORDER_B.cfg
LINE_RADIO_5.cfg LINE_RADIO_4.cfg LINE_RADIO_3_RECORDER_C.cfg
LINE_RADIO_6.cfg LINE_RADIO_5.cfg LINE_RADIO_4_RECORDER_A.cfg
LINE_RADIO_7.cfg LINE_RADIO_6.cfg LINE_RADIO_5_RECORDER_B.cfg
LINE_RADIO_8.cfg LINE_RADIO_7.cfg LINE_RADIO_6_RECORDER_C.cfg
LINE_RADIO_9.cfg LINE_RADIO_8.cfg LINE_RADIO_7_RECORDER_A.cfg
LINE_RADIO_10.cfg LINE_RADIO_9.cfg LINE_RADIO_8_RECORDER_B.cfg
LINE_RADIO_11.cfg LINE_RADIO_10.cfg LINE_RADIO_9_RECORDER_C.cfg

R01.i RT System 2 v2.3 Deployment Guide 107
© 2010-2014 Wireless Seismic, Inc. All rights reserved.
5. Point-to-Multipoint Backhaul
Preparation
2Configure the computer to be a private network with a static IP address of
192.168.1.100. See the Troubleshooting Guide, Additional Information chapter,
Setting a Static IP Address section if you need instructions on setting the IP address
(Control Panel ĺ Network and Internet ĺ Network and Sharing ĺ Change
adapter settings ĺ LAN ĺ Properties ĺ IPv4 ĺ Properties).
3Connect a single radio to the computer.
4Open the Ubiquiti Discovery Tool by double-clicking the shortcut on the desktop.
NOTE When using a radio link (pendant) to the recording truck, the following
configuration files are also required:
• Recorder-AP.cfg
• Recorder-S.cfg
Figure 5–8 Ubiquiti Rocket/Bullet Private Network Connection

108 RT System 2 v2.3 Deployment Guide R01.i
© 2010-2014 Wireless Seismic, Inc. All rights reserved.
5. Point-to-Multipoint Backhaul
Preparation
5The Discovery window opens and displays a list of all Discovered Devices:
Figure 5–9 Ubiquiti
Discovery Tool Icon
NOTE Ensure that the .bat file and the .jar file are in the same directory.
TIP The discovery tool can also be downloaded from the following location:
http://www.ubnt.com/download#app
Extract the files from the downloaded ZIP file to the desktop.
NOTE The factory default IP address for the radios is 192.168.1.20. Configure the
radios one at a time.

R01.i RT System 2 v2.3 Deployment Guide 109
© 2010-2014 Wireless Seismic, Inc. All rights reserved.
5. Point-to-Multipoint Backhaul
Preparation
6If the list does not look correct, click Scan.
7Right-click one of the radios and then click Web UI. For example, right-click the
following row:
Bullet M5 | 192.168.1.20 | 00-27-22-98-8A-15 | Recorder-1
and then click Web UI. The airOS login window opens:
8Type the following credentials and click Login:
ƔUsername: ubnt
ƔPassword: ubnt
9The radio configuration window opens. Click the System tab.
Figure 5–10 Ubiquiti Discovery Window
Figure 5–11 Ubiquiti Login
Window

110 RT System 2 v2.3 Deployment Guide R01.i
© 2010-2014 Wireless Seismic, Inc. All rights reserved.
5. Point-to-Multipoint Backhaul
Preparation
10 In the Device Maintenance ĺ Upload Configuration area, click Browse. Browse to
the configuration file (for example LINE_RADIO_1.cfg), and then click Upload.
11 Click Apply.
Figure 5–12 Ubiquiti Rocket/Bullet Window, System Tab
Figure 5–13 Upload Configuration File

R01.i RT System 2 v2.3 Deployment Guide 111
© 2010-2014 Wireless Seismic, Inc. All rights reserved.
5. Point-to-Multipoint Backhaul
Create Plan and Map
12 The radio reboots and obtains a new IP address if a DHCP server is active. The current
session of airOS is no longer valid since the IP address of the radio has changed.
13 Close the browser window.
14 Disconnect the radio. It is now ready for deployment.
15 Continue connecting radios and uploading configuration files until they are all
configured.
16 Configure a second recorder radio (RECORDER_B) if you are creating a redundant setup.
17 Configure any backup recorder radios if required.
5.3 Create Plan and Map
Using the documents provided for the job (survey, planned LIU locations, and so on), create
a plan to plot radio locations and map the layout of the radios.
Keep the following in mind as you create the layout plan:
iPoint the radio pairs directly at each other whenever possible maintaining line-of-sight
around obstructions (see “Maintain Line-of-Sight” on page 112).
iUse a tool such as Google Earth or Global Mapper to create an Elevation Profile to assist
with determining the best locations for radio towers. See “Creating a Google Earth
Elevation Profile” on page 113 for an example.
Figure 5–14 System Tab, Apply Changes
Figure 5–15 Create Plan and
Map Troubleshooting Flow

112 RT System 2 v2.3 Deployment Guide R01.i
© 2010-2014 Wireless Seismic, Inc. All rights reserved.
5. Point-to-Multipoint Backhaul
Create Plan and Map
iAn Access Point communicates only with a Station. An Access Point cannot communicate
with an Access Point, and a Station cannot communicate with a Station.
Figure 5–16 Maintain Line-of-Sight

R01.i RT System 2 v2.3 Deployment Guide 113
© 2010-2014 Wireless Seismic, Inc. All rights reserved.
5. Point-to-Multipoint Backhaul
Create Plan and Map
Table 5–3 Creating a Google Earth Elevation Profile
Step Instructions Example Image
1 In the RT System 2 Spread Manager, make a note
of the Lat/Lon coordinates for the starting and
ending point of the planned backhaul.
For example:
• Line101, Receiver Point 1030
Lat/Lon = 39.9660626/-105.1693101
• Line 110, Receiver Point 1030
Lat/Lon = 39.9701155/-105.1692904
2 Open Google Earth and navigate to your survey
location. For example, type an address or Lat/Lon
coordinates in the text box and then click Search.
3 Add a placemark for the beginning and ending
points of the planned backhaul.
•Click Add Placemark.
•Type a Name,Latitude, and Longitude. The
decimal value entered is automatically
converted to degrees/minutes/seconds.
•Click OK.

114 RT System 2 v2.3 Deployment Guide R01.i
© 2010-2014 Wireless Seismic, Inc. All rights reserved.
5. Point-to-Multipoint Backhaul
Create Plan and Map
4 Add a path between the placemarks.
•Click Add Path
• Click the first placemark.
• Click the second placemark. A line is drawn
between the two placemarks.
•Type a Name and then click OK.
5 Right-click the saved path and then click Show
Elevation Profile.
Table 5–3 Creating a Google Earth Elevation Profile (cont.)
Step Instructions Example Image

R01.i RT System 2 v2.3 Deployment Guide 115
© 2010-2014 Wireless Seismic, Inc. All rights reserved.
5. Point-to-Multipoint Backhaul
Install and Troubleshoot
5.4 Install and Troubleshoot
This section describes how to install the radios and troubleshoot the radio communications.
6 Refer to the elevations and numbers displayed
when planning the tower locations and heights.
See the following link for more assistance in
creating and using Google Earth Elevation Profiles.
https://support.google.com/earth/answer/
181393?hl=en&ref_topic=2376
756
Table 5–3 Creating a Google Earth Elevation Profile (cont.)
Step Instructions Example Image

116 RT System 2 v2.3 Deployment Guide R01.i
© 2010-2014 Wireless Seismic, Inc. All rights reserved.
5. Point-to-Multipoint Backhaul
Install and Troubleshoot
Figure 5–17 Install and Troubleshoot the Radios Flow

R01.i RT System 2 v2.3 Deployment Guide 117
© 2010-2014 Wireless Seismic, Inc. All rights reserved.
5. Point-to-Multipoint Backhaul
Install and Troubleshoot
5.4.1 Using one Recorder Radio
This section describes how the steps to configure one recorder radio, and multiple line station
radios.
To install and troubleshoot the radios:
1Using the plan created in “Create Plan and Map” on page 111, install all of the radios,
masts, and LIUs. Point radio pairs directly at each other where possible (see “Maintain
Line-of-Sight” on page 112). Some inaccuracy is tolerable; however, align the radios as
close as possible using binoculars or compass bearing.
2If your configuration includes a redundant recorder radio, do not supply power to it yet
(RECORDER_B).
3From the recording truck, open the Ubiquiti Discovery Tool. Verify that all of the radios
are listed, and verify that each of the radios has a valid IP Address. Note the following:
ƔIf a radio is listed, that means there is an Ethernet path to the radio.
ƔIf a line station radio has a valid IP address that means the DHCP is active, DHCP is
being accepted by the radios, and DHCP is being passed from the recorder radio.
ŹDHCP server-assigned IP addresses are 10.xxx.xxx.xxx
ŹNon-DHCP server-assigned IP addresses are 192.168.1.xxx
4If the recorder radio is the only radio listed, the problem is probably at the recorder
radio. Perform the following steps:
aVerify that the recorder radio is connected to the antenna.
bVerify that the antenna mast is elevated to the correct height
cVerify that the recorder radio has DHCP by validating the IP address displayed in the
Ubiquiti Discovery tool. It should not be 192.168.1.20 (factory default). If it is
192.168.1.20, contact Wireless Seismic for DHCP support.
dReload the configuration file on the recorder radio.
eIf the recorder radio is still the only radio listed, proceed to the line station radios.
5If a line station radio is not listed, send a troubleshooter to the radio that is not listed
and perform the following steps:
aVerify that the line station radio is securely connected to the LIU with a known-good
cable.
bVerify that the LIU has active LED lights (the battery has power).
cVerify that the LIU has a flashing LNK LED. Note the following:
ŹA flashing LNK LED confirms that the LIU can communicate over the network and
obtain an IP address through DHCP.
ŹThis step helps identify the exact location in the network where communications
are broken by proving the network is active between the two radios on a specific
pole.
ŹIf the LNK LED is not flashing, replace the Ethernet cable.
ŹIf the LNK LED is still not flashing, replace the battery.
ŹIf the LNK LED is still not flashing, reload the radio configuration file.
ŹIf the LNK LED is still not flashing, replace the LIU.
dVerify that a known-good Ethernet cable is securely attached to the radio.
eConnect a laptop to the LIU.
IMPORTANT: The Ethernet ports on the LIU are PoE enabled. When connecting a
laptop computer to the LIU, use a non-powered cable (60-0039) to protect the
computer’s Ethernet port. Do not use a powered Ethernet cable (60-0054). See
“Ethernet Cable Connections Comparison” on page 118 for more information.

118 RT System 2 v2.3 Deployment Guide R01.i
© 2010-2014 Wireless Seismic, Inc. All rights reserved.
5. Point-to-Multipoint Backhaul
Install and Troubleshoot
fOpen the discovery tool and verify that the radio is listed. If the radio is not listed,
perform the following steps.
1) Verify that the radio has power by visually inspecting the LEDs.
2) If the radio has power but is not visible to the laptop, replace the radio.
3) If the radio does not have power, replace the cable and/or the radio.
gVerify that the line station radio is pointed in the direction of the recorder radio and
has reasonable line-of-sight (see “Maintain Line-of-Sight” on page 112).
hIf the line station radio still cannot be seen, replace the radio.
The following table compares the powered Ethernet cable and the non-powered Ethernet
cable:
5.4.2 Using a Redundant Recorder Radio
This section describes the additional steps required to configure a redundant recorder radio.
To install and troubleshoot the redundant recorder radio:
1Correctly configure the backhaul for RECORDER_A as detailed in “Using one Recorder
Radio” on page 117.
2Supply power to the RECORDER_B radio.
Table 5–4 Ethernet Cable Connections Comparison
60-0039 LIU to Computer Signal Name 60-0054 LIU to Radio PoE
14-Pin Connector RJ-45 Connector RJ-45 Connector 11-Pin Connector
B1TX+1B
A2TX-2A
C3RX+3C
NC 4 POSITIVE 4 H
NC 5 POSITIVE 5 F
D6RX-6D
NC 7 RETURN 7 E
NC 8 RETURN 8 L
P — SHIELD DRAIN — P
———NCR*
———NCM*
— *Jumper pins R and M together.

R01.i RT System 2 v2.3 Deployment Guide 119
© 2010-2014 Wireless Seismic, Inc. All rights reserved.
5. Point-to-Multipoint Backhaul
Final Communication Test
3Wait 2 minutes to confirm that RECORDER_B completes its boot cycle.
4Disconnect RECORDER_A.
5Verify that all line station radios are listed in the Discovery window through RECORDER_B
within 2 minutes. The typical switch over takes 30 seconds but it can take longer.
6Supply power to RECORDER_A and disconnect power from RECORDER_B.
7Verify that all line station radios are listed in the Discovery window through
RECORDER_A.
8Supply power to RECORDER_B.
9Verify that all line station radios are listed in the Discovery window.
10 Verify that both recorder radios are listed in the Discovery window.
5.4.3 Using a Custom Configuration
Custom configurations may have a number of recorder radios and line station radios.
Correctly configure the backhaul for one of the recorders, for example, RECORDER_A, as
detailed in “Using one Recorder Radio” on page 117.
Then, configure the backhaul for each additional recorder, for example, RECORDER_B, until
the backhaul configuration is complete.
5.5 Final Communication Test
This section describes how to run the final speed test to verify good communication
throughout the backhaul. The final communication test should be run from each recorder
radio that will be communicating to line radios during production.
NOTE Remove power from competing recorder radios during the configuration process.
During production is the only time more than one recorder radio should have
power applied.

120 RT System 2 v2.3 Deployment Guide R01.i
© 2010-2014 Wireless Seismic, Inc. All rights reserved.
5. Point-to-Multipoint Backhaul
Final Communication Test
To run the speed test:
1Verify that all radios are listed in the Ubiquiti Discovery Tool as described in step 3 on
page 117 through step 5 on page 117
Figure 5–18 Final Communication Test Flow

R01.i RT System 2 v2.3 Deployment Guide 121
© 2010-2014 Wireless Seismic, Inc. All rights reserved.
5. Point-to-Multipoint Backhaul
Final Communication Test
2Make a note of the line segment radio IP addresses, or keep the Discovery window open
for easy reference:
______.______.______.______
______.______.______.______
______.______.______.______
______.______.______.______
3The speed test should be run from the recording truck radio to the line segment radios.
Log in to the recording truck radio as described in step 2 on page 107 through step 8 on
page 109.
4Verify that browser pop-ups are allowed:
ŹFirefox – Tools ĺOptions ĺContent ĺ clear the Block pop-up
windows check box ĺclick OK
ŹInternet Explorer – Tools ĺInternet Options ĺPrivacy ĺ clear the
Turn on Pop-up Blocker check box ĺ click OK
ŹChrome – Settings button ĺ Settings ĺ Show Advanced Settings ĺ
Privacy area ĺ Content Settings ĺ Pop-ups area ĺ Allow all sites to
show pop-ups ĺ click Done
5Click Tools ĺSpeed Test.
6In the Speed Test window, perform the following steps:
aClick the IP address for a line segment radio in the Select Destination IP list:
Figure 5–19 Tools, Speed Test

122 RT System 2 v2.3 Deployment Guide R01.i
© 2010-2014 Wireless Seismic, Inc. All rights reserved.
5. Point-to-Multipoint Backhaul
Final Communication Test
bType ubnt in the User text box.
cType ubnt in the Password text box.
dType 80 in the Remote WEB Port text box.
eThe default test Direction is duplex; the test is performed for both transmit and
receive. If you want to run the test in only one direction, perform the following steps:
1) Select the Show Advanced Options check box.
2) Select transmit or receive.
fClick Run Test.
gIf the following error is displayed, type 443 in the Remote WEB Port text box and
click Run Test.
Error: Invalid remote port or web server is not running.
hGood Test Results are as follows:
ŹRX (receive) only = 70+ Mbps
ŹTX (transmit) only = 70+ Mbps
ŹTotal (duplex) = 90+ Mbps
–RX = 40+ Mbps
–TX = 40+ Mbps
7Click another line segment radio IP address in the Select Destination IP list, click Run
Test, and then check results. Repeat for all line station radios.
8If Speed Test results are low, perform the following steps for a Bullet radio. (Go to step
9 on page 124):
aLog in to the line station radio that displayed low Speed Test results.
bClick the Status tab and verify the following values:
ŹWSI-MAX (AirMax) Quality > 80%. If the value is < 80%, check the following:
Figure 5–20 Speed Test Window

R01.i RT System 2 v2.3 Deployment Guide 123
© 2010-2014 Wireless Seismic, Inc. All rights reserved.
5. Point-to-Multipoint Backhaul
Final Communication Test
–Poor line-of-sight
–Bad antenna connection
–Faulty hardware (cable and/or antenna)
ŹWSI-MAX (AirMax) Capacity >40%. If the value is < 40%, note the following:
–The maximum capacity for the titanium bullet is 50%
–Capacity is a reflection of quality. If the quality improves, the capacity
should also improve.
–Poor capacity is typically the result of a misaligned antenna.
ŹClick AP Information in the Monitor area. Verify that the Access Point Signal
Strength is between -80 dBm and -65 dBm.
cVerify that line station radios are pointing in the correct direction.
dRaise the mast towers to provide the least obstructed view as is reasonable.
eCheck the condition of the antenna panels.
fCheck for frayed cables or water intrusion.

124 RT System 2 v2.3 Deployment Guide R01.i
© 2010-2014 Wireless Seismic, Inc. All rights reserved.
5. Point-to-Multipoint Backhaul
Final Communication Test
9If Speed Test results are low, perform the following steps for a NanoStation radio. Use a
systematic approach of testing links to identify the offending radio pairs:
aLog in to a Station (S) radio.
bClick the Main tab and verify the following values:
ŹSignal Strength < -75 dBm
ŹEither the Vertical or Horizontal (Main Tab, Stations only) < -80 (between -65
and -75 is ideal)
ŹTransmit CCQ < 90% (100% is ideal)
ŹClick AP Information in the Monitor area. Verify that the Access Point Signal
Strength < -75 dBm
Figure 5–21 Bullet Radio Status Tab

R01.i RT System 2 v2.3 Deployment Guide 125
© 2010-2014 Wireless Seismic, Inc. All rights reserved.
5. Point-to-Multipoint Backhaul
Final Communication Test
cRepeat step a and step b for all of the radios.
10 If the individual links are all good but the backhaul as a whole does not deliver the
appropriate throughput, it indicates that there is an interference problem.
Contact Andy Prokop, Jerry Stair, or Mike Shilts for project-specific recommendations.
11 If there are individual links with low numbers, perform the following steps to fix them:
aVerify that the radios are pointing in the correct directions.
bVerify that there are no frayed cables or cables with water intrusion.
cVerify that shielding is properly installed. The following figure shows the radio/
antenna shielding:
Figure 5–22 NanoStation Main Tab

126 RT System 2 v2.3 Deployment Guide R01.i
© 2010-2014 Wireless Seismic, Inc. All rights reserved.
5. Point-to-Multipoint Backhaul
Final Communication Test
Figure 5–23 Radio/Antenna
Shielding

R01.i RT System 2 v2.3 Deployment Guide 127
© 2010-2014 Wireless Seismic, Inc. All rights reserved.
5. Point-to-Multipoint Backhaul
Replacing a Radio
dFor the NanoStation radios:
1) Verify that the radios on the same pole are at least three feet apart.
2) Verify that the Access Point (A) radio is three feet higher on the pole than the
Station (S) radio.
3) If possible, raise the poles (masts) to provide the least-obstructed view to the
partner radio as is reasonable.
5.6 Replacing a Radio
Any number of environmental hazards could destroy an existing radio. When this happens,
replace it using the following instructions:
1Identify the radio that needs to be replaced.
2When the radio was initially configured for the point-to-multipoint backhaul, a label was
attached to the radio indicating which configuration file was used. Make a note of the
configuration label (for example, Line_1_Recorder_A).
3Duplicate the configuration label and attach it to the replacement radio using the same
information.
4Locate the corresponding configuration file (for example, Line_1_Recorder_A.cfg)
and upload it to the replacement radio according to step 2 on page 107 through step 13
on page 111.
Figure 5–24 NanoStation Radio Shielding and Surge Suppressor

128 RT System 2 v2.3 Deployment Guide R01.i
© 2010-2014 Wireless Seismic, Inc. All rights reserved.
5. Point-to-Multipoint Backhaul
Upload New Firmware
5Mark the faulty radio is so that it does not work its way back into the spread.
6Replace the radio on the pole.
5.7 Upload New Firmware
This section describes how to upload new firmware into the radio.
To upload new firmware:
ĺWindows computer ĺ Radio Configuration, System tab
1Click Browse next to Upload Firmware and navigate to the supplied BIN file.
2Select the file and click Open.
3Click Upload.
4Click Update.
5Do not power off the radio until the firmware is updated.
5.8 Unzipping the Configuration Files
The configuration files are delivered combined into one compressed file (config.zip).
Figure 5–25 Radio Configuration, Updating Firmware

R01.i RT System 2 v2.3 Deployment Guide 129
© 2010-2014 Wireless Seismic, Inc. All rights reserved.
5. Point-to-Multipoint Backhaul
Connecting to the Recording Truck
To extract the files, use the built-in Windows 7 extraction process, or you can use a third-
party tool such as 7-Zip.
To use the Windows 7 process:
1Locate the ZIP file in Windows Explorer.
2Right-click the ZIP file name and then click Extract All.
3Browse to and select a folder.
4Click Extract.
To use 7-Zip:
1Download and install 7-Zip if it is not already installed:
http://www.7-zip.org/download.html
2Locate the ZIP file in Windows Explorer.
3Right-click the ZIP file name and then click 7-zip ĺ Extract Files.
4Browse to and select a folder.
5Click OK.
5.9 Connecting to the Recording Truck
The line communicates to the recording truck through an LIU using one of the following
methods:
iFiber cable
iRadio link (pendant)
The following figure shows a fiber cable connection example:

130 RT System 2 v2.3 Deployment Guide R01.i
© 2010-2014 Wireless Seismic, Inc. All rights reserved.
5. Point-to-Multipoint Backhaul
Connecting to the Recording Truck
The following figure shows a radio link (pendant) connection example.
Figure 5–26 Connecting the Recording Truck with Fiber

R01.i RT System 2 v2.3 Deployment Guide 131
© 2010-2014 Wireless Seismic, Inc. All rights reserved.
5. Point-to-Multipoint Backhaul
Connecting to the Recording Truck
The following figure shows the connections for the pendant radio link example.
Figure 5–27 Connecting the Recording Truck with a Pendant Radio Link

132 RT System 2 v2.3 Deployment Guide R01.i
© 2010-2014 Wireless Seismic, Inc. All rights reserved.
5. Point-to-Multipoint Backhaul
Connecting to the Recording Truck
Figure 5–28 Connecting the Pendant Radio Link

R01.i RT System 2 v2.3 Deployment Guide 133
© 2010-2014 Wireless Seismic, Inc. All rights reserved.
5. Point-to-Multipoint Backhaul
Connecting to the Recording Truck
The following table lists information about the pendant radio connection.
Table 5–5 Pendant Radio Link Elements
Item Description
Configuration The following additional configuration files are provided:
• • Recorder-AP.cfg
• • Recorder-S.cfg
RR • The radio at the recording truck is a Rocket radio with an Omni
antenna and is indicated in the drawings as RR (Recorder/
Rocket).
• Use the Recorder-AP.cfg file with this radio.
• The RR radio should be installed at the top of the pole, pointing
directly at the pendant radio (PN).
PN • The radio at the line is a NanoStation radio with a built-in
antenna and is indicated in the drawings as PN (Pendant/Nano).
• Use the Recorder-S.cfg file with this radio.
• The PN radio should be installed at the top of the pole, pointing
directly at the recording truck radio antenna (RR).
• The PN radio should be at least 3 ft (0.91 m) from the line pole
(Pole 1 in the example shown in “Connecting the Recording
Truck with a Pendant Radio Link” on page 131). Use as much
distance as you can as allowed by your cable lengths.
• The PN radio and pole should be between the line and the
recording truck as shown in “Connecting the Recording Truck
with a Pendant Radio Link” on page 131.
Batteries • Adding a third radio to the LIU increases the battery usage at
this position. To ensure that the LIU does not reset due to a low
or depleted battery, keep two batteries connected to the LIU at
all times.
• The battery with the lowest voltage is used until the voltage falls
below the Unit Thresholds ? LIU Voltage Warning number
(usually about 11V). At this point, the LIU auto-swaps to the
battery with the higher voltage. Monitor the battery status in
the Ground Equipment Table. Replace the low-voltage battery
with a fully-charged battery as soon as possible after the battery
auto-swap occurs.

134 RT System 2 v2.3 Deployment Guide R01.i
© 2010-2014 Wireless Seismic, Inc. All rights reserved.
5. Point-to-Multipoint Backhaul
Connecting to the Recording Truck
After the pendant radio link radios are configured and installed, log in to the PN radio and set
the power level to the minimum amount required to achieve communication with the RR.
To set the PN radio power level:
1Click the Wireless tab.
2Move the Output Power slider bar to the desired power level.
3Click Change at the bottom of the window.
4Click Apply Command at the top of the window.
5Wait 30 – 60 seconds.
Figure 5–29 Wireless Tab

RT System 2 v2.3 135 Deployment Guide R01.i
© 2010-2014 Wireless Seismic, Inc. All rights reserved.
6
6. Demobilization
6.1 Overview
This chapter describes how to prepare (undeploy) the ground electronics for transport at
the end of a project (demobilization).
6.2 Removing the WRU from the Field
This section describes the process to ready the WRU for movement to a new physical
location or to remove it in preparation for demobilization.
To undeploy the WRU:
1Prerequisites:
ƔThe WRU is assembled with battery, geophone, optional anchor plate, and
antenna (and extender)
ƔThe WRU is in an active, transitional, or ready state
2Optional: If the anchor plate is attached, remove the nails or stakes anchoring it to
the ground.
3Pick up the WRU and point the geophone connector end towards the sky as shown in
the following figure. Within a few seconds, all of the LEDs illuminate:
Figure 6–1 Power Off the Unit

136 RT System 2 v2.3 Deployment Guide R01.i
© 2010-2014 Wireless Seismic, Inc. All rights reserved.
6. Demobilization
Disassemble the WRU
4Within 5 seconds, place the unit flat in the transportation vehicle as shown in the
following figure. The LEDs on the top of the unit turn off and then flash on briefly to
indicate the WRU is undeployed and the unit shuts down.
5Optional: Remove batteries, antenna, or geophone as described in “Disassemble the
WRU” on page 136.
6.3 Disassemble the WRU
This section describes the process to disassemble the WRU prior to demobilization.
To disassemble the WRU:
1Undeploy the equipment as described in “Removing the WRU from the Field” on page
135.
2Remove the antenna (and extender) from the unit.
3Remove the geophone from the unit.
4Remove the batteries from the unit.
ƔPress the catch on the battery latch.
ƔLift the lever, but do not lift the bail from the molded area on the battery.
Figure 6–2 Undeployed Unit

R01.i RT System 2 v2.3 Deployment Guide 137
© 2010-2014 Wireless Seismic, Inc. All rights reserved.
6. Demobilization
Disassemble the WRU
ƔContinue to lift the lever using the bail to push the battery out of the connector.
5It is not necessary to remove the anchor plate. The WRU will stack with the anchor plate
attached.
6Secure the equipment in the transport vehicle.
Figure 6–3 Removing the
Battery

RT System 2 v2.3 138 Deployment Guide R01.i
© 2010-2014 Wireless Seismic, Inc. All rights reserved.
7
7. Batteries
See “Batteries” on page 194 for the French translation of this chapter.
Voir “Batteries” sur la page 194 pour la traduction française de ce chapitre.
This chapter provides information about the batteries and battery requirements used in
the Wireless Seismic, Inc. RT System 2.
7.1 Lithium Ion Batteries
This section provides information regarding the characteristics, use, and handling of
lithium ion batteries. See the following sections for details:
i“Specifications” on page 138
i“Handling and Safety Guidelines” on page 139
i“Transportation” on page 140
i“Storage” on page 141
7.1.1 Specifications
The RT System 2 uses one or two custom intelligent lithium-ion batteries with self-
contained charging circuitry that protects the batteries from overcharge, discharge,
short circuits, or extreme temperature charging.
Battery specifications are shown in the following table:
Table 7–1 Lithium Ion Battery Specifications
Item Description Value
Voltage Nominal 3.7 VDC
Shut-off 2.8 VDC
Full (90%) charge 4.1 VDC
Overcharge Voltage 4.28 VDC
Over Discharge Voltage 2.80 VDC
Current Maximum Charge Current 2 A
Consumption Active Mode 4.2 mA maximum
Consumption Sleep Mode 66 PA maximum
Full (90%) charge mAh Approximately 12,000 mAh at
nominal voltage —
Full (90%) charge mWh Approximately 44,400 mWh
at nominal voltage —
Capacity 48.8 Watt hours

R01.i RT System 2 v2.3 Deployment Guide 139
© 2010-2014 Wireless Seismic, Inc. All rights reserved.
7. Batteries
Lithium Ion Batteries
7.1.2 Handling and Safety Guidelines
Observe the following handling and safety guidelines:
iIf a battery pack has leaking fluids, do not touch any fluids. Dispose of a leaking battery
pack. In case of eye contact with fluid, do not rub eyes. Immediately flush eyes
thoroughly with water for at least 15 minutes, lifting upper and lower lids until no
evidence of the fluid remains. Seek medical attention.
iDo not disassemble, crush, or puncture a battery
iDo not short the external contacts on a battery
iDo not dispose of a battery in fire or water
iDo not expose a battery to temperatures above 60 °C (140 °F)
iKeep the battery away from children
iAvoid exposing the battery to excessive shock or vibration
iDo not use a damaged battery
iLithium Ion battery packs MUST be completely discharged before disposal
iAlthough there may be local or state restrictions, lithium ion batteries are considered by
the Federal Government as “non-hazardous universal waste”. There are restrictions for
large quantity handlers of universal waste that define labeling, containment, and so on.
Whenever possible the batteries must be discharged before disposal. Battery leads/
contacts should be taped off to prevent accidental shorting. Each battery pack should be
placed in a plastic bag.
iRecycling is encouraged when practical and applicable. The batteries contain recyclable
material and are accepted by several battery recycling companies. Refer to one of the
following for more information on recycling and disposal:
Ɣhttp://www.swe.com
Connector 5-pin —
LED One LED that indicates
charging status when
connected to the charging
station as follows
• Green – Charged
• Red – Charging
• Amber – Transitional
phase between charging
and charged, or charge
temperature limits
exceeded
Label One bar code serial number
label —
Temperature Operating From -40°C to +85°C
Charging From -5°Cto+45°C
Ambient Storage • From -20°C to +45°C for
a maximum period of one
month
• From -20°C to +35°C for
a maximum of 6 months,
after which time the
battery packs will need to
be recharged to above
50% capacity
Table 7–1 Lithium Ion Battery Specifications (cont.)
Item Description Value

140 RT System 2 v2.3 Deployment Guide R01.i
© 2010-2014 Wireless Seismic, Inc. All rights reserved.
7. Batteries
Lithium Ion Batteries
Ɣhttp://www.rbrc.org
Ɣhttp://www.call2recycle.org
Ɣ1-800-8-BATTERY
Ɣ1-877-2-RECYCLE
7.1.3 Transportation
In the United States, large lithium ion battery shipments (more than 24 cells or 12 batteries
per package) are regulated as hazardous material (Class 9) by the Federal Government and
are subject to the regulations described in the following:
iCode of Federal Regulations, Title 49 Transportation
http://ecfr.gpoaccess.gov/cgi/t/text/text-
idx?sid=92868a82add6feba6afa796572133179&c=ecfr&tpl=/ecfrbrowse/Title49/
49tab_02.tpl
iInternational Air Transport Association (IATA)
http://www.iata.org/whatwedo/cargo/dangerous_goods/pages/lithium_batteries.aspx
Batteries can be ground shipped only if all of the following conditions are met:
iBox used meets the 1.2 m drop test box (“UN” rated box) for packaging
iBattery pack terminals are protected to prevent a short circuit
iGross weight does not exceed 30 kg (66 pounds)
iOuter package is labeled with the current required label. An example is shown in the
following figure.
Batteries can be air shipped only if all of the following conditions are met:
iBox used meets the 1.2 m drop test box (“UN” rated box) for packaging
iMaximum weight of each package does not exceed 10 kg (22 lbs)
iBattery pack terminals are protected to prevent a short circuit
Figure 7–1 Example Battery Shipping Label

R01.i RT System 2 v2.3 Deployment Guide 141
© 2010-2014 Wireless Seismic, Inc. All rights reserved.
7. Batteries
Charging Lithium Ion Batteries
iOuter package is labeled with the current required label. An example is shown in the
previous figure (“Example Battery Shipping Label” on page 140).
7.1.4 Storage
Proper storage and maintenance of Lithium Ion batteries is essential to maximize their useful
life and avoid catastrophic failure. Observe the following storage precautions:
iRemove the batteries from the WRU for storage
iThe recommended storage temperature for Lithium ion batteries is as follows:
ƔFrom -20°C to +45°C for a maximum period of one month
ƔFrom -20°C to +35°C for a maximum of 6 months, after which time the battery
packs will need to be recharged to above 50% capacity
ƔStoring at cooler temperatures slows down self discharge and capacity loss over
time. Store the batteries at 25°C or less if possible
iThe recommended storage charge levels are as follows:
ƔCharge (or discharge) batteries to a 30% to 50% charge level before placing into
storage. Higher or lower charge levels can reduce the battery life.
ƔNever store the battery completely depleted of charge unless for disposal.
ƔPeriodic charging is necessary to maintain 30% to 50% charge when stored for a
long period of time
iStore batteries in a well ventilated area
iDo not leave batteries unused for extended periods of time, either in the product or in
storage. When a battery has been unused for 6 months, check the charge status and
charge or dispose of the battery as appropriate.
iRoutinely check the battery’s charge status
iConsider replacing the battery with a new one if you note either of the following
conditions:
ƔThe battery run time drops below about 80% of the original run time
ƔThe battery charge time increases significantly
7.2 Charging Lithium Ion Batteries
7.2.1 Charging Precautions
Observe the following charging precautions:
NOTE The information contained in this document is intended to provide general
awareness of battery regulations; it is not comprehensive, and the requirements
referenced herein may have changed. Nothing in this chapter or the Deployment
Guide constitutes legal advice or is intended to address any specific legal,
compliance, or regulatory issues that may arise in particular circumstances. This
chapter and the Deployment Guide are not intended to replace current, official
regulations regarding the packaging and shipment of hazardous materials or
independent legal counsel on these issues. You are solely responsible for
compliance with all applicable laws, regulations, and other requirements. Please
refer to an official copy of the current version of these documents for the latest
information.

142 RT System 2 v2.3 Deployment Guide R01.i
© 2010-2014 Wireless Seismic, Inc. All rights reserved.
7. Batteries
Charging Lithium Ion Batteries
iPrior to charging, inspect the battery for any visible damage to the case or connector
that could create an electrical shortage.
iThe temperature range over which the battery can be charged is 0°Cto+45°C. Charging
the battery outside of this temperature can cause the battery to become hot or to break.
iBe absolutely sure that only a 5 V source is used when charging the battery.
iCare should be taken to charge batteries on a fireproof surface.
iDo not charge batteries near flammable items or liquids.
iKeep a Class C Dry Chemical fire extinguisher nearby.
iDo not continue recharging the battery if it does not recharge within the specified
charging time.
iA lithium ion battery should NEVER be left unattended while charging.
7.2.2 Battery Charger
The lithium ion battery charger is designed to operate from a single 10 A, 120 VAC service
line.
The power supply to charge the battery pack is a 5VDC regulated voltage supply.
Figure 7–2 Battery Charger

R01.i RT System 2 v2.3 Deployment Guide 143
© 2010-2014 Wireless Seismic, Inc. All rights reserved.
7. Batteries
Charging Lithium Ion Batteries
Figure 7–3 Serial Number Label
and LED Indicator
CAUTION
Risk of explosion if battery is replaced by an incorrect type. Dispose of
used batteries according to the instructions.
PRUDENCE
Une explosion risque de se produire si vous remplacez la batterie par un
type de batterie inapproprié. Suivez les instructions pour vous
débarrasser de la batterie.
VORSICHT
Es besteht das Risiko einer Explosion, wenn die Batterie nicht mit dem
korrekten Batterietyp ersetzt wird. Entsorgen Sie benutzte Batterien
den Anweisungen entsprechend.
PRZESTROGA
W przypadku wymiany baterii na niewáaĞciwy typ zachodzi ryzyko
wybuchu. ZuĪyte baterie naleĪy zutylizowaü zgodnie z instrukcjami.

RT System 2 v2.3 144 Deployment Guide R01.i
© 2010-2014 Wireless Seismic, Inc. All rights reserved.
A
A. Legal Information
See “l'information juridique” on page 200 for the French translation of this chapter.
Voir “l'information juridique” sur la page 200 pour la traduction française de ce chapitre.
A.1 FCC Rules and Regulations Compliance
The Federal Communications Commission (FCC) regulates the use of antennas in the
“Code of Federal Regulations – Title 47, Part 15 – Radio Frequency Devices, Subpart C –
Intentional Radiators, Section 15.203 Antenna Requirement.”
When used as intended, the RT System 2 complies with FCC Section 15.203 and
Industry Canada RSS-Gen 7.1.2 requirements as follows:
iThe RT System 2 antennas shall be installed and handled by professionals
specifically designated for this purpose.
iChanges or modifications not expressly approved by Wireless Seismic, Inc. can void
the users’s authority to operate the equipment.
iThe RT System 2 shall be used with only the supplied antennas (Table A–1) attached
to the WRU (all models) or LIU (all models) with an integrated type N male
(threaded or HPQN) connector.
NOTE This equipment has been tested and found to comply with the limits for a Class A
digital device, pursuant to part 15 of the FCC Rules. These limits are designed to
provide reasonable protection against harmful interference when the equipment
is operated in a commercial environment. This equipment generates, uses, and
can radiate radio frequency energy and, if not installed and used in accordance
with the instruction manual, may cause harmful interference to radio
communications. Operation of this equipment in a residential area is likely to
cause harmful interference in which case the user will be required to correct the
interference at his own expense.
NOTE Under Industry Canada regulations, this radio transmitter may only operate
using an antenna of a type and maximum (or lesser) gain approved for the
transmitter by Industry Canada. To reduce potential radio interference to other
users, the antenna type and its gain should be so chosen that the equivalent
isotropically radiated power (e.i.r.p.) is not more than that necessary for
successful communication.
REMARQUE
En vertu des règlementations d’Industrie Canada, cet émetteur radio peut être
utilisé uniquement à l’aide d’une antenne de type et de gain maximum (ou
inférieur) approuvés pour l’émetteur par Industrie Canada. Pour réduire les
interférences radio éventuelles avec d’autres utilisateurs, le type et le gain de
l’antenne doivent être choisis de sorte que la puissance isotrope rayonnée
équivalente (p.i.r.e.) ne dépasse pas la valeur nécessaire pour établir une
communication réussie.

R01.i RT System 2 v2.3 Deployment Guide 145
© 2010-2014 Wireless Seismic, Inc. All rights reserved.
A. Legal Information
FCC Rules and Regulations Compliance
FCC equipment authorization has been granted as follows:
iThe 5Mbps Line Interface Unit has been granted FCC equipment authorization.
iThe 5Mbps Wireless Remote Unit has been granted FCC equipment authorization.
NOTE This radio transmitter has been approved by Industry Canada to operate with
the antenna types listed below with the maximum permissible gain and required
antenna impedance for each antenna type indicated. Antenna types not included
in this list, having a gain greater than the maximum gain indicated for that type,
are strictly prohibited for use with this device.
REMARQUE
Cet émetteur radio a été approuvé par Industrie Canada pour fonctionner avec
les types d’antenne énumérés ci-dessous. Le gain maximum permis et
l’impédance d’antenne requise pour chaque antenne sont indiqués. Les types
d’antenne non inclus dans cette liste, ayant un gain supérieur au gain maximum
indiqué pour le type en question, sont strictement interdits pour ce dispositif.
Table A–1 Antenna Specifications
Model Frequency
(MHz) Maximum Gain Vertical
Bandwidth Weight Dimension
(Length x
Diameter)
WSI 65-0204/65-0264
(antenna-standard) 2400 5.5 dBi (50 ohm) 25° 0.4 lbs
0.2 kg 32 x 0.6 in
810.5 x 15 mm
WSI 65-0091
(extender-standard) 2400 0 dBi N/A 0.6 lbs
0.3 kg 30 x 0.7 in
762 x 18.5 mm
CAUTION
In order to comply with radio frequency (RF) exposure requirements,
the RT System 2 units must be installed so that a minimum separation
distance of 20 cm is maintained between the antenna(s) and the body
of all persons at all times during normal operation.
PRUDENCE
Afin de se conformer aux normes de la matière d'exposition aux
radiofréquences (RF), les unités RT System 2 doivent être installées de
manière à garder en permanence une distance minimale de 20 cm entre
la ou les antennes et le corps de toute personne en mode de
fonctionnement normal.
VORSICHT
Um den Radiofrequenz-Strahlen-belastungsrichtlinien zu entsprechen,
müssen die RT-System 2 Einheiten so eingebaut werden, dass ein
Mindestabstand von 20 cm zwischen der/n Antenne/n und dem/n
Körper/n aller Personen zu jeglicher Zeit während der üblichen
Betriebszeiten gewährleistet ist.
PRZESTROGA
Aby zachowaü zgodnoĞü z wymogami dotyczącymi ekspozycji na
promieniowanie o czĊstotliwoĞci radiowej (RF), urządzenia RT System 2
naleĪy instalowaü tak, aby podczas normalnej obsáugi pomiĊdzy ciaáem
wszystkich osób a antenami przez caáy czas byáo co najmniej 20 cm
odstĊpu.

146 RT System 2 v2.3 Deployment Guide R01.i
© 2010-2014 Wireless Seismic, Inc. All rights reserved.
A. Legal Information
Industry Canada Compliance
A.2 Industry Canada Compliance
The Wireless Remote Unit (WRU) provided with this guide has been granted Industry Canada
(IC) approval and certification per RSS-210 Issue8 and RSS-102 Issue 4.
This Class A digital apparatus complies with Canadian ICES-003.
The Line Interface Unit (LIU) provided with this guide has been granted Industry Canada (IC)
approval and certification per RSS-210 Issue 8 and RSS-102 Issue 4.
This Class A digital apparatus complies with Canadian ICES-003.
This device complies with Industry Canada licence-exempt RSS standard(s). Operation is
subject to the following two conditions:
iThis device may not cause harmful interference, and
iThis device must accept any interference received, including interference that may cause
undesired operation.
A.3 CE Compliance
The Wireless Remote Unit (WRU) and Line Interface Unit (LIU) provided with this guide
comply with applicable EU directives for the Conformité Européene (CE) mark. The following
mark is affixed to each unit.
A.4 Australian Compliance
This is a Class A product. In a domestic environment this product may cause radio
interference in which case the user may be required to take adequate measures.
Figure A–1 CE Mark

RT System 2 v2.3 147 Deployment Guide R01.i
© 2010-2014 Wireless Seismic, Inc. All rights reserved.
B
B. WRU and LIU Specifications
This section provides the WRU and LIU specifications. See the following sections for
more information:
i“WRU Specifications” on page 147
i“LIU Specifications” on page 148
B.1 WRU Specifications
The following table provides the WRU Specifications:
Table B–1 WRU Specifications
Item Description
Power source 3.7Vdc nominal – accessory battery voltage
Operating temperature -40°C to +75°C
Humidity 0 to 100%
Environmental Rating IP67
Operating Frequency Range 2403 MHz to 2475 MHz
Dimensions 1C WRU:
5.79 W x 2.83 H x 9.01 L in.
(14.7 W x 7.2 H x 22.9 L cm)
3C WRU:
5.79 W x 3.35 H x 9.01 L in.
(14.7 W x 8.5 H x 22.9 L cm)
Dimensions with 2 batteries 1C WRU:
Standard – 7.71 W in. (19.58 W cm)
High capacity – 9.17 W in. (26.66 W cm)
3C WRU:
Standard – 7.71 W in. (19.58 W cm)
High capacity – 9.17 W in. (26.66 W cm)
Weight 1C WRU:
Stand-alone – 4.02 lbs. (1.83 kg)
3C WRU:
Stand-alone – 4.64 lbs. (2.10 kg)

148 RT System 2 v2.3 Deployment Guide R01.i
© 2010-2014 Wireless Seismic, Inc. All rights reserved.
B. WRU and LIU Specifications
LIU Specifications
B.2 LIU Specifications
The following table provides the LIU Specifications:
Weight with 2 batteries and antenna 1C WRU:
Standard – 6.5 lbs. (2.95 Kg)
High capacity – 7.71 lbs. (3.50 kg)
3C WRU:
High capacity – 8.33 lbs. (3.78 kg)
Table B–1 WRU Specifications (cont.)
Item Description
Table B–2 LIU Specifications
Item Description
Maximum PoE output power 40W
Power source 12V DC (+20% tolerance) battery
Operating temperature -40°C to +75°C
Humidity 0 to 100%
Environmental Rating IP67
Dimensions 5.42 W x 9.44 H x 14.21 L inches
(24 W x 14 H x 36 L centimeters)
Weight 13 lbs. (5.9 Kg)
Current Rating 5 A
Operating Frequency Range 2403 MHz to 2475 MHz

RT System 2 v2.3 149 Deployment Guide R01.i
© 2010-2014 Wireless Seismic, Inc. All rights reserved.
C
C. Radio Specifications
This section provides the backhaul radio and antenna specifications. See the following
sections for more information:
i“Antenna Specifications” on page 149
i“Radio Specifications” on page 156
C.1 Antenna Specifications
This section provides the antenna specifications. See the following sections for more
information:
i“Bullet Line Station Antenna” on page 149
i“Rocket Recorder Antenna” on page 152
i“NanoStation Recorder/Line Station Antenna” on page 155
C.1.1 Bullet Line Station Antenna
The remote (line) station backhauls using the Ubiquiti Bullet radios support the following
antennas:
i6 dBi antenna (65-0179) – This antenna is a UV stable, omnidirectional vented
radome that can sustain extreme weather conditions such as heat, wind, and rain,
and can be mounted to a mast, ceiling, or wall.
i19 dBi directional antenna (65-0177) – This antenna is a UV-resistant, directional
flat-panel ABS plastic radome antenna with an aluminum back plate. It can be
surface or pole mounted and adjusted 45 degrees up or down.
Figure C–1 19 dBi Antenna
(65-0177)

150 RT System 2 v2.3 Deployment Guide R01.i
© 2010-2014 Wireless Seismic, Inc. All rights reserved.
C. Radio Specifications
Antenna Specifications
The supported line station antenna specifications are as follows:
Figure C–2 6 dBi Antenna (65-0179)
Table C–1 Antenna Specifications, 6 dBi (65-0179)
Item Description Radiation Patterns
Model T58060O10006
Frequency Range 5725 to 5850 MHz
Bandwidth 125 MHz
Gain 6 dBi
Vertical Beamwidth 25°
VSWR -/= 1.5
Impedance 50 Ohms
Polarization Vertical