Collis SMARTWAVEBOX Inductive Proximity Card Reader User Manual SmartWave user manual CE FCC 1 0
Collis B.V. Inductive Proximity Card Reader SmartWave user manual CE FCC 1 0
Collis >
Contents
- 1. User manual part 1
- 2. User manual part 2
- 3. User Manual
User manual part 2

SmartWave Box
User Manual
Status: Final draft 6/12 Version: 1.0
External Tx data Transmit data
Trigger output Positive pulse, 1 µs, on selected trigger
Analog output levels, like RF and demodulated RF, are 0 – 3.3 Volt.
Digital outputs inverting buffer ports, 0 – 3.3 Volt.
Fig. 2 Front panel of the SmartWave box
The test connectors are MCX female PCB-mounted connectors.
Note: Check section 7.1 Technical for other detail technical data.
5.4 Terminal / Card side
The SmartWave Box has an internal terminal to communicate with CL cards and a CL card
emulator probe for communication with the CL terminal.
Both the internal terminal and the CL probe support ISO 14443 Type A and B and ISO 18092
NFCIP-1.
The CL probe is connected by a cable with the SmartWave Box, using a 6 pin FireWire
connector at the backpanel of the box.
All communications with CUT and / or TUT are performed with nominal values for magnetic
field strength and modulation depths, since reliable tests with other values require a, per test,
calibration of these values. Tests of ISO 14443/2 will not be performed with the SmartWave
Box, although the SmartWave Box facilitates these measurements with the analog RF output
connectors.
5.5 Modes of operation
The SmartWave Box has the following modes of operation:
•
••
• Analyzer mode
•
••
• Interceptor mode
•
••
• Card reader mode
•
••
• Card emulator mode
•
••
• Passive spying mode
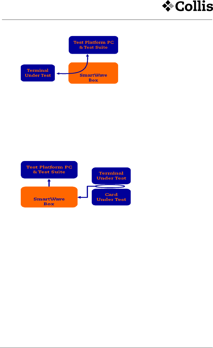
5.5.1 Analyzer mode
The CL CUT and the TUT are connected via the SmartWave Box. The SmartWave Box will
resupply the RF signal driver. In addition I/O direction information, CL card power level (if
supplied by the card) and timestamps are transferred to the driver.
The I/O and I/O direction information is output to high impedance connectors on the front of
the SmartWave Box (Different output can be configured through API).
Power levels if available are relative otherwise it requires calibration for each test and test setup
with a known (external) reference.

SmartWave Box
User Manual
Status: Final draft 7/12 Version: 1.0
5.5.2 Interceptor mode
The interceptor mode looks the same as the Analyzer mode; however the I/O data is not
directly moved between the CUT and the TUT. The data from CL card or the terminal is sent to
the host computer which will send the same or modified data to the terminal or the CL card.
Due to timing constraints the level 3 anti-collision is performed directly by card and terminal
without host intervention, however all frames are passed to the host. After that the level 4
transfers are routed via the host computer.
5.5.3 Card reader mode
In the card reader mode the SmartWave Box acts as an intelligent CL card reader. This enables
tests with various bit rates and modulation types.
This mode can be used to perform the tests as described in ISO 10373-6 Amd.1 and ISO 23917,
apart of the level 2 tests.
5.5.4 Card emulator mode
In the card emulator mode only the CL probe is used and directly controlled by the host
computer.
This mode can be used to perform the tests as described in ISO 10373-6 Amd.3 and ISO 23917,
apart from level 2 tests.

SmartWave Box
User Manual
Status: Final draft 8/12 Version: 1.0
5.5.5 Passive spy mode
The card spying mode uses a passive pick-up coil to capture communication between a CL card
and a terminal. Neither the CL card nor the terminal needs to be connected with the host
computer. Care is taken to influence the CL card – terminal communication a less as possible.
Note
: The passive spy mode is only available with v02.00+ hardware; active spy will be used
on v01.xx boxes.
With active spy, it works using the setup like analyse mode, while the box only forwards the
raw signal between CUT and TUT instead of transmitting bytes.

SmartWave Box
User Manual
Status: Final draft 9/12 Version: 1.0
6 COMMUNICATING WITH THE SMARTWAVE BOX
The SmartWave Box is command driven. The host computer configures the SmartWave Box
and will either passively capture data or actively interact with CL card or terminal.
The frame transfer is of a request – response type, where the host computer sends the requests
and the SmartWave Box sends the response.
For some events the SmartWave Box sends unsolicited messages.
6.1 Host interface protocol
The host computer – SmartWave Box protocol is TLV (Tag, Length, Value) based, this allows
easy adaptations in the future.
Every message, both from the host or from the SmartWave Box, starts with a 2 byte start frame
delimiter (SFD) and ends with an end frame delimiter (EFD). The 1
st
byte of the SFD = 0xF3,
the 2
nd
byte 0xA0, the 1
st
byte of the EFD = 0x0E, the 2
nd
byte 0xFD.
A command message can contain a number of TLV structures, the responses also contain more
than one TLV, see below.
SFD Tag0
Len0
Value0 Tag1
Len1
Value1 TagN LenN ValueN EFD
To ease processing by 16-bit word based processors, all fields have an even length. The basic
structure of a TLV field is shown below:
Length Name Description
2 Tag The Tag signals value type
2 Length This field shows the length of the following value (always even)
0 - 65534 Value The field contains the relevant data.
NB. If the length field equals 00 00, the value field is not available.
When the data in the value field has an odd length, that length has to given in the Len field and
Value field is padded with a zero byte, resulting in an even Value field length. So when 7 bytes
of data (11 22 33 44 55 66 77) have to be transferred, the message will be as follows:
SFD Tag Length
Value Padding EFD
F3 A0 00 xx 00 07 11 22 33 44 55 66 77 00 0E FD
When the length of the value field exceeds 65534, the value field is split in 2 parts; the 1
st
part
with a length of 65534 and a 2
nd
part containing the rest with an ‘extended data’ tag.
For example a frame with a length of 6600 0 bytes (0x101D0) to be sent to the TUT will be
transferred as follow (al hex values):
SFD Tag Length Value Tag ext. Length Value EFD
F3 A0 00 21 FF FE Data (part 1)
00 80 01 D2 Data (rest)
0E FD

SmartWave Box
User Manual
Status: Final draft 10/12 Version: 1.0
6.2 Tag types
The following Tag fields are defined:
Name Value
(hex) Description
Box control command 00 00 Commands to the SmartWave Box
Box info command 00 01 Get SmartWave Box information
Box control response 00 10 Response of Box control command
Box info response 00 11 Response of Box info command
Box event 00 15 Unsolicited event from box
Box trigger timestamp 00 16 Unsolicited timestamp event of trigger moment
Terminal transmit TPDU 00 20 TPDU data to internal terminal (to be sent to CUT)
Probe transmit TPDU 00 21 TPDU data to CL probe (to be sent to TUT)
Connect 00 23 Start connection with CUT and / or TUT
Error control 00 25 Error injection control
Received antenna TPDU 00 30 TPDU data from internal terminal (received from CUT)
Received probe TPDU 00 31 TPDU data received from CL probe (received from TUT)
Connection status 00 33 Status of connection command
Timestamp 00 35 Timestamps connected to received data
Status 00 36 Status of received data
Terminal download data 00 40 Data loaded for terminal emulation
Probe download data 00 41 Data loaded for card emulation
Terminal register dump 00 42 Terminal RF chip register dump (debug only)
Probe register dump 00 43 Probe RF chip register dump (debug only)
Write PLL data 00 48 Write data to PLL (debug only)
Write DAC data 00 49 Write data to DAC (debug only)
Download data status 00 50 Status of data loaded for terminal or card emulation
Extended data 00 80 Last part of data field with more than 65534 bytes
(This tag must directly follow the 1
st
data part)
Source and destination addressing is implicit and depends on the tag value. Tags destined for
the SmartWave Box have an even high nibble for the low byte, responses have odd high nibbles
of the low bytes (apart from tag 00 80).
Some messages from the host only allow for one type of tag, other messages allow a number of
specified tags.
Single tag type messages only can have a single tag = 00 00, 00 01, 00 23, 00 40 and 00 41
(hex).
Multiple tag messages can have the following combinations:
- tag = 00 20 followed by 00 80 and / or 00 25 (hex)
- tag = 00 21 followed by 00 80 and / or 00 25 (hex)
Tag 00 25 can’t be the first tag in a message.
Messages from the SmartWave Box with tags of 00 10, 00 11, 00 15, 00 16, 00 33 and 00 50
(hex) are single tag messages, tag 00 01 only may occur once in a message.
Tags 00 10 and 00 11 are response messages for respectively 00 00 and 00 01.

SmartWave Box
User Manual
Status: Final draft 11/12 Version: 1.0
Tag 00 33 is the response of tag 00 23.
Tag 00 50 is the response status for either 00 40 or 00 41 command tags.
Messages starting with 00 30 or 00 31 (hex) are multiple tag messages and can be followed by
tags 00 80, 00 35 and / or 00 36 (hex).
The SmartWave Box only reacts on messages starting with tag values 00 00, 00 01, 00 20, 00
21, 00 23, 00 40or 00 41, other tag values are quietly discarded.
The data transfers between host and SmartWave Box are Transport Protocol Data Unit (TPDU)
based. That allows the transfer of level 3 and 4 frames. For level 4 also Application Protocol
Data Units (APDUs) are defined. APDUs to the SmartWave Box must translated by the host
into TPDUs and back.
Note: Checksums, like LRC and CRC, have to be supplied by the host computer. The
checksum coming from the SmartWave Box have to be checked by the host computer.
In case of higher level tests the SmartWave Box can connect automatically with the card or
terminal under test if commanded to. That allows level 4 testing without need for level 3
handling.
Note: Check the technical specification of the SmartWave Box for detail host protocol
information.

SmartWave Box
User Manual
Status: Final draft 12/12 Version: 1.0
7 APPENDIX
7.1 Technical Information
Power consumption max 5.5W
Power adapter 18V/840mA
Working frequency 13.56Mhz
USB 2.0
Physical dimensions (LxWx(H1-H2)) 166.5x126x(34-43)
Temperature
(equipment for normal indoor use)
+55°C (max)
Weight 373g
Sound Transducer
Probe dimension: (LxWxH) 189x58x12
Probe weight: 39g
Analog output levels (e.g.
-INTERN- ANT
): 0 – 3.3 Volt (max).
Digital outputs level(s): 0 – 3.3 Volt.
7.2 CE/FCC Statement
CE
This equipment has been tested and found to comply with the limits of the European Council
Directive on the approximation of the member states relating to electromagnetic compatibility.
(98/336/EEC) according to EN 55022 Class B.
FCC
Warning (part 15.21)
Changes or modifications not expressly approved by the party responsible for compliance
could void the user’s authority to operate the equipment.
RF Exposure (OET Bulletin 65)
To comply with FCC RF exposure requirements for mobile transmitting devices, this
transmitter should only be used or installed at locations where there is at least 20cm
separation distance between the antenna and all persons.
This equipment has been tested and found to comply with the limits for a Class B digital
device, pursuant to Part 15 of the FCC Rules. These limits are designed to provide reasonable
protection against harmful interference in a residential energy and, if not installed and used in
accordance with the instructions, may cause harmful interference to radio communications.
However, there is no guarantee that interference will not occur in a particular installation.

SmartWave Box
User Manual
Status: Final draft 13/12 Version: 1.0
8 SUPPORT
For troubleshooting, support or more information contact Collis BV
E-mail : service@collis.nl
Telephone : + 31 71 581 3636

SmartWave Box
User Manual
Status: Final draft 14/12 Version: 1.0
REFERENCES
Ref. Title Status Version Date
[1] ISO 7816/3 Smart Card standard,
electrical signals and transmission protocols 2 1997
[2] ISO 7816/4 Smart Card standard,
interindustry commands for interchange 1 1995
[3] ISO 14443/2 CL card standard – proximity cards,
RF interface power and signal interface
(+ Amendment 1)
1
2001
2005
[4] ISO 14443/3 CL card standard – proximity cards,
initialization and anticollision.
(+ Amendments 1 and 3)
1 2001
2005/2006
[5] ISO 14443/4 CL card standard – proximity cards,
transmission protocol
(+ Amendment 1)
1 2001
2006
[6] ISO 18092 Near Field Communication cards,
interface and protocol 1 2004
[7] ISO 10273-6 Identification cards, test methods
proximity cards 1 2001
[8] ISO 10273-6 Amendment 1
Protocol test methods for proximity cards Final
draft
[9] ISO 10273-6 Amendment 3
Protocol test methods for proximity coupling devices Final
draft
[10] ISO 10273-6 Amendment 5
Bit rates of fc/64, fc/32 and fc/16 Final
draft
[11] ISO 23917 NFCIP-1 protocol test methods 1 2005
[12] SmartWave Box requirement specification document Final 1.1 29-06-2006
[13] SmartWave Box Technical Specification