Furuno USA 9ZWWR2100 Dual Polarimetric X-band Weather Radar User Manual
Furuno USA Inc Dual Polarimetric X-band Weather Radar
Contents
- 1. User Manual
- 2. User Manual II
- 3. User Manual III
User Manual

SSE-14-0022_2
OPERATOR'S
MANUAL
Compact Dual Polarimetric X-band
Doppler Weather Radar
MODEL WR-2100
www.furuno.com
Date of Printing Feb. 01,2014

SSE-14-0022_2
i
IMPORTANT NOTICES
General
• This manual has been authored with simplified grammar, to meet the needs of international
users.
• The operator of this equipment must read and follow the descriptions in this manual. Wrong
operation or maintenance can cancel the warranty or cause injury.
• Do not copy any part of this manual without written permission from FURUNO.
• If this manual is lost or worn, contact your dealer about replacement.
• The contents of this manual and equipment specifications can change without notice.
• The example screens (or illustrations) shown in this manual can be different from the screens
you see on your display. The screens you see depend on your system configuration and
equipment settings.
• Save this manual for future reference.
• Any modification of the equipment (including software) by persons not authorized by
FURUNO will cancel the warranty.
• All brand and product names are trademarks, registered trademarks or service marks of their
respective holders.
How to discard this product
Discard this product according to local regulations for the disposal of industrial waste. For
disposal in the USA, see the homepage of the Electronics Industries Alliance
(http://www.eiae.org/) for the correct method of disposal.

SSE-14-0022_2
ii
SAFETY INSTRUCTIONS
The user and installer must read the appropriate safety instructions before attempting to install
or operate the equipment.
Indicates a hazardous situation which, if not avoided, will
result in death or serious injury.
Indicates a potentially hazardous situation which, if not
avoided, could result in death or serious injury.
Indicates a potentially hazardous situation which, if not
avoided, can result in minor or moderate injury.
WARNING
Radio Frequency Radiation Hazard
The radar antenna sends the electromagnetic radio frequency (RF) energy. This energy
can be dangerous to you, especially on your eyes. Do not look at the radiator or near the
antenna when the antenna is rotating.
The distances at which RF radiation levels of 100 W/m 2 , 50 W/m 2 and 10 W/m 2 exist
are shown in the table.
DO NOT go near more than 5.9m (Safety standard is 10 W/m 2 ).
Distance from Antenna
1.1m
2.8m
5.9m
Power flux density
100 W/m 2
50 W/m 2
10 W/m 2
WARNING
Do not open the radome.
Electrical shock can occur. Only qualified personnel should work inside the
equipment.
Wear a hard hat and safety belt when mounting the antenna
unit.
Serious injury or death can result if someone falls from the radar antenna.
Do not use any other power except 100 to 240 VAC.
Connection of an incorrect power supply can cause fire or damage the
equipment.
Turn off the power immediately if water leaks into the
equipment or smoke or fire is coming from the equipment.
Failure to turn off the equipment can cause fire or electrical shock.
Do not operate the equipment with wet hands.
Electrical shock can occur.
Do not disassemble or modify the equipment.
Fire or electrical shock can occur.
CAUTION
DANGER
WARNING

SSE-14-0022_2
iii
WARNING LABEL
Warning labels are attached to the equipment. Do not remove any label.
If a label is missing or damaged, contact us for the replacement.
Use only the specified power cable.
Fire or damage to the equipment can result if a different cable is used.
Use the power supply grounded certainly.
Electrical shock or defect of operation can occur.
When a thunderbolt is expected, do not approach a system
or do not touch a hand.
There is a possibility of receiving an electric shock.
A worker's safety is guaranteed although the measures which protect apparatus
from indirect lightning stroke serge are taken against this machine.
It is not a thing. Moreover, if a direct stroke is impressed, it may break down.
Attach securely protective earth to the unit.
The protective earth (grounding) is required to the AC power supply to prevent
electrical shock.
CAUTION
Do not put liquid-filled containers on the top of the
equipment.
Fire or electrical shock can occur if a liquid spills into the equipment.
Establish space in the surroundings of apparatus as much
as possible.
It becomes a cause of performance degradation and failure.
Do not put any strong impact to LCD because of glass.
Serious injury may cause by broken glass.
Antenna Unit (radome)
Name: Radiation Warning Label
Type : 03-142-3201-0
number : 100-266-890-10

SSE-14-0022_2
iv
Compact Dual Polarimetric X-band Doppler Weather Radar
WR-2100
Operation manual
CONTENTS
IMPORTANT NOTICES ...................................... i
SAFETY INSTRUCTIONS ................................. ii
Outline of System .............................................. v
System Configuration ........................................ vi
1. Operating Procedure of System ................. 1-1
1.1. Startup the Radar System .............. 1-1
1.2. Startup the Display Unit ................. 1-2
1.3. Shutdown the Radar System ......... 1-3
2. Display Unit Configuration ......................... 2-1
2.1. Configuration ................................... 2-1
2.2. Display Unit ..................................... 2-2
2.3. How to install software ..................... 2-3
3. Operating Procedure of Display Unit .......... 3-1
3.1. Power up.......................................... 3-1
3.2. Startup screen ................................. 3-1
3.3. Power down ..................................... 3-1
4. Software operation ..................................... 4-1
4.1. Name & Function of RainMap .......... 4-1
4.2. Rainfall observation operation ......... 4-7
4.3. Observation Data operation ........... 4-10
4.4. Name and Function of RainPlay ..... 4-11
5. Precautions on operation ......................... 5-1
5.1. Data backup .................................... 5-1
5.2. Software version .............................. 5-1
6. When having trouble .................................. 6-1
6.1. How to reset the radar system ......... 6-1
7. Maintenance .......................................... 7-1
7.1. Troubleshooting .......................... 7-1
7.2. Preventative Maintenance ........... 7-1
8. Specifications ........................................ 8-1
8.1. Antenna Unit ............................. 8-1
8.2. Signal Processing Unit .............. 8-2
8.3. Display Unit ............................... 8-3
8.4. Exterior ...................................... 8-4
8.5. Output Data Format ................... 8-5
8.5.1. Data file type 1 .................. 8-5
8.5.2. Data file type 2 .................. 8-7
8.5.3. Data size ........................... 8-9
9. Menu Tree ............................................. 9-1
10. Other ................................................. 10-1
10.1. Trademarks ............................. 10-1
10.2. Security export control ............ 10-1
11. Packing List ....................................... 11-1
11.1. Parts List ................................. 11-1
11.2. Cable List ................................ 11-1
11.3. Equipment List ........................ 11-2
12. Option ................................................ 12-1
12.1. Construction equipments ........ 12-1
12.2. Construction tools ................... 12-1
13. APPENDIX ....................................... 13-1
13.1. System diagram .................... 13-1

SSE-14-0022_2
v
Outline of System
This system observes the development of rain clouds, outputs the strength of precipitation, the speed of
rain clouds (Doppler speed), and observes phenomena of rainfall.
Features:
1. Installation to building roof in Urban area.
2. High Resolution Rain Observation, Rain Cloud, Density, and Speed Observation.
3. Predominantly-longer-life transmitter with solid-state devices instead of magnetron.
Notice:
Do not go around the antenna area.
Safety zone around radar
e.g.: H1 (Height of base) = 1.8m,
H2 (Height of human) =1.8m,
d (Distance from center of base to human):
(H1 + 0.6) – H2
0.06
H1 – H2
0.06
=
+10 ≧
6.0m

SSE-14-0022_2
vi
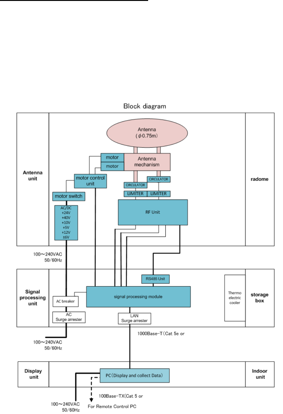
System Configuration
The observation system consists of Antenna Unit (radome), Signal Processing Unit (storage box), and
Display Unit (indoor unit) as shown below.
1) Antenna Unit (radome)
The Antenna is stored in the radome turning and radiating the radio waves.
The radiated waves are backscattered by precipitation particles on the propagation path, return to the
antenna, and are processed by RF converter to transfer the signals to Signal Processing Unit
2) Signal Processing Unit (storage box)
Signal Processing Unit is stored in the storage box, and processes received signals digitally.
The digital processed signals are transferred to the display unit via 1000Base-T (LAN).
3) Display Unit (indoor unit)
The data is displayed graphically and stored with a general-purpose to personal computer (PC).
better)
better)

SSE-14-0022_2
1-1
1. Operating Procedure of System
1.1. Startup the Radar System
The Antenna Unit and the Signal Processing Unit are in the waiting status.
Output the data periodically with displaying images, and display the data image.
1. The circuit breaker is in the Signal
Processing Unit (storage box).
2. To turn on the circuit breaker.
Signal processing unit
(storage box).
(1) Turn on the circuit breaker of the Antenna Unit and the Signal Processing Unit (storage box)
(2) Turn on the power of the Display Unit (PC), and place the main outlet to supply a power for
the Antenna unit and the Signal Processing Unit
(3) Start the observation from the menu of the Display Unit
In process.

SSE-14-0022_2
1-2
1.2. Startup the Display Unit (General PC)
1. Install the Display Unit.
(1) Connect the LAN cable
which connects to
external the Signal Processing Unit into the
LAN port equipped in the PC.
(2) Connect the AC power cable.
(3)
Connect the LAN cable which connects to
external network/PC into a USB-LAN
adapter.
2. Turn on the power of the Display Unit (PC).
(1) The display software starts automatically.
(2) Click [Connect] to start radar operation.
(3) Click the [Start emission] to start
observation and to display radar images.
Display Unit
(1)
(3)
(2)

SSE-14-0022_2
1-3
1.3. Shut down the Radar System
1. The circuit breaker is in the Signal
Processing Unit (storage box).
2. Turn off the circuit breaker.
* The radar system will turn off immediately.
Turn off the circuit breaker in the Signal Processing Unit.
The radar system will turn off immediately.
Signal Processing Unit
(storage box).

SSE-14-0022_2
2-1
2. Display Unit Configuration
2.1. Configuration
192.168.1.1 (LAN)
Display unit (indoor unit)
Note PC
(USB3.0)
DHCP
USB-LAN adapter
192.168.3.200(LAN1)
Signal Processing Unit
192.168.1.100(LAN2)
LAN Cable (Cat5e or better)
LAN Cable (Cat5e or better)
Signal Processing Unit
(storage box)
for remote controll PC

SSE-14-0022_2
2-2
2.2. Display Unit
The display unit receives output data from the Signal Processing Unit (hereinafter called as SPU) and
displays the rainfall data in real time.
Software name
Display software
RainMap.exe
Specification Function
OS: Windows® 8 64bit Professional
• Language displayed: English and
Japanese (default: English)
Change from English to Japanese corresponding to the
language setting of Windows®
Echo data display:
• Observational date and time:
Local time display corresponding to the time zone of
Windows®
• Maximum distance displayed 50 km
Display scale
10, 30, 50 [km]
Unit displayed (inside: [m])
km
• Polar coordinate display (rθ)
• Rainfall echo display
Display change of rainfall strength (mm/h) or reflection
strength (dBZ)
• Coloration
Maximum 15 colors in table (maximum 16 values including
no color)
Display of data processed by SPU:
• Display of Doppler speed
Display Doppler speed data (m/s)
Map display:
• Local map display:
Display BMP map
Display of status:
Display the setting button and current setting values.
• Display the rainfall strength or reflection
strength
Setting button
• Doppler speed display change
Change from rainfall echo display to Doppler speed display
• Display of radar setting values
(Transmission pulse width, PRF)
Display of current setting values
Setting of radar operation:
Conduct the setting to SPU section from the menu and the
confirmation.
• Removal of interference
Obtain a removed echo data that setting to SPU.
• Display ON or OFF of topographical echo
removal
Obtain a removed echo data that setting to SPU.
• Transmission mask function
Obtain a masked echo data that setting to SPU.
• Elevation angle (-2 to 90 degrees)
Obtain a specified elevation angle echo data that setting to
SPU.
• Setting of radar constant
(Transmission pulse width, rainfall
strength conversion constant B, and β)
Obtain a setting echo data that setting to SPU.
Data manipulation:
• Saving of displayed data
Save as a chronological order unit (Time based file name)
• Play of displayed data
Play from the specification file name.
Data output:
• Output of data file Output per 1 to 5minutes
SSE-14-0022_2
2-3
2.3. How to install Software
Use “Setup.exe” (in CD-ROM) to install the software.
If reinstallation is required, first uninstall the software, then install it again because there is no
function to correct the specific programs, etc. individually.
For reinstallation, conduct the setting from the beginning because the current setting values are
deleted.

SSE-14-0022_2
3-1
3. Operating Procedure of Display Unit
3.1. Power up
Turn on the power of PC to start Windows® and to display the startup screen.
3.2. Startup screen
The following screen will display during startup.
3.3. Power down
1) Shut down the Windows®.
Click [Start] -> [Shutdown(U)] -> [OK]
2) Turn off the power of PC.
Drawing area
Display various images
(rainfall strength, etc.).

SSE-14-0022_2
4-1
4. Software operation
4.1. Name & Function of RainMap
File Menu bar
Click the menu name to display each
selected menu item.
・ File
・ View
・ Setting
・ Radar operation
・ Help
・ Emergency Stop
File menu
File play:
To display the play screen of log data
Snapshot:
To capture the screen
Exit:
To close a software
File play
Find log data from folder selection
Check the file information
- Record start date/time
- Record end date/time
- Scan counter
- Scan number
- Date/time
Drawing area
Display various images
(rainfall strength, etc.).

SSE-14-0022_2
4-2
View menu
View selection:
・ 2D (Indicate the echo by 2 Dimension)
・ 3D (Indicate the echo by 3 Dimension)
Sub-screen:
To show sub screen to indicate the echo
Information Indication:
*Under construction.
2D
3D
Sub echo
Setting
View
To display the setting menu according to the
indication.
Acquisition
To display the setting menu according to the
Log.
Antenna
To display a setting menu according to an
installation place of antenna.
Network
To display a menu according to a
network connection.

SSE-14-0022_2
4-3
Acquisition
Rec echo:
Turn ON or OFF a Log of echo data.
Rec file type:
To setup a log form of echo data.
(dat (idx) / ZIP / dat (idx) + ZIP)
Echo folder:
To setup a log folder of echo data.
Echo zip folder:
To setup a log folder of echo zip data file.
Rec interval [sec]:
To setup a recording interval of echo data.
Rec time [hour]:
To setup a time of recording echo data.
Screen capture:
Turn ON or OFF a screen capture.
View
Range [km]:
To setup an indication range.
DataType:
To setup an indication of the radar
parameter.
・ Rainfall intensity:
Intensity of rainfall [mm/h]
・ Reflective intensity (H):
Reflection factor of the horizontal
polarimetric radar [dBz]
・ Reflective intensity (V):
Reflection factor of the vertical
polarimetric radar [dBz]
・ Doppler speed:
Doppler speed [m/s]
・ Zdr[dB]:
Radar reflection factor difference
・ Kdp [deg/km]:
Propagation phase difference rate of
change
Ratio of transparency [%]:
To setup a Transmittance of the indication
echo.
Scanning line:
Turn ON or OFF a scan line of screen.

SSE-14-0022_2
4-4
Antenna
Latitude [deg]:
To setup a latitude of the installed point.
Longitude [deg]:
To setup a longitude of the installed point.
Altitude [m]:
To setup an altitude of the installed point.
Image:
To setup a filename of map.
This program treats as the equidistant
cylindrical projection.
Left Top Latitude [deg]:
To setup a latitude of left top corner of Map
Image.
Left Top Longitude [deg]:
To setup a longitude of left top corner of Map
Image.
Multiple parameter output
Turn ON or OFF an output record of
multi-parameter.
(*It can setup only when Echo data mode of TRX
is selected)
Multiple parameter output folder
To setup a folder of recording multi-parameter.
(*It can setup only when Echo data mode of
TRX is selected)
Capture folder:
To setup a folder of capture.
Rec interval [sec]:
To setup an interval time of capture
Rec CSV:
To setup a recording of CSV data.
Echo folder (CSV):
To setup a folder of CSV data.
CSV Rec interval [sec]:
To setup an interval time of CSV data.
CSV Rec Parameter:
To select a weather parameter of recording
CSV.
・ Rain [mm/h]: Intensity of rainfall [mm/h]
・ Zhh [dBz]: Reflection factor of the
horizontal polarimetric radar [dB]
・ Zvv [dBz]: Reflection factor of the vertical
polarimetric radar [dB]
・ DS [m/s]: Doppler speed [m/s]
・ Zdr [dB]: Radar reflection factor
difference [dB]
・ Kdp [deg/km]: Propagation phase
difference rate of change [deg/km]
Right Bottom Latitude [deg]:
To setup a latitude of bottom right corner of
“Map Image”.
Right Bottom Longitude [deg]:
To setup a longitude of bottom right corner of
“Map Image”.

SSE-14-0022_2
4-5
Scan
There are 5 scan patterns that could customize
and save a setting.
ScanMode:
To setup a scan mode of antenna.
・ PPI scan: Equiangular elevation with
horizontal rotation mode. It generates 2
dimension data.
・ Spiral scan: The mode to rotate
horizontal while shifting elevation
continuously, and scans in a spiral. It
generates 3 dimension data.
・ Sector RHI scan: The mode to scan
elevation direction on special direction
area, and generate 3 dimension of
rectangular solid angle.
・ HSQ scan: The mode to activate PPI
scan while shifting an elevation. It
generates 3 dimension data.
HSQ Period [min]:
To setup an periodic movement of HSQ during
HSQ mode.
(1(60/(H)) / 2(30/(H)) / 3(20/(H)) / 4(15/(H)) /
5(12/(H)) / 6(10/(H)) / 10(6/(H)) / 12(5/(H)))
e.g. HSQ will activate every 2 minutes if select
2/30/(H). (It turns 30 times per hour)
PPI elevation [deg]:
To setup an angle of antenna’s elevation during
PPI mode.
PPI azimuth rotation speed [rpm]:
To setup the rotation speed of azimuth in
rotation per minutes (rpm)
Parameters affect only to PPI mode.
SPI operation mode:
To setup the elevation angle step and
azimuth rotation speed.
For example, when the setting is shown as
below table 1, antenna will rotate at 2.99, 3.99
and 6.99 degrees.
Table 1 (Example of SPI (Spiral) operation)
Parameter
Settings
SPI operation mode
2 [deg], 10 [rpm]
SPI lower elevation
angle
2.99 [deg]
SPI horizontal scan
rotation
3
SPI lower elevation angel [deg]:
To setup an angle of SPI lowest elevation.
SPI mode will start from this angle to upper
angle.
SPI horizontal scan rotation number:
To setup a number of rotation in horizontal
direction of SPI scan..
It will move upward/downward as setup
number while rotating on azimuth direction.
SRHI elevation speed [rpm]:
To setup elevation speed of SRHI (Sector
RHI).

SSE-14-0022_2
4-6
Emergency Stop
Stop motor
To stop motor of radar and TX at once.
HSQ elevation movement difference rotation
speed [rpm]
To setup a rotation speed of elevation
direction during elevation change in HSQ
(Horizontal Sequence) observation.
Rotation speed of elevation direction = [HSQ
elevation moving direction of rotation speed]
+ [HSQ elevation movement difference of
rotation speed].
Notice: [HSQ elevation moving direction of
rotation speed] ≧ [HSQ elevation
movement difference of rotation speed]
HSQ measurement azimuth rotation speed
[rpm]
To setup the azimuth rotation speed at fixed
elevation angle.
HSQ status delay azimuth revolution [deg]
To setup the angle of shifting elevation.
HSQ setting elevation 0-31 [deg]
To setup the elevation variation.
It is possible to setup 32 elevation.
SRHI azimuth 0 [deg]
To setup the range of azimuth.
It will observe RHI in between azimuth 0 to 1
continuously.
SRHI azimuth 1 [deg]
To setup an angle of azimuth during SRHI
observation.
SRHI azimuth step [deg]
To setup a quantity of antenna rotation while
changing an angle of azimuth
SRHI elevation 0 [deg]
To setup the range of elevation.
SRHI will start from elevation 0 to 2.
SRHI elevation 1 [deg]
To setup an angle of elevation in HSQ
(Horizontal Sequence) observation.
HSQ elevation movement azimuth rotation
speed [rpm]
To setup an azimuth rotation speed until the
elevation movement in HSQ (Horizontal
Sequence) observation
Help
Version
To indicate the version information of
software .

SSE-14-0022_2
4-7
4.2. Rainfall observation operation
1) Start rainfall observation
Click [Connect] from pull-down menu of
[Radar Control].
Conduct the setting of elevation angle
of antenna, recording of data, and
display data.
It will indicate [Connect] on the
bottom-left of screen when the Signal
Processing Unit (SPU) and
communication has been connected .

SSE-14-0022_2
4-8
Click [TX] from pull-down menu of
[Radar operation] .
If clicked [No], it will start TX
operation without making
change.
If clicked [Yes], it will initialize the
antenna and will indicate a
message as below. Radar will start
TX operation after initialization.
If clicked [Cancel], an operation will
be cancelled.
Yes
Cancel
No
Do you really want to update the antenna operation setting?
There is a difference between antenna setting value of ¥r¥nRainMap and
current antenna setting.
Yes (Y)
No (N)
Cancel
Warning
Information
Antenna initialization in progress.
Please wait.

SSE-14-0022_2
4-9
2) Stop rainfall observation
Start the operation of radar, and display
the observed information on the screen.
The recorded data is saving on a HDD.
Click [STBY] to stop the radar operation.
Click [Disconnect] to close SPU.

SSE-14-0022_2
4-10
4.3. Observation Data operation
1) Start playing the Observation Data
2) Stop playing the Observation Data
Click [Stop] to stop playing.
Click [File] on File menu bar, and select [File
play..]
* [File play..] cannot control while accessing
with the Signal Processing Unit (SPU).
Click [Disconnect] to stop the access.
To indicate the play screen.
To select a folder which have been saved in
[Browse Folders] to play data.
To indicate a list of log data.
At first, to select a data to play, and then
click [Play] to start playing.

SSE-14-0022_2
4-11
4.4. Name & Function of RainPlay
RainPlay will indicate after selecting [File play] on RainMap.
File
○ File play:
Select files of log data (*.scn; *rhi) to play
(Slide show) on screen
○ Print
:
・Main screen: Printout the main screen
・SRHI screen: Printout the SRHI screen
○ Exit
:
To close a software

SSE-14-0022_2
4-12
Setting
○ Scale:
Setup a distance of scale into a pop-up
window of [Scale]
○ Azimuth offset
:
Setup a degree of offset into a pop-up
window of [Azimuth Offset]
Disp
○ Select
:
Select an indication of data type:
・
Rain
:
Intensity of rainfall
・
Zhh
:
Reflection factor of the
horizontal polarimetric radar
・
Zvv
:
Reflection factor of the vertical
polarimetric radar
・
DS
:
Doppler speed
・
Zdr
:
Radar reflection factor
difference
・
Kdp
:
Propagation phase difference
rate of change
・
Φdp:
Differential Phase Shift
・
ρ
hv
:
Polarimetric Correlation
Coefficient
・
W:
Spectral Width
○ Ratio of transparency [%]:
To setup a Transmittance of the
indication echo.
○ Map
:
Output a map from input file (*.bmp)
○ SRHI screen
:
SRHI screen will popup on window
○ Clear
:
Data of RainFile will be cleared on a
screen

SSE-14-0022_2
4-13
Play
○ Start
:
To start playing a log data
○ Stop
:
To stop playing
○ Pause
:
To pause playing
○ Fast Forward
:
To fast forward playing
○ Rewind
:
To rewind playing
○ Time display
:
Popup a setup windows to setup a time
display [between 1000 - 10,000 ms]
Snapshot
○ Main screen
To copy a main screen and select a place
to save a screen file(*.jpg)
○ SRHI screen
To copy a SRHI screen and select a place
to save a screen file(*.jpg) while
Indicating SRHI screen from [Disp]
SSE-14-0022_2
5-1
5. Precautions on operation
5.1. Data backup
Because of no guarantee to the data integrity such as observation data, output file, etc., make sure
to backup data to an external hard disk drives.
We shall have no responsibility for damages, data integrity, repair, and any other damages
resulting from the data loss.
5.2. Software version
Information of the software version is displayed on the software screen panel.

SSE-14-0022_2
6-1
6. When having trouble
6.1. How to reset the radar system
Restart the radar system when the radar system is hanged up.
1. The circuit breaker is in the Signal
Processing Unit (storage box).
2. Turn off the circuit breaker.
3. Take a minute interval.
4. Turn on the circuit breaker again to restart
the radar system.
Signal Processing Unit
(storage box).

SSE-14-0022_2
7-1
7. Maintenance
7.1. Troubleshooting
STATE CONTENT/PROCEDURE
Cannot turn the power on Make sure that the power cable has not loosened.
Make sure that the contact of the power cable plug has not stained.
Make sure that the power cable has not damaged.
Make sure that the circuit breaker in the Signal Processing Unit is
“ON”.
Thermo electric cooler box is
stopped Please contact us.
No radar echo indication. Restart the radar system. (see 6.1)
7.2. Preventative Maintenance
PERIOD ITEM CHECK POINT CONTENT/PROCEDURE
When
needed Visual check of
the Radar
radome surface.
Sea salt, oil, etc.
adhered to the
surface?
Wipe an adhering substances with a wet soft
cloth.
However, since radome is made with FRP,
don't use gasoline, benzine, and a solvent
like ketone.
After six
months, a
strong wind
or a
thunderbolt
Visual check of
the Radar
radome damage
Any crack? Please contact to our trouble support after
finished the waterproofing disposal.
After six
months Fix a protective
tube Any slack? Please strengthen fixation of a protective
tube.
*Before to start the maintenance, please make sure the power of radar system is off.

SSE-14-0022_2
8-1
8. Specifications
8.1. Antenna Unit
Parameter
Descriptions
Remarks
Operating Frequency 9470 MHz Carrier Frequency
Maximum range Approx. 30km
Doppler
measurement
Max. 79m/sec
Power supply 100-240VAC, Single Phase, 50/60 Hz
Power consumption Max. 350W
Rated Ampere 1.5-3.5A
Size Φ1086mm×H1024mm
radome size
Weight
65kg (144lb)
Operating
Temperature range
-10 to +50 °C
Storage Temperature
range
-20 to +60 °C
Water & Dust proof IPX5
Maximum wind
survival speed
60.0m/sec
Occupied Band
Width
60 MHz or less
Type of Emission
P0N, Q0N, V0N
Peak Power
100 W
Horizontal and Vertical each
Duty Ratio
Up to 12 %
Pulse Width
0.1 – 50μs
Pulse Repetition
Frequency
600 – 2500 Hz
Frequency Shift
2 – 20 MHz
except P0N
Antenna Type
Cassegrain
Aperture Size
Φ750 mm
Antenna Gain
33.0 dBi
Antenna Polarity
Dual polarimetric
Vertical and Horizontal
Beam Width
2.7 degree
Both Horizontal and Vertical
Antenna Rotation
Speed
2 to 16 rpm Adjustable
Horizontal Scan
Angle
360 degrees Continuously-rotating
Vertical Scan Angle
-2 to 90 degrees
Resolution of Angle
0.1 degrees
Precision of Angle
0.2 degrees
*1 P0N : Sequence of pulses without modulation.
*2 Q0N : Sequence of pulses, frequency modulation within each pulse.
*3 V0N : Combination of P0N and Q0N.

SSE-14-0022_2
8-2
8.2. Signal Processing Unit
Parameter Descriptions
Data Output
Reflectivity factor Zh (dBZ),
Doppler velocity V (m/s), Doppler velocity width W(m/s),
Cross polarization difference phase φdp(deg),
Specific differential phase KDP(deg/km),
Correlation coefficient between two polarizations ρHV,
Differential reflectivity factor ZDR, Rainfall intensity R (mm/h)
Scan modes PPI,CAPPI,RHI (Sector Scacn availiable)
Ground clutter Rejection Enable
Data Correction
Distance attenuation, Rain attenuation, Excessive Doppler velocity,
Suppression of signal returns from lan, Clutter suppression
Interface LAN 1 port, Ethernet 1000 Base-T (Cat5e or better)
Power supply 100-240VAC, Single Phase, 50/60 Hz
Power consumption Max. 650W include Antenna unit
Rated Ampere 2.7-6.5A
Size W725mm×D300mm×H750mm
Weight
50kg (111lb)
Operating Temperature range
-10 to +50 °C
Storage Temperature range
-20 to +60 °C
Water & Dust proof
IPX5

SSE-14-0022_2
8-3
8.3. Display Unit
Receive data from Signal Processing Unit (SPU) to indicate a picture of rainfall in real time.
Hardware
Parameter Descriptions
Main General Laptop PC
Power supply 100-240VAC, 50/60Hz
Power consumption Max. 200W
Rated Ampere 0.8-2.0A
CPU Core-i7 (2.3GHz) minimum
RAM 4GB minimum
HDD 500GB minimum
OS Windows8 64bit professional
Internal LAN x1 port, 1000base-T (Connect to SPU)
LAN Adapter USB3.0 1000base-T adapter x1 (Access with outside PC)
I/O USB2.0×1 port, and USB3.0×1 port minimum
Video Tip GeForce GTX 650M minimum
Display 17inch minimum
Resolution 1920×1080
Storage DVD±R/RW
Display Data
Rainfall echo
Doppler velocity (m/s)
Data Output Rainfall strength (mm/h) data file, Output 1 to 5 per minutes.
Operating
Temperature
+10 to +35 °C
Display Software
Name Furuno RainMap.exe
Function Receive data from Signal Processing Unit (SPU) to indicate a picture of rainfall in real
time. And also to use cycle setting to make an observation data file.
Software of remote maintenance function
Name TeamViewer GmbH
Version TeamViewer Host (For remote server) 8.0 minimum
Function
Download the observation data and/or to set up an indicated software connecting
by remote.
Requirement It must be connecting to internet

SSE-14-0022_2
8-4
8.4. Exterior
1) Antenna Unit (radome)
2) Signal Processing Unit (storage box).
Unit: mm
Unit: mm

SSE-14-0022_2
8-5
8.5. Output Data Format
8.5.1. Data file type 1
1) Log unit
Write down a file to any folder in a computer in each setting cycle (e.g. 60 sec.)
It is possible to set up a log folder.
2) Log file name
Output file extension: csv
Form: DATE_TIME_DATAKIND.csv (YYYYMMDD_HHMMSS_xx.csv).
e.g.) Output the Rainfall strength “01/10/2012 9:37:26” → "20121001_093726_Rain.csv".
Output data types are shown below:
Rain: Rainfall intensity [mm/h]
Zhh: Reflective intensity (Horizontal) [dBZ]
Zvv: Reflective intensity (Vertical) [dBZ]
DS: Doppler speed [m/s]
Zdr: Radar reflection factor difference [dB]
Kdp: Propagation phase difference rate of change [deg/km]
3) Data format
CSV format:
Row
Data
e.g.
1
Log date (date of PC)
01/10/2012 9:37:26
2
Latitude [deg] (+:N, -:S)
34.713607 deg
3 Longitude [deg] (+:E, -:W)
135.335231 deg
4 The total number of sweeps (MAX 8192)
797 number
5 Data mark of the direction of distance (MAX 1028)
525 point
6 Resolution of the direction of distance [m]
96 m
7 Azimuth direction (θ) [deg]
(The angle of azimuth for every sweep)
0.44 deg
8 Elevation direction (θ) [deg]
(The angle of elevation for every sweep)
0.00deg
9 Range direction (r) [BIN]
to
MAX Data mark of the distance direction +7
(Variable length is depends on a number of antenna
rotations)
row 532 (=525 point + 7row)

SSE-14-0022_2
8-6
Sample of Output Data:

SSE-14-0022_2
8-7
8.5.2. Data file type 2
1) Log unit
Write down a file to any folder in a computer in each scan (one round to azimuth)
It is possible to set up a log folder.
2) Log file name
File name: Start scenario (year/date/min/sec) + elevation number + modulation system
File name extension: scn
YYYYMMDD_hhmmss_##_**.scn
e.g.) 20130514_123400_01_00.scn
Elevation number: If the lowest elevation is 01, it would be 01, 02, 03 ….
Modulation system: 00:Pulse modulation, 01:Frequency modulation (pulse compression)
3) Data format
Binary format (Byte array: Little endian)
Block Item Detail Size
[byte] Offset Data type
Header
Size of header
e.g. 56
[Byte]
2 2 unsigned short
Version of data format
e.g. 001
2 4 unsigned short
PC Log time: year
e.g. 2013
2 6 unsigned short
PC Log time: month
e.g. 05
2 8 unsigned short
PC Log time: date
e.g. 15
2 10 unsigned short
PC Log time: hour
e.g. 18
2 12 unsigned short
PC Log time: minute
e.g. 30
2 14 unsigned short
PC Log time: second
e.g. 00
2 16 unsigned short
Latitude: degree
e.g. 34 (N. Lat: +, S. Lat:-)
2 18 signed short
Latitude: minute
e.g. 44
2 20 unsigned short
Latitude: second
e.g. 59.999 (1000 times level)
2 22 unsigned short
Longitude: degree
e.g. 135 (E. Lat: +, W. Lat.+)
2 24 signed short
Longitude: minute
e.g. 21
2 26 unsigned short
Longitude: second
e.g. 59.999
(1000 times level
)
2 28 unsigned short
Antenna Altitude (Upper)
Range Upper: 0 - 65535
2 30 unsigned short
Antenna Altitude (Lower)
Range Lower: 0 - 9999
Altitude[cm]=(Upper) x
10000+(Lower)
e.g. 123456[cm]=12 x 10000
+
3456
2 32 unsigned short
Antenna rotation speed (azimuth)
e.g. 10.0
(
[rpm] 10 times
level
)
2 34 unsigned short
PRF1
e.g. 1600.0
(
[Hz] 10 times
level
)
2 36 unsigned short
PRF2
e.g. 2000.0
(
[Hz] 10 times
level
)
2 38 unsigned short
Noise level (Horizontal polarization)
e.g. -62.00
([dBm] 100 times
level)
2 40 signed short
Noise level (Horizontal polarization)
e.g. -62.00
([dBm] 100 times
level)
2 42 signed short
Total number of sweep: L
e.g. 720
[qty]
2 44 unsigned short
Number of range direction data: M
e.g. 300
[qty]
2 46 unsigned short
Resolution of range direction
e.g. 100.00
([m] 100 times
level)
2 48 unsigned short
Constant radar:
Mantissa (Horizontal polarization)
Range:
-999999999 - 999999999
4 52 signed long

SSE-14-0022_2
8-8
Header
Constant radar:
Characteristic (Horizontal
polarization)
Range:
Characteristic:-32768 - 32767
Constant=(Mantissa) x 10^
(Characteristic)
e.g. 9.876E-9
=
9876 x 10^-12
2 54 signed short
Constant radar:
Mantissa (Vertical polarization)
Same as above
(Same as horizontal
polarization)
4 58 signed long
Constant radar: Characteristic
(Vertical polarization)
2 60 signed short
Observation
angularity
information
Information ID
e.g. 6
2 62 unsigned short
Azimuth
Range: 0 - 359.99
[deg] 100 times level North: 0
deg
2 64 unsigned short
Elevation
Range: -3.00 - 180.00
[deg] 100 times level
Horizontal: 0deg, Elevation: +,
Dip: -
2 66 signed short
Observed
data
Information ID
e.g. 4802
2 68 unsigned short
Rain(Rainfall intensity)
Range: 0 - 65535
Calculation formula
N is a recording level.
Rain[mm/h]=(N-32768)/100
Rain Range: -327.67 -
327.67mm/h
Resolution: 0.01mm/h
N=0 is invalid
2 x
Range
direction
data
mark
unsigned short
Zhh(Reflective intensity Horizontal
polarization)
Range: 0 - 65535
Calculation formula
N is a recording level.
Zhh[dBZ]=(N-32768)/100
Zhh Range: -327.67 -
327.67dBz
Resolution: 0.01dBz
N=0 is invalid
2 x
Range
direction
data
mark
unsigned short
V(Doppler speed)
Range: 0 - 65535
Calculation formula
N is a recording level.
V[m/s]=(N-32768)/100
V Range: -327.67 - 327.67m/s
Resolution: 0.01m/s
N=0 is invalid
2 x
Range
direction
data
mark
unsigned short
Zdr(Radar reflection factor
difference)
Range:0 - 65535
Calculation formula
N is a recording level.
Zdr[dB]=(N-32768)/100
Zdr Range: -327.67 - 327.67dB
Resolution: 0.01dB
N=0 is invalid
2 x
Range
direction
data
mark
unsigned short
Kdp(Propagation phase difference
rate of change)
Range: 0 - 65535
Calculation formula
N is a recording level.
Kdp[deg/km]=(N-32768)/100
Zdp Range: -327.67 -
327.67deg/km
Resolution: 0.01deg/km
N=0 is invalid
2 x
Range
direction
data
mark
unsigned short

SSE-14-0022_2
8-9
Observed
data
φdp(Differential phase shift)
Range: 0 - 65535
Calculation formula
N is a recording level.
φdp [deg]=360*(N-1)/65535
φdp Range: 0.0 - 359.9945deg
Resolution: 0.0055deg
N=0 is invalid
2 x
Range
direction
data
mark
unsigned short
ρhv(Correlation coefficient between
horizontally and vertically polarized
echoes)
Range: 0 - 65535
Calculation formula
N is a recording level.
ρhv[no unit]=2 x (N-1)/65534
ρhv Range:0.0 - 2.0
Resolution: 0.0000030
N=0 is invalid
2 x
Range
direction
data
mark
unsigned short
W(Doppler speed width)
Range: 0 - 65535
Calculation formula
N is a recording level.
W[m/s]=(N-1)/100
W Range: 0.00 - 655.34m/s
Resolution: 0.01m/s
N=0 is invalid
2 x
Range
direction
data
mark
unsigned short
Observation
angularity
information
sweep 1 Range direction data 1
Observation
data
sweep 1 Range direction data 1
|
|
|
|
sweep
1
Range direction data M
|
sweep
1
Range direction data M
|
sweep
2
Range direction data 1
|
sweep
2
Range direction data 1
|
|
|
|
sweep 2
Range direction data M
|
sweep 2
Range direction data M
|
Sweep L
Range direction data 1
|
Sweep L
Range direction data 1
|
|
|
|
Sweep L
Range direction data M
|
Sweep L
Range direction data M
8.5.3. Data size
1) Every scan quantity (one round to azimuth direction)
Header
Observation
angularity
information
Observation
data
Range
direction
data
Total
sweep Quantity of every
scan
60
+
((6
+
2)
+
(16
x
e.g. 300))
x
e.g. 720
=
3,461,820 byte
2) Quantity in every hour
3,461,820 byte x 3600 sec. / 6 sec. = approx. 2.1GB(2,077,092,000)
3) Quantity in 30 days
2,077,092,000 byte x 31 days x 24 hrs. = approx. 1.55TB

SSE-14-0022_2
9-1
9. Menu Tree
RainMap Menu [File] Menu [File Play.]
Menu [Snapshot]
Menu [Exit]
Menu [Disp] Menu [Disp select] Menu [2D]
Menu [3D]
Menu [Sub echo]
Menu [Information Indication]
Menu [Setting] Input [View]
Input [Acquisition]
Input [Antenna]
Input [Scan]
Menu [Radar Operation] Menu [Connect]
Menu [Disconnect]
Menu [TX]
Menu [STBY]
Menu [Help] Menu [Version]
Menu [Emergency Stop] Menu [Stop motor]

SSE-14-0022_2
9-2
RainPlay
Menu [File] Menu [File Play]
Menu [Print] Menu [Main screen]
Menu [SRHI screen]
Menu [Exit]
Menu [Setting] Input [Scale]
Input [Azimuth Offset]
Menu [Disp] Menu [Select] Menu [View] Input [Rain]
Input [Zhh]
Input [V]
Input [Zdr]
Input [Kdp]
Input [φdp]
Input [phv]
Input [W]
Menu [Transparency] Input [0%]
Input [25%]
Input [50%]
Input [75%]
Input [100%]
Menu [Map]
Menu [SRHI screen]
Menu [Clear]
Menu [Play] Menu [Start]
Menu [Stop]
Menu [Pause]
Menu [Fast Forward]
Menu [Rewind]
Menu [Time Display]
Menu [Print screen ] Menu [Main screen]
Menu [SRHI screen]
SSE-14-0022_2
9-3
10. Other
10.1. Trademarks
Windows is a registered trademark of Microsoft Corporation in the United States and/or other
countries.
10.2. Security export control
1) This device will be applicable to export controlled goods of Japan.
2) Principle, export, sale, and transfer of foreign user list subjects established by the Japanese
government, is prohibited.
3) Based on the catch-all controls, if the end-user, end use is involved in the development,
manufacture and use of weapons of mass destruction, or the like, or, if the involvement is
suspected, export is prohibited.
4) If you want to export this product, please contact us in advance.

SSE-14-0022_2
11-1
11. Packing List
11.1. Parts List
PRODUCT NAME MODEL
Compact Dual Polarimetric X-band Doppler Weather Radar WR-2100
Items Units Descriptions Qty
Antenna Unit WR-2100-ATU Size: Ф1086mm x H1024mm (include radome)
Weight: 70Kg 1
Signal Processing Unit WR-2100-SPU Sze: W725 x D300 x H750mm
(include storage box)
Weight: 60kg 1
Display Unit WR-2100-DPU General PC (ex. HP envy dv7) 1
Mount Plate for radome 52-037-2301-1 Size: 900mm x 800mm x t 10mm, Weight: 15kg 1
52-037-2302-0 Size: 950mm x 920mm x t 10mm, Weight: 18kg
11.2. Cable list
Antenna Unit (radome) --- Signal Processing Unit (storage box) cable
Items Descriptions Length Qty
Signal cable 25pin cable (Both Dsub-25Pin) 5m 1
Com cable 9pin cable (Both Dsub-9Pin) 5m 1
RF cable 3D-2W (Both SMA-P Connector) 5m 3
AC Power cable Power cable 3core 1.25sq 5m 1
Signal Processing Unit (storage box) --- Display Unit (storage box) cable
LAN cable Outdoor 1000Base-T (Cat5e or better), length depends on
measure value by measure 1
AC power cable Power cable 3core by measure 1
Protective tube for cable
Protective tube
Flexible conduit Inner diameter : 28 mm
radome --- storage box
by measure 2
Protective tube Flexible conduit Inner diameter : 28 mm
storage box --- indoor
by measure 2

SSE-14-0022_2
11-2
11.3. Equipment list
Items Descriptions Qty
Key of storage box No.200 2
M10x35 Hexagon Bolt Material : SUS304 (Fixed for antenna) 12
M10 Spring Washer Material : SUS304 (Fixed for antenna) 12
M10 Flat Washer Material : SUS304 (Fixed for antenna) 12
M12x40 Hexagon Bolt Material : SUS304 ( Fixed for antenna & mount plate ) 5
M12 Spring Washer Material : SUS304 ( Fixed for antenna & mount plate ) 5
M12 Flat Washer Material : SUS304 ( Fixed for antenna & mount plate ) 5
M16x40mm Hexagon Bolt (*1) Material : SUS304 ( Fixed for mount plate and a base ) 12
M16 Nut Material : SUS304 ( Fixed for mount plate and a base ) 12
M16 Spring Washer Material : SUS304 (Fixed for mount plate and a base) 12
M16 Flat Washer Material : SUS304 ( Fixed for mount plate ) 24
*1: Length of Hexagon Bolt will depend on a thickness of a base.

SSE-14-0022_2
12-1
12. Option
12.1. Construction equipments (Option)
Items Descriptions Qty
M10x35 Hexagon Bolt
Material : SUS304 (Fix for up/down parts of radome)
12
M10 Spring Washers Material : SUS304 (Fix for up/down parts of radome) 12
M10 Flat Washers Material : SUS304 (Fix for up/down parts of radome) 12
M12x40 Hexagon Bolt Material : SUS304 (Fix for radome and mount plate) 5
M12 Spring Washers Material : SUS304 (Fix for radome and mount plate) 5
M12 Flat washers Material : SUS304 (Fix for radome and mount plate) 5
FV2-M4 Round Crimping Terminal For electric cables 6
Putty for pipe Non-hardening, Electric insulation qs
Multi Plug Outlet Power strip (3-core) 4-Outlets minimum w/ surge protector 1
Heavy Duty Cable Tie (2 types) Nylon 6/6 w/ weather resistance 140mm, 300mm 100
M10 Anchor Bolt Fixed for storage box 4
Earth wire 2sq green To protection against electric shock 1
Notice: Please refer to attached documents of UPS, Router, and other equipments separately.
12.2. Construction tools (Reference parts)
Items
Descriptions
SMA Torque wrench
74Z-0-0-21 SMA connector conclusion
Substitute: Caliber 5/16 inch or 8mm wrench
Socket Wrench
(4 types)
M8 (13mm), M10 (17mm), M12 (19 mm)
、
M16 (24mm)
hexagon bolt (Substitute: Monkey wrench)
Hexagon Wrench
(3 types of Ball-point) M3 (2.5mm), M4 (3mm), M5 (4mm)
Bolt with Hexagon hole
[+] Driver No.1 Dsub-9pin
[+] Driver No.2 M3, M4, M5, Dsub-25pin, for Electric Filter
[+] Driver No.2 (Long type) Length 30cm minimum fixed for PXI
[-] Driver M8 Multiuse
Box Driver (2 types) 5mm, 5.5mm fixed for Dsub connector
Flat Ratchet (3 types) M10 (17mm), M12 (19mm), M16 (24mm)
Nipper For wiring work
Wire Strippers For wiring work
Electrical workers knives For wiring work
Crimped Terminal tool 1.25sq Power cable (M4), GND wire (M8) for wiring work
Tape Measures (5m minimum) Measure length of outdoor power cable and LAN cable
Self-fusing Tape (Black) Fit Tape insulation / protect (Length 10m)
Electrical Tape (Black) Heat & Fire proof (L19m x W20mm x D0.18mm)
Curing Tape Multiuse
Chemiseal S-8400W Aluminum Tube 50G
Silicone grease Temperature range -30 to +200°C
Safety belt For high place work

SSE-14-0022_2
13-1
13. APPENDIX
13.1. System diagram
LAN_PW
Display Unit
LAN_SPU
LAN_PW
SPU
LAN_SPU
RJ45
W/Br
W/G
G
W/O
W/Bl
Bl
O
Br
Pin No. (Front view)
Notice: Cable colors vary by country.
ACCOUT ACIN
Blue
Brown
Green
N
L
E
N
L
E
AC100∼240V
Display Unit
SPU
SPU
Antenna Unit
W/Bl
W/Br
W/G
G
W/O
Bl
O
Br

SSE-14-0022_2
13-2
SPU
Antenna Unit
S-COM
Dsub 9pin
BLACK
ORANGE
YELLOW
GREEN
BLUE
MOTOR CTRL
S-COM
Dsub_9pin
Male
Dsub_9pin
Female
Dsub_9pin
Female
ANT ANGLE
BLACK
ORANGE
YELLOW
GREEN
BLUE
1
4
5
8
9
6
7
8
9
1
4
5
8
9
1
2
3
4
5
Dsub 25pin
SPU
BLACK
ORANGE
YELLOW
GREEN
BLUE
RFCONT SIG
Dsub_25pin
Male
RED
RF CTRL
Dsub_9pin
Female
Dsub_25pin
Male
Level
Convert
BROWN
ORANGE
YELLOW
GREEN
BLUE
BROWN
RED
ORANGE
YELLOW
GREEN
BLUE
BROWN
RED
ORANGE
YELLOW
GREEN
BLUE
BLACK
Antenna Unit
SPU-TX-P
SPU-TX-N
GND
GND
SPU-RX-P
SPU-RX-N
RF_TRIG-P
RF_TRIG-N
GND
GND
TRIG-ACK-P
TRIG-ACK-N
Pulse_No(1)-P
Pulse_No(1)-N
GND
GND
Pulse_No(0)-P
Pulse_No(0)-N
TRX_ON-P
TRX_ON-N
GND
GND
Sector_Blank_N
Sector_Blank_N
GND
RFCON SIG
HDMI