Rockwell Collins 6229210 TRANSPONDER User Manual P3 1
Rockwell Collins Inc TRANSPONDER P3 1
Contents
User Manual P3 1

ROCKWELL COLLINS
COMPONENT MAINTENANCE MANUAL with IPL
TDR-94, PART NO 622-9352
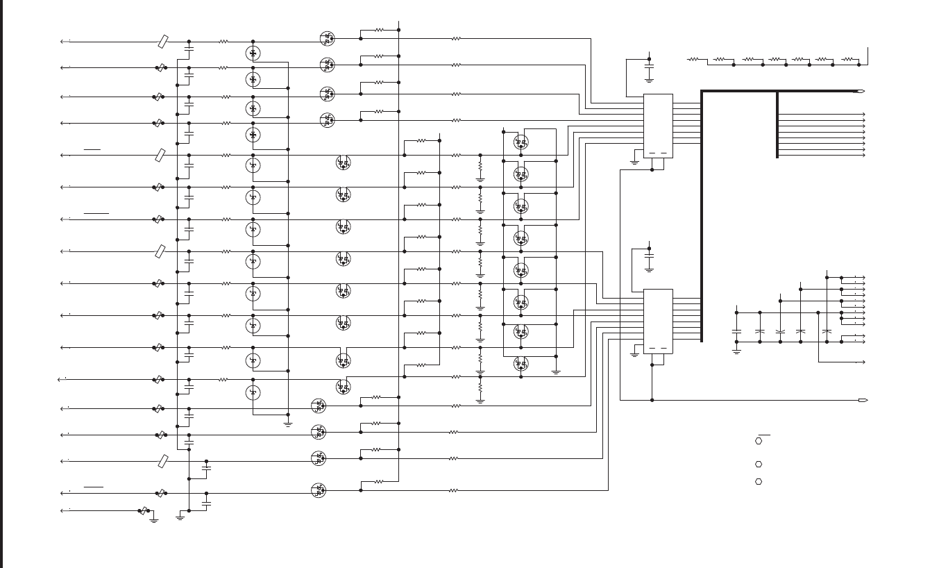
Synthesizer Circuit Card A4 (CPN 687-0724-003), Schematic Diagram
Figure 2016 (Sheet 2 of 2)/GRAPHIC 34-50-96-99B-051-A01
34-50-96 Page 2089/2090
May 18/06

ROCKWELL COLLINS
COMPONENT MAINTENANCE MANUAL with IPL
TDR-94, PART NO 622-9352
MAINTENANCE AID/SCHEMATIC CHANGES
REVISION
IDENT
(SHEET)
DESCRIPTION OF REVISION AND CAUSE FOR CHANGE SERVICE
BULLETIN
EFFECTIVITY
MARKING
NOTE: Unless otherwise specified, all effectivity markings
(REV A, REV B, etc.) in this figure, are for CPU-I/O
Circuit Card A5A1 (CPN 828-2700-002).
N/A Released to production. REV A
N/A Production process change. REV B
N/A Corrected part numbers for U21, U22, U32, and U33. REV C
N/A Deleted Y contacts from J4-13 and J4-14 to correct a top
channel temperature problem.
REV D
N/A Added altered item drawing (AID) numbers for U13 and U16. REV E
N/A Changed part number of electrical contact (symbol W). New
contacts improve the production process; old contacts would
not stay in place for soldering process.
REV F
N/A Changed U20 to type 80C196KC; old type 80C196 was no
longer procurable.
REV G
N/A Added CPU-I/O Programmed Assembly A5 (CPN 653-3674-003
and -004).
13 Effectivity is
marked on
TDR-94/94D
top level
assembly.
H (6) EEPROMs U24 and U25, 2816, are no longer procurable and
are replaced by 28HC256 devices.
REV H
J (6) Grounded unused address inputs of U24 and U25 EEPROMS,
to prevent NOVRAM failure.
REV J
K (9) Replaced ASIC U12, 8005-4062 with 31015. The 8005-4062
device is no longer procurable.
REV K
N/A Replaced U13 EEPROM 831-4505-001 with 831-4505-002.
This software change incorporates elementary/enhanced
surveillance.
501 REV L
M (8) Added 10Kവresistor R15 to U16-6. REV M
CPU-I/O Programmed Assembly A5 (CPN 653-3674-001 thru -018) and CPU-I/O Circuit Card A5A1
(CPN 828-2700-002), Maintenance Aid and Schematic Changes
Table 2011/Table 34-50-96-99A-022-A01
34-50-96 Page 2091
May 18/06

ROCKWELL COLLINS
COMPONENT MAINTENANCE MANUAL with IPL
TDR-94, PART NO 622-9352
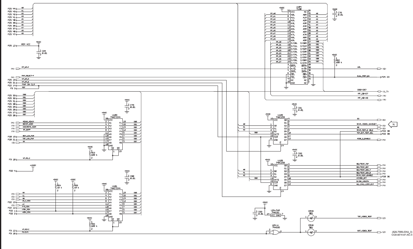
CPU-I/O Programmed Assembly A5 (CPN 653-3674-001 thru -018), Maintenance Aid Diagram
Figure 2017/GRAPHIC 34-50-96-99B-052-A01
34-50-96 Page 2092
May 18/06

ROCKWELL COLLINS
COMPONENT MAINTENANCE MANUAL with IPL
TDR-94, PART NO 622-9352
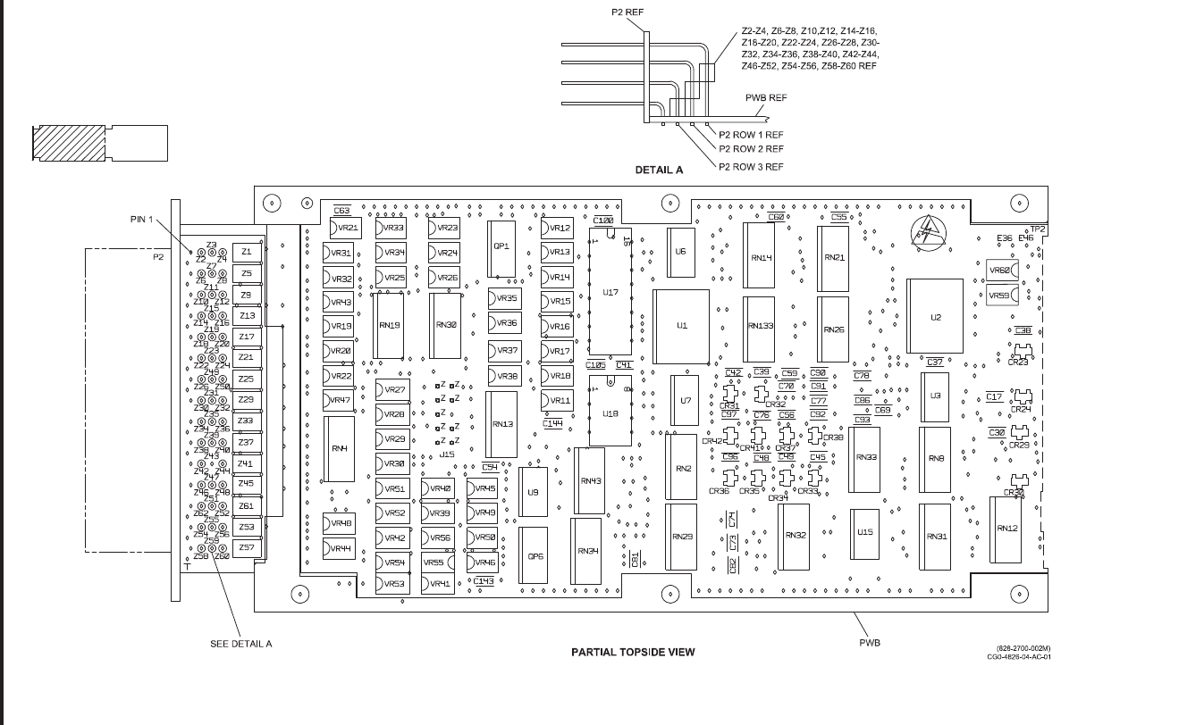
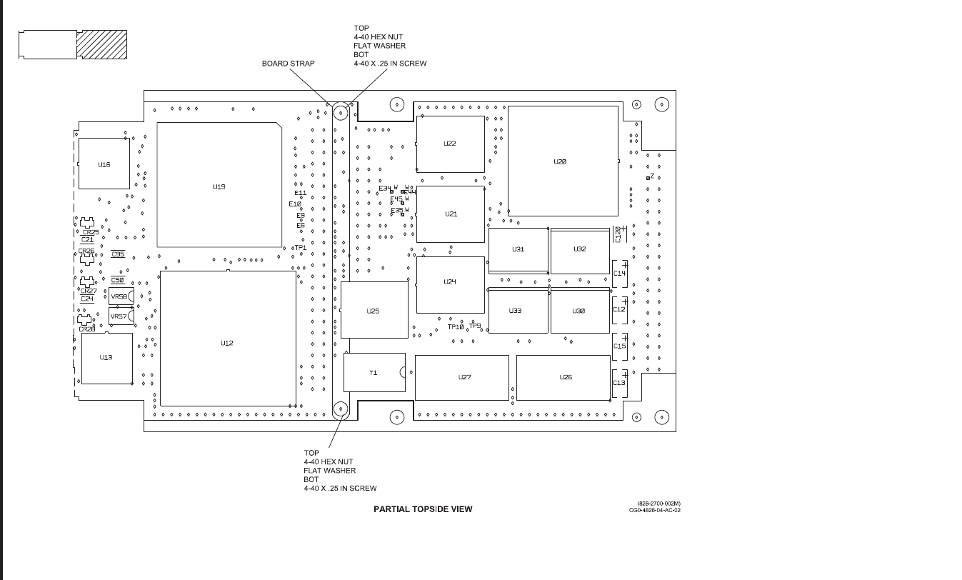
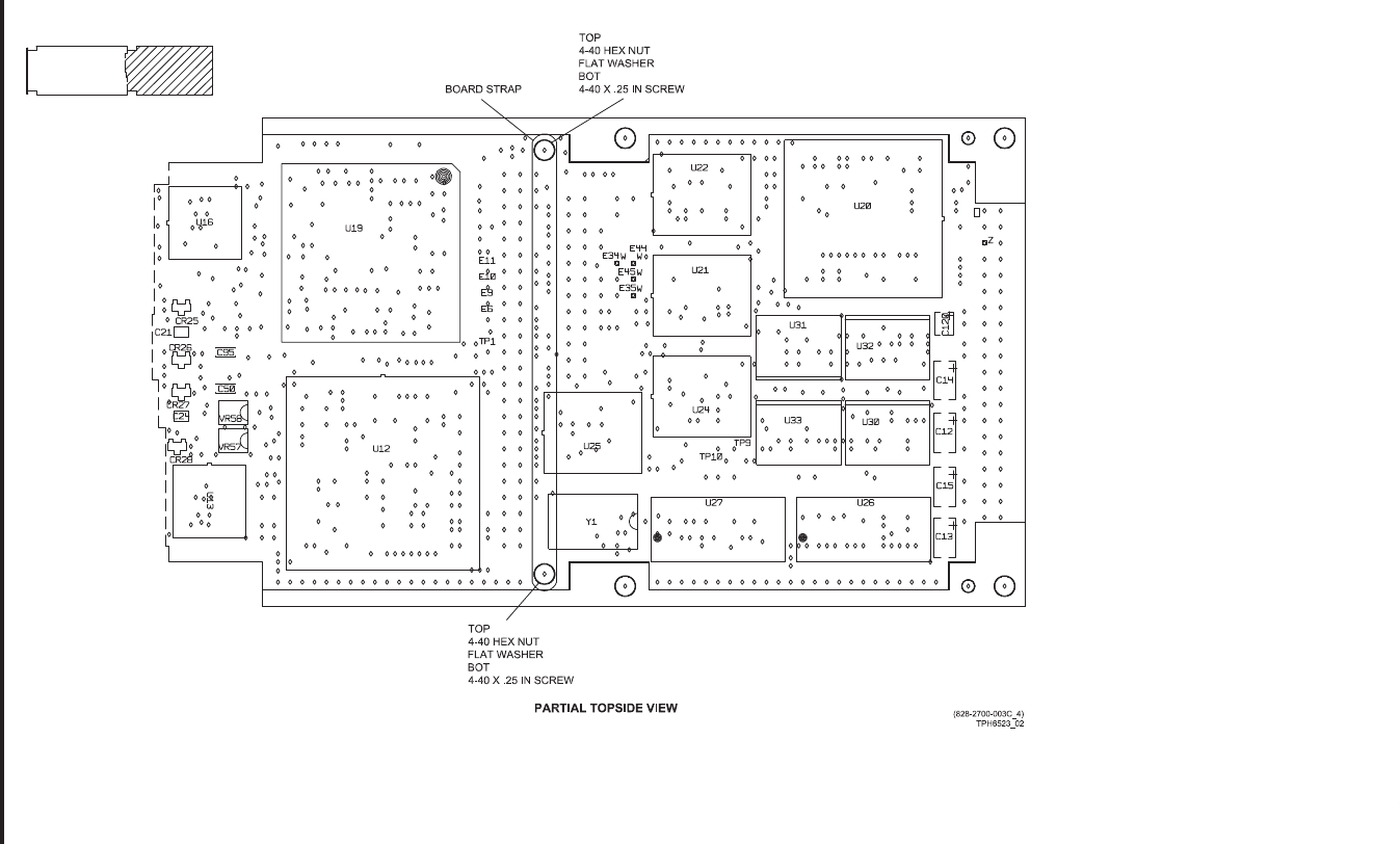
CPU-I/O Circuit Card A5A1 (CPN 828-2700-002), Maintenance Aid Diagram
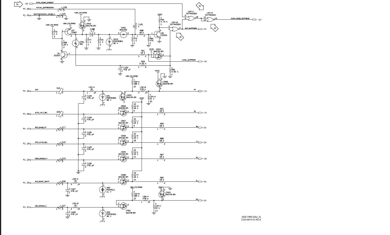
Figure 2018 (Sheet 1 of 4)/GRAPHIC 34-50-96-99B-053-A01
34-50-96 Page 2093/2094
May 18/06

ROCKWELL COLLINS
COMPONENT MAINTENANCE MANUAL with IPL
TDR-94, PART NO 622-9352
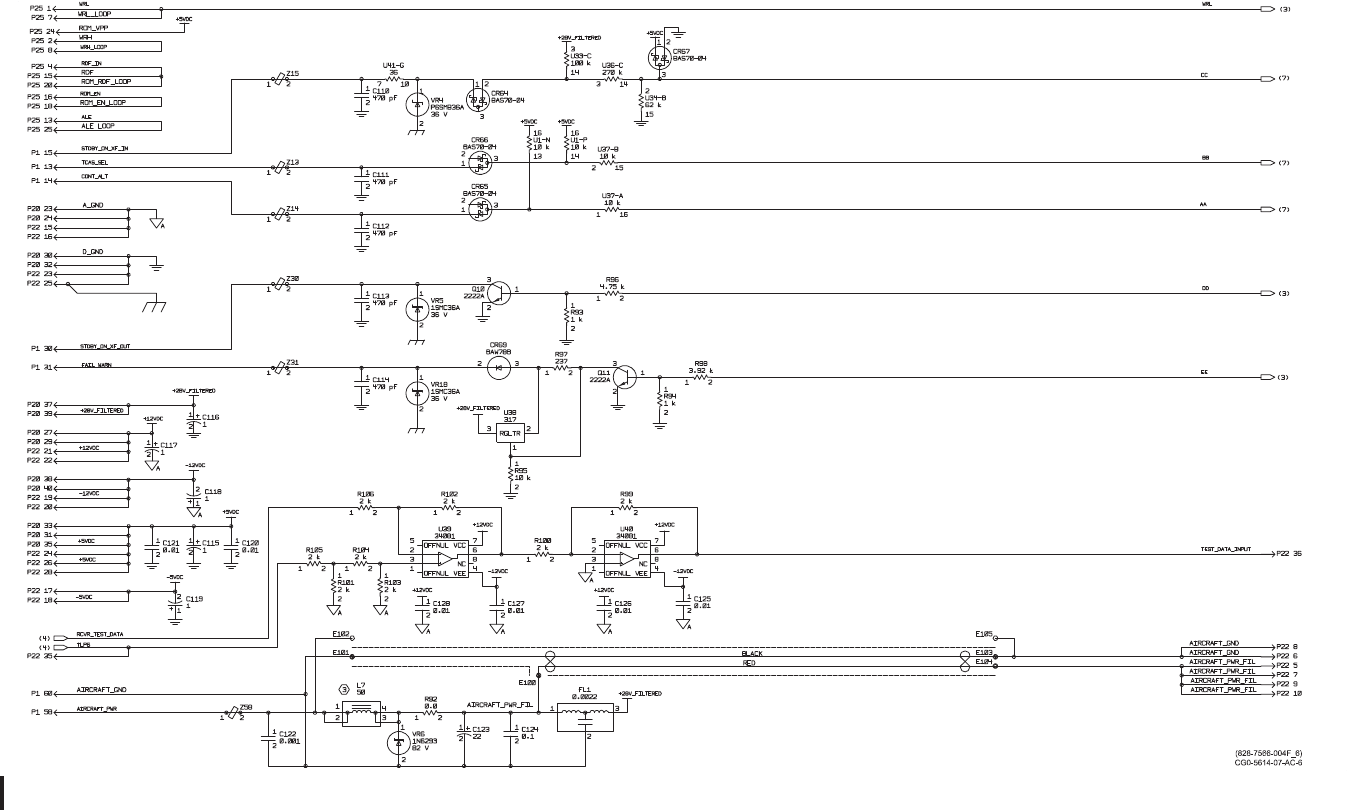
CPU-I/O Circuit Card A5A1 (CPN 828-2700-002), Maintenance Aid Diagram
Figure 2018 (Sheet 2 of 4)/GRAPHIC 34-50-96-99B-053-A01
34-50-96 Page 2095/2096
May 18/06

ROCKWELL COLLINS
COMPONENT MAINTENANCE MANUAL with IPL
TDR-94, PART NO 622-9352
CPU-I/O Circuit Card A5A1 (CPN 828-2700-002), Maintenance Aid Diagram
Figure 2018 (Sheet 3 of 4)/GRAPHIC 34-50-96-99B-053-A01
34-50-96 Page 2097/2098
May 18/06

ROCKWELL COLLINS
COMPONENT MAINTENANCE MANUAL with IPL
TDR-94, PART NO 622-9352
CPU-I/O Circuit Card A5A1 (CPN 828-2700-002), Maintenance Aid Diagram
Figure 2018 (Sheet 4 of 4)/GRAPHIC 34-50-96-99B-053-A01
34-50-96 Page 2099/2100
May 18/06

ROCKWELL COLLINS
COMPONENT MAINTENANCE MANUAL with IPL
TDR-94, PART NO 622-9352
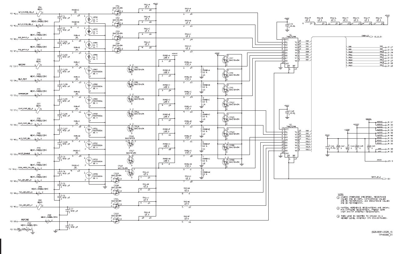
CPU-I/O Programmed Assembly A5 (CPN 653-3674-001 thru -018) and CPU-I/O Circuit
Card A5A1 (CPN 828-2700-002), Schematic Diagram
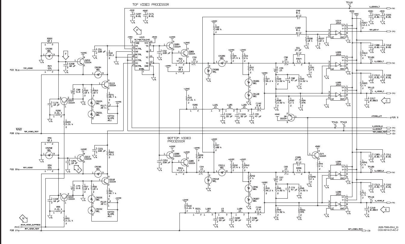
Figure 2019 (Sheet 1 of 9)/GRAPHIC 34-50-96-99B-054-A01
34-50-96 Page 2101/2102
May 18/06

ROCKWELL COLLINS
COMPONENT MAINTENANCE MANUAL with IPL
TDR-94, PART NO 622-9352
CPU-I/O Programmed Assembly A5 (CPN 653-3674-001 thru -018) and CPU-I/O Circuit
Card A5A1 (CPN 828-2700-002), Schematic Diagram
Figure 2019 (Sheet 2 of 9)/GRAPHIC 34-50-96-99B-054-A01
34-50-96 Page 2103/2104
May 18/06

ROCKWELL COLLINS
COMPONENT MAINTENANCE MANUAL with IPL
TDR-94, PART NO 622-9352
CPU-I/O Programmed Assembly A5 (CPN 653-3674-001 thru -018) and CPU-I/O Circuit
Card A5A1 (CPN 828-2700-002), Schematic Diagram
Figure 2019 (Sheet 3 of 9)/GRAPHIC 34-50-96-99B-054-A01
34-50-96 Page 2105/2106
May 18/06

ROCKWELL COLLINS
COMPONENT MAINTENANCE MANUAL with IPL
TDR-94, PART NO 622-9352
CPU-I/O Programmed Assembly A5 (CPN 653-3674-001 thru -018) and CPU-I/O Circuit
Card A5A1 (CPN 828-2700-002), Schematic Diagram
Figure 2019 (Sheet 4 of 9)/GRAPHIC 34-50-96-99B-054-A01
34-50-96 Page 2107/2108
May 18/06

ROCKWELL COLLINS
COMPONENT MAINTENANCE MANUAL with IPL
TDR-94, PART NO 622-9352
CPU-I/O Programmed Assembly A5 (CPN 653-3674-001 thru -018) and CPU-I/O Circuit
Card A5A1 (CPN 828-2700-002), Schematic Diagram
Figure 2019 (Sheet 5 of 9)/GRAPHIC 34-50-96-99B-054-A01
34-50-96 Page 2109/2110
May 18/06

ROCKWELL COLLINS
COMPONENT MAINTENANCE MANUAL with IPL
TDR-94, PART NO 622-9352
CPU-I/O Programmed Assembly A5 (CPN 653-3674-001 thru -018) and CPU-I/O Circuit
Card A5A1 (CPN 828-2700-002), Schematic Diagram
Figure 2019 (Sheet 6 of 9)/GRAPHIC 34-50-96-99B-054-A01
34-50-96 Page 2111/2112
May 18/06

ROCKWELL COLLINS
COMPONENT MAINTENANCE MANUAL with IPL
TDR-94, PART NO 622-9352
CPU-I/O Programmed Assembly A5 (CPN 653-3674-001 thru -018) and CPU-I/O Circuit
Card A5A1 (CPN 828-2700-002), Schematic Diagram
Figure 2019 (Sheet 7 of 9)/GRAPHIC 34-50-96-99B-054-A01
34-50-96 Page 2113/2114
May 18/06

ROCKWELL COLLINS
COMPONENT MAINTENANCE MANUAL with IPL
TDR-94, PART NO 622-9352
CPU-I/O Programmed Assembly A5 (CPN 653-3674-001 thru -018) and CPU-I/O Circuit
Card A5A1 (CPN 828-2700-002), Schematic Diagram
Figure 2019 (Sheet 8 of 9)/GRAPHIC 34-50-96-99B-054-A01
34-50-96 Page 2115/2116
May 18/06

ROCKWELL COLLINS
COMPONENT MAINTENANCE MANUAL with IPL
TDR-94, PART NO 622-9352
CPU-I/O Programmed Assembly A5 (CPN 653-3674-001 thru -018) and CPU-I/O Circuit
Card A5A1 (CPN 828-2700-002), Schematic Diagram
Figure 2019 (Sheet 9 of 9)/GRAPHIC 34-50-96-99B-054-A01
34-50-96 Page 2117/2118
May 18/06

ROCKWELL COLLINS
COMPONENT MAINTENANCE MANUAL with IPL
TDR-94, PART NO 622-9352
MAINTENANCE AID/SCHEMATIC CHANGES
REVISION
IDENT
(SHEET)
DESCRIPTION OF REVISION AND CAUSE FOR CHANGE SERVICE
BULLETIN
EFFECTIVITY
MARKING
N/A Implemented circuit card into production. REV A
B (6) Data bus lines going to D0-D7 inputs of U25 were initially
labelled incorrectly and have now been corrected.
REV B
C (7) A modification to the circuit card has changed pins 8 and 9 of
RN39 from +5V pullup to pulldown (ground).
REV C
CPU-I/O Circuit Card A5A1 (CPN 828-2700-003), Maintenance Aid and Schematic Changes
Table 2012/Table 34-50-96-99A-023-A01
34-50-96 Page 2119/2120
May 18/06

ROCKWELL COLLINS
COMPONENT MAINTENANCE MANUAL with IPL
TDR-94, PART NO 622-9352
CPU-I/O Circuit Card A5A1 (CPN 828-2700-003), Maintenance Aid Diagram
Figure 2020 (Sheet 1 of 4)/GRAPHIC 34-50-96-99B-055-A01
34-50-96 Page 2121/2122
May 18/06

ROCKWELL COLLINS
COMPONENT MAINTENANCE MANUAL with IPL
TDR-94, PART NO 622-9352
CPU-I/O Circuit Card A5A1 (CPN 828-2700-003), Maintenance Aid Diagram
Figure 2020 (Sheet 2 of 4)/GRAPHIC 34-50-96-99B-055-A01
34-50-96 Page 2123/2124
May 18/06

ROCKWELL COLLINS
COMPONENT MAINTENANCE MANUAL with IPL
TDR-94, PART NO 622-9352
CPU-I/O Circuit Card A5A1 (CPN 828-2700-003), Maintenance Aid Diagram
Figure 2020 (Sheet 3 of 4)/GRAPHIC 34-50-96-99B-055-A01
34-50-96 Page 2125/2126
May 18/06

ROCKWELL COLLINS
COMPONENT MAINTENANCE MANUAL with IPL
TDR-94, PART NO 622-9352
CPU-I/O Circuit Card A5A1 (CPN 828-2700-003), Maintenance Aid Diagram
Figure 2020 (Sheet 4 of 4)/GRAPHIC 34-50-96-99B-055-A01
34-50-96 Page 2127/2128
May 18/06

ROCKWELL COLLINS
COMPONENT MAINTENANCE MANUAL with IPL
TDR-94, PART NO 622-9352
(828-8061-003C_1)
TPH6587_01
BAS70-04
BAS70-04 10 K
10 K
10 K
10 K
470 PF
470 PF
470 PF
470 PF
470 PF
470 PF
470 PF
470 PF
0.01
0.01
0.01 1
+
1
+
1
+
1
+
470 PF
470 PF
470 PF
470 PF
470 PF
470 PF
470 PF
470 PF
10 K
10 K
10 K
10 K
10 K
10 K
10 K
10 K
10 K 10 K 10 K 10 K 10 K
10 K
10 K
10 K
10 K
10 K
10 K
36
36
36
36
36
36
36
36
36
36
36
36
62 K
62 K
62 K
62 K
62 K
62 K
62 K
62 K
270 K
270 K
270 K
270 K
270 K
270 K
270 K
270 K
100 K
100 K
100 K
100 K
100 K
100 K
100 K
100 K
74HCT244
A1
A2
A3
A4
A5
A6
A7
A8 Y8
Y7
Y6
Y5
Y4
Y3
Y2
Y1
GND
VCC
1G 2G
74HCT244
A1
A2
A3
A4
A5
A6
A7
A8 Y8
Y7
Y6
Y5
Y4
Y3
Y2
Y1
GND
VCC
1G 2G
P6SMB11
11 V
P6SMB11
11 V
P6SMB36A
36 V
P6SMB36A
36 V
P6SMB36A
36 V
P6SMB36A
36 V
P6SMB36A
36 V
P6SMB36A
36 V
P6SMB36A
36 V
P6SMB36A
36 V
P6SMB11
11 V
P6SMB11
11 V
+12VDC
+28VDC
+5VDC
+5VDC
+5VDC
+5VDC
2PARTIAL REFERENCE DESIGNATIONS ARE SHOWN;
FOR COMPLETE DESIGNATION, PREFIX WITH
UNIT AND/OR ASSEMBLY DESIGNATION.
1UNLESS OTHERWISE SPECIFIED, RESISTANCE
VALUES ARE IN OHMS, CAPACITANCE VALUES
ARE IN MICROFARADS, AND INDUCTANCE VALUES
ARE IN MICROHENRYS.
NOTE:
+28VDC
-12VDC
+5VDC
+5VDC
BAS70-04
BAS70-04
BAS70-04
BAS70-04
BAS70-04
BAS70-04
BAS70-04
BAS70-04
BAS70-04
BAS70-04
BAS70-04
BAS70-04
BAS70-04
BAS70-04
BAS70-04
BAS70-04
BAS70-04
BAS70-04
BAS70-04
BAS70-04
BAS70-04
BAS70-04
3HIGHER LEVEL ASSEMBLY CPN 653-3674-002.
THIS LINE IS SHORTED TO GROUND ON A
SEL COM
DB[0:15]
DB0
DB1
DB10
DB10
DB11
DB11
DB12
DB12
DB13
DB13
DB14
DB14
DB15
DB15
DB2
DB3
DB4
DB5
DB6
DB7
DB8
DB8
DB9
DB9
9J25
32 J4
30 J4
35 J4
33 J4
31 J4
40 J4
38 J4
29 J4
27 J4
39 J4
37 J4
18 J3
24 J3
23 J3
17 J3
3
1
2
CR4
3
1
2
CR2
3
12
CR49
21
3
CR48
3
12
CR13
21
3
CR15
21
3
CR12
3
12
CR9
21
3
CR8
3
12
CR7
21
3
CR5
3
1
2CR18
21
3
CR17
3
12
CR16
21
3
CR14
3
12
CR11
21
3
CR10
3
12
CR6
41
P2
(6,8,9)
44
P2
43
P2
12
Z52
12
Z60
12
Z44
12
Z43
12
Z56
12
Z59
12
Z48
12
Z58
12
Z54
12
Z55
12
Z47
12
Z46
12
Z42
3
1
2
CR21
2
13
CR22
2
13
CR1
2
13
CR3
60
P2
52
P2
55
P2
53
P2
54
P2
47
P2
46
P2
45
P2
56
P2
58
P2
57
P2
59
P2
42
P2
48
P2
12
Z57
12
Z53
12
Z45
12
Z41
1
2
VR56
1
2
VR55
1
2
VR54
1
2
VR53
1
2
VR52
1
2
VR51
1
2
VR50
1
2
VR49
1
2
VR48
1
2
VR47
1
2
VR46
1
2
VR45
2
4
6
8
11
13
15
17
119
3
5
7
9
12
14
16
18
20
10
U2
2
4
6
8
11
13
15
17
119
3
5
7
9
12
14
16
18
20
10
U1
89
RN42
710
RN42
611
RN42
512
RN42
413
RN42
314
RN42
215
RN42
116
RN42
89
RN41
710
RN41
611
RN41
512
RN41
413
RN41
314
RN41
215
RN41
116
RN41
8
9
RN40
7
10
RN40
6
11
RN40
5
12
RN40
4
13
RN40
3
14
RN40
2
15
RN40
1
16
RN40
413
RN36
314
RN36
89
RN30
710
RN30
89
RN4
710
RN4
611
RN4
512
RN4
413
RN4
314
RN4
215
RN4
116
RN4
611
RN2
512
RN2
413
RN2
314
RN2
215
RN2
116
RN2
16
15
RN1
1614
RN1
16
13
RN1
16
12
RN1
16
11
RN1
16
10
RN1
169
RN1
166
RN1
165
RN1
164
RN1
16
3
RN1
162
RN1
161
RN1
1
2
C138
1
2
C137
1
2
C136
1
2
C135
1
2
C134
1
2
C133
1
2
C132
1
2
C131
1
2
C15
1
2
C14
1
2C13
1
2
C12
1
2
C11
1
2
C10
1
2
C9
1
2
C8
1
2
C7
1
2
C6
1
2
C5
1
2
C4
1
2
C3
1
2
C2
1
2
C1
DISCR_IN_A (8)
167
RN1
168
RN1 710
RN2
89
RN2
2
13
CR20
2
13
CR19
ALT_SOURCE_SEL_0
CONT_PORT_SEL_0
MAX_AIR_BIT_17
AIR_GND
ALT_SOURCE_SEL_1
SDI_INPUT_A
SDI_INPUT_B
ADLP_SEL
CSDB_A429_CON_SEL
BURST_ENABLE
ALT_PORT_SEL
CONT_PORT_SEL_1
STANDBY_ON
SELF_TEST
MAX_AIR_BIT_15
MAX_AIR_BIT_16
19 J3
20 J3
21 J3
22 J3
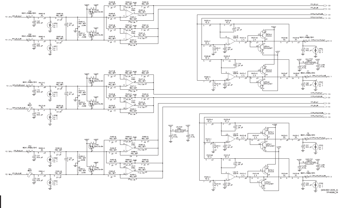
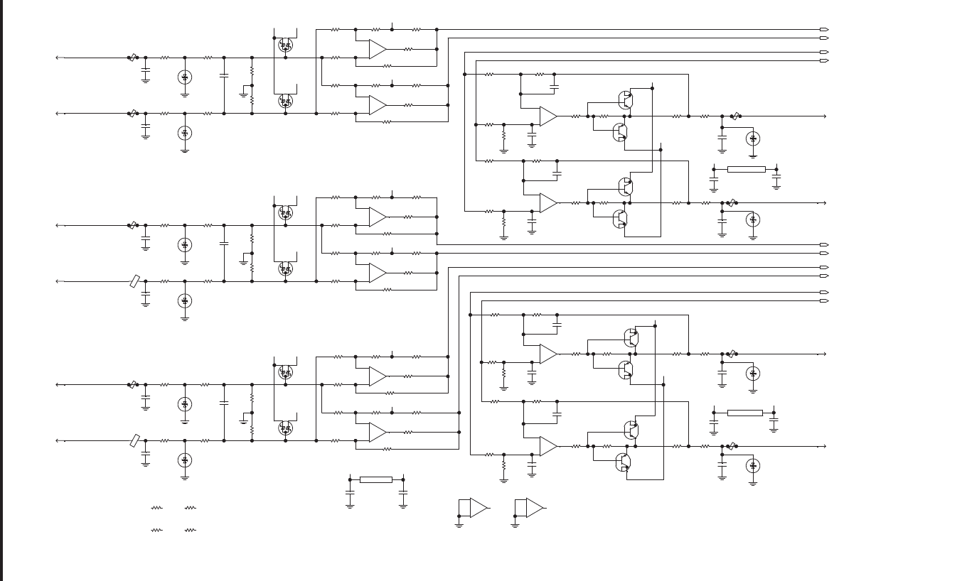
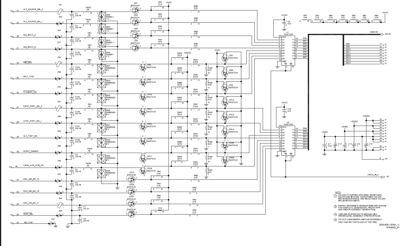
CPU-I/O Circuit Card A5A1 (CPN 828-2700-003), Schematic Diagram
Figure 2021 (Sheet 1 of 9)/GRAPHIC 34-50-96-99B-056-A01
34-50-96 Page 2129/2130
May 18/06

ROCKWELL COLLINS
COMPONENT MAINTENANCE MANUAL with IPL
TDR-94, PART NO 622-9352
(828-8061-003C_2)
TPH6587_02
470 PF 560 PF
470 PF
560 PF
470 PF
470 PF
560 PF
470 PF
470 PF
470 PF 47 PF
470 PF
0.01 0.01 0.01 0.01
RES NET
RES NET
RES NET
RES NET
RES NET
RES NET
RES NET
RES NET
RES NET
RES NET
RES NET
RES NET
RES NET
RES NET
RES NET
RES NET
RES NET
RES NET
RES NET
RES NET
RES NET
RES NET
RES NET
RES NET
RES NET
RES NET
RES NET
RES NETRES NET
RES NET
RES NET
RES NET
RES NET
RES NET
RES NET
RES NET
RES NET
RES NET
RES NET
RES NET
RES NET
RES NET
RES NET
RES NET
RES NET
RES NET
RES NET
RES NET
RES NET
RES NET
RES NET
RES NET
RES NET
RES NET
RES NET
RES NET
RES NET
RES NET
RES NET
RES NET
RES NET
RES NET
RES NET
RES NET
36
36
36
36
36
36
36
36
2901
+
-
2901
+
-
2901
+
-
2901
+
-
2901
+
-
2901
+
-
2901
+
-
2901
+
-
P6SMB11
11 V
P6SMB11
11 V
P6SMB11
11 V
P6SMB11
11 V
P6SMB11
11 V
P6SMB11
11 V
P6SMB11
11 V
P6SMB11
11 V
+12VDC +12VDC
+12VDC
+5VDC
+5VDC
+5VDC
+5VDC
+5VDC
+5VDC
+5VDC
-12VDC
-12VDC
-12VDC
2901
VCC VEE/GND
2901
VCC VEE/GND
BAS70-04
BAS70-04
BAS70-04
BAS70-04
BAS70-04
BAS70-04
BAS70-04
BAS70-04
+5VDC
4.75K
2K
47.5K
16.2K1K
1K
.634K
12.1K
4.75K
2K
47.5K
1K
1K
.634K
12.1K
4.75K
2K
47.5K
16.2K
1K
1K
.634K
12.1K
4.75K
2K
47.5K
16.2K
1K
1K
.634K
12.1K
4.75K
2K
47.5K
16.2K
1K
.634K
12.1K
4.75K
2K
47.5K
16.2K
1K
1K
.634K
12.1K
4.75K
2K
47.5K
16.2K1K
1K
.634K
4.75K
2K
47.5K
16.2K1K
1K
.634K
12.1K
1K
12.1K
16.2K
21
3
CR23
3
12
CR24
21
3
CR25
3
12
CR26
21
3
CR27
3
12
CR28
21
3
CR29
3
12
CR30
312
U4
312
U3
12
Z39
12
Z40
12
Z22
12
Z18
12
Z14
22
P2
21
P2
18
P2
17
P2
14
P2
13
P2
40
P2
39
P2
12
Z21
12
Z17
12
Z13
1
2
VR18
1
2
VR17
1
2
VR16
1
2
VR15
1
2
VR14
1
2
VR13
1
2
VR12
1
2
VR11
10
11
13
U4
8
9
14
U4
6
7
1
U4
4
5
2
U4
10
11
13
U3
8
9
14
U3
6
7
1
U3
4
5
2
U3
89
RN13
710
RN13
611
RN13
512
RN13
413
RN13
314
RN13
215
RN13
116
RN13
89
RN12 7
10
RN12
611
RN12
512
RN12
4
13
RN12
3
14
RN12
215
RN12
116
RN12
89
RN11
7
10
RN11
611
RN11
512
RN11
413
RN11
3
14
RN11
215
RN11
116
RN11
89
RN10 7
10
RN10
611
RN10
512
RN10
413
RN10
314
RN10
215
RN10
116
RN10
89
RN9
7
10
RN9
611
RN9
512
RN9
413
RN9
314
RN9
215
RN9
116
RN9
89
RN8 7
10
RN8
611
RN8
512
RN8
413
RN8
314
RN8
215
RN8
116
RN8
89
RN7
7
10
RN7
611
RN7
512
RN7
4
13
RN7
314
RN7
215
RN7
116
RN7
89
RN6 7
10
RN6
611
RN6
512
RN6
413
RN6
3
14
RN6
215
RN6
116
RN6
89
RN5
7
10
RN5
611
RN5
512
RN5
413
RN5
3
14
RN5
215
RN5
116
RN5
1
2
C84
1
2
C52
1
2
C38
1
2
C37
1
2
C31
1
2
C30
1
2
C29
1
2
C28
1
2
C25 1
2
C24
1
2
C23
1
2
C22 1
2
C21
1
2
C20
1
2
C17
1
2
C16
(9)
(9)
(8)
(8)
(8)
(8)
(8)
(8)
AIS/ADS_IN_HI
AIS/ADS_IN_LO
CONT_DATA_1_MUX_HI
CONT_DATA_1_MUX_LO
CONT_DATA_2_MUX_HI
CONT_DATA_2_MUX_LO
CONT_DATA_3_MUX_HI
CONT_DATA_3_MUX_LO
CONT_DATA_IN_1_HI
CONT_DATA_IN_2_HI
CONT_DATA_IN_3_HI
AIS/ADS_HI
AIS/ADS_LO
CONT_DATA_IN_3_LO
CONT_DATA_IN_2_LO
CONT_DATA_IN_1_LO
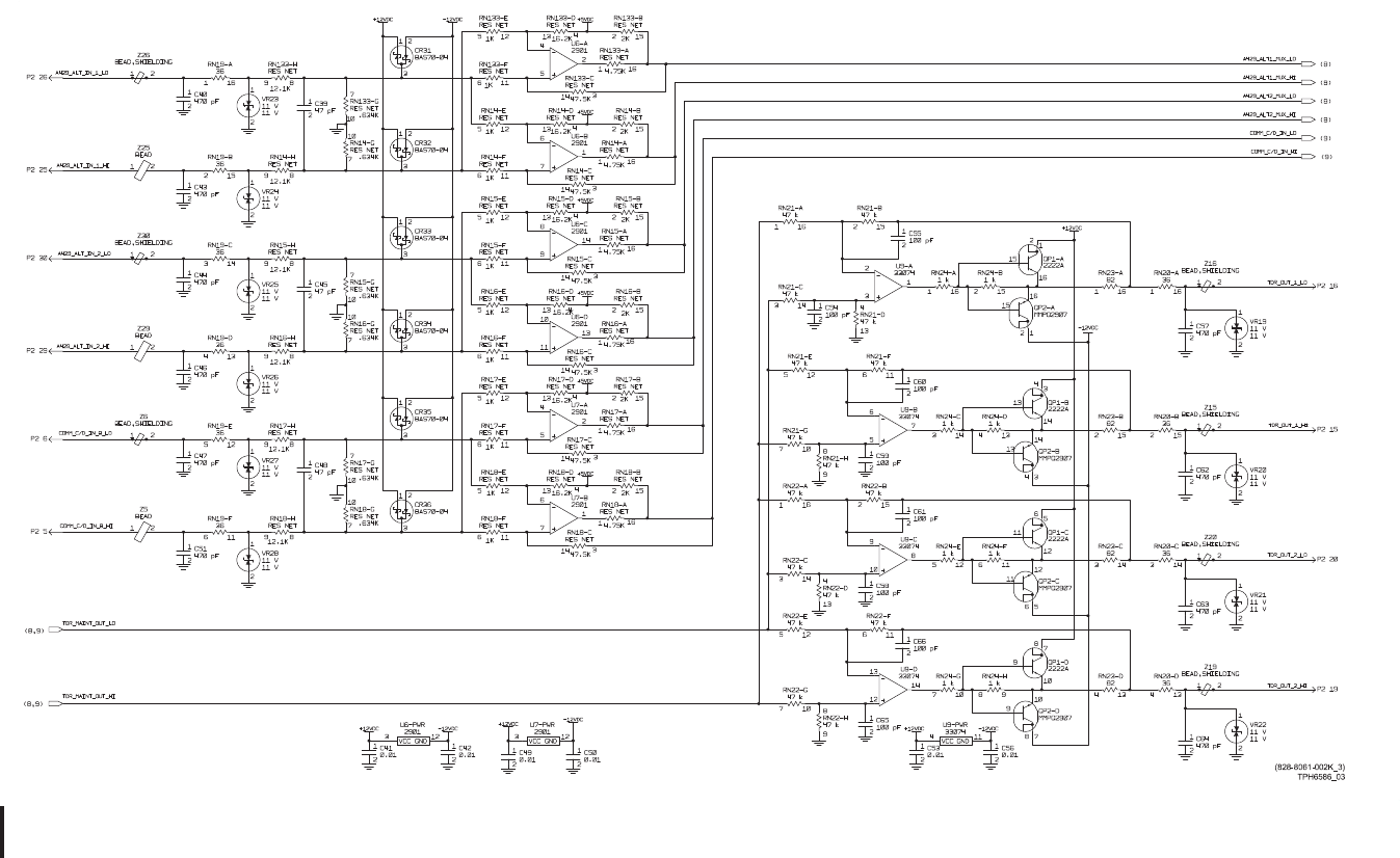
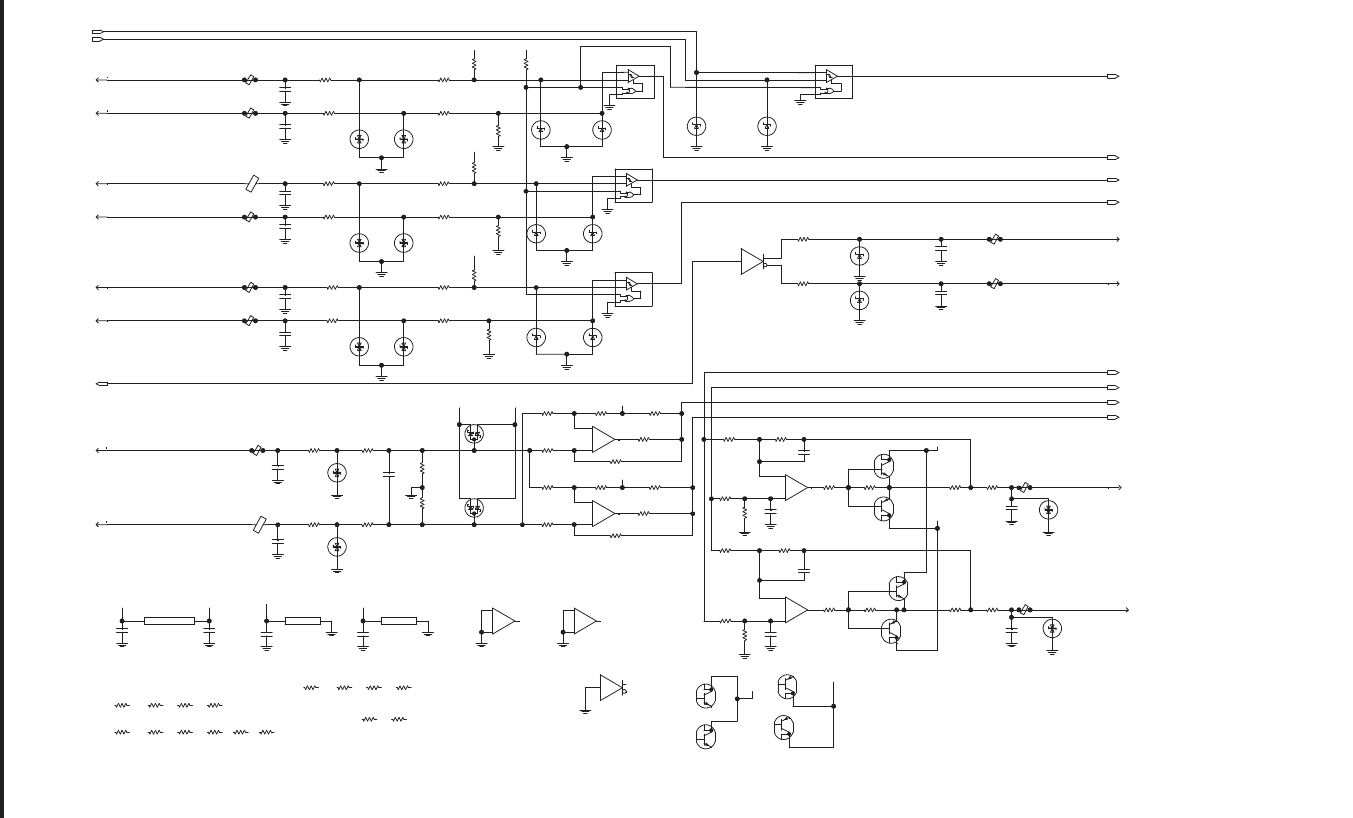
CPU-I/O Circuit Card A5A1 (CPN 828-2700-003), Schematic Diagram
Figure 2021 (Sheet 2 of 9)/GRAPHIC 34-50-96-99B-056-A01
34-50-96 Page 2131/2132
May 18/06

ROCKWELL COLLINS
COMPONENT MAINTENANCE MANUAL with IPL
TDR-94, PART NO 622-9352
(828-8061-003C_3)
TPH6587_03
47 PF
470 PF
0.01 0.01
470 PF
470 PF
47 PF
470 PF
470 PF
47 PF
0.01 0.01
470 PF
0.01
100 PF
100 PF
0.01
470 PF
100 PF
100 PF
100 PF
100 PF
470 PF
470 PF
470 PF
100 PF
100 PF
2222A
2222A
2222A
RES NET
RES NET
RES NET
RES NETRES NET
RES NET
RES NET
RES NET
RES NET
RES NET
RES NET
RES NET
RES NET
RES NET
RES NET
RES NET
RES NET
RES NET
RES NET
RES NET
RES NET
RES NET
RES NET
RES NET
RES NET
RES NET
RES NET
RES NET
RES NET
RES NET
RES NET
RES NET
RES NET
RES NET
RES NET
RES NET
RES NET
RES NET
RES NET
RES NET
36
36
36
36
36
36
36
36
36
36
47 K 47 K
47 K
47 K
47 K 47 K
47 K
47 K
47 K 47 K
47 K
47 K
47 K 47 K
47 K
47 K
82
82
82
82
1 K 1 K
1 K 1 K
1 K 1 K
1 K 1 K
RES NET
RES NET
RES NET
RES NET
RES NET
RES NET
RES NET
RES NET
2901
+
-
2901
+
-
2901
+
-
2901
+
-
2901
+
-
2901
+
-
33074
+
-
33074
+
-
33074
+
-
33074
+
-
33074
VCC VEE/GND
P6SMB11
11 V
P6SMB11
11 V
P6SMB11
11 V
P6SMB11
11 V
P6SMB11
11 V
P6SMB11
11 V
P6SMB11
11 V
P6SMB11
11 V
+12VDC
+12VDC
+12VDC
+12VDC
+5VDC
+5VDC
+5VDC
+5VDC
+5VDC
+5VDC
-12VDC
-12VDC
-12VDC
-12VDC
2222A
P6SMB11
11 V
P6SMB11
11 V
MMPQ2907
MMPQ2907
2901
VCC VEE/GND
2901
VCC VEE/GND
-12VDC+12VDC
MMPQ2907
MMPQ2907
BAS70-04
BAS70-04
BAS70-04
BAS70-04
BAS70-04
BAS70-04
4.75K
2K
47.5K
16.2K
1K
.634K
12.1K
4.75K
2K
47.5K
16.2K
1K
1K
.634K
12.1K
4.75K
2K
47.5K
16.2K1K
.634K
12.1K
4.75K
47.5K
16.2K
1K
12.1K
4.75K
2K
47.5K
16.2K1K
1K
.634K
12.1K
4.75K
2K
47.5K
16.2K1K
1K
.634K
12.1K
2K
.634K
1K
1K
1K
3
12
CR36
21
3
CR35
3
12
CR34
21
3
CR33
3
12
CR32
21
3
CR31
43
13
14
QP2
16
15
12
QP2
12
Z19
312
U7
312
U6
87
9
10
QP2
12
11
56
QP2 1
2
VR21
1
2
VR19
16
15
1
2
QP1
12
Z20
12
Z15
12
Z16
TDR_OUT_1_LO
A429_ALT_IN_1_LO
A429_ALT_IN_2_LO
COMM_C/D_IN_B_LO
12
Z26
12
Z6
12
Z30
20
P2
19
P2
16 P2
15 P2
6
P2
5
P2
30
P2
29
P2
26
P2
25
P2
12
Z29
12
Z25
12
Z5
1
2
VR28
1
2
VR27
1
2
VR26
1
2
VR25
1
2
VR24
1
2
VR23
1
2
VR22
1
2
VR20
411
U9
13
12
14
U9
9
10
8
U9
6
5
7
U9
2
3
1
U9
6
7
1
U7
4
5
2
U7
10
11
13
U6
8
9
14
U6
6
7
1
U6
4
5
2
U6
89
RN133
7
10
RN133
611
RN133
512
RN133
4
13
RN133
314
RN133
215
RN133
116
RN133
89
RN24
710
RN24
611
RN24
512
RN24
413
RN24
314
RN24
215
RN24
116
RN24
413
RN23
314
RN23
215
RN23
116
RN23
8
9
RN22
710
RN22
611
RN22
512
RN22
4
13
RN22
314
RN22
215
RN22
116
RN22
8
9
RN21
710
RN21
611
RN21
512
RN21
4
13
RN21
314
RN21
215
RN21
116
RN21
413
RN20
314
RN20
215
RN20
116
RN20
611
RN19
512
RN19
413
RN19
314
RN19
215
RN19
116
RN19
89
RN18
7
10
RN18
611
RN18
512
RN18
4
13
RN18
3
14
RN18
215
RN18
116
RN18
89
RN17
7
10
RN17
611
RN17
512
RN17
4
13
RN17
3
14
RN17
215
RN17
116
RN17
89
RN16
7
10
RN16
611
RN16
512
RN16
4
13
RN16
3
14
RN16
215
RN16
116
RN16
89
RN15
7
10
RN15
611
RN15
512
RN15
4
13
RN15
3
14
RN15
215
RN15
116
RN15
8
9
RN14 7
10
RN14
611
RN14
512
RN14
4
13
RN14
3
14
RN14
215
RN14
116
RN14
10
9
7
8
QP1
12
11
5
6
QP1
14
13
3
4
QP1
1
2
C66
1
2
C65
1
2
C64
1
2
C63
1
2
C62
1
2
C61
1
2
C60
1
2
C59
1
2
C58
1
2
C57
1
2
C56
1
2
C55
1
2
C54
1
2
C53
1
2
C51
1
2
C50
1
2
C49
1
2
C48
1
2
C47
1
2
C46
1
2
C45
1
2
C44
1
2
C43
1
2
C421
2
C41
1
2
C40 1
2
C39
TDR_OUT_2_LO
TDR_OUT_1_HI
TDR_MAINT_OUT_LO
TDR_MAINT_OUT_HI
COMM_C/D_IN_LO
COMM_C/D_IN_HI
COMM_C/D_IN_B_HI
A429_ALT_IN_2_HI
A429_ALT_IN_1_HI
A429_ALT2_MUX_LO
A429_ALT2_MUX_HI
A429_ALT1_MUX_LO
A429_ALT1_MUX_HI (8)
(8)
(8)
(8)
(9)
(9)
(8,9)
(8,9)
TDR_OUT_2_HI
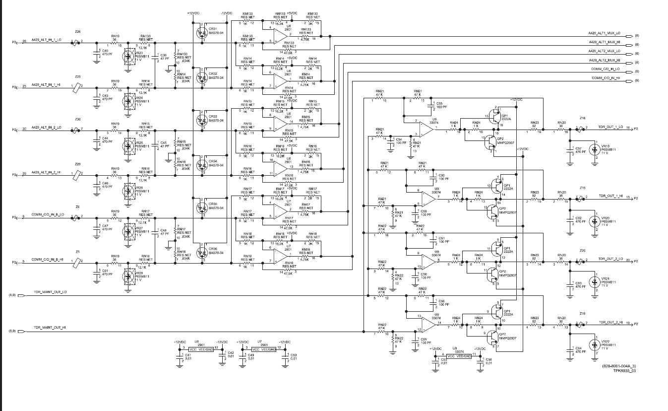
CPU-I/O Circuit Card A5A1 (CPN 828-2700-003), Schematic Diagram
Figure 2021 (Sheet 3 of 9)/GRAPHIC 34-50-96-99B-056-A01
34-50-96 Page 2133/2134
May 18/06

ROCKWELL COLLINS
COMPONENT MAINTENANCE MANUAL with IPL
TDR-94, PART NO 622-9352
(828-8061-003C_4)
TPH6587_04
470 PF
470 PF
47 PF
470 PF
470 PF
47 PF
470 PF
10 PF
10 PF
470 PF
10 PF
10 PF
470 PF
47 PF
10 PF
10 PF
470 PF
470 PF
10 PF
10 PF
470 PF
0.01 0.01
0.01 0.01
0.01 0.01
2222A
2222A
2222A
36
36
36
36
36
36
82
82
82
82
1 K 1 K
1 K 1 K
1 K 1 K
1 K 1 K
47 K 47 K
47 K
47 K
47 K 47 K
47 K
47 K
RES NET
RES NET
RES NET
RES NET
RES NET
RES NET
RES NET
RES NET
RES NET
RES NET
RES NET
RES NET
RES NET
RES NET
RES NET
RES NET
47 K 47 K
47 K
47 K
47 K 47 K
47 K
47 K
RES NET
RES NET
RES NET
RES NETRES NET
RES NET
RES NET
RES NET
36
36
36
36
36
36
36
36
RES NET
RES NET
RES NET
RES NET
RES NET
RES NET
RES NET
RES NET
RES NET
RES NET
RES NET
RES NET
RES NET
RES NET
RES NET
RES NET
RES NET
RES NET
RES NET
RES NET
RES NET
RES NET
RES NET
RES NET
2901
+
-
2901
+
-
2901
+
-
2901
+
-
2901
VCC VEE/GND
2901
+
-
2901
+
-
33074
+
-33074
+
-
33074
+
-
33074
+
-
33074
+
-
33074
+
-
P6SMB11
11 V
P6SMB11
11 V
P6SMB11
11 V
P6SMB11
11 V
P6SMB11
11 V
P6SMB11
11 V
P6SMB11
11 V
P6SMB11
11 V
P6SMB11
11 V
P6SMB11
11 V
+12VDC
+12VDC
+12VDC
+12VDC
+12VDC
+12VDC
+12VDC
+12VDC
+5VDC
+5VDC
+5VDC
+5VDC
+5VDC
+5VDC
-12VDC
-12VDC
-12VDC
-12VDC
-12VDC
-12VDC
-12VDC
-12VDC
-12VDC
-12VDC
33074
VCC VEE/GND
-12VDC
33074
VCC VEE/GND
2222A
MMPQ2907
MMPQ2907
MMPQ2907
MMPQ2907
BAS70-04
BAS70-04
BAS70-04
BAS70-04
BAS70-04
BAS70-04
4.75K
47.5K
16.2K
1K
1K
.634K
12.1K
4.75K
2K
47.5K
16.2K
.634K
12.1K
4.75K
47.5K
16.2K
1K
1K
.634K
12.1K
4.75K
2K
47.5K
16.2K
.634K
12.1K
4.75K
2K
47.5K
16.2K
2K
2K
1K
1K
1K
1K
1K
1K
1K
2K
.634K
4.75K
12.1K
.634K
16.2K
12.1K
1K
21
3
CR45
3
12
CR44
21
3
CR41
3
12
CR42
21
3
CR47
3
12
CR46
COM_A/B_IN_B_LO
(9)
(9)
4P2
3P2
87
9
10
QP4
12
11
56
QP4
43
13
14
QP4
16
15
12
QP4
14
13
3
4
QP3
411
U11
411
U10
12
Z3
12
Z4
12
Z7
12
Z8
12
Z62
12
Z2
12
Z49
12
Z50
50
P2
49
P2
28
P2
27
P2
2
P2
8P2
7P2
1
P2
12
Z61
12
Z1
1
2
VR60
1
2
VR59
1
2
VR58
1
2
VR57
1
2
VR34
1
2
VR33
1
2
VR32
1
2
VR31
1
2
VR30
1
2
VR29
13
12
14
U11
9
10
8
U11
6
5
7
U11
2
3
1
U11
13
12
14
U10
9
10
8
U10
10
11 13
U7
8
914
U7
312
U5
10
11 13
U5
8
914
U5
6
71
U5
4
52
U5
8
9
RN49
7
10
RN49
611
RN49
512
RN49
4
13
RN49
314
RN49
215
RN49
116
RN49
8
9
RN48
7
10
RN48
611
RN48
512
RN48
4
13
RN48
314
RN48
215
RN48
116
RN48
8
9
RN47 7
10
RN47
611
RN47
512
RN47
4
13
RN47
3
14
RN47
215
RN47
116
RN47
89
RN46
710
RN46
611
RN46
512
RN46
413
RN46
314
RN46
215
RN46
116
RN46
8
9
RN45
7
10
RN45
611
RN45
512
RN45
4
13
RN45
3
14
RN45
215
RN45
116
RN45
8
9
RN29
710
RN29
611
RN29
512
RN29
4
13
RN29
314
RN29
215
RN29
116
RN29
8
9
RN28 7
10
RN28
611
RN28
512
RN28
4
13
RN28
3
14
RN28
215
RN28
116
RN28
8
9
RN27
7
10
RN27
611
RN27
512
RN27
4
13
RN27
3
14
RN27
215
RN27
116
RN27
8
9
RN26
710
RN26
611
RN26
512
RN26
4
13
RN26
314
RN26
215
RN26
116
RN26
89
RN25
710
RN25
611
RN25
512
RN25
413
RN25
314
RN25
215
RN25
116
RN25
89
RN23
710
RN23
611
RN23
512
RN23
89
RN20
710
RN20
611
RN20
512
RN20
89
RN19
710
RN19
10
9
7
8
QP3
12
11
5
6
QP3
16
15
1
2
QP3
1
2
C145
1
2
C144
1
2
C143
1
2
C142
1
2
C95
1
2
C85
1
2
C83
1
2
C82
1
2
C81
1
2
C80
1
2
C79
1
2
C78
1
2
C77
1
2
C76
1
2
C75
1
2
C74
1
2
C73
1
2
C72
1
2
C70
1
2
C69
1
2
C67
1
2
C33
1
2
C32
1
2
C27
1
2
C26
1
2
C19
1
2
C18
GPS_IN_LO
GPS_IN_HI
GPS_IN_B_LO
GPS_IN_B_HI
FMS_IN_LO
FMS_IN_HI
FMS_IN_B_LO
FMS_IN_B_HI
COMM_C/D_OUT_LO
COMM_C/D_OUT_HI
COMM_C/D_OUT_B_LO
COMM_C/D_OUT_A_HI
COMM_A/B_OUT_LO
COMM_A/B_OUT_HI
COMM_A/B_OUT_B_LO
COMM_A/B_OUT_A_HI
COMM_A/B_IN_LO
COMM_A/B_IN_HI
COMM_A/B_IN_B_HI
(9)
(9)
(9)
(9)
(9)
(9)
(9)
(9)
CPU-I/O Circuit Card A5A1 (CPN 828-2700-003), Schematic Diagram
Figure 2021 (Sheet 4 of 9)/GRAPHIC 34-50-96-99B-056-A01
34-50-96 Page 2135/2136
May 18/06

ROCKWELL COLLINS
COMPONENT MAINTENANCE MANUAL with IPL
TDR-94, PART NO 622-9352
(828-8061-003C_5)
TPH6587_05
10 PF
470 PF
470 PF
470 PF
10 PF
10 PF
47 PF
10 PF
470 PF0.01 0.01
470 PF
470 PF
0.01
470 PF
470 PF
470 PF
470 PF
0.01
0.01
0.01
2222A
2222A
2222A
2222A
36
36
36
36
36
36
RES NET
RES NET
RES NET
RES NET
RES NET
RES NET
RES NET
RES NET
RES NET
RES NET
RES NET
RES NET
RES NET
RES NET
RES NET
RES NET
47 K 47 K
47 K
47 K
47 K 47 K
47 K
47 K
1 K 1 K
1 K 1 K
1 K 1 K 1 K 1 K
82
82
82 82 82 82 82 82
36
36
36
36
47
47
47 47
47 47 47 47
1.5 K
1.5 K
1.5 K
1.5 K
1.5 K
1.5 K
4.7 K
4.7 K
4.7 K
4.7 K
4.7 K
4.7 K
4.7 K
33074
+
-
2901
+
-
2901
+
-
2901
+
-2901
+
-
26LS32
-
+
26LS32
-
+
26LS32
-
+
26LS32
-
+
26LS32
GND
VCC
9638
9638
MMBZ5237B
8.2 V
MMBZ5237B
8.2 V
MMBZ5237B
8.2 V
MMBZ5237B
8.2 V
MMBZ5237B
8.2 V
MMBZ5232B
5.6 V
MMBZ5232B
5.6 V
P6SMB11
11 V
P6SMB11
11 V
P6SMB11
11 V
P6SMB11
11 V
P6SMB11
11 V P6SMB11
11 V
P6SMB11
11 V
P6SMB11
11 V
P6SMB11
11 V
P6SMB11
11 V
+12VDC
+12VDC
+12VDC
+12VDC
+5VDC
+5VDC
+5VDC
+5VDC
+5VDC
+5VDC
+5VDC
+5VDC
-12VDC
-12VDC
-12VDC
-12VDC
MMBZ5237B
8.2 V
2901
VCC VEE/GND
9638
GNDVCC
MMPQ2907
MMPQ2907
MMPQ2907
33074
+
-
MMPQ2907
BAS70-04
BAS70-04
MMBZ5237B
8.2 V
MMBZ5237B
8.2 V
4.75K
2K
47.5K
16.2K1K
1K
.634K
12.1K
4.75K
2K
47.5K
16.2K1K
1K
.634K
12.1K
CSDB_ALT_B_DATA
GPS_TIME_TAG (6)
(8)
1
3VR10
1
3
VR9
GPS_TIME_TAG_HI
GPS_TIME_TAG_LO
(7)
CSDB_CONT_DATA
21
3
CR38
3
12
CR37
XT_DATA_OUT_A_HI
24 P2
23 P2
CSDB_OUT_1_HI
CSDB_OUT_1_LO
12 P2
11 P2
16
15
12
QP6
6
5
7
U10
CSDB_ALT_B_IN_LO
CSDB_ALT_B_IN_HI
CSDB_ALT_A_IN_LO
CSDB_CONT_IN_LO
CSDB_CONT_IN_HI
12
Z11
12
Z12
12
Z24
12
Z23
12
Z10
12
Z36
12
Z35
12
Z34
12
Z32
12
Z31
12
11
56
QP6
87
9
10
QP6
43
13
14
QP6
14
U18
312
U15
3
1
VR1
10
P2
9
P2
32
P2
31
P2
36
P2
35
P2
34
P2
33
P2 12
Z33
12
Z9
1
2
VR44
1
2
VR43
1
2
VR42
1
2
VR41
1
2
VR40
1
2
VR39
1
2
VR38
1
2
VR37
1
2
VR36
1
2
VR35
3
1
VR8
3
1
VR7
3
1
VR6
3
1
VR5
3
1
VR4
3
1
VR3
3
1
VR2
35
6
U18
2
7
8
U18
16 8
U17
15
14
4
12
13
U17
9
10
4
12
11
U17
7
6
4
12
5
U17
1
2
4
12
3
U17
10
11
13
U15
8
9
14
U15
6
7
1
U15
4
5
2
U15
2
3
1
U10
7
10
RN39
6
11
RN39
5
12
RN39
4
13
RN39
3
14
RN39
2
15
RN39
1
16
RN39
611
RN38
512
RN38
413
RN38
314
RN38
215
RN38
116
RN38
89
RN37
710
RN37
611
RN37
512
RN37
413
RN37
314
RN37
215
RN37
116
RN37
89
RN36
710
RN36
215
RN36
116
RN36
89
RN35
710
RN35
611
RN35
512
RN35
413
RN35
314
RN35
215
RN35
116
RN35
89
RN34
710
RN34
611
RN34
512
RN34
413
RN34
314
RN34
215
RN34
116
RN34
8
9
RN33
710
RN33
611
RN33
512
RN33
4
13
RN33
314
RN33
215
RN33
116
RN33
89
RN32 7
10
RN32
611
RN32
512
RN32
4
13
RN32
3
14
RN32
215
RN32
116
RN32
8
9
RN31
7
10
RN31
611
RN31
512
RN31
4
13
RN31
314
RN31
215
RN31
116
RN31
611
RN30
512
RN30
413
RN30
314
RN30
215
RN30
116
RN30
10
9
7
8
QP5
12
11
5
6
QP5
14
13
3
4
QP5
16
15
1
2
QP5
1
2
C107
1
2
C106
1
2
C105
1
2
C104
1
2
C103
1
2
C102
1
2
C101
1
2
C100
1
2
C99
1
2
C98
1
2
C97
1
2
C96 1
2
C94
1
2
C93
1
2
C92
1
2
C91
1
2
C90
1
2
C89
1
2
C88
1
2
C87
1
2
C86
XT_DATA_OUT_B_LO
TX_DATA_IN_B_LO
TX_DATA_IN_B_HI
TCAS_OUT_LO
TCAS_OUT_HI
TCAS_IN_LO
TCAS_IN_HI
CSDB_OUT
CSDB_ALT_A_DATA (8)
(8)
(6)
(9)
(9)
(9)
(9)
CSDB_ALT_A_IN_HI
(7)
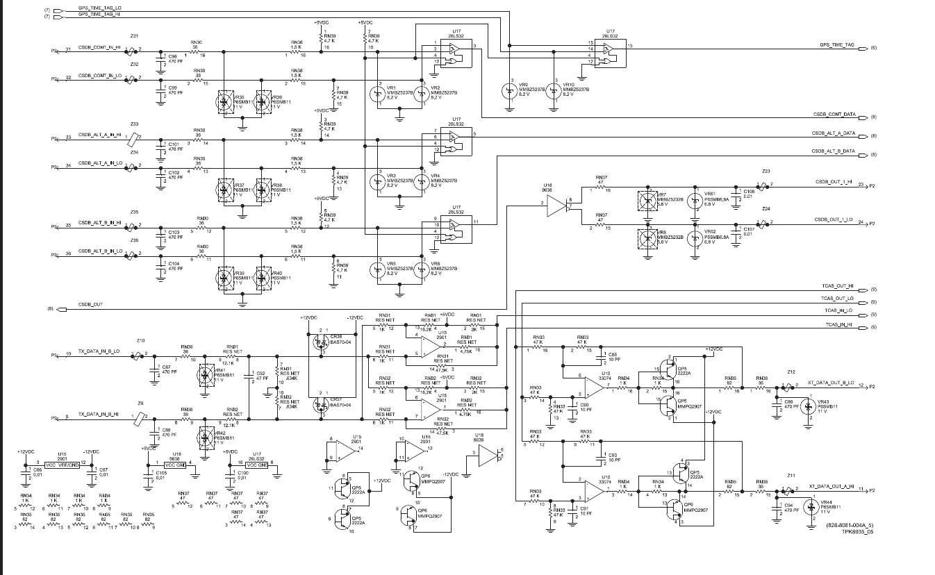
CPU-I/O Circuit Card A5A1 (CPN 828-2700-003), Schematic Diagram
Figure 2021 (Sheet 5 of 9)/GRAPHIC 34-50-96-99B-056-A01
34-50-96 Page 2137/2138
May 18/06

ROCKWELL COLLINS
COMPONENT MAINTENANCE MANUAL with IPL
TDR-94, PART NO 622-9352
(828-8061-003C_6)
TPH6587_06
0.01
0.01
4.7
+
0.01 0.01
0.01
0.01
0.01
0.01
0.01
0.01 0.01
10 K
10 K
4.7 K
4.7 K
4.7 K
4.7 K
74HC32
74HC32
74HC32
74HC32
GND
VCC
29F010
NC
VSS
NC
VCC
A0
A1
A2
A3
A4
A5
A6
A7
A8
A9
A10
A11
A12
A13
A14
A15
A16
D0
D1
D2
D3
D4
D5
D6
D7
OE
WE
CE
74HC04
+5VDC
+5VDC
+5VDC
+5VDC
+5VDC
+5VDC
+5VDC
+5VDC
+5VDC
+5VDC
74HC04
4.7 K
4.7 K
4.7 K
4.7 K
+5VDC
0.01
+5VDC +5VDC
+5VDC
+5VDC
74HC373
VCC
D1
D2
D3
D4
D5
D6
D7
D8
GND
EOC
Q1
Q2
Q3
Q4
Q5
Q6
Q7
Q8
74HC32
28HC256
NC
NC
NC
NC
VCC
VSS
A0
A1
A2
A3
A4
A5
A6
A7
A8
A9
A10
A11
A12
A13
A14
I/O7
I/O6
I/O5
I/O4
I/O3
I/O2
I/O1
I/O0
WE
CE OE
7C109
NC
CE2
A16
A15
I/O0
I/O7
I/O6
I/O5
I/O4
I/O3
I/O2
I/O1
OE
WE
CE1
A0
A14
A13
A12
A11
A10
A9
A8
A7
A6
A5
A4
A3
A2
A1
VCC
GND
74HC373
VCC
D1
D2
D3
D4
D5
D6
D7
D8
GND
EOC
Q1
Q2
Q3
Q4
Q5
Q6
Q7
Q8
74AC245
A1
A2
A3
A4
A5
A6
A7
A8 Y8
Y7
Y6
Y5
Y4
Y3
Y2
Y1
GND
VCC
DIR G
74AC245
A1
A2
A3
A4
A5
A6
A7
A8 Y8
Y7
Y6
Y5
Y4
Y3
Y2
Y1
GND
VCC
DIR G
28HC256
NC
NC
NC
NC
VCC
VSS
A0
A1
A2
A3
A4
A5
A6
A7
A8
A9
A10
A11
A12
A13
A14
I/O7
I/O6
I/O5
I/O4
I/O3
I/O2
I/O1
I/O0
WE
CE OE
7C109
NC
CE2
A16
A15
I/O0
I/O7
I/O6
I/O5
I/O4
I/O3
I/O2
I/O1
OE
WE
CE1
A0
A14
A13
A12
A11
A10
A9
A8
A7
A6
A5
A4
A3
A2
A1
VCC
GND
80C196KC
P1.0
P2.3T2CLK/
P2.4T2RST/
P2.7T2CAP/
P2.6T2UP/DN/
P0.0ACH0/
P0.1ACH1/
P0.2ACH2/
P0.3ACH3/
P0.4ACH4/
P0.5ACH5/
P0.6ACH6/
P0.7ACH7/
P2.2EXTINT/
P2.1RxD/
P2.0TxD/
P2.5PWM/
AD0/
AD1/
AD2/
AD3/
AD4/
AD5/
AD6/
AD7/
P3.0
P3.1
P3.2
P3.3
P3.4
P3.5
P3.6
P3.7
P4.0AD8/
AD9/ P4.1
AD10/
AD11/
AD12/
AD13/
AD14/
AD15/
P4.2
P4.3
P4.4
P4.5
P4.6
P4.7
HSO0
HSO1
HS02
HSO3
P1.1
P1.2
PWM1/P1.3
PWM2/P1.4
BREQ/P1.5
HLDA/P1.6
HOLD/P1.7
CLKO
INST
BUSWIDTH
CDE(VSS)
ALE/ADV
WRL/WR
WRH/BHE
XTAL1 XTAL2
NMI
VREF
HSI3/HSO5
HSI2/HSO4
HSI1
HSI0
RST
EA
RD
RDY
AGND
VSS
VSS
VPP VCC
29F010
NC
VSS
NC
VCC
A0
A1
A2
A3
A4
A5
A6
A7
A8
A9
A10
A11
A12
A13
A14
A15
A16
D0
D1
D2
D3
D4
D5
D6
D7
OE
WE
CE
ROM VCC (FOR PROGRAMMING ONLY)
10_MHZ
SPARE
SPARE-1
DB15
DB14
DB13
DB12
DB11
DB10
DB8
DB[0:15]
DB9
A4
A3
A1
A2
A1
A2
A[0:15]
A3
A15
A1
A1
A1
A2
A3
A4
A5
A6
A7
A0
A14
A13
A12
A11
A9
A8
A10
A15
A2
A3
A4
A5
A6
A7
A8
A9
A10
A11
A12
A13
A14
A15
A10
A9
A8
A7
A6
A5
A4
A3
A2
A1
A2
A3
A4
A5
A6
A7
A8
A9
A10
A1
A2
A3
A4
A5
A6
A7
A8
A9
A10
A11
A12
A13
A14
A15
A11
A11
A0
A0
A1
A2
A3
A4
A5
A6
A7
A8
A9
A10
A11
A12
A13
A14
A15
A5
A6
A7
A8
A9
A10
A11
A12
A13
A14
A4
A5
A6
A7
A8
A9
A10
A11
A12
A13
A14
A15
AD[0:15]
AD0
AD1
AD10
AD11
AD12
AD13
AD14
AD15
AD2
AD3
AD4
AD5
AD6
AD7
AD8
AD9
AD0
AD1
AD2
AD3
AD4
AD5
AD6
AD7
AD8
AD9
AD10
AD11
AD12
AD13
AD14
AD15
AD0
AD1
AD2
AD3
AD4
AD5
AD6
AD7
AD8
AD9
AD10
AD11
AD12
AD13
AD14
AD15
DB15DB7
DB6
DB5
DB4
DB3
DB2
DB1
DB0
DB0
DB1
DB2
DB3
DB4
DB5
DB6
DB7
DB8
DB9
DB10
DB11
DB12
DB13
DB14
DB15
DB7
DB6
DB5
DB4
DB3
DB2
DB1
DB0
DB15
DB14
DB13
DB12
DB11
DB10
DB9
DB8
DB7
DB6
DB5
DB4
DB3
DB2
DB1
DB0
DB0
DB1
DB2
DB3
DB4
DB5
DB6
DB7
DB8
DB9
DB10
DB11
DB12
DB13
DB14
12
11
10
9
8
7
6
5
27
26
23
25
4
28
29
3
2
22 31 24
21
20
19
18
17
15
14
13
32
16
1
30
U21
17
18
39
43
41
40
61
62
2
16
15
24
25
26
27
6
5
7
4
11
10
8
9
13
3
64
44
42
38
33
14
67 66
63
65
32
31
30
23
22
21
20
19
35
34
29
28
45
46
47
48
49
50
51
52
53
54
55
56
57
58
59
60
1
36
68
37
12
U20
12
11
10
9
8
7
6
5
27
26
23
25
4
28
3
31
2
29
24
22 30
21
20
19
18
17
15
14
13
32
16
1
U27
11
10
9
8
7
6
5
4
29
28
24
27
3
30
2
23 31 25
22
21
20
19
18
15
14
13
32
16
1
12
17
26
U25
2
3
4
5
6
7
8
9
119
11
12
13
14
15
16
17
18
20
10
U33
2
3
4
5
6
7
8
9
119
11
12
13
14
15
16
17
18
20
10
U32
3
4
7
8
13
14
17
18
11 1
19
16
15
12
9
6
5
2
20
10
U31
12
11
10
9
8
7
6
5
27
26
23
25
4
28
3
31
2
29
24
22 30
21
20
19
18
17
15
14
13
32
16
1
U26
11
10
9
8
7
6
5
4
29
28
24
27
3
30
2
23 31 25
22
21
20
19
18
15
14
13
32
16
1
12
17
26
U24
6J25
4J25
8J25
7J25
16
J4
22
J4
10
J4
4
J15
14
J4 9
J4
5
J25
25
J25
18
J25
12
J25
20
J25
22
J25
10
J25
17
J25
11 J25
13 J25
15 J25
34
J25
35
J25
36
J25
44
J25 43
J25 42
J25 41
J25 40
J25 39
J25 38
J25 37
J25
47
J25
48
J25
26
J25
27
J25
28
J25
29
J25
31
J25 30
J25
32
J25
24
J25
45
J25
3
J25
4
56
U8
14J3
15
J3
7
J3
1
J3
(5) GPS_TIME_TAG
(8)
ROM_LOOP RAM_A16
RAM_A15
(1,8,9)
(8)
3
4
7
8
13
14
17
18
11 1
19
16
15
12
9
6
5
2
20
10
U30
INST _CTL
(8)
1
2
C127
LOOPBACK
P1/3/4
P1.2_OUT
P1.3_OUT
ROM_A16_LOOP
DPSK_TEMP_EN
PORT_1-7
20_MHZ_MCLK
ACH7
ACH7
314
RN44
215
RN44
116
RN44
MODE-S
DISC_RST
ATCRBS_LIMIT
413
RN44
56
U34
CSDB_OUT
READY
RD
WRLF
CSDB_IN
(9)
WRHF
98
U34
12
11
10
9
8
7
6
5
27
26
23
25
4
28
29
3
2
22 31 24
21
20
19
18
17
15
14
13
32
16
1
30
U22
14 7
U8
12
13 11
U8
9
10 8
U8
1
23
U8
89
RN44
710
RN44
6
11
RN44
5
12
RN44
1
2
R10
1
2
R7
1
2
C130
1
2
C129
1
2
C128
1
2
C126
1
2
C125
1
2
C124
1
2
C123
1
2
C122
1
2
C121
1
2
C120
1
2
C110
1
2
C109
WRL_LOOP
WRL_LOOP
URTENF
UNIT_TEMP
SYNTH_PWR_DET
ROM_VPP
ROM_RDF_LOOP
ROMWE
MOD_TEMP
INST
BUSWIDTH
ACH4
1MHZ
(7)
(8)
(8)
(8)
(8)
(5)
(8)
(8)
(8)
(8)
(8)
(8)
(8)
(8)
(8,9)
(9)
(8)
(8)
(8)
(8)
(8,9)
(8)
ROM_A15_LOOP
ALE
ALE_LOOP
ALE_LOOP
ALE_LOOP
ADD_EN
RDIN
NOVRAM_ENABLE
WRH_LOOP
WRH_LOOP
RAM_EN
P1.4_OUT
8
J3
16
J3
33
J25
46
J25
1J25
2J25
11
J4 12
J4
13
J4
B
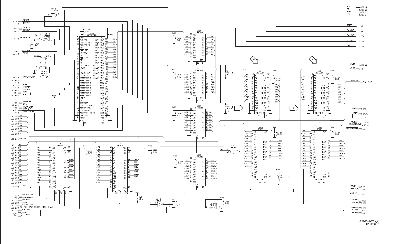
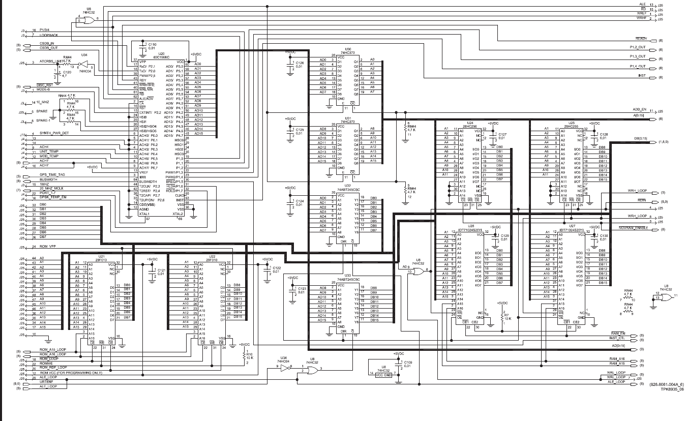
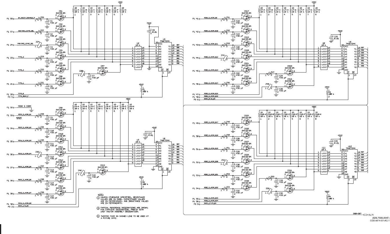
CPU-I/O Circuit Card A5A1 (CPN 828-2700-003), Schematic Diagram
Figure 2021 (Sheet 6 of 9)/GRAPHIC 34-50-96-99B-056-A01
34-50-96 Page 2139/2140
May 18/06

ROCKWELL COLLINS
COMPONENT MAINTENANCE MANUAL with IPL
TDR-94, PART NO 622-9352
(828-8061-003C_7)
TPH6587_07
0.01
470 PF
43 PF
220 PF
330 PF
330 PF
0.1
0.1
0.01
0.01
470 PF
470 PF
2222A
10 K
10 K
562
100
1 M
10 K
10 K
10 K 10 K
74HC04 74HC04
74HC04 74HC04
74HC04
GNDVCC
MAX693A
GND
VCC
BAT BATO
VO
LL
OSCI
OSCS
RST
RST
WDO
PFO
CEO
WDI
PFI
CEI
20.000000 MHZ
OUT
GND
V+
ENBL
+12VDC
+5VDC
+5VDC
+5VDC
+5VDC
+5VDC
+5VDC
+5VDC
4.75 K 4.7 K
1.5 K
1.5 K
P6SMB11
11 V
P6SMB11
11 V
10 K 10 K
10 K
10 K
BAS70-04
36
36
3
WATCHDOG CIRCUIT
512
RN36
611
RN36
2
13
CR43
215
RN43
413
RN43
143
RN43
116
RN43
GPS_TIME_TAG_IN_LO
2
1
VR62
1
2
VR61
98
RN38
710
RN38
8
9
RN39
1
2
R15
(8)
12
Z51
12
Z38
8
J15
6
J15
3
J15
38
P2
37
P2
51
P2
1
J15
2
J15
12
Z37
1
3
4
2
Y1
1
7
8
11
9
13 12
10
14
15
16
6
2
5
3
4
U35
14 7
U34
13 12
U34
11 10
U34
34
U34
12
U34
89
RN43
710
RN43
6
11
RN43
512
RN43
12
R5
1
2
R4
1
2
R3
12
R2
1
2
R1 2
13
Q1
1
2
C147
1
2
C146
1
2
C140
1
2
C119
1
2
C116
1
2
C115
12
C114
1
2
C113
1
2
C112
12
C111
1
2
C71
1
2
C68
WDTRST
WDOG
GPS_TIME_TAG_IN_HI
ALTIF
20_MHZ_MCLK
(6)
(8)
(5)
(5)
(8)
GPS_TIME_TAG_HI
GPS_TIME_TAG_LO
1
TP9
1
TP10
SINGLE_ANT_SEL
C
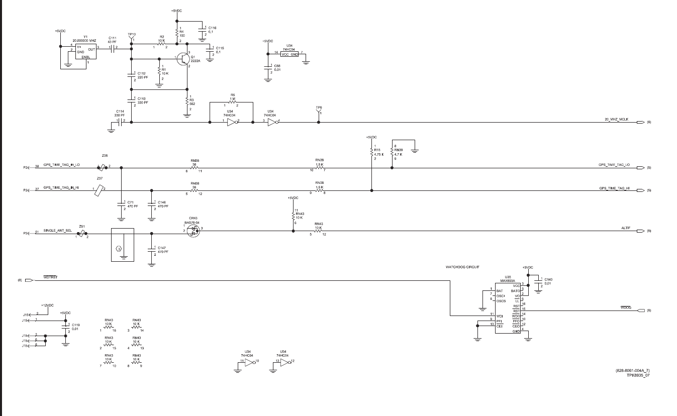
CPU-I/O Circuit Card A5A1 (CPN 828-2700-003), Schematic Diagram
Figure 2021 (Sheet 7 of 9)/GRAPHIC 34-50-96-99B-056-A01
34-50-96 Page 2141/2142
May 18/06

ROCKWELL COLLINS
COMPONENT MAINTENANCE MANUAL with IPL
TDR-94, PART NO 622-9352
(828-8061-003C_8)
TPH6587_08
0.01
10 K
PAL
NC
NC
NC
NC
VSS
VCC
I
I
I
I
I
I
I
I
I
I
I
CLK/I
I/0
I/0
I/0
I/0
I/0
I/0
I/0
I/0
I/0
I/0
8351681030
VDD
VDD
VDD
VDD
VDD
VDD
VDD
VDD
GILCRF
VPRBF
VPRCF
DSCIAF
MSLIM
HVPSEN
SYNCLK
SYNDAT
SYNENA
BUSWID
UADD0
CONBLO
CONAHI
TDDILO
TDDIHI
CSDBOD
SBRD3F
URINTO
READYF
HVPRST
WDRSTF
ROMA15
RAMA16
SPARA
SPARB
D1
D2
D4
D5
D7
VSS
VSS
VSS
VSS
ADDR0
ADDR1
ADDR2
ADDR3
ADDR4
ADDR5
ROMENF
RAMEF
DPENAF
NOVRAM
UDPENF
URTENF
D6
ADDR6
ADDR7
ADDR8
ADDR9
ADDR10
ADDR11
ADDR12
ADDR13
ADDR14
ADDR15
AUXD1F
AUXD2F
VPWRDF
VPWREF
MSB1RF
MSB2RF
MSB3RF
GBADRF
INST
RDFIN
WRF
MRSTF
WDOGF
KDOGF
PORT12
PORT14
CSCONT
CSALTA
CSALTB
C1DMLO
C1DMHI
C2DMLO
C2DMHI
C3DMLO
C0DOHI
A1DMLO
A1DMHI
A2DMLO
A2DMHI
TDDOLO
TDDOHI
ATCCLR
ATCIN
ATEIN
HICURR
WRDY
TXR0
TXR1
TXR2
TXR3
VSS
VSS
VSS
VSS
VSS
D3
D0
SPARC
RAMA15
ROMA16
MPRESF
DCRSTF
SBRD2F
SBRD1F
UADD1
UADD2
C3DMHI
C0DOLO
LOCK
ALT1F
MALTF
STINHF
VSS
+5VDC
+5VDC
+5VDC
+5VDC
10 K
+5VDC
DB[0:15]
DB0
DB1
DB2
DB3
DB4
DB5
DB6
DB7
A[0:15]
A0
A1
A2
A3
A4
A5
A6
A7
A8
A9
A10
A11
A12
A13
A14
A15
A15
A14
A13
UART
SPARA
1
2
R16
6
J4
21 J25
19 J25
23 J25
16 J25
4J4
20 J4
15 J4
13 J3
34
J4
26
J4
3
J3
2J3
12 J3
5J3
10 J3
9J3
10
J15
ATCRBS
(6)
9J15
5J15
7J15
18
15
14
13
12
11
10
9
8
7
6
5
4
3
2
1
19
20
21
22
24
25
26
27
30
31
32
33
34
35
36
37
38
39
40
41
42
43
44
45
46
47
50
51
52
53
54
55
56
57
58
59
62
63
72
71
70
69
68
67
66
65
73
74
75
76
77
78
79
82
83
84
85
86
87
90
89
88
93
94
95
96
97
98
99
100
101
102
103
104
105
106
107
108
109
110
111
114
115
116
117
118
120
119
121
122
125
126
127
128
17
29
49
61 80
92
112
124
16
23
28
48
60
64 81
91
113
123
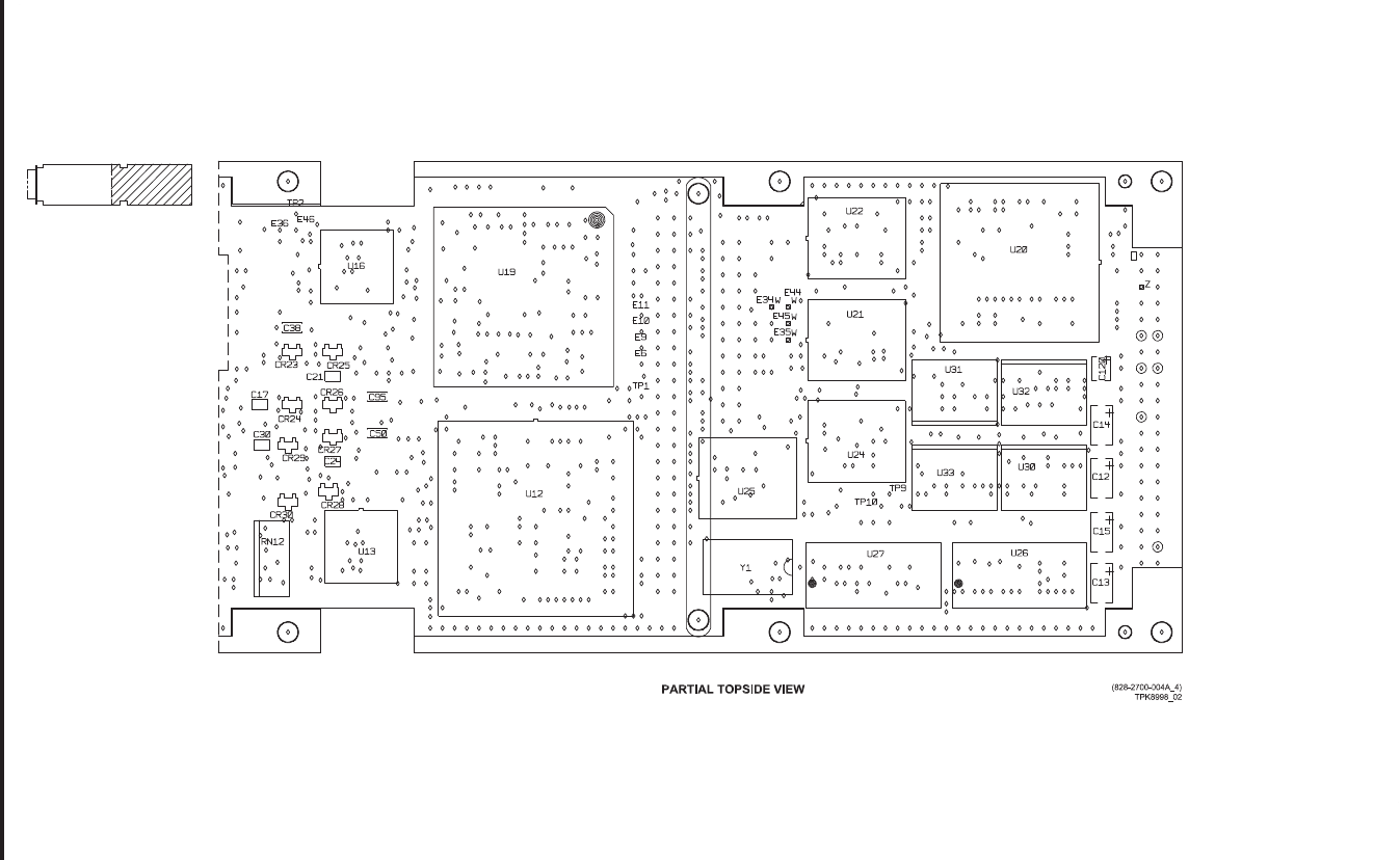
U19
2
3
4
5
6
7
9
10
11
12
13
16
17
18
19
20
21
23
24
25
26
27
28
14
1
8
22
15
U16
1
2
R14
1
2
C108
WDTRST
WDOG
VPWRE
VPWRD
VPRD
VPRC
SBRD3
SBRD2
RDIN
NOVRAM_ENABLE
MSB3R
MSB2R
MSB1R
MRST
MP_RST
KILL_DOG
GILCR
GBADR
AUXD2
AUXD1
WRL_LOOP
WRDY
URTENF
UADD2
UADD1
UADD0
TYPE_READ_F
TXR3
TXR2
TXR1
TXR0
TDR_MAINT_OUT_LO
TDR_MAINT_OUT_LO
TDR_MAINT_OUT_HI
TDR_MAINT_OUT_HI
TDR_DATA_IN_LO
TDR_DATA_IN_HI
SYNENA
SYNDAT
SYNCLK
ROM_A16_LOOP
ROM_A15_LOOP
RAM_A16
RAM_A15
P1.4_OUT
P1.3_OUT
P1.2_OUT
LOCK_DETECT
HVPSEN
HVPRST
HI_CURRENT
DISCR_IN_A
CSDB_IN
CSDB_CONT_DATA
CSDB_ALT_B_DATA
CSDB_ALT_A_DATA
CONT_IN_LO
CONT_IN_HI
CONT_DATA_3_MUX_LO
CONT_DATA_3_MUX_HI
CONT_DATA_2_MUX_LO
CONT_DATA_2_MUX_HI
CONT_DATA_1_MUX_LO
CONT_DATA_1_MUX_HI
BUSWIDTH
ALTIF
ALE_LOOP
ACH7
A429_ALT2_MUX_LO
A429_ALT2_MUX_HI
A429_ALT1_MUX_LO
A429_ALT1_MUX_HI
(3)
(3)
(3)
(3)
(6)
(6)
(7)
(6)
(2)
(2)
(2)
(2)
(2)
(2)
(9)
(9)
(5)
(5)
(5)
(6)
(1)
(6)
(6)
(6)
(6)
(6)
(6)
(6)
(6)
(6)
(9)
(9)
(3,9)
(3,9)
(3,9)
(3,9)
(9)
(9)
(9)
(9)
(9)
(9)
(9)
(9)
(6,9)
(9)
(6)
(6)
(6)
(6)
(6,9)
(6)
(7)
(7)
(1,6,9)
4J3
6J3
11 J3
E6
E9
E10
E11
E34
E35
E36
E44
E45
E46
1
TP1
1
TP2
INST _CTL
UART_RST_F
RAM_EN
READY
INST
ROM_LOOP
DP_EN
DISC_RST
CPU-I/O Circuit Card A5A1 (CPN 828-2700-003), Schematic Diagram
Figure 2021 (Sheet 8 of 9)/GRAPHIC 34-50-96-99B-056-A01
34-50-96 Page 2143/2144
May 18/06

ROCKWELL COLLINS
COMPONENT MAINTENANCE MANUAL with IPL
TDR-94, PART NO 622-9352
(828-8061-003C_9)
TPH6587_09
0.01
0.01
0.01
10 K
10 K 10 K 10 K 10 K 10 K 10 K 10 K 10 K 10 K 10 K 10 K
10 K
10 K 10 K
31015
VSS
BUG_EN
SCAN_EN
CE
WRDY
TxH0
TxL0
TxR0
TxH1
TxL1
TxR1
TxH2
TxL2
TxR2
TxH3
TxL3
TxR3
RTG0
RTG1
PTG0
PTG1
PTG2
LBL0
LBL1
LBL2
LBL3
LBL4
LBL5
LBL6
POUT
LBL7
D0
D1
D2
D3
D4
D5
D6
D7
D8
D9
D10
D11
D12
D13
D14
D15
RxH0
RxL0
RxH1
RxL1
RxH2
RxL2
RxH3
RxL3
RxH4
RxL4
RxH5
RxL5
RxH6
RxL6
RxH7
RxL7
CLK_2MHz
POLLIN
LRAM
WR
RD
A0
A1
A2
RST
VDD
VDD
VDD
VDD
VDD
VDD
VSS
VSS
VSS
VSS
VSS
VSS
+5VDC
+5VDC
+5VDC
+5VDC
+5VDC
+5VDC
EPROM
NC
NC
NC
NC
O7
O6
O5
O4
O3
O2
O1
O0
CS3CS2
CS1
A0
A1
A2
A3
A4
A5
A6
A7
A8
A9
A10
GND
VCC
AD[0:15]
AD9
AD10
AD11
AD12
AD13
AD14
AD15
AD8
DB[0:15]
DB7
DB6
DB5
DB4
DB3
DB2
DB1
DB0
9
8
7
6
5
4
3
2
27
26
25
24 23 22
20
19
18
17
16
13
12
11
28
14
1
10
21
15
U13
14
J25
(1,6,8)
19
21
50
51
52
53
54
56
57
59
60
61
62
63
65
66
69
71
81
80
83
82
2
84
5
3
7
6
9
8
11
10
13
12
1
79
78
77
76
72
73
74
4
37
43
75
70
64
58
49
28
22
16
33
42
41
40
39
38
36
35
34
46
45
44
47
48
14
15
17
18
20
23
24
25
26
27
29
30
32
68
67
55
31
U12
16
15
RN3
16
14
RN3
16
13
RN3
16
12
RN3
16
11
RN3
16
10
RN3
16
9
RN3
16
8
RN3
16
7
RN3
16
6
RN3
16
5
RN3
16
4
RN3
16
3
RN3
16
2
RN3
16
1
RN3
1
2
C36
1
2
C35
1
2
C34
RDIN
WRH_LOOP
WRDY
URTENF
UART_RST_F
UADD2
UADD1
UADD0
TXR3
TXR2
TXR1
TXR0
TDR_MAINT_OUT_LO
TDR_MAINT_OUT_HI
TDR_DATA_IN_LO
TDR_DATA_IN_HI
TCAS_OUT_LO
TCAS_OUT_HI
TCAS_IN_LO
TCAS_IN_HI
LA9
LA8
LA7
LA6
LA5
LA4
LA3
LA2
LA10
LA1
LA0
GPS_IN_LO
GPS_IN_HI
FMS_IN_LO
FMS_IN_HI
CONT_IN_LO
CONT_IN_HI
COMM_C/D_OUT_LO
COMM_C/D_OUT_HI
COMM_C/D_IN_LO
COMM_C/D_IN_HI
COMM_A/B_OUT_LO
COMM_A/B_OUT_HI
COMM_A/B_IN_LO
COMM_A/B_IN_HI
AIS/ADS_IN_LO
AIS/ADS_IN_HI
2MHZ
(2)
(2)
(4)
(4)
(4)
(4)
(3)
(3)
(4)
(4)
(8)
(8)
(4)
(4)
(4)
(4)
(5)
(5)
(5)
(5)
(8)
(8)
(3,8)
(3,8)
(8)
(8)
(8)
(8)
(8)
(8)
(8)
(8)
(6,8)
(8)
(6)
(6,8)
(6)
CPU-I/O Circuit Card A5A1 (CPN 828-2700-003), Schematic Diagram
Figure 2021 (Sheet 9 of 9)/GRAPHIC 34-50-96-99B-056-A01
34-50-96 Page 2145/2146
May 18/06

ROCKWELL COLLINS
COMPONENT MAINTENANCE MANUAL with IPL
TDR-94, PART NO 622-9352
MAINTENANCE AID/SCHEMATIC CHANGES
REVISION
IDENT
(SHEET)
DESCRIPTION OF REVISION AND CAUSE FOR CHANGE SERVICE
BULLETIN
EFFECTIVITY
MARKING
(This sheet will contain maintenance aid and schematic revision
data.)
CPU-I/O Programmed Assembly A5 (CPN 653-3674-025, -026) and CPU-I/O Circuit Card A5A1
(CPN 828-2700-004), Maintenance Aid and Schematic Changes
Ta b l e 2012.1/Table 34-50-96-99A-044-A01
34-50-96 Page 2146.1/2146.2
May 20/10

ROCKWELL COLLINS
COMPONENT MAINTENANCE MANUAL with IPL
TDR-94, PART NO 622-9352
CPU-I/O Programmed Assembly A5 (CPN 653-3674-025, -026) and CPU-I/O Circuit
Card A5A1 (CPN 828-2700-004), Maintenance Aid Diagram
Figure 2021.1 (Sheet 1 of 4)/GRAPHIC 34-50-96-99B-098-A01
34-50-96 Page 2146.3/2146.4
May 20/10

ROCKWELL COLLINS
COMPONENT MAINTENANCE MANUAL with IPL
TDR-94, PART NO 622-9352
CPU-I/O Programmed Assembly A5 (CPN 653-3674-025, -026) and CPU-I/O Circuit
Card A5A1 (CPN 828-2700-004), Maintenance Aid Diagram
Figure 2021.1 (Sheet 2 of 4)/GRAPHIC 34-50-96-99B-098-A01
34-50-96 Page 2146.5/2146.6
May 20/10

ROCKWELL COLLINS
COMPONENT MAINTENANCE MANUAL with IPL
TDR-94, PART NO 622-9352
CPU-I/O Programmed Assembly A5 (CPN 653-3674-025, -026) and CPU-I/O Circuit
Card A5A1 (CPN 828-2700-004), Maintenance Aid Diagram
Figure 2021.1 (Sheet 3 of 4)/GRAPHIC 34-50-96-99B-098-A01
34-50-96 Page 2146.7/2146.8
May 20/10

ROCKWELL COLLINS
COMPONENT MAINTENANCE MANUAL with IPL
TDR-94, PART NO 622-9352
CPU-I/O Programmed Assembly A5 (CPN 653-3674-025, -026) and CPU-I/O Circuit
Card A5A1 (CPN 828-2700-004), Maintenance Aid Diagram
Figure 2021.1 (Sheet 4 of 4)/GRAPHIC 34-50-96-99B-098-A01
34-50-96 Page 2146.9/2146.10
May 20/10

ROCKWELL COLLINS
COMPONENT MAINTENANCE MANUAL with IPL
TDR-94, PART NO 622-9352
CPU-I/O Programmed Assembly A5 (CPN 653-3674-025, -026) and CPU-I/O Circuit
Card A5A1 (CPN 828-2700-004), Schematic Diagram
Figure 2021.2 (Sheet 1 of 9)/GRAPHIC 34-50-96-99B-099-A01
34-50-96
Page 2146.11/
2146.12
May 20/10

ROCKWELL COLLINS
COMPONENT MAINTENANCE MANUAL with IPL
TDR-94, PART NO 622-9352
CPU-I/O Programmed Assembly A5 (CPN 653-3674-025, -026) and CPU-I/O Circuit
Card A5A1 (CPN 828-2700-004), Schematic Diagram
Figure 2021.2 (Sheet 2 of 9)/GRAPHIC 34-50-96-99B-099-A01
34-50-96
Page 2146.13/
2146.14
May 20/10

ROCKWELL COLLINS
COMPONENT MAINTENANCE MANUAL with IPL
TDR-94, PART NO 622-9352
CPU-I/O Programmed Assembly A5 (CPN 653-3674-025, -026) and CPU-I/O Circuit
Card A5A1 (CPN 828-2700-004), Schematic Diagram
Figure 2021.2 (Sheet 3 of 9)/GRAPHIC 34-50-96-99B-099-A01
34-50-96
Page 2146.15/
2146.16
May 20/10

ROCKWELL COLLINS
COMPONENT MAINTENANCE MANUAL with IPL
TDR-94, PART NO 622-9352
CPU-I/O Programmed Assembly A5 (CPN 653-3674-025, -026) and CPU-I/O Circuit
Card A5A1 (CPN 828-2700-004), Schematic Diagram
Figure 2021.2 (Sheet 4 of 9)/GRAPHIC 34-50-96-99B-099-A01
34-50-96
Page 2146.17/
2146.18
May 20/10

ROCKWELL COLLINS
COMPONENT MAINTENANCE MANUAL with IPL
TDR-94, PART NO 622-9352
CPU-I/O Programmed Assembly A5 (CPN 653-3674-025, -026) and CPU-I/O Circuit
Card A5A1 (CPN 828-2700-004), Schematic Diagram
Figure 2021.2 (Sheet 5 of 9)/GRAPHIC 34-50-96-99B-099-A01
34-50-96
Page 2146.19/
2146.20
May 20/10

ROCKWELL COLLINS
COMPONENT MAINTENANCE MANUAL with IPL
TDR-94, PART NO 622-9352
CPU-I/O Programmed Assembly A5 (CPN 653-3674-025, -026) and CPU-I/O Circuit
Card A5A1 (CPN 828-2700-004), Schematic Diagram
Figure 2021.2 (Sheet 6 of 9)/GRAPHIC 34-50-96-99B-099-A01
34-50-96
Page 2146.21/
2146.22
May 20/10

ROCKWELL COLLINS
COMPONENT MAINTENANCE MANUAL with IPL
TDR-94, PART NO 622-9352
CPU-I/O Programmed Assembly A5 (CPN 653-3674-025, -026) and CPU-I/O Circuit
Card A5A1 (CPN 828-2700-004), Schematic Diagram
Figure 2021.2 (Sheet 7 of 9)/GRAPHIC 34-50-96-99B-099-A01
34-50-96
Page 2146.23/
2146.24
May 20/10

ROCKWELL COLLINS
COMPONENT MAINTENANCE MANUAL with IPL
TDR-94, PART NO 622-9352
CPU-I/O Programmed Assembly A5 (CPN 653-3674-025, -026) and CPU-I/O Circuit
Card A5A1 (CPN 828-2700-004), Schematic Diagram
Figure 2021.2 (Sheet 8 of 9)/GRAPHIC 34-50-96-99B-099-A01
34-50-96
Page 2146.25/
2146.26
May 20/10

ROCKWELL COLLINS
COMPONENT MAINTENANCE MANUAL with IPL
TDR-94, PART NO 622-9352
CPU-I/O Programmed Assembly A5 (CPN 653-3674-025, -026) and CPU-I/O Circuit
Card A5A1 (CPN 828-2700-004), Schematic Diagram
Figure 2021.2 (Sheet 9 of 9)/GRAPHIC 34-50-96-99B-099-A01
34-50-96
Page 2146.27/
2146.28
May 20/10

ROCKWELL COLLINS
COMPONENT MAINTENANCE MANUAL with IPL
TDR-94, PART NO 622-9352
MAINTENANCE AID/SCHEMATIC CHANGES
REVISION
IDENT
(SHEET)
DESCRIPTION OF REVISION AND CAUSE FOR CHANGE SERVICE
BULLETIN
EFFECTIVITY
MARKING
N/A Released to production. REV B
N/A Corrected data entry. REV C
D (4) Deleted U31 and U32 and associated components C95,
CR50, and R72 thru R75. See partial schematic below before
these changes.
REV D
Partial Schematic of Video Processor Circuit Card A6, (CPN 687-0726-004 at REV D)
Figure 2022/GRAPHIC 34-50-96-99B-057-A01
Video Processor Circuit Card A6 (CPN 687-0726-004), Maintenance Aid and Schematic Changes
Cont.
Table 2013/Table 34-50-96-99A-024-A01
34-50-96 Page 2147
May 18/06

ROCKWELL COLLINS
COMPONENT MAINTENANCE MANUAL with IPL
TDR-94, PART NO 622-9352
MAINTENANCE AID/SCHEMATIC CHANGES
REVISION
IDENT
(SHEET)
DESCRIPTION OF REVISION AND CAUSE FOR CHANGE SERVICE
BULLETIN
EFFECTIVITY
MARKING
E (2) Changed value of C217 and C218 from 220 pF to 0.0015 F
to meet MOPS requirements. C217 and C218 are secured to
board using adhesive.
REV E
F (2) Added C250 and C251 with sleeving on leads. REV F
N/A Added plugs to P20 positions 13 and 14 to reduce the
potential of shorting these two pins.
REV G
N/A Replace P3 with a new part number; old number is not
procurable.
REV H
N/A Production process changes to reduce radiated emissions. REV J
N/A Added mod label and service bulletin marking information. 15 REV K
N/A Data entry error; corrected jumper location. REV L
N/A CPN of P3 changed from 653-3984-001 to 372-0033-750.
This change was initiated by a production review.
REV M
N (2,3,4,5) Made one cut and added five jumpers wires to circuit card.
This modification connects NOR gates U24C and U24D
between U108-6 and the R53/R294 junction to correct an
intermittent TCAS bus failure problem.
21 REV N
P (2) U215 changes from 74HC4316 to MC74HC4316AD. The
component being replaced is no longer procurable.
REV P
R (5) U24 changes from 74HC02 to SN74HC02D. This changes
was made to improve production yield.
REV R
Video Processor Circuit Card A6 (CPN 687-0726-004), Maintenance Aid and Schematic Changes
Table 2013/Table 34-50-96-99A-024-A01
34-50-96 Page 2148
May 18/06

ROCKWELL COLLINS
COMPONENT MAINTENANCE MANUAL with IPL
TDR-94, PART NO 622-9352
Video Processor Circuit Card A6 (CPN 687-0726-004), Maintenance Aid Diagram
Figure 2023 (Sheet 1 of 4)/GRAPHIC 34-50-96-99B-058-A01
34-50-96 Page 2149/2150
May 18/06

ROCKWELL COLLINS
COMPONENT MAINTENANCE MANUAL with IPL
TDR-94, PART NO 622-9352
Video Processor Circuit Card A6 (CPN 687-0726-004), Maintenance Aid Diagram
Figure 2023 (Sheet 2 of 4)/GRAPHIC 34-50-96-99B-058-A01
34-50-96 Page 2151/2152
May 18/06

ROCKWELL COLLINS
COMPONENT MAINTENANCE MANUAL with IPL
TDR-94, PART NO 622-9352
Video Processor Circuit Card A6 (CPN 687-0726-004), Maintenance Aid Diagram
Figure 2023 (Sheet 3 of 4)/GRAPHIC 34-50-96-99B-058-A01
34-50-96 Page 2153/2154
May 18/06

ROCKWELL COLLINS
COMPONENT MAINTENANCE MANUAL with IPL
TDR-94, PART NO 622-9352
Video Processor Circuit Card A6 (CPN 687-0726-004), Maintenance Aid Diagram
Figure 2023 (Sheet 4 of 4)/GRAPHIC 34-50-96-99B-058-A01
34-50-96 Page 2155/2156
May 18/06

ROCKWELL COLLINS
COMPONENT MAINTENANCE MANUAL with IPL
TDR-94, PART NO 622-9352
Video Processor Circuit Card A6 (CPN 687-0726-004), Schematic Diagram
Figure 2024 (Sheet 1 of 7)/GRAPHIC 34-50-96-99B-059-A01
34-50-96 Page 2157/2158
May 18/06

ROCKWELL COLLINS
COMPONENT MAINTENANCE MANUAL with IPL
TDR-94, PART NO 622-9352
Video Processor Circuit Card A6 (CPN 687-0726-004), Schematic Diagram
Figure 2024 (Sheet 2 of 7)/GRAPHIC 34-50-96-99B-059-A01
34-50-96 Page 2159/2160
May 18/06

ROCKWELL COLLINS
COMPONENT MAINTENANCE MANUAL with IPL
TDR-94, PART NO 622-9352
Video Processor Circuit Card A6 (CPN 687-0726-004), Schematic Diagram
Figure 2024 (Sheet 3 of 7)/GRAPHIC 34-50-96-99B-059-A01
34-50-96 Page 2161/2162
May 18/06

ROCKWELL COLLINS
COMPONENT MAINTENANCE MANUAL with IPL
TDR-94, PART NO 622-9352
Video Processor Circuit Card A6 (CPN 687-0726-004), Schematic Diagram
Figure 2024 (Sheet 4 of 7)/GRAPHIC 34-50-96-99B-059-A01
34-50-96 Page 2163/2164
May 18/06

ROCKWELL COLLINS
COMPONENT MAINTENANCE MANUAL with IPL
TDR-94, PART NO 622-9352
Video Processor Circuit Card A6 (CPN 687-0726-004), Schematic Diagram
Figure 2024 (Sheet 5 of 7)/GRAPHIC 34-50-96-99B-059-A01
34-50-96 Page 2165/2166
May 18/06

ROCKWELL COLLINS
COMPONENT MAINTENANCE MANUAL with IPL
TDR-94, PART NO 622-9352
Video Processor Circuit Card A6 (CPN 687-0726-004), Schematic Diagram
Figure 2024 (Sheet 6 of 7)/GRAPHIC 34-50-96-99B-059-A01
34-50-96 Page 2167/2168
May 18/06

ROCKWELL COLLINS
COMPONENT MAINTENANCE MANUAL with IPL
TDR-94, PART NO 622-9352
Video Processor Circuit Card A6 (CPN 687-0726-004), Schematic Diagram
Figure 2024 (Sheet 7 of 7)/GRAPHIC 34-50-96-99B-059-A01
34-50-96 Page 2169/2170
May 18/06