Verifone OMNI3600D Point of Sale Terminal User Manual
VeriFone Inc Point of Sale Terminal
Verifone >
Contents
- 1. User Manual Part I
- 2. User Manual Part II
- 3. User Manual Part III
- 4. User Manual Part IV
- 5. User Manual Part V
User Manual Part IV

FILE AUTHENTICATION
Introduction to File Authentication
OMNI 3600 REFERENCE MANUAL 101
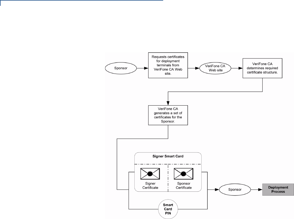
Figure 35 The Development Process
Pre-Deployment Process
In this process:
1A sponsor goes to the VeriFone CA Web site and requests certificates for
deployment terminals.
2Based on information provided by the sponsor through the VeriFone CA Web
site, the VeriFone CA determines the required certificate structure.
3VeriFone CA generates the following items for the sponsor:
aSmart card containing a set of certificates and keys.
bSmart card PIN.
4VeriFone CA sends the smart card and smart card PIN to the sponsor.
5The sponsor uses the smart card and smart card PIN as inputs for the
deployment process.

FILE AUTHENTICATION
Introduction to File Authentication
102 OMNI 3600 REFERENCE MANUAL
Refer to Figure 36 illustrates the pre-deployment process.
Figure 36 The Pre-Deployment Process
Deployment Process
In this process:
1The sponsor provides the application file (from the development process) and
the smart card and smart card PIN (from the pre-deployment process) as
inputs to VeriShield.
2VeriShield extracts the signer key, signer certificate, and sponsor certificate
from the smart card.
3VeriShield uses the extracted data, along with the application file, to create a
signature file (*.p7s).
4VeriShield creates files suitable for downloading from the extracted smart card
data.
5The signature file, the application file, and the extracted signer and sponsor
certificates are downloaded into a deployment terminal, where the following
actions occur:
aThe terminal’s operating system searches for signature files.
bIf a signature file is found, the operating system then searches for a
matching application file.

FILE AUTHENTICATION
Introduction to File Authentication
OMNI 3600 REFERENCE MANUAL 103
cIf a matching application file is found, the operating system compares the
signature file’s signature against the values stored in the application file’s
calculated signature.
dIf the values match, the two files are authenticated and the
ATTR_NOT_AUTH bit is set to 0.
6Each successfully authenticated executable application file is allowed to run
on the terminal (otherwise, the executable remains stored in the terminal
memory but is not allowed to run).
Figure 37 illustrates the deployment process.

FILE AUTHENTICATION
Introduction to File Authentication
104 OMNI 3600 REFERENCE MANUAL
Figure 37 The Deployment Process
Planning for File
Authentication
File authentication is an integral part of every Omni 3600 terminal. To safeguard
the terminal’s logical security, the file authentication module requires that any
executable code file must be successfully authenticated before the operating
system allows it to execute on the terminal.

FILE AUTHENTICATION
Introduction to File Authentication
OMNI 3600 REFERENCE MANUAL 105
Authentication Requirements for Specific File Types
For the purposes of file authentication, executable code files include two file types
that can be recognized by their filename extensions:
Depending on the logical security requirements of specific applications, other
types of files used by an application (that is, non-executable files) also need to be
authenticated:
•Data files (*.dat) that contain sensitive customer information or other data that
needs to be secure
•Font files (*.vft or *.fon) that may need to be secure to prevent unauthorized
text or messages from being displayed on the terminal screen
•Any other type of file used by an application and that the application designer
wishes to logically secure using file authentication requirements
Decide Which Files to Authenticate in a Specific Application
The first step in the file authentication process is to determine which files must be
authenticated for an application to meet its design specifications for logical
security under the VeriShield security architecture.
In most cases, application designers make these decisions based on
specifications provided by the terminal sponsor. Which files to authenticate can be
completely transparent to the person or business entity responsible for signing,
downloading, and authenticating an application prior to deployment.
How (and When) Signature Files Authenticate Their Target Files
Signature files are usually downloaded together with their target application files in
the same data transfer operation. This recommended practice lets you specify
and confirm the logical security status of the Omni 3600 terminal each time you
perform an application download.
When the file authentication module detects a new signature file after a terminal
restart, it locates and attempts to authenticate the target file that corresponds to
the new signature file.
It is not mandatory to always download a signature file at the same time as its
target application file. For example, you can download the corresponding
signature file in a separate operation. A non-authenticated application can reside
in the terminal memory, but is not authenticated or allowed to run on the terminal
until the signature files for the application executable files are processed by the
file authentication module after a subsequent download procedure and terminal
restart.
File Type Extension
Compiled and linked application files *.out
Global function libraries *.lib

FILE AUTHENTICATION
Introduction to File Authentication
106 OMNI 3600 REFERENCE MANUAL
Determine Successful Authentication
To ensure the Omni 3600 terminal’s logical security, never assume that a target
file was authenticated simply because it downloaded to the Omni 3600 terminal
together with its signature file.
There are several ways to ensure a target file successfully authenticated after a
download:
•Confirm all downloaded executable files run. If an executable code file is
not successfully authenticated, the operating system does not allow it to
execute and run, either following the initial download or on subsequent
terminal restarts. The effect of this rule depends on whether or not all
executable files successfully authenticated:
•If the executable file that failed to authenticate is the main application
(*.out) specified in the CONFIG.SYS *GO variable, the main application is
not allowed to run.
•If the executable that failed to authenticate is a secondary executable
(*.out) or shared library (*.lib) used by the main application, the
CONFIG.SYS *GO application executes and runs until it issues a function
call to that library. When the main application attempts to access a non-
authenticated executable, the main application may crash.
•Visually (and audibly) confirm file authentication during the process.
When the file authentication module is invoked at terminal restart and detects
a new signature file, it displays status information on screen indicating
success or failure of the authentication of each target file based on its
corresponding signature file. (A similar status display also appears on screen
when you download digital certificates.)
You can watch the screen display following the download to see if a specific
target file fails to be authenticated. If this happens, FAILED displays on screen
for five seconds below the filenames of the target and signature files, and the
terminal beeps as an alert.
An application program can issue a function call to read the
ATTR_NOT_AUTH bit’s current value for all relevant files to verify that were
successfully authenticated. If the ATTR_NOT_AUTH bit’s binary value is 1,
the file did not authenticate; if 0, the file did authenticate.
For non-executable files, it is the application’s responsibility to confirm that all
of the files it uses successfully authenticated on download completion, and
when the application executes the first time following a restart.
NOTE Because the application is responsible for verifying data files and prompt files, it is
recommended that each application check the ATTR_NOT_AUTH bit of all
relevant files on restart.

FILE AUTHENTICATION
Introduction to File Authentication
OMNI 3600 REFERENCE MANUAL 107
Digital Certificates
and the File
Authentication
Process
The file authentication module always processes certificates before it processes
signature files. Digital certificates (*.crt files) generated by the VeriFone CA have
two important functions in the file authentication process:
•They define the rules for file location and usage (for example, the valid file
group, replaceable *.crt files, parent *.crt files, whether child *.crt files can
exist, and so on).
•They convey the public cryptographic keys generated for terminal sponsors
and signers that are the required inputs to the file signing tool, FILESIGN.EXE,
to verify file signatures.
Hierarchical Relationships Between Certificates
All digital certificates are hierarchically related to one another. Under the rules of
the certificate hierarchy managed by the VeriFone CA, a lower-level certificate
must always be authenticated under the authority of a higher-level certificate. This
rule ensures the overall security of VeriShield.
To manage hierarchical relationships between certificates, certificate data is
stored in terminal memory in a special structure called a certificate tree. New
certificates are authenticated based on data stored in the current certificate tree.
The data from up to 21 individual related certificates (including root, OS, and other
VeriFone-owned certificates) can be stored concurrently in a certificate tree.
This means that a new certificate can only be authenticated under a higher-level
certificate already resident in the terminal’s certificate tree. This requirement can
be met in two ways:
•The higher-level certificate may have already been downloaded to the terminal
in a previous or separate operation.
•The higher-level certificate can be downloaded together with the new
certificate as part of the same data transfer operation.
A development set of higher-level certificates is downloaded into each Omni 3600
terminal at manufacture. When you take a new Omni 3600 terminal out of its
shipping carton, certificate data is already stored in the terminal’s certificate tree.
In this just-out-of-the-box condition, the Omni 3600 terminal is called a
development terminal.
Typically, a sponsor requests an additional set of digital certificates from the
VeriFone CA to establish sponsor and signer privileges. This additional set of
certificates are then downloaded to the Omni 3600 terminal when the terminal is
being prepared for deployment. When this procedure is complete, the Omni 3600
terminal is called a deployment terminal.
NOTE Each successfully authenticated file is also write-protected. That is, the file’s read-
only attribute is set. If the read-only file is removed or if the file is modified in any
way while stored in the terminal, the ATTR_NOT_AUTH bit is automatically set to
1. If the modified file is an executable, it is no longer allowed to run.

FILE AUTHENTICATION
Introduction to File Authentication
108 OMNI 3600 REFERENCE MANUAL
Add New Certificates
When you add a new certificate file to an Omni 3600 terminal, the file
authentication module detects it by filename extension (*.crt). On restart, the
terminal then attempts to authenticate the certificate under the authority of the
resident higher-level certificate stored in the terminal’s certificate tree or one being
downloaded with the new certificate.
In a batch download containing multiple certificates, each lower-level certificate
must be authenticated under an already-authenticated, higher-level certificate.
Whether or not the data a new certificate contains is added to the terminal’s
certificate tree depends on if it is successfully authenticated. The following points
explain how certificates are processed:
•If a new certificate is successfully authenticated, the information it contains is
automatically stored in the terminal’s certificate tree. The corresponding
certificate file (*.crt) is then deleted from that file group’s RAM.
•If the relationship between the new certificate and an existing higher-level
certificate cannot be verified, the authentication procedure for the new
certificate fails. In this case, the certificate information is not added to the
certificate tree and the failed certificate file (usually ~400 bytes) is retained in
application memory.
Development Terminals
A development terminal is an Omni 3600 terminal still maintaining the original
factory set of certificates in its certificate tree. This set of certificates includes
several higher-level system certificates and a special client certificate called a
default signer certificate (see Figure 38).
In the development terminal, the level of logical security provided by the file
authentication module is minimal, even though applications must still be signed
and authenticated before they can run on the terminal. In most application
development and test environments, tight security is not required, and the
flexibility offered by the Omni 3600 development terminal is more important.
Deployment Terminals
While the application development process is being completed and while the new
application is being tested on a development terminal, a sponsor can order
specific sponsor and signer certificates from the VeriFone CA to use to logically
secure sponsor and signer privileges when the Omni 3600 terminal is prepared for
deployment.
NOTE With the factory set of certificates stored in the terminal memory, anyone who has
the Omni 3600 SDK and included file signing tool, FILESIGN.EXE, can generate
valid signature files for downloading and authenticating files on the Omni 3600
platform.

FILE AUTHENTICATION
Introduction to File Authentication
OMNI 3600 REFERENCE MANUAL 109
Customer-specific sponsor and signer certificates are usually downloaded to an
Omni 3600 terminal as part of the standard application download procedure
performed by a deployment service. In this operation, the new sponsor and signer
certificates replace the development sponsor certificate that is part of the factory
set of certificates, as shown in Figure 38.
When the sponsor and signer certificates are downloaded and successfully
authenticated, the terminal is ready to deploy.
Ultimately, it is the sponsor’s decision how to implement the logical security
provided by file authentication on a field-deployed terminal. Additional certificates
can be obtained from the VeriFone CA any time, to implement new sponsor and
signer relationships in deployment terminals.
Figure 38 Certificate Trees in Development and Deployment Terminals
Permanency of the Certificate Tree
The data contained in a digital certificate is stored in the terminal’s certificate tree
when the certificate is authenticated, and the certificate file itself is erased from
RAM.
The certificate tree file is stored in a reserved area of non-volatile memory and is
therefore relatively permanent. New certificate data can be added to the existing
certificate tree (up to a maximum of 21 certificates).

FILE AUTHENTICATION
Introduction to File Authentication
110 OMNI 3600 REFERENCE MANUAL
Required Inputs to the File Signing Process
The required inputs to the file signing process are somewhat different for
development terminals than deployment terminals. The significant differences
shown in Table 19.
Replace a Sponsor Certificate
A sponsor may need to clear the current sponsor certificate from a terminal so that
a new sponsor can load certificates and applications. To do this, the original
sponsor must order a “clear” smart card from the VeriFone CA. The clear smart
card is specific to the requesting sponsor. It restores a deployment terminal to the
development state (refer to Figure 39) by:
•Deleting the current sponsor and signer certificates from the terminal’s
application partition.
•Restoring the default certificate to the terminal’s application partition.
Table 19 Differences Between Required Inputs
Development Terminals Deployment Terminals
Manufacturing inputs to the file signing
process are included, together with the file
signing tool, FILESIGN.EXE, in the
Omni 3600 SDK. These inputs make it
possible for anyone who has the Omni 3600
SDK to sign and authenticate files.
The required inputs to FILESIGN.EXE must be obtained from the
VeriFone CA to logically secure the sponsor and signer privileges
for the terminal.
The following two factory inputs are required
for the file signing process, in addition to the
application files you want to sign and
authenticate:
•Default signer certificate, with the
filename K2SIGN.CRT
•Default signer private key, with the
filename K2SIGN.KEY
The following three unique inputs, which are issued at customer
request by the VeriFone CA, are required for the file signing
process, as well as the application files you want to sign and
authenticate:
•Customer signer certificate: This unique certificate is a
required input for FILESIGN.EXE and must be downloaded to
the terminal along with the signature files and target application
files to authenticate, unless already downloaded to the terminal
in a previous operation.
•Customer signer private key: The VeriFone CA issues this
unique, encrypted private key file (*.key) to an authorized signer
at the sponsor’s request. The signer private key is a required
input to FILESIGN.EXE, but does not have to be downloaded to
the terminal.
•Customer signer PIN: The VeriFone CA issues this unique
password to an authorized signer at the sponsor’s request. The
customer signer password is a required input to FILESIGN.EXE,
but it does not have to be downloaded to the terminal.
Note: A default signer password is not a
required entry when using
FILESIGN.EXE to sign files for an
Omni 3600 development terminal.
Note: The customer sponsor certificate, which authenticates the
customer signer certificate, is usually downloaded to the
terminal with the customer signer certificate, but it is not a
required FILESIGN.EXE input when signing files to be
downloaded to, and authenticated on, a deployment
terminal.

FILE AUTHENTICATION
Introduction to File Authentication
OMNI 3600 REFERENCE MANUAL 111
Figure 39 Certificate Replacement Process
File Authentication
and the Omni 3600
File System
Application Memory Logically Divided Into File Groups
The memory of an Omni 3600 terminal is logically divided into two main areas, or
partitions: One partition is for the operating system and the other partition is
reserved for applications. The application partition is further divided into sub-
partitions. These sub-partitions are called file groups or GIDs.
This system of partitions and sub-partitions makes it possible to store multiple
applications in terminal memory and prevent these applications from overlapping
or otherwise interfering with each other’s operation.
There are a total of 16 file groups (Figure 40). Group 0 is the name of the
operating system partition. Group 1 is reserved for the main application. Groups
2–14 are available for related executable files or secondary applications. Group
15 is open, and used for shared files.
NOTE The process for replacing a signer certificate is the same as for replacing a
sponsor certificate.

FILE AUTHENTICATION
Introduction to File Authentication
112 OMNI 3600 REFERENCE MANUAL
Figure 40 Omni 3600 Application Memory Partitions
Rules for Storing Applications in Specific File Groups
Here are some important Omni 3600 file system features, as they relate to storing
application files in specific file groups, and how these features affect the file
authentication process:
•Most applications consist of more than one executable. For each executable
to run on the terminal, it must be signed and authenticated.
•Although not enforced by the operating system, it is recommended that only
one application be stored per file group in the application partition. Any
number of executable files can, however, be stored in a single file group.
•Using the CONFIG.SYS *GO variable, you can specify only one application to
automatically execute following a download and terminal restart. The defined
application is usually the main application stored in Group 1 and called from
the *GO variable in the CONFIG.SYS file in GID1.
•The main application stored in GID1 can access files, secondary applications,
or function libraries stored in any other file group.
•The application downloaded into GID1 is always the primary application for
the terminal. This application is owned by the primary terminal sponsor
(sponsor A) in cases where there are multiple sponsors.
•The Group 1 application controls any and all secondary applications stored in
terminal memory. That is, a secondary application can only be invoked by a
RUN command issued by the Group 1 application.
•An application stored in Groups 2–15 can only access files stored in its own
file group and in Group 15. For example, an application authorized by the
sponsor to be authenticated in Group 4 can only access files and libraries
stored in Group 4 and Group 15.
•If multiple applications (main and secondary) are to run on the same terminal,
each .OUT and/or shared library file must have its own matching signature file.
NOTE The Omni 3600 operating system only enforces the rule that the main application
always be stored in GID1. You can, for example, store a shared library in any file
group. Rules for Storing Applications in Specific File Groups states reasons to
follow the guidelines previously described for storing applications and libraries in
specific file groups.

FILE AUTHENTICATION
Introduction to File Authentication
OMNI 3600 REFERENCE MANUAL 113
Because each application is responsible for verifying its own data and prompt
files, the other application files should have their own matching signature files.
The master .OUT file should validate that these additional signature files are
authenticate before the signature files are used.
•If two or more applications are to run on the same terminal, the signature files
for the respective applications must be downloaded, together with the
corresponding target files, into the specific file group(s) for which the
applications are authorized. If an application is downloaded into a group for
which is it not authorized, file authentication for that application fails.
If, for example, Application B is downloaded into GID4, where it is authorized
to run, but the signature files for all Application B executable files are
downloaded into GID7, file authentication for Application B fails and it is not
allowed to run.
•Each certificate contains an attribute to verify if an application is valid for a
particular group.
Authenticate Files Stored in the RAM or Flash of a File Group
All *.p7s files are loaded into RAM and contain flags that indicate if the file to verify
is stored in flash or RAM. A signature file must know if its matching application file
is stored in flash or RAM. If a signature file cannot locate its matching application
file, the application file is not authenticated.
If the signature file authenticates its target file, and if the *FA variable is present in
the CONFIG.SYS file of the target file group and is set to 1, the signature file is
retained in memory and is automatically moved, if necessary, into the same file
system as the target file it authenticates. That is, if the target file is stored in the
flash, the signature file is also stored in the flash; if the target file is stored in RAM,
the signature file is also stored in RAM.
If the signature file authenticates its target file and the *FA variable is present in
the CONFIG.SYS file of the target file group and is set to 0, the signature file is
erased when its target file is authenticated.
If you intend to perform back-to-back downloads, as described in Chapter 4, all
signature files must be retained in the Omni 3600 terminal’s application memory,
together with the target application files they authenticate.
NOTE To control if signature files are retained or deleted when they are processed by the
file authentication module, you must use the protected CONFIG.SYS variable *FA
as documented in the Verix Operating System Programmer’s Manual.

FILE AUTHENTICATION
The FILESIGN.EXE File Signing Tool
114 OMNI 3600 REFERENCE MANUAL
Restrictions on Downloading Different File Types
A typical application download includes a variety of different file types. There are
the following restrictions on how you can download different kinds of files to the
Omni 3600 terminal and how files are stored in the file system:
The normal size of a signature file is approximately 400 bytes. Depending on the
application’s size and on how memory space is allocated, the area available for
storing multiple signature files must be carefully managed. The memory space
required by a certificate file is also approximately 400 bytes, but certificate files
are temporary. When a certificate is authenticated, the data it contains is copied to
the certificate tree, and the certificate file is erased from the target file group’s
RAM.
The
FILESIGN.EXE
File Signing
Tool
To generate the signature files required for file authentication, you must sign all
executable files and other files to be logically protected, using the FILESIGN.EXE
software tool. This section discusses use of this tool, which is included in the
Omni 3600 SDK.
The file signing tool, FILESIGN.EXE, generates a formatted file called a signature
file, recognized by the filename extension *.p7s.
You can run FILESIGN.EXE on a host computer (PC) in DOS command-line
mode, or invoke the program under Windows NT or Windows 95 and then use the
FileSign dialog box to make the required entries.
FILESIGN.EXE
System
Requirements
The FILESIGN.EXE tool requires one of the following computing environments:
•Windows NT, Version 4.0, SP5
•Windows 95, with Internet Explorer Version 5.0
The SP5 and Internet Explorer Version 5.0 software can be downloaded from the
Microsoft Web site located at www.microsoft.com.
File Type Restriction
Certificate (*.crt) Must be downloaded into the RAM of the target file group (GID1–
GI15) selected in system mode.
Signature (*.p7s) Must be downloaded into the RAM of the target file group (GID1–
GID15) that you select in system mode.
Operating system Must be downloaded into Group 1 RAM. When the OS files and
related certificates and signature files are authenticated, they are
automatically moved from Group 1 RAM into the Group 0 sub-
partition, reserved for the operating system.
NOTE The file signing process for operating system files is done for Omni 3600
customers by the VeriFone CA. For operating system updates, VeriFone provides
customers with a complete download package that includes all certificates and
signature files required for authentication.

FILE AUTHENTICATION
The FILESIGN.EXE File Signing Tool
OMNI 3600 REFERENCE MANUAL 115
Operating Modes
for FILESIGN.EXE
FILESIGN.EXE can run on the host computer in two user modes:
•Command-line mode (Windows PC DOS shell): Command-line mode is
useful for application developers who perform batch file downloads and is
convenient when using file download tools provided by VeriFone such as
VeriCentre Download Management Module (DMM), ZonTalk 2000, and the
direct download utility, DDL.EXE. In command-line mode, you can sign a
batch of files in a single operation.
•Graphical interface mode (Windows NT or Windows 95): Use the FileSign
dialog box (Figure 41) to select the file to sign and assign a name and
destination location for the generated signature file on the host computer.
When you run the FILESIGN.EXE tool under Windows, you can sign only one
file at a time.
You can also specify to store the target file in the target file group’s RAM
(default location) or in the flash file system. If required, you can navigate
through the file system on your PC to select the signer certificate file (*.crt) and
signer private key file (*.key) to use as inputs to the file signing process.
Figure 41 FileSign Dialog Box for FILESIGN.EXE Under Windows
NOTE If the entry of a signer password is a required input, a secondary dialog box
displays to enter and confirm the password. Please also note that a signer
password is required for a deployment terminal, but not for a development
terminal.

FILE AUTHENTICATION
The FILESIGN.EXE File Signing Tool
116 OMNI 3600 REFERENCE MANUAL
Command-Line
Entries for
FILESIGN.EXE
Tab le 20 lists and describes the switches that make up the command-line mode
syntax for FILESIGN.EXE.
Table 20 Command-Line Mode Switches for FILESIGN.EXEa
Switch Description Requirements
-C, -c Signer certificate file name (*.crt). Required input for development terminals and
deployment terminals.
For development terminals, you can use the
default signer certificate, K2SIGN.CRT.
For deployment terminals, you must use the
signer certificate issued by the VeriFone CA.
-K, -k Signer private key filename (*.key). Required input for development terminals and
deployment terminals.
For development terminals, you can use the
default signer private key, K2SIGN.KEY.
For deployment terminals, you must use the
signer private key provided by the VeriFone CA.
-P, -p Signer password for decrypting the signer
private key.
Required input only for deployment terminals.
The VeriFone CA issues and securely conveys
this password to an authorized signer.
-F, -f Name of the application file to sign (*.out,
*.lib, or other file type).
Required for development terminals and for
deployment terminals.
-S, -s Name of the signature file (*.p7s) for
FILESIGN.EXE to generate for the target
application file.
Required for development terminals and for
deployment terminals.
-L, -l Specifies to store the target application file
to sign and authenticate in the flash (drive
F:) file system.
If you do not use this switch to specify flash
as the target file destination, it is stored by
default in the RAM file system (drive I:).
Optional entry.
This switch assigns an F: prefix to the name of the
*.out or *.lib file to download, and also stores this
information in the signature file as part of the
special filetype attribute.
NOTE: Signature files must be downloaded into
the target file group’s RAM.
If the target file is authenticated, the
corresponding *.p7s file is moved to the same
memory area as the target file it authenticates.
For example, if the target file is stored in flash (F:),
its *.p7s file is moved into the flash file system. If,
however, you set the *FA variable in the file
group’s CONFIG.SYS file to 0, all signature files
are deleted from RAM when file authentication is
complete.
a. The switches described in Tab l e 2 0 are not case-sensitive and can be entered on the command line in any order.

FILE AUTHENTICATION
The FILESIGN.EXE File Signing Tool
OMNI 3600 REFERENCE MANUAL 117
Command-Line
Mode Syntax
Example
In the FILESIGN.EXE command-line entry example below, please note that the
syntax used applies to an Omni 3600 development terminal with the factory set of
certificates, and not to a deployment terminal. The differences are as follows:
•The default signer certificate and default signer key file names that are
provided by VeriFone as part of the Omni 3600 SDK are entered on the
command line instead of customer-specific customer signer certificate and
customer signer private key file names, and
•The switch for signer password (-P password) is not used, because a
customer signer password is only required to sign and authenticate files for
Omni 3600 deployment terminals being prepared for deployment.
Please note also how the command-line mode switches described in Table 20 are
used in this example:
filesign -L -f file.out -s file.p7s -c k2sign.crt -k k2sign.key
•The -L switch indicates to store the application file in the flash file system
instead of the target group’s (default) RAM file system. (The target group for
the download must be selected from system mode when the download is
performed.)
•The -f switch indicates that the application file “file.out” must be signed
by the FILESIGN.EXE tool.
Executable files, such as *.out and *.lib files, must always be signed if they are
to run on the terminal following a download. Depending on the application’s
logical security requirements, other types of files, such as data files and font
files, may also need to be signed and are authenticated on download.
•The -s switch is followed by the name of the signature file to generate,
file.p7s.
•The -c switch is followed by the name of the default signer certificate to use
for file authentication with the development terminal, “k2sign.crt”.
•The -k switch is followed by the name of the default signer private key file,
k2sign.key. A signer private key is a required input to the file signing
process for development terminals and for deployment terminals.
FILESIGN.EXE
Graphical
Interface Mode
When you execute FILESIGN.EXE in the Windows environment, the FileSign
dialog box displays (see Figure 41).
The FileSign dialog box has four entry fields, each of which is followed by a “Next”
[...] selection button, as well as one check box, and the OK and Cancel buttons:
•Press ALT-C or click on the [...] button to the right of the “Certificate” field to
locate and select the certificate file (*.crt) you want to use to sign the file.
•Press ALT-K or click on the [...] button to the right of the “Key” field to locate
and select the signer private key file (*.key).

FILE AUTHENTICATION
The FILESIGN.EXE File Signing Tool
118 OMNI 3600 REFERENCE MANUAL
•Press ALT-F or click on the [...] button to the right of the “File to be signed”
field to locate and select the application file (*.out, *.lib, or other) to sign. If
necessary, you can also modify the filename.
If you want to store the file in flash memory on download to the terminal, check
the “Stored in FLASH” checkbox. This adds the “F:” prefix to the target file
name.
•Press ALT-S or click on the [...] button to the right of the “Signature file” field to
enter a filename for the signature file to be generated. The filename extension
must always be *.p7s. You can also choose another directory to store the
generated signature file.
•When all entries are complete, press ALT-O or click the OK button to execute
FILESIGN.EXE and generate the signature file. Or, press ALT_A or click
Cancel to exit the FILESIGN.EXE utility.
When the necessary signature files are generated to authenticate the application
or applications on the Omni 3600 terminal, you are ready to perform the
application download procedure.
For more information about file authentication within the context of specific
download procedures, please refer to Chapter 4.

OMNI 3600 REFERENCE MANUAL 119
CHAPTER 6
Troubleshooting and Service
This chapter discusses:
•typical problems encountered and their resolution,
•cleaning and maintenance,
•product specifications, and
•where to go for more information.
VeriFone follows stringent quality control standards in the manufacture of
Omni 3600 terminals. Each unit that leaves the factory receives numerous tests to
ensure quality and reliable operation. However, should you encounter a problem
in operation, read this section for possible causes and solutions.
Smart Card The smart card implementation is a proprietary hardware solution that has no
serviceable parts.
System Messages Appendix A lists all system messages, including informational and error
messages, and prompts, that may appear on the Omni 3600 display panel. For an
explanation of a message that indicates some terminal malfunction occurred,
please refer to the descriptions in Appendix A.
Use Remote
Diagnostics to
Identify Problems
Certain problems with a specific Omni 3600 terminal can be identified by a
computer running a diagnostic test program. The diagnostic computer can be
connected directly to a docked terminal by a cable or through a telephone line
connection.
Troubleshooting The troubleshooting guidelines provided in this section identify various problems
and suggest appropriate corrective action(s). If you have problems operating your
Omni 3600 terminal, please read through these troubleshooting examples. If the
problem persists or if it is not described below, contact your local VeriFone
representative for assistance.
NOTE Perform only those adjustments or repairs specified in this guide. For all other
services, contact your local VeriFone distributor or service provider. Service
conducted by parties other than authorized VeriFone representatives may void the
product warranty.
NOTE The Omni 3600 terminal comes equipped with tamper-evident labels. Do not,
under any circumstance, attempt to disassemble the terminal.

TROUBLESHOOTING AND SERVICE
Troubleshooting
120 OMNI 3600 REFERENCE MANUAL
Terminal Display
Does Not Show
Correct or
Readable
Information
1Dock the Omni 3600 terminal in a base station.
2Check all cable connections and verify that the telephone line is properly
connected.
3Recharge or replace the battery.
4Check display contrast by performing a local diagnostic test of the terminal
display in system mode (refer to System Mode Menu 5 in Chapter 3).
5If the problem persists, contact your local VeriFone representative for
assistance.
Smart Battery Will
Not Charge
The smart battery must initially receive a full charge to set the
battery’s charge capacity memory. Allow the Omni 3600 terminal to
remain connected to the power pack for a minimum of 2 hours,
maximum of 4 hours to ensure the battery receives a full charge.
Since the smart battery has a ‘memory’ of its initial charge, this is the maximum
charge it will take. If the initial charge was not long enough or insufficient, battery
use hours are shortened.
Telephone Line
Connection Does
Not Work Properly
1Check the telephone line cord and all telephone connections.
2If you are using a pass-through (Telset) connection, check that the telephone
handset is seated properly in its cradle. Also, check the line using another
telephone base unit. If the other telephone works, have the defective
telephone repaired or replaced.
3If you are using a direct (Telco) connection, check the Telco cable by plugging
it into a working telephone and listening for a dial tone. If this test does not
work, replace the Telco cable. If it is determined that the telephone line is
dead, contact your local telephone company to check the status of the line.
4If the problem persists, contact your local VeriFone representative for
assistance.
Printer Does Not
Work
1Check battery status. The printer will not print if there is an insufficient charge
remaining in the battery to complete the print operation.
2Check if the printer is out of paper. Open the paper roll cover and install a new
roll of printer paper.
3Perform a test of the integrated thermal printer as described in Printer Test in
Chapter 1.
4If the problem persists, contact your local VeriFone representative for
assistance.
NOTE Conserve battery power by turning the Omni 3600 terminal off when not in use. If
the terminal is not to be used for several days, remove the battery from the
terminal as it continues to discharge even when the terminal is turned off.

TROUBLESHOOTING AND SERVICE
Troubleshooting
OMNI 3600 REFERENCE MANUAL 121
Serial Port Does
Not Work
1The serial port on the back panel of the base station is identified by the
“RS232” icon. Check that the device connected to the serial port has power
and is functioning properly. If possible, perform a self-test on the device in
question.
2The cable connecting the optional device to the base station serial port may
be defective. Try a different serial cable.
3If the problem persists, contact your local VeriFone representative for
assistance.
Terminal Does Not
Process
Transactions
There are several possible reasons why the terminal may not be operating
properly or processing transactions. To check the most likely causes, follow the
steps below.
Step 1: Check the magnetic card reader
1Test the magnetic card reader as described in System Mode Menu 5 in
Chapter 3.
2Perform a test transaction using several different magnetic stripe cards to
ensure the problem is not a defective card.
3Make sure you are swiping cards properly. With the Omni 3600 card reader,
the black, magnetic stripe on the card should face down, away from the
keypad.
4Process a transaction manually using the keypad instead of the card reader. If
the manual transaction works, the problem may be a defective card reader.
Contact your VeriFone distributor or service provider.
5If the manual transaction does not work, proceed to Step 3.
Step 2: Check the smart card reader
1Perform a test transaction using several different smart cards to ensure the
problem is not a defective card.
2Make sure you are inserting the cards properly. With the Omni 3600 smart
card reader, the chip on the card should face down and inward.
3Ensure the MSAM cards are properly inserted and the cardholders are
properly secured as described in Install/Replace MSAM Cards in Chapter 1.
4Process a transaction manually using the keypad instead of the card reader. If
the manual transaction works, the problem may be a defective card reader.
Contact your VeriFone distributor or service provider.
5If the manual transaction does not work, proceed to Step 3.

TROUBLESHOOTING AND SERVICE
Cleaning and Care
122 OMNI 3600 REFERENCE MANUAL
Step 3: Check the telephone line
1Connect to a working telephone and check for a dial tone. If there is no dial
tone, replace the Telco cable.
2If the problem appears to be with the telephone line, check with the party you
are trying to call to see if their system is operational. If they are not
experiencing difficulties with their line, contact the telephone company and
have your line checked.
3If the telephone line works, contact your local VeriFone representative for
assistance.
Keypad Does Not
Respond
1Check the display panel. If it displays the wrong character or nothing at all
when you press a key, follow the steps outlined in Terminal Display Does Not
Show Correct or Readable Information.
2If pressing a function key does not perform the expected action, refer to the
user documentation for that application to be sure you are entering data
correctly.
3Perform a local diagnostic test of the keyboard in system mode (refer to
System Mode Menu 5 in Chapter 3).
4If the problem persists, contact your local VeriFone representative for
assistance.
Cleaning and
Care
This section discusses keeping the Omni 3600 terminal and Omni 3600 base
clean.
For normal dirt, use a clean cloth slightly dampened with water and a drop or two
mild soap. For stubborn stains, use alcohol or an alcohol-based cleaner.
Base Contacts It is important that the exposed contacts in the docking cradle of the base stay
clean and unbent. Gently swab the contacts with alcohol or contact cleaner to
remove dirt.
CAUTION Never use thinner, acetone, trichloroethylene, or ketone-based solvents
— these chemicals can deteriorate plastic or rubber parts.
Do not spray cleaners or other solutions directly onto the keypad or
display.
CAUTION Avoid touching the contacts in the raised area in the center of the base. Finger
oils tarnish contacts, causing bad connections. If the battery charge state or
terminal power LEDs do not light when the terminal is docked or there is a high
occurrence of bad or incomplete data transfers, clean the contacts.

TROUBLESHOOTING AND SERVICE
VeriFone Service and Support
OMNI 3600 REFERENCE MANUAL 123
Smart Card Reader
VeriFone
Service and
Support
For Omni 3600 terminal or base problems, contact your local VeriFone
representative or service provider. Visit www.verifone.com to locate a
representative near you.
For Omni 3600 product service and repair information:
•(USA) VeriFone Service and Support Group, 1-800-837-4366, Monday–
Friday, 8 A.M.–8 P.M. eastern time
•(International) Contact your local VeriFone representative
For Omni 3600 supplies:
•VeriFone Online Store at www.store.verifone.com.
•(USA) VeriFone Customer Development Center, 1-800-837-4366, Monday–
Friday, 7 A.M.–8 P.M. mountain time
•(International) Contact your local VeriFone representative
Return a Terminal,
Omni 3600 Base,
or Smart Battery
Before returning an Omni 3600 terminal, base, or smart battery to VeriFone, you
must obtain a Merchandise Return Authorization (MRA) number. The following
procedure describes how to return one or more terminals or base for repair or
replacement (U.S. customers only):
1Gather the following information from the printed labels (Figure 42) on the
bottom of each Omni 3600 terminal and base station you are returning:
•Product ID, including the model and part number. For example,
“OMNI 3600” and “P096-XXX-XX”
•Serial number (S/N XXX-XXX-XXX)
2Contact VeriFone:
•Within the U.S., call VeriFone toll-free at 800-VeriFone (837-4366)
•Internationally, contact your local VeriFone representative. To locate a
representative near you, visit www.verifone.com
3Select the MRA option from the automated message. The MRA department is
open Monday–Friday, 8 A.M.–8 P.M., eastern time.
CAUTION Do not attempt to clean the smart card reader. Doing so may void your warranty.
For smart card reader service, contact your VeriFone distributor or service
provider.
NOTE International customers, please contact your local VeriFone representative for
assistance with your service, return, or replacement.

TROUBLESHOOTING AND SERVICE
VeriFone Service and Support
124 OMNI 3600 REFERENCE MANUAL
4Give the MRA representative the information gathered in Step 1.
If the list of serial numbers is long, you can fax the list, along with the
information gathered in Step 1, to the MRA department. Include a telephone
number where you can be reached and your fax number.
Please print clearly to the attention of the “VeriFone MRA Dept.” and send
your fax to 502-329-5947 (U.S.). You will be issued an MRA number and the
fax will be returned to you.
5Describe the problem and provide the shipping address to return the repaired
or replacement unit.
6Keep a record of the following items:
•Assigned MRA number(s)
•VeriFone serial number assigned to the Omni 3600 terminal or base
station you are returning for service or repair
•Shipping documentation, such as airbill numbers used to trace the
shipment
•Model(s) returned (model and part numbers are located on the bottom of
each terminal or base station)
Figure 42 Information Labels on Bottom of Terminal
NOTE One MRA number must be issued for each terminal or base station you return to
VeriFone, even if you are returning several of the same model.

TROUBLESHOOTING AND SERVICE
Specifications
OMNI 3600 REFERENCE MANUAL 125
Specifications
Power
Requirements
DC power (all Omni 3600 terminals and base stations): DC: 19VDC; 3.16A
DC power pack (all Omni 3600 terminals and base stations):
•Input: 100–240 V ~ (100–240VAC); 50–60 Hz; 1.5A
•Output: 19VDC; 3.16A
Barrel connector polarity (all Omni 3600 terminals and base stations):
Environmental Omni 3600 terminal:
•Operating temperature: 0° to 40° C (32° to 104° F)
•Storage temperature: – 18° to + 66° C (0° to 150° F)
•Relative humidity: 15% to 90%; no condensation
Base station:
•Operating temperature: 0° to 55° C (32° to 131° F)
•Storage temperature: – 40° to + 70° C (-40° to 158° F)
•Relative humidity: 15% to 90%; no condensation
Dimensions • Height: 69 mm (2.72 inches)
•Width: 95 mm (3.74 inches)
•Length: 220 mm (8.64 inches)
Weight • Terminal weight: 568 g (1.25 lb)
•with battery installed: 681 g (1.5 lb)
•with battery and paper roll installed: 710 g (1.56 lb)
•Shipping weight: 1264 g (2.78 lb): The shipping weight for the Omni 3600
terminal includes: shipping carton, one terminal, power pack and cable, one
smart battery, paper roll, and one Quick Installation Guide.
•Base station weight: 378 g (0.83 lb)
•Shipping weight: 498 g (1.098 lb): The shipping weight for the Omni 3600
base station includes: shipping carton, one base station, one Telco cable, and
one Quick Installation Guide.

TROUBLESHOOTING AND SERVICE
Accessories and Documentation
126 OMNI 3600 REFERENCE MANUAL
Accessories
and
Documentation
Accessories and documentation available for the Omni 3600 are listed in this
section. When ordering, please refer to the part number on the left.
How to Order • VeriFone Online Store at www.store.verifone.com
•USA: VeriFone Customer Development Center, 1-800-837-4366, Monday–
Friday, 7 A.M.–8 P.M., PST
•International: Contact your local VeriFone representative
Download Cables and Adapters
Cables for Optional Peripherals
Base Station
Telco Cable
Antenna
Contact your VeriFone distributor to determine the exact antenna for your
Omni 3600 terminal.
Smart Battery
Power Pack
Contact your local VeriFone distributor to determine which power pack fits your
needs.
05651-xx MOD10-MOD10 (base station-to-base station)
26263-xx 02xxx MOD10-PC DB25F (base station-to-PC)
26264-xx 02xxx MOD10-PC DB9F (base station-to-PC)
22536-01 MOD10 adapter (terminal-to-terminal/PC/telephone)
07041-xx MOD10-MDIN9 (CR 600/CR 1000icheck readers)
P096-201-00 Base station
00124-17 2.1-m (7’) telephone line cord, black color, with modular RJ11-type
connectors
22066-XX Replacement antenna.
22044-02 12V battery pack
22161-01 DC power pack (universal)
21973-01 Power cable (U.S.)

TROUBLESHOOTING AND SERVICE
Accessories and Documentation
OMNI 3600 REFERENCE MANUAL 127
Thermal Printer Paper
VeriFone Cleaning Kit
Documentation
CRM0043 Standard-grade thermal printer paper, 57-mm (2.25”) width, 7.62-m
(25’) length; single roll
02746-01 Cleaning kit
22377 Omni 3600 Quick Installation Guide
22378 Omni 3600 Base Station Quick Installation Guide
22060 Omni 3600 Installation Guide
19733 Verix Operating System Programmer’s Manual

TROUBLESHOOTING AND SERVICE
Accessories and Documentation
128 OMNI 3600 REFERENCE MANUAL

OMNI 3600 REFERENCE MANUAL 129
APPENDIX A
System Messages
This appendix describes error and information messages that may appear when
the Omni 3600 terminal is in system mode. For ease of use, these messages are
grouped alphabetically. These messages include those:
•displayed digital certificate and signature file download to the terminal
•processed by the file authentication module
•displayed when using the file compression module of the VeriCentre DMM
terminal management and download tool
This message displays when DEBUGGER F4 in SYS MODE MENU 4 is selected and the
debugging monitor program, DBMON.OUT, is already running on the terminal.
This message displays when an attempt was made to invoke a system mode
function not allowed to execute while an application is running on the terminal.
The requested function is not invoked, and the application continues to run in the
background.
Some system mode functions, such as setting the date and time, can be
performed in this mode even with the application running in background, and this
message does not display. For other system mode functions, such as downloads
and RAM or flash clear operations, you must restart the terminal and re-enter
system mode before the application starts (within three seconds).
To restart the terminal and enter system mode:
1Press the cancel key until the SYS MODE MENU 1 displays.
2Select RESTART F4.
3Enter system mode within three seconds of seeing the VeriFone copyright
screen—before the application begins—by simultaneously pressing F2 and
F4.
ALREADY DEBUGGING
APPLICATION
ALREADY RUNNING
PLEASE RESTART
DEVICE BUSY
PLEASE RESTART
STAND ALONE

SYSTEM MESSAGES
130 OMNI 3600 REFERENCE MANUAL
This message displays when a system mode function queried an internal device
that is busy. This message can also occur if you entered system mode with an
application running.
For example, if the application opened the magnetic stripe card reader and you try
to invoke the card reader diagnostic through MAG CARD READER F4 in SYS MODE MENU 5,
the attempt fails and this message appears.
Restart the terminal and enter system mode before the application starts.
The operating system is unable to start the application specified in the *GO
variable for the following reasons:
•No application resident in the terminal.
•The *GO variable is not set in the Group 1 CONFIG.SYS file.
•The application file specified in the *GO variable does not exist in Group 1.
(The *GO variable cannot specify an application file stored in a file group other
than Group 1.)
•The application or a shared library used by the application either does not
exist or is not authenticated. All executables must be authenticated to run on
the terminal.
•There is not enough memory available to run the application requested in the
*GO variable.
A corrupt file is detected in the flash file system during terminal start up, after
power-on, or during restart. This message may indicate a hardware problem or
the error condition may be resolved through another download of the file.
The DEBUGGER F4 option in SYS MODE MENU 4 was selected. The debugging monitor
program, DBMON.OUT, is included in the SDK, but is not stored in the terminal
memory of a factory unit. To use the debugging tool, you must sign, download,
and authenticate the DBMON.OUT application.
This message displays if you select REMOTE DIAGS F2 in SYS MODE MENU 4 and the
(optional) Terminal Management Agent (TMA) software is not resident in the
Omni 3600 terminal. The TMA software is required to perform remote diagnostics.
For more information about support for remote diagnostics, contact your VeriFone
service provider.
DOWNLOAD NEEDED
FLASH CHKSUM ERROR
LOAD DBMON.OUT
LOAD TERMINAL
MANAGEMENT AGENT

SYSTEM MESSAGES
OMNI 3600 REFERENCE MANUAL 131
This message displays when you select CONFIG INFO F2 in SYS MODE MENU 3 and press
the PF2 key (below the down arrow) two times. This third display, in a series of
four, provides the following information about the current terminal configuration:
•MODL: The model number assigned to the terminal on manufacture.
•CTRY: The name or abbreviation (up to 42 characters) of the country of
manufacture.
•KEYPAD: A code (0–5) to indicate keypad type.
•DISPLAY: A code (000000, 000001, or xxxyyy) to indicate display unit type.
•MAG RDR: A code (0–4) to indicate magnetic stripe card reader type.
•PRINTER: A code (0 or 1) to indicate that a thermal printer is integrated.
This message displays when you select CONFIG INFO F2 in SYS MODE MENU 3 and press
the PF2 key (below the down arrow) three times. This fourth display, in a series of
four, provides the following information about the current terminal configuration:
•PINPAD: A code (0 or 1) to indicate that a PIN pad is integrated.
•LIFE: The number of seconds the terminal has run since first powered on.
•RSET: The date and time when the terminal was last reset, in yymmddhhmmss
format.
•RCNT: The total number of times the terminal has been reset.
•MODEM CTRY: The current two-digit modem country code setting. For additional
information about modem country codes, see the Verix Operating System
Programmer’s Manual.
This message displays if you enter an incorrect system mode password or an
incorrect file group password. Repeat the password entry and press the enter key.
MODL O3600M
CTRY GEN
KEYPAD 0
DISPLAY 128064
MAG RDR 3
PRINTER 1
↑↓
PINPAD 1
LIFE 730810
RSET 020829000536
RCNT 198
MODEM CTRY ?
↑↓
PLEASE TRY AGAIN

SYSTEM MESSAGES
132 OMNI 3600 REFERENCE MANUAL
This message displays when you select CONFIG INFO F2 in SYS MODE MENU 3 and press
the PF2 key (below the down arrow) to display the next screen. This second
display, in a series of four, provides the following information about the current
terminal configuration:
•RAM: The RAM (SRAM) size in kilobytes (KB).
•FLASH: The flash memory size in KB.
•SERNO: The serial number assigned to the terminal on manufacture.
•PTID: The permanent terminal ID assigned to the terminal on manufacture. If no
PTID is assigned, the default value is “12000000.”
•PART: The part number assigned to the terminal on manufacture.
•VERS: The hardware version number assigned to the terminal on manufacture.
A corrupt file is detected in the RAM file system at terminal start up, after power-
on, or during restart. This message may indicate a hardware problem or the error
condition may be resolved through another download of the file.
This message displays when you select CONFIG INFO F2 in SYS MODE MENU 3. This first
display, in a series of four, provides the following information about the current
terminal configuration:
•INUSE: The number of bytes of memory space currently being used in the RAM
file system (RAM FILES) or the flash file system (FLASH FILES).
•AVAIL: The number of bytes of memory space currently available in the RAM file
system (RAM FILES) or the flash file system (FLASH FILES).
RAM 1024
FLASH 2048
SERNO 024-546-755
PTID 12443328
PART P096-100-02
VERS 6
↑↓
RAM CHKSUM ERROR
RAM FILES 5
INUSE 31686
AVAIL 960630
FLASH FILES 1
INUSE 3232
AVAIL 1766232
↑↓
RECEIVING NOW

SYSTEM MESSAGES
OMNI 3600 REFERENCE MANUAL 133
In back-to-back downloads, the Target (receiving) terminal displays this message
on data transfer initiation when pressing the asterisk key (*). To stop the upload,
press the cancel key on either terminal (Gold or Target).
This message displays when you select FLASH FILES F4 in SYS MODE MENU 2 and select
CLEAR GROUP_nn F2 or CLEAR ALL FILES F3 to clear files from the flash memory of a specific
file group (Group 1–15) or from the entire flash memory. This message remains
until the files either within the file group or all files in flash are deleted.
If you select CLEAR ALL FILES F3, only application file(s) stored in the flash-based file
system—not the files stored in RAM—are erased.
This message displays when you select RAM FILES F3 in SYS MODE MENU 2 and select
CLEAR GROUP_nn F2 or CLEAR ALL FILES F3 to clear files from the RAM of a specific file
group (Group 1–15) or from the entire RAM. This message remains until the files
either within the file group or all files in RAM are deleted.
If you select CLEAR ALL FILES F3, only the application file(s) stored in RAM—not the
files stored in flash—are erased. If you erase the main application stored in the
RAM file system, the terminal displays DOWNLOAD NEEDED after the VeriFone
copyright screen on terminal restart.
Note that clearing the RAM does not erase the keyed variable settings stored in
protected CONFIG.SYS records—that is, in records that start with an asterisk (*).
This message displays when you select FLASH FILES F4, followed by DEFRAG F4 in SYS
MODE MENU 2 to perform defragmentation (coalesce) of the flash memory file system.
PLEASE WAIT remains displayed during the defragmentation process. On successful
completion, the terminal automatically restarts.
An application is being downloaded to a receiving Omni 3600 terminal from a host
PC, either directly over a serial cable or by telephone. This message also displays
on the Target terminal in a back-to-back download.
SYS MODE CLEAR
CLEARING FLASH
PLEASE WAIT
SYS MODE CLEAR
CLEARING RAM
PLEASE WAIT
SYS MODE DEFRAG
RECLAIMING FLASH
PLEASE WAIT
SYS MODE DOWNLOAD
DOWNLOADING NOW

SYSTEM MESSAGES
134 OMNI 3600 REFERENCE MANUAL
The terminal displays a series of asterisks (*) to indicate the progress of the
download (each asterisk represents 10% of the file is downloaded). When ten
asterisks appear, the data transfer is complete.
This message displays when you select EDIT F3 in SYS MODE MENU 3 to invoke the
keyed file editor to edit files (such as, CONFIG.SYS), as follows:
•FILE: Make the appropriate menu selections to select or create a file to edit
•KEY: Search for a specific keyed record
•VALUE: Add a new value for a selected keyed record
This information appears when you select ERROR LOG F3 in SYS MODE MENU 4. The
following information helps developers interpret the cause of the most recent
unrecoverable software error that occurred on the terminal:
•TYPE: The error type code. For a description of error types (codes 2–11), refer
to Chapter 3.
•FRAME: The value of the stack frame.
•USP: The value of the user stack pointer.
•TCB: The value of the task control block.
•TIME: The binary-coded decimal clock time when the last error occurred in
yymmddhhmmss format.
If you report a system error to VeriFone, you may be asked to provide the
information displayed in this screen. For detailed information about the error log
function and the terms listed above, please refer to the Verix Operating System
Programmer’s Manual.
SYS MODE EDIT
*KEY KEY F2
VALUE F3
↑↓←→
SYS MODE ERR LOG
TYPE
FRAME
USP
TCB
TIME
SYS MODE KBD TEST
KEYCODE nn

SYSTEM MESSAGES
OMNI 3600 REFERENCE MANUAL 135
This message displays when you initiate a local diagnostic test of the terminal
keyboard through KEYBOARD DIAG F3 in SYS MODE MENU 5. When invoked, the decimal
ASCII keycode of each key you press (test) appears to the right of KEYCODE. For
example, pressing the 1 key on the terminal keypad displays the corresponding
ASCII keycode, 31.
This message displays when you initiate the procedure for modifying existing
system mode passwords through PASSWORDS F4 in SYS MODE MENU 3. Additional menu
options display to let you change the password of a file group (F2) or the system
mode password (F3).
This message displays when you select PASSWORDS F4 in SYS MODE MENU 3 to modify
the existing system mode password.
•NEW: Make the appropriate menu selections to enter the new password.
•AGAIN: Repeat the entry to confirm the new password.
•PASSWORD CHANGED: Displays when the new password is accepted.
In a back-to-back download, the Gold (sending) terminal displays this message
when you initiate an upload from the receiving terminal. To stop the upload, press
the cancel key on either terminal.
When you invoke a local system mode diagnostic test of the magnetic stripe card
reader, status information appears for data track (TRK1, TRK2, and TRK3) on a
magnetic stripe card.
To perform this test, select MAG CARD DIAG F4 in SYS MODE MENU 5 and swipe a magnetic
stripe card through the card reader:
•NO DATA or VALID DATA: A successful test of the magnetic-stripe card reader
displays for each track. Actual data stored on data tracks does not display.
•An error condition generates one of the following error messages for each
track with an error:
SYS MODE PASSWORD
FILE GROUP nn
GROUP nn PASSWORD
SYS MODE PASSWORD
NEW
AGAIN
PASSWORD CHANGED
SYS MODE UPLOAD
UPLOADING NOW
TRK1:
TRK2:
TRK3:

SYSTEM MESSAGES
136 OMNI 3600 REFERENCE MANUAL
•NO DATA
•NO START
•NO END
•LRC ERR
•PARITY ERR
•REVERSE END
Press the cancel key to end the local diagnostic test of the card reader.
If you are using the file compression module in DMM, information similar to what
is shown above appears when an error occurs during file extraction from a
downloaded ZIP archive. Note the error number and error codes (xxxxx and yyyyy)
and try to download the archive again.
If you are using the file compression module in DMM, information similar to what
is shown above appears when a compressed file archive downloaded to the
terminal decompresses (unzipped), and the files extracted from the archive.
This message displays when the file authentication module detects a new digital
certificate, together with the filename of the certificate to authenticate, during a
download to the Omni 3600 terminal. If the authentication is successful, Authentic
displays; otherwise, Failed displays for five seconds and the terminal beeps three
times to draw attention to the filename of the certificate that could not be
authenticated.
This message remains on screen until all new certificates are checked, one by
one. In special cases where system certificates are being installed, System Certificate
displays instead of Check Certificate.
** UNZIP Error n
xxxxxx
yyyyyy
UNZIP stuff.zip
myprog.out
mydata.txt
6x8.fon
10x14.fon
...
** VERIFYING FILES **
Check Certificate
(or System Certificate)
filename.crt
** Authentic **
(or ---Failed---)

SYSTEM MESSAGES
OMNI 3600 REFERENCE MANUAL 137
The file authentication module detected a new signature file, together with the
application file for which the signature file was generated, during a download to
the Omni 3600 terminal. If the authentication is successful, Authentic displays;
otherwise, Failed appears for five seconds and the terminal beeps three times to
draw attention to the filename of the certificate that could not be authenticated.
This message remains on screen until all new signature files are checked. New
digital certificates are always checked first, followed by new signature files, in an
uninterrupted process.
** VERIFYING FILES **
Compare Signature
myfile.p7s
myfile.out
** Authentic **
(or ---Failed---)

SYSTEM MESSAGES
138 OMNI 3600 REFERENCE MANUAL

LEARNING PRODUCTS TEMPLATE VERSION 2.1 USER’S GUIDE 139
APPENDIX B
ASCII Table
An ASCII table for the Omni 37xx display is in Figure 43. The table is formatted for
quick reference, as follows:
•The letters and numbers in the column to the left of the table and in the row
above the table are, when combined, the hexadecimal value of an ASCII
character located in the corresponding row and column coordinate.
•The numbers shown in white on a black background within the table itself are
the decimal value of the ASCII character in that table cell.
•The large character located in the middle of each cell is the ASCII character.
For example, to determine the hexadecimal value of the plus (+) sign:
1Locate the plus sign ASCII character in the table (decimal 43).
2From this position, follow the row to the left and view the hexadecimal value in
the column outside the table. This value (2) is the first character of the ASCII
character’s hexadecimal value.
3Now, from the plus sign, follow the column to the top of the table and view the
hexadecimal value in the row above the table. This value (B) is the second
part of the hexadecimal value.

ASCII TABLE
140 LEARNING PRODUCTS TEMPLATE VERSION 2.1 USER’S GUIDE
Figure 43 ASCII Table for the Learning Products Template Version 2.1
Display

OMNI 3600 REFERENCE MANUAL 141
APPENDIX C
Omni 3600 Base Unit Port Pinouts
The tables in this appendix list pinouts for the Omni 3600 base unit connectors.
RS232 Port
Telco Port
Telset Port
Connector Pin Function Description
1TXCLK Transmit clock signal
2 NC No connection
3CD Carrier detect
4DTR Data terminal ready
5GND Power ground
6 /RXD Receive data
7/TXD Transmit data
8CTS Clear to send
9RTS Request to send
10 RXCLK Receive clock signal
110
LOOKING INTO
CONNECTOR
Connector Pin Function Description
1NC No connection
2NC No connection
3Tip Telephone line
4Ring Telephone line
5NC No connection
6NC No connection
16
LOOKING INTO
MOD 6P4C
Connector Pin Function Description
1NC No connection
2NC No connection
3Tip Telephone line
4Ring Telephone line
5NC No connection
6NC No connection
16
LOOKING INTO
MOD 6P4C

OMNI 3600 BASE UNIT PORT PINOUTS
142 OMNI 3600 REFERENCE MANUAL
Barrel Connector
Polarity

OMNI 3600 REFERENCE MANUAL 143
GLOSSARY
Access code A code number dialed to gain ac-
cess to a telephone line, such as dialing the number
9 to reach an outside line.
Application ID An alphanumeric code that identi-
fies an application program downloaded to a termi-
nal from a download computer. For ZonTalk 2000
application downloads, the application ID is stored in
the CONFIG.SYS record which begins with the *ZA
key. An Omni 3600 application ID can be up to 21
characters long. For VeriCentre Download Manage-
ment Module, the application ID, as well as other
CONFIG.SYS variables, may differ from those used
for ZonTalk 2000.
Application program The ordered set of pro-
grammed instructions by which a computer performs
an intended task or series of tasks.
Application prompt The information shown on
the terminal’s display panel when power is applied to
the terminal, assuming that an application program
has already been downloaded into the terminal’s
memory and authenticated by the Omni 3300 file au-
thentication module. The application prompt often
contains a graphical logo, and date and time, but it
can consist of anything the programmer chooses for
that purpose.
ASCII Abbreviation for American Standard Code for
Information Interchange. A 7-bit code (with no parity
bit) that provides a total of 128 bit patterns. ASCII
codes are widely used for information interchange in
data processing and communication systems.
Back-to-back application download The pro-
cess of copying the contents of one terminal’s appli-
cation memory to another terminal’s application
memory. A terminal-to-terminal application upload
require that the sending and receiving terminal be
connected to each other by a serial cable. The same
operation as a terminal-to-terminal application up-
load.”
Bar code Optical binary code imprinted on mer-
chandise in retail stores. To support specific applica-
tions, an optional bar code reader can be attached to
the Omni 3600 to read and process bar codes.
Bar code reader A pencil- or wand-shaped optical
scanner used to read bar codes. To read the code,
you drag the tip of the bar code reader across the
length of the bar code, in a left-to-right or right-to-left
direction.
Base station This unit allows the Omni 3600 ter-
minal to obtain land-line connections and perform
back-to-back downloads.
Baud The number of times per second that a sys-
tem, especially a data transmission channel, chang-
es state. The state of a system may represent a bit,
digit, or symbol. For a POS terminal, the baud rate
indicates the number of bits per second that are
transmitted or received by the terminal’s serial ports
and modem.
Bit Short for binary digit. Either of the two digits 0
and 1 in the binary number system. Also, a unit of in-
formation equal to one binary decision. The bit is the
smallest unit of storage and hence of information in
any binary system within a computer.
Block A collection of data units such as words,
characters, or records (generally more than a single
word) that are stored in adjacent physical positions
in memory or on a peripheral storage device. A block
can therefore be treated as a single unit for reading,
writing, and other data communication operations.
Boot loader Also called a bootloader or bootstrap
loader. A short program, stored in flash EPROM, that
allows the terminal to continue operating during an
operating system download procedure, until the new
operating system is downloaded into terminal mem-
ory.
Buffer A temporary memory for data, normally used
to accommodate the difference in the rate at which
two devices can handle data during a transfer.

GLOSSARY
144 OMNI 3600 REFERENCE MANUAL
Byte A term developed to indicate a measurable
number of consecutive binary digits that are usually
operated on as a unit. For the Omni 3600, a byte
consists of eight bits. See also Bit.
Calendar/clock chip A microchip inside the
Omni 3600 terminal which keeps track of the current
date and time.
Card reader Also called magnetic stripe card read-
er. The slot on the right side of the Omni 3600 termi-
nal that automatically reads data stored in the
magnetic stripe on the back of a specially-encoded
card when you swipe the card through the slot.
Carrier Usually, an analog signal that is selected to
match the characteristics of a particular transmission
system. The carrier signal on a phone line is modu-
lated with frequency or amplitude variations to allow
a terminal to transmit or receive data using a mo-
dem. A carrier signal transmits data from a host com-
puter to an Omni 3600 terminal over an analog
telephone line.
Certificate Also called a digital certificate. A digital
document or file that attests to the binding of a public
key to an individual or entity, and that allows verifica-
tion that a specific public key does in fact belong to a
specific individual.
Character An element of a given character set. Al-
so, the smallest unit of information in a record. A let-
ter, numeral, or other symbol to express information.
CONFIG.SYS file A special keyed file that is
stored in terminal memory and which contains sys-
tem and application configuration parameters. Each
record in a CONFIG.SYS file is identified by an al-
phanumeric search key. In the Omni 3600 file sys-
tem, there is one password-protected CONFIG.SYS
file per file group (Groups 1–15). You can modify
CONFIG.SYS records using the keyed file editor.
See Keyed file editor.
CPU Abbreviation for central processing unit. The
principal operating part of a computer system that
controls the interpretation and execution of instruc-
tions stored in memory.
Data Information prepared, often in a particular for-
mat, for a specific purpose. Data is to be distin-
guished from applications or program instructions. In
the Omni 3600 terminal, application files and data
files can be stored in RAM or flash memory.
Data entry The process of using a keyboard, card
reader, or other device to input data directly into a
system.
Data packet A group of bits of fixed maximum size
and well-defined format that is switched and trans-
mitted as a composite whole through a packet
switching network. Any message that exceeds the
maximum size is partitioned and carried as several
packets. Data packets are formed by the controller in
the sending data terminal and the data is extracted
and reassembled by the controller at the receiving
end.
Dedicated line A leased or private telephone line
that is used for a particular communications pur-
pose, such as to connect an Omni 3600 base station
to a host computer. See Leased line.
Default A value, parameter, option, or attribute that
is assigned by the program or system when another
has not been assigned by the user.
Delete To remove a record, field, or item of data.
Diagnostics Techniques employed for detection
and isolation of malfunctions and errors in programs,
systems, and devices. In a diagnostic test, a pro-
gram or routine is run to detect failures or potential
failures. These tests and routines help detect and
isolate problems in a terminal or peripheral device.
Dial-up line A standard public telephone line. The
switching equipment on a dial-up line requires that a
party dial the other party before a connection can be
made.
Direct download The process of transferring files
and/or data from a download computer to a terminal
over a serial cable connection and in a local, as op-
posed to a remote, system environment.
Display The screen on the Omni 3600 terminal that
shows numerals, letters, and punctuation symbols in
selected fonts, graphics in various formats, informa-
tion entered from the keypad, as well as system
prompts and messages.

GLOSSARY
OMNI 3600 REFERENCE MANUAL 145
Docking/Docked The act of placing a Omni 3600
terminal in the docking cradle of a base station. The
following can occur when the Omni 3600 terminal is
docked:
•A telephone line connection can be established
to transfer data and files and effect downloads
•The smart battery can be recharged (the battery
can also be recharged through the terminal)
•You can perform back-to-back downloads by
connecting to another base station with a
docked terminal
Download To transfer files or data from a host
computer or sending terminal over a communication
link to a receiving terminal.
DTMF Dual-tone multi-frequency. The ordinary dial
tone on a telephone line.
File authentication A process through which one
proves and verifies the origin of a file, the identity of
the sender, and the integrity of the information it con-
tains.
Firmware System software, including the operating
system, boot loader, default display font, and system
messages, stored in terminal flash memory.
Fixed prompt A system prompt or message stored
as part of system firmware in terminal memory.
Fixed prompts appear on the terminal display to alert
the user to specific system occurrences or malfunc-
tions, and to prompt the user to enter specific infor-
mation or select options.
Flash memory An area of non-volatile memory
where files can be stored. The Omni 3600 also has
a RAM-based file system. Files can be stored in
RAM (drive I:) or in flash (drive F:) memory area of
any file group (Groups 1–15).
Host computer Also called a download computer.
The primary or controlling computer in a multiple
computer operation. Also, a computer—usually a PC
running Windows NT or Windows 95 or 98—used to
prepare programs for download to POS terminals.
Host computers are also used to process transac-
tions that originate from a distributed network of POS
terminals.
Input The process of entering data into a process-
ing system or a peripheral device such as a terminal,
or the data that is entered.
Interface A common boundary between two sys-
tems, devices, or programs. Also, to interact.
Keyed file character set A limited set of 95
ASCII characters, from 00h to 5Fh (or 0 to 95 deci-
mal), that is used by the Omni 3600 keyed file editor.
Although an application program can download all
95 characters in this set, you can only enter 50 of
these characters from the terminal keypad: 0–9, A–
Z, and 14 special characters.
Keyed file editor A keyed file editor lets you cre-
ate new records or modify existing records stored in
a keyed file such as CONFIG.SYS. See CON-
FIG.SYS file.
Keyed file record ASCII data, or variables, stored
in the terminal’s CONFIG.SYS file(s). A keyed file
record consist of two parts: a search key that identi-
fies the record, and the data or variable stored in the
record. See CONFIG.SYS file.
Keypad A small keyboard or section of a keyboard
containing a smaller number of keys, generally those
used in simple calculators. The 16-key core keypad
of the Omni 3600 terminal is used to enter data and
perform operations.
Leased line A private telephone line leased from
the phone company. See Dedicated line.
Line cord A telephone-type cord with modular
plugs on each end to connect the base station to a
dial-up telephone line.
Local functions Operations performed at the ter-
minal only and not in interaction with a host comput-
er. For the Omni 3600, local functions such as
internal diagnostics are performed in system mode.
See Chapter 3.
Manual transaction A transaction involving the
manual entry of account information from the termi-
nal keypad instead of automatic entry of the informa-
tion from a reading device, such as a magnetic stripe
card reader.

GLOSSARY
146 OMNI 3600 REFERENCE MANUAL
Memory A device or medium that can retain infor-
mation for subsequent retrieval. The term is most
frequently used to refer to the internal storage of a
computer (or a terminal) that can be directly ad-
dressed by operating instructions. In the Omni 3600,
files can be stored in battery-backed RAM or in non-
volatile flash memory.
Messages Words and symbols appearing on the
display screen which inform the user of the terminal
of the result of a process, or if an error has occurred.
The term “prompt” is used when the displayed mes-
sage is requesting the user to enter information or to
select an option.
Modem Modulator/demodulator. A device that con-
verts a digital bit stream into an analog signal to
transmit over an analog communication channel
(modulation), and converts incoming analog signals
back into digital signals (demodulation). The internal
modem in the Omni 3600 base station lets the termi-
nal communicate with a host computer over a dial-up
telephone line.
Non-volatile memory A memory or storage medi-
um that retains data in the absence of power so that
the data is available when power is restored. For the
Omni 3600, application files and data files can be
stored in battery-backed RAM or non-volatile flash
memory, according to the requirements of the appli-
cation.
Normal Mode The operating mode for normal
transaction processing. The main application (down-
loaded and authenticated) starts and displays an ap-
plication prompt, indicating that the terminal is in
normal mode. In this mode, the terminal is ready to
process transactions. See also System Mode.
Packet A group of bits of fixed maximum size and
well-defined format that is switched and transmitted
as a composite whole through a packet switching
network. Any message that exceeds the maximum
size is partitioned and carried as several packets.
Packet-switched networks Networks of com-
puters or computing devices in which communica-
tion resources are allocated dynamically on a variety
of levels to multiple communicating entities. Messag-
es between entities are partitioned into segments, or
packets, with a fixed maximum size.
Parameter A variable that is usually assigned a
constant value for a specific subroutine, procedure,
or function. Parameters stored in terminal memory or
in the CONFIG.SYS file(s), enable a host or down-
load computer to identify to terminal configuration.
Password A group of characters that identify a
user to the system so that they can gain access to
the system or part of that system. Passwords are
used to ensure the security of computer systems by
regulating the amount of access freedom. The pass-
word used to enter system mode is called the system
mode password. In the Omni 3600 file system, each
file group (Groups 1–15) also has its own password.
PC Abbreviation for personal computer. Usually, PC
refers to an IBM-compatible personal computer.
Peripheral device In a computer system, any
equipment that provides the processing unit with out-
side communication. Typical peripheral devices for a
POS terminal include PIN pads, bar code wands,
and check readers.
Port An opening or connection that provides electri-
cal or physical access to a system or circuit. Also, a
connection point with associated control circuitry that
allows I/O devices to be connected to the internal
bus of a microprocessor.
POS terminal A terminal used at the point of sale,
which is usually at a merchant site where a customer
pays for goods or services received. Information
concerning the sale can be entered into the terminal
and transmitted to a remote host computer for verifi-
cation and processing.
Power pack A unit for transforming and converting
electrical power from one AC voltage level to another
AC voltage level, or from AC to DC, for electronic de-
vices.
Prompt A short message, sent from a process to a
user, indicating that the process expects the user to
present fresh data. For example, a prompt appears
on the terminal display asking the user to enter spe-
cific information. See Messages.
Protocol An agreement that governs the proce-
dures used to exchange information between coop-
erating entities. For example, protocols govern the
format and timing of messages exchanged between
devices in a communication system, such as be-
tween a terminal and a host computer.

GLOSSARY
OMNI 3600 REFERENCE MANUAL 147
PTID Permanent terminal ID. An optional identifier
that can be permanently assigned to a VeriFone ter-
minal at the factory, upon customer request. The
PTID has two parts: a 2-digit manufacturer ID (12 for
VeriFone) and a unique 8-digit terminal ID. If no
PTID is assigned, the default PTID value is
1200000000.
Pulse dialing A method of telephone dialing that
specifies a phone number by the number of electrical
pulses sent.
RAM Random-access memory. The type of memo-
ry in which storage locations are addressable and
can therefore be accessed in any order. In the
Omni 3600 terminal, the RAM (or SRAM) is com-
monly used to store applications and temporary data
generated during a transaction.
The RAM is battery-backed, meaning that if power is
turned off, data stored in this area of volatile memory
is not lost. Application files and data can also be
stored in the non-volatile flash memory system. By
default, files downloaded to the terminal are stored in
the RAM of the target file group(s). The RAM file sys-
tem is called drive I:. See Flash memory.
Remote host computer A host computer con-
nected to a Omni 3600 base station over a dial-up
telephone line to download files or data, or to pro-
cess transactions. The opposite of remote is local.
RS232 Also RS-232C. A widely used standard in-
terface that covers the electrical connection between
data communication equipment, such as a modem,
and data terminal equipment, such as a microcom-
puter or computer terminal. The RS232 interface
standard was developed by the EIA (Electronic In-
dustries Association) and is essentially equivalent to
the CCITT’s V.24 interface.
Scroll To move all or part of the information dis-
played on a screen up or down, left or right, to allow
new information to appear. For the Omni 3600, text
that does not fit entirely within the display area can
be scrolled to the left or right using the pound (#) and
asterisk (*) keys.
Search key Also called key. In the Omni 3600, a
short character string used by an application to iden-
tify a keyed file record stored in CONFIG.SYS file(s).
For example, *ZA or *OT. A keyed file record consist
of two parts: a search key to identify the record, and
the variable data stored in the record. See also
Keyed file record and CONFIG.SYS file.
Serial port A connection point through which digi-
tal information is transferred one digital bit at a time.
Same as serial interface. The Omni 3600 base sta-
tion has one serial port, labeled RS232. The main
serial port on a download computer is usually as-
signed the device ID, COM1.
Signature file A digital file with the filename exten-
sion *.p7s generated in an industry-standard format
by the file signing tool, FILESIGN.EXE. The output of
the file signing tool is a signature file in an industry-
standard format.
SRAM See RAM.
Subroutine A software routine that can be part of
another routine. When a main routine calls a subrou-
tine, program control is transferred to the subroutine.
When the subroutine is completed, control reverts to
the instruction in the main routine immediately fol-
lowing the subroutine call.
Swipe The action of sliding a magnetic stripe card
through a terminal card reader. The Omni 3600 card
reader has a bi-directional swipe direction. The user
must hold the card so that the magnetic stripe is fac-
es down and towards the printer.
System Mode For the Omni 3600, system mode
temporarily disables normal mode operations, allow-
ing you to perform local functions such as down-
loads, diagnostics, and other operations that cannot
be performed while the application program is run-
ning.
At startup, the terminal displays a copyright notice
screen that shows the version of Omni 3600 system
firmware stored in terminal flash memory, the date it
was loaded into the terminal, and the copyright no-
tice. This screen appears for three seconds. To enter
system mode, simultaneously press the F2 and F4
keys during this three-second period. Pressing any
other key(s) during that period resets the copyright
notice screen to display an additional three seconds.
See also Local functions and Normal Mode.

GLOSSARY
148 OMNI 3600 REFERENCE MANUAL
System mode password A unique set of charac-
ters entered by the user to access the system mode
local functions of the terminal. A default password is
supplied with each terminal. For the Omni 3600 ter-
minal, the default system password set at manufac-
ture is: Z66831.
To prevent unauthorized access, change the default
password to a confidential password on terminal de-
ployment. Store the new password in a safe place,
as it is impossible to restore the terminal default
password without sending the unit to VeriFone for
service.
Telephone download The process of transferring
an application program and/or data from a remote
host or download computer to a terminal over a tele-
phone line.
Telephone jack Also, telephone line wall jack. In-
sert a modular connector into a telephone jack or re-
ceptacle. Also, modular-type sockets for connecting
telephone line cords. The Omni 3600 base station
has two RJ45-type telephone jacks on the back pan-
el: The TELSET jack is used for pass-through con-
nections; the TELCO jack is used for a direct
connection to a telephone line wall jack.
Telephone line The standard telephone wiring
connecting your phone or terminal to a local or pri-
vate telephone company.
Terminal Any device capable of sending and re-
ceiving data over a data link, such as a telephone
line or a RS-232 cable. Some terminals, such as the
Omni 3600, can print receipts and display informa-
tion and graphics on a screen.
Terminal ID An alphanumeric code that identifies a
terminal to a download computer. In this way, the
download computer can determine what data or ap-
plication programs to download to that terminal. For
ZonTalk 2000 downloads, the Omni 3600 terminal
ID is stored in the *ZT record in the CONFIG.SYS
file. This variable should not exceed 10 characters in
length. Not the same as PTID
Terminal-to-terminal application upload The
process of copying the application memory contents
of one terminal to the application memory of another
terminal. A terminal-to-terminal application upload
requires that the base stations of the sending and re-
ceiving terminals be connected to each other by a
serial cable. See also Back-to-back application
download.
Tone dialing Also called touch-tone dialing. A
method of telephone dialing that uses different
pitched tones to specify a phone number. See also
DTMF.
Track 1, 2, or 3 data Information stored on tracks
1, 2, or 3 of a debit or credit card magnetic stripe,
which can be read by a magnetic card reader device,
such as the one that is integrated in the Omni 3600
terminal.
Transaction An exchange of data resulting in a
transfer of goods, services, value, and/or information
between two parties.
Variable A string of characters that denotes some
value stored within the computer and that can be
changed during execution. A variable may be inter-
nal to a program, in which case it is held in memory,
or external if the program must perform an input op-
eration to read its value. See Parameter.
Volatile memory A type of memory where the
contents are destroyed if the power supply to the
memory is interrupted. When volatile memory, such
as SRAM, is used for crucial applications, it is often
back up by battery-supplied power. Compare with
Non-volatile memory.
Wireless The Omni 3600 terminal a continuous,
virtual link through a radio connection to upload
transaction data files to and download applications
and OS updates from your merchant business pro-
cessor. This connection is stand-alone, not requiring
unit docking. See Docking/Docked.

OMNI 3600 REFERENCE MANUAL 149
INDEX
A
accessories 126
cables 126
documentation 127
ordering 126
power packs 126
telco cable 126
thermal printer paper 127
VeriFone cleaning kit 127
ALPHA key 33
antenna 21
installation 21
orientation 21
replacement 22
application debugging 52
application partition certificate 98
ASCII table 139
B
backspace key 33
back-to-back downloads 57, 58
file authentication 74
redirect files during 68
battery
extend battery life 14
battery status 56
C
cables
ordering 126
cancel key 33
cancel tone 14
certificate tree 107
certificates
add new certificates 109
application partition certificate 98
certificate tree 107
default signer certificate 108
development certificates 107
download sponsor and signer certificates 109
hierarchical relationships 98, 107
platform root certificate 98
signer certificate 99
sponsor certificate 98
certificates and signature files 69
check readers 30
clear all flash files 46
clear RAM 46
clock 44
CONFIG.SYS file 60
and file groups 63
CONFIG.SYS files 52
credit/debit card transactions 20
D
data entry modes
normal mode 32
system mode 32
date and time 44
determine last reset 49
DDL.EXE 59
debugging 53
debugging applications 52
default signer certificate 108
defragment flash 46
defragment flash memory 44
development certificates 107
diagnostics 54, 119
digital certificates 107
direct connection 28
display
ASCII table 139
troubleshooting 120
display contrast 43
display panel test 54
documentation 126
ordering 127
downloads
applications and related files 59
back-to-back 57
application downloads
hardware checklist 91
software checklist 91
cable connection 80
set up environment 78
using MOD10 adapters 80
back-to-back application 58
by telephone 58, 88
hardware checklist 88
software checklist 88

INDEX
E
150 OMNI 3600 REFERENCE MANUAL
certificates 109
definition 57, 145
differences 62
direct 58, 80, 81
cable connections 78, 79
checklist 81
hardware checklist 80
operating system downloads 85
hardware checklist 85
software checklist 85
software checklist 80
with MOD10 adapter 79
direct download utility (DDL) 59
download types 60
effect on existing files and data 76
file authentication and back-to-back application
downloads 74
file authentication and downloading a new oper-
ating system 73
file authentication and downloading applica-
tions to specific file groups 72
file authentication and optimizing available
memory space 75
file authentication and timing considerations 75
file authentication procedure for 70
file authentication process 59
file authentication requirements 69
certificates and signature files 69
file compression 76
file groups 45
file system 62
full and partial downloads 60
full application 60
full operating system 61
full OS 85
host PC 57
MOD10 adapter 58, 77
operating system files 59
OS files and file authentication 73
partial 85
partial application 60
partial operating system 61
redirecting files during 64
redirecting files to flash memory 65
redirecting files to other file groups 66
redirection of files during downloads 64
back-to-back downloads 68
how operating system files are redirected 68
using DDL.EXE to automatically redirect files
67
restrictions on redirecting files to other file
groups 66
rules for the file system 63
select port 45
select type 45
set up the download environment 77
set up the download environment for application
or OS downloads by telephone 77
setting up the download environment 77
store the main application in File Group 1 63
support for multiple applications 62
physical and logical access to file groups 63
telephone 80
terminal configuration settings 59
tools 58
types of download operations 57
use of RAM and flash memory 63
defragmenting the flash 64
implications for data transfers 63
wireless 57, 58
E
enter key 35
error log 52, 53
F
file authentication 69
*GO variable executes application following
authentication 106
and downloads 70
authenticating files in specific file groups 112
back-to-back downloads 74
certificate file size 114
certificates 98, 107
add new certificates 109
application partition certificate 98
certificate tree 107
default signer certificate 108
development certificates 107
download sponsor and signer certificates
109
hierarchical relationships 98, 107
platform root certificate 98
signer certificate 99
sponsor certificate 98
confirm successful authentication 106
deployment process 102
development process 99
digital signature 98
downloading OS files and 73
failed authentication 106
file signing 114
file signing operating system files 114
files used 98

INDEX
G
OMNI 3600 REFERENCE MANUAL 151
FILESIGN.EXE 114
command-line mode 115
graphical interface mode 115
switches for command-line entries 116
syntax 117
system requirements 114
guidelines for downloading specific file types
114
keys 98
private cryptographic key 98
public cryptographic key 107
non-executable application files 105
pre-deployment process 101
relationship to file groups 111
signature file size 114
VeriFone Certificate Authority 97
VeriShield security architecture 97
file group password 39
file groups 38, 62
file authentication and 111
keyed records 49
password 39, 45, 51
passwords 46
store main application in Group 1 63
file system 62
files
CONFIG.SYS 52
keyed 52
placing in terminal directories 64
FILESIGN.EXE 114
flash 45
clear all files 46
defragment 46
display memory used 48
flash memory 63
defragment 44
downloads to 44
full application download 60
full download 45
full OS download 85
function keys 31, 33
G
GIDs 62, 63
I
install terminal power pack 11
installation
antenna 21
direct connection 28
MSAM cards 16
optional device(s) 29
paper roll 14
pass-through connection 29
peripherals 30
power connection (base unit) 26
printer test 16
terminal location 7
unpack the shipping carton 8
using the smart card reader 20
integrated PIN pad 49
diagnostic 55
key loading mode 55
K
key value 50, 52
keyboard test 54
keyed files 52
keyed records 49
keypad
troubleshooting 122
keypad description 32
keys 31, 33
ALPHA 33
backspace 33
cancel 33
cancel/off 14
enter 35
enter/on 14
public cryptographic key 107
L
location recommendations 7
M
magnetic card reader 20
magnetic card reader test 54
maintenance
returning a terminal 123
memory space
optimization 75
MOD10 adapter 58, 77
installation 77
modem country code 49
MSAM cards 16
cardholders 17
installation 16
multiple applications
support for 62

INDEX
N
152 OMNI 3600 REFERENCE MANUAL
N
non-protected records 52
O
operating system downloads 61
optimize memory space 75
optional devices, connecting 29
P
paper roll
installing 14
partial application downloads 60
partial download 45
partial OS download 85
pass-through connection 29
password 38, 39
passwords 39
file group 46, 51
manufacturer’s default 48
peripherals 29
cables 126
check readers 30
installation 30
printers 30
PF keys 31, 35
PIN pad 49
platform root certificate 98
Port pinouts 141
ports
downloads and 45
peripheral devices 29
power 11
Tel co 28
telephone line 28
Tel set 28
power pack 126
ordering 126
terminal connection 11
power port 11, 26
printer
display information on 55
install paper 14
out-of-paper indicator 14
paper roll 14
paper storage 14
power-on test 16
test in system mode 16
troubleshooting 120
printer paper
ordering 127
private cryptographic key 98
programmable function keys 35
protected records 52
public cryptographic key 107
R
RAM 45, 63
clear 46
display memory used 48
remote diagnostics 119
reset date and time 49
restart the terminal 44
S
SecureKit 55
service
returning a terminal 123
signature file 114
signer certificate 99
SIM card
installation 18
smart battery 14
smart battery status 56
smart card
transactions 20
smart card reader 20
sponsor certificate 98
system messages 119
system mode 37
CONFIG.SYS 52
debugging applications in 53
diagnostics in 54
display memory used 48
display panel test 54
download port selection 45
download type 45
entering 42
error log display 53
file group password 46
file groups 38, 45
integrated PIN pad 49
IPP test 55
keyboard test 54
local and remote operations 37
mag card reader test 54
menu 1 43
menu 2 44
menu 3 47
menu 4 52
menu 5 54
menu 6 55

INDEX
T
OMNI 3600 REFERENCE MANUAL 153
menu 7 56
menus 40
password 51
procedures 41
RAM 46
restart the terminal 44
terminal downloads 45
tests 54
system mode operations
protected and non-protected records 52
system password 39
T
telco cable, ordering 126
Telco port 28
telephone connections
direct 28
telephone downloads 80, 88
telephone line connections
pass-through 29
telephone line cord, see telco cable. 126
Telset port 28
terminal
accessories 126
ASCII table for display 139
clock 44
configuration information 48
data entry modes 32
documentation 126
downloads 45
file editor 52
keys 31
life of 49
number of resets 49
password 38, 39
repair 123
replacement 123
restart 44
service and support 123
specifications 125
troubleshooting 120
turn off 14
turn on 14
verify status 38
terminal features 10
optional peripheral ports 29
Telco port 28
Telset port 28
tests
display panel 54
integrated PIN pad 55
keyboard 54
magnetic card reader 54
time 44
timing considerations and downloads 75
troubleshooting
display 120
keypad 122
printer 120
remote diagnostics 119
serial port connection 121
system messages 119
transactions 121
U
upload 57
V
variables 60
VeriCentre Download Management Module (DMM)
52, 58
VeriFone Certificate Authority 97
VeriShield 97
W
wireless downloads 58
wireless transactions 20
Z
ZonTalk 2000 52, 59

Omni 3600
Reference Manual
Part Number 22379, Revision A
VeriFone, Inc.
2455 Augustine Drive
Santa Clara CA 95054-3002
Tel: 800-VeriFone (837-4366)
www.verifone.com
VERIX
OPERATING
ENVIRONMENT
SOFTPAY
E-PAYMENT
APPLICATION
VERIX
DEVELOPMENT
TOOLS
DEVELOPER
TOOLKIT
VERISHIELD
SECURITY
ARCHITECTURE
OMNI 33XX
MULTI-APPLICATION
APPLIANCES
VERICENTRE
APPLIANCE
MANAGEMENT
SUITE
RADIO MODEM
OMNI 3600
APPLIANCES
HAND-HELD
OMNI 37XX
HAND-OVER-COUNTER
MULTI-APPLICATION
APPLIANCES