Chantry Networks APXXX1 HiPATH WIRELESS ACCESS POINT (AP) User Manual users manual

Chantry Networks Inc. (a Siemens Company) HiPATH WIRELESS ACCESS POINT (AP) users manual

users manual

Communication for the open mindedSiemens Enterprise Communicationswww.siemens.com/openDocumentationHiPath Wireless Controller, Access Points and Convergence Software V7.11User Guide9034530-02
Copyright ©Siemens Enterprise Communications GmbH & Co. KG 2010Hofmannstr. 51, 80200 MünchenSiemens Enterprise Communications GmbH & Co. KG is a Trademark Licensee of Siemens AGReference No.: 9034530-02-01The information provided in this document contains merely general descriptions or characteristics of performance which in case of actual use do not always apply as described or which may change as a result of fur-ther development of the products. An obligation to pro-vide the respective characteristics shall only exist if ex-pressly agreed in the terms of contract. Availability and technical specifications are subject to change without no-tice. OpenScape, OpenStage and HiPath are registered trade-marks of Siemens Enterprise Communications GmbH & Co. KG. All other company, brand, product and service names are trademarks or registered trademarks of their respective holders.Siemens Enterprise Communicationswww.siemens.com/openCommunication for the open minded
hwc_pref.fm9034530-02, March 2010HiPath Wireless Controller, Access Points and Convergence Software V7.11, User Guide 3      About this GuideWho should use this guide1  About this GuideThis guide describes how to install, configure, and manage the HiPath Wireless Controller, Access Points and Convergence Software system. This guide is also available as an online help system. To access the online help system:1. In the HiPath Wireless Assistant Main Menu bar, click Help. The About HiPath Wireless Assistant screen is displayed.2. In the left pane, click Controller Documentation. The online help system is launched.1.1  Who should use this guideThis guide is a reference for system administrators who install and manage the HiPath Wireless Controller, Access Points and Convergence Software system.Any administrator performing tasks described in this guide must have an account with administrative privileges.1.2  What is in this guideThis guide contains the following:•Chapter 1, “About this Guide”, describes the target audience and content of the guide, the formatting conventions used in it, and how to provide feedback on the guide.•Chapter 2, “Overview of the HiPath Wireless Controller, Access Points and Convergence Software solution”, provides an overview of the product, its features and functionality.•Chapter 3, “Configuring the HiPath Wireless Controller”, describes how to perform the installation, first time setup and configuration of the HiPath Wireless Controller, as well as configuring the data ports and defining routing.•Chapter 4, “Configuring the Wireless AP”, describes how to install the Wireless AP, how it discovers and registers with the HiPath Wireless Controller, and how to view and modify radio configuration.•Chapter 5, “Virtual Network Services concepts”, provides an overview of Virtual Network Services (VNS), the mechanism by which the HiPath Wireless Controller, Access Points and Convergence Software controls and manages network access.
About this Guidehwc_pref.fmFormatting conventions 9034530-02, March 20104HiPath Wireless Controller, Access Points and Convergence Software V7.11, User Guide        •Chapter 6, “Configuring a VNS”, provides detailed instructions in how to configure a VNS, either using the Wizards or by manually creating the component parts of a VNS.•Chapter 7, “Availability and session availability”, describes how to set up the features that maintain service availability in the event of a HiPath Wireless Controller failover. •Chapter 8, “Configuring Mobility”, describes how to set up the mobility domain that provides mobility for a wireless device user when the user roams from one Wireless AP to another in the mobility domain.•Chapter 9, “Working with third-party APs”, describes how to use the Controller, Access Points and Convergence Software features with third-party wireless access points.•Chapter 10, “Working with the Mitigator”, describes the security tool that scans for, detects, and reports on rogue APs.•Chapter 11, “Working with reports and displays”, describes the various reports and displays available in the HiPath Wireless Controller, Access Points and Convergence Software system.•Chapter 12, “Performing system administration”, describes system administration activities, such as performing Wireless AP client management, defining management users, configuring the network time, and configuring Web session timeouts.•Chapter 13, “Glossary”, contains a list of terms and definitions for the HiPath Wireless Controller and the Wireless AP as well as standard industry terms used in this guide.•Appendix A, describes the physical description and LED states of the HiPath Wireless Controller.•Appendix B, provides the regulatory information for the HiPath Wireless Controller and the HiPath Wireless Access Points (APs).•Appendix C, describes how to configure the WL2 phone.•Appendix D, describes how to configure NetLink Wireless Telephones and WLAN infrastructure products.•Appendix E, provides the default GuestPortal ticket page source code.1.3  Formatting conventionsThe HiPath Wireless Controller, Access Points and Convergence Software documentation uses the following formatting conventions to make it easier to find information and follow procedures:
hwc_pref.fmAbout this GuideAdditional documentation9034530-02, March 2010HiPath Wireless Controller, Access Points and Convergence Software V7.11, User Guide 5         •Bold text is used to identify components of the management interface, such as menu items and section of pages, as well as the names of buttons and text boxes.For example: Click Logout.•Monospace font is used in code examples and to indicate text that you type.For example: Type https://<hwc-address>[:mgmt-port>]•The following notes are used to draw your attention to additional information:Note: Notes identify useful information, such as reminders, tips, or other ways to perform a task.Caution: Cautionary notes identify essential information, which if ignored can adversely affect the operation of your equipment or software.Warning: Warning notes identify essential information, which if ignored can lead to personal injury or harm.1.4  Additional documentationFor additional HiPath Wireless documentation, see the HiPath Wireless documentation athttp://www.enterasys.com/support/manuals1.5  Getting HelpFor additional support related to the product or this document, contact Enterasys Networks using one of the following methods:World Wide Web www.enterasys.com/supportPhone 1-800-872-8440 (toll-free in U.S. and Canada) or 1-978-684-1000To find the Enterasys Networks Support toll-free number in your country: www.enterasys.com/supportInternet mail support@enterasys.comTo expedite your message, type HiPath Wireless in the subject line
About this Guidehwc_pref.fmSafety Information 9034530-02, March 20106HiPath Wireless Controller, Access Points and Convergence Software V7.11, User Guide        Before contacting Enterasys Networks for technical support, have the following information ready:•Your Enterasys Networks service contract number•A description of the failure•A description of any action(s) already taken to resolve the problem (for example, changing mode switches or rebooting the unit)•The serial and revision numbers of all involved Enterasys Networks products in the network•A description of your network environment (such as layout, cable type, other relevant environmental information)•Network load and frame size at the time of trouble (if known)•The device history (for example, if you have returned the device before, or if this a recurring problem)•Any previous Return Material Authorization (RMA) numbers1.6  Safety InformationDangers•Replace the power cable immediately if it shows any sign of damage. •Replace any damaged safety equipment (covers, labels and protective cables) immediately.•Use only original accessories or components approved for the system. Failure to observe these instructions may damage the equipment or even violate safety and EMC regulations.•Only authorized Siemens service personnel are permitted to service the system.Warnings•This device must not be connected to a LAN segment with outdoor wiring.•Ensure that all cables are run correctly to avoid strain.•Replace the power supply adapter immediately if it shows any sign of damage.To send comments concerning this document to the Technical Publications Department:techpubs@enterasys.comPlease include the document part number in your email message.
hwc_pref.fmAbout this GuideSicherheitshinweise9034530-02, March 2010HiPath Wireless Controller, Access Points and Convergence Software V7.11, User Guide 7         •Disconnect all power before working near power supplies unless otherwise instructed by a maintenance procedure. •Exercise caution when servicing hot swappable HiPath Wireless Controller components: power supplies or fans. Rotating fans can cause serious personal injury.•This unit may have more than one power supply cord. To avoid electrical shock, disconnect all power supply cords before servicing. In the case of unit failure of one of the power supply modules, the module can be replaced without interruption of power to the HiPath Wireless Controller. However, this procedure must be carried out with caution. Wear gloves to avoid contact with the module, which will be extremely hot.•There is a risk of explosion if a lithium battery is not correctly replaced. The lithium battery must be replaced only by an identical battery or one recommended by the manufacturer.•Always dispose of lithium batteries properly.•Do not attempt to lift objects that you think are too heavy for you.Cautions•Check the nominal voltage set for the equipment (operating instructions and type plate). High voltages capable of causing shock are used in this equipment. Exercise caution when measuring high voltages and when servicing cards, panels, and boards while the system is powered on.•Only use tools and equipment that are in perfect condition. Do not use equipment with visible damage.•To protect electrostatic sensitive devices (ESD), wear a wristband before carrying out any work on hardware. •Lay cables so as to prevent any risk of them being damaged or causing accidents, such as tripping.1.7  SicherheitshinweiseGefahrenhinweise•Sollte das Netzkabel Anzeichen von Beschädigungen aufweisen, tauschen Sie es sofort aus.•Tauschen Sie beschädigte Sicherheitsausrüstungen (Abdeckungen, Typenschilder und Schutzkabel) sofort aus.
About this Guidehwc_pref.fmSicherheitshinweise 9034530-02, March 20108HiPath Wireless Controller, Access Points and Convergence Software V7.11, User Guide        •Verwenden Sie ausschließlich Originalzubehör oder systemspezifisch zugelassene Komponenten. Die Nichtbeachtung dieser Hinweise kann zur Beschädigung der Ausrüstung oder zur Verletzung von Sicherheits- und EMV-Vorschriften führen.•Das System darf nur von autorisiertem Siemens-Servicepersonal gewartet werden.Warnhinweise•Dieses Gerät darf nicht über Außenverdrahtung an ein LAN-Segment angeschlossen werden.•Stellen Sie sicher, dass alle Kabel korrekt geführt werden, um Zugbelastung zu vermeiden.•Sollte das Netzteil Anzeichen von Beschädigung aufweisen, tauschen Sie es sofort aus.•Trennen Sie alle Stromverbindungen, bevor Sie Arbeiten im Bereich der Stromversorgung vornehmen, sofern dies nicht für eine Wartungsprozedur anders verlangt wird.•Gehen Sie vorsichtig vor, wenn Sie an Hotswap-fähigen HiPath Wireless Controller-Komponenten (Stromversorgungen oder Lüftern) Servicearbeiten durchführen. Rotierende Lüfter können ernsthafte Verletzungen verursachen.•Dieses Gerät ist möglicherweise über mehr als ein Netzkabel angeschlossen. Um die Gefahr eines elektrischen Schlages zu vermeiden, sollten Sie vor Durchführung von Servicearbeiten alle Netzkabel trennen. Falls eines der Stromversorgungsmodule ausfällt, kann es ausgetauscht werden, ohne die Stromversorgung zum HiPath Wireless Controller zu unterbrechen. Bei dieser Prozedur ist jedoch mit Vorsicht vorzugehen. Das Modul kann extrem heiß sein. Tragen Sie Handschuhe, um Verbrennungen zu vermeiden.•Bei unsachgemäßem Austausch der Lithium-Batterie besteht Explosionsgefahr. Die Lithium-Batterie darf nur durch identische oder vom Händler empfohlene Typen ersetzt werden. •Achten Sie bei Lithium-Batterien auf die ordnungsgemäße Entsorgung.•Versuchen Sie niemals, ohne Hilfe schwere Gegenstände zu heben.Vorsichtshinweise•Überprüfen Sie die für die Ausrüstung festgelegte Nennspannung (Bedienungsanleitung und Typenschild). Diese Ausrüstung arbeitet mit Hochspannung, die mit der Gefahr eines elektrischen Schlages verbunden ist. Gehen Sie mit großer Vorsicht vor, wenn Sie bei eingeschaltetem System Hochspannungen messen oder Karten, Schalttafeln und Baugruppen warten.
hwc_pref.fmAbout this GuideConsignes de sécurité9034530-02, March 2010HiPath Wireless Controller, Access Points and Convergence Software V7.11, User Guide 9         •Verwenden Sie nur Werkzeuge und Ausrüstung in einwandfreiem Zustand. Verwenden Sie keine Ausrüstung mit sichtbaren Beschädigungen.•Tragen Sie bei Arbeiten an Hardwarekomponenten ein Armband, um elektrostatisch gefährdete Bauelemente (EGB) vor Beschädigungen zu schützen.•Verlegen Sie Leitungen so, dass sie keine Unfallquelle (Stolpergefahr) bilden und nicht beschädigt werden.1.8  Consignes de sécuritéDangers•Si le cordon de raccordement au secteur est endommagé, remplacez-le immédiatement.•Remplacez sans délai les équipements de sécurité endommagés (caches, étiquettes et conducteurs de protection).•Utilisez uniquement les accessoires d'origine ou les modules agréés spécifiques au système. Dans le cas contraire, vous risquez d'endommager l'installation ou d'enfreindre les consignes en matière de sécurité et de compatibilité électromagnétique.•Seul le personnel de service Siemens est autorisé à maintenir/réparer le système.Avertissements•Cet appareil ne doit pas être connecté à un segment de LAN à l'aide d'un câblage extérieur.•Vérifiez que tous les câbles fonctionnent correctement pour éviter une contrainte excessive.•Si l'adaptateur d'alimentation présente des dommages, remplacez-le immédiatement.•Coupez toujours l'alimentation avant de travailler sur les alimentations électriques, sauf si la procédure de maintenance mentionne le contraire.•Prenez toutes les précautions nécessaires lors de l'entretien/réparations des modules du HiPath Wireless Controller pouvant être branchés à chaud : alimentations électriques ou ventilateurs.Les ventilateurs rotatifs peuvent provoquer des blessures graves.•Cette unité peut avoir plusieurs cordons d'alimentation.Pour éviter tout choc électrique, débranchez tous les cordons d'alimentation avant de procéder à la maintenance.En cas de panne d'un des modules d'alimentation, le module
About this Guidehwc_pref.fmConsignes de sécurité 9034530-02, March 201010 HiPath Wireless Controller, Access Points and Convergence Software V7.11, User Guide        défectueux peut être changé sans éteindre le HiPath Wireless Controller. Toutefois, ce remplacement doit être effectué avec précautions. Portez des gants pour éviter de toucher le module qui peut être très chaud.•Le remplacement non conforme de la batterie au lithium peut provoquer une explosion. Remplacez la batterie au lithium par un modèle identique ou par un modèle recommandé par le revendeur. •Sa mise au rebut doit être conforme aux prescriptions en vigueur. •N'essayez jamais de soulever des objets qui risquent d'être trop lourds pour vous.Précautions•Contrôlez la tension nominale paramétrée sur l'installation (voir le mode d'emploi et la plaque signalétique). Des tensions élevées pouvant entraîner des chocs électriques sont utilisées dans cet équipement. Lorsque le système est sous tension, prenez toutes les précautions nécessaires lors de la mesure des hautes tensions et de l'entretien/réparation des cartes, des panneaux, des plaques.•N'utilisez que des appareils et des outils en parfait état. Ne mettez jamais en service des appareils présentant des dommages visibles.•Pour protéger les dispositifs sensibles à l'électricité statique, portez un bracelet antistatique lors du travail sur le matériel.•Acheminez les câbles de manière à ce qu'ils ne puissent pas être endommagés et qu'ils ne constituent pas une source de danger (par exemple, en provoquant la chute de personnes).
hwc_user_guideTOC.fm9034530-02, March 2010HiPath Wireless Controller, Access Points and Convergence Software V7.11, User Guide 11      Nur für den internen Gebrauch ContentsContents 01  About this Guide . . . . . . . . . . . . . . . . . . . . . . . . . . . . . . . . . . . . . . . . . . . . . . . . . . . . . . . . . . . . . . . . . . . . . . .  31.1  Who should use this guide . . . . . . . . . . . . . . . . . . . . . . . . . . . . . . . . . . . . . . . . . . . . . . . . . . . . . . . . . . . . . . .  31.2  What is in this guide . . . . . . . . . . . . . . . . . . . . . . . . . . . . . . . . . . . . . . . . . . . . . . . . . . . . . . . . . . . . . . . . . . . .  31.3  Formatting conventions . . . . . . . . . . . . . . . . . . . . . . . . . . . . . . . . . . . . . . . . . . . . . . . . . . . . . . . . . . . . . . . . .  41.4  Additional documentation. . . . . . . . . . . . . . . . . . . . . . . . . . . . . . . . . . . . . . . . . . . . . . . . . . . . . . . . . . . . . . . .  51.5  Getting Help . . . . . . . . . . . . . . . . . . . . . . . . . . . . . . . . . . . . . . . . . . . . . . . . . . . . . . . . . . . . . . . . . . . . . . . . . .  51.6  Safety Information  . . . . . . . . . . . . . . . . . . . . . . . . . . . . . . . . . . . . . . . . . . . . . . . . . . . . . . . . . . . . . . . . . . . . .  61.7  Sicherheitshinweise . . . . . . . . . . . . . . . . . . . . . . . . . . . . . . . . . . . . . . . . . . . . . . . . . . . . . . . . . . . . . . . . . . . .  71.8  Consignes de sécurité . . . . . . . . . . . . . . . . . . . . . . . . . . . . . . . . . . . . . . . . . . . . . . . . . . . . . . . . . . . . . . . . . .  92  Overview of the HiPath Wireless Controller, Access Points and Convergence Software solution . . .  172.1  Conventional wireless LANs  . . . . . . . . . . . . . . . . . . . . . . . . . . . . . . . . . . . . . . . . . . . . . . . . . . . . . . . . . . . .  182.2  Elements of the HiPath Wireless Controller, Access Points and Convergence Software solution  . . . . . . .  202.2.1  Enterasys NetSight Suite integration  . . . . . . . . . . . . . . . . . . . . . . . . . . . . . . . . . . . . . . . . . . . . . . . . . .  232.3  HiPath Wireless Controller, Access Points and Convergence Software and your network . . . . . . . . . . . . .  252.3.1  Network traffic flow . . . . . . . . . . . . . . . . . . . . . . . . . . . . . . . . . . . . . . . . . . . . . . . . . . . . . . . . . . . . . . . .  272.3.2  Network security . . . . . . . . . . . . . . . . . . . . . . . . . . . . . . . . . . . . . . . . . . . . . . . . . . . . . . . . . . . . . . . . . .  292.3.2.1  Authentication . . . . . . . . . . . . . . . . . . . . . . . . . . . . . . . . . . . . . . . . . . . . . . . . . . . . . . . . . . . . . . . .  302.3.2.2  Privacy. . . . . . . . . . . . . . . . . . . . . . . . . . . . . . . . . . . . . . . . . . . . . . . . . . . . . . . . . . . . . . . . . . . . . .  302.3.3  Virtual Network Services. . . . . . . . . . . . . . . . . . . . . . . . . . . . . . . . . . . . . . . . . . . . . . . . . . . . . . . . . . . .  312.3.4  VNS components . . . . . . . . . . . . . . . . . . . . . . . . . . . . . . . . . . . . . . . . . . . . . . . . . . . . . . . . . . . . . . . . .  322.3.4.1  Topology . . . . . . . . . . . . . . . . . . . . . . . . . . . . . . . . . . . . . . . . . . . . . . . . . . . . . . . . . . . . . . . . . . . .  322.3.4.2  Policy. . . . . . . . . . . . . . . . . . . . . . . . . . . . . . . . . . . . . . . . . . . . . . . . . . . . . . . . . . . . . . . . . . . . . . .  332.3.4.3  WLAN Services . . . . . . . . . . . . . . . . . . . . . . . . . . . . . . . . . . . . . . . . . . . . . . . . . . . . . . . . . . . . . . .  342.3.5  Static routing and routing protocols  . . . . . . . . . . . . . . . . . . . . . . . . . . . . . . . . . . . . . . . . . . . . . . . . . . .  342.3.6  Mobility and roaming. . . . . . . . . . . . . . . . . . . . . . . . . . . . . . . . . . . . . . . . . . . . . . . . . . . . . . . . . . . . . . .  352.3.7  Network availability . . . . . . . . . . . . . . . . . . . . . . . . . . . . . . . . . . . . . . . . . . . . . . . . . . . . . . . . . . . . . . . .  362.3.8  Quality of Service (QoS) . . . . . . . . . . . . . . . . . . . . . . . . . . . . . . . . . . . . . . . . . . . . . . . . . . . . . . . . . . . .  362.4  HiPath Wireless Controller product family . . . . . . . . . . . . . . . . . . . . . . . . . . . . . . . . . . . . . . . . . . . . . . . . . .  373  Configuring the HiPath Wireless Controller. . . . . . . . . . . . . . . . . . . . . . . . . . . . . . . . . . . . . . . . . . . . . . . . 393.1  System configuration overview  . . . . . . . . . . . . . . . . . . . . . . . . . . . . . . . . . . . . . . . . . . . . . . . . . . . . . . . . . .  393.2  Logging on to the HiPath Wireless Controller  . . . . . . . . . . . . . . . . . . . . . . . . . . . . . . . . . . . . . . . . . . . . . . .  433.3  Working with the basic installation wizard . . . . . . . . . . . . . . . . . . . . . . . . . . . . . . . . . . . . . . . . . . . . . . . . . .  443.4  Configuring the HiPath Wireless Controller for the first time . . . . . . . . . . . . . . . . . . . . . . . . . . . . . . . . . . . .  503.4.1  Changing the administrator password  . . . . . . . . . . . . . . . . . . . . . . . . . . . . . . . . . . . . . . . . . . . . . . . . .  503.4.2  Applying product license keys  . . . . . . . . . . . . . . . . . . . . . . . . . . . . . . . . . . . . . . . . . . . . . . . . . . . . . . .  513.4.2.1  Installing the license keys . . . . . . . . . . . . . . . . . . . . . . . . . . . . . . . . . . . . . . . . . . . . . . . . . . . . . . .  533.4.3  Setting up the data ports. . . . . . . . . . . . . . . . . . . . . . . . . . . . . . . . . . . . . . . . . . . . . . . . . . . . . . . . . . . .  543.4.3.1  Viewing and changing the L2 ports information. . . . . . . . . . . . . . . . . . . . . . . . . . . . . . . . . . . . . . .  553.4.3.2  Viewing and changing the L2 port related topologies . . . . . . . . . . . . . . . . . . . . . . . . . . . . . . . . . . 563.4.4  Setting up Internal VLAN ID and multi-cast support . . . . . . . . . . . . . . . . . . . . . . . . . . . . . . . . . . . . . . .  613.4.5  Setting up static routes . . . . . . . . . . . . . . . . . . . . . . . . . . . . . . . . . . . . . . . . . . . . . . . . . . . . . . . . . . . . .  623.4.5.1  Viewing the forwarding table . . . . . . . . . . . . . . . . . . . . . . . . . . . . . . . . . . . . . . . . . . . . . . . . . . . . .  633.4.6  Setting up OSPF Routing . . . . . . . . . . . . . . . . . . . . . . . . . . . . . . . . . . . . . . . . . . . . . . . . . . . . . . . . . . .  643.4.7  Configuring filtering at the interface level . . . . . . . . . . . . . . . . . . . . . . . . . . . . . . . . . . . . . . . . . . . . . . .  673.4.7.1  Built-in interface-based exception filters . . . . . . . . . . . . . . . . . . . . . . . . . . . . . . . . . . . . . . . . . . . .  673.4.7.2  Working with administrator-defined interface-based exception filters . . . . . . . . . . . . . . . . . . . . . .  69
Contents Nur für den internen Gebrauch 9034530-02, March 201012 HiPath Wireless Controller, Access Points and Convergence Software V7.11, User Guide        hwc_user_guideTOC.fm3.4.8  Installing certificates on the HiPath Wireless Controller . . . . . . . . . . . . . . . . . . . . . . . . . . . . . . . . . . .   713.4.8.1  Installing a certificate for a HiPath Wireless Controller interface . . . . . . . . . . . . . . . . . . . . . . . . .   723.4.9  Configuring the login authentication mode  . . . . . . . . . . . . . . . . . . . . . . . . . . . . . . . . . . . . . . . . . . . . .   743.4.9.1  Configuring the local login authentication mode and adding new users  . . . . . . . . . . . . . . . . . . .   743.4.9.2  Configuring the RADIUS login authentication mode  . . . . . . . . . . . . . . . . . . . . . . . . . . . . . . . . . .   763.4.10  Configuring network time. . . . . . . . . . . . . . . . . . . . . . . . . . . . . . . . . . . . . . . . . . . . . . . . . . . . . . . . . .   793.4.10.1  Configuring the network time using the system’s time . . . . . . . . . . . . . . . . . . . . . . . . . . . . . . . .   803.4.10.2  Configuring the network time using an NTP server . . . . . . . . . . . . . . . . . . . . . . . . . . . . . . . . . .   803.4.11  Configuring DNS servers for resolving host names of RADIUS servers . . . . . . . . . . . . . . . . . . . . . .   823.5  Additional ongoing operations of the system  . . . . . . . . . . . . . . . . . . . . . . . . . . . . . . . . . . . . . . . . . . . . . . .   834  Configuring the Wireless AP  . . . . . . . . . . . . . . . . . . . . . . . . . . . . . . . . . . . . . . . . . . . . . . . . . . . . . . . . . . . . 854.1  Wireless AP overview . . . . . . . . . . . . . . . . . . . . . . . . . . . . . . . . . . . . . . . . . . . . . . . . . . . . . . . . . . . . . . . . .   854.1.1  HiPath Standard Wireless AP . . . . . . . . . . . . . . . . . . . . . . . . . . . . . . . . . . . . . . . . . . . . . . . . . . . . . . .   864.1.1.1  HiPath Standard Wireless AP radios . . . . . . . . . . . . . . . . . . . . . . . . . . . . . . . . . . . . . . . . . . . . . .   874.1.1.2  AP4102/4102C Access Points . . . . . . . . . . . . . . . . . . . . . . . . . . . . . . . . . . . . . . . . . . . . . . . . . . .   894.1.2  HiPath Wireless Outdoor AP . . . . . . . . . . . . . . . . . . . . . . . . . . . . . . . . . . . . . . . . . . . . . . . . . . . . . . . .   904.1.3  HiPath Wireless 802.11n AP . . . . . . . . . . . . . . . . . . . . . . . . . . . . . . . . . . . . . . . . . . . . . . . . . . . . . . . .   904.1.3.1  HiPath Wireless 802.11n AP’s radios  . . . . . . . . . . . . . . . . . . . . . . . . . . . . . . . . . . . . . . . . . . . . .   934.1.4  Wireless AP international licensing . . . . . . . . . . . . . . . . . . . . . . . . . . . . . . . . . . . . . . . . . . . . . . . . . . .   954.1.5  Wireless AP default IP address and first-time configuration . . . . . . . . . . . . . . . . . . . . . . . . . . . . . . . .   964.1.6  Assigning a static IP address to the Wireless AP . . . . . . . . . . . . . . . . . . . . . . . . . . . . . . . . . . . . . . . .   974.2  Discovery and registration overview . . . . . . . . . . . . . . . . . . . . . . . . . . . . . . . . . . . . . . . . . . . . . . . . . . . . . .   974.2.1  Wireless AP discovery. . . . . . . . . . . . . . . . . . . . . . . . . . . . . . . . . . . . . . . . . . . . . . . . . . . . . . . . . . . . .   974.2.2  Registration after discovery. . . . . . . . . . . . . . . . . . . . . . . . . . . . . . . . . . . . . . . . . . . . . . . . . . . . . . . . .   994.2.2.1  Default Wireless AP configuration . . . . . . . . . . . . . . . . . . . . . . . . . . . . . . . . . . . . . . . . . . . . . . . .   994.2.3  Understanding the Wireless AP LED status  . . . . . . . . . . . . . . . . . . . . . . . . . . . . . . . . . . . . . . . . . . . .   994.2.3.1  HiPath Wireless AP LED status . . . . . . . . . . . . . . . . . . . . . . . . . . . . . . . . . . . . . . . . . . . . . . . . .   1004.2.3.2  HiPath Wireless Outdoor AP LED status . . . . . . . . . . . . . . . . . . . . . . . . . . . . . . . . . . . . . . . . . .   1034.2.3.3  HiPath Wireless 802.11n AP LED status . . . . . . . . . . . . . . . . . . . . . . . . . . . . . . . . . . . . . . . . . .   1074.2.3.4  AP4102 and AP2605 LED status . . . . . . . . . . . . . . . . . . . . . . . . . . . . . . . . . . . . . . . . . . . . . . . .   1104.2.3.5  Configuring Wireless AP LED Behavior . . . . . . . . . . . . . . . . . . . . . . . . . . . . . . . . . . . . . . . . . . .   1134.2.4  Configuring the Wireless APs for the first time  . . . . . . . . . . . . . . . . . . . . . . . . . . . . . . . . . . . . . . . . .   1144.2.5  Defining properties for the discovery process . . . . . . . . . . . . . . . . . . . . . . . . . . . . . . . . . . . . . . . . . .   1154.2.6  Connecting the Wireless AP to a power source and initiating the discovery and registration process 1174.3  Adding and registering a Wireless AP manually. . . . . . . . . . . . . . . . . . . . . . . . . . . . . . . . . . . . . . . . . . . .   1184.4  Configuring Wireless AP settings . . . . . . . . . . . . . . . . . . . . . . . . . . . . . . . . . . . . . . . . . . . . . . . . . . . . . . .   1194.4.1  Modifying a Wireless AP’s status  . . . . . . . . . . . . . . . . . . . . . . . . . . . . . . . . . . . . . . . . . . . . . . . . . . .   1204.4.2  Configuring a Wireless AP’s properties. . . . . . . . . . . . . . . . . . . . . . . . . . . . . . . . . . . . . . . . . . . . . . .   1224.4.3  AP properties tab configuration . . . . . . . . . . . . . . . . . . . . . . . . . . . . . . . . . . . . . . . . . . . . . . . . . . . . .   1224.4.4  Assigning Wireless AP radios to a VNS  . . . . . . . . . . . . . . . . . . . . . . . . . . . . . . . . . . . . . . . . . . . . . .   1294.4.5  Configuring Wireless AP radio properties . . . . . . . . . . . . . . . . . . . . . . . . . . . . . . . . . . . . . . . . . . . . .   1304.4.5.1  Modifying Wireless 802.11n AP 3610/3620 radio properties . . . . . . . . . . . . . . . . . . . . . . . . . . .   1334.4.5.2  Achieving high throughput with the Wireless 802.11n AP . . . . . . . . . . . . . . . . . . . . . . . . . . . . .   1504.4.5.3  Modifying Wireless AP 2610/2620 radio properties . . . . . . . . . . . . . . . . . . . . . . . . . . . . . . . . . .   1524.4.6  Setting up the Wireless AP using static configuration . . . . . . . . . . . . . . . . . . . . . . . . . . . . . . . . . . . .   1654.4.7  Configuring Telnet/SSH Access  . . . . . . . . . . . . . . . . . . . . . . . . . . . . . . . . . . . . . . . . . . . . . . . . . . . .   1674.5  Configuring VLAN tags for Wireless APs . . . . . . . . . . . . . . . . . . . . . . . . . . . . . . . . . . . . . . . . . . . . . . . . .   1694.5.1  Setting up 802.1x authentication for a Wireless AP  . . . . . . . . . . . . . . . . . . . . . . . . . . . . . . . . . . . . .   1704.5.1.1  Configuring 802.1x PEAP authentication . . . . . . . . . . . . . . . . . . . . . . . . . . . . . . . . . . . . . . . . . .   1714.5.1.2  Configuring 802.1x EAP-TLS authentication . . . . . . . . . . . . . . . . . . . . . . . . . . . . . . . . . . . . . . .  1734.5.1.3  Viewing 802.1x credentials  . . . . . . . . . . . . . . . . . . . . . . . . . . . . . . . . . . . . . . . . . . . . . . . . . . . .   176
hwc_user_guideTOC.fm9034530-02, March 2010HiPath Wireless Controller, Access Points and Convergence Software V7.11, User Guide 13      Nur für den internen Gebrauch Contents4.5.1.4  Deleting 802.1x credentials . . . . . . . . . . . . . . . . . . . . . . . . . . . . . . . . . . . . . . . . . . . . . . . . . . . . .  1774.5.2  Setting up 802.1x authentication for Wireless APs using Multi-edit . . . . . . . . . . . . . . . . . . . . . . . . . .  1774.5.3  Configuring the default Wireless AP settings . . . . . . . . . . . . . . . . . . . . . . . . . . . . . . . . . . . . . . . . . . .  1814.6  Modifying a Wireless AP’s properties based on a default AP configuration. . . . . . . . . . . . . . . . . . . . . . . .  2124.7  Modifying the Wireless AP’s default setting using the Copy to Defaults feature . . . . . . . . . . . . . . . . . . . .  2124.8  Configuring Wireless APs simultaneously . . . . . . . . . . . . . . . . . . . . . . . . . . . . . . . . . . . . . . . . . . . . . . . . .  2134.9  Configuring an AP as a sensor  . . . . . . . . . . . . . . . . . . . . . . . . . . . . . . . . . . . . . . . . . . . . . . . . . . . . . . . . .  2154.10  Performing Wireless AP software maintenance. . . . . . . . . . . . . . . . . . . . . . . . . . . . . . . . . . . . . . . . . . . .  2175  Virtual Network Services concepts . . . . . . . . . . . . . . . . . . . . . . . . . . . . . . . . . . . . . . . . . . . . . . . . . . . . . . 2215.1  VNS overview. . . . . . . . . . . . . . . . . . . . . . . . . . . . . . . . . . . . . . . . . . . . . . . . . . . . . . . . . . . . . . . . . . . . . . .  2215.1.1  Topology . . . . . . . . . . . . . . . . . . . . . . . . . . . . . . . . . . . . . . . . . . . . . . . . . . . . . . . . . . . . . . . . . . . . . . .  2225.1.2  Policy  . . . . . . . . . . . . . . . . . . . . . . . . . . . . . . . . . . . . . . . . . . . . . . . . . . . . . . . . . . . . . . . . . . . . . . . . .  2235.1.3  WLAN Service  . . . . . . . . . . . . . . . . . . . . . . . . . . . . . . . . . . . . . . . . . . . . . . . . . . . . . . . . . . . . . . . . . .  2245.1.4  New VNS definition. . . . . . . . . . . . . . . . . . . . . . . . . . . . . . . . . . . . . . . . . . . . . . . . . . . . . . . . . . . . . . .  2255.2  Setting up a VNS checklist. . . . . . . . . . . . . . . . . . . . . . . . . . . . . . . . . . . . . . . . . . . . . . . . . . . . . . . . . . . . .  2285.3  NAC integration with HiPath WLAN . . . . . . . . . . . . . . . . . . . . . . . . . . . . . . . . . . . . . . . . . . . . . . . . . . . . . .  2305.4  Wireless AP assignment to WLAN Services  . . . . . . . . . . . . . . . . . . . . . . . . . . . . . . . . . . . . . . . . . . . . . . .  2335.5  Authentication for a VNS . . . . . . . . . . . . . . . . . . . . . . . . . . . . . . . . . . . . . . . . . . . . . . . . . . . . . . . . . . . . . .  2335.5.1  Authentication with Captive Portal  . . . . . . . . . . . . . . . . . . . . . . . . . . . . . . . . . . . . . . . . . . . . . . . . . . .  2355.5.2  Authentication with 802.1x and WPA . . . . . . . . . . . . . . . . . . . . . . . . . . . . . . . . . . . . . . . . . . . . . . . . .  2355.6  Filtering  . . . . . . . . . . . . . . . . . . . . . . . . . . . . . . . . . . . . . . . . . . . . . . . . . . . . . . . . . . . . . . . . . . . . . . . . . . .  2365.6.1  Final filter rule . . . . . . . . . . . . . . . . . . . . . . . . . . . . . . . . . . . . . . . . . . . . . . . . . . . . . . . . . . . . . . . . . . .  2375.6.2  Filtering sequence  . . . . . . . . . . . . . . . . . . . . . . . . . . . . . . . . . . . . . . . . . . . . . . . . . . . . . . . . . . . . . . .  2375.6.3  Legacy compatibility with Policy-based filtering and VNS assignment . . . . . . . . . . . . . . . . . . . . . . . .  2385.7  Multicast traffic . . . . . . . . . . . . . . . . . . . . . . . . . . . . . . . . . . . . . . . . . . . . . . . . . . . . . . . . . . . . . . . . . . . . . .  2395.8  Data protection — WEP and WPA. . . . . . . . . . . . . . . . . . . . . . . . . . . . . . . . . . . . . . . . . . . . . . . . . . . . . . .  2395.9  QoS Policy . . . . . . . . . . . . . . . . . . . . . . . . . . . . . . . . . . . . . . . . . . . . . . . . . . . . . . . . . . . . . . . . . . . . . . . . .  2405.10  Flexible Client Access (FCA) . . . . . . . . . . . . . . . . . . . . . . . . . . . . . . . . . . . . . . . . . . . . . . . . . . . . . . . . . .  2406  Configuring a VNS  . . . . . . . . . . . . . . . . . . . . . . . . . . . . . . . . . . . . . . . . . . . . . . . . . . . . . . . . . . . . . . . . . . . 2436.1  High level VNS configuration flow  . . . . . . . . . . . . . . . . . . . . . . . . . . . . . . . . . . . . . . . . . . . . . . . . . . . . . . .  2436.1.1  Controller defaults. . . . . . . . . . . . . . . . . . . . . . . . . . . . . . . . . . . . . . . . . . . . . . . . . . . . . . . . . . . . . . . .  2456.2  VNS global settings . . . . . . . . . . . . . . . . . . . . . . . . . . . . . . . . . . . . . . . . . . . . . . . . . . . . . . . . . . . . . . . . . .  2456.2.1  Defining RADIUS servers and MAC address format  . . . . . . . . . . . . . . . . . . . . . . . . . . . . . . . . . . . . .  2476.2.2  Configuring Dynamic Authorization Server support . . . . . . . . . . . . . . . . . . . . . . . . . . . . . . . . . . . . . .  2506.2.3  Defining Wireless QoS Admission Control Thresholds. . . . . . . . . . . . . . . . . . . . . . . . . . . . . . . . . . . .  2516.2.4  Defining Wireless QoS Flexible Client Access . . . . . . . . . . . . . . . . . . . . . . . . . . . . . . . . . . . . . . . . . .  2526.2.5  Working with bandwidth control profiles . . . . . . . . . . . . . . . . . . . . . . . . . . . . . . . . . . . . . . . . . . . . . . .  2536.2.6  Configuring the Global Default Policy . . . . . . . . . . . . . . . . . . . . . . . . . . . . . . . . . . . . . . . . . . . . . . . . .  2546.2.7  Using the Sync Summary . . . . . . . . . . . . . . . . . . . . . . . . . . . . . . . . . . . . . . . . . . . . . . . . . . . . . . . . . .  2566.3  Methods for configuring a VNS  . . . . . . . . . . . . . . . . . . . . . . . . . . . . . . . . . . . . . . . . . . . . . . . . . . . . . . . . .  2586.4  Working with the VNS wizard to create a new VNS. . . . . . . . . . . . . . . . . . . . . . . . . . . . . . . . . . . . . . . . . .  2596.4.1  Creating a NAC VNS using the VNS wizard. . . . . . . . . . . . . . . . . . . . . . . . . . . . . . . . . . . . . . . . . . . .  2596.4.2  Creating a voice VNS using the VNS wizard  . . . . . . . . . . . . . . . . . . . . . . . . . . . . . . . . . . . . . . . . . . .  2626.4.3  Creating a data VNS using the VNS wizard . . . . . . . . . . . . . . . . . . . . . . . . . . . . . . . . . . . . . . . . . . . .  2676.4.4  Creating a Captive Portal VNS using the VNS wizard . . . . . . . . . . . . . . . . . . . . . . . . . . . . . . . . . . . .  2736.5  Working with a GuestPortal VNS . . . . . . . . . . . . . . . . . . . . . . . . . . . . . . . . . . . . . . . . . . . . . . . . . . . . . . . .  2856.5.1  Creating a GuestPortal VNS. . . . . . . . . . . . . . . . . . . . . . . . . . . . . . . . . . . . . . . . . . . . . . . . . . . . . . . .  2866.6  Creating a VNS using the advanced method. . . . . . . . . . . . . . . . . . . . . . . . . . . . . . . . . . . . . . . . . . . . . . .  2936.7  Working with existing VNSs . . . . . . . . . . . . . . . . . . . . . . . . . . . . . . . . . . . . . . . . . . . . . . . . . . . . . . . . . . . .  2946.7.1  Enabling and disabling a VNS  . . . . . . . . . . . . . . . . . . . . . . . . . . . . . . . . . . . . . . . . . . . . . . . . . . . . . .  2956.7.2  Renaming a VNS  . . . . . . . . . . . . . . . . . . . . . . . . . . . . . . . . . . . . . . . . . . . . . . . . . . . . . . . . . . . . . . . .  296
Contents Nur für den internen Gebrauch 9034530-02, March 201014 HiPath Wireless Controller, Access Points and Convergence Software V7.11, User Guide        hwc_user_guideTOC.fm6.7.3  Deleting a VNS  . . . . . . . . . . . . . . . . . . . . . . . . . . . . . . . . . . . . . . . . . . . . . . . . . . . . . . . . . . . . . . . . .   2966.8  Configuring a Topology. . . . . . . . . . . . . . . . . . . . . . . . . . . . . . . . . . . . . . . . . . . . . . . . . . . . . . . . . . . . . . .   2966.8.1  Configuring a basic topology . . . . . . . . . . . . . . . . . . . . . . . . . . . . . . . . . . . . . . . . . . . . . . . . . . . . . . .   2976.8.1.1  Physical Port Topologies . . . . . . . . . . . . . . . . . . . . . . . . . . . . . . . . . . . . . . . . . . . . . . . . . . . . . .   2986.8.1.2  Enabling management traffic . . . . . . . . . . . . . . . . . . . . . . . . . . . . . . . . . . . . . . . . . . . . . . . . . . .   2986.8.2  Layer 3 configuration. . . . . . . . . . . . . . . . . . . . . . . . . . . . . . . . . . . . . . . . . . . . . . . . . . . . . . . . . . . . .   2996.8.2.1  IP address configuration  . . . . . . . . . . . . . . . . . . . . . . . . . . . . . . . . . . . . . . . . . . . . . . . . . . . . . .   2996.8.2.2  DHCP configuration . . . . . . . . . . . . . . . . . . . . . . . . . . . . . . . . . . . . . . . . . . . . . . . . . . . . . . . . . .   3006.8.2.3  Defining a next hop route and OSPF advertisement . . . . . . . . . . . . . . . . . . . . . . . . . . . . . . . . .   3036.8.3  Exception filtering  . . . . . . . . . . . . . . . . . . . . . . . . . . . . . . . . . . . . . . . . . . . . . . . . . . . . . . . . . . . . . . .   3046.8.4  Multicast filtering . . . . . . . . . . . . . . . . . . . . . . . . . . . . . . . . . . . . . . . . . . . . . . . . . . . . . . . . . . . . . . . .   3076.9  Configuring WLAN Services . . . . . . . . . . . . . . . . . . . . . . . . . . . . . . . . . . . . . . . . . . . . . . . . . . . . . . . . . . .   3086.9.1  Configuring a WLAN Service. . . . . . . . . . . . . . . . . . . . . . . . . . . . . . . . . . . . . . . . . . . . . . . . . . . . . . .   3096.9.1.1  Third-party AP WLAN Service Type. . . . . . . . . . . . . . . . . . . . . . . . . . . . . . . . . . . . . . . . . . . . . .   3096.9.1.2  Configuring a basic WLAN Service  . . . . . . . . . . . . . . . . . . . . . . . . . . . . . . . . . . . . . . . . . . . . . .   3096.9.1.3  Assigning Wireless APs to a service . . . . . . . . . . . . . . . . . . . . . . . . . . . . . . . . . . . . . . . . . . . . .   3106.9.2  Configuring privacy . . . . . . . . . . . . . . . . . . . . . . . . . . . . . . . . . . . . . . . . . . . . . . . . . . . . . . . . . . . . . .   3136.9.2.1  About Wi-Fi Protected Access (WPA v1 and WPA v2)  . . . . . . . . . . . . . . . . . . . . . . . . . . . . . . .   3136.9.2.2  Wireless 802.11n APs and WPA authentication  . . . . . . . . . . . . . . . . . . . . . . . . . . . . . . . . . . . .   3156.9.2.3  WPA Key Management Options  . . . . . . . . . . . . . . . . . . . . . . . . . . . . . . . . . . . . . . . . . . . . . . . .   3156.9.2.4  Configuring WLAN Service privacy  . . . . . . . . . . . . . . . . . . . . . . . . . . . . . . . . . . . . . . . . . . . . . .   3176.9.3  Configuring accounting and authentication . . . . . . . . . . . . . . . . . . . . . . . . . . . . . . . . . . . . . . . . . . . .   3206.9.3.1  Vendor Specific Attributes . . . . . . . . . . . . . . . . . . . . . . . . . . . . . . . . . . . . . . . . . . . . . . . . . . . . .   3216.9.3.2  Defining accounting methods for a WLAN Service  . . . . . . . . . . . . . . . . . . . . . . . . . . . . . . . . . .   3216.9.3.3  Configuring authentication for a WLAN Service. . . . . . . . . . . . . . . . . . . . . . . . . . . . . . . . . . . . .  3236.9.3.4  Defining the RADIUS server priority for RADIUS redundancy . . . . . . . . . . . . . . . . . . . . . . . . . .   3266.9.3.5  Configuring assigned RADIUS servers  . . . . . . . . . . . . . . . . . . . . . . . . . . . . . . . . . . . . . . . . . . .   3276.9.3.6  Defining a WLAN Service with no authentication. . . . . . . . . . . . . . . . . . . . . . . . . . . . . . . . . . . .   3316.9.3.7  Configuring Captive Portal for internal or external authentication . . . . . . . . . . . . . . . . . . . . . . .   3316.9.4  Configuring the QoS policy . . . . . . . . . . . . . . . . . . . . . . . . . . . . . . . . . . . . . . . . . . . . . . . . . . . . . . . .   3416.9.4.1  Defining priority level and service class . . . . . . . . . . . . . . . . . . . . . . . . . . . . . . . . . . . . . . . . . . .   3436.9.4.2  Defining the service class  . . . . . . . . . . . . . . . . . . . . . . . . . . . . . . . . . . . . . . . . . . . . . . . . . . . . .   3446.9.4.3  Configuring the priority override . . . . . . . . . . . . . . . . . . . . . . . . . . . . . . . . . . . . . . . . . . . . . . . . .   3456.9.4.4  QoS modes  . . . . . . . . . . . . . . . . . . . . . . . . . . . . . . . . . . . . . . . . . . . . . . . . . . . . . . . . . . . . . . . .   3456.10  Configuring Policy. . . . . . . . . . . . . . . . . . . . . . . . . . . . . . . . . . . . . . . . . . . . . . . . . . . . . . . . . . . . . . . . . .   3506.10.1  Configuring VLAN and Class of Service for a Policy. . . . . . . . . . . . . . . . . . . . . . . . . . . . . . . . . . . .   3516.10.2  About filtering rules . . . . . . . . . . . . . . . . . . . . . . . . . . . . . . . . . . . . . . . . . . . . . . . . . . . . . . . . . . . . .   3526.10.3  Configuring Filter Rules for a Policy  . . . . . . . . . . . . . . . . . . . . . . . . . . . . . . . . . . . . . . . . . . . . . . . .   3536.10.3.1  Non-authenticated filter examples . . . . . . . . . . . . . . . . . . . . . . . . . . . . . . . . . . . . . . . . . . . . . .   3566.10.3.2  Authenticated filter examples . . . . . . . . . . . . . . . . . . . . . . . . . . . . . . . . . . . . . . . . . . . . . . . . . .   3586.10.4  ICMP Type enforcement . . . . . . . . . . . . . . . . . . . . . . . . . . . . . . . . . . . . . . . . . . . . . . . . . . . . . . . . .   3586.10.5  Filtering rules for a default filter . . . . . . . . . . . . . . . . . . . . . . . . . . . . . . . . . . . . . . . . . . . . . . . . . . . .   3586.10.5.1  Default filter examples . . . . . . . . . . . . . . . . . . . . . . . . . . . . . . . . . . . . . . . . . . . . . . . . . . . . . . .   3596.10.5.2  Filtering rules between two wireless devices . . . . . . . . . . . . . . . . . . . . . . . . . . . . . . . . . . . . . .   3596.10.6  Defining filter rules for Wireless APs . . . . . . . . . . . . . . . . . . . . . . . . . . . . . . . . . . . . . . . . . . . . . . . .   3606.11  Working with a Wireless Distribution System . . . . . . . . . . . . . . . . . . . . . . . . . . . . . . . . . . . . . . . . . . . . .   3626.11.1  Simple WDS configuration. . . . . . . . . . . . . . . . . . . . . . . . . . . . . . . . . . . . . . . . . . . . . . . . . . . . . . . .   3626.11.2  Wireless Repeater configuration . . . . . . . . . . . . . . . . . . . . . . . . . . . . . . . . . . . . . . . . . . . . . . . . . . .   3636.11.3  Wireless Bridge configuration . . . . . . . . . . . . . . . . . . . . . . . . . . . . . . . . . . . . . . . . . . . . . . . . . . . . .   3646.11.4  Examples of deployment . . . . . . . . . . . . . . . . . . . . . . . . . . . . . . . . . . . . . . . . . . . . . . . . . . . . . . . . .   3646.11.5  WDS WLAN Services . . . . . . . . . . . . . . . . . . . . . . . . . . . . . . . . . . . . . . . . . . . . . . . . . . . . . . . . . . .   3646.11.6  Key features of WDS. . . . . . . . . . . . . . . . . . . . . . . . . . . . . . . . . . . . . . . . . . . . . . . . . . . . . . . . . . . .   367
hwc_user_guideTOC.fm9034530-02, March 2010HiPath Wireless Controller, Access Points and Convergence Software V7.11, User Guide 15      Nur für den internen Gebrauch Contents6.11.6.1  Tree-like topology . . . . . . . . . . . . . . . . . . . . . . . . . . . . . . . . . . . . . . . . . . . . . . . . . . . . . . . . . . .  3676.11.6.2  Radio Channels. . . . . . . . . . . . . . . . . . . . . . . . . . . . . . . . . . . . . . . . . . . . . . . . . . . . . . . . . . . . .  3696.11.6.3  Multi-root WDS topology . . . . . . . . . . . . . . . . . . . . . . . . . . . . . . . . . . . . . . . . . . . . . . . . . . . . . .  3696.11.6.4  Automatic discovery of parent and backup parent Wireless APs  . . . . . . . . . . . . . . . . . . . . . . .  3706.11.6.5  Link security. . . . . . . . . . . . . . . . . . . . . . . . . . . . . . . . . . . . . . . . . . . . . . . . . . . . . . . . . . . . . . . .  3706.11.7  Deploying the WDS system  . . . . . . . . . . . . . . . . . . . . . . . . . . . . . . . . . . . . . . . . . . . . . . . . . . . . . . .  3716.11.7.1  Connecting the WDS Wireless APs to the enterprise network for discovery and registration. .  3726.11.7.2  Configuring the WDS Wireless APs through the HiPath Wireless Controller  . . . . . . . . . . . . . .  3726.11.7.3  Assigning the Satellite Wireless APs’ radios to the network WLAN Services . . . . . . . . . . . . . .  3776.11.7.4  Connecting the WDS Wireless APs to the enterprise network for provisioning. . . . . . . . . . . . .  3786.11.7.5  Moving the WDS Wireless APs to the target location . . . . . . . . . . . . . . . . . . . . . . . . . . . . . . . .  3796.11.8  Changing the pre-shared key in a WDS WLAN Service. . . . . . . . . . . . . . . . . . . . . . . . . . . . . . . . . .  3797  Availability and session availability . . . . . . . . . . . . . . . . . . . . . . . . . . . . . . . . . . . . . . . . . . . . . . . . . . . . .  3817.1  Availability  . . . . . . . . . . . . . . . . . . . . . . . . . . . . . . . . . . . . . . . . . . . . . . . . . . . . . . . . . . . . . . . . . . . . . . . . .  3817.1.1  Events and actions in availability  . . . . . . . . . . . . . . . . . . . . . . . . . . . . . . . . . . . . . . . . . . . . . . . . . . . .  3827.1.2  Availability prerequisites . . . . . . . . . . . . . . . . . . . . . . . . . . . . . . . . . . . . . . . . . . . . . . . . . . . . . . . . . . .  3837.2  Configuring availability using the availability wizard. . . . . . . . . . . . . . . . . . . . . . . . . . . . . . . . . . . . . . . . . .  3847.3  Configuring availability manually . . . . . . . . . . . . . . . . . . . . . . . . . . . . . . . . . . . . . . . . . . . . . . . . . . . . . . . .  3867.4  Session availability. . . . . . . . . . . . . . . . . . . . . . . . . . . . . . . . . . . . . . . . . . . . . . . . . . . . . . . . . . . . . . . . . . .  3927.4.1  Events and actions in session availability. . . . . . . . . . . . . . . . . . . . . . . . . . . . . . . . . . . . . . . . . . . . . .  3947.4.2  Enabling session availability . . . . . . . . . . . . . . . . . . . . . . . . . . . . . . . . . . . . . . . . . . . . . . . . . . . . . . . .  3957.4.2.1  Configuring fast failover and enabling session availability  . . . . . . . . . . . . . . . . . . . . . . . . . . . . .  3957.4.2.2  Verifying session availability . . . . . . . . . . . . . . . . . . . . . . . . . . . . . . . . . . . . . . . . . . . . . . . . . . . .  3997.4.2.3  To verify synchronization. . . . . . . . . . . . . . . . . . . . . . . . . . . . . . . . . . . . . . . . . . . . . . . . . . . . . . .  4017.5  Viewing the Wireless AP availability display  . . . . . . . . . . . . . . . . . . . . . . . . . . . . . . . . . . . . . . . . . . . . . . .  4027.6  Viewing SLP activity. . . . . . . . . . . . . . . . . . . . . . . . . . . . . . . . . . . . . . . . . . . . . . . . . . . . . . . . . . . . . . . . . .  4038  Configuring Mobility . . . . . . . . . . . . . . . . . . . . . . . . . . . . . . . . . . . . . . . . . . . . . . . . . . . . . . . . . . . . . . . . . . 4058.1  Mobility overview . . . . . . . . . . . . . . . . . . . . . . . . . . . . . . . . . . . . . . . . . . . . . . . . . . . . . . . . . . . . . . . . . . . .  4058.2  Mobility domain topologies. . . . . . . . . . . . . . . . . . . . . . . . . . . . . . . . . . . . . . . . . . . . . . . . . . . . . . . . . . . . .  4078.3  Configuring mobility domain. . . . . . . . . . . . . . . . . . . . . . . . . . . . . . . . . . . . . . . . . . . . . . . . . . . . . . . . . . . .  4099  Working with third-party APs. . . . . . . . . . . . . . . . . . . . . . . . . . . . . . . . . . . . . . . . . . . . . . . . . . . . . . . . . . .  41310  Working with the Mitigator. . . . . . . . . . . . . . . . . . . . . . . . . . . . . . . . . . . . . . . . . . . . . . . . . . . . . . . . . . . .  41510.1  Mitigator overview  . . . . . . . . . . . . . . . . . . . . . . . . . . . . . . . . . . . . . . . . . . . . . . . . . . . . . . . . . . . . . . . . . .  41510.2  Enabling the Analysis and data collector engines . . . . . . . . . . . . . . . . . . . . . . . . . . . . . . . . . . . . . . . . . .  41610.3  Running Mitigator scans. . . . . . . . . . . . . . . . . . . . . . . . . . . . . . . . . . . . . . . . . . . . . . . . . . . . . . . . . . . . . .  41710.4  Analysis engine overview. . . . . . . . . . . . . . . . . . . . . . . . . . . . . . . . . . . . . . . . . . . . . . . . . . . . . . . . . . . . .  42010.5  Working with Mitigator scan results . . . . . . . . . . . . . . . . . . . . . . . . . . . . . . . . . . . . . . . . . . . . . . . . . . . . .  42110.6  Working with friendly APs  . . . . . . . . . . . . . . . . . . . . . . . . . . . . . . . . . . . . . . . . . . . . . . . . . . . . . . . . . . . .  42310.7  Maintaining the Mitigator list of APs . . . . . . . . . . . . . . . . . . . . . . . . . . . . . . . . . . . . . . . . . . . . . . . . . . . . .  42410.8  Viewing the Scanner Status report. . . . . . . . . . . . . . . . . . . . . . . . . . . . . . . . . . . . . . . . . . . . . . . . . . . . . .  42511  Working with reports and displays . . . . . . . . . . . . . . . . . . . . . . . . . . . . . . . . . . . . . . . . . . . . . . . . . . . . .  42711.1  Viewing the displays. . . . . . . . . . . . . . . . . . . . . . . . . . . . . . . . . . . . . . . . . . . . . . . . . . . . . . . . . . . . . . . . .  42711.1.1  Viewing the Wireless AP availability display. . . . . . . . . . . . . . . . . . . . . . . . . . . . . . . . . . . . . . . . . . .  42911.1.2  Viewing statistics for Wireless APs. . . . . . . . . . . . . . . . . . . . . . . . . . . . . . . . . . . . . . . . . . . . . . . . . .  43011.1.3  Viewing the System Information and Manufacturing Information displays . . . . . . . . . . . . . . . . . . . .  43511.1.4  Viewing displays for the mobility manager . . . . . . . . . . . . . . . . . . . . . . . . . . . . . . . . . . . . . . . . . . . .  43711.2  Viewing reports  . . . . . . . . . . . . . . . . . . . . . . . . . . . . . . . . . . . . . . . . . . . . . . . . . . . . . . . . . . . . . . . . . . . .  43911.3  Call Detail Records (CDRs) . . . . . . . . . . . . . . . . . . . . . . . . . . . . . . . . . . . . . . . . . . . . . . . . . . . . . . . . . . .  44311.3.1  CDR files. . . . . . . . . . . . . . . . . . . . . . . . . . . . . . . . . . . . . . . . . . . . . . . . . . . . . . . . . . . . . . . . . . . . . .  44311.3.2  CDR file types. . . . . . . . . . . . . . . . . . . . . . . . . . . . . . . . . . . . . . . . . . . . . . . . . . . . . . . . . . . . . . . . . .  443
Contents Nur für den internen Gebrauch 9034530-02, March 201016 HiPath Wireless Controller, Access Points and Convergence Software V7.11, User Guide        hwc_user_guideTOC.fm11.3.3  CDR file format . . . . . . . . . . . . . . . . . . . . . . . . . . . . . . . . . . . . . . . . . . . . . . . . . . . . . . . . . . . . . . . .   44411.3.4  Viewing CDRs . . . . . . . . . . . . . . . . . . . . . . . . . . . . . . . . . . . . . . . . . . . . . . . . . . . . . . . . . . . . . . . . .   44612  Performing system administration  . . . . . . . . . . . . . . . . . . . . . . . . . . . . . . . . . . . . . . . . . . . . . . . . . . . . . 44912.1  Performing Wireless AP client management  . . . . . . . . . . . . . . . . . . . . . . . . . . . . . . . . . . . . . . . . . . . . .   44912.1.1  Disassociating a client . . . . . . . . . . . . . . . . . . . . . . . . . . . . . . . . . . . . . . . . . . . . . . . . . . . . . . . . . . .   44912.1.2  Blacklisting a client  . . . . . . . . . . . . . . . . . . . . . . . . . . . . . . . . . . . . . . . . . . . . . . . . . . . . . . . . . . . . .   45012.2  Defining HiPath Wireless Assistant administrators and login groups . . . . . . . . . . . . . . . . . . . . . . . . . . .   45312.2.1  Working with GuestPortal Guest administration . . . . . . . . . . . . . . . . . . . . . . . . . . . . . . . . . . . . . . .   45512.2.1.1  Adding new guest accounts . . . . . . . . . . . . . . . . . . . . . . . . . . . . . . . . . . . . . . . . . . . . . . . . . . .   45612.2.1.2  Enabling or disabling guest accounts. . . . . . . . . . . . . . . . . . . . . . . . . . . . . . . . . . . . . . . . . . . .   45812.2.1.3  Editing guest accounts . . . . . . . . . . . . . . . . . . . . . . . . . . . . . . . . . . . . . . . . . . . . . . . . . . . . . . .   45912.2.1.4  Removing guest accounts . . . . . . . . . . . . . . . . . . . . . . . . . . . . . . . . . . . . . . . . . . . . . . . . . . . .   46012.2.1.5  Importing and exporting a guest file . . . . . . . . . . . . . . . . . . . . . . . . . . . . . . . . . . . . . . . . . . . . .   46212.2.1.6  Viewing and printing a GuestPortal account ticket. . . . . . . . . . . . . . . . . . . . . . . . . . . . . . . . . .   46412.2.1.7  Working with the GuestPortal ticket page  . . . . . . . . . . . . . . . . . . . . . . . . . . . . . . . . . . . . . . . .   46612.3  Configuring Web session timeouts . . . . . . . . . . . . . . . . . . . . . . . . . . . . . . . . . . . . . . . . . . . . . . . . . . . . .   46813  Glossary . . . . . . . . . . . . . . . . . . . . . . . . . . . . . . . . . . . . . . . . . . . . . . . . . . . . . . . . . . . . . . . . . . . . . . . . . . . 46913.1  Networking terms and abbreviations  . . . . . . . . . . . . . . . . . . . . . . . . . . . . . . . . . . . . . . . . . . . . . . . . . . .   46913.2  Controller, Access Points and Convergence Software terms and abbreviations . . . . . . . . . . . . . . . . . .   482A  HiPath Wireless Controller’s physical description  . . . . . . . . . . . . . . . . . . . . . . . . . . . . . . . . . . . . . . . . . 485A.1  HiPath Wireless Controller C5110 . . . . . . . . . . . . . . . . . . . . . . . . . . . . . . . . . . . . . . . . . . . . . . . . . . . . . .   485A.2  HiPath Wireless Controller C4110 . . . . . . . . . . . . . . . . . . . . . . . . . . . . . . . . . . . . . . . . . . . . . . . . . . . . . .   487A.3  HiPath Wireless Controller C2400 . . . . . . . . . . . . . . . . . . . . . . . . . . . . . . . . . . . . . . . . . . . . . . . . . . . . . .   488A.4  HiPath Wireless Controller C20 . . . . . . . . . . . . . . . . . . . . . . . . . . . . . . . . . . . . . . . . . . . . . . . . . . . . . . . .   492A.5  HiPath Wireless Controller C20N . . . . . . . . . . . . . . . . . . . . . . . . . . . . . . . . . . . . . . . . . . . . . . . . . . . . . . .   494A.6  HiPath Wireless Controller CRBT8210/8110 . . . . . . . . . . . . . . . . . . . . . . . . . . . . . . . . . . . . . . . . . . . . . .   494B  Regulatory information. . . . . . . . . . . . . . . . . . . . . . . . . . . . . . . . . . . . . . . . . . . . . . . . . . . . . . . . . . . . . . . . 497B.1  HiPath Wireless Controller C20N/C20/C2400/C4110/C5110. . . . . . . . . . . . . . . . . . . . . . . . . . . . . . . . . .   498B.2  Wireless APs 26XX and 36XX . . . . . . . . . . . . . . . . . . . . . . . . . . . . . . . . . . . . . . . . . . . . . . . . . . . . . . . . .   500C  optiPoint WL2 Configuration . . . . . . . . . . . . . . . . . . . . . . . . . . . . . . . . . . . . . . . . . . . . . . . . . . . . . . . . . . . 519C.1  optiPoint WL2 wireless telephone configuration  . . . . . . . . . . . . . . . . . . . . . . . . . . . . . . . . . . . . . . . . . . .   519C.2  HiPath Wireless Controller configuration . . . . . . . . . . . . . . . . . . . . . . . . . . . . . . . . . . . . . . . . . . . . . . . . .   523D  SpectraLink Wireless Telephones. . . . . . . . . . . . . . . . . . . . . . . . . . . . . . . . . . . . . . . . . . . . . . . . . . . . . . . 527D.1  Network Topology  . . . . . . . . . . . . . . . . . . . . . . . . . . . . . . . . . . . . . . . . . . . . . . . . . . . . . . . . . . . . . . . . . .   527D.2  Configuring HiPath Wireless Controller for SpectraLink telephones . . . . . . . . . . . . . . . . . . . . . . . . . . . .   528E  Default GuestPortal source code. . . . . . . . . . . . . . . . . . . . . . . . . . . . . . . . . . . . . . . . . . . . . . . . . . . . . . . . 535E.1  Ticket page. . . . . . . . . . . . . . . . . . . . . . . . . . . . . . . . . . . . . . . . . . . . . . . . . . . . . . . . . . . . . . . . . . . . . . . .   535E.1.1  Placeholders used in the default GuestPortal ticket page. . . . . . . . . . . . . . . . . . . . . . . . . . . . . . . . .  535E.1.2  Default GuestPortal ticket page source code . . . . . . . . . . . . . . . . . . . . . . . . . . . . . . . . . . . . . . . . . .   536E.2  GuestPortal sample header page. . . . . . . . . . . . . . . . . . . . . . . . . . . . . . . . . . . . . . . . . . . . . . . . . . . . . . .   538E.3  GuestPortal sample footer page. . . . . . . . . . . . . . . . . . . . . . . . . . . . . . . . . . . . . . . . . . . . . . . . . . . . . . . .   540
hwc_intro.fm9034530-02, March 2010HiPath Wireless Controller, Access Points and Convergence Software V7.11, User Guide 17      Overview of the HiPath Wireless Controller, Access Points and Convergence Software solution2  Overview of the HiPath Wireless Controller, Access Points and Convergence Software solutionThis chapter describes HiPath Wireless Controller, Access Points and Convergence Software concepts, including:•Conventional wireless LANs•Elements of the HiPath Wireless Controller, Access Points and Convergence Software solution•HiPath Wireless Controller, Access Points and Convergence Software and your networkThe next generation of Siemens wireless networking devices provides a truly scalable WLAN solution. Siemens Wireless APs are fit access points controlled through a sophisticated network device, the HiPath Wireless Controller. This solution provides the security and manageability required by enterprises and service providers.The HiPath Wireless Controller, Access Points and Convergence Software system is a highly scalable Wireless Local Area Network (WLAN) solution developed by Siemens. Based on a third generation WLAN topology, the Controller, Access Points and Convergence Software system makes wireless practical for service providers as well as medium and large-scale enterprises.The HiPath Wireless Controller, Access Points and Convergence Software system provides a secure, highly scalable, cost-effective solution based on the IEEE 802.11 standard. The system is intended for enterprise networks operating on multiple floors in more than one building, and is ideal for public environments, such as airports and convention centers that require multiple access points.This chapter provides an overview of the fundamental principles of the HiPath Wireless Controller, Access Points and Convergence Software system. The HiPath Wireless systemThe HiPath Wireless Controller is a network device designed to integrate with an existing wired Local Area Network (LAN). The rack-mountable HiPath Wireless Controller provides centralized management, network access, and routing to wireless devices that use Wireless APs to access the network. It can also be configured to handle data traffic from third-party access points.The HiPath Wireless Controller provides the following functionality:•Controls and configures Wireless APs, providing centralized management•Authenticates wireless devices that contact a Wireless AP•Assigns each wireless device to a VNS when it connects•Routes traffic from wireless devices, using VNS, to the wired network
Overview of the HiPath Wireless Controller, Access Points and Convergence Software solutionhwc_intro.fmConventional wireless LANs 9034530-02, March 201018 HiPath Wireless Controller, Access Points and Convergence Software V7.11, User Guide        •Applies filtering policies to the wireless device session•Provides session logging and accounting capability2.1  Conventional wireless LANsWireless communication between multiple computers requires that each computer is equipped with a receiver/transmitter—a WLAN Network Interface Card (NIC)—capable of exchanging digital information over a common radio frequency. This is called an ad hoc network configuration. An ad hoc network configuration allows wireless devices to communicate together. This setup is defined as an independent basic service set (IBSS).An alternative to the ad hoc configuration is the use of an access point. This may be a dedicated hardware bridge or a computer running special software. Computers and other wireless devices communicate with each other through this access point. The 802.11 standard defines access point communications as devices that allow wireless devices to communicate with a distribution system. This setup is defined as a basic service set (BSS) or infrastructure network.To allow the wireless devices to communicate with computers on a wired network, the access points must be connected to the wired network providing access to the networked computers. This topology is called bridging. With bridging, security and management scalability is often a concern.
hwc_intro.fmOverview of the HiPath Wireless Controller, Access Points and Convergence Software solutionConventional wireless LANs9034530-02, March 2010HiPath Wireless Controller, Access Points and Convergence Software V7.11, User Guide 19         Figure 1 Standard wireless network solution exampleThe wireless devices and the wired networks communicate with each other using standard networking protocols and addressing schemes. Most commonly, Internet Protocol (IP) addressing is used.DCHP ServerRADIUS Authentication ServerEthernet Router/SwitchWireless APWireless APEthernetWireless DevicesWireless Devices
Overview of the HiPath Wireless Controller, Access Points and Convergence Software solutionhwc_intro.fmElements of the HiPath Wireless Controller, Access Points and Convergence Software solution 9034530-02, March 201020 HiPath Wireless Controller, Access Points and Convergence Software V7.11, User Guide        2.2  Elements of the HiPath Wireless Controller, Access Points and Convergence Software solutionThe HiPath Wireless Controller, Access Points and Convergence Software solution consists of two devices:•HiPath Wireless Controller•Wireless APsThis architecture allows a single HiPath Wireless Controller to control many Wireless APs, making the administration and management of large networks much easier.There can be several HiPath Wireless Controllers in the network, each with a set of registered Wireless APs. The HiPath Wireless Controllers can also act as backups to each other, providing stable network availability. In addition to the HiPath Wireless Controllers and Wireless APs, the solution requires three other components, all of which are standard for enterprise and service provider networks:•RADIUS Server (Remote Access Dial-In User Service) or other authentication server•DHCP Server (Dynamic Host Configuration Protocol). If you do not have a DHCP Server on your network, you can enable the local DHCP Server on the HiPath Wireless Controller. The local DHCP Server is useful as a general purpose DHCP Server for small subnets. For more information, see Step 10 of Section 3.4.3, “Setting up the data ports”, on page 54.•SLP (Service Location Protocol)
hwc_intro.fmOverview of the HiPath Wireless Controller, Access Points and Convergence Software solutionElements of the HiPath Wireless Controller, Access Points and Convergence Software solution9034530-02, March 2010HiPath Wireless Controller, Access Points and Convergence Software V7.11, User Guide 21         Figure 2 Siemens HiPath Wireless Controller solutionAs illustrated in Figure 2, the HiPath Wireless Controller appears to the existing network as if it were an access point, but in fact one HiPath Wireless Controller controls many Wireless APs. The HiPath Wireless Controller has built-in capabilities to recognize and manage the Wireless APs. The HiPath Wireless Controller:•Activates the Wireless APs•Enables Wireless APs to receive wireless traffic from wireless devices•Processes the data traffic from the Wireless APs •Forwards or routes the processed data traffic out to the network•Authenticates requests and applies access policiesSimplifying the Wireless APs makes them cost-effective, easy to manage, and easy to deploy. Putting control on an intelligent centralized HiPath Wireless Controller enables:DCHP ServerRADIUS Authentication ServerEthernet Router/SwitchWireless APWireless APEthernetWireless DevicesWireless DevicesHiPath Wireless Controller
Overview of the HiPath Wireless Controller, Access Points and Convergence Software solutionhwc_intro.fmElements of the HiPath Wireless Controller, Access Points and Convergence Software solution 9034530-02, March 201022 HiPath Wireless Controller, Access Points and Convergence Software V7.11, User Guide        •Centralized configuration, management, reporting, and maintenance•High security•Flexibility to suit enterprise•Scalable and resilient deployments with a few HiPath Wireless Controllers controlling hundreds of Wireless APsThe HiPath Wireless Controller, Access Points and Convergence Software system:• Scales up to Enterprise capacity – HiPath Wireless Controllers are scalable:•C5110 – Up to 525 APs•C4110 – Up to 250 APs•C2400 – Up to 200 APs•C20 – Up to 32 APs•C20N – Up to 32 APs•CRBT8210 – Up to 72 APs•CRBT8110 – Up to 24 APsIn turn, each Wireless AP can handle up to 254 wireless devices, with each radio supporting a maximum of 127. With additional HiPath Wireless Controllers, the number of wireless devices the solution can support can reach into the thousands.• Integrates with existing network – A HiPath Wireless Controller can be added to an existing enterprise network as a new network device, greatly enhancing its capability without interfering with existing functionality. Integration of the HiPath Wireless Controllers and Wireless APs does not require any re-configuration of the existing infrastructure (for example, VLANs).• Integrates with the Enterasys NetSight Suite of products. For more information, see Section 2.2.1, “Enterasys NetSight Suite integration”, on page 23.Plugin applications include: •Automated Security Manager •Inventory Manager •NAC Manager •Policy Control Console •Policy Manager
hwc_intro.fmOverview of the HiPath Wireless Controller, Access Points and Convergence Software solutionElements of the HiPath Wireless Controller, Access Points and Convergence Software solution9034530-02, March 2010HiPath Wireless Controller, Access Points and Convergence Software V7.11, User Guide 23         • Offers centralized management and control – An administrator accesses the HiPath Wireless Controller in its centralized location to monitor and administer the entire wireless network. From the HiPath Wireless Controller the administrator can recognize, configure, and manage the Wireless APs and distribute new software releases.• Provides easy deployment of Wireless APs – The initial configuration of the Wireless APs on the centralized HiPath Wireless Controller can be done with an automatic “discovery” technique. For more information, see Section 4.2, “Discovery and registration overview”, on page 97.• Provides security via user authentication – Uses existing authentication (AAA) servers to authenticate and authorize users.• Provides security via filters and privileges – Uses virtual networking techniques to create separate virtual networks with defined authentication and billing services, access policies, and privileges.• Supports seamless mobility and roaming – Supports seamless roaming of a wireless device from one Wireless AP to another on the same HiPath Wireless Controller or on a different HiPath Wireless Controller.• Integrates third-party access points – Uses a combination of network routing and authentication techniques.• Prevents rogue devices – Unauthorized access points are detected and identified as harmless or dangerous rogue APs.• Provides accounting services – Logs wireless user sessions, user group activity, and other activity reporting, enabling the generation of consolidated billing records.• Offers troubleshooting capability – Logs system and session activity and provides reports to aid in troubleshooting analysis.• Offers dynamic RF management – Automatically selects channels and adjusts Radio Frequency (RF) signal propagation and power levels without user intervention.2.2.1  Enterasys NetSight Suite integrationThe HiPath Wireless Controller, Access Points and Convergence Software solution now integrates with the Enterasys NetSight Suite of products. The Enterasys NetSight Suite of products provides a collection of tools to help you manage networks. Its client/server architecture lets you manage your network from a single workstation or, for networks of greater complexity, from one or more client workstations. It is designed to facilitate specific network management tasks while sharing data and providing common controls and a consistent user interface. For more information, see http://www.enterasys.com/products/visibility-control/index.aspx
Overview of the HiPath Wireless Controller, Access Points and Convergence Software solutionhwc_intro.fmElements of the HiPath Wireless Controller, Access Points and Convergence Software solution 9034530-02, March 201024 HiPath Wireless Controller, Access Points and Convergence Software V7.11, User Guide        The NetSight Suite is a family of products comprised of NetSight Console and a suite of plugin applications, including:• Automated Security Manager – Automated Security Manager is a unique threat response solution that translates security intelligence into security enforcement. It provides sophisticated identification and management of threats and vulnerabilities. For information on how the HiPath Wireless Controller, Access Points and Convergence Software solution integrates with the Automated Security Manager application, see the HiPath Wireless Controller, Access Points and Convergence Software Maintenance Guide.• Inventory Manager – Inventory Manager is a tool for efficiently documenting and updating the details of the ever-changing network. For information on how the HiPath Wireless Controller, Access Points and Convergence Software solution integrates with the Automated Security Manager application, see the HiPath Wireless Controller, Access Points and Convergence Software Maintenance Guide.• NAC Manager – NAC Manager is a leading-edge NAC solution to ensure only the right users have access to the right information from the right place at the right time. The Enterasys NAC solution performs multi-user, multi-method authentication, vulnerability assessment and assisted remediation. For information on how the HiPath Wireless Controller, Access Points and Convergence Software solution integrates with the Enterasys NAC solution, see Section 5.3, “NAC integration with HiPath WLAN”, on page 230.• Policy Manager Policy Manager recognizes the HiPath Wireless Controller suite as policy capable devices that accept partial configuration from Policy Manager. Currently this integration is partial in the sense that NetSight is unable to create WLAN services directly; The WLAN services need to be directly provisioned on the controller and  are represented to Policy Manager as logical ports. The HiPath Wireless Controller allows Policy Manager to:•Attach Topologies (assign VLAN to port) to the HiPath Wireless Controller physical ports (Console).•Attach policy to the logical ports (WLAN Service/SSID), •Assign a Default Role/Policy to a WLAN Service, thus creating the VNS.•Perform authentication operations which can then reference defined policies for station-specific policy enforcement.This  can be seen as a three step process:1. Deploy the controller and perform local configuration– The HiPath Wireless Controller ships with a default SSID, attached by default to all AP radios, when enabled.
hwc_intro.fmOverview of the HiPath Wireless Controller, Access Points and Convergence Software solutionHiPath Wireless Controller, Access Points and Convergence Software and your network9034530-02, March 2010HiPath Wireless Controller, Access Points and Convergence Software V7.11, User Guide 25         – Use the basic installation wizard to complete the HiPath Wireless Controller configuration.2. Use Policy Manager to:– Push the VLAN list to the HiPath Wireless Controller (Topologies)– Attach VLANs to HiPath Wireless Controller physical ports (Console - Complete Topology definition)– Push RADIUS server configuration to the HiPath Wireless Controller – Push policy definitions to the HiPath Wireless Controller – Attach the default policy to create a VNS3. Fine tune controller settings. For example, configuring filtering at APs and HiPath Wireless Controller for a bridged at controller or routed topologies and associated VNSes.Note: Complete information about integration with Policy Manager is outside the scope of this document.2.3  HiPath Wireless Controller, Access Points and Convergence Software and your networkThis section is a summary of the components of the HiPath Wireless Controller, Access Points and Convergence Software solution on your enterprise network. The following are described in detail in this guide, unless otherwise stated:• HiPath Wireless Controller – A rack-mountable network device that provides centralized control over all access points and manages the network assignment of wireless device clients associating through access points.• Wireless AP – A wireless LAN fit access point that communicates with a HiPath Wireless Controller. A Wireless AP can also be configured as a sensor, which monitors and interdicts intrusions by rogue APs and rogue clients.• HiPath Wireless Manager – An optional component of the solution, the HiPath Wireless Manager monitors the performance and health of the wireless network. The HiPath Wireless Manager is particularly valuable for installations that incorporate more than one HiPath Wireless Controller. For more information, see the HiPath Wireless Manager User Guide.• RADIUS Server (Remote Access Dial-In User Service) (RFC2865), or other authentication server – An authentication server that assigns and manages ID and Password protection throughout the network. Used for authentication of the wireless users in either 802.1x or Captive Portal security modes. The
Overview of the HiPath Wireless Controller, Access Points and Convergence Software solutionhwc_intro.fmHiPath Wireless Controller, Access Points and Convergence Software and your network 9034530-02, March 201026 HiPath Wireless Controller, Access Points and Convergence Software V7.11, User Guide        RADIUS Server system can be set up for certain standard attributes, such as filter ID, and for the Vendor Specific Attributes (VSAs). In addition, Radius Disconnect (RFC3576) which permits dynamic adjustment of user policy (user disconnect) is supported.• DHCP Server (Dynamic Host Configuration Protocol) (RFC2131) – A server that assigns IP addresses, gateways, and subnet masks dynamically. IP address assignment for clients can be done by the DHCP server internal to the HiPath Wireless Controller, or by existing servers using DHCP relay. It is also used by the Wireless APs to discover the location of the HiPath Wireless Controller during the initial registration process. For SLP, DHCP should have Option 78 enabled. Option 78 specifies the location of one or more SLP Directory Agents.• Service Location Protocol (SLP) (SLP RFC2608) – Client applications are User Agents and services that are advertised by a Service Agent. In larger installations, a Directory Agent collects information from Service Agents and creates a central repository. The Siemens solution relies on registering “siemens” as an SLP Service Agent.• Domain Name Server (DNS) – A server used as an alternate mechanism (if present on the enterprise network) for the automatic discovery process. HiPath Wireless Controller, Access Points and Convergence Software relies on the DNS for Layer 3 deployments and for static configuration of Wireless APs. The controller can be registered in DNS, to provide DNS assisted AP discovery. In addition, DNS can also be used for resolving RADIUS server hostnames.• Web Authentication Server – A server that can be used for external Captive Portal and external authentication. The HiPath Wireless Controller has an internal Captive portal presentation page, which allows Web authentication (Web redirection) to take place without the need for an external Captive Portal server. • RADIUS Accounting Server (Remote Access Dial-In User Service) (RFC2866) – A server that is required if RADIUS Accounting is enabled.• Simple Network Management Protocol (SNMP) – A Manager Server that is required if forwarding SNMP messages is enabled.• Network infrastructure – The Ethernet switches and routers must be configured to allow routing between the various services noted above. Routing must also be enabled between multiple HiPath Wireless Controllers for the following features to operate successfully:•Availability•Mobility•Mitigator for detection of rogue access pointsSome features also require the definition of static routes.
hwc_intro.fmOverview of the HiPath Wireless Controller, Access Points and Convergence Software solutionHiPath Wireless Controller, Access Points and Convergence Software and your network9034530-02, March 2010HiPath Wireless Controller, Access Points and Convergence Software V7.11, User Guide 27         • Web Browser – A browser provides access to the HiPath Wireless Controller Management user interface to configure the Controller, Access Points and Convergence Software.• SSH Enabled Device – A device that supports Secure Shell (SSH) is used for remote (IP) shell access to the system. • Zone Integrity – The Zone integrity server enhances network security by ensuring clients accessing your network are compliant with your security policies before gaining access. Zone Integrity Release 5 is supported.• HiPath HiGuard – Provides continuous active intrusion detection and prevention capabilities. For more information, see the HiPath HiGuard documentation.2.3.1  Network traffic flowFigure 3 illustrates a simple configuration with a single HiPath Wireless Controller and two Wireless APs, each supporting a wireless device. A RADIUS server on the network provides authentication, and a DHCP server is used by the Wireless APs to discover the location of the HiPath Wireless Controller during the initial registration process. Network inter-connectivity is provided by the infrastructure routing and switching devices.
Overview of the HiPath Wireless Controller, Access Points and Convergence Software solutionhwc_intro.fmHiPath Wireless Controller, Access Points and Convergence Software and your network 9034530-02, March 201028 HiPath Wireless Controller, Access Points and Convergence Software V7.11, User Guide        Figure 3 Traffic Flow diagramEach wireless device sends IP packets in the 802.11 standard to the Wireless AP. The Wireless AP uses a UDP (User Datagram Protocol) based tunnelling protocol. In tunneled mode of operation, it encapsulates the packets and forwards them to the HiPath Wireless Controller. The HiPath Wireless Controller decapsulates the packets and routes these to destinations on the network. In a typical configuration, access points can be configured to locally bridge traffic (to a configured VLAN) directly at their network point of attachment. The HiPath Wireless Controller functions like a standard L3 router or L2 switch. It is configured to route the network traffic associated with wireless connected users. The HiPath Wireless Controller can also be configured to simply forward traffic to a default or static route if dynamic routing is not preferred or available.  Packet transmissionControl and Routing>HWC authenticates wireless user>HWC forwards IP packet to wired networkTunnelling>AP sends data traffic to HWC through UDP tunnel called WASSP>HWC controls Wireless AP through WASSP tunnel>Using WASSP tunnels, HWC allows wireless clients to roam to Wireless APs on different HWCs802.11 packet transmission802.11 beacon and probe, wireless device associates with a Wireless AP by its SSID Wireless DevicesRouter/SwitchHiPath Wireless ControllerRADIUS Authentication ServerExternal CP ServerExternal Web Authentication ServerWireless APsDHCP Server
hwc_intro.fmOverview of the HiPath Wireless Controller, Access Points and Convergence Software solutionHiPath Wireless Controller, Access Points and Convergence Software and your network9034530-02, March 2010HiPath Wireless Controller, Access Points and Convergence Software V7.11, User Guide 29         2.3.2  Network securityThe HiPath Wireless Controller, Access Points and Convergence Software system provides features and functionality to control network access. These are based on standard wireless network security practices.Current wireless network security methods provide protection. These methods include: •Shared Key authentication that relies on Wired Equivalent Privacy (WEP) keys•Open System that relies on Service Set Identifiers (SSIDs)•802.1x that is compliant with Wi-Fi Protected Access (WPA) •Captive Portal based on Secure Sockets Layer (SSL) protocolThe HiPath Wireless Controller, Access Points and Convergence Software system provides the centralized mechanism by which the corresponding security parameters are configured for a group of users.•Wired Equivalent Privacy (WEP) is a security protocol for wireless local area networks defined in the 802.11b standard•Wi-Fi Protected Access version 1 (WPA1™) with Temporal Key Integrity Protocol (TKIP)•Wi-Fi Protected Access version 2 (WPA2™) with Advanced Encryption Standard (AES) and Counter Mode with Cipher Block Chaining Message Authentication Code (CCMP)HiPath HiGuardThe HiPath HiGuard solution provides network security, including:• Monitoring – 2.4 GHz and 5 GHz, all channels association activity• Identifying – Detect all Wi-Fi activity and correlate information from multiple sensors• Auto-Classifying – Limit user intervention to maximize the protection of all devices from all threats•Preventing – Automatically block threats through dedicated sensors to prevent any impact on the service level• Visualizing – Visualize measured coverage for service, detection, and prevention• Locating – Identify the position of rogue APs and clients on the floor-plan for permanent removal
Overview of the HiPath Wireless Controller, Access Points and Convergence Software solutionhwc_intro.fmHiPath Wireless Controller, Access Points and Convergence Software and your network 9034530-02, March 201030 HiPath Wireless Controller, Access Points and Convergence Software V7.11, User Guide        2.3.2.1  AuthenticationThe HiPath Wireless Controller relies on a RADIUS server, or authentication server, on the enterprise network to provide the authentication information (whether the user is to be allowed or denied access to the network). A RADIUS client is implemented to interact with infrastructure RADIUS servers.The HiPath Wireless Controller provides authentication using:•Captive Portal – a browser-based mechanism that forces users to a Web page•RADIUS (using IEEE 802.1x)The 802.1x mechanism is a standard for authentication developed within the 802.11 standard. This mechanism is implemented at the wireless Port, blocking all data traffic between the wireless device and the network until authentication is complete. Authentication by 802.1x standard uses Extensible Authentication Protocol (EAP) for the message exchange between the HiPath Wireless Controller and the RADIUS server.When 802.1x is used for authentication, the HiPath Wireless Controller provides the capability to dynamically assign per-wireless-device WEP keys (called per session WEP keys in 802.11). In the case of WPA, the HiPath Wireless Controller is not involved in key assignment. Instead, the controller is involved in the information exchange between RADIUS server and the user’s wireless device to negotiate the appropriate set of keys. With WPA2 the material exchange produces a Pairwise Master Key which is used by the AP and the user to derive their temporal keys. (The keys change over time.)In the HiPath Wireless Controller, Access Points and Convergence Software solution, a RADIUS redundancy feature is provided, where you can define a failover RADIUS server (up to 2 servers) in the event that the active RADIUS server becomes unresponsive.2.3.2.2  PrivacyPrivacy is a mechanism that protects data over wireless and wired networks, usually by encryption techniques.HiPath Wireless Controller, Access Points and Convergence Software supports the Wired Equivalent Privacy (WEP) standard common to conventional access points.It also provides Wi-Fi Protected Access version 1 (WPA v.1) encryption, based on Pairwise Master Key (PMK) and Temporal Key Integrity Protocol (TKIP). The most secure encryption mechanism is WPA version 2, using Advanced Encryption Standard (AES).
hwc_intro.fmOverview of the HiPath Wireless Controller, Access Points and Convergence Software solutionHiPath Wireless Controller, Access Points and Convergence Software and your network9034530-02, March 2010HiPath Wireless Controller, Access Points and Convergence Software V7.11, User Guide 31         2.3.3  Virtual Network ServicesVirtual Network Services (VNS) provide a versatile method of mapping wireless networks to the topology of an existing wired network.In releases prior to V7.0, a VNS was a collection of operational entities. Starting with Release V7.0, a VNS becomes the binding of reusable components :•WLAN Service components that define the radio attributes, privacy and authentication settings, and QoS attributes of the VNS•Policy components that define the topology (typically a VLAN), filter rules, and Class of Service applied to the traffic of a station.Figure 4 illustrates the transition of the concept of a VNS to a binding of reusable components.Figure 4 VNS as a binding of reusable componentsWLAN Service components and Policy components can be configured separately and associated with a VNS when the VNS is created or modified. ALternatively, they can be configured during the process of creating a VNS.Additionally, Policies can be created using the Enterasys NetSight Policy Manager and pushed to the HiPath Wireless Controller. Policy assignment ensures that the correct topology and traffic behavior are applied to a user regardless of WLAN service used or VNS assignment. When VNS components are set up on the HiPath Wireless Controller, among other things, a range of IP addresses is set aside for the HiPath Wireless Controller’s DHCP server to assign to wireless devices.
Overview of the HiPath Wireless Controller, Access Points and Convergence Software solutionhwc_intro.fmHiPath Wireless Controller, Access Points and Convergence Software and your network 9034530-02, March 201032 HiPath Wireless Controller, Access Points and Convergence Software V7.11, User Guide        If the OSPF routing protocol is enabled, the HiPath Wireless Controller advertises the routed topologies as reachable segments to the wired network infrastructure. The controller routes traffic between the wireless devices and the wired network. The HiPath Wireless Controller also supports VLAN-bridged assignment for VNSs. This allows the controller to directly bridge the set of wireless devices associated with a WLAN service directly to a specified core VLAN. Each HiPath Wireless Controller model can support a specified number of active VNSs, as listed below:•C5110 – Up to 128 VNSs•C4110 – Up to 64 VNSs•C2400 – Up to 64 VNSs•C20 – Up to 8 VNSs•C20N – Up to 8 VNSs•CRBT8210 – Up to 16 VNSs•CRBT8110 – Up to 8 VNSsThe Wireless AP radios can be assigned to each of the configured WLAN services and, therefore, VNSs in a system. Each Wireless AP can be the subject of 16 service assignments — 8 assignments per radio — which corresponds to the number of SSIDs it can support. Once a radio has all 8 slots assigned, it is no longer eligible for further assignment. 2.3.4  VNS componentsThe distinct constituent high-level configurable umbrella elements of a VNS are:•Topology•Policy•WLAN Services2.3.4.1  TopologyTopologies represent the networks with which the HiPath Wireless Controller and its APs interacts. The main configurable attributes of a topology are:•Name - a string of alphanumeric characters designated by the administrator. •VLAN ID - the VLAN identifier as specified in in the IEEE 802.1Q definition.•VLAN tagging options.
hwc_intro.fmOverview of the HiPath Wireless Controller, Access Points and Convergence Software solutionHiPath Wireless Controller, Access Points and Convergence Software and your network9034530-02, March 2010HiPath Wireless Controller, Access Points and Convergence Software V7.11, User Guide 33         •Port of presence for the topology on the HiPath Wireless Controller. (This attribute is not required for Routed and Bridged at AP topologies.)•Interface. This attribute is the IP (L3) address assigned to the HiPath Wireless Controller on the network described by the topology. (Optional.)•Type. This attribute describes how traffic is forwarded on the topology. Options are: – “Physical” - the topology is the native topology of a data plane and it represents the acrual Ethernet ports– "Management" - the native topology of the HiPath Wireless Controller management port– "Routed" - the controller is the routing gateway for the routed topology.– "Bridged at Controller" - the user traffic is bridged (in the L2 sense) between wireless clients and the core network infrastructure.– "Bridged at AP" - the user traffic is bridged locally at the AP without being redirected to the HiPath Wireless Controller.•Exception Filters. Specifies which traffic has access to the HiPath Wireless Controller from the wireless clients or the infrastructure network.•Certificates.<<SEE DISCUSSION ABOUT AUTHENTICATION?? See Sandy Pavel’s review notes>>•Multicast filters. Defines the multicast groups that are allowed on a specific topology segment.2.3.4.2  PolicyA Policy is a collection of attributes and rules that determine actions taken user traffic accesses the wired network through the WLAN service (associated to the WLAN Service's SSID). Depending upon its type, a VNS can have between 1 and 3 Authorization Policies associated with it:1. Default non-authorized policy — This is a mandatory policy that covers all traffic from stations that have not authenticated. At the administrator's discretion the default non-authorized policy can be applied to the traffic of authenticated stations as well.2. Default authorized policy — This is a mandatory policy that applies to the traffic of authenticated stations for which no other policy was explicitly specified. It can be the same as the default non-authorized policy.3. Third party AP policy — This policy applies to the list of MAC addresses corresponding to the wired interfaces of third party APs specifically defined by the administrator to be providing the RF access as an AP WLAN Service. This policy is only relevant when applied to third party AP WLAN Services.
Overview of the HiPath Wireless Controller, Access Points and Convergence Software solutionhwc_intro.fmHiPath Wireless Controller, Access Points and Convergence Software and your network 9034530-02, March 201034 HiPath Wireless Controller, Access Points and Convergence Software V7.11, User Guide        As mentioned previously, policies can be configured using the NetSight Policy Manager and pushed to the HiPath Wireless Controller, or they can be configured directly on the controller. When using Policy Manager, you should note that the HiPath Wireless Controller implements most of the Policy Manager concept of Policy except for QoS assignment. The HiPath Wireless Controller implements per policy inbound and outbound rate limits, but not policy-based DSCP remarking or queue assignment. 2.3.4.3  WLAN ServicesA WLAN Service represents all the RF, authentication and QoS attributes of a wireless access service offered by the HiPath Wireless Controller and its APs. A WLAN Service can be one of three basic types:•Standard — A conventional service. Only APs running HiPath Wireless software can be part of this WLAN Service. This type of service is useable as a Bridged at Controller, Bridged at AP, or Routed Topology. This type of service provides access for mobile stations. Policies can be associated with this type of WLAN service to create a VNS.•Third Party AP — A Wireless Service offered by third party APs. This type of service provides access for mobile stations. Policies can be assigned to this type of WLAN service to create a VNS. •WDS — This represent a group of APs organized into a hierarchy for purposes of providing a Wireless Distribution Service. This type of service is in essence a wireless trunking service rather than a service that provides access for stations. As such, this type of service cannot have policies attached to it.In release V7.0, the components of a WLAN Service map to the corresponding components of a VNS in previous releases.  The exception is that WLAN Services are not classified as SSID-based or AAA-based, as was the case in previous releases. Instead, the administrator makes an explicit choice of the type of authentication to use on the WLAN Service. If his choice of authentication option conflicts with any of his other authentication or privacy choices, the WLAN Service cannot be enabled.2.3.5  Static routing and routing protocolsRouting can be used on the HiPath Wireless Controller to support the VNS definitions. Through the user interface you can configure routing on the HiPath Wireless Controller to use one of the following routing techniques:•Static routes – Use static routes to set the default route of a HiPath Wireless Controller so that legitimate wireless device traffic can be forwarded to the default gateway.
hwc_intro.fmOverview of the HiPath Wireless Controller, Access Points and Convergence Software solutionHiPath Wireless Controller, Access Points and Convergence Software and your network9034530-02, March 2010HiPath Wireless Controller, Access Points and Convergence Software V7.11, User Guide 35         • Open Shortest Path First (OSPF, version 2) (RFC2328) – Use OSPF to allow the HiPath Wireless Controller to participate in dynamic route selection. OSPF is a protocol designed for medium and large IP networks with the ability to segment routes into different areas by routing information summarization and propagation. Static Route definition and OSPF dynamic learning can be combined, and the precedence of a static route definition over dynamic rules can be configured by selecting or clearing the Override dynamic routes option checkbox.• Next-hop routing – Use next-hop routing to specify a unique gateway to which traffic on a VNS is forwarded. Defining a next-hop for a VNS forces all the traffic in the VNS to be forwarded to the indicated network device, bypassing any routing definitions of the controller's route table.2.3.6  Mobility and roamingIn typical simple configurations, APs are setup as bridges that bridge wireless traffic to the local subnet. In bridging configurations, the user obtains an IP address from the same subnet as the AP, assuming no VLAN trunking functinality. If the user roams between APs on the same subnet, it is able to keep using the same IP address. However, if the user roams to another AP outside of that subnet, its IP address is no longer valid. The user's client device must recognize that the IP address it has is no longer valid and re-negotiate a new one on the new subnet. This mechanism does not mandate any action on the user. The recovery procedure is entirely client device dependent. Some clients automatically attempt to obtain a new address on roam (which affects roaming latency), while others will hold on to their IP address. This loss of IP address continuity seriously affects the client's experience in the network, because in some cases it can take minutes for a new address to be negotiated. The HiPath Wireless Controller, Access Points and Convergence Software solution centralizes the user's network point of presence, therefore abstracting and decoupling the user's IP address assignment from that of the APs location subnet. That means that the user is able to roam across any AP without loosing its own IP address, regardless of the subnet on which the serving APs are deployed.In addition, a HiPath Wireless Controller can learn about other HiPath Wireless Controllers on the network and then exchange client session information. This enables a wireless device user to roam seamlessly between different Wireless APs on different HiPath Wireless Controllers.
Overview of the HiPath Wireless Controller, Access Points and Convergence Software solutionhwc_intro.fmHiPath Wireless Controller, Access Points and Convergence Software and your network 9034530-02, March 201036 HiPath Wireless Controller, Access Points and Convergence Software V7.11, User Guide        2.3.7  Network availabilityThe HiPath Wireless Controller, Access Points and Convergence Software solution provides availability against Wireless AP outages, HiPath Wireless Controller outages, and even network outages. The HiPath Wireless Controller in a VLAN bridged topology can potentially allow the user to retain the IP address in a failover scenario, if the VNS/VLAN is common to both controllers. For example, availability is provided by defining a paired controller configuration by which each peer can act as the backup controller for the other's APs. APs in one controller are allowed to failover and register with the alternate controller. If a HiPath Wireless Controller fails, all of its associated Wireless APs can automatically switch over to another HiPath Wireless Controller that has been defined as the secondary or backup HiPath Wireless Controller. If the AP reboots, the original HiPath Wireless Controller is restored. The original HiPath Wireless Controller is restored if it is active. However, active APs will continue to be attached to the failover controller until the administrator releases them back to the original home controller. 2.3.8  Quality of Service (QoS)HiPath Wireless Controller, Access Points and Convergence Software solution provides advanced Quality of Service (QoS) management to provide better network traffic flow. Such techniques include:• WMM (Wi-Fi Multimedia) – WMM is enabled per WLAN service. The HiPath Wireless Controller provides centralized management of the AP features. For devices with WMM enabled, the standard provides multimedia enhancements for audio, video, and voice applications. WMM shortens the time between transmitting packets for higher priority traffic. WMM is part of the 802.11e standard for QoS. In the context of the HiPath Wireless Solution, the ToS/DSCP field is used for classification and proper class of service mapping, output queue seselectin, and priority tagging.• IP ToS (Type of Service) or DSCP (Diffserv Codepoint) – The ToS/DSCP field in the IP header of a frame indicates the priority and class of service for each frame. The IP TOS and/or DSCP is maintained and transported within CTP (CAPWAP Tunneling Protocol) by copying the user IP QoS information to the CTP header—this is referred to as Adaptive QoS. • Rate Control – Rate Control for user traffic can also be considered as an aspect of QoS. As part of Policy definition, the user can specify (default) policy that includes Ingress and Egress rate control. Ingress rate control applies to traffic generated by wireless clients and Egress rate control applies to traffic targeting specific wireless clients. The bit-rates can be configured as part of globally available profiles which can be used by any particular configuration. A global default is also defined.
hwc_intro.fmOverview of the HiPath Wireless Controller, Access Points and Convergence Software solutionHiPath Wireless Controller product family9034530-02, March 2010HiPath Wireless Controller, Access Points and Convergence Software V7.11, User Guide 37         Quality of Service (QoS) management is also provided by:•Assigning high priority to a WLAN service•Adaptive QoS (automatic and all time feature)•Support for legacy devices that use SpectraLink Voice Protocol (SVP) for prioritizing voice traffic (configurable)2.4  HiPath Wireless Controller product familyThe HiPath Wireless Controller is available in the following product families:HiPath Wireless Controller Model Number SpecificationsC5110 •Three data ports supporting up to 525 Wireless APs– 2 fiber optic SR (10Gbps)– 1 Ethernet port GigE•One management port (Ethernet) GigE•One console port (DB9 serial)•Four USB ports — two on each front and back panel (only one active at a time)•Redundant dual power supply unitC4110 •Four GigE ports supporting up to 250 Wireless APs•One management port (Ethernet) GigE•One console port (DB9 serial)•Four USB ports (only one active at a time)•Redundant dual power supply unitC2400 •Four GigE ports supporting up to 200 Wireless APs•One management port (10/100 BaseT)•One console port (DB9 serial)•Redundant dual power supply unitC20 •Two GigE ports supporting up to 32 Wireless APs•One management port GigE•One console port (USB control)•One USB port •Power supply standard (R)C20N •Two GigE ports supporting up to 32 Wireless APs•One management port GigE•One console port (DB9 serial)•One USB port CRBT8210 •One GigE ports supporting up to 72 Wireless APs•One management port (10/100 Base)•One console port (DB9 serial)CRBT8110 •One GigE ports supporting up to 24 Wireless APs•One management port (10/100 Base)•One console port (DB9 serial)•One USB port Table 1 HiPath Wireless Controller product families
Overview of the HiPath Wireless Controller, Access Points and Convergence Software solutionhwc_intro.fmHiPath Wireless Controller product family 9034530-02, March 201038 HiPath Wireless Controller, Access Points and Convergence Software V7.11, User Guide
hwc_startup.fm9034530-02, March 2010HiPath Wireless Controller, Access Points and Convergence Software V7.11, User Guide 39      Configuring the HiPath Wireless ControllerSystem configuration overview3  Configuring the HiPath Wireless ControllerThis chapter describes the steps involved in the initial configuration and setup, of the HiPath Wireless Controller, including:•System configuration overview•Logging on to the HiPath Wireless Controller•Working with the basic installation wizard•Configuring the HiPath Wireless Controller for the first time•Additional ongoing operations of the system3.1  System configuration overviewThe following section provides a high-level overview of the steps involved in the initial configuration of your system:Step 1 – Before you begin configurationResearch the type of WLAN deployment that is required. For example, topology and VLAN IDs, SSIDs, security requirements, and filter policies.Step 2 – Prepare the network serversEnsure that the external servers, such as DHCP and RADIUS servers (if applicable) are available and appropriately configured.Step 3 – Install the hardwareInstall the HiPath Wireless Controller. For more information, see the following: •HiPath Wireless Controller C5110 Quick Reference.•HiPath Wireless Controller C4110 Quick Reference.•HiPath Wireless Controller, Access Points and Convergence Software Controller C2400 Installation Instructions.•HiPath Wireless Controller, Access Points and Convergence Software Controller C20 Installation Instructions•HiPath Wireless Controller Module for Enterasys Matrix ® N-Series, Hardware Installation Guide•If you are deploying the HiPath Wireless Controller C20N, use the DFE CLI to configure the VLAN assignments for the corresponding PC ports on the Controller Module. For example:
Configuring the HiPath Wireless Controllerhwc_startup.fmSystem configuration overview 9034530-02, March 201040 HiPath Wireless Controller, Access Points and Convergence Software V7.11, User Guide        set port vlan pc.slot.port# vlan-idNote: The VLAN configuration of the PC ports on the DFE module (VLAN ID and tagged vs. untagged) must match the VLAN configuration of the controller’s data ports defined using the HiPath Wireless Assistant.Step 4 – Perform the first time setupPerform the first time setup of the HiPath Wireless Controller on the physical network, which includes configuring the IP addresses of the interfaces on the HiPath Wireless Controller:•Change the default IP address to be the relevant subnet point of attachment to the existing network. The IP address is 10.0.#.1 is set by default the first time you start up the controller.•To manage the HiPath Wireless Controller through the interface configured above, select the Mgmt checkbox on the Interfaces tab.•Configure the data port interfaces to be on separate VLANs, matching the VLANs configured in step 3 above. Ensure also that the tagged vs. untagged state is consistent with the switch port (DFE if configuring the HiPath Wireless Controller C20N) configuration.•Configure the time zone. Because changing the time zone requires restarting the HiPath Wireless Controller, it is recommended that you configure the time zone during the initial installation and configuration of the HiPath Wireless Controller to avoid network interruptions. For more information, see Section 3.4.10, “Configuring network time”, on page 79.Apply the activation license keyApply an activation key file. If an activation key is not applied, the HiPath Wireless Controller functions with some features enabled in demonstration mode. Not all features are enabled in demonstration mode. For example, mobility is not enabled and cannot be used.Caution: Whenever the licensed region changes on the HiPath Wireless Controller, all Wireless APs are changed to Auto Channel Select to prevent possible infractions to local RF regulatory requirements. If this occurs, all manually configured radio channel settings will be lost.Installing the new license key before upgrading will prevent the HiPath Wireless Controller from changing the licensed region, and in addition, manually configured channel settings will be maintained. For more information, see the HiPath Wireless Controller, Access Points and Convergence Software Maintenance Guide.
hwc_startup.fmConfiguring the HiPath Wireless ControllerSystem configuration overview9034530-02, March 2010HiPath Wireless Controller, Access Points and Convergence Software V7.11, User Guide 41         Configure for remote accessIn addition, the first time setup also involves configuring the HiPath Wireless Controller for remote access, which includes:•Setting up an administration station (laptop) on subnet 192.168.10.0/24. By default, the HiPath Wireless Controller's Management interface is configured with the static IP address 192.168.10.1.•Configuring the HiPath Wireless Controller’s management interface.•Configuring the data interfaces.Set up the HiPath Wireless Controller on the network by configuring the physical data ports.•Configure the routing table.Configure static routes or OSPF parameters, if appropriate to the network.For more information, see Section 3.4, “Configuring the HiPath Wireless Controller for the first time”, on page 50.Step 5 – Configure the TopologiesConfigure the traffic topologies your network must support. Topologies represent the Controller’s points of network attachment, therefore VLANs and port assignments need to be coordinated with the corresponding network switch ports. For more information, see Section 6.8, “Configuring a Topology”, on page 296.Step 6 – Configure PoliciesPolicies are typically bound to Topologies. Policy application assigns user traffic to the corresponding network point.•Policies define user access rights (filtering or ACL)•Polices reference user's rate control profile.For more information, see Section 6.10, “Configuring Policy”, on page 350.Step 7 – Configure WLAN Services•Define SSID and privacy settings for the wireless link.•Select the set of APs/Radios on which the service is present.•Configure the method of credential authentication for wireless users (None, Internal CP, External CP, GuestPortal, 802.1x[EAP]) For more information, see Section 6.9, “Configuring WLAN Services”, on page 308.
Configuring the HiPath Wireless Controllerhwc_startup.fmSystem configuration overview 9034530-02, March 201042 HiPath Wireless Controller, Access Points and Convergence Software V7.11, User Guide        Step 8 – Create the VNSsA VNS binds a “WLAN Service” to a “Policy” that will be used for default assignment upon a users’ network attachment.You can create topologies, policies, and WLAN services first, before VNS configuration a VNS, or you can select one of the wizards (such as the VNS wizard), or you can simply select to create new VNS. The VNS page then allows for in-place creation and definition of any dependency it may require, such as:•Creating a new WLAN Service•Creating a new Policy•Creating a new Topology (within a Policy)•Creating new Rate controls, etc.The default shipping configuration does not ship any pre-configured WLAN Services, VNSs, or Policies.Step 9– Install, register, and assign APs to the VNS•Confirm the latest firmware version is loaded. For more information, see Section 4.10, “Performing Wireless AP software maintenance”, on page 217.•Deploy Wireless APs to their corresponding network locations.•If applicable, configure a default AP template for common radio assignment, whereby APs automatically receive complete configuration. For typical deployments where all APs are to have the same configuration, this feature will expedite deployment, as an AP will automatically receive full configuration (including VNS-related assignments) upon initial registration with the HiPath Wireless Controller. If applicable, modify the properties or settings of the Wireless APs. For more information, see Chapter 4, “Configuring the Wireless AP”.•Connect the Wireless APs to the HiPath Wireless Controller. •Once the Wireless APs are powered on, they automatically begin the Discovery process of the HiPath Wireless Controller, based on factors that include:•Their Registration mode (on the Wireless AP Registration screen)•The enterprise network services that will support the discovery process
hwc_startup.fmConfiguring the HiPath Wireless ControllerLogging on to the HiPath Wireless Controller9034530-02, March 2010HiPath Wireless Controller, Access Points and Convergence Software V7.11, User Guide 43         3.2  Logging on to the HiPath Wireless Controller1. Launch your Web browser (Internet Explorer version 6.0 or higher, or FireFox).2. In the browser address bar, type the following:https://192.168.10.1:5825This launches the HiPath Wireless Assistant. The login screen is displayed.3. In the User Name box, type your user name. 4. In the Password box, type your password. Note: The HiPath Wireless Controller default password is abc123.5. Click Login. The HiPath Wireless Assistant main menu screen is displayed.
Configuring the HiPath Wireless Controllerhwc_startup.fmWorking with the basic installation wizard 9034530-02, March 201044 HiPath Wireless Controller, Access Points and Convergence Software V7.11, User Guide         3.3  Working with the basic installation wizardThe HiPath Wireless Controller, Access Points and Convergence Software system provides a basic installation wizard that can help administrators configure the minimum HiPath Wireless Controller settings that are necessary to deploy a functioning HiPath wireless solution on a network.Administrators can use the basic installation wizard to quickly configure the HiPath Wireless Controller for deployment, and then once the installation is complete, continue to revise the HiPath Wireless Controller configuration accordingly.The basic installation wizard is automatically launched when an administrator logs on to the HiPath Wireless Controller for the first time, including if the system has been reset to the factory default settings. In addition, the basic installation wizard can also be launched at any time from the left pane of the HiPath Wireless Controller Configuration screen. To configure the HiPath Wireless Controller with the basic installation wizard:1. Log on to the HiPath Wireless Controller. For more information, see Section 3.2, “Logging on to the HiPath Wireless Controller”, on page 43.2. From the main menu, click Wireless Controller Configuration. The HiPath Wireless Controller Configuration screen is displayed. 3. In the left pane, click Installation Wizard. The Basic Installation Wizard screen is displayed.
hwc_startup.fmConfiguring the HiPath Wireless ControllerWorking with the basic installation wizard9034530-02, March 2010HiPath Wireless Controller, Access Points and Convergence Software V7.11, User Guide 45         4. In the Time Settings section, configure the HiPath Wireless Controller timezone:• Continent or Ocean – Click the appropriate large-scale geographic grouping for the time zone.• Country – Click the appropriate country for the time zone. The contents of the drop-down list change, based on the selection in the Continent or Ocean drop-down list.• Time Zone Region – Click the appropriate time zone region for the selected country.5. To configure the HiPath Wireless Controller’s time, do one of the following:•To manually set the HiPath Wireless Controller time, use the Year, Month, Day, HR, and Min. drop-down lists to specify the time.•To use the HiPath Wireless Controller as the NTP time server, select the Run local NTP Server option.•To use NTP to set the HiPath Wireless Controller time, select the Use NTP option, and then type the IP address of an NTP time server that is accessible on the enterprise network.The Network Time Protocol is a protocol for synchronizing the clocks of computer systems over packet-switched data networks.6. In the Port Configuration section, click the physical interface of the HiPath Wireless Controller you want to assign as a data port. The system assigns default IP Address and Netmask values for the data port. If applicable, type a different IP address and netmask for the selected physical interface.For information on how to obtain a temporary IP address from the network, click How to obtain a temporary IP address.
Configuring the HiPath Wireless Controllerhwc_startup.fmWorking with the basic installation wizard 9034530-02, March 201046 HiPath Wireless Controller, Access Points and Convergence Software V7.11, User Guide        7. Click Next. The Management screen is displayed.8. In the Management Port section, confirm the port configuration values that were defined when the HiPath Wireless Controller was physically deployed on the network. If applicable, edit these values:•IP Address – Displays the IP address for the HiPath Wireless Controller’s management port. Revise this as appropriate for the enterprise network.• Netmask – Displays the appropriate subnet mask for the IP address to separate the network portion from the host portion of the address.• Gateway – Displays the default gateway of the network.9. In the SNMP section, click V2c or V3 in the Mode drop-down list to enable SNMP, if applicable. Only one mode can be supported on the controller at a time.If you selected V2c, do the following:• Read Community – Type the password that is used for read-only SNMP communication.• Write Community – Type the password that is used for write SNMP communication.• Trap Destination – Type the IP address of the server used as the network manager that will receive SNMP messages.If you selected V3, do the following:
hwc_startup.fmConfiguring the HiPath Wireless ControllerWorking with the basic installation wizard9034530-02, March 2010HiPath Wireless Controller, Access Points and Convergence Software V7.11, User Guide 47         •User – Enter the name of the user account.• Security Level – Select the security level for this user account. Choices are: authPriv, authNoPriv, noAuthnoPriv.• Auth Protocol – If you have selected a security level of authPriv or authNoPriv, select the authentication protocol. Choices are: MD5, SHA, None.• Auth Password – If you have selected a security level of authPriv or authNoPriv, enter an authentication password.• Privacy Protocol – If you have selected the security level of authPriv, select the privacy protocol. Choices are: DES, None• Privacy Password – If you have selected the security level of authPriv, enter a privacy password.•Engine ID – If desired, enter an engine ID. The ID can be between 5 and 32 bytes long, with no spaces, control characters, or tabs.• Trap Destination – If desired, enter the IP address of a trap destination.10. In the OSPF section, select the Enable checkbox to enable OSPF, if applicable. Use OSPF to allow the HiPath Wireless Controller to participate in dynamic route selection. OSPF is a protocol designed for medium and large IP networks with the ability to segment routes into different areas by routing information summarization and propagation.Do the following:•Port – Click the physical interface of the HiPath Wireless Controller you want to assign as a router port.•Area ID – Type the desired area. Area 0.0.0.0 is the main area in OSPF.
Configuring the HiPath Wireless Controllerhwc_startup.fmWorking with the basic installation wizard 9034530-02, March 201048 HiPath Wireless Controller, Access Points and Convergence Software V7.11, User Guide        11. In the Syslog Server section, select the Enable checkbox to enable the syslog protocol for the HiPath Wireless Controller, if applicable. Syslog is a protocol used for the transmission of event notification messages across networks. Do the following:In the IP Address box, type the IP address of the syslog server.12. Click Next. The Services screen is displayed.13. In the RADIUS section, select the Enable checkbox to enable RADIUS login authentication, if applicable. RADIUS login authentication uses a RADIUS server to authenticate user login attempts. RADIUS is a client/server authentication and authorization access protocol used by a network access server (NAS) to authenticate users attempting to connect to a network device. Do the following:•Server Alias – Type a name that you want to assign to the RADIUS server. You can type a name or IP address of the server.•Hostname/IP – Type the RADIUS server’s hostname or IP address.• Shared Secret – Type the password that will be used to validate the connection between the HiPath Wireless Controller and the RADIUS server.14. In the Mobility section, select the Enable checkbox to enable the HiPath Wireless Controller mobility feature, if applicable. Mobility allows a wireless device user to roam seamlessly between different Wireless APs on the same or different HiPath Wireless Controllers.
hwc_startup.fmConfiguring the HiPath Wireless ControllerWorking with the basic installation wizard9034530-02, March 2010HiPath Wireless Controller, Access Points and Convergence Software V7.11, User Guide 49         A dialog is displayed informing you that NTP is required for the mobility feature and prompting you to confirm you want to enable mobility. Note: If the HiPath Wireless Controller is configured as a mobility agent, it will act as an NTP client and use the mobility manager as the NTP server. If the HiPath Wireless Controller is configured as a mobility manager, the HiPath Wireless Controller’s local NTP will be enabled for the mobility domain.Click OK to continue, and then do the following:Role – Select the role for the HiPath Wireless Controller, Manager or Agent. One HiPath Wireless Controller on the network is designated as the mobility manager and all other HiPath Wireless Controllers are designated as mobility agents.Port – Click the interface on the HiPath Wireless Controller to be used for communication between mobility manager and mobility agent. Ensure that the selected interface is routable on the network. For more information, see Chapter 8, “Configuring Mobility”.Manager IP – Type the IP address of the mobility manager port if the HiPath Wireless Controller is configured as the mobility agent.15. In the Default VNS section, select the Enable checkbox to enable a default VNS for the HiPath Wireless Controller. The default VNS parameters are displayed. Refer to Chapter 5, “Virtual Network Services concepts” for more information about the default VNS.16. Click Finish. The Success screen is displayed. It is recommended to change the factory default administrator password.Do the following:• New Password – Type a new administrator password. • Confirm Password – Type the new administrator password again.17. Click Save. Your new password is saved.18. Click OK, and then click Close. The HiPath Wireless Assistant main menu screen is displayed.Note: The HiPath Wireless Controller reboots after you click Save if the time zone is changed during the Basic Install Wizard. If the IP address of the management port is changed during the configuration with the Basic Install Wizard, the HiPath Wireless Assistant session is terminated and you will need to log back in with the new IP address.
Configuring the HiPath Wireless Controllerhwc_startup.fmConfiguring the HiPath Wireless Controller for the first time 9034530-02, March 201050 HiPath Wireless Controller, Access Points and Convergence Software V7.11, User Guide        3.4  Configuring the HiPath Wireless Controller for the first timeThis section describes HiPath Wireless Controller configuration that is typically performed as soon as the HiPath Wireless Controller is deployed. Although the basic installation wizard has already configured some aspects of the HiPath Wireless Controller deployment, you can continue to revise the HiPath Wireless Controller configuration according to your network needs.3.4.1  Changing the administrator passwordIt is recommended to change your default administrator password once your system is deployed. The HiPath Wireless Controller default password is abc123. When the HiPath Wireless Controller is installed and you elect to change the default password, the new password must be a minimum of eight characters.The minimum eight character password length is not applied to existing passwords. For example, if a six character password is already being used and an upgrade of the software is performed, the software does not require the password to be changed to a minimum of eight characters. However, once the upgrade is completed and a new account is created, or the password of an existing account is changed, the new password length minimum will be enforced.
hwc_startup.fmConfiguring the HiPath Wireless ControllerConfiguring the HiPath Wireless Controller for the first time9034530-02, March 2010HiPath Wireless Controller, Access Points and Convergence Software V7.11, User Guide 51         To change the administrator password:1. From the main menu, click Wireless Controller Configuration. The HiPath Wireless Controller Configuration screen is displayed.2. In the left pane, click Login Management. 3. In the Full Administrator table, click the administrator user name.4. In the Password box, type the new administrator password.5. In the Confirm Password box, type the new administrator password again.6. Click Change Password.Note: The HiPath Wireless Controller provides you with local login authentication mode and the RADIUS-based login authentication mode. The local login authentication is enabled by default. You can change the login authentication mode from local to RADIUS-based mode. For more information, see Section 3.4.9, “Configuring the login authentication mode”, on page 74.3.4.2  Applying product license keysThe HiPath Wireless Controller’s license system works on simple software-based key strings. A key string consists of a series of numbers and/or letters. Using these key strings, you can license the software, enable the optional external captive portal feature, and enhance the capacity of the HiPath Wireless Controller to manage additional Wireless APs. The key strings can be classified into the following variants:• Activation Key – Activates the software. This key is further classified into two sub-variants:• Temporary Activation Key – Activates the software for a trial period of 90 days.• Permanent Activation Key – Activates the software for an infinite period.• Option Key – Activates the optional features. This key is further classified into two sub-variants:• Capacity Enhancement Key – Enhances the capacity of the HiPath Wireless Controller to manage additional Wireless APs. You may have to add multiple capacity enhancement keys to reach the HiPath Wireless Controller’s limit. Depending on the HiPath Wireless Controller model, a capacity enhancement key adds the following Wireless APs:•C5110 – Adds 25 Wireless APs
Configuring the HiPath Wireless Controllerhwc_startup.fmConfiguring the HiPath Wireless Controller for the first time 9034530-02, March 201052 HiPath Wireless Controller, Access Points and Convergence Software V7.11, User Guide        •C4110 – Adds 25 Wireless APs•C2400 – Adds 25 Wireless APs•C20N – Adds 16 Wireless APs•C20 – Adds 16 Wireless APs• External Captive Portal Key – Enables the external Captive Portal for the mobile user’s authentication. For more information on the external Captive Portal, see Section 5.5.1, “Authentication with Captive Portal”, on page 235.Note: If you connect additional Wireless APs to a HiPath Wireless Controller that has a permanent activation key, or if you configure an external Captive Portal without installing the appropriate key, a grace period of seven days will start. You must install the correct key during the grace period. If you do not install the key, the HiPath Wireless Controller will start generating event logs every 15 minutes, indicating that the key is required. In addition, you will not be able to edit the Virtual Network System (VNS) parameters.The HiPath Wireless Controller can be in the following licensing modes:• Unlicensed – When the HiPath Wireless Controller is not licensed, it operates in ‘demo mode.’ In ‘demo mode,’ the HiPath Wireless Controller allows you to operate as many Wireless APs as you want, subject to the maximum limit of the platform type, and enables you to configure the optional external captive portal for authentication. In demo mode, you can use only the b/g radio, with channels 6, 11, and auto. 11n support and Mobility are disabled in demo mode.• Licensed with a temporary activation key – A temporary activation key comes with a regulatory domain. With the temporary activation key, you can select a country from the domain and operate the Wireless APs on any channel permitted by the country. A temporary activation key allows you to use all software features. You can operate as many Wireless APs as you want, subject to the maximum limit of the platform type. In addition, you can configure the external captive portal feature. A temporary activation key is valid for 90 days. Once the 90 days are up, the temporary key expires. You must get a permanent activation key and install it on the HiPath Wireless Controller. If you do not install a permanent activation key, the HiPath Wireless Controller will start generating event logs every 15 minutes, indicating that an appropriate license is required for the current software version. In addition, you will not be able to edit the Virtual Network System (VNS) parameters.• Licensed with permanent activation key – A permanent activation key is valid for an infinite period. In addition, unlike the temporary activation key, the permanent activation key allows you to operate a stipulated number of the
hwc_startup.fmConfiguring the HiPath Wireless ControllerConfiguring the HiPath Wireless Controller for the first time9034530-02, March 2010HiPath Wireless Controller, Access Points and Convergence Software V7.11, User Guide 53         Wireless APs, depending upon the platform type. If you want to connect additional Wireless APs, you have to install a capacity enhancement key. You may even have to install multiple capacity enhancement keys in order to reach the HiPath Wireless Controller’s limit.The following table lists the platform type and the corresponding number of the Wireless APs allowed by the permanent activation key.Similarly, if you want to configure the external captive portal feature, you have to install the optional feature key. If the HiPath Wireless Controller detects multiple license violations, such as capacity enhancement and optional feature violations, a grace period counter will start from the moment the first violation occurred. The HiPath Wireless Controller will generate event logs for every violation. The only way to leave the grace period is to clear all outstanding license violations.The HiPath Wireless Controller can be in an unlicensed state for an infinite period. However, if you install a temporary activation key, the unlicensed state is terminated. After the validity of a temporary activation key and the related grace period expire, the HiPath Wireless Controller will generate event logs every 15 minutes, indicating that an appropriate license is required for the current software version. In addition, you will not be able to edit the Virtual Network System (VNS) parameters.3.4.2.1  Installing the license keysThis section describes how to install the license key on the HiPath Wireless Controller. It does not explain how to generate the license key. For information on how to generate the license key, see the HiPath Wireless License Certificate, which is sent to you via traditional mail.You have to type the license keys on the HiPath Wireless Assistant GUI. Platform Wireless APs permitted by permanent activation keyPlatform’s optimum limit Number of capacity enhancement keys to reach the optimum limitC20 16 32 1C20N 16 32 1C2400 50 200 6CRBT8110 24 24 0CRBT8210 72 72 0C4110 50 250 8C5110 150 525 15Table 2 Platform type and corresponding number of Wireless APs allowed by a permanent activation key
Configuring the HiPath Wireless Controllerhwc_startup.fmConfiguring the HiPath Wireless Controller for the first time 9034530-02, March 201054 HiPath Wireless Controller, Access Points and Convergence Software V7.11, User Guide        To install the license keys:1. From the main menu, click Wireless Controller Configuration. The HiPath Wireless Controller Configuration screen is displayed. 2. In the left pane, click Software Maintenance. 3. Click the HWC Product Keys tab.The bottom pane displays the license summary. 4. If you are installing a temporary or permanent activation license key, type the key in the Activation Key box, and then click the Apply Activation Key button. 5. If you are installing a capacity enhancement or optional feature license key, type the key In the Option Key box, and then click the Apply Option Key button. 6. To view installed keys, click View Installed Keys.3.4.3  Setting up the data portsA new HiPath Wireless Controller is shipped from the factory with all its data ports set up. Support of management traffic is disabled on all data ports. By default, data interface states are enabled. A disabled interface does not allow data to flow (receive/transmit).Physical ports are represented by the L2 (Ethernet) Ports and associated Topologies which are created by default when the controller is first powered up. The L2 port and Topology information can be accessed from L2 Ports and
hwc_startup.fmConfiguring the HiPath Wireless ControllerConfiguring the HiPath Wireless Controller for the first time9034530-02, March 2010HiPath Wireless Controller, Access Points and Convergence Software V7.11, User Guide 55         Topology tabs under HiPath Wireless Controller Configuration. The L2 Ports cannot be removed from the system but their operational status can be changed (together with a few other parameters, as explained below).Note: You can redefine a data port to function as a Third-Party AP Port. Refer to Section 3.4.3.2, “Viewing and changing the L2 port related topologies” for more information.3.4.3.1  Viewing and changing the L2 ports informationTo view and change the L2 port information:1. From the main menu, click Wireless Controller Configuration. The HiPath Wireless Controller Configuration screen is displayed.2. In the left pane, click L2 Ports. The L2 Ports tab is displayed.The L2 Ports tab presents the Physical (that is, Ethernet) ports that exist on the HiPath Wireless Controller. These ports cannot be deleted and new ones cannot be created. The number of Ethernet ports and their names per controller are:•C5110 – Three data ports, displayed as esa0, esa1, and esa2.•C4110 – Four data ports, displayed as Port1, Port2, Port3, and Port4.•C2400 – Four data ports, displayed as esa0, esa1, esa2, and esa3.•C20 – Two data ports, displayed as esa0 and esa1.•C20N – Two data ports, displayed as PC.1 and PC.2.
Configuring the HiPath Wireless Controllerhwc_startup.fmConfiguring the HiPath Wireless Controller for the first time 9034530-02, March 201056 HiPath Wireless Controller, Access Points and Convergence Software V7.11, User Guide        •CRBT8210 – One data port, displayed as esa0.•CRBT8110 – One data port, displayed as esa0.Also an “Admin” port is created by default. This represents a physical port, separate from the other data ports, being used for management connectivity. Parameters displayed for the L2 Ports are:•Operational status, represented graphically with a green checkmark (UP) or red X (DOWN). This is the only configurable parameter.•Port name, as described above.•MAC address, as per Ethernet standard.•VLAN ID, for different types of topology. Refer to Section 3.4.3.2, “Viewing and changing the L2 port related topologies” for more information about L2 port topologies.3. If desired, change the operational status by clicking the Enable checkbox.You can change the operational state for each port. By default, data interface states are enabled. If they are not enabled, you can enable them individually. A disabled interface does not allow data to flow (receive/transmit). 3.4.3.2  Viewing and changing the L2 port related topologiesEach of the L2 Ports has a predefined Topology associated with it.To view and change the L2 port topologies:1. From the main menu, click Wireless Controller Configuration. The HiPath Wireless Controller Configuration screen is displayed.2. In the left pane, click Topology. The Topologies tab is displayed.An associated topology entry is created by default for each L2 Port with the same name.
hwc_startup.fmConfiguring the HiPath Wireless ControllerConfiguring the HiPath Wireless Controller for the first time9034530-02, March 2010HiPath Wireless Controller, Access Points and Convergence Software V7.11, User Guide 57         3. To change any of the associated parameters, click on the topology entry to be modified. An “Edit Topology” pop up window appears. For the data ports predefined in the system, Name and Mode are not configurable. 4. Optionally, configure one of the physical ports for Third Party AP connectivity by clicking the 3rd Party checkbox. You must configure a port to which you will be connecting third-party APs by checking this box. Only one port can be configured for third-party APs.Third-party APs must be deployed within a segregated network for which the HiPath Wireless Controller becomes the single point of access (i.e., routing gateway). When you define a port as the third-party AP port, the interface segregates the third-party AP from the remaining network.
Configuring the HiPath Wireless Controllerhwc_startup.fmConfiguring the HiPath Wireless Controller for the first time 9034530-02, March 201058 HiPath Wireless Controller, Access Points and Convergence Software V7.11, User Guide        5. To configure an interface for VLAN assignment, configure the VLAN Settings in the Layer 2 box.When you configure a HiPath Wireless Controller port to be a member of a VLAN, you must ensure that the VLAN configuration (VLAN ID and tagged vs. untagged attribute) is matched with the correct configuration on the network switch.6. If the desired IP configuration is different from the one displayed, change the Interface IP and Mask accordingly in the Layer 3 box.For this type of data interface, the Layer 3 check box is selected automatically. This allows for IP Interface and subnet configuration together with other networking services.7. If desired, change the MTU value. This value specifies the Maximum Transmission Unit or maximum packet size for this port. The default value is 1500 bytes for physical topologies.If you change this setting and are using OSPF, be sure that the MTU of all the ports in the OSPF link match.Note: If the routed connection to an AP traverses a link that imposes a lower MTU than the default 1500 bytes, the HiPath Wireless Controller and AP participate in automatic MTU discovery and adjust their settings accordingly. At the HiPath Wireless Controller, MTU adjustments are tracked on a per AP basis.8. To enable AP registration through this interface, select the AP Registration checkbox. Wireless APs use this port for discovery and registration. Other controllers can use this port to enable inter-controller device mobility if this port is configured to use SLP or the HiPath Wireless Controller is running as a manager and SLP is the discovery protocol used by the agents.9. To enable management traffic, select the Management Traffic checkbox. Enabling management provides access to SNMP (v2, V3, get), SSH, and HTTPs management interfaces.Note: This option does not override the built-in protection filters on the port. The built-in protection filters for the port, which are restrictive in the types of packets that are allowed to reach the management plane, are extended with a set of definitions that allow for access to system management services through that interface (SSH, SNMP, HTTPS:5825).10. To enable the local DHCP Server on the HiPath Wireless Controller, in the DHCP box, select Local Server. Then, click on the Configure button to open the DHCP configuration pop up window.
hwc_startup.fmConfiguring the HiPath Wireless ControllerConfiguring the HiPath Wireless Controller for the first time9034530-02, March 2010HiPath Wireless Controller, Access Points and Convergence Software V7.11, User Guide 59         Note: The local DHCP Server is useful as a general purpose DHCP Server for small subnets.a) In the Domain Name box, type the name of the domain that you want the Wireless APs to use for DNS Server’s discovery.b) In the Lease (seconds) default box, type the time period for which the IP address will be allocated to the Wireless APs (or any other device requesting it).c) In the Lease (seconds) max box, type the maximum time period in seconds for which the IP address will be allocated to the Wireless APs.d) In the DNS Servers box, type the DNS Server’s IP address if you have a DNS Server.e) In the WINS box, type the WINS Server’s IP address if you have a WINS Server.Note: You can type multiple entries in the DNS Servers and WINS boxes. Each entry must be separate by a comma. These two fields are not mandatory to enable the local DHCP feature.f) In the Gateway box, type the IP address of the default gateway. Note: Since the HiPath Wireless Controller is not allowed to be the gateway for the segment, including Wireless APs, you cannot use the Interface IP address as the gateway address.g) Configure the address range from which the local DHCP Server will allocate IP addresses to the Wireless APs.
Configuring the HiPath Wireless Controllerhwc_startup.fmConfiguring the HiPath Wireless Controller for the first time 9034530-02, March 201060 HiPath Wireless Controller, Access Points and Convergence Software V7.11, User Guide        •In the Address Range: from box, type the starting IP address of the IP address range.•In the Address Range: to box, type the ending IP address of the IP address range.h) Click the Exclusion(s) button to exclude IP addresses from allocation by the DHCP Server. The DHCP Address Exclusion window opens.The HiPath Wireless Controller automatically adds the IP addresses of the Interfaces (Ports), and the default gateway to the exclusion list. You can not remove these IP addresses from the exclusion list.•Select the Range radio button. In the From box, type the starting IP address of the IP address range that you want to exclude from the DHCP allocation.•In the To box, type the ending IP address of the IP address range that you want to exclude from the DHCP allocation.•To exclude a single address, select the Single Address radio button and type the IP address in the adjacent box.•In the Comment box, type any relevant comment. For example, you can type the reason for which a certain IP address is excluded from the DHCP allocation.•Click on Add. The excluded IP addresses are displayed in the IP Address(es) to exclude from DHCP Address Range box.•To delete a IP Address from the exclusion list, select it in the IP Address(es) to exclude from DHCP Range box, and then click Delete.•To save your changes, click OK.
hwc_startup.fmConfiguring the HiPath Wireless ControllerConfiguring the HiPath Wireless Controller for the first time9034530-02, March 2010HiPath Wireless Controller, Access Points and Convergence Software V7.11, User Guide 61         i) Click Close to close the DHCP configuration window.Note: The Broadcast (B’cast) Address field is view only. This field is computed from the mask and the IP addresses.11. You are returned to the L2 port topology edit window.3.4.4  Setting up Internal VLAN ID and multi-cast support You can configure the Internal VLAN ID, and enable multicast support. The internal VLAN used only internally and is not visible on the external traffic. The physical topology used for multicast is represented by a physical port to/from which the multicast traffic is forwarded in conjunction with the virtual routed topologies (and VNSs) configured on the controller. Please note that no multicast routing is available at this time.To configure the Internal VLAN ID and enable multicast support:1. From the main menu, click Wireless Controller Configuration. The HiPath Wireless Controller Configuration screen is displayed.2. In the left pane, click Topology. The Topologies tab is displayed.3. Click the Interfaces tab. 4. In the Internal VLAN ID box, type the internal VLAN ID.5. From the Multicast Support drop-down list, select the desired data port (physical Ethernet topology).
Configuring the HiPath Wireless Controllerhwc_startup.fmConfiguring the HiPath Wireless Controller for the first time 9034530-02, March 201062 HiPath Wireless Controller, Access Points and Convergence Software V7.11, User Guide        If you are configuring a HiPath Wireless Controller C20N, the data ports are PC.1 and PC.2.If you are configuring a HiPath Wireless Controller C4110, the data ports are Port1, Port2, Port3, and Port4.6. To save your changes, click Save.3.4.5  Setting up static routesIt is recommended that you define a default route to your enterprise network, either with a static route or by using the OSPF protocol. A default route enables the HiPath Wireless Controller to forward packets to destinations that do not match a more specific route definition.To set a static route on the HiPath Wireless Controller:1. From the main menu, click Wireless Controller Configuration. The HiPath Wireless Controller Configuration screen is displayed.2. In the left pane, click Routing Protocols. The Static Routes tab is displayed.3. To add a new route, in the Destination Address box type the destination IP address of a packet. To define a default static route for any unknown address not in the routing table, type 0.0.0.0.4. In the Subnet Mask box, type the appropriate subnet mask to separate the network portion from the host portion of the IP address (typically 255.255.255.0). To define the default static route for any unknown address, type 0.0.0.0.
hwc_startup.fmConfiguring the HiPath Wireless ControllerConfiguring the HiPath Wireless Controller for the first time9034530-02, March 2010HiPath Wireless Controller, Access Points and Convergence Software V7.11, User Guide 63         5. In the Gateway box, type the IP address of the specific router port or gateway on the same subnet as the HiPath Wireless Controller to which to forward these packets. This is the IP address of the next hop between the HiPath Wireless Controller and the packet’s ultimate destination.6. Click Add. The new route is added to the list of routes.7. Select the Override dynamic routes checkbox to give priority over the OSPF learned routes, including the default route, which the HiPath Wireless Controller uses for routing. This option is enabled by default. To remove this priority for static routes, so that routing is controlled dynamically at all times, clear the Override dynamic routes checkbox.Note: If you enable dynamic routing (OSPF), the dynamic routes will normally have priority for outgoing routing. For internal routing on the HiPath Wireless Controller, the static routes normally have priority.8. To save your changes, click Save.3.4.5.1  Viewing the forwarding tableYou can view the defined routes, whether static or OSPF, and their current status in the forwarding table. To view the forwarding table on the HiPath Wireless Controller:1. From the Routing Protocols Static Routes tab, click View Forwarding Table. The Forwarding Table is displayed.2. Alternatively. from the main menu, click Reports & Displays. The HiPath Reports & Displays screen is displayed. Then, click Forwarding Table. The Forwarding Table is displayed.
Configuring the HiPath Wireless Controllerhwc_startup.fmConfiguring the HiPath Wireless Controller for the first time 9034530-02, March 201064 HiPath Wireless Controller, Access Points and Convergence Software V7.11, User Guide        This report displays all defined routes, whether static or OSPF, and their current status. 3. To update the display, click Refresh.3.4.6  Setting up OSPF RoutingTo enable OSPF (OSPF RFC2328) routing, you must:•Specify at least one data port on which OSPF is enabled on the Port Settings option of the OSPF tab. This is the interface on which you can establish OSPF adjacency.•Enable OSPF globally on the HiPath Wireless Controller•Define the global OSPF parametersEnsure that the OSPF parameters defined here for the HiPath Wireless Controller are consistent with the adjacent routers in the OSPF area. This consistency includes the following:•If the peer router has different timer settings, the protocol timer settings in the HiPath Wireless Controller must be changed to match, in order to achieve OSPF adjacency.•The MTU of the ports on either end of an OSPF link must match. The MTU for ports on the HiPath Wireless Controller is defined as 1500, on the L2 Port tab, during data port setup. This matches the default MTU in standard routers.
hwc_startup.fmConfiguring the HiPath Wireless ControllerConfiguring the HiPath Wireless Controller for the first time9034530-02, March 2010HiPath Wireless Controller, Access Points and Convergence Software V7.11, User Guide 65         To set OSPF Routing Global Settings on the HiPath Wireless Controller:1. From the main menu, click Wireless Controller Configuration. The HiPath Wireless Controller Configuration screen is displayed.2. In the left pane, click Routing Protocols. The Static Routes tab is displayed by default.3. Click the OSPF tab.4. From the OSPF Status drop-down list, click On to enable OSPF.In the Router ID box, type the IP address of the HiPath Wireless Controller. This ID must be unique across the OSPF area. If left blank, the OSPF daemon automatically picks a router ID from one of the HiPath Wireless Controller’s interface IP addresses.5. In the Area ID box, type the area. 0.0.0.0 is the main area in OSPF.6. In the Area Type drop-down list, click one of the following:• Default – The default acts as the backbone area (also known as area zero). It forms the core of an OSPF network. All other areas are connected to it, and inter-area routing happens via a router connected to the backbone area.•Stub – The stub area does not receive external routes. External routes are defined as routes which were distributed in OSPF via another routing protocol. Therefor, stub areas typically rely on a default route to send traffic routes outside the present domain.• Not-so-stubby – The not-so-stubby area is a type of stub area that can import autonomous system (AS) external routes and send them to the default/backbone area, but cannot receive AS external routes from the backbone or other areas.
Configuring the HiPath Wireless Controllerhwc_startup.fmConfiguring the HiPath Wireless Controller for the first time 9034530-02, March 201066 HiPath Wireless Controller, Access Points and Convergence Software V7.11, User Guide        7. To save your changes, click Save.To set OSPF Routing Port Settings on the HiPath Wireless Controller:1. From the main menu, click Wireless Controller Configuration. The HiPath Wireless Controller Configuration screen is displayed.2. In the left pane, click Routing Protocols.3. Click the OSPF tab. 4. Select a port to configure by clicking on the desired port in the Port Settings table.5. In the Port Status drop-down list, click Enabled to enable OSPF on the port. The default setting is Disabled.6. In the Link Cost box, type the OSPF standard value for your network for this port. This is the cost of sending a data packet on the interface. The lower the cost, the more likely the interface is to be used to forward data traffic.Note: If more than one port is enabled for OSPF, it is important to prevent the HiPath Wireless Controller from serving as a router for other network traffic (other than the traffic from wireless device users on routed topologies controlled by the HiPath Wireless Controller). For more information, see Section 6.10.2, “About filtering rules”, on page 352.7. In the Authentication drop-down list, click the authentication type for OSPF on your network: None or Password. The default setting is None.8. If Password is selected as the authentication type, in the Password box, type the password. If None is selected as the Authentication type, leave this box empty. This password must match on either end of the OSPF connection.9. Type the following:• Hello-Interval – Specifies the time in seconds (displays OSPF default).The default setting is 10 seconds.• Dead-Interval – Specifies the time in seconds (displays OSPF default). The default setting is 40 seconds.• Retransmit-Interval – Specifies the time in seconds (displays OSPF default). The default setting is 5 seconds.• Transmit Delay– Specifies the time in seconds (displays OSPF default). The default setting is 1 second.10. To save your changes, click Save.
hwc_startup.fmConfiguring the HiPath Wireless ControllerConfiguring the HiPath Wireless Controller for the first time9034530-02, March 2010HiPath Wireless Controller, Access Points and Convergence Software V7.11, User Guide 67         To confirm that ports are set for OSPF:1. To confirm that the ports are set up for OSPF, and that advertised routes from the upstream router are recognized, click View Forwarding Table. The Forwarding Table is displayed. The following additional reports display OSPF information when the protocol is in operation:• OSPF Neighbor – Displays the current neighbors for OSPF (routers that have interfaces to a common network)• OSPF Linkstate – Displays the Link State Advertisements (LSAs) received by the currently running OSPF process. The LSAs describe the local state of a router or network, including the state of the router’s interfaces and adjacencies.2. To update the display, click Refresh.3.4.7  Configuring filtering at the interface levelThe HiPath Wireless solution has a number of built-in filters that protect the system from unauthorized traffic. These filters are specific only to the HiPath Wireless Controller. These filters are applied at the network interface level and are automatically invoked. By default, these filters provide stringent-level rules to allow only access to the system's externally visible services. In addition to these built-in filters, the administrator can define specific exception filters at the interface-level to customize network access. These filters depend on Topology Modes and the configuration of an L3 interface for the topology.For Bridged at Controller topologies, exception filters are defined only if L3 (IP) interfaces are specified. For Physical, Routed, and 3rd Party AP topologies, exception filtering is always configured since they all have an L3 interface presence.3.4.7.1  Built-in interface-based exception filtersOn the HiPath Wireless Controller, various interface-based exception filters are built in and invoked automatically. These filters protect the HiPath Wireless Controller from unauthorized access to system management functions and services via the interfaces. Access to system management functions is granted if the administrator selects the allow management traffic option in a specific topology.Allow management traffic is possible on the topologies that have L3 IP interface definitions. For example, if management traffic is allowed on a physical topology (esa0), only users connected through ESA0 will be able to get access to the system. Users connecting on any other topology, such as Routed or Bridged
Configuring the HiPath Wireless Controllerhwc_startup.fmConfiguring the HiPath Wireless Controller for the first time 9034530-02, March 201068 HiPath Wireless Controller, Access Points and Convergence Software V7.11, User Guide        Locally at Controller, will no longer be able to target ESA0 to gain management access to the system. In order to allow access for users connected on such a topology, the given topology configuration itself must have allow management traffic enabled and users will only be able to target the topology interface specifically.On the HiPath Wireless Controller’s L3 interfaces (associated with either physical, Routed, or Bridged Locally at Controller topologies), the built-in exception filter prohibits invoking SSH, HTTPS, or SNMP. However, such traffic is allowed, by default, on the management port.If management traffic is explicitly enabled for any interface, access is implicitly extended to that interface through any of the other interfaces (VNS). Only traffic specifically allowed by the interface’s exception filter is allowed to reach the HiPath Wireless Controller itself. All other traffic is dropped. Exception filters are dynamically configured and regenerated whenever the system's interface topology changes (for example, a change of IP address for any interface). Enabling management traffic on an interface adds additional rules to the exception filter, which opens up the well-known IP(TCP/UDP) ports, corresponding to the HTTPS, SSH, and SNMP applications.The interface-based built-in exception filtering rules, in the case of traffic from wireless users, are applicable to traffic targeted directly for the topology L3 interface. For example, a filter specified by a Policy may be generic enough to allow traffic access to the HiPath Wireless Controller's management (for example, Allow All [*.*.*.*]). Exception filter rules are evaluated after the user's assigned filter policy, as such, it is possible that the policy allows the access to management functions that the exception filter denies. These packets are dropped. To enable SSH, HTTPS, or SNMP access through a physical data interface:1. From the main menu, click Wireless Controller Configuration. The HiPath Wireless Controller Configuration screen is displayed.2. In the left pane, click Topology. The Topologies tab is displayed.
hwc_startup.fmConfiguring the HiPath Wireless ControllerConfiguring the HiPath Wireless Controller for the first time9034530-02, March 2010HiPath Wireless Controller, Access Points and Convergence Software V7.11, User Guide 69         3. On the Interfaces tab, click the appropriate data port topology. The Edit Topology window displays.4. Select the Management Traffic checkbox if the topology has specified an L3 IP interface presence.5. To save your changes, click Save. 3.4.7.2  Working with administrator-defined interface-based exception filtersYou can add specific filtering rules at the interface level in addition to the built-in rules. Such rules give you the capability of restricting access to a port, for specific reasons, such as a Denial of Service (DoS) attack.The filtering rules are set up in the same manner as filtering rules defined for a Policy — specify an IP address, select a protocol if applicable, and then either allow or deny traffic to that address. For more information, see Section 6.10.2, “About filtering rules”, on page 352.The rules defined for port exception filters are prepended to the normal set of restrictive exception filters and have precedence over the system's normal protection enforcement (that is, they are evaluated first). Warning: If defined improperly, user exception rules may seriously compromise the system’s normal security enforcement rules. They may also disrupt the system's normal operation and even prevent system functionality altogether. It is advised to only augment the exception-filtering mechanism if absolutely necessary.
Configuring the HiPath Wireless Controllerhwc_startup.fmConfiguring the HiPath Wireless Controller for the first time 9034530-02, March 201070 HiPath Wireless Controller, Access Points and Convergence Software V7.11, User Guide        To define interface exception filters:1. From the main menu, click Wireless Controller Configuration. The HiPath Wireless Controller Configuration screen is displayed.2. In the left pane, click Topology. The Topologies screen is displayed.3. Select a topology to be configured. The Edit Topology window is displayed.4. If the topology has an L3 interface defined, an Exception Filters tab is available. Select this tab. The Exception Filter rules are displayed.5. Add rules by either:•Clicking the Add Predefined button, selecting a filter from the drop down list, and clicking Add.•Clicking the Add button, filling in the following fields, then clicking OK:
hwc_startup.fmConfiguring the HiPath Wireless ControllerConfiguring the HiPath Wireless Controller for the first time9034530-02, March 2010HiPath Wireless Controller, Access Points and Convergence Software V7.11, User Guide 71         a) In the IP / subnet:port box, type the destination IP address. You can also specify an IP range, a port designation, or a port range on that IP address.b) In the Protocol drop-down list, click the protocol you want to specify for the filter. This list may include UDP, TCP, GRE, IPsec-ESP, IPsec-AH, ICMP. The default is N/A.6. The new filter is displayed in the upper section of the screen. 7. Click the new filter entry.8. To allow traffic, select the Allow checkbox.9. To adjust the order of the filtering rules, click Up or Down to position the rule. The filtering rules are executed in the order defined here.10. To save your changes, click Save.3.4.8  Installing certificates on the HiPath Wireless ControllerYou can install certificates on the HiPath Wireless Controller that help secure the HiPath Wireless Controller’s interfaces and internal Captive Portal pages.The Interface certificates are actually associated with Topologies that have configured a L3 (IP) interface. For simplicity, they will be called Interface certificates in this document.Factory default certificateBy default, the HiPath Wireless Controller is shipped with a self-signed certificate. The self-signed certificate does the following:•Protects all interfaces that provide administrative access to the HiPath Wireless Controller•Protects the internal Captive Portal pageIf you chose to use the default certificate to secure the HiPath Wireless Controller and internal Captive Portal page, your Web browser will likely continue to produce security warnings regarding the security risks of trusting self-signed certificates. To avoid the certificate-related Web browser security warnings, you can install customized certificates on the HiPath Wireless Controller. Note: To avoid the certificate-related Web browser security warnings when accessing the HiPath Wireless Assistant, you must also import the customized certificates into your Web browser application.
Configuring the HiPath Wireless Controllerhwc_startup.fmConfiguring the HiPath Wireless Controller for the first time 9034530-02, March 201072 HiPath Wireless Controller, Access Points and Convergence Software V7.11, User Guide        Certificate formatThe HiPath Wireless Controller supports the PKCS#12 certificate format. The PKCS#12 certificate (.pfx) file contains both a certificate and the corresponding private key. Certificate monitoringThe HiPath Wireless Controller monitors the expiration date of installed certificates. The HiPath Wireless Controller generates an entry in the events information log as the certificate expiry date approaches, based on the following schedule: 15, 8, 4, 2, and 1 day prior to expiration. The log messages cease when the certificate expires. For more information, see the HiPath Wireless Controller, Access Points and Convergence Software Maintenance Guide.Upgrades and migrationsInstalled certificates will be backed up and restored with the HiPath Wireless Controller configuration data. Installed certificates will also be migrated during an upgrade and during a migration.Prerequisite for installing a certificateYou can chose your preferred CA to generate the PKCS#12 file. The HiPath Wireless Controller will accept the PKCS#12 file as long as the format of the private key and certificate are valid. When generating the PKCS#12 certificate file, you must ensure that the interface identified in the certificate corresponds to the HiPath Wireless Controller’s interface for which the certificate is being installed.Certificate Common NameIn order to avoid getting security warnings, the common name of the certificate should match the interface IP (port IP or Topology gateway IP) that the WLAN service uses. • HiPath Wireless Controller ports (pcX, esaX, and eth0) – Physical interface IP address• Internal Captive Portal – VNS gateway IP address.3.4.8.1  Installing a certificate for a HiPath Wireless Controller interfaceTo install a certificate for a HiPath Wireless Controller data interface:1. From the main menu, click Wireless Controller Configuration. The Wireless Controller Configuration screen is displayed.2. In the left pane, click Topology. The Topologies tab is displayed.3. Click the Certificates tab.
hwc_startup.fmConfiguring the HiPath Wireless ControllerConfiguring the HiPath Wireless Controller for the first time9034530-02, March 2010HiPath Wireless Controller, Access Points and Convergence Software V7.11, User Guide 73         4. In the Interface Certificates table, click the topology (which has an L3 interface) for which you want to install a certificate. Note: The interface identified in the certificate must correspond to the HiPath Wireless Controller’s interface for which the certificate is being installed. 5. In the Configuration for Topology section, select one of the following:• Replace selected Topology’s certificate and key – Select to replace the existing port’s certificate and key, and then do the following:a) Click Browse. The Choose file dialog is displayed. b) Navigate to the .pfx certificate file you want to install for this port, and then click Open. The certificate .pfx file name is displayed in the PKCS #12 file box.c) In the Password box, type the password for the certificate file. The PKCS#12 file is password protected.• Reset selected Topology to the factory default certificate and key – Select to assign the factory default certificate and key to the interface.6. To save your changes, click Save. A message in the footer will be displayed to confirm if the certificate installation is successful or fails.Note: To avoid the certificate-related Web browser security warnings when accessing the HiPath Wireless Assistant, you must also import the customized certificates into your Web browser application.
Configuring the HiPath Wireless Controllerhwc_startup.fmConfiguring the HiPath Wireless Controller for the first time 9034530-02, March 201074 HiPath Wireless Controller, Access Points and Convergence Software V7.11, User Guide        3.4.9  Configuring the login authentication modeYou can configure either local login authentication mode or the RADIUS login authentication mode to authenticate user login attempts. Local login authentication mode uses locally configured login credentials and passwords, while RADIUS login authentication mode uses a RADIUS server to authenticate user login attempts.Note: The HiPath Wireless Controller, Access Points and Convergence Software enables you to recover the HiPath Wireless Controller via the Rescue mode if you have lost its login password. For more information, see the HiPath Wireless Controller, Access Points and Convergence Software Maintenance Guide.3.4.9.1  Configuring the local login authentication mode and adding new usersLocal login authentication mode is enabled by default. If the login authentication was previously set to RADIUS authentication mode, you can change it to the local authentication. You can also add new users and assign them to a login group — as full administrators, read-only administrators, or as a GuestPortal managers. For more information, see Section 12.2, “Defining HiPath Wireless Assistant administrators and login groups”, on page 453To configure the local login authentication mode:1. From the main menu, click Wireless Controller Configuration. The Wireless Controller Configuration screen is displayed.2. In the left pane, click Login Management. The Login Management screen is displayed.
hwc_startup.fmConfiguring the HiPath Wireless ControllerConfiguring the HiPath Wireless Controller for the first time9034530-02, March 2010HiPath Wireless Controller, Access Points and Convergence Software V7.11, User Guide 75         3. In the Authentication mode section, select Local.4. In the Add User section, select one of the following:• Full Administrator – Grants the administrator’s access rights to the administrator.• Read-only Administrator – Grants read-only access right to the administrator.• GuestPortal Manager – Grants the user GuestPortal manager rights.5. In the User ID box, type the user’s ID.6. In the Password box, type the user’s password.Note: The password must be 8 to 24 characters long.7. In the Confirm Password box, re-type the password.8. To add the user, click Add User. The new user is added.
Configuring the HiPath Wireless Controllerhwc_startup.fmConfiguring the HiPath Wireless Controller for the first time 9034530-02, March 201076 HiPath Wireless Controller, Access Points and Convergence Software V7.11, User Guide        3.4.9.2  Configuring the RADIUS login authentication modeThe local login authentication mode is enabled by default. You can change the local login authentication mode to RADIUS-based authentication.Note: Before you change the default local login authentication to RADIUS-based authentication, you must configure the RADIUS Server on the Global Settings screen. For more information, see Section 6.2, “VNS global settings”, on page 245.RADIUS is a client/server authentication and authorization access protocol used by a network access server (NAS) to authenticate users attempting to connect to a network device. The NAS functions as a client, passing user information to one or more RADIUS servers. The NAS permits or denies network access to a user based on the response it receives from one or more RADIUS servers. RADIUS uses User Datagram Protocol (UDP) for sending the packets between the RADIUS client and server. You can configure a RADIUS key on the client and server. If you configure a key on the client, it must be the same as the one configured on the RADIUS servers. The RADIUS clients and servers use the key to encrypt all RADIUS packets transmitted. If you do not configure a RADIUS key, packets are not encrypted. The key itself is never transmitted over the network.Note: Before you configure the system to use RADIUS-based login authentication, you must configure the Service-Type RADIUS attribute on the RADIUS server. For more information, see the RADIUS-based login authentication section in the HiPath Wireless Controller, Access Points and Convergence Software Technical Reference Guide.To configure the RADIUS login authentication mode:1. From the main menu, click Wireless Controller Configuration. The Wireless Controller Configuration screen is displayed.2. In the left pane, click Login Management. The Login Management screen is displayed.3. Click the RADIUS Authentication tab.
hwc_startup.fmConfiguring the HiPath Wireless ControllerConfiguring the HiPath Wireless Controller for the first time9034530-02, March 2010HiPath Wireless Controller, Access Points and Convergence Software V7.11, User Guide 77         4. In the Authentication mode section, select Radius.5. From the drop-down list, located next to the Use button, select the RADIUS Server that you want to use for the RADIUS login authentication, and then click Use. The RADIUS Server’s name is displayed in the Configured Servers box, and in the Auth section, and the following default values of the RADIUS Server are displayed.Note: The RADIUS Servers displayed in the list located against the Use button are defined on Global Settings screen. For more information, see Section 6.2, “VNS global settings”, on page 245.The following values can be edited:• NAS IP address – The IP address of Network Access Server (NAS).• NAS Identifier – The Network Access Server (NAS) identifier. The NAS identifier is a RADIUS attribute that identifies the server responsible for passing information to designated RADIUS servers, and then acting on the response returned.• Auth Type – The authentication protocol type, whether PAP or CHAP.• Set as Primary Server – Specifies the Primary RADIUS Server when there are multiple RADIUS servers. 6. To add additional RADIUS servers, repeat Step 5 above.Note: You can add up to three RADIUS servers to the list of login authentication servers. When you add two or more RADIUS Servers to the list, you must designate one of them as the Primary server. The HiPath Wireless Controller first attempts to connect to the Primary Server. If the
Configuring the HiPath Wireless Controllerhwc_startup.fmConfiguring the HiPath Wireless Controller for the first time 9034530-02, March 201078 HiPath Wireless Controller, Access Points and Convergence Software V7.11, User Guide        Primary Server is not available, it tries to connect to the second and third server according to their order in the Configured Servers box. You can change the order of RADIUS servers in the Configured Servers box by clicking on the Up and Down buttons. 7. To test connectivity to the RADIUS Server, click Test. The following window is displayed.8. In the User ID and the Password boxes, type the user’s ID and the password, which were configured on the RADIUS Server, and then click Test. The RADIUS connectivity result is displayed.Note: To learn how to configure the User ID and the Password on the RADIUS Server, refer to your RADIUS Server’s user guide..Note: After configuring the RADIUS-based login authentication mode, you must always test the connectivity to RADIUS Server as explained in Step 7 and 8. If you do not test the RADIUS Server connectivity, and you have made an error in configuring the RADIUS-based login authentication mode, you will be locked out of the HiPath Wireless Controller when you switch the login mode to the RADIUS login authentication mode.
hwc_startup.fmConfiguring the HiPath Wireless ControllerConfiguring the HiPath Wireless Controller for the first time9034530-02, March 2010HiPath Wireless Controller, Access Points and Convergence Software V7.11, User Guide 79         9. If the RADIUS connectivity test displays ‘Successful’ result, you must click Save on the RADIUS Authentication screen (as depicted in Step 4) to save your configuration. After you save your changes, you will be logged out of the HiPath Wireless Controller. You must use the RADIUS login user name and password to log on the HiPath Wireless Controller.3.4.10  Configuring network time You should synchronize the clocks of the HiPath Wireless Controller and the Wireless APs to ensure that the logs and reports reflect accurate time stamps. For more information, see Chapter 11, “Working with reports and displays”.The normal operation of the HiPath Wireless Controller will not be affected if you do not synchronize the clock. The clock synchronization is necessary to ensure that the logs display accurate time stamps. In addition, clock synchronization of network elements is a prerequisite for the following configuration:•Mobility Manager•Session AvailabilityNetwork time synchronizationNetwork time is synchronized in one of two ways:•Using the system’s time – The system’s time is the HiPath Wireless Controller’s time.•Using Network Time Protocol (NTP) – The Network Time Protocol is a protocol for synchronizing the clocks of computer systems over packet-switched data networks.Note: If the HiPath Wireless Controller C2400 is left powered-down for more than 78 hours. In such a case, you must synchronize the network time, using the NTP server. If the NTP server is not reachable, you must manually set the system to the correct time.The HiPath Wireless Controller automatically adjusts for any time change due to Daylight Savings time.
Configuring the HiPath Wireless Controllerhwc_startup.fmConfiguring the HiPath Wireless Controller for the first time 9034530-02, March 201080 HiPath Wireless Controller, Access Points and Convergence Software V7.11, User Guide        3.4.10.1  Configuring the network time using the system’s timeTo configure the network time, using the system’s time:1. From the main menu, click Wireless Controller Configuration. The Wireless Controller Configuration screen is displayed.2. In the left pane, click Network Time. The Network Time screen is displayed.3. From the Continent or Ocean drop-down list, click the appropriate large-scale geographic grouping for the time zone.4. From the Country drop-down list, click the appropriate country for the time zone. The contents of the drop-down list change, based on the selection in the Continent or Ocean drop-down list.5. From the Time Zone Region drop-down list, click the appropriate time zone region for the selected country.6. Click Apply Time Zone. 7. In the System Time box, type the system time.8. Click Set Clock.9. The WLAN network time is synchronized in accordance with the HiPath Wireless Controller’s time.3.4.10.2  Configuring the network time using an NTP serverTo configure the network time using an NTP server:
hwc_startup.fmConfiguring the HiPath Wireless ControllerConfiguring the HiPath Wireless Controller for the first time9034530-02, March 2010HiPath Wireless Controller, Access Points and Convergence Software V7.11, User Guide 81         1. From the main menu, click Wireless Controller Configuration. The Wireless Controller Configuration screen is displayed.2. In the left pane, click Network Time. The Network Time screen is displayed.3. From the Continent or Ocean drop-down list, click the appropriate large-scale geographic grouping for the time zone.4. From the Country drop-down list, click the appropriate country for the time zone. The contents of the drop-down list change, based on the selection in the Continent or Ocean drop-down list.5. From the Time Zone Region drop-down list, click the appropriate time zone region for the selected country.6. Click Apply Time Zone. 7. In the System Time box, type the system time.8. Select the Use NTP checkbox.Note: If you want to use the HiPath Wireless Controller as the NTP Server, select the Run local NTP Server checkbox, and then skip to Step 11.9. In the Time Server 1 text box, type the IP address or FQDN (Full Qualified Domain Name) of an NTP time server that is accessible on the enterprise network.10. Repeat for Time Server2 and Time Server3 text boxes.If the system is not able to connect to the Time Server 1, it will attempt to connect to the additional servers that have been specified in Time Server 2 and Time Server 3 text boxes.
Configuring the HiPath Wireless Controllerhwc_startup.fmConfiguring the HiPath Wireless Controller for the first time 9034530-02, March 201082 HiPath Wireless Controller, Access Points and Convergence Software V7.11, User Guide        11. Click Apply. 12. The WLAN network time is synchronized in accordance with the specified time server.3.4.11  Configuring DNS servers for resolving host names of RADIUS serversSince the Global Settings screen (Main Menu > Virtual Network Configuration > Global Settings) allows you to set up RADIUS servers by defining their host names, you have to configure your DNS servers to resolve the host names of RADIUS servers to the corresponding IP addresses.Note: For more information on RADIUS server configuration, see Section 6.2.1, “Defining RADIUS servers and MAC address format”, on page 247.You can configure up to three DNS servers to resolve RADIUS server host names to their corresponding IP addresses. The HiPath Wireless Controller sends the host name query to the first DNS server in the stack of three configured DNS servers. The DNS server resolves the queried domain name to an IP address and sends the result back to the HiPath Wireless Controller.If for some reason, the first DNS server in the stack of configured DNS servers is not reachable, the HiPath Wireless Controller sends the host name query to the second DNS server in the stack. If the second DNS server is also not reachable, the query is sent to the third DNS server in the stack.To configure DNS servers for resolving host names of RADIUS servers:1. From the main menu, click Wireless Controller Configuration. The Wireless Controller Configuration screen is displayed. 2. In the left pane, click Host Attributes. The Host Attributes screen is displayed.
hwc_startup.fmConfiguring the HiPath Wireless ControllerAdditional ongoing operations of the system9034530-02, March 2010HiPath Wireless Controller, Access Points and Convergence Software V7.11, User Guide 83         3. In the DNs box, type the DNS server’s IP address in the Server Address field and then click Add Server. The new server is displayed in the DNS servers’ list.Note: You can configure up to three DNS servers.4. To save your changes, click Save.3.5  Additional ongoing operations of the systemOngoing operations of the HiPath Wireless Controller, Access Points and Convergence Software system can include the following:•HiPath Wireless Controller System Maintenance•Wireless AP Maintenance•Client Disassociate•Logs and Traces•Reports and DisplaysFor more information, see Chapter 12, “Performing system administration” or the HiPath Wireless Controller, Access Points and Convergence Software Maintenance Guide.
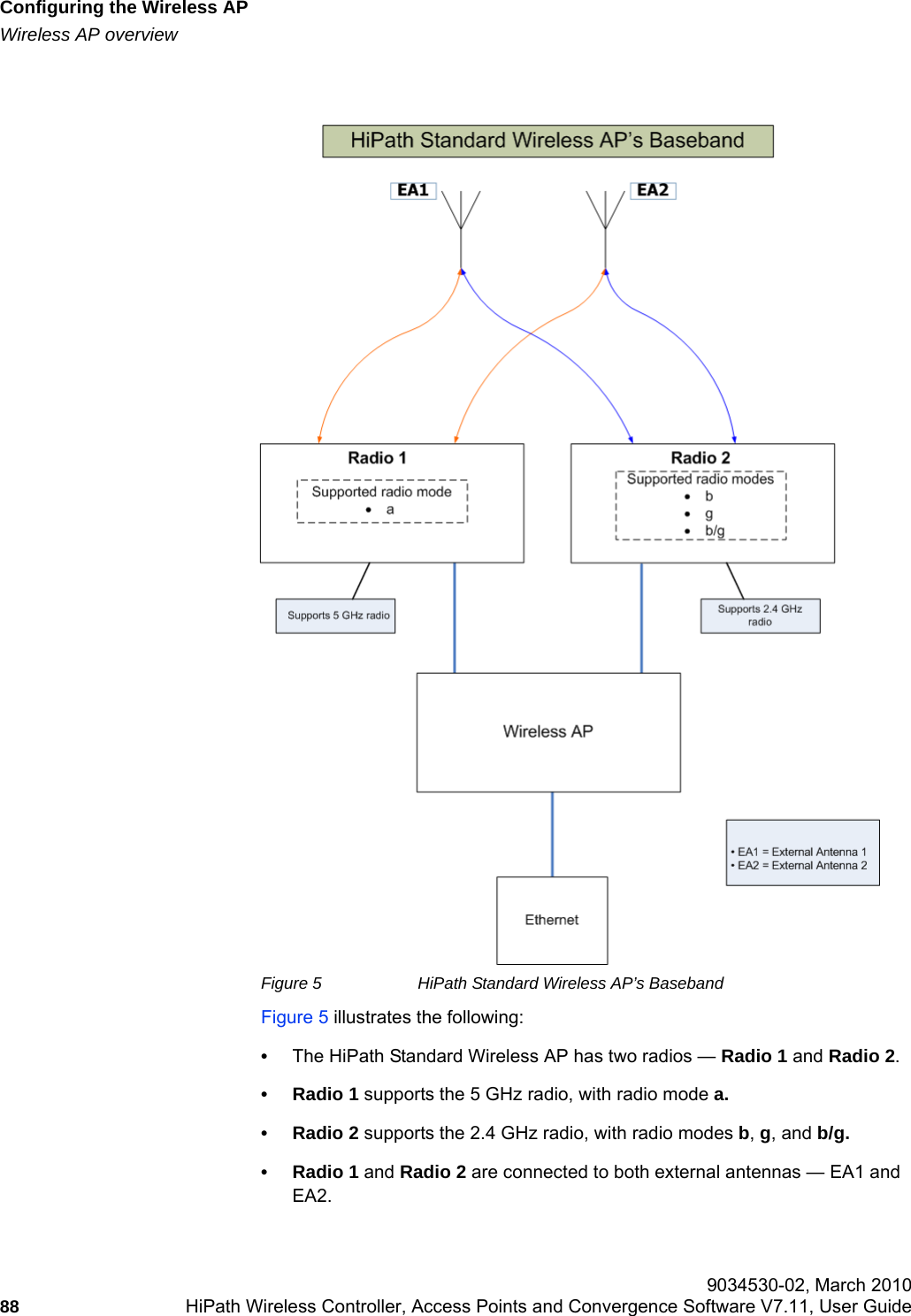
Configuring the HiPath Wireless Controllerhwc_startup.fmAdditional ongoing operations of the system 9034530-02, March 201084 HiPath Wireless Controller, Access Points and Convergence Software V7.11, User Guide
hwc_apstartup.fm9034530-02, March 2010HiPath Wireless Controller, Access Points and Convergence Software V7.11, User Guide 85      Configuring the Wireless APWireless AP overview4  Configuring the Wireless APThis chapter describes the Wireless access point (AP) and its role in the Controller, Access Points and Convergence Software solution, including:•Wireless AP overview•Discovery and registration overview•Configuring the Wireless APs for the first time•Adding and registering a Wireless AP manually•Configuring Wireless AP settings•Configuring the default Wireless AP settings•Modifying a Wireless AP’s properties based on a default AP configuration•Modifying the Wireless AP’s default setting using the Copy to Defaults feature•Configuring Wireless APs simultaneously•Configuring an AP as a sensor•Performing Wireless AP software maintenance4.1  Wireless AP overviewThe Wireless AP uses the 802.11 wireless standards (802.11a/b/g/n) for network communications and bridges network traffic to an Ethernet LAN. The Wireless AP runs proprietary software that allows it to communicate only with the HiPath Wireless Controller.The Wireless AP physically connects to a LAN infrastructure and establishes an IP connection to the HiPath Wireless Controller, which manages the Wireless AP configuration through the HiPath Wireless Assistant. The HiPath Wireless Controller also provides centralized management (verification and upgrade) of the Wireless AP firmware image.A UDP-based protocol enables communication between the Wireless AP and the HiPath Wireless Controller. The UDP-based protocol encapsulates IP traffic from the Wireless AP and directs it to the HiPath Wireless Controller. The HiPath Wireless Controller decapsulates the packets and routes them to the appropriate destinations, while managing sessions and applying policies.
Configuring the Wireless APhwc_apstartup.fmWireless AP overview 9034530-02, March 201086 HiPath Wireless Controller, Access Points and Convergence Software V7.11, User Guide        Deploying a Wireless AP with external antennasSome Wireless AP models support external antennas. The external antennas are individually certified and determine the available channel list and the maximum transmitting power for the country in which the Wireless AP is deployed. The following Wireless AP models support external antennas:•AP2620 – The Wireless AP 2620 is a HiPath Standard Wireless AP model.•AP2660 – The Wireless AP 2660 is a HiPath Wireless Outdoor AP model.•AP3620 – The Wireless AP 3620 is a HiPath Wireless 802.11n AP model.• AP4102/4102C – The AP4102 and AP4102C access points are Enterasys manufactured access points.When a Wireless AP is deployed with external antennas, you must: •Configure the Wireless AP to indicate if the external antennas, and not the Wireless AP, are deployed indoor or outdoor. •Configure the antenna selection for the Wireless AP.Note: An individual HiPath Wireless AP cannot support an indoor mounted antenna and an outdoor mounted antenna simultaneously. The AP4102/4102C, however, can support both indoor and outdoor antennas simultaneously.Deploying a Wireless AP with external antennas is part of the Wireless AP configuration process. For more information, see Section 4.4, “Configuring Wireless AP settings”, on page 119.4.1.1  HiPath Standard Wireless APThe HiPath Standard Wireless AP is available in the following models:•AP2610 – Internal antenna, internal dual (multimode) diversity antennas•AP2620 – External antenna (dual external antennas), RP-SMA connectors•AP2605 – Two external, non-detachable antennas• AP4102/4102C – The AP4102 and AP4102C access points are Enterasys manufactured access points that run HiPath WLAN software.Each model, except for the AP4102/4102C APs, has two radios — Radio 1 and Radio 2. Figure 5 shows a block diagram of the HiPath Standard Wireless AP equipped with external antennas.
hwc_apstartup.fmConfiguring the Wireless APWireless AP overview9034530-02, March 2010HiPath Wireless Controller, Access Points and Convergence Software V7.11, User Guide 87         4.1.1.1  HiPath Standard Wireless AP radiosNote: The following access point radio discussion does not apply to the AP4102/4102C access points. For more information on the AP4102/4102C access points, see Section 4.1.1.2, “AP4102/4102C Access Points”, on page 89.The HiPath Standard Wireless AP is equipped with two radios — Radio 1 and Radio 2. • Radio 1 supports the 5 GHz radio, with radio mode a.• Radio 2 supports the 2.4 GHz radio, with radio modes b, g, and b/g.Radio 1 and Radio 2 are connected to both external antennas — EA1 and EA2.The following is a block diagram of the HiPath Standard Wireless AP equipped with external antennas.
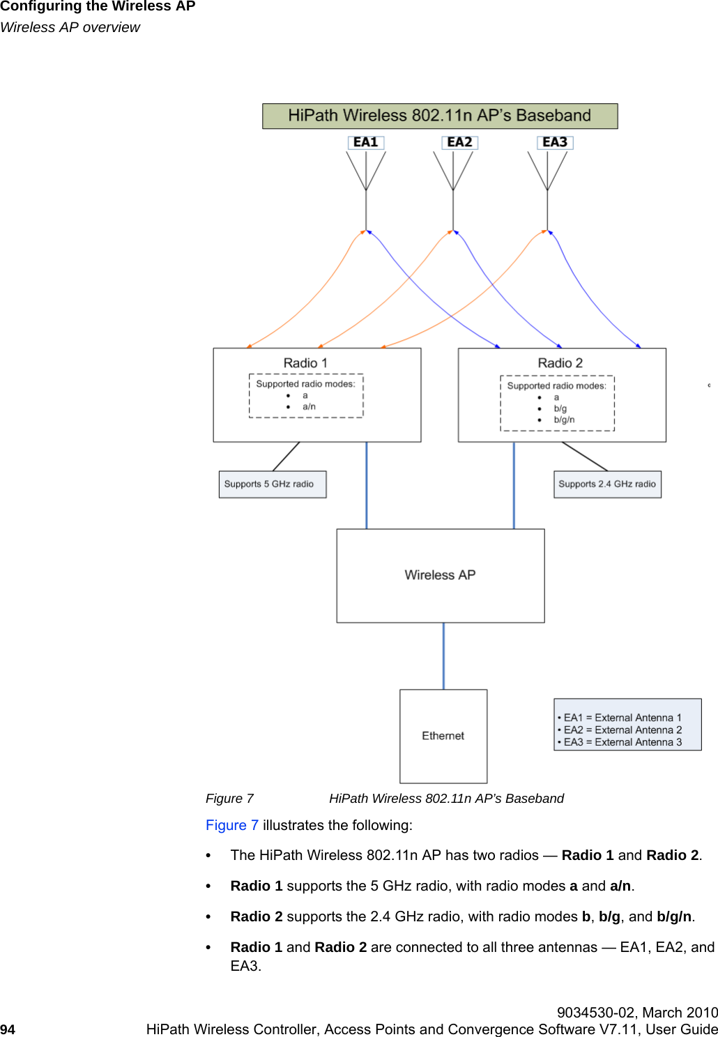
Configuring the Wireless APhwc_apstartup.fmWireless AP overview 9034530-02, March 201088 HiPath Wireless Controller, Access Points and Convergence Software V7.11, User Guide        Figure 5 HiPath Standard Wireless AP’s BasebandFigure 5 illustrates the following:•The HiPath Standard Wireless AP has two radios — Radio 1 and Radio 2.• Radio 1 supports the 5 GHz radio, with radio mode a.• Radio 2 supports the 2.4 GHz radio, with radio modes b, g, and b/g.• Radio 1 and Radio 2 are connected to both external antennas — EA1 and EA2.
hwc_apstartup.fmConfiguring the Wireless APWireless AP overview9034530-02, March 2010HiPath Wireless Controller, Access Points and Convergence Software V7.11, User Guide 89         5 GHz radio supporting the 802.11a standard – The 802.11a standard is an extension to 802.11 that applies to wireless LANs and provides up to 54 Mbps in the 5-GHz band. The 802.11a standard uses an orthogonal frequency division multiplexing encoding scheme, rather than Frequency-Hopping Spread Spectrum (FHSS) or Direct-Sequence Spread Spectrum (DSSS).2.4 GHz radio supporting the 802.11b/g standards – The 802.11g standard applies to wireless LANs and specifies a transmission rate of 54 Mbps. The 802.11b (High Rate) standard is an extension to 802.11 that specifies a transmission rate of 11 Mbps. Since 802.11g uses the same communication frequency range as 802.11b (2.4 GHz), 802.11g devices can co-exist with 802.11b devices on the same network.The radios are enabled or disabled through the HiPath Wireless Assistant. Both radios can be enabled to offer service simultaneously. For more information, see Section 4.4.5.3, “Modifying Wireless AP 2610/2620 radio properties”, on page 152.The Unlicensed National Information Infrastructure (U-NII) bands are three frequency bands of 100 MHz each in the 5 GHz band, designated for short-range, high-speed, wireless networking communication.The Wireless AP supports the full range of 802.11a:•5.15 to 5.25 GHz – U-NII Low Band•5.25 to 5.35 GHz – U-NII Middle Band•5.47 to 5.725 GHz – UNII 2+•5.725 to 5.825 GHz – U-NII High Band4.1.1.2  AP4102/4102C Access PointsThe AP4102 and AP4102C access points are Enterasys manufactured access points that run HiPath WLAN software. The AP4102/4102C access point has 2 integrated dual-band antennas. Diversity, which is the use of two antennas to increase the odds that a better radio stream is received on either of the antennas, is supported only with integrated antennas. The available external antennas for the AP4102/4102C access point are:• Left antenna:•RBT4K - AG - IA, 2 dBi•RBTES - BG - M08M, 8dBi•RBTES - BG - P18M, 18 dBi•RBTES - BG - S1490M, 14 dBi
Configuring the Wireless APhwc_apstartup.fmWireless AP overview 9034530-02, March 201090 HiPath Wireless Controller, Access Points and Convergence Software V7.11, User Guide        • Right antenna:•RBT4K - AG - IA, 4 dBi•RBTES - AH - M10M, 110 dBi•RBTES - AH - P23M, 23 dBi•RBTES - AM - M10M, 10 dBi•RBTES - AW - S1590M, 15 dBi 90 Deg•RBTES - AW - S1590M, 16 dBi 60 DegThe antenna selection automatically restricts channels and respective power settings according to certifications.4.1.2  HiPath Wireless Outdoor APThe HiPath Wireless Outdoor AP is also referred to as the Outdoor AP. The HiPath Wireless Outdoor AP enables you to extend your Wireless LAN beyond the confines of indoor locations. The HiPath Wireless Outdoor AP is resistant to harsh outdoor conditions and extreme temperatures. Using the advanced wireless distribution feature of the HiPath Wireless LAN, the HiPath Wireless Outdoor AP can extend your Wireless LAN to outdoor locations without Ethernet cabling. A mounting bracket is available to enable quick and easy mounting of the HiPath Wireless Outdoor APs to walls, rails, and poles.The HiPath Wireless Outdoor AP supports 802.11a, 802.11g, and full backward compatibility with legacy 802.11b devices. The HiPath Wireless Outdoor AP is available in two models:•AP2650 – Internal antenna, internal dual (multimode) diversity antennas•AP2660 – External antenna (dual external antennas), RP-SMA connectorsNote: Any Outdoor AP model number in the Hardware Version box on the AP Properties tab that ends with -1 is an Outdoor AP that contains the new Siemens radio card. For example, the HiPath Wireless AP2650-1 Internal.4.1.3  HiPath Wireless 802.11n APThe HiPath Wireless 802.11n AP delivers total data rates of up to 300 Mbps, depending on its configuration. The improved throughput of 300 Mbps is spread over a number of simultaneous users so that the Wireless 802.11n AP provides mobile users with an experience similar to that of a wired 100 Mbps Ethernet connection — the standard for desktop connectivity.
hwc_apstartup.fmConfiguring the Wireless APWireless AP overview9034530-02, March 2010HiPath Wireless Controller, Access Points and Convergence Software V7.11, User Guide 91         To configure the HiPath Wireless 802.11n AP to achieve this high link rate, see Section 4.4.5.2, “Achieving high throughput with the Wireless 802.11n AP”, on page 150.Note: The Wireless 802.11n AP is backward-compatible with existing 802.11a/b/g networks.Note: The Wireless 802.11n AP cannot operate as a stand-alone access point. MIMOThe mainstay of 802.11 AP is MIMO (multiple input, multiple output) — a technology that uses advanced signal processing with multiple antennas to improve the throughput. MIMO takes advantage of multipath propagation to decrease packet retries to improve the fidelity of the wireless network. The 802.11n AP’s MIMO radio sends out one or two radio signals through its three antennas. Each of these signals is called a spatial stream. Because the location of the antennas on the 802.11n AP is spaced out, each spatial stream follows a slightly different path to the client device. Furthermore, the three spatial streams get multiplied into several streams as they bounce off the obstructions in the vicinity. This phenomenon is called multipath. Since these streams are bounced from different surfaces, they follow different paths to the client device. The client device, which is also 802.11n compliant, also has multiple antennas. Each of the antennas independently decodes the arriving signal. Then each antenna’s decoded signal is combined with the decoded signals from the other antennas. The software algorithm uses the redundancy to extract one or two spatial streams and enhances the streams’ ‘signal to noise ratio’. The client device too sends out one or two spatial streams through its multiple antennas. These spatial streams get multiplied into several steams as they bounce off the obstructions in the vicinity en route to the 802.11n AP. The 802.11n AP's MIMO receiver receives these multiple streams with three antennas. Each of the three antennas independently decodes the arriving signal. Then each antennas's decoded signal is combined with the decoded signals from the other antennas. The 802.11n AP's MIMO receiver again uses the redundancy to extract one or two spatial streams and enhances the streams' ‘signal to noise ratio.’ By using the multiple streams, MIMO doubles the throughput.
Configuring the Wireless APhwc_apstartup.fmWireless AP overview 9034530-02, March 201092 HiPath Wireless Controller, Access Points and Convergence Software V7.11, User Guide        Figure 6 MIMO in HiPath Wireless 802.11n APNote: MIMO should not be confused with the Diversity feature. While Diversity is the use of two antennas to increase the odds that a better radio stream is received on either of the antennas, MIMO antennas radiate and receive multi-streams of the same packet to achieve the increased throughput.The Diversity feature is meant to offset the liability of RF corruption, arising out of multipath, whereas MIMO converts the liability of multipath to its advantage.Because the 802.11n AP operates with multiple antennas, it is capable of picking up even the weakest signals from the client devices.Channel bondingIn addition to MIMO technology, the 802.11n AP makes a number of additional changes to the radio to increase the effective throughput of the Wireless LAN. The radios of regular HiPath Wireless APs use radio channels that are 20 MHz wide. This means that the channels must be spaced at 20 MHz to avoid
hwc_apstartup.fmConfiguring the Wireless APWireless AP overview9034530-02, March 2010HiPath Wireless Controller, Access Points and Convergence Software V7.11, User Guide 93         interference. The radios of 802.11n AP can use two channels at the same time to create a 40 MHz wide channel. By using the two 20 MHz channels in this manner, the 802.11n AP achieves more than double throughput. The 40-MHz channels in 802.11n are two adjacent 20-MHz channels, bonded together. This technique of using two channels at the same time is called channel bonding.Shortened guard intervalThe purpose of the guard interval is to introduce immunity to propagation delays, echoes and reflections of symbols in orthogonal frequency division multiplexing (OFDM) — a method by which information is transmitted via a radio signal in Wireless APs. In OFDM, the beginning of each symbol is preceded by a guard interval. As long as the echoes fall within this interval, they will not affect the safe decoding of the actual data, as data are only interpreted outside the guard interval. Longer guard periods reduce the channel efficiency. The 802.11n AP provides reduced guard periods, thereby increasing the throughput.MAC enhancementsThe 802.11n AP also has an improved MAC layer protocol that reduces overhead (in the MAC layer protocol) and contention losses. This results in increased throughput.ModelsThe Wireless 802.11n AP is available in the following two models:• Model AP3610 – Six internal antennas• Model AP3620 – Three external antennasNote: Any Wireless 802.11n AP model number in the Hardware Version box on the Properties tab that ends with -1 is a Wireless 802.11n AP that has its DFS channels disabled. For more information, see Appendix B.EnvironmentThe Wireless 802.11n AP cannot be deployed in an outdoor environment.4.1.3.1  HiPath Wireless 802.11n AP’s radiosThe HiPath Wireless 802.11n AP is equipped with two radios — Radio 1 and Radio 2. The following is a block diagram of the HiPath Wireless 802.11n AP equipped with external antennas.
Configuring the Wireless APhwc_apstartup.fmWireless AP overview 9034530-02, March 201094 HiPath Wireless Controller, Access Points and Convergence Software V7.11, User Guide        Figure 7 HiPath Wireless 802.11n AP’s BasebandFigure 7 illustrates the following:•The HiPath Wireless 802.11n AP has two radios — Radio 1 and Radio 2.• Radio 1 supports the 5 GHz radio, with radio modes a and a/n.• Radio 2 supports the 2.4 GHz radio, with radio modes b, b/g, and b/g/n.•Radio 1 and Radio 2 are connected to all three antennas — EA1, EA2, and EA3.
hwc_apstartup.fmConfiguring the Wireless APWireless AP overview9034530-02, March 2010HiPath Wireless Controller, Access Points and Convergence Software V7.11, User Guide 95         5 GHz radio supporting the 802.11a/n standard — When in legacy 802.11a mode, the AP36xx supports data rates up to 54Mbps, identical to the AP26xx. The modulation used is OFDM. In 802.11n mode there are 2 supported channel bandwidths, 20MHz and 40MHz. The 802.11n AP supports up to 300Mbps in 40MHz channels and 130Mbps in 20MHz channels. The modulation used is MIMO-OFDM with one or two spatial streams.2.4 GHz radio supporting the 802.11b/g/n standard — When in legacy 802.11b/g mode, the AP36xx supports data rates up to 54Mbps, identical to the AP26xx. The modulation used is OFDM for 11g and CCK for 11b. In 802.11n mode there are 2 supported channel bandwidths, 20MHz and 40MHz. The AP36xx supports up to 300Mbps in 40MHz channels and 130Mbps in 20MHz channels. The modulation used is MIMO-OFDM with one or two spatial streams.The radios are enabled or disabled through the HiPath Wireless Assistant. For more information, see Section 4.4.5.1, “Modifying Wireless 802.11n AP 3610/3620 radio properties”, on page 133.The Unlicensed National Information Infrastructure (U-NII) bands are three frequency bands of 100 MHz each in the 5 GHz band, designated for short-range, high-speed, wireless networking communication.The 802.11n AP supports the full range of frequencies available in the 5GHz band:•5150 to 5250 MHz - U-NII Low band•5250 to 5350 MHz - U-NII middle band•5470 to 5700 MHz - U-NII Worldwide•5725 to 5825 MHz - U-NII high bandNote: The Wireless 802.11n AP can achieve link rates of up to 300Mbps. To achieve this level of high link rates, specific items need to be configured through the HiPath Wireless Assistant. For more information, see Section 4.4.5.2, “Achieving high throughput with the Wireless 802.11n AP”, on page 150.4.1.4  Wireless AP international licensingThe Wireless AP must be configured to operate on the appropriate radio band in accordance with the regulations of the country in which it is being used. For more information, see Appendix B.To configure the appropriate radio band according to the country of operation, use the HiPath Wireless Assistant. For more information, see Section 4.4, “Configuring Wireless AP settings”, on page 119.
Configuring the Wireless APhwc_apstartup.fmWireless AP overview 9034530-02, March 201096 HiPath Wireless Controller, Access Points and Convergence Software V7.11, User Guide        4.1.5  Wireless AP default IP address and first-time configurationThe Wireless APs are shipped from the factory with a default IP address — 192.168.1.20. The default IP address simplifies the first-time IP address configuration process for Wireless APs. If the Wireless AP fails in its discovery process, it returns to its default IP address. This Wireless AP behavior ensures that only one Wireless AP at a time can use the default IP address on a subnet. For more information, see Section 4.2, “Discovery and registration overview”, on page 97.The Wireless APs can acquire their IP addresses by either of the following two methods: • DHCP assignment – When the Wireless AP is powered on, it attempts to reach the DHCP server on the network to acquire the IP address. If the Wireless AP is successful in reaching the DHCP server, the DHCP server assigns an IP address to the Wireless AP. •If the DHCP assignment is not successful in the first 60 seconds, the Wireless AP returns to its default IP address.•The Wireless AP waits for 30 seconds in default IP address mode before again attempting to acquire an IP address from the DHCP server. •The process repeats itself until the DHCP assignment is successful, or until an administrator assigns the Wireless AP an IP address, using static configuration.Note: DCHP assignment is the default method for the Wireless AP configuration. DHCP assignment is part of the discovery process. For more information, see Section 4.2, “Discovery and registration overview”, on page 97.• Static configuration – You can assign a static IP address to the Wireless AP, using the static configuration option. For more information, see the following section.Note: You can establish a telnet or SSH session with the Wireless AP during the time window of 30 seconds when the Wireless AP returns to its default IP address mode. If a static IP address is assigned during this period, you must reboot the Wireless AP for the configuration to take effect. For more information, see Section 4.1.6, “Assigning a static IP address to the Wireless AP”, on page 97.
hwc_apstartup.fmConfiguring the Wireless APDiscovery and registration overview9034530-02, March 2010HiPath Wireless Controller, Access Points and Convergence Software V7.11, User Guide 97         4.1.6  Assigning a static IP address to the Wireless APDepending upon the network condition, you can assign a static IP address to the Wireless AP using the HiPath Wireless Assistant (Controller’s GUI). Refer to Section 4.4.6, “Setting up the Wireless AP using static configuration”, on page 165 for more information.4.2  Discovery and registration overviewWhen the Wireless AP is powered on, it automatically begins a discovery process to determine its own IP address and the IP address of the HiPath Wireless Controller. When the discovery process is successful, the Wireless AP registers with the HiPath Wireless Controller.Warning: Only use power supplies that are recommended by Siemens. For example, for the Wireless 802.11n AP use Siemens S30122-X8010-X13.4.2.1  Wireless AP discoveryWireless APs discover the IP address of a HiPath Wireless Controller using a sequence of mechanisms that allow for the possible services available on the enterprise network. The discovery process is successful when the Wireless AP successfully locates a HiPath Wireless Controller to which it can register.You must ensure that the appropriate services on your enterprise network are prepared to support the discovery process. The following five steps summarize the discovery process:• Step 1 – Use the IP address of the last successful connection to a HiPath Wireless Controller.Once a Wireless AP has successfully registered with a HiPath Wireless Controller, it recalls that controller's IP address, and uses that address on subsequent reboots. The Wireless AP bypasses discovery and goes straight to registration.If this discovery method fails, it cycles through the remaining steps until successful.• Step 2 – Use the predefined static IP addresses for the HiPath Wireless Controllers on the network (if configured).
Configuring the Wireless APhwc_apstartup.fmDiscovery and registration overview 9034530-02, March 201098 HiPath Wireless Controller, Access Points and Convergence Software V7.11, User Guide        You can specify a list of static IP addresses of the HiPath Wireless Controllers on your network. On the Static Configuration tab, add the addresses to the Wireless Controller Search List.Caution: Wireless APs configured with a static Wireless Controller Search List can only connect to HiPath Wireless Controllers in the list. Improperly configured Wireless APs cannot connect to a non-existent HiPath Wireless Controller address, and therefore cannot receive a corrected configuration.• Step 3 – Use Dynamic Host Configuration Protocol (DHCP) Option 78 to locate a Service Location Protocol (SLP) Directory Agent (DA), followed by a unicast SLP request to the Directory Agent.To use the DHCP and unicast SLP discovery method, you must ensure that the DHCP server on your network supports Option 78 (DHCP for SLP RFC2610). The Wireless APs use this method to discover the HiPath Wireless Controller.This solution takes advantage of two services that are present on most networks: • DHCP (Dynamic Host Configuration Protocol) – The standard is a means of providing IP addresses dynamically to devices on a network.• SLP (Service Location Protocol) – A means of allowing client applications to discover network services without knowing their location beforehand. Devices advertise their services using a Service Agent (SA). In larger installations, a Directory Agent (DA) collects information from SAs and creates a central repository (SLP RFC2608).The HiPath Wireless Controller contains an SLP SA that, when started, queries the DHCP server for Option 78 and if found, registers itself with the DA as service type Siemens. The HiPath Wireless Controller contains a DA (SLPD). The Wireless AP queries DHCP servers for Option 78 in order to locate any DAs. The Wireless APs SLP User Agent then queries the DAs for a list of Siemens SAs. Option 78 must be set for the subnets connected to the ports of the HiPath Wireless Controller and the subnets connected to the Wireless APs. These subnets must contain an identical list of DA IP addresses.• Step 4 – Use a Domain Name Server (DNS) lookup for the host name Controller.domain-name.If no DA is found, or if it has no Siemens SAs registered, the Wireless AP attempts to locate a HiPath Wireless Controller via DNS. If you use this method for discovery, place an A record in the DNS server for Controller.<domain-name>. The <domain-name> is optional, but if used, ensure it is listed with the DHCP server.
hwc_apstartup.fmConfiguring the Wireless APDiscovery and registration overview9034530-02, March 2010HiPath Wireless Controller, Access Points and Convergence Software V7.11, User Guide 99         • Step 5 – Use a multicast SLP request to find SLP SAsIf all of the preceding methods fail to locate a HiPath Wireless Controller, the Wireless AP sends a multicast SLP request, looking for any SLP Service Agents providing the Siemens service.4.2.2  Registration after discoveryAny of the discovery steps 2 through 5 can inform the Wireless AP of a list of multiple IP addresses to which the Wireless AP may attempt to connect. Once the Wireless AP has discovered these addresses, it sends out connection requests to each of them. These requests are sent simultaneously. The Wireless AP will attempt to register only with the first which responds to its request.When the Wireless AP obtains the IP address of the HiPath Wireless Controller, it connects and registers, sending its serial number identifier to the HiPath Wireless Controller, and receiving from the HiPath Wireless Controller a port IP address and binding key.Once the Wireless AP is registered with a HiPath Wireless Controller, the Wireless AP must be configured. After the Wireless AP is registered and configured, it can be assigned to a Virtual Network Segment (VNS) to handle wireless traffic.4.2.2.1  Default Wireless AP configurationDefault Wireless AP configuration simplifies the registration after discovery process. Default Wireless AP configuration acts as a configuration template that can be automatically assigned to new registering Wireless APs. The default Wireless AP configuration allows you to specify common sets of radio configuration parameters and VNS assignments for Wireless APs. For more information, see Section 4.5.3, “Configuring the default Wireless AP settings”, on page 181.4.2.3  Understanding the Wireless AP LED statusWhen you power on and boot the Wireless AP, you can follow its progress through the registration process by observing the LED sequence as described in the following sections:•Section 4.2.3.1, “HiPath Wireless AP LED status”•Section 4.2.3.2, “HiPath Wireless Outdoor AP LED status”•Section 4.2.3.2, “HiPath Wireless Outdoor AP LED status”
Configuring the Wireless APhwc_apstartup.fmDiscovery and registration overview 9034530-02, March 2010100 HiPath Wireless Controller, Access Points and Convergence Software V7.11, User Guide        After the first time you power on and boot the Wireless AP, you can configure LED behavior as described in the following section:•Section 4.2.3.5, “Configuring Wireless AP LED Behavior”4.2.3.1  HiPath Wireless AP LED statusThe following figure depicts the location of the three LEDs on the HiPath Wireless AP.Figure 8 HiPath Wireless AP LEDsWarning: Never disconnect a Wireless AP from its power supply during a firmware upgrade.Disconnecting a Wireless AP from its power supply during a firmware upgrade may cause firmware corruption rendering the AP unusable.LED color codesThe AP LEDs indicate “normal-operation”, “warning/special”, or “failed” state of the Wireless AP in the following color codes:•Green – Indicates the normal-operation state.•Orange/Amber – Indicates the warning, or special state such as WDS. •Red – Indicates the error state.•Blinking – Indicates that the state, such as initialization, or discovery is in progress.•Steady – Indicates that the state is stable/completed. For example, initialization finished, or discovery completed.Left LED 2.4 GHz radio activityRight LED5 GHz radio activityStatusLED
hwc_apstartup.fmConfiguring the Wireless APDiscovery and registration overview9034530-02, March 2010HiPath Wireless Controller, Access Points and Convergence Software V7.11, User Guide 101         Center LEDThe Center LED indicates the general status of the Wireless AP: Left LEDThe Left LED indicates the high-level state of the Wireless AP during the initialization and discovery process:Left and Right LEDs The Right LED indicates the detailed state during the initialization and discovery processes:Center LED HiPath Wireless AP’s statusBlinking Green  Initialization and discovery in progress via Ethernet linkBlinking Orange/Amber Initialization and discovery in progress via WDS linkBlinking Red Error during initialization/discovery processSolid Red Irrecoverable errorSolid Green Discovery finished via Ethernet linkSolid Orange/Amber Discovery finished via WDS linkTable 3 Center LED and Wireless AP’s statusLeft LED HiPath Wireless AP’s high-level stateOff InitializationBlinking Green Network DiscoverySolid Green Connecting with the HiPath Wireless ControllerTable 4 Left LED and Wireless AP’s high-level stateLeft LED Right LED HiPath Wireless AP’s detailed stateOffOff Initialization: Power-on self-test (POST)Blinking Green Initialization: Random delaySolid Green Initialization: Vulnerable periodBlinking GreenOff Network Discovery: 802.1X authenticationBlinking Green Network Discovery: Attempting to obtain IP address via DHCPSolid Green Network Discovery: Discovered HiPath Wireless ControllerSolid GreenOff Connecting to HiPath Wireless Controller: Attempting to register with the HiPath Wireless ControllerBlinking Green Connecting to HiPath Wireless Controller: Upgrading to higher versionSolid Green Connecting to HiPath Wireless Controller: Configuring itselfTable 5 Left and Right LEDs and Wireless AP’s detailed state
Configuring the Wireless APhwc_apstartup.fmDiscovery and registration overview 9034530-02, March 2010102 HiPath Wireless Controller, Access Points and Convergence Software V7.11, User Guide        Composite view of the three LEDsThe Center, Left and the Right LEDs work in conjunction to indicate the general, high-level state and the detailed state respectively.Table 6 provides a composite view of the three LED lights of the Wireless AP’s state:Left LED Right LED Center LED HiPath Wireless AP’s Detailed stateOffOff Blinking GreenInitialization: Power-on self-test (POST)Blinking GreenBlinking GreenInitialization: Random delay Blinking Red Initialization: Neither Ethernet nor WDS linkSolid GreenBlinking GreenInitialization: Vulnerable period Blinking Red Reset to factory defaultsBlinking OrangeWDS scanningBlinking GreenOffBlinking Green / OrangeNetwork discovery: 802.1x authenticationBlinking Red Failed 802.1x authenticationBlinking GreenBlinking Green / OrangeNetwork discovery: DHCPBlinking Red Default IP addressSolid GreenBlinking Green / OrangeNetwork discovery: HWC discovery / connectBlinking Red Discovery failedSolid GreenOffBlinking Green / OrangeConnecting with HiPath Wireless Controller: RegistrationBlinking Red Registration failedBlinking GreenBlinking Green / OrangeConnecting with HiPath Wireless Controller: Image upgradeSolid Green / OrangeAP operating normally: Forced image upgradeBlinking Red Image upgrade failedSolid GreenBlinking Green / OrangeConnecting with HiPath Wireless Controller: ConfigurationBlinking Red Configuration failedTable 6 Composite view of three LED lights
hwc_apstartup.fmConfiguring the Wireless APDiscovery and registration overview9034530-02, March 2010HiPath Wireless Controller, Access Points and Convergence Software V7.11, User Guide 103         Note: The Left and Right LEDs turn on after the Center LED. This allows you to distinguish easily between the Center LED and the Left/Right LEDs. Note: If the Center LED begins blinking RED, it indicates that the Wireless AP’s state has failed.Note: Random delays do not occur during normal reboot. A random delay only occurs after a vulnerable period power-down.The Wireless AP can be reset to its factory default settings. For more information, see the HiPath Wireless Controller, Access Points and Convergence Software Maintenance Guide.LEDS indicating WDS strength for AP2610 and AP2620The AP indicates the WDS signal strength as a bar graph. To avoid confusion with startup LED behavior, the patterns go from right to left and an LED is always blinking at least twice as fast as the LEDs in normal mode. Table 7 illustrates the behavior of the three LED lights of the Wireless AP’s WDS strength.4.2.3.2  HiPath Wireless Outdoor AP LED statusThe following figure depicts the location of the LEDs on the HiPath Wireless Outdoor AP.LEDRSS (dBm) Left LED Middle LED Right LEDRSS < -84 Off Off Blinking green-84 < RSS < -77 Off Off FastBlinking green-77 < RSS < -70 Off Blinking green Solid green-70 < RSS < -63 Blinking green Solid green Solid greenRSS < -63 Fast Blinking greenSolid green Solid greenTable 7 AP2610 and AP2620 LEDs indicating Signal Strength
Configuring the Wireless APhwc_apstartup.fmDiscovery and registration overview 9034530-02, March 2010104 HiPath Wireless Controller, Access Points and Convergence Software V7.11, User Guide        Figure 9 HiPath Wireless Outdoor AP LEDs.The R1, R2 and F LEDs work in conjunction to indicate the general, high-level and detailed state respectively. The remaining LEDs indicate link status.Table 8 provides a composite view of the R1, R2 and F LEDs:
hwc_apstartup.fmConfiguring the Wireless APDiscovery and registration overview9034530-02, March 2010HiPath Wireless Controller, Access Points and Convergence Software V7.11, User Guide 105         Note: After discovery is finished, the Left and Right LEDs will be Green for Ethernet uplink, and Yellow for WDS uplink.Note: If a fatal AP error occurs, the Status LED will be solid Red.LEDS indicating WDS strength for AP2650 and AP2660The AP indicates the WDS signal strength as a bar graph. To avoid confusion with startup LED behavior, the patterns go from right to left and an LED is always blinking at least twice as fast as the LEDs in normal mode. Table 9 illustrates the behavior of the LED in WDS Signal Strength for AP models AP2650 and AP2660.R1 LED R2 LED F LED HiPath Wireless Outdoor AP’s detailed statusOffOff Blinking Red Initialization: Power-on-self test (POST)Blinking GreenBlinking Red Initialization: Random delaySolid GreenBlinking Red Initialization: Vulnerable PeriodSolid Red Reset to factory defaultsSolid Green Blinking Red WDS scanningBlinking Green/YellowOffBlinking Red Network discovery: 802.1x authenticationSolid Red Failed 802.1x authenticationBlinking Green/YellowBlinking Red Network discovery: DHCPSolid Red Default IP addressSolid Green/YellowBlinking Red Network discovery: HWC discovery/connectSolid Red Discovery failedSolid GreenOffBlinking Red Connecting with HWC: RegistrationSolid Red Registration failedBlinking Green/YellowBlinking Red Connecting with HWC: Image upgradeSolid Red Image upgrade failedSolid Green/YellowBlinking Red Connecting with HWC: Configuration Solid Red Configuration failedBlinking Green/YellowOff AP operating and running normally: Forced image upgradeSolid Red Image upgrade failedTable 8 HiPath Wireless Outdoor AP LED status
Configuring the Wireless APhwc_apstartup.fmDiscovery and registration overview 9034530-02, March 2010106 HiPath Wireless Controller, Access Points and Convergence Software V7.11, User Guide        LEDRSS (dBm) L1  PoE  P1  R1  R2  F RSS < -84 Off Off Off Off Off Blinking green-84 < RSS < -77 Off Off Off Off Off Fast Blinking green-77 < RSS < -70 Off Off Off Off Blinking green Solid green-70 < RSS < -63 Off Off Off Blinking green Solid green Solid green-63 < RSS < -56 Off Off Blinking green Solid green Solid green Solid green-56 < RSS < -49 Off Blinking greenSolid green Solid green Solid green Solid green-49 < RSS < -42 Blinking green Solid green Solid green Solid green Solid green Solid greenRSS < -42 Fast Blinking greenSolid green Solid green Solid green Solid green Solid greenTable 9 AP2650 and AP2660 LEDs indicating Signal Strength
hwc_apstartup.fmConfiguring the Wireless APDiscovery and registration overview9034530-02, March 2010HiPath Wireless Controller, Access Points and Convergence Software V7.11, User Guide 107         4.2.3.3  HiPath Wireless 802.11n AP LED statusFigure 10 depicts the location of the LEDs on the HiPath Wireless 802.11n.Figure 10 HiPath Wireless 802.11n AP LEDsLEDs L1, L3, and L4 work in conjunction to indicate the general, high-level, and detailed state respectively. LED L2 indicates the status of the Ethernet port.After initialization and discovery is completed and the 802.11n AP is connected to the HiPath Wireless Controller, LEDs L3 and L4 indicate the state of the corresponding radio — L3 for Radio 5 GHz, and L4 for Radio 2.4 GHz.LEDs color codesThe 802.11n AP LEDs indicate “normal-operation”, “warning/special”, or “failed” state of the Wireless AP in the following color codes:Table 10 LED color codesLED L1LED L1 indicates the general state of the 802.11n AP:LED Color/State DescriptionGreen Normal operational state.Orange/amber Warning or special state, such as WDS.Blinking AP state, such as initialization or discovery, is in progress.Red Error stateSteady color AP state is stable;process is completed. For example, initialization is finished or discovery completed.
Configuring the Wireless APhwc_apstartup.fmDiscovery and registration overview 9034530-02, March 2010108 HiPath Wireless Controller, Access Points and Convergence Software V7.11, User Guide        LEDs L3 and L4LEDs L3 and L4 indicate the detailed state of the Wireless AP. LEDs L1, L3, and L4 work in conjunction to indicate the general and detailed state of the 802.11n AP. Table 12 provides a composite view of the three LEDs and the corresponding state of the 802.11n AP:L1 HiPath Wireless 802.11n AP’s general stateBlink Green Initialization and discovery in progress via Ethernet Blink Amber Initialization and discovery in progress via WDSBlink Red Error during initialization and discoverySolid Green Discovery finished via Ethernet Solid Amber Discovery finished via WDSTable 11 LED L1 and Wireless AP’s statusL3  L4 L1 HiPath Wireless 802.11n AP’s detailed stateOffOff Blink GreenInitialization: Power-on self test (POST)Blink Green Blink GreenBlink RedSolid GreenBlink GreenBlink RedBlink AmberBlink GreenOffBlink Green / OrangeNetwork discovery: 802.1x authenticationBlink Red Failed 802.1x authenticationBlink Green Blink Green / AmberNetwork discovery: DHCPBlink Red Default IP addressSolid Green Blink Green / AmberNetwork discovery: HWC discovery / connectBlink Red Discovery failedTable 12 LEDs L3, L4 and L1, and Wireless 802.11n AP’s detailed state
hwc_apstartup.fmConfiguring the Wireless APDiscovery and registration overview9034530-02, March 2010HiPath Wireless Controller, Access Points and Convergence Software V7.11, User Guide 109         After initialization and discovery is completed and the 802.11n AP is connected to the HiPath Wireless Controller, the LEDs L3 and L4 indicate the state of the corresponding radio — L3 for Radio 5 GHz, and L4 for Radio 2.4 GHz.Figure 10 provides a view of the LEDs L3 and L4 and the corresponding radio state after the discovery is completed.LED L2The LED L2 indicates the status of the Ethernet port:Note: A 10 Mb Ethernet connection is considered a warning state since it is not sufficient to sustain a single radio in the legacy 11g or 11a modes.Solid GreenOffBlink Green / AmberConnecting to HWC: RegistrationBlink Red Registration failedBlink GreenBlink Green AmberConnecting to HWC: Image upgradeSolid Green / AmberAP operating normally: Forced image upgradeBlink Red Image upgrade failedSolid GreenBlink Green / AmberConnecting to HWC: ConfigurationBlink Red Configuration failedL3/L4 Radio statusOff Radio offSolid Blue Radio in HT modeSolid Green Radio in legacy modeTable 13 LEDs L3 and L4, and corresponding radio stateL2 Ethernet port’s statusOff No Ethernet connection: WDS is enabledSolid Blue 1 Gb Ethernet connectionSolid Green 100 Mb Ethernet connectionSolid Amber 10 Mb Ethernet connectionTable 14 LED L2 and Ethernet port’s statusL3  L4 L1 HiPath Wireless 802.11n AP’s detailed stateTable 12 LEDs L3, L4 and L1, and Wireless 802.11n AP’s detailed state
Configuring the Wireless APhwc_apstartup.fmDiscovery and registration overview 9034530-02, March 2010110 HiPath Wireless Controller, Access Points and Convergence Software V7.11, User Guide        LEDS indicating WDS strength for AP3610, AP3620, AP3630, and AP3640The AP indicates the WDS signal strength as a bar graph. To avoid confusion with startup LED behavior, the patterns go from right to left and an LED is always blinking at least twice as fast as the LEDs in normal mode. Table 15 illustrates the behavior of the LED behavior in WDS Signal Strength mode for AP models AP3610, AP3620, AP3630, and AP3640.4.2.3.4  AP4102 and AP2605 LED statusThe following figure shows the LEDs on the AP4102 and AP2605 Access Points.Status LEDThe Status LED indicates the general status of the access point.LEDRSS (dBm) L1 L2 L3 L4RSS < -84 Off Off Off Blinking green-84 < RSS < -77 Off Off Off Fast Blinking green-77 < RSS < -70 Off Off Blinking green Solid green-70 < RSS < -63 Off Blinking green Solid green Solid green-63 < RSS < -56 Blinking green Solid green Solid green Solid greenRSS < -56 Fast Blinking greenSolid green Solid green Solid greenTable 15 AP3610, AP3620, AP3630, and AP3640 LEDs indicating Signal StrengthStatus LED AP StatusBlink green Initialization and discovery in progress via Ethernet or WDS linkBlink amber Error during initialization and discoverySolid green Discovery finished via Ethernet or WDS linkTable 16 AP4102 and AP2605 Status indicators
hwc_apstartup.fmConfiguring the Wireless APDiscovery and registration overview9034530-02, March 2010HiPath Wireless Controller, Access Points and Convergence Software V7.11, User Guide 111         Radio B/G LEDThe Radio B/G LED will show the general high-level state during initialization and discovery for the access point.Composite view of LEDsThe following table summarizes all LEDs during the initialization and discovery.These states will be shown together with a status LED blinking green or orange. If the status LED is blinking green, the state will be the one executed by the AP in that moment. If the status LED is blinking orange, the state will be the one that the AP failed. The status and radio LEDs will blink with 1/3 pulse width, but the radio LEDs will turn on after the status LED. This solution also allows the user to distinguish easily between the status LED and the radio LEDs. Radio B/G LED AP High-Level StateOff InitializationBlink green Network discoverySolid green Connecting with HiPath Wireless ControllerTable 17 AP4102 and AP2605 initialization and discovery indicators
Configuring the Wireless APhwc_apstartup.fmDiscovery and registration overview 9034530-02, March 2010112 HiPath Wireless Controller, Access Points and Convergence Software V7.11, User Guide        LEDS indicating WDS strength for AP4102 and AP2605The AP indicates the WDS signal strength as a bar graph. To avoid confusion with startup LED behavior, the patterns go from right to left and an LED is always blinking at least twice as fast as the LEDs in normal mode. Table 19 illustrates the LED behavior in WDS Signal Strength mode for AP models AP4102 and AP2605.Radio B/GLED Radio A LED Status LED AP Detailed StateOffOff Blink green Initialization: Power-on self test (POST)Blink greenBlink green Initialization: Random delayBlink orange Initialization: No Ethernet nor WDS linkSolid green Blink green Initialization: Vulnerable periodBlink orange Reset to factory defaultsSolid green Blink green WDS scanningBlink greenOffBlink green Network discovery: 802.1x authentication Blink orange Failed 802.1x authenticationBlink green Blink green Network discovery: DHCPBlink orange Default IP addressSolid greenBlink green Network discovery: HWC discovery / connectBlink orange Discovery failedSolid GreenOff Blink green Connecting with HWC: Registration Blink orange Registration failedBlink greenBlink green Connecting with HWC: Image upgradeBlink orange Image upgrade failedSolid green Blink green Connecting with HWC: Configuration Blink orange Configuration failedBlink greenSolid green AP up and running: Forced image upgradeBlink orange Image upgrade failedTable 18 AP4102 and AP2605 composite view of LEDsLEDRSS (dBm) Status Link Radio A Radio B/GRSS < -84 Off Eth state Off Blinking greenTable 19 AP4102 and AP2605 LEDs indicating Signal Strength
hwc_apstartup.fmConfiguring the Wireless APDiscovery and registration overview9034530-02, March 2010HiPath Wireless Controller, Access Points and Convergence Software V7.11, User Guide 113         4.2.3.5  Configuring Wireless AP LED BehaviorYou can configure the behavior of the LEDs so that they provide the following information:You can configure the AP LED mode when you configure:•An individual Wireless AP.•Multiple Wireless APs simultaneously.•Default Wireless AP behavior.To configure the AP LED operational mode when configuring an individual Wireless AP:1. From the main menu, click Wireless AP Configuration. The HiPath Wireless AP screen displays. 1. In the left-hand pane, click All APs. The AP Configuration page displays with the AP Properties tab exposed. 2. In the second column from the left, select the appropriate -84 < RSS < -77 Off Eth state Off Fast Blinking green-77 < RSS < -70 Off Eth state Blinking green Solid green-70 < RSS < -63 Blinking green Eth state Solid green Solid greenRSS < -63 Fast Blinking greenEth state Solid green Solid greenLED Mode Information DisplayedOff Displays fault patterns only. LEDs do not light when the AP is fault free and the discovery is complete.Normal Identifies the AP status during the registration process during power on and boot process.Identify All LEDs blink simultaneously approximately two to four times every second.WDS Signal Strength Indicates the WDS signal strength as a bar graph. See Section 4.2.3.5, “Configuring Wireless AP LED Behavior” for a description of LED behavior. This setting helps to align external antennas in WDS deployments by correlating the WDS link RSS with the LED pattern. Use this setting only if the AP operates in WDS mode by being a member of a WDS VNS.Table 20 LED operational modesLEDTable 19 AP4102 and AP2605 LEDs indicating Signal Strength
Configuring the Wireless APhwc_apstartup.fmDiscovery and registration overview 9034530-02, March 2010114 HiPath Wireless Controller, Access Points and Convergence Software V7.11, User Guide        3. On the AP Properties tab, click the Advanced button. The Advanced window displays.4. In the LED field, click the arrow and select an LED operational mode. See Table 20 for a description of each option. To set the AP LED operational mode when using the AP mulit-edit feature:1. From the main menu, click Wireless AP Configuration. The HiPath Wireless AP window displays. 2. In the left-hand pane, click AP Multi-edit. The AP Multi-edit window displays.3. In the Wireless AP section, select one or more Wireless APs. The AP Configuration screen displays.4. In the AP Configuration section, locate the LED field. Click the arrow and select an LED operational mode. See Table 20 for a description of each option. To set the AP LED operational mode when configuring default AP behavior:1. From the main menu, click Wireless AP Configuration. The HiPath Wireless AP screen is displayed.2. In the left pane, click AP Default Settings. The AP Default Settings page displays with the Common Configuration tab exposed.3. Click the AP tab that corresponds to the type of AP that you want to configure. The AP Properties and Radio settings become available. 4. Click the Advanced button. The Advanced window displays.5. In the LED field, click the arrow and select an LED operational mode. See Table 20 for a description of each option. 4.2.4  Configuring the Wireless APs for the first timeBefore the Wireless AP is configured for the first time, you must first confirm that the following has already occurred:•The HiPath Wireless Controller has been set up. For more information, see Section , “Configuring the HiPath Wireless Controller”, on page 39.•The HiPath Wireless Controller, Access Points and Convergence Software has been configured. For more information, see Section , “Configuring the HiPath Wireless Controller”, on page 39.•The Wireless APs have been installed.•If you are installing the HiPath Wireless AP, see the HiPath Wireless AP Installation Instructions.
hwc_apstartup.fmConfiguring the Wireless APDiscovery and registration overview9034530-02, March 2010HiPath Wireless Controller, Access Points and Convergence Software V7.11, User Guide 115         •If you are installing the HiPath Wireless 802.11n AP, see the HiPath Wireless 802.11n AP Installation Instructions.•If you are installing the HiPath Wireless Outdoor AP, see the HiPath Wireless Outdoor AP Installation Instructions and the HiPath Wireless Outdoor AP Installation Guide.Once the installations are completed, you can then continue with the Wireless AP initial configuration. The Wireless AP initial configuration involves two steps:•Step One – Define parameters for the discovery process. For more information, see Section 4.2.5, “Defining properties for the discovery process”, on page 115.•Step Two – Connect the Wireless AP to a power source to initiate the discovery and registration process. For more information, see Section 4.2.6, “Connecting the Wireless AP to a power source and initiating the discovery and registration process”, on page 117.Adding a Wireless AP manually optionAn alternative to the automatic discovery and registration process of the Wireless AP is to manually add and register a Wireless AP to the HiPath Wireless Controller. For more information, see Section 4.3, “Adding and registering a Wireless AP manually”, on page 118.4.2.5  Defining properties for the discovery processBefore a Wireless AP is configured, you must define properties for the discovery process. The discovery process is the process by which the Wireless APs determine the IP address of the HiPath Wireless Controller. The properties that need to be defined are:•Security mode•Discovery timersSecurity modeSecurity mode is a HiPath Wireless Controller property. It defines how the controller behaves when registering new, unknown devices. During the registration process, the HiPath Wireless Controller’s approval of the Wireless AP’s serial number depends on the security mode that has been set:• Allow all Wireless APs to connect•If the HiPath Wireless Controller does not recognize the registering serial number, a new registration record is automatically created for the AP (if within MDL license limit). The AP receives a default configuration. The default configuration can be the default template assignment.
Configuring the Wireless APhwc_apstartup.fmDiscovery and registration overview 9034530-02, March 2010116 HiPath Wireless Controller, Access Points and Convergence Software V7.11, User Guide        •If the HiPath Wireless Controller recognizes the serial number, it indicates that the registering device is pre-registered with the controller. The controller uses the existing registration record to authenticate the AP and the existing configuration record to configure the AP. • Allow only approved Wireless APs to connect (this is also known as secure mode)•If HiPath Wireless Controller does not recognize the AP, the AP's registration record is created in pending state (if within MDL limits). The administrator is required to manually approve a pending AP for it to provide active service. The pending AP receives minimum configuration, which only allows it to maintain an active link with the controller for future state change. The AP's radios are not configured or enabled. Pending APs are not eligible for configuration operations (VNS Assignment, default template, Radio parameters) until approved. •If the HiPath Wireless Controller recognizes the serial number, the controller uses the existing registration record to authenticate the AP. Following successful authentication, the AP is configured according to its stored configuration record.Note: During the initial setup of the network, it is recommended to select the Allow all Wireless APs to connect option. This option is the most efficient way to get a large number of Wireless APs registered with the HiPath Wireless Controller.Once the initial setup is complete, it is recommended that the security mode is reset to the Allow only approved Wireless APs to connect option. This option ensures that no unapproved Wireless APs are allowed to connect. For more information, see Section 4.4, “Configuring Wireless AP settings”, on page 119.Discovery timersThe discovery timer parameters dictate the number of retry attempts and the time delay between each attempt.To define the discovery process parameters: 1. From the main menu, click Wireless AP Configuration. The HiPath Wireless AP screen is displayed.2. In the left pane, click AP Registration. The Wireless AP Registration screen is displayed.
hwc_apstartup.fmConfiguring the Wireless APDiscovery and registration overview9034530-02, March 2010HiPath Wireless Controller, Access Points and Convergence Software V7.11, User Guide 117         3. In the Security Mode section, select one of the following:• Allow all Wireless APs to connect • Allow only approved Wireless APs to connectThe Allow all Wireless APs to connect option is selected by default. For more information, see Section 4.2.5, “Security mode”, on page 115.4. In the Discovery Timers section, type the discovery timer values in the following boxes:• Number of retries• Delay between retriesThe number of retries is limited to 255 in a five-minute discovery period. The default number of retries is 3, and the default delay between retries is 3 seconds.5. To save your changes, click Save.Once the discovery parameters are defined, you can connect the Wireless AP to a power source.4.2.6  Connecting the Wireless AP to a power source and initiating the discovery and registration processWhen a Wireless AP is powered on, it automatically begins the discovery and registration process with the HiPath Wireless Controller.
Configuring the Wireless APhwc_apstartup.fmAdding and registering a Wireless AP manually 9034530-02, March 2010118 HiPath Wireless Controller, Access Points and Convergence Software V7.11, User Guide        HiPath Wireless APThe HiPath Wireless AP can be connected and powered in the following ways:•Power over Ethernet (802.3af): •PoE enabled switch port•PoE Injector •Power by AC adaptorHiPath Wireless Outdoor APThe HiPath Wireless Outdoor AP can be connected and powered in the following ways:•Power over Ethernet•PoE enabled switch port•Power by 48VDC (Direct Current)•110-230 VAC (Alternating Current)For more information, see the HiPath Wireless Outdoor Access Point Installation Guide.HiPath Wireless 802.11n APThe HiPath Wireless 802.11n AP can be connected and powered in the following ways:•Power over Ethernet•PoE enabled switch port•PoE InjectorNote: Use a 1 GB PoE injector to ensure optimum performance of the HiPath Wireless 802.11n AP.•Power by AC adaptor4.3  Adding and registering a Wireless AP manuallyAn alternative to the automatic discovery and registration process of the Wireless AP is to manually add and register a Wireless AP to the HiPath Wireless Controller. The Wireless AP is added with default settings. For more information, see Section 4.4, “Configuring Wireless AP settings”, on page 119.
hwc_apstartup.fmConfiguring the Wireless APConfiguring Wireless AP settings9034530-02, March 2010HiPath Wireless Controller, Access Points and Convergence Software V7.11, User Guide 119         To add and register a Wireless AP manually:1. From the main menu, click Wireless AP Configuration. The HiPath Wireless AP screen is displayed.2. Click Add Wireless AP. The Add Wireless AP screen is displayed. 3. In the Serial # box, type the unique identifier.4. In the Hardware Type drop-down list, click the hardware type of the Wireless AP.5. In the Name box, type a unique name for the Wireless AP.6. In the Role drop-down list, click the Wireless AP’s role — Access Point or Sensor. The Role drop-down list may be view-only if the Hardware Type you select only supports the Access Point role. Not all Wireless AP hardware types support the Sensor role. 7. In the Description box, type descriptive comments for the Wireless AP.8. Click Add Wireless AP. The Wireless AP is added and registered.When a Wireless AP is added manually, it is added to the controller database only and does not get assigned.9. Click Close.4.4  Configuring Wireless AP settingsWireless APs are added with default settings, which you can adjust and configure according to your network requirements. In addition, you can modify the properties and the settings for each radio on the Wireless AP.
Configuring the Wireless APhwc_apstartup.fmConfiguring Wireless AP settings 9034530-02, March 2010120 HiPath Wireless Controller, Access Points and Convergence Software V7.11, User Guide        You can also locate and select Wireless APs in specific registration states to modify their settings. For example, this feature is useful when approving pending Wireless APs when there are a large number of other Wireless APs that are already registered. On the Access Approval screen, click Pending to select all pending Wireless APs, then click Approve to approve all selected Wireless APs.Configuring Wireless AP settings can include the following processes:•Modifying a Wireless AP’s status•Configuring a Wireless AP’s properties•Configuring Wireless AP radio properties•Setting up the Wireless AP using static configuration•Setting up 802.1x authentication for a Wireless APWhen configuring Wireless APs, you can choose to configure individual Wireless APs or simultaneously configure a group of Wireless APs. For more information, see Section 4.8, “Configuring Wireless APs simultaneously”, on page 213.4.4.1  Modifying a Wireless AP’s statusIf during the discovery process, the HiPath Wireless Controller security mode was Allow only approved Wireless APs to connect, then the status of the Wireless AP is Pending. You must modify the security mode to Allow all Wireless APs to connect. For more information, see Section 4.2.5, “Security mode”, on page 115.To modify a Wireless AP's registration status:1. From the main menu, click Wireless AP Configuration. The HiPath Wireless AP screen is displayed.2. In the left pane, click Access Approval. The Access Approval screen is displayed, along with the registered Wireless APs and their status.
hwc_apstartup.fmConfiguring the Wireless APConfiguring Wireless AP settings9034530-02, March 2010HiPath Wireless Controller, Access Points and Convergence Software V7.11, User Guide 121         3. To select the Wireless APs for status change, do one of the following:•For a specific Wireless AP, select the corresponding checkbox.•For Wireless APs by category, click one of the Select Wireless APs options.To clear your Wireless AP selections, click Deselect All. 4. Click the appropriate Perform action on selected Wireless APs option:• Approved – Change a Wireless AP's status to Approved — a Wireless AP's status changes from Pending to Approved  if the AP Registration screen was configured to register only approved Wireless APs.• Pending – AP is removed from the Active list, and is forced into discovery.• Release – Release foreign Wireless APs after recovery from a failover. Releasing an AP corresponds to the Availability functionality. For more information, see Chapter 7, “Availability and session availability”.• Reboot – Reboot the AP without using Telnet or SSH to access it.• Delete – Releases the Wireless AP from the HiPath Wireless Controller and deletes the Wireless AP’s entry in the HiPath Wireless Controller's management database.
Configuring the Wireless APhwc_apstartup.fmConfiguring Wireless AP settings 9034530-02, March 2010122 HiPath Wireless Controller, Access Points and Convergence Software V7.11, User Guide        •Sensor – The Wireless AP ceases performing RF services and begins performing scanning services. For more information, see Section 4.9, “Configuring an AP as a sensor”, on page 215.Note: Only approve a Wireless AP as a sensor if HiPath HiGuard has been installed on your HiPath Wireless Manager. For more information, see the HiPath Wireless Manager User Guide.Note: Only the Wireless AP 2610/2620 and the Wireless 802.11n AP can be configured as a sensor.4.4.2  Configuring a Wireless AP’s propertiesOnce a Wireless AP has successfully registered, you can then continue to configure its properties. Configuring Wireless AP properties includes working with the following Wireless AP tabs:• AP properties• VNS Assignment• Radio 1• Radio 2• Static Configuration•802.1xYou can configure Wireless AP properties based on its role either as an access point or as a sensor. For more information, see Section 4.9, “Configuring an AP as a sensor”, on page 215.4.4.3  AP properties tab configurationUse the AP Properties tab to view and configure basic Wireless AP properties. Some of the Wireless AP properties can be viewed and configured via the Advanced dialog. The following Wireless AP properties on this tab are read-only:• Serial # – Displays a unique identifier that is assigned during the manufacturing process.
hwc_apstartup.fmConfiguring the Wireless APConfiguring Wireless AP settings9034530-02, March 2010HiPath Wireless Controller, Access Points and Convergence Software V7.11, User Guide 123         •Host Name – This value, which is based on AP Name, cannot be directly edited. This value depicts the AP Host-Name value. If the AP Name value does begin with a number, for example when it is the AP's serial number, the AP's model is prepended to the value. This value is used for tracking purposes on the DHCP server.•Port – Displays the Ethernet port of the HiPath Wireless Controller to which the Wireless AP is connected.• Hardware Version – Displays the current version of the Wireless AP hardware.• Application Version – Displays the current version of the Wireless AP software.•Status: • Approved – Indicates that the Wireless AP has received its binding key from the HiPath Wireless Controller after the discovery process.•If no status is shown, that indicates that the Wireless AP has not yet successfully been approved for access with the secure HiPath Wireless Controller. You can modify the status of a Wireless AP on the Access Approval screen. For more information, see Section 4.4.1, “Modifying a Wireless AP’s status”, on page 120.• Active Clients – Displays the number of wireless devices currently associated with the Wireless AP.Wireless AP properties that can be configured on this tab include the following properties:•Name – This unique name for the Wireless AP identifies the access point. The default value is the Wireless AP’s serial number• Description – This brief description helps identify the access point.•Role – A Wireless AP can have one of two roles: access point or sensor. A Wireless AP configured as an access point performs RF services and is managed by the HiPath Wireless Controller. A Wireless AP that is configured as a sensor performs scanning services and relays information to HiPath Wireless Manager HiGuard. When a Wireless AP is configured as a sensor, the Wireless AP does the following: •Severs the connection to the HiPath Wireless Controller•Registers with HiPath Wireless Manager HiGuard•Performs scanning services
Configuring the Wireless APhwc_apstartup.fmConfiguring Wireless AP settings 9034530-02, March 2010124 HiPath Wireless Controller, Access Points and Convergence Software V7.11, User Guide        When a Wireless AP is configured to the sensor role, its configuration data is preserved on the HiPath Wireless Controller. The configuration data can only be modified when the Wireless AP is switched back to the access point role. In addition, if a Wireless AP is assigned to the sensor role, no additional Wireless AP tabs are visible.Note: Only the Wireless AP 2610/2620 and the Wireless 802.11n AP can be configured as a sensor.For more information on the sensor role, see Section 4.9, “Configuring an AP as a sensor”, on page 215.• Country – This option is only available with certain licenses.Advanced settings on the AP Properties tabThe Advanced dialog on the AP Properties tab display settings that rarely need to be configured. For example: • Poll Timeout – The poll timeout value is measured in seconds. This value establishes how long a Wireless AP will wait before re-establishing the link with the HiPath Wireless Controller if it (Wireless AP) does not get an answer to its polling. The default value is 10 seconds.•LLDP – LLDP is a protocol that allows a network device to broadcast its information on a local network to other network devices. This information is transmitted according to the protocol’s TLVs (Type-Length-Value) elements in a LLDP packet.Wireless APs advertise a combination of standard LLDP protocol elements and specific HiPath information. For more information on the LLDP elements the Wireless APs broadcast, see the HiPath Wireless Controller, Access Points and Convergence Software Technical Reference Guide.When LLDP is enabled for a Wireless AP, you must define the following:Time to Live – This value, measured in seconds, specifies how long the receiving device should consider the previous sent information packet to be accurate. The Time to Live value is sent in each LLDP packet. The receiving LLDP device retains the information from the LLDP packet for the duration of the Time to Live value. If no other LLDP packets arrive after that period, the information is considered stale and then discarded.Note: The Time to Live value cannot be directly edited. The Time to Live value is calculated as four times the Announcement Interval value.
hwc_apstartup.fmConfiguring the Wireless APConfiguring Wireless AP settings9034530-02, March 2010HiPath Wireless Controller, Access Points and Convergence Software V7.11, User Guide 125         Announcement Interval – This value, measured in seconds, is the time between successive LLDP packets that the Wireless AP advertises. If there are no changes to the Wireless AP configuration that impact the LLDP information, the Wireless AP sends a new LLDP packet according to this schedule.Announcement Delay – If a change to the Wireless AP configuration occurs which impacts the LLDP information, the Wireless AP sends an updated LLDP packet. The Announcement delay is the length of time that delays the new packet delivery. The delay provides an opportunity for any other potential configuration changes to be included in the same packet delivery. The announcement delay helps minimize LLDP packet traffic.•LED – The LED setting indicates the behavior of the LEDs. You can configure the LEDs to behave normally, remain OFF, light to identify an AP or to signify the WDS signal strength. For information about how to configure the LEDs, go to Section 4.2.3.5 on page 113.To modify a Wireless AP’s properties as an access point:1. From the main menu, click Wireless AP Configuration. The HiPath Wireless AP screen is displayed.2. In the Wireless AP list, click the Wireless AP whose properties you want to modify. The AP Properties tab displays Wireless AP information.3. Modify the Wireless AP’s information:•Name – Type a unique name for the Wireless AP that identifies the access point. The default value is the Wireless AP’s serial number.• Description – Type comments for the Wireless AP.
Configuring the Wireless APhwc_apstartup.fmConfiguring Wireless AP settings 9034530-02, March 2010126 HiPath Wireless Controller, Access Points and Convergence Software V7.11, User Guide        • AP Environment – Click the Wireless AP’s environment — Indoor or Outdoor.Note: The AP Environment drop-down is displayed on the AP Properties tab only if the selected Wireless AP is the HiPath Outdoor Wireless AP. The HiPath Outdoor Wireless AP can be deployed in both indoor and outdoor environments.•Role – Click the role for the Wireless AP, either Access Point or Sensor. Once the Wireless AP is configured as Sensor, it no longer performs RF services, and is no longer managed by the HiPath Wireless Controller. Note: The Role drop-down list is displayed on the AP Properties screen only if the corresponding Sensor Management settings are configured and only if the selected Wireless AP is the HiPath Wireless AP 2610/2620 or the Wireless 802.11n AP. Only the HiPath Wireless AP 2610/2620 and the Wireless 802.11n AP can perform the role of a sensor.• Country – Click the country of operation. This option is only available with some licenses.4. If the selected Wireless AP model supports external antenna configuration, click the external applicable antenna you want to assign to the Wireless AP. The model of the selected Wireless AP determines the available antenna options.Note: The antenna you select determines the available channel list and the maximum transmitting power for the country in which the Wireless AP is deployed.Until you select a real antenna type, the external antenna types are set as follows:• Antenna-not-selected – This antenna setting is in place for new external antenna APs added to a new installation or for new external antenna APs added to an existing installation. This settng allows the AP to transmit data with a redused Tx Power on a limited set of channels. In some cases, this setting may cause an empty channel list on the AP which results in the radio being turned off. •Default – This antenna setting is in place for existing installations upgraded to V7.11. As long as this setting is in place, you cannot change the Max Tx Power setting.After you select a real antenna, you cannot set the antenna type back to the Antenna-not-selected or Default settings.
hwc_apstartup.fmConfiguring the Wireless APConfiguring Wireless AP settings9034530-02, March 2010HiPath Wireless Controller, Access Points and Convergence Software V7.11, User Guide 127         5. To modify Wireless AP advanced settings, click Advanced. The Advanced dialog is displayed.• Poll Timeout – Type the timeout value, in seconds, for the Wireless AP to re-establish the link with the HiPath Wireless Controller if it (Wireless AP) does not get an answer to its polling. The default value is 10 seconds.Note: If you are configuring session availability, the Poll Timeout value should be 1.5 to 2 times the Detect link failure value on the AP Properties screen. For more information, see Section 7.4, “Session availability”, on page 392.• Telnet Access – Click to enable or disable telnet access to the Wireless AP.• Maintain client session in event of poll failure – Select this option (if using a bridged at AP VNS) if the Wireless AP should remain active if a link loss with the controller occurs.This option is enabled by default. • Restart service in the absence of controller – Select this option (if using a bridged at AP VNS) to ensure the Wireless AP’s radios continue providing service if the Wireless AP’s connection to the HiPath Wireless Controller is lost. If this option is enabled, it allows the Wireless AP to start a bridged at AP VNS even in the absence of a HiPath Wireless Controller.• Use broadcast for disassociation – Select this option if you want the Wireless AP to use broadcast disassociation when disconnecting all clients, instead of disassociating each client one by one. This will affect the behavior of the Wireless AP under the following conditions: •If the Wireless AP is preparing to reboot or to enter one of the special modes (DRM initial channel selection). •If a BSSID is deactivated or removed on the Wireless AP.This option is disabled by default.•LLDP – Click to enable or disable the Wireless AP from broadcasting LLDP information. This option is disabled by default.If SNMP is enabled on the HiPath Wireless Controller and you enable LLDP, the LLDP Confirmation dialog is displayed.
Configuring the Wireless APhwc_apstartup.fmConfiguring Wireless AP settings 9034530-02, March 2010128 HiPath Wireless Controller, Access Points and Convergence Software V7.11, User Guide        •Select one of the following:• Proceed (not recommended) – Select this option to enable LLDP and keep SNMP running, and then click OK.• Disable SNMP publishing, and proceed – Select this option to enable LLDP and disable SNMP, and then click OK. For more information on enabling SNMP, see the HiPath Wireless Controller, Access Points and Convergence Software Maintenance Guide.• Announcement Interval – If LLDP is enabled, type how often the Wireless AP advertises its information by sending a new LLDP packet. This value is measured in seconds. If there are no changes to the Wireless AP configuration that impact the LLDP information, the Wireless AP sends a new LLDP packet according to this schedule.Note: The Time to Live value cannot be directly edited. The Time to Live value is calculated as four times the Announcement Interval value.• Announcement Delay – If LLDP is enabled, type the announcement delay. This value is measured in seconds. If a change to the Wireless AP configuration occurs which impacts the LLDP information, the Wireless AP sends an updated LLDP packet. The announcement delay is the length of time that delays the new packet delivery. The announcement delay helps minimize LLDP packet traffic.6. Click Close. The Advanced dialog is closed.7. To save your changes, click Save.To modify a Wireless AP’s properties as a sensor:1. From the main menu, click Wireless AP Configuration. The HiPath Wireless AP screen is displayed.2. In the Wireless AP list, click the Wireless AP whose properties you want to modify. The AP Properties tab displays Wireless AP information.
hwc_apstartup.fmConfiguring the Wireless APConfiguring Wireless AP settings9034530-02, March 2010HiPath Wireless Controller, Access Points and Convergence Software V7.11, User Guide 129         3. Modify the Wireless AP’s information:•Name – Type a unique name for the Wireless AP that identifies the AP. The default value is the Wireless AP’s serial number. •Host Name – This value, which is be based on AP Name, cannot be directly edited. This value depicts the AP Host-Name value. If the AP Name value does begin with a number, for example when it is the AP's serial number, the AP's model is prepended to the value. This value is used for tracking purposes on the DHCP server.• Description – Type comments for the Wireless AP. •Role – Click the role for the AP, either Access Point or Sensor. Once the AP is configured as a Sensor, the AP no longer performs RF services and is no longer managed by the HiPath Wireless Controller. For more information, see Section 4.9, “Configuring an AP as a sensor”, on page 215.4. To save your changes, click Save.4.4.4  Assigning Wireless AP radios to a VNSThere are three methods of assigning Wireless AP radios to VNSs:• VNS configuration – When a VNS is configured, you can assign Wireless AP radios to the VNS through its associated WLAN Service. For more information, see Section 6.9.1, “Configuring a WLAN Service”, on page 309.
Configuring the Wireless APhwc_apstartup.fmConfiguring Wireless AP settings 9034530-02, March 2010130 HiPath Wireless Controller, Access Points and Convergence Software V7.11, User Guide        • AP Multi-edit – When you configure multiple Wireless APs simultaneously, you can use the AP Multi-edit feature. For more information, see Section 4.8, “Configuring Wireless APs simultaneously”, on page 213.• Wireless AP configuration – When you configure an individual Wireless AP, you can assign its radios to a specific WLAN Service.Note: To configure foreign Wireless AP radios to a VNS, use the VNS configuration method. Foreign Wireless APs are only listed and available for VNS assignment from the WLAN Services tab. For more information, see Chapter 6, “Configuring a VNS”.To assign Wireless AP radios when configuring an individual Wireless AP:1. From the main menu, click Wireless AP Configuration. The HiPath Wireless AP screen is displayed. 2. Click the appropriate Wireless AP in the list. The AP Properties tab is displayed.3. Click the WLAN Assignment tab.4. In the Radio 1 and Radio 2 columns, select the Wireless AP radios that you want to assign for each WLAN Service. 5. To save your changes, click Save.4.4.5  Configuring Wireless AP radio propertiesModifying Wireless AP radio properties can vary significantly depending on the model of the Wireless AP your are configuring:
hwc_apstartup.fmConfiguring the Wireless APConfiguring Wireless AP settings9034530-02, March 2010HiPath Wireless Controller, Access Points and Convergence Software V7.11, User Guide 131         •For specific information on modifying a Wireless 802.11n AP, see Section 4.4.5.1, “Modifying Wireless 802.11n AP 3610/3620 radio properties”, on page 133.•For specific information on modifying a Wireless AP 2610/2620 or HiPath Wireless Outdoor AP, see Section 4.4.5.3, “Modifying Wireless AP 2610/2620 radio properties”, on page 152.Dynamic Radio Management (DRM)When you modify a Wireless AP’s radio properties, the Dynamic Radio Management (DRM) functionality of the HiPath Wireless Controller can be used to help establish the optimum radio configuration for your Wireless APs. DRM is enabled by default. The HiPath Wireless Controller’s DRM:•Adjusts transmit power levels to balance coverage between Wireless APs assigned to the same RF domain and operating on the same channel.•Scans and coordinates with other Wireless APs to select an optimal operating channel.The DRM feature consists of three functions:• Auto Channel Selection (ACS) – ACS provides an easy way to optimize channel arrangement based on the current situation in the field. ACS provides an optimal solution only if it is triggered on all Wireless APs in a deployment. Triggering ACS on a single Wireless AP or on a subset of Wireless APs provides a useful but suboptimal solution. Also, ACS only relies on the information observed at the time it is triggered. Once a Wireless AP has selected a channel, it will remain operating on that channel until the user changes the channel or triggers ACS. ACS can be triggered by one of the following events:•A new Wireless AP registers with the HiPath Wireless Controller and the AP Default Settings channel is Auto.•A user selects Auto from the Request New Channel drop-down list on the Wireless AP’s radio configuration tabs.•A user selects Auto from the Channel drop-down list on the AP Multi-edit screen.•If Dynamic Channel Selection (DCS) is enabled in active mode and a DCS threshold is exceeded.•A Wireless AP detects radar on its current operating channel and it employs ACS to select a new channel.
Configuring the Wireless APhwc_apstartup.fmConfiguring Wireless AP settings 9034530-02, March 2010132 HiPath Wireless Controller, Access Points and Convergence Software V7.11, User Guide        • Channel Plan – If ACS is enabled, you can define a channel plan for the Wireless AP. Defining a channel plan allows you to limit which channels are available for use during an ACS scan. For example, you may want to avoid using specific channels because of low power, regulatory domain, or radar interference. Select from the following options:Depending on the radio used, when defining a channel plan you can either create your customized channel plan by selecting individual channels or you can select a default 3 or 4 channel plan.You can use the channel plan to avoid transmission overlap on 40MHz channels of the Wireless 802.11n APs. To avoid channel overlap between Wireless 802.11n APs that operate on 40MHz channels, configure the channel plan for the 5 GHz radio band to use every other channel available. If using half of the available channels is not an option for your environment, do not configure a channel plan. Instead, allow ACS to select from all available channels. This alternate solution may contribute to increased congestion on the extension channels.Note: ACS in the 2.4GHz radio band with 40MHz channels is not recommended due to severe co-channel interference.• Dynamic Channel Selection (DCS) – DCS allows a Wireless AP to monitor traffic and noise levels on the channel on which the Wireless AP is currently operating. DCS can operate in two modes:• Monitor – When DCS is enabled in monitor mode and traffic or noise levels exceed the configured DCS thresholds, an alarm is triggered and an information log is generated. The DCS monitor alarm is used for evaluating the RF environment of your deployed Wireless APs.•Active – When DCS is enabled in active mode and traffic or noise levels exceed the configured DCS thresholds, an alarm is triggered and an information log is generated. In addition, the Wireless AP will cease operating on the current channel and ACS is employed to automatically select an alternate channel for the Wireless AP to operate on. DCS will not trigger channel changes on neighboring Wireless APs.Note: If DCS is enabled, DCS statistics can be viewed in the Wireless Statistics by Wireless APs display. For more information, see Chapter 11, “Working with reports and displays”.• Auto Tx Power Control (ATPC) – ATPC guarantees your LAN a stable RF environment by automatically adapting transmission power signals according to the coverage provided by the Wireless APs. ATPC can be either enabled or disabled.
hwc_apstartup.fmConfiguring the Wireless APConfiguring Wireless AP settings9034530-02, March 2010HiPath Wireless Controller, Access Points and Convergence Software V7.11, User Guide 133         When you disable ATPC, you are given the option of automatically adjusting the Max Tx Power setting to match the Current Tx Power Level.  In the case of AP Multi-edit, if you reply yes, then each individual Wireless AP's Max Tx Power setting will be adjusted to correspond with its Current Tx Power Level in the database. 4.4.5.1  Modifying Wireless 802.11n AP 3610/3620 radio propertiesThe Wireless 802.11n AP 3610/3620 is a 802.11n-compliant access point. The following section describes how to modify a Wireless 802.11n AP. For information on how to modify a Wireless AP 2610/2620 or the HiPath Wireless Outdoor AP, see Section 4.4.5.3, “Modifying Wireless AP 2610/2620 radio properties”, on page 152.Channel bondingChannel bonding improves the effective throughput of the wireless LAN. In contrast to the Wireless AP 26xx which uses radio channel spacings that are only 20MHz wide, the Wireless 802.11n AP can use two channels at the same time to create a 40MHz wide channel. To achieve a 40MHz channel width, the Wireless 802.11n AP employs channel bonding — two 20MHz channels at the same time. The 40MHz channel width is achieved by bonding the primary channel (20MHz) with an extension channel that is either 20MHz above (bonding up) or 20MHz below (bonding down) of the primary channel.Depending on the Radio, channel bonding can be predefined:• Radio 1 – Bonding pairs are predefined. • Radio 2 – Channels can bond up or down as long as the band edge is not exceeded, but some channels have predefined bonding directions.Channel bonding is enabled by selecting the Channel Width on the Radio tabs. When selecting Channel Width, the following options are available:•20MHz – Channel bonding is not enabled:•802.11n clients use the primary channel (20MHz)•Non-802.11n clients, as well as beacons and multicasts, use the 802.11a/b/g radio protocols.•40MHz – Channel bonding is enabled:•802.11n clients that support the 40MHz frequency can use 40MHz, 20MHz, or the 802.11a/b/g radio protocols.•802.11n clients that do not support the 40MHz frequency can use 20MHz or the 802.11a/b/g radio protocols.
Configuring the Wireless APhwc_apstartup.fmConfiguring Wireless AP settings 9034530-02, March 2010134 HiPath Wireless Controller, Access Points and Convergence Software V7.11, User Guide        •Non-802.11n clients, beacons, and multicasts use the 802.11a/b/g radio protocols.•If the primary channel allows for both bonding types (up and down), you can select the channel bonding type from the Channel Bonding drop-down list.•If the primary channel allows for only one of the bonding types (up or down), that channel bond type is displayed in the Channel Bonding drop-down list.•Auto – Channel bonding is automatically enabled or disabled, switching between 20MHz and 40MHz, depending on how busy the extension channel is. If the extension channel is busy above a prescribed threshold percentage, which is defined in the 40MHz Channel Busy Threshold box, channel bonding is disabled.Channel selection — primary and extensionThe primary channel of the Wireless 802.11n AP is selected from the Request New Channel drop-down list. If auto is selected, the ACS feature selects the primary channel. Depending on the primary channel that is selected, channel bonding may be allowed: up, down, both, or neither. Guard intervalThe guard intervals ensure that individual transmissions do not interfere with one another. The Wireless 802.11n AP provides a shorter guard interval that increases the channel throughput. When a 40MHz channel is used, you can select the guard interval to improve the channel efficiency. The guard interval is selected from the Guard Interval drop-down list. Longer guard periods reduce the channel efficiency. Aggregate MSDU and MPDUThe Wireless 802.11n AP provides aggregate Mac Service Data Unit (MSDU) and aggregate Mac Protocol Data Unit (MPDU) functionality, which combines multiple frames together into one larger frame for a single delivery. This aggregation reduces the overhead of the transmission and results in increased throughput. The aggregate methods are enabled and defined selected from the Aggregate MSDUs and Aggregate MPDUs drop-down lists. Antenna selectionThe Wireless 802.11n AP has three antennas: left, middle, and right. The illustration below identifies the left and right antennas.
hwc_apstartup.fmConfiguring the Wireless APConfiguring Wireless AP settings9034530-02, March 2010HiPath Wireless Controller, Access Points and Convergence Software V7.11, User Guide 135         The Wireless 802.11n AP is configured, by default, to transmit on all three antennas. Depending on your deployment requirements, you can configure the Wireless 802.11n AP to transmit on specific antennas. You can configure the Wireless 802.11n AP to transmit on specific antennas for both radios, including all the available modes:• Radio 1 – a, a/n modes• Radio 2 – b, b/g, b/g/n modesWhen you configure the Wireless 802.11n AP to use specific antennas, the following occurs:•Transmission power is recalculated – The Current Tx Power Level value for the radio is automatically adjusted to reflect the recent antenna configuration. It takes approximately 30 seconds for the change to the Current Tx Power Level value to be reflected in the HiPath Wireless Assistant.•Radio is reset – The radio is reset causing client connections on this radio to be lost.To modify Wireless 802.11n AP radio properties:1. From the main menu, click Wireless AP Configuration. The HiPath Wireless AP screen is displayed. 2. Click the appropriate Wireless 802.11n AP in the list. The AP Properties tab is displayed.3. Click the Radio tab you want to modify.Each Radio tab displays the radio settings for each radio on the Wireless AP. If the Radio has been assigned to a VNS, the VNS names and MAC addresses are displayed in the Base Settings section. The HiPath Wireless Controller can support the following active VNSs:•C5110 – Up to 128 VNSsLeft antenna Right antenna
Configuring the Wireless APhwc_apstartup.fmConfiguring Wireless AP settings 9034530-02, March 2010136 HiPath Wireless Controller, Access Points and Convergence Software V7.11, User Guide        •C4110 – Up to 64 VNSs•C2400 – Up to 64 VNSs•C20 – Up to 8 VNSs•C20N – Up to 8 VNSs•CRBT8210 – Up to 16 VNSs•CRBT8110 – Up to 8 VNSsThe Wireless AP radios can be assigned to each of the configured VNSs in a system. Each radio can support eight WLAN assignments, corresponding to the number of SSIDs it can support. Once a radio has all 8 slots assigned, it is no longer eligible for further assignment.The BSS Info section is view-only. After VNS configuration, the Basic Service Set (BSS) section displays the MAC address on the Wireless AP for each WLAN Service as well as the SSIDs of the WLAN Services to which this radio has been assigned.4. If applicable, click the Radio 1 tab. 5. In the Base Settings section, do the following: • Radio Mode – Click one of the following radio options:•off – Click to disable Radio 1.•a – Click to enable the 802.11a mode of Radio 1 without 802.11n capability.
hwc_apstartup.fmConfiguring the Wireless APConfiguring Wireless AP settings9034530-02, March 2010HiPath Wireless Controller, Access Points and Convergence Software V7.11, User Guide 137         •a/n – Click to enable the 802.11a mode of Radio 1 with 802.11n capability.Note: Depending on the radio modes you select, some of the radio settings may not be available for configuration. The Wireless AP hardware version dictates the available radio modes.• Channel Width – Click the channel width for the radio:•20MHz – Click to allow 802.11n clients to use the primary channel (20MHz) and non-802.11n clients, as well as beacons and multicasts, to use the 802.11b/g radio protocols.•40MHz – Click to allow 802.11n clients that support the 40MHz frequency to use 40MHz, 20MHz, or the 802.11b/g radio protocols. 802.11n clients that do not support the 40MHz frequency can use 20MHz or the 802.11b/g radio protocols and non-802.11n clients, beacons, and multicasts use the 802.11b/g radio protocols.•Auto – Click to automatically switch between 20MHz and 40MHz channel widths, depending on how busy the extension channel is.6. In the Basic Radio Settings section, do the following:•RF Domain – Type a string that uniquely identifies a group of APs that cooperate in managing RF channels and transmission power levels. The maximum length of the string is 16 characters. The RF Domain is used to identify a group of Wireless APs.• Request New Channel – Click the wireless channel you want the Wireless 802.11n AP to use to communicate with wireless devices. Click Auto to request the ACS to search for a new channel for the Wireless AP, using a channel selection algorithm. This forces the Wireless AP to go through the auto-channel selection process again.Note: ACS in the 2.4GHz radio band with 40MHz channels is not recommended due to severe co-channel interference.Depending on the regulatory domain (based on country), some channels may be restricted. The default value is based on North America. For more information, see Appendix B.
Configuring the Wireless APhwc_apstartup.fmConfiguring Wireless AP settings 9034530-02, March 2010138 HiPath Wireless Controller, Access Points and Convergence Software V7.11, User Guide        • Auto Tx Power Ctrl (ATPC) – Select to enable ATPC. ATPC automatically adapts transmission power signals according to the coverage provided by the Wireless APs. After a period of time, the system will stabilize itself based on the RF coverage of your Wireless APs. Note: If you disable ATPC, you can still choose to maintain using the current Tx power setting ATPC had established. If you elect to maintain using the ATPC power setting, the displayed Current Tx Power Level value becomes the new Max Tx Power value for the Wireless AP.• Channel Bonding – Click the bonding method, Up or Down. The primary channel (20MHz) is bonded with an extension channel that is either 20MHz above (bonding up) or 20MHz below (bonding down) of the primary channel. Note that the available choices for Channel Bonding in the drop-down list may depend on the channel first selected in Request New Channel.• Guard Interval – Click a guard interval, Long or Short, when a 40MHz channel is used. It is recommended to use a short guard interval in small rooms (for example, a small office space) and a long guard interval in large rooms (for example, a conference hall).•Max Tx Power – Click the maximum Tx power level to which the range of transmit power can be adjusted: 0 to 24 dBm. It is recommended to use 24 dBm to not limit the potential Tx power level range that can be used.Note: In reality, the lowest achievable power level is 5 dBm for the Wireless 802.11n AP 3610 and 2 dBm for the Wireless 802.11n AP 3620. If you assign a lower value, it will automatically default to the lowest achievable level.•Min Tx Power – If ATPC is enabled, click the minimum Tx power level to which the range of transmit power can be adjusted. It is recommended to use the lowest value available to not limit the potential Tx power level range that can be used.Note: The Minimum Tx Power level is subject to the regulatory compliance requirement for the selected country.• Auto Tx Power Ctrl Adjust – If ATPC is enabled, click the Tx power level that can be used to adjust the ATPC power levels that the system has assigned. It is recommended to use 0 dB during your initial configuration. If you have an RF plan that recommended Tx power levels for each Wireless AP, compare the actual Tx power levels your system has
hwc_apstartup.fmConfiguring the Wireless APConfiguring Wireless AP settings9034530-02, March 2010HiPath Wireless Controller, Access Points and Convergence Software V7.11, User Guide 139         assigned against the recommended values your RF plan has provided. Use the Auto Tx Power Ctrl Adjust value to achieve the recommended values.Note: • Current Channel – This field is view only. It displays the actual channel the ACS has assigned to the Wireless AP radio. The Current Channel value and the Last Requested Channel value may be different because the ACS automatically assigns the best available channel to the Wireless AP, ensuring that a Wireless AP’s radio is always operating on the best available channel.• Last Requested Channel – This field is view only. This field displays the last wireless channel that you had selected to communicate with the wireless devices.• Current Tx Power Level – This field is view only. It displays the actual Tx power level assigned to the Wireless AP radio.• Channel Plan – If ACS is enabled, you can define a channel plan for the Wireless AP. Defining a channel plan allows you to limit which channels are available for use during an ACS scan. For example, you may want to avoid using specific channels because of low power, regulatory domain, or radar interference. Click one of the following:• All channels – ACS scans all channels for an operating channel and returns both DFS and non-DFS channels, if available.• All Non-DFS Channels – ACS scans all non-DFS channels for an operating channel. This selection is available when there is at least one DFS channel supported for the selected country.•Custom – To configure individual channels from which the ACS will select an operating channel, click Configure. The Custom Channel Plan dialog displays. By default, all channels participate in the channel plan. Click the individual channels you want to include in the channel plan. To select contiguous channels, use the Shift key. To select multiple, non-contiguous channels in the list, use the CTRL key. Click OK to save the configuration.
Configuring the Wireless APhwc_apstartup.fmConfiguring Wireless AP settings 9034530-02, March 2010140 HiPath Wireless Controller, Access Points and Convergence Software V7.11, User Guide        • Antenna Selection – Click the antenna, or antenna combination, you want to configure on this radio.Note: When you configure the Wireless 802.11n AP to use specific antennas, the transmission power is recalculated; the Current Tx Power Level value for the radio is automatically adjusted to reflect the recent antenna configuration. It takes approximately 30 seconds for the change to the Current Tx Power Level value to be reflected in the HiPath Wireless Assistant. Also, the radio is reset which may cause client connections on this radio to be lost.7. To modify Radio 1 advanced settings, click Advanced. The Advanced dialog is displayed.8. In the Advanced dialog Base Settings section, do the following:• DTIM Period – Type the desired DTIM (Delivery Traffic Indication Message) period — the number of beacon intervals between two DTIM beacons. To ensure the best client power savings, use a large number. Use a small number to minimize broadcast and multicast delay. The default value is 5.• Beacon Period – Type the desired time, in milliseconds, between beacon transmissions. The default value is 100 milliseconds.• RTS/CTS Threshold – Type the packet size threshold, in bytes, above which the packet will be preceded by an RTS/CTS (Request to Send/Clear to Send) handshake. The default value is 2346, which means all packets are sent without RTS/CTS. Reduce this value only if necessary.
hwc_apstartup.fmConfiguring the Wireless APConfiguring Wireless AP settings9034530-02, March 2010HiPath Wireless Controller, Access Points and Convergence Software V7.11, User Guide 141         • Frag. Threshold – Type the fragment size threshold, in bytes, above which the packets will be fragmented by the Wireless AP prior to transmission. The default value is 2346, which means all packets are sent unfragmented. Reduce this value only if necessary.• Max % of non-unicast traffic per Beacon period – Enter the maximum percentage of time that the AP will transmit non-unicast packets (broadcast and multicast traffic) for each configured Beacon Period. For each non-unicast packet transmitted, the system calculates the airtime used by eack packet and drops all packets that exceed the configured maximum percentage. By restricting non-unicast traffic, you limit the impact of broadcasts and multicasts on overall system performance.• Maximum Distance – Enter a value from 100 to 15,000 meters that identifies the maximum link distance between APs that participate in a WDS. This value ensures that the acknowledgement of communication between APs does not exceed the timeout value predefined by the 802.11 standard. The default value is 100 meters. If the link distance between APs is greater than 100 meters, configure the maximum distance up to 15,000 meters so that the software increases the timeout value proportionally with the distance between APs.Do not change the default setting for the radio that provides service to 802.11 clients only. 9. In the Advanced dialog Basic Radio Settings section, do the following:• Dynamic Channel Selection – To enable Dynamic Channel Selection, click one of the following:• Monitor Mode – If traffic or noise levels exceed the configured DCS thresholds, an alarm is triggered and an information log is generated.• Active Mode – If traffic or noise levels exceed the configured DCS thresholds, an alarm is triggered and an information log is generated. In addition, the Wireless AP will cease operating on the current channel and ACS is employed to automatically select an alternate channel for the Wireless AP to operate on.• DCS Noise Threshold – Type the noise interference level, measured in dBm, after which ACS will scan for a new operating channel for the Wireless AP if the threshold is exceeded.• DCS Channel Occupancy Threshold – Type the channel utilization level, measured as a percentage, after which ACS will scan for a new operating channel for the Wireless AP if the threshold is exceeded.
Configuring the Wireless APhwc_apstartup.fmConfiguring Wireless AP settings 9034530-02, March 2010142 HiPath Wireless Controller, Access Points and Convergence Software V7.11, User Guide        • DCS Update Period – Type the time, measured in minutes that determines the period during which the Wireless AP averages the DCS Noise Threshold and DCS Channel Occupancy Threshold measurements. If either one of these thresholds is exceeded, then the Wireless AP will trigger ACS.10. In the Advanced dialog 11n Settings section, do the following:• Protection Mode – Click a protection mode: Enabled or Disabled. This protects high throughput transmissions on primary channels from non-11n APs and clients. Click Disabled if non-11n APs and clients are not expected. Click Enabled if you expect many non-11n APs and clients. The overall throughput is reduced when Protection Mode is enabled.• 40MHz Protection Mode – Click a protection type, CTS Only or RTS- CTS, or None, when a 40MHz channel is used. This protects high throughput transmissions on extension channels from interference from non-11n APs and clients.• 40MHz Prot. Channel Offset – Select a 20MHz channel offset if the deployment is using channels that are 20MHz apart (for example, using channels 1, 5, 9, and 13) or a 25MHz channel offset if the deployment is using channels that are 25MHz apart (for example, using channels 1, 6, and 11).• 40MHz Channel Busy Threshold – Type the extension channel threshold percentage, which if exceeded, will disable transmissions on the extension channel (40MHz).• Aggregate MSDUs – Click an aggregate MSDU mode: Enabled or Disabled. Aggregate MSDU increases the maximum frame transmission size.• Aggregate MSDU Max Length – Type the maximum length of the aggregate MSDU. The value range is 2290-4096 bytes.• Aggregate MPDUs – Click an aggregate MPDU mode: Enabled or Disabled. Aggregate MPDU provides a significant improvement in throughput.• Aggregate MPDU Max Length – Type the maximum length of the aggregate MPDU. The value range is 1024-65535 bytes.• Agg. MPDU Max # of Sub-frames – Type the maximum number of sub-frames of the aggregate MPDU. The value range is 2-64.• ADDBA Support – Click an ADDBA support mode: Enabled or Disabled. ADDBA, or block acknowledgement, provides acknowledgement of a group of frames instead of a single frame. ADDBA Support must be enabled if Aggregate APDU is enable.11. Click Close. The Advanced dialog is closed.
hwc_apstartup.fmConfiguring the Wireless APConfiguring Wireless AP settings9034530-02, March 2010HiPath Wireless Controller, Access Points and Convergence Software V7.11, User Guide 143         12. Click Save to save your changes.13. If applicable, click the Radio 2 tab.14. In the Base Settings section, do the following:• Radio Mode – Click one of the following radio options:•off – Click to disable Radio 2. •b – Click to enable the 802.11b-only mode of Radio 2. If selected, the AP will use only 11b (CCK) rates with all associated clients.•b/g – Click to enable both the 802.11g mode and the 802.11b mode of Radio 2. If selected, the AP will use 11b (CCK) and 11g-specific (OFDM) rates with all of the associated clients. The AP will not transmit or receive 11n rates.• b/g/n – Click to enable b/g/n modes of Radio 2. If selected, the AP will use all available 11b, 11g, and 11n rates.Note: Depending on the radio modes you select, some of the radio settings may not be available for configuration.• Channel Width – Click the channel width for the radio:•20MHz – Click to allow 802.11n clients to use the primary channel (20MHz) and non-802.11n clients, beacons, and multicasts to use the 802.11b/g radio protocols.•40MHz – Click to allow 802.11n clients that support the 40MHz frequency to use 40MHz, 20MHz, or the 802.11b/g radio protocols. 802.11n clients that do not support the 40MHz frequency can use 20MHz or the 802.11b/g radio protocols and non-802.11n clients, beacons, and multicasts use the 802.11b/g radio protocols.•Auto – Click to automatically switch between 20MHz and 40MHz channel widths, depending on how busy the extension channel is.15. In the Basic Radio Settings section, do the following:•RF Domain – Type a string that uniquely identifies a group of APs that cooperate in managing RF channels and transmission power levels. The maximum length of the string is 16 characters. The RF Domain is used to identify a group of Wireless APs.• Request New Channel – Click the wireless channel you want the Wireless 802.11n AP to use to communicate with wireless devices.
Configuring the Wireless APhwc_apstartup.fmConfiguring Wireless AP settings 9034530-02, March 2010144 HiPath Wireless Controller, Access Points and Convergence Software V7.11, User Guide        Click Auto to request the ACS to search for a new channel for the Wireless 802.11n AP, using a channel selection algorithm. This forces the Wireless 802.11n AP to go through the auto-channel selection process again.Note: ACS in the 2.4GHz radio band with 40MHz channels is not recommended due to severe co-channel interference.Depending on the regulatory domain (based on country), some channels may be restricted. For more information, see Appendix B.• Auto Tx Power Ctrl (ATPC) – Select to enable ATPC. ATPC automatically adapts transmission power signals according to the coverage provided by the Wireless APs. After a period of time, the system will stabilize itself based on the RF coverage of your Wireless APs. Note: If you disable ATPC, you can still choose to maintain using the current Tx power setting ATPC had established. If you elect to maintain using the ATPC power setting, the displayed Current Tx Power Level value becomes the new Max Tx Power value for the Wireless AP.• Channel Bonding – Click the bonding method, Up or Down. The primary channel (20MHz) is bonded with an extension channel that is either 20MHz above (bonding up) or 20MHz below (bonding down) of the primary channel. Note that the available choices for Channel Bonding in the drop-down list may depend on the channel first selected in Request New Channel.• Guard Interval – Click a guard interval, Long or Short, when a 40MHz channel is used. It is recommended to use a short guard interval in small rooms (for example, a small office space) and a long guard interval in large rooms (for example, a conference hall).•Max Tx Power – Click the maximum Tx power level to which the range of transmit power can be adjusted: 0 to 23 dBm. It is recommended to use 23 dBm to not limit the potential Tx power level range that can be used.Note: The lowest Max Tx Power level that can be assigned is 5 dBm for the Wireless 802.11n AP 3610 and 4 dBm for the Wireless 802.11n AP 3620; a lower Max Tx Power level assignment will automatically default to the lowest allowed levels.
hwc_apstartup.fmConfiguring the Wireless APConfiguring Wireless AP settings9034530-02, March 2010HiPath Wireless Controller, Access Points and Convergence Software V7.11, User Guide 145         • Min Tx Power – If ATPC is enabled, click the minimum Tx power level to which the range of transmit power can be adjusted. It is recommended to use the lowest value available to not limit the potential Tx power level range that can be used.Note: The Minimum Tx Power level is subject to the regulatory compliance requirement for the selected country.• Auto Tx Power Ctrl Adjust – If ATPC is enabled, click the Tx power level that can be used to adjust the ATPC power levels that the system has assigned. It is recommended to use 0 dB during your initial configuration. If you have an RF plan that recommends Tx power levels for each Wireless AP, compare the actual Tx power levels your system has assigned against the recommended values your RF plan has provided. Use the Auto Tx Power Ctrl Adjust value to achieve the recommended values.Note: • Current Channel – This field is view only. It displays the actual channel the ACS has assigned to the Wireless AP radio. The Current Channel value and the Last Requested Channel value may be different because the ACS automatically assigns the best available channel to the Wireless AP, ensuring that a Wireless AP’s radio is always operating on the best available channel.• Last Requested Channel – This field is view only. This field displays the last wireless channel that you had selected to communicate with the wireless devices.• Current Tx Power Level – This field is view only. It displays the actual Tx power level assigned to the Wireless AP radio.• Channel Plan – If ACS is enabled, you can define a channel plan for the Wireless AP. Defining a channel plan allows you to limit which channels are available for use during an ACS scan. For example, you may want to avoid using specific channels because of low power, regulatory domain, or radar interference. Click one of the following:• 3 Channel Plan – ACS will scan the following channels: 1, 6, and 11 in North America, and 1, 7, and 13 in most other parts of the world.• 4 Channel Plan – ACS will scan the following channels: 1, 4, 7, and 11 in North America, and 1, 5, 9, and 13 in most other parts of the world.•Auto – ACS will scan the default channel plan channels: 1, 6, and 11 in North America, and 1, 5, 9, and 13 in most other parts of the world.
Configuring the Wireless APhwc_apstartup.fmConfiguring Wireless AP settings 9034530-02, March 2010146 HiPath Wireless Controller, Access Points and Convergence Software V7.11, User Guide        •Custom – If you want to configure individual channels from which the ACS will select an operating channel, click Configure. The Add Channels dialog is displayed. Click the individual channels you want to add to the channel plan while pressing the CTRL key, and then click OK.• Antenna Selection – Click the antenna, or antenna combination, you want to configure on this radio.Note: When you configure the Wireless 802.11n AP to use specific antennas, the transmission power is recalculated; the Current Tx Power Level value for the radio is automatically adjusted to reflect the recent antenna configuration. It takes approximately 30 seconds for the change to the Current Tx Power Level value to be reflected in the HiPath Wireless Assistant. Also, the radio is reset which may cause client connections on this radio to be lost.16. To modify Radio 2 advanced settings, click Advanced. The Advanced dialog is displayed.17. In the Advanced dialog Base Settings section, do the following:• DTIM Period – Type the desired DTIM (Delivery Traffic Indication Message) period — the number of beacon intervals between two DTIM beacons. To ensure the best client power savings, use a large number. Use a small number to minimize broadcast and multicast delay. The default value is 5.• Beacon Period – Type the desired time, in milliseconds, between beacon transmissions. The default value is 100 milliseconds.• RTS/CTS Threshold – Type the packet size threshold, in bytes, above which the packet will be preceded by an RTS/CTS (Request to Send/Clear to Send) handshake. The default value is 2346, which means all packets are sent without RTS/CTS. Reduce this value only if necessary.
hwc_apstartup.fmConfiguring the Wireless APConfiguring Wireless AP settings9034530-02, March 2010HiPath Wireless Controller, Access Points and Convergence Software V7.11, User Guide 147         • Frag. Threshold – Type the fragment size threshold, in bytes, above which the packets will be fragmented by the Wireless AP prior to transmission. The default value is 2346, which means all packets are sent unfragmented. Reduce this value only if necessary.• Max % of non-unicast traffic per Beacon period – Enter the maximum percentage of time that the AP will transmit non-unicast packets (broadcast and multicast traffic) for each configured Beacon Period. For each non-unicast packet transmitted, the system calculates the airtime used by eack packet and drops all packets that exceed the configured maximum percentage. By restricting non-unicast traffic, you limit the impact of broadcasts and multicasts on overall system performance.• Maximum Distance – Enter a value from 100 to 15,000 meters that identifies the maximum link distance between APs that participate in a WDS. This value ensures that the acknowledgement of communication between APs does not exceed the timeout value predefined by the 802.11 standard. The default value is 100 meters. If the link distance between APs is greater than 100 meters, configure the maximum distance up to 15,000 meters so that the software increases the timeout value proportionally with the distance between APs.Do not change the default setting for the radio that provides service to 802.11 clients only. 18. In the Advanced dialog Basic Radio Settings section, do the following:• Dynamic Channel Selection – To enable Dynamic Channel Selection, click one of the following:• Monitor Mode – If traffic or noise levels exceed the configured DCS thresholds, an alarm is triggered and an information log is generated.• Active Mode – If traffic or noise levels exceed the configured DCS thresholds, an alarm is triggered and an information log is generated. In addition, the Wireless AP will cease operating on the current channel and ACS is employed to automatically select an alternate channel for the Wireless AP to operate on.• DCS Noise Threshold – Type the noise interference level, measured in dBm, after which ACS will scan for a new operating channel for the Wireless AP if the threshold is exceeded.• DCS Channel Occupancy Threshold – Type the channel utilization level, measured as a percentage, after which ACS will scan for a new operating channel for the Wireless AP if the threshold is exceeded.
Configuring the Wireless APhwc_apstartup.fmConfiguring Wireless AP settings 9034530-02, March 2010148 HiPath Wireless Controller, Access Points and Convergence Software V7.11, User Guide        • DCS Update Period – Type the time, measured in minutes that determines the period during which the Wireless AP averages the DCS Noise Threshold and DCS Channel Occupancy Threshold measurements. If either one of these thresholds is exceeded, then the Wireless AP will trigger ACS.19. In the Advanced dialog 11b Settings section, do the following:•Preamble – Click a preamble type for 11b-specific (CCK) rates: Short or Long. Click Short if you are sure that there is no pre-11b AP or a client in the vicinity of this Wireless 802.11n AP. Click Long if compatibility with pre-11b clients is required.20. In the Advanced dialog 11g Settings section, do the following:• Protection Mode – Click a protection mode: None, Auto, or Always. The default and recommended setting is Auto. Click None if 11b APs and clients are not expected. Click Always if you expect many 11b-only clients.• Protection Rate – Click a protection rate: 1, 2, 5.5, or 11 Mbps. The default and recommended setting is 11. Only reduce the rate if there are many 11b clients in the environment or if the deployment has areas with poor coverage. For example, rates lower than 11 Mbps are required to ensure coverage. • Protection Type – Click a protection type: CTS Only or RTS CTS. The default and recommended setting is CTS Only. Click RTS CTS only if an 11b AP that operates on the same channel is detected in the neighborhood, or if there are many 11b-only clients in the environment.Note: The overall throughput is reduced when Protection Mode is enabled, due to the additional overhead caused by the RTS/CTS. The overhead is minimized by setting Protection Type to CTS Only and Protection Rate to 11 Mbps. The overhead causes the overall throughput to be sometimes lower than if just 11b mode is used. If there are many 11b clients, it is recommended to disable 11g support (11g clients are backward compatible with 11b APs).An alternate approach, although potentially a more expensive method, is to dedicate all APs on a channel for 11b (for example, disable 11g on these APs) and disable 11b on all other APs. The difficulty with this method is that the number of APs must be increased to ensure coverage separately for 11b and 11g clients.21. In the Advanced dialog 11n Settings section, do the following:
hwc_apstartup.fmConfiguring the Wireless APConfiguring Wireless AP settings9034530-02, March 2010HiPath Wireless Controller, Access Points and Convergence Software V7.11, User Guide 149         • Protection Mode – Click a protection mode: Enabled or Disabled. This protects high throughput transmissions on primary channels from non-11n APs and clients. Click Disabled if non-11n APs and clients are not expected. Click Enabled if you expect many non-11n APs and clients. The overall throughput is reduced when Protection Mode is enabled.• 40MHz Protection Mode – Click a protection type, CTS Only or RTS- CTS, or None, when a 40MHz channel is used. This protects high throughput transmissions on extension channels from interference from non-11n APs and clients.• 40MHz Prot. Channel Offset – Select a 20MHz channel offset if the deployment is using channels that are 20MHz apart (for example, using channels 1, 5, 9, and 13) or a 25MHz channel offset if the deployment is using channels that are 25MHz apart (for example, using channels 1, 6, and 11).• 40MHz Channel Busy Threshold – Type the extension channel threshold percentage, which if exceeded, will disable transmissions on the extension channel (40MHz).• Aggregate MSDUs – Click an aggregate MSDU mode: Enabled or Disabled. Aggregate MSDU increases the maximum frame transmission size.• Aggregate MSDU Max Length – Type the maximum length of the aggregate MSDU. The value range is 2290-4096 bytes.• Aggregate MPDUs – Click an aggregate MPDU mode: Enabled or Disabled. Aggregate MPDU provides a significant improvement in throughput.• Aggregate MPDU Max Length – Type the maximum length of the aggregate MPDU. The value range is 1024-65535 bytes.• Agg. MPDU Max # of Sub-frames – Type the maximum number of sub-frames of the aggregate MPDU. The value range is 2-64.• ADDBA Support – Click an ADDBA support mode: Enabled or Disabled. ADDBA, or block acknowledgement, provides acknowledgement of a group of frames instead of a single frame. ADDBA Support must be enabled if Aggregate APDU is enable.22. Click Close. The Advanced dialog is closed.23. To save your changes, click Save.
Configuring the Wireless APhwc_apstartup.fmConfiguring Wireless AP settings 9034530-02, March 2010150 HiPath Wireless Controller, Access Points and Convergence Software V7.11, User Guide        4.4.5.2  Achieving high throughput with the Wireless 802.11n APTo achieve link rates of up to 300Mbps with the Wireless 802.11n AP, configure your system as described in the following section.Note: Maximum throughput cannot be achieved if both 802.11n and legacy client devices are to be supported.Note: Some client devices will choose a 2.4GHz radio even when a 5GHz high-speed radio network is available; you may need to force those client devices to use only 5GHz if you have configured high throughput only on the 5GHz radio. To achieve high throughput with the Wireless 802.11n AP:1. From the main menu, click Wireless AP Configuration. The HiPath Wireless AP screen is displayed.2. In the Wireless AP list, click the Wireless 802.11n AP you want to configure.3. Click the Radio 2 tab, and then do the following:•In the Radio Mode drop-down list, click b/g/n.•In the Channel Width drop-down list, click 40MHz.Note: Some client devices do not support 40MHz in b/g/n mode. To accommodate these clients, you must enable a/n mode on the Radio 1 tab. Otherwise, the client device will connect at only 130Mbps. •In the Guard Interval drop-down list, click Short.•In the 11g Settings section, click None in the Protection Mode drop-down list.Note: Do not disable 802.11g protection mode if you have 802.11b client devices using this Wireless AP; instead, configure only Radio 1 for high throughput unless it is acceptable to achieve less than maximum 802.11n throughput on Radio 2.•If only 802.11n devices are present, 11n protection and 40Mz protection must be disabled:• Protection Mode – Click Disabled.
hwc_apstartup.fmConfiguring the Wireless APConfiguring Wireless AP settings9034530-02, March 2010HiPath Wireless Controller, Access Points and Convergence Software V7.11, User Guide 151         • 40MHz Protection Mode – Click None.Note: Do not disable 802.11n protection mode if you have 802.11b client devices using this Wireless AP; instead, configure only Radio 1 for high throughput unless it is acceptable to achieve less than maximum 802.11n throughput on Radio 2.• Aggregate MSDUs – Click Enabled.• Aggregate MSDU Max Length – Type 4096• Aggregate MPDU – Click Enabled.• Aggregate MPDU Max Length – Click 65535• Agg. MPDU Max # of Sub-frames – Type 64.• ADDBA Support – Click Enabled.4. Click the Radio 1 tab, and then do the following:•In the Radio Mode drop-down list, click the a/n option.•In the Channel Width drop-down list, click 40MHz.•In the Guard Interval drop-down list, click Short.•If only 802.11n devices are present, 11n protection and 40Mz protection must be disabled:• Protection Mode – Click Disabled.• 40MHz Protection Mode – Click None.Note: Do not disable 802.11n protection mode if you have 802.11b client devices using this Wireless AP; instead, configure only Radio 1 for high throughput unless it is acceptable to achieve less than maximum 802.11n throughput on Radio 2.• Aggregate MSDUs – Click Enabled.• Aggregate MSDU Max Length – Type 4096• Aggregate MPDU – Click Enabled.• Aggregate MPDU Max Length – Click Enabled.• Agg. MPDU Max # of Sub-frames – Type 64.• ADDBA Support – Click Enabled.5. From the main menu, click Virtual Network Configuration. The Virtual Network Configuration screen is displayed.
Configuring the Wireless APhwc_apstartup.fmConfiguring Wireless AP settings 9034530-02, March 2010152 HiPath Wireless Controller, Access Points and Convergence Software V7.11, User Guide        6. In the left pane Virtual Networks list, click the VNS you want to configure. The Topology tab is displayed.7. Click the Privacy tab. Some client devices will not use 802.11n mode if they are using WEP or TKIP for security. Therefore, do one of the following:•Select None.•Select WPA-PSK, and then clear the WPA v.1 option:•Select WPA v.2.•In the Encryption drop-down list, click AES only.Note: To achieve the strongest encryption protection for your VNS, it is recommended to use WPA v.1 or WPA v.2.8. Click the QoS Policy tab.9. In the Wireless QoS section, select the WMM option. Some 802.11n client devices will remain at 54Mbps unless WMM is enabled.4.4.5.3  Modifying Wireless AP 2610/2620 radio propertiesThe following section describes how to modify a Wireless AP 2610/2620 and the HiPath Wireless Outdoor AP. For information on how to modify a Wireless 802.11n AP 3610/3620, see Section 4.4.5.1, “Modifying Wireless 802.11n AP 3610/3620 radio properties”, on page 133.To modify the Wireless AP’s radio properties:1. From the main menu, click Wireless AP Configuration. The HiPath Wireless AP screen is displayed. 2. Click the appropriate Wireless AP in the list. The AP Properties tab is displayed.3. Click the Radio tab you want to modify.Each Radio tab displays the radio settings for each radio on the Wireless AP. If the radio has been assigned to a VNS, the VNS names and MAC addresses are displayed in the Base Settings section. The HiPath Wireless Controller can support the following active VNSs:•C5110 – Up to 128 VNSs•C4110 – Up to 64 VNSs•C2400 – Up to 64 VNSs•C20 – Up to 8 VNSs
hwc_apstartup.fmConfiguring the Wireless APConfiguring Wireless AP settings9034530-02, March 2010HiPath Wireless Controller, Access Points and Convergence Software V7.11, User Guide 153         •C20N – Up to 8 VNSs•CRBT8210 – Up to 16 VNSs•CRBT8110 – Up to 8 VNSsThe Wireless AP radios can be assigned to each of the configured VNSs in a system. Each radio can be the subject of 8 VNS assignments (corresponding to the number of SSIDs it can support). Once a radio has all 8 slots assigned, it is no longer eligible for further assignment.The BSS Info section is view only. After VNS configuration, the Basic Service Set (BSS) section displays the MAC address on the Wireless AP for each VNS and the SSIDs of the VNSs to which this radio has been assigned.4. If applicable, click the Radio 1 tab.5. In the Base Settings section, do the following: • Radio Mode – Click one of the following radio options:•off – Click to disable Radio 1.•a – Click to enable 802.11a mode of Radio 1.Note: The Wireless AP hardware version dictates the available radio modes.6. In the Basic Radio Settings section, do the following:
Configuring the Wireless APhwc_apstartup.fmConfiguring Wireless AP settings 9034530-02, March 2010154 HiPath Wireless Controller, Access Points and Convergence Software V7.11, User Guide        •RF Domain – Type a string that uniquely identifies a group of APs that cooperate in managing RF channels and transmission power levels. The maximum length of the string is 16 characters. The RF Domain is used to identify a group of Wireless APs.• Request New Channel – Click the wireless channel you want the Wireless AP to use to communicate with wireless devices. Click Auto to request the ACS to search for a new channel for the Wireless AP, using a channel selection algorithm. This forces the Wireless AP to go through the auto-channel selection process again.Depending on the regulatory domain (based on country), some channels may be restricted. The default value is based on North America. For more information, see Appendix B.• Auto Tx Power Ctrl (ATPC) – Select to enable ATPC. ATPC automatically adapts transmission power signals according to the coverage provided by the Wireless APs. After a period of time, the system will stabilize itself based on the RF coverage of your Wireless APs. Note: If you disable ATPC, you can elect to maintain using the current Tx power setting ATPC had established. If you elect to maintain using the ATPC power setting, the displayed Current Tx Power Level value becomes the new Max Tx Power value for the Wireless AP.•Max Tx Power – Click the maximum Tx power level to which the range of transmit power can be adjusted: 0 to 23 dBm. It is recommended to use 23 dBm to not limit the potential Tx power level range that can be used.•Min Tx Power – If ATPC is enabled, click the minimum Tx power level to which the range of transmit power can be adjusted. It is recommended to use the lowest value available to not limit the potential Tx power level range that can be used.Note: The Minimum Tx Power level is subject to the regulatory compliance requirement for the selected country.• Auto Tx Power Ctrl Adjust – If ATPC is enabled, click the Tx power level that can be used to adjust the ATPC power levels that the system has assigned. It is recommended to use 0 dB during your initial configuration. If you have an RF plan that recommends Tx power levels for each Wireless AP, compare the actual Tx power levels your system has
hwc_apstartup.fmConfiguring the Wireless APConfiguring Wireless AP settings9034530-02, March 2010HiPath Wireless Controller, Access Points and Convergence Software V7.11, User Guide 155         assigned against the recommended values your RF plan has provided. Use the Auto Tx Power Ctrl Adjust value to achieve the recommended values.Note: • Current Channel – This field is view only. It displays the actual channel the ACS has assigned to the Wireless AP radio. The Current Channel value and the Last Requested Channel value may be different because the ACS automatically assigns the best available channel to the Wireless AP, ensuring that a Wireless AP’s radio is always operating on the best available channel.• Last Requested Channel – This field is view only. This field displays the last wireless channel that you had selected for the Wireless AP to communicate with the wireless devices.• Current Tx Power Level – This field is view only. It displays the actual Tx power level assigned to the Wireless AP radio.• Channel Plan – If ACS is enabled, you can define a channel plan for the Wireless AP. Defining a channel plan allows you to limit which channels are available for use during an ACS scan. For example, you may want to avoid using specific channels because of low power, regulatory domain, or radar interference. Click one of the following:• All channels – ACS scans all channels for an operating channel and returns both DFS and non-DFS channels, if available.• All Non-DFS Channels – ACS scans all non-DFS channels for an operating channel. This selection is available when there is at least one DFS channel supported for the selected country.•Custom – To configure individual channels from which the ACS will select an operating channel, click Configure. The Custom Channel Plan dialog displays. By default, all channels participate in the channel plan. Click the individual channels you want to include in the channel plan. To select contiguous channels, use the Shift key. To select multiple, non-contiguous channels in the list, use the CTRL key. Click OK to save the configuration.
Configuring the Wireless APhwc_apstartup.fmConfiguring Wireless AP settings 9034530-02, March 2010156 HiPath Wireless Controller, Access Points and Convergence Software V7.11, User Guide        • Min Basic Rate – Click the minimum data rate that must be supported by all stations in a BSS: 6, 12, or 24 Mbps. If necessary, the Max Basic Rate choices adjust automatically to be higher or equal to the Min Basic Rate. • Max Basic Rate – Click the maximum data rate that must be supported by all stations in a BSS: 6, 12, or 24 Mbps. If necessary, the Max Basic Rate choices adjust automatically to be higher or equal to the Min Basic Rate. • Max Operational Rate – Click the maximum data rate that clients can operate at while associated with the Wireless AP: 24, 36, 48, or 54 Mbps. If necessary, the Max Operational Rate choices adjust automatically to be higher or equal to the Max Basic Rate.7. To modify Radio 1 advanced settings, click Advanced. The Advanced dialog is displayed.8. In the Advanced dialog Base Settings section, do the following:• DTIM Period – Type the desired DTIM (Delivery Traffic Indication Message) period — the number of beacon intervals between two DTIM beacons. To ensure the best client power savings, use a large number. For example, 5. Use a small number to minimize broadcast and multicast delay. The default value is 5.• Beacon Period – Type the desired time, in milliseconds, between beacon transmissions. The default value is 100 milliseconds.• RTS/CTS Threshold – Type the packet size threshold, in bytes, above which the packet will be preceded by an RTS/CTS (Request to Send/Clear to Send) handshake. The default value is 2346, which means all packets are sent without RTS/CTS. Reduce this value only if necessary.• Frag. Threshold – Type the fragment size threshold, in bytes, above which the packets will be fragmented by the Wireless AP prior to transmission. The default value is 2346, which means all packets are sent unfragmented. Reduce this value only if necessary.
hwc_apstartup.fmConfiguring the Wireless APConfiguring Wireless AP settings9034530-02, March 2010HiPath Wireless Controller, Access Points and Convergence Software V7.11, User Guide 157         • Max % of non-unicast traffic per Beacon period – Enter the maximum percentage of time that the AP will transmit non-unicast packets (broadcast and multicast traffic) for each configured Beacon Period. For each non-unicast packet transmitted, the system calculates the airtime used by eack packet and drops all packets that exceed the configured maximum percentage. By restricting non-unicast traffic, you limit the impact of broadcasts and multicasts on overall system performance.• Maximum Distance – Enter a value from 100 to 15,000 meters that identifies the maximum link distance between APs that participate in a WDS. This value ensures that the acknowledgement of communication between APs does not exceed the timeout value predefined by the 802.11 standard. The default value is 100 meters. If the link distance between APs is greater than 100 meters, configure the maximum distance up to 15,000 meters so that the software increases the timeout value proportionally with the distance between APs.Do not change the default setting for the radio that provides service to 802.11 clients only. 9. In the Advanced dialog Basic Radio Settings section, do the following:• Dynamic Channel Selection – To enable Dynamic Channel Selection, click one of the following:• Monitor Mode – If traffic or noise levels exceed the configured DCS thresholds, an alarm is triggered and an information log is generated.• Active Mode – If traffic or noise levels exceed the configured DCS thresholds, an alarm is triggered and an information log is generated. In addition, the Wireless AP will cease operating on the current channel and ACS is employed to automatically select an alternate channel for the Wireless AP to operate on.• DCS Noise Threshold – Type the noise interference level, measured in dBm, after which ACS will scan for a new operating channel for the Wireless AP if the threshold is exceeded.• DCS Channel Occupancy Threshold – Type the channel utilization level, measured as a percentage, after which ACS will scan for a new operating channel for the Wireless AP if the threshold is exceeded.• DCS Update Period – Type the time, measured in minutes that determines the period during which the Wireless AP averages the DCS Noise Threshold and DCS Channel Occupancy Threshold measurements. If either one of these thresholds is exceeded, then the Wireless AP will trigger ACS.
Configuring the Wireless APhwc_apstartup.fmConfiguring Wireless AP settings 9034530-02, March 2010158 HiPath Wireless Controller, Access Points and Convergence Software V7.11, User Guide        • Rx Diversity – Click Best for the best signal from both antennas, or Left or Right to choose either of the two diversity antennas. The default and recommended selection is Best. If only one antennae is connected, use the corresponding Left or Right diversity setting. Do not use Best if two identical antennas are not used.• Tx Diversity – Click Alternate for the best signal from both antennas, or Left or Right to choose either of the two diversity antennas. The default selection is Alternate that maximizes performance for most clients. However, some clients may behave oddly with Tx Diversity set to Alternate. Under those circumstances, it is recommended to use either Left or Right for Tx Diversity. If only one antennae is connected, use the corresponding Left or Right diversity setting. Do not use Alternate if two identical antennas are not used.• Total # of Retries for Background BK – Click the number of retries for the Background transmission queue. The default value is adaptive (multi-rate). The recommended setting is adaptive (multi-rate).• Total # of Retries for Best Effort BE – Click the number of retries for the Best Effort transmission queue. The default value is adaptive (multi-rate). The recommended setting is adaptive (multi-rate).• Total # of Retries for Video VI – Click the number of retries for the Video transmission queue. The default value is adaptive (multi-rate). The recommended setting is adaptive (multi-rate).• Total # of Retries for Voice VO – Click the number of retries for the Voice transmission queue. The default value is adaptive (multi-rate). The recommended setting is adaptive (multi-rate).• Total # of Retries for Turbo Voice TVO – Click the number of retries for the Turbo Voice transmission queue. The default value is adaptive (multi-rate). The recommended setting is adaptive (multi-rate).10. Click Close. The Advanced dialog is closed.11. If applicable, click the Radio 2 tab.
hwc_apstartup.fmConfiguring the Wireless APConfiguring Wireless AP settings9034530-02, March 2010HiPath Wireless Controller, Access Points and Convergence Software V7.11, User Guide 159         12. In the Base Settings section, do the following:• Radio Mode – Click one of the following radio options:•off – Click to disable Radio 2. •b – Click to enable the 802.11b-only mode of Radio 2. If selected, the AP will use only 11b (CCK) rates with all associated clients.•g – Click to select the 802.11g-only mode of Radio 2. If selected, the AP will not accept associations from 11b clients, but it will still use all CCK and OFDM 11g rates with its associated clients. To disable CCK rates, use the Min/Max Basic Rate and Max Operation Rate controls to select OFDM-only rates.•b/g – Click to enable both the 802.11g mode and the 802.11b mode of Radio 2. If selected, the AP will use 11b (CCK) and 11g-specific (OFDM) rates with all of the associated clients. The AP will not transmit or receive 11n rates.Note: Depending on the radio modes you select, some of the radio settings may not be available for configuration.13. In the Basic Radio Settings section, do the following:•RF Domain – Type a string that uniquely identifies a group of APs that cooperate in managing RF channels and transmission power levels. The maximum length of the string is 16 characters. The RF Domain is used to identify a group of Wireless APs.
Configuring the Wireless APhwc_apstartup.fmConfiguring Wireless AP settings 9034530-02, March 2010160 HiPath Wireless Controller, Access Points and Convergence Software V7.11, User Guide        • Request New Channel – Click the wireless channel you want the Wireless AP to use to communicate with wireless devices. Click Auto to request the ACS to search for a new channel for the Wireless AP, using a channel selection algorithm. This forces the Wireless AP to go through the auto-channel selection process again.Depending on the regulatory domain (based on country), some channels may be restricted. The default value is based on North America. For more information, see Appendix B.• Auto Tx Power Ctrl (ATPC) – Select to enable ATPC. ATPC automatically adapts transmission power signals according to the coverage provided by the Wireless APs. After a period of time, the system will stabilize itself based on the RF coverage of your Wireless APs. Note: If you disable ATPC, you can elect to maintain using the current Tx power setting ATPC had established. If you elect to maintain using the ATPC power setting, the displayed Current Tx Power Level value becomes the new Max Tx Power value for the Wireless AP.•Max Tx Power – Click the maximum Tx power level to which the range of transmit power can be adjusted: 8 to 18 dBm. It is recommended to use 18 dBm to not limit the potential Tx power level range that can be used.•Min Tx Power – If ATPC is enabled, click the minimum Tx power level to which the range of transmit power can be adjusted. It is recommended to use the lowest value available to not limit the potential Tx power level range that can be used.Note: The Minimum Tx Power level is subject to the regulatory compliance requirement for the selected country.• Auto Tx Power Ctrl Adjust – If ATPC is enabled, click the Tx power level that can be used to adjust the ATPC power levels that the system has assigned. It is recommended to use 0 dB during your initial configuration. If you have an RF plan that recommends Tx power levels for each Wireless AP, compare the actual Tx power levels your system has assigned against the recommended values your RF plan has provided. Use the Auto Tx Power Ctrl Adjust value to achieve the recommended values.Note: • Current Channel – This field is view only. It displays the actual channel the ACS has assigned to the Wireless AP radio. The Current Channel value and the Last Requested Channel value may be different because the ACS automatically assigns the best available channel to the Wireless AP, ensuring
hwc_apstartup.fmConfiguring the Wireless APConfiguring Wireless AP settings9034530-02, March 2010HiPath Wireless Controller, Access Points and Convergence Software V7.11, User Guide 161         that a Wireless AP’s radio is always operating on the best available channel.• Last Requested Channel – This field is view only. This field displays the last wireless channel that you had selected for the Wireless AP to communicate with the wireless devices.• Current Tx Power Level – This field is view only. It displays the actual Tx power level assigned to the Wireless AP radio.• Channel Plan – If ACS is enabled, you can define a channel plan for the Wireless AP. Defining a channel plan allows you to limit which channels are available for use during an ACS scan. For example, you may want to avoid using specific channels because of low power, regulatory domain, or radar interference. Click one of the following:• 3 Channel Plan – ACS will scan the following channels: 1, 6, and 11 in the US, and 1, 7, and 13 in Europe.• 4 Channel Plan – ACS will scan the following channels: 1, 4, 7, and 11 in the US, and 1, 5, 9, and 13 in Europe.•Auto – ACS will scan the default channel plan channels: 1, 6, and 11 in the US, and 1, 5, 9, and 13 in Europe. •Custom – If you want to configure individual channels from which the ACS will select an operating channel, click Configure. The Add Channels dialog is displayed. Click the individual channels you want to add to the channel plan while pressing the CTRL key, and then click OK.• Min Basic Rate – Click the minimum data rate that must be supported by all stations in a BSS: 1, 2, 5.5, or 11 Mbps. If necessary, the Max Basic Rate choices adjust automatically to be higher or equal to the Min Basic Rate. • Max Basic Rate – Click the maximum data rate that must be supported by all stations in a BSS: 1, 2, 5.5, or 11 Mbps. If necessary, the Max Basic Rate choices adjust automatically to be higher or equal to the Min Basic Rate.
Configuring the Wireless APhwc_apstartup.fmConfiguring Wireless AP settings 9034530-02, March 2010162 HiPath Wireless Controller, Access Points and Convergence Software V7.11, User Guide        • Max Operational Rate – Click the maximum data rate that clients can operate at while associated with the Wireless AP: 11, 12, 18, 24, 36, 48, or 54 Mbps. If necessary, the Max Operational Rate choices adjust automatically to be higher or equal to the Max Basic Rate.14. To modify Radio 2 advanced settings, click Advanced. The Advanced dialog is displayed.15. In the Advanced dialog Base Settings section, do the following:• DTIM Period – Type the desired DTIM (Delivery Traffic Indication Message) period — the number of beacon intervals between two DTIM beacons. To ensure the best client power savings, use a large number. For example, 5. Use a small number to minimize broadcast and multicast delay. The default value is 5.• Beacon Period – Type the desired time, in milliseconds, between beacon transmissions. The default value is 100 milliseconds.• RTS/CTS Threshold – Type the packet size threshold, in bytes, above which the packet will be preceded by an RTS/CTS (Request to Send/Clear to Send) handshake. The default value is 2346, which means all packets are sent without RTS/CTS. Reduce this value only if necessary.• Frag. Threshold – Type the fragment size threshold, in bytes, above which the packets will be fragmented by the Wireless AP prior to transmission. The default value is 2346, which means all packets are sent unfragmented. Reduce this value only if necessary.• Max % of non-unicast traffic per Beacon period – Enter the maximum percentage of time that the AP will transmit non-unicast packets (broadcast and multicast traffic) for each configured Beacon Period. For each non-unicast packet transmitted, the system calculates the airtime used by eack packet and drops all packets that exceed the configured maximum percentage. By restricting non-unicast traffic, you limit the impact of broadcasts and multicasts on overall system performance.• Maximum Distance – Enter a value from 100 to 15,000 meters that identifies the maximum link distance between APs that participate in a WDS. This value ensures that the acknowledgement of communication between APs does not exceed the timeout value predefined by the 802.11 standard. The default value is 100 meters. If the link distance between APs is greater than 100 meters, configure the maximum distance up to 15,000 meters so that the software increases the timeout value proportionally with the distance between APs.Do not change the default setting for the radio that provides service to 802.11 clients only. 16. In the Advanced dialog Basic Radio Settings section, do the following:
hwc_apstartup.fmConfiguring the Wireless APConfiguring Wireless AP settings9034530-02, March 2010HiPath Wireless Controller, Access Points and Convergence Software V7.11, User Guide 163         • Dynamic Channel Selection – To enable Dynamic Channel Selection, click one of the following:• Monitor Mode – If traffic or noise levels exceed the configured DCS thresholds, an alarm is triggered and an information log is generated.• Active Mode – If traffic or noise levels exceed the configured DCS thresholds, an alarm is triggered and an information log is generated. In addition, the Wireless AP will cease operating on the current channel and ACS is employed to automatically select an alternate channel for the Wireless AP to operate on.• DCS Noise Threshold – Type the noise interference level, measured in dBm, after which ACS will scan for a new operating channel for the Wireless AP if the threshold is exceeded.• DCS Channel Occupancy Threshold – Type the channel utilization level, measured as a percentage, after which ACS will scan for a new operating channel for the Wireless AP if the threshold is exceeded.• DCS Update Period – Type the time, measured in minutes that determines the period during which the Wireless AP averages the DCS Noise Threshold and DCS Channel Occupancy Threshold measurements. If either one of these thresholds is exceeded, then the Wireless AP will trigger ACS.•Rx Diversity – Click Best for the best signal from both antennas, or Left or Right to choose either of the two diversity antennas. The default and recommended selection is Best. If only one antennae is connected, use the corresponding Left or Right diversity setting. Do not use Best if two identical antennas are not used.• Tx Diversity – Click Alternate for the best signal from both antennas, or Left or Right to choose either of the two diversity antennas. The default selection is Alternate that maximizes performance for most clients. However, some clients may behave oddly with Tx Diversity set to Alternate. Under those circumstances, it is recommended to use either Left or Right for Tx Diversity. If only one antennae is connected, use the corresponding Left or Right diversity setting. Do not use Alternate if two identical antennas are not used.• Total # of Retries for Background BK – Click the number of retries for the Background transmission queue. The default value is adaptive (multi-rate). The recommended setting is adaptive (multi-rate).• Total # of Retries for Best Effort BE – Click the number of retries for the Best Effort transmission queue. The default value is adaptive (multi-rate). The recommended setting is adaptive (multi-rate).• Total # of Retries for Video VI – Click the number of retries for the Video transmission queue. The default value is adaptive (multi-rate). The recommended setting is adaptive (multi-rate).
Configuring the Wireless APhwc_apstartup.fmConfiguring Wireless AP settings 9034530-02, March 2010164 HiPath Wireless Controller, Access Points and Convergence Software V7.11, User Guide        • Total # of Retries for Voice VO – Click the number of retries for the Voice transmission queue. The default value is adaptive (multi-rate). The recommended setting is adaptive (multi-rate).• Total # of Retries for Turbo Voice TVO – Click the number of retries for the Turbo Voice transmission queue. The default value is adaptive (multi-rate). The recommended setting is adaptive (multi-rate).17. In the Advanced dialog 11b Settings section, do the following:•Preamble – Click a preamble type for 11b-specific (CCK) rates: Short or Long. Click Short if you are sure that there is no pre-11b AP or a client in the vicinity of this AP. Click Long if compatibility with pre-11b clients is required.18. In the Advanced dialog 11g Settings section, do the following:• Protection Mode – Click a protection mode: None, Auto, or Always. The default and recommended setting is Auto. Click None if 11b APs and clients are not expected. Click Always if you expect many 11b-only clients.• Protection Rate – Click a protection rate: 1, 2, 5.5, or 11 Mbps. The default and recommended setting is 11. Only reduce the rate if there are many 11b clients in the environment or if the deployment has areas with poor coverage. For example, rates lower than 11 Mbps are required to ensure coverage. • Protection Type – Click a protection type: CTS Only or RTS CTS. The default and recommended setting is CTS Only. Click RTS CTS only if an 11b AP that operates on the same channel is detected in the neighborhood, or if there are many 11b-only clients in the environment.Note: The overall throughput is reduced when Protection Mode is enabled, due to the additional overhead caused by the RTS/CTS. The overhead is minimized by setting Protection Type to CTS Only and Protection Rate to 11 Mbps. The overhead causes the overall throughput to be sometimes lower than if just 11b mode is used. If there are many 11b clients, it is recommended to disable 11g support (11g clients are backward compatible with 11b APs).An alternate approach, although a more expensive method, is to dedicate all APs on a channel for 11b (for example, disable 11g on these APs) and disable 11b on all other APs. The difficulty with this method is that the number of APs must be increased to ensure coverage separately for 11b and 11g clients.19. Click Close. The Advanced dialog is closed.20. To save your changes, click Save.
hwc_apstartup.fmConfiguring the Wireless APConfiguring Wireless AP settings9034530-02, March 2010HiPath Wireless Controller, Access Points and Convergence Software V7.11, User Guide 165         4.4.6  Setting up the Wireless AP using static configurationThe Wireless AP static configuration feature provides the HiPath Wireless Controller, Access Points and Convergence Software solution with the capability for a network with either a central office or a branch office model. The static configuration settings assist in the setup of branch office support. These settings are not dependent of branch topology, but instead can be employed at any time if required. In the branch office model, Wireless APs are installed in remote sites, while the HiPath Wireless Controller is in a central office. The Wireless APs require the capability to interact in both the local site network and the central network. To achieve this model, a static configuration is used.Note: If a Wireless AP with a statically configured IP address (without a statically configured Wireless Controller Search List) cannot register with the HiPath Wireless Controller within the specified number of retries, the Wireless AP will use SLP, DNS, and SLP multicast as a backup mechanism. To set up a Wireless AP using static configuration:1. From the main menu, click Wireless AP Configuration. The HiPath Wireless AP screen is displayed.2. Click the appropriate Wireless AP in the list.3. Click the Static Configuration tab.4. Select one of the VLAN settings for the Wireless AP:
Configuring the Wireless APhwc_apstartup.fmConfiguring Wireless AP settings 9034530-02, March 2010166 HiPath Wireless Controller, Access Points and Convergence Software V7.11, User Guide        • Tagged - VLAN ID – Select if you want to assign this AP to a specific VLAN and type the value in the box.• Untagged – Select if you want this AP to be untagged. This option is selected by default.Caution: Caution should be exercised when using this feature. For more information, see Section 4.5, “Configuring VLAN tags for Wireless APs”, on page 169.If the Wireless AP VLAN is not configured properly (wrong tag), connecting to the Wireless AP may not be possible. To recover from this situation, you will need to reset the Wireless AP to its factory default settings. For more information, see the HiPath Wireless Controller, Access Points and Convergence Software Maintenance Guide.5. Select one of the two methods of IP address assignment for the Wireless AP:• Use DHCP – Select this option to enable Dynamic Host Configuration Protocol (DHCP). This option is enabled by default.•Static Values – Select this option to specify the IP address of the Wireless AP. •IP Address – Type the IP address of the AP.• Subnet Mask – Type the appropriate subnet mask to separate the network portion from the host portion of the address.• Gateway – Type the default gateway of the network.Note: For the initial configuration of a Wireless AP to use a static IP address assignment, the following is recommended:• Allow the Wireless AP to first obtain an IP address using DHCP. By default, Wireless APs are configured to use the DHCP IP address configuration method. • Allow the Wireless AP to connect to the HiPath Wireless Controller using the DHCP assigned IP address.• After the Wireless AP has successfully registered to the HiPath Wireless Controller, use the Static Configuration tab to configure a static IP address for the Wireless AP, and then save the configuration.• Once the static IP address has been configured on the Wireless AP, the Wireless AP can then be moved to its target location, if applicable. (A branch office scenario is an example of a setup that may require static IP assignment.)6. In the Add box, type the IP address of the HiPath Wireless Controller that will control this Wireless AP.
hwc_apstartup.fmConfiguring the Wireless APConfiguring Wireless AP settings9034530-02, March 2010HiPath Wireless Controller, Access Points and Convergence Software V7.11, User Guide 167         7. Click Add. The IP address is added to the list.8. Repeat steps 5 and 6 to add additional HiPath Wireless Controllers.9. Click Up and Down to modify the order of the HiPath Wireless Controllers. The maximum is three controllers.The Wireless AP attempts to connect to the IP addresses in the order in which they are listed. The Wireless AP is successful when it finds a HiPath Wireless Controller that will allow it to register.This feature allows the Wireless AP to bypass the discovery process. If the Wireless Controller Search List box is not populated, the Wireless AP will use SLP to discover a HiPath Wireless Controller.For the initial Wireless AP deployment, it is necessary to use one of the described options in Section 4.2, “Discovery and registration overview”, on page 97.10. To save your changes, click Save.4.4.7  Configuring Telnet/SSH Access If you are configuring a static IP address either for the Wireless AP or Outdoor Wireless AP, you must ensure that Telnet Access is Enabled on the Wireless AP Configuration screen. Note: The new telnet access password that you set up over the controller’s user interface overrides the default telnet access password.To enable or disable telnet access: 1. From the main menu, click Wireless AP Configuration. The Wireless AP Configuration screen is displayed.2. In the Wireless AP list, click the Wireless AP for which you want to enable or disable telnet.3. Click Advanced. The Advanced dialog is displayed.4. In the Telnet Access drop-down list, click one of the following:• Enable – Enables telnet access• Disable – Disables telnet accessNote: The option to enable or disable Telnet Access will only be displayed if the Wireless AP is a Standard Wireless AP or Outdoor AP. For 11n Wireless APs, SSH is always enabled by default.
Configuring the Wireless APhwc_apstartup.fmConfiguring Wireless AP settings 9034530-02, March 2010168 HiPath Wireless Controller, Access Points and Convergence Software V7.11, User Guide        5. To save your changes, click Save.To set up a new telnet/SSH access password:1. From the main menu, click Wireless AP Configuration. The Wireless AP Configuration screen is displayed.2. In the left pane, click AP Registration. The Wireless AP Registration screen is displayed.Note: The SSH Access section on the AP Registration screen is applicable to the 11n Wireless APs. The Telnet Acces section is applicable to the Standard Wireless AP or the HiPath Wireless Outdoor AP.3. If you are setting up a new telnet access password for either the Wireless AP or Wireless Outdoor AP, type the new password in the Password box under the Telnet Access section. If you are setting up a new SSH access password for the Wireless 802.11n AP, type the new password in the Password box under the SSH Access section.4. In the Confirm Password box, re-type the password.5. To save your changes, click Save.
hwc_apstartup.fmConfiguring the Wireless APConfiguring VLAN tags for Wireless APs9034530-02, March 2010HiPath Wireless Controller, Access Points and Convergence Software V7.11, User Guide 169         4.5  Configuring VLAN tags for Wireless APsCaution: You must exercise caution while configuring a VLAN ID tag. If a VLAN tag is not configured properly, the connectivity between the HiPath Wireless Controller and the Wireless AP will be lost.To configure the VLAN tag for the Wireless AP, you must connect the Wireless AP to a point on the central office network that does not require VLAN tagging. If the VLAN tagging is configured correctly and you are still on the central office network, the Wireless AP will lose connection with the HiPath Wireless Controller after it is rebooted (the Wireless AP reboots when the configuration settings are saved).If the Wireless AP does not lose its connection with the HiPath Wireless Controller after the reboot, the VLAN ID has not been configured correctly. After the VLAN is configured correctly, you can move the Wireless AP to the target location.To configure Wireless APs with a VLAN tag:1. Connect the Wireless AP in the central office to the HiPath Wireless Controller port (or to a network point) that does not require VLAN tagging.2. From the main menu, click Wireless AP Configuration. The Wireless AP Configuration screen is displayed.3. Click the Static Configuration tab.4. In the VLAN Settings section, select Tagged - VLAN ID.5. In the Tagged - VLAN ID text box, type the VLAN ID on which the Wireless AP will operate. 6. To save your changes, click Save. The Wireless AP reboots and loses connection with the HiPath Wireless Controller.7. Log out from the HiPath Wireless Controller.8. Disconnect the Wireless AP from the central office network and move it to the target location. 9. Power up the Wireless AP. The Wireless AP connects to the HiPath Wireless Controller.If the Wireless AP does not connect to the HiPath Wireless Controller, the Wireless AP was not configured properly. To recover from this situation, you must reset the Wireless AP to its factory default settings, and reconfigure the static IP address. For more information, see the HiPath Wireless Controller, Access Points and Convergence Software User Guide.
Configuring the Wireless APhwc_apstartup.fmConfiguring VLAN tags for Wireless APs 9034530-02, March 2010170 HiPath Wireless Controller, Access Points and Convergence Software V7.11, User Guide        4.5.1  Setting up 802.1x authentication for a Wireless AP802.1x is an authentication standard for wired and wireless LANs. The 802.1x standard can be used to authenticate access points to the LAN to which they are connected. 802.1x support provides security for network deployments where access points are placed in public spaces.To successfully set up 802.1x authentication of a Wireless AP, the Wireless AP must be configured for 802.1x authentication before the Wireless AP is connected to a 802.1x enabled switch port.Caution: If the switch port, to which the Wireless AP is connected to, is not 802.1x enabled, the 802.1x authentication will not take effect.802.1x authentication credentials can be updated at any time, whether or not the Wireless AP is connected with an active session. If the Wireless AP is connected, the new credentials are sent immediately. If the Wireless AP is not connected, the new credentials are delivered the next time the Wireless AP connects to the HiPath Wireless Controller.There are two main aspects to the 802.1x feature:•Credential management – The HiPath Wireless Controller and the Wireless AP are responsible for the requesting, creating, deleting, or invalidating the credentials used in the authentication process.•Authentication – The Wireless AP is responsible for the actual execution of the EAP-TLS or PEAP protocol.802.1x authentication can be configured on a per access point basis. For example, 802.1x authentication can be applied to specific Wireless APs individually or with a multi-edit function.The 802.1x authentication supports two authentication methods:•PEAP (Protected Extensible Authentication Protocol)•Is the recommended 802.1x authentication method•Requires minimal configuration effort and provides equal authentication protection to EAP-TLS•Uses user ID and passwords for authentication of access points•EAP-TLS•Requires more configuration effort•Requires the use of a third-party Certificate Authentication application
hwc_apstartup.fmConfiguring the Wireless APConfiguring VLAN tags for Wireless APs9034530-02, March 2010HiPath Wireless Controller, Access Points and Convergence Software V7.11, User Guide 171         •Uses certificates for authentication of access points•HiPath Wireless Controller can operate in either proxy mode or pass through mode.•Proxy mode – The HiPath Wireless Controller generates the public and private key pair used in the certificate.•Pass through mode – The certificate and private key is created by the third-party Certificate Authentication application.Note: Although a Wireless AP can support using both PEAP and EAP-TLS credentials simultaneously, it is not recommended to do so. Instead, it is recommended that only one type of authentication be used, and that only credentials for that type of authentication be installed on the Wireless AP.4.5.1.1  Configuring 802.1x PEAP authenticationPEAP authentication uses user ID and passwords for authentication. To successfully configure 802.1x authentication of a Wireless AP, the Wireless AP must first be configured for 802.1x authentication before the Wireless AP is deployed on a 802.1x enabled switch port.Note: User names and passwords for PEAP authentication credentials each have a maximum length of 128 characters.To configure 802.1x PEAP authentication:1. From the main menu, click Wireless AP Configuration. The HiPath Wireless AP screen is displayed.2. In the Wireless AP list, click the Wireless AP for which you want to configure 802.1x PEAP authentication.3. Click the 802.1x tab.
Configuring the Wireless APhwc_apstartup.fmConfiguring VLAN tags for Wireless APs 9034530-02, March 2010172 HiPath Wireless Controller, Access Points and Convergence Software V7.11, User Guide        4. In the Username drop-down list, click the value you want to assign as the user name credential: •Name – The name of the Wireless AP, which is assigned on the AP Properties tab. The Wireless AP name can be edited. •Serial – The serial number of the Wireless AP. The Wireless AP serial number cannot be edited.•MAC – The MAC address of the Wireless AP. The Wireless AP MAC address cannot be edited.•Other – Click to specify a custom value. A text box is displayed. In the text box, type the value you want to assign as the user name credential.5. In the Password drop-down list, click the value you want to assign as the password credential: •Name – The name of the Wireless AP, which is assigned on the AP Properties tab. The Wireless AP name can be edited.•Serial – The serial number of the Wireless AP. The Wireless AP serial number cannot be edited.•MAC – The MAC address of the Wireless AP. The Wireless AP MAC address cannot be edited.•Other – Click to specify a custom value. A text box is displayed. In the text box, type the value you want to assign as the password credential.6. To save your changes, click Save.
hwc_apstartup.fmConfiguring the Wireless APConfiguring VLAN tags for Wireless APs9034530-02, March 2010HiPath Wireless Controller, Access Points and Convergence Software V7.11, User Guide 173         The 802.1x PEAP authentication configuration is assigned to the Wireless AP. The Wireless AP can now be deployed to a 802.1x enabled switch port.4.5.1.2  Configuring 802.1x EAP-TLS authenticationEAP-TLS authentication uses certificates for authentication. A third-party Certificate Authentication application is required to configure EAP-TLS authentication. Certificates can be overwritten with new ones at any time. With EAP-TLS authentication, the HiPath Wireless Controller can operate in either proxy mode or pass through mode.Note: When a Wireless AP configured with 802.1x EAP-TLS authentication is connected to a HiPath Wireless Controller, the Wireless AP begins submitting logs to the HiPath Wireless Controller 30 days before the certificate expires to provide administrators with a warning of the impending expiry date.Proxy modeIn proxy mode, HiPath Wireless Controller generates the public and private key pair used in the certificate. You can specify the criteria used to create the Certificate Request. The Certificate Request that is generated by the HiPath Wireless Controller is then used by the third-party Certificate Authentication application to create the certificate used for authentication of the Wireless AP. To successfully configure 802.1x authentication of a Wireless AP, the Wireless AP must first be configured for 802.1x authentication before the Wireless AP is deployed on a 802.1x enabled switch port.To configure 802.1x EAP-TLS authentication in proxy mode:1. From the main menu, click Wireless AP Configuration. The HiPath Wireless AP screen is displayed.2. In the Wireless AP list, click the Wireless AP for which you want to configure 802.1x EAP-TLS authentication.3. Click the 802.1x tab.4. Click Generate certificate request. The Generate Certificate Request window is displayed.
Configuring the Wireless APhwc_apstartup.fmConfiguring VLAN tags for Wireless APs 9034530-02, March 2010174 HiPath Wireless Controller, Access Points and Convergence Software V7.11, User Guide        5. Type the criteria to be used to create the certificate request. All fields are required:• Country name – The two-letter ISO abbreviation of the name of the country• State or Province name – The name of the State/Province• Locality name (city) – The name of the city• Organization name – The name of the organization• Organizational Unit name – The name of the unit within the organization• Common name – Click the value you want to assign as the common name of the Wireless AP: •Name – The name of the Wireless AP, which is assigned on the AP Properties tab. The Wireless AP name can be edited.•Serial – The serial number of the Wireless AP. The Wireless AP serial number cannot be edited.•MAC – The MAC address of the Wireless AP. The Wireless AP MAC address cannot be edited.•Other – Click to specify a custom value. A text box is displayed. In the text box, type the value you want to assign as the common name of the Wireless AP.• Email address – The email address of the organization6. Click Generate certificate request. A certificate request file is generated (.csr file extension). The name of the file is the Wireless AP serial number. The File Download dialog is displayed. 7. Click Save. The Save as window is displayed.8. Navigate to the location on your computer that you want to save the generated certificate request file, and then click Save.
hwc_apstartup.fmConfiguring the Wireless APConfiguring VLAN tags for Wireless APs9034530-02, March 2010HiPath Wireless Controller, Access Points and Convergence Software V7.11, User Guide 175         9. In the third-party Certificate Authentication application, use the content of the generated certificate request file to generate the certificate file (.cer file extension).10. On the 802.1x tab, click Browse. The Choose file window is displayed. 11. Navigate to the location of the certificate file, and click Open. The name of the certificate file is displayed in the X509 DER / PKCS#12 file box.12. To save your changes, click Save.The 802.1x EAP-TLS (certificate and private key) authentication in proxy mode is assigned to the Wireless AP. The Wireless AP can now be deployed to a 802.1x enabled switch port.Pass through modeIn pass through mode, the certificate and private key is created by the third-party Certificate Authentication application. To successfully configure 802.1x authentication of a Wireless AP, the Wireless AP must first be configured for 802.1x authentication before the Wireless AP is deployed on a 802.1x enabled switch port.Before you configure 802.1x using EAP-TLS authentication in pass through mode, you must first create a certificate using the third-party Certificate Authentication application and save the certificate file in PKCS #12 file format (.pfx file extension) on your system.To configure 802.1x EAP-TLS authentication in pass through mode:1. From the main menu, click Wireless AP Configuration. The HiPath Wireless AP screen is displayed.2. In the Wireless AP list, click the Wireless AP for which you want to configure 802.1x EAP-TLS authentication.3. Click the 802.1x tab.4. Click Browse. The Choose file window is displayed. 5. Navigate to the location of the certificate file (.pfx) and click Open. The name of the certificate file is displayed in the X509 DER / PKCS#12 file box.6. In the Password box, type the password that was used to protect the private key. Note: The password that was used to protect the private key must be a maximum of 31 characters long.7. To save your changes, click Save.
Configuring the Wireless APhwc_apstartup.fmConfiguring VLAN tags for Wireless APs 9034530-02, March 2010176 HiPath Wireless Controller, Access Points and Convergence Software V7.11, User Guide        The 802.1x EAP-TLS authentication in pass through mode is assigned to the Wireless AP. The Wireless AP can now be deployed to a 802.1x enabled switch port.4.5.1.3  Viewing 802.1x credentialsWhen 802.1x authentication is configured on a Wireless AP, the light bulb icon on the 802.1x tab for the configured Wireless AP is lit to indicate which 802.1x authentication method is used. A Wireless AP can be configured to use both EAP-TLS and PEAP authentication methods. For example, when both EAP-TLS and PEAP authentication methods are configured for the Wireless AP, both light bulb icons on the 802.1x tab are lit.Note: You can only view the 802.1x credentials of Wireless APs that have an active session with the HiPath Wireless Controller. If you attempt to view the credentials of a Wireless AP that does not have an active session, the Wireless AP Credentials window displays the following message:Unable to query Wireless AP: not connected. To view current 802.1x credentials:1. From the main menu, click Wireless AP Configuration. The HiPath Wireless AP screen is displayed.2. In the Wireless AP list, click the Wireless AP for which you want to view its current 802.1x credentials.3. In the Current Credentials section, click Get Certificate details. The Wireless AP Credentials window is displayed.
hwc_apstartup.fmConfiguring the Wireless APConfiguring VLAN tags for Wireless APs9034530-02, March 2010HiPath Wireless Controller, Access Points and Convergence Software V7.11, User Guide 177         4.5.1.4  Deleting 802.1x credentialsCaution: Exercise caution when deleting 802.1x credentials. For example, deleting 802.1x credentials may prevent the Wireless AP from being authenticated or to lose its connection with the HiPath Wireless Controller.To delete current 802.1x credentials:1. From the main menu, click Wireless AP Configuration. The HiPath Wireless AP screen is displayed.2. In the Wireless AP list, click the Wireless AP for which you want to delete its current 802.1x credentials.3. Do the following:•To delete EAP-TLS credentials, click Delete EAP-TLS credentials.•To delete PEAP credentials, click Delete PEAP credentials.The credentials are deleted and the Wireless AP settings are updated.Note: If you attempt to delete the 802.1x credentials of a Wireless AP that currently does not have an active session with the HiPath Wireless Controller, the credentials are only deleted after the Wireless AP connects with the HiPath Wireless Controller.4.5.2  Setting up 802.1x authentication for Wireless APs using Multi-editIn addition to configuring Wireless APs individually, you can also configure 802.1x authentication for multiple Wireless APs simultaneously by using the AP 802.1x Multi-edit feature.When you use the AP 802.1x Multi-edit feature, you can choose to:•Assign EAP-TLS authentication based on generated certificates to multiple Wireless APs by uploading a .pfx, .cer, or .zip file.•Assign PEAP credentials to multiple Wireless APs based on a user name and password that you define
Configuring the Wireless APhwc_apstartup.fmConfiguring VLAN tags for Wireless APs 9034530-02, March 2010178 HiPath Wireless Controller, Access Points and Convergence Software V7.11, User Guide        To configure 802.1x EAP-TLS authentication in proxy mode using Multi-edit:1. From the main menu, click Wireless AP Configuration. The HiPath Wireless AP screen is displayed.2. In the left pane, click AP 802.1x Multi-edit.3. In the Wireless APs list, click one or more Wireless APs to configure. To select multiple Wireless APs, click the Wireless APs from the list while pressing the CTRL key.4. In the Certificate Signing Request section, type the following:• Country name – The two-letter ISO abbreviation of the name of the country• State or Province name – The name of the State/Province• Locality name (city) – The name of the city• Organization name – The name of the organization• Organizational Unit name – The name of the unit within the organization• Common name – Click the value you want to assign as the common name of the Wireless AP: •Name – The name of the Wireless AP, which is assigned on the AP Properties tab. The Wireless AP name can be edited.•Serial – The serial number of the Wireless AP. The Wireless AP serial number cannot be edited.
hwc_apstartup.fmConfiguring the Wireless APConfiguring VLAN tags for Wireless APs9034530-02, March 2010HiPath Wireless Controller, Access Points and Convergence Software V7.11, User Guide 179         •MAC – The MAC address of the Wireless AP. The Wireless AP MAC address cannot be edited.• Email address – The email address of the organization5. Click Generate Certificates. The AP 802.1x Multi-edit progress window is displayed, which provides the status of the configuration process. Once complete, the File Download dialog is displayed.6. Click Save. The Save as window is displayed.7. Navigate to the location on your computer that you want to save the generated certificate_requests.tar file, and then click Save.The certificate_requests.tar file contains a certificate request (.csr) file for each Wireless AP. 8. Do one of the following:•For each certificate request, generate a certificate using the third-party Certificate Authentication application. This method will produce a certificate for each Wireless AP. Once complete, zip all the certificates files (.cer) into one .zip file.•Use one of the certificate requests and generate one certificate using the Certificate Authentication application. This method will produce one certificate that can be applied to all Wireless APs.9. In the Bulk Certificate Upload section, click Browse. The Choose file window is displayed.10. Navigate to the location of the file (.zip or .cer), and then click Open. The name of the file is displayed in the PFX,CER or ZIP Archive box.11. Click Upload and Set certificates. Once complete, the Settings updated message is displayed in the footer of the HiPath Wireless Assistant.The 802.1x EAP-TLS authentication configuration is assigned to the Wireless APs. The Wireless APs can now be deployed to 802.1x enabled switch ports.Configuring 802.1x EAP-TLS authentication in pass through mode using Multi-edit:When you configure 802.1x EAP-TLS authentication in pass through mode using Multi-edit, do one of the following:•Generate a certificate for each Wireless AP using the third-party Certificate Authentication application. When generating the certificates: •Use the Common name value (either Name, Serial, or MAC) of the Wireless AP to name each generated certificate.•Use a common password for each generated certificate.
Configuring the Wireless APhwc_apstartup.fmConfiguring VLAN tags for Wireless APs 9034530-02, March 2010180 HiPath Wireless Controller, Access Points and Convergence Software V7.11, User Guide        •All .pfx files created by the third-party Certificate Authentication application must be zipped into one file.•Generate one certificate, using the third-party Certificate Authentication application, to be applied to all Wireless APs. When generating the certificate, use the Common name value (either Name, Serial, or MAC) of the Wireless AP to name the generated certificate.To configure 802.1x EAP-TLS authentication in pass through mode using Multi-edit:1. From the main menu, click Wireless AP Configuration. The HiPath Wireless AP screen is displayed.2. In the left pane, click AP 802.1x Multi-edit.3. In the Wireless APs list, click one or more Wireless APs to configure. To select multiple Wireless APs, click the Wireless APs from the list while pressing the CTRL key.4. In the Bulk Certificate Upload section, click Browse. The Choose file window is displayed.5. Navigate to the location of the file (.zip or .pfx), and then click Open. The name of the file is displayed in the PFX,CER or ZIP Archive box.6. In the Password box, type the password used during the certificates generation process.7. Click Upload and Set certificates. Once complete, the Settings updated message is displayed in the footer of the HiPath Wireless Assistant.The 802.1x EAP-TLS authentication configuration is assigned to the Wireless APs. The Wireless APs can now be deployed to 802.1x enabled switch ports.To configure 802.1x PEAP authentication using Multi-edit:1. From the main menu, click Wireless AP Configuration. The HiPath Wireless AP screen is displayed.2. In the left pane, click AP 802.1x Multi-edit.3. In the Wireless APs list, click one or more APs to edit. To select multiple APs, click the APs from the list while pressing the CTRL key.4. In the PEAP Authentication section, do the following:•In the Username drop-down list, click the value you want to assign as the user name credential: •Name – The name of the Wireless AP, which is assigned on the AP Properties tab. The Wireless AP name can be edited. •Serial – The serial number of the Wireless AP. The Wireless AP serial number cannot be edited.
hwc_apstartup.fmConfiguring the Wireless APConfiguring VLAN tags for Wireless APs9034530-02, March 2010HiPath Wireless Controller, Access Points and Convergence Software V7.11, User Guide 181         •MAC – The MAC address of the Wireless AP. The Wireless AP MAC address cannot be edited.•In the Password drop-down list, click the value you want to assign as the password credential: •Name – The name of the Wireless AP, which is assigned on the AP Properties tab. The Wireless AP name can be edited.•Serial – The serial number of the Wireless AP. The Wireless AP serial number cannot be edited.•MAC – The MAC address of the Wireless AP. The Wireless AP MAC address cannot be edited.5. Click Set PEAP credentials. The AP 802.1x Multi-edit progress window is displayed, which provides the status of the configuration process. Once complete, the Settings updated message is displayed in the footer of the HiPath Wireless Assistant.The 802.1x PEAP authentication configuration is assigned to the Wireless APs. The Wireless APs can now be deployed to 802.1x enabled switch ports.4.5.3  Configuring the default Wireless AP settingsWireless APs are added with default settings. You can modify the system’s Wireless AP default settings, and then use these default settings to configure newly added Wireless APs. In addition, you can base the system’s Wireless AP default settings on an existing Wireless AP configuration or have configured Wireless APs inherit the properties of the default Wireless AP configuration when they register with the system.The process of configuring the default Wireless AP settings is divided into five tabs:• Common Configuration – Configure common configuration, such as WLAN assignments and static configuration options for all Wireless APs.• AP2610 AP2620 AP2605 W788 BP200 WB500 – Configure the default settings for the standard Wireless APs, and the W788, BP200, and WB500 access points.• AP3610 AP3620 – Configure the default settings for the Wireless 802.11n APs.• AP2650 AP2660 W786 – Configure the default settings for the HiPath Wireless Outdoor APs and the W786 access points.• AP4102 AP4102C – Configure the default settings for the AP4102 and the AP4102C access points.
Configuring the Wireless APhwc_apstartup.fmConfiguring VLAN tags for Wireless APs 9034530-02, March 2010182 HiPath Wireless Controller, Access Points and Convergence Software V7.11, User Guide        To configure common configuration default AP settings:1. From the main menu, click Wireless AP Configuration. The HiPath Wireless AP screen is displayed.2. In the left pane, click AP Default Settings. The Common Configuration tab is displayed.3. In the Static Configuration section, do one of the following:•To allow each Wireless AP to provide its own HWC Search List, select the Learn HWC Search List from AP checkbox.•To specify a common HWC Search List for all Wireless APs, clear the Learn HWC Search List from AP checkbox, and then do the following:a) In the Add box, type the IP address of the HiPath Wireless Controller that will control this Wireless AP.b) Click Add. The IP address is added to the list. c) Repeat steps a and b to add additional HiPath Wireless Controllers.The maximum is three controllers.d) Click Up and Down to modify the order of the HiPath Wireless Controllers. The Wireless AP attempts to connect to the IP addresses in the order in which they are listed. The Wireless AP is successful when it finds a HiPath Wireless Controller that will allow it to register.This feature allows the Wireless AP to bypass the discovery process. If the Wireless Controller Search List box is not populated, the Wireless AP will use SLP to discover a HiPath Wireless Controller.
hwc_apstartup.fmConfiguring the Wireless APConfiguring VLAN tags for Wireless APs9034530-02, March 2010HiPath Wireless Controller, Access Points and Convergence Software V7.11, User Guide 183         The DHCP function for wireless clients must be provided locally by a local DHCP server, unless each wireless client has a static IP address.For the initial Wireless AP deployment, it is necessary to use one of the described options in Section 4.2, “Discovery and registration overview”, on page 97.4. In the WLAN Assignments section, assign the Radios for each VNS in the list by selecting or clearing the option boxes.5. To save your changes, click Save Settings.To configure AP2610/20, AP2605, W788, BP200, and WB500 default access point settings:1. From the main menu, click Wireless AP Configuration. The HiPath Wireless AP screen is displayed.2. In the left pane, click AP Default Settings. The Common Configuration tab is displayed.3. Click the AP2610 AP2620 AP2605 W788 BP200 WB500 tab.4. In the AP Properties section, do the following:•LLDP – Click to Enable or Disable the Wireless AP from broadcasting LLDP information. This option is disabled by default.If SNMP is enabled on the HiPath Wireless Controller and you enable LLDP, the LLDP Confirmation dialog is displayed.
Configuring the Wireless APhwc_apstartup.fmConfiguring VLAN tags for Wireless APs 9034530-02, March 2010184 HiPath Wireless Controller, Access Points and Convergence Software V7.11, User Guide        •Select one of the following:• Proceed (not recommended) – Select this option to enable LLDP and keep SNMP running, and then click OK.• Disable SNMP publishing, and proceed – Select this option to enable LLDP and disable SNMP, and then click OK. For more information on enabling SNMP, see the HiPath Wireless Controller, Access Points and Convergence Software Maintenance Guide.• Announcement Interval – If LLDP is enabled, type how often the Wireless AP advertises its information by sending a new LLDP packet. This value is measured in seconds. If there are no changes to the Wireless AP configuration that impact the LLDP information, the Wireless AP sends a new LLDP packet according to this schedule.Note: The Time to Live value cannot be directly edited. The Time to Live value is calculated as four times the Announcement Interval value.• Announcement Delay – If LLDP is enabled, type the announcement delay. This value is measured in seconds. If a change to the Wireless AP configuration occurs which impacts the LLDP information, the Wireless AP sends an updated LLDP packet. The announcement delay is the length of time that delays the new packet delivery. The announcement delay helps minimize LLDP packet traffic.• Country – Click the country of operation. This option is only available with certain licenses. 5. In the Radio Settings section, do the following for each radio:• Radio mode – Click the radio mode you want to enable:• Radio 1 – off or a.
hwc_apstartup.fmConfiguring the Wireless APConfiguring VLAN tags for Wireless APs9034530-02, March 2010HiPath Wireless Controller, Access Points and Convergence Software V7.11, User Guide 185         • Radio 2 – off, b, g, or b/g.Note: Depending on the radio modes you select, some of the radio settings may not be available for configuration.•RF Domain – Type a string that uniquely identifies a group of APs that cooperate in managing RF channels and transmission power levels. The maximum length of the string is 16 characters. The RF Domain is used to identify a group of Wireless APs.• Auto Tx Power Ctrl – Click to either enable or disable ATPC from the Auto Tx Power Ctrl drop-down list. ATPC automatically adapts transmission power signals according to the coverage provided by the Wireless APs. After a period of time, the system will stabilize itself based on the RF coverage of your Wireless APs.• Max Tx Power – Click the appropriate Tx power level from the Max TX Power drop-down list. The values in the Max TX Power drop-down are in dBm.• Min Tx Power – If ATPC is enabled, click the minimum Tx power level to which the range of transmit power can be adjusted: 0 to 23 (b/g or b/g/n) or 24 (a or a/n) dBm. It is recommended to use 0 dBm if you do not want to limit the potential Tx power level range that can be used.• Auto Tx Power Ctrl Adjust – If ATPC is enabled, click the Tx power level that can be used to adjust the ATPC power levels that the system has assigned. It is recommended to use 0 dBm during your initial configuration. If you have an RF plan that recommends Tx power levels for each Wireless AP, compare the actual Tx power levels your system has assigned against the recommended values your RF plan has provided. Use the Auto Tx Power Ctrl Adjust value to achieve the recommended values.• Channel Plan – If ACS is enabled you can define a channel plan for the Wireless AP. Defining a channel plan allows you to limit which channels are available for use during an ACS scan. For example, you may want to avoid using specific channels because of low power, regulatory domain, or radar interference. For Radio 1, click one of the following:• All channels – ACS scans all channels for an operating channel and returns both DFS and non-DFS channels, if available.• All Non-DFS Channels – ACS scans all non-DFS channels for an operating channel. This selection is available when there is at least one DFS channel supported for the selected country.
Configuring the Wireless APhwc_apstartup.fmConfiguring VLAN tags for Wireless APs 9034530-02, March 2010186 HiPath Wireless Controller, Access Points and Convergence Software V7.11, User Guide        •Custom – To configure individual channels from which the ACS will select an operating channel, click Configure. The Custom Channel Plan dialog displays. By default, all channels participate in the channel plan. Click the individual channels you want to include in the channel plan. To select contiguous channels, use the Shift key. To select multiple, non-contiguous channels in the list, use the CTRL key. Click OK to save the configuration.For Radio 2, click one of the following:• 3 Channel Plan – ACS will scan the following channels: 1, 6, and 11 in the US, and 1, 7, and 13 in Europe.• 4 Channel Plan – ACS will scan the following channels: 1, 4, 7, and 11 in the US, and 1, 5, 9, and 13 in Europe.•Auto – ACS will scan the default channel plan channels: 1, 6, and 11 in the US, and 1, 5, 9, and 13 in Europe. •Custom – If you want to configure individual channels from which the ACS will select an operating channel, click Configure. The Add Channels dialog is displayed. Click the individual channels you want to add to the channel plan while pressing the CTRL key, and then click OK.6. To modify default access point advanced settings, click Advanced. The Advanced dialog is displayed.7. In the Advanced dialog AP Properties section, do the following:• Poll Timeout – Type the timeout value, in seconds. The Wireless AP uses this value to trigger re-establishing the link with the HiPath Wireless Controller if it (Wireless AP) does not get an answer to its polling. The default value is 10 seconds.Note: If you are configuring session availability, the Poll Timeout value should be 1.5 to 2 times of Detect link failure value on AP Properties screen. For more information, see Section 7.4, “Session availability”, on page 392.• Telnet Access – Click to Enable or Disable telnet access to the Wireless AP.• Maintain client session in event of poll failure – Click to Enable or Disable (if using a bridged at AP VNS) if the AP should remain active if a link loss with the controller occurs.This option is enabled by default. • Restart service in the absence of controller – Click to Enable or Disable (if using a bridged at AP VNS) to ensure the Wireless APs’ radios continue providing service if the Wireless AP’s connection to the HiPath
hwc_apstartup.fmConfiguring the Wireless APConfiguring VLAN tags for Wireless APs9034530-02, March 2010HiPath Wireless Controller, Access Points and Convergence Software V7.11, User Guide 187         Wireless Controller is lost. If this option is enabled, it allows the Wireless AP to start a bridged at AP VNS even in the absence of a HiPath Wireless Controller.• Use broadcast for disassociation – Click to Enable or Disable if you want the Wireless AP to use broadcast disassociation when disconnecting all clients, instead of disassociating each client one by one. This will affect the behavior of the AP under the following conditions: •If the Wireless AP is preparing to reboot or to enter one of the special modes (DRM initial channel selection). •If a BSSID is deactivated or removed on the Wireless AP.This option is disabled by default.8. In the Advanced dialog Radio Settings section, do the following:•DTIM – Type the desired DTIM (Delivery Traffic Indication Message) period — the number of beacon intervals between two DTIM beacons. To ensure the best client power savings, use a large number. For example, 5. Use a small number to minimize broadcast and multicast delay. The default value is 5.• Beacon Period – Type the desired time, in milliseconds, between beacon transmissions. The default value is 100 milliseconds.• RTS/CTS – Type the packet size threshold, in bytes, above which the packet will be preceded by an RTS/CTS (Request to Send/Clear to Send) handshake. The default value is 2346, which means all packets are sent without RTS/CTS. Reduce this value only if necessary.• Frag. Threshold – Type the fragment size threshold, in bytes, above which the packets will be fragmented by the AP prior to transmission. The default value is 2346, which means all packets are sent unfragmented. • Max % of non-unicast traffic per Beacon period – Enter the maximum percentage of time that the AP will transmit non-unicast packets (broadcast and multicast traffic) for each configured Beacon Period. For each non-unicast packet transmitted, the system calculates the airtime used by eack packet and drops all packets that exceed the configured maximum percentage. By restricting non-unicast traffic, you limit the impact of broadcasts and multicasts on overall system performance.• Maximum Distance – Enter a value from 100 to 15,000 meters that identifies the maximum link distance between APs that participate in a WDS. This value ensures that the acknowledgement of communication between APs does not exceed the timeout value predefined by the 802.11 standard. The default value is 100 meters. If the link distance between APs is greater than 100 meters, configure the maximum distance up to 15,000 meters so that the software increases the timeout value proportionally with the distance between APs.
Configuring the Wireless APhwc_apstartup.fmConfiguring VLAN tags for Wireless APs 9034530-02, March 2010188 HiPath Wireless Controller, Access Points and Convergence Software V7.11, User Guide        Do not change the default setting for the radio that provides service to 802.11 clients only. • Dynamic Channel Selection – Click one of the following:•Off – Disables DCS.• Monitor Mode – If traffic or noise levels exceed the configured DCS thresholds, an alarm is triggered and an information log is generated.• Active Mode – If traffic or noise levels exceed the configured DCS thresholds, an alarm is triggered and an information log is generated. In addition, the Wireless AP will cease operating on the current channel and ACS is employed to automatically select an alternate channel for the Wireless AP to operate on.• DCS Noise Threshold – If DCS is enabled, type the noise interference level, measured in dBm, after which ACS will scan for a new operating channel for the Wireless AP if the threshold is exceeded.• DCS Channel Occupancy Threshold – If DCS is enabled, type the channel utilization level, measured as a percentage, after which ACS will scan for a new operating channel for the Wireless AP if the threshold is exceeded.• DCS Update Period – If DCS is enabled, type the time, measured in minutes that determines the period during which the Wireless AP averages the DCS Noise Threshold and DCS Channel Occupancy Threshold measurements. If either one of these thresholds is exceeded, then the Wireless AP will trigger ACS.•Rx Diversity – Cick Best for the best signal from both antennas, or Left or Right to choose either of the two diversity receiving antennas. The default and recommended selection is Best. If only one antenna is connected, use the corresponding Left or Right diversity setting. Do not use Best if two identical antennas are not used.• Tx Diversity – Click Alternate for the best signal from both antennas, or Left or Right to choose either of the two diversity receiving antennas. The default selection is Alternate that maximizes performance for most clients. However, some clients may behave oddly with Tx Diversity set to Alternate. Under those circumstances, it is recommended to use either Left or Right for Tx Diversity. If only one antenna is connected, use the corresponding Left or Right diversity setting. Do not use Alternate if two identical antennas are not used.•Preamble – Click a preamble type for 11b-specific (CCK) rates: Short, Long, or Auto. The recommended value is Auto. Click Short if you are sure that there is no pre-11b AP or a client in the vicinity of this AP. Click Long if compatibility with pre-11b clients is required.
hwc_apstartup.fmConfiguring the Wireless APConfiguring VLAN tags for Wireless APs9034530-02, March 2010HiPath Wireless Controller, Access Points and Convergence Software V7.11, User Guide 189         • Protection Mode – Click a protection mode: None, Auto, or Always. The default and recommended setting is Auto. Click None if 11b APs and clients are not expected. Click Always if you expect many 11b-only clients.•Protection Rate – Click a protection rate: 1, 2, 5.5, or 11 Mbps. The default and recommended setting is 11. Only reduce the rate if there are many 11b clients in the environment or if the deployment has areas with poor coverage. For example, rates lower than 11 Mbps are required to ensure coverage.•Protection Type – Click a protection type: CTS Only or RTS CTS. The default and recommended setting is CTS Only. Click RTS CTS only if an 11b AP that operates on the same channel is detected in the neighborhood, or if there are many 11b-only clients in the environment.9. In the Advanced dialog Enhanced Rate Control section, do the following:• Min Basic Rate – For each radio, click the minimum data rate that must be supported by all stations in a BSS: 1, 2, 5.5, or 11 Mbps for 11b and 11b+11g modes. Click 1, 2, 5.5, 6, 11, 12, or 24 Mbps for 11g-only mode. Click 6, 12, or 24 Mbps for 11a mode. If necessary, the Max Basic Rate choices adjust automatically to be higher or equal to the Min Basic Rate. If both Min Basic Rate and Max Basic Rate are set to an 11g-specific (OFDM) rate, (for example, 6, 12, or 24 Mbps) all basic rates will be 11g-specific.• Max Basic Rate – For each radio, click the maximum data rate that must be supported by all stations in a BSS: 1, 2, 5.5, or 11 Mbps for 11b and 11b+11g modes. Click 1, 2, 5.5, 6, 11, 12, or 24 Mbps for 11g-only mode. Click 6, 12, or 24 Mbps for 11a mode. If necessary, the Max Basic Rate choices adjust automatically to be higher or equal to the Min Basic Rate. If both Min Basic Rate and Max Basic Rate are set to an 11g-specific (OFDM) rate, (for example, 6, 12, or 24 Mbps) all basic rates will be 11g-specific.• Max Operational Rate – For each radio, click the maximum data rate that clients can operate at while associated with the AP: 1, 2, 5.5, or 11 Mbps for 11b-only mode. Click 1, 2, 5.5, 6, 9, 11, 12, 18, 24, 36, 28, or 54 Mbps for 11b+11g or 11g-only modes. Click 6, 9, 12, 18, 24, 36, 48, or 54 Mbps for 11a mode. If necessary, the Max Operational Rate choices adjust automatically to be higher or equal to the Min Basic Rate.10. In the Advanced dialog No of Retries section, do the following:• Background BK – For each radio, click the number of retries for the Background transmission queue. The default value is adaptive (multi-rate). The recommended setting is adaptive (multi-rate).
Configuring the Wireless APhwc_apstartup.fmConfiguring VLAN tags for Wireless APs 9034530-02, March 2010190 HiPath Wireless Controller, Access Points and Convergence Software V7.11, User Guide        • Best Effort BE – For each radio, click the number of retries for the Best Effort transmission queue. The default value is adaptive (multi-rate). The recommended setting is adaptive (multi-rate).•Video VI – For each radio, click the number of retries for the Video transmission queue. The default value is adaptive (multi-rate). The recommended setting is adaptive (multi-rate).•Voice VO – For each radio, click the number of retries for the Voice transmission queue. The default value is adaptive (multi-rate). The recommended setting is adaptive (multi-rate).• Turbo Voice TVO – For each radio, click the number of retries for the Turbo Voice transmission queue. The default value is adaptive (multi-rate). The recommended setting is adaptive (multi-rate).11. Click Close. The Advanced dialog is closed.12. To save your changes, click Save Settings.To configure AP3610/20 default access point settings:1. From the main menu, click Wireless AP Configuration. The HiPath Wireless AP screen is displayed.2. In the left pane, click AP Default Settings. The Common Configuration tab is displayed.3. Click the AP3610 AP3620 tab.4. In the AP Properties section, do the following:
hwc_apstartup.fmConfiguring the Wireless APConfiguring VLAN tags for Wireless APs9034530-02, March 2010HiPath Wireless Controller, Access Points and Convergence Software V7.11, User Guide 191         •LLDP – Click to enable or disable the Wireless AP from broadcasting LLDP information. This option is disabled by default.If SNMP is enabled on the HiPath Wireless Controller and you enable LLDP, the LLDP Confirmation dialog is displayed.•Select one of the following:• Proceed (not recommended) – Select this option to enable LLDP and keep SNMP running, and then click OK.• Disable SNMP publishing, and proceed – Select this option to enable LLDP and disable SNMP, and then click OK. For more information on enabling SNMP, see the HiPath Wireless Controller, Access Points and Convergence Software Maintenance Guide.• Announcement Interval – If LLDP is enabled, type how often the Wireless AP advertises its information by sending a new LLDP packet. This value is measured in seconds. If there are no changes to the Wireless AP configuration that impact the LLDP information, the Wireless AP sends a new LLDP packet according to this schedule.Note: The Time to Live value cannot be directly edited. The Time to Live value is calculated as four times the Announcement Interval value.• Announcement Delay – If LLDP is enabled, type the announcement delay. This value is measured in seconds. If a change to the Wireless AP configuration occurs which impacts the LLDP information, the Wireless AP sends an updated LLDP packet. The announcement delay is the length of time that delays the new packet delivery. The announcement delay helps minimize LLDP packet traffic.• Country – Click the country of operation. This option is only available with some licenses. 5. In the Radio Settings section, do the following for each radio:• Radio mode – Click the radio mode you want to enable:
Configuring the Wireless APhwc_apstartup.fmConfiguring VLAN tags for Wireless APs 9034530-02, March 2010192 HiPath Wireless Controller, Access Points and Convergence Software V7.11, User Guide        • Radio 1 – off, a or a/n.• Radio 2 – off, b, b/g, or b/g/n.Note: Depending on the radio modes you select, some of the radio settings may not be available for configuration.• Channel Width – Click the channel width for the radio:•20MHz – Click to allow 802.11n clients to use the primary channel (20MHz) and non-802.11n clients, beacons, and multicasts to use the 802.11b/g radio protocols.•40MHz – Click to allow 802.11n clients that support the 40MHz frequency to use 40MHz, 20MHz, or the 802.11b/g radio protocols. 802.11n clients that do not support the 40MHz frequency can use 20MHz or the 802.11b/g radio protocols and non-802.11n clients, beacons, and multicasts use the 802.11b/g radio protocols.•Auto – Click to automatically switch between 20MHz and 40MHz channel widths, depending on how busy the extension channel is.•RF Domain – Type a string that uniquely identifies a group of APs that cooperate in managing RF channels and transmission power levels. The maximum length of the string is 16 characters. The RF Domain is used to identify a group of Wireless APs.• Guard Interval – Click a guard interval, Long or Short, when a 40MHz channel is used. It is recommended to use a short guard interval in small rooms (for example, a small office space) and a long guard interval in large rooms (for example, a conference hall).• Auto Tx Power Ctrl – Click to enable or disable ATPC from the Auto Tx Power Ctrl drop-down list. ATPC automatically adapts transmission power signals according to the coverage provided by the Wireless APs. After a period of time, the system will stabilize itself based on the RF coverage of your Wireless APs.•Max Tx Power – Click the appropriate Tx power level from the Max TX Power drop-down list. The values in the Max TX Power drop-down are in dBm.•Min Tx Power – If ATPC is enabled, click the minimum Tx power level to which the range of transmit power can be adjusted:0 to 23 (b/g or b/g/n) or 24 (a or a/n) dBm. It is recommended to use 0 dBm to not limit the potential Tx power level range that can be used.• Auto Tx Power Ctrl Adjust – If ATPC is enabled, click the Tx power level that can be used to adjust the ATPC power levels that the system has assigned. It is recommended to use 0 dBm during your initial configuration. If you have an RF plan that recommends Tx power levels
hwc_apstartup.fmConfiguring the Wireless APConfiguring VLAN tags for Wireless APs9034530-02, March 2010HiPath Wireless Controller, Access Points and Convergence Software V7.11, User Guide 193         for each Wireless AP, compare the actual Tx power levels your system has assigned against the recommended values your RF plan has provided. Use the Auto Tx Power Ctrl Adjust value to achieve the recommended values.• Channel Plan – If ACS is enabled, you can define a channel plan for the Wireless AP. Defining a channel plan allows you to limit which channels are available for use during an ACS scan. For example, you may want to avoid using specific channels because of low power, regulatory domain, or radar interference. For Radio 1, click one of the following:• All channels – ACS scans all channels for an operating channel and returns both DFS and non-DFS channels, if available.• All Non-DFS Channels – ACS scans all non-DFS channels for an operating channel. This selection is available when there is at least one DFS channel supported for the selected country.•Custom – To configure individual channels from which the ACS will select an operating channel, click Configure. The Custom Channel Plan dialog displays. By default, all channels participate in the channel plan. Click the individual channels you want to include in the channel plan. To select contiguous channels, use the Shift key. To select multiple, non-contiguous channels in the list, use the CTRL key. Click OK to save the configuration.For Radio 2, click one of the following:• 3 Channel Plan – ACS will scan the following channels: 1, 6, and 11 in the US, and 1, 7, and 13 in Europe.• 4 Channel Plan – ACS will scan the following channels: 1, 4, 7, and 11 in the US, and 1, 5, 9, and 13 in Europe.•Auto – ACS will scan the default channel plan channels: 1, 6, and 11 in the US, and 1, 5, 9, and 13 in Europe. •Custom – If you want to configure individual channels from which the ACS will select an operating channel, click Configure. The Add Channels dialog is displayed. Click the individual channels you want to add to the channel plan while pressing the CTRL key, and then click OK.• Antenna Selection – Click the antenna, or antenna combination, you want to configure on this radio.When you configure the Wireless 802.11n AP to use specific antennas, the transmission power is recalculated; the Current Tx Power Level value for the radio is automatically adjusted to reflect the recent antenna configuration. It takes approximately 30 seconds for the change to the
Configuring the Wireless APhwc_apstartup.fmConfiguring VLAN tags for Wireless APs 9034530-02, March 2010194 HiPath Wireless Controller, Access Points and Convergence Software V7.11, User Guide        Current Tx Power Level value to be reflected in the HiPath Wireless Assistant. Also, the radio is reset causing client connections on this radio to be lost.6. To modify default access point advanced settings, click Advanced. The Advanced dialog is displayed.7. In the Advanced dialog AP Properties section, do the following:• Poll Timeout – Type the timeout value, in seconds. The Wireless AP uses this value to trigger re-establishing the link with the HiPath Wireless Controller if it (Wireless AP) does not get an answer to its polling. The default value is 10 seconds.Note: If you are configuring session availability, the Poll Timeout value should be 1.5 to 2 times of Detect link failure value on AP Properties screen. For more information, see Section 7.4, “Session availability”, on page 392.• Maintain client session in event of poll failure – Select this option (if using a bridged at AP VNS) if the AP should remain active if a link loss with the controller occurs.This option is enabled by default. • Restart service in the absence of controller – Select this option (if using a bridged at AP VNS) to ensure the Wireless AP’s radios continue providing service if the Wireless AP’s connection to the HiPath Wireless Controller is lost. If this option is enabled, it allows the Wireless AP to start a bridged at AP VNS even in the absence of a HiPath Wireless Controller.• Use broadcast for disassociation – Select if you want the Wireless AP to use broadcast disassociation when disconnecting all clients, instead of disassociating each client one by one. This will affect the behavior of the AP under the following conditions: •If the Wireless AP is preparing to reboot or to enter one of the special modes (DRM initial channel selection). •If a BSSID is deactivated or removed on the Wireless AP.This option is disabled by default.8. In the Advanced dialog Radio Settings section, do the following:•DTIM – Type the desired DTIM (Delivery Traffic Indication Message) period — the number of beacon intervals between two DTIM beacons. To ensure the best client power savings, use a large number. For example, 5. Use a small number to minimize broadcast and multicast delay. The default value is 5.• Beacon Period – Type the desired time, in milliseconds, between beacon transmissions. The default value is 100 milliseconds.
hwc_apstartup.fmConfiguring the Wireless APConfiguring VLAN tags for Wireless APs9034530-02, March 2010HiPath Wireless Controller, Access Points and Convergence Software V7.11, User Guide 195         • RTS/CTS – Type the packet size threshold, in bytes, above which the packet will be preceded by an RTS/CTS (Request to Send/Clear to Send) handshake. The default value is 2346, which means all packets are sent without RTS/CTS. Reduce this value only if necessary.• Frag. Threshold – For each radio, type the fragment size threshold, in bytes, above which the packets will be fragmented by the AP prior to transmission. The default value is 2346, which means all packets are sent unfragmented. Reduce this value only if necessary.• Max % of non-unicast traffic per Beacon period – Enter the maximum percentage of time that the AP will transmit non-unicast packets (broadcast and multicast traffic) for each configured Beacon Period. For each non-unicast packet transmitted, the system calculates the airtime used by eack packet and drops all packets that exceed the configured maximum percentage. By restricting non-unicast traffic, you limit the impact of broadcasts and multicasts on overall system performance.• Maximum Distance – Enter a value from 100 to 15,000 meters that identifies the maximum link distance between APs that participate in a WDS. This value ensures that the acknowledgement of communication between APs does not exceed the timeout value predefined by the 802.11 standard. The default value is 100 meters. If the link distance between APs is greater than 100 meters, configure the maximum distance up to 15,000 meters so that the software increases the timeout value proportionally with the distance between APs.Do not change the default setting for the radio that provides service to 802.11 clients only. • Dynamic Channel Selection – To enable Dynamic Channel Selection, click one of the following:• Monitor Mode – If traffic or noise levels exceed the configured DCS thresholds, an alarm is triggered and an information log is generated.• Active Mode – If traffic or noise levels exceed the configured DCS thresholds, an alarm is triggered and an information log is generated. In addition, the Wireless AP will cease operating on the current channel and ACS is employed to automatically select an alternate channel for the Wireless AP to operate on.• DCS Noise Threshold – Type the noise interference level, measured in dBm, after which ACS will scan for a new operating channel for the Wireless AP if the threshold is exceeded.• DCS Channel Occupancy Threshold – Type the channel utilization level, measured as a percentage, after which ACS will scan for a new operating channel for the Wireless AP if the threshold is exceeded.
Configuring the Wireless APhwc_apstartup.fmConfiguring VLAN tags for Wireless APs 9034530-02, March 2010196 HiPath Wireless Controller, Access Points and Convergence Software V7.11, User Guide        • DCS Update Period – Type the time, measured in minutes that determines the period during which the Wireless AP averages the DCS Noise Threshold and DCS Channel Occupancy Threshold measurements. If either one of these thresholds is exceeded, then the Wireless AP will trigger ACS.•Preamble – Click a preamble type for 11b-specific (CCK) rates: Short, Long, or Auto. The recommended value is Auto. Click Short if you are sure that there is no pre-11b AP or a client in the vicinity of this AP. Click Long if compatibility with pre-11b clients is required.• Protection Mode – Click a protection mode: None, Auto, or Always. The default and recommended setting is Auto. Click None if 11b APs and clients are not expected. Click Always if you expect many 11b-only clients.• Protection Rate – Click a protection rate: 1, 2, 5.5, or 11 Mbps. The default and recommended setting is 11. Only reduce the rate if there are many 11b clients in the environment or if the deployment has areas with poor coverage. For example, rates lower than 11 Mbps are required to ensure coverage.• Protection Type – Click a protection type: CTS Only or RTS CTS. The default and recommended setting is CTS Only. Click RTS CTS only if an 11b AP that operates on the same channel is detected in the neighborhood, or if there are many 11b-only clients in the environment.9. In the Advanced dialog 11n Settings section, do the following:• Protection Mode – Click a protection mode: None, Auto, or Always. The default and recommended setting is Auto. Click None if 11b APs and clients are not expected. Click Always if you expect many 11b-only clients.• 40MHz Protection Mode – Click a protection type, CTS Only or RTS- CTS, or None, when a 40MHz channel is used. This protects high throughput transmissions on extension channels from interference from non-11n APs and clients.• 40MHz Prot. Channel Offset – Select a 20MHz channel offset if the deployment is using channels that are 20MHz apart (for example, using channels 1, 5, 9, and 13) or a 25MHz channel offset if the deployment is using channels that are 25MHz apart (for example, using channels 1, 6, and 11).• 40MHz Channel Busy Threshold – Type the extension channel threshold percentage, which if exceeded, will disable transmissions on the extension channel (40MHz).• Aggregate MSDUs – Click an aggregate MSDU mode: Enabled or Disabled. Aggregate MSDU increases the maximum frame transmission size.
hwc_apstartup.fmConfiguring the Wireless APConfiguring VLAN tags for Wireless APs9034530-02, March 2010HiPath Wireless Controller, Access Points and Convergence Software V7.11, User Guide 197         • Aggregate MSDU Max Length – Type the maximum length of the aggregate MSDU. The value range is 2290-4096 bytes.• Aggregate MPDUs – Click an aggregate MPDU mode: Enabled or Disabled. Aggregate MPDU provides a significant improvement in throughput.• Aggregate MPDU Max Length – Type the maximum length of the aggregate MPDU. The value range is 1024-65535 bytes.• Agg. MPDU Max # of Sub-frames – Type the maximum number of sub-frames of the aggregate MPDU. The value range is 2-64.• ADDBA Support – Click an ADDBA support mode: Enabled or Disabled. ADDBA, or block acknowledgement, provides acknowledgement of a group of frames instead of a single frame. ADDBA Support must be enabled if Aggregate APDU is enable.10. Click Close. The Advanced dialog is closed.11. To save your changes, click Save Settings.To configure AP2650/60 and W786s default access point settings:1. From the main menu, click Wireless AP Configuration. The HiPath Wireless AP screen is displayed.2. In the left pane, click AP Default Settings. The Common Configuration tab is displayed.3. Click the AP2650 AP2660 W786 tab.
Configuring the Wireless APhwc_apstartup.fmConfiguring VLAN tags for Wireless APs 9034530-02, March 2010198 HiPath Wireless Controller, Access Points and Convergence Software V7.11, User Guide        4. In the AP Properties section, do the following:• LLDP – Click to Enable or Disable the Wireless AP from broadcasting LLDP information. This option is disabled by default.If SNMP is enabled on the HiPath Wireless Controller and you enable LLDP, the LLDP Confirmation dialog is displayed.•Select one of the following:• Proceed (not recommended) – Select this option to enable LLDP and keep SNMP running, and then click OK.• Disable SNMP publishing, and proceed – Select this option to enable LLDP and disable SNMP, and then click OK. For more information on enabling SNMP, see the HiPath Wireless Controller, Access Points and Convergence Software Maintenance Guide.• Announcement Interval – If LLDP is enabled, type how often the Wireless AP advertises its information by sending a new LLDP packet. This value is measured in seconds. If there are no changes to the Wireless AP configuration that impact the LLDP information, the Wireless AP sends a new LLDP packet according to this schedule.Note: The Time to Live value cannot be directly edited. The Time to Live value is calculated as four times the Announcement Interval value.• Announcement Delay – If LLDP is enabled, type the announcement delay. This value is measured in seconds. If a change to the Wireless AP configuration occurs which impacts the LLDP information, the Wireless AP sends an updated LLDP packet. The announcement delay is the length of time that delays the new packet delivery. The announcement delay helps minimize LLDP packet traffic.5. Country – Click the country of operation. This option is only available with some licenses. 6. In the Radio Settings section, do the following for each radio:
hwc_apstartup.fmConfiguring the Wireless APConfiguring VLAN tags for Wireless APs9034530-02, March 2010HiPath Wireless Controller, Access Points and Convergence Software V7.11, User Guide 199         • Radio mode – Click the radio mode you want to enable:• Radio 1 – off, b, g, b/g, or a.• Radio 2 – off, b, g, b/g, or a.Note: Depending on the radio modes you select, some of the radio settings may not be available for configuration.•RF Domain – Type a string that uniquely identifies a group of APs that cooperate in managing RF channels and transmission power levels. The maximum length of the string is 16 characters. The RF Domain is used to identify a group of Wireless APs.• Auto Tx Power Ctrl – Click to either enable or disable ATPC from the Auto Tx Power Ctrl drop-down list. ATPC automatically adapts transmission power signals according to the coverage provided by the Wireless APs. After a period of time, the system will stabilize itself based on the RF coverage of your Wireless APs.• Max Tx Power – Click the appropriate Tx power level from the Max TX Power drop-down list. The values in the Max TX Power drop-down are in dBm.• Min Tx Power – If ATPC is enabled, click the minimum Tx power level to which the range of transmit power can be adjusted:0 to 23 (b/g or b/g/n) or 24 (a or a/n) dBm. It is recommended to use 0 dBm to not limit the potential Tx power level range that can be used.• Auto Tx Power Ctrl Adjust – If ATPC is enabled, click the Tx power level that can be used to adjust the ATPC power levels that the system has assigned. It is recommended to use 0 dBm during your initial configuration. If you have an RF plan that recommends Tx power levels for each Wireless AP, compare the actual Tx power levels your system has assigned against the recommended values your RF plan has provided. Use the Auto Tx Power Ctrl Adjust value to achieve the recommended values.• Channel Plan – If ACS is enabled you can define a channel plan for the Wireless AP. Defining a channel plan allows you to limit which channels are available for use during an ACS scan. For example, you may want to avoid using specific channels because of low power, regulatory domain, or radar interference. For Radio 1, click one of the following:• All channels – ACS scans all channels for an operating channel and returns both DFS and non-DFS channels, if available.
Configuring the Wireless APhwc_apstartup.fmConfiguring VLAN tags for Wireless APs 9034530-02, March 2010200 HiPath Wireless Controller, Access Points and Convergence Software V7.11, User Guide        • All Non-DFS Channels – ACS scans all non-DFS channels for an operating channel. This selection is available when there is at least one DFS channel supported for the selected country.•Custom – To configure individual channels from which the ACS will select an operating channel, click Configure. The Custom Channel Plan dialog displays. By default, all channels participate in the channel plan. Click the individual channels you want to include in the channel plan. To select contiguous channels, use the Shift key. To select multiple, non-contiguous channels in the list, use the CTRL key. Click OK to save the configuration.For Radio 2, click one of the following:• 3 Channel Plan – ACS will scan the following channels: 1, 6, and 11 in the US, and 1, 7, and 13 in Europe.• 4 Channel Plan – ACS will scan the following channels: 1, 4, 7, and 11 in the US, and 1, 5, 9, and 13 in Europe.•Auto – ACS will scan the default channel plan channels: 1, 6, and 11 in the US, and 1, 5, 9, and 13 in Europe. •Custom – If you want to configure individual channels from which the ACS will select an operating channel, click Configure. The Add Channels dialog is displayed. Click the individual channels you want to add to the channel plan while pressing the CTRL key, and then click OK.7. To modify default access point advanced settings, click Advanced. The Advanced dialog is displayed.8. In the Advanced dialog AP Properties section, do the following:• Poll Timeout – Type the timeout value, in seconds. The Wireless AP uses this value to trigger re-establishing the link with the HiPath Wireless Controller if it (Wireless AP) does not get an answer to its polling. The default value is 10 seconds.Note: If you are configuring session availability, the Poll Timeout value should be 1.5 to 2 times of Detect link failure value on AP Properties screen. For more information, see Section 7.4, “Session availability”, on page 392.• Telnet Access – Click to Enable or Disable telnet access to the Wireless AP.• Maintain client session in event of poll failure – Select this option (if using a bridged at AP VNS) if the AP should remain active if a link loss with the controller occurs.This option is enabled by default.
hwc_apstartup.fmConfiguring the Wireless APConfiguring VLAN tags for Wireless APs9034530-02, March 2010HiPath Wireless Controller, Access Points and Convergence Software V7.11, User Guide 201         • Restart service in the absence of controller – Select this option (if using a bridged at AP VNS) to ensure the Wireless AP’s radios continue providing service if the Wireless AP’s connection to the HiPath Wireless Controller is lost. If this option is enabled, it allows the Wireless AP to start a bridged at AP VNS even in the absence of a HiPath Wireless Controller.• Use broadcast for disassociation – Select if you want the Wireless AP to use broadcast disassociation when disconnecting all clients, instead of disassociating each client one by one. This will affect the behavior of the AP under the following conditions: •If the Wireless AP is preparing to reboot or to enter one of the special modes (DRM initial channel selection). •If a BSSID is deactivated or removed on the Wireless AP.This option is disabled by default.9. In the Advanced dialog Radio Settings section, do the following:•DTIM – Type the desired DTIM (Delivery Traffic Indication Message) period — the number of beacon intervals between two DTIM beacons. To ensure the best client power savings, use a large number. For example, 5. Use a small number to minimize broadcast and multicast delay. The default value is 5.• Beacon Period – Type the desired time, in milliseconds, between beacon transmissions. The default value is 100 milliseconds.• RTS/CTS – Type the packet size threshold, in bytes, above which the packet will be preceded by an RTS/CTS (Request to Send/Clear to Send) handshake. The default value is 2346, which means all packets are sent without RTS/CTS. Reduce this value only if necessary.• Frag. Threshold – Type the fragment size threshold, in bytes, above which the packets will be fragmented by the AP prior to transmission. The default value is 2346, which means all packets are sent unfragmented. Reduce this value only if necessary.• Max % of non-unicast traffic per Beacon period – Enter the maximum percentage of time that the AP will transmit non-unicast packets (broadcast and multicast traffic) for each configured Beacon Period. For each non-unicast packet transmitted, the system calculates the airtime used by eack packet and drops all packets that exceed the configured maximum percentage. By restricting non-unicast traffic, you limit the impact of broadcasts and multicasts on overall system performance.• Maximum Distance – Enter a value from 100 to 15,000 meters that identifies the maximum link distance between APs that participate in a WDS. This value ensures that the acknowledgement of communication between APs does not exceed the timeout value predefined by the 802.11 standard. The default value is 100 meters. If the link distance between
Configuring the Wireless APhwc_apstartup.fmConfiguring VLAN tags for Wireless APs 9034530-02, March 2010202 HiPath Wireless Controller, Access Points and Convergence Software V7.11, User Guide        APs is greater than 100 meters, configure the maximum distance up to 15,000 meters so that the software increases the timeout value proportionally with the distance between APs.Do not change the default setting for the radio that provides service to 802.11 clients only. • Dynamic Channel Selection – Click one of the following:•Off – Disables DCS.• Monitor Mode – If traffic or noise levels exceed the configured DCS thresholds, an alarm is triggered and an information log is generated.• Active Mode – If traffic or noise levels exceed the configured DCS thresholds, an alarm is triggered and an information log is generated. In addition, the Wireless AP will cease operating on the current channel and ACS is employed to automatically select an alternate channel for the Wireless AP to operate on.• DCS Noise Threshold – If DCS is enabled, type the noise interference level, measured in dBm, after which ACS will scan for a new operating channel for the Wireless AP if the threshold is exceeded.• DCS Channel Occupancy Threshold – If DCS is enabled, type the channel utilization level, measured as a percentage, after which ACS will scan for a new operating channel for the Wireless AP if the threshold is exceeded.• DCS Update Period – If DCS is enabled, type the time, measured in minutes that determines the period during which the Wireless AP averages the DCS Noise Threshold and DCS Channel Occupancy Threshold measurements. If either one of these thresholds is exceeded, then the Wireless AP will trigger ACS.•Rx Diversity – Cick Best for the best signal from both antennas, or Left or Right to choose either of the two diversity receiving antennas. The default and recommended selection is Best. If only one antenna is connected, use the corresponding Left or Right diversity setting. Do not use Best if two identical antennas are not used.• Tx Diversity – Click Alternate for the best signal from both antennas, or Left or Right to choose either of the two diversity receiving antennas. The default selection is Alternate that maximizes performance for most clients. However, some clients may behave oddly with Tx Diversity set to Alternate. Under those circumstances, it is recommended to use either Left or Right for Tx Diversity. If only one antenna is connected, use the corresponding Left or Right diversity setting. Do not use Alternate if two identical antennas are not used.
hwc_apstartup.fmConfiguring the Wireless APConfiguring VLAN tags for Wireless APs9034530-02, March 2010HiPath Wireless Controller, Access Points and Convergence Software V7.11, User Guide 203         •Preamble – Click a preamble type for 11b-specific (CCK) rates: Short, Long, or Auto. The recommended value is Auto. Click Short if you are sure that there is no pre-11b AP or a client in the vicinity of this AP. Click Long if compatibility with pre-11b clients is required.• Protection Mode – Click a protection mode: None, Auto, or Always. The default and recommended setting is Auto. Click None if 11b APs and clients are not expected. Click Always if you expect many 11b-only clients.•Protection Rate – Click a protection rate: 1, 2, 5.5, or 11 Mbps. The default and recommended setting is 11. Only reduce the rate if there are many 11b clients in the environment or if the deployment has areas with poor coverage. For example, rates lower than 11 Mbps are required to ensure coverage.•Protection Type – Click a protection type: CTS Only or RTS CTS. The default and recommended setting is CTS Only. Click RTS CTS only if an 11b AP that operates on the same channel is detected in the neighborhood, or if there are many 11b-only clients in the environment.10. In the Advanced dialog Enhanced Rate Control section, do the following:• Min Basic Rate – For each radio, click the minimum data rate that must be supported by all stations in a BSS: 1, 2, 5.5, or 11 Mbps for 11b and 11b+11g modes. Click 1, 2, 5.5, 6, 11, 12, or 24 Mbps for 11g-only mode. Click 6, 12, or 24 Mbps for 11a mode. If necessary, the Max Basic Rate choices adjust automatically to be higher or equal to the Min Basic Rate. If both Min Basic Rate and Max Basic Rate are set to an 11g-specific (OFDM) rate, (for example, 6, 12, or 24 Mbps) all basic rates will be 11g-specific.• Max Basic Rate – For each radio, click the maximum data rate that must be supported by all stations in a BSS: 1, 2, 5.5, or 11 Mbps for 11b and 11b+11g modes. Click 1, 2, 5.5, 6, 11, 12, or 24 Mbps for 11g-only mode. Click 6, 12, or 24 Mbps for 11a mode. If necessary, the Max Basic Rate choices adjust automatically to be higher or equal to the Min Basic Rate. If both Min Basic Rate and Max Basic Rate are set to an 11g-specific (OFDM) rate, (for example, 6, 12, or 24 Mbps) all basic rates will be 11g-specific.• Max Operational Rate – For each radio, click the maximum data rate that clients can operate at while associated with the AP: 1, 2, 5.5, or 11 Mbps for 11b-only mode. Click 1, 2, 5.5, 6, 9, 11, 12, 18, 24, 36, 28, or 54 Mbps for 11b+11g or 11g-only modes. Click 6, 9, 12, 18, 24, 36, 48, or 54 Mbps for 11a mode. If necessary, the Max Operational Rate choices adjust automatically to be higher or equal to the Min Basic Rate.11. In the Advanced dialog No of Retries section, do the following:
Configuring the Wireless APhwc_apstartup.fmConfiguring VLAN tags for Wireless APs 9034530-02, March 2010204 HiPath Wireless Controller, Access Points and Convergence Software V7.11, User Guide        • Background BK – For each radio, click the number of retries for the Background transmission queue. The default value is adaptive (multi-rate). The recommended setting is adaptive (multi-rate).• Best Effort BE – For each radio, click the number of retries for the Best Effort transmission queue. The default value is adaptive (multi-rate). The recommended setting is adaptive (multi-rate).•Video VI – For each radio, click the number of retries for the Video transmission queue. The default value is adaptive (multi-rate). The recommended setting is adaptive (multi-rate).•Voice VO – For each radio, click the number of retries for the Voice transmission queue. The default value is adaptive (multi-rate). The recommended setting is adaptive (multi-rate).• Turbo Voice TVO – For each radio, click the number of retries for the Turbo Voice transmission queue. The default value is adaptive (multi-rate). The recommended setting is adaptive (multi-rate).12. Click Close. The Advanced dialog is closed.13. To save your changes, click Save Settings.To configure AP4102 and AP4102C default access point settings:1. From the main menu, click Wireless AP Configuration. The HiPath Wireless AP screen is displayed.2. In the left pane, click AP Default Settings. The Common Configuration tab is displayed.3. Click the AP4102 AP4102C tab.
hwc_apstartup.fmConfiguring the Wireless APConfiguring VLAN tags for Wireless APs9034530-02, March 2010HiPath Wireless Controller, Access Points and Convergence Software V7.11, User Guide 205         4. In the AP Properties section, do the following:•LLDP – Click to Enable or Disable the Wireless AP from broadcasting LLDP information. This option is disabled by default.If SNMP is enabled on the HiPath Wireless Controller and you enable LLDP, the LLDP Confirmation dialog is displayed.•Select one of the following:• Proceed (not recommended) – Select this option to enable LLDP and keep SNMP running, and then click OK.• Disable SNMP publishing, and proceed – Select this option to enable LLDP and disable SNMP, and then click OK. For more information on enabling SNMP, see the HiPath Wireless Controller, Access Points and Convergence Software Maintenance Guide.
Configuring the Wireless APhwc_apstartup.fmConfiguring VLAN tags for Wireless APs 9034530-02, March 2010206 HiPath Wireless Controller, Access Points and Convergence Software V7.11, User Guide        • Announcement Interval – If LLDP is enabled, type how often the Wireless AP advertises its information by sending a new LLDP packet. This value is measured in seconds. If there are no changes to the Wireless AP configuration that impact the LLDP information, the Wireless AP sends a new LLDP packet according to this schedule.Note: The Time to Live value cannot be directly edited. The Time to Live value is calculated as four times the Announcement Interval value.• Announcement Delay – If LLDP is enabled, type the announcement delay. This value is measured in seconds. If a change to the Wireless AP configuration occurs which impacts the LLDP information, the Wireless AP sends an updated LLDP packet. The announcement delay is the length of time that delays the new packet delivery. The announcement delay helps minimize LLDP packet traffic.• Country – Click the country of operation. This option is only available with some licenses. 5. In the Radio Settings section, do the following for each radio:• Radio mode – Click the radio mode you want to enable:• Radio 1 – off or a.• Radio 2 – off, b, g, or b/g.Note: Depending on the radio modes you select, some of the radio settings may not be available for configuration.•RF Domain – Type a string that uniquely identifies a group of APs that cooperate in managing RF channels and transmission power levels. The maximum length of the string is 16 characters. The RF Domain is used to identify a group of Wireless APs.• Auto Tx Power Ctrl – Click to either enable or disable ATPC from the Auto Tx Power Ctrl drop-down list. ATPC automatically adapts transmission power signals according to the coverage provided by the Wireless APs. After a period of time, the system will stabilize itself based on the RF coverage of your Wireless APs.•Max Tx Power – Click the appropriate Tx power level from the Max TX Power drop-down list. The values in the Max TX Power drop-down are in dBm.
hwc_apstartup.fmConfiguring the Wireless APConfiguring VLAN tags for Wireless APs9034530-02, March 2010HiPath Wireless Controller, Access Points and Convergence Software V7.11, User Guide 207         • Min Tx Power – If ATPC is enabled, click the minimum Tx power level to which the range of transmit power can be adjusted: 0 to 23 (b/g or b/g/n) or 24 (a or a/n) dBm. It is recommended to use 0 dBm to not limit the potential Tx power level range that can be used.• Auto Tx Power Ctrl Adjust – If ATPC is enabled, click the Tx power level that can be used to adjust the ATPC power levels that the system has assigned. It is recommended to use 0 dBm during your initial configuration. If you have an RF plan that recommends Tx power levels for each Wireless AP, compare the actual Tx power levels your system has assigned against the recommended values your RF plan has provided. Use the Auto Tx Power Ctrl Adjust value to achieve the recommended values.• Channel Plan – If ACS is enabled you can define a channel plan for the Wireless AP. Defining a channel plan allows you to limit which channels are available for use during an ACS scan. For example, you may want to avoid using specific channels because of low power, regulatory domain, or radar interference. For Radio 1, click one of the following:• All channels – ACS scans all channels for an operating channel and returns both DFS and non-DFS channels, if available.• All Non-DFS Channels – ACS scans all non-DFS channels for an operating channel. This selection is available when there is at least one DFS channel supported for the selected country.•Custom – To configure individual channels from which the ACS will select an operating channel, click Configure. The Custom Channel Plan dialog displays. By default, all channels participate in the channel plan. Click the individual channels you want to include in the channel plan. To select contiguous channels, use the Shift key. To select multiple, non-contiguous channels in the list, use the CTRL key. Click OK to save the configuration.For Radio 2, click one of the following:• 3 Channel Plan – ACS will scan the following channels: 1, 6, and 11 in the US, and 1, 7, and 13 in Europe.• 4 Channel Plan – ACS will scan the following channels: 1, 4, 7, and 11 in the US, and 1, 5, 9, and 13 in Europe.•Auto – ACS will scan the default channel plan channels: 1, 6, and 11 in the US, and 1, 5, 9, and 13 in Europe.
Configuring the Wireless APhwc_apstartup.fmConfiguring VLAN tags for Wireless APs 9034530-02, March 2010208 HiPath Wireless Controller, Access Points and Convergence Software V7.11, User Guide        •Custom – If you want to configure individual channels from which the ACS will select an operating channel, click Configure. The Add Channels dialog is displayed. Click the individual channels you want to add to the channel plan while pressing the CTRL key, and then click OK.6. To modify default access point advanced settings, click Advanced. The Advanced dialog is displayed.7. In the Advanced dialog AP Properties section, do the following:• Poll Timeout – Type the timeout value, in seconds. The Wireless AP uses this value to trigger re-establishing the link with the HiPath Wireless Controller if it (Wireless AP) does not get an answer to its polling. The default value is 10 seconds.Note: If you are configuring session availability, the Poll Timeout value should be 1.5 to 2 times of Detect link failure value on AP Properties screen. For more information, see Section 7.4, “Session availability”, on page 392.• Telnet Access – Click to Enable or Disable telnet access to the Wireless AP.• Maintain client session in event of poll failure – Click to Enable or Disable (if using a bridged at AP VNS) if the AP should remain active if a link loss with the controller occurs.This option is enabled by default. • Restart service in the absence of controller – Click to Enable or Disable (if using a bridged at AP VNS) to ensure the Wireless APs’ radios continue providing service if the Wireless AP’s connection to the HiPath Wireless Controller is lost. If this option is enabled, it allows the Wireless AP to start a bridged at AP VNS even in the absence of a HiPath Wireless Controller.• Use broadcast for disassociation – Click to Enable or Disable if you want the Wireless AP to use broadcast disassociation when disconnecting all clients, instead of disassociating each client one by one. This will affect the behavior of the AP under the following conditions: •If the Wireless AP is preparing to reboot or to enter one of the special modes (DRM initial channel selection). •If a BSSID is deactivated or removed on the Wireless AP.This option is disabled by default.8. In the Advanced dialog Radio Settings section, do the following:
hwc_apstartup.fmConfiguring the Wireless APConfiguring VLAN tags for Wireless APs9034530-02, March 2010HiPath Wireless Controller, Access Points and Convergence Software V7.11, User Guide 209         •DTIM – Type the desired DTIM (Delivery Traffic Indication Message) period — the number of beacon intervals between two DTIM beacons. To ensure the best client power savings, use a large number. For example, 5. Use a small number to minimize broadcast and multicast delay. The default value is 5.• Beacon Period – Type the desired time, in milliseconds, between beacon transmissions. The default value is 100 milliseconds.• RTS/CTS – Type the packet size threshold, in bytes, above which the packet will be preceded by an RTS/CTS (Request to Send/Clear to Send) handshake. The default value is 2346, which means all packets are sent without RTS/CTS. Reduce this value only if necessary.• Frag. Threshold – Type the fragment size threshold, in bytes, above which the packets will be fragmented by the AP prior to transmission. The default value is 2346, which means all packets are sent unfragmented. Reduce this value only if necessary.• Max % of non-unicast traffic per Beacon period – Enter the maximum percentage of time that the AP will transmit non-unicast packets (broadcast and multicast traffic) for each configured Beacon Period. For each non-unicast packet transmitted, the system calculates the airtime used by eack packet and drops all packets that exceed the configured maximum percentage. By restricting non-unicast traffic, you limit the impact of broadcasts and multicasts on overall system performance.• Maximum Distance – Enter a value from 100 to 15,000 meters that identifies the maximum link distance between APs that participate in a WDS. This value ensures that the acknowledgement of communication between APs does not exceed the timeout value predefined by the 802.11 standard. The default value is 100 meters. If the link distance between APs is greater than 100 meters, configure the maximum distance up to 15,000 meters so that the software increases the timeout value proportionally with the distance between APs.Do not change the default setting for the radio that provides service to 802.11 clients only. • Dynamic Channel Selection – Click one of the following:•Off – Disables DCS.• Monitor Mode – If traffic or noise levels exceed the configured DCS thresholds, an alarm is triggered and an information log is generated.• Active Mode – If traffic or noise levels exceed the configured DCS thresholds, an alarm is triggered and an information log is generated. In addition, the Wireless AP will cease operating on the current channel and ACS is employed to automatically select an alternate channel for the Wireless AP to operate on.
Configuring the Wireless APhwc_apstartup.fmConfiguring VLAN tags for Wireless APs 9034530-02, March 2010210 HiPath Wireless Controller, Access Points and Convergence Software V7.11, User Guide        • DCS Noise Threshold – If DCS is enabled, type the noise interference level, measured in dBm, after which ACS will scan for a new operating channel for the Wireless AP if the threshold is exceeded.• DCS Channel Occupancy Threshold – If DCS is enabled, type the channel utilization level, measured as a percentage, after which ACS will scan for a new operating channel for the Wireless AP if the threshold is exceeded.• DCS Update Period – If DCS is enabled, type the time, measured in minutes that determines the period during which the Wireless AP averages the DCS Noise Threshold and DCS Channel Occupancy Threshold measurements. If either one of these thresholds is exceeded, then the Wireless AP will trigger ACS.•Rx Diversity – Cick Best for the best signal from both antennas, or Left or Right to choose either of the two diversity receiving antennas. The default and recommended selection is Best. If only one antenna is connected, use the corresponding Left or Right diversity setting. Do not use Best if two identical antennas are not used.• Tx Diversity – Click Alternate for the best signal from both antennas, or Left or Right to choose either of the two diversity receiving antennas. The default selection is Alternate that maximizes performance for most clients. However, some clients may behave oddly with Tx Diversity set to Alternate. Under those circumstances, it is recommended to use either Left or Right for Tx Diversity. If only one antenna is connected, use the corresponding Left or Right diversity setting. Do not use Alternate if two identical antennas are not used.•Preamble – Click a preamble type for 11b-specific (CCK) rates: Short, Long, or Auto. The recommended value is Auto. Click Short if you are sure that there is no pre-11b AP or a client in the vicinity of this AP. Click Long if compatibility with pre-11b clients is required.• Protection Mode – Click a protection mode: None, Auto, or Always. The default and recommended setting is Auto. Click None if 11b APs and clients are not expected. Click Always if you expect many 11b-only clients.• Protection Rate – Click a protection rate: 1, 2, 5.5, or 11 Mbps. The default and recommended setting is 11. Only reduce the rate if there are many 11b clients in the environment or if the deployment has areas with poor coverage. For example, rates lower than 11 Mbps are required to ensure coverage.• Protection Type – Click a protection type: CTS Only or RTS CTS. The default and recommended setting is CTS Only. Click RTS CTS only if an 11b AP that operates on the same channel is detected in the neighborhood, or if there are many 11b-only clients in the environment.
hwc_apstartup.fmConfiguring the Wireless APConfiguring VLAN tags for Wireless APs9034530-02, March 2010HiPath Wireless Controller, Access Points and Convergence Software V7.11, User Guide 211         9. In the Advanced dialog Enhanced Rate Control section, do the following:• Min Basic Rate – For each radio, click the minimum data rate that must be supported by all stations in a BSS: 1, 2, 5.5, or 11 Mbps for 11b and 11b+11g modes. Click 1, 2, 5.5, 6, 11, 12, or 24 Mbps for 11g-only mode. Click 6, 12, or 24 Mbps for 11a mode. If necessary, the Max Basic Rate choices adjust automatically to be higher or equal to the Min Basic Rate. If both Min Basic Rate and Max Basic Rate are set to an 11g-specific (OFDM) rate, (for example, 6, 12, or 24 Mbps) all basic rates will be 11g-specific.• Max Basic Rate – For each radio, click the maximum data rate that must be supported by all stations in a BSS: 1, 2, 5.5, or 11 Mbps for 11b and 11b+11g modes. Click 1, 2, 5.5, 6, 11, 12, or 24 Mbps for 11g-only mode. Click 6, 12, or 24 Mbps for 11a mode. If necessary, the Max Basic Rate choices adjust automatically to be higher or equal to the Min Basic Rate. If both Min Basic Rate and Max Basic Rate are set to an 11g-specific (OFDM) rate, (for example, 6, 12, or 24 Mbps) all basic rates will be 11g-specific.• Max Operational Rate – For each radio, click the maximum data rate that clients can operate at while associated with the AP: 1, 2, 5.5, or 11 Mbps for 11b-only mode. Click 1, 2, 5.5, 6, 9, 11, 12, 18, 24, 36, 28, or 54 Mbps for 11b+11g or 11g-only modes. Click 6, 9, 12, 18, 24, 36, 48, or 54 Mbps for 11a mode. If necessary, the Max Operational Rate choices adjust automatically to be higher or equal to the Min Basic Rate.10. In the Advanced dialog No of Retries section, do the following:• Background BK – For each radio, click the number of retries for the Background transmission queue. The default value is adaptive (multi-rate). The recommended setting is adaptive (multi-rate).• Best Effort BE – For each radio, click the number of retries for the Best Effort transmission queue. The default value is adaptive (multi-rate). The recommended setting is adaptive (multi-rate).•Video VI – For each radio, click the number of retries for the Video transmission queue. The default value is adaptive (multi-rate). The recommended setting is adaptive (multi-rate).•Voice VO – For each radio, click the number of retries for the Voice transmission queue. The default value is adaptive (multi-rate). The recommended setting is adaptive (multi-rate).• Turbo Voice TVO – For each radio, click the number of retries for the Turbo Voice transmission queue. The default value is adaptive (multi-rate). The recommended setting is adaptive (multi-rate).11. Click Close. The Advanced dialog is closed.12. To save your changes, click Save Settings.
Configuring the Wireless APhwc_apstartup.fmModifying a Wireless AP’s properties based on a default AP configuration 9034530-02, March 2010212 HiPath Wireless Controller, Access Points and Convergence Software V7.11, User Guide        4.6  Modifying a Wireless AP’s properties based on a default AP configurationIf you have a Wireless AP that is already configured with its own settings, but would like the Wireless AP to be reset to use the system’s default AP settings, use the Reset to Defaults feature on the AP Properties tab.To configure a Wireless AP with the system’s default AP settings:1. From the main menu, click Wireless AP Configuration. The HiPath Wireless AP screen is displayed.2. In the Wireless AP list, click the Wireless AP whose properties you want to modify. The AP Properties tab displays Wireless AP information.3. To have the Wireless AP inherit the system’s default AP settings, click Reset to Defaults. A pop-up dialog asking you to confirm the configuration change is displayed.4. To confirm resetting the Wireless AP to the default settings, click OK.Caution: If you reset an AP to defaults, its HWC Search List will be deleted, regardless of the settings in Common Configuration.4.7  Modifying the Wireless AP’s default setting using the Copy to Defaults featureYou can modify the system’s default AP settings by using the Copy to Defaults feature on the AP Properties tab. This feature allows the properties of an already configured Wireless AP to become the system’s default Wireless AP settings.To modify the system’s default AP settings based on an already configured AP:1. From the main menu, click Wireless AP Configuration. The HiPath Wireless AP screen is displayed.2. In the Wireless AP list, click the Wireless AP whose properties you want to become the system’s default AP settings. The AP Properties tab is displayed.3. If applicable, modify the Wireless AP’s properties. For more information, see Section 4.4.2, “Configuring a Wireless AP’s properties”, on page 122.4. To make this Wireless AP’s configuration be the system’s default AP settings, click Copy to Defaults. A pop-up dialog asking you to confirm the configuration change is displayed.
hwc_apstartup.fmConfiguring the Wireless APConfiguring Wireless APs simultaneously9034530-02, March 2010HiPath Wireless Controller, Access Points and Convergence Software V7.11, User Guide 213         5. To confirm resetting the system’s default Wireless AP settings, click OK.4.8  Configuring Wireless APs simultaneouslyIn addition to configuring Wireless APs individually, you can also configure multiple Wireless APs simultaneously by using the AP Multi-edit function. Configuring Wireless APs simultaneously is similar to modifying the system’s default AP settings or individual Wireless APs. When selecting which Wireless APs to configure simultaneously, you can use the following criteria:•Select the Wireless APs by hardware type•Select the Wireless APs individuallyYou can select multiple hardware types and individual Wireless APs by pressing the Ctrl key and selecting the hardware types and specific Wireless APs.When you configure multiple Wireless APs using the AP Multi-edit screen, it is important to note that for some Wireless AP settings to be available for configuration, other Wireless AP settings must be enabled or configured first.Note: Only settings and options supported by all of the currently selected hardware types are available for configuring.To configure Wireless APs simultaneously:1. From the main menu, click Wireless AP Configuration. The HiPath Wireless AP screen is displayed.2. In the left pane, click AP Multi-edit.
Configuring the Wireless APhwc_apstartup.fmConfiguring Wireless APs simultaneously 9034530-02, March 2010214 HiPath Wireless Controller, Access Points and Convergence Software V7.11, User Guide        3. Do the following:•In the Hardware Types list, click one or more Wireless AP hardware types.•In the Wireless APs list, click one or more Wireless APs to edit. To click multiple Wireless APs, click the APs from the list while pressing the CTRL key. Note: When using the Multi-edit function, any box or option that is not explicitly modified will not be changed by the update. The Wireless APs shown in the Wireless APs list can be from any version of the software. Attributes that are common between software versions are set on all Wireless APs. Attributes that are not common, are only sent to the AP versions to which the attributes apply. Attempting to set an attribute that does not apply for an AP will not abort the multi-edit operation.4. Modify the configuration of the selected Wireless APs:• AP Properties – For more information, see Section 4.4.2, “Configuring a Wireless AP’s properties”, on page 122.• Radio Settings – For more information, see Section 4.4.5, “Configuring Wireless AP radio properties”, on page 130.5. To modify the static configuration of the selected Wireless APs, in the HWC Search List, click one of the following:
hwc_apstartup.fmConfiguring the Wireless APConfiguring an AP as a sensor9034530-02, March 2010HiPath Wireless Controller, Access Points and Convergence Software V7.11, User Guide 215         • Clear search list – Click to clear previously assigned HiPath Wireless Controllers that were configured to control this Wireless AP.• Re-configure search list – Click to assign HiPath Wireless Controllers to control this Wireless AP.a) In the Add box, type the IP address of the HiPath Wireless Controller that will control this Wireless AP.b) Click Add. The IP address is added to the list.c) Repeat to add additional HiPath Wireless Controllers.d) Click Up and Down to modify the order of the HiPath Wireless Controllers. The maximum is three HiPath Wireless Controllers.The Wireless AP attempts to connect to the IP addresses in the order in which they are listed. The Wireless AP is successful when it finds a HiPath Wireless Controller that will allow it to register.This feature allows the Wireless AP to bypass the discovery process. If the HWC Search List is not populated, the Wireless AP will use SLP to discover a HiPath Wireless Controller. For the initial Wireless AP deployment, it is necessary to use one of the described options in Section 4.2, “Discovery and registration overview”, on page 97.6. To modify the WLAN assignments of the selected Wireless APs, in the WLAN Assignment Option drop-down list, click one of the following:• Clear WLAN list – Click to clear previously assigned WLAN services of the Wireless APs.• Re-configure WLAN list – Click to assign WLAN services to the Wireless APs.•In the Radio 1 and Radio 2 columns, select the Wireless AP radios that you want to assign for each WLAN service. 7. To save your changes, click Save.4.9  Configuring an AP as a sensorOnly the HiPath Wireless AP 2610/2620 and the Wireless 802.11n AP can be configured as sensors. A Wireless AP that is configured as a sensor performs scanning services and relays information to HiPath Wireless Manager HiGuard. When an AP is Approved as Sensor: •The AP severs its connection to the HiPath Wireless Controller •The AP registers with HiPath Wireless Manager HiGuard
Configuring the Wireless APhwc_apstartup.fmConfiguring an AP as a sensor 9034530-02, March 2010216 HiPath Wireless Controller, Access Points and Convergence Software V7.11, User Guide        •The AP performs scanning services•The AP no longer performs RF services for the HiPath Wireless ControllerWhen an AP is operating as a sensor, it has no interaction with the HiPath Wireless Controller, and it does not perform like an AP: it does not allow devices to associate to it and traffic is not forwarded through it. An AP operating as a sensor is managed by HiPath Wireless Manager HiGuard. The HiPath Wireless Manager HiGuard’s sensor domain license (SDL) limit governs the number of sensors the customer can have.When an AP is configured as a sensor, the AP’s current configuration is retained in the controller database. If the sensor is later configured back to perform RF services, its previous configuration data is reassigned to it. For more information, see the HiPath Wireless Manager User Guide and the HiPath Wireless Manager HiGuard User Guide.Before APs can be configured as sensors, you must first configure the Sensor Management values for the HiPath Wireless Controller:•TFTP server IP address•Path to 26xx image•Path to 36xx imageTo configure Sensor Management values for the HiPath Wireless Controller:1. From the main menu, click Wireless AP Configuration. The HiPath Wireless AP screen is displayed.2. In the left pane, click Sensor Management. The Wireless AP Sensor Management screen is displayed.3. Type the following:
hwc_apstartup.fmConfiguring the Wireless APPerforming Wireless AP software maintenance9034530-02, March 2010HiPath Wireless Controller, Access Points and Convergence Software V7.11, User Guide 217         • TFTP Server – The IP address of the TFTP server the AP is to retrieve the sensor image file from.• Path to 26xx Image – The filename and location of the 26xx sensor image.• Path to 36xx Image – The filename and location of the 36xx sensor image. Note: The Path to 36xx image box is only available if the HiPath Wireless Controller is managed by the HiPath Wireless Manager V2R3.4. To save your changes, click Save.4.10  Performing Wireless AP software maintenancePeriodically, the software used by the Wireless APs is altered for reasons of upgrade or security. The new version of the AP software is installed from the HiPath Wireless Controller. The software for each Wireless AP can be uploaded either immediately, or the next time the Wireless AP connects. Part of the Wireless AP boot sequence is to seek and install its software from the HiPath Wireless Controller.Most of the properties of each radio on a Wireless AP can be modified without requiring a reboot of the AP.The Wireless AP keeps a backup copy of its software image. When a software upgrade is sent to the Wireless AP, the upgrade becomes the Wireless AP's current image and the previous image becomes the backup. In the event of failure of the current image, the Wireless AP will run the backup image.Note: The HiPath Wireless Controller does not ship with sensor software. Sensor software must be installed on a TFTP server.To maintain the list of current Wireless AP software images:1. From the main menu, click Wireless AP Configuration. The Wireless AP Configuration screen is displayed.2. In the left pane, click AP Maintenance. The AP Maintenance tab is displayed.
Configuring the Wireless APhwc_apstartup.fmPerforming Wireless AP software maintenance 9034530-02, March 2010218 HiPath Wireless Controller, Access Points and Convergence Software V7.11, User Guide        3. In the AP Images for Platform drop-down list, click the appropriate platform.4. To select an image to be the default image for a software upgrade, click it in the list, and then click Set as default.5. In the Upgrade Behavior section, select one of the following:• Upgrade when AP connects using settings from Controlled Upgrade – The Controlled Upgrade tab is displayed. Controlled upgrade allows you to individually select and control the state of an AP image upgrade: which APs to upgrade, when to upgrade, how to upgrade, and to which image the upgrade or downgrade should be done. Administrators decide on the levels of software releases that the equipment should be running. • Always upgrade AP to default image (overrides Controlled Upgrade settings) – Selected by default. Allows for the selection of a default revision level (firmware image) for all APs in the domain. As the AP registers with the controller, the firmware version is verified. If it does not match the same value as defined for the default-image, the AP is automatically requested to upgrade to the default-image.6. To save your changes, click Save.To delete a Wireless AP software image:1. From the main menu, click Wireless AP Configuration. The Wireless AP Configuration screen is displayed.2. In the left pane, click AP Maintenance. The AP Software Maintenance tab is displayed.3. In the AP Images for Platform drop-down list, click the appropriate platform.
hwc_apstartup.fmConfiguring the Wireless APPerforming Wireless AP software maintenance9034530-02, March 2010HiPath Wireless Controller, Access Points and Convergence Software V7.11, User Guide 219         4. In the AP Images list, click the image you want to delete.5. Click Delete. The image is deleted.To download a new Wireless AP software image:1. From the main menu, click Wireless AP Configuration. The Wireless AP Configuration screen is displayed.2. In the left pane, click AP Maintenance. The AP Software Maintenance tab is displayed.3. In the Download AP Images list, type the following:•FTP Server – The IP of the FTP server to retrieve the image file from.•User ID – The user ID that the controller should use when it attempts to log in to the FTP server.• Password – The corresponding password for the user ID.• Confirm – The corresponding password for the user ID to confirm it was typed correctly. •Directory – The directory on the server in which the image file that is to be retrieved is stored.• Filename – The name of the image file to retrieve.•Platform – The AP hardware type to which the image applies. The are several types of AP and they require different images.4. Click Download. The new software image is downloaded.To define parameters for a Wireless AP controlled software upgrade:1. From the main menu, click Wireless AP Configuration. The Wireless AP Configuration screen is displayed.2. In the left pane, click AP Maintenance. The AP Software Maintenance tab is displayed.3. Click the Controlled Upgrade tab.
Configuring the Wireless APhwc_apstartup.fmPerforming Wireless AP software maintenance 9034530-02, March 2010220 HiPath Wireless Controller, Access Points and Convergence Software V7.11, User Guide        Note: The Controlled Upgrade tab is displayed only when the Upgrade Behavior is set to Upgrade when AP connects using settings from Controlled Upgrade on the AP Software Maintenance tab.4. In the Select AP Platform drop-down list, click the type of AP you want to upgrade.5. In the Select an image to use drop-down list, click the software image you want to use for the upgrade.6. In the list of registered Wireless APs, select the checkbox for each Wireless AP to be upgraded with the selected software image.7. Click Apply AP image version. The selected software image is displayed in the Upgrade To column of the list.8. To save the software upgrade strategy to be run later, click Save for later.9. To run the software upgrade immediately, click Upgrade Now. The selected Wireless AP reboots, and the new software version is loaded.Note: The Always upgrade AP to default image checkbox on the AP Software Maintenance tab overrides the Controlled Upgrade settings.
hwc_vnsintro.fm9034530-02, March 2010HiPath Wireless Controller, Access Points and Convergence Software V7.11, User Guide 221      Virtual Network Services conceptsVNS overview5  Virtual Network Services conceptsThis chapter introduces and describes the concept of Virtual Network Services (VNS), including:•VNS overview•Setting up a VNS checklist•NAC integration with HiPath WLAN•Wireless AP assignment to WLAN Services•Authentication for a VNS•Filtering•Multicast traffic•Data protection — WEP and WPA•QoS Policy•Flexible Client Access (FCA)5.1  VNS overviewStarting with Release V7.0, the VNS concept is factored into two main components:•WLAN Service - which defines the radio/RF attributes of a service (e.g. its SSID), its privacy and authentication settings and the QoS attributes.•User Policy - which defines the topology (typically a VLAN), filter rules, and Class of Service applied to the traffic of a station.Rather than being a collection of operational entities, a VNS becomes simply the binding between the WLAN service and the user policy for default operation. The policy assignment ensures that the correct topology and traffic behavior are applied to a user regardless/independent of the SSID.This new representation model extends provisioning functionality by allowing for:•Multiple WLAN services associated to the same Topology (VLAN Mapping)•Overlapped Role/Policy Assignment•User to policy association independent of access SSID •Separation of L2/L3 representations
Virtual Network Services conceptshwc_vnsintro.fmVNS overview 9034530-02, March 2010222 HiPath Wireless Controller, Access Points and Convergence Software V7.11, User Guide        •Topology now allow for VLANs without L3 presenceNote: The concepts introduced in V7.0 facilitate the integration between HiPath. WLAN and the Enterasys Policy Manager. However, discussion about their integration, the communication between the two, provisioning model, and so on are not part of this document.The configurable high-level distinct umbrella elements of a VNS are:•Topology•Policy•WLAN ServicesIt is important to note, however, that Topologies are associated with Policies, which makes configuration of a VNS association between a WLAN Service and a Policy (that inturn defines a Policy).5.1.1  TopologyA Topology is represented by the configurable networking parameters and options which define the HiPath Wireless Controller and APs’ interactions with the other networking elements. The main attributes of a topology are:•Name•Mode, which can be one of the following:– Routed– Bridge Traffic Locally at AP– Bridge Traffic Locally at HWC•VLAN ID•Tagged or untagged •Port attachments to the network for the HiPath Wireless Controller only. This is not required for Routed or Bridge Traffic Locally at AP topologies, but it is required for Bridge Traffic Local at HWC.•Interface (L3) definition, i.e., the IP address assigned to the HiPath Wireless Controller’s interface attached to the network described by a given topology (optional)•Topologu type, which is the intuitive description of traffic forwarding mechanisms. The options are:– “Physical,” describing an Ethernet port
hwc_vnsintro.fmVirtual Network Services conceptsVNS overview9034530-02, March 2010HiPath Wireless Controller, Access Points and Convergence Software V7.11, User Guide 223         – “Admin,” meaning this is the native topology of the HiPath Wireless Controller management port – “Routed,” describing the L3 stub network segments– “Bridged at Controller,” which allows L2 forwarding between the wireless clients and core network, or– “Bridged at AP,” which is implemented by local bridging done at the APs themselves.•Exception Filters (available only if an L3 presence has been defined) (As a matter of implementation, a topology that does not have a layer 3 presence (IP Address) assigned to it will have a “deny all” exception filter attached to it. This filter will not be configurable or even visible to the administrator.)•Certificates (only allowed if an L3 presence has been defined)•Multicast filters The main Topologies GUI includes a field for configuring the internal VLAN. This field's default value is 1 as in previous releases. This value can also be changed to match the existing network configuration. 5.1.2  PolicyIn general, a Policy Profile is defined as a collection of attributes and rules to be applied to the traffic of ports and stations. The Enterasys Policy Manager's policy profile permits the definition of default VLAN and Class of Service assignments that can be used when other more specific policy assignment mechanisms (that is, policy rule matches) do not apply. On HiPath platforms, the Policy defines the binding of Default Topology, Default Rate Profiles, and Default filter rules.In general, the Class of Service refers to a set of attributes that define the importance of a frame, while forwarded through the network ,relative to other packets, and to the maximum throughput per time unit that a station or port assigned to the policy is permitted. The Class of Service defines actions to be taken when rate limits are exceeded. On the HiPath Wireless Controller, the configuration of the CoS is part of WLAN Service while the Rate Control and Filtering are part of Policy definition. The actions allowed by the HiPath implementation are: allow or drop.Policies don't need to be fully specified; Unspecified attributes are retained by the user or inherited from Global Policy definitions
Virtual Network Services conceptshwc_vnsintro.fmVNS overview 9034530-02, March 2010224 HiPath Wireless Controller, Access Points and Convergence Software V7.11, User Guide        Default Global Policy definitions provide a placeholder for completion of incomplete policies for initial default assignment. If a policy is defined as Default for a particular VNS, incomplete (or NO-CHANGE) attributes are inherited from Default Global Policy DefinitionsDefault Global Policy parameter values are:•Topology = Bridged at AP•Filter = Deny All•Rate Control = “Unlimited”Note that you can change these Global Policy parameters from their default values during configuration.5.1.3  WLAN ServiceA WLAN Service represents all the RF, authentication and QoS attributes of a wireless access service. The WLAN Service can be of three basic types:•Standard - A conventional service. Only APs running HiPath Wireless software can be part of this WLAN Service. This type of service is usable as a Bridged @ Controller, Bridged @ AP or Routed topologies. This type of service provides access for mobile stations. Therefore, policies can be assigned to this type of WLAN service to create a VNS.•Third Party AP - A Wireless Service offered by third party APs. This type of service provides access for mobile stations. Therefore policies can be assigned to this type of WLAN service to create a VNS. Note that the requirement is to run the deployment of the third party topology using the controller as the routing gateway for the segments served by third party APs.•WDS - This represents a group of APs organized into an interconnection hierarchy for purposes of providing a Wireless Distribution Service. This type of service is in essence a wireless trunking service rather than a service that provides access for stations. As such, this type of service cannot have policies attached to it.APs from a WDS group still can provide access for mobile clients via standard service.For V7.0 the components of the WLAN Service map more or less completely to the corresponding components of a VNS in V7.0. The exception is that WLAN Services are not classified as SSID-based or AAA-based, as VNSs were in releases prior to V6Rx. Instead, the administrator makes an explicit choice of the type of authentication to use on the WLAN Service. If his choice of authentication option conflicts with any of his other authentication or privacy choices the WLAN Service cannot be enabled.
hwc_vnsintro.fmVirtual Network Services conceptsVNS overview9034530-02, March 2010HiPath Wireless Controller, Access Points and Convergence Software V7.11, User Guide 225         5.1.4  New VNS definitionThe central objective of the newly defined (in V7.0) VNS is to allow for more configuration flexibility by separating reusable components (such as topology, policies, and so forth) and to allow for integration with the Enterasys Policy Manager. Figure 11 on page 225 shows the breakdown of a VNS into its primary components. The direction of the arrows in this diagram indicates the direction of a dependency.The VNS is being split into two main entities:1. WLAN Service – This represents the 802.11 network access service offered by the HWC and its APs.2. Authorization Policy – A policy that determines how the traffic of users accessing the wired network through the WLAN service. An authorization policy is made of several components. Figure 11 New VNS definition
Virtual Network Services conceptshwc_vnsintro.fmVNS overview 9034530-02, March 2010226 HiPath Wireless Controller, Access Points and Convergence Software V7.11, User Guide        Breaking the VNS into two main parts, permits a VNS to be created from components that were defined at different times. For example the HWC can ship with predefined WLAN Services that are created by the development team. At a later date a policy can be defined on the HWC (by the administrator or Policy Manager) and combined with the WLAN Service to create a functional SSID.In Release V7.0 the new concepts introduced provide new capabilities such as:•The ability to share an HWC physical port between 3rd party AP VNS and other types of VNS so long as the VNSs are on different VLANs. Since many HWC implementations have only 2 physical ports, this allows those implementations to offer support for 3rd party APs in conjunction with standard VNSs.•The ability to have Bridged @ Controller VNSs that do not have a layer 3 presence (IP address). This greatly simplifies “Out of the box” deployments in which the HWC is only required to function as a layer 2 device.•The ability to assign separate inbound and outbound rate limits on a per station basis. These rate limits will apply at the AP and the HWC•The ability to assign stations to VLANs on a per station basis. All HiPath APs and controllers running V7.0 software will be able to perform per station VLAN.•Simplification of VNS RADIUS server configuration through the migration of various RADIUS server settings to the global RADIUS server definition. •Support for allowing Policy Manager to define and manage policies that specify VLAN assignment, rate limits and filters•Support for allowing Policy Manager to create VNS by defining policies and attaching them to WLAN Services•Support for “Branch Captive Portal”. This feature allows the administrator to configure any desired type of HWC Captive portal authentication for a WLAN Service while allowing the APs to locally bridge the payload traffic of authenticated stations.•Workflow improvements for defining VNS and their components. One example of such an improvement is the ability to define topologies, policies and rate profiles globally and which can then be reused to define many different services.•The ability to have multiple WLAN Services use the same VLAN topology. An administrator can now design his network so that users accessing it from different SSIDs can share the same physical segment. Different users on the same segment can be subject to different policies. Support for administrator-configurable multicast and broadcast rate limiting at the AP. The more flexible approach to handling network topologies introduced by this feature could lead to reduced radio capacity without this enhancement being implemented.
hwc_vnsintro.fmVirtual Network Services conceptsVNS overview9034530-02, March 2010HiPath Wireless Controller, Access Points and Convergence Software V7.11, User Guide 227         •Removal of the distinction between AAA and SSID-based VNS. Instead of this being an explicit attribute that cannot be changed once set, the HWC will determine from the WLAN Service privacy and authentication settings whether EAP or Captive portal is required, and will ensure that the administrator cannot save a configuration that has incomplete or incompatible RADIUS options. The administrator can change these privacy and authentication settings pretty much at any time without having to delete and recreate the VNS. Changing privacy and authentication settings will cause the sessions of stations on the VNS to be terminated.•Automatic synchronization of VNS and session information when fast failover is enabled.•The HWC UI for managing ports and topologies has moved in the direction of a true L2-L3 separation.
Virtual Network Services conceptshwc_vnsintro.fmSetting up a VNS checklist 9034530-02, March 2010228 HiPath Wireless Controller, Access Points and Convergence Software V7.11, User Guide        5.2  Setting up a VNS checklistWhen you set up a VNS on the HiPath Wireless Controller, you are defining a topology, policies, and WLAN services for a group of wireless device users. The checklist suggested in this section is focused on strictly necessary parameters and selections an administrator has to consider. Proper full contexts (such as topology, policy, WLAN services) are further described in Chapter 6, “Configuring a VNS”.The HiPath Wireless Controller provides the option to define a topology as locally bridged to a VLAN at the controller. To support that configuration, you must define which VLAN ID should be used. The network port on which the VLAN is assigned must be configured on the switch, and the corresponding HiPath Wireless Controller port must match the correct configuration. With this configuration, it is possible that the controller is not involved in the IP address assignment for user addresses. Instead, the IP addresses for users are assigned directly by the DHCP infrastructure that services the VLAN.Note: In a VLAN-bridged topology, the default configuration dictates that the controller is not the DHCP server for that segment. However, DHCP services can selectively be enabled, including DHCP Relay, allowing you to use the controller to become the default DHCP server for the VLAN, if applicable.Before defining a VNS, the following properties must be determined across topology, policy, and WLAN services:•A user access plan for both individual users and user groups.•The RADIUS attribute values that support the user access plan.•The location and identity of the Wireless APs that will be used on the VNS.•The routing mechanism to be used on the associated topology.•For tunneled configurations mostly, the network addresses that the topology will use.•A bridge traffic locally at the HWC topology optionally needs the specification of the IP address for the controller's own interface point on that VLAN. Alternatively, other modes for topology can be used (bridged at AP, routed, 3rd Part AP).In addition, if you elect to have the controller operate as the default DHCP server for the VLAN, the corresponding IP subnet for that subnet must also be specified. •The type of authentication for wireless device users on the associated WLAN service mapped to the desired VNS.
hwc_vnsintro.fmVirtual Network Services conceptsSetting up a VNS checklist9034530-02, March 2010HiPath Wireless Controller, Access Points and Convergence Software V7.11, User Guide 229         •Proper definition and selection of the user Policy would define the filters to be applied to the users and user groups in order to control network access.•The quality of service (QoS) definition is part of the WLAN Services requirements.•The privacy mechanisms that should be employed between the Wireless APs and the wireless devices are also configurable at the level of WLAN services.•Classification list for traffic priority. For example, whether the VNS is to be used for voice traffic and if voice traffic is to be given priority.User access planThe user access plan should analyze the enterprise network and identify which users should have access to which areas of the network. What areas of the network should be separated? Which users can go out to the World Wide Web?The HiPath Wireless Controller, Access Points and Convergence Software system relies on authenticating users via a RADIUS server (or other authentication server). To make use of this feature, an authentication server on the network is required. Make sure that the server's database of registered users, with login identification and passwords, is current. In the case of certificate-based installations, you must ensure that the proper user certificate profiles are setup on the RADIUS server and mobile user.Note: Deploying Controller, Access Points and Convergence Software without a RADIUS server (and without authentication of users on the network) is also possible.The user access plan should also identify the user groups in your enterprise, and the business structure of the enterprise network, such as:•Department (such as Engineering, Sales, Finance) •Role (such as student, teacher, library user)•Status (such as guest, administration, technician)For each user group, you should set up a filter ID attribute in the RADIUS server, and then associate each user in the RADIUS server to at least one filter ID name. You can define specific filtering rules, by filter ID attribute, that will be applied to user groups to control network access. Filtering is applied by the controller. The controller checks if there is a Policy with a matching name (Filter ID = Policy name) and applies the set of filter rules from that policy to the session. Filter ID assignments is a configuration option, and not a requirement to setup per user filter ID definitions. If a filter is not returned as an attribute in the RADIUS server’s confirmation (Access-Accept packet) for a particular user, the controller uses the default filter policy as the applicable filter set.
Virtual Network Services conceptshwc_vnsintro.fmNAC integration with HiPath WLAN 9034530-02, March 2010230 HiPath Wireless Controller, Access Points and Convergence Software V7.11, User Guide        5.3  NAC integration with HiPath WLANHiPath WLAN supports integration with a NAC (Network Admission Control) Gateway. The NAC Gateway can provide your network with authentication, registration, assessment, remediation, and access control for mobile users.NAC Gateway integration with HiPath WLAN supports SSID VNSs when used in conjunction with MAC-based external captive portal authentication.The following illustration depicts the topology and workflow relationship between HiPath WLAN that is configured for external captive portal and a NAC Gateway. For more information, see Section 6.4.1, “Creating a NAC VNS using the VNS wizard”, on page 259.Note: The following illustration depicts the workflow for a network environment in which the NAC Gateway is configured to use a RADIUS server. With this configuration, the NAC Gateway acts like a RADIUS proxy server. An alternative is to configure the NAC Gateway to perform MAC-based authentication itself, using its own database of MAC addresses and permissions.
hwc_vnsintro.fmVirtual Network Services conceptsNAC integration with HiPath WLAN9034530-02, March 2010HiPath Wireless Controller, Access Points and Convergence Software V7.11, User Guide 231         Figure 12 HiPath WLAN and NAC integration with external captive portal authentication Step 1•The client laptop connects to the Wireless AP.•The Wireless AP determines that authentication is required, and sends an association request to the HiPath Wireless Controller.Step 2•The HiPath Wireless Controller forwards to the NAC Gateway an access-request message for the client laptop, which is identified by its MAC address.•The NAC Gateway forwards the access-request to the RADIUS server. The NAC Gateway acts like a RADIUS proxy server.DCHPRADIUS NACHiPath Wireless ControllerWireless AP
Virtual Network Services conceptshwc_vnsintro.fmNAC integration with HiPath WLAN 9034530-02, March 2010232 HiPath Wireless Controller, Access Points and Convergence Software V7.11, User Guide        Step 3•The RADIUS server evaluates the access-request and sends an Access-Accept message back to the NAC.•The NAC receives the access-accept packet. Using its local database, the NAC determines the correct policy to apply to this client laptop and updates the access-accept packet with the policy assignment. The updated Access-Accept message is forwarded to the HiPath Wireless Controller and Wireless AP. Step 4The HiPath Wireless Controller and Wireless AP apply policy against the client laptop accordingly. The HiPath Wireless Controller assigns a set of filters to the client laptop’s session and the Wireless AP allows the client laptop access to the network.Step 5The client laptop interacts with a DHCP server to obtain an IP address.Step 6•Eventually the client laptop uses its Web browser to access a Website.•The HiPath Wireless Controller determines that the target Website is blocked and that the client laptop still requires authentication. •The HiPath Wireless Controller sends an HTTP redirect to the client laptop’s browser. The redirect sends the browser to the Web server on the NAC Gateway.•The NAC displays an appropriate Web page in the client laptop’s browser. The contents of the page depend on the current policy assignment (enterprise, remediation, assessing, quarantine, or unregistered) for the MAC address.Step 7•When the NAC determines that the client laptop is ready for a different policy assignment, it sends a ‘disconnect message’ (RFC 3576) to the HiPath Wireless Controller. •When the HiPath Wireless Controller receives the ‘disconnect message’ sent by the NAC, the HiPath Wireless Controller terminates the session for the client laptop. •The HiPath Wireless Controller forwards the command to terminate the client laptop’s session to the Wireless AP, which disconnects the client laptop.
hwc_vnsintro.fmVirtual Network Services conceptsWireless AP assignment to WLAN Services9034530-02, March 2010HiPath Wireless Controller, Access Points and Convergence Software V7.11, User Guide 233         5.4  Wireless AP assignment to WLAN ServicesThe second step in setting up a VNS is to assign Wireless APs to a VNS through the associated WLAN Services. From the Wireless APs box of the WLAN Services tab, you assign APs to a WLAN Service and SSID definitions. Once you have assigned a Wireless AP Radio to eight WLAN Services/VNSs, it will not appear in the list for another WLAN Service setup. Each Radio can support up to eight WLAN Services (16 per AP). Each AP can be assigned to any of the WLAN Services defined within the system. The HiPath Wireless Controller can support the following active WLAN Services/VNSs:•C5110 – Up to 128•C4110 – Up to 64 •C2400 – Up to 64 •C20 – Up to 8 •C20N – Up to 8 •CRBT8210 – Up to 16•CRBT8110 – Up to 8 5.5  Authentication for a VNSThe authentication mechanism is specified at the WLAN Services level. In addition, all WLAN Service definitions can include authorization by Media Access Control (MAC) address. Authorization by MAC address provides a method of access control for a mobile user as it associates with the Wireless AP based on the device's MAC address.The HiPath Wireless Controller offers several authentication options. • Captive Portal – Captive Portal redirects the http clients (Web browsers) to a Web page. This Web page is a login page, where users enter their authentication information. This authentication method offers the following Captive Portal options:–Internal Captive Portal –The HiPath Wireless Controller uses its built-in Web server and Web page to accept authentication data. This Web page can be customized using the HiPath Wireless Assistant to present a web login page where the user can enter credentials (user ID and password) which are being used in the authentication process.Note: The internal Captive Portal does not substitute for an external RADIUS server. A RADIUS server is still needed. The internal Captive Portal within the HiPath Wireless Controller displays the Web page to
Virtual Network Services conceptshwc_vnsintro.fmAuthentication for a VNS 9034530-02, March 2010234 HiPath Wireless Controller, Access Points and Convergence Software V7.11, User Guide        enable users to supply their user name and password. The user name and password are sent to the configured RADIUS server for authentication.–External Captive Portal – External Captive Portal can be classified under the following two categories:– External Captive Portal with Internal Authentication – After an external server displays the Captive Portal Web page, the HiPath Wireless Controller carries out the authentication and implements policy.– External Captive Portal with External Authentication — After an external server displays the Captive Portal Web page and carries out the authentication, the HiPath Wireless Controller implements policy.–GuestPortal – A GuestPortal provides wireless device users with temporary guest network services. A GuestPortal is serviced by a GuestPortal-dedicated WLAN Service. For more information, see Section 6.5, “Working with a GuestPortal VNS”, on page 285.–Guest Splash – Guest Splash provides minimal authorization. Login information is not required when the user is re-directed to the authorization Web page. The user is only required to select a button and authorization is approved. This typically could be used where the user is expected to read and accept some terms and conditions before being granted network access.• MAC-based authentication – The RADIUS server authorizes the client device on the basis of its MAC address. After MAC-based authorization, an authorized client can go through the selected authentication method for the applied WLAN service (Captive Portal or 802.1x). If the client device fails the authentication, the controller will inform the Wireless AP to disassociate the client device.MAC-based authentication enables network access to be restricted to specific devices by MAC address. In addition to the other types of authentication, when MAC-based authentication is employed, the HiPath Wireless Controller queries a RADIUS server to determine if the wireless client's MAC address is authorized to access the network.• 802.1x authentication – The RADIUS server typically authenticates the client device on the basis of a certificate. After the client device is authenticated, it can optionally (if so configured) also go through the Captive Portal authentication. If the client device fails the Captive Portal authentication, the controller will inform the Wireless AP to disassociate the client device.
hwc_vnsintro.fmVirtual Network Services conceptsAuthentication for a VNS9034530-02, March 2010HiPath Wireless Controller, Access Points and Convergence Software V7.11, User Guide 235         If a specific filter ID is not defined or returned by the access-accept packet operation, the HiPath Wireless Controller assigns the VNS' default policy for authenticated users.5.5.1  Authentication with Captive PortalFour authentication types are supported for Captive Portal authentication:•Password Authentication Protocol (PAP)•Challenge Handshake Authentication Protocol (CHAP)•Windows-specific version of CHAP (MS CHAP)•MS CHAP v2 (Windows-specific version of CHAP, version 2)For Captive Portal authentication, the RADIUS server must support the selected authentication type: PAP, CHAP (RFC2484), MS-CHAP (RFC2433), or MS-CHAPv2 (RFC2759).5.5.2  Authentication with 802.1x and WPAIf the applied WLAN Service is configured with WPA privacy, the wireless device user requesting network access must first be authenticated. The wireless device's client utility must support 802.1x. The user's request for network access along with login identification or a user profile is forwarded by the HiPath Wireless Controller to a RADIUS server. The HiPath Wireless Controller, Access Points and Convergence Software system supports the following authentication types:• Extensible Authentication Protocol - Transport Layer Security (EAP-TLS) – Relies on client-side and server-side certificates to perform authentication. Can be used to dynamically generate a Pairwise Master Key for encryption.• Extensible Authentication Protocol with Tunneled Transport Layer Security (EAP-TTLS) – Relies on mutual authentication of client and server through an encrypted tunnel. Unlike EAP-TLS, it requires only server-side certificates. The client uses PAP, CHAP, or MS-CHAPv2 for authentication.• Protected Extensible Authentication Protocol (PEAP) – Is an authentication protocol similar to TTLS in its use of server side certificates for server authentication and privacy and its support for a variety of user authentication mechanisms.For EAP-SIM and EAP-FAST, the RADIUS server must support RADIUS extensions (RFC2869).
Virtual Network Services conceptshwc_vnsintro.fmFiltering 9034530-02, March 2010236 HiPath Wireless Controller, Access Points and Convergence Software V7.11, User Guide        Until the access-accept packet is received from the RADIUS server for a specific user, the user is kept in an unauthenticated state. 802.1x rules dictate no other packets other than EAP are allowed to traverse between the AP and the HiPath Wireless Controller until authentication completes. Once authentication is completed (access-accept packet is received), the user's client is then allowed to proceed with IP services, which typically implies the request of an IP address via DHCP. In addition, the definition of a specific filter ID is optional configuration. If a specific filter ID is not defined or returned by the access-accept packet operation, the HiPath Wireless Controller assigns the VNS' default policy for authenticated users.Note: The HiPath Wireless Controller only assigns the device's IP after the client requests one.Both Captive Portal and 802.1x authentication mechanisms in Controller, Access Points and Convergence Software rely on a RADIUS server on the enterprise network. You can identify and prioritize up to three RADIUS servers on the HiPath Wireless Controller—in the event of a failover of the active RADIUS server, the HiPath Wireless Controller will poll the other servers in the list for a response. Once an alternate RADIUS server is found, it becomes the active RADIUS server, until it either also fails, or the administrator redefines another.5.6  FilteringThe Policy capability provides a technique to specify different network access to different groups of users. This is accomplished by packet filtering.After setting the authentication mode, define the filtering rules for the filters that apply to your network. Exception filters and Multicast filters are part of the Topology definition. All other filter types are part of the Policy definition. • Policy-based filtering – These filters can apply to non-authenticated and authenticated users:–Non-authenticated filter with filtering rules that apply before authentication – Controls network access and to direct users to a Captive Portal Web page for login.–Authenticated filters – Controls access to certain areas of the network, with values that match the values defined for the RADIUS filter ID attribute.
hwc_vnsintro.fmVirtual Network Services conceptsFiltering9034530-02, March 2010HiPath Wireless Controller, Access Points and Convergence Software V7.11, User Guide 237         • Exception filter – Protect access to a system's own interfaces. VNS exception filters are applied to the traffic intended for the HiPath Wireless Controller's own interface point of presence in the network. These filters are applied after the policy-based assigned filters are evaluated. • Multicast filtering – These filters define a list of multicast groups whose traffic is allowed to be forwarded to and from the VNS. They are configured as part of the Topology assigned to the VNS. Within each type of filter, define a sequence of filtering rules. The filtering rule sequence must be arranged in the order that you want them to take effect. Each rule is defined to allow or deny traffic in either direction:•In – From the network into a wireless device•Out – From a wireless device out to the network5.6.1  Final filter ruleThe final rule in any filter should act as a catch-all for any traffic that did not match a filter entry. This final rule should either allow all or deny all traffic, depending on the requirements for network access. For example, the final rule in a non-authenticated filter for Captive Portal is typically deny all. A final allow all rule in a default filter will ensure that a packet is not dropped entirely if no other match can be found.A default rule of deny all is automatically created by the system for initial filter definitions. The administrator can change the action to allow all. However, a default filter rule cannot be removed. Since a default filter rule provides a catch-all default behavior for packet handling, all applicable user defined filter rules must be defined prior to this rule.Each rule can be based on any one of the following:•Destination IP address or any IP address within a specified range that is on the network subnet (as a wildcard)•Destination ports, by number and range•Protocols (UDP, TCP, etc.)5.6.2  Filtering sequenceThe policy based filtering sequence depends on the type of authentication used:• No authentication Only the non-Authenticated filter will apply. Specific network access can be defined.
Virtual Network Services conceptshwc_vnsintro.fmFiltering 9034530-02, March 2010238 HiPath Wireless Controller, Access Points and Convergence Software V7.11, User Guide        • Authentication by captive portal The non-authenticated filter will apply before authentication. Specific network access can be defined. The filter should also include a rule to allow all users to get as far as the Captive Portal Web page where the user can enter login identification for authentication. When authentication is returned, the filter ID determines what Policy, and therefore filters, are applied. If no filter ID matches are found, then the default filter is applied. The filter ID is an optional behavior specification. If a filter ID is not returned, or an invalid one is returned, the default filter is applied. • Authentication by 802.1xWhen authentication by 802.1x is configured, user authentication is completed using the 802.1x/EAP protocol before a user is granted access to a network resource. Therefore, the enforcement of non-authenticated traffic rules is not applicable. When authentication is returned, then the filter ID determines what Policy, and therefore filters, are applied to the user.The following is a high-level description of how HiPath Wireless Controller filters traffic:Step One – The HiPath Wireless Controller attempts to match each packet of a VNS to the filtering rules (that is, Policy) that apply to the wireless device user.Step Two – If a filtering rule is matched, the operation to allow or deny is executed.Step Three – The next packet is fetched for filtering.5.6.3  Legacy compatibility with Policy-based filtering and VNS assignmentPrior to V7.0, policy re-assignments were made through the return of special attributes in the RADIUS Accept message. These attributes included:•“Login-Lat-Group” and “Tunnel-Private-Group-ID” to assign the user to a child VNS context•“Filter ID” to assign the user to a specified Filter Group.At V7.0, the upgrade process converts and generates the necessary relationships for all elements of a VNS.Each Filter Group definition for a VNS becomes a new Policy, with the Policy name determined by VNS hierarchy. The Policy name is created by adding the internal context to the RADIUS-returned attributes. For example:Policy name = <parent VNS>[ :<Login-Lat-Group>] : FilterID | “Default”
hwc_vnsintro.fmVirtual Network Services conceptsMulticast traffic9034530-02, March 2010HiPath Wireless Controller, Access Points and Convergence Software V7.11, User Guide 239         The child VNS concept is deprecated, with child VNSs becoming just pure Policy definitions, assigned by the authentication action.The RADIUS client or Security Manager applies legacy decision rules to pick the correct Policy name if the “Restrict Policy Set” feature is selected for the VNS.5.7  Multicast trafficA mechanism that supports multicast traffic can be enabled as part of a topology definition. This mechanism is provided to support the demands mainly of VoIP and IPTV network traffic, while still providing the network access control.The multicast traffic can be enabled or disabled at the Topology level. In support for multicast traffic over routed topologies, a physical port needs to be selected as the gateway to/from the network for the multicast traffic. The desired multicast groups need to be explicitly specified in the multicast filter list. The entry order of these filter rules is not relevant and the presence of an entry is associated with the “allow” action. The end default value is the “deny all” rule. There is a high premium paid in terms of RF access time when it comes to multicast traffic. The HiPath multicast solution optimizes the multicast forwarding on air and also provides a mechanism to enable or disable the replication on air, per multicast group.5.8  Data protection — WEP and WPAPrivacy is a mechanism that protects data over wireless and wired networks, usually by encryption techniques. The HiPath Wireless Controller provides several privacy mechanisms to protect data over the WLAN. Privacy type is configured as part of a WLAN Service. Data protection encryption techniquesNote: Regardless of the Wireless AP model or VNS type, a maximum of 112 simultaneous clients, per radio, are supported by all of the data protection encryption techniques listed below.• Wired Equivalent Privacy (WEP) – WEP encrypts data sent between wireless nodes. Each node must use the same encryption key.• Wi-Fi Protected Access Privacy (WPA v.1 and v.2) – Encryption is by Advanced Encryption Standard (AES) or by Temporal Key Integrity Protocol (TKIP). Two modes are available:
Virtual Network Services conceptshwc_vnsintro.fmQoS Policy 9034530-02, March 2010240 HiPath Wireless Controller, Access Points and Convergence Software V7.11, User Guide        • Enterprise – Specifies 802.1x authentication and requires an authentication server• Pre-Shared Key (PSK) – Relies on a shared secret. The PSK is a shared secret (pass-phrase) that must be entered in both the Wireless AP or router and the WPA clients.Note: To achieve the strongest encryption protection for your VNS, it is recommended to use WPA v.1 or WPA v.2.5.9  QoS PolicyThe HiPath Wireless Controller, Access Points and Convergence Software solution provides advanced Quality of Service (QoS) management to provide better network traffic flow.The HiPath WLAN distinguishes between two levels of QoS treatment applied to the client traffic: wireless and wired. Wireless QoS is applied at the APs, while the wired QoS is applied at both the APs and the HiPath Wireless Controller. QoS definition and configuration are part of the WLAN Services specifications.On the wired side, a class of service can define DSCP and IP/TOS markings that can overwrite the markings in the ingress frame. A class of service can specify the transmission queuing behavior that is applied to frames. Rate limiting can also be considered part of overall QoS specification. Rate limiting/control is applied to all traffic assigned to a policy.5.10  Flexible Client Access (FCA)Flexible client access provides the ability to adjust media access fairness In five levels between Packet Fairness and Airtime Fairness.•Packet Fairness is the default 802.11 access policy. – Each WLAN participant gets the same (equal) opportunity to send packets.– All WLAN clients will show the same throughput regardless of their PHY rate.– WLAN clients with lower PHY rates will occupy most of the airtime.– Example of packet fairness:•2 clients @ 300Mbps get media access equivalent to a PHY rate of 150Mbps each = 300Mbps total
hwc_vnsintro.fmVirtual Network Services conceptsFlexible Client Access (FCA)9034530-02, March 2010HiPath Wireless Controller, Access Points and Convergence Software V7.11, User Guide 241         •2 clients @ 6Mbps get media access of 3Mbps each = 6Mbps total•Client1 @ 300Mbps + Client2 @ 6Mbps get media access of 5.88Mbps each = 11.76Mbps total •Airtime fairness– Each WLAN participant gets equal time access.– WLAN clients will show throughput proportional to the PHY rate.– Provides better overall throughput.– Example of airtime fairness:•Client1 @ 300Mbps + Client2 @ 6Mbps get media access or 150Mbps for Client1 + 3Mbps for Client 2 = 153Mbps total With FCA the user can adjust the client access policy in multiple steps between packet fairness and airtime fairness.FCA can be enabled or disabled for any given WLAN Service in its QoS Settings tab. The level at which it is applied (between 100% Airtime Fairness and 100% Packet Fairness) is a global parameter that is set under VNS Configuration -> Global -> Wireless QoS.
Virtual Network Services conceptshwc_vnsintro.fmFlexible Client Access (FCA) 9034530-02, March 2010242 HiPath Wireless Controller, Access Points and Convergence Software V7.11, User Guide
hwc_vnsconfiguration.fm9034530-02, March 2010HiPath Wireless Controller, Access Points and Convergence Software V7.11, User Guide 243      Configuring a VNSHigh level VNS configuration flow6  Configuring a VNSThis chapter describes VNS (Virtual Network Services) configuration, including:•High level VNS configuration flow•VNS global settings•Methods for configuring a VNS•Working with the VNS wizard to create a new VNS•Working with a GuestPortal VNS•Creating a VNS using the advanced method•Working with existing VNSs•Configuring a Topology•Configuring WLAN Services•Configuring Policy•Working with a Wireless Distribution System6.1  High level VNS configuration flowSetting up a VNS defines a binding between a default policy specified for wireless users and an associated WLAN Service set, as shown in Figure 13 below.There are conceptually hierarchical dependencies on the configuration elements of a VNS. However, the provisioning framework is flexible enough that you may select an existing dependent element or create one on the fly. Therefore, each element can be provisioned independently (WLAN services, Topologies, and Policies). For service activation, all the pieces will need to be in place, or defined during VNS configuration.Figure 13 VNS configuration flow
Configuring a VNShwc_vnsconfiguration.fmHigh level VNS configuration flow 9034530-02, March 2010244 HiPath Wireless Controller, Access Points and Convergence Software V7.11, User Guide        You can use the VNS Creation Wizard to guide you through the necessary steps to create a virtual network service (and the necessary subcomponents during the process). The end result is a fully resolved set of elements and an active service.The recommended order of configuration events is:1. Before you begin, draft out the type of services the system is expected to provide – wireless services, encryption types, infrastructure mapping (VLANs), and connectivity points (switch ports). Switch port VLAN configuration/trunks must match the controller's.2. Set up basic controller services such as NTP, Routing, DNS, and RADIUS Servers, using one of the following methods:•Run the Basic Configuration Wizard, or•Manually define the necessary infrastructure components such as RADIUS Servers. RADIUS Servers are defined via the VNS Configuration > Global > Authentication tab.3. Define Topologies. Topologies represent the controller’s points of network attachment. Therefore, VLANs and port assignments need to be coordinated with the corresponding switch ports.4. Define Policies. Policies are typically bound to Topologies. Policy application assigns user traffic to the corresponding network point of attachment.•Policies define mobile user access rights by filtering.•Polices reference the mobile user's traffic rate control profiles. 5. Define the WLAN Service.•Define SSID and privacy settings for the wireless link. •Select the set of APs and Radios on which the service is present.•Configure the method of credential authentication for wireless users (None, Internal CP, External CP, GuestPortal, 802.1x[EAP]). 6. Create a VNS that binds the WLAN Service to the Policy that will be used for default assignment upon user network attachment.  The VNS configuration page in turn allows for in-place creation of any dependencies it may require. For example:•Create a new WLAN Service.•Create a new Policy.– Create a new Topology.– Create new ingress and egress rate control policies.
hwc_vnsconfiguration.fmConfiguring a VNSVNS global settings9034530-02, March 2010HiPath Wireless Controller, Access Points and Convergence Software V7.11, User Guide 245         6.1.1  Controller defaultsThe default shipping HiPath Wireless Controller configuration does not include any pre-configured WLAN Services, VNSs, or Policies.The HiPath Wireless Controller system does ship with Topology entities representing each of it's physical interfaces, plus an admin interface.There are, however, global default settings corresponding to:•A Default Topology named "Bridged @ AP Untagged"•An “Unlimited” Rate Control Profile•A Filter Definition of “Deny all” These entities are simply placeholders for Policy completion, in case policies are incompletely defined. For example, a Policy may be defined as "no-change" for Topology assignment. If an incomplete Policy is assigned as the default for a VNS / WLAN Service (wireless port), the incomplete Policy needs to be fully qualified, at which point the missing values are picked from the Default Global Policy definitions, and the resulting policy is applied as default.Note: You can edit the attributes of the Default Global Policy (in the VNS > Globals tab) to any other parameters of your choosing (for example, any other topology, more permissive filter sets, more restrictive Rate Control profile).It is possible to define a Default Global Policy to refer to a specific Topology (for example, Topology_VLAN), and then configure every other Policy’s topology simply as “No-change.” This will cause the default assignment to Topology_VLAN, so that all user traffic, regardless of which policy they're currently using (with different access rights, different rate controls) will be carried through the same VLAN. 6.2  VNS global settingsBefore defining a specific VNS, define the global settings that will apply to all VNS definitions. These global settings include:•Authentication– Configuring RADIUS servers on the enterprise network. The defined servers are displayed as available choices when you set up the authentication mechanism for each WLAN Service. – Configuring the MAC format.
Configuring a VNShwc_vnsconfiguration.fmVNS global settings 9034530-02, March 2010246 HiPath Wireless Controller, Access Points and Convergence Software V7.11, User Guide        •DAS (Dynamic Authorization Service)– Configuring Dynamic Authorization Service (DAS) support. DAS helps secure your network by providing the ability to disconnect a mobile device from your network.•Wireless QoS, comprising Admission Control Thresholds and Flexible Client Access Fairness Policy.– Admission control thresholds protect admitted traffic against overloads, provide distinct thresholds for VO (voice) and VI (video), and distinct thresholds for roaming and new streams.– Flexible Client Access provides the ability to adjust media access fairness in five levels between Packet Fairness and Airtime Fairness.•Bandwidth Control – The Bandwidth Control Profiles you define are displayed as available choices in the Rate Profiles menu when you set up QoS policy. •Default PolicyThe Global Default Policy specifies:– A topology to use when a VNS is created using a policy that does not specify a topology– An Inbound Rate Profile– An Outbound Rate Profile– A Set of filtersThe HiPath Wireless Controller ships from the factory with a default "Global Default Policy" that has the following settings:– Topology is set to an Bridged at AP untagged topology. This topology will itself be defined in V7 HiPath Wireless Controllers by default. – Inbound Rate Profile - No rate control (Unlimited)– Outbound Rate Profile - No rate control (Unlimited)– Filters - A single "Deny All" filter. The Global Default Policy is user-configurable. Changes to the Global Default Policy immediately effect all shadow policies created from it, just as if the administrator had made a comparable change directly to the incomplete policy.•Sync SummaryThe "Sync Summary" screen provides an overview of the synchronization status of paired controllers. The screen is divided into 4 sections: Virtual Networks, WLAN services, Policies and Topologies. Each section lists the
hwc_vnsconfiguration.fmConfiguring a VNSVNS global settings9034530-02, March 2010HiPath Wireless Controller, Access Points and Convergence Software V7.11, User Guide 247         name of the corresponding configuration object, its synchronization mode, and the status of last synchronization attempt. For more information, see Section 6.2.7, “Using the Sync Summary”, on page 256.6.2.1  Defining RADIUS servers and MAC address formatThe Authentication global settings include configuring RADIUS servers and the MAC format to be used.To define RADIUS servers for VNS global settings: 1. From the main menu, click Virtual Network Configuration. The Virtual Network Configuration screen is displayed.2. In the left pane, click Global, then Authentication. 3. To define a new RADIUS server available on the network, press the New button. The RADIUS Settings pop up window displays.
Configuring a VNShwc_vnsconfiguration.fmVNS global settings 9034530-02, March 2010248 HiPath Wireless Controller, Access Points and Convergence Software V7.11, User Guide        4. In the Server Alias box, type a name that you want to assign to the RADIUS server.Note: You can also type the RADIUS server’s IP address in the Server Alias box in place of a nickname. The RADIUS server will identify itself by the value typed in the Server Alias box in the RADIUS Servers drop down list on the RADIUS Authentication tab of the Login Management screen (Main Menu > Wireless Controller Configuration > Login Management). For more information, see Section 3.4.9, “Configuring the login authentication mode”, on page 74.5. In the Hostname/IP box, type either the RADIUS server’s FQDN (fully qualified domain name) or IP address.Note: If you type the host name in the Hostname/IP address box, the HiPath Wireless Controller will send a host name query to the DNS server for host name resolution. The DNS servers must be appropriately configured for resolving the RADIUS servers’ host names. For more information, see Section 3.4.11, “Configuring DNS servers for resolving host names of RADIUS servers”, on page 82.6. In the Shared Secret box, type the password that will be used to validate the connection between the HiPath Wireless Controller and the RADIUS server.
hwc_vnsconfiguration.fmConfiguring a VNSVNS global settings9034530-02, March 2010HiPath Wireless Controller, Access Points and Convergence Software V7.11, User Guide 249         7. To proofread your shared secret key, click Unmask. The password is displayed.Note: You should always proofread your Shared Secret key to avoid any problems later when the HiPath Wireless Controller attempts to communicate with the RADIUS server. 8. If desired, change the Default Protocol using the drop down list. Choices are PAP, CHAP, MS-CHAP, or MS-CHAP2.9. If desired, change the pre-defined default values for Authentication and Accounting operations:a) Priority — default is 4b) Total number of tries — default is 3c) RADIUS Request timeout — default is 5 secondsd) Port — default Authentication port is 1812. Default Accounting port is 1813.e) For Accounting operations, the Interim Accounting Interval — default is 30 minutes.10. To save your changes, click Save. The new server is displayed in the RADIUS Servers list.Note: The RADIUS server is identified by its Server Alias. 11. To edit an existing server, click the row containing the server. The RADIUS Settings window displays, containing the server’s configuration values.
Configuring a VNShwc_vnsconfiguration.fmVNS global settings 9034530-02, March 2010250 HiPath Wireless Controller, Access Points and Convergence Software V7.11, User Guide        12. To remove a server from the list, select the checkbox next to the server, and then click Delete Selected. You can not remove a server that is used by any VNS.To configure the global MAC address format:1. From the main menu, click Virtual Network Configuration. The Virtual Network Configuration screen is displayed.2. In the left pane, click Global, then Authentication. 3. In the MAC Address area, select the MAC Address Format from the drop down list. 4. Click Save to save your changes.6.2.2  Configuring Dynamic Authorization Server supportDAS helps secure your network by forcing the disconnection of any mobile device from your network. Typically, you would want to disconnect any unwelcome or unauthorized mobile device from your network. The “disconnect message” that is defined in RFC 3576 is enforced by the DAS support. If an unauthorized mobile device is detected on the network, the DAS client sends a disconnect packet, forcing the mobile device off the network. Your DAS client can be an integration with NAC or another third-party application, including RADIUS applications. For more information, see Section 5.3, “NAC integration with HiPath WLAN”, on page 230.DAS support is available to all physical interfaces of the HiPath Wireless Controller, and by default DAS listens to the standard-specified UDP port 3799.To configure Dynamic Authorization Server support:1. From the main menu, click Virtual Network Configuration. The Virtual Network Configuration screen is displayed.2. In the left pane, click Global, then click DAS.
hwc_vnsconfiguration.fmConfiguring a VNSVNS global settings9034530-02, March 2010HiPath Wireless Controller, Access Points and Convergence Software V7.11, User Guide 251         3. In the Port box, type the UDP port you want DAS to monitor. By default, DAS is configured for the standard-specified UDP port 3799. It is unlikely this port value needs to be revised.4. In the Replay Interval box, type how long you want DAS to ignore repeated identical messages. By default, DAS is configured for 300 seconds.This time buffer helps defend against replay network attacks.5. To save your changes, click Save.6.2.3  Defining Wireless QoS Admission Control ThresholdsThe Wireless QoS global settings include Admisstion Control Thresholds, described here, and Flexible Client Access, described in Section 6.2.4, “Defining Wireless QoS Flexible Client Access”, on page 252.To define admission control thresholds for VNS global settings: 1. From the main menu, click Virtual Network Configuration. The Virtual Network Configuration screen is displayed.2. In the left pane, click Global, then click Wireless QoS.
Configuring a VNShwc_vnsconfiguration.fmVNS global settings 9034530-02, March 2010252 HiPath Wireless Controller, Access Points and Convergence Software V7.11, User Guide        3. In the Admission Control Thresholds area, define the thresholds for the following:• Max Voice (VO) BW for roaming streams – The maximum allowed overall bandwidth on the new AP when a client with an active voice stream roams to a new AP and requests admission for the voice stream.• Max Voice (VO) BW for new streams – The maximum allowed overall bandwidth on an AP when an already associated client requests admission for a new voice stream.• Max Video (VI) BW for roaming streams – The maximum allowed overall bandwidth on the new AP when a client with an active video stream roams to a new AP and requests admission for the video stream.• Max Video (VI) BW for new streams – The maximum allowed overall bandwidth on an AP when an already associated client requests admission for a new video stream.These global QoS settings apply to all APs that serve QoS enabled VNSs with admission control.4. To save your changes, click Save.6.2.4  Defining Wireless QoS Flexible Client AccessThis feature allows you to adjust client access policy in multiple steps between “packet fairness” and “airtime fairness.”•Packet fairness is the default 802.11 access policy. Each WLAN participant gets the same (equal) opportunity to send packets. All WLAN clients will show the same throughput, regardless of their PHY rate.
hwc_vnsconfiguration.fmConfiguring a VNSVNS global settings9034530-02, March 2010HiPath Wireless Controller, Access Points and Convergence Software V7.11, User Guide 253         •Airtime fairness gives each WLAN participant the same (equal) time access. WLAN clients’ throughput will be proportional to their PHY rate.To define flexible client access for VNS global settings: 1. From the main menu, click Virtual Network Configuration. The Virtual Network Configuration screen is displayed.2. In the left pane, click Global, then click Wireless QoS. 3. In the Flexible Client Access area, select a policy from the Fairness Policy drop-down list. Choices range from 100% packet fairness to 100% airtime fairness.4. To save your changes, click Save.6.2.5  Working with bandwidth control profilesBandwidth control limits the amount of bidirectional traffic from a mobile device. A bandwidth control profile provides a generic definition for the limit applied to certain wireless clients' traffic. A bandwidth control profile is assigned on a per policy basis. A bandwidth control profile is not applied to multicast traffic.Bandwidth control profile parametersA bandwidth control profile consists of the following parameters:• Profile Name – Name assigned to a profile• Committed Information Rate (CIR) – Rate at which the network supports data transfer under normal operations. It is measured in kilo bytes per second (Kbps).
Configuring a VNShwc_vnsconfiguration.fmVNS global settings 9034530-02, March 2010254 HiPath Wireless Controller, Access Points and Convergence Software V7.11, User Guide        The bandwidth control profiles you define on the VNS Global Settings screen are displayed as available choices in the Bandwidth Control Profiles list on the Policy screen.To create a bandwidth control profile:1. From the main menu, click Virtual Network Configuration. The Virtual Network Configuration screen is displayed.2. In the left pane, click Global, then click Bandwidth Control. 3. Create a bandwidth control profile by doing the following:• Profile Name – Type a name for the bandwidth control profile.•In the Average Rate (CIR) – Type the CIR value for the bandwidth control profile.4. Click Add Profile. The profile is created and displayed in the Bandwidth Control Profiles list.5. Create additional bandwidth control profiles, if applicable. 6. To save your changes, click Save.6.2.6  Configuring the Global Default PolicyThe HiPath Wireless Controller ships with a Global Default Policy that can be configured. The Global Default Policy specifies:•A topology to use when a VNS is created using a policy that does not specify a topology. The default assigned topology is named Bridged at AP untagged.•An Inbound Rate Profile
hwc_vnsconfiguration.fmConfiguring a VNSVNS global settings9034530-02, March 2010HiPath Wireless Controller, Access Points and Convergence Software V7.11, User Guide 255         •An Outbound Rate Profile•A set of filtersTo configure the topology and rate profiles:1. From the main menu, click Virtual Network Configuration. The Virtual Network Configuration screen is displayed.2. In the left pane, click Global, then click Default Policy. 3. Select the VLAN & Class of Service tab.4. In the Toplogy area, select a topology using one of the following methods:•Select an existing topology from the Assigned Topology drop-down list.•Select an existing topology from the Assigned Topology drop-down list, then click Edit. The Edit Topology window displays, showing the current values for the selected topology.•Click the New button. The New Topology window displays.Edit or create the selected topology as described in Section 6.8, “Configuring a Topology”, on page 296.5. In the Rate Profiles area, select ingress and egress rate profiles using one of the following methods:•Select an existing Ingress Rate Profile and Egress Rate Profile from the drop-down lists.•Select an existing rate from the drop-down lists, then click Edit. The Edit Rate Control Profile window displays.•Click the New button. The Add Rate Control Profile window displays.
Configuring a VNShwc_vnsconfiguration.fmVNS global settings 9034530-02, March 2010256 HiPath Wireless Controller, Access Points and Convergence Software V7.11, User Guide        Edit or create the rate control profile as described in Section 6.10, “Configuring Policy”, on page 350.To configure the filters:1. Click the Filter Rules tab. The HWC Filters tab displays, allowing you to create filter rules that will be applied by the controller when default non-authentication policy does not specify filters.2. To add a rule, click Add. The fields in the Add Filter area are enabled.3. Configure the fields as desired. For more information, see Section 6.10.2, “About filtering rules”, on page 352.4. To configure custom AP filters, select the Enable AP Filtering checkbox, then select the Custom AP Filters checkbox and click the AP Filters tab. Then configure the rules as desired.For more information, see Section 6.10.6, “Defining filter rules for Wireless APs”, on page 360.6.2.7  Using the Sync SummaryThe Sync Summary screen provides an overview of the synchronization status of paired controllers. The screen is divided into 4 sections: Virtual Networks, WLAN services, Policies and Topologies. Each section lists the name of the corresponding configuration object, its synchronization mode, and the status of last synchronization attempt.If Synchronization of an object is not enabled, then there is a button in the Status field which says "Synchronize Now", which performs a single synchronization of the object, pushing the object from local controller to the peer.
hwc_vnsconfiguration.fmConfiguring a VNSVNS global settings9034530-02, March 2010HiPath Wireless Controller, Access Points and Convergence Software V7.11, User Guide 257         If Synchronization of an object is enabled, then the "Status" field can have the following values:•Synchronized•Not Synchronized•Failed•Conflict (with a button called "Resolve")The checkbox "Enable Synchronization of System Configuration" acts as a global synchronization flag. When it's disabled, synchronization is not performed in the background. When it is enabled, only the objects that have "Sync" enabled are synchronized.An object may have a synchronization state of "Conflict" if it was updated on both controllers in the availability pair while the availability link was down. In such a case, the "Resolve" button lets you choose which version of the object should be taken, local or remote. Please note that controllers don't compare the actual configuration when they declare a conflict — only the fact that the object was updated on both controllers in the availability pair triggers the "Conflict" state.
Configuring a VNShwc_vnsconfiguration.fmMethods for configuring a VNS 9034530-02, March 2010258 HiPath Wireless Controller, Access Points and Convergence Software V7.11, User Guide        6.3  Methods for configuring a VNSTo configure a VNS, you can use one of the following methods:• Wizard configuration – The VNS wizard helps create and configure a new VNS by prompting administrators for a minimum amount of configuration information. The VNS is created using minimum parameters. The remaining parameters are automatically assigned in accordance with best practice standards. After the VNS wizard completes the VNS creation process, you can then edit or revise any of the VNS configuration to suit your network needs. • Advanced configuration – Advanced configuration allows administrators to create a new VNS by first configuring the topology, policy, and WLAN services and then configuring any remaining individual VNS tabs that are necessary to complete the process. When configuring a VNS, you can navigate between the various VNS tabs and define your configuration without having to save your changes on each individual tab. After your VNS configuration is complete, click Save on any VNS tab to save your completed VNS configuration.Note: If you navigate away from the VNS configuration tabs without saving your VNS changes, your VNS configuration changes will be lost.
hwc_vnsconfiguration.fmConfiguring a VNSWorking with the VNS wizard to create a new VNS9034530-02, March 2010HiPath Wireless Controller, Access Points and Convergence Software V7.11, User Guide 259         6.4  Working with the VNS wizard to create a new VNSThe VNS wizard helps create and configure a new VNS by prompting administrators for a minimum amount of configuration information during the sequential configuration process. After the VNS wizard completes the VNS creation process, you can then continue to configure or revise any of the VNS configuration to suit your network needs.When using the VNS wizard to create a new VNS, you can create the following types of VNSs:• NAC SSID-based VNS – This is a NAC gateway-compatible VNS. The HiPath Wireless Controller integrates with an Enterasys NAC Controller to provide authentication, assessment, remediation and access control for mobile users. For more information, see Section 6.4.1, “Creating a NAC VNS using the VNS wizard”, on page 259.•Voice – This is a voice-specific VNS that can support various wireless telephones, including optiPoint, Spectralink, Vocera, and Mobile Connect - Nokia. For more information, see Section 6.4.2, “Creating a voice VNS using the VNS wizard”, on page 262.•Data – This is a data-specific VNS, that can be configured to use either SSID or AAA authentication. For more information, see Section 6.4.3, “Creating a data VNS using the VNS wizard”, on page 267.• Captive Portal – This is a VNS that employs a Captive Portal page, which requires mobile users to provide login credentials when prompted to access network services. In addition, use the VNS wizard to configure a GuestPortal VNS using the Captive Portal option. For more information, see Section 6.4.4, “Creating a Captive Portal VNS using the VNS wizard”, on page 273.•Other – Use this VNS wizard option to create a VNS as you would if you were creating a new VNS using the advanced configuration method. For more information, see Section 6.6, “Creating a VNS using the advanced method”, on page 293.The VNS type dictates the configuration information that is required during the VNS creation process.6.4.1  Creating a NAC VNS using the VNS wizardThe HiPath Wireless Controller integrates with an Enterasys NAC Controller to provide authentication, assessment, remediation and access control for mobile users. For more information, see Section 5.3, “NAC integration with HiPath WLAN”, on page 230.Use the VNS wizard to configure a NAC gateway-compatible VNS by defining the following essential parameters:
Configuring a VNShwc_vnsconfiguration.fmWorking with the VNS wizard to create a new VNS 9034530-02, March 2010260 HiPath Wireless Controller, Access Points and Convergence Software V7.11, User Guide        •VNS Name – The name that will be assigned to the VNS and SSID.• IP Address – The IP address of the HiPath Wireless Controller’s interface on the VLAN.• Mask – The subnet mask for the IP address to separate the network portion from the host portion of the address. • VLAN ID – ID number of the VLAN to which the HiPath Wireless Controller is bridged for the VNS.•Port – Physical L2 port to which the configured VLAN is attached.• RADIUS server – IP address of the Enterasys NAC Controller.• Redirection URL – The URL that points to the NAC Controller’s web server.The VNS wizard creates a Bridge Traffic Locally at HWC VNS. This VNS has the crucial attributes — SSID Network Assignment Type, MAC-based external captive portal authentication and WPA-PSK encryption — that makes it compatible with the Enterasys NAC Controller.The remaining VNS parameters are defined automatically according to best practice standards. To configure a NAC VNS using the VNS wizard:1. From the main menu, click Virtual Network Configuration. The Virtual Network Configuration screen is displayed.2. In the left pane, expand the New pane, then click START VNS WIZARD. The VNS Creation Wizard screen is displayed.3. In the Name box, type a name for the NAC SSID-based VNS.4. In the Category drop-down list, click NAC VNS, and then click Next. The NAC-compatible SSID-based VNS screen is displayed.
hwc_vnsconfiguration.fmConfiguring a VNSWorking with the VNS wizard to create a new VNS9034530-02, March 2010HiPath Wireless Controller, Access Points and Convergence Software V7.11, User Guide 261         5. Do the following:•In the IP address box, type the IP address of the HiPath Wireless Controller’s interface on the VLAN.•In the Mask box, type the appropriate subnet mask for this IP address to separate the network portion from the host portion of the address (typically 255.255.255.0).•In the VLAN ID box, type the VLAN tag to which the HiPath Wireless Controller will be bridged for the VNS.•In the Interface drop-down list, select the physical port that provides the access to the VLAN.•In the NAS drop-down list, click the interface/port through which the NAC gateway will communicate with the HiPath Wireless Controller. The IP address in this field will be used as the NAS IP RADIUS attribute when communicating with the NAC gateway.•In the NAC server drop-down list, click the existing NAC server you want to use for the VNS, or select the Add new server option, and then do the following:a) In the Server Alias box, type the name or IP address of the NAC server.b) In the Hostname/IP box, type the NAC server’s FQDN (fully qualified domain name) or IP address.c) In the Shared Secret box, type the password that will be used to validate the connection between the HiPath Wireless Controller and the NAC server.d) To proofread your shared secret key, click Unmask. The password is displayed.After the new NAC server is added, it will be displayed in the Use existing server drop-down list the next time you use the VNS wizard.Note: You should always proofread your Shared Secret key to avoid any problems later when the HiPath Wireless Controller attempts to communicate with the NAC Controller. e) In the NAC web server IP box, type the NAC web server IP address.6. To save your changes, click Finish. The VNS wizard creates a SSID-based NAC Controller-compatible VNS, and displays the configuration summary.
Configuring a VNShwc_vnsconfiguration.fmWorking with the VNS wizard to create a new VNS 9034530-02, March 2010262 HiPath Wireless Controller, Access Points and Convergence Software V7.11, User Guide        7. To close the VNS wizard, click Close.8. If applicable, you can continue to configure or edit the new VNS by clicking the individual VNS configuration tabs. 6.4.2  Creating a voice VNS using the VNS wizardUse the VNS wizard to create a voice-specific VNS that can support various wireless telephones, including optiPoint, Spectralink, Vocera, and Mobile Connect - Nokia.When you use the VNS wizard to create a voice-specific VNS, you optimize the voice VNS to support one wireless telephone vendor. If the voice VNS needs to be optimized for more than one wireless phone vendor, use the advanced method to create the voice-specific VNS. For more information, see Section 6.6, “Creating a VNS using the advanced method”, on page 293.When you create a new voice VNS using the VNS wizard, you configure the VNS in the following stages:•Basic settings•Authentication settings, if applicable•DHCP settings•Privacy settings•Radio assignment settings•Summary
hwc_vnsconfiguration.fmConfiguring a VNSWorking with the VNS wizard to create a new VNS9034530-02, March 2010HiPath Wireless Controller, Access Points and Convergence Software V7.11, User Guide 263         To configure a voice VNS using the VNS wizard:1. From the main menu, click Virtual Network Configuration. The Virtual Network Configuration screen is displayed.2. In the left pane, expand the New pane, then click START VNS WIZARD. The VNS Creation Wizard screen is displayed.3. Click Start VNS Wizard. The VNS Creation Wizard screen is displayed.4. In the Name box, type a name for the voice VNS.5. In the Category drop-down list, click Voice, and then click Next. The Basic Settings screen is displayed.6. Configure the VNS basic settings. The VNS type and mode you configure on the Basic Settings screen will dictate the VNS information you will need to provide.• Enabled – By default, the Enabled checkbox for the new VNS is enabled. A VNS must be enabled for it to be able to provide service for mobile user traffic.•Type – Click the wireless phone you want to support for the new voice VNS you are creating.• Mode – Click the VNS mode you want to assign:• Routed is a VNS type where user traffic is tunneled to the HiPath Wireless Controller. • Bridge Traffic Locally at HWC is a VNS type that has associated with it a Topology with a mode of Bridge Traffic Locally at HWC. User traffic is tunneled to the HiPath Wireless Controller and is directly bridged at the controller to a specific VLAN. With this VNS type, mobile users become a natural extension of a VLAN subnet. For each Bridge Traffic Locally at HWC VNS that is created, a VLAN needs to be specified. In addition, the network port on which the VLAN is assigned must be configured on the switch, and the corresponding HiPath Wireless Controller interface must match the correct VLAN.If you configure a routed voice VNSDo the following:a) Gateway – Type the HiPath Wireless Controller's own IP address of the topology associated with that VNS. This IP address is also the default gateway for the VNS. The HiPath Wireless Controller advertises this address to the wireless devices when they sign on. For routed VNSs, it corresponds to the IP address that is communicated to mobile users (in
Configuring a VNShwc_vnsconfiguration.fmWorking with the VNS wizard to create a new VNS 9034530-02, March 2010264 HiPath Wireless Controller, Access Points and Convergence Software V7.11, User Guide        the VNS) as the default gateway for the VNS subnet. (Mobile users target the HiPath Wireless Controller's interface in their effort to route packets to an external host).b) Mask – Type the appropriate subnet mask for this IP address to separate the network portion from the host portion of the address (typically 255.255.255.0).c) Gateway/SVP – If the voice VNS is to support Spectralink wireless phones, type the IP address of the SpectraLink Voice Protocol (SVP) gateway.d) Vocera Server – If the voice VNS is to support Vocera wireless phones, type the IP address of the Vocera server.e) PBX – If the voice VNS is to support either WL2 or Mobile Connect - Nokia wireless phones, type the PBX IP address.f) Enable Authentication – If applicable, select this checkbox to enable authentication for the new voice VNS.g) Enable DHCP – By default, this option is selected.If you configure a bridge traffic locally at the HWC voice VNSDo the following:a) Interface – Click the physical interface that provides the access to the VLAN.b) Interface IP address – Type the IP address of the HiPath Wireless Controller’s interface on the VLAN.c) Mask – Type the appropriate subnet mask for this IP address to separate the network portion from the host portion of the address (typically 255.255.255.0).d) VLAN ID – Type the VLAN tag to which the HiPath Wireless Controller will be bridged for the VNS.e) Gateway/SVP – If the voice VNS is to support Spectralink wireless phones, type the IP address of the SpectraLink Voice Protocol (SVP) gateway.f) Vocera Server – If the voice VNS is to support Vocera wireless phones, type the IP address of the Vocera server.g) PBX Server – If the voice VNS is to support either WL2 or Mobile Connect - Nokia wireless phones, type the PBX IP address.h) Enable Authentication – If applicable, select this checkbox to enable authentication for the new voice VNS.
hwc_vnsconfiguration.fmConfiguring a VNSWorking with the VNS wizard to create a new VNS9034530-02, March 2010HiPath Wireless Controller, Access Points and Convergence Software V7.11, User Guide 265         i) Enable DHCP – If applicable, select this checkbox to enable DHCP authentication for the new voice VNS.7. Click Next. If the Enable Authentication checkbox is selected, you now must configure the Authentication properties of the new voice VNS. Continue with step 8.If the Enable Authentication checkbox is clear, you must now configure the DHCP properties of the new voice VNS. Continue with step 10.8. On the Authentication screen, do the following:• Radius Server – Click the RADIUS server you want to assign to the new voice VNS, or click Add New Server and then do the following:•Server Alias – Type a name you want to assign to the new RADIUS server.•Hostname/IP – Type either the RADIUS server’s FQDN (fully qualified domain name) or IP address.• Shared Secret – Type the password that will be used to validate the connection between the HiPath Wireless Controller and the RADIUS server.• Mask/Unmask – Click to display or hide your shared secret key.•Roles – Select the authentication role options for the RADIUS server.MAC-based Authentication – Select to enable the RADIUS server to perform MAC-based authentication on the voice VNS. If applicable, and the MAC-based authentication option is enabled, select to enable MAC-based authorization on roam.9. Click Next. The DHCP screen is displayed.10. On the DHCP screen, in the DHCP Option drop-down list, click one of the following: • Use DHCP Relay – Using DHCP relay forces the HiPath Wireless Controller to forward DHCP requests to an external DHCP server on the enterprise network. DHCP relay bypasses the local DHCP server for the HiPath Wireless Controller and allows the enterprise to manage IP address allocation to a VNS from its existing infrastructure.–DHCP Servers – Type the IP address of the DHCP server to which DHCP discover and request messages will be forwarded for clients on this VNS. The HiPath Wireless Controller does not handle DHCP requests from users, but instead forwards the requests to the indicated DHCP server.The DHCP server must be configured to match the VNS settings. In particular for a Routed VNS, the DHCP server must identify the
Configuring a VNShwc_vnsconfiguration.fmWorking with the VNS wizard to create a new VNS 9034530-02, March 2010266 HiPath Wireless Controller, Access Points and Convergence Software V7.11, User Guide        HiPath Wireless Controller's interface IP as the default Gateway (router) for the subnet. (Users intending to reach devices outside of the subnet will forward the packets to the default gateway (controller) for delivery upstream.)• Local DHCP Server – If applicable, edit the local DHCP server settings. 11. In the DNS Servers box, type the IP Address of the Domain Name Servers to be used.12. In the WINS box, type the IP address if the DHCP server uses Windows Internet Naming Service (WINS).13. Click Next. The Privacy screen is displayed. Most options on this screen are view-only. 14. On the Privacy screen, do the following:• Pre-shared key – Type the shared secret key to be used between the wireless device and Wireless AP. The shared secret key is used to generate the 256-bit key.• Mask/Unmask – Click to display or hide your shared secret key.15. Click Next. The Radio Assignment screen is displayed. 16. On the Radio Assignment screen, do the following:•In the AP Default Settings section, select the radios of the AP default settings profile that you want to broadcast the voice VNS.•In the AP Selection section, select the group of APs that will broadcast the voice VNS:• all radios – Click to assign all of the APs’ radios.• radio 1 – Click to assign only the APs’ Radio 1.• radio 2– Click to assign only the APs’ Radio 2.• local APs - all radios – Click to assign only the local APs.• local APs - radio 1 – Click to assign only the local APs’ Radio 1.• local APs - radio 2 – Click to assign only the local APs’ Radio 2.• foreign APs - all radios – Click to assign only the foreign APs.• foreign APs - radio 1 – Click to assign only the foreign APs’ Radio 1.• foreign APs - radio 2 – Click to assign only the foreign APs’ Radio 2.•If applicable, select the WMM checkbox. WMM (Wi-Fi Multimedia), if enabled on an individual VNS, provides multimedia enhancements that improve the user experience for audio, video, and voice applications. WMM is part of the 802.11e standard for QoS. If enabled, the AP will
hwc_vnsconfiguration.fmConfiguring a VNSWorking with the VNS wizard to create a new VNS9034530-02, March 2010HiPath Wireless Controller, Access Points and Convergence Software V7.11, User Guide 267         accept WMM client associations, and will classify and prioritize the downlink traffic for all WMM clients. WMM clients will also classify and prioritize the uplink traffic.17. Click Next. The Summary screen is displayed.18. Confirm your voice VNS configuration. To revise your configuration, click Back.19. To create your VNS, click Finish, and then click Close.20. If applicable, you can continue to configure or edit the new VNS by clicking the individual VNS configuration tabs.6.4.3  Creating a data VNS using the VNS wizardUse the VNS wizard to create a data-specific VNS that can be configured to use either SSID or AAA authentication.When you create a new data VNS using the VNS wizard, you configure the VNS in the following stages:•Basic settings•Authentication settings•DHCP settings•Filter settings•Privacy settings•Radio assignment settings•SummaryTo configure a data VNS using the VNS wizard:1. From the main menu, click Virtual Network Configuration. The Virtual Network Configuration screen is displayed.2. In the left pane, expand the New pane, then click START VNS WIZARD. The VNS Creation Wizard screen is displayed.3. Click Start VNS Wizard. The VNS Creation Wizard screen is displayed.4. In the Name box, type a name for the data VNS.5. In the Category drop-down list, click Data, and then click Next. The Basic Settings screen is displayed.6. Configure the data VNS basic settings. The VNS type and mode you configure on the Basic Settings screen will dictate the VNS information you will need to provide.
Configuring a VNShwc_vnsconfiguration.fmWorking with the VNS wizard to create a new VNS 9034530-02, March 2010268 HiPath Wireless Controller, Access Points and Convergence Software V7.11, User Guide        •Enabled – By default, the Enabled checkbox for the new VNS is enabled. A VNS must be enabled for it to be able to provide service for mobile user traffic.•Type – Click the type of network assignment for the VNS. There are two options for network assignment, Disabled or 802.1x..•Mode – Click the VNS mode you want to assign:•Routed is a VNS type where user traffic is tunneled to the HiPath Wireless Controller. • Bridge Traffic Locally at HWC is a VNS type where user traffic is tunneled to the HiPath Wireless Controller and is directly bridged at the controller to a specific VLAN. With this VNS type, mobile users become a natural extension of a VLAN subnet. For each Bridge Traffic Locally at HWC VNS that is created, a VLAN needs to be specified. In addition, the network port on which the VLAN is assigned must be configured on the switch, and the corresponding HiPath Wireless Controller interface must match the correct VLAN.• Bridge Traffic Locally at AP is a VNS type where user traffic is directly bridged to a VLAN at the AP network point of access (switch port).If you are configuring a routed data VNSDo the following:a) Gateway – Type the HiPath Wireless Controller's own IP address of the topology associated with that VNS. This IP address is the default gateway for the VNS. The HiPath Wireless Controller advertises this address to the wireless devices when they sign on. For routed VNSs, it corresponds to the IP address that is communicated to mobile users (in the VNS) as the default gateway for the VNS subnet. (Mobile users target the HiPath Wireless Controller's interface in their effort to route packets to an external host).b) Mask – Type the appropriate subnet mask for this IP address to separate the network portion from the host portion of the address (typically 255.255.255.0).c) Enable Authentication – This option is enabled by default if the Type is 802.1x.d) Enable DHCP – By default, this option is enabled for a routed data VNS. If you configuring a bridge traffic locally at AP data VNSDo the following:
hwc_vnsconfiguration.fmConfiguring a VNSWorking with the VNS wizard to create a new VNS9034530-02, March 2010HiPath Wireless Controller, Access Points and Convergence Software V7.11, User Guide 269         a) Tagged – Select if you want to assign this VNS to a specific VLAN.b) VLAN ID – Type the VLAN tag to which the HiPath Wireless Controller will be bridged for the data VNS.c) Untagged – Select if you want this VNS to be untagged. This option is selected by default.d) Enable Authentication – If applicable, select this checkbox to enable authentication for the new data VNS. This option is enabled by default if the Type is 802.1x.If you are configuring a bridge traffic locally at HWC data VNSDo the following:a) Interface – Click the physical port that provides the access to the VLAN.b) Interface IP address – Type the IP address of the HiPath Wireless Controller’s interface on the VLAN.c) Mask – Type the appropriate subnet mask for this IP address to separate the network portion from the host portion of the address (typically 255.255.255.0).d) VLAN ID – Type the VLAN tag to which the HiPath Wireless Controller will be bridged for the VNS.e) Enable Authentication – If applicable, select this checkbox to enable authentication for the new data VNS. This option is enabled by default if the Type is 802.1x.f) Enable DHCP – If applicable, select this checkbox to enable DHCP authentication for the new data VNS.7. Click Next. The Authentication screen is displayed.8. On the Authentication screen, do the following:• Radius Server – Click the RADIUS server you want to assign to the new data VNS, or click Add New Server and then do the following:•Server Alias – Type a name you want to assign to the new RADIUS server.•Hostname/IP – Type either the RADIUS server’s FQDN (fully qualified domain name) or IP address.• Shared Secret – Type the password that will be used to validate the connection between the HiPath Wireless Controller and the RADIUS server.• Mask/Unmask – Click to display or hide your shared secret key.•Roles – Select the authentication role options for the RADIUS server:
Configuring a VNShwc_vnsconfiguration.fmWorking with the VNS wizard to create a new VNS 9034530-02, March 2010270 HiPath Wireless Controller, Access Points and Convergence Software V7.11, User Guide        • MAC-based Authentication – Select to enable the RADIUS server to perform MAC-based authentication on the data VNS. If applicable, and the MAC-based authentication option is enabled, select to enable MAC-based authorization on roam.9. Click Next. The DHCP screen is displayed, if DHCP was enabled previously.10. In the DHCP Option drop-down list, click one of the following:• Use DHCP Relay – Using DHCP relay forces the HiPath Wireless Controller to forward DHCP requests to an external DHCP server on the enterprise network. DHCP relay bypasses the local DHCP server for the HiPath Wireless Controller and allows the enterprise to manage IP address allocation to a VNS from its existing infrastructure.–DHCP Servers – If Use DHCP Relay was selected, type the IP address of the DHCP server to which DHCP discover and request messages will be forwarded for clients on this VNS. The HiPath Wireless Controller does not handle DHCP requests from users, but instead forwards the requests to the indicated DHCP server.The DHCP server must be configured to match the VNS settings. In particular for a Routed VNS, the DHCP server must identify the HiPath Wireless Controller's interface IP as the default Gateway (router) for the subnet. (Users intending to reach devices outside of the subnet will forward the packets to the default gateway (controller) for delivery upstream.)• Local DHCP Server – If applicable, edit the local DHCP server settings. 11. In the DNS Servers box, type the IP Address of the Domain Name Servers to be used.12. In the WINS box, type the IP address if the DHCP server uses Windows Internet Naming Service (WINS).13. Click Next. The Filtering screen is displayed.14. On the Filtering screen, do the following:•In the Filter ID drop-down list, click one of the following:•Default – Controls access if there is no matching filter ID for a user.• Exception – Protects access to the HiPath Wireless Controller’s own interfaces, including the VNSs own interface. VNS exception filters are applied to user traffic intended for the HiPath Wireless Controller's own interface point on the VNS. These filters are applied after the user's specific VNS state assigned filters.15. In the Filter table, select the Allow or Deny option buttons for each filter if applicable, and then select the Enable checkbox accordingly.
hwc_vnsconfiguration.fmConfiguring a VNSWorking with the VNS wizard to create a new VNS9034530-02, March 2010HiPath Wireless Controller, Access Points and Convergence Software V7.11, User Guide 271         16. Click Next. The Privacy screen is displayed.17. On the Privacy screen, select one of the following:• Static Keys – Select to configure static keys. Then enter:–WEP Key Length – Click the WEP encryption key length: 64 bit, 128 bit, or 152 bit.– Select an Input Method:Input Hex – type the WEP key input in the WEP Key box. The key is generated automatically based on the input.Input String – type the secret WEP key string used for encrypting and decrypting in the WEP Key String box. The WEP Key box is automatically filled by the corresponding Hex code.•WPA-PSK – Select to configure Wi-Fi Protected Access (WPA v1 and WPA v2), a security solution that adds authentication to enhanced WEP encryption and key management.– To enable WPA v1 encryption, select WPA v.1. In the Encryption drop-down list, select one of the following encryption types:Auto – The Wireless AP will advertise both TKIP and CCMP (Counter Mode with Cipher Block Chaining Message Authentication Code Protocol) for WPAv1. CCMP is an IEEE 802.11i encryption protocol that uses the encryption cipher AES (Advanced Encryption Standard). TKIP only – The AP will advertise TKIP as an available encryption protocol for WPAv1. It will not advertise CCMP.– To enable WPA v2 encryption, select WPA v.2. In the Encryption drop-down list, click one of the following encryption types:Auto – The AP advertises both TKIP and CCMP (counter mode with cipher block chaining message authentication code protocol). CCMP is an IEEE 802.11i encryption protocol that uses the encryption cipher AES (Advanced Encryption Standard).AES only – The AP advertises CCMP as an available encryption protocol. It will not advertise TKIP.– To enable re-keying after a time interval, select Broadcast re-key interval, then type the time interval after which the broadcast encryption key is changed automatically. The default is 3600.If this checkbox is not selected, the Broadcast encryption key is never changed and the Wireless AP will always use the same broadcast key for Broadcast/Multicast transmissions. This will reduce the level of security for wireless communications.
Configuring a VNShwc_vnsconfiguration.fmWorking with the VNS wizard to create a new VNS 9034530-02, March 2010272 HiPath Wireless Controller, Access Points and Convergence Software V7.11, User Guide        •In the Pre-shared key box, type the shared secret key to be used between the wireless device and Wireless AP. The shared secret key is used to generate the 256-bit key.–Mask/Unmask – Click to display or hide your shared secret key.18. Click Next. The Radio Assignment screen is displayed. 19. On the Radio Assignment screen, do the following:•In the AP Default Settings section, select the radios of the AP default settings profile that you want to broadcast the data VNS.•In the AP Selection section, select the group of APs that will broadcast the data VNS:• all radios – Click to assign all of the APs’ radios.• radio 1 – Click to assign only the APs’ Radio 1.• radio 2– Click to assign only the APs’ Radio 2.• local APs - all radios – Click to assign only the local APs.• local APs - radio 1 – Click to assign only the local APs’ Radio 1.• local APs - radio 2 – Click to assign only the local APs’ Radio 2.• foreign APs - all radios – Click to assign only the foreign APs.• foreign APs - radio 1 – Click to assign only the foreign APs’ Radio 1.• foreign APs - radio 2 – Click to assign only the foreign APs’ Radio 2.•If applicable, select the WMM checkbox. WMM (Wi-Fi Multimedia), if enabled on an individual VNS, provides multimedia enhancements that improve the user experience for audio, video, and voice applications. WMM is part of the 802.11e standard for QoS. If enabled, the AP will accept WMM client associations, and will classify and prioritize the downlink traffic for all WMM clients. WMM clients will also classify and prioritize the uplink traffic.20. Click Next. The Summary screen is displayed.21. Confirm your data VNS configuration. To revise your configuration, click Back.22. To create your VNS, click Finish, and then click Close.The data VNS is created and saved.23. If applicable, you can continue to configure or edit the new VNS by clicking the individual VNS configuration tabs.
hwc_vnsconfiguration.fmConfiguring a VNSWorking with the VNS wizard to create a new VNS9034530-02, March 2010HiPath Wireless Controller, Access Points and Convergence Software V7.11, User Guide 273         If the HiPath Wireless Controller is configured to be part of an availability pair, you can chose to synchronize the VNS on the secondary HiPath Wireless Controller. See Chapter 7, “Availability and session availability” for more information.6.4.4  Creating a Captive Portal VNS using the VNS wizardUse the VNS wizard to create a Captive Portal VNS. A Captive Portal VNS employs an authentication method that uses a Web redirection which directs a mobile user's Web session to an authentication server. Typically, the mobile user must provide their credentials (user ID, password) to be authenticated. There are three types of Captive Portal VNSs you can create:•GuestPortal – A GuestPortal VNS provides wireless device users with temporary guest network services. For more information, see Section 6.5, “Working with a GuestPortal VNS”, on page 285.• Internal Captive Portal – The HiPath Wireless Controller’s own Captive Portal authentication page — configured as an editable form — is used to request user credentials. The redirection triggers the locally stored authentication page where the mobile user must provide the appropriate credentials, which then is checked against what is listed in the configured RADIUS server.• External Captive Portal – An entity outside of the HiPath Wireless Controller is responsible for handling the mobile user authentication process, presenting the credentials request forms and performing user authentication procedures. The external Web server location must be explicitly listed as an allowed destination in the non-authenticated filter.When you create a new captive portal VNS using the VNS wizard, you configure the VNS in the following stages:•Basic settings•Authentication settings•DHCP settings•Filter settings•Privacy settings•Radio assignment settings•Summary review
Configuring a VNShwc_vnsconfiguration.fmWorking with the VNS wizard to create a new VNS 9034530-02, March 2010274 HiPath Wireless Controller, Access Points and Convergence Software V7.11, User Guide        To configure an internal Captive Portal VNS using the VNS wizard:1. From the main menu, click Virtual Network Configuration. The Virtual Network Configuration screen is displayed.2. In the left pane, expand the New pane, then click START VNS WIZARD. The VNS Creation Wizard screen is displayed.3. In the Name box, type a name for the Captive Portal VNS.4. In the Category drop-down list, click Captive Portal, and then click Next. The Basic Settings screen is displayed.5. Configure the Captive Portal VNS basic settings. The VNS type and mode you configure on the Basic Settings screen will dictate the VNS information you will need to provide.•Enabled – By default, the Enabled checkbox for the new VNS is enabled. A VNS must be enabled for it to be able to provide service for mobile user traffic.•Type – Click Internal Captive Portal. •Mode – Click the VNS mode you want to assign:•Routed is a VNS type where user traffic is tunneled to the HiPath Wireless Controller. • Bridge Traffic Locally at HWC is a VNS type where user traffic is tunneled to the HiPath Wireless Controller and is directly bridged at the controller to a specific VLAN. With this VNS type, mobile users become a natural extension of a VLAN subnet. For each Bridge Traffic Locally at HWC VNS that is created, a VLAN needs to be specified. In addition, the network port on which the VLAN is assigned must be configured on the switch, and the corresponding HiPath Wireless Controller interface must match the correct VLAN.If configuring a routed internal Captive Portal VNSDo the following:a) Gateway – Type the HiPath Wireless Controller's own IP address in that VNS. This IP address is the default gateway for the VNS. The HiPath Wireless Controller advertises this address to the wireless devices when they sign on. For routed VNSs, it corresponds to the IP address that is communicated to mobile users (in the VNS) as the default gateway for the VNS subnet. (Mobile users target the HiPath Wireless Controller's interface in their effort to route packets to an external host).b) Mask – Type the appropriate subnet mask for this IP address to separate the network portion from the host portion of the address (typically 255.255.255.0).c) Message – Type a brief message.
hwc_vnsconfiguration.fmConfiguring a VNSWorking with the VNS wizard to create a new VNS9034530-02, March 2010HiPath Wireless Controller, Access Points and Convergence Software V7.11, User Guide 275         d) Enable Authentication – By default, this option is selected if the VNS Type is Internal Captive Portal, which enables authentication for the new Captive Portal VNS.e) Enable DHCP – By default, this option is selected if the VNS Type is Internal Captive Portal, which enables DHCP authentication for the new Captive Portal VNS.If configuring a bridge traffic locally at HWC internal Captive Portal VNSDo the following:a) Interface – Click the physical port that provides the access to the VLAN.b) Interface IP address – Type the IP address of the HiPath Wireless Controller’s interface on the VLAN.c) Mask – Type the appropriate subnet mask for this IP address to separate the network portion from the host portion of the address (typically 255.255.255.0).d) VLAN ID – Type the VLAN tag to which the HiPath Wireless Controller will be bridged for the VNS.e) Message – Type a brief message that will be displayed above the Login button that greets the mobile device user.f) Enable Authentication – By default, this option is selected if the VNS Type is Internal Captive Portal, which enables authentication for the new Captive Portal VNS.g) Enable DHCP – If applicable, select this checkbox to enable DHCP authentication for the new Captive Portal VNS.6. Click Next. The Authentication screen is displayed.7. On the Authentication screen, do the following:• Radius Server – Click the RADIUS server you want to assign to the new Captive Portal VNS, or click Add New Server and then do the following:–Server Alias – Type a name you want to assign to the new RADIUS server.–Hostname/IP – Type either the RADIUS server’s FQDN (fully qualified domain name) or IP address.–Shared Secret – Type the password that will be used to validate the connection between the HiPath Wireless Controller and the RADIUS server.– Mask/Unmask – Click to display or hide your shared secret key.•Roles – Select the authentication role options for the RADIUS server:
Configuring a VNShwc_vnsconfiguration.fmWorking with the VNS wizard to create a new VNS 9034530-02, March 2010276 HiPath Wireless Controller, Access Points and Convergence Software V7.11, User Guide        –Authentication – By default, this option is selected if the VNS Type is Internal Captive Portal, which enables the RADIUS server to perform authentication on the Captive Portal VNS.–MAC-based Authentication – Select to enable the RADIUS server to perform MAC-based authentication on the Captive Portal VNS. If the MAC-based authentication option is enabled, select to enable MAC-based authorization on roam, if applicable.–Accounting – Select to enable the RADIUS server to perform accounting on the Captive Portal VNS. 8. Click Next. The DHCP screen is displayed.9. On the DHCP screen, do the following: •In the DHCP Option drop-down list, click one of the following:–Use DHCP Relay – Using DHCP relay forces the HiPath Wireless Controller to forward DHCP requests to an external DHCP server on the enterprise network. DHCP relay bypasses the local DHCP server for the HiPath Wireless Controller and allows the enterprise to manage IP address allocation to a VNS from its existing infrastructure.–DHCP Servers – Type the IP address of the DHCP server to which DHCP discover and request messages will be forwarded for clients on this VNS. The HiPath Wireless Controller does not handle DHCP requests from users, but instead forwards the requests to the indicated DHCP server.The DHCP server must be configured to match the VNS settings. In particular for a Routed VNS, the DHCP server must identify the HiPath Wireless Controller's interface IP as the default Gateway (router) for the subnet. (Users intending to reach devices outside of the subnet will forward the packets to the default gateway (controller) for delivery upstream.)• Local DHCP Server – If applicable, edit the local DHCP server settings. 10. In the DNS Servers box, type the IP Address of the Domain Name Servers to be used.11. In the WINS box, type the IP address if the DHCP server uses Windows Internet Naming Service (WINS).12. Click Next. The Filtering screen is displayed.13. On the Filtering screen, do the following:•In the Filter ID drop-down list, click one of the following:•Default – Controls access if there is no matching filter ID for a user.
hwc_vnsconfiguration.fmConfiguring a VNSWorking with the VNS wizard to create a new VNS9034530-02, March 2010HiPath Wireless Controller, Access Points and Convergence Software V7.11, User Guide 277         • Exception – Protects access to the HiPath Wireless Controller’s own interfaces, including the VNSs own interface. VNS exception filters are applied to user traffic intended for the HiPath Wireless Controller's own interface point on the VNS. These filters are applied after the user's specific VNS state assigned filters.• Non-Authenticated – Controls network access and also used to direct mobile users to a Captive Portal Web page for login.14. In the Filter table, select the Allow or Deny option buttons for each filter if applicable, and then select the Enable checkbox accordingly.15. Click Next. The Privacy screen is displayed.16. On the Privacy screen, do the following:• None – Select if you do not want to assign any privacy mechanism.• Static Keys – Select to configure static keys.• WEP Key Length – Click the WEP encryption key length: 64 bit, 128 bit, or 152 bit.•Select one of the following input methods:Input Hex – If you select Input Hex, type the WEP key input in the WEP Key box. The key is generated automatically based on the input.Input String – If you select Input String, type the secret WEP key string used for encrypting and decrypting in the WEP Key String box. The WEP Key box is automatically filled by the corresponding Hex code.•WPA-PSK – Select to use a Pre-Shared Key (PSK), or shared secret for authentication. WPA-PSK (Wi-Fi Protected Access Pre-Shared key) is a security solution that adds authentication to enhanced WEP encryption and key management. WPA-PSK mode does not require an authentication server. It is suitable for home or small office.•To enable WPA v1 encryption, select WPA v.1. If WPA v.1 is enabled, click one of the following encryption types from the Encryption drop-down list:–Auto – The AP will advertise both TKIP and CCMP (Counter Mode with Cipher Block Chaining Message Authentication Code Protocol) for WPAv1. CCMP is an IEEE 802.11i encryption protocol that uses the encryption cipher AES (Advanced Encryption Standard). Auto is the default.–TKIP only – The AP will advertise TKIP as an available encryption protocol for WPAv1. It will not advertise CCMP.
Configuring a VNShwc_vnsconfiguration.fmWorking with the VNS wizard to create a new VNS 9034530-02, March 2010278 HiPath Wireless Controller, Access Points and Convergence Software V7.11, User Guide        •To enable WPA v2-type encryption, select WPA v.2. The other options for this drop-down list are:–Auto – If you click Auto, the Wireless AP advertises both TKIP and CCMP (counter mode with cipher block chaining message authentication code protocol). CCMP is an IEEE 802.11i encryption protocol that uses the encryption cipher AES (Advanced Encryption Standard). –AES only – If you click AES, the Wireless AP advertises CCMP as an available encryption protocol. It will not advertise TKIP.•To enable re-keying after a time interval, select Broadcast re-key interval. If this checkbox is not selected, the Broadcast encryption key is never changed and the Wireless AP will always use the same broadcast key for Broadcast/Multicast transmissions. This will reduce the level of security for wireless communications.–In the Broadcast re-key interval box, type the time interval after which the broadcast encryption key is changed automatically. •In the Pre-shared key box, type the shared secret key to be used between the wireless device and Wireless AP. The shared secret key is used to generate the 256-bit key.–Mask/Unmask – Click to display or hide your shared secret key.17. Click Next. The Radio Assignment screen is displayed. 18. On the Radio Assignment screen, do the following:•In the AP Default Settings section, select the radios of the AP default settings profile that you want to broadcast the Captive Portal VNS.•In the AP Selection section, select the group of APs that will broadcast the Captive Portal VNS:• all radios – Click to assign all of the APs’ radios.• radio 1 – Click to assign only the APs’ Radio 1.• radio 2– Click to assign only the APs’ Radio 2.• local APs - all radios – Click to assign only the local APs.• local APs - radio 1 – Click to assign only the local APs’ Radio 1.• local APs - radio 2 – Click to assign only the local APs’ Radio 2.• foreign APs - all radios – Click to assign only the foreign APs.• foreign APs - radio 1 – Click to assign only the foreign APs’ Radio 1.• foreign APs - radio 2 – Click to assign only the foreign APs’ Radio 2.
hwc_vnsconfiguration.fmConfiguring a VNSWorking with the VNS wizard to create a new VNS9034530-02, March 2010HiPath Wireless Controller, Access Points and Convergence Software V7.11, User Guide 279         •If applicable, select the WMM checkbox. WMM (Wi-Fi Multimedia), if enabled on an individual VNS, provides multimedia enhancements that improve the user experience for audio, video, and voice applications. WMM is part of the 802.11e standard for QoS. If enabled, the AP will accept WMM client associations, and will classify and prioritize the downlink traffic for all WMM clients. WMM clients will also classify and prioritize the uplink traffic.19. Click Next. The Summary screen is displayed.20. Confirm your data VNS configuration. To revise your configuration, click Back.21. To create your VNS, click Finish, and then click Close.22. If applicable, you can continue to configure or edit the new VNS by clicking the individual VNS configuration tabs.To configure an external Captive Portal VNS using the VNS wizard:1. From the main menu, click Virtual Network Configuration. The Virtual Network Configuration screen is displayed.2. In the left pane, expand the New pane, then click START VNS WIZARD. The VNS Creation Wizard screen is displayed.3. In the Name box, type a name for the Captive Portal VNS.4. In the Category drop-down list, click Captive Portal, and then click Next. The Basic Settings screen is displayed.5. Configure the Captive Portal VNS basic settings. The VNS type and mode you configure on the Basic Settings screen will dictate the VNS information you will need to provide.• Enabled – By default, the Enabled checkbox for the new VNS is enabled. A VNS must be enabled for it to be able to provide service for mobile user traffic.•Type – Click External Captive Portal. • Mode – Click the VNS mode you want to assign:• Routed is a VNS type where user traffic is tunneled to the HiPath Wireless Controller. • Bridge Traffic Locally at HWC is a VNS type where user traffic is tunneled to the HiPath Wireless Controller and is directly bridged at the controller to a specific VLAN. With this VNS type, mobile users become a natural extension of a VLAN subnet. For each Bridge Traffic Locally at HWC VNS that is created, a VLAN needs to be specified. In addition, the network port on which the VLAN is assigned must be configured on the switch, and the corresponding HiPath Wireless Controller interface must match the correct VLAN.
Configuring a VNShwc_vnsconfiguration.fmWorking with the VNS wizard to create a new VNS 9034530-02, March 2010280 HiPath Wireless Controller, Access Points and Convergence Software V7.11, User Guide        If configuring a routed external Captive Portal VNSDo the following:a) Gateway – Type the HiPath Wireless Controller's own IP address in that VNS. This IP address is the default gateway for the VNS. The HiPath Wireless Controller advertises this address to the wireless devices when they sign on. For routed VNSs, it corresponds to the IP address that is communicated to mobile users (in the VNS) as the default gateway for the VNS subnet. (Mobile users target the HiPath Wireless Controller's interface in their effort to route packets to an external host).b) Mask – Type the appropriate subnet mask for this IP address to separate the network portion from the host portion of the address (typically 255.255.255.0).c) HWC Connection – Click the HiPath Wireless Controller IP address. Also type the port of the HiPath Wireless Controller in the accompanying box. If there is an authentication server configured for this VNS, the external Captive Portal page on the external authentication server will send the request back to the HiPath Wireless Controller to allow the HiPath Wireless Controller to continue with the RADIUS authentication and filtering.d) Redirection URL – Type the URL to which the wireless device user will be directed to after authentication.e) Shared Secret – Type the password that is common to both the HiPath Wireless Controller and the external Web server if you want to encrypt the information passed between the HiPath Wireless Controller and the external Web server.f) Enable Authentication – Select this checkbox to enable authentication for the new Captive Portal VNS.g) Enable DHCP – Select this checkbox to enable DHCP services for this new Captive Portal VNS. If configuring a bridge traffic locally at HWC external Captive Portal VNSDo the following:a) Interface – Click the physical port that provides the access to the VLAN.b) Interface IP address – Type the IP address of the HiPath Wireless Controller’s interface on the VLAN.c) Mask – Type the appropriate subnet mask for this IP address to separate the network portion from the host portion of the address (typically 255.255.255.0).
hwc_vnsconfiguration.fmConfiguring a VNSWorking with the VNS wizard to create a new VNS9034530-02, March 2010HiPath Wireless Controller, Access Points and Convergence Software V7.11, User Guide 281         d) VLAN ID – Type the VLAN tag to which the HiPath Wireless Controller will be bridged for the VNS.e) HWC Connection – Click the HiPath Wireless Controller IP address. Also type the port of the HiPath Wireless Controller in the accompanying box. If there is an authentication server configured for this VNS, the external Captive Portal page on the external authentication server will send the request back to the HiPath Wireless Controller to allow the HiPath Wireless Controller to continue with the RADIUS authentication and filtering.f) Redirection URL – Type the URL to which the wireless device user will be directed to after authentication.g) Shared Secret – Type the password that is common to both the HiPath Wireless Controller and the external Web server if you want to encrypt the information passed between the HiPath Wireless Controller and the external Web server.h) Enable Authentication – Select this checkbox to enable authentication for the new Captive Portal VNS.i) Enable DHCP – Select this checkbox to enable DHCP authentication for the new Captive Portal VNS.6. Click Next. The VNS wizard displays the appropriate configuration screens, depending on your selection of the Enable Authentication and Enable DHCP checkboxes.7. If applicable, on the Authentication screen, do the following:• Radius Server – Click the RADIUS server you want to assign to the new Captive Portal VNS, or click Add New Server and then do the following:•Server Alias – Type a name you want to assign to the new RADIUS server.•Hostname/IP – Type either the RADIUS server’s FQDN (fully qualified domain name) or IP address.• Shared Secret – Type the password that will be used to validate the connection between the HiPath Wireless Controller and the RADIUS server.• Mask/Unmask – Click to display or hide your shared secret key.•Roles – Select the authentication role options for the RADIUS server:• Authentication – Select to enable the RADIUS server to perform authentication on the Captive Portal VNS.
Configuring a VNShwc_vnsconfiguration.fmWorking with the VNS wizard to create a new VNS 9034530-02, March 2010282 HiPath Wireless Controller, Access Points and Convergence Software V7.11, User Guide        • MAC-based Authentication – Select to enable the RADIUS server to perform MAC-based authentication on the Captive Portal VNS. If the MAC-based authentication option is enabled, select to enable MAC-based authorization on roam, if applicable.• Accounting – Select to enable the RADIUS server to perform accounting on the Captive Portal VNS. 8. Click Next. 9. If applicable, on the DHCP screen, do the following: •In the DHCP Option drop-down list, click one of the following:• Use DHCP Relay – Using DHCP relay forces the HiPath Wireless Controller to forward DHCP requests to an external DHCP server on the enterprise network. DHCP relay bypasses the local DHCP server for the HiPath Wireless Controller and allows the enterprise to manage IP address allocation to a VNS from its existing infrastructure.• DHCP Servers – Type the IP address of the DHCP server to which DHCP discover and request messages will be forwarded for clients on this VNS. The HiPath Wireless Controller does not handle DHCP requests from users, but instead forwards the requests to the indicated DHCP server.The DHCP server must be configured to match the VNS settings. In particular for a Routed VNS, the DHCP server must identify the HiPath Wireless Controller's interface IP as the default Gateway (router) for the subnet. (Users intending to reach devices outside of the subnet will forward the packets to the default gateway (controller) for delivery upstream.)• Local DHCP Server – If applicable, edit the local DHCP server settings. 10. In the DNS Servers box, type the IP Address of the Domain Name Servers to be used.11. In the WINS box, type the IP address if the DHCP server uses Windows Internet Naming Service (WINS).12. Click Next. The Filtering screen is displayed.13. On the Filtering screen, do the following:•In the Filter ID drop-down list, click one of the following:•Default – Controls access if there is no matching filter ID for a user.
hwc_vnsconfiguration.fmConfiguring a VNSWorking with the VNS wizard to create a new VNS9034530-02, March 2010HiPath Wireless Controller, Access Points and Convergence Software V7.11, User Guide 283         • Exception – Protects access to the HiPath Wireless Controller’s own interfaces, including the VNSs own interface. VNS exception filters are applied to user traffic intended for the HiPath Wireless Controller's own interface point on the VNS. These filters are applied after the user's specific VNS state assigned filters.• Non-Authenticated – Controls network access and also used to direct mobile users to a Captive Portal Web page for login.14. In the Filter table, select the Allow or Deny option buttons for each filter if applicable, and then select the Enable checkbox accordingly.15. Click Next. The Privacy screen is displayed.16. On the Privacy screen, do the following:• None – Select if you do not want to assign any privacy mechanism.• Static Keys – Select to configure static keys.–WEP Key Length – Click the WEP encryption key length: 64 bit, 128 bit, or 152 bit.– Select one of the following input methods:Input Hex – If you select Input Hex, type the WEP key input in the WEP Key box. The key is generated automatically based on the input.Input String – If you select Input String, type the secret WEP key string used for encrypting and decrypting in the WEP Key String box. The WEP Key box is automatically filled by the corresponding Hex code.•WPA-PSK – Select to use a Pre-Shared Key (PSK), or shared secret for authentication. WPA-PSK (Wi-Fi Protected Access Pre-Shared key) is a security solution that adds authentication to enhanced WEP encryption and key management. WPA-PSK mode does not require an authentication server. It is suitable for home or small office.– To enable WPA v1 encryption, select WPA v.1. If WPA v.1 is enabled, click one of the following encryption types from the Encryption drop-down list:Auto – The AP will advertise both TKIP and CCMP (Counter Mode with Cipher Block Chaining Message Authentication Code Protocol) for WPAv1. CCMP is an IEEE 802.11i encryption protocol that uses the encryption cipher AES (Advanced Encryption Standard). Auto is the default.TKIP only – The AP will advertise TKIP as an available encryption protocol for WPAv1. It will not advertise CCMP.
Configuring a VNShwc_vnsconfiguration.fmWorking with the VNS wizard to create a new VNS 9034530-02, March 2010284 HiPath Wireless Controller, Access Points and Convergence Software V7.11, User Guide        – To enable WPA v2-type encryption, select WPA v.2. The other options for this drop-down list are:Auto – If you click Auto, the Wireless AP advertises both TKIP and CCMP (counter mode with cipher block chaining message authentication code protocol). CCMP is an IEEE 802.11i encryption protocol that uses the encryption cipher AES (Advanced Encryption Standard). AES only – If you click AES, the Wireless AP advertises CCMP as an available encryption protocol. It will not advertise TKIP.•To enable re-keying after a time interval, select Broadcast re-key interval. If this checkbox is not selected, the Broadcast encryption key is never changed and the Wireless AP will always use the same broadcast key for Broadcast/Multicast transmissions. This will reduce the level of security for wireless communications.–In the Broadcast re-key interval box, type the time interval after which the broadcast encryption key is changed automatically. •In the Pre-shared key box, type the shared secret key to be used between the wireless device and Wireless AP. The shared secret key is used to generate the 256-bit key.–Mask/Unmask – Click to display or hide your shared secret key.17. Click Next. The Radio Assignment screen is displayed. 18. On the Radio Assignment screen, do the following:•In the AP Default Settings section, select the radios of the AP default settings profile that you want to broadcast the Captive Portal VNS.•In the AP Selection section, select the group of APs that will broadcast the Captive Portal VNS:• all radios – Click to assign all of the APs’ radios.• radio 1 – Click to assign only the APs’ Radio 1.• radio 2– Click to assign only the APs’ Radio 2.• local APs - all radios – Click to assign only the local APs.• local APs - radio 1 – Click to assign only the local APs’ Radio 1.• local APs - radio 2 – Click to assign only the local APs’ Radio 2.• foreign APs - all radios – Click to assign only the foreign APs.• foreign APs - radio 1 – Click to assign only the foreign APs’ Radio 1.• foreign APs - radio 2 – Click to assign only the foreign APs’ Radio 2.
hwc_vnsconfiguration.fmConfiguring a VNSWorking with a GuestPortal VNS9034530-02, March 2010HiPath Wireless Controller, Access Points and Convergence Software V7.11, User Guide 285         •If applicable, select the WMM checkbox. WMM (Wi-Fi Multimedia), if enabled on an individual VNS, provides multimedia enhancements that improve the user experience for audio, video, and voice applications. WMM is part of the 802.11e standard for QoS. If enabled, the AP will accept WMM client associations, and will classify and prioritize the downlink traffic for all WMM clients. WMM clients will also classify and prioritize the uplink traffic.19. Click Next. The Summary screen is displayed.20. Confirm your data VNS configuration. To revise your configuration, click Back.21. To create your VNS, click Finish, and then click Close.22. If applicable, you can continue to configure or edit the new VNS by clicking the individual VNS configuration tabs.6.5  Working with a GuestPortal VNSA GuestPortal provides wireless device users with temporary guest network services. A GuestPortal is serviced by a GuestPortal-dedicated VNS. A HiPath Wireless Controller is allowed only one GuestPortal-dedicated VNS at a time. GuestPortal user accounts are administered by a GuestPortal manager. A GuestPortal manager is a login group — GuestPortal manager’s must have their accounts created for them on the HiPath Wireless Controller. For more information, see Section 12.2.1, “Working with GuestPortal Guest administration”, on page 455The GuestPortal VNS is a Captive Portal authentication-based VNS that uses a database on the HiPath Wireless Controller for managing user accounts. The database is administered through a simple, user-friendly graphic user interface that can be used by non-technical staff.The GuestPortal VNS can be a Routed or a Bridge Traffic Locally at the HWC VNS, with SSID-based network assignment. The GuestPortal VNS is a simplified VNS. It does not support the following:•RADIUS authentication or accounting•MAC-based authorization•Child VNS supportThe GuestPortal VNS can be created as a new VNS or can be configured from an already existing VNS. When you create a new VNS using the VNS wizard, you configure the VNS in the following stages:•Basic settings•DHCP settings
Configuring a VNShwc_vnsconfiguration.fmWorking with a GuestPortal VNS 9034530-02, March 2010286 HiPath Wireless Controller, Access Points and Convergence Software V7.11, User Guide        •Filter settings•Privacy settings•Radio assignment settings•SummarySetting up a GuestPortalUse the following high-level description to set up a GuestPortal on your system: Step 1 – Create a GuestPortal VNSThe GuestPortal VNS can be created as a new VNS or can be configured from an already existing VNS. For more information, see Section 6.5.1, “Creating a GuestPortal VNS”, on page 286.Step 2 – Configure the GuestPortal ticketA GuestPortal account ticket is a print-ready form that displays the guest account information, system requirements, and instructions on how to log on to the guest account. For more information, see Section 12.2.1.7, “Working with the GuestPortal ticket page”, on page 466.Step 3 – Configure availability, if applicableAvailability maintains service availability in the event of a HiPath Wireless Controller outage. For more information, see Chapter 7, “Availability and session availability”.Step 4 – Create GuestPortal manager and user accountsFor more information, see Section 12.2.1, “Working with GuestPortal Guest administration”, on page 455Step 6 – Manage your guest accounts and GuestPortal logsFor more information, see the HiPath Wireless Controller, Access Points and Convergence Software Maintenance Guide.6.5.1  Creating a GuestPortal VNSThe GuestPortal VNS can be created as a new VNS or can be configured from an already existing VNS. A HiPath Wireless Controller is allowed only one GuestPortal-dedicated VNS at a time. To create a GuestPortal VNS from an already existing VNS:1. From the main menu, click Virtual Network Configuration. The Virtual Network Configuration screen is displayed.2. In the left pane, select and expand the Virtual Networks pane.
hwc_vnsconfiguration.fmConfiguring a VNSWorking with a GuestPortal VNS9034530-02, March 2010HiPath Wireless Controller, Access Points and Convergence Software V7.11, User Guide 287         3. Click on the VNS you want to configure as a GuestPortal VNS. The VNS configuration window Core tab is displayed.4. Select a preconfigured WLAN Service and click Edit, or press New to create a new WLAN Service.5. In the Edit WLAN Service window, click the Auth & Acct tab.6. In the Authentication Mode drop-down list, click GuestPortal.7. To save your changes, click Save. To create a new GuestPortal VNS using the VNS wizard:1. From the main menu, click Virtual Network Configuration. The Virtual Network Configuration screen is displayed.2. In the left pane, expand the New pane, then click START VNS WIZARD. The VNS Creation Wizard screen is displayed.3. In the Name box, type a name for the GuestPortal VNS.4. In the Category drop-down list, click Captive Portal, and then click Next. The Basic Settings screen is displayed.5. Configure the VNS basic settings:• Enabled – By default, the Enabled checkbox for the new VNS is enabled. A VNS must be enabled for it to be able to provide service for mobile user traffic.•Type – In the drop-down list, click GuestPortal.• Mode – In the drop-down list, click one of the following the VNS modes:• Routed – User traffic is tunneled to the HiPath Wireless Controller.
Configuring a VNShwc_vnsconfiguration.fmWorking with a GuestPortal VNS 9034530-02, March 2010288 HiPath Wireless Controller, Access Points and Convergence Software V7.11, User Guide        –In the Gateway box, type the HiPath Wireless Controller's own IP address in that VNS. This IP address is the default gateway for the VNS. The HiPath Wireless Controller advertises this address to the wireless devices when they sign on. For routed VNSs, it corresponds to the IP address that is communicated to mobile users (in the VNS) as the default gateway for the VNS subnet. (Mobile users target the HiPath Wireless Controller's interface in their effort to route packets to an external host).– In the Mask box, type the appropriate subnet mask for this IP address to separate the network portion from the host portion of the address (typically 255.255.255.0).• Bridge Traffic Locally at the HWC – User traffic is tunneled to the HiPath Wireless Controller and is directly bridged at the controller to a specific VLAN. With this VNS type, mobile users become a natural extension of a VLAN subnet. For each Bridge Traffic Locally at HWC VNS that is created, a VLAN needs to be specified. In addition, the network port on which the VLAN is assigned must be configured on the switch, and the corresponding HiPath Wireless Controller interface must match the correct VLAN.–In the Interface drop-down list, click the physical interface that provides the access to the VLAN.–In the Interface IP address box, type the IP address of the HiPath Wireless Controller’s interface on the VLAN.– In the Mask box, type the appropriate subnet mask for this IP address to separate the network portion from the host portion of the address (typically 255.255.255.0).–In the VLAN ID box, type the VLAN tag to which the HiPath Wireless Controller will be bridged for the VNS.– If applicable, select the Enable DHCP checkbox.6. Click Next. The DHCP screen is displayed.If DHCP is disabled, continue with step 11 on page 290. The Filtering screen is displayed.
hwc_vnsconfiguration.fmConfiguring a VNSWorking with a GuestPortal VNS9034530-02, March 2010HiPath Wireless Controller, Access Points and Convergence Software V7.11, User Guide 289         7. Configure the DHCP settings. In the DHCP Option drop-down list, click one of the following:• Use DHCP Relay – Using DHCP relay forces the HiPath Wireless Controller to forward DHCP requests to an external DHCP server on the enterprise network. DHCP relay bypasses the local DHCP server for the HiPath Wireless Controller and allows the enterprise to manage IP address allocation to a VNS from its existing infrastructure.•DHCP Servers – Type the IP address of the DHCP server to which DHCP discover and request messages will be forwarded for clients on this VNS. The HiPath Wireless Controller does not handle DHCP requests from users, but instead forwards the requests to the indicated DHCP server.The DHCP server must be configured to match the VNS settings. In particular for a Routed VNS, the DHCP server must identify the HiPath Wireless Controller's interface IP as the default Gateway (router) for the subnet. (Users intending to reach devices outside of the subnet will forward the packets to the default gateway (controller) for delivery upstream.)• Local DHCP Server – If applicable, edit the local DHCP server settings. 8. In the DNS Servers box, type the IP Address of the Domain Name Servers to be used.9. In the WINS box, type the IP address if the DHCP server uses Windows Internet Naming Service (WINS).10. Click Next. The Filtering screen is displayed.
Configuring a VNShwc_vnsconfiguration.fmWorking with a GuestPortal VNS 9034530-02, March 2010290 HiPath Wireless Controller, Access Points and Convergence Software V7.11, User Guide        11. Configure the VNS filtering settings:12. In the Filter ID drop-down list, click one of the following:• Authenticated – Controls network access after the user has been authenticated.• Non-authenticated – Controls network access and to direct users to a Captive Portal Web page for login.13. In the Filter table, select the Enable checkbox for the desired filters, then select the Allow or Deny option buttons for each filter as needed.14. At the bottom of the Filter list, select Allow or Deny for All Other Traffic.15. Click Next. The Privacy screen is displayed.16. Configure the VNS Privacy settings:• None – Select if you do not want to assign any privacy mechanism.• Static Keys (WEP) – Select to use keys on the VNS that match the WEP mechanism used on the rest of the network. Each AP can participate in up to 50 VNSs. For each VNS, only one WEP key can be specified. It is treated as the first key in a list of WEP keys.•From the WEP Key Length drop-down list, click the WEP encryption key length: 64 bit, 128 bit, or 152 bit.• Input Method – Select one of the following:• Input Hex – If you select Input Hex, type the WEP key input in the WEP Key box. The key is generated automatically, based on the input.
hwc_vnsconfiguration.fmConfiguring a VNSWorking with a GuestPortal VNS9034530-02, March 2010HiPath Wireless Controller, Access Points and Convergence Software V7.11, User Guide 291         • Input String – If you select Input String, type the secret WEP key string used for encrypting and decrypting in the Strings box. The WEP Key box is automatically filled by the corresponding Hex code.•WPA-PSK – Select to use a Pre-Shared Key (PSK), or shared secret for authentication. WPA-PSK (Wi-Fi Protected Access Pre-Shared key) is a security solution that adds authentication to enhanced WEP encryption and key management. WPA-PSK mode does not require an authentication server. It is suitable for home or small office.•To enable WPA v1 encryption, select WPA v.1. If WPA v.1 is enabled, click one of the following encryption types from the Encryption drop-down list:•Auto – The AP will advertise both TKIP and CCMP (Counter Mode with Cipher Block Chaining Message Authentication Code Protocol) for WPAv1. CCMP is an IEEE 802.11i encryption protocol that uses the encryption cipher AES (Advanced Encryption Standard). Auto is the default.• TKIP only – The AP will advertise TKIP as an available encryption protocol for WPAv1. It will not advertise CCMP.•To enable WPA v2-type encryption, select WPA v.2. The other options for this drop-down list are:•Auto – If you click Auto, the Wireless AP advertises both TKIP and CCMP (counter mode with cipher block chaining message authentication code protocol). CCMP is an IEEE 802.11i encryption protocol that uses the encryption cipher AES (Advanced Encryption Standard). Auto is the default.• AES only – If you click AES, the Wireless AP advertises CCMP as an available encryption protocol. It will not advertise TKIP.•To enable re-keying after a time interval, select Broadcast re-key interval. If this checkbox is not selected, the Broadcast encryption key is never changed and the Wireless AP will always use the same broadcast key for Broadcast/Multicast transmissions. This will reduce the level of security for wireless communications.•In the Broadcast re-key interval box, type the time interval after which the broadcast encryption key is changed automatically. The default is 3600.•In the Pre-shared key box, type the shared secret key to be used between the wireless device and Wireless AP. The shared secret key is used to generate the 256-bit key.• Mask/Unmask – Click to display or hide your shared secret key.17. Click Next. The Radio Assignment screen is displayed.
Configuring a VNShwc_vnsconfiguration.fmWorking with a GuestPortal VNS 9034530-02, March 2010292 HiPath Wireless Controller, Access Points and Convergence Software V7.11, User Guide        18. Configure the radio assignments:•In the AP Default Settings section, select the radios of the AP default settings profile that you want to broadcast the VNS.•In the AP Selection section, select the group of APs that will broadcast the VNS:• all radios – Click to assign all of the APs’ radios.• radio 1 – Click to assign only the APs’ Radio 1.• radio 2– Click to assign only the APs’ Radio 2.• local APs - all radios – Click to assign only the local APs.• local APs - radio 1 – Click to assign only the local APs’ Radio 1.• local APs - radio 2 – Click to assign only the local APs’ Radio 2.• foreign APs - all radios – Click to assign only the foreign APs.• foreign APs - radio 1 – Click to assign only the foreign APs’ Radio 1.• foreign APs - radio 2 – Click to assign only the foreign APs’ Radio 2.•If applicable, select the WMM checkbox. WMM (Wi-Fi Multimedia), if enabled on an individual VNS, provides multimedia enhancements that improve the user experience for audio, video, and voice applications. WMM is part of the 802.11e standard for QoS. If enabled, the AP will accept WMM client associations, and will classify and prioritize the downlink traffic for all WMM clients. WMM clients will also classify and prioritize the uplink traffic.19. Click Next. The Summary screen is displayed.
hwc_vnsconfiguration.fmConfiguring a VNSCreating a VNS using the advanced method9034530-02, March 2010HiPath Wireless Controller, Access Points and Convergence Software V7.11, User Guide 293         20. Confirm your VNS configuration. To revise your configuration, click Back.21. To create your VNS, click Finish, and then click Close.If the HiPath Wireless Controller is configured to be part of an availability pair, you can chose to synchronize the VNS on the secondary HiPath Wireless Controller. 22. If applicable, you can continue to configure or edit the new VNS by clicking the individual VNS configuration tabs.6.6  Creating a VNS using the advanced methodAdvanced configuration allows administrators to create a new VNS once the topology, policy, and WLAN services required by the VNS parameters are available. The topology, policy and WLAN services could be created in advance or could be created at the time of VNS configuration.When you create a new VNS, additional tabs are displayed depending on the selections made in the Core box of the main VNS configuration tab..When configuring a VNS, you can navigate between the various VNS tabs and define your configuration without having to save your changes on each individual tab. After your VNS configuration is complete, click Save on any VNS tab to save your complete VNS configuration.Note: If you navigate away from the VNS Configuration tabs without saving your VNS changes, your VNS configuration changes will be lost.
Configuring a VNShwc_vnsconfiguration.fmWorking with existing VNSs 9034530-02, March 2010294 HiPath Wireless Controller, Access Points and Convergence Software V7.11, User Guide        The following procedure lists the steps necessary to create a VNS in advanced mode. Each step references a section in this document that describes the full details. Follow the links provided to go directly to the appropriate sections.To create a VNS using advanced configuration:1. From the main menu, click Virtual Network Configuration. The Virtual Network Configuration screen is displayed.2. In the left pane, expand the Virtual Networks pane and select an existing VNS to edit, or click the New button.3. Enter a name for the VNS.4. Select an existing WLAN Service for the VNS, or create a new WLAN Service, or edit an existing one.For more information, see Section 6.9, “Configuring WLAN Services”, on page 308.5. Configure the Default Policies for the VNS. Select existing policies, or create new policies, or edit existing ones.For more information, see:•Section 6.10, “Configuring Policy”, on page 350.•Section 6.8, “Configuring a Topology”, on page 296.6. Configure the Status parameters for the VNS:•Synchronize – Enable automatic synchronization with its availability peer. Refer to Section 6.2.7, “Using the Sync Summary”, on page 256 for information about viewing synchronization status. If this VNS is part of an availability pair, it is recommended that you enable this feature.• Restrict Policy Set – This feature provides backward compatibility for legacy VNSs that were upgraded from software releases prior to V7.0. When it is enabled, the controller respects the prior hierarchical view of parent/child VNSs and maps external references to properly named (that is, hierarchically named) Policies.•Enabled – Check to enable the VNS.7. Click Save to save your changes.6.7  Working with existing VNSsWhen you work with an existing VNS, you can do the following:•Enabling and disabling a VNS•Renaming a VNS
hwc_vnsconfiguration.fmConfiguring a VNSWorking with existing VNSs9034530-02, March 2010HiPath Wireless Controller, Access Points and Convergence Software V7.11, User Guide 295         •Deleting a VNSAlso, as with creating a new VNS, you can:•Configure a topology for the VNS•Configure a policy for the VNS•Configure WLAN services for the VNS•Configure additional policies for the VNS6.7.1  Enabling and disabling a VNSBy default, when a new VNS is created, the VNS is added to the system as an enabled VNS. A VNS can be enabled or disabled. Disabling a VNS provides the ability to temporarily stop wireless service on a VNS. The disabled VNS configuration remains in the database for future use. A HiPath Wireless Controller can support the following VNSs:To enable or disable a VNS:1. From the main menu, click Virtual Network Configuration. The Virtual Network Configuration screen is displayed.2. In the left pane expand the Virtual Networks pane, then select the VNS you want to either enable or disable.3. On the Core tab, in the Status box, select or de-select the Enabled checkbox.4. Click Save. The VNS is enabled or disabled accordingly.Platform Active VNSs Defined VNSsC5110 128 256C4110 64 128C2400 64 128C20/C20N 8 16CRBT8210 16 32CRBT8110 8 16Table 21 HiPath Wireless Controller active and defined VNS support
Configuring a VNShwc_vnsconfiguration.fmConfiguring a Topology 9034530-02, March 2010296 HiPath Wireless Controller, Access Points and Convergence Software V7.11, User Guide        6.7.2  Renaming a VNSTo rename a VNS:1. From the main menu, click Virtual Network Configuration. The Virtual Network Configuration screen is displayed.2. In the left pane expand the Virtual Networks pane, then select the VNS you want to rename.3. On the Core tab, in the VNS Name field, enter the new name.4. Click Save. The VNS is renamed.6.7.3  Deleting a VNSYou can delete a VNS that is no longer necessary.To delete a VNS:1. From the main menu, click Virtual Network Configuration. The Virtual Network Configuration screen is displayed.2. In the left pane expand the Virtual Networks pane, then select the VNS you want to rename.3. On the Core tab, click the Delete button. A pop-up window prompts you to confirm you want to delete the VNS. Click OK.4. Click Save. The VNS is deleted.6.8  Configuring a TopologyTopology configuration is independent of the WLAN services or Policies that are defined in the system. You can navigate to the Topology configuration page from either Wireless Controller Configuration or Virtual Network Configuration options of the HiPath Wireless Assistant main menu. Also, the Policy definition page allows the user to edit or create a Topology definition at any time.Topologies are not activated until they are referenced by a Policy. Creating an interface on a VLAN will not take effect until a Policy references its usage.Topologies cannot be deleted while they are active (that is, referenced by a Policy).On the Topology configuration page, the key field is the Mode, which determines some of the other factors of the topology. When you have completed defining the topology for your VNS, save the topology settings. Once your topology is saved, you can then access the remaining VNS tabs and continue configuring your VNS.
hwc_vnsconfiguration.fmConfiguring a VNSConfiguring a Topology9034530-02, March 2010HiPath Wireless Controller, Access Points and Convergence Software V7.11, User Guide 297         On the Topology configuration page, a number of parameters related to network topology can be defined:•VLAN ID and associated L2 port•L3 (IP) interface presence and the associated IP address and subnet range•The rules for using DHCP•Enabling or disabling the use of the associated interface for management/control traffic•Selection of an interface for AP registration•Multicast filter definition•Exception filter definition.6.8.1  Configuring a basic topologyThe configuration procedure below is sufficient to create and be able to save a new Topology. Optional configuration options are described in the following sections.To configure a basic topology:1. From the main menu, click either Wireless Controller Configuration or Virtual Network Configuration. Then, in the left pane, select Topology. The Topologies window displays.2. If you want to edit an existing topology, select the desired topology. If you want to create a new topology, click the New button. Depending on your selection, two or three tabs are displayed.3. On the General tab, enter a name for the topology in the Name field.4. Select a mode of operation from the Mode drop-down list. Choices are:• Routed – Routed topologies do not need any Layer 2 configuration, but do require Layer 3 configuration. See Section 6.8.2, “Layer 3 configuration”, on page 299 for more information.• Bridge Traffic Locally at AP – Requires Layer 2 configuration. Does not require Layer 3 configuration. Bridge Traffic at the AP VNSs do not require the definition of a corresponding IP address since all traffic for users in that VNS will be directly bridged by the Wireless AP at the local network point of attachment (VLAN at AP port).
Configuring a VNShwc_vnsconfiguration.fmConfiguring a Topology 9034530-02, March 2010298 HiPath Wireless Controller, Access Points and Convergence Software V7.11, User Guide        • Bridge Traffic Locally at HWC – Requires Layer 2 configuration. May optionally have Layer 3 configuration. Layer 3 configuration would be necessary if services (such as DHCP, captive portal, etc.) are required over the configured network segment, or if controller management operations are intended to be done through the configured interface.5. Configure the Layer 2 parameters, depending on the previously selected Mode.•For Bridge Traffic Locally at HWC, enter a VLAN identifier that is valid for your system and enter the port to which this VLAN is attached to, according to the networking deployment model pre-established during planning.•For Bridge Traffic Locally at AP, enter a VLAN identifier that is valid for your system, and specify whether the VLAN configuration is Tagged or Untagged.6. Click Save to save your changes.These steps are sufficient to create and save a topology. The following configuration options are optional and depend on the mode of the topology.6.8.1.1  Physical Port TopologiesStarting with V7.0, "Physical Ports" refers to the data plane physical ports.  The attributes of a physical port are:•Administrative status (read-write)•Name (read-only)•MAC address (read-only)•MTU size•Multicast Support for Routed VNSPhysical port topologies are pre-defined by the HiPath Wireless Controller and cannot be removed from the HiPath Wireless Controller configuration. By default, all physical ports are set with multicast support for Routed VNS disabled. At most, one non-management plane port can be enabled for the multicast support for Routed VNS. This can be configured on the new physical port GUI.6.8.1.2  Enabling management trafficIf management traffic is enabled for a VNS, it overrides the built-in exception filters that prohibit traffic on the HiPath Wireless Controller data interfaces. For more information, see Section 6.10, “Configuring Policy”, on page 350.
hwc_vnsconfiguration.fmConfiguring a VNSConfiguring a Topology9034530-02, March 2010HiPath Wireless Controller, Access Points and Convergence Software V7.11, User Guide 299         To enable management traffic for a topology:1. From the main menu, click either Wireless Controller Configuration or Virtual Network Configuration. Then, in the left pane, select Topology or Topologies. The Topologies window displays.2. Select the desired physical or routed topology. If the Layer 3 parameters are not displayed, check the Layer 3 checkbox.3. Select the Management Traffic checkbox.4. To save your changes, click Save.6.8.2  Layer 3 configurationThis section describes configuring IP addresses, DHCP options, Next Hop and OSPF parameters, for Physical port, Routed, and Bridge Traffic Locally at HWC topologies. 6.8.2.1  IP address configurationThe L3 (IP) address definition is only required for Physical port and Routed topologies. For Bridge Traffic Locally at HWC topologies, L3 configuration is optional. L3 configuration would be necessary if services (such as DHCP, captive portal, etc.) are required over the configured network segment or if controller management operations are intended to be done through the configured interface.Bridge Traffic Locally at AP VNSs do not require the definition of a corresponding IP address since all traffic for users in that VNS will be directly bridged by the Wireless AP at the local network point of attachment (VLAN at AP port).To define the IP address for the topology:1. From the main menu, click Wireless Controller Configuration and then from the left pane select Topology. Alternatively, from the main menu select Virtual Network Configuration and then press Topologies button.2. If already defined, click the topology you want to define the IP address for. The Topology window is displayed. Alternatively, press the New button to create a new topology. Depending on the preselected options, two or three tabs are displayed.3. For IP interface configuration for Routed topologies, configure the following Layer 3 parameters.a) In the Gateway field, type the HiPath Wireless Controller's own IP address in that VNS. This IP address is the default gateway for the VNS. The HiPath Wireless Controller advertises this address to the wireless
Configuring a VNShwc_vnsconfiguration.fmConfiguring a Topology 9034530-02, March 2010300 HiPath Wireless Controller, Access Points and Convergence Software V7.11, User Guide        devices when they sign on. For routed VNSs, it corresponds to the IP address that is communicated to MUs (in the VNS) as the default gateway for the VNS subnet. (MUs target the HiPath Wireless Controller's interface in their effort to route packets to an external host).b) In the Mask field, type the appropriate subnet mask for the IP address. to separate the network portion from the host portion of the address (typically, 255.255.255.0).c) If necessary, configure the MTU value. Typically, you will not change this value from the default.d) If desired, enable Management traffic.4. For IP interface configuration for Bridge Traffic Locally at HWC topologies, configure the following Layer 3 parameters.a) In the Interface IP field, type the IP address that corresponds to the HiPath Wireless Controller's own point of presence on the VLAN. In this case, the controller's interface is typically not the gateway for the subnet. The gateway for the subnet is the infrastructure router defined to handle the VLAN.b) In the Mask field, type the appropriate subnet mask for the IP address. to separate the network portion from the host portion of the address (typically, 255.255.255.0).c) Configure Strict Sunbnet Adherence.d) If necessary, configure the MTU value. Typically, you will not change this value from the default.e) If desired, configure AP Registration. If selected, Wireless APs can use this port for discovery and registration.f) If desired, enable Management traffic.6.8.2.2  DHCP configurationOn the Topology page, define parameters for DHCP. DHCP IP assignment is not applicable to Bridge Traffic Locally at AP mode since all traffic for users in that VNS will be directly bridged by the Wireless AP at the local network point of attachment (VLAN at AP port). DHCP assignment is disabled by default for Bridged to VLAN mode. However, you can enable DHCP server/relay functionality to have the controller service the IP addresses for the VLAN (and wireless users).
hwc_vnsconfiguration.fmConfiguring a VNSConfiguring a Topology9034530-02, March 2010HiPath Wireless Controller, Access Points and Convergence Software V7.11, User Guide 301         To configure DHCP options:1. On the Topology page, from the DHCP drop-down list, select one of the following options and click the Configure button.•Local Server if the HiPath Wireless Controller's local DHCP server is used for managing IP address allocation.• Use Relay if the HiPath Wireless Controller forwards DHCP requests to an external DHCP server on the enterprise network. DHCP relay bypasses the local DHCP server for the HiPath Wireless Controller and allows the enterprise to manage IP address allocation to a VNS from its existing infrastructure.2. If you selected Local Server, the following window displays. Configure the following parameters:a) In the Domain Name box, type the external enterprise domain name server to be used.b) In the Lease default box, type the default time limit. The default time limit dictates how long a wireless device can keep the DHCP server assigned IP address. The default value is 36000 seconds (10 hours).c) In the DNS Servers box, type the IP Address of the Domain Name Servers to be used.d) In the WINS box, type the IP address if the DHCP server uses Windows Internet Naming Service (WINS).e) Check the Enable DLS DHCP Option checkbox if you expect optiPoint WL2 wireless phone traffic on the VNS. HiPath DLS (HiPath Deployment Service) is an application that provides configuration management and software deployment and licensing for optiPoint WL2 phones. For more information, see Appendix C, “optiPoint WL2 Configuration”.f) In the Gateway field, type the HiPath Wireless Controller’s own IP address in that topology. This IP address This IP address is the default gateway for the topology. The HiPath Wireless Controller advertises this address to the wireless devices when they sign on. For routed topologies, it corresponds to the IP address that is communicated to Wireless clients
Configuring a VNShwc_vnsconfiguration.fmConfiguring a Topology 9034530-02, March 2010302 HiPath Wireless Controller, Access Points and Convergence Software V7.11, User Guide        as the default gateway for the subnet. (wireless clients target the HiPath Wireless Controller's interface in their effort to route packets to an external host).For a Bridge traffic locally at the HWC topology, the IP address corresponds to the HiPath Wireless Controller's own point of presence on the VLAN. In this case, the controller's interface is typically not the gateway for the subnet. The gateway for the subnet is the infrastructure router defined to handle the VLAN.g) The Address Range boxes (from and to) populate automatically with the range of IP addresses to be assigned to wireless devices using this VNS, based on the IP address you provided.•To modify the address in the Address Range from box, type the first available address.•To modify the address in the Address Range to box, type the last available address.•If there are specific IP addresses to be excluded from this range, click Exclusion(s). The DHCP Address Exclusion dialog is displayed. •In the DHCP Address Exclusion dialog, do one of the following:– To specify an IP range, type the first available address in the From box and type the last available address in the to box. Click Add for each IP range you provide.– To specify an IP address, select the Single Address option and type the IP address in the box. Click Add for each IP address you provide.– To save your changes, click OK. The DHCP Address Exclusion dialog closes.h) The Broadcast Address box populates automatically based on the Gateway IP address and subnet mask of the VNS.i) Click Close.
hwc_vnsconfiguration.fmConfiguring a VNSConfiguring a Topology9034530-02, March 2010HiPath Wireless Controller, Access Points and Convergence Software V7.11, User Guide 303         3. If you selected Use Relay, the following window displays.a) in the DHCP Servers box, type the IP address of the DHCP server to which DHCP discover and request messages will be forwarded for clients on this VNS. The HiPath Wireless Controller does not handle DHCP requests from users, but instead forwards the requests to the indicated DHCP server.Note: The DHCP Server must be configured to match the topology settings. In particular for Routed topologies, the DHCP server must identify the HiPath Wireless Controller's interface IP as the default Gateway (router) for the subnet. (Users intending to reach devices outside of the subnet will forward the packets to the default gateway (controller) for delivery upstream.)4. To save your changes, click Save.6.8.2.3  Defining a next hop route and OSPF advertisement The next hop definition allows the administrator to define a specific host as the target for all non-VNS targeted traffic for users in a VNS. The next hop IP identifies the target device to which all VNS (user traffic) will be forwarded to. Next-hop definition supersedes any other possible definition in the routing table.If the traffic destination from a wireless device on a VNS is outside of the VNS, it is forwarded to the next hop IP address, where this router applies policy and forwards the traffic. This feature applies to unicast traffic only. In addition, you can also modify the Open Shortest Path First (OSPF) route cost. OSPF is an interior gateway routing protocol developed for IP networks based on the shortest path first or link-state algorithm. Using OSPF, a host that obtains a change to a routing table or detects a change in the network immediately distributes the information to all other hosts in the network so that all will have the same routing table information. The host using OSPF sends only the part that has changed, and only when a change has taken place.To define a next hop route and OSPF advertisement:1. From the main menu, click Virtual Network Configuration. The Virtual Network Configuration screen is displayed.2. In the left pane, expand the Topologies pane, then click the routed Topology you want to define a next-hop route for. The Topology tab is displayed.
Configuring a VNShwc_vnsconfiguration.fmConfiguring a Topology 9034530-02, March 2010304 HiPath Wireless Controller, Access Points and Convergence Software V7.11, User Guide        3. In the Layer 3 area, click the Configure button. The DHCP configuration dialog window displays.4. In the Next Hop Address box, type the IP address of the next hop router on the network through which you wish all traffic on the VNS using this Topology to be directed. 5. In the OSPF Route Cost box, type the OSPF cost of reaching the VNS subnet.The OSPF cost value provides a relative cost indication to allow upstream routers to calculate whether or not to use the HiPath Wireless Controller as a better fit or lowest cost path to reach devices in a particular network. The higher the cost, the less likely of the possibility that the HiPath Wireless Controller will be chosen as a route for traffic, unless that HiPath Wireless Controller is the only possible route for that traffic. 6. To disable OSPF advertisement on this VNS, select the Disable OSPF Advertisement checkbox.7. Click Close.8. To save your changes, click Save.6.8.3  Exception filteringThe exception filter provides a set of rules aimed at restricting the type of traffic that is delivered to the controller. By default, your system is shipped with a set of restrictive filtering rules that help control access through the interfaces to only absolutely necessary services. By configuring to allow management on an interface, an additional set of rules is added to the shipped filter rules that provide access to the system's management configuration framework (SSH, HTTPS, SNMP Agent). Most of this functionality
hwc_vnsconfiguration.fmConfiguring a VNSConfiguring a Topology9034530-02, March 2010HiPath Wireless Controller, Access Points and Convergence Software V7.11, User Guide 305         is handled directly behind the scenes by the system, rolling and un-rolling canned filters as the system's topology and defined access privileges for an interface change. Note: An interface for which Allow Management is enabled, can be reached by any other interface. By default, Allow Management is disabled and shipped interface filters will only permit the interface to be visible directly from it's own subnet.The visible exception filter definitions, both in physical ports and topology definitions, allow administrators to define a set of rules to be prepended to the system's dynamically updated exception filter protection rules. Rule evaluation is performed top to bottom, until an exact match is determined. Therefore, these user-defined rules are evaluated before the system’s own generated rules. As such, these user-defined rules may inadvertently create security lapses in the system's protection mechanism or create a scenario that filters out packets that are required by the system.Note: Use exception filters only if absolutely necessary. It is recommended to avoid defining general allow all or deny all rule definitions since those definitions can easily be too liberal or too restrictive to all types of traffic.The exception rules are evaluated in the context of referring to the specific controller's interface. The destination address for the filter rule definition is typically defined as the interface's own IP address. The port number for the filter definition corresponds to the target (destination) port number for the applicable service running on the controller's management plane. The exception filter on an topoloty applies only to the destination portion of the packet. Traffic to a specified IP address and IP port is either allowed or denied. Adding exception filtering rules allows network administrators to either tighten or relax the built-in filtering that automatically drops packets not specifically allowed by filtering rule definitions. The exception filtering rules can deny access in the event of a DoS attack, or can allow certain types of management traffic that would otherwise be denied. Typically, Allow Management is enabled.To define exception filters:1. On the Topology page, click the Exception Filters tab.2. To add a new filter, click the Add button.
Configuring a VNShwc_vnsconfiguration.fmConfiguring a Topology 9034530-02, March 2010306 HiPath Wireless Controller, Access Points and Convergence Software V7.11, User Guide        3. For each filtering rule you are defining, do the following:•In the IP/subnet:port box, type the destination IP address. You can also specify an IP range, a port designation, or a port range on that IP address.•In the Protocol drop-down list, click the applicable protocol. The default is N/A.•Click OK to add the user-defined rule to the rule table.4. To add a predefined filter, click the Add Predefined button, then select the desired filter from the drop-down list. Click Add to add the rule to the rule table.5. By default, user-defined rules are enabled on ingress (In) and egress (Out), and are assumed to be Allow rules. To disable the rule in either direction, or to make it a Deny rule, click the new filter, then de-select the relevant checkbox.6. To edit the order of filters, click the filter, and then click the Up and Down buttons. The filtering rules are executed in the order you define here.7. To delete a user-defined rule, click the filter, then click the Delete button.8. To save your changes, click Save.Note: For external Captive Portal, you need to add an external server to a non-authentication filter.
hwc_vnsconfiguration.fmConfiguring a VNSConfiguring a Topology9034530-02, March 2010HiPath Wireless Controller, Access Points and Convergence Software V7.11, User Guide 307         6.8.4  Multicast filteringA mechanism that supports multicast traffic can be enabled as part of a topoloty definition. This mechanism is provided to support the demands of VoIP and IPTV network traffic, while still providing the network access control.Note: To use the mobility feature with this topology, you must select the Enable Multicast Support checkbox for the data port.Define a list of multicast groups whose traffic is allowed to be forwarded to and from the VNS using this topology. The default behavior is to drop the packets. For each group defined, you can enable Multicast Replication by group.Note: Before enabling multicast filters and depending on the topology, you may need to define which physical interface to use for multicast relay. Define the multicast port on the IP Addresses tab. For more information, see Section 3.4.3, “Setting up the data ports”, on page 54. To enable multicast for a topology:1. On the Topology page, click the Multicast Filters tab.2. To enable the multicast function, select Enable Multicast Support.3. Define the multicast groups by selecting one of the radio buttons:•IP Group – Type the IP address range. • Defined groups – Click from the drop-down list.4. Click Add. The group is added to the list above.
Configuring a VNShwc_vnsconfiguration.fmConfiguring WLAN Services 9034530-02, March 2010308 HiPath Wireless Controller, Access Points and Convergence Software V7.11, User Guide        5. To enable the wireless multicast replication for this group, select the corresponding Wireless Replication checkbox.6. To modify the priority of the multicast groups, click the group row, and then click the Up or Down buttons.A Deny All rule is automatically added as the last rule, IP = *.*.*.* and the Wireless Replication checkbox is not selected. This rule ensures that all other traffic is dropped.7. To save your changes, click Save.Note: The multicast packet size should not exceed 1450 bytes.6.9  Configuring WLAN ServicesA WLAN Service represents all the RF, authentication and QoS attributes of a wireless access service. The WLAN Service can be one of three basic types:•Standard – A conventional service. Only APs running HiPath Wireless software can be part of this WLAN Service. This type of service is useable as a Bridged @ Controller, Bridged @ AP, or Routed VNS. This type of service provides access for mobile stations. Therefore, policies can be assigned to this type of WLAN service to create a VNS.•Third Party AP – A wireless service offered by third party APs. This type of service provides access for mobile stations. Therefore, policies can be assigned to this type of WLAN service to create a VNS. •WDS – This represent a group of APs organized into a hierarchy for purposes of providing a Wireless Distribution Service. This type of service is in essence a wireless trunking service rather than a service that provides access for stations. As such this type of service cannot have policies attached to it.With the introduction of V7.0, the components of the WLAN Service map more or less completely to the corresponding components of a VNS in V6Rx.  The exception is that WLAN Services are not classified as SSID-based or AAA-based, as they were in V6Rx. Instead, the administrator makes an explicit choice of the type of authentication to use on the WLAN Service. If the choice of authentication option conflicts with any of the other authentication or privacy choices, the WLAN Service cannot be enabled.
hwc_vnsconfiguration.fmConfiguring a VNSConfiguring WLAN Services9034530-02, March 2010HiPath Wireless Controller, Access Points and Convergence Software V7.11, User Guide 309         6.9.1  Configuring a WLAN ServiceThis section describes how to create a new or edit an existing WLAN Service, including assigning Wireless APs to the service. Following sections describe how to configure Privacy, Authentication and Accounting, and QoS for a WLAN Service.6.9.1.1  Third-party AP WLAN Service TypeFor more information, see Chapter 9, “Working with third-party APs”.A third-party AP WLAN Service allows for the specification of a segregated subnet by which non-HiPath Wireless APs are used to provide RF services to users while still utilizing the HiPath Wireless Controller for user authentication and user policy enforcement.Note: Third-party AP devices are not fully integrated with the system and therefore must be managed individually to provide the correct user access characteristics. The definition of third-party AP identification parameters allows the system to be able to differentiate the third-party AP device (and corresponding traffic) from user devices on that segment. Devices identified as third-party APs are considered pre-authenticated, and are not required to complete the corresponding authentication verification stages defined for users in that segment (typically Captive Portal enforcement). In addition, third-party APs have a specific set of filters (third-party) applied to them by default, which allows the administrator to provide different traffic access restrictions to the third-party AP devices for the users that use those resources. The third-party filters could be used to allow access to third-party APs management operations (for example, HTTP, SNMP).6.9.1.2  Configuring a basic WLAN ServiceTo configure a WLAN Service:1. From the main menu, click either Wireless Controller Configuration or Virtual Network Configuration. Then, in the left pane, select WLAN Services. The WLAN Services window displays.2. If you want to edit an existing service, select the desired service from the left pane. If you want to create a new service, click the New button. The WLAN Services configuration window displays.
Configuring a VNShwc_vnsconfiguration.fmConfiguring WLAN Services 9034530-02, March 2010310 HiPath Wireless Controller, Access Points and Convergence Software V7.11, User Guide        3. In the Core area, enter the Name and SSID of the service and select the service Type.4. In the Status area, select Synchronize if desired. Enabling this feature allows availability pairs to be automatically synchronized. 5. The service is enabled by default.6. Click Save. If you are creating a new service, the WLAN Services configuration window is redisplayed, allowing you to assign Wireless APs to the service.6.9.1.3  Assigning Wireless APs to a service1. If the WLAN Service configuration page is not already displayed, from the main menu, click either Wireless Controller Configuration or Virtual Network Configuration. Then, in the left pane, select WLAN Services. The WLAN Services window displays.2. Select the desired service to edit from the left pane. The WLAN Service configuration page is displayed.Note: If two HiPath Wireless Controllers have been paired for availability (for more information, see Section 7.1, “Availability”, on page 381), each HiPath Wireless Controller's registered Wireless APs are displayed as foreign in the list of available Wireless APs on the other HiPath Wireless Controller.3. In the Wireless APs area, assign the Wireless APs’ Radios to the service by selecting the individual radios’ checkboxes..
hwc_vnsconfiguration.fmConfiguring a VNSConfiguring WLAN Services9034530-02, March 2010HiPath Wireless Controller, Access Points and Convergence Software V7.11, User Guide 311         You can also use the Select APs list, to select APs and their radios by grouping: •all radios – Click to assign all of the APs’ radios.• radio 1 – Click to assign only the APs’ Radio 1.• radio 2– Click to assign only the APs’ Radio 2.• local APs - all radios – Click to assign only the local APs.•local APs - radio 1 – Click to assign only the local APs’ Radio 1.•local APs - radio 2 – Click to assign only the local APs’ Radio 2.• foreign APs - all radios – Click to assign only the foreign APs.•foreign APs - radio 1 – Click to assign only the foreign APs’ Radio 1.•foreign APs - radio 2 – Click to assign only the foreign APs’ Radio 2.• clear all selections – Click to clear all of the AP radio assignments.• original selections – Click to return to the AP radio selections prior to the most recent save.Note: You can assign the Radios of all three Wireless AP variants — HiPath Wireless AP, HiPath Wireless Outdoor AP, and Wireless 802.11n AP — to any VNS.4. Click Advanced. The Advanced dialog is displayed. 5. In the RF area, do the following:• Suppress SSID – Select to prevent this SSID from appearing in the beacon message sent by the Wireless AP. The wireless device user seeking network access will not see this SSID as an available choice, and will need to specify it.• Enable 11h support – Select to enable TPC (Transmission Power Control) reports. By default this option is disabled. It is recommended to enable this option.• Apply power reduction to 11h clients – Select to enable the Wireless AP to use reduced power (as does the 11h client). By default this option is disabled. It is recommended to enable this option.• Process client IE requests – Select to enable the Wireless AP to accept IE requests sent by clients via Probe Request frames and responds by including the requested IE’s in the corresponding Probe Response frames. By default this option is disabled. It is recommended to enable this option.
Configuring a VNShwc_vnsconfiguration.fmConfiguring WLAN Services 9034530-02, March 2010312 HiPath Wireless Controller, Access Points and Convergence Software V7.11, User Guide        6. In the Timeout area, do the following:•Idle: (pre) – Specify the amount of time in minutes that a Mobile user can have a session on the controller in pre-autheticated state but no active traffic is passed. The session will be terminated if no active traffic is passed within this time. The default value is 5 minutes.•Idle: (post) – Specify the amount of time in minutes that a Mobile user can have a session on the controller in authenticated state but no active traffic is passed. The session will be terminated if no active traffic is passed within this time. The default value is 30 minutes.• Session – Specify the maximum number of minutes of service to be provided to the user before termination of the session.7. In the Client Behavior area, select the Block Mu to MU traffic checkbox if you want to prevent two devices associated with this SSID and registered as users of the controller, to be able to talk to each other. The blocking is enforced at the L2 (device) classification level.8. The 802.1D Base Port number in the 802.1D area is the port number by which NetSight recognizes the SSID. It is read-only.9. To save your changes, click Save.You can view the WLAN Services that each radio is assigned to by clicking the WLAN Assignment tab on the Wireless AP Configuration screen.Once you have assigned a Wireless AP Radio to eight WLAN Services, it will not appear in the list for another WLAN Service setup. Each Radio can support up to eight SSIDs (16 per AP). Each AP can be assigned to any of the VNSs defined within the system. The HiPath Wireless Controller can support the following active VNSs:•C5110 – Up to 128 VNSs•C4110 – Up to 64 VNSs•C2400 – Up to 64 VNSs•C20 – Up to 8 VNSs•C20N – Up to 8 VNSs•CRBT8210 – Up to 8 VNSs•CRBT8110 – Up to 8 VNSs
hwc_vnsconfiguration.fmConfiguring a VNSConfiguring WLAN Services9034530-02, March 2010HiPath Wireless Controller, Access Points and Convergence Software V7.11, User Guide 313         6.9.2  Configuring privacyPrivacy is a mechanism that protects data over wireless and wired networks, usually by encryption techniques. The HiPath Wireless Controller provides several privacy mechanism to protect data over the WLAN. There are five privacy options:• None• Static Wired Equivalent Privacy (WEP) – Keys for a selected VNS, so that it matches the WEP mechanism used on the rest of the network. Each AP can participate in up to 50 VNSs. For each VNS, only one WEP key can be specified. It is treated as the first key in a list of WEP keys.• Dynamic Keys – The dynamic key WEP mechanism changes the key for each user and each session.• Wi-fi Protected Access (WPA) – version 1 with encryption by temporal key integrity protocol (TKIP)– version 2 with encryption by advanced encryption standard with counter-mode/CBC-MAC protocol (AES-CCMP)• Wi-Fi Protected Access (WPA) Pre-Shared key (PSK) – Privacy in PSK mode, using a Pre-Shared Key (PSK), or shared secret for authentication. WPA-PSK is a security solution that adds authentication to enhanced WEP encryption and key management. WPA-PSK mode does not require an authentication server. It is suitable for home or small office. Note: Regardless of the Wireless AP model or WLAN Service type, a maximum of 112 simultaneous clients, per radio, are supported by all of the data protection encryption techniques.6.9.2.1  About Wi-Fi Protected Access (WPA v1 and WPA v2)Note: To achieve the strongest encryption protection for your VNS, it is recommended to use WPA v.1 or WPA v.2.WPA v1 and WPA v2 add authentication to WEP encryption and key management. Key features of WPA privacy include:•Specifies 802.1x with Extensible Authentication Protocol (EAP)•Requires a RADIUS or other authentication server
Configuring a VNShwc_vnsconfiguration.fmConfiguring WLAN Services 9034530-02, March 2010314 HiPath Wireless Controller, Access Points and Convergence Software V7.11, User Guide        •Uses RADIUS protocols for authentication and key distribution•Centralizes management of user credentialsThe encryption portion of WPA v1 is Temporal Key Integrity Protocol (TKIP). TKIP includes:•A per-packet key mixing function that shares a starting key between devices, and then changes their encryption key for every packet (unicast key) or after the specified re-key time interval (broadcast key) expires•An extended WEP key length of 256-bits•An enhanced Initialization Vector (IV) of 48 bits, instead of 24 bits, making it more difficult to compromise•A Message Integrity Check or Code (MIC), an additional 8-byte code that is inserted before the standard WEP 4-byte Integrity Check Value (ICV). These integrity codes are used to calculate and compare, between sender and receiver, the value of all bits in a message, which ensures that the message has not been tampered with.The encryption portion of WPA v2 is Advanced Encryption Standard (AES). AES includes:•A 128 bit key length, for the WPA2/802.11i implementation of AES•Four stages that make up one round. Each round is iterated 10 times.•A per-packet key mixing function that shares a starting key between devices, and then changes their encryption key for every packet or after the specified re-key time interval expires.•The Counter-Mode/CBC-MAC Protocol (CCMP), a new mode of operation for a block cipher that enables a single key to be used for both encryption and authentication. The two underlying modes employed in CCM include:•Counter mode (CTR) that achieves data encryption•Cipher Block Chaining Message Authentication Code (CBC-MAC) to provide data integrityThe following is an overview of the WPA authentication and encryption process:• Step one – The wireless device client associates with Wireless AP.•Step two – Wireless AP blocks the client's network access while the authentication process is carried out (the HiPath Wireless Controller sends the authentication request to the RADIUS authentication server).•Step three – The wireless client provides credentials that are forwarded by the HiPath Wireless Controller to the authentication server.• Step four – If the wireless device client is not authenticated, the wireless client stays blocked from network access.
hwc_vnsconfiguration.fmConfiguring a VNSConfiguring WLAN Services9034530-02, March 2010HiPath Wireless Controller, Access Points and Convergence Software V7.11, User Guide 315         •Step five – If the wireless device client is authenticated, the HiPath Wireless Controller distributes encryption keys to the Wireless AP and the wireless client.•Step six – The wireless device client gains network access via the Wireless AP, sending and receiving encrypted data. The traffic is controlled with permissions and policy applied by the HiPath Wireless Controller. 6.9.2.2  Wireless 802.11n APs and WPA authenticationNote: If you configure a WLAN Service to use either WEP or TKIP authentication, any Wireless 802.11n AP associated to a VNS using that service will be limited to legacy AP performance rates.If a VNS is configured to use WPA authentication, any Wireless 802.11n AP within that VNS will do the following:•WPA v.1 – If WPA v.1 is enabled, the Wireless 802.11n AP will advertise only TKIP as an available encryption protocol.•WPA v.2 – If WPA v.2 is enabled, the Wireless 802.11n AP will do the following:•If WPA v.1 is enabled, the Wireless 802.11n AP will advertise TKIP as an available encryption protocol.Note: If WPA v.2 is enabled, the Wireless 802.11n AP does not support the Auto option.•If WPA v.1 is disabled, the Wireless 802.11n AP will advertise the encryption cipher AES (Advanced Encryption Standard).Note: The security encryption for some network cards must not to be set to WEP or TKIP to achieve a data rate beyond 54 Mbps.6.9.2.3  WPA Key Management OptionsWi-Fi Protected Access (WPA v1 and WPA v2) Privacy offers you the following key management options:•None•Opportunistic Keying
Configuring a VNShwc_vnsconfiguration.fmConfiguring WLAN Services 9034530-02, March 2010316 HiPath Wireless Controller, Access Points and Convergence Software V7.11, User Guide        •Pre-authentication•Opportunistic Keying & Pre-authThe following sections explain the key management options.NoneThe wireless client device performs a complete 802.1x authentication each time it associates or tries to connect to a Wireless AP.Opportunistic KeyingOpportunistic Keying or opportunistic key caching (OKC) enables the client devices to roam fast and securely from one Wireless AP to another in 802.1X authentication setup.The client devices that run applications such as video streaming and VoIP require rapid reassociation during roaming. OKC helps such client devices by enabling them to rapidly reassociate with the Wireless APs. This avoids delays and gaps in transmission and thus helps in secure fast roaming (SFR).Note: The client devices should support OKC to use the OKC feature in the HiPath WLAN.Pre-authenticationPre-authentication enables a client device to authenticate simultaneously with multiple Wireless APs in 802.1X authentication setup. When the client device roams from one Wireless AP to another, it does not have to perform the complete 802.1X authentication to reassociate with the new Wireless AP as it is already pre-authenticated with it. This reduces the reassociation time and thus helps in seamless roaming.Note: The client devices should support pre-authentication to use the pre-authentication feature in HiPath WLAN.Opportunistic Keying & Pre-authOpportunistic Keying and Pre-auth options is meant for the device clients that support both the authentication processes. For example, the Microsoft-operated device clients support opportunistic keying by default, but they can be configured to support pre-authentication too.
hwc_vnsconfiguration.fmConfiguring a VNSConfiguring WLAN Services9034530-02, March 2010HiPath Wireless Controller, Access Points and Convergence Software V7.11, User Guide 317         6.9.2.4  Configuring WLAN Service privacyTo configure privacy:1. If the WLAN Service configuration page is not already displayed, from the main menu, click either Wireless Controller Configuration or Virtual Network Configuration. Then, in the left pane, select WLAN Services. The WLAN Services window displays.2. Select the desired service to edit from the left pane. The WLAN Service configuration page is displayed.3. Click the Privacy tab, then select the desired privacy method.4. If you select Static Keys (WEP), do the following:a) From the WEP Key Length drop-down list, click the WEP encryption key length: •64-bit•128-bit•152-bitb) Select one of the following input methods: • Input Hex – If you select Input Hex, type the WEP key input in the WEP Key box. The key is generated automatically, based on the input.• Input String – If you select Input String, type the secret WEP key string used for encrypting and decrypting in the Strings box. The WEP Key box is automatically filled by the corresponding Hex code.
Configuring a VNShwc_vnsconfiguration.fmConfiguring WLAN Services 9034530-02, March 2010318 HiPath Wireless Controller, Access Points and Convergence Software V7.11, User Guide        c) To save your changes, click Save.5. If you select Dynamic Keys, click Save to save your changes.6. If you select WPA, do the following:a) To enable WPA v1 encryption, select WPA v.1. Then, click one of the following encryption types from the Encryption drop-down list:•Auto – The AP will advertise both TKIP and CCMP (Counter Mode with Cipher Block Chaining Message Authentication Code Protocol) for WPAv1. CCMP is an IEEE 802.11i encryption protocol that uses the encryption cipher AES (Advanced Encryption Standard). Auto is the default.• TKIP only – The AP will advertise TKIP as an available encryption protocol for WPAv1. It will not advertise CCMP.b) To enable WPA v2-type encryption, select WPA v.2. Then, click one of the following encryption types from the Encryption drop-down list:•Auto – If you click Auto, the Wireless AP advertises both TKIP and CCMP (counter mode with cipher block chaining message authentication code protocol). CCMP is an IEEE 802.11i encryption protocol that uses the encryption cipher AES (Advanced Encryption Standard). Auto is the default.• AES only – If you click AES, the Wireless AP advertises CCMP as an available encryption protocol. It will not advertise TKIP.•available encryption protocol. It will not advertise TKIP.c) From the Key Management Options, click one of the following key management options:
hwc_vnsconfiguration.fmConfiguring a VNSConfiguring WLAN Services9034530-02, March 2010HiPath Wireless Controller, Access Points and Convergence Software V7.11, User Guide 319         • None – The mobile units (client devices) performs a complete 802.1X authentication each time it associates or connects to a Wireless AP.• Opportunistic Keying – Enables secure fast roaming (SFR) of mobile units. For more information, see Opportunistic Keying on page 316.• Pre-authentication – Enables seamless roaming. For more information, see Pre-authentication on page 316.• Opportunistic Keying & Pre-auth – For more information, see Opportunistic Keying & Pre-auth on page 316.d) To change the Broadcast re-key interval, type the time interval after which the broadcast encryption key is changed automatically. The default is 3600 seconds. e) Click Save to save your changes.7. If you select WPA-PSK, do the following:a) To enable WPA v1 encryption, select WPA v.1. Then, click one of the following encryption types from the Encryption drop-down list:•Auto – The AP will advertise both TKIP and CCMP (Counter Mode with Cipher Block Chaining Message Authentication Code Protocol) for WPAv1. CCMP is an IEEE 802.11i encryption protocol that uses the encryption cipher AES (Advanced Encryption Standard). Auto is the default.• TKIP only – The AP will advertise TKIP as an available encryption protocol for WPAv1. It will not advertise CCMP.
Configuring a VNShwc_vnsconfiguration.fmConfiguring WLAN Services 9034530-02, March 2010320 HiPath Wireless Controller, Access Points and Convergence Software V7.11, User Guide        b) To enable WPA v2-type encryption, select WPA v.2. Then, click one of the following encryption types from the Encryption drop-down list:•Auto – If you click Auto, the Wireless AP advertises both TKIP and CCMP (counter mode with cipher block chaining message authentication code protocol). CCMP is an IEEE 802.11i encryption protocol that uses the encryption cipher AES (Advanced Encryption Standard). Auto is the default.• AES only – If you click AES, the Wireless AP advertises CCMP as an available encryption protocol. It will not advertise TKIP.c) To enable re-keying after a time interval, select the Broadcast re-key interval box, then type the time interval after which the broadcast encryption key is changed automatically. The default is 3600 seconds. If this checkbox is not selected, the Broadcast encryption key is never changed and the Wireless AP will always use the same broadcast key for Broadcast/Multicast transmissions. which will reduce the level of security for wireless communications.d) In the Pre-Shared Key box, type the shared secret key to be used between the wireless device and Wireless AP. The shared secret key is used to generate the 256-bit key.e) To proofread your entry before saving the configuration, click Unmask to display the Pre-Shared Key. To mask the key, click Mask.f) To save your changes, click Save.6.9.3  Configuring accounting and authenticationThe next step in configuring a WLAN Service is to set up the authentication mechanism. There are various authentication modes available:•none•Captive Portal using internal Captive Portal•Captive Portal using external Captive Portal•MAC-based authentication•802.1x authentication, the wireless device user must be authenticated before gaining network accessThe first step for any type of authentication is to select RADIUS servers for:•Authentication•Accounting•MAC-based authentication
hwc_vnsconfiguration.fmConfiguring a VNSConfiguring WLAN Services9034530-02, March 2010HiPath Wireless Controller, Access Points and Convergence Software V7.11, User Guide 321         6.9.3.1  Vendor Specific AttributesIn addition to the standard RADIUS message, you can include Vendor Specific Attributes (VSAs). The Controller, Access Points and Convergence Software authentication mechanism provides six VSAs for RADIUS and other authentication mechanisms.The first five of these VSAs provide information on the identity of the specific Wireless AP that is handling the wireless device, enabling the provision of location-based services.The RADIUS message also includes RADIUS attributes Called-Station-Id and Calling-Station-Id in order to include the MAC address of the wireless device.Note: Siemens-URL-Redirection is supported by MAC-based authentication.6.9.3.2  Defining accounting methods for a WLAN ServiceAccounting tracks the activity of wireless device users. There are two types of accounting available:Attribute Name ID Type Messages DescriptionSiemens-URL-Redirection1 string Returned from RADIUS serverA URL that can be returned to redirect a session to a specific Web page.Siemens-AP-Name 2 string Sent to RADIUS serverThe name of the AP the client is associating to. It can be used to assign policy based on AP name or location.Siemens-AP-Serial 3 string Sent to RADIUS serverThe AP serial number. It can be used instead of (or in addition to) the AP name.Siemens-VNS-Name4 string Sent to RADIUS serverThe name of the Virtual Network the client has been assigned to. It is used in assigning policy and billing options, based on service selection.Siemens-SSID 5 string Sent to RADIUS serverThe name of the SSID the client is associating to. It is used in assigning policy and billing options, based on service selection.Siemens-BSS-MAC6 string Sent to RADIUS serverThe name of the BSS-ID the client is associating to. It is used in assigning policy and billing options, based on service selection and location.Table 22 Vendor Specific Attributes
Configuring a VNShwc_vnsconfiguration.fmConfiguring WLAN Services 9034530-02, March 2010322 HiPath Wireless Controller, Access Points and Convergence Software V7.11, User Guide        • HiPath Wireless Controller accounting – Enables the HiPath Wireless Controller to generate Call Data Records (CDRs), containing usage information about each wireless session. CDR generation is enabled on a per VNS basis. For more information on CDRs, refer to section Section 11.3, “Call Detail Records (CDRs)”, on page 443.• RADIUS accounting – Enables the HiPath Wireless Controller to generate an accounting request packet with an accounting start record after successful login by the wireless device user, and an accounting stop record based on session termination. The HiPath Wireless Controller sends the accounting requests to a remote RADIUS server.HiPath Wireless Controller accounting creates Call Data Records (CDRs). If RADIUS accounting is enabled, a RADIUS accounting server needs to be specified.To define accounting methods:1. From the main menu, click Virtual Network Configuration. The Virtual Network Configuration screen is displayed.2. In the left pane expand the WLAN Services pane, then click the WLAN Service you want to define accounting methods for. The WLAN Services configuration page is displayed.3. Click the Auth & Acct tab.4. To enable HiPath Wireless Controller accounting, select Collect Accounting Information of Wireless Controller.5. To enable RADIUS accounting, from the RADIUS Servers drop-down list, click the RADIUS server you want to use for RADIUS accounting, and then click Use.
hwc_vnsconfiguration.fmConfiguring a VNSConfiguring WLAN Services9034530-02, March 2010HiPath Wireless Controller, Access Points and Convergence Software V7.11, User Guide 323         The server name is added to the Server table of assigned RADIUS servers. The selected server is no longer available in the RADIUS servers drop-down list. The RADIUS servers are defined on the Global Settings screen. For more information, see Section 6.2.1, “Defining RADIUS servers and MAC address format”, on page 247.6. In the Server table, select the checkbox in the Acct column to enable accounting for each applicable RADIUS server.7. In the Server table click the RADIUS server, and then click Configure.The RADIUS Parameters dialog is displayed.The configured values for the selected server are displayed in the table at the top.8. For NAS IP Address, accept the default of “Use VNS IP address” or de-select the checkbox and type the IP address of a Network Access Server (NAS).9. For NAS Identifier, accept the default of “Use VNS name” or type the Network Access Server (NAS) identifier. The NAS identifier is a RADIUS attribute that identifies the server responsible for passing information to designated RADIUS servers and then acting on the response returned. 10. Click OK.11. To save your changes, click Save.6.9.3.3  Configuring authentication for a WLAN Service802.1x AuthenticationIf 802.1x authentication mode is configured, the wireless device must successfully complete the user authentication verification prior to being granted network access. This enforcement is performed by both the user's client and the
Configuring a VNShwc_vnsconfiguration.fmConfiguring WLAN Services 9034530-02, March 2010324 HiPath Wireless Controller, Access Points and Convergence Software V7.11, User Guide        AP. The wireless device's client utility must support 802.1x. The user's EAP packets request for network access along with login identification or a user profile is forwarded by the HiPath Wireless Controller to a RADIUS server.Captive Portal authentication For Captive Portal authentication, the wireless device connects to the network, but can only access the specific network destinations defined in the non-authenticated filter. For more information, see Section 6.10.2, “About filtering rules”, on page 352. One of these destinations should be a server, either internal or external, which presents a Web login page — the Captive Portal. The wireless device user must input an ID and a password. This request for authentication is sent by the HiPath Wireless Controller to a RADIUS server or other authentication server. Based on the permissions returned from the authentication server, the HiPath Wireless Controller implements policy and allows the appropriate network access.Captive Portal authentication relies on a RADIUS server on the enterprise network. There are three mechanisms by which Captive Portal authentication can be carried out:• Internal Captive Portal – The HiPath Wireless Controller displays the Captive Portal Web page, carries out the authentication, and implements policy.• External Captive Portal – After an external server displays the Captive Portal Web page and carries out the authentication, the HiPath Wireless Controller implements policy.• External Captive Portal with internal authentication – After an external server displays the Captive Portal Web page, the HiPath Wireless Controller carries out the authentication and implements policy.RADIUS serversRADIUS servers can perform the following for a WLAN Service:• Authentication – RADIUS servers are configured to provide authentication.• MAC authentication – RADIUS servers are configured to provide MAC-based authentication.• Accounting – RADIUS servers are configured to provide accounting services.MAC-based authenticationMAC-based authentication enables network access to be restricted to specific devices by MAC address. The HiPath Wireless Controller queries a RADIUS server for a MAC address when a wireless client attempts to connect to the network.
hwc_vnsconfiguration.fmConfiguring a VNSConfiguring WLAN Services9034530-02, March 2010HiPath Wireless Controller, Access Points and Convergence Software V7.11, User Guide 325         MAC-based authentication can be set up on any type of WLAN Service. To set up a RADIUS server for MAC-based authentication, you must set up a user account with UserID=MAC and Password=MAC (or a password defined by the administrator) for each user. Specifying a MAC address format and policy depends on which RADIUS server is being used.If MAC-based authentication is to be used in conjunction with the 802.1x or Captive Portal authentication, an additional account with a real UserID and Password must also be set up on the RADIUS server.MAC-based authentication responses may indicate to the HiPath Wireless Controller what VNS a user should be assigned to. Authentication (if enabled) can apply on every roam.To assign RADIUS servers for authentication:1. From the main menu, click Virtual Network Configuration. The Virtual Network Configuration screen is displayed.2. In the left pane expand the WLAN Services pane, then click the WLAN Service. The WLAN Services configuration page is displayed.3. Click the Auth & Acct tab.4. If applicable, in the MAC Based Authorization section, select the Enable checkbox to enable the RADIUS server to perform MAC-based authentication for the VNS with Captive Portal.
Configuring a VNShwc_vnsconfiguration.fmConfiguring WLAN Services 9034530-02, March 2010326 HiPath Wireless Controller, Access Points and Convergence Software V7.11, User Guide        MAC-based authorization on roam – If MAC-based authentication is enabled, select the MAC-based authorization on roam checkbox. Note: Only select this checkbox if you want your clients to be authorized every time they roam to another Wireless AP. If this option is not enabled, and MAC-based authentication is in use, the client is authenticated only at the start of a session.5. In the RADIUS Servers drop-down list, click the server you want to assign to the WLAN Service, and then click Use. The server name is added to the Server table of assigned RADIUS servers. The selected server is no longer available in the RADIUS servers drop-down list. The RADIUS servers are defined on the Global Settings screen. For more information, see Section 6.2.1, “Defining RADIUS servers and MAC address format”, on page 247.6. In the Server table, select the checkboxes in the Auth, MAC, or Acct columns, to enable the authentication or accounting, if applicable.7. To save your changes, click Save.6.9.3.4  Defining the RADIUS server priority for RADIUS redundancyIf more than one server has been defined for any type of authentication, you can define the priority of the servers in the case of failover. In the event of a failover of the main RADIUS server—if there is no response after the set number of retries—then the other servers in the list will be polled on a round-robin basis until a server responds.If all defined RADIUS servers fail to respond, a critical message is generated in the logs.To define the RADIUS server priority for RADIUS redundancy:1. From the main menu, click Virtual Network Configuration. The Virtual Network Configuration screen is displayed.2. In the left pane expand the WLAN Services pane, then click the WLAN Service. The WLAN Services configuration page is displayed.3. Click the Auth & Acct tab.4. In the Server table, click the RADIUS server and then click Move Up or Move Down to arrange the order. The first server in the list is the active one.5. To save your changes, click Save.
hwc_vnsconfiguration.fmConfiguring a VNSConfiguring WLAN Services9034530-02, March 2010HiPath Wireless Controller, Access Points and Convergence Software V7.11, User Guide 327         6.9.3.5  Configuring assigned RADIUS serversConfiguring assigned RADIUS servers for a VNS can include the following:•Defining common RADIUS settings•Defining RADIUS settings for individual RADIUS servers•Testing RADIUS server connections•Viewing the RADIUS server configuration summary•Removing assigned RADIUS serversTo define common RADIUS settings:1. From the main menu, click Virtual Network Configuration. The Virtual Network Configuration screen is displayed.2. In the left pane expand the WLAN Services pane, then click the WLAN Service. The WLAN Services configuration page is displayed.3. Click the Auth & Acct tab.4. In the Common RADIUS Settings section, select the appropriate checkboxes to include the Vendor Specific Attributes in the message to the RADIUS server:•AP’s •VNS’s• SSID The Vendor Specific Attributes must be defined on the RADIUS server.5. To save your changes, click Save.To define RADIUS settings for individual RADIUS servers:1. From the main menu, click Virtual Network Configuration. The Virtual Network Configuration screen is displayed.2. In the left pane expand the WLAN Services pane, then click the WLAN Service. The WLAN Services configuration page is displayed.3. Click the Auth & Acct tab.4. In the Server table, click the RADIUS server you want to define, and then click Configure. The RADIUS Parameters dialog is displayed.
Configuring a VNShwc_vnsconfiguration.fmConfiguring WLAN Services 9034530-02, March 2010328 HiPath Wireless Controller, Access Points and Convergence Software V7.11, User Guide        5. For NAS IP Address, accept the default of “Use VNS IP address” or de-select the checkbox and type the IP address of a Network Access Server (NAS).6. For NAS Identifier, accept the default of “Use VNS name” or type the Network Access Server (NAS) identifier. The NAS identifier is a RADIUS attribute that identifies the server responsible for passing information to designated RADIUS servers and then acting on the response returned. 7. Click OK.8. To save your changes, click Save.To test RADIUS server connections:1. From the main menu, click Virtual Network Configuration. The Virtual Network Configuration screen is displayed.2. In the left pane expand the WLAN Services pane, then click the WLAN Servicer. The WLAN Services configuration page is displayed.3. Click the Auth & Acct tab.4. In the Server table, click the RADIUS server whose connection you want to test, and then click Test. The Test RADIUS Servers screen is displayed.
hwc_vnsconfiguration.fmConfiguring a VNSConfiguring WLAN Services9034530-02, March 2010HiPath Wireless Controller, Access Points and Convergence Software V7.11, User Guide 329         The RADIUS test is a test of connectivity to the RADIUS server, not of full RADIUS functionality. The HiPath Wireless Controller’s RADIUS connectivity test initiates an Access-Request, to which the RADIUS server will respond. If a response is received (either Access-Reject or Access-Accept), then the test is deemed to have succeeded. If a response is not received, then the test is deemed to have failed. In either case, the test ends at this point. If the WLAN Service Authentication mode is Internal or External Captive Portal, or if MAC-Based Authorization is selected, then this test can also test a user account configured on the RADIUS server. In these cases, if proper credentials are filled in for User ID and Password, an Access-Accept could be returned. If the WLAN Service Authentication mode is 802.1x, however, an Access-Reject is expected if the RADIUS server is accessible, and the text is considered a success.5. In the User ID box, type the user ID that you know can be authenticated.6. In the Password box, type the corresponding password. A password is not required for a AAA VNS.7. Click Test. The Test Result screen is displayed.
Configuring a VNShwc_vnsconfiguration.fmConfiguring WLAN Services 9034530-02, March 2010330 HiPath Wireless Controller, Access Points and Convergence Software V7.11, User Guide        8. Click Close.9. To save your changes, click Save.To view the RADIUS server configuration summary:1. From the main menu, click Virtual Network Configuration. The Virtual Network Configuration screen is displayed.2. In the left pane expand the WLAN Services pane, then click the WLAN Servicer. The WLAN Services configuration page is displayed.3. Click the Auth & Acct tab.4. In the Server table, click a RADIUS server whose configuration summary you want to view, and then click Summary. The RADIUS Summary screen is displayed.5. Click Close.6. To save your changes, click Save.To remove an assigned RADIUS server from a WLAN Service:1. From the main menu, click Virtual Network Configuration. The Virtual Network Configuration screen is displayed.2. In the left pane expand the WLAN Services pane, then click the WLAN Service you want to define accounting methods for. The WLAN Services configuration page is displayed.3. Click the Auth & Acct tab.4. In the Server table, click the assigned RADIUS server that you want to remove from the VNS, and then click Remove. The RADIUS server is removed from the VNS.5. To save your changes, click Save.
hwc_vnsconfiguration.fmConfiguring a VNSConfiguring WLAN Services9034530-02, March 2010HiPath Wireless Controller, Access Points and Convergence Software V7.11, User Guide 331         6.9.3.6  Defining a WLAN Service with no authenticationYou can set up a WLAN Service that will bypass all authentication mechanisms and run the HiPath Wireless Controller, Access Points and Convergence Software with no authentication of a wireless device user. A WLAN Service with no authentication can still control network access using filtering rules. For more information on how to set up filtering rules that allow access only to specified IP addresses and ports, see Section 6.10.2, “About filtering rules”, on page 352.To define a WLAN Service with no authentication:1. From the main menu, click Virtual Network Configuration. The Virtual Network Configuration screen is displayed.2. In the left pane expand the WLAN Services pane, then click the WLAN Service you want to configure or click New. The WLAN Services configuration page is displayed.3. Configure the service as described in Section 6.9, “Configuring WLAN Services”, on page 308.4. Click the Auth & Acct tab. 5. From the Authentication Mode drop-down list, select Disabled.6. To save your changes, click Save.6.9.3.7  Configuring Captive Portal for internal or external authenticationThere are four Captive Portal options:• Internal Captive Portal – Define the parameters of the internal Captive Portal page displayed by the HiPath Wireless Controller, and the authentication request from the HiPath Wireless Controller to the RADIUS server.• External Captive Portal – Define the parameters of the external Captive Portal page displayed by an external server. The authentication can be carried out by an external authentication server or by the HiPath Wireless Controller request to a RADIUS server.•GuestPortal – Define the parameters for a GuestPortal Captive Portal page. A GuestPortal provides wireless device users with temporary guest network services.•Guest Splash – Define the parameters of the Guest Splash page displayed by the HiPath Wireless Controller. These parameters are similar to those for an internal Captive Portal page, except that the options to configure the labels
Configuring a VNShwc_vnsconfiguration.fmConfiguring WLAN Services 9034530-02, March 2010332 HiPath Wireless Controller, Access Points and Convergence Software V7.11, User Guide        for user id and password fields are not present since login information is not required when the user is re-directed to the authorization Web page. This type of Captive Portal could be used where the user is expected to read and accept some terms and conditions before being granted network access.To configure the Captive Portal settings for internal Captive Portal:1. From the main menu, click Virtual Network Configuration. The Virtual Network Configuration screen is displayed.2. In the left pane expand the WLAN Services pane, then click the WLAN Service. The WLAN Services configuration page is displayed.3. Click the Auth & Acct tab.4. In the Authentication Mode drop-down list, click Internal, and then click Configure. The Captive Portal Settings screen is displayed.5. In the Login Credentials section, do the following:•In the Login Label box, type the text that will be displayed as a label for the user login field.•In the Password Label box, type the text that will be displayed as a label for the user password field.•In the Submit Label box, type the text that will be displayed as a label for the submit button.6. In the Communication Options section, do one of the following:• Manual Settings – Select this option if you want to manually define the location of the files that will be used for the header and footer of the Captive Portal page.
hwc_vnsconfiguration.fmConfiguring a VNSConfiguring WLAN Services9034530-02, March 2010HiPath Wireless Controller, Access Points and Convergence Software V7.11, User Guide 333         a) In the Header URL box, type the server location of the file to be displayed in the Header portion of the Captive Portal page. This page can be customized to suit your organization, with logos or other graphics.Caution: If you use logos or graphics, ensure that the graphics or logos are appropriately sized. Large graphics or logos may force the login section out of view.b) In the Footer URL box, type the server location of the file to be displayed in the Footer portion of the Captive Portal page.c) In the Message box, type the message that will be displayed above the Login box to greet the user. For example, the message could explain why the Captive Portal page is appearing, and instructions for the user. The message can be a maximum of 255 characters, including spaces.• Use Zip File – Select this option to upload a zip file that contains custom Captive Portal content.The zip file you upload must have a flat structure — it cannot contain any sub-directories. The contents of the zip must adhere to the following file formats:•Content to be used in the Captive Portal header must be in a file named portalheader.htm.•Content to be used in the Captive Portal footer must be in a file named portalfooter.htm.•The number of graphics and the size of the graphics is unlimited, and can be either .gif, .jpg, or .png.Note: The html files must only contain html. JavaScript, redirects, or dynamic CS is not permitted.7. In the Replace Gateway IP with FQDN box, type the appropriate name if a Fully Qualified Domain Name (FQDN) is used as the gateway address.8. In the Default Redirection URL box, type the URL to which the wireless device user will be directed to after authentication.9. In the Specific Message URL box, type the URL of a document that will be displayed in a text frame on the Captive Portal login page. This text frame can be used to display lengthier messages, such as terms and conditions of use for users who have not yet logged in.
Configuring a VNShwc_vnsconfiguration.fmConfiguring WLAN Services 9034530-02, March 2010334 HiPath Wireless Controller, Access Points and Convergence Software V7.11, User Guide        10. In the right pane, select the appropriate checkboxes in both Header and Footer columns, if applicable, to include the following VSA Attributes in the message to the authentication server: •AP Serial•AP Name•VNS Name•SSID•MAC AddressThe selections influence what URL is returned in either section. For example, wireless users can be identified by which Wireless AP or which VNS they are associated with, and can be presented with a Captive Portal Web page that is customized for those identifiers.11. To provide users with a logoff button, select Logoff. The Logoff button launches a pop-up logoff page, allowing users to control their logoff.When the user clicks the Logoff button, the user is disassociated and returns to the non-authenticated state.12. To provide users with a status check button, select Status check. The Status check button launches a pop-up window, which allows users to monitor session statistics such as system usage and time left in a session.13. To install a certificate for the internal Captive Portal page, refer to Section 3.4.8, “Installing certificates on the HiPath Wireless Controller”, on page 71.14. Click Apply.15. To see how the Captive Portal page you have designed will look, click View Sample Portal Page.Caution: In order for Captive Portal authentication to be successful, all the URLs referenced in the Captive Portal setup must also be specifically identified and allowed in the non-authenticated filter. For more information, see Section 6.10.2, “About filtering rules”, on page 352.16. To save your changes, click Save.To configure the Captive Portal Settings for external Captive Portal:1. From the main menu, click Virtual Network Configuration. The Virtual Network Configuration screen is displayed.2. In the left pane expand the WLAN Services pane, then click the WLAN Service. The WLAN Services configuration page is displayed.3. Click the Auth & Acct tab.
hwc_vnsconfiguration.fmConfiguring a VNSConfiguring WLAN Services9034530-02, March 2010HiPath Wireless Controller, Access Points and Convergence Software V7.11, User Guide 335         4. In the Authentication Mode drop-down list, click External, and then click Configure. The Captive Portal Settings screen is displayed.5. In the HWC Connection drop-down list, click the IP address of the external Web server.6. Type the port of the HiPath Wireless Controller. If there is an authentication server configured for this VNS, the external Captive Portal page on the external authentication server will send the request back to the HiPath Wireless Controller to allow the HiPath Wireless Controller to continue with the RADIUS authentication and filtering.7. In the Shared Secret box, type the password common to both the HiPath Wireless Controller and the external Web server if you want to encrypt the information passed between the HiPath Wireless Controller and the external Web server.8. In the Redirection URL box, type the URL to which the wireless device user will be directed to after authentication.9. Click Apply.10. To save your changes, click Save.Note: You must add a filtering rule to the non-authenticated filter that allows access to the external Captive Portal site. For more information, see Section 6.10.2, “About filtering rules”, on page 352.To configure the Captive Portal settings for a GuestPortal:1. From the main menu, click Virtual Network Configuration. The Virtual Network Configuration screen is displayed.2. In the left pane expand the WLAN Services pane, then click the WLAN Service. The WLAN Services configuration page is displayed.3. Click the Auth & Acct tab.
Configuring a VNShwc_vnsconfiguration.fmConfiguring WLAN Services 9034530-02, March 2010336 HiPath Wireless Controller, Access Points and Convergence Software V7.11, User Guide        4. In the Authenticationi Mode drop-down list, click GuestPortal, and then click Configure. The Captive Portal Settings screen is displayed.5. In the GuestPortal section, do the following:•To add and configure guest user accounts, click Manage Guest Users. For more information, see Section 12.2.1, “Working with GuestPortal Guest administration”, on page 455.•To configure the GuestPortal ticket, click Configure Ticket Page. For more information, see Section 12.2.1.7, “Working with the GuestPortal ticket page”, on page 466.•In the Account lifetime box, type the account lifetime, in days, for the guest account. A value of 0 specifies no limit to the account lifetime.•In the Maximum Session Lifetime box, type the maximum session lifetime, in hours, for the guest account. The default 0 value does not limit a session lifetime. The session lifetime is the allowed cumulative total in hours spent on the network during the account lifetime.•In the User ID Prefix, type a prefix that will be added to all guest account user IDs. The default is Guest.•In the Minimum Password Length, type a minimum password length that will be applied to all guest accounts.6. In the Login Credentials section, do the following:•In the Login Label box, type the text that will be displayed as a label for the user login field.
hwc_vnsconfiguration.fmConfiguring a VNSConfiguring WLAN Services9034530-02, March 2010HiPath Wireless Controller, Access Points and Convergence Software V7.11, User Guide 337         •In the Password Label box, type the text that will be displayed as a label for the user password field.•In the Submit Label box, type the text that will be displayed as a label for the submit button.7. In the Communication Options section, do one of the following:• Manual Settings – Select this option if you want to manually define the location of the files that will be used for the header and footer of the Captive Portal page.a) In the Header URL box, type the server location of the file to be displayed in the Header portion of the Captive Portal page. This page can be customized to suit your organization, with logos or other graphics.Caution: If you use logos or graphics, ensure that the graphics or logos are appropriately sized. Large graphics or logos may force the login section out of view.b) In the Footer URL box, type the server location of the file to be displayed in the Footer portion of the Captive Portal page.c) In the Message box, type the message that will be displayed above the Login box to greet the user. For example, the message could explain why the Captive Portal page is appearing, and instructions for the user. The message can be a maximum of 255 characters, including spaces.• Use Zip File – Select this option to upload a zip file that contains custom Captive Portal content.The zip file you upload must have a flat structure — it cannot contain any sub-directories. The contents of the zip must adhere to the following file formats:•Content to be used in the Captive Portal header must be in a file named portalheader.htm.•Content to be used in the Captive Portal footer must be in a file named portalfooter.htm.•The number of graphics and the size of the graphics is unlimited, and can be either .gif, .jpg, or .png.Note: The html files contain must only contain html. JavaScript, redirects, or dynamic CS is not permitted.
Configuring a VNShwc_vnsconfiguration.fmConfiguring WLAN Services 9034530-02, March 2010338 HiPath Wireless Controller, Access Points and Convergence Software V7.11, User Guide        8. In the Replace Gateway IP with FQDN box, type the appropriate name if a Fully Qualified Domain Name (FQDN) is used as the gateway address.9. In the Default Redirection URL box, type the URL to which the wireless device user will be directed to after authentication.10. In the Specific Message URL box, type the URL of a document that will be displayed in a text frame on the Captive Portal login page. This text frame can be used to display lengthier messages, such as terms and conditions of use for users who have not yet logged in.11. In the right pane, select the appropriate checkboxes:•To provide users with a logoff button, select Logoff. The Logoff button launches a pop-up logoff page, allowing users to control their logoff.When the user clicks the Logoff button, the user is disassociated and returns to the non-authenticated state.•To provide users with a status check button, select Status check. The Status check button launches a pop-up window, which allows users to monitor session statistics such as system usage and time left in a session.12. To install a certificate for the internal Captive Portal page, refer to Section 3.4.8, “Installing certificates on the HiPath Wireless Controller”, on page 71.13. Click Apply.14. To see how the Captive Portal page you have designed will look, click View Sample Portal Page.Caution: In order for Captive Portal authentication to be successful, all the URLs referenced in the Captive Portal setup must also be specifically identified and allowed in the non-authenticated filter. For more information, see Section 6.10.2, “About filtering rules”, on page 352.15. To save your changes, click Save.To configure the Captive Portal settings for Guest Splash:1. From the main menu, click Virtual Network Configuration. The Virtual Network Configuration screen is displayed.2. In the left pane expand the WLAN Services pane, then click the WLAN Service. The WLAN Services configuration page is displayed.3. Click the Auth & Acct tab.4. In the Authentication Mode drop-down list, click Guest Splash, and then click Configure. The Guest Splash Settings screen is displayed.
hwc_vnsconfiguration.fmConfiguring a VNSConfiguring WLAN Services9034530-02, March 2010HiPath Wireless Controller, Access Points and Convergence Software V7.11, User Guide 339         5. In the Login Credentials section, do the following:•In the Submit Label box, type the text that will be displayed as a label for the submit button. This text should be “Accept” or something similar, since pressing the button will indicate that the user accepts the terms and conditions.6. In the Communication Options section, do one of the following:• Manual Settings – Select this option if you want to manually define the location of the files that will be used for the header and footer of the Captive Portal page.a) In the Header URL box, type the server location of the file to be displayed in the Header portion of the Captive Portal page. This page can be customized to suit your organization, with logos or other graphics.Caution: If you use logos or graphics, ensure that the graphics or logos are appropriately sized. Large graphics or logos may force the login section out of view.b) In the Footer URL box, type the server location of the file to be displayed in the Footer portion of the Captive Portal page.c) In the Message box, type the message that will be displayed above the Login box to greet the user. Use this field to make it clear that by pressing the “Accept” button, the user accepts the terms and conditions. The message can be a maximum of 255 characters, including spaces.• Use Zip File – Select this option to upload a zip file that contains custom Captive Portal content.The zip file you upload must have a flat structure — it cannot contain any sub-directories. The contents of the zip must adhere to the following file formats:
Configuring a VNShwc_vnsconfiguration.fmConfiguring WLAN Services 9034530-02, March 2010340 HiPath Wireless Controller, Access Points and Convergence Software V7.11, User Guide        •Content to be used in the Captive Portal header must be in a file named portalheader.htm.•Content to be used in the Captive Portal footer must be in a file named portalfooter.htm.•The number of graphics and the size of the graphics is unlimited, and can be either .gif, .jpg, or .png.Note: The html files must only contain html. JavaScript, redirects, or dynamic CS is not permitted.7. In the Replace Gateway IP with FQDN box, type the appropriate name if a Fully Qualified Domain Name (FQDN) is used as the gateway address.8. In the Default Redirection URL box, type the URL to which the wireless device user will be directed to after authentication.9. In the Specific Message URL box, type the URL of a document that will be displayed in a text frame on the Captive Portal login page. This text frame should be used to display the lengthier message describing the terms and conditions of use for users who have not yet logged in.10. In the right pane, select the appropriate checkboxes in both Header and Footer columns, if applicable, to include the following VSA Attributes in the message to the authentication server: •AP Serial•AP Name•VNS Name•SSID•MAC AddressThe selections influence what URL is returned in either section. For example, wireless users can be identified by which Wireless AP or which VNS they are associated with, and can be presented with a Captive Portal Web page that is customized for those identifiers.11. To provide users with a logoff button, select Logoff. The Logoff button launches a pop-up logoff page, allowing users to control their logoff.When the user clicks the Logoff button, the user is disassociated and returns to the non-authenticated state.12. To provide users with a status check button, select Status check. The Status check button launches a pop-up window, which allows users to monitor session statistics such as system usage and time left in a session.
hwc_vnsconfiguration.fmConfiguring a VNSConfiguring WLAN Services9034530-02, March 2010HiPath Wireless Controller, Access Points and Convergence Software V7.11, User Guide 341         13. To install a certificate for the internal Captive Portal page, refer to Section 3.4.8, “Installing certificates on the HiPath Wireless Controller”, on page 71.14. Click Apply.15. To see how the Captive Portal page you have designed will look, click View Sample Portal Page.Caution: In order for Captive Portal authentication to be successful, all the URLs referenced in the Captive Portal setup must also be specifically identified and allowed in the non-authenticated filter. For more information, see Section 6.10.2, “About filtering rules”, on page 352.16. To save your changes, click Save.6.9.4  Configuring the QoS policyThe following is an overview of the steps involved in configuring the QoS for WLAN Services.Step one – Define the QoS mode to employ on the service:• Legacy – Enables DL (downlink) classification for all clients•WMM:•Enables WMM support•Enables DL classification for WMM clients•Enables UL (uplink) classification in WMM clients• 802.11e: •Enables 802.11e support•Enables DL classification for 802.11e clients•Enables UL classification in 802.11e clientsWMM and 802.11e are similar but, they use different signaling (same as WPA and WPA2).Step two – Enabling Turbo Voice:•Ensures traffic is optimized for voice performance and capacity•Can be enabled or disabled on individual WLAN Services
Configuring a VNShwc_vnsconfiguration.fmConfiguring WLAN Services 9034530-02, March 2010342 HiPath Wireless Controller, Access Points and Convergence Software V7.11, User Guide        •If Turbo Voice is enabled, together with QoS modes Legacy, WMM, or 802.11e, DL voice traffic is sent via Turbo Voice queue instead of voice queue. A separate turbo voice queue allows for some VNSs to use the Turbo Voice parameters for voice traffic, while other VNSs use the voice parameters for voice traffic.•If WMM mode is also enabled, WMM clients use Turbo Voice-like contention parameters for UL voice traffic.•If 802.11e mode is also enabled, 802.11e clients use Turbo Voice-like contention parameters for UL voice traffic.Note: The Wireless 802.11n AP does not support the Turbo Voice option.Step 3 – Defining the DSCP and service class classifications:All 64 DSCP code-points are supported. The IETF defined codes are listed by name and code. Un-defined codes are listed by code. The following is the default DSCP service class classification (where SC is Service Class and UP is User Priority):Step 4 – If preferred instead of DSCP classification, enable Priority override:•Click the applicable service class and implicitly desired UP•Updates UP in user packet•Updates UP for WASSP frame (if field exists) sent by AP•Select the desired DSCP•Updates DSCP for WASSP frames sent by AP•Does not change DSCP in user packetStep 5 – Configure the advanced wireless QoS:•Enable the Unscheduled Automatic Power Save Delivery (U-APSD) feature DSCP SC/UP DSCP SC/UP DSCP SC/UPCS0/DE 2/0 AF11 2/0 AF33 4/4CS1 0/1 AF12 2/0 AF41 5/5CS2 1/2 AF13 2/0 AF42 5/5CS3 3/3 AF21 3/3 AF43 5/5CS4 4/4 AF22 3/3 EF 6/6CS5 5/5 AF23 3/3 Others 0/1CS6 6/6 AF31 4/4CS7 7/7 AF32 4/4
hwc_vnsconfiguration.fmConfiguring a VNSConfiguring WLAN Services9034530-02, March 2010HiPath Wireless Controller, Access Points and Convergence Software V7.11, User Guide 343         •Works in conjunction with WMM and/or 802.11e, and it is automatically disabled if both WMM and 802.11e are disabledStep 6 – Configure Global Admission Control:•Enable admission control. Admission control protects admitted traffic against new bandwidth demands. Admission control is available for Voice and Video.•If admission control is enabled, you can configure the UL and DL policer action. •The UL and DL policers act as enforcement of a traffic management system. Depending on the TSPEC negotiation per traffic class, Voice and Video, you can configure what actions the Wireless AP takes when admitted traffic has violated its TSPEC.•You can configure the UL and DL policers per VNS•TSPEC statistics can be viewed in the Admission Control Statistics by Wireless AP display. For more information, see Chapter 11, “Working with reports and displays”.Step 7 – Apply Bandwidth Control ProfileSelect the Bandwidth Control Profile that you want to apply to the VNS. The Bandwidth Control Profiles ensure that no single user on any VNS is able to consume disproportionate amount of bandwidth. For more information, see Section 6.2.5, “Working with bandwidth control profiles”, on page 253.6.9.4.1  Defining priority level and service classVoice over Internet Protocol (VoIP) using 802.11 wireless local area networks are enabling the integration of internet telephony technology on wireless networks. Various issues including Quality-of-Service (QoS), call control, network capacity, and network architecture are factors in VoIP over 802.11 WLANs.Wireless voice data requires a constant transmission rate and must be delivered within a time limit. This type of data is called isochronous data. This requirement for isochronous data is in contradiction to the concepts in the 802.11 standard that allow for data packets to wait their turn, in order to avoid data collisions. Regular traffic on a wireless network is an asynchronous process in which data streams are broken up by random intervals.To reconcile the needs of isochronous data, mechanisms are added to the network that give voice data traffic or another traffic type priority over all other traffic, and allow for continuous transmission of data.In order to provide better network traffic flow, the Controller, Access Points and Convergence Software provides advanced Quality of Service (QoS) management. These management techniques include:
Configuring a VNShwc_vnsconfiguration.fmConfiguring WLAN Services 9034530-02, March 2010344 HiPath Wireless Controller, Access Points and Convergence Software V7.11, User Guide        • WMM (Wi-Fi Multimedia) – Enabled on individual WLAN Services, is a standard that provides multimedia enhancements that improve the user experience for audio, video, and voice applications. WMM is part of the 802.11e standard for QoS.• IP ToS (Type of Service) or DSCP (Diffserv Codepoint) – The ToS/DSCP field in the IP header of a frame is used to indicate the priority and Quality of Service for each frame. The IP TOS and/or DSCP is maintained within CTP (CAPWAP Tunneling Protocol) by copying the user IP QoS information to the CTP header—this is referred to as Adaptive QoS. 6.9.4.2  Defining the service class Service class is determined by the combination of the following operations:•The class of treatment given to a packet. For example, queuing or per hop behavior (PHB).•The packet marking of the output packets (user traffic and/or transport).Table 23 Service classes The service class is equivalent to the 802.1D UP (user priority).Table 24 Relationship between service class and 802.1D UP.Service class name (number) Priority levelNetwork Control (7) 7 (highest priority)Premium (Voice) (6) 6Platinum (video) (5) 5Gold (4) 4Silver (3) 3Bronze (2) 2Best Effort (1) 1Background (0) 0 (lowest priority)SC name SC Value 802.1d UP AC QueueNetwork Control 7 7 VO VO or TVOPremium (voice) 6 6 VO VO or TVOPlatinum (video) 5 5 VI VIGold 4 4 VI VISilver 3 3 BE BEBronze 2 0 BE BEBest Effort 1 2 BK BKBackground 0 1 BK BK
hwc_vnsconfiguration.fmConfiguring a VNSConfiguring WLAN Services9034530-02, March 2010HiPath Wireless Controller, Access Points and Convergence Software V7.11, User Guide 345         6.9.4.3  Configuring the priority override Priority override allows you to define and force the traffic to a desired priority level. Priority override can be used with any combination, as displayed in Table 25. You can configure the service class and the DSCP values. When Priority Override is enabled, the configured service class overrides the queue selection in the downlink and uplink direction, the 802.1P UP for the VLAN tagged Ethernet packets, and the UP for the wireless QoS packets (WMM or 802.11e) according to the mapping in Table 24. If Priority Override is enabled and the VNS is not locally bridged, the configured DSCP value is used to tag the IP header of the encapsulated packets. The AP does not override the DSCP in the IP header of the user packet. 6.9.4.4  QoS modesYou can enable the following Qos modes for a WLAN Service:• Legacy – If enabled, the AP will classify and prioritize the downlink traffic for all clients according to the same rules.•WMM – If enabled, the AP will accept WMM client associations, and will classify and prioritize the downlink traffic for all WMM clients. WMM clients will also classify and prioritize the uplink traffic.• 802.11e – If enabled, the AP will accept WMM client associations, and will classify and prioritize the downlink traffic for all 802.11e clients. The 802.11e clients will also classify and prioritize the uplink traffic.• Turbo Voice – If any of the above QoS modes are enabled, the Turbo Voice mode is available. If enabled, all the downlink traffic that is classified to the Voice (VO) AC and belongs to that VNS is transmitted by the AP via a queue called Turbo Voice (TVO) instead of the normal Voice (VO) queue. The TVO queue is tailored in terms of contention parameters and number of retries to maximize voice quality and voice capacity.All combinations of the three modes are valid. The following table summarizes all possible combinations:ConfigurationLegacy mode x x x xWMM mode x x x x802.11e mode x x x x
Configuring a VNShwc_vnsconfiguration.fmConfiguring WLAN Services 9034530-02, March 2010346 HiPath Wireless Controller, Access Points and Convergence Software V7.11, User Guide        Table 25 QoS mode combinationsThe APs are capable of supporting 5 queues. The queues are implemented per radio. For example, 5 queues per radio. The queues are:Table 26 QueuesThe HiPath Wireless Controller supports the definition of 8 levels of user priority (UP). These priority levels are mapped at the AP to the best appropriate access class. Of the 8 levels of user priority, 6 are considered low priority levels and 2 are considered high priority levels.WMM clients have the same 4 AC queues. WMM clients will classify the traffic and use these queues when they are associated with a WMM-enabled AP. WMM clients will behave like non-WMM clients—map all traffic to the Best Effort (BE) queue—when not associated with WMM-enabled AP.The prioritization of the traffic on the downstream (for example, from wired to wireless) and on the upstream (for example, from wireless to wired) is dictated by the configuration of the WLAN Service and the QoS tagging within the packets, as set by the wireless devices and the host devices on the wired network. Both Layer 3 tagging (DSCP) and Layer 2 (802.1d) tagging are supported, and the mapping is conformant with the WMM specification. If both L2 and L3 priority tags are available, then both are taken into account and the chosen AC is the highest resulting from L2. If only one of the priority tags is present, it is used to select the queue. If none is present, the default queue AC_BE is chosen.Note: If the wireless packets to be transmitted must include the L2 priority (send to a WMM client from a WMM-enabled AP), the outbound L2 priority is copied from the inbound L2 priority if available, or it is inferred from the L3 priority using the above table if the L2 inbound priority is missing.Traffic that is classified and prioritizedTo legacy client x x x xFrom legacy clientTo WMM client xxx xxxFrom WMM client x x x xTo 802.11e client x x x x x xFrom 802.11e client x x x xQueue Name PurposeAC_VO VoiceAC_VI VideoAC_BK BackgroundAC_BE Best EffortAC_TVO Turbo Voice
hwc_vnsconfiguration.fmConfiguring a VNSConfiguring WLAN Services9034530-02, March 2010HiPath Wireless Controller, Access Points and Convergence Software V7.11, User Guide 347         .Table 27 Traffic prioritizationTo configure QoS Policy:1. From the main menu, click Virtual Network Configuration. The Virtual Network Configuration screen is displayed.2. In the left pane expand the WLAN Services pane, then click the WLAN Service. The WLAN Services configuration page is displayed.3. Click the QoS tab.4. From the Wireless QoS list, do the following:•Legacy – Select if your service will support legacy devices.•WMM – Select to enable the AP to accept WMM client associations, and classify and prioritize the downlink traffic for all WMM clients. Note that WMM clients will also classify and prioritize the uplink traffic. WMM is part of the 802.11e standard for QoS. If selected, the Turbo Voice and Enable U-APSD options are displayed.VNS type Packet Source Packet type L2 L3Tunneled Wired Untagged No YesBranch Wired VLAN tagged Yes YesBranch Wired Untagged No YesBranch or Tunneled Wireless WMM Yes YesBranch or Tunneled Wireless non-WMM No Yes
Configuring a VNShwc_vnsconfiguration.fmConfiguring WLAN Services 9034530-02, March 2010348 HiPath Wireless Controller, Access Points and Convergence Software V7.11, User Guide        • 802.11e – Select to enable the AP to accept WMM client associations, and classify and prioritize the downlink traffic for all 802.11e clients. The 802.11e clients will also classify and prioritize the uplink traffic. If selected, the Turbo Voice and the Enable U-APSD options are displayed:• Turbo Voice – Select to enable all downlink traffic that is classified to the Voice (VO) AC and belongs to that VNS to be transmitted by the AP via a queue called Turbo Voice (TVO) instead of the normal Voice (VO) queue. When Turbo Voice is enabled together with WMM or 802.11e, the WMM and/or 802.11e clients in that VNS are instructed by the AP to transmit all traffic classified to VO AC with special contention parameters tailored to maximize voice performance and capacity.• Enable U-APSD – Select to enable the Unscheduled Automatic Power Save Delivery (U-APSD) feature. This feature can be used by mobile devices to efficiently sustain one or more real-time streams while being in power-save mode. This feature works in conjunction with WMM and/or 802.11e, and it is automatically disabled if both WMM and 802.11e are disabled.5. To configure advanced QoS policy settings, click Advanced. The Advanced dialog is displayed.6. To force a service class and DSCP marking, select the Priority Override checkbox. For the Service Class selection, you can click one of the eight service classes.• Service class – From the drop-down list, click the appropriate priority level:•Network control (7) – The highest priority level.•Premium (Voice) (6)•Platinum (5)•Gold (4)•Silver (3)
hwc_vnsconfiguration.fmConfiguring a VNSConfiguring WLAN Services9034530-02, March 2010HiPath Wireless Controller, Access Points and Convergence Software V7.11, User Guide 349         •Bronze (2)•Best Effort (1)•Background (0) – The lowest priority level• DSCP marking – From the drop-down list, click the DSCP value used to tag the IP header of the encapsulated packets. When Priority Override is enabled, the configured service class forces queue selection in the downlink direction, the 802.1P user priority for the VLAN tagged Ethernet packets and the user priority for the wireless QoS packets (WMM or 802.11e), according to the mapping between service class and user priority. If Priority Override is enabled and the VNS is not locally bridged, the configured DSCP value is used to tag the IP header of the encapsulated packets. The AP does not override the DSCP in the IP header of the user packet.7. If you want to assign a service class to each DSCP marking, clear the Priority Override checkbox and define the DSCP service class priorities in the DSCP classification table.8. The Advanced Wireless QoS options are only displayed if the WMM or 802.11e checkboxes are selected:• Use Global Admission Control for Voice (VO) – Select to enable admission control for Voice. With admission control, clients are forced to request admission in order to use the high priority access categories in both downlink and uplink direction. Admission control protects admitted traffic against new bandwidth demands.• Use Global Admission Control for Video (VI) – This feature is only available If admission control is enabled for Voice. Select to enable admission control for Video. With admission control, clients are forced to request admission in order to use the high priority access categories in both downlink and uplink direction. Admission control protects admitted traffic against new bandwidth demands.•UL Policer Action – If Use Global Admission Control for Voice (VO) or Use Global Admission Control for Video (VI) is enabled, click the action you want the Wireless AP to take when TSPEC violations occurring on the uplink direction are discovered:• Do nothing – Click to allow TSPEC violations to continue when they are discovered. Data transmissions will continue and no action is taken against the violating transmissions. • Send DELTS to Client – Click to end TSPEC violations when it they are discovered. This action deletes the TSPEC.
Configuring a VNShwc_vnsconfiguration.fmConfiguring Policy 9034530-02, March 2010350 HiPath Wireless Controller, Access Points and Convergence Software V7.11, User Guide        • DL Policer Action – If Use Global Admission Control for Voice (VO) or Use Global Admission Control for Video (VI) is enabled, click the action you want the Wireless AP to take when TSPEC violations occurring on the downlink direction are discovered:• Do nothing – Click to allow TSPEC violations to continue when they are discovered. Data transmissions will continue and no action is taken against the violating transmissions. • Downgrade – Click to force the transmission’s data packets to be downgraded to the next priority when a TSPEC violation is discovered.•Drop – Click to force the transmission’s data packets to be dropped when a TSPEC violation is discovered.9. Close the Advanced window.10. Check the Use Flexible Client Access checkbox to enable flexible client access. Flexibe client access levels are set as part of the VNS global settings.11. To save your changes, click Save.6.10  Configuring PolicyPolicy configuration defines the binding of a Topology(VLAN), ingress and egress Rate Profiles applied to the traffic of a station, and filter rules.In general, Class of Service refers to a set of attributes that define the importance of a frame while it is forwarded through the network relative to other packets, and to the maximum throughput per time unit that a station or port assigned to the policy is permitted. The Class of Service defines actions to be taken when rate limits are exceeded. On the HiPath Wireless Controller, configuration of the CoS is part of a WLAN Service while the Rate Control and Filtering are part of Policy definition.Policies don't need to be fully specified;  Unspecified attributes are retained by the user or inherited from Global Policy definitions (see Section 6.2.6, “Configuring the Global Default Policy”, on page 254 for more information).Default Global Policy definitions provide a placeholder for completion of incomplete policies for initial default assignment. If a policy is defined as Default for a particular VNS, incomplete (NO-CHANGE) attributes are inherited from Default Global Policy Definitions
hwc_vnsconfiguration.fmConfiguring a VNSConfiguring Policy9034530-02, March 2010HiPath Wireless Controller, Access Points and Convergence Software V7.11, User Guide 351         6.10.1  Configuring VLAN and Class of Service for a Policy1. From the main menu, click Virtual Network Configuration. The Virtual Network Configuration screen is displayed.2. In the left pane expand the Policies pane and click the Policy you want to edit, or click the New button to create a new Policy. The Policy window is displayed.3. Select the VLAN & Class of Service tab.4. In the Core area, enter the name of the policy.5. In the Topology area, select an existing topology from the Assigned Topology drop-down list, or click the New button to create a new topology. To edit an existing topology, select the topology and then click the Edit button.Refer to Section 6.8, “Configuring a Topology”, on page 296 for information about configuring a topology.6. In the Rate Profiles area, select an existing Ingress and/or Egress Rate Profile from the drop-down lists, or click the New button to create a new rate control profile. To edit an existing profile, click Edit.
Configuring a VNShwc_vnsconfiguration.fmConfiguring Policy 9034530-02, March 2010352 HiPath Wireless Controller, Access Points and Convergence Software V7.11, User Guide        7. In the Add or Edit Rate Control Profile dialog, do the following:a) Enter the name of the new profile.b) Enter a value for the Average Rate (Committed Information Rate) in Kbps.c) Enable or disable synchronization.d) Click Add to save your changes and return to the VLAN & Class of Service tab.Refer to Section 6.2.5, “Working with bandwidth control profiles”, on page 253 for more information.8. If desired, enable synchronization by selecting the Synchronize checkbox.9. Click Save to save your changes.6.10.2  About filtering rulesThe next step in configuring a Policy is to define the filter rules. The Policy name should match filter ID values set up on the RADIUS servers.Note: This configuration step is optional. If filter ID values are not defined, the system uses the default filter as the applicable filter for authenticated users. However, if more user-specific filter definitions are required, for example filters based on a user’s department, then the filter ID configuration is used to identify the specific Policy that should be applied to the user.The filter definition can be static on the HiPath Wireless Controller itself, or the filter definition can be set to be dynamically provisioned if RADIUS authentication is used. The standard RADIUS attribute can be used to identify a specific filter definition to apply to incoming/outgoing user traffic upon successful authentication of the user during authentication. Configuring filtering rules/Policy in the case of SSID network assignment The SSID network assignment type offers the following three default filters: •Exception
hwc_vnsconfiguration.fmConfiguring a VNSConfiguring Policy9034530-02, March 2010HiPath Wireless Controller, Access Points and Convergence Software V7.11, User Guide 353         •Non-authenticated•DefaultConfiguring filtering rules for a Non-authenticated filterThe rules for a Non-authenticated filter enable you to identify and manage the destinations to which a mobile device is allowed to gain access without undergoing an authentication redirection. Typically, the recommended default rule is to deny all. Administrators must define the rules that will permit users to access essential services such as the following:•DNS•Default Gateway (VNS interface IP for routed VNSs)Any HTTP streams requested by the client for denied targets will be redirected to the specified location. Configuring filtering rules for Default filterThe Default filter is applied by default (automatically) after the authentication of the wireless device under the following circumstances:•No match is found in the Exception filter rules•No filter ID attribute value is returned by the authentication server for the device•No Policy name match to the filter ID value is foundIn order to ensure that a packet is not dropped entirely under the above circumstances, the final rule in the Default filter must be Allow All.Configuring filtering rules/Policy in the case of AAA network assignment The AAA network assignment type offers the following two default filters: •Default•ExceptionIn AAA network assignment type, a Non-authenticated filter becomes unnecessary because the users are already authenticated.6.10.3  Configuring Filter Rules for a PolicyDefining non-authenticated filters allows administrators to identify destinations to which a mobile user is allowed to access without incurring an authentication redirection. Typically, the recommended default rule is to deny all. Administrators should define a rule set that will permit users to access essential services: •DNS (IP of DNS server)
Configuring a VNShwc_vnsconfiguration.fmConfiguring Policy 9034530-02, March 2010354 HiPath Wireless Controller, Access Points and Convergence Software V7.11, User Guide        •Default Gateway (VNS Interface IP)Any HTTP streams requested by the client for denied targets will be redirected to the specified location. The non-authenticated filter should allow access to the Captive Portal page IP address, as well as to any URLs for the header and footer of the Captive Portal page. This filter should also allow network access to the IP address of the DNS server and to the network address—the gateway of the Topology. The gateway is used as the IP for an internal Captive Portal page. An external Captive Portal will provide a specific IP definition of a server outside the HiPath Wireless Controller.Redirection and Captive Portal credentials apply to HTTP traffic only. A wireless device user attempting to reach Websites other than those specifically allowed in the non-authenticated filter will be redirected to the allowed destinations. Most HTTP traffic outside of those defined in the non-authenticated filter will be redirected.Note: Although non-authenticated filters definitions are used to assist in the redirection of HTTP traffic for restricted or denied destinations, the non-authenticated filter is not restricted to HTTP operations. The filter definition is general. Any traffic other than HTTP that the filter does not explicitly allow will be discarded by the controller.The non-authenticated filter is applied by the HiPath Wireless Controller to sessions until they successfully complete authentication. The authentication procedure results in an adjustment to the user's applicable filters for access policy. Typically, default filter ID access is less restrictive than a non-authenticated profile. It is the administrator’s responsibility to define the correct set of access privileges.To define filtering rules for a non-authenticated filter:1. From the main menu, click Virtual Network Configuration. The Virtual Network Configuration screen is displayed.2. In the left pane expand the Policies pane and click the Policy you want to edit, or click the New button to create a new Policy. The Policy tab is displayed.3. Click the Filter Rules tab. The HWC Filters tab displays, allowing you to create filter rules that will be applied by the controller.
hwc_vnsconfiguration.fmConfiguring a VNSConfiguring Policy9034530-02, March 2010HiPath Wireless Controller, Access Points and Convergence Software V7.11, User Guide 355         The HWC Filters tab automatically provides a Deny All rule already in place. Use this rule as the final rule in the non-authenticated filter for Captive Portal.4. If you do not want the currently applied filter settings to change when this Policy is applied, check the Do not change checkbox.5. To add a rule, click Add. The fields in the Add Filter area are enabled.6. From the IP/subnet drop-down list, select one of the following:•User Defined, then type the destination IP address and mask.Use this option to explictly define the IP/subnet aspect of the filter rule.•IP. Use this option to map the rule to the associated Topology IP address.• Subnet. Use this option to map the rule to the associated Topology segment definition (IP address/mask).7. From the Port drop-down list, select one of the following:•User Defined, then type the port number.Use this option to explicitly specify the port number.•A specific port type. The appropriate port number or numbers are added to the Port text field.
Configuring a VNShwc_vnsconfiguration.fmConfiguring Policy 9034530-02, March 2010356 HiPath Wireless Controller, Access Points and Convergence Software V7.11, User Guide        8. In the Protocol drop-down list, click the applicable protocol. The default is N/A. Refer to Section 6.10.4, “ICMP Type enforcement”, on page 358 for more information when selecting the ICMP protocol.Note: For Captive Portal assignment, define a rule to allow access to the default gateway for this controller. You should also configure a rule denying HTTP on the controller.9. Click OK. The information is displayed in the HWC Filters rule table.10. Click the new filter in the rule table, then do the following:•If applicable, select In to refer to traffic from the network host that is trying to get to a wireless device.•If applicable, select Out to refer to traffic from the wireless device that is trying to get on the network. •Select the Allow checkbox applicable to the rule you defined.11. To edit the order of filters, click the filter, and then click the Up and Down buttons. The filtering rules are executed in the order you define here.12. To save your changes, click Save.Note: Administrators must ensure that the non-authenticated filter allows access to the corresponding authentication server:• Internal Captive Portal – IP address of the VNS interface• External Captive Portal – IP address of external Captive Portal server6.10.3.1  Non-authenticated filter examplesA basic non-authenticated filter for internal Captive Portal should have three rules, in the following order:
hwc_vnsconfiguration.fmConfiguring a VNSConfiguring Policy9034530-02, March 2010HiPath Wireless Controller, Access Points and Convergence Software V7.11, User Guide 357         Note: For external Captive Portal, an additional rule to Allow (in/out) access to the external Captive Portal authentication/Web server is required.If you place URLs in the header and footer of the Captive Portal page, you must explicitly allow access to any URLs mentioned in the authentication's server page, such as:• Internal Captive Portal – URLs referenced in a header or footer• External Captive Portal – URLs mentioned in the page definitionHere is another example of a non-authenticated filter that adds two more filtering rules. The two additional rules do the following: •Deny access to a specific IP address.•Allows only HTTP traffic.Once a wireless device user has logged in on the Captive Portal page, and has been authenticated by the RADIUS server, then the following filters will apply:• Policy filters – If a filter ID associated with this user was returned by the authentication server, then the Policy with the same name as the filter ID will be applied.In Out Allow IP / Port Descriptionx x x IP address of default gateway (VNS Interface IP)Allow all incoming wireless devices access to the default gateway of the VNS.x x x IP address of the DNS ServerAllow all incoming wireless devices access to the DNS server of the VNS.x x *.*.*.* Deny everything else.Table 28 Non-authenticated filter example AIn Out Allow IP / Port Descriptionx x x IP address of the default gatewayAllow all incoming wireless devices access to the default gateway of the VNS.x x x IP address of the DNS ServerAllow all incoming wireless devices access to the DNS server of the VNS.x x [a specific IP address, or address plus range]Deny all traffic to a specific IP address, or to a specific IP address range (such as:0/24).x x x *.*.*.*:80 Allow all port 80 (HTTP) traffic.x x *.*.*.* Deny everything else. Table 29 Non-authenticated filter example B
Configuring a VNShwc_vnsconfiguration.fmConfiguring Policy 9034530-02, March 2010358 HiPath Wireless Controller, Access Points and Convergence Software V7.11, User Guide        • Default filter – If no matching filter ID was returned from the authentication server.6.10.3.2  Authenticated filter examplesBelow are two examples of possible filtering rules for authenticated users. The first example disallows some specific access before allowing everything else.The second example does the opposite of the first example. It allows some specific access and denies everything else. 6.10.4  ICMP Type enforcementICMP filter rules can now be constrained to ICMP type/range. You can define the ICMP type/range in the Port field using the TCP/UDP port definition nomenclature. That is, define the rule as a normal IP/subnet:port signature (10.0.0.0/24:8), where the ICMP type is entered in the Port field.This feature allows for tighter granularity over enforcement of ICMP restrictions. You can allow redirects and DF/MTU indications, and deny ICMP Echo (pings) for users.6.10.5  Filtering rules for a default filterAfter authentication of the wireless device user, the default filter will apply only after:•No match is found for the Exception filter rules.In Out Allow IP / Port Descriptionx x *.*.*.*:22-23 SSH and telnet sessionsx x [specific IP address, range]Deny all traffic to a specific IP address or address rangex x x *.*.*.*. Allow everything elseTable 30 Filtering rules example AIn Out Allow IP / Port Descriptionx x x [specific IP address, range]Allow traffic to a specific IP address or address range.x x *.*.*.*. Deny everything else.Table 31 Filtering rules example B
hwc_vnsconfiguration.fmConfiguring a VNSConfiguring Policy9034530-02, March 2010HiPath Wireless Controller, Access Points and Convergence Software V7.11, User Guide 359         •No filter ID attribute value is returned by the authentication server for this user.•No Policy match is found on the HiPath Wireless Controller for the filter ID value.The final rule in the default filter should be a catch-all rule for any traffic that did not match a filter. A final Allow All rule in a default filter will ensure that a packet is not dropped entirely if no other match can be found. VNS Policy is also applicable for Captive Portal and MAC-based authorization.6.10.5.1  Default filter examplesThe following are examples of filtering rules for a default filter:6.10.5.2  Filtering rules between two wireless devicesTraffic from two wireless devices that are on the same VNS and are connected to the same Wireless AP will pass through the HiPath Wireless Controller and therefore be subject to filtering policy. You can set up filtering rules that allow each wireless device access to the default gateway, but also prevent each device from communicating with each other. Add the following two rules to a filter ID filter, before allowing everything else:In Out Allow IP / Port Descriptionx x Intranet IP, range Deny all access to an IP rangex x Port 80 (HTTP) Deny all access to Web browsingx x Intranet IP Deny all access to a specific IPx x x *.*.*.*. Allow everything elseTable 32 Default filter example AIn Out Allow IP / Port Descriptionx Port 80 (HTTP) on host IP Deny all incoming wireless devices access to Web browsing the hostx Intranet IP 10.3.0.20, ports 10-30Deny all traffic from the network to the wireless devices on the port range, such as telnet (port 23) or FTP (port 21)x x Intranet IP 10.3.0.20 Allow all other traffic from the wireless devices to the Intranet networkx x Intranet IP 10.3.0.20 Allow all other traffic from Intranet network to wireless devicesx x *.*.*.*. Deny everything elseTable 33 Default filter example B
Configuring a VNShwc_vnsconfiguration.fmConfiguring Policy 9034530-02, March 2010360 HiPath Wireless Controller, Access Points and Convergence Software V7.11, User Guide        6.10.6  Defining filter rules for Wireless APsYou can also apply filter rules on the Wireless AP. Applying filter rules at the Wireless AP helps restrict unwanted traffic at the edge of your network. The Wireless APs can support up to a maximum of 32 filters rules per group. Filtering at the Wireless AP can be configured with the following Topology types:• Bridge Traffic Locally at the AP – If filtering at the Wireless AP is enabled on a Bridge Traffic Locally at the AP topology, the filtering is applied to traffic in both the uplink and downlink direction — the uplink direction is from the wireless device to the network, and downlink direction is from the network to the wireless device.•Routed and Bridge Traffic Locally at the HWC – If filtering at the Wireless AP is enabled on a Routed or Bridge Traffic Locally at the HWC topoloty, the filtering is applied only to traffic in the UL direction. The filters applied in the UL direction at the Wireless AP can be the same or different from filters applied at the HiPath Wireless Controller.Wireless AP filteringWhen filtering at the Wireless AP is enabled, Wireless APs obtain client filter information from the HiPath Wireless Controller. In addition, direct inter-Wireless AP communication allow Wireless APs to exchange client filter information as clients roam from one Wireless AP to another. This allows the system to achieve a very fast roaming time. To take advantage of inter-Wireless AP communication, you should configure the network so that Wireless APs in the mobility domain can communicate with each other through the Wireless AP's Ethernet interface. Also, multicast traffic with an IP address of 224.0.1.178 should be allowed between Wireless APs.To define filter rules to be applied by Wireless APs:1. From the main menu, click Virtual Network Configuration. The Virtual Network Configuration screen is displayed.2. In the left pane expand the Policies pane and click the Policy you want to edit, or click the New button to create a new Policy. The Policy tab is displayed.In Out Allow IP / Port Descriptionx x x [Intranet IP] Allow access to the Gateway IP address of the VNS onlyx x [Intranet IP, range] Deny all access to the VNS subnet range (such as 0/24)x x x *.*.*.*. Allow everything elseTable 34 Rules between two wireless devices
hwc_vnsconfiguration.fmConfiguring a VNSConfiguring Policy9034530-02, March 2010HiPath Wireless Controller, Access Points and Convergence Software V7.11, User Guide 361         3. Click the Filter Rules tab. The HWC Filters tab displays.4. Select the Enable AP Filtering checkbox. This enables the filter rules defined on the HWC Filters tab to be applied by Wireless APs.5. If you want to configure additional filters for the APs, select the Custom AP Filters checkbox. An AP Filters tab is added to the window. Click the AP Filters tab to display it.6. To add a rule, click Add. The fields in the Add Filter area are enabled.7. From the IP/subnet drop-down list, select one of the following:•User Defined, then type the destination IP address and mask.Use this option to explictly define the IP/subnet aspect of the filter rule.•IP. Use this option to map the rule to the associated Topology IP address.• Subnet. Use this option to map the rule to the associated Topology segment definition (IP address/mask).8. From the Port drop-down list, select one of the following:•User Defined, then type the port number.Use this option to explicitly specify the port number.•A specific port type. The appropriate port number or numbers are added to the Port text field.9. In the Protocol drop-down list, click the applicable protocol. The default is N/A.10. To add the new filter rule, click OK The filter rule is added to the filter group.11. In the filter rule table, click the filter, and then do the following:•If applicable, select Out to refer to traffic from the wireless device that is trying to get on the network.•If applicable, select In to refer to traffic from the network host that is trying to get to a wireless device. •Select the Allow checkbox applicable to the rule you defined.12. To edit the order of filter rules, click the filter, and then click the Up and Down buttons. The filtering rules are executed in the order you define here.13. To save your changes, click Save.
Configuring a VNShwc_vnsconfiguration.fmWorking with a Wireless Distribution System 9034530-02, March 2010362 HiPath Wireless Controller, Access Points and Convergence Software V7.11, User Guide        6.11  Working with a Wireless Distribution System A Wireless Distribution System (WDS) enables you to expand the wireless network by interconnecting the Wireless APs through wireless links in addition to the traditional method of interconnecting Wireless APs via a wired network. Note: The Scalance AP W788-2 and AP2605 do not support WDS.A WDS deployment is ideally suited for locations, where installing ethernet cabling is too expensive, or physically impossible. The WDS can be deployed in three configurations:•Simple WDS Configuration•Wireless Repeater Configuration•Wireless Bridge Configuration6.11.1  Simple WDS configurationIn a typical configuration, the Wireless APs are connected to the distribution system via an Ethernet network, which provides connectivity to the HiPath Wireless Controller. However, when a Wireless AP is installed in a remote location and can’t be wired to the distribution system, an intermediate Wireless AP is connected to the distribution system via the Ethernet link. This intermediate Wireless AP forwards and receives the user traffic from the remote Wireless AP over a radio link. The intermediate Wireless AP that is connected to the distribution system via the Ethernet network is called Root AP, and the Wireless AP that is remotely located is called the Satellite AP.The following figure illustrates the Simple WDS configuration:
hwc_vnsconfiguration.fmConfiguring a VNSWorking with a Wireless Distribution System9034530-02, March 2010HiPath Wireless Controller, Access Points and Convergence Software V7.11, User Guide 363         Figure 14 Simple WDS configuration6.11.2  Wireless Repeater configurationIn Wireless Repeater configuration, a Repeater Wireless AP is installed between the Root Wireless AP and the Satellite Wireless AP. The Repeater Wireless AP relays the user traffic between the Root Wireless AP and the Satellite Wireless AP. This increases the WLAN range.The following figure illustrates the Wireless Repeater configuration:Figure 15 Wireless Repeater configurationNote: You should restrict the number of repeater hops in a Wireless Repeater configuration to three for optimum performance.HiPath Wireless ControllerRoot Wireless APSatellite Wireless APClient DevicesHiPath Wireless ControllerRoot Wireless APRepeater Wireless APClient DevicesSatellite Wireless AP
Configuring a VNShwc_vnsconfiguration.fmWorking with a Wireless Distribution System 9034530-02, March 2010364 HiPath Wireless Controller, Access Points and Convergence Software V7.11, User Guide        6.11.3  Wireless Bridge configurationIn Wireless Bridge configuration, the traffic between two Wireless APs that are connected to two separate wired LAN segments is bridged via WDS link. You may also install a Repeater Wireless AP between the two Wireless APs connected to two separate LAN segments.Figure 16 Wireless Bridge configurationWhen you are configuring the Wireless Bridge configuration, you must specify on the user interface that the Satellite AP is connected to the wired LAN.6.11.4  Examples of deploymentThe following illustration depicts a few examples of WDS deployment.Figure 17 Examples of WDS deployment6.11.5  WDS WLAN ServicesIn a traditional HiPath WLAN deployment, each radio of the Wireless AP can interact with the client devices on a maximum of eight networks. HiPath WirelessController Root AP Repeater AP Satellite APLAN Segment 1 LAN Segment 2
hwc_vnsconfiguration.fmConfiguring a VNSWorking with a Wireless Distribution System9034530-02, March 2010HiPath Wireless Controller, Access Points and Convergence Software V7.11, User Guide 365         In WDS deployment, one of the radios of every WDS Wireless AP establishes a WDS link on an exclusive WLAN Service. The WDS Wireless AP is therefore limited to seven network WLAN Services on the WDS radio. The other radio can interact with the client-devices on a maximum of eight WLAN Services. Note: The Root Wireless AP and the Repeater Wireless APs can also be configured to interact with the client-devices. For more information, see Section 6.11.7.3, “Assigning the Satellite Wireless APs’ radios to the network WLAN Services”, on page 377.The WLAN Service on which the Wireless APs establish the WDS link is called the WDS WLAN Service.A WDS can be setup either by using either a single WDS WLAN Service or multiple WDS WLAN Services. The following figures illustrate the point.Figure 18 Deployment ExampleWDS setup with a single WDS WLAN ServiceDeploying the WDS for the above example using a single WDS WLAN Service results in the following structure.•The rectangular enclosure denotes an office building•The four Wireless APs — Minoru, Yosemite, Bjorn and Lancaster — are within the confines of the building and are connected to the wired network.•The space around the office building is a ware house. •The solid arrows point towards Preferred Parents.•The dotted arrows point towards Backup Parents.
Configuring a VNShwc_vnsconfiguration.fmWorking with a Wireless Distribution System 9034530-02, March 2010366 HiPath Wireless Controller, Access Points and Convergence Software V7.11, User Guide        Figure 19 WDS setup with a single WDS WLAN ServiceThe tree will operate as a single WDS entity. It will have a single WDS SSID and and a single pre-shared key for WDS links. This tree will have multiple roots. For more information, see Section 6.11.6.3, “Multi-root WDS topology”, on page 369.WDS setup with multiple WDS WLAN ServicesYou can also deploy the same WDS in Figure 18 using two WDS WLAN Services. The Two WDS WLAN Services will create two independent WDS trees. Both the trees will operate on separate SSIDs and use separate pre-shared keys.HiPath WirelessControllerLancasterIonDoveMinoruUrsoTheodoreClient Devices
hwc_vnsconfiguration.fmConfiguring a VNSWorking with a Wireless Distribution System9034530-02, March 2010HiPath Wireless Controller, Access Points and Convergence Software V7.11, User Guide 367         Figure 20 WDS setup with multiple WDS WLAN Services6.11.6  Key features of WDSSome key features of WDS are:•Tree-like topology•Radio Channels•Multi-root WDS topology•Automatic discovery of parent and backup parent Wireless APs•Link security6.11.6.1  Tree-like topologyThe Wireless APs in WDS configuration can be regarded as nodes, and these nodes form a tree-like structure. The tree builds in a top down manner with the Root Wireless AP being the tree root, and the Satellite Wireless AP being the tree leaves. LancasterIonDoveMinoruTheodoreClient DevicesUrsoHiPath WirelessController
Configuring a VNShwc_vnsconfiguration.fmWorking with a Wireless Distribution System 9034530-02, March 2010368 HiPath Wireless Controller, Access Points and Convergence Software V7.11, User Guide        The nodes in the tree-structure have a parent-child relationship. The Wireless AP that provides the WDS service to the other Wireless APs in the downstream direction is a parent. The Wireless APs that establish a link with the Wireless AP in the upstream direction for WDS service are children. Note: If a parent Wireless AP fails or stops to act a parent, the children Wireless APs will attempt to discover their backup parents. If the backup parents are not defined, the children Wireless APs will be left stranded.The following figure illustrates the parent-child relationship between the nodes in a WDS topology.Figure 21 Parent-child relationship between Wireless APs in WDS configuration•Root Wireless AP is the parent of Repeater Wireless AP 1.•Repeater Wireless AP 1 is the child of Root Wireless AP.•Repeater Wireless AP 1 is the parent of Repeater Wireless AP 2.•Repeater Wireless AP 2 is the child of Repeater Wireless AP 1.•Repeater Wireless AP 2 is the parent of the following Wireless APs:– Satellite Wireless AP 1– Satellite Wireless AP 2– Satellite Wireless AP 3•All the three Satellite APs are the children of Repeater Wireless AP 2.HiPath Wireless ControllerRepeater Wireless AP 1Repeater Wireless AP 2Satellite Wireless AP 1Client Devices Client DevicesSatellite Wireless AP 2 Satellite Wireless AP 3Root Wireless AP
hwc_vnsconfiguration.fmConfiguring a VNSWorking with a Wireless Distribution System9034530-02, March 2010HiPath Wireless Controller, Access Points and Convergence Software V7.11, User Guide 369         The WDS system enables you to configure the Wireless AP’s role — parent, child or both — from the HiPath Wireless Controller’s interface. If the WDS Wireless AP will be serving as a parent and a child in a given topology, its role is configured as both.Note: It is recommended to limit the number of APs participating in a WDS tree to 8. This limit guarantees decent performance in most typical situations.Note: If a Wireless AP is configured to serve as a scanner in Mitigator, it cannot be used in a WDS tree. For more information, see Chapter 10, “Working with the Mitigator”.6.11.6.2  Radio ChannelsThe radio channel on which the child Wireless AP operates is determined by the parent Wireless AP. A Wireless AP may connect to its parent Wireless AP and children Wireless APs on the same radio, or on different radios. Similarly, a Wireless AP can have two children operating on two different radios.Note: When a Wireless AP is connecting to its parent Wireless AP and children APs on the same radio, it uses the same channel for both the connections.6.11.6.3  Multi-root WDS topologyA WDS topology can have multiple Root Wireless APs. Figure 22 illustrates the multiple-root WDS topology.
Configuring a VNShwc_vnsconfiguration.fmWorking with a Wireless Distribution System 9034530-02, March 2010370 HiPath Wireless Controller, Access Points and Convergence Software V7.11, User Guide        Figure 22 Multiple-root WDS topology6.11.6.4  Automatic discovery of parent and backup parent Wireless APsThe children Wireless APs, including the Repeater Wireless AP and the Satellite Wireless APs, scan for their respective parents at a startup. You can configure a parent and backup parent for the children Wireless APs. The Wireless APs will first try to negotiate a WDS link with the parent Wireless AP. If the WDS link negotiation is unsuccessful, the Wireless AP will try to negotiate a link with the backup parent.6.11.6.5  Link securityThe WDS link is encrypted using Advance Encryption Standard (AES).Note: The keys for AES are configured prior to deploying the Repeater or Satellite Wireless APs.HiPath Wireless ControllerRoot Wireless AP 1 Root Wireless AP 2 Root Wireless AP 3Repeater AP 1 Repeater AP 2 Repeater AP 3Satellite AP 1 Satellite AP 2 Satellite AP 3Wireless DevicesWireless Devices
hwc_vnsconfiguration.fmConfiguring a VNSWorking with a Wireless Distribution System9034530-02, March 2010HiPath Wireless Controller, Access Points and Convergence Software V7.11, User Guide 371         6.11.7  Deploying the WDS systemBefore you start configuring the WDS Wireless APs, you must ensure the following: •The Wireless APs that are part of the wired HiPath WLAN are connected to the wired network. •The wired Wireless APs that will serve as the Root AP/Root APs of the proposed WDS topology are operating normally.•The HiPath WLAN is operating normally. Sketching the WDS topologyYou may sketch the proposed WLAN topology on a paper before you start the WDS deployment process. You should clearly identify the following in the sketch:•WDS Wireless APs with their names•Parent-Child relationships between Wireless APs•Radios that you will choose to link the Wireless AP’s parents and childrenProvisioning the WDS Wireless APsThis step is of crucial importance and involves connecting the WDS Wireless APs to the enterprise network via the Ethernet link. This is done to enable the WDS Wireless APs to connect to the HiPath Wireless Controller so that they can derive their WDS configuration. The WDS Wireless AP’s configuration includes pre-shared key, its role, preferred parent name and the backup parent name. Note: The provisioning of WDS Wireless APs must be done before they are deployed at the target location. If the Wireless APs are not provisioned, they will not work at their target location.WDS deployment overviewThe following is the high-level overview of the WDS deployment process:1. Connecting the WDS Wireless APs to the enterprise network via the Ethernet network to enable them to discover and register themselves with the HiPath Wireless Controller. For more information, see Section 4.2, “Discovery and registration overview”, on page 97.2. Disconnecting the WDS Wireless APs from the enterprise network after they have discovered and registered with the HiPath Wireless Controller.3. Creating a WDS VNS.4. Assigning roles, parents and backup parents to the WDS Wireless APs.
Configuring a VNShwc_vnsconfiguration.fmWorking with a Wireless Distribution System 9034530-02, March 2010372 HiPath Wireless Controller, Access Points and Convergence Software V7.11, User Guide        5. Assigning the Satellite Wireless APs’ radios to the network VNSs.6. Connecting the WDS Wireless APs to the enterprise network via the Ethernet link for provisioning. For more information, see Section 6.11.7, “Provisioning the WDS Wireless APs”, on page 371.7. Disconnecting the WDS Wireless APs from the enterprise network and moving them to the target location.Note: During the WDS deployment process, the WDS Wireless APs are connected to the enterprise network on two occasions — first to enable them to discover and register with the HiPath Wireless Controller, and then the second time to enable them to obtain the provisioning from the HiPath Wireless Controller.6.11.7.1  Connecting the WDS Wireless APs to the enterprise network for discovery and registrationConnect each WDS Wireless AP to the enterprise network to enable it to discover and register themselves with the HiPath Wireless Controller.Note: Before you connect the WDS Wireless APs to the enterprise network for discovery and registration, you must ensure that the Security mode property of the HiPath Wireless Controller is defined according to your security needs. The Security mode property dictates how the HiPath Wireless Controller behaves when registering new and unknown devices. For more information, see Section 4.2.5, “Defining properties for the discovery process”, on page 115.If the Security mode is set to Allow only approved Wireless APs to connect (this is also known as secure mode), you must manually approve the WDS Wireless APs after they are connected to the network for the discovery and registration. For more information, see Section 4.3, “Adding and registering a Wireless AP manually”, on page 118.Depending upon the number of Ethernet ports available, you may connect one or more WDS Wireless APs at a time, or you may connect all of them together.Once a WDS Wireless AP has discovered and registered itself with the HiPath Wireless Controller, disconnect it from the enterprise network.6.11.7.2  Configuring the WDS Wireless APs through the HiPath Wireless ControllerConfiguring the WDS Wireless APs involves the following steps:
hwc_vnsconfiguration.fmConfiguring a VNSWorking with a Wireless Distribution System9034530-02, March 2010HiPath Wireless Controller, Access Points and Convergence Software V7.11, User Guide 373         1. Creating a WDS WLAN Service.2. Defining the SSID name and the pre-shared key.3. Assigning roles, parents and backup parents to the WDS Wireless APs.For the ease of understanding, the WDS configuration process is explained with the help of an example. The following illustration depicts a site with the following features:•An office building, denoted by a rectangular enclosure.•Four Wireless APs — Ardal, Arthur, Athens and Auberon — are within the confines of the building, and are connected to the wired network. •The space around the building is the warehouse.Figure 23 WDS DeploymentNote: With the single WDS VNS, the tree structure for the WDS deployment will be as depicted on the bottom right of Figure 23. You can also implement the same deployment using four WDS VNSs, each for a set of Wireless APs in the four corners of the building. Each set of Wireless APs will form an isolated topology and will operate using a separate SSID and a separate Pre-shared key. For more information, see Section 6.11.5, “WDS WLAN Services”, on page 364.•The solid arrows point toward Preferred Parents.•The dotted arrows point toward Backup Parents.
Configuring a VNShwc_vnsconfiguration.fmWorking with a Wireless Distribution System 9034530-02, March 2010374 HiPath Wireless Controller, Access Points and Convergence Software V7.11, User Guide        To configure the WDS Wireless APs through the HiPath Wireless Controller:Note: You must identify and mark the Preferred Parents, Backup Parents and the Child Wireless APs in the proposed WDS topology before starting the configuration process.1. From the main menu, click Virtual Network Configuration. The Virtual Network Configuration screen is displayed. 2. In the left pane, expand the WLAN Services pane and select a WDS service to edit or click the New button.3. Enter a name for the service in the Name field.4. The SSID field is automatically filled in with the name, but you can change it if desired.5. For Service Type, select WDS. 6. To save your changes, click Save. The WLAN configuration window is re-displayed to show additional configuration fields.
hwc_vnsconfiguration.fmConfiguring a VNSWorking with a Wireless Distribution System9034530-02, March 2010HiPath Wireless Controller, Access Points and Convergence Software V7.11, User Guide 375         7. In the WDS Pre-shared Key box, type the key.Note: The pre-shared key must be 8 to 63 characters long. The WDS Wireless APs use this pre-shared key to establish a WDS link between them.Note: Changing the pre-shared key after the WDS is deployed can be a lengthy process. For more information, see Section 6.11.8, “Changing the pre-shared key in a WDS WLAN Service”, on page 379.8. Assign the roles, preferred parents and backup parents to the Wireless AP Radios.Note: The roles — parent, child, and both — are assigned to the Radios of the Wireless APs. A Wireless AP may connect to its parent Wireless AP and children Wireless APs on the same Radio, or on a different Radio. Similarly, a Wireless AP can have two children operating on two different Radios.The Radio on which the child Wireless AP operates is determined by the parent Wireless AP.If the Wireless AP will be serving both as parent and child, you must select both as its role.To configure the WDS as illustrated in Figure 23 with a single WDS VNS, you must assign the roles, preferred parents and backup parents to the Wireless APs according to the following table:
Configuring a VNShwc_vnsconfiguration.fmWorking with a Wireless Distribution System 9034530-02, March 2010376 HiPath Wireless Controller, Access Points and Convergence Software V7.11, User Guide        Note: Since the Root Wireless APs — Ardal, Arthur, Athens and Auberon —are the highest entities in the tree structure, they do not have parents. Therefore, the Preferred Parent and Backup Parent drop-down lists of the Root Wireless APs do not display any Wireless AP. You must leave these two fields blank.Note: You must first assign the ‘parent’ role to the Wireless APs that will serve as the parents. Unless this is done, the Parent Wireless APs will not be displayed in the Preferred Parent and Backup Parent drop-down lists of other Wireless APs.Note: The WDS Bridge feature on the user interface relates to WDS Bridge configuration. When you are configuring the WDS Bridge topology, you must select WDS Bridge for Satellite Wireless AP that is connected to the wired network. For more information, see Section 6.11.3, “Wireless Bridge configuration”, on page 364.Wireless AP Radio b/g Radio a Preferred Parent Backup ParentArdal Parent Parent See the note below.See the note below.Arthur Parent Parent See the note below.See the note below.Athens Parent Parent See the note below.See the note below.Auberon Parent Parent See the note below.See the note below.Bawdy Both Child Ardal ArthurBern Both Child Arthur ArdalBarend Both Child Athens AuberonBarett Both Child Auberon AthensOsborn Child Child Bawdy ArdalOscar Child Child Bern ArthurOrson Child Child Barend AthensOswald Child Child Barett AuberonTable 35 Wireless APs and their roles
hwc_vnsconfiguration.fmConfiguring a VNSWorking with a Wireless Distribution System9034530-02, March 2010HiPath Wireless Controller, Access Points and Convergence Software V7.11, User Guide 377         To assign the roles, preferred parent and backup parent:a) From the radio b/g drop-down list of the Root Wireless APs — Ardal, Arthur, Athens and Auberon, click Parent.b) From the radio a drop-down list of the Root Wireless APs — Ardal, Arthur, Athens and Auberon, click Parent.c) From the radio a and radio b/g drop-down list of other Wireless APs, click the roles according to Table 35.d) From the Preferred Parent drop-down list of other Wireless APs, click the parents according to Table 35.e) From the Backup Parent drop-down list of other Wireless APs, click the backup parents according to Table 35.9. To save your changes, click Save.6.11.7.3  Assigning the Satellite Wireless APs’ radios to the network WLAN ServicesYou must assign the Satellite Wireless APs’s radios to the network WLAN Services.Note: Network WLAN Services are the typical WLAN Services on which the Wireless APs service the client devices: Routed, Bridge Traffic Locally at HWC, and Bridge Traffic Locally at AP. For more information, see Section 6.2, “VNS global settings”, on page 245.
Configuring a VNShwc_vnsconfiguration.fmWorking with a Wireless Distribution System 9034530-02, March 2010378 HiPath Wireless Controller, Access Points and Convergence Software V7.11, User Guide        To assign the Satellite Wireless APs’ radios to the network WLAN Service:1. From the main menu, click Virtual Network Configuration. The Virtual Network Configuration screen is displayed.2. In the left pane, expand the WLAN Services pane and select a network WDS service to edit3. In the Wireless APs list, select the radios of the Satellite APs — Osborn, Oscar, Orson and Oswald. Note: If you want the Root Wireless AP and the Repeater Wireless APs to service the client devices, you must select their radios in addition to the radios of the Satellite Wireless APs. 4. To save your changes, click Save.5. Log out from the HiPath Wireless Controller.6.11.7.4  Connecting the WDS Wireless APs to the enterprise network for provisioningYou must connect the WDS Wireless APs to the enterprise network once more in order to enable them to obtain their configuration from the HiPath Wireless Controller. The configuration includes the pre-shared key, the Wireless AP’s role, preferred parent and backup parent. For more information, see Provisioning the WDS Wireless APs on page 371.Warning: If you skip this step, the WDS Wireless APs will not work at their target location.
hwc_vnsconfiguration.fmConfiguring a VNSWorking with a Wireless Distribution System9034530-02, March 2010HiPath Wireless Controller, Access Points and Convergence Software V7.11, User Guide 379         6.11.7.5  Moving the WDS Wireless APs to the target location1. Disconnect the WDS Wireless APs from the enterprise network, and move them to the target location.2. Install the WDS Wireless APs at the target location.3. Connect the Wireless APs to a power source. The discovery and registration processes are initiated.Note: If you change any of the following configuration parameters of a WDS Wireless AP, the WDS Wireless AP will reject the change:• Reassigning the WDS Wireless AP’s role from Child to None• Reassigning the WDS Wireless AP’s role from Both to Parent• Changing the Preferred Parent of the WDS Wireless APHowever, the HiPath Wireless Controller will display your changes, as these changes will be saved in the database. To enable the WDS Wireless AP to obtain your changes, you must remove it from the WDS location and then connect it to the HiPath Wireless Controller via the wired network.Note: If you change any of the following radio properties of a WDS Wireless AP, the WDS Wireless AP will reject the change:• Disabling the radio on which the WDS link is established• Changing the radio’s Tx Power of a radio on which the WDS link is established• Changing the country6.11.8  Changing the pre-shared key in a WDS WLAN ServiceTo change the pre-shared key in a WDS WLAN Service1. Create a new WDS WLAN Service with a new pre-shared key. 2. Assign the RF of the Wireless APs from the old WDS to the new WDS WLAN Service.3. Check the WDS Wireless AP Statistics report page to ensure that all the WDS Wireless APs have connected to the HiPath Wireless Controller via the new WDS VNS. For more information, see Section 11.1.2, “Viewing statistics for Wireless APs”, on page 430.4. Delete the old WDS WLAN Service. For more information, see Section 6.7.3, “Deleting a VNS”, on page 296.
Configuring a VNShwc_vnsconfiguration.fmWorking with a Wireless Distribution System 9034530-02, March 2010380 HiPath Wireless Controller, Access Points and Convergence Software V7.11, User Guide
hwc_fastfailover.fmAvailability and session availabilityAvailability9034530-02, March 2010HiPath Wireless Controller, Access Points and Convergence Software V7.11, User Guide 381         7  Availability and session availabilityThis chapter describes the availability feature, including:•Availability•Session availability•Viewing the Wireless AP availability display•Viewing SLP activity7.1  AvailabilityThe HiPath Wireless Controller, Access Points and Convergence Software system provides the ‘availability’ feature to maintain service availability in the event of a HiPath Wireless Controller outage.The availability feature links two HiPath Wireless Controllers — the primary controller and the secondary controller (backup controller). The primary and the secondary controllers share information about their Wireless APs. If the primary controller fails, its Wireless APs failover to the secondary controller. The secondary controller provides the wireless network and pre-assigned VNSs for the Wireless APs.Note: During the failover event, the maximum number of failover APs the secondary controller can accommodate is equal to the maximum number of APs supported by the hardware platform.Wireless APs that attempt to connect to the secondary controller during a failover event are assigned to the WLAN Service that is defined in the system’s default AP configuration, provided the administrator has not assigned the failover Wireless APs to one or more VNSs. If a system default AP configuration does not exist for the controller (and the administrator has not assigned the failover Wireless APs to any WLAN Service), the APs will not be assigned to any WLAN Service during the failover.A HiPath Wireless Controller will not accept a connection by a foreign AP if the HiPath Wireless Controller believes its availability partner controller is in service.Also, the default Wireless AP configuration assignment is only applicable to new APs that failover to the backup controller. Any Wireless AP that has previously failed over and is already known to the backup system will receive the configuration already present on that system. For more information, see Section 4.5.3, “Configuring the default Wireless AP settings”, on page 181.
Availability and session availabilityhwc_fastfailover.fmAvailability 9034530-02, March 2010382 HiPath Wireless Controller, Access Points and Convergence Software V7.11, User Guide        During the failover event when the Wireless AP connects to the secondary controller, the users are disassociated from the Wireless AP. Consequently, the users must log on again and be authenticated on the secondary controller before the wireless service is restored.Note: If you want the mobile user’s session to be maintained, you must use the ‘session availability’ feature that enables the primary controller’s Wireless APs to failover to the secondary controller fast enough to maintain the session availability (user session). For more information, see Section 7.4, “Session availability”, on page 392.The availability feature provides Wireless APs with a list of interfaces. The Wireless AP should attempt to connect automatically to these interfaces when the connection with an active controller link is lost. The provided list identifies the local active interfaces for the active controller as well as the active interfaces for the backup controller. The list is sorted by top-down priority. If the active link is lost (poll failure), the Wireless AP automatically scans (pings) all addresses in its availability interface list. The Wireless AP will then connect to the highest priority interface that responds to its probe. 7.1.1  Events and actions in availabilityIf one of the HiPath Wireless Controllers in a pair fails, the communication between the two HiPath Wireless Controllers stops. This triggers a failover condition following which a critical message is displayed in the information log of the secondary HiPath Wireless Controller.After a Wireless AP on the failed HiPath Wireless Controller loses its connection, it will try to connect to all enabled interfaces on both controllers without rebooting. If the Wireless AP is not successful, it will begin the discovery process. If the Wireless AP is not successful in connecting to the HiPath Wireless Controller after five minutes of attempting, the Wireless AP will reboot if there is no Bridge traffic locally at the AP topology associated to it.
hwc_fastfailover.fmAvailability and session availabilityAvailability9034530-02, March 2010HiPath Wireless Controller, Access Points and Convergence Software V7.11, User Guide 383         All mobile user’s sessions using the failover Wireless AP will terminate except those associated to a Bridge traffic locally at the AP and if the Maintain client sessions in event of poll failure option is enabled on the AP Properties tab or AP Default Settings screen.When the Wireless APs connect to the second HiPath Wireless Controller, they are either assigned to the VNS that is defined in the system’s default AP configuration or manually configured by the administrator. The mobile users log on again and are authenticated on the second HiPath Wireless Controller.When the failed HiPath Wireless Controller recovers, each HiPath Wireless Controller in the pair goes back to normal mode. They exchange information including the latest lists of registered Wireless APs. The administrator must release the Wireless APs manually on the second HiPath Wireless Controller, so that they may re-register with their home HiPath Wireless Controller. Foreign APs can now all be released at once by using the Foreign button on the Access Approval screen to select all foreign APs, and then clicking Release. To support the availability feature during a failover event, administrators need to do the following:1. Monitor the critical messages for the failover mode message, in the information log of the remaining HiPath Wireless Controller (in the Logs & Traces section of the HiPath Wireless Assistant).2. After recovery, on the HiPath Wireless Controller that did not fail, select the foreign Wireless APs, and then click Release on the Access Approval screen.7.1.2  Availability prerequisitesBefore you configure availability, ensure you have completed the following:•Choose the primary and secondary HiPath Wireless Controllers.•Verify the network accessibility for the UDP connection between the two controllers. The availability link is established as a UDP session on port 13911.•Set up a DHCP server for AP subnets to support Option 78 for SLP, so that it points to the IP addresses of the physical interfaces on both the HiPath Wireless Controllers.•Ensure that the Poll Timeout value on the AP Properties tab Advanced dialog is set to 1.5 to 2 times of Detect link failure value on the HiPath Wireless Controller > Availability screen. For more information, see Section 4.4.2, “Configuring a Wireless AP’s properties”, on page 122.
Availability and session availabilityhwc_fastfailover.fmConfiguring availability using the availability wizard 9034530-02, March 2010384 HiPath Wireless Controller, Access Points and Convergence Software V7.11, User Guide        If the Poll Timeout value is less than 1.5 to 2 times of Detect link failure value, the Wireless AP failover will not succeed because the secondary controller will not be 'ready' to accept the failover APs. On the other hand, if the Poll Timeout value is more than 1.5 to 2 times of Detect link failure value, the Wireless APs failover will be unnecessarily delayed, because the Wireless APs will continue polling the primary controller even though the secondary controller is ready to accept them as the failover APs.•To achieve ideal 'availability' behavior, you must set the Poll Timeout value for all Wireless APs to 15 seconds, and the Detect link failure on the HiPath Wireless Controller > Availability screen to ten seconds.7.2  Configuring availability using the availability wizardThe availability wizard allows you to create an availability pair from one of the HiPath Wireless Controller’s that will take part in the availability pair. When creating the availability pair, you also have the option to synchronize VNS definitions and GuestPortal user accounts between the paired HiPath Wireless Controllers.To configure availability using the availability wizard:1. From the main menu, click Wireless Controller Configuration. The HiPath Wireless Controller Configuration screen is displayed.2. In the left pane, click Availability. The availability configuration screen is displayed.3. In the Availability Wizard section, click Start. The Availability Pair Wizard screen is displayed.
hwc_fastfailover.fmAvailability and session availabilityConfiguring availability using the availability wizard9034530-02, March 2010HiPath Wireless Controller, Access Points and Convergence Software V7.11, User Guide 385         4. In the Connection Details section, do the following:• Select Port – Click the port and IP address of the primary controller that is to be used to establish the availability link.• Peer Controller IP – Type the IP address of the peer (secondary) controller. •User – Type the login user name credentials of an account that has full administrative privileges on the peer controller.• Password – Type the login password used with the user ID to login to the peer controller.•password used with the userid to login to the peer controller..• Enable Fast Failover – Select this checkbox to enable Fast Failover for the availability pair. 5. In the Synchronize Options section, do the following:• Synchronize System Configuration – Select this checkbox to push the configured Routed and Bridge Traffic Locally at HWC VNS definitions from the primary controller to the peer controller. WDS and 3rd Party AP VNS definitions are ignored and not synchronized.Note: Synchronizing the VNS definitions will delete and replace existing VNS definitions on the peer controller. • Synchronize Guest Portal Accounts – Select this checkbox to push GuestPortal user accounts to the peer controller.6. Click Next.
Availability and session availabilityhwc_fastfailover.fmConfiguring availability manually 9034530-02, March 2010386 HiPath Wireless Controller, Access Points and Convergence Software V7.11, User Guide        •If you are synchronizing topology definitions, the Topology Definitions screen is displayed. Do the following:a) In the Synchronization Settings section, complete the topology properties that are missing. Any topology that did not already exist on the peer controller will have missing properties on the Topology Definitions screen.The fields configured are actual parameter values that are configured at the remote Controller with respect to associated topologies chosen for synchronization. Some of these parameters are: Interface IP address, Netmask, L2 port, VLAN ID, DHCP range, etc.b) Click Finish.•If you are not synchronizing topology definitions, the availability wizard completes the configuration. 7. Click Close.This operation will mark the desired topologies as desired for synchronization. The two controllers exchange information and the configuration is applied to the remote controller.On the local controller, the "Enable Synchronization of System Configuration" becomes selected. This can be double checked  by navigating to VNS Configuration, Global and then Sync Summary. This tab also lists all Topologies, Policies, WLAN Services  and VNSes with their synchronization  status (on or off).The Sync status for any of these elements can also be changed from this tab.Moreover, all these configurable elements have a check box called "synchronize" (on their main/general configuration tab) that would allow for individual control and selection of availability from the main element configuration page.7.3  Configuring availability manuallyWhen configuring availability manually, you configure each HiPath Wireless Controller separately. One method is as follows:1. On the HiPath Wireless Controller Configuration Availability screen, set up the HiPath Wireless Controller in Paired Mode.2. On the VNS configuration window, define a VNS (through topology, WLAN service, policy and VNS configuration) on each HiPath Wireless Controller with the same SSID. The IP addresses must be unique. For more information, see Section 6.8, “Configuring a Topology”, on page 296. A HiPath Wireless Controller VLAN Bridged topology can permit two controllers to share the same subnet. This setup provides support for mobility users in a VLAN Bridged VNS.
hwc_fastfailover.fmAvailability and session availabilityConfiguring availability manually9034530-02, March 2010HiPath Wireless Controller, Access Points and Convergence Software V7.11, User Guide 387         3. On both HiPath Wireless Controllers, on the Wireless AP Registration screen, select the Security Mode Allow only approved Wireless APs to connect option so that no more Wireless APs can register unless they are approved by the administrator.4. On each HiPath Wireless Controller, on the Wireless AP configuration Access Approval screen, check the status of the Wireless APs and approve any APs that should be connected to that controller.System AP defaults can be used to assign a group of VNSs to the foreign APs:•If the APs are not yet known to the system, the AP will be initially configured according to AP default settings. To ensure better transition in availability, it is recommended that the AP default settings match the desired assignment for failover APs.•AP assignment to WLAN Services according to the AP default settings can be overwritten by manually modifying the AP assignment. (For example, select and assign each WLAN service that the AP should connect to.)•If specific foreign APs have been assigned to a WLAN service, those specific foreign AP assignments are used.An alternate method to setting up APs includes:1. Add each Wireless AP manually to each HiPath Wireless Controller. 2. On the AP Properties screen, click Add Wireless AP. 3. Define the Wireless AP, and then click Add Wireless AP. Manually defined APs will inherit the default AP configuration settings.Caution: If two HiPath Wireless Controllers are paired and one has the Allow All option set for Wireless AP registration, all Wireless APs will register with that HiPath Wireless Controller.To set the primary or secondary HiPath Wireless Controllers for availability:1. From the main menu, click Wireless Controller Configuration. The Wireless Controller Configuration screen is displayed.2. In the left pane, click Availability.
Availability and session availabilityhwc_fastfailover.fmConfiguring availability manually 9034530-02, March 2010388 HiPath Wireless Controller, Access Points and Convergence Software V7.11, User Guide        3. To enable availability, select the Paired option.4. Do one of the following:•For a primary controller, in the Wireless Controller IP Address box, type the IP address of the data interface of the secondary HiPath Wireless Controller. This IP address must be on a routable subnet between the two HiPath Wireless Controllers.•For a secondary controller, in the Wireless Controller IP Address box, type the IP address of the Management port or data interface of the primary HiPath Wireless Controller.5. Do one of the following:•To set this HiPath Wireless Controller as the primary connection point, select the Current Wireless Controller is primary connect point checkbox.•To set this HiPath Wireless Controller as the secondary connection point, clear the Current Wireless Controller is primary connect point checkbox.If the Current Wireless Controller is primary connect point checkbox is selected, the specified controller sends a connection request. If the Current Wireless Controller is primary connect point checkbox is cleared, the specified controller waits for a connection request. Confirm that one controller has this checkbox selected, and the second controller has this checkbox cleared, since improper configuration of this option will result in incorrect network configuration.
hwc_fastfailover.fmAvailability and session availabilityConfiguring availability manually9034530-02, March 2010HiPath Wireless Controller, Access Points and Convergence Software V7.11, User Guide 389         6. On both the primary and secondary controllers, type the Detect link failure value.Note: You must ensure that the Detect link failure value on both the controllers must be identical.7. On both the primary and secondary controllers, select the Synchronize GuestPortal Guest Users option to synchronize GuestPortal guest accounts between the controllers.8. From the main menu, click Wireless AP Configuration. The HiPath Wireless AP Configuration screen is displayed.9. In the left pane, click AP Registration. To set the security mode for the HiPath Wireless Controller, select one of the following options:• Allow all Wireless APs to connect – If the HiPath Wireless Controller does not recognize the serial number, it sends a default configuration to the Wireless AP. Or, if the HiPath Wireless Controller recognizes the serial number, it sends the specific configuration (port and binding key) set for that Wireless AP. • Allow only approved Wireless APs to connect – If the HiPath Wireless Controller does not recognize the serial number, the Wireless APs will be in pending mode and the administrator must manually approve them. Or, if the HiPath Wireless Controller recognizes the serial number, it sends the configuration for that Wireless AP.Note: During the initial setup of the network, it is recommended to select the Allow all Wireless APs to connect option. This option is the most efficient way to get a large number of Wireless APs registered with the HiPath Wireless Controller.Once the initial setup is complete, it is recommended that the security mode is reset to the Allow only approved Wireless APs to connect option. This option ensures that no unapproved Wireless APs are allowed to connect. For more information, seeSection 4.4, “Configuring Wireless AP settings”, on page 119.10. To save your changes, click Save.Note: When two HiPath Wireless Controllers have been paired as described above, each HiPath Wireless Controller's registered Wireless APs will appear as foreign on the other controller in the list of available Wireless APs when configuring a VNS topology.
Availability and session availabilityhwc_fastfailover.fmConfiguring availability manually 9034530-02, March 2010390 HiPath Wireless Controller, Access Points and Convergence Software V7.11, User Guide        11. Verify that availability is configured correctly.To verify that availability is configured correctly:a) From the main menu of either of the two controllers, click Reports. The HiPath Reports & Displays screen is displayed.b) From the Reports and Displays menu, click Wireless AP Availability. The Wireless Availability Report is displayed.c) Check the statement at the top of the screen.
hwc_fastfailover.fmAvailability and session availabilityConfiguring availability manually9034530-02, March 2010HiPath Wireless Controller, Access Points and Convergence Software V7.11, User Guide 391         If the statement reads Availability link is up, the availability feature is configured correctly. If the statement reads Availability link is down, check the configuration error logs. For more information on logs, see the HiPath Wireless Controller, Access Points and Convergence Software Maintenance Guide.
Availability and session availabilityhwc_fastfailover.fmSession availability 9034530-02, March 2010392 HiPath Wireless Controller, Access Points and Convergence Software V7.11, User Guide        7.4  Session availabilitySession availability enables Wireless APs to switch over to a standby (secondary) HiPath Wireless Controller fast enough to maintain the mobile user’s session availability in the following scenarios:•The primary HiPath Wireless Controller goes downFigure 24 The Wireless AP fails over to the secondary controller when the primary controller goes down•The Wireless AP’s network connectivity to the primary HiPath Wireless Controller fails. Figure 25 The Wireless AP fails over the secondary controller when the network connectivity to he primary controller fails
hwc_fastfailover.fmAvailability and session availabilitySession availability9034530-02, March 2010HiPath Wireless Controller, Access Points and Convergence Software V7.11, User Guide 393         The secondary HiPath Wireless Controller does not have to detect its link failure with the primary HiPath Wireless Controller for the session availability to kick in. If the Wireless AP loses five consecutive polls to the primary controller either due to the controller outage or connectivity failure, it fails over to the secondary controller fast enough to maintain the user session.In session availability mode, the Wireless APs connect to both the primary and secondary HiPath Wireless Controllers. While the connectivity to the primary HiPath Wireless Controller is via the “active” tunnel, the connectivity to the secondary HiPath Wireless Controller is via the “backup” tunnel. Figure 26 Session availability modeThe following is the traffic flow of the topology illustrated in Figure 26:•The Wireless AP establishes the active tunnel to connect to the primary HiPath Wireless Controller. •The HiPath Wireless Controller sends the configuration to the Wireless AP. This configuration also contains the port information of the secondary HiPath Wireless Controller.•On the basis of the secondary HiPath Wireless Controller’s port information, the Wireless AP connects to the secondary controller via the backup tunnel.•After the connection is established via the backup tunnel, the secondary HiPath Wireless Controller sends the backup configuration to the Wireless AP.•The Wireless AP receives the backup configuration and stores it in its memory to use it for failing over to the secondary controller. All this while, the Wireless AP is connected to the primary HiPath Wireless Controller via the ‘active’ tunnel.Primary Controller Secondary ControllerWireless AP
Availability and session availabilityhwc_fastfailover.fmSession availability 9034530-02, March 2010394 HiPath Wireless Controller, Access Points and Convergence Software V7.11, User Guide        Session availability and topologiesSession availability applies only to the following topologies:•Bridge Traffic Locally at HWC•Bridge Traffic Locally at APSession availability is not available to users on conventional Routed VNSs.Note: Session availability is not supported in a VNS that is configured for AAA network assignment.7.4.1  Events and actions in session availabilityIn the event of a primary HiPath Wireless Controller outage, or the network connectivity failure to the primary controller, the Wireless AP:•Sends a ‘tunnel-active-req’ request message to the secondary HiPath Wireless Controller.•The secondary HiPath Wireless Controller accepts the request by sending the ‘tunnel-activate-response’ message.•The Wireless AP applies the backup configuration and starts sending the data. The client devices’ authentication state is not preserved during failover. When the fast failover takes place, a critical message is displayed in the information log of the secondary HiPath Wireless Controller.Note: In session availability, the maximum number of failover APs that the secondary controller can accommodate is equal to the maximum number of APs supported by the hardware platform and the license.When the failed HiPath Wireless Controller recovers, each HiPath Wireless Controller in the pair goes back to normal mode. They exchange information that includes the latest lists of registered Wireless APs. The administrator must release the Wireless APs manually on the second HiPath Wireless Controller, so that they may re-register with their home HiPath Wireless Controller. Foreign APs can now all be released at once by using the Foreign button on the Access Approval screen to select all foreign APs, and then clicking Released. To support the availability feature during a failover event, administrators need to do the following:
hwc_fastfailover.fmAvailability and session availabilitySession availability9034530-02, March 2010HiPath Wireless Controller, Access Points and Convergence Software V7.11, User Guide 395         1. Monitor the critical messages for the failover mode message, in the information log of the secondary HiPath Wireless Controller (in the Logs & Traces section of the HiPath Wireless Assistant).2. After recovery, on the secondary HiPath Wireless Controller, select the foreign Wireless APs, and then click Release on the Access Approval screen.After the Wireless APs are released, they establish the active tunnel to their home controller and backup tunnel to the secondary controller.7.4.2  Enabling session availabilityStarting with V7.0, session availability is supported when fast failover is enabled and when “Synchronize System Configuration” is selected. For more information, see Section 7.4.2.1, “Configuring fast failover and enabling session availability”, on page 395.In session availability, mobile user devices are able to retain their IP address. In addition, the mobile user device does not have to have to re-associate after the failover. These characteristics ensure that the failover is achieved within 5 seconds, which is fast enough to maintain the mobile user’s session. Note: In session availability, the fast failover is achieved within 5 seconds only if there is at least one client device (mobile unit) associated to the Wireless AP. In the absence of any client device, the Wireless AP takes more time to failover since there is no need to preserve the user session. Authentication state during failoverThe authentication state is not preserved during fast failover. If a WLAN Service requires authentication, the client device must re-authenticate. However, in such a case, the session availability is not guaranteed because authentication may require additional time during which the user session may be disrupted.Session availability is not supported in a WLAN Service that uses Captive Portal (CP) authentication. Session availability does not support user-specific filters as these filters are not shared between the primary and secondary HiPath Wireless Controllers. 7.4.2.1  Configuring fast failover and enabling session availabilityBefore you configure the fast failover feature, you must ensure:
Availability and session availabilityhwc_fastfailover.fmSession availability 9034530-02, March 2010396 HiPath Wireless Controller, Access Points and Convergence Software V7.11, User Guide        •The primary and secondary HiPath Wireless Controllers are properly configured in ‘availability’ mode. For more information, see Section 7.1, “Availability”, on page 381.•The pair of HiPath Wireless Controllers in availability mode is formed by one of the following combinations: •C5110 and C5110•C4110 and C4110•C2400 and C2400•C20N and C20N•C20 and C20•CRBT8110 and CRBT8110•CRBT8210 and CRBT8210•C5110 and C2400•C2400 and C20•C2400 and C20N•C20N and C20•CRBT8110 and CRBT8210•Both the primary and secondary HiPath Wireless Controllers are running the most recent HiPath Wireless Convergence Software releases.•A network connection exists between the two HiPath Wireless Controllers. •The Wireless APs are operating in ‘availability’ mode.•The deployment is designed in such a way that the service provided by the Wireless APs is not dependent on which HiPath Wireless Controller the APs associate with. For example, the fast failover feature will not support the deployment in which the two HiPath Wireless Controllers in availability mode are connected via a WAN link.•Both the primary and secondary HiPath Wireless Controllers have equivalent upstream access to the servers on which they depend. For example, both the controllers must have access to the same RADIUS and DHCP servers.•The users (client devices) that use DHCP must obtain their addresses from a DHCP Server that is external to the HiPath Wireless Controller.
hwc_fastfailover.fmAvailability and session availabilitySession availability9034530-02, March 2010HiPath Wireless Controller, Access Points and Convergence Software V7.11, User Guide 397         •Time on all the network elements — both the HiPath Wireless Controllers in availability pair, Wireless APs, DHCP and RADIUS servers etc.— is synchronized. For more information, see Section 3.4.10, “Configuring network time”, on page 79.Note: The fast failover feature works optimally in fast networks (preferably switched networks).To configure fast failover and enable session availability:1. Log on to both the primary and secondary HiPath Wireless Controllers.2. From the main menu of the primary HiPath Wireless Controller, click Wireless Controller Configuration. The Wireless Controller Configuration screen is displayed.3. In the left pane, click Availability. 4. Under Controller Availability Settings, select Paired.5. Select the Enable Fast Failover checkbox.6. Type the appropriate value in the Detect link failure box.The Detect link failure field specifies the time period within which the system detects link failure after the link has failed. For fast failover configuration, this parameter is tied closely to the Poll Timeout parameter on the AP Properties tab Advanced dialog. The Poll Timeout field specifies the time period for which the Wireless AP waits before re-attempting to establish a link when its polling to the primary HiPath Wireless Controller fails.
Availability and session availabilityhwc_fastfailover.fmSession availability 9034530-02, March 2010398 HiPath Wireless Controller, Access Points and Convergence Software V7.11, User Guide        For the fast failover feature to work within the time frame of 5 seconds, the Poll Timeout value should be 1.5 to 2 times the Detect link failure value. For example, if you have set the Detect link failure value to 2 seconds, the Poll Timeout value should be set to 3 or 4 seconds. 7. In the Synchronization Option area, select Synchronize System Configuration. This is a global parameter that enables synchronization of VNS configuration components (Topology, Policy, WLAN Service, VNS) on both controllers paired for availability and/or fast failover.For more information about synchronization, see Section 6.2.7, “Using the Sync Summary”, on page 256. 8. Click Save.9. Set the Wireless APs’ Poll Timeout value for fast failover. To set the Poll Timeout value for fast failover:a) From the main menu of the primary HiPath Wireless Controller, click Wireless AP Configuration. The AP Properties screen is displayed.b) In the left pane, click AP Multi-edit. The AP Multi-edit screen is displayed.c) In the Hardware Types list, select the hardware type of the Wireless APs that are part of your deployment. You can select multiple hardware types by pressing the CTRL key and clicking the hardware in the Hardware Types list.
hwc_fastfailover.fmAvailability and session availabilitySession availability9034530-02, March 2010HiPath Wireless Controller, Access Points and Convergence Software V7.11, User Guide 399         d) In the Wireless APs list, select the Wireless APs for which you want to set the Poll Timeout value. You can select multiple Wireless APs by pressing the CTRL key and clicking the Wireless APs in the Wireless APs list. e) In the Poll Timeout box, type/edit the appropriate value.f) To save your changes, click Save.Note: The fast failover configuration must be identical on both the primary and secondary HiPath Wireless Controllers. Logs are generated if the configuration is not identical. For more information, see the HiPath Wireless Controller, Access Points and Convergence Software Maintenance Guide.After you have configured fast failover, you can verify session availability to preserve the user session during the failover.7.4.2.2  Verifying session availabilityIn order to have session availability, you must ensure:•The primary and secondary HiPath Wireless Controllers are properly configured in ‘availability’ mode. For more information, see Section 7.1, “Availability”, on page 381.•The fast failover feature is properly configured. For more information, see Section 7.4.2.1, “Configuring fast failover and enabling session availability”, on page 395.Note: If you haven’t configured the fast failover feature, the Enable Session Availability checkbox is not displayed. •Time on all the network elements — both the HiPath Wireless Controllers in availability pair, Wireless APs, DHCP and RADIUS servers etc.— is synchronized. For more information, see Section 3.4.10, “Configuring network time”, on page 79.•Both the HiPath Wireless Controllers in fast failover mode must be running the most recent HiPath Wireless Convergence Software release.•If you are using Bridge Traffic Locally at HWC topology, you must select None from the DHCP Option drop-down menu. •The Bridge Traffic Locally at HWC must be mapped to the same VLAN on both the primary and secondary HiPath Wireless Controllers.
Availability and session availabilityhwc_fastfailover.fmSession availability 9034530-02, March 2010400 HiPath Wireless Controller, Access Points and Convergence Software V7.11, User Guide        To verify the session availability feature is configured correctly:1. From the main menu of either of the two controllers, click Reports. The HiPath Reports & Displays screen is displayed.2. From the Reports and Displays menu, click Wireless AP Availability. The Wireless Availability Report is displayed.
hwc_fastfailover.fmAvailability and session availabilitySession availability9034530-02, March 2010HiPath Wireless Controller, Access Points and Convergence Software V7.11, User Guide 401         3. Check the statement at the top of the screen. If the statement reads Availability link is up, the availability feature is configured correctly. If the statement reads Availability link is down, check the configuration error in logs. For more information on logs, see the HiPath Wireless Controller, Access Points and Convergence Software Maintenance Guide.7.4.2.3  To verify synchronizationTo verify that all elements have been synchronized correctly, navigate to the VNS tab on both the primary and secondary HiPath Wireless Controllers, and confirm that the topologies, WLAN services, policies and desired VNSs aredisplayed as [synchronized]. This can be verified by selecting the apropriate tabs and then inspecting the Synchronized flags or by navigating to VNS Configuration, Global, and then Sync Summary page.
Availability and session availabilityhwc_fastfailover.fmViewing the Wireless AP availability display 9034530-02, March 2010402 HiPath Wireless Controller, Access Points and Convergence Software V7.11, User Guide        Configuration synchronization:•VNS configuration related synchronization will be supported with legacy or fast failover availability configuration as long as there is an availability link established. •Synchronization for VNS, WLAN Services, Policies, Topologies, and Rate Limit Profiles can be enabled/disabled individually.   •VNS, WLAN Service, Policy, Topology, and Rate Limit Profile configuration will be dynamically synchronized when synchronization is enabled individually between a pair of HiPath Wireless Controllers.MU session synchronization: •MU session synchronization will be supported only when there is fast failover configured between two HiPath Wireless Controllers.  •If mobility is disabled, MU session with Bridge Traffic Locally at AP, Bridge Traffic Locally at HWC, and Routed topologies will all be synchronized between a pair of HiPath Wireless Controllers. •If mobility is enabled, an MU session with Routed topologies will not be synchronized.7.5  Viewing the Wireless AP availability displayFor more information, see Section 11.1.1, “Viewing the Wireless AP availability display”, on page 429.
hwc_fastfailover.fmAvailability and session availabilityViewing SLP activity9034530-02, March 2010HiPath Wireless Controller, Access Points and Convergence Software V7.11, User Guide 403         7.6  Viewing SLP activityIn normal operations, the primary HiPath Wireless Controller registers as an SLP service called ac_manager. The controller service directs the Wireless APs to the appropriate HiPath Wireless Controller. During an outage, if the remaining HiPath Wireless Controller is the secondary controller, it registers as the SLP service ru_manager. To view SLP activity:1. From the main menu, click Wireless AP Configuration. The Wireless APs screen is displayed.2. In the left pane, click AP Registration. The Wireless AP Registration screen is displayed.3. To confirm SLP registration, click View SLP Registration. A pop-up screen displays the results of the diagnostic slpdump tool, to confirm SLP registration.
Availability and session availabilityhwc_fastfailover.fmViewing SLP activity 9034530-02, March 2010404 HiPath Wireless Controller, Access Points and Convergence Software V7.11, User Guide
hwc_mobility.fmConfiguring MobilityMobility overview9034530-02, March 2010HiPath Wireless Controller, Access Points and Convergence Software V7.11, User Guide 405         8  Configuring MobilityThis chapter describes the mobility concept, including:•Mobility overview•Mobility domain topologies•Configuring mobility domain8.1  Mobility overviewThe HiPath Wireless Controller, Access Points and Convergence Software system allows multiple HiPath Wireless Controllers (up to 12) on a network to discover each other and exchange information about a client session. This technique enables a wireless device user to roam seamlessly between different Wireless APs on different HiPath Wireless Controllers. The solution introduces the concept of a mobility manager; one HiPath Wireless Controller on the network is designated as the mobility manager and all others are designated as mobility agents.The wireless device keeps the IP address, and the service assignments it received from its home HiPath Wireless Controller—the HiPath Wireless Controller that it first connected to. The WLAN Service on each HiPath Wireless Controller must have the same SSID and RF privacy parameter settings.You have two options for choosing the mobility manager:•Rely on SLP with DHCP Option 78•Define at the agent the IP address of the mobility manager. By explicitly defining the IP address, the agent and the mobility manager are able to find each other directly without using the SLP discovery mechanisms. Direct IP definition is recommended in order to provide tighter control of the registration steps for multi-domain installations.The HiPath Wireless Controller designated as the mobility manager:•Is explicitly identified as the manager for a specific mobility domain. Agents will connect to this manager to establish a mobility domain.•Defines at the agent the IP address of the mobility manager, which allows for the bypass of SLP. Agents directly find and attempt to register with the mobility manager.•Uses SLP, if this method is preferred, to register itself with the SLP Directory Agent as SiemensNet.•Defines the registration behavior for a multi-controller mobility domain set:
Configuring Mobilityhwc_mobility.fmMobility overview 9034530-02, March 2010406 HiPath Wireless Controller, Access Points and Convergence Software V7.11, User Guide        • Open mode – A new agent is automatically able to register itself with the mobility manager and immediately becomes part of the mobility domain• Secure mode – The mobility manager does not allow a new agent to automatically register. Instead, the connection with the new agent is placed in pending state until the administrator approves the new device.•Listens for connection attempts from mobility agents.•Establishes connections and sends a message to the mobility agent specifying the Heartbeat interval, and the mobility manager's IP address if it receives a connection attempt from the agent.•Sends regular Heartbeat messages containing wireless device session changes and agent changes to the mobility agents and waits for a returned update messageThe HiPath Wireless Controller designated as a mobility agent:•Uses SLP or a statically configured IP address to locate the mobility manager•Defines at the agent the IP address of the mobility manager, which allows for the bypass of SLP. Agents directly find and attempt to register with the mobility manager.•Attempts to establish a TCP/IP connection with the mobility manager•In response to the ‘heartbeat’ message, the mobility agent sends updates on the wireless device users and the data tunnels to the mobility manager. If a controller configured as the mobility manager is lost, the following occurs:•Agent to agent connections will remain active.•Mobility agents will continue to operate based on the mobility information last coordinated before the manager link was lost. The mobility location list remains relatively unaffected by the controller failure. Only entries associated with the failed controller are cleared from the registration list, and users that have roamed from the manager controller to other agents are terminated and required to re-register as local users with the agent where they are currently located.•The data link between active controllers remains active after the loss of a mobility manager•Mobility agents continue to use the last set of mobility location lists to service known users•Existing users: •Existing users remain in the mobility scenario, and if the users are known to the mobility domain, they continue to be able to roam between connected controllers
hwc_mobility.fmConfiguring MobilityMobility domain topologies9034530-02, March 2010HiPath Wireless Controller, Access Points and Convergence Software V7.11, User Guide 407         •New users:•New users become local at attaching controller•Roaming to another controller resets sessionThe mobility network that includes all the HiPath Wireless Controllers and the Wireless APs is called the Mobility Domain.Note: The mobility feature is not backward compatible. This means that all the HiPath Wireless Controllers in the mobility domain must be running the most recent HiPath Wireless Convergence Software release.8.2  Mobility domain topologiesYou can configure a mobility domain in the following scenarios:•Mobility domain without any availability•Mobility domain with availability•Mobility domain with session availabilityNote: If you are configuring mobility, you must synchronize time on all the HiPath Wireless Controllers that are part of the mobility domain. For more information, see Section 3.4.10, “Configuring network time”, on page 79.
Configuring Mobilityhwc_mobility.fmMobility domain topologies 9034530-02, March 2010408 HiPath Wireless Controller, Access Points and Convergence Software V7.11, User Guide        Figure 27 Mobility Domain with fast failover and session availability features•The user’s home session is with HWC1.•When the user roams from Wireless AP 1 to Wireless AP 2, he establishes his home session with HWC2.•When the user roams, the Wireless AP 1 receives a notification that the user has roamed away following which it marks the user session as “inactive”. Consequently, no statistics are sent to the HWC1 for that user.•In response to the heart beat message from the mobility manager (HWC3), the HWC2 sends updates that the user has a new home on HWC2. Upon receiving the updates, the mobility manager updates its own tables.Note: The mobility manager’s heart beat time is configurable. If you are configuring a mobility domain with session availability, you should configure the heart beat time as one second in order to enable the mobility manager to update its tables quickly. •If a failover takes place, and the user is still associated with Wireless AP1:•The Wireless AP 1 fails over, and establishes an active session with HWC2.• HWC1 and HWC2 are configured for session availability.• HWC1, HWC2, HWC3, Wireless AP1, Wireless AP2 and Wireless AP3 form a Mobility Domain• HWC3 is the Mobility Manager whereas HWC1 and HWC2 are Mobility Agents
hwc_mobility.fmConfiguring MobilityConfiguring mobility domain9034530-02, March 2010HiPath Wireless Controller, Access Points and Convergence Software V7.11, User Guide 409         •In response to the heart beat message from the mobility manager (HWC3), the HWC2 sends updates to the mobility manager on the failover Wireless AP and its user.•If a failover takes place, and the user has roamed to Wireless AP 2: •As part of roaming, the user’s home session moves from HWC1 to HWC2. •Wireless AP 1 establishes active session with HWC 2. Wireless AP 2 is not impacted by the failover.8.3  Configuring mobility domainIf you are configuring a mobility domain with availability or session availability, you must synchronize time on all the HiPath Wireless Controllers that are part of your mobility domain. For more information, see Section 3.4.10, “Configuring network time”, on page 79.To designate a mobility manager:1. From the main menu, click Wireless Controller Configuration. The Wireless Controller Configuration screen is displayed.2. In the left pane, click Mobility Manager. The Mobility Manager Settings screen is displayed.3. To enable mobility for this controller, select the Enable Mobility checkbox. The controller mobility options are displayed.4. Select the This Wireless Controller is a Mobility Manager option. The mobility manager options are displayed.
Configuring Mobilityhwc_mobility.fmConfiguring mobility domain 9034530-02, March 2010410 HiPath Wireless Controller, Access Points and Convergence Software V7.11, User Guide        5. In the Port drop-down list, click the interface on the HiPath Wireless Controller to be used for the mobility manager process. Ensure that the selected interface’s IP address is routable on the network.6. In the Heartbeat box, type the time interval (in seconds) at which the mobility manager sends a Heartbeat message to a mobility agent. Note: If the mobility domain is configured for fast failover and session availability, you should configure the mobility manager’s heart beat time as one second.7. In the SLP Registration drop-down list, click whether to enable or disable SLP registration.8. In the Permission list, click the agent IP addresses you want to approve that are in pending state, by selecting the agent and clicking Approve. New agents are only added to the domain if they are approved.You can also add or delete controllers that you want to be part of the mobility domain. To add a controller, type the agent IP address in the box, and then click Add. To delete a controller, click the controller in the list, and then click Delete.9. Select the Security Mode option:• Allow all mobility agents to connect – All mobility agents can connect to the mobility manager.• Allow only approved mobility agents to connect – Only approved mobility agents can connect to the mobility manager.10. To save your changes, click Save.Note: If you set up one HiPath Wireless Controller on the network as a mobility manager, all other HiPath Wireless Controllers must be set up as mobility agents.To designate a mobility agent:1. From the main menu, click Wireless Controller Configuration. The Wireless Controller Configuration screen is displayed.2. In the left pane, click Mobility Manager. The Mobility Manager Settings screen is displayed.3. To enable mobility for this controller, select the Enable Mobility checkbox. The controller mobility options are displayed,4. Select the This Wireless Controller is a Mobility Agent option. The mobility agent options are displayed.
hwc_mobility.fmConfiguring MobilityConfiguring mobility domain9034530-02, March 2010HiPath Wireless Controller, Access Points and Convergence Software V7.11, User Guide 411         5. From the Port drop-down list, click the port on the HiPath Wireless Controller to be used for the mobility agent process. Ensure that the port selected is routable on the network.6. From the Discovery Method drop-down list, click one of the following:•SLPD – Service Location Protocol Daemon is a background process acting as a SLP server. It provides the functionality of the Directory Agent and Service Agent for SLP. Use SLP to support the discovery of siemensNET service to attempt to locate the area mobility manager controller.• Static Configuration – Select Static Configuration if you want to enter the IP address of the mobility manager manually. Defining a static configuration for a mobility manager IP address bypasses SLP discovery.•In the Mobility Manager Address box, type the IP address for the designated mobility manager.7. To save your changes, click Save.For information about viewing mobility manager displays, see Section 11.1.4, “Viewing displays for the mobility manager”, on page 437.
Configuring Mobilityhwc_mobility.fmConfiguring mobility domain 9034530-02, March 2010412 HiPath Wireless Controller, Access Points and Convergence Software V7.11, User Guide
hwc_3rdpartyaps.fm9034530-02, March 2010HiPath Wireless Controller, Access Points and Convergence Software V7.11, User Guide 413      Working with third-party APs9  Working with third-party APs You can set up the HiPath Wireless Controller to handle wireless device traffic from third-party access points, while still providing policy and network access control. This process requires the following steps:•Define a physical Topology to operate in 3rd Party mode.•Define a WLAN Service of type Third Party AP.•Define a Policy.•Define a VNSDefine authentication by Captive Portal for the third-party AP WLAN Service:802.1x Authentication is not supported directly by the HiPath Wireless Controller. However, this type of authentication can be supported by the actual third-party AP. All other options for authentication are supported at the controller.1. On the WLAN configuration window for the third-party WLAN Service, click the Auth & Acct tab. 2. In the Authentication Mode drop-down list, click Internal or External, then click the Configure button. 3. Define the Captive Portal configuration as described in Section 6.9.3.7, “Configuring Captive Portal for internal or external authentication”, on page 331.Define the 3rd Party APs list1. In the WLAN Services panel, select the third-party WLAN Service.2. In the IP Address field, type the IP address of a third-party AP.3. In the Wired MAC Address field, type the MAC address of the AP.4. Click the Add button to add the AP to the list.5. Repeat for all third-party APs to be assigned to this WLAN Service.Define filtering rules for the third-party APs:1. Because the third-party APs are mapped to a physical port, you must define the Exception filters on the physical topology, using the Exception Filters tab. For more information, see Section 6.8.3, “Exception filtering”, on page 304.2. Define filtering rules that allow access to other services and protocols on the network such as HTTP, FTP, telnet, SNMP.
Working with third-party APshwc_3rdpartyaps.fm 9034530-02, March 2010414 HiPath Wireless Controller, Access Points and Convergence Software V7.11, User Guide        3. On the Multicast Filters tab, select Enable Multicast Support and configure the multicast groups whose traffic is allowed to be forwarded to and from the VNS using this topology. For more information, see Section 6.8.4, “Multicast filtering”, on page 307.In addition, modify the following functions on the third-party access point:•Disable the access point's DHCP server, so that the IP address assignment for any wireless device on the AP is from the DHCP server at the HiPath Wireless Controller with VNS information.•Disable the third-party access point's layer-3 IP routing capability and set the access point to work as a layer-2 bridge.The following are the differences between third-party access points and Wireless APs on the HiPath Wireless Controller, Access Points and Convergence Software system:•A third-party access point exchanges data with the HiPath Wireless Controller's data port using standard IP over Ethernet protocol. The third-party access points do not support the tunnelling protocol for encapsulation.•For third-party access points, the VNS is mapped to the physical data port and this is the default gateway for mobile units supported by the third-party access points. •A HiPath Wireless Controller cannot directly control or manage the configuration of a third-party access point.•Third-party access points are required to broadcast an SSID unique to their segment. This SSID cannot be used by any other VNS.•Roaming from third-party access points to Wireless APs and vice versa is not supported.
hwc_mitigator.fm9034530-02, March 2010HiPath Wireless Controller, Access Points and Convergence Software V7.11, User Guide 415      Working with the MitigatorMitigator overview10  Working with the MitigatorThis chapter describes Mitigator concepts, including:•Mitigator overview•Enabling the Analysis and data collector engines•Running Mitigator scans•Analysis engine overview•Working with Mitigator scan results•Working with friendly APs•Maintaining the Mitigator list of APs•Viewing the Scanner Status report10.1  Mitigator overviewThe Mitigator is a mechanism that assists in the detection of rogue APs. Mitigator functionality does the following:Wireless AP:•Runs a radio frequency (RF) scanning task. •Alternating between scan functions, providing its regular service to the wireless devices on the network.Note: If a Wireless AP is part of a WDS link you cannot configure it to act as a scanner in Mitigator. HiPath Wireless Controller:•Runs a data collector application that receives and manages the RF scan messages sent by the Wireless AP. RF data collector data includes lists of all connected Wireless APs, third-party APs, and the RF scan information that has been collected from the Wireless APs selected to perform the scan.
Working with the Mitigatorhwc_mitigator.fmEnabling the Analysis and data collector engines 9034530-02, March 2010416 HiPath Wireless Controller, Access Points and Convergence Software V7.11, User Guide        •Runs an Analysis Engine that processes the scan data from the data collector through algorithms that make decisions about whether any of the detected APs or clients are rogue APs or are running in an unsecure environment (for example, ad-hoc mode).Note: In a network with more than one HiPath Wireless Controller, it is not necessary for the data collector to be running on the same controller as the Analysis Engine. One controller can be a dedicated Analysis Engine while the other controllers run data collector functionality. No more than one Analysis Engine can be running at a time. You must ensure that the controllers are all routable.10.2  Enabling the Analysis and data collector enginesBefore using the Mitigator, you must enable and define the Analysis and data collector engines.To enable the Analysis engine:1. From the main menu, click Wireless Controller Configuration. The Wireless Controller Configuration screen is displayed. 2. In the left pane, click Mitigator. The Mitigator Configuration screen is displayed.3. To enable the Mitigator Analysis Engine, select the Enable Mitigator Analysis Engine checkbox.
hwc_mitigator.fmWorking with the MitigatorRunning Mitigator scans9034530-02, March 2010HiPath Wireless Controller, Access Points and Convergence Software V7.11, User Guide 417         4. To identify the remote RF Data Collector Engine that the Analysis Engine will poll for data, type the IP address of the HiPath Wireless Controller on which the remote Data Collector resides in the IP Address box. Note: Currently, the HiPath Wireless Controller C20N/C20 does not support the Remote Collection Engines functionality of the HiPath Wireless Controller, Access Points and Convergence Software solution. 5. For the data collection engine: •In the Poll interval box, type (in seconds) the interval that the Analysis Engine will poll the RF Data Collector to maintain connection status. The default is 30 seconds. •In the Poll retry count box, type the number of times the Analysis Engine will attempt to poll the RF Data Collector to maintain connection status, before it stops sending requests. The default is 2 attempts.6. Click Add. The IP address of the Data Collection Engine, with its Poll Interval and Poll Retry parameters is displayed in the list.Note: For each remote RF Data Collection Engine defined here, you must:• Enable it by selecting the Enable Mitigator Analysis Engine checkbox on the remote HiPath Wireless Controller• Ensure that the controllers are routable by whatever means you use (for example, static routes, or OSPF).7. To add a new collection engine, click Add Collection Engine. 8. Repeat steps 4 to 7.9. To save your changes, click Apply.10.3  Running Mitigator scansThe Mitigator feature allows you to view the following:•Scan Groups•Friendly APs
Working with the Mitigatorhwc_mitigator.fmRunning Mitigator scans 9034530-02, March 2010418 HiPath Wireless Controller, Access Points and Convergence Software V7.11, User Guide        •AP MaintenanceNote: A scan will not run on an inactive AP, even though it is displayed as part of the Scan Group. If it becomes active, it will be sent a scan request during the next periodic scan.To run the Mitigator scan task mechanism:1. From the main menu, click Mitigator. The Mitigator screen is displayed.2. Click the Scan Groups tab.3. In the Scan Group Name box, type a unique name for this scan group.4. In the Wireless APs list, select the checkbox corresponding to the Wireless APs you want included in the new scan group, which will perform the scan function.Note: A Wireless AP can participate in only one Scan Group at a time. It is recommended that the Scan Groups represent geographical groupings of Wireless APs.5. In the Radio drop-down list, click one of the following:•Both – Radio 1 and Radio 2 both perform the scan function.• radio 1 – Only Radio 1 performs the scan function.
hwc_mitigator.fmWorking with the MitigatorRunning Mitigator scans9034530-02, March 2010HiPath Wireless Controller, Access Points and Convergence Software V7.11, User Guide 419         • radio 2 – Only Radio 2 performs the scan function.6. In the Channel List drop-down list, click one of the following:•All – Scanning is performed on all channels.• Current – Scanning is performed on only the current channel.7. In the Scan Type drop-down list, click one of the following:•Active – The Wireless AP sends out ProbeRequests and waits for ProbeResponse messages from any access points.• Passive – The Wireless AP listens for 802.11 beacons.8. In the Channel Dwell Time box, type the time (in milliseconds) for the scanner to wait for a response from either 802.11 beacons in passive scanning, or ProbeResponse in active scanning.9. In the Scan Time Interval box, type the time (in minutes) to define the frequency at which a Wireless AP within the Scan Group will initiate a scan of the RF space. The range is from one minute to 120 minutes.10. To initiate a scan using the periodic scanning parameters defined above, click Start Scan.11. To initiate an immediate scan that will run only once, click Run Now.Note: If necessary, you can stop a scan by clicking Stop Scan. A scan must be stopped before modifying any parameters of the Scan Group, or before adding or removing a Wireless AP from a Scan Group.The Scan Activity box displays the current state of the scan engine.12. To view a pop-up report displaying the timeline of scan activity and scan results, click Show Details.13. To save your changes, click Save.
Working with the Mitigatorhwc_mitigator.fmAnalysis engine overview 9034530-02, March 2010420 HiPath Wireless Controller, Access Points and Convergence Software V7.11, User Guide        10.4  Analysis engine overviewThe Analysis engine relies on a database of known devices on the Controller, Access Points and Convergence Software system. The Analysis engine compares the data from the RF Data Collector with the database of known devices.This database includes the following:• Wireless APs – Registered with any HiPath Wireless Controller with its RF Data Collector enabled and associated with the Analysis Engine on this HiPath Wireless Controller.• Third-party APs – Defined and assigned to a VNS.• Friendly APs – A list created in the Mitigator user interface as potential rogue access points are designated by the administrator as Friendly.• Wireless devices – Registered with any HiPath Wireless Controller that has its RF Data Collector enabled and has been associated with the Analysis Engine on this HiPath Wireless Controller.The Analysis Engine looks for access points with one or more of the following conditions:• Unknown MAC address and unknown SSID (critical alarm)• Unknown MAC, with a valid SSID - a known SSID is being broadcast by the unknown access point (critical alarm)• Known MAC, with an unknown SSID - a rogue may be spoofing a MAC address (critical alarm)• Inactive Wireless AP with valid SSID (critical alarm)• Inactive Wireless AP with unknown SSID (critical alarm)• Known Wireless AP with an unknown SSID (major alarm)• In ad-hoc mode (major alarm)Note: In the current release, there is no capability to initiate a DoS attack on the detected rogue access point. Containment of a detected rogue requires an inspection of the geographical location of its Scan Group area, where its RF activity has been found.
hwc_mitigator.fmWorking with the MitigatorWorking with Mitigator scan results9034530-02, March 2010HiPath Wireless Controller, Access Points and Convergence Software V7.11, User Guide 421         10.5  Working with Mitigator scan resultsWhen viewing the Mitigator scan results, you can delete individual or all of the access points from the scan results. You can also add access points from the scan results to the Friendly AP list.To view Mitigator scan results:1. From the main menu, click Mitigator. The Mitigator screen is displayed.2. Click the Rogue Detection tab. 3. To modify the page’s refresh rate, type a time (in seconds) in the Refresh every __ seconds box. 4. Click Apply. The new refresh rate is applied.5. To view the Rogue Summary report, click Rogue Summary. The Rogue Summary report is displayed in a pop-up window.
Working with the Mitigatorhwc_mitigator.fmWorking with Mitigator scan results 9034530-02, March 2010422 HiPath Wireless Controller, Access Points and Convergence Software V7.11, User Guide        6. To clear all detected rogue devices from the list, click Clear Detected Rogues.Note: To avoid the Mitigator's database becoming too large, it is recommended that you either delete Rogue APs or add them to the Friendly APs list, rather than leaving them in the Rogue list.To add an AP from the Mitigator scan results to the list of friendly APs:1. From the main menu, click Mitigator. The Mitigator screen is displayed.2. Click the Rogue Detection tab. 3. To add a Wireless AP to the Friendly APs list, click Add to Friendly List. The AP is removed from this list and is displayed in the Friendly AP Definitions section of the Friendly AP’s tab.To delete an AP from the Mitigator scan results:1. From the main menu, click Mitigator. The Mitigator screen is displayed.2. Click the Rogue Detection tab. 3. To delete a specific AP from the Mitigator scan results, click the corresponding Delete button. The AP is removed from the list.4. To clear all rogue access points from the Mitigator scan results, click Clear Detected Rogues. All APs are removed from the list.
hwc_mitigator.fmWorking with the MitigatorWorking with friendly APs9034530-02, March 2010HiPath Wireless Controller, Access Points and Convergence Software V7.11, User Guide 423         10.6  Working with friendly APsTo view the friendly APs: 1. From the main menu, click Mitigator. The Mitigator screen is displayed.2. Click the Friendly APs tab. To add friendly APs manually:1. From the main menu, click Mitigator. The Mitigator screen is displayed.2. Click the Friendly APs tab. 3. To add friendly access points manually to the Friendly AP Definitions list, type the following:• MAC Address – Specifies the MAC address for the friendly AP• SSID – Specifies the SSID for the friendly AP• Channel – Specifies the current operating channel for the friendly AP• Description – Specifies a brief description for the friendly AP4. Click Add. The new access point is displayed in the list above.To delete a friendly AP:1. From the main menu, click Mitigator. The Mitigator screen is displayed.2. Click the Friendly APs tab.3. In the Friendly AP Definitions list, click the access point you want to delete.
Working with the Mitigatorhwc_mitigator.fmMaintaining the Mitigator list of APs 9034530-02, March 2010424 HiPath Wireless Controller, Access Points and Convergence Software V7.11, User Guide        4. Click Delete. The selected access point is removed from the Friendly AP Definitions list.5. To save your changes, click Save.To modify a friendly AP:1. From the main menu, click Mitigator. The Mitigator screen is displayed.2. Click the Friendly APs tab. 3. In the Friendly AP Definitions list, click the access point you want to modify.4. Modify the access point by making the appropriate changes.5. To save your changes, click Save.10.7  Maintaining the Mitigator list of APsTo maintain the Wireless APs:1. From the main menu, click Mitigator. The Mitigator screen is displayed.2. Click the AP Maintenance tab. Inactive APs and known third-party APs are displayed.3. Select the applicable APs.
hwc_mitigator.fmWorking with the MitigatorViewing the Scanner Status report9034530-02, March 2010HiPath Wireless Controller, Access Points and Convergence Software V7.11, User Guide 425         4. To delete the selected APs, click Delete marked APs.Note: The selected APs are deleted from the Mitigator database, not from the HiPath Wireless Controller database. You can delete the APs from the HiPath Wireless Controller database after you delete them from the Wireless AP Configuration Access Approval screen of the corresponding RF Data Collector Engine. You can also delete the selected third-party APs if they are removed from the corresponding VNS in the RF Collector Engine, or if that VNS has been deleted from the VNS list.10.8  Viewing the Scanner Status reportWhen the Mitigator is enabled, you can view a report on the connection status of the RF Data Collector Engines with the Analysis Engine. To view the Mitigator scanner engine status display:1. From the main menu, click Mitigator. The Mitigator screen is displayed.2. Click the Reports: Scanner Status. The Scanner Status report is displayed.The boxes display the IP address of the Data Collector engine. The status of the Data Collector engine is indicated by one of the following colors:•Green – The Analysis Engine has connection with the Data Collector on that HiPath Wireless Controller.• Yellow – The Analysis Engine has connected to the communication system of the other controller, but has not synchronized with the Data Collector. Ensure that the Data Collector is running on the remote controller.•Red – The Analysis Engine is aware of the Data Collector and attempting connection.
Working with the Mitigatorhwc_mitigator.fmViewing the Scanner Status report 9034530-02, March 2010426 HiPath Wireless Controller, Access Points and Convergence Software V7.11, User Guide        If no box is displayed, the Analysis Engine is not attempting to connect with that Data Collector Engine.Note: If the box is displayed red and remains red, ensure your IP address is correctly set up to point to an active controller. If the box remains yellow, ensure the Data Collector is running on the remote controller.
hwc_reports.fm9034530-02, March 2010HiPath Wireless Controller, Access Points and Convergence Software V7.11, User Guide 427      Working with reports and displaysViewing the displays11  Working with reports and displaysThis chapter describes the various reports and displays available in the HiPath Wireless Controller, Access Points and Convergence Software system.11.1  Viewing the displaysThe following displays are available in the HiPath Wireless Controller, Access Points and Convergence Software system:•Active Wireless APs•Active Clients by Wireless AP•Active Clients by VNS•Policy Filter Statistics•Topology Filter Statistics•Topology Statistics•RADIUS Statistics•Wireless Controller Port Statistics•Wireless AP Availability•Wired Ethernet Statistics by Wireless AP•Wireless Statistics by Wireless AP•Admission Control Statistics by Wireless AP •Client Location in Mobility Zone•Mobility Tunnel Matrix•WDS VNS Wireless AP Statistics•External Connections Statistics•System Information•Manufacturing InformationNote: The Client Location in Mobility Zone and Mobility Tunnel Matrix displays only appear if the mobility manager function has been enabled for the controller. Otherwise, the Agent Mobility Tunnel Matrix display is listed.
Working with reports and displayshwc_reports.fmViewing the displays 9034530-02, March 2010428 HiPath Wireless Controller, Access Points and Convergence Software V7.11, User Guide        To view reports and displays:1. From the main menu, click Reports & Displays. The HiPath Reports & Displays screen is displayed. Note: The Client Location in Mobility Zone and Mobility Tunnel Matrix displays only appear if the mobility manager function has been enabled for the controller.2. In the List of Displays, click the display you want to view.Note: Statistics are expressed in relation to the AP. Therefore, Packets Sent means the AP has sent that data to a client and Packets Rec’d means the AP has received packets from a client.
hwc_reports.fmWorking with reports and displaysViewing the displays9034530-02, March 2010HiPath Wireless Controller, Access Points and Convergence Software V7.11, User Guide 429         11.1.1  Viewing the Wireless AP availability displayIn session availability, the Wireless Availability report displays the state of both the tunnels — active tunnel and backup tunnel — on both the primary and secondary HiPath Wireless Controllers.The report uses the Color Legend to indicate the tunnel state. The description of the colors codes in the legend is given below:•Green – Wireless AP has established an active tunnel.•Blue – Wireless AP has established a backup tunnel.•Red – Wireless AP is not connected.In the report, each Wireless AP is represented by a box. •The label, Foreign or Local, indicates whether the Wireless AP is local or foreign on the HiPath Wireless Controller. •The color in the upper pane of the box represents the state of the tunnel that is established to the current HiPath Wireless Controller. Note: The current HiPath Wireless Controller is the one on which the Wireless AP Availability report is viewed.•The color in the lower pane of the box represents the state of the tunnel that is established with the other HiPath Wireless Controller. For the ease of understanding, take the example of the following scenario:•HWC1 and HWC2 are paired in session availability•A Wireless AP has established an active tunnel to HWC1. •The same Wireless AP has established a backup tunnel to HWC2. If you open the Wireless AP Availability report on HWC2, the report will appear as follows:
Working with reports and displayshwc_reports.fmViewing the displays 9034530-02, March 2010430 HiPath Wireless Controller, Access Points and Convergence Software V7.11, User Guide        In the above example, the circled Wireless AP has established a backup tunnel to the foreign (secondary) HiPath Wireless Controller, and an active tunnel to the local (Primary) HiPath Wireless Controller.11.1.2  Viewing statistics for Wireless APsSeveral displays are snapshots of activity at that point in time on a selected Wireless AP:•Wired Ethernet Statistics by Wireless AP•Wireless Statistics by Wireless AP•Active Clients by Wireless AP•WDS VNS Wireless AP Statistics•Admission Control Statistics by Wireless APThe statistics displayed are those defined in the 802.11 MIB, in the IEEE 802.11 standard.The following Wireless AP displays allow you to search for clients, either by user name, MAC address, or IP address that are associated to the Wireless APs. •Active Clients by Wireless AP•Active Clients by VNS•Admission Control Statistics by Wireless APYou can also use the Select All and Deselect All buttons for selecting the Wireless AP on those displays.To view wired Ethernet statistics by Wireless AP:1. From the main menu, click Reports & Displays. The HiPath Reports & Displays screen is displayed. 2. Click the Wired Ethernet Statistics by Wireless AP display option. The Wired Ethernet Statistics by Wireless APs display opens in a new browser window.
hwc_reports.fmWorking with reports and displaysViewing the displays9034530-02, March 2010HiPath Wireless Controller, Access Points and Convergence Software V7.11, User Guide 431         3. In the Wired Ethernet Statistics by Wireless APs display, click a registered Wireless AP to display its information.To view Wireless Statistics by Wireless AP:1. From the main menu, click Reports & Displays. The HiPath Reports & Displays screen is displayed. 2. Click the Wireless Statistics by Wireless AP display option. The Wireless Statistics by Wireless APs display opens in a new browser window.
Working with reports and displayshwc_reports.fmViewing the displays 9034530-02, March 2010432 HiPath Wireless Controller, Access Points and Convergence Software V7.11, User Guide        3. In the Wireless Statistics by Wireless APs display, click a registered Wireless AP to display its information. 4. Click the appropriate tab to display information for each Radio on the Wireless AP.5. To view information on the associated clients, click View Clients. The Associated Clients display opens in a new browser window.To view Active Clients by Wireless AP statistics:1. From the main menu, click Reports & Displays. The HiPath Reports & Displays screen is displayed. 2. Click the Active Clients by Wireless APs display option. The Active Clients by Wireless APs display opens in a new browser window.
hwc_reports.fmWorking with reports and displaysViewing the displays9034530-02, March 2010HiPath Wireless Controller, Access Points and Convergence Software V7.11, User Guide 433         •Statistics are expressed in respect of the AP. Therefore, Packets Sent means the AP has sent that data to a client and Packets Rec’d means the AP has received packets from a client.•If the client is authenticated, a green check mark icon is displayed in the first column of the display.• Time Conn is the length of time that a client has been on the system, not just on an AP. If the client roams from one AP to another, the session stays, therefore Time Conn does not reset.•A client is displayed as soon as the client connects (or after a refresh of the screen). The client disappears as soon as it times out.•The RSS (received signal strength) of a client is the average of the transmitted and received RSS on hardware platforms where both values are available.To view WDS VNS Wireless AP Statistics:1. From the main menu, click Reports & Displays. The HiPath Reports & Displays screen is displayed. 2. Click the WDS Wireless AP Statistics display option. The WDS VNS Wireless AP Statistics display opens in a new browser window.
Working with reports and displayshwc_reports.fmViewing the displays 9034530-02, March 2010434 HiPath Wireless Controller, Access Points and Convergence Software V7.11, User Guide        Note: The Rx RSSI value on the WDS VNS Wireless AP Statistics display represents the received signal strength. The minimum value is 1 and maximum value is 60. The higher the RSSI value, the stronger the received signal.To view Admission Control Statistics by Wireless AP:1. From the main menu, click Reports & Displays. The HiPath Reports & Displays screen is displayed. 2. Click the Admission Control Statistics by Wireless AP display option. The Admission Control Statistics by Wireless AP display opens in a new browser window.
hwc_reports.fmWorking with reports and displaysViewing the displays9034530-02, March 2010HiPath Wireless Controller, Access Points and Convergence Software V7.11, User Guide 435         3. In the Admission Control Statistics by Wireless AP display, click a registered Wireless AP to display its information:4. The Admission Control Statistics by Wireless AP lists the TSPEC statistics associated with this Wireless AP:•AC – Access class where TSPEC is applied, •Direction – Uplink, Downlink or Bidirectional,•MDR – Mean Data Rate•NMS – Nominal Packet Size•SBA – Surplus Bandwidth (ratio)The following two statistics are of the measured traffic:•Rate – Rate in 30 second intervals (uplink and downlink)• Violation – Number of bits in excess in the last 30 seconds (uplink and downlink)11.1.3  Viewing the System Information and Manufacturing Information displaysSystem Information – Displays system information including memory usage and CPU and board temperatures.Manufacturing Information – Displays manufacturing information including the card serial number and CPU type and frequency.
Working with reports and displayshwc_reports.fmViewing the displays 9034530-02, March 2010436 HiPath Wireless Controller, Access Points and Convergence Software V7.11, User Guide        To view system information:1. From the main menu, click Reports & Displays. The HiPath Reports & Displays screen is displayed. 2. Click the System Information display option. The System Information display opens in a new browser window.To view manufacturing information:1. From the main menu, click Reports & Displays. The HiPath Reports & Displays screen is displayed. 2. Click the Manufacturing Information display option. The Manufacturing Information display opens in a new browser window.Note: In the latest models of the HiPath Wireless Controller C2400, the IXP2800 Network Processor in the NPE Card has been replaced by the new IXP2805 Network Processor. Consequently, the Manufacturing Information in all such latest models displays CPU Type as 2805.
hwc_reports.fmWorking with reports and displaysViewing the displays9034530-02, March 2010HiPath Wireless Controller, Access Points and Convergence Software V7.11, User Guide 437         11.1.4  Viewing displays for the mobility managerWhen a HiPath Wireless Controller has been configured as a mobility manager, two additional displays appear as options on the HiPath Reports & Displays screen:• Client Location in Mobility Zone – Displays the active wireless clients and their status• Mobility Tunnel Matrix – Displays a cross-connection view of the state of inter-controller tunnels, as well as relative loading for user distribution across the mobility domainNote: The Client Location in Mobility Zone and Mobility Tunnel Matrix displays only appear if the mobility manager function has been enabled for the controller. Otherwise, the Agent Mobility Tunnel Matrix display is listed.To view mobility manager displays:1. From the main menu, click Reports & Displays. The HiPath Reports & Displays screen is displayed.2. Click the appropriate mobility manager display:•Client Location in Mobility Zone•Mobility Tunnel Matrix The colored status indicates the following:•Green – The mobility manager is in communication with an agent and the data tunnel has been successfully established.
Working with reports and displayshwc_reports.fmViewing the displays 9034530-02, March 2010438 HiPath Wireless Controller, Access Points and Convergence Software V7.11, User Guide        •Yellow – The mobility manager is in communication with an agent but the data tunnel is not yet successfully established.•Red – The mobility manager is not in communication with an agent and there is no data tunnel.Client Location in Mobility ZoneYou can do the following:•Sort this display by home or foreign controller•Search for a client by MAC address, user name, or IP address, and typing the search criteria in the box•Define the refresh rates for this display•Export this information as an xml fileMobility Tunnel Matrix•Provides connectivity matrix of mobility state•Provides a view of:•Tunnel state•If a tunnel between controllers is reported down, it is highlighted in red•If only a control tunnel is present, it is highlighted in yellow•If data and control tunnels are fully established, it is highlighted in green•Tunnel Uptime•Number of clients roamed (Mobility loading)•Local controller loading•Mobility membership listA HiPath Wireless Controller is only removed from the mobility matrix if it is explicitly removed by the administrator from the Mobility permission list. If a particular link between controllers, or the controller is down, the corresponding matrix connections are identified in red color to identify the link.The Active Clients by VNS report for the controller on which the user is home (home controller) will display the known user characteristics (IP, statistics, etc.). On the foreign controller, the Clients by VNS report does not show users that have roamed from other controllers, since the users remain associated with the home controller's VNS.
hwc_reports.fmWorking with reports and displaysViewing reports9034530-02, March 2010HiPath Wireless Controller, Access Points and Convergence Software V7.11, User Guide 439         The Active Clients by AP report on each controller will show both the loading of local and foreign users (users roamed from other controllers) that are taking resources on the AP.Note: Although you can set the screen refresh period less than 30 seconds, the screen will not be refreshed quicker than 30 seconds. The screen will be refreshed according to the value you set only if you set the value above 30 seconds. 11.2  Viewing reportsThe following reports are available in the HiPath Wireless Controller, Access Points and Convergence Software system:•Forwarding Table (routes defined on the Routing Protocols screens)•OSPF Neighbor (if OSPF is enabled on the Routing Protocols screens)•OSPF Linkstate (if OSPF is enabled on the Routing Protocols screens)•AP Inventory (a consolidated summary of Wireless AP setup)To view reports:1. From the main menu, click Reports & Displays. The HiPath Reports & Displays screen is displayed. 2. In the Reports list, click the report you want to view:•Forwarding Table•OSPF Neighbor•OSPF Linkstate•AP InventoryNote: The AP Inventory report opens in a new browser window. All other reports appear in the current browser window.The following is an example of a Forwarding Table report:
Working with reports and displayshwc_reports.fmViewing reports 9034530-02, March 2010440 HiPath Wireless Controller, Access Points and Convergence Software V7.11, User Guide        Note: If you open only automatically refreshed reports, the Web management session timer will not be updated or reset. Your session will eventually time out.The following is an example of the AP Inventory report:The following is a description of the column names and abbreviations found in the AP Inventory report:•Rdo – Radios: 1 or 2.•Ra – 802.11a radio. The data entry for an Wireless AP indicates whether the a radio is on or off. •Rb – 802.11b protocol enabled. Possible values are on or off.•Rg – 802.11g protocol enabled. Possible values are on or off.
hwc_reports.fmWorking with reports and displaysViewing reports9034530-02, March 2010HiPath Wireless Controller, Access Points and Convergence Software V7.11, User Guide 441         •Rn – 802.11n protocol enabled. Possible values are on or off.•DP – DTIM period •BP – Beacon Period•SRL – Short Retry Limit•LRL – Long Retry Limit•RT – RTS Threshold•FT – Fragmentation Threshold•Ch – Channel served by the corresponding radio.•PL – Power Level (Defined in the Wireless AP radio properties screens.)•BR – Basic Rate (Only applies to Wireless APs running 3.1 or earlier.)•ORS – Operational Rate Set (Only applies to Wireless APs running 3.1 or earlier.)•MnBR – Minimum Basic Rate (For more information, see the Wireless AP radio configuration tabs.)•MxBR – Maximum Basic Rate•MxOR – Maximum Operational Rate•RxDV – Receive Diversity •TxDV – Tx Diversity•Pmb – Preamble (long, short)•PM – Protection Mode •PR – Protection Rate•PT – Protection Type•BSS – Basic Service Set •MAC – MAC address•BSS: MAC – Also called BSSID, this is the MAC address of a (virtual) wireless interface on which the Wireless AP serves a BSS/VNS. There could be 8 per radio.•Port – Ethernet Port and associated IP address of the interface on the HiPath Wireless Controller through which the Wireless AP communicates.•HW – Hardware version of the Wireless AP.•SW – Software version executing on theWireless AP.•TA – Telnet access (enabled or disabled).
Working with reports and displayshwc_reports.fmViewing reports 9034530-02, March 2010442 HiPath Wireless Controller, Access Points and Convergence Software V7.11, User Guide        •BD – Broadcast disassociation (enabled or disabled). If enabled, whenever the Wireless AP is going offline in a controlled fashion it will send the disassociation frame to all its clients as a broadcast.•DV – Diversity •P/To – Poll timeout. If polling is enabled, a numeric value.•P/I – Poll interval. If polling is enabled, a numeric value.•Wired MAC – The physical address of the Wireless AP's wired Ethernet interface.• Description – As defined on the AP Properties screen.•Failure Maintn. – Maintain MU sessions on Wireless AP when the Wireless AP loses the connection to the HiPath Wireless Controller.•Assn – Assignment (address assignment method) •Static Cfg – Wireless AP's IP address if statically configured (same as the Static Values radio button on the AP Static Configuration screen).•Static Cfg IP – Statically Configured IP. If the Wireless AP's IP address is configured statically, the IP address is displayed.•Netmask – If the Wireless AP's IP address is configured statically, the netmask that is statically configured for the Wireless AP. • Gateway – If the Wireless AP's IP address is configured statically, the IP address of the gateway router that the Wireless AP will use.• HWC Search List – The list of IP addresses that the Wireless AP is configured to try to connect to in the event that the current connection to the HiPath Wireless Controller is lost.To export and save a report in XML:1. On the report screen, click Export. A Windows File Download dialog is displayed.2. Click Save. A Windows Save As dialog is displayed.Note: If your default XML viewer is Internet Explorer or Netscape, clicking Open will open the exported data to your display screen. You must right-click to go back to the export display. The XML data file will not be saved to your local drive.3. Browse to the location where you want to save the exported XML data file, and in the File name box enter an appropriate name for the file.4. Click Save. The XML data file is saved in the specified location.
hwc_reports.fmWorking with reports and displaysCall Detail Records (CDRs)9034530-02, March 2010HiPath Wireless Controller, Access Points and Convergence Software V7.11, User Guide 443         11.3  Call Detail Records (CDRs)You can configure the HiPath Wireless Controller to generate Call Detail Records (CDRs), which contain usage information about each wireless session per VNS. For more information on how to configure the HiPath Wireless Controller to generate CDRs, refer to Section 6.9.3.2, “Defining accounting methods for a WLAN Service”, on page 321.CDRs are located in a CDR directory on the HiPath Wireless Controller. To access the CDR file, you must first back up the file on the local drive, and then upload it to a remote server. After the CDR file is uploaded to a remote server, you can work with the file to view CDRs or import the records to a reporting tool. You can back up and upload the file on the remote server either via the HiPath Wireless Assistant (GUI) or CLI. 11.3.1  CDR filesCDRs are written to a file on the HiPath Wireless Controller. The filename is based on the creation time of the CDR file with the following format: YYYYMMDDhhmmss.<ext>• YYYY – Four digit year•MM – Two digit month, padded with a leading zero if the month number is less than 10•DD – Two digit day of the month, padded with a leading zero if the day number is less than 10•hh – Two digit hour, padded with a leading zero if the hour number is less than 10•mm – Two digit minute, padded with a leading zero if the minute number is less than 10•ss – Two digit second, padded with a leading zero if the second number is less than 10• <ext> – File extension, either .work or .dat11.3.2  CDR file typesThe following two types of CDR files exist in the CDR directory on the HiPath Wireless Controller C2400:
Working with reports and displayshwc_reports.fmCall Detail Records (CDRs) 9034530-02, March 2010444 HiPath Wireless Controller, Access Points and Convergence Software V7.11, User Guide        •.work – This file is the active file that is being updated by the accounting system. The file is closed and renamed with the .dat extension when it attains its maximum size — 16 MB — or it has been open for the maximum allowed duration — 12 hours. You can back up and copy .work file from the HiPath Wireless Controller to a remote server.•.dat – This file is the inactive file that contains the archived account records. You can back up and copy the .dat file from the HiPath Wireless Controller to a remote server.Note: The CDR directory on the HiPath Wireless Controller only has two files — a .work file and a .dat file. When the .work file attains its maximum size of 16 MB, or it has been open for 12 hours, it is saved as a .dat file. This new .dat file overwrites the existing .dat file. If you want to copy the existing .dat file, you must do so before it is overwritten by the new .dat file. 11.3.3  CDR file formatA CDR file contains a sequence of CDR records. The file is a standard ASCII text file. Records are separated by a sequence of dashes followed by a line break. The individual fields of a record are reported one per line, in “field=value’ format.The following table describes the records that are displayed in a CDR file. Note: Most of the CDR records are typical RADIUS server attributes. For more information, refer to the user manual of your RADIUS server.CDR Records DescriptionAcct-Session-ID A unique CDR IDUser-Name The name of the user, who was authenticated.Filter-ID The name of the filter list for the user.Acct-Interim-Interval The number of seconds between interim accounting updates.Session-Timeout The maximum number of seconds of service to be provided to the user before termination of the session. Class This field is copied from the Access-Accept message sent by the RADIUS server during authentication.Acct-Status-Type Indicates whether this Accounting-Request marks the beginning of the user service (Start) or the end (Stop).Table 36 CDR Records and their description
hwc_reports.fmWorking with reports and displaysCall Detail Records (CDRs)9034530-02, March 2010HiPath Wireless Controller, Access Points and Convergence Software V7.11, User Guide 445         Acct-Delay-Time Indicates how many seconds the client tried to authenticate send this record for, and can be subtracted from the time of arrival on the server to find the approximate time of the event generating this Accounting-Request.Acct-Authentic Indicates how the user was authenticated, whether by RADIUS (AAA), Local (Internal CP) or Remote (External CP). The field displays one of the following values:•1 – AAA authentication•2 – Internal CP authentication•3 – External CP authenticationFramed-IP-Address Indicates the address to be configured for the userConnect-Info This field is sent from the NAS to indicate the nature of the users’ connection — 802.11b for Radio b/g or 802.11a for radio a.NAS-Port-Type Indicates RADIUS NAS Port Type is Wireless 802.11Called-Station-ID The Wireless AP’s MAC address.Calling-Station-ID The client’s MAC address.Siemens-AP-Serial The Wireless AP’s serial number.Siemens-AP-Name The Wireless AP’s name.Siemens-VNS-Name The VNS name on which the session took place.Siemens-SSID The SSID name on which the session took place.Acct-Session-Time The number of seconds the user has received the service.Acct-Output-Packets The number of packets that were sent to the port in the course of delivering this service to a framed user.Acct-Input-Packets The number of packets that have been received from the port over the course of this service being provided to a Framed User.Acct-Output-Octets The number of octets that were sent to the port in the course of delivering the service.Acct-Input-Octets The number of octets that were received from the port over the course of the service.Acct-Terminate-Cause Indicates how the session was terminated. The field displays one of the following values: •1 – User Request 4 – Idle Timeout•5 – Session Timeout•6 – Admin Reset•11 – NAS Reboot•16 – Callback•17 – User ErrorAuthenticated_time Indicates the time at which the client was authenticated. The time is in the following format: Date hh:mm:ss. For example, April 21 2008 14:50:24CDR Records DescriptionTable 36 CDR Records and their description  (Continuation)
Working with reports and displayshwc_reports.fmCall Detail Records (CDRs) 9034530-02, March 2010446 HiPath Wireless Controller, Access Points and Convergence Software V7.11, User Guide        11.3.4  Viewing CDRsThe following is a high-level overview of how to view CDRs:•Back up the CDR files on the local drive of the HiPath Wireless Controller.•Copy the CDR files from the HiPath Wireless Controller to the remote server.•Unzip the file.•Download the CDR files from the remote server to view CDRs.Note: You can not access the CDR files directly from the CDR directory. When you back up CDRs, both the .work and .dat files are zipped into a single .zip file. This .zip file is uploaded on the remote server. You can unzip this file from the remote server to extract the .work and .dat files.You can back up and upload the files on the remote server either via the HiPath Wireless Assistant (GUI) or CLI.This section describes how to back up and copy the CDR files to a remote server via the HiPath Wireless Assistant (GUI). For more information on how to copy the CDR file to the remote server via CLI, refer to the HiPath Wireless Controller, Access Points and Convergence Software CLI Reference Guide.Disassociation_time Indicates the time at which the client was disassociated from the Wireless AP. The time is in the following format: Date hh:mm:ss. For example, April 21 2008 14:57:20.CDR Records DescriptionTable 36 CDR Records and their description  (Continuation)
hwc_reports.fmWorking with reports and displaysCall Detail Records (CDRs)9034530-02, March 2010HiPath Wireless Controller, Access Points and Convergence Software V7.11, User Guide 447         To back up and copy the CDR files to a remote server:1. From the main menu, click Wireless Controller Configuration. The Wireless Controller Configuration screen is displayed.2. In the left pane, click Software Maintenance. The Software Maintenance screen is displayed.3. Click the Backup tab. 4. From the Select what to backup drop-down menu, click CDRs only, and then click Backup Now. The following window displays the backup status. 5. To close the window, click Close. The backed up file is displayed in the Available Backups box.Note: The .work and .dat files are zipped into a single file.6. To upload a backup, in the Upload Backup section, do the following:•Protocol – Click the file transfer protocol you want to use to upload the backup file, SCP or FTP.
Working with reports and displayshwc_reports.fmCall Detail Records (CDRs) 9034530-02, March 2010448 HiPath Wireless Controller, Access Points and Convergence Software V7.11, User Guide        •Server – Type the IP address of the server where the backup will be stored.• User ID – Type the user ID to log in to the server.• Password – The password to log in to the server.• Confirm – The password to confirm the password.• Directory – The directory in which you want to upload the CDR file.• Filename – Type the zipped CDR file name. Note: After you back up CDRs, the zipped CDR file name is selected by default in the Filename box.7. In the Upload Backup section, click Upload. The .zip file is uploaded on to the server.8. Unzip the file. The two CDR files — .work and .dat — are visible on the server.9. To view CDRs, download the files. Figure 28 Sample .dat file
hwc_ongoing.fm9034530-02, March 2010HiPath Wireless Controller, Access Points and Convergence Software V7.11, User Guide 449      Performing system administrationPerforming Wireless AP client management12  Performing system administrationThis chapter describes system administration processes, including:•Performing Wireless AP client management•Defining HiPath Wireless Assistant administrators and login groups•Configuring Web session timeouts12.1  Performing Wireless AP client managementThere are times when for business, service, or security reasons you want to cut the connection with a particular wireless device. You can view all the associated wireless devices, by MAC address, on a selected Wireless AP and do the following:•Disassociate a selected wireless device from its Wireless AP. •Add a selected wireless device's MAC address to a blacklist of wireless clients that will not be allowed to associate with the Wireless AP.•Backup and restore the HiPath Wireless Controller database. For more information, see the HiPath Wireless Controller, Access Points and Convergence Software Maintenance Guide.12.1.1  Disassociating a clientIn addition to the following procedure below, you can also disassociate wireless users directly from the Active Clients by VNS screen. For more information, see Chapter 11, “Working with reports and displays”.To disassociate a wireless device client:1. From the main menu, click Wireless AP Configuration. The Wireless AP Configuration screen is displayed.2. In the left pane, click Client Management. The Disassociate tab is displayed.
Performing system administrationhwc_ongoing.fmPerforming Wireless AP client management 9034530-02, March 2010450 HiPath Wireless Controller, Access Points and Convergence Software V7.11, User Guide        3. In the Select AP list, click the AP you want to disassociate.4. In the Select Client(s) list, select the checkbox next to the client you want to disassociate.Note: You can search for a client by MAC Address, IP Address or User ID, by selecting the search parameters from the drop-down lists and typing a search string in the Search box and clicking Search. You can also use the Select All or Clear All buttons to help you select multiple clients.5. Click Disassociate. The client's session terminates immediately. 12.1.2  Blacklisting a client The Blacklist tab displays the current list of MAC addresses that are not allowed to associate. A client is added to the blacklist by selecting it from a list of associated APs or by typing its MAC address.To blacklist a wireless device client:1. From the main menu, click Wireless AP Configuration. The Wireless AP Configuration screen is displayed.2. In the left pane, click Client Management. The Disassociate tab is displayed.
hwc_ongoing.fmPerforming system administrationPerforming Wireless AP client management9034530-02, March 2010HiPath Wireless Controller, Access Points and Convergence Software V7.11, User Guide 451         3. In the Select AP list, click the AP you want to disassociate.4. In the Select Client(s) list, select the checkbox next to the client you want to disassociate, if applicable.Note: You can search for a client by MAC Address, IP Address or User ID, by selecting the search parameters from the drop-down lists and typing a search string in the Search box and clicking Search. You can also use the Select All or Clear All buttons to help you select multiple clients.5. Click Add to Blacklist. The selected wireless client's MAC address is added to the blacklist.To blacklist a wireless device client using its MAC address:1. From the main menu, click Wireless AP Configuration. The Wireless AP Configuration screen is displayed.2. In the left pane, click Client Management. The Disassociate tab is displayed.3. Click the Blacklist tab.
Performing system administrationhwc_ongoing.fmPerforming Wireless AP client management 9034530-02, March 2010452 HiPath Wireless Controller, Access Points and Convergence Software V7.11, User Guide        4. To add a new MAC address to the blacklist, in the MAC Address box type the client’s MAC address. 5. Click Add. The client is displayed in the MAC Addresses list.Note: You can use the Select All or Clear All buttons to help you select multiple clients.6. To save your changes, click Save.To clear an address from the blacklist:1. From the main menu, click Wireless AP Configuration. The Wireless AP Configuration screen is displayed.2. In the left pane, click Client Management. The Disassociate tab is displayed.3. Click the Blacklist tab.4. To clear an address from the blacklist, select the corresponding checkbox in the MAC Addresses list. 5. Click Remove Selected. The selected client is removed from the list.Note: You can use the Select All or Clear All buttons to help you select multiple clients.6. To save your changes, click Save.
hwc_ongoing.fmPerforming system administrationDefining HiPath Wireless Assistant administrators and login groups9034530-02, March 2010HiPath Wireless Controller, Access Points and Convergence Software V7.11, User Guide 453         To import a list of MAC addresses for the blacklist:1. From the main menu, click Wireless AP Configuration. The Wireless AP Configuration screen is displayed.2. In the left pane, click Client Management. The Disassociate tab is displayed.3. Click the Blacklist tab.4. Click Browse and navigate to the file of MAC addresses you want to import and add to the blacklist.5. Click the file, and then click Import. The list of MAC addresses is imported.To export a list of MAC addresses for the blacklist:1. From the main menu, click Wireless AP Configuration. The Wireless AP Configuration screen is displayed.2. In the left pane, click Client Management. The Disassociate tab is displayed.3. Click the Blacklist tab.4. Click Export. The saved blacklist file is exported.5. To export the current blacklist, use the browser’s save option to save the file as a text (.txt) file. It is recommend that a descriptive file name is used.12.2  Defining HiPath Wireless Assistant administrators and login groupsYou can define the login user names and passwords for administrators that have access to the HiPath Wireless Assistant. You can also assign them to a login group — as full administrators, read-only administrators, or as GuestPortal managers. For each user added, you can define and modify a user ID and password. • Full administrators – Users assigned to this login group have full administrator access rights on the HiPath Wireless Controller. Full administrators can manage all aspects of the HiPath Wireless Controller, including GuestPortal user accounts.• Read-only administrators – Users assigned to this login group have read-only access rights on the HiPath Wireless Controller, including the GuestPortal user accounts.
Performing system administrationhwc_ongoing.fmDefining HiPath Wireless Assistant administrators and login groups 9034530-02, March 2010454 HiPath Wireless Controller, Access Points and Convergence Software V7.11, User Guide        • GuestPortal managers – Users assigned to this login group can only manage GuestPortal user accounts. Any user who logs on to the HiPath Wireless Controller and is assigned to this group can only access the GuestPortal Guest Administration page of the HiPath Wireless Assistant. Note: When adding or modifying a user, note the following password character constraints:• Allowed characters include A-Z a-z 0-9 ~!@#$%^&*()_+|-=\{}[];<>?,.• Characters not allowed include / ` ' " : and space is not valid.To add a HiPath Wireless Controller administrator to a login group:1. From the main menu, click Wireless Controller Configuration. The Wireless Controller Configuration screen is displayed.2. In the left pane, click Login Management. The Local Authentication tab is displayed.3. In the Group drop-down list, click one of the following:• Full Administrator – Users assigned to this login group have full administrator access rights on the HiPath Wireless Controller. Full administrators can manage GuestPortal user accounts.• Read-only Administrator – Users assigned to this login group have read-only access rights on the HiPath Wireless Controller.Read-only administrators have read access to the GuestPortal user accounts.
hwc_ongoing.fmPerforming system administrationDefining HiPath Wireless Assistant administrators and login groups9034530-02, March 2010HiPath Wireless Controller, Access Points and Convergence Software V7.11, User Guide 455         • GuestPortal Manager – Users assigned to this login group can only manage GuestPortal user accounts. Any user who logs on to the HiPath Wireless Controller and is assigned to this group can only access the GuestPortal Guest Administration page of the HiPath Wireless Assistant. For more information, see Section 12.2.1, “Working with GuestPortal Guest administration”, on page 455.4. In the User ID box, type the user ID for the new user. A user ID can only be used once, in only one category. 5. In the Password box, type the password for the new user.6. In the Confirm Password, re-type the password. 7. Click Add User. The new user is added to the appropriate login group list.To modify a HiPath Wireless Controller administrator’s password:1. From the main menu, click Wireless Controller Configuration. The Wireless Controller Configuration screen is displayed.2. In the left pane, click Login Management. The Local Authentication tab is displayed.3. Click the user whose password you want to modify.4. In the Password box, type the new password for the user.5. In the Confirm Password, re-type the new password.6. To change the password, click Change Password.To remove a HiPath Wireless Controller administrator:1. From the main menu, click Wireless Controller Configuration. The Wireless Controller Configuration screen is displayed.2. In the left pane, click Login Management. The Local Authentication tab is displayed.3. Click the user you want to remove.4. Click Remove user. The user is removed from the list.12.2.1  Working with GuestPortal Guest administrationA GuestPortal provides wireless device users with temporary guest network services. A GuestPortal is serviced by a GuestPortal-dedicated VNS. The GuestPortal-dedicated VNS is configured by an administrator with full administrator access rights. For more information, see Section 6.5, “Working with a GuestPortal VNS”, on page 285.
Performing system administrationhwc_ongoing.fmDefining HiPath Wireless Assistant administrators and login groups 9034530-02, March 2010456 HiPath Wireless Controller, Access Points and Convergence Software V7.11, User Guide        A GuestPortal administrator is assigned to the GuestPortal Manager login group and can only create and manage guest user accounts — a GuestPortal administrator cannot access any other area of the HiPath Wireless Assistant. For more information, see Section 12.2, “Defining HiPath Wireless Assistant administrators and login groups”, on page 453.From the GuestPortal Guest Administration page of the HiPath Wireless Assistant, you can add, edit, configure, and import and export guest accounts. 12.2.1.1  Adding new guest accountsTo add a new guest account:1. Do one of the following:•If you have GuestPortal Manager rights, log onto the HiPath Wireless Controller. •If you have full administrator rights:a) From the main menu, click Virtual Network Configuration. The Virtual Network Configuration screen is displayed.b) In the left pane, expand the WLAN Services pane, click the dedicated WLAN Service that provides the temporary guest network services. The WLAN Services configuration window for that service displays.c) Click the Auth & Acct tab, and then click Configure. The Settings screen is displayed.d) In the GuestPortal section, click Manage Guest Users. The GuestPortal Guest Administration screen is displayed.
hwc_ongoing.fmPerforming system administrationDefining HiPath Wireless Assistant administrators and login groups9034530-02, March 2010HiPath Wireless Controller, Access Points and Convergence Software V7.11, User Guide 457         2. In the Account Management section, click Add Guest Account. The Add Guest User screen is displayed.3. To enable the new guest account, select the Enabled checkbox. For more information, see Section 12.2.1.2, “Enabling or disabling guest accounts”, on page 458.4. In the Credentials section, do the following:• User Name – Type a user name for the person who will use this guest account.•User ID – Type a user ID for the person who will use this guest account. The default user ID can be edited.• Password – Type a password for the person who will use this guest account. The default password can be edited.
Performing system administrationhwc_ongoing.fmDefining HiPath Wireless Assistant administrators and login groups 9034530-02, March 2010458 HiPath Wireless Controller, Access Points and Convergence Software V7.11, User Guide        Toggle between Mask/Unmask to hide or see the password.• Description – Type a brief description for the new guest account.5. In the Account Settings section, do the following:•Start date – Specify the start date and time for the new guest account.• Account lifetime – Specify the account lifetime, in days, for the new guest account. The default 0 value does not limit the account lifetime.6. In the Session Settings section, do the following:• Session lifetime – Specify a session lifetime, in hours, for the new guest account. The default 0 value does not limit a session lifetime. The session lifetime is the allowed cumulative total in hours spent on the network during the account lifetime.•Start Time – Specify a start time for the session for the new guest account.• End Time – Specify an end time for the session for the new guest account. 7. To save your changes, click OK. 12.2.1.2  Enabling or disabling guest accountsA guest account must be enabled in order for a wireless device user to use the guest account to obtain guest network services.When a guest account is disabled, it remains in the database. A disabled guest account cannot provide access to the network.To enable or disable guest accounts:1. Do one of the following:•If you have GuestPortal Manager rights, log onto the HiPath Wireless Controller. •If you have full administrator rights:a) From the main menu, click Virtual Network Configuration. The Virtual Network Configuration screen is displayed.b) In the left pane, expand the WLAN Services pane, click the dedicated WLAN Service that provides the temporary guest network services. The WLAN Services configuration window for that service displays.c) Click the Auth & Acct tab, and then click Configure. The Settings screen is displayed.
hwc_ongoing.fmPerforming system administrationDefining HiPath Wireless Assistant administrators and login groups9034530-02, March 2010HiPath Wireless Controller, Access Points and Convergence Software V7.11, User Guide 459         d) In the GuestPortal section, click Manage Guest Users. The GuestPortal Guest Administration screen is displayed.2. In the guest account list, select the checkbox next to the user name of the guest account that you want to enable or disable.3. In the Account Enable/Disable section, click Enable Selected Accounts or Disable Selected Accounts accordingly. A dialog is displayed requesting you to confirm your selection. 4. Click Ok. A confirmation message is displayed in the GuestPortal Guest Administration screen footer.12.2.1.3  Editing guest accountsAn already existing guest account can be edited.To edit a guest account:1. Do one of the following:•If you have GuestPortal Manager rights, log onto the HiPath Wireless Controller. •If you have full administrator rights:
Performing system administrationhwc_ongoing.fmDefining HiPath Wireless Assistant administrators and login groups 9034530-02, March 2010460 HiPath Wireless Controller, Access Points and Convergence Software V7.11, User Guide        a) From the main menu, click Virtual Network Configuration. The Virtual Network Configuration screen is displayed.b) In the left pane, expand the WLAN Services pane, click the dedicated WLAN Service that provides the temporary guest network services. The WLAN Services configuration window for that service displays.c) Click the Auth & Acct tab, and then click Configure. The Settings screen is displayed.d) In the GuestPortal section, click Manage Guest Users. The GuestPortal Guest Administration screen is displayed.2. In the guest account list, select the checkbox next to the user name of the guest account that you want to edit.3. In the Account Management section, click Edit Selected Accounts. The Edit Guest User screen is displayed.4. Edit the guest account accordingly. For more information on guest account properties, see Section 12.2.1.1, “Adding new guest accounts”, on page 456.5. To save your changes, click OK. A confirmation message is displayed in the GuestPortal Guest Administration screen footer.12.2.1.4  Removing guest accountsAn already existing guest account can be removed from the database.
hwc_ongoing.fmPerforming system administrationDefining HiPath Wireless Assistant administrators and login groups9034530-02, March 2010HiPath Wireless Controller, Access Points and Convergence Software V7.11, User Guide 461         To remove a guest account:1. Do one of the following:•If you have GuestPortal Manager rights, log onto the HiPath Wireless Controller. •If you have full administrator rights:a) From the main menu, click Virtual Network Configuration. The Virtual Network Configuration screen is displayed.b) In the left pane, expand the WLAN Services pane, click the dedicated WLAN Service that provides the temporary guest network services. The WLAN Services configuration window for that service displays.c) Click the Auth & Acct tab, and then click Configure. The Settings screen is displayed.d) In the GuestPortal section, click Manage Guest Users. The GuestPortal Guest Administration screen is displayed.2. In the guest account list, select the checkbox next to the user name of the guest account that you want to remove.3. In the Account Management section, click Remove Selected Accounts. A dialog is displayed requesting you to confirm your removal. 4. Click OK. A confirmation message is displayed in the GuestPortal Guest Administration screen footer.
Performing system administrationhwc_ongoing.fmDefining HiPath Wireless Assistant administrators and login groups 9034530-02, March 2010462 HiPath Wireless Controller, Access Points and Convergence Software V7.11, User Guide        12.2.1.5  Importing and exporting a guest fileTo help administrators manage large numbers of guest accounts, you can import and export .csv (comma separated value) guest files for the HiPath Wireless Controller. The following describes the column values of the .csv guest file.To export a guest file1. Do one of the following:•If you have GuestPortal Manager rights, log onto the HiPath Wireless Controller. •If you have full administrator rights:a) From the main menu, click Virtual Network Configuration. The Virtual Network Configuration screen is displayed.b) In the left pane, expand the WLAN Services pane, click the dedicated WLAN Service that provides the temporary guest network services. The WLAN Services configuration window for that service displays.c) Click the Auth & Acct tab, and then click Configure. The Settings screen is displayed.d) In the GuestPortal section, click Manage Guest Users. The GuestPortal Guest Administration screen is displayed.Column ValueAUser IDB User nameC PasswordD DescriptionE Account activation dateF Account lifetime, measured in daysG Session lifetime, measured in hoursH Is the account enabled (1) or disabled (0)I Time of day, start timeJ Time of day, durationK Total time of the session lifetime that has been used, measured in minutesL Is the guest user account synchronized on a secondary HiPath Wireless Controller in an availability pair, yes (1) no (0)Table 37 Guest account import and export .csv file values
hwc_ongoing.fmPerforming system administrationDefining HiPath Wireless Assistant administrators and login groups9034530-02, March 2010HiPath Wireless Controller, Access Points and Convergence Software V7.11, User Guide 463         2. In the File Management section, click Export Guest File. A File Download dialog is displayed.3. Click Save. The Save As dialog is displayed.4. Name the guest file, and then navigate to the location where you want to save the file. By default, the exported guest file is named exportguest.csv.5. Click Save. The File Download dialog is displayed as the file is exported. 6. Click Close. A confirmation message is displayed in the GuestPortal Guest Administration screen footer.To import a guest file1. Do one of the following:•If you have GuestPortal Manager rights, log onto the HiPath Wireless Controller. •If you have full administrator rights:a) From the main menu, click Virtual Network Configuration. The Virtual Network Configuration screen is displayed.b) In the left pane, expand the WLAN Services pane, click the dedicated WLAN Service that provides the temporary guest network services. The WLAN Services configuration window for that service displays.c) Click the Auth & Acct tab, and then click Configure. The Settings screen is displayed.d) In the GuestPortal section, click Manage Guest Users. The GuestPortal Guest Administration screen is displayed.
Performing system administrationhwc_ongoing.fmDefining HiPath Wireless Assistant administrators and login groups 9034530-02, March 2010464 HiPath Wireless Controller, Access Points and Convergence Software V7.11, User Guide        2. In the File Management section, click Import Guest File. The Import Guest File dialog is displayed.3. Click Browse to navigate to the location of the .csv guest file that you want to import, and then click Open.4. Click Import. The file is imported and a confirmation message is displayed in the Import Guest File dialog.5. Click Close. 12.2.1.6  Viewing and printing a GuestPortal account ticketYou can view and print a GuestPortal account ticket from the GuestPortal Guest Administration screen. A GuestPortal account ticket is a print-ready form that displays the guest account information, system requirements, and instructions on how to log on to the guest account.The HiPath Wireless Controller is shipped with a default template for the GuestPortal account ticket. The template is an html page that is augmented with system placeholders that display information about the user.You can also upload a custom GuestPortal ticket template for the HiPath Wireless Controller. To upload a custom GuestPortal ticket template you need full administrator access rights on the HiPath Wireless Controller. The filename of a custom GuestPortal ticket template must be .html. For more information, see Section 12.2.1.7, “Working with the GuestPortal ticket page”, on page 466.
hwc_ongoing.fmPerforming system administrationDefining HiPath Wireless Assistant administrators and login groups9034530-02, March 2010HiPath Wireless Controller, Access Points and Convergence Software V7.11, User Guide 465         To view print a GuestPortal account ticket:1. Do one of the following:•If you have GuestPortal Manager rights, log onto the HiPath Wireless Controller. •If you have full administrator rights:a) From the main menu, click Virtual Network Configuration. The Virtual Network Configuration screen is displayed.b) In the left pane, expand the WLAN Services pane, click the dedicated WLAN Service that provides the temporary guest network services. The WLAN Services configuration window for that service displays.c) Click the Auth & Acct tab, and then click Configure. The Settings screen is displayed.d) In the GuestPortal section, click Manage Guest Users. The GuestPortal Guest Administration screen is displayed.2. In the guest account list, select the checkbox next to the user name whose guest account ticket you want to print a ticket, and then click Print Ticket for Selected Account. The GuestPortal ticket is displayed.
Performing system administrationhwc_ongoing.fmDefining HiPath Wireless Assistant administrators and login groups 9034530-02, March 2010466 HiPath Wireless Controller, Access Points and Convergence Software V7.11, User Guide        3. Click Print. The Print dialog is displayed.4. Click Print. Note: The default GuestPortal ticket page uses placeholder tags. For more information, see Appendix E, “Default GuestPortal source code”12.2.1.7  Working with the GuestPortal ticket pageWorking with the GuestPortal ticket page can include activating a GuestPortal ticket page, uploading a customized GuestPortal ticket page to the HiPath Wireless Controller, and deleting a customized GuestPortal ticket page. Note: The default GuestPortal ticket page cannot be deleted.To work with the GuestPortal account ticket page, you need full administrator rights. You can work with the guest account ticket page from the Settings screen. A guest account ticket is a print-ready form that displays the guest account information, system requirements, and instructions on how to log on to the guest account.
hwc_ongoing.fmPerforming system administrationDefining HiPath Wireless Assistant administrators and login groups9034530-02, March 2010HiPath Wireless Controller, Access Points and Convergence Software V7.11, User Guide 467         Working with a custom GuestPortal ticket pageA customized GuestPortal ticket page can be uploaded to the HiPath Wireless Controller. When designing your customized GuestPortal ticket page, be sure to use the guest account information placeholder tags that are depicted in the default GuestPortal ticket page. For more information, see Appendix E, “Default GuestPortal source code”.To activate a GuestPortal ticket page:1. From the main menu, click Virtual Network Configuration. The Virtual Network Configuration screen is displayed.2. In the left pane, expand the WLAN Services pane, click the dedicated WLAN Service that provides the temporary guest network services. The WLAN Services configuration window for that service displays.3. Click the Auth & Acct tab, and then click Configure. The Settings screen is displayed.4. In the GuestPortal section, click Configure Ticket Page. The Ticket Settings dialog is displayed.5. In the Active Template list, click the GuestPortal ticket page you want to activate, and then click Apply. This list includes all GuestPortal ticket pages that have been uploaded to the HiPath Wireless Controller. To upload a custom GuestPortal ticket page:1. On the Ticket Settings dialog, click Browse. The Choose file dialog is displayed.2. Navigate to the .html GuestPortal ticket page file that you want to upload to the HiPath Wireless Controller, and then click Open. The file name is displayed in the Upload Template box.3. Click Apply. The file is uploaded to the HiPath Wireless Controller. The Active Template list includes all GuestPortal ticket pages that have been uploaded to the HiPath Wireless Controller.To delete a custom GuestPortal ticket page:1. On the Ticket Settings dialog, in the Active Template list, click the GuestPortal ticket page you want to delete, and then click Delete. A dialog prompts you to confirm you want to delete the GuestPortal ticket page.2. To delete the file, click OK, and then click Apply.,
Performing system administrationhwc_ongoing.fmConfiguring Web session timeouts 9034530-02, March 2010468 HiPath Wireless Controller, Access Points and Convergence Software V7.11, User Guide        12.3  Configuring Web session timeoutsYou can configure the time period to allow Web sessions to remain inactive before timing out.To configure Web session timeouts:1. From the main menu, click Wireless Controller Configuration. The Wireless Controller Configuration screen is displayed.2. In the left pane, click Web Settings The Wireless Controller Web Management Settings screen is displayed. 3. In the Web Session Timeout box, type the time period to allow the Web session to remain inactive before it times out. This can be entered as hour:minutes, or as minutes. The range is 1 minute to 168 hours.4. In the GuestPortal Manager Web Session Timeout box, type the time period to allow the GuestPortal Web session to remain inactive before it times out. This can be entered as hour:minutes, or as minutes. The range is 1 minute to 168 hours.5. Select the Show WLAN names on the Wireless AP SSID list checkbox to allow the names of the WLAN services to appear in the SSID list for Wireless APs.6. To save your settings, click Save.Note: Screens that auto-refresh will time-out unless a manual action takes place prior to the end of the timeout period.
hwc_glossary.fm9034530-02, March 2010HiPath Wireless Controller, Access Points and Convergence Software V7.11, User Guide 469      GlossaryNetworking terms and abbreviations13  Glossary13.1  Networking terms and abbreviations Term ExplanationAAA Authentication, Authorization and Accounting. A system in IP-based networking to control what computer resources users have access to and to keep track of the activity of users over a network.Access Point (AP)  A wireless LAN transceiver or ‘base station’ that can connect a wired LAN to one or many wireless devices. Ad-hoc mode An 802.11 networking framework in which devices or stations communicate directly with each other, without the use of an access point (AP). (Compare Infrastructure Mode)AES Advanced Encryption Standard (AES) is an algorithm for encryption that works at multiple network layers simultaneously. As a block cipher, AES encrypts data in fixed-size blocks of 128 bits. AES was created by the National Institute of Standards and Technology (NIST). AES is a privacy transform for IPSec and Internet Key Exchange (IKE). AES has a variable key length - the algorithm can specify a 128-bit key (the default), a 192-bit key, or a 256-bit key. For the WPA2/802.11i implementation of AES, a 128 bit key length is used. AES encryption includes 4 stages that make up one round. Each round is then iterated 10, 12 or 14 times depending upon the bit-key size. For the WPA2/802.11i implementation of AES, each round is iterated 10 times. AES-CCMP AES uses the Counter-Mode/CBC-MAC Protocol (CCMP). CCM is a new mode of operation for a block cipher that enables a single key to be used for both encryption and authentication. The two underlying modes employed in CCM include Counter mode (CTR) that achieves data encryption and Cipher Block Chaining Message Authentication Code (CBC-MAC) to provide data integrity.ARP Address Resolution Protocol. A protocol used to obtain the physical addresses (such as MAC addresses) of hardware units in a network environment. A host obtains such a physical address by broadcasting an ARP request, which contains the IP address of the target hardware unit. If the request finds a unit with that IP address, the unit replies with its physical hardware address.Association A connection between a wireless device and an Access Point.asynchronous Asynchronous transmission mode (ATM). A start/stop transmission in which each character is preceded by a start signal and followed by one or more stop signals. A variable time interval can exist between characters. ATM is the preferred technology for the transfer of images.BSS Basic Service Set. A wireless topology consisting of one Access Point connected to a wired network and a set of wireless devices. Also called an infrastructure network. See also IBSS.Captive Portal A browser-based authentication mechanism that forces unauthenticated users to a Web page. Sometimes called a ‘reverse firewall’.
Glossaryhwc_glossary.fmNetworking terms and abbreviations 9034530-02, March 2010470 HiPath Wireless Controller, Access Points and Convergence Software V7.11, User Guide        CDR  Call Data (Detail) RecordIn Internet telephony, a call detail record is a data record that contains information related to a telephone call, such as the origination and destination addresses of the call, the time the call started and ended, the duration of the call, the time of day the call was made and any toll charges that were added through the network or charges for operator services, among other details of the call. In essence, call accounting is a database application that processes call data from your switch (PBX, iPBX, or key system) via a CDR (call detail record) or SMDR (station message detail record) port. The call data record details your system's incoming and outgoing calls by thresholds, including time of call, duration of call, dialing extension, and number dialed. Call data is stored in a PC database CHAP Challenge-Handshake Authentication Protocol. One of the two main authentication protocols used to verify a user's name and password for PPP Internet connections. CHAP is more secure than PAP because it performs a three-way handshake during the initial link establishment between the home and remote machines. It can also repeat the authentication anytime after the link has been established. CLI Command Line Interface.Collision Two Ethernet packets attempting to use the medium simultaneously. Ethernet is a shared media, so there are rules for sending packets of data to avoid conflicts and protect data integrity. When two nodes at different locations attempt to send data at the same time, a collision will result. Segmenting the network with bridges or switches is one way of reducing collisions in an overcrowded network.Datagram A datagram is ”a self-contained, independent entity of data carrying sufficient information to be routed from the source to the destination computer without reliance on earlier exchanges between this source and destination computer and the transporting network." (RFC1594). The term has been generally replaced by the term packet. Datagrams or packets are the message units that the Internet Protocol deals with and that the Internet transports. dBm An abbreviation for the power ratio in decibels (dB) of the measured power referenced to one milliwatt.Decapsulation See tunnelling.Device Server A specialized, network-based hardware device designed to perform a single or specialized set of server functions. Print servers, terminal servers, remote access servers and network time servers are examples of device servers.DHCP Dynamic Host Configuration Protocol. A protocol for assigning dynamic IP addresses to devices on a network. With dynamic addressing, a device can have a different IP address every time it connects to the network. In some systems, the device's IP address can even change while it is still connected. DHCP also supports a mix of static and dynamic IP addresses. DHCP consists of two components: a protocol for delivering host-specific configuration parameters from a DHCP server to a host and a mechanism for allocation of network addresses to hosts. (IETF RFC1531.)Option 78 specifies the location of one or more SLP Directory Agents. Option 79 specifies the list of scopes that a SLP Agent is configured to use.(RFC2610 - DHCP Options for Service Location Protocol)Term Explanation
hwc_glossary.fmGlossaryNetworking terms and abbreviations9034530-02, March 2010HiPath Wireless Controller, Access Points and Convergence Software V7.11, User Guide 471         Directory Agent (DA) A method of organizing and locating the resources (such as printers, disk drives, databases, e-mail directories, and schedulers) in a network. Using SLP, networking applications can discover the existence, location and configuration of networked devices. With Service Location Protocol, client applications are 'User Agents' and services are advertised by 'Service Agents'. The User Agent issues a multicast 'Service Request' (SrvRqst) on behalf of the client application, specifying the services required. The User Agent will receive a Service Reply (SrvRply) specifying the location of all services in the network which satisfy the request. For larger networks, a third entity, called a 'Directory Agent', receives registrations from all available Service Agents. A User Agent sends a unicast request for services to a Directory Agent (if there is one) rather than to a Service Agent.(SLP version 2, RFC2608, updating RFC2165)Diversity antenna and receiverThe AP has two antennae. Receive diversity refers to the ability of the AP to provide better service to a device by receiving from the user on which ever of the two antennae is receiving the cleanest signal. Transmit diversity refers to the ability of the AP to use its two antenna to transmit on a specific antenna only, or on a alternate antennae. The antennae are called diversity antennae because of this capability of the pair.DNS Domain Name ServerDSSS Direct-Sequence Spread Spectrum. A transmission technology used in Local Area Wireless Network (LAWN) transmissions where a data signal at the sending station is combined with a higher data rate bit sequence, or chipping code, that divides the user data according to a spreading ratio. The chipping code is a redundant bit pattern for each bit that is transmitted, which increases the signal's resistance to interference. If one or more bits in the pattern are damaged during transmission, the original data can be recovered due to the redundancy of the transmission. (Compare FHSS)DTIM DTIM delivery traffic indication message (in 802.11 standard)Dynamic WEP The IEEE introduced the concept of user-based authentication using per-user encryption keys to solve the scalability issues that surrounded static WEP. This resulted in the 802.1X standard, which makes use of the IETF's Extensible Authentication Protocol (EAP), which was originally designed for user authentication in dial-up networks. The 802.1X standard supplemented the EAP protocol with a mechanism to send an encryption key to a Wireless AP. These encryption keys are used as dynamic WEP keys, allowing traffic to each individual user to be encrypted using a separate key.EAP-TLSEAP-TTLSEAP-TLS Extensible Authentication Protocol - Transport Layer Security. A general protocol for authentication that also supports multiple authentication methods, such as token cards, Kerberos, one-time passwords, certificates, public key authentication and smart cards. IEEE 802.1x specifies how EAP should be encapsulated in LAN frames.In wireless communications using EAP, a user requests connection to a WLAN through an access point, which then requests the identity of the user and transmits that identity to an authentication server such as RADIUS. The server asks the access point for proof of identity, which the access point gets from the user and then sends back to the server to complete the authentication. EAP-TLS provides for certificate-based and mutual authentication of the client and the network. It relies on client-side and server-side certificates to perform authentication and can be used to dynamically generate user-based and session-based WEP keys.EAP-TTLS (Tunneled Transport Layer Security) is an extension of EAP-TLS to provide certificate-based, mutual authentication of the client and network through an encrypted tunnel, as well as to generate dynamic, per-user, per-session WEP keys. Unlike EAP-TLS, EAP-TTLS requires only server-side certificates. (See also PEAP)Term Explanation
Glossaryhwc_glossary.fmNetworking terms and abbreviations 9034530-02, March 2010472 HiPath Wireless Controller, Access Points and Convergence Software V7.11, User Guide        ELA (OPSEC) Event Logging API (Application Program Interface) for OPSEC, a module in Check Point used to enable third-party applications to log events into the Check Point VPN-1/FireWall-1 management system. Encapsulation See tunnelling.ESS Extended Service Set (ESS). Several Basic Service Sets (BSSs) can be joined together to form one logical WLAN segment, referred to as an extended service set (ESS). The SSID is used to identify the ESS. (See BSS and SSID.)FHSS Frequency-Hopping Spread Spectrum. A transmission technology used in Local Area Wireless Network (LAWN) transmissions where the data signal is modulated with a narrowband carrier signal that ‘hops’ in a random but predictable sequence from frequency to frequency as a function of time over a wide band of frequencies. This technique reduces interference. If synchronized properly, a single logical channel is maintained. (Compare DSSS)Fit, thin and fat APs A thin AP architecture uses two components: an access point that is essentially a stripped-down radio and a centralized management controller that handles the other WLAN system functions. Wired network switches are also required. A fit AP, a variation of the thin AP, handles the RF and encryption, while the central management controller, aware of the wireless users' identities and locations, handles secure roaming, quality of service, and user authentication. The central management controller also handles AP configuration and management. A fat (or thick) AP architecture concentrates all the WLAN intelligence in the access point. The AP handles the radio frequency (RF) communication, as well as authenticating users, encrypting communications, secure roaming, WLAN management, and in some cases, network routing. FQDN Fully Qualified Domain Name. A ‘friendly’ designation of a computer, of the general form computer.[subnetwork.].organization.domain. The FQDN names must be translated into an IP address in order for the resource to be found on a network, usually performed by a Domain Name Server.FTM Forwarding Table ManagerFTP File Transfer ProtocolGateway  In the wireless world, an access point with additional software capabilities such as providing NAT and DHCP. Gateways may also provide VPN support, roaming, firewalls, various levels of security, etc. Gigabit Ethernet The high data rate of the Ethernet standard, supporting data rates of 1 gigabit (1,000 megabits) per second.GUI Graphical User InterfaceHeartbeat message A heartbeat message is a UDP data packet used to monitor a data connection, polling to see if the connection is still alive.In general terms, a heartbeat is a signal emitted at regular intervals by software to demonstrate that it is still alive. In networking, a heartbeat is the signal emitted by a Level 2 Ethernet transceiver at the end of every packet to show that the collision-detection circuit is still connected.Host (1) A computer (usually containing data) that is accessed by a user working on a remote terminal, connected by modems and telephone lines. (2) A computer that is connected to a TCP/IP network, including the Internet. Each host has a unique IP address.Term Explanation
hwc_glossary.fmGlossaryNetworking terms and abbreviations9034530-02, March 2010HiPath Wireless Controller, Access Points and Convergence Software V7.11, User Guide 473         HTTP Hypertext Transfer Protocol is the set of rules for transferring files (text, graphic images, sound, video, and other multimedia files) on the World Wide Web. A Web browser makes use of HTTP. HTTP is an application protocol that runs on top of the TCP/IP suite of protocols. (RFC2616: Hypertext Transfer Protocol -- HTTP/1.1)HTTPS Hypertext Transfer Protocol over Secure Socket Layer, or HTTP over SSL, is a Web protocol that encrypts and decrypts user page requests as well as the pages that are returned by the Web server. HTTPS uses Secure Socket Layer (SSL) as a sublayer under its regular HTTP application layering. (HTTPS uses port 443 instead of HTTP port 80 in its interactions with the lower layer, TCP/IP.) SSL uses a 40-bit key size for the RC4 stream encryption algorithm, which is considered an adequate degree of encryption for commercial exchange. IBSS Independent Basic Service Set. See BSS. An IBSS is the 802.11 term for an adhoc network. See adhoc network.ICMP Internet Control Message Protocol, an extension to the Internet Protocol (IP) defined by RFC792. ICMP supports packets containing error, control, and informational messages. The PING command, for example, uses ICMP to test an Internet connection.ICV ICV (Integrity Check Value) is a 4-byte code appended in standard WEP to the 802.11 message. Enhanced WPA inserts an 8-byte MIC just before the ICV. (See WPA and MIC)IE Internet Explorer.IEEE Institute of Electrical and Electronics Engineers, a technical professional association, involved in standards activities.IETF Internet Engineering Task Force, the main standards organization for the Internet.Infrastructure Mode An 802.11 networking framework in which devices communicate with each other by first going through an Access Point (AP). In infrastructure mode, wireless devices can communicate with each other or can communicate with a wired network. (See ad-hoc mode and BSS.)Internet or IP telephony  IP or Internet telephony are communications, such as voice, facsimile, voice-messaging applications, that are transported over the Internet, rather than the public switched telephone network (PSTN). IP telephony is the two-way transmission of audio over a packet-switched IP network (TCP/IP network). An Internet telephone call has two steps: (1) converting the analog voice signal to digital format, (2) translating the signal into Internet protocol (IP) packets for transmission over the Internet. At the receiving end, the steps are reversed. Over the public Internet, voice quality varies considerably. Protocols that support Quality of Service (QoS) are being implemented to improve this.IP Internet Protocol is the method or protocol by which data is sent from one computer to another on the Internet. Each computer (host) on the Internet has at least one IP address that uniquely identifies it. Internet Protocol specifies the format of packets, also called datagrams, and the addressing scheme. Most networks combine IP with a higher-level protocol called Transmission Control Protocol (TCP), which establishes a virtual connection between a destination and a source.IPC Interprocess Communication. A capability supported by some operating systems that allows one process to communicate with another process. The processes can be running on the same computer or on different computers connected through a network. Term Explanation
Glossaryhwc_glossary.fmNetworking terms and abbreviations 9034530-02, March 2010474 HiPath Wireless Controller, Access Points and Convergence Software V7.11, User Guide        IPsecIPsec-ESPIPsec-AHInternet Protocol security (IPSec) Internet Protocol security Encapsulating Security Payload (IPsec-ESP). The encapsulating security payload (ESP) encapsulates its data, enabling it to protect data that follows in the datagram.Internet Protocol security Authentication Header (IPsec-AH). AH protects the parts of the IP datagram that can be predicted by the sender as it will be received by the receiver.IPsec is a set of protocols developed by the IETF to support secure exchange of packets at the IP layer. IPsec has been deployed widely to implement Virtual Private Networks (VPNs). IPsec supports two encryption modes: Transport and Tunnel. Transport mode encrypts only the data portion (payload) of each packet, but leaves the header untouched. The more secure Tunnel mode encrypts both the header and the payload. On the receiving side, an IPSec-compliant device decrypts each packet. For IPsec to work, the sending and receiving devices must share a public key. This is accomplished through a protocol known as Internet Security Association and Key Management Protocol/Oakley (ISAKMP/Oakley), which allows the receiver to obtain a public key and authenticate the sender using digital certificates. isochronous Isochronous data is data (such as voice or video) that requires a constant transmission rate, where data must be delivered within certain time constraints. For example, multimedia streams require an isochronous transport mechanism to ensure that data is delivered as fast as it is displayed and to ensure that the audio is synchronized with the video. Compare: asynchronous processes in which data streams can be broken by random intervals, and synchronous processes, in which data streams can be delivered only at specific intervals. ISP Internet Service Provider.IV IV (Initialization Vector), part of the standard WEP encryption mechanism that concatenates a shared secret key with a randomly generated 24-bit initialization vector. WPA with TKIP uses 48-bit IVs, an enhancement that significantly increases the difficulty in cracking the encryption. (See WPA and TKIP)LAN Local Area Network.License installationLSA Link State Advertisements received by the currently running OSPF process. The LSAs describe the local state of a router or network, including the state of the router's interfaces and adjacencies. See also OSPF.MAC Media Access Control layer. One of two sublayers that make up the Data Link Layer of the OSI model. The MAC layer is responsible for moving data packets to and from one Network Interface Card (NIC) to another across a shared channel.MAC address Media Access Control address. A hardware address that uniquely identifies each node of a network.MIB Management Information Base is a formal description of a set of network objects that can be managed using the Simple Network Management Protocol (SNMP). The format of the MIB is defined as part of the SNMP. A MIB is a collection of definitions defining the properties of a managed object within a device. Every managed device keeps a database of values for each of the definitions written in the MIB. Definition of the MIB conforms to RFC1155 (Structure of Management Information). MIC Message Integrity Check or Code (MIC), also called ‘Michael’, is part of WPA and TKIP. The MIC is an additional 8-byte code inserted before the standard 4-byte integrity check value (ICV) that is appended in by standard WEP to the 802.11 message. This greatly increases the difficulty in carrying out forgery attacks. Both integrity check mechanisms are calculated by the receiver and compared against the values sent by the sender in the frame. If the values match, there is assurance that the message has not been tampered with. (See WPA, TKIP and ICV).Term Explanation
hwc_glossary.fmGlossaryNetworking terms and abbreviations9034530-02, March 2010HiPath Wireless Controller, Access Points and Convergence Software V7.11, User Guide 475         MTU Maximum Transmission Unit. The largest packet size, measured in bytes, that a network interface is configured to accept. Any messages larger than the MTU are divided into smaller packets before being sent. MU Mobile Unit, a wireless device such as a PC laptop.multicast, broadcast, unicast Multicast: transmitting a single message to a select group of recipients. Broadcast: sending a message to everyone connected to a network. Unicast: communication over a network between a single sender and a single receiver. NAS Network Access Server, a server responsible for passing information to designated RADIUS servers and then acting on the response returned. A NAS-Identifier is a RADIUS attribute identifying the NAS server. (RFC2138)NAT  Network Address Translator. A network capability that enables a group of computers to dynamically share a single incoming IP address. NAT takes the single incoming IP address and creates new IP address for each client computer on the network. Netmask In administering Internet sites, a netmask is a string of 0's and 1's that mask or screen out the network part of an IP address, so that only the host computer part of the address remains. A frequently-used netmask is 255.255.255.0, used for a Class C subnet (one with up to 255 host computers). The ".0" in the "255.255.255.0" netmask allows the specific host computer address to be visible. NIC Network Interface Card. An expansion board in a computer that connects the computer to a network. NMS  Network Management System. The system responsible for managing a network or a portion of a network. The NMS talks to network management agents, which reside in the managed nodes. NTP Network Time Protocol, an Internet standard protocol (built on top of TCP/IP) that assures accurate synchronization to the millisecond of computer clock times in a network of computers. Based on UTC, NTP synchronizes client workstation clocks to the U.S. Naval Observatory Master Clocks in Washington, DC and Colorado Springs CO. Running as a continuous background client program on a computer, NTP sends periodic time requests to servers, obtaining server time stamps and using them to adjust the client's clock. (RFC1305)OFDM Orthogonal frequency division multiplexing, a method of digital modulation in which a signal is split into several narrowband channels at different frequencies. OFDM is similar to conventional frequency division multiplexing (FDM). The difference lies in the way in which the signals are modulated and demodulated. Priority is given to minimizing the interference, or crosstalk, among the channels and symbols comprising the data stream. Less importance is placed on perfecting individual channels. OFDM is used in European digital audio broadcast services. It is also used in wireless local area networks. OID Object Identifier. OPSEC OPSEC (Open Platform for Security) is a security alliance program created by Check Point to enable an open industry-wide framework for interoperability of security products and applications. Products carrying the ‘Secured by Check Point’ seal have been tested to guarantee integration and interoperability. OS Operating system.OSI Open System Interconnection. An ISO standard for worldwide communications that defines a networking framework for implementing protocols in seven layers. Control is passed from one layer to the next, starting at the application layer in one station, down through the presentation, session, transport, network, data link layer to the physical layer at the bottom, over the channel to the next station and back up the hierarchy.Term Explanation
Glossaryhwc_glossary.fmNetworking terms and abbreviations 9034530-02, March 2010476 HiPath Wireless Controller, Access Points and Convergence Software V7.11, User Guide        OSI Layer 2 At the Data Link layer (OSI Layer 2), data packets are encoded and decoded into bits. The data link layer has two sublayers: •the Logical Link Control (LLC) layer controls frame synchronization, flow control and error checking•The Media Access Control (MAC) layer controls how a computer on the network gains access to the data and permission to transmit it. OSI Layer 3 The Network layer (OSI Layer 3) provides switching and routing technologies, creating logical paths, known as virtual circuits, for transmitting data from node to node. Routing and forwarding are functions of this layer, as well as addressing, internetworking, error handling, congestion control and packet sequencing.OSPF Open Shortest Path First, an interior gateway routing protocol developed for IP networks based on the shortest path first or link-state algorithm. Routers use link-state algorithms to send routing information to all nodes in an internetwork by calculating the shortest path to each node based on a topography of the Internet constructed by each node. Each router sends that portion of the routing table (keeps track of routes to particular network destinations) that describes the state of its own links, and it also sends the complete routing structure (topography). Using OSPF, a host that obtains a change to a routing table or detects a change in the network immediately multicasts the information to all other hosts in the network so that all will have the same routing table information. The host using OSPF sends only the part that has changed, and only when a change has taken place. (RFC2328)OUI Organizationally Unique Identifier (used in MAC addressing).Packet The unit of data that is routed between an origin and a destination on the Internet or any other packet-switched network. When any file is sent from one place to another on the Internet, the Transmission Control Protocol (TCP) layer of TCP/IP divides the file into packets. Each packet is separately numbered and includes the Internet address of the destination. The individual packets for a given file may travel different routes through the Internet. When they have all arrived, they are reassembled into the original file (by the TCP layer at the receiving end). PAP Password Authentication Protocol is the most basic form of authentication, in which a user's name and password are transmitted over a network and compared to a table of name-password pairs. Typically, the passwords stored in the table are encrypted. (See CHAP).PDU Protocol Data Unit. A data object exchanged by protocol machines (such as management stations, SMUX peers, and SNMP agents) and consisting of both protocol control information and user data. PDU is sometimes used as a synonym for “packet''. PEAP PEAP (Protected Extensible Authentication Protocol) is an IETF draft standard to authenticate wireless LAN clients without requiring them to have certificates. In PEAP authentication, first the user authenticates the authentication server, then the authentication server authenticates the user. If the first phase is successful, the user is then authenticated over the SSL tunnel created in phase one using EAP-Generic Token Card (EAP-GTC) or Microsoft Challenged Handshake Protocol Version 2 (MSCHAP V2). (See also EAP-TLS).PHP server Hypertext PreprocessorPKI Public Key InfrastructurePoE  Power over Ethernet. The Power over Ethernet standard (802.3af) defines how power can be provided to network devices over existing Ethernet connection, eliminating the need for additional external power supplies.POST Power On Self Test, a diagnostic testing sequence performed by a computer to determine if its hardware elements are present and powered on. If so, the computer begins its boot sequence.Term Explanation
hwc_glossary.fmGlossaryNetworking terms and abbreviations9034530-02, March 2010HiPath Wireless Controller, Access Points and Convergence Software V7.11, User Guide 477         push-to-talk (PTT) The push-to-talk (PTT) is feature on wireless telephones that allows them to operate like a walkie-talkie in a group, instead of standard telephone operation. The PTT feature requires that the network be configured to allow multicast traffic. A PTT call is initiated by selecting a channel and pressing the ‘talk’ key on the wireless telephone. All wireless telephones on the same network that are monitoring the channel will hear the transmission. On a PTT call you hold the button to talk and release it to listen.QoS Quality of Service. A term for a number of techniques that intelligently match the needs of specific applications to the network resources available, using such technologies as Frame Relay, Asynchronous Transfer Mode (ATM), Ethernet and 802.1 networks, SONET, and IP-routed networks. QoS features provide better network service by supporting dedicated bandwidth, improving loss characteristics, avoiding and managing network congestion, shaping network traffic, setting traffic priorities across the network. Quality-of-Service (QoS): A set of service requirements to be met by the network while transporting a flow. (RFC2386)RADIUS Remote Authentication Dial-In User Service. An authentication and accounting system that checks User Name and Password and authorizes access to a network. The RADIUS specification is maintained by a working group of the IETF (RFC2865 RADIUS, RFC2866 RADIUS Accounting, RFC2868 RADIUS Attributes for Tunnel Protocol Support).RF Radio Frequency, a frequency in the electromagnetic spectrum associated with radio wave propagation. When an RF current is supplied to an antenna, an electromagnetic field is created that can propagate through space. These frequencies in the electromagnetic spectrum range from Ultra-low frequency (ULF) -- 0-3 Hz to Extremely high frequency (EHF) -- 30GHz - 300 GHz. The middle ranges are: Low frequency (LF) -- 30 kHz - 300 kHz, Medium frequency (MF) -- 300 kHz - 3 MHz, High frequency (HF) -- 3MHz - 30 MHz, Very high frequency (VHF) -- 30 MHz - 300 MHz, Ultra-high frequency (UHF)-- 300MHz - 3 GHz.RFC Request for Comments, a series of notes about the Internet, submitted to the Internet Engineering Task Force (IETF) and designated by an RFC number, that may evolve into an Internet standard. The RFCs are catalogued and maintained on the IETF RFC website: www.ietf.org/rfc.html.Roaming In 802.11, roaming occurs when a wireless device (a station) moves from one Access Point to another (or BSS to another) in the same Extended Service Set (ESS) -identified by its SSID.RP-SMA Reverse Polarity-Subminiature version A, a type of connector used with wireless antennasRSN Robust Security Network. A new standard within IEEE 802.11 to provide security and privacy mechanisms. The RSN (and related TSN) both specify IEEE 802.1x authentication with Extensible Authentication Protocol (EAP).RSSI RSSI received signal strength indication (in 802.11 standard)RTS / CTS RTS request to send, CTS clear to send (in 802.11 standard)Segment In Ethernet networks, a section of a network that is bounded by bridges, routers or switches. Dividing a LAN segment into multiple smaller segments is one of the most common ways of increasing available bandwidth on the LAN. Term Explanation
Glossaryhwc_glossary.fmNetworking terms and abbreviations 9034530-02, March 2010478 HiPath Wireless Controller, Access Points and Convergence Software V7.11, User Guide        SLP Service Location Protocol. A method of organizing and locating the resources (such as printers, disk drives, databases, e-mail directories, and schedulers) in a network. Using SLP, networking applications can discover the existence, location and configuration of networked devices. With Service Location Protocol, client applications are 'User Agents' and services are advertised by 'Service Agents'. The User Agent issues a multicast 'Service Request' (SrvRqst) on behalf of the client application, specifying the services required. The User Agent will receive a Service Reply (SrvRply) specifying the location of all services in the network which satisfy the request. For larger networks, a third entity, called a 'Directory Agent', receives registrations from all available Service Agents. A User Agent sends a unicast request for services to a Directory Agent (if there is one) rather than to a Service Agent.(SLP version 2, RFC2608, updating RFC2165)SMI Structure of Management Information. A hierarchical tree structure for information that underlies Management Information Bases (MIBs), and is used by the SNMP protocol. Defined in RFC1155 and RFC1442 (SNMPv2).SMT (802.11) Station ManagemenT. The object class in the 802.11 MIB that provides the necessary support at the station to manage the processes in the station such that the station may work cooperatively as a part of an IEEE 802.11 network. The four branches of the 802.11 MIB are:•dot11smt - objects related to station management and local configuration•dot11mac - objects that report/configure on the status of various MAC parameters•dot11res - Objects that describe available resources•dot11phy - Objects that report on various physical items.SNMP Simple Network Management Protocol. A set of protocols for managing complex networks. SNMP works by sending messages, called protocol data units (PDUs), to different parts of a network. SNMP-compliant devices, called agents, store data about themselves in Management Information Bases (MIBs) and return this data to the SNMP requesters.SNMP includes a limited set of management commands and responses. The management system issues Get, GetNext and Set messages to retrieve single or multiple object variables or to establish the value of a single variable. The managed agent sends a Response message to complete the Get, GetNext or Set. SNMP trap An event notification sent by the SNMP managed agent to the management system to identify the occurrence of conditions (such as a threshold that exceeds a predetermined value).SSH Secure Shell, sometimes known as Secure Socket Shell, is a Unix-based command interface and protocol for securely getting access to a remote computer. SSH is a suite of three utilities - slogin, ssh, and scp - secure versions of the earlier UNIX utilities, rlogin, rsh, and rcp. With SSH commands, both ends of the client/server connection are authenticated using a digital certificate, and passwords are protected by being encrypted.SSID Service Set Identifier. A 32-character unique identifier attached to the header of packets sent over a Wireless LAN that acts as a password when a wireless device tries to connect to the Basic Service Set (BSS). Several BSSs can be joined together to form one logical WLAN segment, referred to as an extended service set (ESS). The SSID is used to identify the ESS. In 802.11 networks, each Access Point advertises its presence several times per second by broadcasting beacon frames that carry the ESS name (SSID). Stations discover APs by listening for beacons, or by sending probe frames to search for an AP with a desired SSID. When the station locates an appropriately-named Access Point, it sends an associate request frame containing the desired SSID. The AP replies with an associate response frame, also containing the SSID. Some APs can be configured to send a zero-length broadcast SSID in beacon frames instead of sending their actual SSID. The AP must return its actual SSID in the probe response.Term Explanation
hwc_glossary.fmGlossaryNetworking terms and abbreviations9034530-02, March 2010HiPath Wireless Controller, Access Points and Convergence Software V7.11, User Guide 479         SSL Secure Sockets Layer. A protocol developed by Netscape for transmitting private documents via the Internet. SSL works by using a public key to encrypt data that's transferred over the SSL connection. URLs that require an SSL connection start with https: instead of http. SSL uses a program layer located between the Internet's Hypertext Transfer Protocol (HTTP) and Transport Control Protocol (TCP) layers. The ‘sockets’ part of the term refers to the sockets method of passing data back and forth between a client and a server program in a network or between program layers in the same computer. SSL uses the public-and-private key encryption system from RSA, which also includes the use of a digital certificate.SSL has recently been succeeded by Transport Layer Security (TLS), which is based on SSL.Subnet mask (See netmask)Subnets Portions of networks that share the same common address format. A subnet in a TCP/IP network uses the same first three sets of numbers (such as 198.63.45.xxx), leaving the fourth set to identify devices on the subnet. A subnet can be used to increase the bandwidth on the network by breaking the network up into segments.SVP SpectraLink Voice Protocol, a protocol developed by SpectraLink to be implemented on access points in order to facilitate voice prioritization over an 802.11 wireless LAN that will carry voice packets from SpectraLink wireless telephones.Switch In networks, a device that filters and forwards packets between LAN segments. Switches operate at the data link layer (layer 2) and sometimes the network layer (layer 3) of the OSI Reference Model and therefore support any packet protocol. LANs that use switches to join segments are called switched LANs or, in the case of Ethernet networks, switched Ethernet LANs.syslog A protocol used for the transmission of event notification messages across networks, originally developed on the University of California Berkeley Software Distribution (BSD) TCP/IP system implementations, and now embedded in many other operating systems and networked devices. A device generates a messages, a relay receives and forwards the messages, and a collector (a syslog server) receives the messages without relaying them. Syslog uses the user datagram protocol (UDP) as its underlying transport layer mechanism. The UDP port that has been assigned to syslog is 514. (RFC3164)TCP / IP Transmission Control Protocol. TCP, together with IP (Internet Protocol), is the basic communication language or protocol of the Internet. Transmission Control Protocol manages the assembling of a message or file into smaller packets that are transmitted over the Internet and received by a TCP layer that reassembles the packets into the original message. Internet Protocol handles the address part of each packet so that it gets to the right destination. TCP/IP uses the client/server model of communication in which a computer user (a client) requests and is provided a service (such as sending a Web page) by another computer (a server) in the network. TFTP Trivial File Transfer Protocol. An Internet software utility for transferring files that is simpler to use than the File Transfer Protocol (FTP) but less capable. It is used where user authentication and directory visibility are not required. TFTP uses the User Datagram Protocol (UDP) rather than the Transmission Control Protocol (TCP). TFTP is described formally in Request for Comments (RFC) 1350. TKIP Temporal Key Integrity Protocol (TKIP) is an enhancement to the WEP encryption technique that uses a set of algorithms that rotates the session keys. TKIPs’ enhanced encryption includes a per-packet key mixing function, a message integrity check (MIC), an extended initialization vector (IV) with sequencing rules, and a re-keying mechanism. The encryption keys are changed (rekeyed) automatically and authenticated between devices after the rekey interval (either a specified period of time, or after a specified number of packets has been transmitted).TLS Transport Layer Security. (See EAP, Extensible Authentication Protocol)Term Explanation
Glossaryhwc_glossary.fmNetworking terms and abbreviations 9034530-02, March 2010480 HiPath Wireless Controller, Access Points and Convergence Software V7.11, User Guide        ToS / DSCP ToS (Type of Service) / DSCP (Diffserv Codepoint). The ToS/DSCP box contained in the IP header of a frame is used by applications to indicate the priority and Quality of Service (QoS) for each frame. The level of service is determined by a set of service parameters which provide a three way trade-off between low-delay, high-reliability, and high-throughput. The use of service parameters may increase the cost of service. TSN Transition Security Network. A subset of Robust Security Network (RSN), which provides an enhanced security solution for legacy hardware. The Wi-Fi Alliance has adopted a solution called Wireless Protected Access (WPA), based on TSN. RSN and TSN both specify IEEE 802.1x authentication with Extensible Authentication Protocol (EAP).Tunnelling Tunnelling (or encapsulation) is a technology that enables one network to send its data via another network's connections. Tunnelling works by encapsulating packets of a network protocol within packets carried by the second network. The receiving device then decapsulates the packets and forwards them in their original format.UDP User Datagram Protocol. A connectionless protocol that, like TCP, runs on top of IP networks. Unlike TCP/IP, UDP/IP provides very few error recovery services, offering instead a direct way to send and receive packets over an IP network. It is used primarily for broadcasting messages over a network.U-NII Unlicensed National Information Infrastructure. Designated to provide short-range, high-speed wireless networking communication at low cost, U-NII consists of three frequency bands of 100 MHz each in the 5 GHz band: 5.15-5.25GHz (for indoor use only), 5.25-5.35 GHz and 5.725-5.825GHz. The three frequency bands were set aside by the FCC in 1997 initially to help schools connect to the Internet without the need for hard wiring. U-NII devices do not require licensing. URL Uniform Resource Locator. the unique global address of resources or files on the World Wide Web. The URL contains the name of the protocol to be used to access the file resource, the IP address or the domain name of the computer where the resource is located, and a pathname -- a hierarchical description that specifies the location of a file in that computer. VLAN Virtual Local Area Network. A network of computers that behave as if they are connected to the same wire when they may be physically located on different segments of a LAN. VLANs are configured through software rather than hardware, which makes them extremely flexible. When a computer is physically moved to another location, it can stay on the same VLAN without any hardware reconfiguration. The standard is defined in IEEE 802.1Q - Virtual LANs, which states that 'IEEE 802 Local Area Networks (LANs) of all types may be connected together with Media Access Control (MAC) Bridges, as specified in ISO/IEC 15802-3. This standard defines the operation of Virtual LAN (VLAN) Bridges that permit the definition, operation and administration of Virtual LAN topologies within a Bridged LAN infrastructure."VNS Virtual Network Services (VNS). A Siemens specific technique that provides a means of mapping wireless networks to a wired topology.VoIP Voice Over Internet Protocol. An internet telephony technique. With VoIP, a voice transmission is cut into multiple packets, takes the most efficient path along the Internet and is reassembled when it reaches the destination.VPN Virtual Private Network. A private network that is constructed by using public wires to connect nodes. These systems use encryption and other security mechanisms to ensure that only authorized users can access the network and that the data cannot be intercepted.VSA Vendor Specific Attribute, an attribute for a RADIUS server defined by the manufacturer.(compared to the RADIUS attributes defined in the original RADIUS protocol RFC2865). A VSA attribute is defined in order that it can be returned from the RADIUS server in the Access Granted packet to the Radius Client.Term Explanation
hwc_glossary.fmGlossaryNetworking terms and abbreviations9034530-02, March 2010HiPath Wireless Controller, Access Points and Convergence Software V7.11, User Guide 481         Walled Garden A restricted subset of network content that wireless devices can access.WEP Wired Equivalent Privacy. A security protocol for wireless local area networks (WLANs) defined in the 802.11b standard. WEP aims to provide security by encrypting data over radio waves so that it is protected as it is transmitted from one end point to another.Wi-Fi Wireless fidelity. A term referring to any type of 802.11 network, whether 802.11b, 802.11a, dual-band, etc. Used in reference to the Wi-Fi Alliance, a nonprofit international association formed in 1999 to certify interoperability of wireless Local Area Network products based on IEEE 802.11 specification. WINS Windows Internet Naming Service. A system that determines the IP address associated with a particular network computer, called name resolution. WINS supports network client and server computers running Windows and can provide name resolution for other computers with special arrangements. WINS supports dynamic addressing (DHCP) by maintaining a distributed database that is automatically updated with the names of computers currently available and the IP address assigned to each one.DNS is an alternative system for name resolution suitable for network computers with fixed IP addresses. WLAN Wireless Local Area Network.WMM Wi-Fi Multimedia (WMM), a Wi-Fi Alliance certified standard that provides multimedia enhancements for Wi-Fi networks that improve the user experience for audio, video, and voice applications. This standard is compliant with the IEEE 802.11e Quality of Service (QoS) extensions for 802.11 networks. WMM provides prioritized media access by shortening the time between transmitting packets for higher priority traffic. WMM is based on the Enhanced Distributed Channel Access (EDCA) method. WPA Wireless Protected Access, or Wi-Fi Protected Access is a security solution adopted by the Wi-Fi Alliance that adds authentication to WEPs’ basic encryption. For authentication, WPA specifies IEEE 802.1x authentication with Extensible Authentication Protocol (EAP). For encryption, WPA uses the Temporal Key Integrity Protocol (TKIP) mechanism, which shares a starting key between devices, and then changes their encryption key for every packet. Certificate Authentication (CA) can also be used. Also part of the encryption mechanism are 802.1X for dynamic key distribution and Message Integrity Check (MIC) a.k.a. Michael.WPA requires that all computers and devices have WPA software. WPA-PSK Wi-Fi Protected Access with Pre-Shared Key, a special mode of WPA for users without an enterprise authentication server. Instead, for authentication, a Pre-Shared Key is used. The PSK is a shared secret (passphrase) that must be entered in both the Wireless AP or router and the WPA clients. This preshared key should be a random sequence of characters at least 20 characters long or hexadecimal digits (numbers 0-9 and letters A-F) at least 24 hexadecimal digits long. After the initial shared secret, the Temporal Key Integrity Protocol (TKIP) handles the encryption and automatic rekeying.Term Explanation
Glossaryhwc_glossary.fmController, Access Points and Convergence Software terms and abbreviations 9034530-02, March 2010482 HiPath Wireless Controller, Access Points and Convergence Software V7.11, User Guide        13.2  Controller, Access Points and Convergence Software terms and abbreviationsTerm ExplanationCTP CAPWAP Tunnelling Protocol (CTP). The Wireless AP uses a UDP (User Datagram Protocol) based tunnelling protocol called CAPWAP Tunnelling Protocol (CTP) to encapsulate the 802.11 packets and forward them to the HiPath Wireless Controller. The CTP protocol defines a mechanism for the control and provisioning of Wireless APs (CAPWAP) through centralized access controllers. In addition, it provides a mechanism providing the option to tunnel the mobile client data between the access point and the access controller. DRM (dynamic radio/RF management)Dynamic Radio Management (DRM) functionality of the HiPath Wireless Controller is used to help establish the optimum radio configuration for your Wireless APs. DRM is enabled by default. The HiPath Wireless Controller’s DRM:•Adjusts power levels to balance coverage if another Wireless AP, which is assigned to the same SSID and is on the same channel, is added to or leaves the network.•Allows wireless clients to be moved to another Wireless AP if the load is too high.•Scans automatically for a channel, using a channel selection algorithm.•Avoids other WLANs by reducing transmit power whenever other Wireless APs with the same channel, but different SSIDs are detected.The DRM feature is comprised of two functions:•Auto Channel Selection (ACS) – ACS provides an easy way to optimize channel arrangement based on the current situation in the field. ACS provides an optimal solution only if it is triggered on all Wireless APs in a deployment. Triggering ACS on a single Wireless AP or on a subset of Wireless APs provides a useful but suboptimal solution. Also, ACS only relies on the information observed at the time it is triggered. Once a Wireless AP has selected a channel, it will remain operating on that channel until the user changes the channel or triggers ACS. •Auto Tx Power Control (ATPC) – ATPC guarantees your LAN a stable RF environment by automatically adapting transmission power signals according to the coverage provided by the Wireless APs. ATPC can be either enabled or disabled.HiPath Wireless Controller The HiPath Wireless Controller is a rack-mountable network device designed to be integrated into an existing wired Local Area Network (LAN). It provides centralized control over all access points (both Wireless APs and third-party access points) and manages the network assignment of wireless device clients associating through access points. Langley Langley is a Controller, Access Points and Convergence Software term for the inter-process messaging infrastructure on the HiPath Wireless Controller.Mitigator The Mitigator is a mechanism that assists in the detection of rogue access points. The feature has three components: (1) a radio frequency (RF) scanning task that runs on the Wireless AP, (2) an application called the Data Collector on the HiPath Wireless Controller that receives and manages the RF scan messages sent by the Wireless AP, (3) an Analysis Engine on the HiPath Wireless Controller that processes the scan data.Mobility manager (and mobility agent)The technique in Controller, Access Points and Convergence Software by which multiple HiPath Wireless Controllers on a network can discover each other and exchange information about a client session. This enables a wireless device user to roam seamlessly between different Wireless APs on different HiPath Wireless Controllers, to provide mobility to the wireless device user.One HiPath Wireless Controller on the network must be designated as the mobility manager. All other HiPath Wireless Controllers are designated as mobility agents. Relying on SLP, the mobility manager registers with the Directory Agent and the mobility agents discover the location of the mobility manager.
hwc_glossary.fmGlossaryController, Access Points and Convergence Software terms and abbreviations9034530-02, March 2010HiPath Wireless Controller, Access Points and Convergence Software V7.11, User Guide 483         Data Collector The Data Collector is an application on the HiPath Wireless Controller that receives and manages the Radio Frequency (RF) scan messages sent by the Wireless AP. This application is part of the Mitigator technique, working in conjunction with the scanner mechanism and the Analysis Engine to assist in detecting rogue access points.Virtual Network Services (VNS)The Virtual Network Services (VNS) technique is Siemens's means of mapping wireless networks to the topology of an existing wired network. When you set up Virtual Network Services (VNS) on the HiPath Wireless Controller, you are defining subnets for groups of wireless users. This VNS definition creates a virtual IP subnet where the HiPath Wireless Controller acts as a default gateway for wireless devices. This technique enables policies and authentication to be applied to the groups of wireless users on a VNS, as well as the collecting of accounting information. When a VNS is set up on the HiPath Wireless Controller, one or more Wireless APs (by radio) are associated with it. A range of IP addresses is set aside for the HiPath Wireless Controller's DHCP server to assign to wireless devices.Wireless AP The Wireless AP is a wireless LAN thin access point (IEEE 802.11) provided with unique software that allows it to communicate only with a HiPath Wireless Controller. (A thin access point handles the radio frequency (RF) communication but relies on a controller to handle WLAN elements such as authentication.) The Wireless AP also provides local processing such as encryption. The Wireless AP is a dual-band access point, with 802.11a/b/g/n radios.Term Explanation
Glossaryhwc_glossary.fmController, Access Points and Convergence Software terms and abbreviations 9034530-02, March 2010484 HiPath Wireless Controller, Access Points and Convergence Software V7.11, User Guide
hwc_appendixa.fm9034530-02, March 2010HiPath Wireless Controller, Access Points and Convergence Software V7.11, User Guide 485      HiPath Wireless Controller’s physical descriptionHiPath Wireless Controller C5110A  HiPath Wireless Controller’s physical descriptionThis appendix describes the physical description and LEDs, SSD codes and their description of the following models of the HiPath Wireless Controller:•HiPath Wireless Controller C5110•HiPath Wireless Controller C4110•HiPath Wireless Controller C2400•HiPath Wireless Controller C20•HiPath Wireless Controller C20N•HiPath Wireless Controller CRBT8210/8110A.1  HiPath Wireless Controller C5110 A.1.1  Front panelFigure 29 depicts the front panel features of the HiPath Wireless Controller C5110. The following table describes the features by callout.Figure 29 HiPath Wireless Controller C5110 front panelCall out Feature Function1 Power-on button Controls the DC power supply output to the system.2 NMI button Not used in the current release.3 USB connectors (2)Connects USB 2.0-compliant devices to the system. For more information, see the Note following Figure 29.3 Video connector Not used in the current release.5 LCD buttons Controls the LCD display. Two navigation buttons allow you to scroll left and right through the display. The select button controls whether the LCD backlight is on or off.
HiPath Wireless Controller’s physical descriptionhwc_appendixa.fmHiPath Wireless Controller C5110 9034530-02, March 2010486 HiPath Wireless Controller, Access Points and Convergence Software V7.11, User Guide        Note: The HiPath Wireless Controller C5110 is equipped with four USB connectors — two on each front and back panel. However, the controller is capable of supporting only one USB device at a time, regardless of what USB connector the device is connected to. If you connect a second USB device while the first is already connected, the system will return an error.A.1.2  Back panelFigure 30 depicts the back panel features of the HiPath Wireless Controller C5110.Figure 30 HiPath Wireless Controller C5110 back panel 6 LCD display Provides system ID, status information and system error messages. The LCD display lights during normal system operation. Both the systems management software and the identification buttons located on the front and back of the system can cause the LCD to flash blue to identify a particular system. The LCD display lights amber when the system needs attention due to a problem with power supplies, fans, system temperature or hard drives.When the controller is performing a software upgrade and configuration, the LCD panel will display the word “Upgrade.”Note: If the system is connected to AC power and an error has been detected, the LCD displays amber lights regardless of whether the system has been powered on.7 Slot for DVD drive Not used in the current release.8 System Identification buttonThe identification buttons on the front and back panels can be used to locate a particular system within a rack. When one of the buttons is pushed, the blue system status indicator on the front and back blinks until one of the buttons is pushed again.9 Hard drive One 3.5 inch SATA 250 GB drive.Call out Feature Function
hwc_appendixa.fmHiPath Wireless Controller’s physical descriptionHiPath Wireless Controller C41109034530-02, March 2010HiPath Wireless Controller, Access Points and Convergence Software V7.11, User Guide 487         A.2  HiPath Wireless Controller C4110For information on HiPath Wireless Controller C4110 hardware, see the HiPath Wireless Controller C4110 Quick Reference at http://www.enterasys.com/support/manuals.Callout  Feature Function 1 Serial port connectorConsole Port – Used to get into Rescue mode.2 NIC2 connector Data port, 10 GbE SR-XFP single port NIC - esa13 Video connector  Not used in the current release4 USB connectors (2) Connects USB 2.0-compliant devices to the system. 5 10 GbE SR-XFP single port NIC connectorData port - esa26 1 GbE RJ45 connector Management port - Admin7 1 GbE RJ45 connectorData port – esa08 Not used Not used in the current release.9 System status indicator connectorNot used in the current release.10 System status indicatorThe blue-colored system status indicator blinks to indicate the location of a particular system within a rack. The indicator continues to blink until one of the system identification buttons is pushed again.11 System identification buttonThe identification buttons on the front and back panels can be used to locate a particular system within a rack. When one of these buttons is pushed, the blue system status indicator on the front and back blinks until one of the buttons is pushed again.12 AC Power supply 1 (PS1)AC Power Supply 1 and 2 combine to make a redundant power supply.13 AC Power supply 2 (PS2)
HiPath Wireless Controller’s physical descriptionhwc_appendixa.fmHiPath Wireless Controller C2400 9034530-02, March 2010488 HiPath Wireless Controller, Access Points and Convergence Software V7.11, User Guide        A.3  HiPath Wireless Controller C2400 A.3.1  Front panelThe HiPath Wireless Controller C2400 is composed of the following three cards:•Media/Persistent Storage Card•Network Processor Card•Host HiPath Wireless Controller CardFigure 31 depicts the front panel features of the HiPath Wireless Controller C2400.Figure 31 HiPath Wireless Controller C2400 front panel The HiPath Wireless Controller C2400 has five LED lights and two switches on its front panel.Figure 32 HiPath Wireless Controller’s C2400 LED lights and switchesReset switch Console portManagementRJ45 portMedia/Persistent storage cardNetwork Processor cardHost Controller cardConsole adapterLED lightsData portsDiagnostic switch Compact Flash slotReset switchWARNING LEDERROR LEDINT LEDLCT switchRUN LEDACT LEDSeven Segment Display
hwc_appendixa.fmHiPath Wireless Controller’s physical descriptionHiPath Wireless Controller C24009034530-02, March 2010HiPath Wireless Controller, Access Points and Convergence Software V7.11, User Guide 489         The description of the LED states and switches is provided below:•Reset Switch – Reboots the system.•RUN LED – Indicates the CPU’s initialization has completed and the system is ready to provide application level services. •ACT LED – Indicates the system’s software is in active running state.•WARNING/ERROR LEDs – Indicate a problem in the running state of the system. •When any of the alarm LEDs is lit, the seven segment display provides the corresponding code point for the error indication. When the system is fully active and running, the console displays the letter A as seen in Figure 32.•LCT Switch – The LCT button is used during the manufacturing process and is inactive otherwise.•INT LED – Not used in the current release.A.3.2  LED states and Seven Segment Display (SSD) codesFirmware initialization:Active LED Warning LED Error LED SSD Codes ConditionGreen 0 The processor has started and the firmware has taken control.Green 3 The Host Controller Card has failed to download Bootloader from Flash.Green 4 The system is checking firmware consistency.Green 5 The system is formatting memory.Green 6 The system is initializing load device.Note: If the SSD code is stuck at 6 for more than a minute, it implies that the Network Processor Card is installed in wrong slot.Green 9 The system is loading subsystem.Green b The system is starting the operation system. The system is active.Table 38 LED states and SSD codes during firmware initialization
HiPath Wireless Controller’s physical descriptionhwc_appendixa.fmHiPath Wireless Controller C2400 9034530-02, March 2010490 HiPath Wireless Controller, Access Points and Convergence Software V7.11, User Guide        Note: Although the Active LED will be lit Green during the firmware initialization, this LED state is irrelevant to the SSD display or the condition. Ignore the LED state during the firmware initialization.Application initialization:Warning conditions:Active LED Warning LED Error LED SSD Code ConditionGreen 0 Application initialization started.Green C System configuration in progress.Green 1 Preparing Forwarding Engine initialization.Green 2 Initializing Forwarding Engine.Green 3 Completing application initialization.Green A Application initialization complete. System active.Green H System halted. Administrator requested halting of system.Table 39 LED states and SSD codes during application initializationActive LED Warning LED Error LED SSD Code ConditionGreen Yellow 1 High temperature reached.Green Yellow 2 Fan unit failure. Rotation counter indicates zero speed for one of the lateral trays. May be the result of fan tray removal.Green Yellow 3 Power supply failure. Failed to detect one of the power supplies. May be the result of the removal of one of the power supplies.Green Yellow 4 FDD low sector count (40 backup sectors remaining).Green Yellow 5 FDD extremely low sector count (20 backup sectors remaining).Table 40 LED states and SSD codes during warning conditions
hwc_appendixa.fmHiPath Wireless Controller’s physical descriptionHiPath Wireless Controller C24009034530-02, March 2010HiPath Wireless Controller, Access Points and Convergence Software V7.11, User Guide 491         Error conditions:A.3.3  Back panelFigure 33 depicts the back panel features of the HiPath Wireless Controller C2400.Figure 33 HiPath Wireless Controller C2400 back panelActive LED Warning LED Error LED SSD Code ConditionGreen Red 1 Failed to identify FDD. Possibly due to removal of FDD card.Green Red 2 Failed to initialize NPE card.Green Red 3 Critical threshold reached (95C for NPE).The system will reboot.Green Red 4 Full fan assembly failure (both trays).The system will reboot.Green Red 5 Application initialization failure. Startup manager failed to initialize all the components of the system.The system will reboot.Green Red 6 Lost connectivity with ethernet interface. Possible failure of NPE card.The system will reboot.Green Red 7 MF 1000 card failure. Backup sectors exhausted.Green Red 8 NP 4000 card initialization failure. Firmware self test (BIST) has detected failure in one or more components (memory, bus, interconnects).Table 41 LED states and SSD codes during error conditionsRedundant power suppliesPower switches
HiPath Wireless Controller’s physical descriptionhwc_appendixa.fmHiPath Wireless Controller C20 9034530-02, March 2010492 HiPath Wireless Controller, Access Points and Convergence Software V7.11, User Guide        A.4  HiPath Wireless Controller C20A.4.1  Front panelFigure 34 depicts the front panel features of the HiPath Wireless Controller C20Figure 34 HiPath Wireless Controller C20 front panelNote: The hot swap lever is not enabled in the current release. Pulling the hot swap lever will not affect the normal operation if the HiPath Wireless Controller C20 is already running. However, if you attempt to reboot the HiPath Wireless Controller C20 with the hot swap lever pulled out, the controller will fail to reboot. If you pull the hot swap lever while the HiPath Wireless Controller C20 is in operation, the Hot Swap LED will light up.The HiPath Wireless Controller C20 has four lights on its front panel.Figure 35 HiPath Wireless Controller C20 LED lightsThe functional definitions of the HiPath Wireless Controller C20 LEDs are provided below:LAN portsManagementLEDsUSB serverUSB control Power switchReset buttonHot Swap leverActivity LEDStatus LEDHDD Activity LEDHot Swap LED
hwc_appendixa.fmHiPath Wireless Controller’s physical descriptionHiPath Wireless Controller C209034530-02, March 2010HiPath Wireless Controller, Access Points and Convergence Software V7.11, User Guide 493         •ACTIVITY LED – Indicates the CPU activity, including the amount of traffic carried to and from the Wireless APs.•STATUS LED – Indicates the normal state of the HiPath Wireless Controller as seen by the system’s software. This LED covers all stages of the HiPath Wireless Controller, ranging from restarting to shutting-down. As long as the HiPath Wireless Controller is running normally, this LED will remain lit. Note: When the system configuration is in progress, the Activity and Status LEDs are set to Amber and blink on a two-second interval.•HDD Activity LED – Reports Hard Drive Device (HDD) activity. •Hot Swap LED – Indicates that the hot swap lever on the HiPath Wireless Controller is pulled out.A.4.2  LED statesThe description of the HiPath Wireless Controller C20 LED status and activity states is provided below.•LED 3 – HDD Activity LED – Orange/Amber•HDD Activity LED is off when HDD is not in use•HDD Activity LED is on when HDD is in use•LED 4 – Hot Swap LED – BlueStatus LED Activity LED  ConditionBlinking Amber Green Power up (BIOS, POST)Blinking Amber (2 second rate)Blinking Amber (2 second rate)System configuration in progressOff  Green System booting (failed to boot)Off Green Start up manager: task startedSolid Green Blinking Green Start up manager: task completes startup – all components activeSolid Amber Blinking Green A component fails to start or needs restarting. (startup manager task retrying that component)Green Blinking Red Possible hardware failure (no more retries)Solid Red Off A component fails (no more retries)Blinking Red Off System about to reset by watchdogSolid Red Solid Red System shutdown / halt (requires a manual reboot)Table 42 HiPath Wireless Controller C20 LED states and their description
HiPath Wireless Controller’s physical descriptionhwc_appendixa.fmHiPath Wireless Controller C20N 9034530-02, March 2010494 HiPath Wireless Controller, Access Points and Convergence Software V7.11, User Guide        •Solid Blue when the hot swap button is pulled outA.4.3  Back panelFigure 36 depicts the back panel features of the HiPath Wireless Controller C20.Figure 36 HiPath Wireless Controller C20 back panelA.5  HiPath Wireless Controller C20NFor information on HiPath Wireless Controller C20N hardware, see the HiPath Wireless Controller Module for Enterasys Matrix ® N-Series, Hardware Installation Guide, at http://www.enterasys.com/support/manuals.A.6  HiPath Wireless Controller CRBT8210/8110A.6.1  Front panelFigure 37 depicts the front panel features of the HiPath Wireless Controller CRBT8210/8110. Table 43 describes the control button functions and Table 44 describes the LED status.Power Supply
hwc_appendixa.fmHiPath Wireless Controller’s physical descriptionHiPath Wireless Controller CRBT8210/81109034530-02, March 2010HiPath Wireless Controller, Access Points and Convergence Software V7.11, User Guide 495         Figure 37 HiPath Wireless Controller CRBT8210/8110 front panel A.6.2  Back panelFigure 38 depicts the back panel features of the HiPath Wireless Controller CRBT8110.Figure 38 HiPath Wireless Controller CRBT8110 back panelA. Hard drive activity LEDD. Status/Power LEDG. Power buttonB. NIC 2 activity LEDE. Reset button H. NIC2 connector (10/100/1000 Mbit) CRBT8110NIC2 RJ-45 connector (10/100/1000 Base-T) CRBT8210C. NIC 1 activity LEDF. Console port connectorI. NIC1 connector (10/100/1000 Mbit)NIC1 RJ-45 connector (10/100/1000 Base-T) CRBT8210Button FunctionPower Toggles the system power on/off.Reset Performs a soft system reboot.Table 43 Control button functionsLED FunctionNIC1 activityNIC2 activity•A continuous amber light indicates a link between the system and the network to which it is connected.•A blinking amber light indicates network activity.Status/Power •A continuous blue light indicates that the system has power applied to it.•No light indicates that the system does not have power applied to it.Hard drive disk status•A continuous blue light indicates a hard drive disk fault.•A blinking blue light indicates hard drive activity.Table 44 LED indicator statusA. USB connectors C. Power supplyB. Video connector D. Power connector
HiPath Wireless Controller’s physical descriptionhwc_appendixa.fmHiPath Wireless Controller CRBT8210/8110 9034530-02, March 2010496 HiPath Wireless Controller, Access Points and Convergence Software V7.11, User Guide        Note: The HiPath Wireless Controller CRBT8110 is equipped with two USB connectors on the back panel. However, the controller is capable of supporting only one USB device at a time, regardless of what USB connector the device is connected to. If you connect a second USB device while the first is already connected, the system will return an error.Figure 39 depicts the back panel features of the HiPath Wireless Controller CRBT8210.Figure 39 HiPath Wireless Controller CRBT8210 back panelA. Power supply B. Power connector
hwc_appendixb.fm9034530-02, March 2010HiPath Wireless Controller, Access Points and Convergence Software V7.11, User Guide 497      Regulatory informationB  Regulatory informationWarning: Warnings identify essential information. Ignoring a warning can lead to problems with the application.This appendix provides regulatory information for the HiPath Wireless Controller C20N/C20/C2400/C4110/C5110 and the HiPath Wireless AP models:•AP 2610/2620 (AP26XX series)•AP 3610/3620 (AP36XX series)Note: Throughout this appendix, the term ‘Wireless AP’ refers to both AP models (AP26XX series and AP36XX series). Specific AP models are only identified in this appendix where it is necessary to do so. Note: For technical specifications and certification information for the HiPath Wireless Outdoor AP, models AP 2650/2660, see the HiPath Wireless Outdoor AP Installation Guide.Configuration of the Wireless AP frequencies and power output are controlled by the regional software license and proper selection of the country during initial installation and set-up. Customers are only allowed to select the proper country from their licensed regulatory domain related to that customer’s geographic location, thus allowing the proper set-up of access points in accordance with local laws and regulations. The Wireless AP must not be operated until properly configured with the correct country setting or it may be in violation of the local laws and regulations.Warning: Changes or modifications made to the HiPath Wireless Controller or the Wireless APs which are not expressly approved by Siemens could void the user's authority to operate the equipment.Only authorized Siemens service personnel are permitted to service the system. Procedures that should be performed only by Siemens personnel are clearly identified in this guide.Note: The HiPath Wireless Controllers and the Wireless APs are in compliance with the European Directive 2002/95/EC on the restriction of the use of certain hazardous substances (RoHS) in electrical and electronic equipment.
Regulatory informationhwc_appendixb.fmHiPath Wireless Controller C20N/C20/C2400/C4110/C5110 9034530-02, March 2010498 HiPath Wireless Controller, Access Points and Convergence Software V7.11, User Guide        B.1  HiPath Wireless Controller C20N/C20/C2400/C4110/C5110Conformance standards and directivesSafety•UL 60950-1 (U.S)•CSA C22.2 No.60950-01-03 (Canada)•2006/95/EC Low Voltage Directive (LVD)•EN 60950-1 (Europe)•IEC 60950-1 with applicable National Differences•AS/NZS 60950.1 (Australia/New Zealand)EMC (Emissions / Immunity)•FCC Part 15, Subpart B, Class A (North America)•ICES-003, Class A (Canadian Emissions)•2004/108/EC EMC Directive•EN 55022: Class A (European Emissions)•ENEN 55024: includes EN 61000-4-2,3,4,5,6,11 (European Immunity)•EN 61000-3-2: (Harmonics)•EN 61000-3-3: (Flicker)•IEC/CISPR 22: Class A (International Emissions)•IEC/CISPR 24: includes IEC/EN 61000-4-2,3,4,5,6,11 (International Immunity) •Australia/New Zealand AS/NZS 3548 via EU standards (ACMA)RoHS•European Directive 2002/95/EC
hwc_appendixb.fmRegulatory informationHiPath Wireless Controller C20N/C20/C2400/C4110/C51109034530-02, March 2010HiPath Wireless Controller, Access Points and Convergence Software V7.11, User Guide 499         B.1.1  Rack mounting your systemRefer to the following guidelines when setting up your HiPath Wireless Controllers and Wireless APs.Elevated operating ambientIf installed in a closed or multi-unit rack assembly, the operating ambient temperature of the rack environment may be greater than room ambient. Therefore, consideration should be given to installing the equipment in an environment compatible with the maximum ambient temperature (Tma) specified by the manufacturer.Reduced air flowInstallation of the equipment in a rack should be such that the amount of air flow required for safe operation of the equipment is not compromised.Mechanical loadingMounting of the equipment in the rack should be such that a hazardous condition is not achieved due to uneven mechanical loading.Circuit overloadingConsideration should be given to the connection of the equipment to the supply circuit and the effect that overloading of the circuits might have on over current protection and supply wiring. Appropriate consideration of equipment nameplate ratings should be used when addressing this concern.Reliable earthingReliable earthing of rack-mounted equipment should be maintained. Particular attention should be given to supply connections other than direct connections to the branch circuit (e.g. use of power strips).
Regulatory informationhwc_appendixb.fmWireless APs 26XX and 36XX 9034530-02, March 2010500 HiPath Wireless Controller, Access Points and Convergence Software V7.11, User Guide        B.2  Wireless APs 26XX and 36XXThis device is suitable for use in environmental air space in accordance with Section 300.22.C of the National Electrical Code, and Sections 2-128, 12-010(3) and 12-100 of the Canadian Electrical Code, Part 1, C22.1.B.2.1  Wi-Fi certificationThe AP26XX is Wi-Fi certified for operation in accordance with IEEE 802.11a/b/g. The AP2610/20 Wireless APs with internal and external antennas are designed and intended to be used indoors.The AP36XX is Wi-Fi certified for operation in accordance with IEEE 802.11a/b/g/n. The AP36XX Wireless APs with internal and external antennas are designed and intended to be used indoors.Note: Operation in the European Community and rest of the world may be dependant on securing local licenses, certifications, and regulatory approvals.B.2.2  AP2620 external antenna APApproved external antennasThe AP2620 external antenna APs can also be used with optional certified external antennas:•The external antennas on the AP2620 must be identical.•Any unused antenna ports must be terminated when an external antenna is used with the AP2620.Antenna diversityThere are some limitations for using different antennas and Tx/Rx diversity:Wireless AP model Wi-Fi certification IDAP2605 WFA7482AP2610 WFA7432AP2620 WFA7387AP2650 WFA7386AP2660 WFA7431AP3610 WFA6025AP3620 WFA5917Table 45 Wireless AP Wi-Fi certification ID
hwc_appendixb.fmRegulatory informationWireless APs 26XX and 36XX9034530-02, March 2010HiPath Wireless Controller, Access Points and Convergence Software V7.11, User Guide 501         •If Alternate antenna diversity is used for Tx or Rx, then the same antenna model must be used as left and right antennas. In addition, if cables are used to connect external antennas, the cables must be of the same length and similar attenuation. If these rules are not respected, antenna diversity will not function properly and there will be degradation in the link budget in both directions. •You can choose to install only one antenna provided that both Tx and Rx diversity are configured to use that antenna and only that antenna. You can choose to install one antenna for 11b/g band and one antenna for 11a band, provided that the antenna diversity is configured appropriately on both radios. Sensor supportChanging the antenna on sensors is not supported (at this stage) for the following reasons:•The sensor factors the antenna gain and pattern in its calculations and therefore it needs to know the antenna type and gain.•The sensor operating in mitigation mode becomes a transmitter and must obey the same CTLs as the normal AP software.•Neither the sensor nor the HiPath Wireless Manager HiGuard support configuring the antenna.B.2.3  AP3620 external antenna APApproved external antennasThe AP3620 external antenna APs can also be used with optional certified external antennas:•Any unused antenna ports must be terminated when an external antenna is used with the AP3620.
Regulatory informationhwc_appendixb.fmWireless APs 26XX and 36XX 9034530-02, March 2010502 HiPath Wireless Controller, Access Points and Convergence Software V7.11, User Guide        B.2.4  United StatesB.2.4.1  FCC Declaration of Conformity StatementThis device complies with Part 15 of the FCC Rules. Operation is subject to the following two conditions:•This device may not cause harmful interference.•This device must accept any interference received, including interference that may cause undesired operation.This equipment has been tested and found to comply with the limits for a Class B digital device, pursuant to Part 15 of the FCC Rules. These limits are designed to provide reasonable protection against harmful interference when the equipment is operated in a residential and business environment. This equipment generates, uses, and radiates radio frequency energy, and if not installed and used in accordance with instructions, may cause harmful interference. However, there is no guarantee that interference will not occur. If this equipment does cause harmful interference, which can be determined by turning the equipment off and on, the user is encouraged to try to correct the interference by one or more of the following measures:•Reorient or relocate the receiving antenna.•Increase the separation between the equipment or devices.•Connect the equipment to an outlet other than the receiver's.•Consult a dealer or an experienced radio/TV technician for suggestions.B.2.4.2  USA conformance standardsThis equipment meets the following conformance standards:Safety •UL 60950-1•UL 2043 Plenum Rated as part of UL 60950-1. Suitable for use in environmental air space in accordance with Section 300.22.C of the National Electrical Code.EMC •FCC CFR 47 Part 15, Class BRadio transceiver •CFR 47 Part 15.247, Subpart C
hwc_appendixb.fmRegulatory informationWireless APs 26XX and 36XX9034530-02, March 2010HiPath Wireless Controller, Access Points and Convergence Software V7.11, User Guide 503         •CFR 47 Part 15.407, Subpart E Other•IEEE 802.11a (5 GHz)•IEEE 802.11b/g (2.4 GHz)•IEEE 802.11n (AP36XX)•IEEE 802.3af (PoE)Warning: The Wireless APs must be installed and used in strict accordance with the manufacturer's instructions as described in this guide and related documentation for the device to which the Wireless AP is connected. Any other installation or use of the product violates FCC Part 15 regulations.Operation of the Wireless AP is restricted for indoor use only for the UNII 5.15 - 5.25. GHz and 5.47 - 5.725 GHz bands in accordance with FCC regulations.This Part 15 radio device operates on a non-interference basis with other devices operating at the same frequency when using antennas provided or other Siemens certified antennas. Any changes or modification to the product not expressly approved by Siemens could void the user's authority to operate this device.For the product available in the USA market, only channels 1 to 11 can be operated. Selection of other channels in the 2.4 GHz band is not possible.B.2.4.3  FCC RF Radiation Exposure StatementThe Wireless AP complies with FCC RF radiated exposure limits set forth for an uncontrolled environment. End users must follow the specific operating instructions for satisfying RF exposure compliance. This device has been tested and has demonstrated compliance when simultaneously operated in the 2.4 GHz and 5 GHz frequency ranges. This device must not be co-located or operated in conjunction with any other antenna or transmitter.Caution: The radiated output power of the Wireless AP is below the FCC radio frequency exposure limits as specified in "Guidelines for Human Exposure to Radio Frequency Electromagnetic Fields" (OET Bullet 65, Supplement C). This equipment should be installed and operated with a minimum distance of 25 cm between the radiator and your body or other co-located operating antennas.
Regulatory informationhwc_appendixb.fmWireless APs 26XX and 36XX 9034530-02, March 2010504 HiPath Wireless Controller, Access Points and Convergence Software V7.11, User Guide        B.2.4.4  External antennasThe AP2620/AP3620 external antenna APs can also be used with certified external antennas. However, in order to comply with the local laws and regulations, an approval may be required by the local regulatory authorities.For a list of approved external antennas, see Section B.2.8, “AP2620/AP3620 approved external antennas”.RF safety distanceThe antennas used for this transmitter must be installed to provide a separation distance of at least 25 cm from all persons and must not be co-located or operating in conjunction with another antenna or transmitter.
hwc_appendixb.fmRegulatory informationWireless APs 26XX and 36XX9034530-02, March 2010HiPath Wireless Controller, Access Points and Convergence Software V7.11, User Guide 505         B.2.5  CanadaB.2.5.1  Industry Canada Compliance StatementThis digital apparatus does not exceed the Class B limits for radio noise emissions from digital apparatus as set out in the interference-causing equipment standard entitled "Digital Apparatus," ICES-003 of Industry Canada.Cet appareil numerique respecte les limites de bruits radioelectriques applicables aux appareils numeriques de Classe B prescrites dans la norme sur le materiel brouilleur: "Appareils Numeriques," NMB-003 edictee par le Industrie Canada.This device complies with Part 15 of the FCC Rules and Canadian Standard RSS-210. Operation is subject to the following conditions: •This device may not cause harmful interference.•This device must accept any interference received, including interference that may cause undesired operation. •This Class B digital apparatus complies with Canadian ICES-003.•Operation in the 5150-5250 MHz band is only for indoor usage to reduce potential for harmful interference to co-channel mobile satellite systems.•Please note that high power radars are allocated as primary users (meaning they have priority) and can cause interference in the 5250-5350 MHz and 5470-5725 MHz bands of LE-LAN devices.•For the product available in the Canadian market, only channels 1 to 11 can be operated. Selection of other channels in the 2.4 GHz band is not possible.B.2.5.2  Canada conformance standardsThis equipment meets the following conformance standards:Safety •C22.2 No.60950-1-03•UL 2043 Plenum Rated as part of UL 60950-1. Suitable for use in environmental air space in accordance with Sections 2-128, 12-010(3) and 12-100 of the Canadian Electrical Code, Part 1, C22.1EMC •ICES-003, Class BRadio transceiver•RSS-210 (2.4 GHz and 5GHz)
Regulatory informationhwc_appendixb.fmWireless APs 26XX and 36XX 9034530-02, March 2010506 HiPath Wireless Controller, Access Points and Convergence Software V7.11, User Guide        Other•IEEE 802.11a (5 GHz)•IEEE 802.11b/g (2.4 GHz)•IEEE 802.11n (AP36XX)•IEEE 802.3af (PoE)B.2.5.3  External antennasThe AP2620/AP3620 external antenna APs can also be used with certified external antennas. However, in order to comply with the local laws and regulations, an approval may be required by the local regulatory authorities.For a list of approved external antennas, see Section B.2.8, “AP2620/AP3620 approved external antennas”.RF safety distanceThe antennas used for this transmitter must be installed to provide a separation distance of at least 25 cm from all persons and must not be co-located or operating in conjunction with another antenna or transmitter.
hwc_appendixb.fmRegulatory informationWireless APs 26XX and 36XX9034530-02, March 2010HiPath Wireless Controller, Access Points and Convergence Software V7.11, User Guide 507         B.2.6  European communityThe Wireless APs are designed for use in the European Union and other countries with similar regulatory restrictions where the end user or installer is allowed to configure the Wireless AP for operation by entry of a country code relative to a specific country. Upon connection to the controller, the software will prompt the user to select a country code. After the country code is selected, the controller will set up the Wireless AP with the proper frequencies and power outputs for that country code.Although outdoor use may be allowed and may be restricted to certain frequencies and/or may require a license for operation, the Wireless AP is intended for indoor use and must be installed in a proper indoor location. Use the installation utility provided with the controller software to ensure proper set-up in accordance with all European spectrum usage rules. Contact local Authority for procedure to follow and regulatory information. For more details on legal combinations of frequencies, power levels and antennas, contact Siemens.Declaration of Conformity with R&TTE Directive of the European Union 1999/5/ECThe following symbol indicates compliance with the Essential Requirements of the R&TTE Directive of the European Union (1999/5/EC).
Regulatory informationhwc_appendixb.fmWireless APs 26XX and 36XX 9034530-02, March 2010508 HiPath Wireless Controller, Access Points and Convergence Software V7.11, User Guide        B.2.6.1  Declaration of Conformity in Languages of the European CommunityEnglish Hereby, Siemens, declares that this Radio LAN device is in compliance with the essential requirements and other relevant provisions of Directive 1999/5/EC.Finnish Valmistaja Siemens vakuuttaa täten että Radio LAN device tyyppinen laite on direktiivin 1999/5/EY oleellisten vaatimusten ja sitä koskevien direktiivin muiden ehtojen mukainen.Dutch Hierbij verklaart Siemens dat het toestel Radio LAN device in overeenstemming is met de essentiële eisen en de andere relevante bepalingen van richtlijn 1999/5/EG. Bij deze verklaart Siemens dat deze Radio LAN device voldoet aan de essentiële eisen en aan de overige relevante bepalingen van Richtlijn 1999/5/EC.French Par la présente Siemens déclare que l'appareil Radio LAN device est conforme aux exigences essentielles et aux autres dispositions pertinentes de la directive 1999/5/CE. Par la présente, Siemens déclare que ce Radio LAN device est conforme aux exigences essentielles et aux autres dispositions de la directive 1999/5/CE qui lui sont applicables.Swedish Härmed intygar Siemens att denna Radio LAN device står I överensstämmelse med de väsentliga egenskapskrav och övriga relevanta bestämmelser som framgår av direktiv 1999/5/EG. Danish Undertegnede Siemens erklærer herved, at følgende udstyr Radio LAN device overholder de væsentlige krav og øvrige relevante krav i direktiv 1999/5/EF.German Hiermit erklärt Siemens die Übereinstimmung des "WLAN Wireless Controller bzw. Access Points" mit den grundlegenden Anforderungen und den anderen relevanten Festlegungen der Richtlinie 1999/5/EG.Greek ΜΕ ΤΗΝ ΠΑΡΟΥΣΑ Siemens ∆ΗΛΩΝΕΙ ΟΤΙ Radio LAN device ΣΥΜΜΟΡΦΩΝΕΤΑΙ ΠΡΟΣ ΤΙΣ ΟΥΣΙΩ∆ΕΙΣ ΑΠΑΙΤΗΣΕΙΣ ΚΑΙ ΤΙΣ ΛΟΙΠΕΣ ΣΧΕΤΙΚΕΣ ∆ΙΑΤΑΞΕΙΣ ΤΗΣ Ο∆ΗΓΙΑΣ 1999/5/ΕΚ.Icelandic Siemens lysir her med yfir að thessi bunadur, Radio LAN device, uppfyllir allar grunnkrofur, sem gerdar eru i R&TTE tilskipun ESB nr 1999/5/EC.Italian Con la presente Siemens dichiara che questo Radio LAN device è conforme ai requisiti essenziali ed alle altre disposizioni pertinenti stabilite dalla direttiva 1999/5/CE.Spanish Por medio de la presente Siemens declara que el Radio LAN device cumple con los requisitos esenciales y cualesquiera otras disposiciones aplicables o exigibles de la Directiva 1999/5/CE.Portuguese Siemens declara que este Radio LAN device está conforme com os requisitos essenciais e outras disposições da Directiva 1999/5/CE. Malti Hawnhekk, Siemens, jiddikjara li dan Radio LAN device jikkonforma mal-htigijiet essenzjali u ma provvedimenti ohrajn relevanti li hemm fid-Dirrettiva 1999/5/EC.
hwc_appendixb.fmRegulatory informationWireless APs 26XX and 36XX9034530-02, March 2010HiPath Wireless Controller, Access Points and Convergence Software V7.11, User Guide 509         New Member States requirements of Declaration of ConformityEstonian Käesolevaga kinnitab Siemens seadme Radio LAN device vastavust direktiivi 1999/5/EÜ põhinõuetele ja nimetatud direktiivist tulenevatele teistele asjakohastele sätetele.Hungary Alulírott, Siemens nyilatkozom, hogy a Radio LAN device megfelel a vonatkozó alapvetõ követelményeknek és az 1999/5/EC irányelv egyéb elõírásainak.Slovak Siemens týmto vyhlasuje, že Radio LAN device spĺňa základné požiadavky a všetky príslušné ustanovenia Smernice 1999/5/ES.Czech Siemens tímto prohlašuje, že tento Radio LAN device je ve shodě se základními požadavky a dalšími příslušnými ustanoveními směrnice 1999/5/ES."Slovenian Šiuo Siemens deklaruoja, kad šis Radio LAN device atitinka esminius reikalavimus ir kitas 1999/5/EB Direktyvos nuostatas.Latvian Ar šo Siemens deklarē, ka Radio LAN device atbilst Direktīvas 1999/5/EK būtiskajām prasībām un citiem ar to saistītajiem noteikumiemLithuanian Siemens deklaruoja, kad Radio LAN device atitinka 1999/5/EC Direktyvos esminius reikalavimus ir kitas nuostatas".Polish Niniejszym, Siemens, deklaruję, że Radio LAN device spełnia wymagania zasadnicze oraz stosowne postanowienia zawarte Dyrektywie 1999/5/EC.
Regulatory informationhwc_appendixb.fmWireless APs 26XX and 36XX 9034530-02, March 2010510 HiPath Wireless Controller, Access Points and Convergence Software V7.11, User Guide        B.2.6.2  European conformance standardsThis equipment meets the following conformance standards:Safety •2006/95/EC Low Voltage Directive (LVD)•IEC/EN 60950-1 + National DeviationsEMC (Emissions / Immunity)•2004/108/EC EMC Directive•EN 55011/CISPR 11, Class B, Group 1 ISM•EN 55022/CISPR 22, Class B•EN 55024/CISPR 24, includes IEC/EN 61000-4-2,3,4,5,6,11•EN 61000-3-2 and -3-3 (Harmonics and Flicker)•EN 60601-1-2 (EMC immunity for medical equipment)•EN 50385 (EMF)•ETSI/EN 301 489-1 & -17 Radio transceiver •R&TTE Directive 1999/5/EC•ETSI/EN 300 328 (2.4 GHz)•ETSI/EN 301 893 (5 GHz)Other•IEEE 802.11a (5 GHz)•IEEE 802.11b/g (2.4 GHz)•IEEE 802.11n (AP36XX)•IEEE 802.3af (PoE)RoHS•European Directive 2002/95/EC
hwc_appendixb.fmRegulatory informationWireless APs 26XX and 36XX9034530-02, March 2010HiPath Wireless Controller, Access Points and Convergence Software V7.11, User Guide 511         B.2.6.3  External antennasThe AP2620/AP3620 external antenna APs can also be used with certified external antennas. However, in order to comply with the local laws and regulations, an approval may be required by the local regulatory authorities.For a list of approved external antennas, see Section B.2.8, “AP2620/AP3620 approved external antennas”.RF safety distanceThe antennas used for this transmitter must be installed to provide a separation distance of at least 25 cm from all persons and must not be co-located or operating in conjunction with another antenna or transmitter.B.2.6.4  Conditions of use in the European communityThe Wireless APs with internal and external antennas are designed and intended to be used indoors. Some EU countries allow outdoor operation with limitations and restrictions, which are described in this section. It is the responsibility of the end user to ensure operation in accordance with these rules, frequencies, and transmitter power output. The Wireless AP must not be operated until properly configured for the customer’s geographic location.Caution: The user or installer is responsible to ensure that the Wireless AP is operated according to channel limitations, indoor / outdoor restrictions, license requirements, and within power level limits for the current country of operation. A configuration utility has been provided with the HiPath Wireless Controller to allow the end user to check the configuration and make necessary configuration changes to ensure proper operation in accordance with the spectrum usage rules for compliance with the European R&TTE directive 1999/5/EC.The Wireless APs with internal and external antennas are designed to be operated only indoors within all countries of the European Community. Some countries require limited channels of operation. These restrictions are described in this section.Caution: The Wireless AP is completely configured and managed by the HiPath Wireless Controller connected to the network. Please follow the instructions in this user guide to properly configure the Wireless AP.• The Wireless APs require the end user or installer to ensure that they have a valid license prior to operating the Wireless AP. The license contains the region and the region exposes the country codes which allow for proper configuration in conformance with European National spectrum usage laws
Regulatory informationhwc_appendixb.fmWireless APs 26XX and 36XX 9034530-02, March 2010512 HiPath Wireless Controller, Access Points and Convergence Software V7.11, User Guide        • There is a default group of settings that each Wireless AP receives when it connects to the controller. There is the ability to change these settings. The user or installer is responsible to ensure that each Wireless AP is properly configured.• The software within the controller will automatically limit the allowable channels and output power determined by the selected country code. Selecting the incorrect country of operation or identifying the proper antenna used, may result in illegal operation and may cause harmful interference to other systems.• This device employs a radar detection feature required for European Community operation in the 5 GHz band. This feature is automatically enabled when the country of operation is correctly configured for any European Community country. The presence of nearby radar operation may result in temporary interruption of operation of this device. The radar detection feature will automatically restart operation on a channel free of radar.• The 5 GHz Turbo Mode feature is not enabled for use on the Wireless APs.• The 5150- 5350 MHz band, channels 36, 40, 44, 48, 52, 56, 60, or 64, are restricted to indoor use only.• The external antenna APs must only use antennas that are certified by Siemens.• The 2.4 GHz band, channels 1 - 13, may be used for indoor or outdoor use but there may be some channel restrictions.• In Greece and Italy, the end user must apply for a license from the national spectrum authority to operate outdoors.• In France, outdoor operation is not permitted in the 2.4 GHz band.
hwc_appendixb.fmRegulatory informationWireless APs 26XX and 36XX9034530-02, March 2010HiPath Wireless Controller, Access Points and Convergence Software V7.11, User Guide 513         B.2.6.5  European spectrum usage rulesThe AP configured with approved internal or external antennas can be used for indoor and outdoor transmissions throughout the European community as displayed in Table 46. Some restrictions apply in Belgium, France, Greece, and Italy.Country 5.15-5.25 (GHz) Channels: 36,40,44,485.25-5.35 (GHz)Channels: 52,56,60,645.47-5.725 (GHz)Channels: 100,104,108,112,116,132,136,1402.4-2.4835 (GHz)Channels: 1 to 13(Except Where Noted)Austria Indoor only Indoor only Indoor or outdoor Indoor or outdoorBelgium Indoor only Indoor only Indoor or outdoor * Indoor or outdoorBulgaria Indoor only Indoor only Indoor or outdoor Indoor or outdoorDenmark Indoor only Indoor only Indoor or outdoor Indoor or outdoorCroatia Indoor only Indoor only Indoor or outdoor Indoor or outdoorCyprus Indoor only Indoor only Indoor or outdoor Indoor or outdoorCzech Rep. Indoor only Indoor only Indoor or outdoor Indoor or outdoorEstonia Indoor only Indoor only Indoor or outdoor Indoor or outdoorFinland Indoor only Indoor only Indoor or outdoor Indoor or outdoorFrance Indoor only Indoor only Indoor or outdoor Indoor onlyGermany Indoor only Indoor only Indoor or outdoor Indoor or outdoorGreece Indoor only Indoor only Indoor (Outdoor w/License)Indoor (Outdoor w/license)Hungary Indoor only Indoor only Indoor or outdoor Indoor or outdoorIceland Indoor only Indoor only Indoor or outdoor Indoor or outdoorIreland Indoor only Indoor only Indoor or outdoor Indoor or outdoorItaly Indoor only Indoor only Indoor or outdoor Indoor (Outdoor w/license)Latvia Indoor only Indoor only Indoor or outdoor Indoor or outdoorLiechtenstein Indoor only Indoor only Indoor or outdoor Indoor or outdoorLithuania Indoor only Indoor only Indoor or outdoor Indoor or outdoorLuxembourg Indoor only Indoor only Indoor or outdoor Indoor or outdoorNetherlands Indoor only Indoor only Indoor or outdoor Indoor or outdoorMalta Indoor only Indoor only Indoor or outdoor Indoor or outdoorNorway Indoor only Indoor only Indoor or outdoor Indoor or outdoorPoland Indoor only Indoor only Indoor or outdoor Indoor or outdoorPortugal Indoor only Indoor only Indoor or outdoor Indoor or outdoorRomania Indoor only Indoor only Indoor or outdoor Indoor or outdoorSlovak Rep. Indoor only Indoor only Indoor or outdoor Indoor or outdoorSlovenia Indoor only Indoor only Indoor or outdoor Indoor or outdoorTable 46 European spectrum usage rules
Regulatory informationhwc_appendixb.fmWireless APs 26XX and 36XX 9034530-02, March 2010514 HiPath Wireless Controller, Access Points and Convergence Software V7.11, User Guide        Note: * Belgium requires notifying the spectrum agency if deploying > 300 meter wireless links in outdoor public areas.Spain Indoor only Indoor only Indoor or outdoor Indoor or outdoorSweden Indoor only Indoor only Indoor or outdoor Indoor or outdoorSwitzerland Indoor only Indoor only Indoor or outdoor Indoor or outdoorTurkey Indoor only Indoor only Indoor or outdoor Indoor or outdoorU.K Indoor only Indoor only Indoor or outdoor Indoor or outdoorCountry 5.15-5.25 (GHz) Channels: 36,40,44,485.25-5.35 (GHz)Channels: 52,56,60,645.47-5.725 (GHz)Channels: 100,104,108,112,116,132,136,1402.4-2.4835 (GHz)Channels: 1 to 13(Except Where Noted)Table 46 European spectrum usage rules
hwc_appendixb.fmRegulatory informationWireless APs 26XX and 36XX9034530-02, March 2010HiPath Wireless Controller, Access Points and Convergence Software V7.11, User Guide 515         B.2.7  Certifications of other countries The Wireless APs have been certified for use in various other countries. When the Wireless AP is connected to the Siemens HiPath Wireless Controller, the user is prompted to select a country code. Once the correct country code is selected, the controller automatically sets up the Wireless AP with the proper frequencies and power outputs for that country code.Note: It is the responsibility of the end user to select the proper country code for the country the device will be operated within or run the risk violating local laws and regulations.Approved external antennasThe external antenna Wireless APs can also be used with certified external antennas. However, in order to comply with the local laws and regulations, an approval may be required by the local regulatory authorities.For a list of approved external antennas, see Section B.2.8, “AP2620/AP3620 approved external antennas”.Other country specific compliance standards, approvals and declarations•IEC 60950-1 CB Scheme + National Deviations•AS/NZS 60950.1 (Safety)•AS/NZS 3548 (Emissions via EU standards – ACMA)•AS/NZS 4288 (Radio via EU standards)•EN 300 328 (2.4 GHz)•EN 301 893 (5 GHz)•EN 301 489-1 & -17 (RLAN)•IEEE 802.11a (5 GHz)•IEEE 802.11b/g (2.4 GHz)•IEEE 802.11n (AP36XX)•IEEE 802.3af (PoE)
Regulatory informationhwc_appendixb.fmWireless APs 26XX and 36XX 9034530-02, March 2010516 HiPath Wireless Controller, Access Points and Convergence Software V7.11, User Guide        B.2.8  AP2620/AP3620 approved external antennasThe AP2620/AP3620 external antenna APs can be used with certified external antennas. However, in order to comply with the local laws and regulations, an approval may be required by the local regulatory authorities. The following optional antennas have been tested and approved for use with the external antenna models.Model Application Shape Gain (dBi) Frequency  (MHz) Connector TypeWS-ANT01 indoor omni 4 2400-25005150-5900Reverse SMA PlugWS-AO-DS05360 outdoor omni 5 2400-2500  5150-5350Reverse Polarity Type-N JackWS-AIO-5S12060 indoor panel 12 2400-2500  4900-5990Reverse Polarity Type-N JackWS-AI-2S03360 indoor omni 3.5 2400-2500 Reverse SMA PlugsWS-AI-DS06360 indoor omni 562300-27004900-6000Reverse Polarity Type-N JackWS-AIO-DS05120 indoor/outdoor panel 5 2400-2500 Reverse Polarity Type-N JackWS-AIO-2S07060 indoor/outdoor panel 7.5 2300-2600  4900-6000Reverse Polarity Type-N JackWS-AIO-5S17017 indoor/outdoor panel 17 5470-5850 Reverse Polarity Type-N JackWS-AIO-2514090 indoor/outdoor panel 14 2400-2485 Reverse Polarity Type-N JackWS-AIO-5S15090 indoor/outdoor panel 15 4900-6000 Reverse Polarity Type-N JackWS-AIO-2S18018 indoor/outdoor panel 18 2300-2500 Reverse Polarity Type-N JackTable 47 List of FCC approved antennas — AP2620
hwc_appendixb.fmRegulatory informationWireless APs 26XX and 36XX9034530-02, March 2010HiPath Wireless Controller, Access Points and Convergence Software V7.11, User Guide 517         RF safety distanceThe antennas used for this transmitter must be installed to provide a separation distance of at least 25 cm from all persons and must not be co-located or operating in conjunction with another antenna or transmitter.Model Application Shape Gain (dBi) Frequency  (MHz) Connector TypeWS-ANT02 indoor omni 4 2400-25005150-5900Reverse SMA PlugWS-AO-DS05360 outdoor omni 5 2400-2500  5150-5350Reverse Polarity Type-N JackWS-AO-D16060 outdoor 60 degree sector directional, 2 inputs16 5150-5875 Reverse Polarity Type-N JackWS-AO-5D23009 outdoor panel, 2 inputs 23  5150-5875 Reverse Polarity Type-N JackWS-AI-DT04360 indoor omni, 3 inputs 342400-25004900-5990Reverse SMA Plugs, 3ea.WS-AI-DT05120 indoor 120 degree sector directional, 3 inputs5 2300-27004900-6100Reverse SMA PlugsTable 48 List of FCC approved antennas — AP3620
Regulatory informationhwc_appendixb.fmWireless APs 26XX and 36XX 9034530-02, March 2010518 HiPath Wireless Controller, Access Points and Convergence Software V7.11, User Guide
hwc_appendixc.fm9034530-02, March 2010HiPath Wireless Controller, Access Points and Convergence Software V7.11, User Guide 519      optiPoint WL2 ConfigurationoptiPoint WL2 wireless telephone configurationC  optiPoint WL2 ConfigurationThis appendix describes the recommended configuration for the optiPoint WL2 wireless telephone with the HiPath Wireless LAN Solution. In addition, corresponding configurations should be made on the PBX, if applicable.Update your optiPoint WL2 wireless telephone software to the latest available firmware. The following information in this appendix refers to an optiPoint WL2 telephone running firmware version 50.002.43.00079.Note: You can also use the VNS wizard to configure the HiPath Wireless Controller for use with optiPoint wireless telephones. For more information, see Section 6.4.2, “Creating a voice VNS using the VNS wizard”, on page 262.C.1  optiPoint WL2 wireless telephone configurationTo configure audio settings:1. Launch your Web browser, and in the browser address bar type the optiPoint WL2’s IP address. The optiPoint WL2 professional Handset screen is displayed.2. In the optiPoint WL2 professional menu, click Admin. The Network: Profile Selection screen is displayed.3. In the left pane, click Audio Settings. The Audio Settings screen is displayed.4. Configure the following audio settings:•In the Codec drop-down list, click G.711 preferred (normal quality). The alternative G729 codec would only provide a small increase in capacity at the expense of a significant increase in sensitivity to lost packets and degradation of quality.•In the RTP Packet Size drop-down list, click 20ms. The 10ms setting would not improve voice quality, but it would significantly decrease the per-AP voice capacity. The 30ms setting would worsen the impact of lost packets while roaming. •Clear the Silence Suppression checkbox. The Silence Suppression option should be disabled.
optiPoint WL2 Configurationhwc_appendixc.fmoptiPoint WL2 wireless telephone configuration 9034530-02, March 2010520 HiPath Wireless Controller, Access Points and Convergence Software V7.11, User Guide        To configure Quality of Service protocol settings:1. In the left pane, click Quality of Service. The Quality of Service: Protocol Settings screen is displayed.2. Configure the following Quality of Service settings:•In the DSCP Class for Voice drop-down list, click Expedited Forwarding to ensure maximum voice priority.•In the DSCP Class for Signalling drop-down list, click Assured Forwarding 3. Under normal conditions Assured Forwarding 3 ensures a more reliable delivery for Signaling than for Voice (more retries) at the expense of a potential higher delay.•In the VLAN Settings section, select None.
hwc_appendixc.fmoptiPoint WL2 ConfigurationoptiPoint WL2 wireless telephone configuration9034530-02, March 2010HiPath Wireless Controller, Access Points and Convergence Software V7.11, User Guide 521         To configure WLAN settings:1. In the left pane, click Network. The Network: Profile Selection screen is displayed.2. In the List of Profiles, click Edit for the profile you want to configure. The Network: Profile Name screen is displayed.3. In the left pane, click WLAN. The Network: WLAN for profile screen is displayed.4. Configure the following WLAN settings:•In the Output Power (in%) drop-down list, click 100. Use the maximum 100% unless there is a reason to reduce it.•In the Transmission Rate drop-down, click Auto. Note: When the Transmission Rate is set to a value, it does not force the phone to only use that particular PHY transmission rate. Instead, it forces the phone to only use PHY rates that are smaller or equal to the set rate.•In the Fragmentation Threshold box, ensure that the default value 2346 is used. •In the RTS/CTS Threshold box, ensure that the default value 2347 is used.•In the Roaming Threshold box, type a roaming threshold between the range of -75 dBm to -65 dBm, depending on the parameters of the deployment.
optiPoint WL2 Configurationhwc_appendixc.fmoptiPoint WL2 wireless telephone configuration 9034530-02, March 2010522 HiPath Wireless Controller, Access Points and Convergence Software V7.11, User Guide        A larger value, for example -65 dBm will cause the phone to scan for alternate Wireless APs more often, which will result in more wireless traffic and slightly decreased battery life. A smaller value, for example -75 dBm will cause the phone to roam too late, causing voice interruptions during roaming.•In the Preamble Type section, select Short. The short preamble provides for higher voice capacity. If legacy pre-11b devices are present in the coverage area or you are unsure if legacy pre-11b devices are present in the coverage area, select Long.To configure WLAN security settings:1. In the left pane, click Network. The Network: Profile Selection screen is displayed.2. In the left pane, click WLAN Security. The Network: WLAN Security for profile screen is displayed.3. Configure the following WLAN security settings:•Click WPA-PSK.
hwc_appendixc.fmoptiPoint WL2 ConfigurationHiPath Wireless Controller configuration9034530-02, March 2010HiPath Wireless Controller, Access Points and Convergence Software V7.11, User Guide 523         C.2  HiPath Wireless Controller configurationThe easiest way to configure a voice VNS is to use the VNS Creation Wizard. Refer to Section 6.4.2, “Creating a voice VNS using the VNS wizard”, on page 262.The following settings must be configured on the HiPath Wireless Controller.•A dedicated VNS must be used for WL2 phones. No other non-voice clients should be allowed in this VNS.•The VNS must be a non-RADIUS VNS.To configure a WL2 Voice Topoiogy:1. In the Layer 3 area, from the DHCP drop-down list, select Local Server, then click Configure.2. Select the Enable DLS DHCP Option checkbox.3. In the DLS Address box, type the IP address or the DNS name of the DLS. In the accompanying box, type the DLS port number. The default is 18443.For more information about configuring a Topology, see Section 6.8, “Configuring a Topology”, on page 296.To configure a WL2 WLAN Service:1. Click the Privacy tab.2. Configure the following privacy settings:
optiPoint WL2 Configurationhwc_appendixc.fmHiPath Wireless Controller configuration 9034530-02, March 2010524 HiPath Wireless Controller, Access Points and Convergence Software V7.11, User Guide        •The privacy settings on the HiPath Wireless Controller must match those on the optiPoint WL2 phone. •If the optiPoint WL2 phone is configured to use WPA-PSK, select the WPA-PSK option for the VNS.3. Click the QoS tab.4. Configure the following QoS policy settings:•For good voice quality and battery life, select WMM. •If the VNS is shared with legacy devices that require priority but do not support WMM, select Legacy.•If applicable, select 802.11e or Enable U-APSD. (The next release of the optiPoint WL2 may require .11e support). Note: The Turbo Voice and Use Global Admission Control for Voice (VO) options should be cleared. These options should not be used in the same VNS as the optiPoint WL2. These features are not currently supported on the optiPoint WL2.•The Priority Override option (configured on the Advanced dialog) should normally be cleared. If the phone and PBX are configured properly, the default DSCP classification should work well. If you are unsure, sniff the packets over the air and check that the voice packets are sent with priority 6 or 7 in both UL and DL directions. For more information about configuring a WLAN Service, see Section 6.9, “Configuring WLAN Services”, on page 308.To configure Wireless AP radio properties:1. From the main menu, click Wireless AP Configuration. The HiPath Wireless AP screen is displayed.2. Click the applicable radio tab, In the Radio Mode drop-down list, click g. Note: Enable 11b only if 11b devices are used on the same VNS as the optiPoint WL2 phone. 3. Click the Advanced button.4. Configure the following radio settings:
hwc_appendixc.fmoptiPoint WL2 ConfigurationHiPath Wireless Controller configuration9034530-02, March 2010HiPath Wireless Controller, Access Points and Convergence Software V7.11, User Guide 525         •In the DTIM Period box, type 5. Note: A DTIM Period value of 1 may produce better results if significant RF interference exists in your environment. Use a DTIM Period value of 5 unless you notice a significant improvement when using a value of 1.•In the Beacon Period box, type 100 (ms).•In the RTS/CTS Threshold box, ensure that the default value 2346 is used.•In the Frag. Threshold box, ensure that the default value 2346 is used.•In the Rx Diveristy drop-down list, click Best.•In the Tx Diversity drop-down list, click Alternate.Note: If you experience variable or unstable signals, in the Tx Diversity drop-down list, click Left.•In the Min Basic Rate drop-down list, click 1Mbps if .11b is enabled. Note: Use a Min Basic Rate of 6Mbps if you are using only optiPoint WL2 phones on the VNS, as this will increase the number of concurrent calls per AP. Use a Min Basic Rate of 2Mbps or 1Mbps if your site has sparse RF coverage.•In the Max Basic Rate drop-down list, click the default maximum possible basic rate. For example, click 12 Mbps if you are using 6 Mbps as the Min Basic Rate. Otherwise, click 24 Mbps.•In the Max Operational Rate drop-down list, click the default maximum rate. For example, 54 Mbps.•In the Preamble drop-down list, click Short. The short preamble provides for higher voice capacity. If legacy pre-11b devices are present in the coverage area or you are unsure if legacy pre-11b devices are present in the coverage area, click Long.•In the Total # of Tries for Background BK drop-down list, click adaptive (multi-rate).•In the Total # of Tries for Best Effort BE drop-down list, click adaptive (multi-rate).•In the Total # of Tries for Video VI drop-down list, click adaptive (multi-rate).
optiPoint WL2 Configurationhwc_appendixc.fmHiPath Wireless Controller configuration 9034530-02, March 2010526 HiPath Wireless Controller, Access Points and Convergence Software V7.11, User Guide        •In the Total # of Tries for Voice VO drop-down list, click adaptive (multi-rate).•In the Total # of Tries for Turbo Voice TVO drop-down list, click adaptive (multi-rate).Note: At a minimum, use adaptive (multi-rate) for Total # of Tries for Best Effort BE and Total # of Tries for Voice VO since this will significantly improve voice quality.•In the Protection Mode drop-down list, click Auto. •In the Protection Rate drop-down list, click 11 Mbps. •In the Protection Type drop-down list, click CTS. The CTS protection mode allows for higher voice capacity.If legacy pre-11b devices are present in the coverage area or you are unsure if legacy pre-11b devices are present in the coverage area, click RTS CTS. RTS CTS mode provides more robust protection.
hwc_appendixd.fm9034530-02, March 2010HiPath Wireless Controller, Access Points and Convergence Software V7.11, User Guide 527      SpectraLink Wireless TelephonesNetwork TopologyD  SpectraLink Wireless TelephonesThe HiPath Wireless LAN Solution, consisting of the HiPath Wireless Controller, Wireless APs, and the HiPath Wireless Convergence Software, seamlessly integrates with SpectraLink Wireless Telephones to serve mobile voice and data requirements. The standards-based architecture of HiPath Wireless LAN provides an exceptional infrastructure for voice quality and handset-reliability to the SpectraLink telephones.D.1  Network TopologyThe following image depicts a typical network topology for SpectraLink telephones.Figure 40 SpectraLink Network TopologyNote: The network topology depicted in Figure 40 is a dedicated network for SpectraLink Telephones. Other topologies are supported and can be used as required.
SpectraLink Wireless Telephoneshwc_appendixd.fmConfiguring HiPath Wireless Controller for SpectraLink telephones 9034530-02, March 2010528 HiPath Wireless Controller, Access Points and Convergence Software V7.11, User Guide        Note: For a successful deployment, all network elements in the SpectraLink network should be provisioned to prioritize voice data.D.2  Configuring HiPath Wireless Controller for SpectraLink telephonesThis section describes how to configure the HiPath Wireless Controller and Wireless APs for use with SpectraLink Wireless telephones.You have to configure the following features in the HiPath Wireless Controller to set it up for SpectraLink telephones:•Radio properties•SSID•Filters•Multicast configuration•Security•Quality of Service (QoS)The configuration process for SpectraLink telephones applies identically to HiPath Wireless APs, HiPath Wireless Outdoor APs and HiPath Wireless 802.11n APs, unless specified otherwise.Note: You can also use the VNS wizard to configure the HiPath Wireless Controller for use with SpectraLink Wireless telephones. For more information, see Section 6.4.2, “Creating a voice VNS using the VNS wizard”, on page 262.D.2.1  Setting up SSID To set up the SSID:1. From the main menu, click Virtual Network Configuration. The Virtual Network Configuration screen is displayed.2. In the left pane, expand the New pane and click Add VNS (subnet).3. Type a name that will identify the new VNS in the VNS Name box.
hwc_appendixd.fmSpectraLink Wireless TelephonesConfiguring HiPath Wireless Controller for SpectraLink telephones9034530-02, March 2010HiPath Wireless Controller, Access Points and Convergence Software V7.11, User Guide 529         4. In the Default Policies area, select an existing Non-Authenticated and Authenticated policy, or create a new one by clicking the New button. The Policy configuration window is displayed.5. From the Topology area, select an existing topology from the Assigned Topology drop-down list. or create a new one by clicking the New button.Note: It is recommended that you should choose Bridge Traffic Locally at HWC Topology Mode for SpectraLink network deployment.6. In the Layer 3 area, from the DHCP Option drop-down menu, you can select either the Local DHCP Server or Use DHCP Relay, depending upon your network topology. Click the Configure button.7. In the Gateway box, type the network gateway address.8. In the Mask box, type the appropriate values.9. In the Address Range boxes (from and to), type the IP address range.10. To save your changes, click Save.D.2.2  Configuring filtersTo configure the filters:1. From the main menu, click Virtual Network Configuration. The Virtual Network Configuration screen is displayed.2. In the left pane, expand the Policies pane and select the policy to configure.3. On the Policy Configuration screen, click the Filter Rules tab. The filtering rule for the Default filter is displayed in the centre pane.4. Click the Add button, then type the IP address of SVP server in IP/Subnet and port boxes.5. From the Protocol drop-down menu, select UDP. 6. Click OK. The new filtering rule for the SVP server is displayed in the centre pane.7. Click Up. The filtering rule for the SVP server moves up, before the filter rule for Default filter.8. Click Add again, then type the IP address of SpectraLink Gateway in IP/Subnet and port boxes, and then repeat steps 5 to 7.
SpectraLink Wireless Telephoneshwc_appendixd.fmConfiguring HiPath Wireless Controller for SpectraLink telephones 9034530-02, March 2010530 HiPath Wireless Controller, Access Points and Convergence Software V7.11, User Guide        9. Add the filtering rules for the IP addresses of all network elements as explained in steps 5 to 7.Note: You must ensure that all the filtering rules, including the ones for SVP/Gateway and other network elements, are moved up, before the filtering rule for the Default filter.10. Select the Allow option of the Default filter.11. To save your changes, click Save.Note: You must complete the remaining configuration as explained in the subsequent sections, and then check if the deployment is working properly. If the deployment is working properly, you should deselect Allow option of the Default filter in order to secure the networkThe secure setup in context of the network topology illustrated in Figure 40 on page 527 will be as follows:• Allow 192.168.121.* UDP• Allow 192.168.110.* UDP• Allow 192.168.123.* UDP• Disallow *.*.*.* N/A T
hwc_appendixd.fmSpectraLink Wireless TelephonesConfiguring HiPath Wireless Controller for SpectraLink telephones9034530-02, March 2010HiPath Wireless Controller, Access Points and Convergence Software V7.11, User Guide 531         D.2.3  Setting up multicast configurationNote: Before you set up multicast configuration, you must specify the physical port for routing multicast traffic on the Wireless Controller configuration screen.To set up multicast configuration:1. From the main menu, click Virtual Network Configuration. The Virtual Network Configuration screen is displayed.2. In the left pane, expand the Topologies pane and select the desired topology.3. Select the Multicast Filters tab, then select the Enable Multicast Support checkbox.4. From the Defined groups drop-down list, select Spectralink SVP (224.0.1.116) and then click Add.5. Select the Wireless Replication checkbox.6. To save your changes, click Save.
SpectraLink Wireless Telephoneshwc_appendixd.fmConfiguring HiPath Wireless Controller for SpectraLink telephones 9034530-02, March 2010532 HiPath Wireless Controller, Access Points and Convergence Software V7.11, User Guide        D.2.4  Setting up SecurityTo set up the security:1. From the main menu, click Virtual Network Configuration. The Virtual Network Configuration screen is displayed.2. In the left pane, expand the WLAN Services pane, then select the desired WLAN Service.3. Click the Privacy tab.4. Select the WPA-PSK option.5. Select the WPA v.2 option.6. Under WPA v.2 section, select AES only from the Encryption drop-down menu.Note: The SpectraLink telephones must also be configured for WPA v.2 security.7. Enter the appropriate pass phrase in the Pre-shared key field.8. To save your changes, click Save.D.2.5  Setting up Quality of Service (QoS)To set up Quality of Service (QoS):1. From the main menu, click Virtual Network Configuration. The Virtual Network Configuration screen is displayed.2. In the left pane, expand the WLAN Services pane, then select the desired WLAN Service.3. Click the QoS tab.4. Under the Wireless QoS section, select the following:•Legacy•Turbo VoiceNote: If you are using HiPath Wireless APs and HiPath Wireless Outdoor APs, you must ensure that Turbo Voice QoS is selected to achieve best voice quality with the SpectraLink telephones.
hwc_appendixd.fmSpectraLink Wireless TelephonesConfiguring HiPath Wireless Controller for SpectraLink telephones9034530-02, March 2010HiPath Wireless Controller, Access Points and Convergence Software V7.11, User Guide 533         Turbo Voice QoS does not have any effect on HiPath Wireless 802.11n APs as these APs provide best voice quality regardless of whether Turbo Voice QoS is selected or not.Note: To achieve “higher call capacity”, you must ensure that WMM QoS is deselected.Note: The HiPath Wireless 802.11n APs support only the WMM QoS. If you are using 802.11n APs, and you want to achieve “higher call capacity”, you must ensure that WMM QoS is deselected.The Turbo Voice QoS does not have any effect on the 802.11n APs regardless of whether it is selected or not.5. Click the Advanced button.6. Under the Priority Processing section, select Priority Override.7. Retain the default value in Service Class drop-down menu. 8. Retain the default value in DSCP marking drop-down menu.9. To save your changes, click Save.D.2.6  Setting up Radio PropertiesTo set up the radio for Voice Wireless LAN in HiPath Wireless AP (Models 2610/2620):1. From the main menu, click Wireless AP Configuration. The Wireless AP Configuration screen is displayed.2. From the list of Wireless APs, select the Wireless AP that is being used for the Voice WLAN.3. On the Wireless AP Configuration screen, select the tab for the radio that is being used for Voice WLAN.4. Click the Advanced button. 5. Under Base Settings, set the DTIM Period to 3.6. Under Basic Radio Settings, set the following parameters:• Tx Diversity: Set the Tx Diversity to either Left or Right.
SpectraLink Wireless Telephoneshwc_appendixd.fmConfiguring HiPath Wireless Controller for SpectraLink telephones 9034530-02, March 2010534 HiPath Wireless Controller, Access Points and Convergence Software V7.11, User Guide        • Total # of retries for Voice VO: Set the Total # of retries for Voice VO to adaptive (multi-rate).Note: It is recommended that the Tx Diversity should be set to Left.7. Retain the default values for all other parameters.8. To save your changes, click Save.To set up the radio for Voice Wireless LAN in HiPath Wireless 802.11n APs (Models AP3610/3620):1. From the main menu, click Wireless AP Configuration. The Wireless AP Configuration screen is displayed.2. From the list of Wireless APs, select the Wireless 802.11n AP that is being used for the Voice WLAN.3. On the Wireless AP Configuration screen, select the tab for the radio that is being used for the Voice WLAN. 4. Click the Advanced button. 5. Under Base Settings, set the DTIM Period to 3.6. Retain the default values for all other parameters.7. To save your changes, click Save.
hwc_appendixe.fm9034530-02, March 2010HiPath Wireless Controller, Access Points and Convergence Software V7.11, User Guide 535      Default GuestPortal source codeTicket pageE  Default GuestPortal source codeE.1  Ticket pageE.1.1  Placeholders used in the default GuestPortal ticket pagePlaceholder tag Description!GuestName Guest Name!GuestComment Guest Comment!TimeOfDayStart Time-of-day start!TimeOfDayDuration  Time-of-day session duration  !SessionLifeTime Maximum session time!UserID  User ID for the guest!Password Password for the guest!SSID SSID to connect to!AccountActivationTime Account available time!AccountLifeTime Account life timeTable 49 Default GuestPortal ticket page template placeholders
Default GuestPortal source codehwc_appendixe.fmTicket page 9034530-02, March 2010536 HiPath Wireless Controller, Access Points and Convergence Software V7.11, User Guide        E.1.2  Default GuestPortal ticket page source codeNote: The GuestPortal account information placeholders used in the html code are preceded by the ! character. <HTML><HEAD>        <title></title>        <meta content="text/html;charset=utf-8" http-equiv="Content-Type"/></HEAD><body style="text-align:center">        <table cellspacing="0" cellpadding="0" border="0" align="center" width="790">        <tr>                <td style="background-color:#6666b0;color:white;font-weight:bold;font-size:30;padding:5px" align="center" width="790">GuestPortal</td>        </tr>        </table>        <table cellspacing="5" cellpadding="0" border="0" style="margin:0 auto">        <tr>                <td align="right"><b>Guest Name:</b></td>                <td align="left">!GuestName</td>        </tr>        <tr>                <td align="right"><b>User ID:</b></td>                <td align="left">!UserID</td>        </tr>        <tr>                <td align="right"><b>Password:</b></td>                <td align="left">!Password</td>        </tr>        <tr>
hwc_appendixe.fmDefault GuestPortal source codeTicket page9034530-02, March 2010HiPath Wireless Controller, Access Points and Convergence Software V7.11, User Guide 537                         <td align="right"><b>Account Start:</b></td>                <td align="left">!AccountActivationTime</td>        </tr>        <tr>                <td align="right"><b>Duration:</b></td>                <td align="left">!AccountLifeTime</td>        </tr>        <tr>                <td align="right"><b>Valid Daily Login Time:</b></td>                <td align="left">!TimeOfDayStart -- !TimeOfDayDuration</td>        </tr>        <tr>                <td align="right"><b>Comment:</b></td>                <td align="left">!GuestComment</td>        </tr>        </table>          <div style="width:790px;margin:0 auto;text-align:left">                <b>System Requirements:</b>                <hr width=790 size=2 noshade>                <div style="padding-left:30px">                        <ul>                                <li>A laptop with WLAN capabilities (801.11a/b/g). This functionality can be either embedded into your device or via a PCMCIA card.                                <li>Web browser software. You can use any standard Internet browser (ie, Internet Explorer, Netscape, etc).                        </ul>                </div>        </div>        <div style="width:790px;margin:10px auto;text-align:left">                <b>Instructions:</b>                <hr width=790 size=2 noshade>                 <div style="padding-left:30px;">                        <ul>                                <li>Enable your wireless device to connect to the '!SSID' SSID.
Default GuestPortal source codehwc_appendixe.fmGuestPortal sample header page 9034530-02, March 2010538 HiPath Wireless Controller, Access Points and Convergence Software V7.11, User Guide                                        <li>Once connected, launch your Internet browser and you will be redirected to the Guest Access webpage.                                <li>Enter the user ID and password supplied above. By logging into the network, you are accepting the terms and conditions below.                                <li>You're connected!                        </ul>                 </div>         </div></div></body></HTML>E.2  GuestPortal sample header pageSample header page source code<HTML><HEAD><TITLE>your company name</TITLE><META http-equiv=Content-Type content="text/html; charset=windows-1252"><STYLE type=text/css>BODY {FONT-SIZE: 11px; COLOR: #000000; FONT-FAMILY: Verdana, Arial, Helvetica, sans-serif}TD {FONT-SIZE: 11px; COLOR: #000000; FONT-FAMILY: Verdana, Arial, Helvetica, sans-serif}H3 {
hwc_appendixe.fmDefault GuestPortal source codeGuestPortal sample header page9034530-02, March 2010HiPath Wireless Controller, Access Points and Convergence Software V7.11, User Guide 539         FONT-SIZE: 14px; COLOR: #000066; FONT-FAMILY: Verdana, Arial, Helvetica, sans-serif}</STYLE><META content="Microsoft FrontPage 5.0" name=GENERATOR></HEAD><BODY><SPAN id=0 style="DISPLAY: none;"> <CENTER>  <span id="1" style="DISPLAY: true;"><span id="1">  <img border="0" src="your_logo.gif" width="198" height="49"></span></span> </CENTER><H3>Wireless Guest Access Login</H3><BR>  Please enter the <strong>Username and Password</strong> you were assigned from the Receptionist. <br>  <INPUT type=hidden value=wba_login name=fname>  <TABLE cellPadding=3 border=0>    <TBODY>      <TR>         <TD align=right>Username:</TD>        <TD><INPUT maxLength=32 size=15 name=username></TD>      </TR>      <TR>         <TD align=right>Password:</TD>        <TD><INPUT type=password maxLength=32 size=15 name=key></TD>      </TR>      <TR>         <TD align=right colSpan=2>        </TD>      </TR>    </TBODY>  </TABLE>  <br>  For assistance please contact our Operations Center at 555.555.5555 <BR></SPAN> <SPAN id=1 style="DISPLAY: true;">   <p align="center"><span id="1">
Default GuestPortal source codehwc_appendixe.fmGuestPortal sample footer page 9034530-02, March 2010540 HiPath Wireless Controller, Access Points and Convergence Software V7.11, User Guide          <img border="0" src="your_logo.gif" width="198" height="49"></span><br>  <br>  As a guest of our company, you have the ability to access our guest wireless network.   This service is provided as a benefit of visiting our Executive Briefing Center.   Please respect our rules and regulations while you are using our network. You may also visit our Demo Area to see our complete suite of products and solutions.  </p>E.3  GuestPortal sample footer pageSample footer page source code<html><body>    <strong>Terms and Conditions</strong><br>    Access to the information and contents available through this network are proprietary and confidential. Only authorized users may access this system.     You may use the information and contents solely in the manner for which it is intended and authorized. We reserve the right to monitor your use of this network at any time and in any manner. Misuse or unauthorized access may result in legal prosecution.     <BR>    <BR>    <input type="checkbox" name="agree" value="on">    I Agree to the Terms and Conditions <SPAN id=2 style="DISPLAY: none; FONT-WEIGHT: bold; FONT-SIZE: x-small; COLOR: red">Required</SPAN>     <br>
hwc_appendixe.fmDefault GuestPortal source codeGuestPortal sample footer page9034530-02, March 2010HiPath Wireless Controller, Access Points and Convergence Software V7.11, User Guide 541             <br>    <br><br>    For assistance please contact the Operations Center at 555.555.5555  </p></SPAN></BODY></HTML>
Default GuestPortal source codehwc_appendixe.fmGuestPortal sample footer page 9034530-02, March 2010542 HiPath Wireless Controller, Access Points and Convergence Software V7.11, User Guide

Navigation menu