Kyocera KWC-M200 Transmitter Module User Manual Kyocera 200 Module Data Book
Kyocera Communications, Inc Transmitter Module Kyocera 200 Module Data Book
Kyocera >
Contents
user guide1

Kyocera 200 Module Data Book
82-B7907-1, Rev. 005
17 July, 2003
Kyocera Proprietary
This technology is controlled by the United States Government.
Diversion contrary to U.S. Law prohibited.
Data and information contained in or disclosed by this document is proprietary information of Kyocera Wireless Corp. By
accepting this material the recipient agrees that this material and the information contained therein is held in confidence and trust
and will not be used, copied, reproduced in whole or in part, nor its contents revealed in any manner to others without the express
written permission of Kyocera Wireless Corp.
KYOCERA WIRELESS CORP.
10300 CAMPUS POINT DRIVE
SAN DIEGO, CA 92121
Copyright © 2003 Kyocera Wireless Corp. All rights reserved.
Printed in the United States of America.
82-B7907-1, Rev. 005
17 July, 2003
Kyocera Proprietary

Kyocera Proprietary Kyocera 200 Module Data Book iii
Contents
1KYOCERA WIRELESS CORP.. . . . . . . . . . . . . . . . . . . . . . . . . . . . . . . . . . . . . . . . . . . . . . . . . . . . . . . . .1
Introduction . . . . . . . . . . . . . . . . . . . . . . . . . . . . . . . . . . . . . . . . . . . . . . . . . . . . . . . . . . . . . . . . . . . . . . . . . . . . . .1
Kyocera Corporation background. . . . . . . . . . . . . . . . . . . . . . . . . . . . . . . . . . . . . . . . . . . . . . . . . . . . . . . . . . . . . .1
Kyocera Wireless Corp. CDMA consumer products. . . . . . . . . . . . . . . . . . . . . . . . . . . . . . . . . . . . . . . . . . . . . . . .1
2CDMA AND CELLULAR FUNDAMENTALS . . . . . . . . . . . . . . . . . . . . . . . . . . . . . . . . . . . . . . . . . . . . . .3
CDMA . . . . . . . . . . . . . . . . . . . . . . . . . . . . . . . . . . . . . . . . . . . . . . . . . . . . . . . . . . . . . . . . . . . . . . . . . . . . . . . . . . .3
CDMA cocktail party example. . . . . . . . . . . . . . . . . . . . . . . . . . . . . . . . . . . . . . . . . . . . . . . . . . . . . . . . . . . . .4
How CDMA works. . . . . . . . . . . . . . . . . . . . . . . . . . . . . . . . . . . . . . . . . . . . . . . . . . . . . . . . . . . . . . . . . . . . . .4
Cellular frequency reuse patterns . . . . . . . . . . . . . . . . . . . . . . . . . . . . . . . . . . . . . . . . . . . . . . . . . . . . . . . . . .4
CDMA concept. . . . . . . . . . . . . . . . . . . . . . . . . . . . . . . . . . . . . . . . . . . . . . . . . . . . . . . . . . . . . . . . . . . . . . . . .5
CDMA versus analog FM . . . . . . . . . . . . . . . . . . . . . . . . . . . . . . . . . . . . . . . . . . . . . . . . . . . . . . . . . . . . . . . . .5
Spatial diversity . . . . . . . . . . . . . . . . . . . . . . . . . . . . . . . . . . . . . . . . . . . . . . . . . . . . . . . . . . . . . . . . . . . .6
Frequency diversity . . . . . . . . . . . . . . . . . . . . . . . . . . . . . . . . . . . . . . . . . . . . . . . . . . . . . . . . . . . . . . . . .6
Time diversity. . . . . . . . . . . . . . . . . . . . . . . . . . . . . . . . . . . . . . . . . . . . . . . . . . . . . . . . . . . . . . . . . . . . . .6
Synchronization. . . . . . . . . . . . . . . . . . . . . . . . . . . . . . . . . . . . . . . . . . . . . . . . . . . . . . . . . . . . . . . . . . . . . . . .7
Rake receiver . . . . . . . . . . . . . . . . . . . . . . . . . . . . . . . . . . . . . . . . . . . . . . . . . . . . . . . . . . . . . . . . . . . . . . . . . .7
CDMA reverse link power control. . . . . . . . . . . . . . . . . . . . . . . . . . . . . . . . . . . . . . . . . . . . . . . . . . . . . . . . . .8
Open loop power control . . . . . . . . . . . . . . . . . . . . . . . . . . . . . . . . . . . . . . . . . . . . . . . . . . . . . . . . . . . .8
Closed loop power control . . . . . . . . . . . . . . . . . . . . . . . . . . . . . . . . . . . . . . . . . . . . . . . . . . . . . . . . . . .8
Mobile power bursting . . . . . . . . . . . . . . . . . . . . . . . . . . . . . . . . . . . . . . . . . . . . . . . . . . . . . . . . . . . . . . . . . .9
CDMA system time. . . . . . . . . . . . . . . . . . . . . . . . . . . . . . . . . . . . . . . . . . . . . . . . . . . . . . . . . . . . . . . . . . . . . .9
Closed loop power control puncturing. . . . . . . . . . . . . . . . . . . . . . . . . . . . . . . . . . . . . . . . . . . . . . . . . . . . . .9
Walsh code spreading . . . . . . . . . . . . . . . . . . . . . . . . . . . . . . . . . . . . . . . . . . . . . . . . . . . . . . . . . . . . . . . . . .10
Respreading the short sequence . . . . . . . . . . . . . . . . . . . . . . . . . . . . . . . . . . . . . . . . . . . . . . . . . . . . . . . . . .10
Forward link channel format. . . . . . . . . . . . . . . . . . . . . . . . . . . . . . . . . . . . . . . . . . . . . . . . . . . . . . . . . . . . .11
CDMA reverse link physical layer . . . . . . . . . . . . . . . . . . . . . . . . . . . . . . . . . . . . . . . . . . . . . . . . . . . . . . . . .12
Reverse error protection . . . . . . . . . . . . . . . . . . . . . . . . . . . . . . . . . . . . . . . . . . . . . . . . . . . . . . . . . . . . . . . .12
64-ary modulation . . . . . . . . . . . . . . . . . . . . . . . . . . . . . . . . . . . . . . . . . . . . . . . . . . . . . . . . . . . . . . . . . . . . .12
Reverse channel long code spreading . . . . . . . . . . . . . . . . . . . . . . . . . . . . . . . . . . . . . . . . . . . . . . . . . . . . . .12
CDMA turn-on process . . . . . . . . . . . . . . . . . . . . . . . . . . . . . . . . . . . . . . . . . . . . . . . . . . . . . . . . . . . . . . . . . . . . .13
System access. . . . . . . . . . . . . . . . . . . . . . . . . . . . . . . . . . . . . . . . . . . . . . . . . . . . . . . . . . . . . . . . . . . . . . . . .13
Sync channel message . . . . . . . . . . . . . . . . . . . . . . . . . . . . . . . . . . . . . . . . . . . . . . . . . . . . . . . . . . . . . .13
Read the paging channel . . . . . . . . . . . . . . . . . . . . . . . . . . . . . . . . . . . . . . . . . . . . . . . . . . . . . . . . . . . . . . . .14
Paging channel messages. . . . . . . . . . . . . . . . . . . . . . . . . . . . . . . . . . . . . . . . . . . . . . . . . . . . . . . . . . . . . . . .14
CDMA idle state handoff . . . . . . . . . . . . . . . . . . . . . . . . . . . . . . . . . . . . . . . . . . . . . . . . . . . . . . . . . . . . . . . .15
CDMA call initiation. . . . . . . . . . . . . . . . . . . . . . . . . . . . . . . . . . . . . . . . . . . . . . . . . . . . . . . . . . . . . . . . . . . .15
CDMA call completion. . . . . . . . . . . . . . . . . . . . . . . . . . . . . . . . . . . . . . . . . . . . . . . . . . . . . . . . . . . . . . . . . .15
AMPS cellular overview. . . . . . . . . . . . . . . . . . . . . . . . . . . . . . . . . . . . . . . . . . . . . . . . . . . . . . . . . . . . . . . . . . . . .16
Control (data) channels . . . . . . . . . . . . . . . . . . . . . . . . . . . . . . . . . . . . . . . . . . . . . . . . . . . . . . . . . . . . . . . . .16
Voice channels. . . . . . . . . . . . . . . . . . . . . . . . . . . . . . . . . . . . . . . . . . . . . . . . . . . . . . . . . . . . . . . . . . . . . . . .17
Signaling protocol . . . . . . . . . . . . . . . . . . . . . . . . . . . . . . . . . . . . . . . . . . . . . . . . . . . . . . . . . . . . . . . . . . . . .17
Signaling tone (ST). . . . . . . . . . . . . . . . . . . . . . . . . . . . . . . . . . . . . . . . . . . . . . . . . . . . . . . . . . . . . . . . . . . . .17
Supervisory audio tone (SAT) . . . . . . . . . . . . . . . . . . . . . . . . . . . . . . . . . . . . . . . . . . . . . . . . . . . . . . . . . . . .18
Placing a call (mobile-to-land or mobile-to-mobile). . . . . . . . . . . . . . . . . . . . . . . . . . . . . . . . . . . . . . . . . . . .18
Receiving a call (land-to-mobile) . . . . . . . . . . . . . . . . . . . . . . . . . . . . . . . . . . . . . . . . . . . . . . . . . . . . . . . . . .18
Power steps . . . . . . . . . . . . . . . . . . . . . . . . . . . . . . . . . . . . . . . . . . . . . . . . . . . . . . . . . . . . . . . . . . . . . . . . . .19
Handoffs. . . . . . . . . . . . . . . . . . . . . . . . . . . . . . . . . . . . . . . . . . . . . . . . . . . . . . . . . . . . . . . . . . . . . . . . . . . . .19
CDMA carriers. . . . . . . . . . . . . . . . . . . . . . . . . . . . . . . . . . . . . . . . . . . . . . . . . . . . . . . . . . . . . . . . . . . . . . . . . . . .20

iv CDMA Module Data Book Kyocera Proprietary
Asia - Pacific. . . . . . . . . . . . . . . . . . . . . . . . . . . . . . . . . . . . . . . . . . . . . . . . . . . . . . . . . . . . . . . . . . . . . . . . . .20
Australia . . . . . . . . . . . . . . . . . . . . . . . . . . . . . . . . . . . . . . . . . . . . . . . . . . . . . . . . . . . . . . . . . . . . . . . . .20
Bangladesh . . . . . . . . . . . . . . . . . . . . . . . . . . . . . . . . . . . . . . . . . . . . . . . . . . . . . . . . . . . . . . . . . . . . . . .20
China/Hong Kong . . . . . . . . . . . . . . . . . . . . . . . . . . . . . . . . . . . . . . . . . . . . . . . . . . . . . . . . . . . . . . . . .20
India . . . . . . . . . . . . . . . . . . . . . . . . . . . . . . . . . . . . . . . . . . . . . . . . . . . . . . . . . . . . . . . . . . . . . . . . . . . .20
Indonesia . . . . . . . . . . . . . . . . . . . . . . . . . . . . . . . . . . . . . . . . . . . . . . . . . . . . . . . . . . . . . . . . . . . . . . . .20
Japan. . . . . . . . . . . . . . . . . . . . . . . . . . . . . . . . . . . . . . . . . . . . . . . . . . . . . . . . . . . . . . . . . . . . . . . . . . . .21
Korea . . . . . . . . . . . . . . . . . . . . . . . . . . . . . . . . . . . . . . . . . . . . . . . . . . . . . . . . . . . . . . . . . . . . . . . . . . .21
New Zealand . . . . . . . . . . . . . . . . . . . . . . . . . . . . . . . . . . . . . . . . . . . . . . . . . . . . . . . . . . . . . . . . . . . . .21
Europe - Russia. . . . . . . . . . . . . . . . . . . . . . . . . . . . . . . . . . . . . . . . . . . . . . . . . . . . . . . . . . . . . . . . . . . . . . . .21
Russia . . . . . . . . . . . . . . . . . . . . . . . . . . . . . . . . . . . . . . . . . . . . . . . . . . . . . . . . . . . . . . . . . . . . . . . . . . .21
Global. . . . . . . . . . . . . . . . . . . . . . . . . . . . . . . . . . . . . . . . . . . . . . . . . . . . . . . . . . . . . . . . . . . . . . . . . . . . . . .21
Caribbean - Latin America . . . . . . . . . . . . . . . . . . . . . . . . . . . . . . . . . . . . . . . . . . . . . . . . . . . . . . . . . . . . . . .21
Argentina . . . . . . . . . . . . . . . . . . . . . . . . . . . . . . . . . . . . . . . . . . . . . . . . . . . . . . . . . . . . . . . . . . . . . . . .21
Chile. . . . . . . . . . . . . . . . . . . . . . . . . . . . . . . . . . . . . . . . . . . . . . . . . . . . . . . . . . . . . . . . . . . . . . . . . . . .21
Dominican Republic. . . . . . . . . . . . . . . . . . . . . . . . . . . . . . . . . . . . . . . . . . . . . . . . . . . . . . . . . . . . . . . .21
Guatemala. . . . . . . . . . . . . . . . . . . . . . . . . . . . . . . . . . . . . . . . . . . . . . . . . . . . . . . . . . . . . . . . . . . . . . . .21
Mexico . . . . . . . . . . . . . . . . . . . . . . . . . . . . . . . . . . . . . . . . . . . . . . . . . . . . . . . . . . . . . . . . . . . . . . . . . .21
Puerto Rico. . . . . . . . . . . . . . . . . . . . . . . . . . . . . . . . . . . . . . . . . . . . . . . . . . . . . . . . . . . . . . . . . . . . . . .21
Africa - Middle East. . . . . . . . . . . . . . . . . . . . . . . . . . . . . . . . . . . . . . . . . . . . . . . . . . . . . . . . . . . . . . . . . . . . .22
Angola. . . . . . . . . . . . . . . . . . . . . . . . . . . . . . . . . . . . . . . . . . . . . . . . . . . . . . . . . . . . . . . . . . . . . . . . . . .22
Israel. . . . . . . . . . . . . . . . . . . . . . . . . . . . . . . . . . . . . . . . . . . . . . . . . . . . . . . . . . . . . . . . . . . . . . . . . . . .22
North America . . . . . . . . . . . . . . . . . . . . . . . . . . . . . . . . . . . . . . . . . . . . . . . . . . . . . . . . . . . . . . . . . . . . . . . .22
Canada . . . . . . . . . . . . . . . . . . . . . . . . . . . . . . . . . . . . . . . . . . . . . . . . . . . . . . . . . . . . . . . . . . . . . . . . . .22
United States. . . . . . . . . . . . . . . . . . . . . . . . . . . . . . . . . . . . . . . . . . . . . . . . . . . . . . . . . . . . . . . . . . . . . .22
3CDMA2000 3G . . . . . . . . . . . . . . . . . . . . . . . . . . . . . . . . . . . . . . . . . . . . . . . . . . . . . . . . . . . . . . . . . .25
3G . . . . . . . . . . . . . . . . . . . . . . . . . . . . . . . . . . . . . . . . . . . . . . . . . . . . . . . . . . . . . . . . . . . . . . . . . . . . . . . . . . . . .25
cdma2000 3G standard . . . . . . . . . . . . . . . . . . . . . . . . . . . . . . . . . . . . . . . . . . . . . . . . . . . . . . . . . . . . . . . . . . . . .25
the cdma2000 family of standards. . . . . . . . . . . . . . . . . . . . . . . . . . . . . . . . . . . . . . . . . . . . . . . . . . . . . . . . . . . . .25
Relationship to TIA/EIA-95-B. . . . . . . . . . . . . . . . . . . . . . . . . . . . . . . . . . . . . . . . . . . . . . . . . . . . . . . . . . . . . . . . .26
cdma2000 and spectrum. . . . . . . . . . . . . . . . . . . . . . . . . . . . . . . . . . . . . . . . . . . . . . . . . . . . . . . . . . . . . . . . . . . .26
cdma2000 evolution . . . . . . . . . . . . . . . . . . . . . . . . . . . . . . . . . . . . . . . . . . . . . . . . . . . . . . . . . . . . . . . . . . . . . . .26
cdmaOne (IS-95-A): . . . . . . . . . . . . . . . . . . . . . . . . . . . . . . . . . . . . . . . . . . . . . . . . . . . . . . . . . . . . . . . .26
cdmaOne (IS-95-B):. . . . . . . . . . . . . . . . . . . . . . . . . . . . . . . . . . . . . . . . . . . . . . . . . . . . . . . . . . . . . . . . .27
cdma2000 1X: . . . . . . . . . . . . . . . . . . . . . . . . . . . . . . . . . . . . . . . . . . . . . . . . . . . . . . . . . . . . . . . . . . . .27
cdma2000 1xEV: . . . . . . . . . . . . . . . . . . . . . . . . . . . . . . . . . . . . . . . . . . . . . . . . . . . . . . . . . . . . . . . . . .27
Kyocera 200 Module and cdma2000. . . . . . . . . . . . . . . . . . . . . . . . . . . . . . . . . . . . . . . . . . . . . . . . . . . . . . . . . . .27
Support of E911 Phase 2 Position Location. . . . . . . . . . . . . . . . . . . . . . . . . . . . . . . . . . . . . . . . . . . . . . . . . . . . . .27
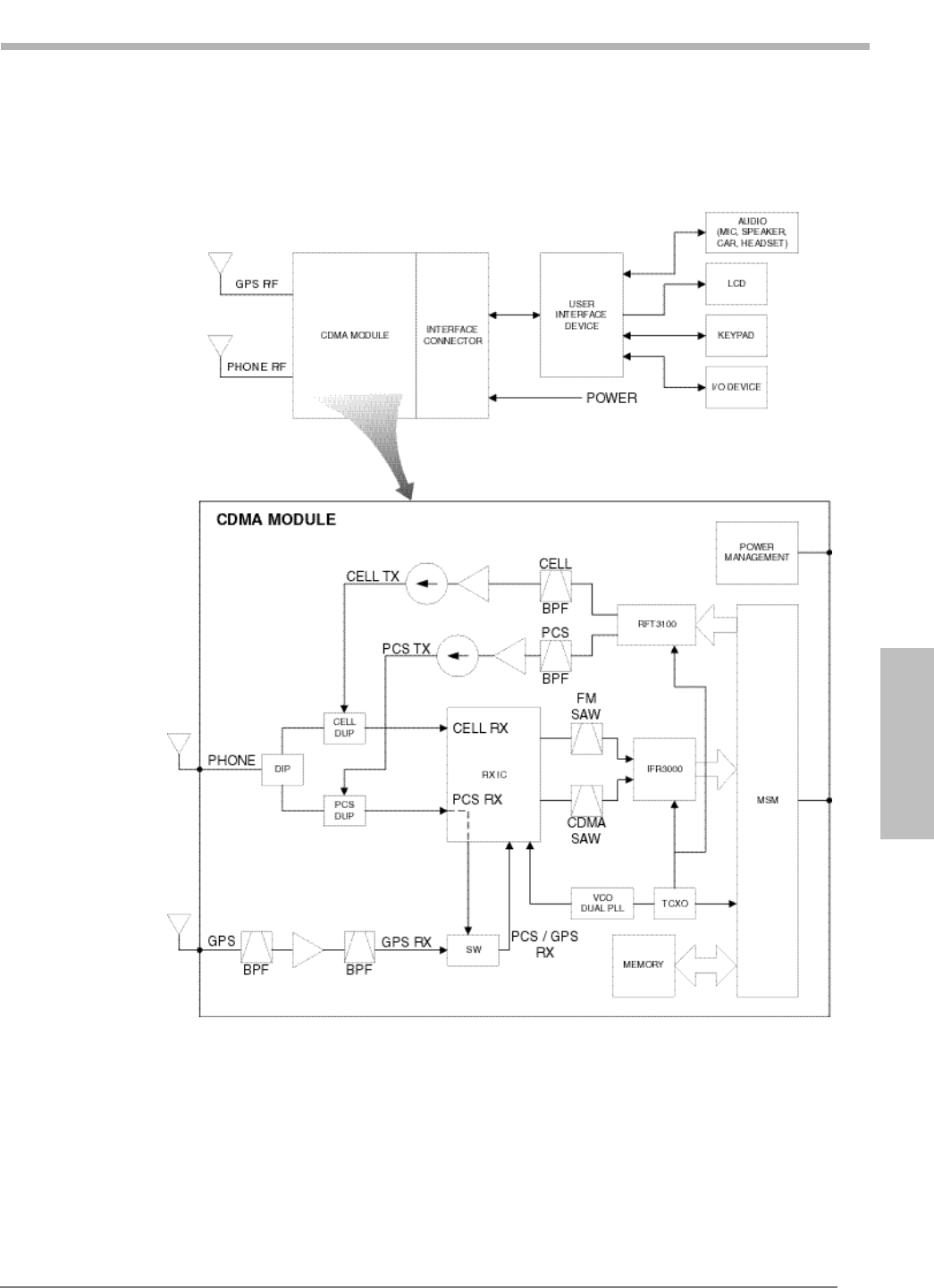
4MODULE OVERVIEW . . . . . . . . . . . . . . . . . . . . . . . . . . . . . . . . . . . . . . . . . . . . . . . . . . . . . . . . . . . . .29
Module applications . . . . . . . . . . . . . . . . . . . . . . . . . . . . . . . . . . . . . . . . . . . . . . . . . . . . . . . . . . . . . . . . . . . . . . .29
Module type. . . . . . . . . . . . . . . . . . . . . . . . . . . . . . . . . . . . . . . . . . . . . . . . . . . . . . . . . . . . . . . . . . . . . . . . . . . . . .29
Module benefits. . . . . . . . . . . . . . . . . . . . . . . . . . . . . . . . . . . . . . . . . . . . . . . . . . . . . . . . . . . . . . . . . . . . . . . . . . .30
User features . . . . . . . . . . . . . . . . . . . . . . . . . . . . . . . . . . . . . . . . . . . . . . . . . . . . . . . . . . . . . . . . . . . . . . . . . . . . .30
Definitions of subsystems . . . . . . . . . . . . . . . . . . . . . . . . . . . . . . . . . . . . . . . . . . . . . . . . . . . . . . . . . . . . . . . . . . .30
Module. . . . . . . . . . . . . . . . . . . . . . . . . . . . . . . . . . . . . . . . . . . . . . . . . . . . . . . . . . . . . . . . . . . . . . . . . . . . . .30
RF interface/antenna port . . . . . . . . . . . . . . . . . . . . . . . . . . . . . . . . . . . . . . . . . . . . . . . . . . . . . . . . . . .32
Wireless data service. . . . . . . . . . . . . . . . . . . . . . . . . . . . . . . . . . . . . . . . . . . . . . . . . . . . . . . . . . . . . . . . . . . . . . .32
Data standards supported . . . . . . . . . . . . . . . . . . . . . . . . . . . . . . . . . . . . . . . . . . . . . . . . . . . . . . . . . . . . . . .32
5ENVIRONMENTAL REQUIREMENTS . . . . . . . . . . . . . . . . . . . . . . . . . . . . . . . . . . . . . . . . . . . . . . . . .33
Nonoperating . . . . . . . . . . . . . . . . . . . . . . . . . . . . . . . . . . . . . . . . . . . . . . . . . . . . . . . . . . . . . . . . . . . . . . . . . . . .33

Kyocera Proprietary Kyocera 200 Module Data Book v
Temperature . . . . . . . . . . . . . . . . . . . . . . . . . . . . . . . . . . . . . . . . . . . . . . . . . . . . . . . . . . . . . . . . . . . . . . . . .33
Vibration . . . . . . . . . . . . . . . . . . . . . . . . . . . . . . . . . . . . . . . . . . . . . . . . . . . . . . . . . . . . . . . . . . . . . . . . . . . .33
Mechanical shock . . . . . . . . . . . . . . . . . . . . . . . . . . . . . . . . . . . . . . . . . . . . . . . . . . . . . . . . . . . . . . . . . . . . .33
Drop. . . . . . . . . . . . . . . . . . . . . . . . . . . . . . . . . . . . . . . . . . . . . . . . . . . . . . . . . . . . . . . . . . . . . . . . . . . . . . . .33
Operating. . . . . . . . . . . . . . . . . . . . . . . . . . . . . . . . . . . . . . . . . . . . . . . . . . . . . . . . . . . . . . . . . . . . . . . . . . . . . . . .34
Temperature . . . . . . . . . . . . . . . . . . . . . . . . . . . . . . . . . . . . . . . . . . . . . . . . . . . . . . . . . . . . . . . . . . . . . . . . .34
Humidity . . . . . . . . . . . . . . . . . . . . . . . . . . . . . . . . . . . . . . . . . . . . . . . . . . . . . . . . . . . . . . . . . . . . . . . . . . . .34
Vibration . . . . . . . . . . . . . . . . . . . . . . . . . . . . . . . . . . . . . . . . . . . . . . . . . . . . . . . . . . . . . . . . . . . . . . . . . . . .34
6SYSTEM SPECIFICATIONS . . . . . . . . . . . . . . . . . . . . . . . . . . . . . . . . . . . . . . . . . . . . . . . . . . . . . . . . . 35
Operating temperature . . . . . . . . . . . . . . . . . . . . . . . . . . . . . . . . . . . . . . . . . . . . . . . . . . . . . . . . . . . . . . . . . . . . .35
Dimensions . . . . . . . . . . . . . . . . . . . . . . . . . . . . . . . . . . . . . . . . . . . . . . . . . . . . . . . . . . . . . . . . . . . . . . . . . . . . . .35
Weight. . . . . . . . . . . . . . . . . . . . . . . . . . . . . . . . . . . . . . . . . . . . . . . . . . . . . . . . . . . . . . . . . . . . . . . . . . . . . . . . . .35
Antennas . . . . . . . . . . . . . . . . . . . . . . . . . . . . . . . . . . . . . . . . . . . . . . . . . . . . . . . . . . . . . . . . . . . . . . . . . . . . . . . .35
User interface . . . . . . . . . . . . . . . . . . . . . . . . . . . . . . . . . . . . . . . . . . . . . . . . . . . . . . . . . . . . . . . . . . . . . . . . . . . .35
Interface connector. . . . . . . . . . . . . . . . . . . . . . . . . . . . . . . . . . . . . . . . . . . . . . . . . . . . . . . . . . . . . . . . . . . . . . . .35
7FEATURES . . . . . . . . . . . . . . . . . . . . . . . . . . . . . . . . . . . . . . . . . . . . . . . . . . . . . . . . . . . . . . . . . . . . . .37
Standard features. . . . . . . . . . . . . . . . . . . . . . . . . . . . . . . . . . . . . . . . . . . . . . . . . . . . . . . . . . . . . . . . . . . . . . . . . .37
Indicators and displays. . . . . . . . . . . . . . . . . . . . . . . . . . . . . . . . . . . . . . . . . . . . . . . . . . . . . . . . . . . . . . . . . .37
Audible indicators . . . . . . . . . . . . . . . . . . . . . . . . . . . . . . . . . . . . . . . . . . . . . . . . . . . . . . . . . . . . . . . . . . . . .37
Volume controls. . . . . . . . . . . . . . . . . . . . . . . . . . . . . . . . . . . . . . . . . . . . . . . . . . . . . . . . . . . . . . . . . . . . . . .37
Power on/off . . . . . . . . . . . . . . . . . . . . . . . . . . . . . . . . . . . . . . . . . . . . . . . . . . . . . . . . . . . . . . . . . . . . . . . . .37
Call processing features. . . . . . . . . . . . . . . . . . . . . . . . . . . . . . . . . . . . . . . . . . . . . . . . . . . . . . . . . . . . . . . . . . . . .37
Indicators and display support features. . . . . . . . . . . . . . . . . . . . . . . . . . . . . . . . . . . . . . . . . . . . . . . . . . . . .37
Audible indicators . . . . . . . . . . . . . . . . . . . . . . . . . . . . . . . . . . . . . . . . . . . . . . . . . . . . . . . . . . . . . . . . . . . . .37
Keypad and dialing features. . . . . . . . . . . . . . . . . . . . . . . . . . . . . . . . . . . . . . . . . . . . . . . . . . . . . . . . . . . . . .38
Convenience features . . . . . . . . . . . . . . . . . . . . . . . . . . . . . . . . . . . . . . . . . . . . . . . . . . . . . . . . . . . . . . . . . .38
8SOFTWARE DESCRIPTION . . . . . . . . . . . . . . . . . . . . . . . . . . . . . . . . . . . . . . . . . . . . . . . . . . . . . . . . .39
Software. . . . . . . . . . . . . . . . . . . . . . . . . . . . . . . . . . . . . . . . . . . . . . . . . . . . . . . . . . . . . . . . . . . . . . . . . . . . . . . . .39
Interface . . . . . . . . . . . . . . . . . . . . . . . . . . . . . . . . . . . . . . . . . . . . . . . . . . . . . . . . . . . . . . . . . . . . . . . . . . . . . . . .39
Kyocera Wireless Phone Support Toolkit (included with the MDK) . . . . . . . . . . . . . . . . . . . . . . . . . . . . . . . . . .39
Kyocera Wireless PST Configuration. . . . . . . . . . . . . . . . . . . . . . . . . . . . . . . . . . . . . . . . . . . . . . . . . . . . . . .40
Service Programming. . . . . . . . . . . . . . . . . . . . . . . . . . . . . . . . . . . . . . . . . . . . . . . . . . . . . . . . . . . . . . . . . . .40
Software Download . . . . . . . . . . . . . . . . . . . . . . . . . . . . . . . . . . . . . . . . . . . . . . . . . . . . . . . . . . . . . . . . . . . .40
Phone Configuration Transfer . . . . . . . . . . . . . . . . . . . . . . . . . . . . . . . . . . . . . . . . . . . . . . . . . . . . . . . . . . . .40
Service Console . . . . . . . . . . . . . . . . . . . . . . . . . . . . . . . . . . . . . . . . . . . . . . . . . . . . . . . . . . . . . . . . . . . . . . .40
Roaming List Editor . . . . . . . . . . . . . . . . . . . . . . . . . . . . . . . . . . . . . . . . . . . . . . . . . . . . . . . . . . . . . . . . . . . .41
CAIT (not included with the MDK). . . . . . . . . . . . . . . . . . . . . . . . . . . . . . . . . . . . . . . . . . . . . . . . . . . . . . . . . . . .41
9DIGITAL AND AUDIO SIGNAL
SYSTEM SPECIFICATIONS . . . . . . . . . . . . . . . . . . . . . . . . . . . . . . . . . . . . . . . . . . . . . . . . . . . . . . . . . 43
CDMA transceiver signal definitions . . . . . . . . . . . . . . . . . . . . . . . . . . . . . . . . . . . . . . . . . . . . . . . . . . . . . . . . . . .43
Circuitry description . . . . . . . . . . . . . . . . . . . . . . . . . . . . . . . . . . . . . . . . . . . . . . . . . . . . . . . . . . . . . . . . . . . . . . .43
Power. . . . . . . . . . . . . . . . . . . . . . . . . . . . . . . . . . . . . . . . . . . . . . . . . . . . . . . . . . . . . . . . . . . . . . . . . . . . . . .43
Transceiver enable and external power. . . . . . . . . . . . . . . . . . . . . . . . . . . . . . . . . . . . . . . . . . . . . . . . .43
Transceiver detection. . . . . . . . . . . . . . . . . . . . . . . . . . . . . . . . . . . . . . . . . . . . . . . . . . . . . . . . . . . . . . .44
LED. . . . . . . . . . . . . . . . . . . . . . . . . . . . . . . . . . . . . . . . . . . . . . . . . . . . . . . . . . . . . . . . . . . . . . . . . . . . .44
Serial port signals. . . . . . . . . . . . . . . . . . . . . . . . . . . . . . . . . . . . . . . . . . . . . . . . . . . . . . . . . . . . . . . . . . . . . .44
Serial port 1 . . . . . . . . . . . . . . . . . . . . . . . . . . . . . . . . . . . . . . . . . . . . . . . . . . . . . . . . . . . . . . . . . . . . . .44
Serial port 2 . . . . . . . . . . . . . . . . . . . . . . . . . . . . . . . . . . . . . . . . . . . . . . . . . . . . . . . . . . . . . . . . . . . . . .45

vi Kyocera 200 Module Data Book Kyocera Proprietary
Audio circuitry description. . . . . . . . . . . . . . . . . . . . . . . . . . . . . . . . . . . . . . . . . . . . . . . . . . . . . . . . . . . . . . . . . . 45
Audio circuits . . . . . . . . . . . . . . . . . . . . . . . . . . . . . . . . . . . . . . . . . . . . . . . . . . . . . . . . . . . . . . . . . . . . . . . . 45
Analog audio and audio control . . . . . . . . . . . . . . . . . . . . . . . . . . . . . . . . . . . . . . . . . . . . . . . . . . . . . . . . . . 45
10 RADIO FREQUENCY SYSTEM SPECIFICATIONS. . . . . . . . . . . . . . . . . . . . . . . . . . . . . . . . . . . . . . . . 47
Module antenna specifications . . . . . . . . . . . . . . . . . . . . . . . . . . . . . . . . . . . . . . . . . . . . . . . . . . . . . . . . . . . . . . . 47
Standards . . . . . . . . . . . . . . . . . . . . . . . . . . . . . . . . . . . . . . . . . . . . . . . . . . . . . . . . . . . . . . . . . . . . . . . . . . . . 47
Standards specific to 800 MHz. . . . . . . . . . . . . . . . . . . . . . . . . . . . . . . . . . . . . . . . . . . . . . . . . . . . . . . . 47
Standards specific to 1900 MHz. . . . . . . . . . . . . . . . . . . . . . . . . . . . . . . . . . . . . . . . . . . . . . . . . . . . . . . 48
Standards applicable to both 800 MHz and 1900 MHz . . . . . . . . . . . . . . . . . . . . . . . . . . . . . . . . . . . . . 48
Specification exceptions. . . . . . . . . . . . . . . . . . . . . . . . . . . . . . . . . . . . . . . . . . . . . . . . . . . . . . . . . . . . . . . . 49
Interoperability limitation . . . . . . . . . . . . . . . . . . . . . . . . . . . . . . . . . . . . . . . . . . . . . . . . . . . . . . . . . . . 49
IS-637 specification implementation . . . . . . . . . . . . . . . . . . . . . . . . . . . . . . . . . . . . . . . . . . . . . . . . . . . 49
RF system specifications . . . . . . . . . . . . . . . . . . . . . . . . . . . . . . . . . . . . . . . . . . . . . . . . . . . . . . . . . . . . . . . . 49
CDMA reference material and training. . . . . . . . . . . . . . . . . . . . . . . . . . . . . . . . . . . . . . . . . . . . . . . . . . . . . . . . . 49
11 MODULE TESTING AND INTEGRATION. . . . . . . . . . . . . . . . . . . . . . . . . . . . . . . . . . . . . . . . . . . . . . 51
KWC Module production testing . . . . . . . . . . . . . . . . . . . . . . . . . . . . . . . . . . . . . . . . . . . . . . . . . . . . . . . . . . . . . 51
Customer Module/device testing . . . . . . . . . . . . . . . . . . . . . . . . . . . . . . . . . . . . . . . . . . . . . . . . . . . . . . . . . . . . . 51
CDMA test equipment and products . . . . . . . . . . . . . . . . . . . . . . . . . . . . . . . . . . . . . . . . . . . . . . . . . . . . . . . . . . 51
Product integration. . . . . . . . . . . . . . . . . . . . . . . . . . . . . . . . . . . . . . . . . . . . . . . . . . . . . . . . . . . . . . . . . . . . . . . . 52
Overview of test and integration flow . . . . . . . . . . . . . . . . . . . . . . . . . . . . . . . . . . . . . . . . . . . . . . . . . . . . . . . . . 52
Integration tests. . . . . . . . . . . . . . . . . . . . . . . . . . . . . . . . . . . . . . . . . . . . . . . . . . . . . . . . . . . . . . . . . . . . . . . 52
Antenna matching . . . . . . . . . . . . . . . . . . . . . . . . . . . . . . . . . . . . . . . . . . . . . . . . . . . . . . . . . . . . . . . . . . . . . 53
Audio integration. . . . . . . . . . . . . . . . . . . . . . . . . . . . . . . . . . . . . . . . . . . . . . . . . . . . . . . . . . . . . . . . . . . . . . 53
Mechanical and environmental tests. . . . . . . . . . . . . . . . . . . . . . . . . . . . . . . . . . . . . . . . . . . . . . . . . . . . . . . 53
CDG-1, CDG-2, CDG-3. . . . . . . . . . . . . . . . . . . . . . . . . . . . . . . . . . . . . . . . . . . . . . . . . . . . . . . . . . . . . . . . . . 53
FCC compliance . . . . . . . . . . . . . . . . . . . . . . . . . . . . . . . . . . . . . . . . . . . . . . . . . . . . . . . . . . . . . . . . . . . . . . 54
Labeling:. . . . . . . . . . . . . . . . . . . . . . . . . . . . . . . . . . . . . . . . . . . . . . . . . . . . . . . . . . . . . . . . . . . . . . . . . 54
Antenna:. . . . . . . . . . . . . . . . . . . . . . . . . . . . . . . . . . . . . . . . . . . . . . . . . . . . . . . . . . . . . . . . . . . . . . . . . 54
Factory tests. . . . . . . . . . . . . . . . . . . . . . . . . . . . . . . . . . . . . . . . . . . . . . . . . . . . . . . . . . . . . . . . . . . . . . . . . . 60
Regarding development and testing of OEM device using Module: . . . . . . . . . . . . . . . . . . . . . . . . . . . 60
Regarding certification of device on carrier's network for U.S. market:. . . . . . . . . . . . . . . . . . . . . . . . 60
12 MODULE DEVELOPER’SKIT . . . . . . . . . . . . . . . . . . . . . . . . . . . . . . . . . . . . . . . . . . . . . . . . . . . . . . . 61
13 WARRANTY AND PRODUCT SUPPORT . . . . . . . . . . . . . . . . . . . . . . . . . . . . . . . . . . . . . . . . . . . . . . 63
14 MECHANICAL SPECIFICATIONS . . . . . . . . . . . . . . . . . . . . . . . . . . . . . . . . . . . . . . . . . . . . . . . . . . . . 65
Mating connectors . . . . . . . . . . . . . . . . . . . . . . . . . . . . . . . . . . . . . . . . . . . . . . . . . . . . . . . . . . . . . . . . . . . . . . . . 65
Drawings. . . . . . . . . . . . . . . . . . . . . . . . . . . . . . . . . . . . . . . . . . . . . . . . . . . . . . . . . . . . . . . . . . . . . . . . . . . . . . . . 65
15 ASSIGNMENTS AND SIGNAL DEFINITIONS . . . . . . . . . . . . . . . . . . . . . . . . . . . . . . . . . . . . . . . . . . . 71
16 MODULE DEVELOPER’S KIT SCHEMATIC . . . . . . . . . . . . . . . . . . . . . . . . . . . . . . . . . . . . . . . . . . . . 75
17 HOW TO SET UP DATA CALLS . . . . . . . . . . . . . . . . . . . . . . . . . . . . . . . . . . . . . . . . . . . . . . . . . . . . . 79
Getting started . . . . . . . . . . . . . . . . . . . . . . . . . . . . . . . . . . . . . . . . . . . . . . . . . . . . . . . . . . . . . . . . . . . . . . . . . . . 79
Installing the Kyocera Wireless serial modem driver . . . . . . . . . . . . . . . . . . . . . . . . . . . . . . . . . . . . . . . . . . . . . . 79
Setting up your Module as a wireless modem . . . . . . . . . . . . . . . . . . . . . . . . . . . . . . . . . . . . . . . . . . . . . . . . . . . 79
Using terminal emulation software to talk to the modem in AT command mode . . . . . . . . . . . . . . . . . . . . . . . . 80
Making an async data call using terminal emulation software . . . . . . . . . . . . . . . . . . . . . . . . . . . . . . . . . . . . . . . 80
Making an async data call using dial-up networking. . . . . . . . . . . . . . . . . . . . . . . . . . . . . . . . . . . . . . . . . . . . . . . 80

Kyocera Proprietary Kyocera 200 Module Data Book vii
Making a QuickNet Connect data call. . . . . . . . . . . . . . . . . . . . . . . . . . . . . . . . . . . . . . . . . . . . . . . . . . . . . . . . . .80
Making a 1XRTT packet data call . . . . . . . . . . . . . . . . . . . . . . . . . . . . . . . . . . . . . . . . . . . . . . . . . . . . . . . . . . . . .81
Helpful hints . . . . . . . . . . . . . . . . . . . . . . . . . . . . . . . . . . . . . . . . . . . . . . . . . . . . . . . . . . . . . . . . . . . . . . . . . . . . .81
Troubleshooting . . . . . . . . . . . . . . . . . . . . . . . . . . . . . . . . . . . . . . . . . . . . . . . . . . . . . . . . . . . . . . . . . . . . . . . . . .82
How do I get a phone number for my CDMA Module?. . . . . . . . . . . . . . . . . . . . . . . . . . . . . . . . . . . . . . . . .82
How can I obtain technical support?. . . . . . . . . . . . . . . . . . . . . . . . . . . . . . . . . . . . . . . . . . . . . . . . . . . . . . .82

viii Kyocera 200 Module Data Book Kyocera Proprietary

Kyocera Wireless Corp.Kyocera Wireless Corp.Kyocera Wireless Corp.Kyocera Wireless Corp.Kyocera Wireless Corp.
Kyocera Proprietary Kyocera 200 Module Data Book 1
1
Kyocera Wireless Corp.
Introduction Kyocera Wireless Corp. (KWC) is a wholly-owned subsidiary of Kyocera
International, Inc. (KII), the North American headquarters and holding company
of Kyocera Corporation. KII established Kyocera Wireless Corp. after acquiring
QUALCOMM Incorporated’s consumer wireless phone business in February
2000. KWC incorporates QUALCOMM’s CDMA technology in developing,
manufacturing, and marketing innovative wireless communications products for
a wide range of markets and applications.
Kyocera Corporation background
Kyocera Corporation, the parent and global headquarters of the Kyocera Group,
was founded in 1959 as a producer of advanced ceramics. By combining these
engineered materials with metals and plastics, and integrating them with other
technologies, Kyocera has become a leading supplier of telecommunications
equipment, semiconductor packages, electronic and automotive components,
cameras, laser printers, copiers, solar energy systems, and industrial ceramics.
Approximately 80 percent of Kyocera’s revenue is currently derived from
products that are telecommunications- or information-related. In the year ended
March 31, 2002, Kyocera Corporation’s consolidated net sales totaled 1035
billion yen (US$7.8 billion) with net income of 32 billion yen (US$240 million).
Kyocera Corporation has been recognized by Industry Week magazine as one of
“The World’s 100 Best-Managed Companies.”
Kyocera Wireless Corp. CDMA consumer products
Kyocera Wireless Corp. is one of the world’s largest manufacturers of CDMA
digital subscriber equipment, and continues to set the industry standard for high-
quality CDMA digital phones. KWC handsets feature a tremendous range of
advanced communications capabilities beyond voice calling. All Kyocera
handsets are fundamentally designed as data devices. Unlike handsets based on
other technologies, Kyocera handsets are constructed to receive, process, and
transmit data in its purest format, completely bypassing the use of the vocoder
required for conversion of audio voice signals to binary codes, and maximizing
the unit’s data processing speed and efficiency. Voice calling, in fact, is more
accurately seen as just one of many data services that the handsets are designed
to support. Kyocera offers quick, cost-effective, and reliable wireless data
solutions for mobile phones. Leading the way with new information services
tailored to wireless users, the Kyocera brand is becoming synonymous with
wireless data innovation. All KWC products are designed with the usage patterns
and needs of the end user in mind.

CDMA and Cellular
Fundamentals
Kyocera Proprietary Kyocera 200 Module Data Book 3
2
CDMA and Cellular Fundamentals
CDMA CDMA uses 1.23 MHz per channel. This means all users can transmit at the same
time, relying on codes to differentiate the users. CDMA also uses sectored cells to
increase capacity, like in the advanced mobile phone service (AMPS), but CDMA
can use one frequency in all sectors of the cell instead of following a frequency
reuse scheme.
CDMA uses correlative codes to let each user operate under substantial
interference. For example, in a crowded cocktail party, people are talking at the
same time but you are able to listen and understand only one person at a time.
This is because your brain can sort out the voice characteristics of the one with
whom you are speaking and differentiate that voice from the others. As the party
grows larger, each person must talk louder and the size of the talk zone grows
smaller. Thus the number of conversations is limited by the overall noise
interference in the room.
CDMA is similar to this cocktail party analogy, but the recognition is based on
digital codes. The interference is the sum of all other users on the same CDMA
frequency, both from within and outside the home cell and from delayed
versions of these signals. It also includes the usual thermal noise and atmospheric

4Kyocera 200 Module Data Book Kyocera Proprietary
CDMA and Cellular Fundamentals 82-B7907-1 Rev. 005
disturbances. Delayed signals caused by multipath are separately received and
combined in CDMA.
Cellular frequency reuse patterns
One of the major capacity gains with CDMA is from its frequency reuse
efficiency. To eliminate interference from adjacent cells, narrowband FM systems
must physically separate cells using the same frequency. Complex frequency
reuse planning must be done in such a system to maximize capacity while
“Hello” “Bonjour” “Shalom”
“Buenos Dias”
“Guten Tag”
Common Frequency Channel
red code
green code green code
red code
HI
GO
H
G
I
O
HI
GO
CDMA cocktail party example
How CDMA works

CDMA and Cellular
Fundamentals
Kyocera Proprietary Kyocera 200 Module Data Book 5
82-B7907-1 Rev. 005 CDMA and Cellular Fundamentals
eliminating interference. A reuse pattern for analog and time division multiple
access (TDMA) systems employs only one-seventh of the available frequencies in
any given cell. With CDMA, the same frequencies are used in all cells and can be
used in all sectors of all cells.
This reuse is possible because CDMA is designed to decode the proper signal in
the presence of high interference. Adjacent cells using the same frequency in
CDMA simply cause an apparent increase in the channel background noise. By
allowing the use of the same frequencies in every cell, CDMA has approximately
six times the capacity of existing analog cellular systems.
CDMA concept CDMA starts with a narrowband signal. Through specialized codes this spreads to
a bandwidth of 1.23 MHz. The ratio of the spread data rate to the initial data rate
is called the processing gain. For IS-95 standard CDMA with an 8kbps vocoder,
the processing gain is 21 dB. When transmitted, a CDMA signal experiences high
levels of interference dominated by the coded signals of other CDMA users. This
takes two forms:
lInterference from other users in the same cell
lInterference from adjacent cells
The total interference also includes background noise and other spurious signals.
When the signal is received, the correlator recovers the desired signal and rejects
the interference. The correlators use the processing gain to pull the desired
signal out of the noise. Since a signal-to-noise ratio of 7dB is required for
acceptable voice quality, this leaves 14dB of extra processing gain to extract the
desired signal from the noise. This is possible because the interference sources
are uncorrelated (orthogonal in the case of the forward link).
CDMA versus analog FM
CDMA channels are defined by various digital codes as well as by frequency.
The capacity for CDMA is soft, not rigid. In analog systems, when all available
channels are in use, no further calls can be added. Capacity in CDMA can be
increased with some degradation of the error rate or voice quality, or can be
increased in a given cell at the expense of reduced capacity in the surrounding
cells.
Another advantage of CDMA is the use it makes of diversity. There are three
types of diversity:
lSpatial diversity
lFrequency diversity
lTime diversity

6Kyocera 200 Module Data Book Kyocera Proprietary
CDMA and Cellular Fundamentals 82-B7907-1 Rev. 005
Spatial diversity
Spatial diversity takes two forms:
lTwo antennas
The base station uses two receive antennas for greater immunity to fading.
This is the classical version of spatial diversity. AMPS analog cellular base stations
use this type of diversity for improved fading resistance.
lMultiple base stations
Multiple base stations simultaneously talk to the mobile phone during soft
handoff.
Frequency diversity
Frequency diversity is inherent in a spread-spectrum system. A fade of the entire
signal is less likely than with narrowband systems. Fading is caused by reflected
images of an RF signal arriving at the receiver such that the phase of the delayed
(reflected) signal is 180° out of phase with the direct RF signal.
Since the direct signal and the delayed signals are out of phase, they cancel each
other, causing the amplitude seen by the receiver to be greatly reduced. In the
frequency domain, a fade appears as a notch and is on the order of one over the
difference in the arrival time of two signals. For a 1µsec delay, the notch is
approximately 1 MHz wide.
The Telecommunications Industry Association (TIA) CDMA system prescribes a
1.23MHz bandwidth, so only those multipaths of time less than 1 µsec actually
cause the signal to experience a deep fade. In many environments, the multipath
signals arrive at the receiver after a much longer delay, causing only a narrow
portion of the signal to be lost. In a fade 20 to 200kHz wide, this results in the
complete loss of an analog or TDMA signal but only reduces the power in a
portion of a CDMA signal. As the spreading width of a CDMA signal increases, so
does its multipath fading resistance.
Time diversity
Time diversity is a technique common to most digital transmission systems.
Signals are spread in time through interleaving. Interleaving the data improves
the performance of the error correction by spreading errors over time.
Errors in the real world during radio transmission usually occur in clumps, so
when the data is de-interleaved, the errors are spread over a greater period of
time. This allows the error correction to fix the resulting smaller, spread-out
errors. Forward error correction is applied, along with maximal likelihood
detection. The particular scheme used for CDMA is convolutional encoding in
the transmitter with Viterbi decoding using soft decision points in the receiver.
Another form of time diversity occurs in the base station when transmitting at
reduced data rates. When transmitting at a reduced data rate, the base station

CDMA and Cellular
Fundamentals
Kyocera Proprietary Kyocera 200 Module Data Book 7
82-B7907-1 Rev. 005 CDMA and Cellular Fundamentals
repeats the data resulting in full rate transmission. The base station also reduces
the transmitted power when it operates at reduced data rates. This added
redundancy in the transmitted signal results in less interference (power is
lowered) and improves the CDMA mobile station receiver performance during
high levels of interference.
Synchronization For any direct sequence spread spectrum radio system to operate, all mobiles
and base stations must be precisely synchronized. If they are not synchronized, it
becomes nearly impossible to recover the codes used to identify individual radio
signals. Precise synchronization also leads to other benefits:
lIt allows such services as precise location reporting for emergency or travel
usage.
lIt allows the use of rake receivers for improved reception in multipath fading
conditions.
Rake receiver Instead of trying to overpower or correct multipath problems, CDMA takes
advantage of the multipath to provide improved reception quality. CDMA does
this by using multiple correlating receivers and assigning them to the strongest
signals. This is possible because the CDMA mobile is synchronized to the serving
base station. The mobile receiver can distinguish between direct and reflected
(multipath) signals because of the time delay in receiving the reflected signals.
Special circuits called searchers are also used to look for alternate multipaths and
for neighboring base station signals. The searchers slide around in time until they
find a strong correlation with their assigned code. Once a strong signal is located
at a particular time offset, the search assigns a receiver element to demodulate
that signal. The mobile receiver uses three receiving elements, and the base
station uses four. This multiple correlator system is called a rake receiver.
As conditions change, the searchers rapidly reassign the rake receivers to handle
new reception conditions. While each signal being processed by an individual
rake receiver experiences fading, the fades are independent because different
path lengths are experienced by each signal. Thus the receiver can coherently
recombine the outputs of the three rake receivers to reconstruct a much more
robust version of the transmitted signal. In this way, CDMA uses multipath
signals to create a more robust receiver. The rake receivers also allow soft
handoff as one or more receivers can be assigned to another base station.
There are some limitations to this scheme. If strong, short transmission paths are
present, such as in a very narrow canyon, the rake receiver system cannot
function. If the arrival time of a multipath signal is less than one clock cycle of
the CDMA system, the rake receiver cannot tell the difference between direct
and reflected signals. It has been found, however, that in real world situations

8Kyocera 200 Module Data Book Kyocera Proprietary
CDMA and Cellular Fundamentals 82-B7907-1 Rev. 005
longer time-delayed signals coexist when very strong short multipath signals are
present. This allows the searchers to find these other longer delayed signals
under these difficult propagation conditions.
CDMA reverse link power control
One of the fundamental enabling technologies of CDMA is power control. Since
the limiting factor for CDMA system capacity is the total interference, controlling
the power of each mobile is critical to achieve maximum capacity. CDMA
mobiles are power controlled to the minimum power that provides acceptable
quality for the given conditions. As a result, all mobile signals arrive at the base
station at approximately equal levels. In this way, the interference from one unit
to another is held to a minimum.
Two forms of power control are used for the reverse link:
lOpen loop power control
lClosed loop power control
Open loop power control
Open loop power control is based on the similarity of the loss in the forward
path to the loss in the reversed path. (Forward refers to the base-to-mobile link,
while reverse refers to the mobile-to-base link.)
Open loop power control sets the sum of transmit power and receive power to a
constant, nominally -73dBm (IS-98-A). A reduction in signal level at the receive
antenna results in an increase in signal power from the transmitter. For example,
when the received power from the base station is -85dBm, this is the total
energy received in the 1.23MHz receiver bandwidth. It includes the composite
signal from the serving base station as well as from other nearby base stations on
the same frequency.
The open loop transmit power setting for a received power of -85dBm would be
+12dBm. By the IS-98 specification, the open loop power control slew rate is
limited to match the slew rate of closed loop power control directed by the base
station. This eliminates the possibility of a sudden transmission of excessive
power by the open loop power control in response to a receiver signal-level
dropout.
Closed loop power control
Closed loop power control is used to allow the power from the mobile unit to
deviate from the nominal as set by open loop control. This is done with a form of
delta modulation. The base station monitors the power received from each
mobile station and commands the mobile to either raise power or lower power
by a fixed step of 1dB. This process is repeated 800 times per second, or every
1.25 msec.

CDMA and Cellular
Fundamentals
Kyocera Proprietary Kyocera 200 Module Data Book 9
82-B7907-1 Rev. 005 CDMA and Cellular Fundamentals
The power control data sent to the mobile from the base station is added to the
data stream by replacing the encoded voice data. This process is called
“puncturing” because the power control data is written into the data stream by
overwriting the encoded voice data. The power control data occupies 103.6µsec
of each 1.25msec of data transmitted by the base station.
Because the mobile’s power is controlled no more than is needed to maintain the
link at the base station, aCDMA mobile typically transmits much less power than
an analog phone. The base station monitors the received signal quality 800 times
per second and directs the mobile to raise or lower its power until the received
signal quality is adequate. This operating point varies with propagation
conditions, the number of users, and the density and loading of the surrounding
cells.
Analog cellular phones must transmit enough power to maintain a link even in
the presence of a fade. Analog phones usually transmit excess power. CDMA
radios are controlled in real time and kept at a power level that maintains a
quality transmission based on the changing RF environment. The benefits
include longer battery life and smaller, lower cost amplifier design.
Mobile power bursting
Each 20 msec frame in IS-95 is divided into 16 power control groups. When the
mobile transmits, each power control group contains 1536 data symbols (chips)
at a rate of 1.2288 Mbps. When the vocoder moves to a lower data rate, the
CDMA mobile bursts its output by sending only the appropriate number of
power control groups. For example, transmitted groups are randomized to
spread the transmitted power over time. For each lowering of the data rate, the
transmitted power is reduced by 3 dB.
CDMA system time
As mentioned earlier, both mobiles and base station in direct sequence CDMA
must be synchronized. In the IS-95 system, synchronization is based on the
Global Positioning System (GPS) time. Each CDMA base station incorporates a
GPS receiver to provide exact system timing information for the cell. The base
station then sends this information to each mobile via a special channel. In this
manner, all radios in the system can maintain near-perfect synchronization.
Most designs also include atomic clocks to provide a backup timing reference.
These are capable of maintaining synchronization for up to several hours. The
GPS clock used for CDMA system time is then used to drive the long code
pseudo-random sequence generator.
Closed loop power control puncturing
Once the data has been scrambled with the user-specific long code, the closed
loop power control data is then punctured into the data stream. Power control

10 Kyocera 200 Module Data Book Kyocera Proprietary
CDMA and Cellular Fundamentals 82-B7907-1 Rev. 005
bits are sent every 1.25msec—once in every power control group (a CDMA
frame is 20 msec, with each frame having 16 1.25msec power control groups).
Since the power control bits replace the encoded voice data, holes (missing data)
are introduced into the data stream from the receiver’s point of view. These
holes are accepted and the system uses the Viterbi decoder in the receiver to
restore the data lost by puncturing. The recovery of the missing data uses some
of the available processing gain in the system. The resulting loss of capacity has
been accounted for in the system’s design.
Another way to think of this is that slightly more power is required to maintain
the link because of the missing data introduced by the power control
puncturing. The power control data is sent only once in the 14.4kbps case since
the reduced processing gain results in higher power being transmitted from the
base station to maintain an acceptable signal-to-noise ratio. The higher power
results in a much lower symbol error rate and the need to send the power
control data twice is eliminated.
Walsh code spreading
In the forward channel (cell-site-to-mobile), the Walsh codes provide a means for
uniquely identifying each user. A Walsh code generator provides 1 of the 64
codes to scramble the encoded voice data.
lWalsh code 0 = pilot channel
lWalsh code 32 = synchronous channel
lWalsh code 1 to 7 = paging channels
lOther Walsh codes = forward paging channel
Respreading the short sequence
If all cells used the same 64 Walsh codes without another layer of scrambling, the
resulting interference would severely limit the system capacity.
Since all cells can use the same frequency (frequency domain), and all cells use
the same Walsh codes (code domain), the only other means to allow cells to
reuse the same Walsh codes is by using time offset (time domain). This final layer
of scrambling uses another code called the short code to allow reuse of the
Walsh codes and to provide a unique identifier to each cell.
Because everything in CDMA is synchronized to system time, it is possible to
have each cell site identified by using a time offset in the short sequence. These
“PN offsets” are separated by multiples of 64 1.2288Mbps clock chips. This
allows for 512 unique time offsets for cell identification (32768 bits/64 bits = 512
offsets). By scrambling the Walsh encoded channels with the short code, each
base station can reuse all 64 Walsh codes and be uniquely identified from other
adjacent cells using the same frequency.

CDMA and Cellular
Fundamentals
Kyocera Proprietary Kyocera 200 Module Data Book 11
82-B7907-1 Rev. 005 CDMA and Cellular Fundamentals
Forward link channel format
The base station transmitter signal is the composite of many channels (with a
minimum of four). The pilot channel is unmodulated (Walsh code0); it consists
of only the final spreading sequence (short sequences). The pilot channel is used
by all mobiles linked to a cell as a coherent phase reference and also provides a
means for mobiles to identify cells from each other. The other three channels
are:
lSync channel
lPaging channel
lTraffic channel
These channels use the same data flow, but different data are sent on each
channel.
Sync channel
The sync channel transmits time-of-day information. This allows the mobile and
base to align clocks, which form the basis of the codes that are needed by both
to make a link. Specifically, one message sent by the sync channel contains the
state of the long code feedback shift registers 320msec in the future. By reading
this channel, the CDMA mobile can load the data into its long code generator,
and then start the generator at the proper time. Once this has been
accomplished, the CDMA mobile has achieved full synchronization. The sync
channel always uses Walsh code channel 32.
Paging channel
The paging channel is the digital control channel for the forward link. Its
complement is the access channel, which is the reverse link control channel.
One base station can have multiple paging channels and access channels if
needed. Up to seven Walsh code channels can be allocated for use as paging
channels. The first paging channel is always assigned to Walsh code 1. When
more paging channels are required, Walsh codes 2 through 7 are used.
Traffic channel
The traffic channel is equivalent to the analog voice channel. This is where actual
conversation takes place. The remaining Walsh codes are assigned to traffic
channels as required. At least 55 Walsh codes are available for use as traffic
channels. The actual number that can be used is determined by the total
interference levels experienced in any given cell. Nominal full loading would
typically be around 30 traffic channels in use for equally loaded cells.
Once all of the various channels are Walsh modulated, they are converted into I/
Q format, re-spread with the I and Q short sequences, low pass filtered to
reduced occupied bandwidth, and converted into analog signals. The resulting
analog I and Q signals from all channels are summed together and then sent to
the I/Q modulator for modulation into an RF carrier.

12 Kyocera 200 Module Data Book Kyocera Proprietary
CDMA and Cellular Fundamentals 82-B7907-1 Rev. 005
CDMA reverse link physical layer
The CDMA reverse link uses a different coding scheme to transmit data. Unlike
the forward link, the reverse link does not support a pilot channel for
synchronous demodulation (since each mobile station would need its own pilot
channel). The lack of a pilot channel is partially responsible for the reverse link’s
lower capacity than the forward link. In addition, Walsh codes cannot be used
for channelization since the varying time delays from each mobile to the base
station destroys the orthogonality of the Walsh codes. (Varying arrival time
makes the Walsh codes non-orthogonal.)
Since the reverse link does not benefit from non-interfering channels, this
reduces the capacity of the reverse link when compared to the forward link (all
mobiles transmitting interfere with each other). To aid reverse link performance,
the 9600 bps voice data uses a one-third (1/3) rate convolutional code for more
powerful error correction. For the 14,400 bps vocoder, the convolutional
encoder is only a half rate encoder that doubles the data rate. Thus the data rate
coming out of the convolutional encoder is the same for either the 9.6 or
14.4Kbps voice channels. Then, six data bits at a time are taken to point at one
of the 64 available Walsh codes. The data, which is at 307.2Kbps, is then
XOR’ed with the long code to reach the full 1.2288Mbps data rate. This unique
long code is the channelization for the reverse link.
Reverse error protection
To improve the performance of the reverse link, a more powerful convolution
encoder is used. The third-rate encoder used in the reverse link outputs three
9600 bps data streams when driven with a single 9600data stream. This provides
increased error correction capability, but also increases the data rate to 28,800
bps.
64-ary modulation
Walsh codes are not used to provide the channelization in the reverse link. In the
reverse link they are used to randomize the encoded voice data with a
modulation format that is easy to recover. Each six serial data bits output from
the convolutional encoder are used to point to one of the 64 available Walsh
codes (26 = 64). This modulation has the effect of increasing the data rate 10.67
times to 307 Kbps. As the incoming voice data changes, a different Walsh code is
selected. Since this type of modulation can output one of 64 possible codes, it is
referred to as 64-ary modulation.
Reverse channel long code spreading
The channelization in the reverse link must provide for unique code assignments
for each operational phone. Walsh codes could not be used for the reverse
channelization, since they would not provide enough unique channels. Since the
long code is 42bits in length, this allows 242 (4.3billion) unique channel
assignments. Thus the long code imprinted with your unique mask is used to

CDMA and Cellular
Fundamentals
Kyocera Proprietary Kyocera 200 Module Data Book 13
82-B7907-1 Rev. 005 CDMA and Cellular Fundamentals
provide the channelization in the reverse link. This allows all mobiles in even
very large systems to have unique channel assignments. Since the long codes are
simply uncorrelated and not orthogonal to each other, the recovery and
demodulation process is more difficult for CDMA base stations. The high-speed
searcher circuits in the base station let it quickly search over the wide range of
long codes to lock on a particular user’s signal. These modules represent a good
design trade-off, since it is more feasible to design complex hardware/software
into a base station than into a mobile phone.
Reverse channel short sequence spreading
CDMA mobiles use the same pseudo-random number (PN) sequences as the base
for final short sequence scrambling. An extra one half period clock delay in the
mobile’s Q channel produces offset quadrature phase shift keying (QPSK)
modulation rather than straight QPSK modulation. Thus mobiles can use a
simpler and more efficient power amplifier design. Offset QPSK modulation
prevents the signal from going to zero magnitude and greatly reduces the
dynamic range of the modulated signal. Less costly amplifiers can be used on
CDMA mobiles because of the reduced linear dynamic range obtained with offset
QPSK modulation.
CDMA turn-on process
System access When the mobile is first powered on, it must find the best base station. This is
similar to analog, where the phone scans all control channels and selects the best
one. In CDMA, the mobile unit scans for available pilot signals, which are all on
different time offsets. This process is made easier because of the fixed nature of
these offsets.
The timing of any base station is always an exact multiple of 64 system clock
cycles (called chips) offset from any other base station. The mobile selects the
strongest pilot tone and establishes a frequency and time reference from this
signal. The mobile then demodulates the sync channel, which is always on Walsh
code 32. This channel provides master clock information by sending the state of
the 42 bit long code shift register 320ms in the future. Once the mobile has read
the sync channel and established system time, the mobile uses the parameters
from the sync channel to determine the long code mask being used by the cell
site it is acquiring.
Sync channel message
The sync channel messages contains:
lCDMA protocol revision supported by the cell site
lMinimum protocol revision supported by a CDMA mobile to work with the cell
site

14 Kyocera 200 Module Data Book Kyocera Proprietary
CDMA and Cellular Fundamentals 82-B7907-1 Rev. 005
lSystem and network identification numbers for the cell site
lPN offset of the cell site
lPaging channel data rate
lTiming parameters – including such items as local time offset from system time
and a flag for indicating if daylight savings time is active in the area
Read the paging channel
At this point the mobile demodulates the paging channel and decodes all of the
data contained in the various messages supplied on the paging channel. If
required by the parameters on the paging channel, the phone then registers with
the base station. If the phone is a slotted mode phone, it must first register with
the base station before it can be paged.
The slotted paging channel mode lets the phone save power by going to sleep
and only awakening when it is time to check for a page from the base station.
During registration, the time slot for the phone to wake up and listen is
negotiated between the base and mobile. Once this is completed, the phone is
ready to place or receive phone calls.
Paging channel messages
The paging channel is the heart of a CDMA base station. All parameters and
signaling necessary for the proper operation of a CDMA cell site are handled by
the paging channel. The paging channel supports a number of distinct messages
that provide information and send messages.
The system parameters message provides the mobile with system information
such as the network, system and base station identification numbers, the number
of paging channels supported, registration information, and the soft handoff
thresholds.
The access parameters message provides information to the mobile that dictates
the behavior of access probes when a CDMA mobile initiates a call.
The neighbor list message tells the mobile that the PN offsets of surrounding cell
sites may become likely candidates for soft handoffs.
The CDMA channel list reports the number of CDMA frequencies supported by
the cell site as well as the configuration of surrounding cell sites.
The slotted and non-slotted page messages lets the cell site page CDMA phones
for incoming calls. CDMA mobiles operating in the slotted mode must first
register with the cell site before they can be paged. This registration is required
to establish which slot is used by the cell site to transmit the page to the mobile.
The channel assignment message is used to communicate the information
needed to get the mobile onto a traffic channel.

CDMA and Cellular
Fundamentals
Kyocera Proprietary Kyocera 200 Module Data Book 15
82-B7907-1 Rev. 005 CDMA and Cellular Fundamentals
Other supported messages on the paging channel include various types of
signaling messages and authentication.
CDMA idle state handoff
The mobile has searchers scanning for alternative pilot channels at all times. If a
pilot channel is found from another base station that is strong enough for a link,
the mobile requests a soft handoff if it crosses into a new zone. In this case, the
CDMA cells must have commanded the CDMA mobile to perform zone-based
registration to reregister the phone.
CDMA call initiation
Keying in a phone number and pressing the Send key initiates an access probe.
The mobile uses a special code channel called the access channel to make
contact with the cell site. CDMA mobiles can transmit two types of channels on
the single physical channel provided by the reverse link. These two channels are
distinguished by the types of coding used.
The access channel is used by the mobile to initiate calls. The other possible
channel is the traffic channel, which is used once a call is established. The long
code mask used for access probes is determined from parameters obtained from
the sync and paging channels. The parameters are the access channel number,
the paging channel number, the base station ID, and the pilot PN offset used by
the base station.
Before a link is established, closed-loop power control is not active. The mobile
uses open-loop control to estimate an initial level. Multiple tries are allowed,
with random times between the tries to avoid collisions that can occur on the
access channel. For each cell site there is also a limited number of supported
access channels, again to reduce the odds of collisions because of the limited
number of access channel receivers in the base station.
CDMA call completion
After each access attempt, the mobile listens to the paging channel for a
response from the base station. If the base station detects the access probe from
the mobile, it responds with a channel assignment message. This message
contains all of the information required to get the mobile onto a traffic channel.
This message includes such information as the Walsh code channel to be used for
the forward traffic channel, the frequency being used, and the frame offset to
indicate the delay between the forward and reverse links.
Once the mobile has acknowledged the channel assignment message, the base
station initiates the land link and the mobile moves from the access channel to
the traffic channel. To accommodate signaling, IS-95 supports two methods for
temporarily grabbing the traffic channel:

16 Kyocera 200 Module Data Book Kyocera Proprietary
CDMA and Cellular Fundamentals 82-B7907-1 Rev. 005
lBlank and burst signaling
lDim and burst signaling
Both are similar except that the blank and burst steals a contiguous block of
frames to transmit signaling messages, while dim and burst reduces the vocoder
rate and then uses the remaining traffic channel time to more slowly send
signaling messages.
AMPS cellular overview
The cellular radio frequency spectrum has been divided by the Federal
Communications Commission (FCC) into two equal segments or bands to allow
two independent cellular carriers to coexist and compete in the same geographic
coverage area. Each band occupies one half of the available channels in the
cellular spectrum. Initially, there are 832 channels.
To guarantee nationwide compatibility, the signaling channel frequencies have
been preassigned to each segment (band). The two bands and their assigned
channels are defined as follows:
Control (data) channels
A cellular telephone in the cellular system is under the indirect control of the
switch, or central controller. The central controller uses dedicated control
channels to provide the signaling required to establish a telephone call. Control
channels are used to send and receive only digital data between the base station
and the cellular telephone.
Voice channels are used for both audio and signaling once a call is established.
The 21 control channels in each band may be dedicated according to access and
paging channels. The data on the forward control channel generally provides
some basic information about the particular cellular system, such as the system
ID and the range of channels to scan to find the access and paging channels.
A Band Channels
Primary Control Channels (21): 313 - 333
Secondary Control Channels (21): 688 - 708
Voice Channels (395): 001 - 312, 667 - 716, and
991 - 1023
B Band Channels
Primary Control Channels (21): 334 - 354
Secondary Control Channels (21): 737 - 757
Voice Channels (395): 355 - 666 and 717 - 799

CDMA and Cellular
Fundamentals
Kyocera Proprietary Kyocera 200 Module Data Book 17
82-B7907-1 Rev. 005 CDMA and Cellular Fundamentals
Access channels are used to respond to a page or originate a call. The system and
the cellular telephone use access channels where two-way data transfer occurs
to determine the initial voice channel.
Paging channels, if used, are the normal holding place for the idle cellular
telephone. When a call is received at the central controller for a cellular
telephone, the paging signaling occurs on a paging channel.
In many systems both control channel functions are served by the same control
(access) channel for a particular cell. Only in very high density areas is multiple
control (paging) channels required.
Voice channels Voice channels are primarily used for conversation, with signaling being
employed as necessary to handle cell-to-cell handoffs, output power control of
the cellular radio-telephone, and special local control features. Data from the cell
site (known as FORWARD DATA) and data from the mobile or portable (known
as REVERSE DATA) is sent using frequency shift keying. In AMPS signaling,
various control and response tones are used for a variety of applications to be
described later.
Signaling protocol
In 1983, when the Federal Communications Commission (FCC) licensed cellular
telephony, the signaling protocol used was AMPS. The AMPS signal protocol, an
invention of Bell Labs, was ultimately adopted by all governments in the western
hemisphere and eventually several other governments throughout the world.
Under the original AMPS protocol there were 21 control channels assigned to
each of two possible carriers in any metropolitan area, with a total of 333
channels assigned to each carrier. Prior to 1987 the FCC had allocated 312
channels to voice (voice, DTMF, or data) applications for each carrier. In 1987
the FCC expanded the cellular spectrum (Expanded Spectrum) from a total of
666 channels to 832 channels, allowing for an increase of 83 voice channels for
each carrier. But the number of control channels remained constant, with 21
control channels for each carrier. Each control channel had a bandwidth of 30
kHz and used the signaling protocol.
Signaling tone (ST)
In AMPS, signaling tone is a 10 kHz signal used by the mobile or portable on the
reverse voice channel (REVC) to signal certain activities or acknowledge various
commands from the cell site, including handoffs, alert orders, and call
terminations, and to indicate switch-hook operation.

18 Kyocera 200 Module Data Book Kyocera Proprietary
CDMA and Cellular Fundamentals 82-B7907-1 Rev. 005
Various burst lengths are used for different ST activities. Four uses of signaling
tone are:
lIndicates ringing
lAcknowledges a handoff
lIndicates call termination
lIndicates switch hook
Supervisory audio tone (SAT)
The supervisory audio tone (SAT) is one of three frequencies around 6kHz used
in AMPS signaling. SAT is generated by the cell site, checked for frequency or
accuracy by the cellular telephone, then transponded (that is, not merely
reflected but generated and returned) to the cell site on the REVC.
The cellular telephone uses SAT to verify that it is tuned to the correct channel
after a new voice channel assignment. When the central controller (switch)
signals the mobile regarding the new voice channel, it also informs the mobile of
the SAT frequency vector to expect on the new channel. The returned SAT is
used at the cell site to verify the presence of the telephone’s signal on the
designated channel.
Placing a call (mobile-to-land or mobile-to-mobile)
When a cellular telephone user originates a call, the cellular telephone re-scans
the access channels to ensure that it is still tuned to the strongest one. The
cellular telephone then transmits data at the rate of 10kilobits per second on the
control channel to notify the switch of its mobile identification number (MIN)
and the number it wants to reach. The switch verifies the incoming data and
assigns a voice channel, and when a SAT is correct, the telephone transponds the
SAT back to the cell site and unmutes the forward audio.
At this point both forward and reverse audio paths are unmuted and the cellular
telephone user can hear the other end ring, after which conversation can take
place. The SAT is sent and received more or less continuously by both the base
station and the cellular telephone. However, the SAT is not sent during data
transmissions and the cellular telephone does not transpond the SAT
continuously during voice operated transmit VOX operation. Notice that SAT and
signaling tones are only used on AMPS voice channels, and that the signaling
tone is transmitted only by the cellular telephone.
Receiving a call (land-to-mobile)
Once a cellular telephone has gone into service, it periodically scans the
overhead message information in its memory and monitors the paging messages
for its telephone number. When a page match occurs the cellular telephone
scans each of the access channels and tunes into the strongest one. The cellular

CDMA and Cellular
Fundamentals
Kyocera Proprietary Kyocera 200 Module Data Book 19
82-B7907-1 Rev. 005 CDMA and Cellular Fundamentals
telephone then acknowledges the page on that access channel and notifies the
central controller of its cell location. The switch then assigns a voice channel and
a SAT to the cellular telephone. The cellular telephone tunes to the voice
channel, verifies the presence of the proper SAT frequency, and transponds the
signal back to the cell site.
At the cell site, the reception of SAT signals the central controller that the
cellular telephone is ready for the call. An alert order is then sent to the cellular
telephone which responds with a 10 kHz signaling tone. The subscriber unit
rings for 65 seconds or until someone answers. Then the 10kHz signaling tone is
terminated to alert the central controller that someone has answered. The switch
then connects the incoming call to the appropriate circuit leading to the cell in
contact with the cellular telephone. At this point both forward and reverse audio
paths are unmuted and the conversation can take place. The SAT is sent more or
less continuously by the base station and transponded by the cellular telephone,
except during data transmission.
Power steps As a call progresses, the site continuously monitors the reverse channel for signal
strength.
Analog cellular telephones have eight power steps, but portable models are
prevented from using the two highest power steps by the cell site. (Power steps
0 and 1 are the same as power step 2). Transmit power level commands are sent
to the cellular telephone as required to maintain the received signal strength
within prescribed limits.
This is done to minimize interference possibilities within the frequency re-use
scheme. If the signal received from the cellular telephone is higher than the
prescribed limit (such as when the unit is very near the cell site), the subscriber
unit is instructed to step down to a lower level.
Handoffs If the cellular telephone is at its maximum allowed power for the cell site it is
using, and the received signal at the cell site is approaching the minimum
allowable (typically -100 dBm), the cell site signals the switch to consider the
subscriber unit for ahandoff. The central controller (switch) in turn has a
scanning receiver at each of the surrounding cell sites measure the cellular
telephone’s signal strength. The site with the strongest signal is the site to which
the call is handed if there are available voice channels.
On an AMPS channel, the handoff is executed by interrupting the conversation
with a burst of data (called blank and burst) containing the new voice channel
assignment. The telephone acknowledges the order by a 50 millisecond burst of
10 kHz signaling tone on the originally assigned voice channel. The mobile
telephone then drops the original voice channel and tunes to the newly assigned
voice channel, keying up on that channel and transponding the assigned SAT.

20 Kyocera 200 Module Data Book Kyocera Proprietary
CDMA and Cellular Fundamentals 82-B7907-1 Rev. 005
Once the handoff has been accomplished, the newly assigned cell site then alerts
the switch that the handoff has been completed and the old voice channel is
dropped.
Note
This data exchange occurs very quickly, within only 260 milliseconds. However, when data or
signaling tones are transmitted, audio is muted for the duration of that transmission and a syllable
or two may be dropped from conversation.
This is normally not a problem, but during data signaling, such as that employed for telefacsimile,
answering machine, and computer communications, significant amounts of information may be
lost. For this reason it is recommended that when the cellular connection is used the vehicle
should be stationary to avoid data loss during handoffs and other data transmission. Otherwise,
the equipment should employ an error correction protocol.
CDMA carriers
The following is a partial list of CDMA carriers worldwide for PCS (1900 MHz)
and cellular (800 MHz), and is subject to change. (For a current listing of CDMA
carriers, please visit the Web site for the CDMA Development Group at CDG
http://www.cdg.org.) Please verify that your carrier supports the Kyocera 200
Module.
Asia - Pacific
Australia
nAAPT Ltd.
nHutchison Telecom Australia (Orange)
nLeap Wireless International (Oz Phone Pty)
nOrange
nTelestra Corporation Limited
Bangladesh
nPacific Bangladesh Telecom Limited
China/Hong Kong
nChina Unicom
nHutchison Telecom (HK) Ltd.
India
nMahanagar Telephone Nigam Limited (MTNL)
nShyam Telelink Limited
nTata Teleservices Limited
Indonesia
nKomunikasi Selular Indonesia (Komselindo)

CDMA and Cellular
Fundamentals
Kyocera Proprietary Kyocera 200 Module Data Book 21
82-B7907-1 Rev. 005 CDMA and Cellular Fundamentals
Japan
nDDI Corporation
Korea
nKorea Telecom Freetel, Inc.
nLG Telecom, Ltd.
nSK Telecom
New Zealand
nTelecom Mobile Limited
Europe - Russia
Russia
nLeap Wireless International
Global
nBellSouth International
Caribbean - Latin America
Argentina
nCTI Movil
nMovicom - Bellsouth
Chile
nSmartcom PCS
Dominican Republic
nCentennial Dominicana
nCodetel
Guatemala
nPCS Digital
Mexico
nIUSACELL
nOperadora UNEFON SAde CV
nPegaso PCS, S.A. DE C.V.
Puerto Rico
nCentennial Wireless de Puerto Rico

22 Kyocera 200 Module Data Book Kyocera Proprietary
CDMA and Cellular Fundamentals 82-B7907-1 Rev. 005
nMovistar
Africa - Middle East
Angola
nAngola Telecom
Israel
nPele-Phone Communications, Ltd.
North America
Canada
nBell Mobility
nTelus Mobility Cellular, Inc.
United States
n3Rivers Wireless
nAlaska Digital
nAlltel Communications
nAmica Wireless
nBlackfoot Communications
nCleartalk
nCricket Communications
nFirst Cellular
nHargray Communications
nLeap Wireless International (Chase Telecommunications)
nNextel Communications, Inc.
nNTELOS
nPCS Digital
nPoka Lambro Wireless
nPVT Networks
nPine Belt Wireless
nPYXIS Communications
nQwest Wireless
nRCS Wireless
nSan Isabel

CDMA and Cellular
Fundamentals
Kyocera Proprietary Kyocera 200 Module Data Book 23
82-B7907-1 Rev. 005 CDMA and Cellular Fundamentals
nSouth Central Communications
nSprint PCS
nSRT
nUS Cellular
nVerizon Wireless
nWireless North
Please note that this is only a partial list of CDMA carriers worldwide for PCS
(1900 MHz) and cellular (800 MHz), and it is subject to change.

24 Kyocera 200 Module Data Book Kyocera Proprietary
CDMA and Cellular Fundamentals 82-B7907-1 Rev. 005

CDMA2000 3G
Kyocera Proprietary Kyocera 200 Module Data Book 25
3
CDMA2000 3G
3G The International Telecommunications Union (ITU), working with worldwide
industry bodies, implemented the IMT-2000 program to develop standards for 3G
systems. CDMA2000, one of the most important of the ITU IMT-2000 standards,
is the first 3G technology to be commercially deployed.
cdma2000 3G standard
Five terrestrial standards were developed as part of the IMT-2000 program.
CDMA2000 1X, like CDMA2000 3X, is an ITU-approved, IMT-2000 (3G) standard.
It is part of what the ITU has termed IMT-2000 CDMA MC, and was sanctioned
along with four other terrestrial IMT-2000 standards (listed below) when ITU-R
completed the Recommendations in late 1999.
IMT2000 terrestrial radio interfaces:
lIMT-2000 CDMA Multi-Carrier (MC) – CDMA2000 1X and 3X
lIMT-2000 CDMA Direct Spread (DS) – WCDMA (UMTS)
lIMT-2000 CDMA TDD – Ultra TDD and TD-SCDMA
lIMT-2000 TDMA Single Carrier – UWC-136/EDGE
lIMT-2000 FDMA/TDMA – DECT
the cdma2000 family of standards
The cdma2000 family of standards specifies a spread-spectrum radio interface
that uses Code Division Multiple Access (CDMA) technology to meet the
requirements for 3G wireless communication systems. The standards in the
family are:
IS-2000-1, Introduction to cdma2000 Standards for Spread Spectrum Systems
IS-2000-2, Physical Layer Standard for cdma2000 Spread Spectrum Systems
IS-2000-3, Medium Access Control (MAC) Standard for cdma2000 Spread
Spectrum Systems
IS-2000-4, Signaling Link Access Control (LAC) Standard for cdma2000 Spread
Spectrum Systems
IS-2000-5, Upper Layer (Layer 3) Signaling Standard for cdma2000 Spread
Spectrum Systems
IS-98-D, Recommended Minimum Performance Standards for cdma2000
Spread Spectrum Systems

26 Kyocera 200 Module Data Book Kyocera Proprietary
CDMA2000 3G 82-B7907-1 Rev. 005
In addition, the family includes a standard that specifies analog operation, to
support dual-mode mobile stations and base stations:
IS-2000-6, Analog Signaling Standard for cdma2000 Spread Spectrum Systems
Relationship to TIA/EIA-95-B
cdma2000 provides full backward compatibility with TIA/EIA-95-B. This permits
cdma2000 infrastructure to support TIA/EIA-95-B mobile stations and permits
cdma2000 mobile stations to operate in TIA/EIA-95-B systems. The cdma2000
family also supports reuse of existing TIA/EIA-95-B service standards, such as
those that define speech services, data services, Short Message Services, and
Over-the-Air Provisioning and Activation services, with the cdma2000 physical
layer.
cdma2000 and spectrum
cdma2000 is not constrained to only the IMT band; it is defined to operate in all
existing allocated spectrum for wireless telecommunications, thereby
maximizing flexibility for operators. Furthermore, cdma2000 delivers 3G
services while occupying a very small amount of spectrum (1.25 MHz per
carrier), protecting this precious resource for operators.
These bands include:
lCellular (824–849 and 869–894 MHz)
lPCS (1850–1910 and 1930–1990 MHz)
lTACS (872–915 and 917–960 MHz)
lJTACS (887–925 and 832–870 MHz)
lKPCS (1750–1780 and 1840–1870 MHz)
lNMT-450 (411–493 MHz, not continuous 10 MHz spacing)
lIMT-2000 (1920–1980 and 2110–2170 MHz)
l700 MHz (776–794 and 746–764 MHz)
cdma2000 evolution
cdma2000 is evolving to continue to meet the future demands of the wireless
marketplace. The cdma2000 1xEV standards will provide data-optimized
channels, offering data rates well in excess of the ITU IMT-2000 2 Mbps
requirement.
cdmaOne (IS-95-A):
lVoice
lData up to 14.4 Kbps

CDMA2000 3G
Kyocera Proprietary Kyocera 200 Module Data Book 27
82-B7907-1 Rev. 005 CDMA2000 3G
cdmaOne (IS-95-B):
lVoice
lData up to 115 Kbps
cdma2000 1X:
l2X increases in voice capacity
lUp to 307 Kbps packet data on a single (1.25 MHz or 1X) carrier in new or
existing spectrum
lFirst 3G system for any technology worldwide
cdma2000 1X has been commercially available since October 2000.
cdma2000 1xEV:
lOptimized, very high-speed data (Phase 1)
lUp to 2.4 Mbps (downlink) packet data on a single (1.25 MHz) carrier
lIntegrated voice and data (Phase 2); up to 4.8 Mbps
cdma2000 1xEV is an evolution of cdma2000 1X. 1xEV-DO (Data Only) uses a
separate 1.25 MHz carrier for data and offers peak data rates of 2.4 Mbps.
1xEV-DV (Data-Voice) integrates voice and data on the same carrier.
Kyocera 200 Module and cdma2000
The Kyocera 200 Module implements cdma2000 1X technology. The Module
provides tri-mode operation with AMPS and CDMA in the 800 MHz cellular band
and CDMA PCS in the 1900 MHz PCS band. The Kyocera 200 Module also
supports data rates up to 153.6 Kbps in the reverse and forward links.
Support of E911 Phase 2 Position Location
It is a requirement of the FCC that 25% of new handset sales be ALI-capable by
December 31, 2001. AFLT (Advanced Forward Link Trilateration) alone is not
accurate enough to meet the accuracy requirements of the mandate. With AGPS
and AFLT, the Kyocera 200 Module provides the capabilities required for a
handset-based solution utilizing an assisting element on the network called the
PDE (Position Determination Equipment). Messaging between the Module and
the network is supported by IS-801.1. The FCC’s accuracy requirement for a
system supporting E911 Phase 2 is 50 meters 67% of the time and 150 meters
95% of the time.

28 Kyocera 200 Module Data Book Kyocera Proprietary
CDMA2000 3G 82-B7907-1 Rev. 005

Module Overview
Kyocera Proprietary Kyocera 200 Module Data Book 29
4
Module Overview
Caution The Kyocera 200 is an Electrostatic Discharge Sensitive (ESDS) product.
To protect the Kyocera 200 Module from electrostatic discharge, it must be completely enclosed
with protective conductive packaging during storage and handling. Prior to opening the protective
packaging, the part must be placed on a conductive workstation surface to dissipate any charge
that has built up on the packaging.
Once the Kyocera 200 Module has been removed from its protective packaging, it must be
handled by an operator grounded through a conductive wrist strap or foot strap to ensure the
Module is not subjected to electrostatic discharge.
Module applications
The Kyocera 200 Module is intended for use by vendors and manufacturers who
would like to design, build, and sell a wireless product using CDMA technology.
The Module is suited for business applications like remote metering or security,
point of sale, wireless vending, and vehicle tracking. It can support enterprise-
wide needs like wireless voice and data solutions for automotive telematics and
handheld devices.
The Module’s continuing utility is ensured by advanced features like trimode
capability (AMPS 800 MHz, CDMA digital 800 MHz, and CDMA PCS 1900 MHz),
A-GPS position location capability, and support for IS-2000 data rates.
Module type The Kyocera 200 Module provides:
lEnvelope dimensions 64 mm x 48 mm, 11.4 mm thick
lSerial control and data interface
lTwo sub-miniature RF connectors, 50 ohm
l3.6 V to 4.2 V input
lAnalog audio interface
lCDMA data up to 153.6 Kbps (forward and reverse link) depending on services
available from your carrier
lAMPS 800 MHz mode for voice only
lSoftware stacks including ANSI J-STD-008, IS-95, IS-707-A (formerly IS-99 circuit
switched data and fax, IS-657 packet data), and IS-637-A (two-way SMS including
Broadcast SMS capabilities) (as carriers support these features)

30 Kyocera 200 Module Data Book Kyocera Proprietary
Module Overview 82-B7907-1 Rev. 005
lIS-2000 (CDMA2000 Release 0) MOB_P_REV6 radio configurations and features as
supported by the MSM5100 and infrastructure
lIS-95-A/IS-95-B (J-STD-008) backward compatibility (MOB_P_REV1,3,4,5)
l13 Kbps QCELP and EVRC vocoder support, compatible with TTY/TDD with
operations in support of Telecommunications Act, Section 255
lIS-683-A support; OTASP and OTAPA
lIS-707-A service options (async/fax and packet data)
lIS-835 (TCP/IP/PPP) simple IP and mobile IP
lQuick Net Connect (single and double stack)
lDual NAM support
Module benefits
The tri-mode CDMA Module provides access to the CDMA wireless networks
without need for engineering a CDMA product from ASIC level up. The time-to-
market advantage saves resources and provides access to the latest wireless data
technology.
The Module is the core technology of KWC’s CDMA phones. It has been
repackaged to provide a ready-to-integrate product. The developer can then
concentrate on the specific application and hardware development application.
The CDMA technology within the Module includes the RF and digital signal
processing, analog audio interface, and serial interface. This is the basis from
which to build a device.
User featuresThe phone Module provides a complete solution to all functionality of a tri-mode
cellular phone minus the keypad, display, and battery. The Module was
developed to allow the system integrator to build CDMA-based devices and to
allow very fast time to market. Applications might include a complete phone, a
data modem, or an embedded component in a more powerful device that needs
either voice or data connectivity in a small form factor.
Definitions of subsystems
Module The Module card includes MSM ASIC, TCXO, synthesizers for frequency
conversion, MSM clocking, necessary filtering to meet performance
requirements, AGC circuits, DC power conditioning circuits, volume control,
Rx circuitry, and memory.

Module Overview
Kyocera Proprietary Kyocera 200 Module Data Book 31
82-B7907-1 Rev. 005 Module Overview
The following figure shows that it is possible to build a full-featured voice phone
with the addition of an external user microprocessor, LCD, keypad, and battery.
This figure also shows a typical module interface.
The Module card includes the following circuits, with the necessary filtering and
AGC circuits to meet performance requirements.
lMSM5100 ASIC
lMemory
lPower management

32 Kyocera 200 Module Data Book Kyocera Proprietary
Module Overview 82-B7907-1 Rev. 005
lAudio
lTransmit and receive
RF interface/antenna port
Two 50ohm coaxial RF connectors have been provided for Module testing and
integration into an end user device. The OEM developer must provide a 50 ohm
antenna that works in the desired frequency band of operation.
Wireless data service
The convergence of wireless telephony with mobile computing is making
wireless data services a reality. Among the services and capabilities that can be
expected are:
lDirect access to the Internet
lDiagnostic and monitoring applications
lEmail capabilities for telephones, PDAs, and connected devices
lAccess to corporate intranets from vehicles and remote sites
Data standards supported
lIS-99 – Circuit Switched Data
lIS-657 – Packet Switched Data
lIS-707-A – The combined CDMA Data Standard
lQuick Net Connect (not a standard)
Full documentation for TIA standards can be obtained from Global Engineering
in Colorado (http://www.global.ihs.com) at 800-854-7179.

Environmental
Requirements
Kyocera Proprietary CDMA Module Data Book 33
5
Environmental Requirements
This chapter provides nonoperating and operating environmental requirements
for the CDMA Module and includes specifications for the following:
lTemperature
lHumidity
lVibration
lMechanical shock
lDrop
Nonoperating
Temperature Storage temperature for the CDMA Module shall be -40°C to +85°C. After
exposure of the Module to either temperature extreme for 96hours and
stabilization at normal conditions, no damage or abnormal operation of
performance resulted.
Vibration The Module showed no signs of abnormality in operation and performance
criteria after the following swept-sine vibration conditions in three mutually
penpendicular directions: 1.5g acceleration, 5-500-5 Hz sinusoidal vibration,
swept at 1.0 octave per minute.
Mechanical shock
The Module showed no signs of abnormality in operation and performance
criteria after the following shock conditions: three shocks in both positive and
negative directions along each of the three orthogonal axes, with input level of
20g at 7 to 11 ms, half-sine waveform.
Drop The Module showed no signs of abnormality in operation and performance
criteria after the following drop conditions: Dropped six times, on all six faces,
from 12 cm (4.9 in.) off the ground onto concrete covered with 1/8-inch vinyl
tile.

34 Kyocera 200 Module Data Book Kyocera Proprietary
Environmental Requirements 82-B7907-1 Rev. 005
Operating
Temperature The Module shall meet all the operational requirements over the temperature
range of -30°C to +60°C.
Humidity The Module shall meet operational requirements over humidity conditions
ranging from 0% to 85% relative humidity (non-condensing).
Vibration The Module shall meet operational requirements under the following vibration
conditions:
lSwept-sine — 1.5g acceleration, 5-500-5 Hz sinusoidal vibration, swept at 0.1
octave per minute
lRandom — 1.5g rms overall from 5 to 500 Hz, 0.025 power spectral density
from 5 to 50 Hz with 6 dB per octave roll-off from 50 to 500 Hz for 60 minutes
in each axis.

System Specifications
Kyocera Proprietary Kyocera 200 Module Data Book 35
6
System Specifications
Operating temperature
The Kyocera 200 Module is capable of operating in ambient air inside the user
equipment from -30°C to +60°C (-22°F to +140°F).
Dimensions The Kyocera 200 Module has “envelope” dimensions of 64mm × 48mm ×
11.4mm. Other formats may be developed over time.
Weight The weight of the Kyocera 200 Module, as measured, is 39 grams.
Antennas The Kyocera 200 Module provides two 50ohm connectors, one for CDMA/AMPS
and one for A-GPS. The antenna matching circuits on the circuit board are
matched to 50 ohms (see chapter 15).
User interfaceThe Kyocera 200 Module has a serial interface that provides access to user
interface functions. This interface is capable of the following basic features by
the use of specially formatted information packets.
lBasic phone keypad operability
lRSSI level
lBasic phone setting adjustments for carrier selection, roaming, service
programming
lCall control, setup, teardown, and maintenance
lVolume control
lData services control
Interface connector
Refer to Appendix A for detailed technical information about the interface
connector.

36 Kyocera 200 Module Data Book Kyocera Proprietary
System Specifications 82-B7907-1 Rev. 005
The Kyocera 200 Module User’s Guide, 82-B7908-1, contains detailed technical
information. This document is part of the complete CDMA Module Developer’s
Kit (MDK) and is made available for purchase and license under the terms of
certain module supply or module licensing agreements with the signing of a Non-
Disclosure Agreement.

Features
Kyocera Proprietary Kyocera 200 Module Data Book 37
7
Features
Standard features
Indicators and displays
The CDMA Module does not have any visible indicators or displays.
Audible indicators
The CDMA Module does not have any audible indicators.
Volume controls The Module takes serial port input commands for volume controls and uses these
to set the gain factor in the codec stream. This allows you to control the audio
volume without having to build an external volume control interface.
Power on/off The Module has a power on/off sequence to ensure that the system has been
shut down properly. Refer to the Kyocera 200 Module User’s Guide,
82-B7908-1, for details.
Call processing features
The Module supports the following features with support packets in the serial
interface. The customer is responsible for implementing the displays or actions
taken from these features.
Indicators and display support features
lIncoming call
lCall dropped alert
l“Missed call” indicator
Audible indicators
The Module supports the following indicators. Where possible, these are output
on the audio output.
lService warning-dropped call
lLow voltage warning
lVoice mail alert

38 Kyocera 200 Module Data Book Kyocera Proprietary
Features 82-B7907-1 Rev. 005
lMinute alert
lSMS alert
Keypad and dialing features
The Module supports the following features.
lAdjustable audio output volume controls
lFull dialing keypad simulation
lVoice and text access/retrieval
lSend key
lEnd key
lPhone number storage/memory
lDTMF tone length
lDTMF mute
lMute
Convenience features
lCall timer
lTotal call timer
lSubscriber number display
lReprogrammable memory
lCall waiting
lCall forwarding – if supported by carrier
lThree-party call – if supported by carrier
lClock – requires CDMA service
lCaller ID – when available on the CDMA system

Software Description
Kyocera Proprietary Kyocera 200 Module Data Book 39
8
Software Description
This chapter contains information on the software (Firmware) that runs on the
Module.
Software Software on the Module controls all aspects of its operation. The latest version is
loaded onto the Module at the factory and is configured in accordance with the
customer’s preferred service provider.
The Product Support Tool (PST), which is included with the Module
Development Kit, is the Windows-based application that enables you to flash
new software to the Module when upgrades become available. The PST also
allows you to configure and load a Preferred Roaming List (PRL).
Note The AT command ‘AT+GMR’ will return the software version number and the PRL verson
number.
The Module is loaded with a PRL file. This file tells the Module how to acquire
the network to which it has been assigned. It serves as an authorization between
carriers for subscribers to utilize another carrier’s coverage area. Documentation
is included with the PST.
Interface There are two UARTs (RS232 communication ports) on the Module.
UART 1 is used for communicating with the Module in AT command mode. AT
commands can initiate calls (voice, packet data, asynchronous data) and query
the Module for status and configuration information. Chapter 7 of the Kyocera
200 Module Reference Guide provides a complete AT command listing.
UART 2 is used to communicate with the Module using Kyocera Multiplex
Interface Protocol (KMIP). KMIP is a stop-and-wait protocol using HDLC-like
frames. This interface protocol gives a broad range of Module control including
capability to query the Module; make calls; send, receive, and acknowledge SMS
messages; and access the A-GPS feature of the Module. The Reference Guide fully
details this protocol.
Kyocera Wireless Phone Support Toolkit (included with the MDK)
The Phone Support Toolkit is a set of Windows-based tools designed to interface
with, control, and test Kyocera Wireless Corp. phones and modules. The Phone

40 Kyocera 200 Module Data Book Kyocera Proprietary
Software Description 82-B7907-1 Rev. 005
Support Toolkit server can keep track of multiple phones and modules on local
host machines. System requirements are shown below.
The Phone Support Toolkit currently consists of the server application (which
has no interface) and the following six component (or “client”) applications.
Kyocera Wireless PST Configuration
This client application provides basic phone status display (MIN, ESN, model)
and allows phone control and monitoring.
Service Programming
This application saves service programming data to file, allows download of the
same service programming to multiple phones, and allows download of dialing
plan, carrier plan, carrier information, roaming list, and carrier/Web logo.
Software Download
This application downloads software to connected Kyocera Wireless Corp.
phones. It also backs up and restores nonvolatile (NV) memory contents
between downloads.
Phone Configuration Transfer
This application provides personality transfer for Kyocera Wireless Corp. phones
of the same model. It guides you through the transfer process using a wizard-
based interface.
Service Console This application allows the service center to record a problem phone’s fault
codes inside the phone itself.
Computer: Desktop or laptop computer, 166 MHz Pentium
RAM: 32 MB or greater
Hard drive: Application requires 20 MB of available space.
Additional space is recommended for storing
backup and download files.
CD-ROM drive: For installing Kyocera Wireless Phone Support
Toolkit
Video monitor: Minimum display resolution of 800x600
Serial
communications: Free serial I/O (COM) ports for up to eight phone
connections

Software Description
Kyocera Proprietary Kyocera 200 Module Data Book 41
82-B7907-1 Rev. 005 Software Description
Roaming List Editor
This application displays a phone’s roaming protocol information.
CAIT (not included with the MDK)
The QUALCOMM QCTest™ CDMA Air Interface Tester (CAIT) is the enhanced
Windows version of QUALCOMM’s Mobile Diagnostic Monitor (MDM), which
has been used extensively worldwide to analyze over-the-air CDMA system
performance.
CAIT characterizes over-the-air CDMA cellular or PCS system performance by
measuring real-time, mobile-based CDMA RF performance as well as messaging
and protocols specified by IS-95, J-STD-008, CDMA2000, 1xEV-DO, and WCDMA
standards. CAIT displays subscriber station characteristics and can manipulate
QUALCOMM subscriber station data and functions. CAIT is designed to operate
using most handsets that contain QUALCOMM ASICs as well as all of
QUALCOMM’s test/trial phones. Whether conducting tests in the lab or in the
field, CAIT is a powerful tool to evaluate handset and network performance.
Note Kyocera Wireless Corp. does not distribute or resell this software. Please contact QUALCOMM
Incorporated directly to obtain CAIT.

42 Kyocera 200 Module Data Book Kyocera Proprietary
Software Description 82-B7907-1 Rev. 005

Digital and Audio Signal
System Specifications
Kyocera Proprietary Kyocera 200 Module Data Book 43
9
Digital and Audio Signal
System Specifications
CDMA transceiver signal definitions
The signals fall into the following classifications.
lPower
lSerial port 1
lSerial port 2
lAnalog audio and audio control
Circuitry description
Power Power is fed to the CDMA transceiver via the VPH_PWR signal. This signal is fed
from an external DC source.
The Kyocera 200 Module User’s Guide, 82-B7908-1, describes the method for
bringing the CDMA transceiver to the full power-up mode. MDK users can also
power up by placing a jumper across pins 2 and 3 of J5 (XCVR_EN#).
Transceiver enable and external power
There are two ways to enable the module, transceiver enable (XCVR_EN#), and
external power detection (VEXT#). To use external power detection, the VEXT#
signal is pulled low. In this mode, the Module will power on whenever
VPH_PWR is applied. There is a pull-down resistor on VEXT#, so external power
is the default setting. To use XCVR_EN#, the VEXT# signal must be pulled up to
VPH_PWR. The use of these signals is described in the Kyocera 200 Module
User’s Guide, 82-B7908-1.
Parameter Conditions Value
VVPH_PWR Transceiver operating voltage range 3.6 - 4.2 V
ICDMA_STBY Average standby current in CDMA 8 mA (typ)
IFM_STBY Average standby current in FM 51 mA (typ)
ICDMA_Tx Rx -80 dBm, Tx = 7 dBm, SCI=1 255 mA (typ),
950 mA (pk)
IFM_Tx Voice MAC = 2 1100 mA (max)

44 Kyocera 200 Module Data Book Kyocera Proprietary
Digital and Audio Signal System Specifications 82-B7907-1 Rev. 005
To use the Module as a full CDMA transceiver, a jumper should be placed over
pins 2 and 3 of J5. (Note that the small white dot indicates pin 1.) To program
the Module using the MDK and appropriate service programming tools, the
jumper must be removed.
Transceiver detection
The signal XCVR_DET is used to detect that the Module is powered on. This is a
digital signal wth a maximum current (source or sink) of 1 mA. This signal has a
maximum output voltage of 2.85 V. See the Kyocera 200 Module User’s Guide,
82-B8908-1, for more detail on the use of this signal.
LED
The Module contains circuitry to drive an external LED. A separate enable signal
(LED_EN#) is used to enable the drive circuit. The output signal (LED_DRV)
should be connected to the cathode of the LED. The drive current is set at 10 mA
and can be used to drive multiple LEDs. Since LED_EN# is pulled up to
VPH_PWR on the Module, an open collector enable circuit is recommended. If
this circuit is not used, both pins should not be connected.
Serial port signals
The CDMA transceiver digital circuitry is powered from a 2.85 V supply. A series
resistor or other latchup control mechanism placed at the receiver inputs of the
CDMA transceiver prevents CMOS latchup due to differing supply voltages and
ground bounce.
A CMOS logic high level corresponds to a data link mark or one level. A CMOS
logic low level corresponds to a data link space or zero level. The data rate of this
serial interface is up to 115 Kbps. There shall be eight data bits, no parity, and at
least one stop bit.
Serial port 1
These data signals between the CDMA transceiver and the MDK form a full
duplex asynchronous serial port with CMOS levels. The port is used to pass data
for standard modem functions. These signals are present on the MDK and are
referred to as UART1.
The signals are standard RS-232 signals as listed below.
lMSM_DP_TXD
lMSM_DP_RXD
lMSM_DP_CTS#
lMSM_DP_RTS#
lMSM_DP_DTR#
lMSM_DP_RI#

Digital and Audio Signal
System Specifications
Kyocera Proprietary Kyocera 200 Module Data Book 45
82-B7907-1 Rev. 005 Digital and Audio Signal System Specifications
lMSM_DP_DCD#
Serial port 2
These data signals between the CDMA transceiver and the MDK form a full
duplex asynchronous serial port with CMOS levels. These signals are present on
the MDK and are referred to as UART2
The signals are a subset of the standard RS-232 signals as listed below.
lMSM_DP_TXD2
lMSM_DP_RXD2
lMSM_DP_CTS2#
lMSM_DP_RTS2#
Audio circuitry description
The Module contains complete audio circuitry to allow you to complete the
cellular telephone circuits in analog form. The analog form uses the traditional
microphone input and speaker output.
The analog circuits are intended for a very simple, non-echo-canceling
environment. The analog audio portion of the board has been carefully designed
so that you can interface with the module and maintain the very highest audio
quality. It is strongly recommended that the user device carefully isolate the
audio circuits and grounds from all other sources of noise in the system.
On the speaker side, the output is driven directly from the codec differential
outputs and can drive a 1500ohm circuit. It is suggested that you buffer this
signal with an external amplifier for driving lower impedance devices. If the
external circuits are differential, then you should connect to both SPKR+ and
SPKR-. If the external circuits are single-ended, then you should connect to
SPKR+ and leave SPKR- floating.
The microphone inputs, MIC+ and MIC-, are differential inputs intended for use
with a standard condensing microphone. If the user device has a single-ended
output from microphone circuits, then MIC+ should be used for the input signal
to the module and MIC- should be connected to AUDIO_GND.
Audio circuits The Module provides raw low-level audio signals to the 50-pin module connector
(see Chapter 14). These signals are amplified on the MDK board. End users
needing audio should use audio circuits similar to those shown in Chapter 14.
Analog audio and audio control
On the CDMA transceiver, the audio signals connect directly to the differential
audio signals on the MSM5100. The signals are:

46 Kyocera 200 Module Data Book Kyocera Proprietary
Digital and Audio Signal System Specifications 82-B7907-1 Rev. 005
lEAR_SPKR+, EAR_SPKR- (Connect 32 ohm or greater earpiece receiver across
these lines.)
lMAIN_MIC+, MAIN_MIC- (Mic 1)
lHS_SPEAKER
lHS_MIC+ (Mic 2)
An additional signal called LSPKR_ON is present on the board-to-board connector
and could be used to enable an audio amplifier on the MDK board if that is
needed in the future. Another signal, HS_PRES#, is used to indicate to the CDMA
transceiver that a headset has been connected to the MDK. The MDK currently
has an open drain output that is pulled up through a resistor on the CDMA
transceiver. When this signal goes low, it means a headset has been connected to
the headset jack on the MDK.
The MDK audio circuits are optimized for the devices specified below.
Microphone
Sensitivity: -45 +/-3 dB @ 1 kHz (0 dB = 1 V/Pa) RL = 2 kohms Vcc = 2 V
Ear speaker
Impedance: 32 ohms @ 1 kHz
Sensitivity (at 1 mW/1 kHz): 105 +/-3 dB

Radio Frequency
System Specifications
Kyocera Proprietary Kyocera 200 Module Data Book 47
10
Radio Frequency System
Specifications
Module antenna specifications
Two 50 ohm coaxial RF connectors are provided for Module testing and
integration into an end user device. One connector is for GPS RF only; the other
is for the Module’s tri-mode (PCS/cellular CDMA/AMPS) RF. The OEM developer
must provide a suitable antenna that works in the desired frequency band of
operation. The table below provides the Module’s conducted receive and
transmit capabilities measured at the RF connectors The antenna gain should be
designed using the conducted performance as a guideline toward meeting the
radiated system requirements. (See Chapter 14, “Mechanical Specifications,” on
page 65 for RF connector detail.)
Kyocera 200 Module conducted requirements and typical performance
* With assistance
Standards The Kyocera 200 Module meets or exceeds the following air interface standards
and minimum performance standards except as noted in the applicable
“Specification exceptions” section in this chapter.
Standards specific to 800 MHz
lTIA/EIA IS-95-A
Mobile Station – Base Station Compatibility Requirements for Dual-Mode
Wideband Spread Spectrum Cellular System
Parameter Minimum Module
Requirement Typical Module performance
at 25C
GPS receiver sensitivity -147 dBm < -149 dBm*
PCS receiver sensitivity -104 dBm < -106.5 dBm
Cell CDMA receiver
sensitivity -104 dBm < -107 dBm
AMPS receiver sensitivity -116 dBm < -118.5 dBm
PCS max transmit power 22.5 dBm 23 dBm
Cell CDMA max transmit
power 23.5 dBm 24 dBm
AMPS max transmit
power 26 dBm 26.5 dBm

48 Kyocera 200 Module Data Book Kyocera Proprietary
Radio Frequency System Specifications 82-B7907-1 Rev. 005
lTIA/EIA TSB-74
Support for 14.4 Kbps Data Rate and PCS Interaction for Wideband Spread
Spectrum Cellular System
Standards specific to 1900 MHz
lANSIJ-STD-008
Personal Station – Base Station Compatibility Requirements for 1.8 to 2.0 GHz
CDMA PCS
lANSIJ-STD-018
Recommended Minimum Performance Requirements for 1.8 to 2.0 GHz CDMA
Personal Stations
Standards applicable to both 800 MHz and 1900 MHz
lCDG Ref. Document 27
High Rate Speech Service Option for Wideband Spread Spectrum Communication
Systems
lTIA/EIA IS-96-A
Speech Service Option 1 Standard for Dual-Mode Wideband Spread Spectrum
Cellular Systems
lTIA/EIA IS-125
Recommended Minimum Performance Standards for Digital Cellular Wideband
Spread Spectrum Speech Service Option 1
lTIA/EIA IS-126-A
Mobile Station Loopback Service Option Standard
lQUALCOMM Document: 80-12918-1, Rev. X3
Markov Service Options for Wideband Spread Spectrum Communications
Systems
lTIA/EIA IS-637
Short Message Service (partial support)
lTIA/EIA IS-707A
Packet data, circuit-switched data and digital fax capabilities as described in this
document
lTIA/EIA IS-98-D
Recommended Minimum Performance Requirements for Dual-Mode Wideband
Spread Spectrum Cellular Mobile Stations

Radio Frequency
System Specifications
Kyocera Proprietary Kyocera 200 Module Data Book 49
82-B7907-1 Rev. 005 Radio Frequency System Specifications
lTIA-916
Recommended Minimum Performance Specification for TIA/EIA/IS-801-1 Spread
Spectrum Mobile Stations
lTIA/EIA IS-2000
Introduction to cdma2000 Standards for Spread Spectrum Systems
Specification exceptions
The Kyocera 200 Module performs to the specifications except as noted in this
section.
Interoperability limitation
All components of the features listed in the previous section are not capable of
being tested for interoperability with current infrastructure equipment until such
time as commercially deployed infrastructure equipment supports all feature
components. Prior to such interoperability testing occurring, all CDMA modules
delivered by KWC may have the following exceptions.
lAuthentication
lReduced rate vocoder operation
IS-637 specification implementation
The CDMA Module supports the following IS-637 features (mobile-terminated).
Cellular Paging Teleservice (CPT)
Cellular Messaging Teleservice (CMT)
Voice Mail Notification (VMN)
RF system specifications
The Kyocera 200 Module meets the IS-98 specification at 800 MHz, the
ANSI J-STD-0018 specification at 1900 MHz, and the TIA-916 GPS specification.
CDMA reference material and training
The Telecommunication Industry Association (TIA) oversees the CDMA
standards. These documents are published and obtainable from:
Global Engineering
15 Inverness Way East
Inglewood, CO 80112
USA
800-854-7179
fax - 303-397-2740

50 Kyocera 200 Module Data Book Kyocera Proprietary
Radio Frequency System Specifications 82-B7907-1 Rev. 005
Global Engineering
Europe: Rapidoc (UK)
+44 1344 861 6666 rapidoc@techindex.co.uk
All CDMA devices that are activated on a service provider's network are
expected to comply with these various standards.
For information on CDMA worldwide, please visit the Web site for the CDMA
Development Group at http://www.cdg.org. The CDMA Development Group
(CDG) is a consortium of companies who have joined together to lead the
adoption and evolution of CDMA wireless systems around the world.

Module Testing and
Integration
Kyocera Proprietary Kyocera 200 Module Data Book 51
11
Module Testing and Integration
This chapter outlines the testing performed at KWC and the suggested testing
required by the customer. This test flow is part of the warranty/product support
plan that KWC uses for returned Modules.
KWC Module production testing
The Module is assembled by using standard Surface Mount Technology (SMT)
and tested to verify functional performance.
It is anticipated that once the Module has been designed into the customer’s
units, the incoming QA test at the customer site should be able to determine that
the Module is meeting specifications.
Customer Module/device testing
Customer testing of the Module is recommended to be done in two parts. The
customer is responsible for developing the test software and test flow at their
incoming QA receiving. KWC provides a basic specification, which describes a
set of tests to be performed, and suggests equipment and equipment settings to
test the Module to the pertinent specifications.
First, the customer tests RF specification-compliant Modules in developing the
incoming test software. This incoming testing can be reduced to a sample test as
required by the customer.
After this incoming test, the customer then assembles the Module into the OEM
device. During final testing, another final test station is used to test the Module
inside the device.
The test uses the 50 ohm connector and the same scripts used in the incoming
test station to see if the Module still performs to specification while in the OEM’s
device.
If this final test fails, it is the customer’s responsibility to use the incoming QA
test station to verify that the Module is either performing or not performing to
specification. If the Module fails this test, then it is returned to KWC as a non-
compliant device.
CDMA test equipment and products
lLease or purchase of test equipment is available from vendors who provide this
equipment for CDMA over-the-air simulation. Some suggested products include:
nHewlett Packard® HP-8924 CDMA Mobile Station Tester

52 Kyocera 200 Module Data Book Kyocera Proprietary
Module Testing and Integration 82-B7907-1 Rev. 005
nTektronix® CMD-80 CDMA Mobile Station Tester
nAgilent 8960 Series 10 E5515C CDMA Mobile Station Tester
lSpectrum analyzer, RF power meter
lCDMA Air Interface Tester (CAIT), available from QUALCOMM Incorporated
nWindows-based program that generates real-time graphical displays that
illustrate radio frequency (RF) energy, multipath, transmit/receive power,
vocoder rate, frame error rate information, and system status.
This product requires the execution of the Test and Deployment Supply
Agreement with QUALCOMM.
Product integration
The Module is intended to be integrated into a customer device for provision of
voice and data capabilities as outlined in chapter “RF System Specifications.” The
Module is designed to be integrated by using a simple serial port for control and
call processing and a single RF connection using the 50 ohm connector. A
second 50 ohm connector is used for GPS. All testing costs will be incurred by
the customer.
Note
The Module may require further shielding to pass FCC Part15 in the device being built. The
customer is responsible for any further shielding.
The Module has been tested by integrating it into user equipment. The tests
indicated that the shielding provided on the Module is adequate to ensure that
the KWC Module does not prevent the customer from passing the FCC Part15
testing if they shield their own device properly.
The customer’s final device needs to maintain the standards that the Module has
already passed in CDG Stage 1 and CDG Stage 2 certification tests. This device
also needs to pass CDG 3 certification with the carrier/service provider(s) that
the customer expects will provide service for the device once on the market.
These test costs are the responsibility of the customer.
Overview of test and integration flow
This section outlines hardware integration and test steps an OEM of a Module
needs to address in order to verify performance of a KWC Module in an end
application.
Integration tests The Module has been tested for compliance to TIA/EIA IS-98-D or ANSI J-STD-
0018 (SP-3385) as a stand-alone device. Integration testing is required to assert
that these specifications are still met when the Module is operating in the end
application. Formal compliance to IS-98 or J-STD-0018 is proven by doing

Module Testing and
Integration
Kyocera Proprietary Kyocera 200 Module Data Book 53
82-B7907-1 Rev. 005 Module Testing and Integration
regression testing in the application device. The customer is ultimately
responsible for compliance of the application device.
Antenna matching
The Module has two 50 ohm coaxial RF connectors that can be mated with
suitable 50 ohm antennas that work in the desired frequency band of operation.
Antenna systems should be designed to ensure compliance with IS-98 and
J-STD-0018.
Audio integrationPerformance of microphone and speaker transducers must be verified in the end
application. Module analog audio circuits have been verified in a typical portable
phone application.
The serial data, power supply/battery and the digital codec interfaces should be
integrated and verified for proper electrical performance.
Mechanical and environmental tests
Modules are tested for compliance to environmental requirements typical for
cellular phones. Similar tests appropriate for use in the end application device
should be performed and would be the responsibility of the customer.
CDG-1, CDG-2, CDG-3
Modules are certified CDG-1 and partially certified with Lucent, Nortel, Motorola,
and Samsung infrastructure equipment to CDG-2 testing requirements agreed to
by the CTIA’s CDMA Development Group. Users may wish or be required to
perform all or a regression suite of these tests depending on the carrier network
they use. Standards also vary in some international markets. (Information on the
CDMA Development Group (CDG) is available at www.cdg.org.)
lCDG-1 tests are performed in formal test labs of various members of the CDG.
CDG-1 tests verify compliance to either IS-98 or J-STD-0018.
CDG-2 tests are performed on site at infrastructure equipment manufacturers
(arranged by the OEM developer). These tests verify interoperability with
infrastructure equipment. Tests are run using the RF test connector (not antenna
system).
lCDG-3 tests are an end application test. These are over-the-air tests to verify
performance within a particular carrier’s network. The Module is not formally
tested in this manner. The OEM needs to perform this testing in coordination
with the carrier(s) they plan to utilize.

54 Kyocera 200 Module Data Book Kyocera Proprietary
Module Testing and Integration 82-B7907-1 Rev. 005
FCC compliance The equipment certifications appropriate to your device are marked on the
device and the accompanying product specification. Where appropriate, use of
the equipment is subject to the following conditions.
Caution The Kyocera 200 Module has been certified by the Federal Communications Commission
(“FCC”). Unauthorized modifications or changes not expressly approved by Kyocera Wireless
Corp. (“Kyocera”) could void compliance with regulatory rules, and thereby your authority to use
this equipment.
Caution Electromagnetic Interference (EMI): To avoid any harmful interference to radio communication
or any electronic equipment, it is a user’s responsibility to test the final product at a system level
and to ensure the final product is in compliance with Part 15 of the FCC rules. This test can be
performed by any FCC-certified test lab.
WARNING: To reduce any possible hazard due to exposure of the human body
to electromagnetic radiation, per FCC OET Bulletin 65, this device is approved
for operation using the antennas as described below. The antenna installation
must provide a separation distance of 20 cm or more between the antenna and
all persons to satisfy Maximum Permissible Exposure (MPE) compliance. This
installation limitation must be included in the integrator/Original Equipment
Manufacturer (“OEM”) user guide to alert users on FCC RF exposure compliance.
In order to fulfill the FCC certification requirements, the following requirements
must be complied with.
Labeling:
An FCC ID label is on the Module itself. The FCC label must be visible through a
window on the final device or it must be visible when an access panel, door, or
cover is easily removed. If not, a second label must be placed on the outside of
the final device containing the following text:
Contains “FCC ID: OVFKWC-M200”
Antenna:
For FCC compliance, the Kyocera 200 Module has been tested with the
approved antennas listed below. At an OEM’s request and agreement to pay
Kyocera for all related costs, including but not limited to engineering costs,
outside lab costs, and FCC charges, Kyocera will consider adding new antennas
to the current FCC ID.
If Kyocera, in its discretion, agrees to test the Kyocera 200 Module with an
alternative antenna and the test is successful, Kyocera will then apply to the FCC
for a Class II Permissive Change.
If an OEM does not use a Kyocera pre-certified antenna configuration or work
with Kyocera to add its antenna to the Kyocera FCC ID, the OEM may not use
Kyocera’s FCC ID grant number and must apply to the FCC for a new
certification and new FCC ID for their final product.

Module Testing and
Integration
Kyocera Proprietary Kyocera 200 Module Data Book 55
82-B7907-1 Rev. 005 Module Testing and Integration
1. Swivel dipole
nManufacturer: Galtronics Inc.
nModel number: 020806075-2397
nMeasured maximum gain (including RF cable loss): 2.2 dBi in cell band and
5.4 dBi in PCS band

56 Kyocera 200 Module Data Book Kyocera Proprietary
Module Testing and Integration 82-B7907-1 Rev. 005
2. Mono pole dual band magnetic mount
nManufacturer: MAXRAD, Inc.
nModel number: MDBM800/1900TNC
nRated gain: 2 dBi at 824-896 MHz, 2 dBi at 1850-1990 MHz

Module Testing and
Integration
Kyocera Proprietary Kyocera 200 Module Data Book 57
82-B7907-1 Rev. 005 Module Testing and Integration
3. Mono pole and patch for GPS
nManufacturer: Mobile Mark, Inc.
nModel number: SMV-UCE-1C2C
nRated gain: 2 dBi on Cellular, Unity on PCS

58 Kyocera 200 Module Data Book Kyocera Proprietary
Module Testing and Integration 82-B7907-1 Rev. 005
4. Printed dipole
nManufacturer: Comverge Technologies, Inc.
nModel number: UNIVERSAL MAINGATE C&I - CDMA ASSY 473609
nRated gain: Unity on Cellular, not designed for PCS

Module Testing and
Integration
Kyocera Proprietary Kyocera 200 Module Data Book 59
82-B7907-1 Rev. 005 Module Testing and Integration
5. Quarter wave sleeve dipole for Cellular, half wave sleeve dipole for PCS
nManufacturer: Klong Electronics Co. Ltd.
nModel number: EX-203
nRated gain: Cellular: 1.61 dBi, PCS: 2.77 dBi

60 Kyocera 200 Module Data Book Kyocera Proprietary
Module Testing and Integration 82-B7907-1 Rev. 005
Factory tests Each Module undergoes functional testing per specifications using the RF test
connector. No radiated tests are performed. The 50 ohm coaxial RF interfaces
are verified. The manufactured end item needs to be verified for functionality of
the antenna system and audio circuits if used.
Regarding development and testing of OEM device using Module:
lOEM must follow standards for voice and data as indicated by TIA.
lOEM must follow standards for AT commands to send data to the Module/phone.
lOEM may require constant activation of device by desired carrier for ongoing
testing.
Regarding certification of device on carrier's network for U.S. market:
Upon accepting the Module as a tested component to the OEM’s device, the
carrier provides direction to the OEM as to further testing that may be required
on the OEM’s part.
Please note that service providers may require the OEM’s product to pass some
basic over-the-air testing before it can be active on a provider’s network. This
will ensure the service provider that the network will not be adversely affected
during an OEM’s product development.